사 업 보 고 서
(제 27 기)
| 사업연도 | 2024년 01월 01일 | 부터 |
| 2024년 12월 31일 | 까지 |
| 금융위원회 | |
| 한국거래소 귀중 | 2025년 03월 21일 |
| 제출대상법인 유형 : | 주권상장법인 |
| 면제사유발생 : | 해당사항 없음 |
| 회 사 명 : | 주식회사 프로젠 |
| 대 표 이 사 : | 김종균 |
| 본 점 소 재 지 : | 서울시 강서구 마곡중앙로 172 Gennexine ProGen Bio Innovation Park 6층, 7층 |
| (전 화)02-6098-2800 | |
| (홈페이지) http://www.progen.co.kr | |
| 작 성 책 임 자 : | (직 책) CEO (성 명) 김종균 |
| (전 화) 02-6098-2800 |
|
【 대표이사 등의 확인 】
![]() |
|
대표이사확인서_1 |
I. 회사의 개요
1. 회사의 개요
1. 연결대상 종속회사 개황(연결재무제표를 작성하는 주권상장법인이 사업보고서, 분기ㆍ반기보고서를 제출하는 경우에 한함)
연결대상 종속회사 현황(요약)
| (단위 : 사) |
| 구분 | 연결대상회사수 | 주요 종속회사수 |
|||
|---|---|---|---|---|---|
| 기초 | 증가 | 감소 | 기말 | ||
| 상장 | - | - | - | - | - |
| 비상장 | - | - | - | - | - |
| 합계 | - | - | - | - | - |
| ※상세 현황은 '상세표-1. 연결대상 종속회사 현황(상세)' 참조 |
당사는 보고서 작성기준일 현재 해당사항이 없습니다.
가-1. 연결대상회사의 변동내용
| 구 분 | 자회사 | 사 유 |
|---|---|---|
| 신규 연결 |
- | - |
| - | - | |
| 연결 제외 |
- | - |
| - | - |
당사는 보고서 작성기준일 현재 해당사항이 없습니다.
나. 회사의 법적ㆍ상업적 명칭
당사의 명칭은 [주식회사 프로젠]이며 영문으로는 [ProGen Co., Ltd.]이라고 표기합니다.
다. 설립일자 및 존속기간
당사는 1998년 10월 21일 설립되어, 바이오 의약품 연구개발 사업을 영위하고 있습니다.
라. 본사의 주소, 전화번호, 홈페이지 주소
| 구 분 | 내 용 |
|---|---|
| 본사주소 | 서울시 강서구 마곡중앙로 172 Gennexine ProGen Bio Innovation Park 6층, 7층 |
| 본사전화번호 | 02-6098-2800 |
| 홈페이지 | www.progen.co.kr |
마. 중소기업 등 해당 여부
| 중소기업 해당 여부 | 해당 | |
| 벤처기업 해당 여부 | 해당 | |
| 중견기업 해당 여부 | 미해당 | |
당사는 보고서 작성기준일 현재 중소기업기본법 제2조에 의한 중소기업에 해당됩니다.(발급번호 0010-2024-421689)
당사는 보고서 작성기준일 현재 벤처기업육성에 관한 특별조치법 제25조에 따라 벤처기업에 해당됩니다.(발급번호 제20220428010044호)
바. 대한민국에 대리인이 있는 경우에는 이름(대표자), 주소 및 연락처
당사는 사업보고서 제출일 현재 해당사항이 없습니다.
사. 주요 사업의 내용
당사의 정관에 기재된 목적 사업은 다음과 같습니다.
| 목적 사업 |
| 1. 바이오의약품을 포함한 의약품 일체의 연구개발, 제조, 상업화 및 판매사업 2. 생명과학 물질 또는 제품 연구개발, 제조, 상업화 및 판매사업 3. 생명과학 및 바이오의약품 관련 연구개발업, 위수탁업, 자문업 4. 국내외 다른 기관과 공동연구개발, 위수탁 및 서비스업 5. 의료기기 연구개발, 제조, 상업화 및 판매사업 6. 동물용 의약품 및 기능성 사료 등의 연구개발, 제조, 상업화 및 판매사업 7. 화장품 및 건강기능식품의 연구개발, 제조, 상업화 및 판매사업 8. 보건의료, 환경 및 건강 관련 물질 또는 제품 연구개발, 제조, 상업화 및 판매사업 9. 진단 및 바이오칩 연구개발, 제조 및 판매사업 10. 의약품 가공 위수탁, 제조시설 및 기구 임대업 11. 신기술개발, 연구용역 및 투자 업무 12. 부동산 매매, 임대 및 관리업 13. 경영 자문 및 컨설팅업 14. 위 각 호와 관련된 수출입 및 수출입 대행업 15. 위 각 호와 관련된 라이선스업 16. 기타 위 각호에 부대되는 사업 |
- 당사가 영위하고 있는 사업의 상세한 내용은 'Ⅱ. 사업의 내용'을 참조하시기 바랍니다.
아. 신용평가에 관한 사항
당사는 사업보고서 제출일 현재 해당사항이 없습니다.
자. 회사의 주권상장(또는 등록ㆍ지정) 및 특례상장에 관한 사항
| 주권상장 (또는 등록ㆍ지정)현황 |
주권상장 (또는 등록ㆍ지정)일자 |
특례상장 유형 |
|---|---|---|
| 코넥스시장 상장 | 2023.11.15 | 해당사항 없음 |
2. 회사의 연혁
가. 주요연혁
| 날 짜 | 내 용 |
| 2020년 04월 | 액면분할 (5,000원 → 500원) |
| 2020년 05월 | NTIG® 국내 및 해외(11개국) 특허권 출원 |
| 2020년 07월 | 위 지점의 폐쇄 |
| 2021년 11월 | "마곡 제넥신-프로젠 Bio Innovation Park" 완공 |
| 2021년 12월 | 기술평가 우수기술기업 인증(면역글로불린 기반 특정 표적에 작용하는 단백질 치료제 개발 기술) |
| 2022년 01월 | 본점 소재지의 변경 (서울특별시 강서구 마곡중앙로 172, 6층, 7층) |
| 2022년 02월 | 제3자 배정 유상증자 (제2회 상환전환우선주) |
| 2022년 04월 | NTIG® 대만 특허권 등록 |
| 2022년 06월 | NTIG® 국내 특허권 등록 |
| 2022년 06월 | 기술혁신형 중소기업(Inno-Biz) 확인 |
| 2022년 08월 | 대표이사 김종균 취임 |
| 2022년 09월 | 유한양행과 신약 공동 개발 MOU 체결 |
| 2023년 02월 | NTIG플랫폼 라이센싱계약 (이뮨온시아) |
| 2023년 05월 | 제3자 배정 유상증자 (제3회 전환우선주) |
| 2023년 05월 | 최대주주 변경 (유한양행의 프로젠 38.9% 지분 인수) |
| 2023년 07월 | 바이오신약 공동개발 협력 MOU 체결 (지아이바이옴) |
| 2023년 07월 | "프로젠 신사옥 컨소시엄 R&D센터" 기공식 |
| 2023년 08월 | PG-102 국내 임상 1상 시험 IND 승인 |
| 2023년 08월 | NTIG® 러시아 특허권 등록 |
| 2023년 09월 | 프로젠-이뮨온시아-포가연구원 PIC산학연 센터 설립 |
| 2023년 10월 | 제3자 배정 유상증자 (제4회 전환우선주) |
| 2023년 11월 | 코넥스시장 상장 |
| 2024년 2월 | 제3자 배정 유상증자 (제5회 전환우선주) |
| 2024년 3월 | NTIG® 일본 특허권 등록 |
| 2024년 5월 | 제11회 코넥스대상 최우수기술상 수상 |
| 2024년 6월 | PG-102 경구비만치료제 공동개발 계약 체결(Rani) |
| 2024년 7월 | 2024 유망 바이오 스타트업 발굴 공모전 Best-in-class Award 수상 |
| 2024년 10월 | 코스닥 이전상장 대표주관사 선정(신한투자증권, Im증권) |
| 2024년 11월 | IL-4Rα 및 TSLP 신약 공동 연구개발 계약 체결 (유한양행) |
| 2024년 12월 | PG-102 국내 임상 2상 첫환자 투약 |
나. 회사의 본점 소재지 및 그 변경
| 날 짜 | 주 소 | 비 고 |
|---|---|---|
| 2018.03.30 | 서울특별시 서초구 반포대로 222, 1201호 | - |
| 2019.04.10 | 서울특별시 서초구 반포대로 222, 1309호 | - |
| 2022.01.10 | 서울특별시 강서구 마곡중앙로 172, 6층7층 | - |
다. 경영진 및 감사의 중요한 변동
| 변동일자 | 주총종류 | 선임 | 임기만료 또는 해임 |
|
|---|---|---|---|---|
| 신규 | 재선임 | |||
| 2021.03.31 | 정기주총 | - | 사외이사 임정희 감 사 연영석 |
사외이사 정명호 |
| 2022.02.11 | - | - | - | 사외이사 임정희 |
| 2022.03.30 | 정기주총 | 사내이사 김종균 사외이사 김도연 감 사 김규돈 |
- | - |
| 2022.08.19 | - | - | - | 감 사 연영석 |
| 2023.03.06 | 임시주총 | 기타비상무이사 지조한(Sie Djohan) |
- | - |
| 2023.03.30 | 정기주총 | 사내이사 조상헌 사외이사 송창준 |
사내이사 진현탁 | 사외이사 조상헌 |
| 2023.08.08 | 임시주총 | 기타비상무이사 김재용 감사 이창훈 |
- | 감 사 김규돈 |
| 2024.02.01 | - | - | - | 사내이사 조상헌 |
| 2024.03.08 | - | - | - | 기타비상무이사 김재용 |
| 2024.03.28 | 정기주총 | 기타비상무이사 조욱제 기타비상무이사 김열홍 기타비상무이사 성영철 |
- | 사내이사 진현탁 |
라. 최대주주의 변동
2023년 5월 20일 당사의 최대주주는 ㈜에스엘바이젠에서 ㈜유한양행으로 변경되었습니다. 최대주주 관련 자세한 사항은 'VII. 주주에 관한 사항'을 참조하시기 바랍니다.
마. 상호의 변경
당사는 사업보고서 제출일 현재 해당사항이 없습니다.
바. 회사가 화의, 회사정리절차 그 밖에 이에 준하는 절차를 밟은 적이 있거나 현재 진행중인 경우 그 내용과 결과
당사는 사업보고서 제출일 현재 해당사항이 없습니다.
사. 회사가 합병등을 한 경우 그 내용
당사는 사업보고서 제출일 현재 해당사항이 없습니다.
아. 회사의 업종 또는 주된 사업의 변화
당사는 사업보고서 제출일 현재 해당사항이 없습니다.
자. 그 밖에 경영활동과 관련된 중요한 사항의 발생내용
당사는 사업보고서 제출일 현재 해당사항이 없습니다.
3. 자본금 변동사항
가. 자본금 변동추이
| (단위 : 원, 주) |
| 종류 | 구분 | 2024년말 (제27기) |
2023년말 (제26기) |
2022년말 (제25기) |
2021년말 (제24기) |
2020년말 (제23기) |
|---|---|---|---|---|---|---|
| 보통주 | 발행주식총수 | 14,185,228 | 11,552,500 | 4,612,000 | 4,612,000 | 3,862,000 |
| 액면금액 | 500 | 500 | 500 | 500 | 500 | |
| 자본금 | 7,092,614,000 | 5,776,250,000 | 2,306,000,000 | 2,306,000,000 | 1,931,000,000 | |
| 기타(*) | 발행주식총수 | 8,745,513 | 7,518,074 | 2,100,000 | 1,837,000 | 1,837,000 |
| 액면금액 | 500 | 500 | 500 | 500 | 500 | |
| 자본금 | 4,372,756,500 | 3,759,037,000 | 1,050,000,000 | 918,500,000 | 918,500,000 | |
| 합 계 | 자본금 | 11,465,370,500 | 9,535,287,000 | 3,356,000,000 | 3,224,500,000 | 2,849,500,000 |
- 2020년 4월 28일 10:1로 액면분할 하였습니다.
(*) 상환전환우선주, 전환우선주
4. 주식의 총수 등
가.주식의 총수 현황
| (기준일 : | 2024년 12월 31일 | ) | (단위 : 주, %) |
| 구 분 | 주식의 종류 | 비고 | |||
|---|---|---|---|---|---|
| 의결권 있는 주식 |
의결권 없는 주식 |
합계 | |||
| Ⅰ. 발행할 주식의 총수 | 100,000,000 | - | 100,000,000 | - | |
| Ⅱ. 현재까지 발행한 주식의 총수 | 22,930,741 | - | 22,930,741 | - | |
| Ⅲ. 현재까지 감소한 주식의 총수 | - | - | - | - | |
| 1. 감자 | - | - | - | - | |
| 2. 이익소각 | - | - | - | - | |
| 3. 상환주식의 상환 | - | - | - | - | |
| 4. 기타 | - | - | - | - | |
| Ⅳ. 발행주식의 총수 (Ⅱ-Ⅲ) | 22,930,741 | - | 22,930,741 | - | |
| Ⅴ. 자기주식수 | 3,000 | - | 3,000 | - | |
| Ⅵ. 유통주식수 (Ⅳ-Ⅴ) | 22,927,741 | - | 22,927,741 | - | |
| Ⅶ. 자기주식 보유비율 | 0.01 | - | 0.01 | - | |
나. 자기주식 취득 및 처분 현황
| (기준일 : | 2024년 12월 31일 | ) | (단위 : 주) |
| 취득방법 | 주식의 종류 | 기초수량 | 변동 수량 | 기말수량 | 비고 | ||||
|---|---|---|---|---|---|---|---|---|---|
| 취득(+) | 처분(-) | 소각(-) | |||||||
| 배당 가능 이익 범위 이내 취득 |
직접 취득 |
장내 직접 취득 |
보통주 | - | - | - | - | - | - |
| 우선주 | - | - | - | - | - | - | |||
| 장외 직접 취득 |
보통주 | - | - | - | - | - | - | ||
| 우선주 | - | - | - | - | - | - | |||
| 공개매수 | 보통주 | - | - | - | - | - | - | ||
| 우선주 | - | - | - | - | - | - | |||
| 소계(a) | 보통주 | - | - | - | - | - | - | ||
| 우선주 | - | - | - | - | - | - | |||
| 신탁 계약에 의한 취득 |
수탁자 보유물량 | 보통주 | - | - | - | - | - | - | |
| 우선주 | - | - | - | - | - | - | |||
| 현물보유물량 | 보통주 | - | - | - | - | - | - | ||
| 우선주 | - | - | - | - | - | - | |||
| 소계(b) | 보통주 | - | - | - | - | - | - | ||
| 우선주 | - | - | - | - | - | - | |||
| 기타 취득(c) | 보통주 | 3,000 | - | - | - | 3,000 | - | ||
| 우선주 | - | - | - | - | - | - | |||
| 총 계(a+b+c) | 보통주 | 3,000 | - | - | - | 3,000 | - | ||
| 우선주 | - | - | - | - | - | - | |||
주1) 기타 취득 수량은 2023년 8월 22일 임직원이 행사한 스톡옵션을 회사로 무상수증하기로 합의 하여 3,000주를 자기주식으로 취득하게 되었습니다.
다. 종류주식(명칭) 발행현황
1) 상환전환우선주 발행현황(1회차)
| (단위 : 원) |
| 발행일자 | 2018.09.20 | |||
| 주당 발행가액(액면가액) | 60,000 | 5,000 | ||
| 발행총액(발행주식수) | 11,022,000,000 | 183,700 | ||
| 현재 잔액(현재 주식수) | 10,521,000,000 | 1,753,500 | ||
| 주식의 내용 |
존속기간(우선주권리의 유효기간) | 2028.09.20 | ||
| 이익배당에 관한 사항 | 1. 본건 우선주는 액면가액 기준 연 1.0% (참가적,누적적) 2. 피투자기업은 배당가능 이익이 있는 경우 이사회 결의로 매년 배당금을 지급할 수 있고, 우선배당률에 미달하는 부족 배당금은 차기에 이월하여 차기의 배당금과 함께 누적 합산하여 지급하여야 한다. 3. 본건 우선주에 대한 초년도의 배당 기산일은 본건 우선주 발행일이 속하는 직전 영업년도 말에 주주가 된 것으로 보고 배당금을 계산한다. 4. 본건 우선주의 주주는 주식배당의 경우 본건 우선주 주주의 선택에 따라 본건 우선주와 같은 종류의 우선주 또는 본건 우선주가 보통주로 전환되었을 경우를 가정하여 산정한 보통주를 배당 받는다. |
|||
| 잔여재산분배에 관한 사항 | 1. 본건 우선주 주주는 피투자기업이 청산될 때 잔여재산분배에 대하여 주금 총액과 미지급된 배당금을 합한 금액의 한도에서 보통주 주주에 우선하여 잔여재산의 분배를 받는다. 2. 본건 우선주 주주는 보통주에 대한 잔여재산 분배율이 본건 우선주에 대한 잔여재산 분배율을 초과하는 경우 그 초과분에 대하여 보통주와 동일한 분배율로 참가하여 분배를 받는다. |
|||
| 상환에 관한 사항 |
상환권자 | 주주 | ||
| 상환조건 | 1. 본건 우선주의 상환은 피투자기업에 배당 가능한 이익이 있을 때에만 가능하며, 상환청구가 있었음에도 상환되지 아니한 경우에는 상환기간은 상환이 완료될 때까지 연장되는 것으로 한다. 2. 본건우선주의 주주는 다음 각 항의 1에 해당하는 경우에는 제20조에서 정한 상환기간 전이라도 피투자기업에 대해 본건 우선주의 전부 또는 일부의 상환을 청구할 권리를 가진다. 1) 제7조의 진술과 보장이 중요한 부분에서 중대하게 허위인 것으로 밝혀진 경우 2) 피투자기업이 제27조 내지 제28조에 의한 자료제출의무, 보고의무, 협의절차, 동의절차 준수의무를 중대하게 위반하는 경우 3) 피투자기업 또는 이해관계인 이 제4조, 제6조 제1항, 제11조, 제14조 제3항, 제16조, 제24조 내지 제26조, 제 29조 내지 제35조, 제39조 내지 제41조, 제44조, 제45조, 제51조 제2항을 중대하게 위반하는 경우 4) 주금의 가장납입 등 명목여하를 불문하고 피투자기업이 주요자산을 사업목적 외의 용도에 사용하거나 유출시키는 경우 5) 피투자기업 또는 이해관계인이 상법 또는 자본시장과 금융투자업에 관한 법률 등의 제반 법규를 중대하게 위반하여 본 계약의 내용을 성실히 이행하지 않거나 이행할 수 없음이 명백한 경우 |
|||
| 상환방법 | 1. 본건 우선주의 상환은 피투자기업에 배당 가능한 이익이 있을 때에만 가능하며, 상환청구가 있었음에도 상환되지 아니한 경우에는 상환기간은 상환이 완료될 때까지 연장되는 것으로 한다. 2. 본건우선주의 주주는 다음 각 항의 1에 해당하는 경우에는 제20조에서 정한 상환기간 전이라도 피투자기업에 대해 본건 우선주의 전부 또는 일부의 상환을 청구할 권리를 가진다. 1) 제7조의 진술과 보장이 중요한 부분에서 중대하게 허위인 것으로 밝혀진 경우 2) 피투자기업이 제27조 내지 제28조에 의한 자료제출의무, 보고의무, 협의절차, 동의절차 준수의무를 중대하게 위반하는 경우 3) 피투자기업 또는 이해관계인 이 제4조, 제6조 제1항, 제11조, 제14조 제3항, 제16조, 제24조 내지 제26조, 제 29조 내지 제35조, 제39조 내지 제41조, 제44조, 제45조, 제51조 제2항을 중대하게 위반하는 경우 4) 주금의 가장납입 등 명목여하를 불문하고 피투자기업이 주요자산을 사업목적 외의 용도에 사용하거나 유출시키는 경우 5) 피투자기업 또는 이해관계인이 상법 또는 자본시장과 금융투자업에 관한 법률 등의 제반 법규를 중대하게 위반하여 본 계약의 내용을 성실히 이행하지 않거나 이행할 수 없음이 명백한 경우 |
|||
| 상환기간 | 1. 본건 우선주의 주주는 본건 우선주의 전부 또는 일부를 2018년 9월 20일부터 전환권의 행사에 의하여 보통주로 전환되는 날까지 상환을 청구할 수 있다. | |||
| 주당 상환가액 | 6,000 | |||
| 1년 이내 상환 예정인 경우 |
N | |||
| 전환에 관한 사항 |
전환권자 | 주주 | ||
| 전환조건 (전환비율 변동여부 포함) |
1. 본건 우선주의 주주는 본건 우선주의 최초발행일부터 10년이 되는 날 까지 본건 우선주의 전부 또는 일부를 보통주로 전환할 수 있다. 2. 전환조건은 본건 우선주 1주당 보통주 1주로 한다. 다만, 제17조에 의해 전환조건의 조정이 있는 경우에는 이에 따른다. 제1항에도 불구하고, 피투자기업이 기술성장기업 상장특례를 위한 기술평가를 신청하는 경우 피투자기업은 본건 우선주의 주주에게 본건 우선주의 보통주로의 전환을 공문으로 요청할 수 있고, 본건 우선주의 주주는 위 공문을 송달받은 날로부터 30일 이내에 본건 본건 우선주를 보통주로 전환을 당사에게 청구하여야 한다. 3. 피투자기업이 제16조에에서 규정된 본건 우선주의 1주당 취득가격을 하회하는 가격으로 발행가격 등을 정하여 신주 등 발행하는 경우 제16조 1항에 의한 회사 및 조합의 동의여부에 관계없이 전환 조건은 다음과 같이 조정된다. 단 전환조건은 전환 비율, 즉, 본건 우선주 1주당 전환되는 보통주식의 수를 말한다. 1) 본건 우선주 1주당 전환되는 보통주식의 수 = (조합의 우선주의 1주당 취득가격) / (조합의 본건 우선주의 1주당 취득가격을 하회하는 발행가격 등) 2) 한편, 본건 우선주 발행 전에 기 부여된 주식매수선택권의 행사에 의해 발행되는 신주의 주당 발행가격이 본건 우선주의 1주당 취득가격을 하회하는 경우는 본 항에 의해 전환조건이 조정되지 않는다. 4. 피투자기업이 기업공개 및 기업 인수, 합병 등과 관련하여, 본건 우선주의 보통주 전환시 전환비율은 아래 각 호와 같이 조정된다. 1) 당사가 기업공개 하는경우, 우선주의 보통주 전환시 전환비율은 아래 중 높은 값으로 재조정 된다. 가. 직전 조정된 전환비율 (제1항 및 제2항에 의해 조정된 전환비율을 말한다. 나. 본건 우선주의 1주당 취득가격을 기업공개 시의 주당공모가격의 70%에 해당하는 가격으로 나눈 값 2) 피투자기업이 한국거래소의 유가증권시장, 코스닥시장, 코넥스시장 또는 해외증권시장을 통해 우회상장하거나, 증권시장에 상장되어 있는 기업 또는 비상장 기업과의 인수, 합병 등의 거래를 추진하는 경우, 본건 우선주의 보통주 전환시 전환비율은 아래 중 높은 값으로 재조정된다. 가. 직전 조정된 전환비율 (제1항 및 제2항에 의해 조정된 전환비율을 말한다.) 나. 본건 우선주의 1주당 취득가격을 우회상장 또는 M&A 시의 주당가치평가액의 70%에 해당하는 가격으로 나눈 값 (단, 주당가치평가액은 우회상장 또는 M&A와 관련하여 회계법인에 의해 수행된 기업가치평가를 통해 산정된 피투자기업의 1주당 가치평가액을 말한다.) 3) 피투자기업의 주식을 분할 또는 병합하는 경우 전환조건은 그 분할 및 병합의 비율에 따라 조정된다. 4) 피투자기업의 분할 또는 합병등이 이루어지는 경우 그 사유가 발생하기 전에 본건 우선주가 보통주로 전환되었다면 받을 수 있었던 대가가 보장되도록 본건 우선주의 전환조건이 조정된다. 5) 본 조의 의거한 전환비율의 조정에도 불구하고, 본건 우선주의 전환으로 인하여 발행되는 보통주의 발행가액은 액면가를 하회할 수 없으며 피투자기업은 조합의 전환권 행사이전에 유무상증자를 실시함으로써 전환으로 인하여 발행되는 보통주의 발행가액이 액면가액 미만이 될 경우에는 유무장증자를 실시하지 아니한다. 6) 본 조에 의거한 전환비율의 조정이 있게 된 경우, 피투자기업은 1주일 이내에 피투자기업의 비용으로 본 조에 의한 조정치를 계산한 후, 조정 사유 및 내역에 대한 설명을 기재한 우선주 전환비율 조정 확인증서를 회사 또는 조합에게 제출하도록 한다. 7) 본 조의 각호에도 불구하고 조정되는 전환비율이 본 조 다른 항에 의한 기존의 전환조건조정에 의해 확정된 전환비율을 하회하는 경우 전환조건은 기존에 확정된 전환비율을 유지한다. 명확하게 하기 위하여 본 조의 각 호는 중복적으로 적용한다. |
|||
| 발행이후 전환권 행사내역 |
Y | |||
| 전환청구기간 | 발행일로부터 10년이 되는날 까지 | |||
| 전환으로 발행할 주식의 종류 |
기명식 보통주 | |||
| 전환으로 발행할 주식수 |
2,204,273 | |||
| 의결권에 관한 사항 | 1. 본건 우선주는 일(1)주당 일(1)개의 의결권을 갖는다. 본건우선주의 주주는 피투자기업의 주주총회의 의결에 회부된 모든 사항에 대하여 보통주의 주주와 동일한 의결권을 갖는다. 2. 본건 우선주가 전환조건에 따라 보통주로 전환되는 경우에는 전환 후의 보통주식은 보통주식 1주당 1개의 의결권을 갖게 된다. 3. 본건 우선주의 주주에게 불리한 주주총회 결의가 있는 때에는 전체 주주총회와 별도로 그 안건에 대하여 본건 우선주 주주의 종류 주주총회 결의를 거쳐야 한다. |
|||
| 기타 투자 판단에 참고할 사항 (주주간 약정 및 재무약정 사항 등) |
- | |||
(주1) 현재 주식수와 주당 상환가액은 2020년 4월 27일 10:1 액면분할을 반영한 수량과 가격입니다.
(주2) 전환으로 발행할 주식수는 2023년 5월 20일 유상증자에 따른 가격조정이 반영된 수량입니다.
2) 상환전환우선주 발행현황(2회차)
| (단위 : 원) |
| 발행일자 | 2022.02.05 | |||
| 주당 발행가액(액면가액) | 9,500 | 500 | ||
| 발행총액(발행주식수) | 2,498,500,000 | 263,000 | ||
| 현재 잔액(현재 주식수) | 2,498,500,000 | 263,000 | ||
| 주식의 내용 |
존속기간(우선주권리의 유효기간) | 2032.02.05 | ||
| 이익배당에 관한 사항 | 1. 대상주식은 누적적, 참가적 우선주식으로서, 우선주주는 대상주식의 1주당 발행가액 기준 연 0.5% (이하, 우선배당률)에 해당하는 금액을 보통주식에 우선하여 배당받는다. 2. 발행회사는 매년 1회 주주총회에서 배당결의를 하여 배당금을 지급하여야 하고, 우선배당률에 미달하는 부족 배당금은 차기에 이월하여 차기의 배당금과 함께 누적 합산하여 지급하여야한다. 배당결의를 한 주주총회에서 배당금의 지급시기를 따로 정하지 아니한 경우, 발행회사는 관련 주주총회에서 이익잉여금처분계산서의 승인이 있는날 (재무제표의 승인 및 배당결의가 있은 날)로 부터 30일 이내에 주주에게 배당금을 지급하여야 한다. 3. 우선주주는 보통주의 배당률이 대상주식의 배당률을 초과할 경우에는 그 초과분에 대하여 보통주식과 동일한 배당률로 참가하여 배당을 받는다 4. 주식배당의 경우 배당률은 위 1. 내지 3. 에 정한 바에 따르며, 우선주주는 주식배당의 경우 대상주식과 같은 종류의 우선주를 배당 받는다. 5. 대상주식의 전부 또는 일부에 대하여 전환권이 행사된 경우, 전환된 주식에 대하여 전환 전까지의 기간 동안 배당 결의되었으나 그 배당금이 지급되지 아니하였다면, 동 미지급 배당금에 해당하는 금액을 발행회사가 우선주주에게 별도로 지급하기로 한다. |
|||
| 잔여재산분배에 관한 사항 | 1. 우선주주는 발행회사가 청산될 때 잔여재산분배에 대하여 대상주식 1주당 (i)대상주식의 1주당 발행가격 및 (ii) 이에 대하여 연복리 5.0% 적용 (1년 미만의 기간에 대해서는 1년을 365일로 보고 일할하여 계산)하여 산정한 금액을 합한 금액 (우선주주가 대상주식과 관련하여 기수령한 배당금을 공제)의 한도 내에서 보통주주에 우선하여 잔여재산의 분배를 받는다. 2. 우선주주는 보통주식에 대한 잔여재산 분배율이 대상주식에 대한 잔여재산분배율을 초과하는 경우, 그 초과분에 대하여 보통주식과 동일한 분배율로 참가하여 분배를 받는다. |
|||
| 상환에 관한 사항 |
상환권자 | 주주 | ||
| 상환조건 | 1) 본건 주주, 투자자간계약에서 정한 고의적 IPO 미이행에 해당하는 경우 2) 발행회사 및 또는 이해관계인이 본 계약 및 또는 본건 전환사채인수계약 및 또는 본건 주주, 투자자간계약상 의무의 전부 또는 일부를 중대하게 위반하고, 우선주주가 그 시정을 통지한 후 10영업일 이내에 치유되지 아니한 경우 |
|||
| 상환방법 | 1. 대상주식의 1주당 상환가격은 (i) 대상주식의 1주당 발행가격과 (ii) 이에 대한 거래종결일의 다음날부터 상환일까지 연복리 15.0%를 적용 (1년 미안의 기간에 대해서는 1년을 365일로 보고 일할하여 계산)하여 산출한 이자 금액의 합계액으로 하되, 대상주식의 발행일부터 상환일까지 지급된 배당금이 있을 경우 이를 차감하여 계산하기로 한다. | |||
| 상환기간 | 1. 우선주주는 거래종결일 후 3년이 경과한 날 (다만, 위 기한은 투자자, 발행회사 및 이해관계인 사이에 서면 합의에 따라 1회에 한하여 1년 연장 가능)부터 대상주식의 존속기간 만료일까지 다음의 어느 하나에 해당하는 사유가 발생하는 경우, 발행회사에 대하여 대상주식의 전부 또는 일부의 상환을 청구할 권리를 가지며, 발행회사는 상환청구를 받은 날로부터 30일 이내에 상법 제462조에 따른 배당가능이익의 범위에서 이를 상환하여야 한다. 명확히 하면 배당가능이익의 산정 시 그 결산기에 적립해야 할 이익준비금은 상법 제458조에 따른 법정준비금과 발행회사 정관에 따른 임의적립금을 모두 포함하는 금액으로 한다. | |||
| 주당 상환가액 | 9,500 | |||
| 1년 이내 상환 예정인 경우 |
N | |||
| 전환에 관한 사항 |
전환권자 | 주주 | ||
| 전환조건 (전환비율 변동여부 포함) |
1. 우선주주는 그 선택에 따른 전환청구에 의하여 대상주식을 아래의 전환조건에 따라 발행회사의 보통주식으로 전환할 수 있다. 1) 전환비율 및 전환주식의 수 : 전환비율은 대상주식의 1주당 발행가격을 전한 당시의 유효한 전환가격으로 나누어 결정된 수이다. 전환권이 행사된 주식의 수에 전환비율을 곱한 주식 수를 전환주식의 수로 한다. 명확히 하면, 최초의 전환비율은 1:1이고, 전환가격이 조정됨에 따라 전환비율이 조정된다. 1주 미만의 단수주에 대하여는 그 단수주에 상당하는 금액을 전환주식의 교부시 발행회사가 현금으로 지급하며, 단수주 대금에 대한 해당 기간의 배당금은 지급하지 아니한다. 2) 전환가격 : 대상주식의 최초 전환가격은 금 구천오백(9,500원) 이다. 전환가격은 아래 4)항에 기재된바에 따라 조정된다. 3) 전환가격의 조정 : 관련 법령상 허용되는 범위 내에서, 대상주식의 전환가격은 다음과 같이 조정된다. 다만, 조정사유가 수차례 발생하는 경우 하나의 사유로 조정된 가액을 기준으로 다시 수차에 걸쳐 조정하되, 조정된 전환가격이 조정 전 전환가격을 상향하게 되는 경우에는 다음에서 별도로 정하지 아니하는 한 전환가격의 조정을 하지 아니한다. 본 4)항에 따른 조정 후 전환가격의 원단위 미만은 절상하되, 조정된 전환가격이 보통주식의 액면가격 미민일 경우에는 보통주식의 액면가격을 전환가격으로 한다. 가. 대상주식의 발행일로부터 전환권 행사 전까지 발행회사가 당시의 전환가격 (본 4)항에 의한 조정이 있었던 경우 조정된 전환가격을 의미하며, 이하 기준가)을 하회하는 발행가격으로 유상증자를 함으로써, 신주를 발행하거나, 기준가를 하회하는 최초의 전환가격 또는 행사가격으로 전환사채 또는 신주인수권부사채 등 주식관련사채를 발행하는 경우, 전환가격은 해당 발행가격, 전환가격 또는 행사가격으로 조정된다. 본 가.에 따른 전환가격 조정일은 유상증자의 경우 그에 따른 신주의 발행일로 하고, 주식관련사채 발행의 경우 해당 사채의 발행일로 한다. 나. 대상주식의 전환권을 행사하기 전에, 발행회사가 무상증자 또는 주식배당을 실시하여 주식수가 증가하는 경우 전환가격은 [조정 후 전환가격 = 조정 전 전환가격 x {기발행주식수 / (기발행주식수 + 신발행주식수)} 의 산식에 의하여 조정된다. 본 나.에 따른 전환가격 조정일은 무상증자 또는 주식배당의 기준일 (발행일)로 한다. 다. 주식의 소각, 분할 또는 병합, 자본의 감소 등에 의하여 전환가격의 조정이 필요한 경우에는 당해 사유 발생 직전에 대상주식이 전부 보통주식으로 전환되었더라면 당해 사유 발행직후에 가질 수 있었던 주식수가 전환주식수가 되도록 전환가격을 조정한다. 본 다. 에 따른 전환가격 조정일은 주식의 소각, 분할 또는 병합, 자본의 감소 등의 해당 기준일로 한다. 라. 발행회사가 분할 또는 타사와 합병 (분할합병을 포함하며, 이하 본 항에서 동일함) 또는 주식교환을 하여, 해당 분할, 합병 또는 교환비율 산정을 위한 발행회사 1주당 주식 평가가액이 기준가를 하회하는 경우, 전환가격은 그 분할, 합병, 또는 주식교환 시 발행회사 1주당 주식 평가가액으로 조정된다. 본 라.에 따른 전환가격의 조정일은 합병, 분할 또는 주식교환 등의 기준일로 한다. 마. 발행회사의 상장 시 확정된 공모가격이 기준가를 하회하는 경우, 그 확정된 공모가격의 70%로 전환가격을 조정한다. 본 마에 따른 전환가격의 조정일은 발행회사의 상장에 따른 공모가격이 확정되는 날로 한다. 바. 발행회사가 2023년 12월 31일까지 임상2상 IND) 이상의 파프라인을 구축하지 못한 경우, 최초 전환가격의 70%로 전환가격을 조정한다. 본 바.에 따른 전환가격 조정일은 2024년 1월 1일로 한다. 4) 전환청구 절차 : 우선주주는 전환청구일, 전환청구 해당 주식수, 전환가격 (전환가격이 조정된 경우에는 조정된 전환가격) 이 기재된 서면 (이하, 전환청구서)을 발행회사에 통지하는 방식으로 전환청구를 하여야 한다. 5) 전환의 효력 발생시기 : 주식의 전환은 그 청구를 한날 (전환청구서에 기재된 전환청구일)에 효력이 발생한다. 다만, 전환권을 행사한 주식의 이익이나, 이자의 배당에 관하여는 그 청구를 한 때가 속하는 사업연도의 직전 사업연도 말에 전환된 것으로 본다. 6) 전환으로 인하여 발행된 주식의 최초 배당금 및 이자 : 전환청구에 의하여 발행된 주식에 대한 이익이나 이자의 배당에 관하여는 전환을 청구한 날이 속한 영업연도의 직전 사업연도 말에 주식으로 전환된 것으로 보아 배당의 효력을 가지며, 기지급된 이자에 대하여 영향을 미치지 아니한다. 다만, 전환청구일까지 아직 도래하지 않은 이자지급일의 이자는 전환으로 인하여 소멸한다. |
|||
| 발행이후 전환권 행사내역 |
N | |||
| 전환청구기간 | 1. 우선주주는 대상주식의 발행일 (인수대금 납입일의 다음날)로부터 1개월 이후 (2022년 3월 4일)부터 대상주식의 존속기간 만료일 전일 (2032년 2월 3일)까지 전환권을 행사할 수 있다. |
|||
| 전환으로 발행할 주식의 종류 |
기명식 보통주 | |||
| 전환으로 발행할 주식수 |
523,465 | |||
| 의결권에 관한 사항 | 1. 대상주식은 1주당 1개의 의결권을 갖는다. 우선주주는 발행회사의 주주총회의 의결에 회부된 모든 사항에 대하여 발행회사의 보통주식의 주주 (이하 보통주주) 와 동일한 의결권을 갖는다. 2. 대상주식이 전환권 조정에서 정한 전환비율에 따라 보통주식으로 전환되는 경우에는 전환 후의 보통주식은 보통주식 1주당 1개의 의결권을 갖게 된다. 3. 우선주주에게 불리한 주주총회 결의가 있는 때에는 상법에 정한 바에 따라 전체 주주총회와 별도로 그 안건에 대하여 우선주주의 종류 주주총회 결의를 거쳐야 한다. |
|||
| 기타 투자 판단에 참고할 사항 (주주간 약정 및 재무약정 사항 등) |
1. 기타전환주식의 발행, 전환의 청구, 기타전환에 관한 사항은 상법 제346조 내지 제351조 등 관련 법령을 따른다. | |||
3) 전환우선주 발행현황(3회차)
| (단위 : 원) |
| 발행일자 | 2023.05.20 | |||
| 주당 발행가액(액면가액) | 4,773 | 500 | ||
| 발행총액(발행주식수) | 19,998,884,319 | 4,190,003 | ||
| 현재 잔액(현재 주식수) | 19,998,884,319 | 4,190,003 | ||
| 주식의 내용 |
존속기간(우선주권리의 유효기간) | 2033.05.20 | ||
| 이익배당에 관한 사항 | 1. 본건 우선주의 주주는 투자기업의 보통주 주주에 우선하여 이익의 배당 및 잔여재산의 분배를 받게 되며, 투자기업이 이미 발행하였거나 앞으로 발행할 일체의 다른 우선주 중 이익의 배당 및 잔여재산의 분배에 있어서 최우선적 지위를 가지는 우선주와 동일한 내용의 이익배당청구권 및 잔여재산의 분배에 있어서 최우선적 지위를 가지는 우선주와 동일한 내용의 이익배당청구권 및 잔여재산분 청구권을 가진다. 투자기업이 본건 우선주 발행 이후에 추가 증자에 의하여 우선주를 발행하는 경우 투자자의 서면동의가 없는 한 동 우선주의 우선적 내용이 본 건 우선주의 우선적 내용보다 우선할 수 없다. 2. 본 계약에 의해서 발행되는 본건 우선주는 이익의 배당에 관하여는 발행한 때의 직전 사업년도 말에 발행된것으로 본다. 배당금의 지급시기를 주주총회에서 따로 정하지 아니한 경우 투자기업은 주주총회에서 이익잉여금처분 계산서의 승인이 있는 날로부터 1개월 이내에 본건 우선주의 주주에게 배당금을 지급하여야 한다. 투자기업으 위 사항에 대하여 주주총회의 승인일 얻어야 한다. 그 기간내에 배당금을 지급하지 아니한 때에는 투자기업은 그 기간만료일의 익일부터 지급일까지 연복리 10%의 이자율을 적용한 지연배상금을 가산하여 지급하기로 한다. 3. 본건 우선주의 최저이익배당률은 영업연도별로 발행가의 1%이다. |
|||
| 잔여재산분배에 관한 사항 | 1. 투자기업이 청산에 의하여 잔여재산을 분배하는 경우 본건 우선주의 주주는 본건 우선주의 인수가액 및 미지급된 배당금을 합한 한도까지 보통주 주주에 우선하여 분배청구권을 가진다. 다만 액면가에 대한 청산금의 비율이 보통주가 본건 우선주보다 더 높아지는 경우에는 본건 우선주의 주주는 그차이에 상응하여 추가적으로 청산금의 지급을 청구할 수 있다. | |||
| 상환에 관한 사항 |
상환권자 | 없음 | ||
| 상환조건 | - | |||
| 상환방법 | - | |||
| 상환기간 | - | |||
| 주당 상환가액 | - | |||
| 1년 이내 상환 예정인 경우 |
- | |||
| 전환에 관한 사항 |
전환권자 | 주주 | ||
| 전환조건 (전환비율 변동여부 포함) |
1. 전환비율은 원칙적으로 우선주 대 보통주의 비율을 1대1로 하나 예외적으로 특약이 있는 경우 그에 따른다. 2. 투자기업이 본건 우선주의 발행 이후 본건 우선주의 인수가격의 이하의 가액으로 발행가액을 결정하여 유상증자를 하거나 전환사채의 전환가액 또는 본건 신주인수권부사채의 신주인수권의 행사가액을 정하여 사채를 발행하는 경우 전환가격도 동일하게 하향 조정되는 것으로 한다. 3. 무상증자 또는 주식배당에 의하여 주식수가 증가하는 경우 전환가격은 (기발행주식수X조정전 전환가격) / (기발행주식수+신발행주식수)의 산식에 의하여 조정된다. 4. 투자기업이 타사와 합병 시 교환비율 산정을 위한 평가가액의 70%에 해당하는 금액이 그 당시의 본건 우선주의 전환가격을 하회하는 경우는 전환비율을 다음과 같이 조정한다. 조정 후 우선주 1주당 전환하는 보통주의수 = 조정 전 우선주 1주당 전환되는 보통주의 수X조정전 본건 우선주의 전환가격 / 교환비율 산정을 위한 평가가액의 70%에 해당하는 금액 5. 투자기업이 주식을 분할 또는 병합하는 경우 전환비율은 그 분할 또는 병합의 비율에 따라 조정된다. 단주의 평가는 주식의 분할 또는 병합 당시 본건 우선주의 전환가격을 기준으로 한다. 6. 투자기업이 전환 전에 무상감자를 할 경우에는 전환비율은 그 감자의 비율에 따라 조정한다. 단, 경영과실 등의 사유로 특정 주주에 대해서만 차등적으로 무상감자를 하는 경우는 전환비율을 조정하지 않기로 한다. 7. 투자기업의 IPO 공모단가의 70%에 해당하는 금액이 그 당시의 본건 우선주의 전환가격을 하회하는 경우는 전환비율을 다음과 같이 조정한다. 조정후 우선주 1주당 전환하는 보통주의 수 = 조정 전 우선주 1주당 전환되는 보통주의 수X조정 전 본건 우선주의 전환가격 / 회사의 IPO 공모단가의 70%에 해당하는 금액 |
|||
| 발행이후 전환권 행사내역 |
N | |||
| 전환청구기간 | 1. 본건 우선주는 발행일로부터 10년이 경과하거나 그 기간 동안 본건 우선주의 주주에 의한 전환청구가 있게 되면 그 10년이 경과한 날 또는 전환청구가 있는 날부터 보통주로 전환된다. 투자기업이 기술성장기업 상장특례를 위한 기술평가에서 기술성장기업 상장특례에 부합하는 등급을 획득한 경우, 투자기업은 본건 우선주의 주주에게 본건 우선주의 보통주로의 전환을 공문으로 요청할 수 있고, 본건 우선주의 주주는 위 공문을 송달받은 날로부터 90일 이내에 본건 우선주를 보통주로 전환하여야 한다. | |||
| 전환으로 발행할 주식의 종류 |
기명식 보통주 | |||
| 전환으로 발행할 주식수 |
4,190,003 | |||
| 의결권에 관한 사항 | 1. 본건 우선주는 우선주의 상태에서 다른 보통주와 동일하게 '1주 1의결권 원칙'의 적용을 받는다, 다만, 본건 우선주가 보통주로 전환되는 경우 전환된 보통주의 주식수대로 '1주 1의결권 원칙' 의 적용을 받는다. | |||
| 기타 투자 판단에 참고할 사항 (주주간 약정 및 재무약정 사항 등) |
1. 기타전환주식의 발행, 전환의 청구, 기타전환에 관한 사항은 상법 제346조 내지 제351조 등 관련 법령을 따른다. | |||
4) 전환우선주 발행현황(4회차)
| (단위 : 원) |
| 발행일자 | 2023.10.07 | |||
| 주당 발행가액(액면가액) | 5,700 | 500 | ||
| 발행총액(발행주식수) | 7,000,004,700 | 1,228,071 | ||
| 현재 잔액(현재 주식수) | 7,000,004,700 | 1,228,071 | ||
| 주식의 내용 |
존속기간(우선주권리의 유효기간) | 2033.10.07 | ||
| 이익배당에 관한 사항 | 1. 본건 우선주의 주주는 투자기업의 보통주 주주에 우선하여 이익의 배당 및 잔여재산의 분배를 받게 되며, 투자기업이 이미 발행하였거나 앞으로 발행할 일체의 다른 우선주 중 이익의 배당 및 잔여재산의 분배에 있어서 최우선적 지위를 가지는 우선주와 동일한 내용의 이익배당청구권 및 잔여재산의 분배에 있어서 최우선적 지위를 가지는 우선주와 동일한 내용의 이익배당청구권 및 잔여재산분 청구권을 가진다. 투자기업이 본건 우선주 발행 이후에 추가 증자에 의하여 우선주를 발행하는 경우 투자자의 서면동의가 없는 한 동 우선주의 우선적 내용이 본 건 우선주의 우선적 내용보다 우선할 수 없다. 2. 본 계약에 의해서 발행되는 본건 우선주는 이익의 배당에 관하여는 발행한 때의 직전 사업년도 말에 발행된것으로 본다. 배당금의 지급시기를 주주총회에서 따로 정하지 아니한 경우 투자기업은 주주총회에서 이익잉여금처분 계산서의 승인이 있는 날로부터 1개월 이내에 본건 우선주의 주주에게 배당금을 지급하여야 한다. 투자기업으 위 사항에 대하여 주주총회의 승인일 얻어야 한다. 그 기간내에 배당금을 지급하지 아니한 때에는 투자기업은 그 기간만료일의 익일부터 지급일까지 연복리 10%의 이자율을 적용한 지연배상금을 가산하여 지급하기로 한다. 3. 본건 우선주의 최저이익배당률은 영업연도별로 발행가의 1%이다. |
|||
| 잔여재산분배에 관한 사항 | 투자기업이 청산에 의하여 잔여재산을 분배하는 경우 본건 우선주의 주주는 본건 우선주의 인수가액 및 미지급된 배당금을 합한 한도까지 보통주 주주에 우선하여 분배청구권을 가진다. 다만 액면가에 대한 청산금의 비율이 보통주가 본건 우선주보다 더 높아지는 경우에는 본건 우선주의 주주는 그차이에 상응하여 추가적으로 청산금의 지급을 청구할 수 있다. | |||
| 상환에 관한 사항 |
상환권자 | 없음 | ||
| 상환조건 | - | |||
| 상환방법 | - | |||
| 상환기간 | - | |||
| 주당 상환가액 | - | |||
| 1년 이내 상환 예정인 경우 |
- | |||
| 전환에 관한 사항 |
전환권자 | 주주 | ||
| 전환조건 (전환비율 변동여부 포함) |
1. 전환비율은 원칙적으로 우선주 대 보통주의 비율을 1대1로 하나 예외적으로 특약이 있는 경우 그에 따른다. 2. 투자기업이 본건 우선주의 발행 이후 본건 우선주의 인수가격의 이하의 가액으로 발행가액을 결정하여 유상증자를 하거나 전환사채의 전환가액 또는 본건 신주인수권부사채의 신주인수권의 행사가액을 정하여 사채를 발행하는 경우 전환가격도 동일하게 하향 조정되는 것으로 한다. 3. 무상증자 또는 주식배당에 의하여 주식수가 증가하는 경우 전환가격은 (기발행주식수X조정전 전환가격) / (기발행주식수+신발행주식수)의 산식에 의하여 조정된다. 4. 투자기업이 타사와 합병 시 교환비율 산정을 위한 평가가액의 70%에 해당하는 금액이 그 당시의 본건 우선주의 전환가격을 하회하는 경우는 전환비율을 다음과 같이 조정한다. 조정 후 우선주 1주당 전환하는 보통주의수 = 조정 전 우선주 1주당 전환되는 보통주의 수X조정전 본건 우선주의 전환가격 / 교환비율 산정을 위한 평가가액의 70%에 해당하는 금액 5. 투자기업이 주식을 분할 또는 병합하는 경우 전환비율은 그 분할 또는 병합의 비율에 따라 조정된다. 단주의 평가는 주식의 분할 또는 병합 당시 본건 우선주의 전환가격을 기준으로 한다. 6. 투자기업이 전환 전에 무상감자를 할 경우에는 전환비율은 그 감자의 비율에 따라 조정한다. 단, 경영과실 등의 사유로 특정 주주에 대해서만 차등적으로 무상감자를 하는 경우는 전환비율을 조정하지 않기로 한다. 7. 투자기업의 IPO 공모단가의 70%에 해당하는 금액이 그 당시의 본건 우선주의 전환가격을 하회하는 경우는 전환비율을 다음과 같이 조정한다. 조정후 우선주 1주당 전환하는 보통주의 수 = 조정 전 우선주 1주당 전환되는 보통주의 수X조정 전 본건 우선주의 전환가격 / 회사의 IPO 공모단가의 70%에 해당하는 금액 |
|||
| 발행이후 전환권 행사내역 |
N | |||
| 전환청구기간 | 1. 본건 우선주는 발행일로부터 10년이 경과하거나 그 기간 동안 본건 우선주의 주주에 의한 전환청구가 있게 되면 그 10년이 경과한 날 또는 전환청구가 있는 날부터 보통주로 전환된다. 투자기업이 기술성장기업 상장특례를 위한 기술평가에서 기술성장기업 상장특례에 부합하는 등급을 획득한 경우, 투자기업은 본건 우선주의 주주에게 본건 우선주의 보통주로의 전환을 공문으로 요청할 수 있고, 본건 우선주의 주주는 위 공문을 송달받은 날로부터 90일 이내에 본건 우선주를 보통주로 전환하여야 한다. | |||
| 전환으로 발행할 주식의 종류 |
기명식 보통주 | |||
| 전환으로 발행할 주식수 |
1,228,071 | |||
| 의결권에 관한 사항 | 1. 본건 우선주는 우선주의 상태에서 다른 보통주와 동일하게 '1주 1의결권 원칙'의 적용을 받는다, 다만, 본건 우선주가 보통주로 전환되는 경우 전환된 보통주의 주식수대로 '1주 1의결권 원칙' 의 적용을 받는다 | |||
| 기타 투자 판단에 참고할 사항 (주주간 약정 및 재무약정 사항 등) |
1. 기타전환주식의 발행, 전환의 청구, 기타전환에 관한 사항은 상법 제346조 내지 제351조 등 관련 법령을 따른다. | |||
5) 전환우선주 발행현황(5회차)
| (단위 : 원) |
| 발행일자 | 2024.02.08 | |||
| 주당 발행가액(액면가액) | 7,410 | 500 | ||
| 발행총액(발행주식수) | 9,714,057,990 | 1,310,939 | ||
| 현재 잔액(현재 주식수) | 9,714,057,990 | 1,310,939 | ||
| 주식의 내용 |
존속기간(우선주권리의 유효기간) | 2034.02.08 | ||
| 이익배당에 관한 사항 | 1. 본건 우선주의 주주는 투자기업의보통주 주주에 우선하여 이익의 배당 및 잔여재산의 분배를 받게 되며, 투자기업이 이미 발행하였거나 앞으로 발행할 일체의 다른 우선주 중 이익의배당 및 잔여재산의 분배에 있어서 최우선적 지위를 가지는 우선주와 동일한 내용의 이익배당청구권 및 잔여재산분배청구권을 가진다. 투자기업이 본건 우선주 발행 이후에 추가 증자에의하여 우선주를 발행하는 경우 투자자의 서면동의가 없는 한 동 우선주의우선적 내용이 본건 우선주의 우선적 내용보다 우선할 수 없다. 2. 본 계약에 의해서 발행되는 본건 우선주는 이익의 배당에 관하여는 발행한 때의 직전 사업년도 말에 발행된것으로 본다. 배당금의 지급시기를 주주총회에서 따로 정하지 아니한 경우 투자기업은 주주총회에서 이익잉여금처분 계산서의 승인이 있는 날로부터 1개월 이내에 본건 우선주의 주주에게 배당금을 지급하여야 한다. 투자기업은 위 사항에 대하여 주주총회의 승인을 얻어야 한다. 그 기간 내에 배당금을 지급하지 아니한 때에는 투자기업은 그 기간만료일의 익일부터 지급일까지 연복리 10%의 이자율을 적용한 지연배상금을 가산하여 지급하기로 한다. 3. 본건 우선주의 전부 또는 일부에 대하여 전환권이 행사된 경우, 전환된주식에 대하여 전환 전까지의 기간 동안 배당결의 되었으나 그 배당금이 지급되지 아니하였다면 동 미지급 배당금에 해당하는 금액을 투자기업은 당해 주식의 주주에게 별도로 지급하기로 한다. 4. 주식배당의 경우에는 우선주와 보통주를 합한 발행주식총수에 대한 비율에 따라, 같은 종류의 우선주 주식으로 배당을 받을 권리를 갖는다. 다만 단주가 발생하는 경우에는 현금으로 지급받는다. 5. 본건 우선주의 최저이익배당률은영업연도별로 발행가의 1%이다. 6. 투자기업이 제5항의 최저이익배당율을 만족시켜 주지 못한 경우 최저이익배당율과 현실의 배당률과의 차이에 상당한 액수에 대해서는 다음해로누적하여 배당하여야 하고, 투자자와 별개의 새로운 합의가 없는 한 이러한누적과정은 계속된다. 7. 투자기업이 보통주의 배당률을 최저이익배당률보다 높게 정한 영업연도에는 보통주의 배당률과 최저이익배당률의 차이에 상당한 비율만큼 본건 우선주에 대해서도 추가적으로 이익을 배당하여야 한다. |
|||
| 잔여재산분배에 관한 사항 | 투자기업이 청산에 의하여 잔여재산을 분배하는 경우 본건 우선주의 주주는 본건 우선주의 인수가액 및 미지급된 배당금을 합한 한도까지 보통주 주주에 우선하여 분배청구권을 가진다. 다만 액면가에 대한 청산금의 비율이 보통주가 본건 우선주보다 더 높아지는 경우에는 본건 우선주의 주주는 그차이에 상응하여 추가적으로 청산금의 지급을 청구할 수 있다. | |||
| 상환에 관한 사항 |
상환권자 | 없음 | ||
| 상환조건 | - | |||
| 상환방법 | - | |||
| 상환기간 | - | |||
| 주당 상환가액 | - | |||
| 1년 이내 상환 예정인 경우 |
- | |||
| 전환에 관한 사항 |
전환권자 | 주주 | ||
| 전환조건 (전환비율 변동여부 포함) |
1. 전환비율은 원칙적으로 우선주 대 보통주의 비율을 1대1로 하나 예외적으로 특약이 있는 경우 그에 따른다. 2. 투자기업이 본건 우선주의 발행 이후 본건 우선주의 인수가격의 이하의 가액으로 발행가액을 결정하여 유상증자를 하거나 전환사채의 전환가액 또는 본건 우선주인신주인수권부사채의 신주인수권의 행사가액을 정하여 사채를 발행하는 경우 전환가격도 동일하게 하향 조정되는 것으로 한다. 3. 무상증자 또는 주식배당에 의하여 주식수가 증가하는 경우 전환가격은 (기발행주식수X조정전 전환가격) / (기발행주식수+신발행주식수)의 산식에 의하여 조정된다. 4. 투자기업이 타사와 합병 시 교환비율 산정을 위한 평가가액의 70%에 해당하는 금액이 그 당시의 본건 우선주의 전환가격을 하회하는 경우는 전환비율을 다음과 같이 조정한다. 조정 후 우선주 1주당 전환하는 보통주의수 = 조정 전 우선주 1주당 전환되는 보통주의 수X조정전 본건 우선주의 전환가격 / 교환비율 산정을 위한 평가가액의 70%에 해당하는 금액 5. 투자기업이 주식을 분할 또는 병합하는 경우 전환비율은 그 분할 또는 병합의 비율에 따라 조정된다. 단주의 평가는 주식의 분할 또는 병합 당시 본건 우선주의 전환가격을 기준으로 한다. 6. 투자기업이 전환 전에 무상감자를 할 경우에는 전환비율은 그 감자의 비율에 따라 조정한다. 단, 경영과실 등의 사유로 특정 주주에 대해서만 차등적으로 무상감자를 하는 경우는 전환비율을 조정하지 않기로 한다. 7. 투자기업의 IPO 공모단가의 70%에 해당하는 금액이 그 당시의 본건 우선주의 전환가격을 하회하는 경우는 전환비율을 다음과 같이 조정한다. 조정후 우선주 1주당 전환하는 보통주의 수 = 조정 전 우선주 1주당 전환되는 보통주의 수X조정 전 본건 우선주의 전환가격 / 회사의 IPO 공모단가의 70%에 해당하는 금액 |
|||
| 발행이후 전환권 행사내역 |
N | |||
| 전환청구기간 | 1. 본건 우선주는 발행일로부터 10년이 경과하거나 그 기간 동안 본건 우선주의 주주에 의한 전환청구가 있게 되면 그 10년이 경과한 날 또는 전환청구가 있는 날부터 보통주로 전환된다. 투자기업이 기술성장기업 상장특례를 위한 기술평가에서 기술성장기업 상장특례에 부합하는 등급을 획득한 경우, 투자기업은 본건 우선주의 주주에게 본건 우선주의 보통주로의 전환을 공문으로 요청할 수 있고, 본건 우선주의 주주는 위 공문을 송달받은 날로부터 90일 이내에 본건 우선주를 보통주로 전환하여야 한다. | |||
| 전환으로 발행할 주식의 종류 |
기명식 보통주 | |||
| 전환으로 발행할 주식수 |
1,310,939 | |||
| 의결권에 관한 사항 | 1. 본건 우선주는 우선주의 상태에서 다른 보통주와 동일하게 '1주 1의결권 원칙'의 적용을 받는다, 다만, 본건 우선주가 보통주로 전환되는 경우 전환된 보통주의 주식수대로 '1주 1의결권 원칙' 의 적용을 받는다 | |||
| 기타 투자 판단에 참고할 사항 (주주간 약정 및 재무약정 사항 등) |
1. 기타전환주식의 발행, 전환의 청구, 기타전환에 관한 사항은 상법 제346조 내지 제351조 등 관련 법령을 따른다. | |||
라. 발행 이후 전환권 행사가 있을 경우
| 행사일자 | 전환한 종류주식 수(주) |
전환된 보통주주식 수(주) |
|---|---|---|
| 2024.08.01 | 83,500 | 104,965 |
| - | - | - |
5. 정관에 관한 사항
가. 정관 변경 이력
당사의 최근 정관 개정일은 제25기 정기주주총회일인 2023년 3월 30일 입니다.
| 정관변경일 | 해당주총명 | 주요변경사항 | 변경이유 |
|---|---|---|---|
| 2023.03.30 | 제25기 정기주주총회 |
제1조(상호) 회사의 영문약호 표기 제2조(목적) 기존 사업목적 구체화 제4조(공고방법) 문구 정정 제8조(주식 등의 전자등록) 상장법인 표준정관 준용 제11조(주식매수선택권) 상법상 상장법인 특례 및 상장법인 표준정관 반영 제12조(신주의 동등배당) 상장법인 표준정관 준용 제14조(명의개서대리인) 상장법인 표준정관 준용 제15조(주주명부) 상장법인 표준정관 준용 제16조(기준일) 상장법인 표준정관 준용 제17조의2(전환사채의 발행) 발행한도 수정 및 상장법인 표준정관 준용 제17조의4(교환사채의 발행) 상장법인 표준정관 준용 제18조(사채 및 신주인수권증권에 표시되어야 할 권리의 전자등록) 상장법인 표준정관 준용 제19조(사채발행에 관한 준용규정) 상장법인 표준정관 준용 제20조(소집시기) 상장법인 표준정관 준용 제22조(소집통지 및 공고) 상장법인 표준정관 준용 제32조(이사의 수) 사외이사 근거 규정 마련 제36조(이사의 의무) 이사의 의무 추가 명시 제37조(이사의 보수와 퇴직금) 조문체계 정비 제45조(감사의 선임, 해임) 상장법인 표준정관 준용 제52조(외부감사인의 선임) 상장법인 표준정관 준용 제54조(이익배당) 상장법인 표준정관 준용 |
원활한 사업 확장 및 진행을 위함 |
나. 사업목적 현황
| 구 분 | 사업목적 | 사업영위 여부 |
|---|---|---|
| 1 | 바이오의약품을 포함한 의약품 일체의 연구개발, 제조, 상업화 및 판매사업 | 영위 |
| 2 | 생명과학 물질 또는 제품 연구개발, 제조, 상업화 및 판매사업 | 영위 |
| 3 | 생명과학 및 바이오의약품 관련 연구개발업, 위수탁업, 자문업 | 영위 |
| 4 | 국내외 다른 기관과 공동연구개발, 위수탁 및 서비스업 | 영위 |
| 5 | 의료기기 연구개발, 제조, 상업화 및 판매사업 | 미영위 |
| 6 | 동물용 의약품 및 기능성 사료 등의 연구개발, 제조, 상업화 및 판매사업 | 미영위 |
| 7 | 화장품 및 건강기능식품의 연구개발, 제조, 상업화 및 판매사업 | 영위 |
| 8 | 보건의료, 환경 및 건강 관련 물질 또는 제품 연구개발, 제조, 상업화 및 판매사업 | 영위 |
| 9 | 진단 및 바이오칩 연구개발, 제조 및 판매사업 | 미영위 |
| 10 | 의약품 가공 위수탁, 제조시설 및 기구 임대업 | 미영위 |
| 11 | 신기술개발, 연구용역 및 투자 업무 | 영위 |
| 12 | 부동산 매매, 임대 및 관리업 | 미영위 |
| 13 | 경영 자문 및 컨설팅업 | 미영위 |
| 14 | 위 각 호와 관련된 수출입 및 수출입 대행업 | 미영위 |
| 15 | 위 각 호와 관련된 라이선스업 | 영위 |
| 16 | 기타 위 각호에 부대되는 사업 | 영위 |
다. 사업목적 변경 내용
| 구분 | 변경일 | 사업목적 | |
|---|---|---|---|
| 변경 전 | 변경 후 | ||
| 수정 | 2023.03.30 | 1. 유전공학방식을 이용한 신약 연구 및 개발업 2. 개발한 신기술의 사용권 대여 및 양도업 3. 신기술개발제품 제조 및 판매업 4. 의약품, 의약부외품, 화공약품, 수의약품, 농예약품의 제조 및 매매업 5. 의료기기, 의료용구, 위생용품의 제조 및 매매업 6. 각 호와 관련된 무역업 및 무역대리업 7. 각 호와 관련된 수입품의 판매업 및 위탁업 8. 부동산 매매 및 임대업 9. 의약품 가공 수탁, 제조시설 및 기구 임대업 10. 동물용 의약품 및 기능성 사료 등의 제조 및 판매업 11. 위 각호에 관련되는 부대사업 일체 |
1. 바이오의약품을 포함한 의약품 일체의 연구개발, 제조, 상업화 및 판매사업 2. 생명과학 물질 또는 제품 연구개발, 제조, 상업화 및 판매사업 3. 생명과학 및 바이오의약품 관련 연구개발업, 위수탁업, 자문업 4. 국내외 다른 기관과 공동연구개발, 위수탁 및 서비스업 5. 의료기기 연구개발, 제조, 상업화및 판매사업 6. 동물용 의약품 및 기능성 사료 등의 연구개발, 제조, 상업화 및 판매사업 7. 화장품 및 건강기능식품의 연구개발, 제조, 상업화 및 판매사업 8. 보건의료, 환경 및 건강 관련 물질 또는 제품 연구개발, 제조, 상업화 및 판매사업 9. 진단 및 바이오칩 연구개발, 제조및 판매사업 10. 의약품 가공 위수탁, 제조시설 및 기구 임대업 11. 신기술개발, 연구용역 및 투자 업무 12. 부동산 매매, 임대 및 관리업 13. 경영 자문 및 컨설팅업 14. 위 각 호와 관련된 수출입 및 수출입 대행업 15. 위 각 호와 관련된 라이선스업 16. 기타 위 각호에 부대되는 사업 |
라. 변경 사유
1) 변경 취지 및 목적, 필요성
당사는 2023년 3월 30일 제25기 정기주주총회에서 기존 사업목적의 내용을 구체화하기 위하여 정관상 사업목적을 변경하였습니다.
2) 사업목적 변경 제안 주체
해당 사업목적 변경은 이사회를 통해 결정되었으며, 2023년 3월 30일 제25기 정기주주총회를 통해 승인되었습니다.
3) 해당 사업목적 변경이 회사의 주된 사업에 미치는 영향 등
영위하거나 영위하려는 사업의 변경 없이 사업목적의 내용을 구체화하기 위한 목적의 변경인바, 당사의 기존 수행중인 사업에 미치는 영향은 없습니다.
마. 정관상 사업목적 추가 현황표
해당사항 없음
II. 사업의 내용
당사가 영위하는 사업의 내용을 이해하기 위하여 개념 정리가 필요한 용어의 정의는 다음과 같습니다.
[주요 용어 설명]
|
용어 |
설명 |
|---|---|
|
로열티 (Royalty) |
특정한 권리를 이용하는 이용자가 권리를 가진 사람에게 지불하는 대가를 의미하며, 여기서 말하는 권리는 지적재산권에 속하는 특허권, 저작권, 상표권 등을 말함. 즉, 의약품이 시장에 시판되면 판매되는 금액의 일정 부분을 지급하는 것을 의미함 |
|
마일스톤 (Milestone) |
라이선스 계약 시 프로젝트 진행 과정에서 일정 기준을 마련하고 그 기준을 달성하였을 때에만 정해진 대금을 청구할 수 있도록 하는 방식 |
|
비임상 시험 (Pre-clinical study) |
신약 후보물질의 효능 또는 안전성 등에 관한 각종 자료를 얻기 위한 임상시험의 전 단계에서 인간의 질병 상황을 반영한 실험실적 조건 또는 동물모델에서 실시하는 시험. 실험동물에 후보물질을 투여했을 때 약물이 체내에 어떻게 흡수되어 분포되며 배설되는가를 연구하는 약리동태와 약효약리시험, 시험물질이 지니는 안전성을 테스트하는 독성시험 등이 포함. |
|
임상 시험 (Clinical study) |
의약품의 안전성과 유효성을 증명할 목적으로, 한정된 수의 건강한 지원자 또는 표적 환자군을 대상으로 해당 약물의 약동/약력약리 임상적 효과 등을 확인하고 이상반응을 조사하는 시험 또는 연구 |
|
재실시권 |
기술제공자로부터 독점적·비독점적 라이선스 계약을 통해 실시권을 부여받은 기술도입자가 허락받은 라이선스의 권한 범위 내에서 제3자에게 실시권을 허락하는 것을 의미함 |
|
전용실시권 |
특허 발명을 일정 범위 내에서 독점적으로 실시할 수 있는 권리. 특허권자와 실시권자 간에 전용 실시권 설정 계약을 체결하고 이를 특허청에 등록함으로써 발생하며, 전용 실시권자는 설정 계약의 범위 내에서 특허 발명을 독점적ㆍ배타적으로 실시할 수 있음 |
|
통상실시권 |
특허권자 등이나 전용실시(사용)권자와의 계약에 의하여 또는 법률이나 행정처분에 의하여 일정한 범위에서 특허발명 등을 실시(사용)할 수 있는 권리로, 배타성이 없이 단순히 특허발명을 업으로 실시할 수 있는 권리이며, 특허권자는 다수에게 통상실시권을 부여할 수 있음 |
|
EGF (Epidermal Growth Factor) |
세포재생인자 또는 표피재생세포인자로 체내에서 형성되는 단백질로 수용체와 결합하여 세포의 성장과 분열, 분화를 촉진시키고 콜라겐을 합성하는 섬유아세포의 증식을 촉진 EGF 수용체가 피부 표면에 많이 발현되어 있는 것으로 알려져 있어 스킨케어 또는 헤어케어 제품의 원료로도 많이 이용됨 |
|
IgE (Immunoglobulin E) |
포유류에서만 발견되는 항체 유형으로 일반적인 항체의 형태인 Y형으로 중쇄 2개와 경쇄 2개로 구성됨. 알레르기 항원을 포획하여 조직에 있는 염증 관련 세포와 결합하여 염증을 유발하는 히스타민이나 병원체를 직접 사멸시키는 단백질분해효소 등의 분비 촉진 |
|
NTIG® |
NTIG(엔티그)는 Novel Tri-ImmunoGlobulin의 약자로서 프로젠이 독점적으로 보유한 지속형 다중 표적 융합단백질 개발에 최적화된 플랫폼 기술임 |
|
인크레틴 (Incretin) |
장에서 분비되는 호르몬 (intestine secretion hormone) 을 뜻하며, 주로 식사 후에 분비되어 혈당을 조절하는 역할을 함 대표적인 인크레틴으로는 글루카곤 유사 펩타이드-1(GLP-1)이 알려져있음 |
|
GLP-1 |
글루카곤 유사 펩타이드-1 (glugagon like prptide-1)의 약자로 인슐린 분비를 촉진하고 혈당을 조절하는 데에 관여하는 호르몬임. 장 내분비 세포인 L 세포 등에서 생성되어, 음식물 섭취 시 분비되며 혈류를 타고 이동한 후 글루카곤 유사 펩타이드-1 수용체와 결합하여 다양한 조직에서 생리적 향상성을 조절하는 역할을 담당함 |
|
GLP-2 |
글루카곤 유사 펩타이드-2 (glugagon like prptide-2)의 약자로 GLP-1과 같이 장 내에서 분비되는 호르몬의 일종임. 장 기능 향상, 영양소 흡수 및 장 기능 강화와 같은 역할을 하는 것으로 알려져 있어 단장증후군 (short bowel syndrome), 크론병 (Crohn’s disease) 등 치료의 보조제로 사용될 수 있음 |
1. 사업의 개요
당사는 다중 표적 융합단백질 플랫폼 기술(Novel Tri-ImmunoGlobulin, NTIG; 이하 “NTIG®“)을 바탕으로 다양한 신약 후보물질을 발굴 및 개발하는 신약개발 바이오벤처로서, 국내외 바이오기업과 공동개발 또는 기술이전 등의 사업화전략을 바탕으로 기업가치를 창출하고 있습니다. 현재 당사 파이프라인은 플래그십 개발과제인 비만 및 당뇨질환치료제 PG-102 가 임상2상 단계에 있고, 면역항암제인 및 면역질환 치료제 후보물질 등을 포함한 디스커버리 및 비임상 단계의 파이프라인들로 구성되어 있으며, 국내외 오픈이노베이션을 통한 혁신 신약 개발에 집중하고 있습니다.
당사가 지난 25년 이상의 연구개발 노하우와 경험을 바탕으로 개발한 NTIG® 플랫폼 기술은 면역글로불린 Fc(Fragment crystallizable) 부위의 엔지니어링을 통해 생체 내 반감기를 최적화하고, 면역세포의 Fc 수용체 결합 시 발생하는 항체의존성 세포독성 (Antibody dependent cell mediated cytotoxicity, ADCC) 또는 보체의존적 세포독성 (Complement dependent cell mediated cytotoxicity, CDC)와 같은 원치 않는 면역반응을 제거하는 hyFc® 기술의 업그레이드 버전입니다.
당사의 NTIG® 플랫폼 기술의 초기 버전인 hyFc® 기술은 EPO(erythropoietin, 적혈구형성인자), GH(growth hormone, 성장호르몬), GLP-1 (Glucagon like peptide-1, 글루카곤 유사 펩티드-1), IL-7(interleukin-7, 인터루킨-7) 등의 다수 파이프라인에 적용되어 후기 임상 적용 및 상업화에 성공하여 지속형 약제로서의 약효 및 안전성이 이미 검증되었으며, 이를 바탕으로 파트너 기업들은 코스닥 및 나스닥 시장에서 성공적으로 상장된 바 있습니다.
당사의 NTIG® 기술을 이용하여 개발된 IgE Trap 및 Super EGF와 같은 후보물질은 이미 ㈜지아이이노베이션과 ㈜한섬라이프앤으로 기술이전되어 현재 임상개발 및 상업화가 진행 중입니다. 이상의 2가지 기술이전 사례를 통하여, NTIG® 기술은 임상 및 사업화 단계에서 활용 타당성이 충분히 입증되었습니다. 이와 같은 다양한 파트너십 협력 사례들을 통해 NTIG® 플랫폼 기술이 충분한 기술 가치를 창출할 수 있으며, 이는 당사의 안정적인 사업화에 기여할 것으로 기대됩니다.
당사의 NTIG® 기술은 경쟁기술 대비 다양한 활성 약물 성분(Active Pharmaceutical Ingredient, API)에 적용할 수 있다는 장점을 가지고 있습니다. 이 기술은 항체뿐 아니라 작용제(agonistic) 단백질을 결합시킬 수 있으며, 2개 이상의 단백질을 동시에 연결할 수 있다는 측면에서 유리한 점이 있습니다. 본 기술은 경쟁기술 대비 2040년까지 전세계 독점적으로 권리를 행사할 수 있는 특허권을 보유하고 있습니다. 당사는 현재까지 NTIG® 플랫폼 기술이 적용된 약 600여 건의 다양한 형태와 종류의 단백질 생산 경험을 축적했습니다. 이를 통해 단일 항체부터 이중 표적 항체, 삼중 표적 항체 등 다양한 다중 표적화 가능한 형태의 항체로의 생산이 가능함을 확인하였고, 항체 외에도 작용제나 사이토카인과 같은 생리 활성을 갖는 단백질을 적용한 융합단백질 또한 생산 가능함을 입증했습니다.
더불어, Fab, scFv 등 다양한 가변영역 항체 구조도 적용 가능하며 해당 구조에서도 표적 물질의 활성이 유지되고 있음을 검증했습니다. 이와 같이 NTIG® 기술은 다양한 구조임에도 높은 생산성과 활성을 유지하는 확장성이 뛰어난 플랫폼 기술로, 신규한 다중 표적융합단백질 치료제를 조기에 발굴하고 생산하는 데 특화된 기술이라고 할 수 있습니다.
아울러, NTIG® 플랫폼 기술은 2020년 이후 제넥신, 이뮨온시아 등 다수의 기관과 기술이전계약을 체결하였으며, 이를 통해 자가면역질환, 알러지 질환, 암 등 다양한 질환의 치료제 개발을 위해 NTIG 기술이 적용된 후보물질 도출 연구가 진행 중입니다. 현재 NTIG® 기술이 적용된 PG-102 파이프라인이 임상 2상 단계에 진입하여 순항 중이며, 임상 단계에서 NTIG® 기술이 도입된 약물의 안전성 및 유효성 결과가 조만간 확보될 것으로 예상됩니다. 이를 통해 다중 표적 융합단백질 플랫폼 기술로서 NTIG® 플랫폼 기술의 높은 경쟁력을 입증하여, 글로벌 사업화를 통한 고부가가치 창출이 가능할 것으로 기대됩니다.
[당사 NTIG 플랫폼 연구개발 및 사업화 현황]
![]() |
|
당사 NTIG 플랫폼 연구개발 및 사업화 현황 |
출처 : 당사 IR 자료
2. 주요 제품 및 서비스
가. 주요 제품 요약
1) 비만·당뇨치료제 PG-102
가) 개요
PG-102는 생체에 존재하는 GLP-1과 GLP-2 단백질 엔지니어링을 통해 상대적 활성을 최적화시켜 하나의 물질에 결합한 약물입니다. 당사의 자체 기반 기술인 NTIG® 기술을 적용하여 생체 내 반감기가 증가되고 기존 알려진 비만 및 당뇨 치료제의 부작용을 최소화시킨 물질로서, 세계 최초의 GLP-1/GLP-2 이중 작용 Fc 융합 바이오의약품 신약입니다. PG-102의 주요성분인 GLP-1은 식이 조절 및 대사기능 촉진을 통해 체중 감소를 촉진하며 포도당-의존적으로 혈당 수준을 낮추는 기능을 가지고 있는 것으로 잘 알려져 있으며, 또 다른 주요성분인 GLP-2는 소장의 성장 및 기능을 향상시키면서 장 투과성 개선을 통해 염증을 감소시키는 기능을 가지고 있습니다. 이 두 가지 주요성분은 각각 당뇨 및 비만, 단장증후군과 같은 질환에서 허가 받은 의약품 성분으로서 그 유효성이 충분히 입증되어 있습니다. 이러한 두 성분을 하나의 단백질로 연결시킴으로써 기존 GLP-1을 기반으로 개발된 다수의 약제들이 i) 메스꺼움과 설사를 동반하여 치료를 중단하거나, ii) 지방뿐만 아니라 근육도 함께 감소하는 등의 GLP-1에 의한 부작용으로 인해 발생하는 문제점들을 개선하고자 디자인되었습니다.
[PG-102의 개요]
![]() |
|
PG-102의 개요 |
출처 : 당사 IR 자료
나) 타겟 적응증 및 경쟁 현황
(1) 대사성 질환 시장
대사성 질환이란 체내 대사과정에 이상이 생겨 발생하는 모든 질환을 일컫는 말로, 대표적으로는 제 2형 당뇨병, 비만 등이 있습니다. 2013년도 566억 달러였던 대사질환 치료영역 시장은 2017년 877억 달러, 2018년 956억 달러 규모로 성장하며 연평균 10% 이상의 성장률을 보이고 있으며, 인구 고령화와 잘못된 식습관 등의 원인으로 인해 대사성 질환 시장은 꾸준히 증가할 것으로 예측되고 있습니다. 특히, IQVIA는 당뇨병과 비만이 2028년까지 상위 10대 치료제 시장에 포함될 것으로 전망한 바 있습니다.
[전세계 상위 20대 치료제 시장 규모 및 전망(2028)]
![]() |
|
전세계 상위 20대 치료제 시장 규모 및 전망 (2028) |
출처: IQVIA, Global Use of Medicines 2024_outlook to 2028 (2024)
(2) 비만치료제 시장
비만은 당뇨 등 다른 내분비질환을 야기할 수 있어 지속적인 관리가 필요한 질환으로, 1997년 세계보건기구(WHO)가 비만을 주요한 공중보건 문제로 규정했고, 이후 질병으로 인식하는 흐름이 점차 강해졌습니다. 또한, 세계보건기구는 2022년 기준 전 세계적으로 10억 명 이상이 비만이며, 그 중 성인은 8억 9천만명, 청소년 및 어린이는 1억 6,000만명으로 발표한 바 있습니다. Wolrd Obesity Atlas 2024에 따르면 2035년까지 전 세계 인구의 절반 이상인 54%가 과체중 또는 비만이 될 것으로 예측하고 있습니다. 우리나라 역시 통계청 자료에 따르면 2014년 30.9%였던 성인 비만율이 2023년 37.2%로 10년 간 6.3% 증가하였습니다.
[전세계 비만 환자 수]
![]() |
|
전세계 비만 환자 수 |
출처 : World Obesity Federation (World Obesity Atlas 2024), 프로젠 재구성
비만치료제는 식욕을 억제하여 음식을 적게 섭취하도록 하거나, 지방이 흡수되지 않도록 하 여 비만을 치료하는 약물을 의미하는 것으로, 작용기전에 따라 식욕억제제, 지방흡수 억제제 , 글루카곤유사 펩타이드 유사체로 구분할 수 있습니다. 그 중, 식욕억제제는 뇌에서 배고픔 을 덜 느끼게 하거나 포만감을 증가시키도록 하는 신경전달물질이나 호르몬의 작용을 증가 시켜 식욕을 억제하고, 지방흡수 억제제는 고열량인 지방의 소화와 흡수를 감소시킴으로써 지방의 체내 축적을 막는 기전을 토대로 비만을 치료하는 약물입니다. 최근 글로벌 시장에서 급성장하고 있는 글루카곤 유사 펩타이드-1(glucagon like peptide-1; GLP-1)은 장 내벽 의 세포에서 생성되는 호르몬의 일종으로 혈액 내의 포도당 수치에 상응하는 인슐린 분비를 촉진시키는 기전을 토대로 당초 당뇨치료제로 개발되었습니다. 이후, GLP-1이 생리적인 양 보다 많을 경우 뇌를 자극해 포만감을 증가시켜 식욕을 억제한다는 것이 밝혀지면서 비만치료제로 적용되었고, 최근에는 당뇨치료제보다 비만치료제로서 처방되는 증가 비율이 가파르게 높아지고 있는 추세입니다. 글로벌 시장 전문 조사기관 Globaldata에 따르면 글로벌 GLP-1 계열 비만치료제 시장은 2023년 240억 달러에서 1,113억 달러로 폭발적인 성장을 예측하고 있습니다.
[전세계 GLP-1 계열 비만치료제 시장 규모 및 전망 (2023-2033)]
![]() |
|
전세계 GLP-1 계열 비만치료제 시장 규모 및 전망 (2023-2033) |
출처: GlobalData Glucagon-Like Peptide-1 Receptor (GLP-1R) Agonists in Type 2 Diabetes and Obesity: 68-Market Analysis and Sales Forecast, May 2024, (당사 재구성)
현재 비만치료제 시장에서는 덴마크의 노보노디스크와 미국의 일라이릴리가 주도권을 두고 치열한 경쟁을 벌이고 있습니다. 노보노디스크의 삭센다®는 2022년 기준 한화 약 1조 9,500억원 규모의 매출을 기록하여 전체 비만치료제 시장의 절반 이상을 석권했습니다. 삭센다®는 세계 최초로 개발된 GLP-1 유사체 비만치료제로, 차별화된 작용기전과 장기 안전성으로 5년 만에 시장을 석권했습니다. 노보노디스크는 또한 2021년 주 1회 투여의 장점을 지닌 위고비® (세마글루타이드)를 출시하며 2024년 기준 한화 약 12조 1,000억원의 매출로 시장에서 선두를 차지했습니다. 지난 2023년 미국 FDA로부터 비만치료제로 허가받은 미국 일라이릴리의 젭바운드® (터제파티드)는 글로벌 임상 3상 시험에서 최대 22.5%의 체중 감소율을 보여 기존 약물 대비 더욱 뛰어난 효과를 나타내고 있어, 2029년에는 위고비®를 넘어선 글로벌 시장 점유 1위 제품으로 예측되고 있습니다.
최근 노보노디스크와 일라이릴리도 뉴욕 증시 헬스케어 섹터에서 최근 20여 년간 부동의 1위였던 존슨앤존슨을 제치고 선두를 차지했습니다. 이와 함께, 비만치료제 시장의 급속한 성장에 따라 과거에는 항암제 등의 고가 신약 개발에 주력했던 글로벌 제약사들이 비만치료제 개발에 적극적으로 참여하고 있으며, 비만치료제 시장에서 가장 강력한 경쟁 그룹은 최근 시판 승인된 젭바운드를 포함한 GLP-1 계열 치료제들로 예상됩니다.
한편, 국내에서도 마운자로®(터제파타이드)가 2024년 7월 비만 치료제로 적응증을 확대한 데 이어 위고비®(세마글루타이드)가 전세계에서 9번째로 2024년 10월 출시되며 2023년 1,780억원에 달하는 국내 비만 치료제 시장의 성장을 더욱 촉진할 것으로 보입니다.
[GLP-1 계열 치료제 비만 적응증 임상개발 해외 파이프라인현황]
![]() |
|
GLP-1 계열 치료제 비만 적응증 임상개발 해외 파이프라인현황 |
출처: GlobalData Drug DB, 프로젠 재구성
(3) 당뇨치료제 시장
제2형 당뇨병은 비만, 유전, 생활 습관, 운동 부족 등 다양한 원인으로 인해 인슐린 저항성이 증가하면서 인슐린 기능이 저하되어 혈당이 상승하는 질환입니다. 전 세계 사망 원인의 11.3%를 차지하며, 당뇨병으로 인한 사망자의 절반 이상이 60세 미만으로 나타나 조기 사망의 주요 원인으로 지목되고 있습니다. 또한, 혈당 상승은 말초혈관질환 및 관상동맥질환을 포함한 심혈관 질환 위험을 2배 이상 증가시키며, 특히 젊은 층에서도 유병률이 증가하는 추세로 지속적인 관리가 더욱 중요해지고 있습니다.
제2형 당뇨병 환자는 생활 습관 개선, 운동, 약물 치료가 필수적이며, 치료제 개발도 활발히 진행되고 있습니다. 현재 다양한 경쟁 약물이 개발되고 있으나, 질병 조절 능력을 통해 안정적이고 장기적인 당화혈색소 감소를 유도할 수 있는 치료제는 여전히 부족한 상황입니다. 이에 따라, 합병증 예방과 안정적인 혈당 조절을 고려한 치료제 개발의 필요성이 더욱 커지고 있습니다.
글로벌 7개국(미국, 유럽 5개국, 일본) 기준으로 제2형 당뇨병으로 진단된 환자 수는 2023년 6,830만 명으로 추산되었으며, 이후 연평균 1.28%의 증가율을 보이며 2033년에는 7,760만 명 이상의 규모에 도달할 것으로 전망됩니다.
[전세계 제2형 당뇨병 환자 규모(2023)]
![]() |
|
글로벌7개국 제2형 당뇨병 진단 환자수(2023) |
출처: GlobalData, GLP-1R Agonists in Type 2 Diabetes and Obesity 7 Market Drug Forecast and Market Analysis (2023)
제2형 당뇨병 치료제 시장은 다양한 제네릭 의약품, 브랜드 의약품, 바이오시밀러 및 미투(me-too) 약물 등이 경쟁하는 혼잡한 시장을 형성하고 있습니다. 치료 초기 단계에서는 주로 제네릭 의약품이 사용되며, 대표적으로 메트포르민과 설포닐우레아(Sulfonylurea)는 초기 단계에서 혈당을 효과적으로 낮추고 합병증을 줄일 수 있는 치료제입니다. 메트포르민은 현재 1차 치료제로 널리 사용되고 있지만, 혈당 조절을 장기적으로 유지하는 데 한계가 있으며, 아카보즈(Acarbose)와 같은 일부 제네릭 약물은 위장관 부작용이 흔하여 광범위한 사용이 제한되고 있습니다. 또한, 티아졸리딘디온(TZD, PPAR-γ 작용제)은 심혈관계 부작용 및 방광암 발생 위험으로 인해 사용이 제한되고 있습니다.
한편, 2023년 당뇨병 치료제 매출을 약리학적 분류별로 살펴보면, GLP-1 계열 치료제는 311.1억 달러를 기록하며 전체 시장의 42.3%를 차지하였습니다. GLP-1 계열 치료제는 2028년까지 연평균 10.1% 성장하여 전체 시장의 57.0%에 해당하는 502.7억 달러에 이를 것으로 예상됩니다.
SGLT-2 억제제 시장은 2028년 183.7억 달러로 연평균 3.1% 증가할 것으로 전망되지만, 2028년 이후에는 하락세로 전환될 것으로 보입니다. 반면, 인슐린 및 인슐린 유사체 시장은 미국 인플레이션 감축법(IRA)의 영향과 가격 인하로 인해 2023년부터 2025년까지 감소세를 보일 것으로 예상되며, 2028년에는 145.4억 달러 규모에 이를 것으로 전망됩니다. DPP-4 억제제 시장은 특허 만료, 제네릭 의약품과의 경쟁, IRA 가격 협상의 영향으로 인해 연평균 14.0% 감소하여 2028년 42억 달러 규모로 축소될 것으로 예측됩니다.
[글로벌 약리학적 분류별 당뇨 치료제 매출 현황 및 전망. 2021-2028]
![]() |
|
글로벌 약리학적 분류별 당뇨 치료제 매출 현황 및 전망, 2021-2028 |
출처: 한국바이오협회, 글로벌 비만 및 당뇨병 치료제 현황과 전망 (2024)
이러한 시장 변화 속에서 GLP-1 수용체 작용제는 체중 감량 및 대사 조절 효과를 기반으로 지속적인 성장을 이어갈 것으로 예상되며, 이에 따른 연구개발 및 치료제 개발 경쟁이 더욱 치열해질 것으로 보입니다.
이는 실제 2020년 상위 10대 제품에 비만·당뇨 치료제가 포함되어 있지 않았으나, 이후 비만 치료제 시장이 급성장하였고 Nature 및 Evaluate Pharma 등의 2025년 예측에 따르면 비만·당뇨 치료제 중 특히 GLP-1 수용체 작용제 4종이 상위 10대 제품에 포함되며 총 66.8억 달러의 매출을 기록할 것으로 예상하고 있습니다. 이는 현재 비만·당뇨 치료제가 빠르게 성장하며 향후 글로벌 의약품 시장에서 지속적인 강세를 보일 것임을 시사합니다
[2020년 및 2025년(예상) 매출 상위 10개 약물 리스트]
![]() |
|
2020년 및 2025년(예상) 매출 상위 10개 약물 리스트 |
출처: Nature Reviews Drug Discovery 24, 8 (2025), Evaluate Pharma 2025 Preview (Jan 2025), 프로젠 재구성
다) PG-102 제품의 경쟁력
PG-102는 고지방 식이로 인한 비만 마우스 모델에서 체중 감소효과를 확인하였으며, 이는 글로벌 1위 제품인 일라이릴리의 '터제파타이드(Tirzepatide)'와 유사한 것으로 확인되었습니다. 특히, 근육과 뼈 무게의 감소 대비 지방 조직, 특히 내장 지방의 감소 효과가 '터제파타이드' 와 비교하여 우수함을 확인했습니다. 이는 동물 모델에서 확인된 체중 감소 효과의 최대치를 입증한 결과로, 유사한 체중 감소 용량에서 터제파타이드와의 직접적인 비교를 통해 입증되었습니다. PG-102는 고지방 식이로 인한 비만 마우스 모델에서 체중 감소효과를 확인하였으며, 이는 글로벌 1위 제품인 일라이릴리의 '터제파타이드(Tirzepatide)'와 유사한 것으로 확인되었습니다. 특히, 근육과 뼈 무게의 감소 대비 지방 조직, 특히 내장 지방의 감소 효과가 '터제파타이드(Tirzepatide)' 와 비교하여 우수함을 확인했습니다. 이는 동물 모델에서 확인된 체중 감소 효과의 최대치를 입증한 결과로, 유사한 체중 감소 용량에서 터제파타이드와의 직접적인 비교를 통해 입증되었습니다.
[터제파타이드 대비 PG-102의 우수한 지방 특이적 감소 효과]
![]() |
|
터제파타이드 대비 PG-102의 우수한 지방 특이적 감소 효과 |
출처 : 당사 IR 자료, 59th EASD Annual Meeting 2023 Abstract #644
PG-102는 중증 비만을 동반한 제2형 당뇨병 모델(db/db 마우스)에서, 글로벌 상위 제품인 노보 노디스크의 세마글루타이드(Semaglutide)',일라이릴리의 이중 작용제 '터제파타이드' 및 차세대 삼중 작용제로 개발 중인 '리타트루타이드'와 비교하여 우수한 혈당 및 당화혈색소 감소 효과를 나타냈습니다.
[단일 또는 이중,삼중 작용제 대비 PG-102의 우수한 혈당 조절 효과]
![]() |
|
단일 또는 이중,삼중 작용제 대비 pg-102의 우수한 혈당 조절 효과 |
출처 : 당사 IR 자료, 59th EASD Annual Meeting 2023 Abstract #644, 84th ADA Annual Meeting 2024 Abtract #1874-LB
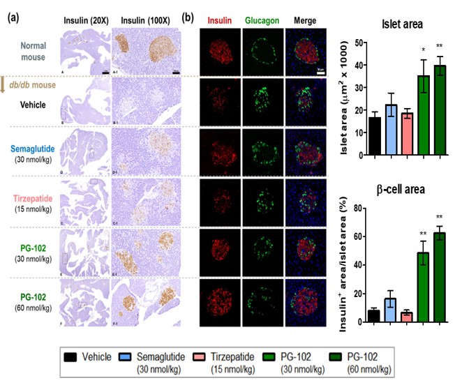
PG-102의 우수한 혈당 감소 효과를 보인 db/db 마우스의 췌장 조직 내 소도(islet)에서 다른 경쟁약물 (세마글루타이드 또는 터제파타이드)를 투약한 개체보다
인슐린을 분비하는 베타(beta) 세포의 상태가 건강하게 보존되는 것을 확인할 수 있었습니다.
이는 기존에 승인된 세마글루타이드 및 터제파타이드와 비교하여 PG-102의 베타 세포 보호 능력이 월등히 뛰어나다는 것을 직접 비교를 통해 입증한 결과이며,
향후 임상적 우위를 예측할 수 있는 결과라고 할 수 있습니다.
[경쟁 제품 대비 PG-102의 우수한 췌장 베타 세포 보호 효과]
![]() |
|
경쟁 제품 대비 PG-102의 우수한 췌장 베타 세포 보호 효과 |
출처 : 당사 IR 자료, 84th ADA Annual Meeting 2024 Abtract #1874-LB
또한, PG-102는 기존 GLP-1 유사체들의 가장 큰 미충족 수요인 투여 주기(매일 또는 매주 투여)를 극복하기 위해 자체적으로 개발한 장기 지속성 Fc인 NTIG 플랫폼을 적용한 제품으로서 비임상 원숭이 약동학 분석 결과를 통해 임상에서 2주 이상의 투여주기를 충분히 확보 할 수 있을 것으로 기대하고 있습니다. 실제 사람을 대상으로 한 임상 1상 단일용량증량시험 결과 터제파타이드 대비 우수한 PK 프로파일을 입증하였으며, 기존 제품의 가장 큰 미충족 수요 중 하나인 안전성 프로파일에 있어서도 시장 선도 제품 대비 우수한 안전성을 확인하였습니다.
[PG-102 임상 1상 단일용량증량 시험 결과 (안전성 및 내약성)]
![]() |
|
PG-102 임상 1상 단일용량증량 시험 결과 (안전성 및 내약성) |
출처: 당사 IR 자료, 84rd ADA Annual Meeting 2024 Abstract #1859-LB, Center for Drug Evaluation and Research Application Number: 215866Orig1s000, Clinical Pharmacology Reviews.
종합적으로, 당사의 PG-102 물질은 비만 및 당뇨 마우스 모델에서 글로벌 시장을 주도하고 있는 경쟁제품 대비 우수한 혈당 조절 효과와 췌장 베타 세포 손상에 대한 보호 효과를 보이고 있으며 체중 감소 측면에서 동등 이상의 체중 감소 효과를 보이면서 동시에 선택적인 지방 감소로 근손실을 우수한 예방 효과를 보이고 있습니다.
또한, 실제 사람을 대상으로 한 임상 1상 연구를 통해 최소 2주 이상의 투여 간격을 확보할 수 있음을 입증하였고, GLP-1 수용체 작용제 계열의 가장 큰 미충족 수요인 안전성 측면에서 경쟁제품 대비 우수한 안전성 프로파일을 확인하였습니다.
현재 PG-102는 2024년 7월 한국 식품의약품안전처로부터 비만과 당뇨 환자를 대상으로 한 임상 2상에 대한 임상시험계획을 승인받았으며, 지난 2024년 12월 첫 환자 투여를 시작으로 국내 14개 기관에서 임상 2상 연구를 진행 중에 있습니다.
PG-102의 실제 비만 및 당뇨 환자를 대상으로 한 임상 2상 연구에서 유효성 및 안전성이 입증된다면, 경쟁 제품을 능가하는 혁신적인 신약으로 주목받을 것으로 기대됩니다.
[PG-102 국내 임상2상 임상시험 실시기관 현황]
![]() |
|
pg-102 국내 임상 2상 임상시험 실시기관 현황 |
출처 : 당사 IR 자료
또한, 당사는 비만·당뇨 치료제 시장에 있어 투여 편의성 개선에 대한 미충족 수요를 극복하기 위해 당사의 PG-102를 미국 나스닥 상장사인 Rani Therapeutics(이하 '라니')의 경구용 캡슐 기술(RaniPhil™, 이하 '라니필')에 적용해 주 1회 투여하는 경구용 비만치료제 RPG-102/RT-114를 개발하는 공동연구개발을 진행하고 있습니다.
라니필 기술은 경구 투여한 캡슐이 소장에서 캡슐 내 마이크로니들을 통해 약물을 방출해 생체이용률을 높여 복용 편의성을 향상시킬 수 있는 기술입니다. 다양한 펩타이드 또는 항체 단백질을 탑재하여 인간 임상 1상 연구를 통해 안전성 및 내약성이 입증되었으며, 특히, 지난 2024년 2월 항체 단백질인 우스테키누맙 바이오시밀러가 적용된 경구 캡슐이 피하주사(SC) 제형 대비 84%의 높은 생체이용률을 보였고, 이는 기존 GLP-1 수용체 작용제 계열 경구제의 1-5%과 비교하여 월등히 높은 생체 이용률로 복용 편의성을 향상시킬 수 있는 기술입니다.
PG-102의 임상 1상에서 입증된 우수한 내약성 및 PK 프로파일에 기반하여 라니필 기술과 접목했을 때 주 1회 경구 투여가 가능할 것으로 예측하고 있으며, 2025년 하반기 건강한 성인 대상 임상 1a상과 당뇨병이 없는 비만 환자를 대상으로 한 임상 1c상 진행을 목표로 현재 비임상 연구를 진행 중입니다.
[PG-102 경구 비만치료제 RPG-102 개발 요약]
![]() |
|
PG-102 경구 비만치료제 RPG-102 개발 요약 |
출처 : 당사 IR 자료
라) 사업화 및 기대효과
최근 비만·당뇨 치료제 시장 성장과 더불어 다국적 제약회사들의 관심이 고조되는 가운데, 비만·당뇨 치료제 제품 또는 개발 파이프라인을 보유하고 있는 기업의 경우에도 다양한 파이프라인 확보를 목적으로 하는 기술 라이선싱 또는 기업 인수가 활발히 이루어지고 있습니다.
| 매수기업 | 매수기업 보유 비만/당뇨 치료제 | 매각기업 | M&A 시기, 금액 |
|---|---|---|---|
| 일라이 릴리 | Mounjaro/Zepbound | Versanis | 2023.03 |
| (GIPR/GLP-1RA) | $1,925백만 | ||
| 노보 노디스크 | Ozempic/Wegovy | Inversago Pharma | 2023.09 |
| (GLP-1RA) | $1,075백만 | ||
| 로슈 | Xenical | Carmot Therapeutics | 2023.12 |
| (Lipase inhibitor) | 최대 $3,100백만 | ||
| 사노피 | Lyxumia | Prevention Bio | 2023.03 |
| (GLP-1RA) | $2,900백만 |
최근 5년 간 비만/당뇨 치료제 관련 파이프라인의 기술이전 사례에 따르면 임상 1상 또는 2상 단계에서 계약이 이루어지고 있어 임상 1상 종료 및 2상 진입 시점에 라이선싱 계약 논의가 이루어질 수 있을 것으로 예상됩니다.
| 기업 | 비만/당뇨 치료제 보유 제품 | 라이선스 계약 정보 | ||
|---|---|---|---|---|
| 기술보유 기업 | 대상 파이프라인 | 계약시기 및 금액 | ||
| (L/O 당시 개발 단계, 적응증) | ||||
| 아스트라제네카 | Bydureon (GLP-1R) | Eccogene | ECC5004 (GLP-1RA) | 2023.11 |
| Forxiga (SGLT-2 저해제) | (임상 1상, 제2형 당뇨) | 선급금 $185백만, 최대 $1,825백만 | ||
| 머크 | Januvia (DPP-4 저해제) | 한미약품 | Efinopegdutide (GLP-1R/GCGR) | 2020.08 |
| Steglatro (SGLT-2 저해제) | (임상 2상, NASH) | 선급금 $10백만, 최대 $860백만 | ||
| 일라이 릴리 | Mounjaro/Zepbound | Chugai | Orforglipron (GLP-1RA, 경구) | 2018.09 |
| (GIPR/GLP-1RA) | (임상 1상 승인, 제2형 당뇨) | 선급금 $50백만 | ||
임상 1상을 통한 안전성 결과 패키지를 기반으로 임상 2상 IND 신청을 진행하는 동시에 본격적인 해외 학회 발표 및 파트너링 행사 참여 등을 통해 글로벌 제약회사와 네트워킹을 구축하고, 임상 2상 진입 시기에 맞춰 글로벌 파트너십 확보 및 기술이전을 추진하고자 합니다. 아울러, 동남아, 중동 및 중남미 등 신흥 제약시장의 경우 임상 1상 수행 후 로컬 제약사와의 파트너십을 추진함으로써 라이선싱 매출 조기 달성 및 해당 지역 내 개발 가속화를 통한 조기 제품 출시를 추진할 수 있을 것으로 기대됩니다.
나. 주요 제품 및 서비스 등의 현황 및 매출 실적
| (단위: 천원, %) |
| 사업부문 | 매출유형 | 품목 | 구분 | 2024년 | 2023년 | 2022년 | |||
| 금액 | 비중 | 금액 | 비중 | 금액 | 비중 | ||||
| 신약연구개발 | 기술이전 | NTIG 플랫폼 | 내수 | 500,000 | 73.24% | 300,000 | 27.15% | - | - |
| Super EGF | 내수 | 100,000 | 14.65% | 100,000 | 9.05% | 100,000 | 22.22% | ||
| lgE Trap | 내수 | - | - | 404,523 | 36.61% | 350,000 | 77.78% | ||
| 대사성질환 치료물질 | 내수 | - | - | 250,000 | 22.62% | - | - | ||
| 용역매출 | 연구용역 | 내수 | 82,717 | 12.12% | 50,517 | 4.57% | - | - | |
| 합계 | 내수 | 682,717 | 100.00% | 1,105,040 | 100.00% | 450,000 | 100.00% | ||
다. 주요 제품 및 서비스 등의 가격변동 추이
당사의 주된 매출유형인 기술이전의 경우, 거래상대방과의 계약에 따라 매출조건이 결정되는 특징을 가지고 있습니다.
따라서, 가격변동 추이 산정이 불가능하여 기재하지 않았습니다.
3. 원재료 및 생산설비
가. 원재료 매입에 관한 사항
당사는 신약 연구개발 기업으로 생산 및 판매하는 제품이 없어 원재료 등의 매입은 발생하지 않습니다. 주요 연구개발 비용으로는 연구용 시약구매와 CMO(Contract Manufacturing Organization)와 CRO(Contract Research Organization) 등 연구대행기관에 지급하는 위탁연구용역 비용이 있으며, 해당비용을 원재료 매입현황에 기재하였습니다.
| (단위: 천원) |
| 매입유형 | 품목 | 구 분 | 제 27 기 (2024년) |
제 26 기 (2023년) |
제 25 기 (2022년) |
|---|---|---|---|---|---|
| 경상연구개발비 | 연구용 시약 | 국내 | 943,346 | 742,042 | 490,459 |
| 수입 | 8,959 | 12,927 | - | ||
| 소계 | 952,305 | 754,970 | 490,459 | ||
| 위탁연구용역 | 국내 | 3,704,442 | 1,560,583 | 1,556,559 | |
| 수입 | 3,687,258 | - | - | ||
| 소계 | 7,391,700 | 1,560,583 | 1,556,559 | ||
| 총합계 | 국내 | 4,647,788 | 2,302,626 | 2,047,018 | |
| 수입 | 3,696,217 | 12,927 | - | ||
| 합계 | 8,344,005 | 2,315,553 | 2,047,018 | ||
나. 원재료 제품별 비중
당사는 신약 연구개발 기업으로 생산 및 판매하는 제품이 없으며, 원재료의 제품별 비중은산출할 수 없습니다.
다. 원재료 가격변동 추이
당사는 신약 연구개발 기업으로 생산 및 판매하는 제품이 없으며, 원재료의 가격변동 추이는 산출할 수 없습니다.
라. 생산 및 설비에 관한 사항
1) 생산능력 및 생산실적
당사의 주요 시설 및 기계장치는 모두 신약개발 목적이며, 자체적인 상업용 제품 생산시설을 보유하고 있지 않습니다. 따라서 당사의 주요 시설 및 기계생산의 생산실적과 가동율 산정은 불가능하기 때문에 해당사항은 기재하지 않았습니다.
2) 생산시설(연구시설)에 관한 사항
가) 현황
[주요사업장 현황]
| 명칭 | 주소지 | 주요사업내용 |
|---|---|---|
| 바이오이노베이션파크 | 서울 강서구 마곡중앙로 172 (마곡동 762-5) | 신약 연구개발 |
[당기말]
| (단위 : 천원) |
| 자산별 | 소재지 | 기초 | 당기증감 | 조정 | 당기 상각 |
기말 | |
|---|---|---|---|---|---|---|---|
| 증가 | 감소 | ||||||
| 토지 | 서울본사/연구소 | 57,015,278 | - | - | - | - | 57,015,278 |
| 건물 | 서울본사/연구소 | 23,075,897 | - | - | - | 609,926 | 22,465,972 |
| 기계장치 | 서울본사/연구소 | 748,762 | 71,300 | - | - | 230,037 | 590,025 |
| 시설장치 | 서울본사/연구소 | 229,085 | 16,720 | - | - | 60,725 | 185,080 |
| 비품 | 서울본사/연구소 | 161,669 | 28,367 | - | - | 54,503 | 135,533 |
| 건설중인자산 | 서울본사/연구소 | 12,658,264 | 14,853,668 | - | - | - | 27,511,932 |
| 합계 | 93,888,955 | 14,970,055 | 0 | 0 | 955,191 | 107,903,820 | |
주1) 상기 자산은 신약 연구개발을 위한 자산입니다.
주2) 상기 자산 중 토지와 건물은 당사의 차입금과 관련된 담보로 제공되어 있으며, 상세사항은 'III. 재무에 관한사항 - 5. 재무제표 주석'을 참고하시기 바랍니다.
주3) 토지 공시지가와 건물의 공시가격은 하기와 같습니다.
| (단위 : 천원) |
| 자산구분 | 주소지 | 면적(㎡) | 장부가격 | 공시가격 |
|---|---|---|---|---|
| 토지 | 서울 강서구 마곡동 762-5 | 1,871.10 | 23,758,774 | 7,678,994 |
| 서울 강서구 마곡동 762-3 | 3,926.95 | 33,256,504 | 15,782,412 | |
| 건물 | 서울 강서구 마곡동 762-5 | 9,760.00 | 22,465,972 | 9,353,979 |
토지 공시가격은 국토교통부의 2024년 개별 주소지의 공시지가를 적용하여 산정하였습니다. 건물 공시가격은 서울특별시 ETAX의 2024년 지방세 시가표준액입니다.
나) 당기투자실적
| (단위 : 천원) |
| 구분 | 투자기간 | 투자대상 자산 |
투자효과 | 투자액 | 비고 |
|---|---|---|---|---|---|
| 미래연구센터 건설 | 2024.01.01- 2024.12.31 |
연구소시설/기기 투자 | 연구인프라 확장 | 14,853,668 | - |
| 연구소투자 및 기타 | 2024.01.01- 2024.12.31 |
연구소시설/기기 투자 | 연구효율 개선 | 116,387 | - |
다) 설비의 신설ㆍ매입계획
향후 성장과 연구개발의 확장에 대비하여 마곡동 762-3 부지에 미래연구센터 건설을 진행하고 있습니다.
4. 매출 및 수주상황
가. 주요 제품 및 서비스 등의 매출 현황
당사는 바이오 신약 연구개발 회사로 주된 매출은 신약개발 기술이전, 바이오의학 제품판매에 따른 로열티 수입에서 발생합니다. 당사의 공시대상기간의 매출액은 아래와 같습니다.
| (단위: 천원, %) |
| 사업부문 | 매출유형 | 품목 | 구분 | 제 27기 (2024년) |
제 26 기 (2023년) |
제 25 기 (2022년) |
|||
|---|---|---|---|---|---|---|---|---|---|
| 금액 | 비중 | 금액 | 비중 | 금액 | 비중 | ||||
| 신약연구개발 | 기술이전 | NTIG 플랫폼 |
내수 | 500,000 | 73.24 | 300,000 | 27.15 | - | - |
| Super EGF |
내수 | 100,000 | 14.65 | 100,000 | 9.05 | 100,000 | 22.22 | ||
| lgE Trap |
내수 | - | - | 404,523 | 36.61 | 350,000 | 77.78 | ||
| FSH Royalty |
내수 | - | - | - | - | - | - | ||
| 대사성 질환 치료물질 |
내수 | - | - | 250,000 | 22.62 | - | - | ||
| 용역매출 | 연구 용역 |
내수 | 82,717 | 12.12 | 50,517 | 4.57 | - | - | |
| 합계 | 내수 | 682,717 | 100.00 | 1,105,040 | 100.00 | 450,000 | 100.00 | ||
나. 판매에 관한 사항
1) 판매경로
당사의 매출발생은 기술이전을 통해서 이루어지며, 당사는 라이선스 아웃을 위한 국내외 제약회사를 대상으로 학회, 전시회 및 비즈니스 파트너링 등 기술 교류의 장을 통해 지속적 개발 업데이트와 교류활동을 추진하고 있습니다. 당사는 신약개발 연구물질에 대한 시장분석 및 당사가 확보한 연구결과 (전임상 또는 임상) 데이터를 기반으로 기술이전(또는 공동개발) 후보 기업들과 교류하며, 상세 데이터의 제공과 실사를 통해 기술이전 협의를 진행하고 있습니다. 당사는 기술이전 사업화 실행 업무를 사업개발팀에서 수행하며, 사업개발팀 내에 해당 경험이 풍부한 전문인력을 두고 있습니다.
2) 판매전략
당사는 글로벌 제약/바이오 시장분석, 경쟁후보물질의 연구개발 단계을 최신화하여 관리하고 있으며, 잠재적 파트너사와의 전략적 교류채널을 확보하고 있습니다. 또한 기술이전 성사률을 높이기 위하여, 내부인력의 활용뿐 아니라 외부자문의 적극적 활용을 통해 네트워킹의 범위를 확대하고 있습니다. 이를 통하여 성공적인 기술이전을 추진하고자 합니다.
다. 수출 및 수주현황
당사는 보고서 작성기준일 현재 해당사항이 없습니다.
5. 위험관리 및 파생거래
가. 시장위험과 위험관리
당사는 최근 사업연도말 현재의 자산총액이 1천억원 미만 매출액이 500억원 미만인 소규모기업에 해당하여 기업공시서식 작성기준에 따라 해당사항을 기재하지 않습니다.
나. 파생상품 거래 현황
당사는 최근 사업연도말 현재의 자산총액이 1천억원 미만 매출액이 500억원 미만인 소규모기업에 해당하여 기업공시서식 작성기준에 따라 해당사항을 기재하지 않습니다.
6. 주요계약 및 연구개발활동
가. 주요 계약
1) 라이선스 아웃 (License-out) 계약
보고서 작성 기준일 현재 당사가 체결 중인 주요 라이선스 아웃(License-out) 계약 현황은아래와 같습니다.
가) 총괄표
|
품목 |
계약상대방 |
대상지역 |
계약 |
계약 |
계약금액 |
수취금액 |
진행단계 |
|---|---|---|---|---|---|---|---|
|
IgE Trap |
지아이이노베이션 |
전세계, (주1) |
2017.09.01 (주2) |
(주3) |
182.5억원 (주5) |
25.54억원 |
임상 1상 (한국) |
| MG12 | 제넥신, 에스엘바이젠 | 전세계 | 2019.12.24 | 기술료 지급 기간 만료일 | 3.5억원 | 3.5억 |
비임상 |
|
NTIG® |
제넥신 |
전세계 |
2020.01.06 |
(주4) |
5억원 |
2.1억원 |
비임상 |
|
NTIG® |
에스엘바이젠 |
전세계 |
2020.03.11 |
(주4) |
5억원 |
3억원 |
비임상 |
|
Super EGF |
한섬라이프앤 (전, 클린젠코슈 |
전세계, 화장품 용도 |
2020.04.27 |
2025.04.26 |
5억원 |
5억원 |
제품화 |
|
NTIG® |
이뮨온시아 |
전세계 |
2023.02.17 |
(주4) |
14억원 (주5) |
1억원 |
후보물질 |
(주1) 계약의 세부적인 사항에 따라 알레르기 질환 적응증에 대한 인체 적용 의약품 및 동물의약품 사업화에 해당함
(주2) 2017년 9월 1일에 기술이전 계약을 체결하였고, 양사 협의 후 계약조건을 변경한 기술이전 계약을 2019년 10월 18일에 체결하였음
(주3) 계약의 세부적인 사항은 비밀유지의무에 따라 기재하지 않음
(주4) 특허권 존속기간 만료일
(주5) 로열티 별도
나. 상세현황
[알레르기성 질환 치료제 - IgE-Trap Fc 융합단백질]
| 1. 계약상대방 | 지아이이노베이션 |
| 2. 계약내용 | IgE-Trap 기술에 대한 특허권 양도 및 기술이전 계약 |
| 3. 대상지역 | 전세계, 알레르기 질환 적응증에 대한 인체 적용 의약품 및 동물의약품 사업화 |
| 4. 계약기간 |
계약체결일: 2017.09.01 계약종료일: 비밀유지의무에 따라 기재하지 않음 |
| 5. 총계약금액 |
총 182.5억원, 로열티 별도 (1) IgE Trap 기술: 122억원, 로열티 별도 (2) IgE Trap 및 프로바이오틱스 병용 기술: 60.5억원, 로열티 별도 |
| 6. 수취금액 | 25.54억원 |
| 7. 계약조건 |
개발, 승인 및 판매 등에 따른 마일스톤 등 수령 지아이이노베이션이 타 회사에 재실시권(sub-license)을 부여할 경우 수익 공유 |
| 8. 회계처리방법 | 기술이전 후 별도의 수행의무 없음. 계약금은 기술이전 시점에 수익 인식함. 개발마일스톤은 조건 도래 시점에 수익 인식함 |
| 9. 대상기술 | IgE-Trap 기술 |
| 10. 개발진행경과 | 임상 1상 (한국) 진행 중 |
| 11. 기타사항 | 유한양행에 재실시권 계약 체결로 인한 수익금 발생 |
[대사성 질환 치료제: MG12 - GLP1/GLP2 dual agonist 융합단백질]
| 1. 계약상대방 | 제넥신, 에스엘바이젠 |
| 2. 계약내용 | MG12 기술에 대한 기술이전 계약 |
| 3. 대상지역 | 전세계 |
| 4. 계약기간 | 2019.12.24~기술료 지급 기간 만료일 |
| 5. 총계약금액 | 3.5억원 |
| 6. 수취금액 | 3.5억원 |
| 7. 계약조건 | 프로젠 및 제넥신(라이센서), 에스엘바이젠(라이센시) 3자 체결 계약 라이센시는 개별 라이센서에게 개발마일스톤에 따른 정액기술료 각각 지급 계약기간 종료 후 해당 기술 에스엘메타젠 영구 귀속 |
| 8. 회계처리방법 | 기술이전 후 별도의 수행의무가 없는 경우, 기술이전 시점에 수익 인식함. 개발마일스톤은 조건 도래 시점에 수익 인식함 |
| 9. 대상기술 | MG12 기술 |
| 10. 개발진행경과 | 임상 2상 (한국) 진행 중 |
| 11. 기타사항 | 기술료 수취 완료에 따라 본 계약은 종료됨 에스엘메타젠에 영구 귀속된 MG12 기술에 대해 별도의 기술도입계약을 체결함 NTIG 기술 적용 제품임 |
[NTIG® Platform Technology]
| 1. 계약상대방 | 제넥신 |
| 2. 계약내용 | NTIG® 기술에 대한 독점적 통상실시권의 허여 |
| 3. 대상지역 | 전세계 |
| 4. 계약기간 | 특허권 존속기간 만료일 |
| 5. 총계약금액 | 5억원 (재실시권에 대한 로열티 별도) |
| 6. 수취금액 | 2.1억원 |
| 7. 계약조건 |
개발 및 승인 등에 따른 마일스톤 등 수령 제넥신이 NTIG® 기술이 적용된 융합단백질을 포함하는 완제의약품에 대하여 타 회사에 재실시권(sub-license)을 부여할 경우 수익 공유 |
| 8. 회계처리방법 | 기술이전 후 별도의 수행의무가 없으며, 계약금은 기술이전 시점에 수익인식함. 개발마일스톤은 조건 도래 시점에 수익 인식함 |
| 9. 대상기술 | NTIG® 기술 |
| 10. 개발진행경과 | 비임상 단계 진행 중 |
| 11. 기타사항 | - |
[NTIG® Platform Technology]
| 1. 계약상대방 | 에스엘바이젠 |
| 2. 계약내용 | NTIG® 기술에 대한 독점적 통상실시권의 허여 |
| 3. 대상지역 | 전세계 |
| 4. 계약기간 | 2020.03.11~특허권 존속기간 만료일 |
| 5. 총계약금액 | 5억원 (재실시에 의한 로열티 별도) |
| 6. 수취금액 | 3억원 |
| 7. 계약조건 | 개발 및 승인 등에 따른 마일스톤 등 수령 에스엘바이젠이 NTIG® 기술이 적용된 융합단백질을 포함하는 완제의약품에 대하여 타 회사에 재실시권(sub-license)을 부여할 경우 수익 공유 |
| 8. 회계처리방법 | 기술이전 후 별도의 수행의무가 없는 경우, 기술이전 시점에 수익인식함 개발마일스톤은 조건 도래 시점에 수익 인식함 |
| 9. 대상기술 | NTIG® 기술 |
| 10. 개발진행경과 | PG-102 임상 2상 (한국) 진행 중 |
| 11. 기타사항 | - |
[EGF-Fc (Super EGF) 융합단백질]
| 1. 계약상대방 | 한섬라이프앤 (전, 클린젠코스메슈티칼) |
| 2. 계약내용 | Super EGF 기술에 대한 독점적 통상실시권의 허여 |
| 3. 대상지역 | 전세계 |
| 4. 계약기간 | 2020.04.27~2025.04.26 |
| 5. 총계약금액 | 5억원 |
| 6. 수취금액 | 5억원 |
| 7. 계약조건 | 실시권 대가에 따른 정액기술료 수령, 계약기간 최대5년까지 1년 단위로 자동연장(이의제기 없을 경우) |
| 8. 회계처리방법 | 경상로열티이며, 기간수익 인식함 |
| 9. 대상기술 | Super EGF 기술 |
| 10. 개발진행경과 | 상업화 완료 (오에라 화장품 출시) |
| 11. 기타사항 | 2025년 4월 계약 만료 |
[NTIG® Platform Technology]
| 1. 계약상대방 | 이뮨온시아 |
| 2. 계약내용 | NTIG® 기술에 대한 독점적 통상실시권의 허여 |
| 3. 대상지역 | 전세계 |
| 4. 계약기간 | 2023.02.17~특허권 존속기간 만료일 |
| 5. 총계약금액 | 14억원 (재실시에 의한 로열티 별도) |
| 6. 수취금액 | 1억원 |
| 7. 계약조건 |
개발 및 승인 등에 따른 마일스톤 등 수령 이뮨온시아사가 NTIG® 기술이 적용된 융합단백질을 포함하는 완제의약품에 대하여 타 회사에 재실시권(sub-license)을 부여할 경우 수익 공유 |
| 8. 회계처리방법 | 기술이전 후 별도의 수행의무가 없으며, 계약금은 기술이전 시점에 수익인식함. 개발마일스톤은 조건 도래 시점에 수익 인식함. |
| 9. 대상기술 | NTIG® 기술 |
| 10. 개발진행경과 | 후보물질발굴 단계 |
| 11. 기타사항 | - |
2) 라이선스 인 (License-in) 계약
보고서 작성 기준일 현재 당사가 체결 중인 주요 라이선스 인(License-in) 계약 현황은 아래와 같습니다.
가) 총괄표
| 품목 | 계약상대방 | 대상지역 | 계약체결일 | 계약종료일 | 총계약금액 | 지급금액 | 진행단계 |
|---|---|---|---|---|---|---|---|
| PG-102 (MG-12) |
에스엘바이젠 | 전세계 | 2023.09.07 | (주1) | (주2) | (주2) | 임상2상 |
(주1) 특허권 존속기간 만료일
(주2) 계약의 세부적인 사항은 비밀유지의무에 따라 기재하지 않음
나) 상세현황
[대사성 질환 치료제: PG-102 - GLP1/GLP2 dual agonist 융합단백질]
| 1. 계약상대방 | 에스엘바이젠 |
| 2. 계약내용 | MG12 기술을 보유한 에스엘바이젠이 기술도입자인 프로젠에게 MG12 기술을 모든 적응증에 대해 개발하고 사업화할 수 있는 전용실시권을 부여 (재실시권 포함) |
| 3. 대상지역 | 전세계 |
| 4. 계약기간 | 2023.09.07~특허권 존속기간 만료일 |
| 5. 총계약금액 | 양사 합의에 의해 계약 규모 비공개 |
| 6. 수취금액 | 양사 합의에 의해 계약 규모 비공개 |
| 7. 계약조건 | 양사 합의에 의해 계약 규모 비공개 |
| 8. 회계처리방법 | 기술료 지급 시점에 비용 처리 |
| 9. 대상기술 | PG-102 |
| 10. 개발진행경과 | 임상 2상 (한국) 진행 중 |
| 11. 기타사항 | 에스엘바이젠에 영구 귀속된 MG12 기술에 대해서 프로젠에 전용실시권을 허여하기 위해 본 계약을 체결함 NTIG 기술 적용 제품임 |
3) 공동연구개발 계약
보고서 작성 기준일 현재 당사가 체결한 주요 공동연구개발 계약 현황은 아래와 같습니다.
| 품목 | 계약상대방 | 대상지역 | 계약내용 | 계약 체결일 |
계약 종료일 |
총계약 금액 |
수취 금액 |
진행 단계 |
|---|---|---|---|---|---|---|---|---|
| PG-210(주2) | 에스엘바이젠 | 전세계 | 전립선암 DNA 백신의 공동연구, 개발 및 사업화 | 2023.11.14 | (주1) | (주1) | (주1) | 임상2상 |
| PG-205(주3) | 에스엘바이젠 | 전세계 | 교모세포종 유전자세포치료제의 공동연구, 개발 및 사업화 | 2023.11.14 | (주1) | (주1) | (주1) | 비임상 |
| RPG-102 | Rani Therapeutics | (주1) | 경구 비만치료제 공동연구, 개발 및 사업화 | 2024.06.17 | (주1) | (주1) | (주1) | 비임상 |
(주1) 계약의 세부적인 사항은 비밀유지의무에 따라 기재하지 않음
(주2) 당사 파이프라인 관리코드 변경 (전 PG-101→후 PG-210)
(주3) 당사 파이프라인 관리코드 변경 (전 PG-105→후 PG-205)
나) 상세현황
[전립선암 DNA 백신 치료제: PG-210]
| 1. 계약상대방 | 에스엘바이젠 |
| 2. 계약내용 | 에스엘바이젠이 보유한 전립선암 DNA 백신을 프로젠과 공동으로 연구, 개발, 사업화함 |
| 3. 대상지역 | 전세계 |
| 4. 계약기간 | 계약체결일: 2023.11.14 계약종료일: 양사 합의에 의해 비공개 |
| 5. 총계약금액 | 양사 합의에 의해 계약 규모 비공개 |
| 6. 수취금액 | 양사 합의에 의해 계약 규모 비공개 |
| 7. 계약조건 | 양사 합의에 의해 계약 규모 비공개 |
| 8. 회계처리방법 | 기술료 지급 시점에 비용 처리 |
| 9. 대상기술 | PG-210 |
| 10. 개발진행경과 | 임상 2상 (한국) 진행 중 |
| 11. 기타사항 | 지아이이노베이션 GI-101A/GI-102와 병용요법 공동연구개발 진행 중 |
[교모세포종 유전자세포치료제: PG-205]
| 1. 계약상대방 | 에스엘바이젠 |
| 2. 계약내용 | 에스엘바이젠이 보유한 교모세포종 유전자세포치료제를 프로젠과 공동으로 연구, 개발, 사업화함 |
| 3. 대상지역 | 전세계 |
| 4. 계약기간 | 계약체결일: 2023.11.14 계약종료일: 양사 합의에 의해 비공개 |
| 5. 총계약금액 | 양사 합의에 의해 계약 규모 비공개 |
| 6. 수취금액 | 양사 합의에 의해 계약 규모 비공개 |
| 7. 계약조건 | 양사 합의에 의해 계약 규모 비공개 |
| 8. 회계처리방법 | 개발비 부담 시점에 비용 처리, 기술료 발생 시점에 수익 인식 |
| 9. 대상기술 | PG-205 |
| 10. 개발진행경과 | 비임상 (독성시험 완료) |
| 11. 기타사항 | - |
[경구 비만치료제: RPG-102]
| 1. 계약상대방 | Rani Therapeutics |
| 2. 계약내용 | 프로젠이 보유한 비만 치료제 PG-102와 Rani Therapeutics의 경구 투여 플랫폼을 이용한 경구 비만 치료제를 공동으로 연구, 개발, 사업화함 |
| 3. 대상지역 | (주1) |
| 4. 계약기간 | 계약체결일: 2024.06.17 계약종료일: 양사 합의에 의해 비공개 |
| 5. 총계약금액 | 양사 합의에 의해 계약 규모 비공개 |
| 6. 수취금액 | 양사 합의에 의해 계약 규모 비공개 |
| 7. 계약조건 | 양사 합의에 의해 계약 규모 비공개 |
| 8. 회계처리방법 | 기술료 지급 시점에 비용 처리 |
| 9. 대상기술 | RPG-102 |
| 10. 개발진행경과 | 비임상 |
| 11. 기타사항 | - |
(주1) 계약의 세부적인 사항은 비밀유지의무에 따라 기재하지 않음
나. 연구개발활동
1) 연구개발 활동의 개요
당사는 NTIG® 플랫폼 기술을 이용한 다중 표적 융합단백질 신약 후보물질의 발굴 및 연구 개발을 진행함에 있어 내부 자원을 활용한 자체 개발과 동시에 기술이전 및 공동개발을 통해 플랫폼 기술에 대한 외부 기술력 검증 및 연구개발 자원/리스크를 절감하는 전략을 추진하고 있습니다.
또한, 전임상 연구를 통해 개념이 입증된 다양한 신약 후보물질의 적극적인 오픈 이노베이션으로 비용과 시간을 단축시킬 수 있는 효율적인 파이프라인을 확보함으로서 신약개발 가능성 및 회사의 가치를 더욱 더 높일 수 있을 것으로 판단하고 있습니다.
[프로젠의 연구개발활동]
![]() |
|
프로젠의 연구개발활동 |
2) 연구개발 담당 조직
가) 연구개발 조직 개요
당사의 연구개발조직은 연구소와 개발실로 구성되어 있습니다.
연구소는 Discovery팀과 CMC팀, in vivo팀으로 구성되어있으며, 개발실은 임상과학팀과 임상개발팀, 사업개발팀으로 구성되어 있습니다.
당사는 2014년 10월 한국산업기술진흥협회로부터 인증을 받아 기업부설연구소를 설립하고 운영하고 있습니다.
3) 연구개발 조직 구성
| (기준일 : 2024년 12월 31일) |
| 사업부문 | 세부파트 | 주요 업무 내용 |
|---|---|---|
| 연구소 | Discovery팀 | 신약개발 타겟 및 물질개발 연구 |
| CMC팀 | 물질제조 및 생산공정 연구 | |
| 개발실 | 임상과학팀 | 임상 연구기획 및 설계 |
| 임상운영팀 | 임상시험 기획 및 수행 | |
| 사업기획팀 | R&D 전략기획 및 대외협력 |
4) 연구개발 조직도
![]() |
|
연구개발 조직도 |
5) 연구개발 인력 현황
보고서 작성 기준일 현재 당사는 박사급 15명, 석사급 14명 등 총 39명의 연구개발 인력을 보유하고 있으며, 그 현황은 아래와 같습니다.
| (기준일 : 2024년 12월 31일) | (단위 : 명) |
| 구분 | 인 원 | ||
|---|---|---|---|
| 박사 | 석사 | 학사 | |
| 연구소 | 6 | 7 | 7 |
| 개발실 | 9 | 7 | 3 |
| 합계 | 15 | 14 | 10 |
6) 주요 연구개발 인력
당사의 연구개발을 담당하는 임원 및 주요 연구개발인력의 주요 이력은 아래와 같습니다.
| (기준일 : 2024년 12월 31일) |
| 직위 | 성명 | 담당업무 | 주요경력 | 주요연구실적 |
| 사장 | 윤건호 | 임상개발 총괄 |
프로젠 개발실장 (2024.08-현재) 한국의학한림원 회원 입법정책특별위원회 위원장 (2024.03-현재) 대한당뇨병학회 이사장 (2020.01-2021) 대통령직속 사차산업혁명위원회 디지털 헬스케어 특별위원회 위원장 (2019.03-2022) 한국 정밀의료사업단 운영위원회 위원장 (2017.03-2021) 가톨릭중앙의료원 기획조정실장 (2011.09-2013) 보건산업진흥원 R&D 본부장 (2014.10-2016) 가톨릭대 의학 박사 (1955.02) |
<논문> - Advancements and challenges in pancreatic islet transplantation: Insights from the collaborative islet transplant registry. (2024년, Journal of Diabetes Investigation) - Generation of iPSC-derived insulin-producing cells from patients with type 1 and type 2 diabetes compared with healthy control. (2020년, Stem Cell Research) - Efficacy and safety of once?monthly efpeglenatide in patients with type 2 diabetes: results of a phase 2 placebo?controlled, 16?week randomized dose?finding study. (2020년, Diabetes, Obesity and Metabolism) - Pharmacokinetic and dose?finding studies on efpeglenatide in patients with type 2 diabetes. (2020년, Diabetes, Obesity and Metabolism) - Epidemic obesity and type 2 diabetes in Asia. (2006년, The lancet) <학회발표> - 37차 대한당뇨병학회, The great talk: Ask us anything: “The next chapter begins” (2024년) - Diabetes Technology Society congress, “Developing an artificial intelligence based algorism for predicting glucose for patients with T1DM through multiple continuous life-log variables” (2023년) - AASD-AIBIS joint symposium at Kyoto Japan, Type 2 diabetes mellitus in Asia: Journey with beta-cell.(2023년) - 15th AASD Scientific meeting in Kyoto Japan, 2. Advances in diabetes research and care-Diversity of the disease in the werstern pacific region. (2023년) - The 6th Seoul International Congress of Endocrinology and Metabolism (SICEM 2018), The Evolving Pathophysiology of Type 2 Diabetes. (2018년) |
| 전무 | 양상인 | 연구개발 총괄 |
프로젠 연구소장 (2024.03-현재) 에스엘메타젠 대표이사 (2017.10-2024.03) 제넥신 바이오연구소 부소장, 비임상 실장 (2006.05-2020.06) 성균관대 약물학 박사 (2012.02) |
<논문> - A GLP-1/GLP-2 receptor dual agonist to treat NASH: Targeting the gut-liver axis and microbiome. (2021년, Hepatology (Baltimore, Md.)). - Preclinical immunogenicity testing using anti-drug antibody analysis of GX-G3, Fc-fused recombinant human granulocyte colony-stimulating factor, in rat and monkey models. (2021년, Scientific Reports) - Fc-fused IL-7 mobilizes long-term HSCs in a pro-B cell-dependent manner and synergizes with G-CSF and AMD3100. (2021년, Leukemia) - A glycosylated Fc?fused glucagon?like peptide?1 receptor agonist exhibits equivalent glucose lowering to but fewer gastrointestinal side effects than dulaglutide.(2020년, Diabetes, Obesity and Metabolism) - Preclinical evaluation of a biobetter candidate: Pharmacokinetics and pharmacodynamics of GX?G3 in healthy and neutropenia?induced rats. (2019년, Drug Development Research) <학회발표> - 83rd, 84th American Diabetes Association 포스터발표 (2023년, 2024년) - 59th European Association for the Study of Diabetes, 포스터 발표 (2023년) - 2018년 춘계 비임상 연구회, 초청 연자 발표 (2018년) - 차세대 바이오신약 비임상 연구소개, 초청 연자 발표 (2015년) - 제34차 한국 미생물생명공학회, 초청 연자 발표 (2014년) |
| 전무 | 손경화 | 임상운영 담당 |
프로젠 임상운영팀장 전무 (2023.09-현재) 에스엘백시젠 임상개발실 전무 (2020.10-2023.08) 메디헬프라인 인허가사업본부 상무(2014.08-2020.10) 시믹코리아 팀장(2013.12-2014.07) PPD (Global CRO) Regulatory manager(2011.11-2013.11) US San Diego, 연구원 (2001.04-2008.08) |
<논문> - Comparison of perceived importance and performance of community pharmacists’ role in South Korea during the coronavirus disease 2019 pandemic. (2024년, Disaster Medicine and Public Health Preparedness) - Comparative Safety Profiles of Oncology Biosimilars: A Systematic Review and Network Meta-analysis. (2023년, BioDrugs) - Quantitative Benefit-Risk Assessment of COVID-19 Vaccines Using the Multi-Criteria Decision Analysis. (2022년, Vaccines) <학회발표> - KoNECT-MOHW-MFDS International Conference (2019년) - Global registration workshop (writing CTD & eCTD) (2015년) |
| 이사 | 이승아 | 디스커버리 담당 |
미국 알라바마 주립대(버밍햄) 생화학 박사 (2008.12) 프로젠 디스커버리팀장 (2024.06-현재) 서울대 의학연구원 유전체연구소 교수 (2020.09-2024.05) 서울대 분자의학 및 바이오 제약학과 교수 (2017.08-2020.08) |
<논문> - In vivo differentiation of endogenous bone marrow-derived cells into insulin-producing cells using four soluble factors. (2024년, Diabetes & Metabolism Journal). - Direct differentiation of bone marrow mononucleated cells into insulin-producing cells using 4 specific soluble factors. (2023년, Stem Cells Translational Medicine) - Retinol-binding protein 2 (RBP2) binds monoacylglycerols and modulates gut endocrine signaling and body weight. (2020년, Science Advances) - Adipocyte-specific expression of a retinoic acid receptor α dominant negative form causes glucose intolerance and hepatic steatosis in mice. (2019년, Biochemical and biophysical research communications) - Adipocyte-specific expression of retinol-binding protein 4 (RBP4): Causation of hepatic steatosis in mice. (2016년, Hepatology) <학회발표> - 2023 5TH MHRC Symposium at SIMS, Oral platform presentation (2023년) - 2022 International Conference: Korean Society for Molecular and Cellular Biology (2022년) - The 11th International Congress of Diabetes and Metabolism and the 13th AASD Scientific Meeting (ICDM&AASD) (2021년) - FASEB 3rd International Conference on Retinoids, Oral platform presentation (2016년) - Keystone Symposia, Diabetes: New Insights into Molecular Mechanisms and Therapeutic Strategies (2015년) |
| 이사 | 김세원 | 임상과학 담당 |
프로젠 임상과학팀장 이사 (2023.11-현재) 연세대 약학대학 겸임교수 (2023.09-현재) 에스엘메타젠 최고사업개발책임자 (2023.05-2023.11) 에스엘바이젠 수석연구원 (2014.12-2023.12) 포항공과대학교 생명과학 박사 (2014.08) |
<논문> - Generation and functional characterization of a multigene-modified NK101 cell line exerting diverse mechanisms of antitumor action. (2022년, OncoImmunology) - Discovery of a novel natural killer cell line with distinct immunostimulatory and proliferative potential as an alternative platform for cancer immunotherapy. (2019년, Journal for immunotherapy of cancer) - KIAA1114, a full-length protein encoded by the trophinin gene, is a novel surface marker for isolating tumor-initiating cells of multiple hepatocellular carcinoma subtypes. (2014년, Oncotarget) - Complete regression of metastatic renal cell carcinoma by multiple injections of engineered mesenchymal stem cells expressing dodecameric TRAIL and HSV-TK. (2013년, Clinical Cancer Research) <학회발표> - 59th European Association for the Study of Diabetes Oral Presentation 발표 (2023년) - BIO Turkey 2023 초청 연자 발표 (2023년) - 12th Biologics Manufacturing Korea 초청 연자 발표 (2023년) - 2023 BIO KOREA International Convention 초청 연자 발표 (2023년) - 6th Annual Cell & Gene Therapy World East-Asia 초청 연자 발표 (2022년) |
| 기타비상무이사 | 성영철 | 연구개발 전문위원 |
프로젠 전문위원, 기타비상무이사 (2023.04-현재) 포스텍 생명과학과 교수 (1989-현재) 제넥신 대표이사, 회장 (2005-2022) 생명공학연구센터 센터장 (2009-2013) 포스텍-가톨릭대 의생명공학연구소 초대원장 (2005-2011) 하버드대 병리학과 연구원 (1988-1989) 미네소타대 대학원 분자생물학, 바이러스학 박사 (1988) |
<논문> - Combined IgE neutralization and Bifidobacterium longum supplementation reduces the allergic response in models of food allergy. (2022년, Nature Communications) - Safety and immunogenicity of two recombinant DNA COVID-19 vaccines containing the coding regions of the spike or spike and nucleocapsid proteins: an interim analysis of two open-label, non-randomised, phase 1 trials in healthy adults. (2022년, The Lancet Microbe) - Soluble spike DNA vaccine provides long-term protective immunity against SARS-CoV-2 in mice and nonhuman primates. (2021년, Vaccines) - Pembrolizumab plus GX-188E therapeutic DNA vaccine in patients with HPV-16-positive or HPV-18-positive advanced cervical cancer: interim results of a single-arm, phase 2 trial. (2020년, The Lancet Oncology) - A glycosylated Fc-fused glucagon-like peptide-1 receptor agonist exhibits equivalent glucose lowering to but fewer gastrointestinal side effects than dulaglutide. (2020년, Diabetes, Obesity and Metabolism) <학회발표> - A Hybrid Fc-Fused Human Growth Hormone, GX-H9, Shows a Potential for Twice-Monthly Administration in Both Adult and Pediatric Growth Hormone Deficiencies. (2017년, ENDO) - A Hybrid Fc-Fused Human Growth Hormone, GX-H9, Shows a Potential for Weekly and Twice-Monthly Administration in Children with Growth Hormone Deficiency. (2017년, IMPE) - A Hybrid Fc-Fused Human Growth Hormone, GX-H9, Shows a Potential for Semi-Monthly Administration LBFri-28 in Clinical Studies. (2016년, ENDO) |
| 전문위원 | 이성희 | 연구개발 전문위원 |
프로젠 전문위원 (2023.03-현재) 제넥신 바이오연구소 수석전문위원 (2018.01-2023.02) 제넥신 바이오연구소 연구소장, 부사장 (2015.01- 2017.12) 동아쏘시오홀딩스 바이오텍연구소 연구소장 (2012.01- 2014.12) 서울대 생물공학 박사 (1995.02) |
<논문> - Biochemical characterization of a new recombinant TNF receptor-hyFc fusion protein expressed in CHO cells. (2013년, Protein Expression and Purification) - The pharmacology study of a new recombinant TNF receptor-hyFc fusion protein. (2013년, Biologicals) - Evaluation of process efficiency and bioequivalence of biosimilar recombinant human chorionic gonadotropin (rhCG). (2011년, BioDrugs) - Long-acting recombinant human granulocyte colony stimulating factor(rhG-CSF) with a trimer-structured polyethylene glycol. (2010년, Journal of Pharmaceutical Investigation) - Long-acting interferon-α 2a modified with a trimer-structured polyethylene glycol: Preparation, in vitro bioactivity, in vivo stability and pharmacokinetics. (2006년, International journal of pharmaceutics) <학회발표> - 동물세포 배양을 이용한 EPO 개발 사례. (2002년, 전북대학교 생리활성물질 연구소 심포지움 ‘단백질 의약품 개발의 현황 및 전망’ 자료집) - Effect of Recombinant Human FSH on Ovulation, Pregnancy and In vitro Fertilization in Androgen-sterilized Mice. (2002년, Proceedings Of The Spring Convention Of The Pharmaceutical Society Of Korea) - Capillary Electrophoresis SDS Nongel Sieving Analysis of PEGylated Interferon Alpha. (2001년, AAPS 2001 ) - PEG 수식 IFN-α의 개발 (2000년, 과학기술부 중점국가연구개발사업 신약제품화사업단, 생리활성화학물질개발사업단 심포지움, ‘새로운 의약, 농약 개발의 오늘과 내일’ 자료집) |
가) 연구개발 비용
당사의 최근 3년간 연구개발비용은 다음과 같습니다.
| (단위: 천원, %) |
| 구분 | 제 27기 (2024년) |
제 26 기 (2023년) |
제 25 기 (2022년) |
|
|---|---|---|---|---|
| 비용의 성격별 분류 |
인건비 | 3,056,706 | 2,113,705 | 1,495,609 |
| 연구재료비 | 977,732 | 784,970 | 688,111 | |
| 연구용역비 | 8,122,116 | 1,560,583 | 1,708,030 | |
| 감가상각비 | 711,186 | 623,198 | 847,933 | |
| 기타 | 841,493 | 680,979 | 870,045 | |
| 연구개발비용 합계 | 13,709,233 | 5,763,435 | 5,609,728 | |
| 정부보조금 | 784,651 | 30,000 | 350,029 | |
| 보조금 차감 후 금액 | 12,924,582 | 5,733,435 | 5,259,699 | |
| 회계처리내역 | 판매비와 관리비 | 13,709,233 | 5,733,435 | 5,259,699 |
| 연구개발비 / 매출액 비율 [연구개발비용합계 ÷당기매출액×100] |
1,893 | 519 | 1,169 | |
다. 연구개발실적
1) 연구개발 진행 현황 및 향후 계획
보고서 제출일 현재 당사가 연구개발 진행 중인 현황은 아래와 같습니다.
컨스트럭트를 디자인하고 효능을 평가하여 후보물질을 도출하는 디스커버리 단계에 있는 다수 과제들의 진행 현황은 별도 기재하지 않았습니다.
| 구 분 | 품 목 | 적응증 | 현재 진행단계 | 비 고 | |
|---|---|---|---|---|---|
| 단계(국가) | 승인일 | ||||
| 바이오 | PG-102 | 대사질환 (비만당뇨) |
임상 2상 (한국) |
2024.07.05 | 라이선스 인 및 공동개발 |
[PG-102 비만당뇨치료제 (임상 2상)]
| 구분 | 바이오신약 |
| 적응증 | 대사질환 (비만, 제2형 당뇨병) |
| 작용기전 | GLP-1/2 이중 작용 시너지 in 뇌, 췌장, 위장관 및 지방 조직 - 뇌: ↓식욕/음식섭취 (GLP-1) + ↓음식섭취/염증 반응/위장 운동 (GLP-2) - 췌장: ↑인슐린 분비/합성 (GLP-1) + ↓염증 반응/베타세포 사멸 (GLP-2) - 위장관: ↓위장운동/위배출 (GLP-1) + ↓염증 반응/장 누수 (GLP-2) - 지방 조직: ↓염증성 대식세포/염증 반응 (GLP-2) |
| 제품의 특성 | GLP-1/2 수용체에 대한 이중 작용 효과를 통해, GLP-1/2 수용체에 동시 작용 가능한 새로운 기전의 대사질환 치료제로, 다음과 같은 차별점이 있음 - 안전성 측면: 현저히 낮은 소화기계 이상반응을 나타냄 (기 승인 약물 대비) - 유효성 측면: · 비만: 우수한 체지방 감소 및 제지방 감소 억제 효과 확인 (기 승인 선두주자 대비) · 당뇨병: 우수한 혈당 조절 및 췌장 베타세포 보호능 확인 (기 승인 선두주자 대비) · 염증 조절: 장 누수 증후군 증상 개선 및 저등급 염증 조절능 확인 - 편의성 측면: 반감기 증가 및 투여 간격 연장, 격주 1회 투여 가능 기대 (기 승인 약물 대비) - 가격 경쟁력 측면: 고 생산성 세포주 개발 및 공정 최적화를 통한 제조원가 감소 예상 |
| 진행경과 | - 비임상 효력 평가 결과 확보: · 제2형 당뇨병 : db/db 마우스를 이용한 모델에서 월등한 항당뇨 효능 입증 · 비만 : DIO 마우스를 이용한 모델에서 지방조직 선택적 항비만 효능 입증 · 비알코올성 지방간염 : 마우스 모델에서 항염증, 장 건강 개선 효능 입증 - 건강한 성인대상자에서 PG-102의 단회투여(파트 A), 반복투여(파트 B) 용량 증량 및 과체중 성인 대상(파트 C) 임상 1상 투여 완료 (최종결과보고서 '25.1분기 수령 예정) - 당뇨/비만 환자 대상 임상 2상 IND 승인 완료 (2024.07) 및 투여 진행 중 |
| 향후계획 | - 다국가 임상 2상 IND 프로토콜 개발 및 진행 계획 수립 - 해외 학회 발표 및 파트너링 행사 참석 등을 통한 글로벌 라이선스 아웃 계약 추진 |
| 경쟁제품 | - 기존 제2형 당뇨병 및 비만 치료제 (삭센다. 위고비 등) - 승인받은 GLP-1 수용체 단일 작용제 (트루리시티 등) - 승인 또는 임상 단계의 이중·삼중 인크레틴 수용체 작용제 (잽바운드 등) |
| 관련 논문 등 |
- A GLP-1/GLP-2 receptor dual agonist to treat NASH: Targeting the gut-liver axis and microbiome.(2022). Hepatology 75(6):pp.1523-1538. - The effect of bispecific GLP-1R/GLP-2R agonist on visceral fat loss and systemic LPS compared with GLP-1R/GIPR and GLP-1R/GLP-2R dual agonists in DIO mouse model [Poster presentation] 83rd ADA Annual Scientific Sessions; San Diego, CA; Abstract #273-LB (23-26 June 2023) - Improved Body Composition and Glycemic Control with Bispecific GLP-1R/GLP-2R Agonist Compared to GLP-1R/GIPR Dual Agonist in Mouse Models of Obesity without and with T2D. [ePoster & Oral Discussion]. 59th EASD Annual Meeting, Hamburg, Germany, #644 (Oct. 2023) - PG-102, a Novel Bispecific GLP-1R/GLP-2R Fc-Fused Agonist?Data on Safety, Tolerability, and Pharmacokinetics (PK) in Single Ascending Dose Trial in Healthy Subjects and Preliminary Population PK Modeling [Poster presentation] 84th ADA Annual Scientific Sessions; Orlando, FL; Abstract #1859-LB (21-24 June 2024) - PG-102, a Bivalent GLP-1R/GLP-2R Agonist, Protects ß-Cell Mass and Enhances Glycemic Control in Obese db/db Mice, Showing Superiority over Semaglutide, Tirzepatide, and Retatrutide [Poster presentation] 84th ADA Annual Scientific Sessions; Orlando, FL; Abstract #1874-LB (21-24 June 2024) |
| 시장규모 | - 전세계 GLP-1 비만 치료제 시장 및 환자수 시장규모 : $243억 (2023) → $1,129억 (2033) 환자수 : 6,830만명 (2023) → 7,760만명 (2033) - 전세계 GLP-1 당뇨 치료제 시장 및 환자수 시장규모 : $248억 (2023) → $467억 (2033) 환자수 : 1억 6,870만명 (2023) → 1억 7,970만명 (2033) (출처: GlobalData Glucagon-Like Peptide-1 Receptor (GLP-1R) Agonists in Type 2 Diabetes and Obesity: 68-Market Analysis and Sales Forecast, May 2024) |
| 기타사항 | - 에스엘바이젠으로부터 전세계 모든 적응증에 대한 전용실시권 허여 계약 체결 (2023.09) |
2) 연구개발 완료 실적
당사 플랫폼 기술을 적용하여 연구개발 완료되어 기술이전된 실적은 다음과 같습니다.
| 구 분 | 품 목 | 적응증 | 개발완료일 | 현재현황 | 비 고 | |
|---|---|---|---|---|---|---|
| 바이오 | 신약 | IgE Trap | 알레르기치료제 (IgE Trap 물질) |
2017.09.01 | 임상1상 | 지아이이노베이션 기술이전 |
| 기타 | Super EGF | 피부재생 (EGF 물질) |
2020.04.27 | 제품화 | 한섬라이프앤 기술이전 |
|
- IgE Trap: NTIG 기술이 적용된 알레르기 치료제 파이프라인은 비임상 단계에서 지아이이노베이션에 기술 라이선스 아웃되었으며,
현재는 제 3자 재실시 계약을 통해 유한양행에서 YH35324 파이프라인으로 임상 1상 진행중에 있습니다.
- Super EGF: EGF(Epidermal growth factor)을 기반으로 NTIG 기술을 적용한 피부 재생 효과에 탁월한 효과를 보인 물질입니다.
화장품 원료로 연구개발 완료되어 한섬라이프앤에 기술이전되었으며, 현재 한섬파이프앤의 오에라 브랜드의 원료로 제품화되어 시판 중입니다.
3) 연구개발활동 및 판매 중단 현황
당사는 보고서 작성기준일 현재 해당사항이 없습니다.
4) 기타 연구개발 실적
당사는 보고서 작성기준일 현재 해당사항이 없습니다.
5) 정부과제 수행실적
| (2024년 12월 31일 기준) | (단위: 천원) |
| 연구과제명 | 주관부서 | 연구기간 | 정부출연금 | 비고 |
|---|---|---|---|---|
| 차세대 이중타겟 비만 당뇨치료제 PG-102의 임상 1상 개발 | 재단법인 국가신약개발사업단(KDDF) | 2024.04.01 ~ 2026.03.31 | 1,750,000 | - |
| 차세대 신규 다항원성 결핵 치료용 DNA 백신(GX-170)의 임상1상 연구 | 한국보건산업진흥원 | 2023.06.01 ~ 2024.12.31 | 39,198 | - |
7. 기타 참고사항
가. 지적재산권 현황
당사의 지적재산권 현황은 다음과 같습니다.
1) 특허권
| (기준일 : | 2024년 12월 31일 | ) |
| No. | 구분 | 특허명 | 권리자 (또는 출원인) |
출원일 | 등록일 | 출원국 | 적용제품 |
| 1 | 특허 | 재조합 인간 갑상선 자극 호르몬을 포함하는 조성물 및 상기 재조합 인간 갑상선 자극 호르몬의 생산 방법 | 프로젠 /제넥신 | 2015.11.05. | 2017.10.18 | 한국 | - |
| 2 | 2016.11.04. | - | PCT | - | |||
| 3 | 2016.11.04. | 2021.05.11 | 미국 | - | |||
| 4 | 2016.11.04. | - | 중국 | - | |||
| 5 | 2016.11.04 | 2022.06.21 | 일본 | - | |||
| 6 | 2016.11.04. | - | 홍콩 | - | |||
| 7 | 특허 | 재조합 인간 갑상선 자극 호르몬을 포함하는 조성물 및 상기 재조합 인간 갑상선 자극 호르몬의 정제 방법 | 프로젠 /제넥신 | 2015.11.05. | 2017.10.31 | 한국 | - |
| 8 | 2016.11.04. | - | PCT | - | |||
| 9 | 특허 | 신규 변형 면역글로불린 FC 융합단백질 및 그의 용도 | 프로젠 | 2020.05.14. | - | PCT | NTIG® 플랫폼 |
| 10 | 2020.05.14. | 2022.06.09 | 한국 | ||||
| 11 | 2020.05.14. | - | 한국 | ||||
| 12 | 2020.05.14. | 2022.04.01 | 대만 | ||||
| 13 | 2020.05.14. | - | 호주 | ||||
| 14 | 2020.05.14. | - | 캐나다 | ||||
| 15 | 2020.05.14. | - | 미국 | ||||
| 16 | 2020.05.14. | - | 유럽 | ||||
| 17 | 2020.05.14. | - | 일본 | ||||
| 18 | 2020.05.14. | - | 중국 | ||||
| 19 | 2020.05.14. | - | 홍콩 | ||||
| 20 | 2020.05.14. | - | 러시아 | ||||
| 21 | 2020.05.14. | - | 브라질 | ||||
| 22 | 2020.05.14 | - | 인도 | ||||
| 23 | 특허 | 신규 IL-10 변이체 단백질 및 그의 용도 | 프로젠 /제넥신 |
2020.07.07. | - | 한국 | - |
| 24 | 2020.07.07. | - | PCT | - | |||
| 25 | 2020.07.07 | - | 미국 | - | |||
| 26 | 2020.07.07 | - | 유럽 | - | |||
| 27 | 2020.07.07 | - | 일본 | - | |||
| 28 | 2020.07.07 | - | 중국 | - | |||
| 29 | 2020.07.07. | - | 대만 | - | |||
| 30 | 특허 | 신규 IL-10 변이체 융합단백질 생산용 세포주 및 그의 용도 | 프로젠 | 2021.07.07. | - | 한국 | - |
| 31 | 2022.01.06. | - | PCT | - | |||
| 32 | 특허 | 신규 알러지 질환 치료용 약학적 조성물 | 프로젠 | 2020.07.07. | - | 한국 | - |
| 33 | 2020.07.07. | - | PCT | - | |||
| 34 | 특허 | 신규 융합단백질 및 그의 용도 | 프로젠 | 2020.07.07. | - | 한국 | - |
| 35 | 2020.07.07. | - | 미국 | - | |||
| 36 | 2020.07.07. | - | 유럽 | - | |||
| 37 | 2020.07.07. | - | 일본 | - | |||
| 38 | 2020.07.07. | - | 중국 | - | |||
| 39 | 2020.07.07. | - | 홍콩 | - | |||
| 40 | 2020.07.07. | - | PCT | - | |||
| 41 | 특허 | 신규 재조합 융합단백질 및 그의 용도 | 프로젠 | 2021.05.14 | - | 한국 | - |
| 42 | - | PCT | - | ||||
| 43 | 특허 | 신규 이중 특이성 융합단백질 및 그의 용도 | 프로젠 | 2022.12.30 | - | 한국 | - |
| 44 | 특허 | 신규 주사제 제형 | 프로젠 | 2020.12.17. | - | 한국 | - |
| 45 | - | PCT | - | ||||
| 46 | 특허 | 변형된 EGF 단백질 및 이를 유효성분으로 포함하는 피부 상태 개선용 화장료 조성물 | 프로젠 | 2021.05.21. | - | 한국 | Super EGF |
| 47 | 특허 | 경피 전달율이 향상된 변형된 EGF 단백질, 이를 유효성분으로 포함하는 피부 상태 개선용 화장료 조성물 및 피부질환 예방 또는 치료용 약학 조성물 | 프로젠 | 2018.10.23. | 2019.10.23 | 한국 | |
| 48 | 특허 | 변형된 EGF 단백질의 생산 방법 | 프로젠 | 2018.10.19. | 2020.12.08 | 한국 | |
| 49 | 특허 | 변형된 EGF 단백질, 이의 생산 방법 및 용도 | 프로젠 | - | - | PCT | |
| 50 | 2018.10.23. | - | 유럽 | ||||
| 51 | 2018.10.23. | 2021.10.19 | 일본 | ||||
| 52 | 2018.10.23. | - | 중국 | ||||
| 53 | 2018.10.23. | 2022.05.24 | 미국 | ||||
| 54 | 특허 | 변형된 EGF 단백질을 유효성분으로 포함하는 탈모 방지, 모발 성장 또는 발모 촉진용 약학적 조성물 | 프로젠 | 2020.09.28. | - | 한국 |
2) 상표권
| (기준일 : | 2024년 12월 31일 | ) |
| 번호 | 권리 구분 |
내용 | 권리자 | 출원일 | 등록일 | 출원국 | 적용 제품 |
| 1 | 상표 | "NTIG" 제5류 | 프로젠 | 2019.03.06. | 2019.12.04 | 한국 | NTIG® 플랫폼 |
| 2 | 상표 | "엔티그" 제5류 | 프로젠 | 2019.03.06. | 2019.12.04 | 한국 | |
| 3 | 상표 | "NTIG" 제42류 | 프로젠 | 2019.03.06. | 2020.01.06 | 한국 | |
| 4 | 상표 | "엔티그" 제42류 | 프로젠 | 2019.03.06. | 2020.01.06 | 한국 |
3) 외부기관의 기술평가 및 인증, 포상 등
- 2021년 12월: 기술평가 우술기업 인증(핵심기술명: 면역글로불린 기반 특정 표적에 작용하는 단백질 치료제 개발 기술)
- 2022년 10월: 서울형 강소기업 선정
- 2023년 6월: 기술혁신형 중소기업(Inno-Biz) 인증
- 2024년 5월: 제11회 대한민국 코넥스대상 최우수 기술상 수상
III. 재무에 관한 사항
1. 요약재무정보
(단위:원)
| 구 분 | 제27기 | 제26기 | 제25기 |
| [유동자산] | 3,651,296,122 | 8,607,550,454 | 3,813,629,924 |
| 현금및현금성자산 | 757,391,545 | 2,427,554,538 | 18,834,530 |
| 당기손익-공정가치측정금융자산(유동) | 972,221,760 | 4,938,478,229 | 3,219,878,200 |
| 매출채권및기타채권 | 1,132,035,805 | 376,003,494 | 244,917,395 |
| 기타유동자산 | 775,182,162 | 835,106,503 | 320,695,958 |
| 당기법인세자산 | 14,464,850 | 30,407,690 | 9,303,841 |
| 재고자산 | - | - | - |
| [비유동자산] | 132,002,541,298 | 112,676,727,494 | 83,396,909,992 |
| 당기손익-공정가치측정금융자산 | 3,518,684,360 | 6,813,208,350 | 6,243,964,625 |
| 기타포괄손익-공정가치측정금융자산 | 10,025,920,046 | - | - |
| 매출채권및기타채권(비유동) | 431,518,762 | 1,208,242,242 | 2,883,423,757 |
| 관계기업투자 | - | 2,816,969,810 | 162,292,604 |
| 유형자산 | 107,903,820,144 | 93,888,955,016 | 73,981,633,226 |
| 사용권자산 | 122,597,986 | 149,352,076 | 93,495,776 |
| 무형자산 | 10,000,000,000 | 7,800,000,000 | 32,100,004 |
| 자산총계 | 135,653,837,420 | 121,284,277,948 | 87,210,539,916 |
| [유동부채] | 55,853,420,611 | 78,249,976,319 | 103,618,034,722 |
| [비유동부채] | 32,332,932,983 | 17,401,784,608 | 16,148,701,140 |
| 부채총계 | 88,186,353,594 | 95,651,760,927 | 119,766,735,862 |
| [자본금] | 10,457,120,500 | 8,485,287,000 | 2,306,000,000 |
| [자본잉여금] | 71,611,650,930 | 45,806,594,783 | 2,879,489,337 |
| [기타자본] | 1,489,490,272 | 338,011,859 | 177,470,186 |
| [기타포괄손익누계액] | (1,482,080,129) | (43,164,069) | - |
| [이익잉여금] | (34,608,697,747) | (28,954,212,552) | (37,919,155,469) |
| 자본총계 | 47,467,483,826 | 25,632,517,021 | (32,556,195,946) |
| 구 분 | 2024.01.01. ~2024.12.31. |
2023.01.01. ~2023.12.31. |
2022.01.01. ~2022.12.31. |
| 매출 | 682,717,300 | 1,105,040,300 | |
| 영업이익(손실) | (16,664,872,500) | (10,072,241,684) | - |
| 법인세비용차감전순이익(손실) | (5,661,992,613) | 8,969,685,695 | - |
| 법인세비용 | (7,507,418) | 4,742,778 | - |
| 당기순이익(손실) | (5,654,485,195) | 8,964,942,917 | - |
| 총포괄이익(손실) | (7,093,401,255) | 8,921,778,848 | - |
| 기본주당이익(손실) | (516) | 936 | - |
| 희석주당이익(손실) | (547) | (1,247) | - |
2. 연결재무제표
- 당사는 보고서 제출일 현재 해당사항이 없습니다.
3. 연결재무제표 주석
- 당사는 보고서 제출일 현재 해당사항이 없습니다.
4. 재무제표
| 재 무 상 태 표 | |
| 제 27 기말 2024년 12월 31일 현재 | |
| 제 26 기말 2023년 12월 31일 현재 | |
| 제 26 기초 2023년 01월 01일 현재 | |
| 주식회사 프로젠 | (단위 : 원) |
| 과목 | 제 27(당) 기말 | 제 26(전) 기말 (감사받지 아니한 재무제표) |
제 26(전) 기초 (감사받지 아니한 재무제표) |
|---|---|---|---|
| 자산 | |||
| 유동자산 | 3,651,296,122 | 8,607,550,454 | 3,813,629,924 |
| 현금및현금성자산 | 757,391,545 | 2,427,554,538 | 18,834,530 |
| 당기손익-공정가치측정금융자산 | 972,221,760 | 4,938,478,229 | 3,219,878,200 |
| 매출채권및기타채권 | 1,132,035,805 | 376,003,494 | 244,917,395 |
| 기타자산 | 775,182,162 | 835,106,503 | 320,695,958 |
| 당기법인세자산 | 14,464,850 | 30,407,690 | 9,303,841 |
| 비유동자산 | 132,002,541,298 | 112,676,727,494 | 83,396,909,992 |
| 당기손익-공정가치측정금융자산 | 3,518,684,360 | 6,813,208,350 | 6,243,964,625 |
| 기타포괄손익-공정가치측정금융자산 | 10,025,920,046 | - | - |
| 매출채권및기타채권 | 431,518,762 | 1,208,242,242 | 2,883,423,757 |
| 관계기업투자 | - | 2,816,969,810 | 162,292,604 |
| 유형자산 | 107,903,820,144 | 93,888,955,016 | 73,981,633,226 |
| 사용권자산 | 122,597,986 | 149,352,076 | 93,495,776 |
| 무형자산 | 10,000,000,000 | 7,800,000,000 | 32,100,004 |
| 자산총계 | 135,653,837,420 | 121,284,277,948 | 87,210,539,916 |
| 부채 | |||
| 유동부채 | 55,853,420,611 | 78,249,976,319 | 103,618,034,722 |
| 기타채무 | 3,099,679,675 | 3,901,113,546 | 3,746,352,391 |
| 전환사채 | 9,457,337,374 | 9,693,633,520 | 7,542,832,764 |
| 단기차입금 | 17,289,000,000 | 18,450,000,000 | 8,100,031,137 |
| 리스부채 | 45,788,782 | 44,138,574 | 22,617,589 |
| 기타금융부채 | 25,593,251,977 | 46,098,843,575 | 84,146,620,821 |
| 기타부채 | 368,362,803 | 62,247,104 | 59,580,020 |
| 비유동부채 | 32,332,932,983 | 17,401,784,608 | 16,148,701,140 |
| 기타채무 | 85,000,000 | - | - |
| 장기차입금 | 29,735,712,421 | 14,750,381,976 | 13,950,000,000 |
| 리스부채 | 74,198,817 | 93,932,679 | 62,700,458 |
| 순확정급여부채 | 688,732,266 | 808,180,474 | 386,711,203 |
| 이연법인세부채 | 1,749,289,479 | 1,749,289,479 | 1,749,289,479 |
| 부채총계 | 88,186,353,594 | 95,651,760,927 | 119,766,735,862 |
| 자본 | |||
| 자본금 | 10,457,120,500 | 8,485,287,000 | 2,306,000,000 |
| 자본잉여금 | 71,611,650,930 | 45,806,594,783 | 2,879,489,337 |
| 기타자본 | 1,489,490,272 | 338,011,859 | 177,470,186 |
| 기타포괄손익누계액 | (1,482,080,129) | (43,164,069) | - |
| 이익잉여금 | (34,608,697,747) | (28,954,212,552) | (37,919,155,469) |
| 자본총계 | 47,467,483,826 | 25,632,517,021 | (32,556,195,946) |
| 부채및자본총계 | 135,653,837,420 | 121,284,277,948 | 87,210,539,916 |
| 포 괄 손 익 계 산 서 | |
| 제 27 기 2024년 1월 1일부터 2024년 12월 31일까지 | |
| 제 26 기 2023년 1월 1일부터 2023년 12월 31일까지 | |
| 주식회사 프로젠 | (단위 : 원) |
| 과목 | 제 27(당) 기 | 제 26(전) 기 (감사받지 아니한 재무제표) |
|---|---|---|
| 매출액 | 682,717,300 | 1,105,040,300 |
| 매출원가 | 37,467,766 | 26,100,148 |
| 매출총이익 | 645,249,534 | 1,078,940,152 |
| 판매비와관리비 | 17,310,122,034 | 11,151,181,836 |
| 영업이익(손실) | (16,664,872,500) | (10,072,241,684) |
| 금융수익 | 6,078,481,477 | 42,064,607,375 |
| 금융비용 | 7,935,586,602 | 22,464,398,521 |
| 기타수익 | 1,051,191,957 | 267,964,636 |
| 기타비용 | 208,605 | 58,823,317 |
| 관계기업의 당기손익에 대한 지분 및 처분손익 | 11,809,001,660 | (767,422,794) |
| 법인세비용차감전순이익(손실) | (5,661,992,613) | 8,969,685,695 |
| 법인세비용(수익) | (7,507,418) | 4,742,778 |
| 당기순이익(손실) | (5,654,485,195) | 8,964,942,917 |
| 기타포괄손익 | ||
| 후속적으로 당기손익으로 재분류되지 않는 항목 | (1,438,916,060) | (43,164,069) |
| 기타포괄손익-공정가치측정 지분상품 평가손익 | (1,507,241,146) | - |
| 확정급여제도의 재측정요소 | 68,325,086 | (43,164,069) |
| 총포괄이익(손실) | (7,093,401,255) | 8,921,778,848 |
| 주당이익(손실) | ||
| 기본주당순이익(손실) | (516) | 936 |
| 희석주당순이익(손실) | (547) | (1,247) |
| 자 본 변 동 표 | |
| 제 27 기 2024년 1월 1일부터 2024년 12월 31일까지 | |
| 제 26 기 2023년 1월 1일부터 2023년 12월 31일까지 | |
| 주식회사 프로젠 | (단위 : 원) |
| 과목 | 주석 | 자본금 | 자본잉여금 | 기타자본 | 기타포괄손익 누계액 |
이익잉여금 | 합계 |
|---|---|---|---|---|---|---|---|
| 2023.1.1(전기초) (감사받지 아니한 재무제표) |
2,306,000,000 | 2,879,489,337 | 177,470,186 | - | (37,919,155,469) | (32,556,195,946) | |
| 총포괄손익 | |||||||
| 당기순이익 | - | - | - | - | 8,964,942,917 | 8,964,942,917 | |
| 보험수리적손익 | 34 | - | - | - | (43,164,069) | - | (43,164,069) |
| 소유주와의 거래 | |||||||
| 유상증자 | 2,709,037,000 | 24,266,002,979 | - | - | - | 26,975,039,979 | |
| 주식선택권 행사 | 20 | 8,250,000 | 57,185,400 | - | - | - | 65,435,400 |
| 전환사채 전환 | 3,462,000,000 | 18,603,917,067 | - | - | - | 22,065,917,067 | |
| 주식기준보상 | 20 | - | - | 160,541,673 | - | - | 160,541,673 |
| 2023.12.31(전기말) (감사받지 아니한 재무제표) |
8,485,287,000 | 45,806,594,783 | 338,011,859 | (43,164,069) | (28,954,212,552) | 25,632,517,021 | |
| 2024.1.1(당기초) (감사받지 아니한 재무제표) |
8,485,287,000 | 45,806,594,783 | 338,011,859 | (43,164,069) | (28,954,212,552) | 25,632,517,021 | |
| 총포괄손익 | |||||||
| 당기순이익(손실) | - | - | - | - | (5,654,485,195) | (5,654,485,195) | |
| 기타포괄손익-공정가치측정 금융자산평가손익 |
- | - | - | (1,507,241,146) | - | (1,507,241,146) | |
| 보험수리적손익 | 34 | - | - | - | 68,325,086 | - | 68,325,086 |
| 소유주와의 거래 | |||||||
| 유상증자 | 655,469,500 | 9,052,425,410 | - | - | - | 9,707,894,910 | |
| 주식선택권 행사 | 25 | 881,500 | 8,543,666 | - | - | - | 9,425,166 |
| 전환사채 전환 | 1,315,482,500 | 16,744,087,071 | - | - | - | 18,059,569,571 | |
| 주식기준보상 | 25 | - | - | 1,151,478,413 | - | - | 1,151,478,413 |
| 2024.12.31(당기말) | 10,457,120,500 | 71,611,650,930 | 1,489,490,272 | (1,482,080,129) | (34,608,697,747) | 47,467,483,826 |
| 현 금 흐 름 표 | |
| 제 27 기 2024년 1월 1일부터 2024년 12월 31일까지 | |
| 제 26 기 2023년 1월 1일부터 2023년 12월 31일까지 | |
| 주식회사 프로젠 | (단위 : 원) |
| 과목 | 주석 | 제 27(당) 기 | 제 26(전) 기 (감사받지 아니한 재무제표) |
|---|---|---|---|
| I. 영업활동으로 인한 현금흐름 | (14,101,078,294) | (15,101,196,490) | |
| 1. 영업에서 창출된 현금 | 35 | (13,210,853,905) | (14,060,751,869) |
| 2. 이자의 수취 | 8,072,984 | 75,912,861 | |
| 3. 이자의 지급 | (914,240,213) | (1,095,253,633) | |
| 4. 법인세의 납부 | 15,942,840 | (21,103,849) | |
| II. 투자활동으로 인한 현금흐름 | (9,276,442,934) | (29,498,640,151) | |
| 1. 투자활동으로 인한 현금유입액 | 6,363,609,000 | 18,181,818 | |
| 당기손익-공정가치측정금융자산의 처분 | 1,600,601,500 | - | |
| 보증금의 감소 | 450,520,000 | - | |
| 무형자산의 처분 | - | 18,181,818 | |
| 관계기업투자의 처분 | 4,312,487,500 | - | |
| 2. 투자활동으로 인한 현금유출액 | (15,640,051,934) | (29,516,821,969) | |
| 당기손익-공정가치측정금융자산의 취득 | - | (189,184,232) | |
| 보증금의 증가 | (85,000,000) | (1,178,940,000) | |
| 유형자산의 취득 | (15,005,051,934) | (20,810,234,101) | |
| 무형자산의 취득 | (550,000,000) | (5,386,363,636) | |
| 관계기업투자의 취득 | - | (1,952,100,000) | |
| III. 재무활동으로 인한 현금흐름 | 21,707,358,235 | 47,008,556,649 | |
| 1. 재무활동으로 인한 현금유입액 | 24,884,534,627 | 51,461,957,355 | |
| 전환사채의 발행 | - | 8,871,100,000 | |
| 단기차입금의 증가 | 189,000,000 | 800,000,000 | |
| 장기차입금의 증가 | 14,985,330,445 | 14,750,381,976 | |
| 유상증자 | 9,700,779,016 | 26,975,039,979 | |
| 주식매수선택권의 행사 | 9,425,166 | 65,435,400 | |
| 2. 재무활동으로 인한 현금유출액 | (3,177,176,392) | (4,453,400,706) | |
| 전환사채의 상환 | (1,784,530,094) | - | |
| 전환사채의 전환 | - | (20,521,360) | |
| 단기차입금의 감소 | (750,000,000) | (3,800,031,137) | |
| 유동성장기차입금의 감소 | (600,000,000) | (600,000,000) | |
| 리스료의 지급 | (42,646,298) | (32,848,209) | |
| IV. 현금의 증가(감소)(Ⅰ+Ⅱ+Ⅲ) | (1,670,162,993) | 2,408,720,008 | |
| V. 외화표시 현금의 환율변동효과 | - | - | |
| VI. 기초의 현금 | 2,427,554,538 | 18,834,530 | |
| VII. 기말의 현금 | 757,391,545 | 2,427,554,538 |
5. 재무제표 주석
| 제 27 기말 2024년 12월 31일 현재 |
| 제 26 기말 2023년 12월 31일 현재 (감사받지 않은 재무제표) |
| 제 26 기초 2023년 01월 01일 현재 (감사받지 않은 재무제표) |
| 주식회사 프로젠 |
1. 회사의 개요
주식회사 프로젠(이하 "당사")은 1998년 10월 21일에 설립되었으며 바이오의약품을 포함한 의약품 일체의 연구개발, 제조, 상업화 및 판매사업 등을 주요 사업으로 영위하고 있습니다. 당사는 대한민국에 소재한 주식회사로 당기말 현재 서울특별시 강서구에 본사가 소재하고 있습니다.
당기말 현재 당사의 자본금은 10,457백만원이며 주주의 구성은 다음과 같습니다.
| (단위 : 주, %) |
| 주주명 | 보통주 | 우선주 | 합계 | 지분율 |
|---|---|---|---|---|
| (주)유한양행 | 2,245,002 | 4,999,720 | 7,244,722 | 31.6% |
| (주)에스엘바이젠 | 3,127,104 | 835,000 | 3,962,104 | 17.3% |
| 성영철 | 2,727,373 | - | 2,727,373 | 11.9% |
| 이수만 | 501,254 | 1,282,052 | 1,783,306 | 7.8% |
| 인터베스트4차산업혁명투자조합 | - | 835,000 | 835,000 | 3.6% |
| PT KALBE FARMA, TBK | 586,466 | - | 586,466 | 2.6% |
| 그외 기타주주 | 4,998,029 | 793,741 | 5,791,770 | 25.3% |
| 합계 | 14,185,228 | 8,745,513 | 22,930,741 | 100.0% |
2. 재무제표 작성기준
(1) 회계기준의 적용
당사는 "주식회사 등의 외부감사에 관한 법률" 제5조 1항 1호에서 규정하고 있는 국제회계기준위원회의 국제회계기준을 채택하여 정한 회계처리기준인 한국채택국제회계기준에 따라 재무제표를 작성하였습니다.
당사는 2024년 1월 1일 이후 개시하는 연차보고기간부터 한국채택국제회계기준을 적용하고 있습니다. 한국채택국제회계기준 제1101호 "한국채택국제회계기준의최초채택"에 따라 한국채택국제회계기준으로의 전환일은 2023년 1월 1일이며, 한국채택국제회계기준으로의 전환에 따른 효과는 주석 39에서 설명하고 있습니다.
(2) 측정기준
재무제표는 아래에서 열거하고 있는 재무상태표의 주요항목을 제외하고는 역사적원가를 기준으로 작성되었습니다.
ㆍ공정가치로 측정되는 파생상품
ㆍ당기손익-공정가치로 측정되는 금융상품
ㆍ기타포괄손익-공정가치로 측정되는 금융상품
ㆍ확정급여채무의 현재가치에서 사외적립자산의 공정가치를 차감한 확정급여부채
(3) 기능통화와 표시통화
당사의 재무제표는 영업활동이 이루어지는 주된 경제환경의 통화인 기능통화로 작성되고 있습니다. 당사의 재무제표는 기능통화 및 표시통화인 원화로 작성하여 보고하고 있습니다.
(4) 추정과 판단
한국채택국제회계기준에서는 재무제표를 작성함에 있어서 회계정책의 적용이나, 보고기간말 현재 자산, 부채 및 수익, 비용의 보고금액에 영향을 미치는 사항에 대하여 경영진의 최선의 판단을 기준으로 한 추정치와 가정의 사용을 요구하고 있습니다. 보고기간말 현재 경영진의 최선의 판단을 기준으로 한 추정치와 가정이 실제 환경과 다를 경우 이러한 추정치와 실제결과는 다를 수 있습니다.
추정치와 추정에 대한 기본 가정은 지속적으로 검토되고 있으며, 회계추정의 변경은 추정이 변경된 기간과 미래 영향을 받을 기간 동안 인식되고 있습니다.
다음 보고기간 이내에 중요한 조정이 발생할 수 있는 유의한 위험이 있는 가정과 추정의 불확실성에 대한 정보는 다음의 주석사항에 포함되어 있습니다.
ㆍ주석 7 : 공정가치 측정 금융상품
ㆍ주석 20 : 파생상품부채
ㆍ주석 22 : 종업원급여(확정급여채무의 측정)
ㆍ주석 25 : 주식기준보상
3. 회계정책의 변경
당사는 당기 및 비교 표시된 전기 재무제표에 동일한 회계정책을 적용하고 있습니다.
(1) 공표되었으나 아직 시행되지 않은 제ㆍ개정 기준서 및 해석서
제정ㆍ공표되었으나 아직 시행일이 도래하지 않아 당사가 조기적용하지 아니한 제ㆍ개정 기업회계기준서 및 해석서는 다음과 같습니다.
① 기업회계기준서 제1021호 '환율변동효과'와 기업회계기준서 제1101호 '한국채택국제회계기준의 최초채택' 개정 - 교환가능성 결여
통화의 교환가능성을 평가하고 다른 통화와 교환이 가능하지 않다면 현물환율을 추정하며 관련 정보를 공시하도록 하고 있습니다. 동 개정사항은 2025 년 1 월 1 일 이후 시작하는 회계연도부터 적용되며, 조기적용이 허용됩니다. 해당 기준서의 개정이 재무제표에 미치는 중요한 영향은 없을 것으로 예상하고 있습니다.
② 기업회계기준서 제1109호 '금융상품', 제1107호 '금융상품: 공시' 개정
실무에서 제기된 의문에 대응하고 새로운 요구사항을 포함하기 위해 기업회계기준서 제1109호 '금융상품'과 제1107호 '금융상품: 공시'가 개정되었습니다. 동 개정사항은 2026 년 1 월 1 일 이후 시작하는 회계연도부터 적용되며, 조기적용이 허용됩니다. 주요 개정내용은 다음과 같습니다. 당사는 동 개정으로 인한 재무제표의 영향을 검토 중에 있습니다.
ㆍ특정 기준을 충족하는 경우, 결제일 전에 전자지급시스템을 통해 금융부채가 결제된 것으로(제거된 것으로) 간주할 수 있도록 허용
ㆍ금융자산이 원리금 지급만으로 구성되어 있는지의 기준을 충족하는지 평가하기 위한 추가 지침을 명확히 하고 추가함.
ㆍ계약상 현금흐름의 시기나 금액을 변경시키는 계약조건이 기업에 미치는 영향과 기업이 노출되는 정도를 금융상품의 각 종류별로 공시
ㆍFVOCI 지정 지분상품에 대한 추가 공시
③ 한국채택국제회계기준 연차개선 Volume 11
한국채택국제회계기준 연차개선 Volume 11은 2026 년 1 월 1 일 이후 시작하는 회계연도부터 적용되며, 조기적용이 허용됩니다. 당사는 동 개정으로 인해 재무제표에 중요한 영향은 없을 것으로 예상하고 있습니다.
ㆍ기업회계기준서 제1101호'한국채택국제회계기준의 최초채택': K-IFRS 최초 채택시 위험회피회계 적용
ㆍ기업회계기준서 제1107호'금융상품:공시': 제거 손익, 실무적용지침
ㆍ기업회계기준서 제1109호'금융상품': 리스부채의 제거 회계처리와 거래가격의 정의
ㆍ기업회계기준서 제1110호'연결재무제표': 사실상의 대리인 결정
ㆍ기업회계기준서 제1007호'현금흐름표': 원가법
4. 중요한 회계정책
한국채택국제회계기준에 따른 재무제표 작성에 적용한 중요한 회계정책은 아래 기술되어 있으며, 당기 및 비교표시된 전기의 재무제표는 동일한 회계정책을 적용하여 작성되었습니다.
(1) 지분법피투자기업에 대한 지분
당사의 지분법피투자기업에 대한 지분은 관계기업의 지분으로 구성되어 있습니다.
관계기업은 당사가 재무정책 및 영업정책에 대한 유의적인 영향력을 보유하고 있으나, 지배하거나 공동지배하지 않는 기업입니다.
관계기업에 대한 투자지분은 최초에 거래원가를 포함하여 원가로 인식하고, 취득 후에는 지분법을 사용하여 회계처리하고 있습니다. 즉, 취득일 이후에 발생한 피투자자의 당기순손익 및 기타포괄손익 중 당사의 지분에 해당하는 금액을 장부금액에 가감하고, 피투자자에게 받은 분배액은 투자지분의 장부금액에서 차감하고 있습니다.
(2) 현금및현금성자산
당사는 통화 및 타인발행수표 등 통화대용증권과 당좌예금, 보통예금 및 큰 거래비용없이 현금으로 전환이 용이하고 이자율 변동에 따른 가치변동의 위험이 경미한 금융상품으로서 취득 당시 만기일(또는 상환일)이 3개월 이내인 것을 현금및현금성자산으로 분류하고 있습니다.
(3) 비파생금융자산
① 인식 및 최초 측정
매출채권과 발행 채무증권은 발행되는 시점에 최초로 인식됩니다. 다른 금융상품과 금융부채는 당사가 금융상품의 계약당사자가 되는 때에만 인식됩니다.
유의적인 금융요소를 포함하지 않는 매출채권을 제외하고는, 최초 인식시점에 금융자산이나 금융부채를 공정가치로 측정하며, 당기손익-공정가치 측정 금융자산 또는 당기손익-공정가치 측정 금융부채가 아닌 경우에 해당 금융자산의 취득이나 해당 금융부채의 발행과 직접 관련되는 거래원가는 공정가치에 가감합니다. 유의적인 금융요소를 포함하지 않는 매출채권은 최초에 거래가격으로 측정합니다.
② 분류 및 후속측정
ㆍ금융자산
최초 인식시점에 금융자산은 상각후원가, 기타포괄손익-공정가치 채무상품, 기타포괄손익-공정가치-지분상품 또는 당기손익-공정가치로 측정되도록 분류합니다.
금융자산은 실체가 금융자산을 관리하는 사업모형을 변경하지 않는 한 최초 인식 후에 재분류되지 않으며, 이 경우 영향 받는 모든 금융자산은 사업모형의 변경 이후 첫 번째 보고기간의 첫 번째 날에 재분류됩니다.
금융자산이 다음 두가지 조건을 모두 만족하고, 당기손익-공정가치 측정항목으로 지정되지 않은 경우에 상각후원가로 측정합니다.
- 계약상 현금흐름을 수취하기 위해 보유하는 것이 목적인 사업모형 하에서 보유합니다.
- 금융자산의 계약 조건에 따라 특정일에 원금과 원금잔액에 대한 이자지급만으로 구성되어 있는 현금흐름이 발생합니다.
채무상품이 다음 두 가지 조건을 충족하고 당기손익-공정가치 측정항목으로 지정되지 않은 경우에 기타포괄손익-공정가치로 측정합니다.
- 계약상 현금흐름의 수취와 금융자산의 매도 둘 다를 통해 목적을 이루는 사업모형 하에서 금융자산을 보유합니다.
- 금융자산의 계약 조건에 따라 특정일에 원리금 지급만으로 구성되어 있는 현금흐름이 발생합니다.
단기매매를 위해 보유하는 것이 아닌 지분상품의 최초 인식 시 당사는 투자자산의 공정가치의 후속적인 변동을 기타포괄손익으로 표시하도록 선택할 수 있습니다. 다만 한번 선택하면 이를 취소할 수 없습니다. 이러한 선택은 투자 자산별로 이루어집니 다.
상기에서 설명된 상각후원가나 기타포괄손익-공정가치로 측정되지 않는 모든 금융자산은 당기손익-공정가치로 측정됩니다. 이러한 금융자산은 모든 파생금융자산을 포함합니다. 최초 인식시점에 당사는 상각후원가나 기타포괄손익-당기손익으로측정되는 금융자산을 당기손익-공정가치측정항목으로 지정한다면 회계불일치를 제거하거나 유의적으로 줄이는 경우에는 해당 금융자산을 당기손익-공정가치 측정 항목으로 지정할 수 있습니다. 다만 한번 지정하면 이를 취소할 수 없습니다.
ㆍ금융자산: 사업모형평가
당사는 사업이 관리되는 방식과 경영진에게 정보가 제공되는 방식을 가장 잘 반영하기 때문에 금융자산의 포트폴리오 수준에서 보유되는 사업모형의 목적을 평가합니 다. 그러한 정보는 다음을 고려합니다.
- 포트폴리오에 대해 명시된 회계정책과 목적 및 실제 이러한 정책의 운영. 여기에는 계약상 이자수익의 획득, 특정 이자수익률 수준의 유지, 금융자산을 조달하는 부채의 듀레이션과 해당 금융자산의 듀레이션의 일치 및 자산의 매도를 통한 기대현금흐름의 유출 또는 실현하는 것에 중점을 둔 경영진의 전략을 포함함
- 사업모형에서 보유하는 금융자산의 성과를 평가하고, 그 평가내용을 주요 경영진에게 보고하는 방식
- 사업모형(그리고 사업모형에서 보유하는 금융자산)의 성과에 영향을 미치는 위험과 그 위험을 관리하는 방식
- 경영진에 대한 보상방식(예: 관리하는 자산의 공정가치에 기초하여 보상하는지 아니면 수취하는 계약상 현금흐름에 기초하여 보상하는지)
- 과거기간 금융자산의 매도의 빈도, 금액, 시기, 이유, 미래의 매도활동에 대한 예상
이러한 목적을 위해 제거요건을 충족하지 않는 거래에서 제 3 자에게 금융자산을 이전하는 거래는 매도로 간주되지 않습니다.
단기매매의 정의를 충족하거나 포트폴리오의 성과가 공정가치 기준으로 평가되는 금융자산 포트폴리오는 당기손익-공정가치로 측정됩니다.
ㆍ금융자산: 계약상 현금흐름이 원금과 이자로만 이루어져 있는지에 대한 평가
원금은 금융자산의 최초 인식시점의 공정가치로 정의됩니다. 이자는 화폐의 시간가치에 대한 대가, 특정기간에 원금 잔액과 관련된 신용위험에 대한 대가, 그밖에 기본적인 대여위험과 원가에 대한 대가(예: 유동성위험과 운영 원가)뿐만 아니라 이윤으로 구성됩니다.
계약상 현금흐름이 원금과 이자에 대한 지급만으로 이루어져 있는지를 평가할 때, 당사는 해당 상품의 계약조건을 고려합니다. 금융자산이 계약상 현금흐름의 시기나 금액을 변경시키는 계약조건을 포함하고 있다면, 그 계약조건 때문에 해당 금융상품의 존속기간에 걸쳐 생길 수 있는 계약상 현금흐름이 원리금 지급만으로 구성되는지를 판단해야 합니다. 이를 평가할 때 당사는 다음을 고려합니다.
- 현금흐름의 금액이나 시기를 변경시키는 조건부 상황
- 변동 이자율 특성을 포함하여 계약상 액면 이자율을 조정하는 조항
- 중도상환특성과 만기연장특성
- 특정 자산으로부터 발생하는 현금흐름에 대한 당사의 청구권을 제한하는 계약조건(예: 비소구특징)
중도상환금액이 실질적으로 미상환된 원금과 잔여원금에 대한 이자를 나타내고, 계약의 조기청산에 대한 합리적인 추가 보상을 포함하고 있다면, 조기상환특성은 특정일에 원금과 이자를 지급하는 조건과 일치합니다.
또한, 계약상 액면금액을 유의적으로 할인하거나 할증하여 취득한 금융자산에 대해서, 중도상환금액이 실질적으로 계약상 액면금액과 계약상 이자 발생액(그러나 미지급된)을 나타내며 (이 경우 계약의 조기 청산에 대한 합리적인 추가 보상이 포함될 수있는), 중도상환특성이 금융자산의 최초 인식시점에 해당 특성의 공정가치가 경미한 경우에는 이러한 조건을 충족한다고 판단합니다.
ㆍ금융자산: 후속측정과 손익
| 당기손익-공정가치로 측정하는 금융자산 |
이러한 자산은 후속적으로 공정가치로 평가합니다. 이자 혹은 배당금 수익을 포함한 순손익은 당기손익으로 인식합니다. |
| 상각후원가로 측정하는 금융자산 |
이러한 자산은 후속적으로 유효이자율법을 사용하여 상각후원가로 측정합니다. 상각후원가는 손상차손에 의해 감소됩니다. 이자수익, 외화환산손익 및 손상차손은 당기손익으로 인식합니다. 제거에서 발생하는 손익은 당기손익으로 인식합니다. |
| 기타포괄손익-공정가치로 측정하는 채무상품 |
이러한 자산은 후속적으로 공정가치로 측정합니다. 이자수익은 유효이자율법을 사용하여 계산되고, 외화환산손익과 손상차손은 당기손익으로 인식합니다. 기타순손익은 기타포괄손익으로 인식합니다. 제거시의 손익은 기타포괄손익누계액에서 당기손익으로 재분류합니다. |
| 기타포괄손익-공정가치로 측정하는 지분상품 |
이러한 자산은 후속적으로 공정가치로 측정합니다. 배당금은 명확하게 투자원가의 회수를 나타내지 않는다면 당기손익으로 인식합니다. 다른 순손익은 기타포괄손익으로 인식하고 당기손익으로 절대 재분류하지 않습니다. |
③ 제거
당사는 금융자산의 현금흐름에 대한 계약상 권리가 소멸한 경우, 금융자산의 현금흐름을 수취할 계약상 권리를 양도하고 이전된 금융자산의 소유에 따른 위험과 보상의 대부분을 실질적으로 이전한 경우, 또는 당사가 소유에 따른 위험과 보상의 대부분을 보유 또는 이전하지 아니하고 금융자산을 통제하고 있지 않은 경우에 금융자산을 제거합니다.
④ 상계
당사는 당사가 인식한 자산과 부채에 대해 법적으로 집행가능한 상계권리를 현재 갖고 있고, 차액으로 결제하거나, 자산을 실현하는 동시에 부채를 결제할 의도가 있는 경우에만 금융자산과 금융부채를 상계하고 재무상태표에 순액으로 표시합니다.
(4) 금융자산의 손상
① 금융상품
당사는 상각후원가로 측정하는 금융자산의 기대신용손실에 대해 손실충당금을 인식합니다.
당사는 12개월 기대신용손실로 측정되는 다음의 금융자산을 제외하고는 전체기간 기대신용손실에 해당하는 금액으로 손실충당금을 측정합니다.
- 보고기간말에 신용이 위험이 낮다고 결정된 채무증권
- 최초 인식 이후 신용위험(즉, 금융자산의 기대존속기간동안에 걸쳐 발생할 채무불이행 위험)이 유의적으로 증가하지 않은 기타 채무증권과 은행예금
매출채권에 대한 손실충당금은 항상 전체기간 기대신용손실에 해당하는 금액으로 측정됩니다.
금융자산의 신용위험이 최초 인식 이후 유의적으로 증가했는지를 판단할 때와 기대신용손실을 추정할 때, 당사는 과도한 원가나 노력 없이 이용할 수 있고 합리적이고 뒷받침될 수 있는 정보를 고려합니다. 여기에는 미래지향적인 정보를 포함하여 당사의 과거 경험과 알려진 신용평가에 근거한 질적, 양적인 정보 및 분석이 포함됩니다.
당사는 다음과 같은 경우 금융자산에 채무불이행이 발생했다고 고려합니다.
- 당사가 소구활동을 하지 않으면, 채무자가 당사에게 신용의무를 완전하게 이행하지 않을 것 같은 경우
전체기간 기대신용손실은 금융상품의 기대존속기간에 발생할 수 있는 모든 채무불이행 사건에 따른 기대신용손실입니다.
12개월 기대신용손실은 보고기간 말 이후 12개월 이내(또는 금융상품의 기대존속기간이 12개월 보다 적은 경우 더 짧은 기간)에 발생 가능한 금융상품의 채무불이행 사건으로 인한 기대신용손실을 나타내는 전체기간 기대신용손실의 일부입니다.
기대신용손실을 측정할 때 고려하는 가장 긴 기간은 당사가 신용위험에 노출되는 최장 계약기간입니다.
② 기대신용손실의 측정
기대신용손실은 신용손실의 확률가중추정치입니다. 신용손실은 모든 현금부족액(즉, 계약에 따라 지급받기로 한 모든 계약상 현금흐름과 수취할 것으로 예상하는 모든 계약상 현금흐름의 차이)의 현재가치로 측정됩니다. 기대신용손실은 해당 금융자산의 유효이자율로 할인됩니다.
③ 신용이 손상된 금융자산
매 보고기간말에, 당사는 상각후원가로 측정되는 금융자산 채무증권의 신용이 손상되었는지 평가합니다. 금융자산의 추정미래현금흐름에 악영향을 미치는 하나 이상의 사건이 발생한 경우에 해당 금융자산은 신용이 손상된 것입니다.
금융자산의 신용이 손상된 증거는 다음과 같은 관측 가능한 정보를 포함합니다.
- 발행자나 차입자의 유의적인 재무적 어려움
- 채무불이행과 같은 계약 위반
- 차입자의 재무적 어려움에 관련된 경제적이나 계약상 이유로 당초 차입조건의 불가피한 완화
- 차입자의 파산가능성이 높아지거나 그 밖의 재무구조조정 가능성이 높아짐
- 재무적 어려움으로 인해 해당 금융자산에 대한 활성시장 소멸
④ 재무상태표 상 신용손실충당금의 표시
상각후원가로 측정하는 금융자산에 대한 손실충당금은 해당 자산의 장부금액에서 차감합니다.
⑤ 제각
금융자산의 계약상 현금흐름 전체 또는 일부의 회수에 대한 합리적인 기대가 없는 경우 해당 자산을 제거합니다. 당사는 제각한 금액이 유의적으로 회수할 것이라는 기대를 갖고 있지 않습니다. 그러나 제각된 금융자산은 당사의 만기가 된 금액의 회수 절차에 따라 회수활동의 대상이 될 수 있습니다.
(5) 유형자산
유형자산은 최초에 원가로 측정하여 인식하고 있습니다. 유형자산의 원가에는 경영진이 의도하는 방식으로 자산을 가동하는데 필요한 장소와 상태에 이르게 하는데 직접 관련되는 원가 및 자산을 해체, 제거하거나 부지를 복구하는데 소요될 것으로 추정되는 원가가 포함됩니다.
토지를 제외한 자산은 최초 인식 후에 원가에서 감가상각누계액과 손상차손누계액을차감한 금액을 장부금액으로 하고 있습니다. 유형자산 중 토지는 감가상각을 하지 않으며, 그 외 유형자산은 자산의 취득원가에서잔존가치를 차감한 금액에 대하여 아래에 제시된 경제적 내용연수에 걸쳐 해당 자산에 내재되어 있는 미래 경제적 효익의 예상 소비 형태를 가장 잘 반영한 정액법으로 상각하고 있습니다.
유형자산을 구성하는 일부의 원가가 당해 유형자산의 전체원가와 비교하여 유의적이라면, 해당 유형자산을 감가상각할 때 그 부분은 별도로 구분하여 감가상각하고 있습니다.
유형자산의 제거로 인하여 발생하는 손익은 순매각금액과 장부금액의 차이로 결정되고 그 차액은 당기손익으로 인식합니다.
당기 및 전기의 추정 내용연수는 다음과 같습니다.
| 계정과목 | 추정내용연수 |
|---|---|
| 건물 | 40년 |
| 기계장치 | 5년 |
| 비품 | 5년 |
| 시설장치 | 5년 |
당사는 매 보고기간말에 자산의 잔존가치와 내용연수 및 감가상각방법을 재검토하고재검토 결과 이를 변경하는 것이 적절하다고 판단되는 경우 회계추정의 변경으로 처리하고 있습니다.
(6) 무형자산
무형자산은 최초 인식할 때 원가로 측정하며, 최초 인식 후에 원가에서 상각누계액과손상차손누계액을 차감한 금액을 장부금액으로 인식하고 있습니다.
무형자산은 사용가능한 시점부터 잔존가치를 영("0")으로 하여 아래의 내용연수 동안정액법으로 상각하고 있습니다. 다만, 회원권에 대해서는 이를 이용할 수 있을 것으로 기대되는 기간이 예측가능하지 않아 당해 무형자산의 내용연수가 비한정인 것으로 평가하고 상각하지 아니하고 있습니다
| 구분 | 추정내용년수 |
|---|---|
| 소프트웨어 | 5년 |
| 기타의무형자산 | 10년 |
내용연수가 유한한 무형자산의 상각기간과 상각방법은 매 보고기간말에 재검토하고 내용연수가 비한정인 무형자산에 대해서는 그 자산의 내용연수가 비한정이라는 평가가 계속하여 정당한지를 매 보고기간말에 재검토하며, 이를 변경하는 것이 적절하다고 판단되는 경우 회계추정의 변경으로 처리하고 있습니다.
① 연구 및 개발
연구 또는 내부프로젝트의 연구단계에 대한 지출은 발생시점에 비용으로 인식하고 있습니다. 개발단계의 지출은 자산을 완성할 수 있는 기술적 실현가능성, 자산을 완성하여 사용하거나 판매하려는 기업의 의도와 능력 및 필요한 자원의 입수가능성, 무형자산의 미래 경제적 효익을 모두 제시할 수 있고, 관련 지출을 신뢰성 있게 측정할 수 있는 경우에 무형자산으로 인식하고 있으며, 기타 개발관련 지출은 발생시점에 비용으로 인식하고 있습니다.
② 후속지출
후속지출은 관련되는 특정자산에 속하는 미래의 경제적 효익이 증가하는 경우에 한하여 자본화하며, 내부적으로 창출한 영업권 및 상표명 등을 포함한 다른 지출은 발생 즉시 비용화하고 있습니다.
(7) 차입원가
적격자산의 취득, 건설 또는 제조와 직접 관련된 차입원가는 당해 자산 원가의 일부로 자본화하고 있으며, 기타차입원가는 발생기간에 비용으로 인식하고 있습니다. 적격자산이란 의도된 용도로 사용하거나 판매가능한 상태가 될 때까지 상당한 기간을 필요로 하는 자산을 말하며, 금융자산과 단기간 내에 제조되거나 다른 방법으로 생산되는 재고자산은 적격자산에 해당되지 아니하며, 취득시점에 의도된 용도로 사용할 수 있거나 판매가능한 상태에 있는 자산인 경우에도 적격자산에 해당되지 아니합니다.
적격자산을 취득하기 위한 목적으로 특정하여 차입한 자금에 한하여, 보고기간 동안 그 차입금으로부터 실제 발생한 차입원가에서 당해 차입금의 일시적 운용에서 생긴 투자수익을 차감한 금액을 자본화가능차입원가로 결정하며, 일반적인 목적으로 자금을 차입하고 이를 적격자산의 취득을 위해 사용하는 경우에 한하여 당해 자산 관련 지출액에 자본화이자율을 적용하는 방식으로 자본화가능차입원가를 결정하고 있습니다. 자본화이자율은 보고기간에 존재하는 기업의 차입금(적격자산을 취득하기 위해 특정 목적으로 차입한 자금 제외)에서 발생된 차입원가를 가중평균하여 산정하고 있습니다. 보고기간 동안 자본화한 차입원가는 당해 기간동안 실제 발생한 차입원가를 초과할 수 없습니다.
(8) 정부보조금
정부보조금은 당사가 정부보조금에 부수되는 조건을 준수하고 그 보조금을 수취하는 것에 대해 합리적인 확신이 있을 경우에만 인식하고 있습니다.
당사는 정부보조금을 정부보조금으로 보전하려 하는 관련원가가 비용으로 인식되는 기간에 걸쳐 관련원가와 상계하여 당기손익으로 인식하고 있습니다.
(9) 비금융자산의 손상
고객과의 계약에서 생기는 수익에 따라 인식하는 계약자산과 계약을 체결하거나 이행하기 위해 든 원가에서 생기는 자산, 종업원급여에서 발생한 자산, 생물자산, 재고자산, 이연법인세자산, 공정가치로 평가하는 투자부동산 및 매각예정으로 분류되는 비유동자산을 제외한 모든 비금융자산에 대해서는 매보고기간말마다 자산손상을 시사하는 징후가 있는지를 검토하며, 만약 그러한 징후가 있다면 당해 자산의 회수가능액을 추정하고 있습니다.
회수가능액은 개별 자산별로, 또는 개별 자산의 회수가능액을 추정할 수 없다면 그 자산이 속하는 현금창출단위별로 회수가능액을 추정하고 있습니다. 회수가능액은 사용가치와 순공정가치 중 큰 금액으로 결정하고 있습니다. 사용가치는 자산이나 현금창출단위에서 창출될 것으로 기대되는 미래현금흐름을 화폐의 시간가치 및 미래현금흐름을 추정할 때 조정되지 아니한 자산의 특유위험에 대한 현행 시장의 평가를 반영한 적절한 할인율로 할인하여 추정합니다.
자산이나 현금창출단위의 회수가능액이 장부금액에 미달하는 경우 자산의 장부금액을 감소시키며 즉시 당기손익으로 인식하고 있습니다.
(10) 리스
리스는 리스제공자가 대가와 교환하여 식별되는 자산의 사용 통제권을 일정기간 동안 리스이용자에게 이전하는 계약입니다. 당사는 계약의 약정시점에, 계약 자체가 리스인지, 계약이 리스를 포함하는지를 판단합니다.
리스이용자 및 리스제공자는 리스계약이나 리스를 포함하는 계약에서 계약의 각 리스요소를 리스가 아닌 요소(이하 "비리스요소")와 분리하여 리스로 회계처리합니다.
당사는 리스개시일에 기초자산을 사용할 권리를 나타내는 사용권자산과 리스료를 지급할 의무를 나타내는 리스부채를 인식합니다. 다만 당사는 단기리스와 소액기초자산리스에 대하여 리스이용자의 인식, 측정 및 표시 규정을 적용하지 않는 예외규정을선택하였습니다.
사용권자산은 리스개시일에 원가로 측정하고, 후속적으로 원가에서 감가상각누계액과 손상차손누계액을 차감하고, 리스부채의 재측정에 따른 조정을 반영하여 측정합니다. 또한 사용권자산은 리스개시일부터 사용권자산의 내용연수 종료일과 리스기간종료일 중 이른 날까지 감가상각합니다.
리스부채는 리스개시일 현재 지급되지 않은 리스료의 현재가치로 측정됩니다. 리스의 내재이자율을 쉽게 산정할 수 있는 경우에는 그 이자율로 리스료를 할인하며 그 이자율을 쉽게 산정할 수 없는 경우에는 리스이용자의 증분차입이자율을 사용합니 다. 리스부채는 후속적으로 리스부채에 대한 이자비용만큼 증가하고, 지급한 리스료를 반영하여 감소합니다.
잔존가치보증에 따라 지급할 것으로 예상되는 금액의 변동, 지수나 요율(이율)의 변동, 리스기간의 변경, 매수선택권이나 연장선택권의 행사여부평가의 변동에 따라 미래 리스료가 변경되는 경우에 리스부채를 재측정합니다.
단기리스(리스개시일에 리스기간이 12개월 이하인 리스)와 소액자산리스의 경우 예외 규정을 선택하여 리스료를 리스기간에 걸쳐 정액기준으로 비용을 인식합니다.
(11) 비파생금융부채
당사는 계약상 내용의 실질과 금융부채의 정의에 따라 금융부채를 당기손익인식금융부채와 기타금융부채로 분류하고 계약의 당사자가 되는 때에 재무상태표에 인식하고있습니다.
① 당기손익인식금융부채
금융부채는 단기매매항목으로 분류되거나, 파생상품인 경우, 혹은 최초 인식 시점에 당기손익인식항목으로 지정되는 경우에 당기손익인식항목으로 분류합니다.
당기손익인식금융부채는 최초인식 후 공정가치로 측정하며, 금융부채의 신용위험 변동에 따른 금융부채의 공정가치변동은 기타포괄손익으로 표시하고, 나머지 공정가치의 변동은 당기손익으로 인식하고 있습니다. 한편, 최초 인식시점에 발행과 관련하여발생한 거래비용은 발생 즉시 당기손익으로 인식하고 있습니다.
② 기타금융부채
당기손익인식금융부채로 분류되지 않은 비파생금융부채는 기타금융부채로 분류하고 있습니다. 기타금융부채는 최초 인식시 발행과 직접 관련되는 거래원가를 차감한 공정가치로 측정하고 있습니다. 후속적으로 기타금융부채는 유효이자율법을 적용하여 상각후원가로 측정되며, 이자비용은 유효이자율법을 적용하여 인식합니다.
③ 금융부채의 제거
당사는 금융부채의 계약상 의무가 이행, 취소 또는 만료된 경우에만 금융부채를 제거합니다. 당사는 금융부채의 계약조건이 변경되어 현금흐름이 실질적으로 달라진 경우 기존 부채를 제거하고 새로운 계약에 근거하여 새로운 금융부채를 공정가치로 인식합니다.
금융부채의 제거 시에, 장부금액과 지급한 대가(양도한 비현금자산이나 부담한 부채를 포함)의 차액은 당기손익으로 인식합니다.
(12) 종업원급여
① 단기종업원급여
종업원이 관련 근무용역을 제공한 보고기간의 말부터 12개월 이내에 결제될 단기종업원급여는 근무용역과 교환하여 지급이 예상되는 금액을, 근무용역이 제공된 때에 당기손익으로 인식하고 있습니다. 단기종업원급여는 할인하지 않은 금액으로 측정하고 있습니다.
② 기타장기종업원급여
종업원이 관련 근무용역을 제공한 보고기간말부터 12개월 이내에 지급되지 않을 기타장기종업원급여는 당기와 과거기간에 제공한 근무용역의 대가로 획득한 미래의 급여액을 현재가치로 할인하고 있습니다. 재측정에 따른 변동은 발생한 기간에 당기손익으로 인식하고 있습니다.
③ 확정급여제도
보고기간 말 현재 확정급여제도와 관련된 확정급여부채는 확정급여채무의 현재가치에서 사외적립자산의 공정가치를 차감하여 인식하고 있습니다.
확정급여부채는 매년 독립적인 계리사에 의해 예측단위적립방식으로 계산되고 있습니다. 확정급여채무의 현재가치에서 사외적립자산의 공정가치를 차감하여 산출된 순액이 자산일 경우, 제도로부터 환급받거나 제도에 대한 미래기여금이 절감되는 방식으로 이용가능한 경제적 효익의 현재가치를 한도로 자산을 인식하고 있습니다.
순확정급여부채의 재측정요소는 보험수리적손익, 순확정급여부채의 순이자에 포함된 금액을 제외한 사외적립자산의 수익 및 순확정급여부채의 순이자에 포함된 금액을 제외한 자산인식상한효과의 변동으로 구성되어 있으며, 즉시 기타포괄손익으로 인식됩니다. 당사는 순확정급여부채(자산)의 순이자를 순확정급여부채(자산)에 연차보고기간 초에 결정된 할인율을 곱하여 결정되며 보고기간 동안 기여금 납부와 급여지급으로 인한 순확정급여부채(자산)의 변동을 고려하여 결정하고 있습니다. 확정급여제도와 관련된 순이자비용과 기타비용은 당기손익으로 인식됩니다.
제도의 개정이나 축소가 발생하는 경우, 과거근무에 대한 효익의 변동이나 축소에 따른 손익은 즉시 당기손익으로 인식하고 있습니다. 당사는 확정급여제도의 정산이 일어나는 때에 정산으로 인한 손익을 인식하고 있습니다.
(13) 충당부채
충당부채는 과거사건의 결과로 존재하는 현재의무(법적의무 또는 의제의무)로서, 당해 의무를 이행하기 위하여 경제적효익을 갖는 자원이 유출될 가능성이 높으며 그 의무의 이행에 소요되는 금액을 신뢰성 있게 추정할 수 있는 경우에 인식하고 있습니다.
충당부채로 인식하는 금액은 관련된 사건과 상황에 대한 불가피한 위험과 불확실성을 고려하여 현재의무를 보고기간말에 이행하기 위하여 소요되는 지출에 대한 최선의 추정치입니다. 화폐의 시간가치 효과가 중요한 경우 충당부채는 의무를 이행하기위하여 예상되는 지출액의 현재가치로 평가하고 있습니다.
충당부채를 결제하기 위해 필요한 지출액의 일부 또는 전부를 제3자가 변제할 것이 예상되는 경우 이행한다면 변제를 받을 것이 거의 확실하게 되는 때에 한하여 변제금액을 인식하고 별도의 자산으로 회계처리하고 있습니다.
매 보고기간말마다 충당부채의 잔액을 검토하고, 보고기간말 현재 최선의 추정치를 반영하여 조정하고 있습니다. 의무이행을 위하여 경제적효익이 내재된 자원이 유출될 가능성이 더 이상 높지 아니한 경우에는 관련 충당부채를 환입하고 있으며, 충당부채는 최초 인식과 관련 있는 지출에만 사용하고 있습니다.
(14) 전환사채
당사가 발행한 전환사채는 보유자의 선택에 의해 자본으로 전환될 수 있는 전환사채로, 발행할 주식수는 보통주의 공정가치에 따라 변동될 수 있습니다. 따라서 전환권을 부채로 분류하고 파생상품으로 회계처리하고 있습니다.
내재파생상품인 전환권은 동일한 파생상품에 대한 시장가격 또는 합리적인 평가모형에 따라 산출된 공정가치를 이용하여 공정가치로 인식하고, 후속기간의 공정가치 변동은 당기손익으로 인식합니다. 사채요소는 최초 인식 시의 전체 전환사채의 공정가치에서 전환권의 공정가치를 차감하여 인식하고, 전환으로 인한 소멸 또는 만기까지 유효이자율법을 적용한 상각후원가로 측정하고 있습니다. 최초 인식 시점의 전환권 공정가치를 별도로 신뢰성 있게 측정할 수 없는 경우, 최초 인식 시의 전환사채의 공정가치와 사채의 공정가치의 차이금액을 전환권의 공정가치로 결정합니다.
(15) 납입자본
보통주는 자본으로 분류하며 자본거래에 직접 관련되어 발생하는 증분원가는 세금효과를 반영한 순액으로 자본에서 차감하고 있습니다.
우선주는 상환하지 않아도 되거나 당사의 선택에 의해서만 상환되는 경우와 배당의 지급이 당사의 재량에 의해 결정된다면 자본으로 분류하고, 당사의 주주총회에서 배당을 승인하면 배당금을 인식하고 있습니다. 주주가 특정일이나 그 이후에 확정되거나 확정가능한 금액의 상환을 청구할 수 있거나 의무적으로 상환해야 하는 우선주는 부채로 분류하고 있습니다. 관련 배당은 발생시점에 이자비용으로 보아 당기손익으로 인식하고 있습니다.
당사가 자기 지분상품을 재취득하는 경우에 이러한 지분상품은 자기주식의 과목으로자본에서 직접 차감하고 있습니다. 자기지분상품을 매입 또는 매도하거나 발행 또는 소각하는 경우의 손익은 당기손익으로 인식하지 아니합니다. 당사가 자기주식을 취득하여 보유하는 경우 지급하거나 수취한 대가는 자본에서 직접 인식하고 있습니다.
(16) 주식기준보상
당사는 제공받는 재화나 용역의 대가로 종업원에게 주식이나 주식선택권을 부여하는주식결제형 주식보상거래에 대하여, 제공받는 재화나 용역의 공정가치 또는 제공받는 재화나 용역의 공정가치를 신뢰성있게 측정할 수 없다면 부여한 지분상품의 공정가치에 기초하여 재화나 용역의 공정가치를 간접측정하고 그 금액을 가득기간 동안에 종업원급여비용과 자본으로 인식하고 있습니다. 주식선택권의 가득조건이 용역제공조건 또는 시장조건이 아닌 가득조건인 경우에는 궁극적으로 가득되는 주식선택권의 실제수량에 기초하여 결정되도록 인식된 종업원비용을 조정하고 있습니다.
제공받는 재화나 용역의 대가로 현금을 지급하는 현금결제형 주식기준보상거래의 경우에는 제공받는 재화나 용역과 그 대가로 부담하는 부채를 공정가치로 측정하고 가득기간동안 종업원급여비용과 부채로 인식하고 있습니다. 또한 부채가 결제될 때까지 매 보고기간 말과 최종결제일에 부채의 공정가치를 재측정하고, 공정가치의 변동액은 급여로 인식하고 있습니다.
(17) 고객과의 계약에서 생기는 수익
당사는 기업회계기준서 제1115호 '고객과의 계약에서 생기는 수익'의 적용범위에 포함되는 고객과의 모든 계약에 5단계 수익인식모형(① 계약 식별, ② 수행의무 식별, ③ 거래가격 산정, ④ 거래가격을 수행의무에 배분, ⑤ 수행의무 이행 시 수익인식)을 적용하여 수익을 인식합니다.
① 수행의무의 식별
당사는 바이오 신약 연구개발 회사로 신약개발에 따른 기술이전 및 바이오의학 제품판매에 따른 로열티 수입 사업 등을 영위하고 있습니다. 당사는 ① 고객이 재화나 용역 그 자체에서 효익을 얻거나 고객이 쉽게 구할 수 있는 다른 자원과 함께하여 그 재화나 용역에서 효익을 얻을 수 있고, ② 고객에게 재화나 용역을 이전하기로 하는 약속을 계약 내의 다른 약속과 별도로 식별해 낼 수 있다면 구별되는 별도의 수행의무로 식별합니다. 또한, 각각의 수행의무를 한 시점에 이행하는지 기간에 걸쳐 이행하는지에 따라 당사의 수익인식 시점이 변경되었습니다.
② 기술이전수익
당사는 신약개발과 관련된 기술이전으로 인한 수익이 발생하고 있습니다. 기술이전으로 인한 수익은 통상 계약체결시점에 수령하는 계약금(Upfront payment), 일정요건 달성시점에 수령하는 마일스톤금액(Milestone payment) 및 매출액의 일정비율로 수령하는 로열티(Royalty)로 구성되어 있습니다.
계약금(Upfront payment)은 반환의무가 없고, 기술이전 시점 이후에 수행할 추가적인 의무가 없는 경우 일시에 수익으로 인식하고 있습니다. 특정 임상실험의 완료 등 추가적인 의무가 있다면, 의무가 종료될 것으로 예상되는 기간동안 안분하여 수익으로 인식하고 있습니다.
마일스톤금액(Milestone payment)은 특정 임상실험의 착수 및 종료, 규제당국의 승인 등 계약에서 규정된 일정요건이 만족되는 시점에 수익으로 인식하고 있습니다.
로열티(Royalty)는 관련된 계약의 경제적 실질을 반영하여 발생기준에 따라 인식하고 있습니다.
③ 라이선싱: 사용권
라이선스 계약은 라이선스를 부여한 시점에 존재하는 지적재산을 사용할 권리에 해당하는데, 이는 라이선스를 이전하는 시점에 고객이 라이선스의 사용을 지시할 수 있고 라이선스에서 생기는 나머지 효익의 대부분을 획득할 수 있음을 의미합니다.
④ 라이선싱: 접근권
당사는 특정기술을 고객에게 일정기간 사용하도록 라이선스하고, 라이선스에 대한 대가를 수령하고 있습니다. 기술 라이선스 약속의 성격은 고객에게 라이선스 기간 동안 당사의 지적재산에 접근할 수 있도록 하는 것이므로 약속된 라이선스를 기간에 걸쳐 이행하는 수행의무로 회계처리합니다. 당사는 라이선스 기간 기준으로 수행의무의 진행률을 측정하는 것이 바람직하다고 판단하고 있습니다.
④ 변동대가
당사는 계약에서 약속한 대가에 변동금액이 포함된 경우에 고객에게 약속한 재화나 용역을 이전하고 그 대가로 받을 권리를 갖게 될 금액을 추정하고 있습니다. 대가는 할인(discount), 리베이트, 환불, 공제(credits), 가격할인(price concessions), 장려금(incentives), 성과보너스, 위약금이나 그 밖의 비슷한 항목 때문에 변동될 수 있습니다. 당사가 대가를 받을 권리가 미래 사건의 발생 여부에 달려있는 경우에도 약속한 대가는 변동될 수 있습니다.
⑤ 유의적인 금융요소
당사는 거래가격을 산정할 때, 계약 당사자들 간에 합의한 지급시기 때문에 고객에게재화나 용역을 이전하면서 유의적인 금융 효익이 고객이나 기업에 제공되는 경우에는 화폐의 시간가치가 미치는 영향을 반영하여 약속된 대가를 조정하고 있습니다. 다만, 계약을 개시할 때 기업이 고객에게 약속한 재화나 용역을 이전하는 시점과 고객이 그에 대한 대가를 지급하는 시점 간의 기간이 1년 이내일 것이라고 예상한다면 유의적인 금융요소의 영향을 반영하여 약속한 대가(금액)를 조정하지 않는 실무적 간편법을 적용하고 있습니다.
⑥ 거래가격의 배분
당사는 하나의 계약에서 식별된 여러 수행의무에 상대적 개별 판매가격을 기초로 거래가격을 배분합니다.
⑦ 계약자산 및 계약부채
계약자산은 기업이 고객에게 이전한 재화나 용역에 대하여 그 대가를 받을 기업의 권리이며, 계약부채는 기업이 고객에게서 이미 받은 대가(또는 지급기일이 된 대가)에 상응하여 고객에게 재화나 용역을 이전하여야 하는 기업의 의무로 정의됩니다. 당사는 한 계약에서 발생한 계약자산과 계약부채는 상계하여 순액으로 재무상태표에 표시하고 있습니다.
(18) 금융 수익과 비용
당사의 금융수익과 금융비용은 다음으로 구성되어 있습니다.
- 이자수익
- 이자비용
- 배당금수익
- 부채로 분류되는 우선주에 대한 배당금 비용
- 당기손익-공정가치로 측정하는 금융자산에 대한 순손익
- 금융자산과 금융부채에 대한 외환손익
- 상각후원가 혹은 기타포괄손익-공정가치로 측정하는 채무상품에 대한 투자자산에서 발생하는 손상차손(혹은 손상차손환입)
이자수익 혹은 이자비용은 유효이자율법을 사용하여 인식하였습니다. 배당금수익은 당사가 배당을 받을 권리가 확정되는 시점에 인식합니다.
유효이자율법은 금융상품의 기대존속기간에 추정되는 미래현금지급액이나 수취액의 현재가치를 금융자산의 총 장부금액이나 금융부채의 상각후원가와 정확하게 일치시키는 이자율입니다.
이자수익이나 이자비용을 계산할 때, 유효이자율은 자산의 총장부금액(해당자산의 신용이 손상되지 않은 경우)이나 부채의 상각후원가에 적용합니다. 그러나, 최초 인식 이후에 후속적으로 신용이 손상된 금융자산에 대해서는 이자수익은 해당 금융자산의 상각후원가에 유효이자율을 적용하여 계산합니다. 만일 해당 자산이 더는 신용이 손상된 것으로 볼 수 없다면 총 장부금액에 유효이자율을 적용하여 이자수익을 계산합니다.
(19) 법인세
법인세비용은 당기법인세와 이연법인세로 구성되어 있으며, 기타포괄손익이나 자본에 직접 인식되는 거래나 사건 또는 사업결합에서 발생하는 세액을 제외하고는 당기손익으로 인식하고 있습니다.
① 당기법인세
당기법인세는 당기의 과세소득을 기초로 산정하고 있습니다. 과세소득은 포괄손익계산서상의 세전이익에서 다른 과세기간에 가산되거나 차감될 손익 및 비과세항목이나손금불인정항목을 제외하므로 포괄손익계산서상 손익과 차이가 있습니다. 당사의 당기법인세와 관련된 미지급법인세는 제정되었거나 실질적으로 제정된 세율을 사용하여 계산하고 있습니다.
당기법인세자산과 당기법인세부채는 다음의 조건을 모두 충족하는 경우에만 상계를 합니다.
- 인식된 금액에 대한 법적으로 집행가능한 상계권리를 가지고 있음
- 순액으로 결제하거나, 자산을 실현하는 동시에 부채를 결제할 의도가 있음
② 이연법인세
이연법인세자산과 이연법인세부채를 측정할 때에는 보고기간말에 당사가 관련 자산과 부채의 장부금액을 회수하거나 결제할 것으로 예상되는 방식에 따른 세효과를 반영하고 있습니다. 차감할 일시적차이로 인하여 발생하는 이연법인세자산은 일시적차이가 예측가능한 미래에 소멸할 가능성이 높고, 일시적차이가 사용될 수 있는 기간에과세소득이 발생할 가능성이 높은 경우에 인식하고 있습니다.
미사용 세무상결손금과 세액공제, 차감할 일시적 차이가 사용될 수 있는 미래 과세소득의 발생가능성이 높은 경우 그 범위 안에서 이월된 미사용 세무상결손금과 세액공제, 차감할 일시적차이에 대하여 이연법인세자산을 인식합니다. 미래 과세소득은 관련 가산할 일시적차이의 소멸에 의해 결정됩니다. 가산할 일시적차이가 이연법인세자산을 완전히 인식하기에 충분하지 않다면, 현재 일시적차이들의 소멸과 당사의 사업계획을 미래 과세소득에 고려합니다.
이연법인세자산의 장부금액은 매 보고기간말에 검토하고, 이연법인세자산으로 인한 혜택이 사용되기에 충분한 과세소득이 발생할 가능성이 더 이상 높지 않은 경우 이연법인세자산의 장부금액을 감소시키고 있습니다.
이연법인세자산과 부채는 보고기간말 제정되었거나 실질적으로 제정된 세법에 근거하여 당해 자산이 실현되거나 부채가 지급될 보고기간에 적용될 것으로 기대되는 세율을 사용하여 측정하고 있습니다. 이연법인세자산과 이연법인세부채를 측정할 때 보고기간말 현재 당사가 관련 자산과 부채의 장부금액을 회수하거나 결제할 것으로 예상되는 방식에 따라 법인세효과를 반영하고 있습니다.
이연법인세자산과 부채는 동일 과세당국이 부과하는 법인세이고, 당사가 인식된 금액을 상계할 수 있는 법적 권한을 가지고 있으며, 당기 법인세부채와 자산을 순액으로 결제할 의도가 있는 경우에만 상계하고 있습니다. 배당금 지급에 따라 추가적으로 발생하는 법인세비용이 있다면 배당금 지급과 관련한 부채가 인식되는 시점에 인식하고 있습니다.
(20) 주당이익
당사는 보통주 기본주당이익과 희석주당이익을 계속영업손익과 당기순손익에 대하여 계산하고 포괄손익계산서에 표시하고 있습니다. 기본주당이익은 보통주에 귀속되는 당기순손익을 보고기간 동안에 유통된 보통주식수를 가중평균한 주식수로 나누어 계산하고 있습니다. 희석주당이익은 전환사채와 종업원에게 부여한 주식기준보상 등 모든 희석효과가 있는 잠재적 보통주의 영향을 고려하여 보통주에 귀속되는 당기순손익 및 가중평균유통보통주식수를 조정하여 계산하고 있습니다.
5. 부문별 정보
당사는 의약품 일체의 연구개발, 제조, 판매의 단일 영업부문으로 구성되어 있으며, 영업부문은 최고영업의사결정자에게 보고되는 내부 보고자료와 동일한 방법으로 보고되고 있습니다.
6. 금융위험관리
금융상품과 관련하여 당사는 신용위험, 유동성위험 및 시장위험에 노출되어 있습니다. 본 주석은 당사가 노출되어 있는 위의 위험에 대한 정보와 당사의 목표, 정책, 위험 평가 및 관리 절차, 그리고 자본관리에 대해 공시하고 있습니다. 추가적인 계량적 정보에 대해서는 본 재무제표 전반에 걸쳐서 공시되어 있습니다.
(1) 위험관리 정책
당사의 위험관리 정책은 당사가 직면한 위험을 식별 및 분석하고 적절한 위험 한계치 및 통제를 설정하여 위험이 한계치를 넘지 않도록 하기 위해 수립되었습니다. 위험관리정책과 시스템은 시장 상황과 당사 활동의 변경을 반영하기 위해 정기적으로 검토되고 있습니다.
(2) 신용위험
신용위험이란 고객이나 거래상대방이 금융상품에 대한 계약상의 의무를 이행하지 않아 당사가 재무손실을 입을 위험을 의미합니다. 주로 거래처에 대한 매출채권과 투자자산에서 발생합니다.
금융자산의 장부금액은 신용위험에 대한 최대 노출정도를 나타냅니다. 당기말과 전기말 현재 당사의 신용위험에 대한 최대 노출정도는 다음과 같으며, 현금및현금성자산의 경우, 신용위험의 노출정도가 제한적입니다.
| (단위: 천원) |
| 구분 | 당기말 | 전기말 | 전기초 |
|---|---|---|---|
| 현금및현금성자산 | 757,392 | 2,427,555 | 18,835 |
| 당기손익-공정가치측정금융자산 | 4,490,906 | 11,751,687 | 9,463,843 |
| 기타포괄손익-공정가치측정금융자산 | 10,025,920 | - | - |
| 매출채권및기타채권 | 1,563,555 | 1,584,246 | 3,128,341 |
| 합계 | 16,837,773 | 15,763,488 | 12,611,019 |
당사는 매출채권 등에 대해 발생할 것으로 예상되는 손실에 대해 충당금을 설정하고 있습니다. 이 충당금은 개별적으로 유의적인 항목에 대한 구체적인 손상차손과 유사한 특성을 가진 금융자산 집합의 발생이었으나 아직 식별되지 않은 손상으로 구성됩니다. 금융자산 집합의 충당금은 유사한 금융자산의 회수에 대한 과거 자료에 근거하여 결정되고 있습니다.
매출채권및기타채권은 대손충당금이 차감된 순액으로 재무상태표에 표시되었는 바, 당기말과 전기말 현재 대손충당금 차감전 총액 기준에 의한 매출채권및기타채권과 관련 대손충당금의 내역은 다음과 같습니다.
| (단위: 천원) |
| 구분 | 당기말 | 전기말 | 전기초 | |||
|---|---|---|---|---|---|---|
| 유동 | 비유동 | 유동 | 비유동 | 유동 | 비유동 | |
| 매출채권및기타채권 총장부금액 | 1,141,492 | 1,295,420 | 385,459 | 2,129,104 | 254,373 | 2,883,424 |
| 대손충당금: | ||||||
| 미수금 | 9,456 | 863,901 | 9,456 | 920,861 | 9,456 | - |
| 대손충당금 합계 | 9,456 | 863,901 | 9,456 | 920,861 | 9,456 | - |
| 매출채권및기타채권 순장부금액 | 1,132,036 | 431,519 | 376,003 | 1,208,243 | 244,917 | 2,883,424 |
매출채권및기타채권에 대한 대손충당금의 변동은 다음과 같습니다.
| (단위: 천원) |
| 구분 | 당기말 | 전기말 |
|---|---|---|
| 기초 | 930,317 | 9,456 |
| 대손상각(환입) | (56,960) | 920,861 |
| 기말 | 873,357 | 930,317 |
당기말과 전기말 매출채권및기타채권의 연령 및 각 연령별로 손상된 금액은 다음과 같습니다.
| (단위: 천원) |
| 구분 | 당기말 | 전기말 | 전기초 | |||
|---|---|---|---|---|---|---|
| 채권잔액 | 손상된금액 | 채권잔액 | 손상된금액 | 채권잔액 | 손상된금액 | |
| 만기일 미도래 | 1,563,555 | - | 1,584,246 | - | 3,128,341 | - |
| 6개월 이하 | - | - | - | - | - | - |
| 6개월 초과 1년 이하 | - | - | 920,861 | (920,861) | 9,456 | (9,456) |
| 1년 초과 | 873,357 | (873,357) | 9,456 | (9,456) | - | - |
| 합계 | 2,436,912 | (873,357) | 2,514,563 | (930,317) | 3,137,797 | (9,456) |
(3) 유동성위험
유동성위험이란 당사가 현금 또는 기타 금융자산의 인도로 결제되는 금융부채와 관련된 의무를 충족하는데 어려움을 겪게 될 위험을 의미합니다. 당사의 유동성 관리방법은 재무적으로 어려운 상황에서도 비정상적으로 과도한 손실을 발생시키거나, 당사의 평판에 손상을 입힐 위험 없이 만기일에 부채를 상환할 수 있는 충분한 유동성을 유지하도록 하는 것입니다.
당사는 중장기 경영계획 및 단기 경영전략을 통해 현금흐름을 모니터링하고 있으며, 일반적인 예상 운영비용을 충당할 수 있는 현금을 보유하고 있습니다. 여기에는 합리적으로 예상할 수 없는 극단적인 상황(예: 천재지변)으로 인한 잠재적인 효과는 포함되지 않았습니다.
당기말 현재 당사가 보유한 금융부채의 잔존 계약만기에 따른 장부금액은 다음과 같습니다.
| (단위: 천원) |
| 구분 | 장부금액 | 계약상현금흐름 | 3개월이내 | 1년 미만 | 1년 이상 |
|---|---|---|---|---|---|
| 기타채무(*) | 3,184,680 | 3,184,680 | 3,099,680 | - | 85,000 |
| 전환사채 | 9,457,337 | 14,727,332 | 1,594,395 | - | 13,132,937 |
| 단기차입금 | 17,289,000 | 17,289,000 | 1,500,000 | 15,789,000 | - |
| 장기차입금 | 29,735,712 | 32,636,243 | - | - | 32,636,243 |
| 리스부채 | 119,988 | 137,605 | 13,831 | 41,493 | 82,280 |
| 상환전환우선주부채 | 8,366,684 | 12,667,238 | 12,667,238 | - | - |
| 합계 | 68,153,401 | 80,642,098 | 18,875,144 | 15,830,493 | 45,936,461 |
(*) 종업원관련 부채가 92,349백만원(전기말 79,290백만원, 전기초 38,685백만원) 포함되어 있습니다.
(4) 시장위험
① 외환위험
보고기간말 현재 외환 위험에 노출되어 있는 당사의 금융자산ㆍ부채 내역의 원화환산 기준액은 다음과 같습니다.
| (단위: 천원) |
| 구분 | 통화 | 당기말 | 전기말 |
|---|---|---|---|
| 매입채무 | USD | 2,100,979 | - |
| 전환사채 | USD | 8,245,984 | 6,195,157 |
| 부채 합계 | 10,346,963 | 6,195,157 | |
보고기간말 현재 다른 모든 변수가 일정하고 각 외화에 대한 원화의 환율 10% 변동 시 당사의 법인세차감전순손익에 미치는 영향은 다음과 같습니다.
| (단위: 천원) |
| 구분 | 당기 | 전기 |
|---|---|---|
| 10% 상승시 | (1,034,696) | (619,516) |
| 10% 하락시 | 1,034,696 | 619,516 |
② 가격위험
당사는 재무상태표상 당기손익-공정가치 측정 금융자산 또는 기타포괄손익-공정가치 측정 금융자산으로 분류되는 당사 보유 지분증권의 가격위험에 노출돼 있습니다.
당사는 지분증권에 대한 투자로 인한 가격위험을 관리하기 위해 포트폴리오를 분산투자하고 있으며 포트폴리오의 분산투자는 당사가 정한 한도에 따라 이루어집니다.
당사가 보유하고 있는 상장주식은 대부분 공개시장에서 거래되고 있으며, KOSDAQ주가지수에 속해 있습니다.
보고기간말 현재 다른 모든 변수가 일정하고 주가지수의 변동 시 당사의 세전 이익 및 자본에 미치는 영향은 아래 표와 같습니다.
| (단위: 천원) |
| KOSDAQ | 당기 | 전기 | ||
| 구분 | 세후이익 | 자본 | 세후이익 | 자본 |
| 10% 상승시 | 449,091 | 449,091 | 1,050,593 | 1,050,593 |
| 10% 하락시 | (449,091) | (449,091) | (1,050,593) | (1,050,593) |
③ 이자율위험
이자율위험은 미래의 시장 이자율 변동에 따라 차입금 등에서 발생하는 이자비용이변동될 위험을 뜻하며, 이는 주로 변동금리부조건의 차입금에서 발생하고 있습니다.당사의 이자율위험관리의 목표는 이자율 변동으로 인한 불확실성과 순이자비용의 최소화를 추구함으로써 기업의 가치를 극대화하는데 있습니다.
당기말 현재 시장이자율이 1% 변동시 법인세차감전순손익에 미치는 영향은 다음과 같습니다.
| (단위: 천원) |
| 구 분 | 당기 | 전기 |
|---|---|---|
| 1% 상승시 | (375,000) | (1,845,000) |
| 1% 하락시 | 375,000 | 1,845,000 |
(5) 자본관리
당사의 자본관리는 건전한 자본구조를 유지하며, 주주이익의 극대화를 목적으로하고 있습니다. 당사는 최적 자본구조 달성을 위해 부채비율과 순차입금비율 등의 재무비율을 자본관리지표로 사용하고 있습니다. 부채비율은 부채총계를 자본총계로 나누어 산출하고 있으며, 순차입금비율은 순차입금을 자본총계로 나누어 산출하고 있습니다.
| (단위: 천원) |
| 구분 | 당기말 | 전기말 | 전기초 |
|---|---|---|---|
| 부채비율: | |||
| 부채총계 | 88,186,354 | 95,651,761 | 119,766,736 |
| 자본총계 | 46,298,037 | 25,425,318 | (32,556,196) |
| 부채비율 | 190.50% | 376.20% | - |
| 순차입금비율: | |||
| 순차입금 | 64,211,329 | 48,213,572 | 36,264,071 |
| 현금및현금성자산 | (757,392) | (2,427,555) | (18,835) |
| 전환사채 | 9,457,337 | 9,693,634 | 7,542,833 |
| 단기차입금 | 17,289,000 | 18,450,000 | 8,100,031 |
| 장기차입금 | 29,735,712 | 14,750,382 | 13,950,000 |
| 리스부채 | 119,988 | 138,071 | 85,318 |
| 기타금융부채 | 8,366,684 | 7,609,040 | 6,604,723 |
| 순차입금비율 | 138.70% | 189.60% | - |
7. 범주별 금융상품
(1) 당기말과 전기말 및 전기초 현재 범주별 금융상품자산의 장부금액은 다음과 같습니다.
① 당기말
| (단위: 천원) |
| 구분 | 당기손익-공정가치 측정금융자산 |
상각후원가 측정금융자산 |
기타포괄손익-공정 가치측정금융자산 |
합계 |
|---|---|---|---|---|
| 현금및현금성자산 | - | 757,392 | - | 757,392 |
| 당기손익- 공정가치측정금융자산 |
4,490,906 | - | - | 4,490,906 |
| 기타포괄손익- 공정가치측정금융자산 |
- | - | 10,025,920 | 10,025,920 |
| 매출채권및기타채권 | - | 1,563,555 | - | 1,563,555 |
| 합계 | 4,490,906 | 2,320,947 | 10,025,920 | 16,837,773 |
② 전기말
| (단위: 천원) |
| 구분 | 당기손익-공정가치 측정금융자산 |
상각후원가 측정금융자산 |
기타포괄손익-공정 가치측정금융자산 |
합계 |
|---|---|---|---|---|
| 현금및현금성자산 | - | 2,427,555 | - | 2,427,555 |
| 당기손익- 공정가치측정금융자산 |
11,751,687 | - | - | 11,751,687 |
| 매출채권및기타채권 | - | 1,584,246 | - | 1,584,246 |
| 합계 | 11,751,687 | 4,011,801 | - | 15,763,488 |
③ 전기초
| (단위: 천원) |
| 구분 | 당기손익-공정가치 측정금융자산 |
상각후원가 측정금융자산 |
기타포괄손익-공정 가치측정금융자산 |
합계 |
|---|---|---|---|---|
| 현금및현금성자산 | - | 18,835 | - | 18,835 |
| 당기손익- 공정가치측정금융자산 |
9,463,843 | - | - | 9,463,843 |
| 매출채권및기타채권 | - | 3,128,341 | - | 3,128,341 |
| 합계 | 9,463,843 | 3,147,176 | - | 12,611,019 |
(2) 당기말과 전기말 및 전기초 현재 범주별 금융상품부채의 장부금액은 다음과 같습니다.
① 당기말
| (단위: 천원) |
| 구분 | 당기손익-공정가치측정금융부채 | 상각후원가측정 금융부채 |
합계 |
|---|---|---|---|
| 기타채무 | - | 3,184,680 | 3,184,680 |
| 전환사채 | - | 9,457,337 | 9,457,337 |
| 단기차입금 | - | 17,289,000 | 17,289,000 |
| 장기차입금 | - | 29,735,712 | 29,735,712 |
| 리스부채 | - | 119,988 | 119,988 |
| 기타금융부채 | 17,226,568 | 8,366,684 | 25,593,252 |
| 합계 | 17,226,568 | 68,153,401 | 85,379,969 |
② 전기말
| (단위: 천원) |
| 구분 | 당기손익-공정가치측정금융부채 | 상각후원가측정 금융부채 |
합계 |
|---|---|---|---|
| 기타채무 | - | 3,901,114 | 3,901,114 |
| 전환사채 | - | 9,693,634 | 9,693,634 |
| 단기차입금 | - | 18,450,000 | 18,450,000 |
| 장기차입금 | - | 14,750,382 | 14,750,382 |
| 리스부채 | - | 138,071 | 138,071 |
| 기타금융부채 | 38,489,803 | 7,609,040 | 46,098,844 |
| 합계 | 38,489,803 | 54,542,240 | 93,032,044 |
② 전기초
| (단위: 천원) |
| 구분 | 당기손익-공정가치측정금융부채 | 상각후원가측정 금융부채 |
합계 |
|---|---|---|---|
| 기타채무 | - | 3,746,352 | 3,746,352 |
| 전환사채 | - | 7,542,833 | 7,542,833 |
| 단기차입금 | - | 8,100,031 | 8,100,031 |
| 장기차입금 | - | 13,950,000 | 13,950,000 |
| 리스부채 | - | 85,318 | 85,318 |
| 기타금융부채 | 77,541,897 | 6,604,723 | 84,146,621 |
| 합계 | 77,541,897 | 40,029,258 | 117,571,155 |
(3) 당기 및 전기 중 금융수익과 금융비용의 발생내역은 다음과 같습니다.
① 당기
| (단위: 천원) |
| 구분 | 총수익(비용) | 기타포괄손익 | 이자수익(비용) | 기타수익(비용) |
|---|---|---|---|---|
| 금융자산 | ||||
| 당기손익-공정가치측정금융자산 | (1,749,105) | - | - | (1,749,105) |
| 상각후원가측정금융자산 | 70,635 | - | 13,675 | 56,960 |
| 기타포괄손익-공정가치측정금융자산 | - | (1,507,241) | - | - |
| 합계 | (1,678,470) | (1,507,241) | 13,675 | (1,692,145) |
| 금융부채 | ||||
| 당기손익-공정가치측정금융부채 | 4,194,537 | - | - | 4,194,537 |
| 상각후원가측정금융부채 | (4,151,307) | - | (3,528,926) | (622,381) |
| 합계 | 43,230 | - | (3,528,926) | 3,572,156 |
② 전기
| (단위: 천원) |
| 구분 | 총수익(비용) | 기타포괄손익 | 이자수익(비용) | 기타수익(비용) |
|---|---|---|---|---|
| 금융자산 | ||||
| 당기손익-공정가치측정금융자산 | (1,226,487) | - | - | (1,226,487) |
| 상각후원가측정금융자산 | (840,565) | - | 80,296 | (920,861) |
| 합계 | (2,067,052) | - | 80,296 | (2,147,348) |
| 금융부채 | ||||
| 당기손익-공정가치측정금융부채 | 24,909,781 | - | - | 24,909,781 |
| 상각후원가측정금융부채 | (3,290,573) | - | (3,553,983) | 263,410 |
| 합계 | 21,619,208 | - | (3,553,983) | 25,173,191 |
(4) 당기말과 전기말 및 전기초 현재 금융상품 공정가치 평가의 상세내역은 다음과 같습니다.
① 금융상품의 장부금액과 공정가치
| (단위: 천원) |
| 구분 | 당기말 | 전기말 | 전기초 | |||
|---|---|---|---|---|---|---|
| 장부금액 | 공정가치 | 장부금액 | 공정가치 | 장부금액 | 공정가치 | |
| 상각후원가 측정 금융자산: | ||||||
| 현금및현금성자산 | 757,392 | 757,392 | 2,427,555 | 2,427,555 | 18,835 | 18,835 |
| 매출채권및기타채권 | 1,563,555 | 1,563,555 | 1,584,246 | 1,584,246 | 3,128,341 | 3,128,341 |
| 소계 | 2,320,947 | 2,320,947 | 4,011,801 | 4,011,801 | 3,147,176 | 3,147,176 |
| 당기손익-공정가치측정 금융자산: | ||||||
| 당기손익-공정가치측정금융자산 | 4,490,906 | 4,490,906 | 11,751,687 | 11,751,687 | 9,463,843 | 9,463,843 |
| 기타포괄손익-공정가치측정 금융자산: | ||||||
| 기타포괄손익-공정가치측정금융자산 | 10,025,920 | 10,025,920 | - | - | - | - |
| 금융자산 합계 | 16,837,773 | 16,837,773 | 15,763,488 | 15,763,488 | 12,611,019 | 12,611,019 |
| 상각후원가 측정 금융부채: | ||||||
| 기타채무 | 3,184,680 | 3,184,680 | 3,901,114 | 3,901,114 | 3,746,352 | 3,746,352 |
| 전환사채 | 9,457,337 | 9,457,337 | 9,693,634 | 9,693,634 | 7,542,833 | 7,542,833 |
| 단기차입금 | 17,289,000 | 17,289,000 | 18,450,000 | 18,450,000 | 8,100,031 | 8,100,031 |
| 장기차입금 | 29,735,712 | 29,735,712 | 14,750,382 | 14,750,382 | 13,950,000 | 13,950,000 |
| 리스부채 | 119,988 | 119,988 | 138,071 | 138,071 | 85,318 | 85,318 |
| 기타금융부채 | 8,366,684 | 8,366,684 | 7,609,040 | 7,609,040 | 6,604,723 | 6,604,723 |
| 소계 | 68,153,401 | 68,153,401 | 54,542,241 | 54,542,241 | 40,029,257 | 40,029,257 |
| 당기손익-공정가치측정 금융부채: | ||||||
| 기타금융부채 | 17,226,568 | 17,226,568 | 38,489,803 | 38,489,803 | 77,541,897 | 77,541,897 |
| 금융부채 합계 | 85,379,969 | 85,379,969 | 93,032,044 | 93,032,044 | 117,571,155 | 117,571,155 |
② 공정가치 결정에 사용된 이자율
| 구분 | 당기말 |
|---|---|
| 기타포괄손익-공정가치측정금융자산 | 15.22%~17.22% |
| 전환사채 | 9.06%~15.74% |
| 리스부채 | 8.89%~10.73% |
| 기타금융부채 | 11.03%~19.63% |
③ 공정가치 서열체계
당사는 공정가치측정에 사용된 투입변수의 유의성을 반영하는 공정가치 서열체계에 따라 공정가치측정치를 분류하고 있으며, 공정가치 서열체계의 수준은 다음과 같습니다.
| 구분 | 투입변수의 유의성 |
|---|---|
| 수준 1 | 동일한 자산이나 부채에 대한 활성시장의 공시가격 |
| 수준 2 | 직접적으로 또는 간접적으로 관측가능한, 자산이나 부채에 대한 투입변수 |
| 수준 3 | 관측가능한 시장자료에 기초하지 않은, 자산이나 부채에 대한 투입변수 |
<당기말>
| (단위: 천원) |
| 구분 | 수준 1 | 수준 2 | 수준 3 | 합계 |
|---|---|---|---|---|
| 금융자산 | ||||
| 당기손익-공정가치측정금융자산 | 4,490,906 | - | - | 4,490,906 |
| 기타포괄손익-공정가치측정금융자산 | - | - | 10,025,920 | 10,025,920 |
| 금융부채 | ||||
| 기타금융부채 | - | - | 17,226,568 | 17,226,568 |
<전기말>
| (단위: 천원) |
| 구분 | 수준 1 | 수준 2 | 수준 3 | 합계 |
|---|---|---|---|---|
| 금융자산 | ||||
| 당기손익-공정가치측정금융자산 | 10,505,931 | 834,978 | 410,778 | 11,751,686 |
| 금융부채 | ||||
| 기타금융부채 | - | - | 38,489,803 | 38,489,803 |
<전기초>
| (단위: 천원) |
| 구분 | 수준 1 | 수준 2 | 수준 3 | 합계 |
|---|---|---|---|---|
| 금융자산 | ||||
| 당기손익-공정가치측정금융자산 | 3,219,878 | - | 6,243,965 | 9,463,843 |
| 금융부채 | ||||
| 기타금융부채 | - | - | 77,541,897 | 77,541,897 |
④ 수준 3에 해당하는 금융상품
수준 3에 해당하는 금융상품의 공정가치를 결정하기 위하여 경영진은 가치평가기법을 이용하였으며, 중요한 투입변수는 시장에서 관측하지 않은 자료입니다. 수준 3에 해당하는 비상장지분증권에 대하여는 예상현금흐름을 기초로 투자대상회사의 신용위험을 반영한 할인율을 적용한 현금흐름할인모형에 의하여 산정된 주당 평가금액을기준으로 공정가치를 산정하였습니다.
1) 당사는 공정가치 서열체계에서 수준 3으로 분류되는 금융상품에 대해 다음의 가치평가기법과 투입변수를 사용하여 공정가치를 산정하였습니다.
<당기말>
| (단위: 천원) |
| 구분 | 공정가치 | 수준 | 가치평가기법 | 투입변수 |
|---|---|---|---|---|
| 기타포괄손익-공정가치측정금융자산 | 10,025,920 | 3 | 현금흐름할인모형 | 신용위험이 반영된 할인율 16.22% |
| 기타금융부채 | 17,226,568 | 3 | TF모형 | 기초자산 가격, 변동성 73.64% |
<전기말>
| (단위: 천원) |
| 구분 | 공정가치 | 수준 | 가치평가기법 | 투입변수 |
|---|---|---|---|---|
| 당기손익-공정가치측정금융자산 | 410,778 | 3 | 현금흐름할인모형 | 신용위험이 반영된 할인율 17.22% |
| 기타금융부채 | 38,489,803 | 3 | TF모형 | 기초자산 가격변동성 58.59% |
2) 당기말 현재 수준 3으로 분류되는 금융상품 공정가치의 주요 투입변수에 따른 민감도 분석은 다음과 같습니다.
| (단위: 천원) |
| 구분 | 할인율 1%p 감소(15.22%) | 할인율 1%p 증가(17.22%) |
|---|---|---|
| 기타포괄손익-공정가치측정금융자산 | 1,484,497 | (1,301,464) |
| 구분 | 변동성 10%p 감소(66.28%) | 변동성 10%p 증가(81.00%) |
| 기타금융부채 | (992,399) | 826,414 |
3) 당기와 전기 중 수준 3에 해당하는 금융상품의 변동내역은 다음과 같습니다.
<당기>
| (단위: 천원) |
| 구분 | 기초 | 취득 | 처분/대체 | 당기손익 | 기타포괄 손익 |
기말 |
|---|---|---|---|---|---|---|
| 금융자산 | ||||||
| 당기손익- 공정가치측정금융자산 |
410,778 | - | (1,219,677) | 808,899 | - | - |
| 기타포괄손익- 공정가치측정금융자산 |
- | - | 11,533,161 | - | (1,507,241) | 10,025,920 |
| 금융부채 | ||||||
| 기타금융부채 | 38,489,803 | - | (17,068,698) | (4,194,537) | - | 17,226,568 |
<전기>
| (단위: 천원) |
| 구분 | 기초 | 취득 | 처분/대체 | 당기손익 | 다른수준으로 재분류 |
기말 |
|---|---|---|---|---|---|---|
| 금융자산 | ||||||
| 당기손익- 공정가치측정금융자산 |
6,243,965 | - | - | (453,551) | (5,379,635) | 410,778 |
| 금융부채 | ||||||
| 기타금융부채 | 77,541,897 | 3,651,635 | (17,793,947) | (24,909,781) | - | 38,489,803 |
8. 현금및현금성자산
(1) 당기말과 전기말 및 전기초 현재 현금및현금성자산의 내역은 다음과 같습니다.
| (단위: 천원) |
| 구분 | 당기말 | 전기말 | 전기초 |
|---|---|---|---|
| 보통예금 | 757,392 | 2,427,555 | 18,835 |
(2) 당기말과 전기말 및 전기초 현재 사용이 제한된 현금및현금성자산의 내역은 다음과 같습니다.
| (단위: 천원) |
| 구분 | 당기말 | 전기말 | 전기초 |
|---|---|---|---|
| 신탁예금 | 201,567 | 871,526 | - |
9. 매출채권과 기타채권
(1) 당기말과 전기말 및 전기초 현재 대손충당금 차감전 총액 기준에 의한 매출채권및 기타채권과 대손충당금의 내역은 다음과 같습니다.
| (단위: 천원) |
| 구분 | 당기말 | 전기말 | 전기초 | ||||||
|---|---|---|---|---|---|---|---|---|---|
| 총장부금액 | 대손충당금 | 순장부금액 | 총장부금액 | 대손충당금 | 순장부금액 | 총장부금액 | 대손충당금 | 순장부금액 | |
| 단기대여금 | 674,537 | - | 674,537 | 333,931 | - | 333,931 | 170,000 | - | 170,000 |
| 장기대여금 | - | - | - | - | - | - | - | - | - |
| 미수금 | 46,954 | (9,456) | 37,498 | 51,528 | (9,456) | 42,072 | 84,373 | (9,456) | 74,917 |
| 장기미수금 | 863,901 | (863,901) | - | 920,861 | (920,861) | - | 2,846,314 | - | 2,846,314 |
| 보증금(유동) | 420,000 | - | 420,000 | - | - | - | - | - | - |
| 보증금 | 431,519 | - | 431,519 | 1,208,242 | - | 1,208,242 | 37,109 | - | 37,109 |
| 합계 | 2,436,911 | (873,357) | 1,563,554 | 2,514,562 | (930,317) | 1,584,245 | 3,137,796 | (9,456) | 3,128,340 |
(2) 당기와 전기 중 대손충당금의 변동내역은 다음과 같습니다.
① 당기
| (단위: 천원) |
| 구분 | 기초 | 설정 | 제각 | 환입 | 기말 |
|---|---|---|---|---|---|
| 미수금 | 9,456 | - | - | - | 9,456 |
| 장기미수금 | 920,861 | - | - | (56,960) | 863,901 |
| 합계 | 930,317 | - | - | (56,960) | 873,357 |
② 전기
| (단위: 천원) |
| 구분 | 기초 | 설정 | 제각 | 환입 | 기말 |
|---|---|---|---|---|---|
| 미수금 | 9,456 | - | - | - | 9,456 |
| 장기미수금 | - | 920,861 | - | - | 920,861 |
| 합계 | 9,456 | 920,861 | - | - | 930,317 |
10. 당기손익인식금융자산
(1) 당기말과 전기말 및 전기초 현재 당기손익인식금융자산의 내역은 다음과 같습니다.
| (단위: 천원) |
| 구분 | 회사명 | 당기말 | 전기말 | 전기초 | |
|---|---|---|---|---|---|
| 유동 | 지분상품 | ㈜제넥신 | 972,222 | 4,103,501 | 3,219,878 |
| 채무상품 | 하나신종 MMF | - | 834,978 | - | |
| 비유동 | 지분상품 | ㈜지아이노베이션 | 3,518,684 | 6,402,430 | 5,379,635 |
| 지분상품 | ㈜에스엘백시젠 | - | 410,778 | 864,329 | |
| 합계 | 4,490,906 | 11,751,687 | 9,463,842 | ||
(2) 당기와 전기 중 당기손익인식금융자산의 변동내역은 다음과 같습니다.
① 당기
| (단위: 천원) |
| 구분 | 회사명 | 기초 | 취득 | 처분 | 대체(*) | 평가 | 기말 | |
|---|---|---|---|---|---|---|---|---|
| 유동 | 지분상품 | ㈜제넥신 | 4,103,501 | - | (2,301,067) | - | (830,212) | 972,222 |
| 채무상품 | 하나신종 MMF | 834,978 | 9,000,000 | (9,834,978) | - | - | - | |
| 비유동 | 지분상품 | ㈜지아이노베이션 | 6,402,430 | - | (1,600,602) | - | (1,283,144) | 3,518,684 |
| 지분상품 | ㈜에스엘백시젠 | 410,778 | - | - | (410,778) | - | - | |
| 합계 | 11,751,687 | 9,000,000 | (13,736,646) | (410,778) | (2,113,356) | 4,490,906 | ||
(*) 당기 중 ㈜에스엘백시젠이 ㈜에스엘바이젠과 합병되면서 공정가치로 기타포괄손익금융자산으로 대체되었습니다. 공정가치와 장부금액의 차이인 808,899천원은 당기손익인식금융자산 처분에 따른 당기손익으로 인식하였습니다.
② 전기
| (단위: 천원) |
| 구분 | 회사명 | 기초 | 취득 | 처분 | 대체 | 평가 | 기말 | |
|---|---|---|---|---|---|---|---|---|
| 유동 | 지분상품 | ㈜제넥신 | 3,219,878 | 4,039,788 | (1,966,658) | - | (1,189,507) | 4,103,501 |
| 채무상품 | 키움프런티어 MMF | - | 10,000,000 | (10,000,000) | - | - | - | |
| 채무상품 | 하나신종 MMF | - | 10,500,000 | (9,672,326) | - | 7,304 | 834,978 | |
| 비유동 | 지분상품 | 코스온 | - | 189,184 | - | - | (189,184) | - |
| 지분상품 | ㈜지아이노베이션 | 5,379,635 | - | - | - | 1,022,795 | 6,402,430 | |
| 지분상품 | ㈜에스엘백시젠 | 864,329 | - | - | - | (453,551) | 410,778 | |
| 합계 | 9,463,842 | 24,728,972 | (21,638,984) | - | (802,143) | 11,751,687 | ||
11. 기타포괄손익인식금융자산
(1) 당기말과 전기말 및 전기초 현재 기타포괄손익인식금융자산의 내역은 다음과 같습니다.
| (단위: 천원) |
| 구분 | 회사명 | 당기말 | 전기말 | 전기초 |
|---|---|---|---|---|
| 지분상품 | ㈜에스엘바이젠 | 8,806,243 | - | - |
| 지분상품 | ㈜에스엘바이젠 | 1,219,677 | - | - |
| 합계 | 10,025,920 | - | - | |
(2) 전기 중 기타포괄손익인식금융자산의 변동은 없으며, 당기 중 기타포괄손익인식금융자산의 변동내역은 다음과 같습니다.
① 당기
| (단위: 천원) |
| 구분 | 회사명 | 기초 | 취득 | 처분 | 대체(*) | 평가 | 기말 |
|---|---|---|---|---|---|---|---|
| 지분상품 | ㈜에스엘바이젠 | - | - | - | 10,313,484 | (1,507,241) | 8,806,243 |
| 지분상품 | ㈜에스엘바이젠 | - | - | - | 1,219,677 | - | 1,219,677 |
| 합계 | - | - | - | 11,533,161 | (1,507,241) | 10,025,920 | |
(*) 당기 중 ㈜에스엘백시젠과 ㈜에스엘메타젠이 ㈜에스엘바이젠과 합병되면서 당사가 보유하던 ㈜에스엘백시젠 우선주(당기손익인식금융자산)와 ㈜에스엘메타젠 보통주(관계기업투자주식)는 대체시점의 공정가치로 측정되어 기타포괄손익금융자산으로 대체되었습니다.
12. 관계기업투자
(1) 당기말과 전기말 및 전기초 현재 관계기업투자의 현황은 다음과 같습니다.
| (단위: 천원) |
| 회사명 | 주된사업장 | 당기말 | 전기말 | 전기초 | 재무제표일 | 주요사업 | |||
|---|---|---|---|---|---|---|---|---|---|
| 소유지분율 | 장부금액 | 소유지분율 | 장부금액 | 소유지분율 | 장부금액 | ||||
| ㈜에스엘메타젠(*1) | 한국 | - | - | 20.98% | 2,816,970 | 14.25% | 29,908 | 12월 31일 | 신약개발 |
| ㈜한섬라이프앤(*2) | 한국 | - | - | 33.00% | - | 33.00% | 132,385 | 12월 31일 | 화장품 |
| 합계 | - | 2,816,970 | 162,293 | ||||||
(*1) 당기 중 ㈜에스엘바이젠과 합병됨에 따라 유의적 영향력을 상실하여 기타포괄손익-공정가치측정금융자산으로 대체되었습니다.
(*2) 당기 중 전액 처분함에 따라 관계기업투자에서 제외되었습니다.
(2) 당기와 전기 중 관계기업투자에 대한 변동내역은 다음과 같습니다.
① 당기
| (단위: 천원) |
| 회사명 | 기초 | 지분법손익 | 대체(*1) | 처분(*2) | 기말 |
|---|---|---|---|---|---|
| ㈜에스엘메타젠 | 2,816,970 | - | (2,816,970) | - | - |
| 합계 | 2,816,970 | - | (2,816,970) | - | - |
(*1) ㈜에스엘메타젠이 당기 중 ㈜에스엘바이젠과 합병되면서 유의적 영향력을 상실함에 따라 합병시점의 공정가치인 10,313,484천원에 기타포괄손익-공정가치측정금융자산으로 대체되었습니다. 한편, 공정가치와 장부금액의 차이인 7,496,514천원은 관계기업투자처분에 따른 당기손익으로 인식하였습니다.
(*2) ㈜한섬라이프앤 관계기업투자는 당기 중 전액 처분되었습니다. 처분대가와 장부금액의 차이인 4,312,488천원은 관계기업투자 처분에 따른 당기손익으로 인식하였습니다.
② 전기
| (단위: 천원) |
| 회사명 | 기초 | 취득 | 지분법손익 | 처분 | 기말 |
|---|---|---|---|---|---|
| ㈜에스엘메타젠 | 29,908 | 3,422,100 | (635,038) | - | 2,816,970 |
| ㈜한섬라이프앤 | 132,385 | - | (132,385) | - | - |
| 합계 | 162,293 | 3,422,100 | (767,423) | - | 2,816,970 |
(3) 전기말 및 전기초 현재 관계기업의 요약 재무정보는 다음과 같습니다.
① 전기말
| (단위: 천원) |
| 회사명 | 자산 | 부채 | 수익 | 당기순손익 |
|---|---|---|---|---|
| ㈜에스엘메타젠 | 3,279,286 | 527,733 | 7,800,000 | 2,772,617 |
| ㈜한섬라이프앤 | 8,019,916 | 13,157,350 | 4,767,034 | (5,788,601) |
② 전기초
| (단위: 천원) |
| 회사명 | 자산 | 부채 | 수익 | 당기순손익 |
|---|---|---|---|---|
| ㈜에스엘메타젠 | 74,610 | 95,674 | - | (1,624,741) |
| ㈜한섬라이프앤 | 9,349,310 | 8,698,144 | 3,259,096 | (4,732,423) |
(4) 전기말과 전기초 현재 관계기업의 순자산가액과 장부가액의 차이내역은 다음과 같습니다.
① 전기말
| (단위: 천원) |
| 회사명 | 당기말 순자산 (a) |
지분율 (b) |
순자산지분금액 (a×b) |
영업권 | 내부거래 미실현손익 |
기타(*1) | 장부가액 |
|---|---|---|---|---|---|---|---|
| ㈜에스엘메타젠 | 2,751,553 | 20.98% | 577,391 | 3,490,803 | (1,251,225) | - | 2,816,970 |
| ㈜한섬라이프앤 | (5,137,434) | 33.00% | (1,695,353) | - | (53,945) | 1,749,298 | - |
| 합계 | (2,385,881) | (1,117,962) | 3,490,803 | (1,305,170) | 1,749,298 | 2,816,970 |
(*1) 기업의 지분이 '0'으로 감소된 이후 추가 손실분에 대하여 미인식한 금액입니다.
② 전기초
| (단위: 천원) |
| 회사명 | 당기말 순자산 (a) |
지분율 (b) |
순자산지분금액 (a×b) |
영업권 | 내부거래 미실현손익 |
기타 | 장부가액 |
|---|---|---|---|---|---|---|---|
| ㈜에스엘메타젠 | (21,064) | 14.25% | (3,001) | 32,909 | - | - | 29,908 |
| ㈜한섬라이프앤 | 651,166 | 33.00% | 214,885 | - | (82,500) | - | 132,385 |
| 합계 | 630,102 | 211,884 | 32,909 | (82,500) | - | 162,293 |
13. 유형자산
(1) 당기말과 전기말 및 전기초 현재 유형자산의 내역은 다음과 같습니다.
| (단위: 천원) |
| 구분 | 당기말 | 전기말 | 전기초 | ||||||
|---|---|---|---|---|---|---|---|---|---|
| 취득원가 | 상각누계액 | 장부금액 | 취득원가 | 상각누계액 | 장부금액 | 취득원가 | 상각누계액 | 장부금액 | |
| 토지 | 57,015,278 | - | 57,015,278 | 57,015,278 | - | 57,015,278 | 48,698,558 | - | 48,698,558 |
| 건물 | 24,402,291 | (1,936,319) | 22,465,972 | 24,402,291 | (1,326,393) | 23,075,898 | 24,402,291 | (716,468) | 23,685,823 |
| 기계장치 | 1,597,350 | (1,007,325) | 590,025 | 1,526,050 | (777,288) | 748,762 | 13,000 | (13,000) | - |
| 시험연구용자산 | - | - | - | - | - | - | 1,301,591 | (565,428) | 736,163 |
| 비품 | 368,446 | (232,913) | 135,533 | 340,078 | (178,410) | 161,668 | 320,491 | (130,123) | 190,368 |
| 시설장치 | 306,070 | (120,990) | 185,080 | 289,350 | (60,265) | 229,085 | 169,050 | (14,425) | 154,625 |
| 건설중인자산 | 27,511,932 | - | 27,511,932 | 12,658,264 | - | 12,658,264 | 516,096 | - | 516,096 |
| 합계 | 111,201,367 | (3,297,547) | 107,903,820 | 96,231,311 | (2,342,356) | 93,888,955 | 75,421,077 | (1,439,444) | 73,981,633 |
(2) 당기 및 전기 중 유형자산의 변동내역은 다음과 같습니다.
① 당기
| (단위: 천원) |
| 구분 | 기초 | 취득(*1) | 감가상각 | 기말 |
|---|---|---|---|---|
| 토지 | 57,015,278 | - | - | 57,015,278 |
| 건물 | 23,075,897 | - | (609,926) | 22,465,971 |
| 기계장치 | 748,762 | 71,300 | (230,037) | 590,025 |
| 비품 | 161,669 | 28,367 | (54,503) | 135,533 |
| 시설장치 | 229,085 | 16,720 | (60,725) | 185,080 |
| 건설중인자산 | 12,658,264 | 14,853,668 | - | 27,511,932 |
| 합계 | 93,888,955 | 14,970,055 | (955,191) | 107,903,819 |
(*1) 건설중인자산 취득가에는 자본화된 차입원가 금액이 포함되어 있습니다.
② 전기
| (단위: 천원) |
| 구분 | 기초 | 취득(*1) | 감가상각 | 기타(*2) | 기말 |
|---|---|---|---|---|---|
| 토지(*3) | 48,698,558 | 8,316,720 | - | - | 57,015,278 |
| 건물 | 23,685,823 | - | (609,926) | - | 23,075,897 |
| 기계장치 | - | 211,459 | (198,860) | 736,164 | 748,763 |
| 시험연구용자산 | 736,164 | - | - | (736,164) | - |
| 비품 | 190,368 | 19,587 | (48,287) | - | 161,668 |
| 시설장치 | 154,625 | 120,300 | (45,840) | - | 229,085 |
| 건설중인자산 | 516,096 | 12,142,168 | - | - | 12,658,264 |
| 합계 | 73,981,634 | 20,810,234 | (902,913) | - | 93,888,955 |
(*1) 건설중인자산 취득가에는 자본화된 차입원가 금액이 포함되어 있습니다.
(*2) 임상개발단계의 진입에 따라 시험연구용자산을 기계장치로 대체하였습니다.
(*3) 토지는 한국채택국제회계기준 전환일 현재의 공정가치를 간주원가로 적용하여 과거회계기준 보고금액(14,634,763천원)보다 34,063,795천원이 증가하였습니다(주석 39참조).
(3) 당기와 전기 중 자본화된 차입원가 금액 및 자본화이자율은 다음과 같습니다.
| (단위: 천원) |
| 구분 | 당기 | 전기 |
|---|---|---|
| 건설중인자산 | 2,293,040 | 647,415 |
| 자본화이자율 | 8.0~11.0% | 8.0~11.0% |
(4) 당사는 마곡 사옥건설과 관련한 취득약정을 체결하고 있습니다. 이와 관련한 지출액 등을 건설중인자산으로 분류하고 있으며, 당기말 현재 발생하지 않은 자본적 지출 약정사항은 다음과 같습니다.
| (단위: 천원) |
| 구분 | 약정액 | 지출액 | 잔액 |
|---|---|---|---|
| ㈜마곡컨소시엄제일차 | 74,000,000 | 29,735,712 | 44,264,288 |
14. 리스
(1) 당기말과 전기말 및 전기초 현재 사용권자산의 내역은 다음과 같습니다.
| (단위: 천원) |
| 구분 | 당기말 | 전기말 | 전기초 | ||||||
|---|---|---|---|---|---|---|---|---|---|
| 취득원가 | 상각누계액 | 장부금액 | 취득원가 | 상각누계액 | 장부금액 | 취득원가 | 상각누계액 | 장부금액 | |
|
차량운반구 |
200,870 | (78,272) | 122,598 | 208,487 | (59,135) | 149,352 | 110,696 | (17,200) | 93,496 |
(2) 당기와 전기 중 리스와 관련해 손익으로 인식된 금액은 다음과 같습니다.
| (단위: 천원) |
| 구분 | 당기 | 전기 |
|---|---|---|
|
사용권자산의 감가상각비 |
50,791 | 41,935 |
|
리스부채에 대한 이자비용 |
11,763 | 11,911 |
|
소액자산 리스료 |
18,355 | 20,573 |
| 합계 | 80,909 | 74,419 |
(3) 당기말과 전기말 및 전기초 현재 리스부채의 내역은 다음과 같습니다.
| (단위: 천원) |
| 구분 | 당기말 | 전기말 | 전기초 | |||
|---|---|---|---|---|---|---|
| 최소리스료 | 최소리스료의 현재가치 |
최소리스료 | 최소리스료의 현재가치 |
최소리스료 | 최소리스료의 현재가치 |
|
| 1년 이내 | 55,324 | 52,457 | 55,690 | 52,771 | 29,456 | 27,999 |
| 1년 초과 5년 이내 | 82,280 | 67,530 | 104,017 | 85,301 | 70,076 | 57,319 |
| 합계 | 137,604 | 119,987 | 159,707 | 138,072 | 99,532 | 85,318 |
(4) 당기말과 전기말 및 전기초 현재 리스부채의 내역은 다음과 같습니다.
| (단위: 천원) |
| 구분 | 당기말 | 전기말 | 전기초 |
|---|---|---|---|
| 유동 | 45,789 | 44,139 | 22,618 |
| 비유동 | 74,199 | 93,933 | 62,700 |
| 합계 | 119,988 | 138,072 | 85,318 |
(5) 당기와 전기 중 리스부채로 인한 총현금유출 금액은 각각 54,409천원 및 55,690천원입니다.
15. 무형자산
(1) 당기말과 전기말 및 전기초 현재 무형자산의 내역은 다음과 같습니다.
| (단위: 천원) |
| 구분 | 당기말 | 전기말 | 전기초 |
|---|---|---|---|
| 소프트웨어 | - | - | 1,600 |
| 기타무형자산 | 10,000,000 | 7,800,000 | - |
| 회원권 | - | - | 30,500 |
| 합계 | 10,000,000 | 7,800,000 | 32,100 |
(2) 당기와 전기 중 무형자산의 변동 내역은 다음과 같습니다.
① 당기
| (단위: 천원) |
| 구분 | 기초 | 취득 | 상각 | 기말 |
|---|---|---|---|---|
| 기타무형자산 | 7,800,000 | 2,200,000 | - | 10,000,000 |
| 합계 | 7,800,000 | 2,200,000 | - | 10,000,000 |
② 전기
| (단위: 천원) |
| 구분 | 기초 | 취득 | 상각 | 처분 | 기말 |
|---|---|---|---|---|---|
| 소프트웨어 | 1,600 | - | (1,600) | - | - |
| 기타무형자산 | - | 7,800,000 | - | - | 7,800,000 |
| 회원권 | 30,500 | - | - | (30,500) | - |
| 합계 | 32,100 | 7,800,000 | (1,600) | (30,500) | 7,800,000 |
(3) 당기와 전기 중 발생한 경상개발비는 각각 12,924,582천원과 5,750,317천원이며, 당사의 경상연구개발비로 반영되어 있습니다.
16. 기타자산
당기말과 전기말 및 전기초 현재 기타자산의 내역은 다음과 같습니다.
| (단위: 천원) |
| 구분 | 당기말 | 전기말 | 전기초 |
|---|---|---|---|
| 미수수익 | 9 | - | - |
| 선급금 | 54,781 | 1,421 | 1,334 |
| 선급비용 | 287,591 | 50,459 | 9,277 |
| 선급용역원가 | 7,894 | 6,570 | - |
| 부가세대급금 | 424,908 | 776,656 | 310,085 |
| 합계 | 775,183 | 835,106 | 320,696 |
17. 기타채무
당기말과 전기말 및 전기초 현재 기타채무의 내역은 다음과 같습니다.
| (단위: 천원) |
| 구분 | 당기말 | 전기말 | 전기초 |
|---|---|---|---|
| 미지급금 | 2,960,655 | 3,058,393 | 3,152,657 |
| 미지급비용 | 139,025 | 842,721 | 593,695 |
| 장기미지급금 | 85,000 | - | - |
| 합계 | 3,184,680 | 3,901,114 | 3,746,352 |
18. 차입금
(1) 당기말과 전기말 및 전기초 현재 단기차입금의 내역은 다음과 같습니다.
| (단위: 천원) |
| 차입처 | 내역 | 만기일 | 이자율 | 당기말 | 전기말 | 전기초 |
|---|---|---|---|---|---|---|
| 하나은행 | 일반자금대출(*1) | 2025-10-27 | 4.78% | 2,250,000 | 2,500,000 | 6,800,000 |
| 하나은행 | 일반자금대출(*1) | 2025-02-09 | 4.70% | 1,500,000 | 2,000,000 | - |
| 한국투자증권 | 주식담보대출(*2) | 2025-06-27 | 7.50% | 189,000 | - | - |
| 미래에셋증권 | 주식담보대출 | - | - | - | - | 400,000 |
| KB증권 | 주식담보대출 | - | - | - | - | 300,031 |
| 합계 | 3,939,000 | 4,500,000 | 7,500,031 | |||
(*1) 당기말 현재 은행차입금에 대한 담보로 제공된 토지와 건물의 장부가액은 46,224,745천원입니다. (주석 37 참조)
(*2) 당기말 현재 당사가 보유하고있는 투자자산 90,345주에 대해 담보대출 진행하였습니다. (주석 37 참조)
(2) 당기말과 전기말 및 전기초 현재 장기차입금의 내역은 다음과 같습니다.
| (단위: 천원) |
| 차입처 | 내역 | 만기일 | 이자율 | 당기말 | 전기말 | 전기초 |
|---|---|---|---|---|---|---|
| ㈜마곡컨소시엄제일차 | Tranche A(*1) | 2026-07-12 | 8.0% | 11,235,712 | 2,150,382 | - |
| ㈜마곡컨소시엄제일차 | Tranche B(*1) | 2026-07-12 | 11.0% | 18,500,000 | 12,600,000 | - |
| 우리은행 | 시설자금대출(*2) | 2025-09-19 | 3.94%~4.88% | 3,000,000 | 3,000,000 | 3,000,000 |
| 우리은행 | 시설자금대출(*2) | 2025-09-24 | 3.93%~4.97% | 350,000 | 950,000 | 1,550,000 |
| 우리은행 | 시설자금대출(*2) | 2025-09-22 | 3.94%~4.94% | 10,000,000 | 10,000,000 | 10,000,000 |
| 소계 | 43,085,712 | 28,700,382 | 14,550,000 | |||
| 차감: 1년 이내 만기일 도래분(유동성장기차입금) | (13,350,000) | (13,950,000) | (600,000) | |||
| 합계 | 29,735,712 | 14,750,382 | 13,950,000 | |||
(*1) 당기말 현재 은행차입금에 대한 담보로 제공된 토지와 건물의 장부가액은 79,481,249천원입니다(주석 37 참조).
(*2) 당기말 현재 은행차입금에 대한 담보로 제공된 토지와 건물의 장부가액은 46,224,745천원입니다(주석 37 참조).
(3) 당기말현재 장기차입금의 연도별 상환계획은 다음과 같습니다.
| (단위: 천원) |
| 연도 | 2025년 | 2026년 | 2027년 | 2028년 | 2029년 이후 |
|---|---|---|---|---|---|
| 금액 | 13,350,000 | 29,735,712 | - | - | - |
19. 전환사채
(1) 당기말과 전기말 및 전기초 현재 전환사채의 내역은 다음과 같습니다.
| (단위: 천원) |
| 종류 | 인수인 | 이자율 | 당기말 | 전기말 | 전기초 |
|---|---|---|---|---|---|
| 제1회 전환사채(*1) | 개인 | - | - | 1,263,000 | 2,100,000 |
| 제2회 전환사채(*2) | ㈜에스엘바이젠 | - | - | - | 2,625,000 |
| 제6회 전환사채(*3) | 에스티엘제15호 사모투자합자회사 |
5.0% | 1,249,250 | 2,498,500 | 2,498,500 |
| 제7회 전환사채(*4,5) | PT Kalbe Farma, Tbk | 5.0% | 10,290,000 | 9,025,800 | - |
| 가산: 사채상환할증금 | 3,188,082 | 3,726,352 | 2,265,188 | ||
| 차감: 전환권조정 | (5,269,995) | (6,820,019) | (1,945,855) | ||
| 소계 | 9,457,337 | 9,693,633 | 7,542,833 | ||
| 차감: 유동성대체(*6) | (9,457,337) | (9,693,633) | (7,542,833) | ||
| 합계 | - | - | - | ||
(*1) 전기 중 제1회 전환사채 837,000천원을 보통주로 전환하고 사채권자와 협의 후 잔여 전환사채의 만기를 2년 연장하였습니다. 한편, 당기 중 전환사채 잔액 1,263,000천원을 전액 보통주로 전환하였습니다.
(*2) 전기 중 제2회 전환사채 2,625,000천원을 전액 보통주로 전환하였습니다.
(*3) 당기 중 제6회 전환사채 1,249,250천원을 상환하였습니다.
(*4) 외화표시 전환사채로 결산일 시점의 환율로 외화평가된 금액입니다.
(*5) 당기말 현재 제7회 전환사채에 대한 담보로 제공된 토지와 건물의 장부가액은
46,224,745천원입니다(주석 37 참조).
(*6) 부채를 결제하는 옵션의 약정사항이 12개월 이내에 도래하는 경우 유동으로 분류하였습니다.
(2) 당기말 현재 당사가 발행한 전환사채의 내역 및 발행조건은 다음과 같습니다.
| 구 분 | 1회 | 6회 | 7회 |
|---|---|---|---|
| 사채의종류 | 무기명식 무보증 사모 전환사채 | 기명식 사모 전환사채 | |
| 사채 액면총액 | 2,100,000,000원 | 2,498,500,000원 | USD 7,000,000 |
| 발행일 | 2014-10-29 | 2022-01-24 | 2023-01-02 |
| 만기일 | 2025-10-28 | 2027-01-24 | 2028-01-02 |
| 액면이자율 | 1.00% | -% | -% |
| 보장수익률 | 4.00% | 5.00% | 5.00% |
| 사채상환방법 | 만기 일시 상환 또는 투자자의 조기상환청구가 있을시 | ||
| 전환권 행사기간 | 사채의 발행일 후 6개월이 경과한 날로부터 만기일까지 | 사채의 발행일 후 6개월이 경과한 날로부터 만기일까지 | 사채의 발행일 후 12개월이 경과한 날로부터 만기일까지 |
| 전환가격(*1) | 500원/주 | 4,773원/주 | 9,500원/주 |
| 전환가액의 조정 | ㆍ전환가격을 하회하는가격으로 유상증자를 하거나 전환사채, 신주인수권부사채를 포함한 주식관련사채를 발행할경우 해당 전환가격이 조정됨 | ㆍ전환가격을 하회하는가격으로 유상증자를 하거나 전환사채, 신주인수권부사채를 포함한 주식관련사채를 발행할경우 해당 전환가격이 조정됨 | 해당사항 없음 |
| ㆍ주식을 소각, 병합, 분할, 무상감자하는 경우 그 비율에 따라 전환가격이 조정됨 | ㆍ주식을 소각, 병합, 분할, 무상감자하는 경우 그 비율에 따라 전환가격이 조정됨 | - | |
| ㆍ발행일 이후 3년 이내에 국내외 거래소 시장에 상장하지 못할 경우,전환가액을 500원으로 조정함 | ㆍ회사가 상장되었을 경우 상장을 위한 공모가격의 70% 해당하는 가격이 조정전 전환가격보다 낮은 경우, 1주당 전환가격은 공모가격의 70%에 해당하는 가격으로 조정함 | - | |
| 상환청구조건 | 해당사항 없음 | 1. 본건 주주, 투자자간계약에서 정한 고의적 IPO 미이행에해당하는 경우 2. 발행회사 및 또는 이해관계인이 투자자간계약상 의무의 전부 또는 일부를 중대하게 위반한 경우 |
해당사항 없음. |
| 조기상환청구권 | 해당사항 없음 | 발행일로부터 3년이 경과되는날 이후부터 투자자는 전환사채의 전부를 조기상환 할 것을 청구할 수 있음 | 해당사항 없음. |
| 기타사항 | 2017.10.29 투자계약에 따라 전환가격조정 (1,000원→500원) |
2023.05.20 투자계약에 따라 전환가격조정 (9,500원→4,773원) |
- |
(*1) 전환가격은 액면분할, 가격조정사항이 반영된 가격입니다.
(3) 당기와 전기 중 전환사채의 변동내역은 다음과 같습니다.
① 당기
| (단위: 천원) |
| 구분 | 기초 | 상각 | 전환 | 상환 | 기타(*1) | 기말 |
|---|---|---|---|---|---|---|
| 제1회 전환사채 | 1,378,103 | 210,361 | (1,588,464) | - | - | - |
| 제2회 전환사채 | - | - | - | - | - | - |
| 제6회 전환사채 | 2,120,374 | 240,711 | - | (1,149,731) | - | 1,211,354 |
| 제7회 전환사채 | 6,195,157 | 1,037,749 | - | - | 1,013,078 | 8,245,984 |
| 합계 | 9,693,634 | 1,488,821 | (1,588,464) | (1,149,731) | 1,013,078 | 9,457,338 |
(*1) 제7회 전환사채는 외화표시 전환사채로 결산일 시점의 환율로 외화평가하였습니다.
② 전기
| (단위: 천원) |
| 구분 | 기초 | 발행 | 상각 | 전환 | 기타(*1) | 기말 |
|---|---|---|---|---|---|---|
| 제1회 전환사채 | 2,568,825 | - | 239,936 | (1,087,213) | (343,446) | 1,378,102 |
| 제2회 전환사채 | 3,118,196 | - | 87,082 | (3,205,278) | - | - |
| 제6회 전환사채 | 1,855,811 | - | 264,562 | - | - | 2,120,373 |
| 제7회 전환사채 | - | 5,219,465 | 869,508 | - | 106,183 | 6,195,156 |
| 합계 | 7,542,832 | 5,219,465 | 1,461,088 | (4,292,491) | (237,263) | 9,693,631 |
(*1) 제1회 전환사채는 사채권자와의 협의로 만기를 2년 연장하였습니다. 한편, 제7회 전환사채는 외화표시 전환사채로 결산일 시점의 환율로 외화평가하였습니다.
20. 기타금융부채
(1) 당기말과 전기말 및 전기초 현재 기타금융부채의 내역은 다음과 같습니다.
| (단위: 천원) |
| 구분 | 당기말 | 전기말 | 전기초 |
|---|---|---|---|
| 상환전환우선주부채 | 8,366,684 | 7,609,040 | 6,604,723 |
| 파생금융부채 | 17,226,568 | 38,489,803 | 77,541,897 |
| 합계 | 25,593,252 | 46,098,844 | 84,146,621 |
(2) 당기말 현재 당사가 발행한 우선주의 주요 계약내용 및 발행조건은 다음과 같습니다.
① 상환전환우선주 1회차
| 구분 | 내용 | |
|---|---|---|
| 발행금액 | 11,022,000,000원 | |
| 발행일 | 2018년 09월 20일 | |
| 주식수(*1) | 1,837,000주 | |
| 의결권 | 1주당 1의결권 | |
| 배당 | 참가적, 누적적 우선주로서 매년 액면가의 1%를 우선배당 | |
| 존속기간 | 발행일로부터 10년 | |
| 전환에 관한 사항 |
전환시 발행할 주식 | 기명식 보통주 |
| 전환 청구기간 | 발행일로부터 10년이 되는날 까지 | |
| 전환비율(*2) | 1. 본건 우선주의 1주당 취득가격을 하회하는 가격으로 발행가격 등을 정하여 신주 등 발행하는 경우 본건 우선주 1주당 전환되는 보통주식의 수는 조합의 우선주의 1주당 취득가격을 조합의 본건 우선주의 1주당 취득가격을 하회하는 발행가격 등으로 나눈 가격으로 조정함. 2. 주식을 분할 또는 병합하는 경우 전환조건은 그 분할 및 병합의 비율에 따라 조정함. 3. 당사의 분할 또는 합병등이 이루어지는 경우 그 사유가 발생하기 전에 본건 우선주가 보통주로 전환되었다면 받을 수 있었던 대가가 보장되도록 본건 우선주의 전환조건을 조정함. 4. 당사가 기업공개 하는경우, 우선주의 보통주 전환시 전환비율은 아래 중 높은 값으로 재조정 됨. 가. 직전 조정된 전환비율 나. 본건 우선주의 1주당 취득가격을 기업공개 시의 주당공모가격의 70%에 해당하는 가격으로 나눈 값 5. 전환비율의 조정에도 불구하고, 본건 우선주의 전환으로 인하여 발행되는 보통주의 발행가액은 액면가를 하회할 수 없음. |
|
| 상환에 관한 사항 |
상환 청구기간 | 2018년 9월 20일부터 전환권의 행사에 의하여 보통주로 전환되는 날까지 |
| 상환가액 | 발행가액에 발행일로부터 상환일까지 연복리 3%를 적용하여 산출한 금액의 합계액에서 기지급된 배당금을 차감한 금액 | |
(*1) 액면분할이 반영된 수량으로 최초 주식수는 183,700주입니다.
(*2) 본건 우선주의 1주당 발행가격을 하회하는 가격의 신주 발행에 따라 전환비율이 1:1 > 1:1.257으로 변경되었습니다. 이에 따라 본건 우선주가 전액 전환되는 경우 총 발행될 주식수는 2,309,239주입니다. 본건 우선주는 당기 83,500주(전환 비율 반영시 104,965주)만큼 전환되었습니다.
② 상환전환우선주 2회차
| 구분 | 내용 | |
|---|---|---|
| 발행금액 | 2,498,500,000원 | |
| 발행일 | 2022년 02월 05일 | |
| 주식수 | 263,000주 | |
| 의결권 | 1주당 1의결권 | |
| 배당 | 참가적, 누적적 우선주로서 매년 발행가의 0.5%를 우선배당 | |
| 존속기간 | 발행일로부터 10년 | |
| 전환에 관한 사항 |
전환시 발행할 주식 | 기명식 보통주 |
| 전환 청구기간 | 발행일로부터 10년이 되는날 까지 | |
| 전환비율(*1) | 1. 본건 우선주의 1주당 취득가격을 하회하는 가격으로 발행가격 등을 정하여 신주 등 발행하는 경우 본건 우선주 1주당 전환되는 보통주식의 수는 조합의 우선주의 1주당 취득가격을 조합의 본건 우선주의 1주당 취득가격을 하회하는 발행가격 등으로 나눈 가격으로 조정함. 2. 주식을 분할 또는 병합하는 경우 전환조건은 그 분할 및 병합의 비율에 따라 조정함. 3. 당사의 분할 또는 합병등이 이루어지는 경우 그 사유가 발생하기 전에 본건 우선주가 보통주로 전환되었다면 받을 수 있었던 대가가 보장되도록 본건 우선주의 전환조건을 조정함. 4. 당사가 기업공개 하는경우, 우선주의 보통주 전환시 전환비율은 아래 중 높은 값으로 재조정 됨. 가. 직전 조정된 전환비율 나. 본건 우선주의 1주당 취득가격을 기업공개 시의 주당공모가격의 70%에 해당하는 가격으로 나눈 값 5. 전환비율의 조정에도 불구하고, 본건 우선주의 전환으로 인하여 발행되는 보통주의 발행가액은 액면가를 하회할 수 없음. |
|
| 상환에 관한 사항 |
상환 청구 조건 | 1. 본건 주주, 투자자간계약에서 정한 고의적 IPO 미이행에 해당하는 경우 2. 발행회사 및 또는 이해관계인이 투자자간계약상 의무의 전부 또는 일부를 중대하게 위반한 경우 |
| 상환 청구기간 | 발행일로부터 3년이 경과한 날 (다만, 위 기한은 투자자, 발행회사 및 이해관계인 사이에 서면 합의에 따라 1회에 한하여 1년 연장 가능)부터 대상주식의 존속기간 만료일까지 | |
| 상환가액 | 1주당 발행가격과 이에 대한 상환일까지 연복리 15.0%를 적용하여 산출한 이자 금액의 합계액으로 하되, 대상주식의 발행일로부터 상환일까지 지급된 배당금이 있을 경우 이를 차감한 금액 | |
(*1) 본건 우선주의 1주당 발행가격을 하회가는 가격의 신주 발행에 따라 전환비율이 1:1 > 1:1.990으로 변경되었습니다. 이에 따라 본건 우선주가 전액 전환되는 경우 총 발행될 주식수는 523,465주입니다
③ 전환우선주 3회차
| 구분 | 내용 | |
|---|---|---|
| 발행금액 | 19,998,884,319원 | |
| 발행일 | 2023년 05월 20일 | |
| 주식수 | 4,190,003주 | |
| 의결권 | 1주당 1의결권 | |
| 배당 | 참가적, 누적적 우선주로서 매년 발행가의 1%를 우선배당 | |
| 존속기간 | 발행일로부터 10년 | |
| 전환에 관한 사항 |
전환시 발행할 주식 | 기명식 보통주 |
| 전환 청구기간 | 발행일로부터 10년이 되는날 까지 | |
| 전환비율 | 1. 본건 우선주의 인수가격의 이하의 가액으로 발행가액을 결정하여 유상증자를 하거나 전환사채의 전환가액 또는 본건 우선주인수권부사채의 본건 우선주인수권의 행사가액을 정하여 사채를 발행하는 경우 하향 조정함. 2. 무상증자 또는 주식배당에 의하여 주식수가 증가하는 경우 전환가격 조정함. 3. 투자기업이 타사와 합병 시 교환비율 산정을 위한 평가가액의 70%에 해당하는 금액이 그 당시의 본건 우선주의 전환가격을 하회하는 경우 전환비율을 조정함. 4. 주식을 분할 또는 병합하는 경우 전환비율은 그 분할 또는 병합의 비율에 따라 조정함. 5. 투자기업의 IPO 공모단가의 70%에 해당하는 금액이 그 당시의 본건 우선주의 전환가격을 하회하는 경우 전환비율을 조정함 |
|
④ 전환우선주 4회차
| 구분 | 내용 | |
|---|---|---|
| 발행금액 | 7,000,004,700원 | |
| 발행일 | 2023년 10월 07일 | |
| 주식수 | 1,228,071주 | |
| 의결권 | 1주당 1의결권 | |
| 배당 | 참가적, 누적적 우선주로서 매년 발행가의 1%를 우선배당 | |
| 존속기간 | 발행일로부터 10년 | |
| 전환에 관한 사항 |
전환시 발행할 주식 | 기명식 보통주 |
| 전환 청구기간 | 발행일로부터 10년이 되는날 까지 | |
| 전환비율 | 1. 본건 우선주의 인수가격의 이하의 가액으로 발행가액을 결정하여 유상증자를 하거나 전환사채의 전환가액 또는 본건 우선주인수권부사채의 본건 우선주인수권의 행사가액을 정하여 사채를 발행하는 경우 하향 조정함. 2. 무상증자 또는 주식배당에 의하여 주식수가 증가하는 경우 전환가격 조정함. 3. 투자기업이 타사와 합병 시 교환비율 산정을 위한 평가가액의 70%에 해당하는 금액이 그 당시의 본건 우선주의 전환가격을 하회하는 경우 전환비율을 조정함. 4. 주식을 분할 또는 병합하는 경우 전환비율은 그 분할 또는 병합의 비율에 따라 조정함. 5. 투자기업의 IPO 공모단가의 70%에 해당하는 금액이 그 당시의 본건 우선주의 전환가격을 하회하는 경우 전환비율을 조정함 |
|
⑤ 전환우선주 5회차
| 구분 | 내용 | |
|---|---|---|
| 발행금액 | 9,714,057,990원 | |
| 발행일 | 2024년 02월 08일 | |
| 주식수 | 1,310,939주 | |
| 의결권 | 1주당 1의결권 | |
| 배당 | 참가적, 누적적 우선주로서 매년 발행가의 1%를 우선배당 | |
| 존속기간 | 발행일로부터 10년 | |
| 전환에 관한 사항 |
전환시 발행할 주식 | 기명식 보통주 |
| 전환 청구기간 | 발행일로부터 10년이 되는날 까지 | |
| 전환비율 | 1. 본건 우선주의 발행 이후 본건 우선주의 인수가격의 이하의 가액으로 발행가액을 결정하여 유상증자를 하거나 전환사채의 전환가액 또는 신주인수권부사채의 행사가액을 정하여 사채를 발행하는 경우 전환가격도 동일하게 하향 조정함. 2. 무상증자 또는 주식배당에 의하여 주식수가 증가하는 경우 전환가격을 조정함. 3. 투자기업이 타사와 합병 시 교환비율 산정을 위한 평가가액의 70%에 해당하는 금액이 그 당시의 본건 우선주의 전환가격을 하회하는 경우 전환비율을 조정함. 4. 투자기업의 IPO 공모단가의 70%에 해당하는 금액이 그 당시의 본건 우선주의 전환가격을 하회하는 경우 전환비율을 조정함. |
|
(3) 당사는 상기 우선주 중 상환전환우선주 1회차에 대하여 발행조건에 따라 거래상대방에게 현금 등 금융자산을 인도할 계약상의 의무를 부담하며, 변동가능한 수량의 자기지분상품을 인도할 계약상 의무를 부담하므로 상환옵션과 전환옵션을 부채요소로 판단하였습니다.
동 상환전환우선주의 발행으로 수령한 순수취액은 주계약인 부채요소와 내재파생상품인 전환권 및 조기상환권으로 구분 계상되었습니다. 복수의 내재파생상품은 상호의존성이 있는 복합내재파생상품이므로 주계약과 분리하여 하나의 회계단위로 인식 및 측정하고 파생상품부채로 표시하였습니다.
(4) 당기와 전기 중 상환전환우선주부채의 변동내역은 다음과 같습니다.
① 당기
| (단위: 천원) |
| 구분 | 기초 | 상각 | 전환(*) | 기말 |
|---|---|---|---|---|
| 상환전환우선주 1회차 | 7,609,040 | 1,132,837 | (375,194) | 8,366,683 |
(*) 당기 중 상환전환우선주 104,965주(발행금액 501,000천원)가 보통주로 전환되었습니다.
② 전기
| (단위: 천원) |
| 구분 | 기초 | 상각 | 전환 | 기말 |
|---|---|---|---|---|
| 상환전환우선주 1회차 | 6,604,723 | 1,004,317 | - | 7,609,040 |
(5) 당기와 전기 중 파생상품부채의 변동내역은 다음과 같습니다.
① 당기
| (단위: 천원) |
| 구분 | 기초 | 증가 | 감소 | 평가손실 (평가이익) |
기말 |
|---|---|---|---|---|---|
| 전환사채 제1회 | 16,656,942 | - | (15,495,525) | (1,161,417) | - |
| 전환사채 제2회 | - | - | - | - | - |
| 전환사채 제6회 | 2,117,449 | - | (965,670) | (338,008) | 813,771 |
| 전환사채 제7회 | 2,977,800 | - | - | (574,482) | 2,403,318 |
| 상환전환우선주 1회차 | 12,771,723 | - | (607,502) | (1,489,215) | 10,675,006 |
| 상환전환우선주 2회차 | 3,965,890 | - | - | (631,416) | 3,334,474 |
| 합계 | 38,489,803 | - | (17,068,698) | (4,194,537) | 17,226,568 |
② 전기
| (단위: 천원) |
| 구분 | 기초 | 증가 | 감소 | 평가손실 (평가이익) |
기말 |
|---|---|---|---|---|---|
| 전환사채 제1회 | 28,195,618 | 8,789,601 | (13,314,815) | (7,013,462) | 16,656,942 |
| 전환사채 제2회 | 35,350,369 | - | (13,268,734) | (22,081,635) | - |
| 전환사채 제6회 | 951,843 | - | - | 1,165,605 | 2,117,448 |
| 전환사채 제7회 | - | 3,651,635 | - | (673,835) | 2,977,800 |
| 상환전환우선주 1회차 | 10,751,793 | - | - | 2,019,931 | 12,771,724 |
| 상환전환우선주 2회차 | 2,292,274 | - | - | 1,673,616 | 3,965,890 |
| 합계 | 77,541,897 | 12,441,236 | (26,583,549) | (24,909,781) | 38,489,803 |
(6) 행사가격 조정 조건이 있는 금융부채 평가손익
발행자의 주가 변동에 따라 행사가격이 조정되는 조건으로 인해 금융부채로 분류된 금융상품 관련 손익과 이를 제외한 법인세차감전순이익(손실)은 다음과 같습니다.
| (단위: 천원) |
| 구 분 | 당기 | 전기 |
|---|---|---|
| 법인세비용차감전순이익(손실) | (5,661,993) | 8,969,686 |
| 차감: 파생상품평가이익 | 4,787,857 | 40,454,369 |
| 가산: 파생상품평가손실 | 593,319 | 15,544,587 |
| 평가손익 제외 법인세비용차감전순이익(손실) | (9,856,530) | (15,940,096) |
21. 기타부채
당기말과 전기말 및 전기초 현재 기타부채의 내역은 다음과 같습니다.
| (단위: 천원) |
| 구분 | 당기말 | 전기말 | 전기초 |
|---|---|---|---|
| 예수금 | 39,009 | 37,247 | 34,580 |
| 선수금 | 304,353 | - | 25,000 |
| 선수수익 | 25,000 | 25,000 | - |
| 합계 | 368,362 | 62,247 | 59,580 |
22. 순확정급여부채
(1) 당기말과 전기말 및 전기초 현재 순확정급여부채와 관련하여 재무상태표에 인식된 금액은 다음과 같습니다.
| (단위: 천원) |
| 구분 | 당기말 | 전기말 | 전기초 |
|---|---|---|---|
| 확정급여채무의 현재가치 | 996,524 | 808,180 | 386,711 |
| 사외적립자산의 공정가치 | (307,792) | - | - |
| 순확정급여부채 | 688,732 | 808,180 | 386,711 |
(2) 당기와 전기 중 손익계산서에 인식한 확정급여제도 관련 비용의 세부내역은 다음과 같습니다.
| (단위: 천원) |
| 구분 | 당기 | 전기 |
|---|---|---|
| 당기근무원가 | 293,711 | 233,914 |
| 이자비용 | 34,604 | 19,522 |
| 과거근무원가 | - | (30,732) |
| 신입 및 전입효과 | 70,903 | 54,181 |
| 합계 | 399,218 | 276,885 |
(3) 당기 및 전기 중 확정급여채무의 변동은 다음과 같습니다.
| (단위: 천원) |
| 구분 | 당기 | 전기 |
|---|---|---|
| 기초 | 808,180 | 386,711 |
| 당기근무원가 | 293,711 | 233,914 |
| 이자원가 | 34,604 | 19,522 |
| 과거근무원가 | - | (30,732) |
| 신입 및 전입효과 | 70,903 | 54,181 |
| 재측정손익 | ||
| 경험조정 | (94,230) | (3,952) |
| 인구통계적가정 | (2,977) | (133) |
| 재무적가정 | 26,733 | 51,992 |
| 관계사전입 및 전출 | 155,460 | 169,979 |
| 퇴직금지급액 | (295,860) | (73,301) |
| 기말 | 996,524 | 808,181 |
(4) 당기 및 전기 중 사외적립자산의 변동은 다음과 같습니다.
| (단위: 천원) |
| 구분 | 당기 | 전기 |
|---|---|---|
| 기초 | - | - |
| 재측정손익 | 5,359 | - |
| 기업이 납부한 기여금 | 500,000 | - |
| 퇴직금지급액 | (197,567) | - |
| 기말 | 307,792 | - |
(5) 당기 및 전기 중 기타포괄손익으로 인식된 재측정요소는 다음과 같습니다.
| (단위: 천원) |
| 구분 | 당기 | 전기 |
| 법인세비용차감전 기타포괄이익(손실) | 75,833 | (47,907) |
| 법인세효과 | (7,507) | 4,743 |
| 법인세비용차감후 기타포괄이익(손실) | 68,326 | (43,164) |
(6) 당기말과 전기말 현재 보험수리적평가에 사용된 주요 가정은 다음과 같습니다.
| 구분 | 당기말 | 전기말 |
| 할인율 | 4.09% | 4.56% |
| 기대임금상승률 | 4.18% | 4.38% |
(7) 당기말과 전기말 현재 유의적인 각각의 보험수리적 가정이 발생가능한 합리적인 범위 내에서 변동한다면 확정급여채무에 미치게 될 영향은 다음과 같습니다.
| (단위: 천원) |
| 구 분 | 당기말 | 전기말 | ||
|---|---|---|---|---|
| 1% 상승시 | 1% 감소시 | 1% 상승시 | 1% 감소시 | |
| 할인율의 변동 | (79,936) | 94,216 | (56,700) | 65,516 |
| 기대임금상승률의 변동 | 95,411 | (82,261) | 66,658 | (58,609) |
민감도 분석은 제도에서 발생할 것으로 기대되는 모든 현금흐름의 분산을 고려하지는 않았으나, 사용된 가정에 대한 민감도의 근사치를 제공하고 있습니다. 보험수리적가정들 사이에는 상관관계가 있으므로 가정의 변동이 독립적으로 발생되지 않을 것이기 때문에 상기 민감도 분석은 확정급여 채무의 실제 변동을 나타내지 않을 것입니다. 또한 상기 민감도 분석에서 확정급여채무의 현재가치는 재무상태표상 확정급여채무를 측정하는 데 적용한 예측단위적립방식을 사용하여 측정되었습니다.
(8) 당기말 현재 사외적립자산의 운용내역은 다음과 같습니다.
| (단위: 천원) |
| 구 분 | 당기말 | 전기말 |
| 정기예금 | 307,792 | - |
(9) 당기말 현재 할인되지 않은 퇴직급여지급액의 만기분석 결과는 다음과 같습니다.
| (단위: 천원) |
| 구분 | 1년미만 | 1년~2년미만 | 2년~5년미만 | 5년~10년미만 | 10년이상 |
| 급여지급액 | 123,588 | 150,191 | 404,515 | 949,699 | 5,496,054 |
(10) 당기말 현재 확정급여채무의 가중평균만기는 9.04년입니다.
23. 자본금과 자본잉여금
(1) 당기말과 전기말 및 전기초 현재 자본금의 내역은 다음과 같습니다.
| (단위: 천원) |
| 구분 | 당기말 | 전기말 | 전기초 |
|---|---|---|---|
| 수권주식수(주) | 100,000,000 | 100,000,000 | 100,000,000 |
| 주당금액(원) | 500 | 500 | 500 |
| 발행주식수(주) (*1) | 20,914,242 | 16,970,574 | 4,612,000 |
| 자기주식(*2) | (3,000) | (3,000) | - |
| 유통주식수 | 20,911,242 | 16,967,574 | 4,612,000 |
| 자본금 | 10,457,121 | 8,485,287 | 2,306,000 |
(*1) 상기 발행주식수는 금융부채로 분류된 상환우선주 1회차, 2회차의 발행주식수가 제외되어 있습니다.
(*2) 전기 중 자기주식 3,000주를 무상으로 수증함에 따라 자기주식을 보유하고 있으며, 취득원가는 '0'입니다.
(2) 당기와 전기 중 발행주식수 변동내역은 다음과 같습니다.
| (단위: 주) |
| 구분 | 당기 | 전기 |
|---|---|---|
| 기초 발행주식수 | 16,970,574 | 4,612,000 |
| 유상증자 | 1,310,939 | 5,418,074 |
| 전환사채 전환 | 2,630,965 | 6,924,000 |
| 주식선택권 행사 | 1,763 | 16,500 |
| 기말 발행주식수 | 20,914,241 | 16,970,574 |
(3) 당기말과 전기말 및 전기초 현재 자본잉여금의 내역은 다음과 같습니다.
| (단위: 천원) |
| 구분 | 당기말 | 전기말 | 전기초 |
|---|---|---|---|
| 주식발행초과금 | 71,611,651 | 45,806,595 | 2,879,489 |
24. 기타자본
당기말과 전기말 및 전기초 현재 기타자본의 내역은 다음과 같습니다.
| (단위: 천원) |
| 구분 | 당기말 | 전기말 | 전기초 |
|---|---|---|---|
| 주식매수선택권 | 646,610 | 338,012 | 177,470 |
| 기타자본요소 | 842,880 | - | - |
| 합계 | 1,489,490 | 338,012 | 177,470 |
전기 중 자기주식 3,000주를 무상으로 수증함에 따라 자기주식을 보유하고 있으며, 취득원가는 '0'입니다.
25. 주식기준보상
(1) 당사는 주주총회 결의에 의거 당사의 임직원에게 주식매수선택권을 부여했으며, 그 주요 내용은 다음과 같습니다.
ㆍ 주식선택권으로 발행할 주식의 종류: 기명식 보통주식
ㆍ 부여방법: 신주발행, 자기주식 교부, 차액보상방식 중 행사 시 회사가 정하는 방식으로 부여
ㆍ 가득조건 및 행사 가능 시점: 부여일로부터 3년이 경과한 날의 익일로부터 2년
(2) 당기말 현재 주식기준보상 약정의 내역은 다음과 같습니다.
| (단위: 주, 원) |
| 구분 | 대상자 | 부여일 | 부여수량 | 행사가격(*1) | 최장만기 |
|---|---|---|---|---|---|
| 5차 | 임직원 | 2020-03-24 | 8,805 | 5,682 | 2025-03-23 |
| 6차 | 임직원 | 2020-11-05 | 17,599 | 5,682 | 2025-11-04 |
| 7차 | 임직원 | 2021-03-31 | 45,792 | 5,682 | 2026-03-30 |
| 8차 | 임직원 | 2022-03-30 | 73,949 | 8,275 | 2027-03-29 |
| 9차 | 임직원 | 2023-08-08 | 147,000 | 4,773 | 2028-08-07 |
| 10차 | 임직원 | 2024-03-28 | 188,500 | 7,190 | 2029-03-27 |
| 11차 | 임직원 | 2024-08-06 | 100,000 | 7,190 | 2029-08-05 |
(*1) 행사가격보다 낮은 유상증가 등의 경우 행사가격은 조정됩니다. 5차, 6차, 7차, 8차 발행 이후 주식매수선택권의 계약상 행가가격보다 낮은 가격으로 유상증자가 발생함에 따라 해당 차수의 주식매수선택권 행사가격이 조정되었습니다.
(3) 당기 및 전기 중 주식선택권의 변동내용은 다음과 같습니다.
| (단위: 주, 원) |
| 구분 | 당기 | 전기 | ||
|---|---|---|---|---|
| 수량 | 가중평균행사가격 | 수량 | 가중평균행사가격 | |
| 기초 | 449,026 | 6,161 | 369,167 | 7,128 |
| 부여 | 303,900 | 7,190 | 217,000 | 4,773 |
| 상실 | (169,518) | 6,744 | (109,641) | 7,215 |
| 행사(*1) | (1,763) | 5,682 | (16,500) | 4,000 |
| 만기소멸 | - | - | (11,000) | 4,000 |
| 기말(*2) | 581,645 | 6,530 | 449,026 | 6,161 |
| 기말행사가능 | 72,196 | 5,682 | 28,167 | 5,682 |
(*1) 당기 중 행사된 주식선택권 행사일 현재 주가의 가중평균공정가치는 7,160원 입니다.
(*2) 당기말 현재 존속하는 주식선택권의 행사가격 범위는 4,773원에서 8,275원이며 가중평균잔여 만기는 1.32년입니다.
(4) 당기 및 전기 중 부여된 주식선택권의 보상원가는 이항모형을 이용한 공정가치접근법을 적용하여 산정했으며, 보상원가를 산정하기 위한 제반 가정 및 변수는 다음과 같습니다.
| (단위: 원) |
| 구 분 | 5차 | 6차 | 7차 | 8차 | 9차 | 10차 | 11차 |
| 주당공정가치 | 3,512 | 3,664 | 3,117 | 2,282 | 2,308 | 3,505 | 3,618 |
| 부여일의 주가 | 6,000 | 6,000 | 6,000 | 6,423 | 4,773 | 6,940 | 6,880 |
| 주가변동성 | 79.37% | 84.42% | 68.16% | 57.35% | 58.59% | 64.04% | 68.43% |
| 기대만기 | 5년 | 5년 | 5년 | 5년 | 5년 | 5년 | 5년 |
| 무위험수익률 | 1.42% | 1.11% | 1.46% | 2.79% | 3.67% | 3.34% | 2.96% |
(5) 당기와 전기 중 주식매수선택권과 관련하여 비용으로 인식한 금액은 다음과 같습니다.
| (단위: 천원) |
| 구분 | 당기 | 전기 |
|---|---|---|
| 주식결제형 주식기준보상 비용 | 308,598 | 160,542 |
26. 기타포괄손익누계액
(1) 당기말과 전기말 및 전기초 현재 기타포괄손익누계액의 내역은 다음과 같습니다.
| (단위: 천원) |
| 구분 | 당기말 | 전기말 | 전기초 |
|---|---|---|---|
| 기타포괄손익-공정가치측정금융자산평가손익 | (1,507,241) | - | - |
| 확정급여제도의 재측정요소 | 25,161 | (43,164) | - |
| 합계 | (1,482,080) | (43,164) | - |
(2) 당기 및 전기 중 기타포괄손익누계액의 변동내용은 다음과 같습니다.
① 당기
| (단위: 천원) |
| 구분 | 기초 | 증가 | 법인세효과 | 기말 |
|---|---|---|---|---|
| 기타포괄손익-공정가치측정금융자산평가손익 | - | (1,507,241) | - | (1,507,241) |
| 확정급여제도의 재측정요소 | (43,164) | 75,833 | (7,507) | 25,161 |
| 합계 | (43,164) | (1,431,408) | (7,507) | (1,482,080) |
② 전기
| (단위: 천원) |
| 구분 | 기초 | 증가 | 법인세효과 | 기말 |
|---|---|---|---|---|
| 확정급여제도의 재측정요소 | - | (47,907) | 4,743 | (43,164) |
| 합계 | - | (47,907) | 4,743 | (43,164) |
27. 이익잉여금(결손금)
(1) 당기말과 전기말 및 전기초 현재 이익잉여금(결손금)의 구성내역은 다음과 같습니다.
| (단위: 천원) |
| 구 분 | 당기말 | 전기말 | 전기초 |
|---|---|---|---|
| 기타임의적립금 | - | - | 13,052 |
| 미처리결손금 | (34,608,698) | (28,954,213) | (37,932,207) |
| 합계 | (34,608,698) | (28,954,213) | (37,919,155) |
(2) 당기와 전기 중 결손금처리계산서 내역은 다음과 같습니다.
| (단위: 천원) |
| 구 분 | 제 27(당) 기 (처리예정일: 2025년 3월 31일) |
제 26(전) 기(*1) (처리확정일: 2024년 3월 28일) |
||
|---|---|---|---|---|
| I. 미처리결손금 | (34,608,698) | (28,967,264) | ||
| 전기이월미처리결손금 | (28,954,213) | (37,932,207) | ||
| 당기순이익(손실) | (5,654,485) | 8,964,943 | ||
| II. 임의 적립금등의 이입액 | - | 13,052 | ||
| 임의적립금 | 13,052 | |||
| III. 합계(I+II) | (34,608,698) | (28,954,213) | ||
| IV. 결손금처리액 | - | - | ||
| V. 차기이월미처리결손금 | (34,608,698) | (28,954,213) | ||
(*1) 비교표시된 전기 결손금처리계산서는 한국채택국제회계기준 도입에 따른 조정내역을 반영한 것으로 한국채택국제회계기준 도입 이전의 회계기준에 따라 작성되어 2024년 3월 28일에 처리 확정된 결손금처리계산서와는 차이가 있습니다.
28. 주당이익
(1) 당기와 전기 중 기본주당이익 계산내역은 다음과 같습니다.
① 기본주당순손익
| (단위: 원) |
| 구분 | 당기 | 전기 |
|---|---|---|
| 당기순이익 | (5,654,485,195) | 8,964,942,917 |
| (-) 우선주배당 | 379,621,970 | 282,481,390 |
| 가중평균유통보통주식수 | 11,705,221 | 9,274,227 |
| 기본주당이익 | (516) | 936 |
② 가중평균유통보통주식수
| (단위: 주) |
| 구분 | 당기 | 전기 |
|---|---|---|
| 기초 유통보통주식수 | 11,549,500 | 4,612,000 |
| 전환금융상품 전환 효과 | 154,305 | 4,650,384 |
| 주식선택권 행사 효과 | 1,416 | 12,929 |
| 자기주식 취득 효과 | - | (1,085) |
| 가중평균유통보통주식수 | 11,705,221 | 9,274,227 |
(2) 당기와 전기 중 희석주당순이익 계산내역은 다음과 같습니다.
① 보통주 희석당기순손익
| (단위: 원) |
| 구분 | 당기 | 전기 |
|---|---|---|
| 보통주당기순이익(*1) | (6,034,107,165) | 8,682,461,527 |
| 전환상환우선주관련 세후 이자 및 파생상품평가손익 |
(556,412,984) | - |
| 전환사채 관련 세후 이자 및 파생상품평가손익 | (385,780,309) | (26,229,484,150) |
| 보통주 희석당기순이익 | (6,976,300,458) | (17,547,022,623) |
| 가중평균희석유통보통주식수 | 12,752,152 | 14,073,844 |
| 희석주당이익 | (547) | (1,247) |
(*1) 우선주 배당액을 차감한 보통주당기순이익입니다.
희석주당순이익은 모든 희석성 잠재적 보통주 중에서 희석효과가 있는 잠재적 보통주가 보통주로 전환된다고 가정하여 조정한 가중평균 유통보통주식수를 적용하여 산정하고 있습니다. 당사가 보유하고 있는 희석성 잠재적 보통주로는 전환사채와 주식선택권 그리고 상환전환우선주가 있습니다. 이 중 발행회차별로 희석효과를 개별적으로 판단하여 희석효과가 있는 전환사채는 보통주로 전환된 것으로 보아 보통주당기순이익에 전환사채에 대한 이자 및 파생상품평가손익을 가감하였습니다. 나머지 전환사채와 주식선택권 그리고 상환전환우선주는 희석효과가 없어 희석주당순이익을 계산할 때 고려하지 아니하였습니다.
② 가중평균희석유통보통주식수
| (단위: 천주) |
| 구분 | 당기 | 전기 |
|---|---|---|
| 가중평균유통보통주식수 | 11,705,221 | 9,274,227 |
| 전환상환우선주의 전환효과 | 523,465 | - |
| 전환사채의 전환효과 | 523,465 | 4,799,616 |
| 가중평균희석유통보통주식수 | 12,752,151 | 14,073,843 |
29. 고객과의 계약에서 생기는 수익
(1) 당기 및 전기 중 고객과의 계약에서 생긴 수익금액은 다음과 같습니다.
| (단위: 천원) |
| 구분 | 당기 | 전기 |
|---|---|---|
| 지역별 구분: | ||
| 국내 | 682,717 | 1,105,040 |
| 해외 | - | - |
| 합계 | 682,717 | 1,105,040 |
| 수익인식시점: | ||
| 한 시점에 이행 | 500,000 | 954,523 |
| 기간에 걸쳐 이행 | 182,717 | 150,517 |
| 합계 | 682,717 | 1,105,040 |
(2) 당기와 전기 중 당사 매출액의 10% 이상을 차지하는 주요 외부고객으로부터의 수익은 다음과 같습니다.
| (단위: 천원) |
| 구분 | 당기 | 전기 |
|---|---|---|
| A사 | 100,000 | 100,000 |
| B사 | 390,000 | 450,000 |
| C사 | 110,000 | - |
| D사 | - | 404,523 |
| E사 | 82,717 | 50,517 |
(3) 당기말과 전기말 현재 고객과의 계약과 관련된 부채는 다음과 같습니다.
| (단위: 천원) |
| 구분 | 당기말 | 전기말 |
|---|---|---|
| 선수수익 | 25,000 | 25,000 |
30. 비용의 성격별 분류
당기와 전기 중 발생한 비용의 성격별 분류 내역은 다음과 같습니다.
| (단위: 천원) |
| 구분 | 당기 | 전기 |
|---|---|---|
| 종업원급여 | 4,204,951 | 3,676,930 |
| 감가상각비와 기타상각비 | 1,005,981 | 946,447 |
| 지급수수료 | 1,390,614 | 2,971,961 |
| 주식보상비용 | 1,151,478 | 160,542 |
| 세금과공과 | 127,583 | 128,090 |
| 연구재료 및 용역비 | 8,365,506 | 2,369,337 |
| 기타비용 | 1,101,477 | 923,975 |
| 합계 | 17,347,590 | 11,177,282 |
31. 판매비와관리비
당기 및 전기 중 판매비와관리비의 내역은 다음과 같습니다.
| (단위: 천원) |
| 구분 | 당기 | 전기 |
|---|---|---|
| 직원급여 | 1,154,244 | 1,529,043 |
| 상여금 | 95,980 | 114,758 |
| 퇴직급여 | 134,806 | 112,800 |
| 보험료 | 1,938 | 5,277 |
| 복리후생비 | 237,552 | 248,138 |
| 여비교통비 | 54,580 | 31,483 |
| 접대비 | 80,682 | 67,003 |
| 감가상각비 | 279,152 | 279,715 |
| 무형자산상각 | - | 1,600 |
| 사용권자산감가상각비 | 15,643 | 27,867 |
| 세금과공과금 | 80,102 | 80,281 |
| 차량유지비 | 2,659 | 4,597 |
| 경상연구개발비 | 12,924,582 | 5,750,317 |
| 지급수수료 | 916,157 | 2,584,813 |
| 소모품비 | 56,177 | 38,300 |
| 사무용품비 | 2,699 | 3,051 |
| 통신비 | 12,264 | 11,839 |
| 수선비 | 7,763 | 4,990 |
| 수도광열비 | 29,448 | 26,220 |
| 전력비 | 63,209 | 58,542 |
| 도서인쇄비 | - | 2,246 |
| 교육훈련비 | 9,007 | 7,761 |
| 주식보상비용 | 1,151,478 | 160,542 |
| 합계 | 17,310,122 | 11,151,182 |
32. 금융수익과 금융비용
당기와 전기 중 금융수익과 금융비용의 내역은 다음과 같습니다.
| (단위: 천원) |
| 구분 | 당기말 | 전기말 |
|---|---|---|
| 이자수익 | 13,675 | 80,296 |
| 외환차익 | 60,073 | 78,960 |
| 사채상환이익 | 330,872 | - |
| 파생상품평가이익 | 4,787,856 | 40,454,369 |
| 당기손익-공정가치측정금융자산평가이익 | - | 1,030,098 |
| 당기손익-공정가치측정금융자산처분이익 | 886,005 | 420,884 |
| 금융수익 합계 | 6,078,481 | 42,064,607 |
| 이자비용 | 3,528,926 | 3,553,983 |
| 외환차손 | 31,360 | 4,760 |
| 외화환산손실 | 1,146,871 | 106,184 |
| 파생상품평가손실 | 593,319 | 15,544,588 |
| 당기손익-공정가치측정금융자산평가손실 | 2,113,351 | 1,832,243 |
| 당기손익-공정가치측정금융자산처분손실 | 521,760 | 501,780 |
| 기타의대손상각비 | - | 920,861 |
| 금융비용 합계 | 7,935,587 | 22,464,399 |
33. 기타수익과 기타비용
당기와 전기 중 기타수익과 기타비용의 내역은 다음과 같습니다.
| (단위: 천원) |
| 구분 | 당기말 | 전기말 |
|---|---|---|
| 수입임대료 | 151,798 | 126,423 |
| 대손충당금환입 | 56,960 | - |
| 잡이익 | 842,434 | 141,542 |
| 기타수익 합계 | 1,051,192 | 267,965 |
| 수수료비용 | - | 9,472 |
| 무형자산처분손실 | - | 12,318 |
| 리스해지손실 | 199 | - |
| 잡손실 | 9 | 37,034 |
| 기타비용 합계 | 208 | 58,824 |
34. 법인세비용
(1) 당기와 전기 중 법인세비용(수익)의 구성내역은 다음과 같습니다.
| (단위: 천원) |
| 구분 | 당기 | 전기 |
|---|---|---|
| 당기법인세비용 | - | - |
| 과거기간 당기법인세에 대하여 당기에 인식한 조정사항 | ||
| 일시적차이의 발생과 소멸로 인한 이연법인세비용(수익) | - | - |
| 당기손익 이외로 인식되는 항목과 관련된 법인세비용(수익) | (7,507) | 4,743 |
| 법인세비용(수익) | (7,507) | 4,743 |
(2) 당기와 전기 중 당기손익 이외로 인식되는 항목과 관련된 당기법인세와 이연법인세는 다음과 같습니다.
| (단위: 천원) |
| 구분 | 당기 | 전기 |
|---|---|---|
| 당기법인세: | ||
| 보험수리적손익 | (7,507) | 4,743 |
| 이연법인세: | ||
| 자본에 직접 반영된 법인세비용(수익)(*) | (7,507) | 4,743 |
(*) 보험수리적손익과 관련된 법인세는 기타포괄손익으로 인식하였습니다.
(3) 당기와 전기 중 법인세비용(수익)과 법인세비용차감전순이익의 관계는 다음과 같습니다.
| (단위: 천원) |
| 구분 | 당기 | 전기 |
|---|---|---|
| 법인세비용차감전순이익 | (5,661,993) | 8,969,686 |
| 적용세율 | 9.9% | 9.9% |
| 적용세율에 따른 세부담액 | (560,537) | 887,999 |
| 조정사항: | ||
| 세무상 공제되지 않는 비용의 법인세효과 | (3,098,644) | (4,675,931) |
| 미사용 세액공제 변동분 | 3,127,367 | 3,221,056 |
| 이연법인세자산 미인식 | 124,131 | (4,231,272) |
| 기초조정효과 | - | 4,891,774 |
| 기타 | 400,176 | (88,883) |
| 법인세비용 | (7,507) | 4,743 |
(4) 당기말 현재 일시적차이의 법인세효과는 당해 일시적차이가 소멸되는 회계연도의 미래 예상세율을 적용하여 계산하였는 바, 2025년 이후 실현분에 대해서는 9.9% 적용하여 산정하였습니다.
(5) 당사의 이연법인세자산과 이연법인세부채에 대해서 동일 과세당국이 부과하는 법인세이며 당사가 당기법인세자산과 당기법인세부채를 상계할 수 있는 법적으로 집행가능한 권리와 의도를 가지고 있는 경우에만 이연법인세자산과 이연법인세부채를 상계하여 재무상태표에 표시하였습니다.
(6) 당기와 전기 중 이연법인세자산(부채)의 변동내역은 다음과 같습니다.
① 당기
| (단위: 천원) |
| 구분 | 기초 일시적차이 | 기초 이연법인세자산(부채) | 기말 일시적차이 | 기말 이연법인세자산(부채) |
|---|---|---|---|---|
| 미수수익 | - | - | (8,835) | (875) |
| 전환사채 | 18,658,523,956 | 1,847,193,872 | (1,722,610,962) | (170,538,485) |
| 순확정급여부채 | 760,273,627 | 75,267,089 | 716,657,923 | 70,949,134 |
| 유형자산 | (37,209,853,147) | (3,683,775,462) | (37,202,939,227) | (3,683,090,983) |
| 현금및현금성자산 | 20,627,000 | 2,042,073 | - | - |
| 금융비용 | 8,612,116 | 852,599 | 8,612,116 | 852,599 |
| 당기손익-공정가치측정금융자산 | 1,147,615,639 | 113,613,948 | - | - |
| 기타포괄손익-공정가치측정금융자산 | - | - | (2,833,032,624) | (280,470,230) |
| 기타채무 | 79,289,967 | 7,849,707 | 92,349,018 | 9,142,553 |
| 기타채권 | 153,685,596 | 15,214,874 | 9,791,238 | 969,333 |
| 관계기업투자 | 5,457,785,191 | 540,320,734 | - | - |
| 매출채권및기타채권 | 911,981,120 | 90,286,131 | 1,009,321,569 | 99,922,835 |
| 사용권자산 | (149,352,076) | (14,785,856) | (122,597,986) | (12,137,201) |
| 임차보증금 | 18,587,758 | 1,840,188 | - | - |
| 리스부채 | 138,071,253 | 13,669,054 | 119,987,599 | 11,878,772 |
| 재측정요소 | 47,906,847 | 4,742,778 | (27,925,657) | (2,764,640) |
| 기타금융부채 | 24,346,653,139 | 2,410,318,661 | 25,593,251,977 | 2,533,731,946 |
| 소 계 | 14,390,407,986 | 1,424,650,391 | (14,359,143,851) | (1,421,555,241) |
| 이월결손금 | 25,125,987,133 | 2,487,472,726 | 46,048,812,932 | 4,558,832,480 |
| 이월세액공제 | 4,471,184,361 | 4,471,184,361 | 8,497,528,333 | 8,497,528,333 |
| 인식하지않은이연법인세 | (10,132,596,957) | (13,384,095,051) | ||
| 합 계 | (1,749,289,479) | (1,749,289,479) |
② 전기
| (단위: 천원) |
| 항목 | 기초 일시적차이 | 기초 이연법인세자산(부채) | 기말 일시적차이 | 기말 이연법인세자산(부채) |
|---|---|---|---|---|
| 전환사채 | 64,817,163,370 | 6,416,899,174 | 18,658,523,956 | 1,847,193,872 |
| 순확정급여부채 | 386,711,203 | 38,284,409 | 760,273,627 | 75,267,089 |
| 유형자산 | (34,062,699,825) | (3,372,207,283) | (37,209,853,147) | (3,683,775,462) |
| 현금및현금성자산 | 30,605,839 | 3,029,978 | 20,627,000 | 2,042,073 |
| 금융비용 | 8,612,116 | 852,599 | 8,612,116 | 852,599 |
| 당기손익-공정가치측정금융자산 | 90,663,244 | 8,975,661 | 1,147,615,639 | 113,613,948 |
| 기타채무 | 38,685,331 | 3,829,848 | 79,289,967 | 7,849,707 |
| 기타채권 | 153,685,596 | 15,214,874 | 153,685,596 | 15,214,874 |
| 관계기업투자 | 4,690,362,397 | 464,345,877 | 5,457,785,191 | 540,320,734 |
| 매출채권및기타채권 | - | - | 911,981,120 | 90,286,131 |
| 사용권자산 | (93,495,776) | (9,256,082) | (149,352,076) | (14,785,856) |
| 임차보증금 | 10,780,647 | 1,067,284 | 18,587,758 | 1,840,188 |
| 리스부채 | 85,318,047 | 8,446,487 | 138,071,253 | 13,669,054 |
| 재측정요소 | - | - | 47,906,847 | 4,742,778 |
| 기타금융부채 | 19,648,790,215 | 1,945,230,231 | 24,346,653,139 | 2,410,318,661 |
| 소 계 | 55,805,182,404 | 5,524,713,058 | 14,390,407,986 | 1,424,650,391 |
| 이월결손금 | 9,460,943,593 | 936,633,416 | 25,125,987,133 | 2,487,472,726 |
| 이월세액공제 | 2,932,176,718 | 2,932,176,718 | 4,471,184,361 | 4,471,184,361 |
| 미인식이연법인세자산(부채) | (11,142,812,671) | (10,132,596,957) | ||
| 합 계 | (1,749,289,479) | (1,749,289,479) |
(7) 당사는 차기 이후 예상연평균이익이 각 회계연도에 소멸되는 이월결손금 및 세액공제이월액을 초과하여 이연법인세자산의 실현가능성이 있는 것으로 판단하고 있습니다. 다만, 당사가 미래에 실현될 가능성이 희박하여 법인세효과를 인식하지 아니한 당기말과 전기말 및 전기초 현재 일시적차이는 다음과 같습니다.
| (단위: 천원) |
| 구분 | 당기말 | 전기말 | 전기초 |
|---|---|---|---|
| 전환사채(*1) | (206,109,350) | 1,832,625,363 | 1,945,230,231 |
| 관계기업투자(*2) | 181,123,984 | 118,255,225 | |
| 기타포괄손익-공정가치측정금융자산(*3) | 149,216,873 | - | - |
| 기타금융부채(*4) | 2,533,731,946 | 2,410,318,661 | 6,416,899,174 |
| 미사용결손금(*5) | 4,558,832,480 | 2,487,472,726 | 2,662,428,041 |
| 미사용세액공제(*5) | 6,348,423,102 | 3,221,056,224 | - |
(*1) 전환사채 1회차, 6회차의 경우 전환가격이 시가를 하회함에 따라 관련 이연법인세자산(부채)를 인식하지 않았습니다.
(*2) 해당 투자주식은 단기처분계획 및 배당 가능성을 고려하여 이연법인세자산을 인식하지 않았습니다.
(*3) 예측가능한 미래에 처분가능성이 없음에 따라 이연법인세 자산을 인식하지 않았습니다.
(*4) 파생상품부채와 전환상환우선주로 구성되어있습니다.
(*5) 보고기간말 현재 이연법인세자산으로 인식되지 않은 이월결손금 및 세액공제 이월액의 소멸은 3년을 초과할 것으로 예상됩니다.
(8) 미사용결손금과 미사용세액공제의 만료시기는 2030년 이후입니다.
35. 현금흐름표
(1) 당기와 전기 중 영업에서 창출된 현금흐름은 다음과 같습니다.
| (단위: 원) |
| 과목 | 당기 | 전기 |
|---|---|---|
| 당기순이익(손실) | (5,654,485,195) | 8,964,942,917 |
| 조정: | (7,373,814,292) | (17,357,651,239) |
| 퇴직급여 | 399,217,714 | 276,884,467 |
| 주식보상비용 | 1,151,478,413 | 160,541,673 |
| 감가상각비 | 1,005,981,024 | 944,847,461 |
| 무형자산상각비 | - | 1,600,004 |
| 이자비용 | 3,528,926,114 | 3,553,982,863 |
| 외화환산손실 | 1,146,871,044 | 106,183,472 |
| 파생상품평가손실 | 593,319,241 | 15,544,587,487 |
| 당기손익인식-공정가치측정금융자산평가손실 | 2,113,350,802 | 1,832,243,217 |
| 당기손익인식-공정가치측정금융자산처분손실 | 521,759,761 | 501,779,913 |
| 기타의대손상각비 | - | 920,861,284 |
| 무형자산처분손실 | - | 12,318,182 |
| 리스해지손실 | 199,166 | - |
| 지분법손실 | - | 767,422,794 |
| 법인세비용 | (7,507,418) | 4,742,778 |
| 이자수익 | (13,674,638) | (80,295,785) |
| 파생상품평가이익 | (4,787,856,610) | (40,454,368,940) |
| 사채상환이익 | (330,871,717) | - |
| 당기손익인식-공정가치측정금융자산평가이익 | - | (1,030,098,167) |
| 당기손익인식-공정가치측정금융자산처분이익 | (886,005,528) | (420,883,942) |
| 관계기업투자처분이익 | (11,809,001,660) | (5,668,043,547) |
| 운전자본의 변동: | (182,554,418) | (163,930,965) |
| 대여금 | (340,606,340) | (4,605,961,920) |
| 당기손익-공정가치측정금융자산(유동) | 1,041,396,702 | 1,254,703,209 |
| 미수금 | 4,574,029 | - |
| 선급금 | (53,359,255) | - |
| 선급비용 | (238,454,810) | - |
| 부가세대급금 | 351,747,241 | - |
| 장기미수금 | - | (2,507,901,191) |
| 미지급금 | (114,411,294) | 2,667,084 |
| 예수금 | 1,762,366 | 255,702,279 |
| 미지급비용 | (696,722,972) | - |
| 선수금 | 304,353,333 | 96,677,957 |
| 퇴직금의 지급 | 57,166,582 | - |
| 사외적립자산의 납입 | (500,000,000) | - |
| 영업에서 창출된 현금 | (13,210,853,905) | (8,556,639,287) |
(2) 당기와 전기 중 재무활동에서 생기는 부채의 변동내역은 다음과 같습니다.
① 당기
| (단위: 천원) |
| 구분 | 기초 | 현금흐름 | 비현금 변동 | 기말 | |||
|---|---|---|---|---|---|---|---|
| 취득 | 환율변동 | 공정가치변동 | 기타 | ||||
| 장기차입금 | 14,750,382 | 14,985,330 | - | - | - | - | 29,735,712 |
| 단기차입금 | 18,450,000 | (1,161,000) | - | - | - | - | 17,289,000 |
| 리스부채 | 138,071 | (42,646) | 48,656 | - | - | (24,093) | 119,988 |
| 전환사채 | 9,693,634 | (1,784,530) | - | 1,013,078 | - | 535,155 | 9,457,337 |
| 상환전환우선주 | 7,609,040 | - | - | - | - | 757,644 | 8,366,684 |
| 합계 | 50,641,127 | 11,997,154 | 48,656 | 1,013,078 | - | 1,268,706 | 64,968,721 |
② 전기
| (단위: 천원) |
| 구분 | 기초 | 현금흐름 | 비현금 변동 | 기말 | |||
|---|---|---|---|---|---|---|---|
| 취득 | 환율변동 | 공정가치변동 | 기타 | ||||
| 장기차입금 | 13,950,000 | 14,750,382 | - | - | - | (13,950,000) | 14,750,382 |
| 단기차입금 | 8,100,031 | (3,600,031) | - | - | - | 13,950,000 | 18,450,000 |
| 리스부채 | 85,318 | (32,848) | 85,601 | - | - | - | 138,071 |
| 전환사채 | 7,542,833 | 8,850,579 | - | 106,183 | (343,445) | (6,462,516) | 9,693,634 |
| 전환상환우선주 | 6,604,723 | - | - | - | - | 1,004,317 | 7,609,040 |
| 합계 | 36,282,905 | 19,968,082 | 85,601 | 106,183 | (343,445) | (5,458,199) | 50,641,127 |
(3) 당기와 전기 중 현금의 유입과 유출이 없는 중요한 거래는 다음과 같습니다.
| (단위: 천원) |
| 과목 | 당기 | 전기 |
|---|---|---|
| FVPL(유동)으로 무형자산 취득 대물변제 | 1,650,000 | - |
| 전환사채 전환 | 18,066,685 | 22,086,438 |
| 관계기업투자주식 FVOCI금융자산대체 | 10,313,484 | - |
| FVPL금융자산 FVOCI금융자산대체 | 1,219,677 | - |
| 차입금 유동성대체 | - | 13,950,000 |
| FVOCI평가손익 | 1,507,241 | - |
| 지분법투자주식 매매 대금 대물변제 | - | 1,470,000 |
36. 우발부채 및 약정사항 등
(1) 당기말 현재 계류중인 소송사건은 없습니다.
(2) 당기말 현재 금융기관과의 약정사항은 다음과 같습니다.
| (단위: 천원) |
| 금융기관 | 종류 | 약정한도 | 사용액 |
|---|---|---|---|
| 우리은행 | 시설자금대출 | 10,000,000 | 10,000,000 |
| 시설자금대출 | 3,000,000 | 3,000,000 | |
| 시설자금대출 | 350,000 | 350,000 | |
| 하나은행 | 운전일반자금대출 | 2,250,000 | 2,250,000 |
| 운전일반자금대출 | 1,500,000 | 1,500,000 | |
| 한국투자증권 | 주식담보대출 | 1,000,000 | 189,000 |
| 마곡컨소시엄제일차(주1) | 시설자금한도대출 | 74,000,000 | 29,704,854 |
(주1) 당사를 포함한 3개사는 2023년 7월 11일 마곡 신사옥 및 R&D센터 신규시설 투자목적으로 148,000,000천원(당사분 74,000,000천원)의 차입약정을 마곡컨소시엄제일차와 체결하였하였고, 3개사와 함께 연대보증을 제공하고 있습니다.
37. 담보제공자산 등
(1) 당기말 현재 당사의 채무를 위하여 담보로 제공되어 있는 자산의 내역은 다음과 같습니다.
| (단위: 천원) |
| 담보제공자산 | 장부금액 | 담보설정금액 | 차입금종류 | 차입금액 | 담보권자 |
|---|---|---|---|---|---|
| 토지 및 건물 | 46,224,745 | 7,800,000 | 단기차입금 | 3,750,000 | KEB하나은행 |
| 18,000,000 | 장기차입금_유동성대체 | 13,350,000 | 우리은행 | ||
| USD 9,100,000 | 전환사채 | USD 7,000,000 | PT Kalbe Farma Tbk | ||
| 79,481,249 | 11,000,000 | 장기차입금 | 1,012,624 | 주식회사아이비케이캐피탈 | |
| 22,000,000 | 장기차입금 | 2,024,748 | 케이비캐피탈주식회사 | ||
| 33,000,000 | 장기차입금 | 3,037,370 | 하나캐피탈주식회사 | ||
| 9,900,000 | 장기차입금 | 914,159 | 주식회사디비저축은행 | ||
| 4,950,000 | 장기차입금 | 455,481 | 주식회사오에스비저축은행 | ||
| 8,800,000 | 장기차입금 | 808,444 | 주식회사오케이저축은행 | ||
| 8,800,000 | 장기차입금 | 808,350 | 주식회사한국투자저축은행 | ||
| 4,400,000 | 장기차입금 | 404,244 | 주식회사대신저축은행 | ||
| 7,700,000 | 장기차입금 | 707,813 | 주식회사애큐온저축은행 | ||
| 6,600,000 | 장기차입금 | 606,639 | 주식회사푸른상호저축은행 | ||
| 4,950,000 | 장기차입금 | 455,842 | 제이티친애저축은행주식회사 | ||
| 40,700,000 | 장기차입금 | 18,500,000 | 그레이이글제일차주식회사 | ||
| 기계장치 | 35,587 | 600,000 | - | - | KEB하나은행 |
| 당기손익인식-공정가치측정금융자산(유동) | 972,222 | 482,442 | 단기차입금 | 189,000 | 한국투자증권 |
| 당기손익인식-공정가치측정금융자산(유동) | 972,222 | 487,996 | 전환사채/ 상환전환우선주 |
3,747,750 | 에스티엘제15호 사모투자합자회사 |
| 당기손익인식-공정가치측정금융자산(비유동) | 3,518,684 | 3,518,684 | 전환사채/ 상환전환우선주 |
(2) 당기말 현재 타인을 위하여 담보로 제공된 당사의 자산 내역은 없습니다.
(3) 당기말 현재 당사가 타인을 위하여 제공한 지급보증 및 타인으로부터 제공받은 담보 및 보증 내역은 없습니다.
38. 특수관계자
(1) 당기말 현재 당사와 특수관계에 있는 회사의 내역은 다음과 같습니다.
| 구 분 | 회사명 |
|---|---|
| 유의적인 영향력을 행사하는 기업 |
(주)유한양행 |
| 기타특수관계자 | ㈜에스엘바이젠, 성영철, 김종균, ㈜이뮨온시아, (주)코스온, 인터베스트4차산업혁명투자조합, PT Kalbe Farma, Tbk, 케이클라비스 마이스터 신기술조합 제사십이호 |
(2) 당사는 기업 활동의 계획ㆍ운영ㆍ통제에 대하여 중요한 권한과 책임을 가진 등기임원, 비등기임원, 내부감사 책임자 및 각 사업부문장 등을 주요 경영진으로 판단하였으며, 당기와 전기 중 주요 경영진에 대한 보상을 위해 지급한 금액은 다음과 같습니다.
| (단위: 천원) |
| 구 분 | 당기 | 전기 |
|---|---|---|
| 급여 | 394,450 | 627,823 |
| 퇴직급여 | 31,516 | 21,391 |
| 주식기준보상 | 64,566 | 45,639 |
| 합 계 | 490,532 | 694,853 |
(3) 당기와 전기 중 특수관계자와의 매출 및 매입 등의 거래 내역은 다음과 같습니다.
① 당기
| (단위: 천원) |
| 특수관계구분 | 특수관계자명 | 매출 | 기타수익 | 기타비용 | 무형자산 취득 |
|---|---|---|---|---|---|
| 유의적인 영향력을 행사하는 기업 |
㈜유한양행 | - | 705,892 | - | - |
| 기타특수관계자 | ㈜에스엘메타젠 | 390,000 | - | - | - |
| ㈜한섬라이프앤 | 100,000 | - | 4,344 | - | |
| ㈜에스엘바이젠 | 110,000 | 19,529 | 14,831 | 2,200,000 | |
| 성영철(*1) | - | - | 214,658 | - | |
| 김종균 | - | - | 20,708 | - | |
| ㈜이뮨온시아 | - | 126,201 | - | - | |
| 합계 | 600,000 | 851,622 | 254,541 | 2,200,000 | |
(*1) 본 특수관계자와의 거래 중 유상증자 등에는 임직원에게 주식을 증여(105,500주)하고 주식기준보상으로 회계처리한 금액 843백만원이 포함되어 있습니다. 당사는 해당 거래를 증여일의 공정가치에 따라 자본으로 인식하였습니다.
② 전기
| (단위: 천원) |
| 특수관계구분 | 특수관계자명 | 매출 | 기타수익 | 기타비용 | 무형자산 취득 |
|---|---|---|---|---|---|
| 관계기업 | ㈜에스엘메타젠 | 450,000 | - | 384,427 | 7,800,000 |
| ㈜한섬라이프앤 | 100,000 | - | 12,897 | - | |
| 유의적인 영향력을 행사하는 기업 |
㈜유한양행 | - | - | - | - |
| 기타특수관계자 | ㈜에스엘바이젠 | - | 51,778 | 92,854 | - |
| 성영철 | - | 343,446 | 279,936 | - | |
| 김종균 | - | - | - | - | |
| ㈜이뮨온시아 | 100,000 | 45,601 | - | - | |
| 합계 | 650,000 | 440,825 | 770,114 | 7,800,000 | |
(4) 당기와 전기 중 특수관계자와의 자금거래 내역은 다음과 같습니다.
① 당기
| (단위: 천원) |
| 특수관계구분 | 특수관계자명 | 자금대여거래 | 자금차입거래 | 유상증자 등 | ||
|---|---|---|---|---|---|---|
| 대여 | 회수 | 차입 | 상환(*) | |||
| 유의적인 영향력을 행사하는 기업 |
㈜유한양행 | 6,000,003 | ||||
| 기타특수관계자 | 성영철 | - | - | - | 1,263,000 | 842,880 |
| 김종균 | - | - | - | - | 50,003 | |
| 합계 | - | - | - | 1,263,000 | 6,892,886 | |
(*) 당기 중 제1회 전환사채 액면금액 1,263,000천원이 보통주로 전환되었습니다.
② 전기
| (단위: 천원) |
| 특수관계구분 | 특수관계자명 | 자금대여거래 | 자금차입거래 | 유상증자 등 | ||
|---|---|---|---|---|---|---|
| 대여 | 회수 | 차입 | 상환(*) | |||
| 기타특수관계자 | ㈜에스엘바이젠 | 2,600,000 | 2,600,000 | - | 2,625,000 | - |
| 성영철 | - | - | - | 837,000 | 19,998,884 | |
| PT Kalbe Farma, Tbk | - | - | - | - | 9,025,800 | |
| 합계 | 2,600,000 | 2,600,000 | - | 3,462,000 | 29,024,684 | |
(*) 전기 중 제1회 전환사채 액면금액 837,000천원과 제2회 전환사채 액면금액 2,625,000천원이 보통주로 전환되었습니다.
(5) 당기말과 전기말 및 전기초 현재 특수관계자에 대한 채권 및 채무 내역은 다음과 같습니다.
① 당기말
| (단위: 천원) |
| 특수관계구분 | 특수관계자명 | 채권 | 채무 |
|---|---|---|---|
| 기타채권 | 기타채무 | ||
| 기타특수관계자 | ㈜에스엘바이젠 | 21,478 | 5,027,683 |
| 성영철 | - | 12,115 | |
| 김종균 | - | 85,000 | |
| 이뮨온시아 | 10,814 | - | |
| 인터베스트4차산업혁명투자조합 | - | 5,010,000 | |
| PT Kalbe Farma, Tbk | - | 10,290,000 | |
| 케이클라비스 마이스터 신기술조합 제사십이호 | - | 501,000 | |
| ㈜코스온(*1) | 863,901 | - | |
| 합계 | 896,193 | 20,925,798 | |
(*1) 채권에 대한 대손충당금 864백만원이 설정되어있습니다.
② 전기말
| (단위: 천원) |
| 특수관계구분 | 특수관계자명 | 채권 | 채무 |
|---|---|---|---|
| 기타채권 | 기타채무 | ||
| 관계기업 | ㈜에스엘메타젠 | 1,347 | 2,678,444 |
| ㈜한섬라이프앤 | - | 3,720 | |
| 기타특수관계자 | ㈜에스엘바이젠 | 14,867 | 5,015,772 |
| 성영철 | - | 1,263,000 | |
| 이뮨온시아 | 9,915 | - | |
| 인터베스트4차산업혁명투자조합 | - | 5,010,000 | |
| PT Kalbe Farma, Tbk | - | 9,025,800 | |
| 케이클라비스 마이스터 신기술조합 제사십이호 | - | 1,002,000 | |
| 합계 | 26,129 | 23,998,736 | |
(6) 당기말 현재 당사가 특수관계자의 자금조달 등을 위하여 제공하고 있는 지급보증 및 담보는 없으며, 당사가 특수관계자로부터 제공받은 담보 및 보증의 내역은 없습니다.
39. 한국채택국제회계기준으로의 전환
당사의 과거기간 재무제표는 한국의 일반적으로 인정된 회계처리기준(이하 "과거회계기준")에 따라 작성되었으나, 2024년 1월 1일로 개시되는 회계연도의 재무제표는 한국채택국제회계기준에 따라 작성되었습니다. 따라서, 비교표시된 전기 재무제표는한국채택국제회계기준에 따라 2023년 1월 1일을 한국채택국제회계기준 전환일로 하여 기업회계기준서 제1101호를 적용하여 재작성되었습니다.
한국채택국제회계기준 재무상태표의 작성과 관련하여 당사가 적용한 과거회계기준에서 한국채택국제회계기준으로의 전환이 당사의 보고된 재무상태, 재무성과 및 현금흐름에 미친 영향은 다음과 같습니다.
(1) 한국채택국제회계기준의 도입으로 인하여 전환일 시점인 2023년 1월 1일 현재 당사의 재무상태에 미치는 영향은 다음과 같습니다.
| (단위: 천원) |
| 구분 | 자산 | 부채 | 자본 |
| 과거 회계기준 | 53,203,630 | 35,638,036 | 17,565,594 |
| 조정액 : | |||
| 유형자산(*1) | 34,063,795 | - | 34,063,795 |
| 리스(*2) | 82,715 | 85,318 | (2,603) |
| 확정급여부채(*3) | - | (17,695) | 17,695 |
| 상환전환우선주부채(*4) | - | 6,604,723 | (6,604,723) |
| 전환사채(*5) | - | (511,163) | 511,163 |
| 파생금융부채(*4)(*5) | - | 77,541,897 | (77,541,897) |
| 기타(*7) | (139,601) | 425,619 | (565,220) |
| 조정액 합계 | 34,006,910 | 84,128,700 | (50,121,790) |
| 한국채택국제회계기준 | 87,210,540 | 119,766,736 | (32,556,196) |
(*1) 유형자산은 최초에 원가로 측정하여 인식하고 있습니다. 다만 유형자산 중 토지에 대해서는 기업회계기준서 제1101호 '한국채택국제회계기준의 최초채택'을 적용하여 전환일 현재의 공정가치로 측정하고 이를 그 시점의 간주원가로 사용하였습니다.
(*2) 전환일 현재 식별된 리스에 대하여 사용권자산과 리스부채 인식하였습니다.
(*3) 순확정급여부채에 대하여 보험수리적 방법으로 평가하고 재측정요소는 기타포괄손익으로 반영하였습니다.
(*4) 상환전환우선주 발행시 수령한 순수취액은 주계약인 부채요소와 내재파생상품인 전환권 및 조기상환권으로 구분 계상하였습니다.
(*5) 전환사채 발행시 수령한 순수취액은 주계약인 부채요소와 내재파생상품인 전환권 및 조기상환권으로 구분 계상하였습니다.
(*6) 일반기업회계기준 중소기업 회계처리 특례를 적용하여 인식하지 않은 이연법인세에 대하여 한국채택국제회계기준에 따라 그 효과를 반영한 차이 등입니다.
(2) 한국채택국제회계기준의 도입으로 인하여 2023년 12월 31일 현재 당사의 재무상태에 미치는 영향은 다음과 같습니다.
| (단위: 천원) |
| 구분 | 자산 | 부채 | 자본 |
| 과거 회계기준 | 87,037,598 | 49,456,864 | 37,580,733 |
| 조정액 : | |||
| 유형자산 | 34,063,795 | - | 34,063,795 |
| 리스 | 130,764 | 138,071 | (7,307) |
| 확정급여부채 | - | 36,661 | (36,661) |
| 전환상환우선주부채 | - | 7,609,040 | (7,609,040) |
| 전환사채 | - | 360,277 | (360,277) |
| 파생금융부채 | - | 38,489,803 | (38,489,803) |
| 기타 | 52,121 | (438,956) | 491,077 |
| 조정액 합계 | 34,246,680 | 46,194,897 | (11,948,216) |
| 한국채택국제회계기준 | 121,284,278 | 95,651,761 | 25,632,517 |
(3) 한국채택국제회계기준의 도입으로 인하여 2023년 12월 31일로 종료되는 회계기간의 재무성과에 미치는 영향은 다음과 같습니다.
| (단위: 천원) |
| 구분 | 당기순이익 | 기타포괄손익 | 총포괄손익 |
| 과거 회계기준 | (16,616,209) | - | (16,616,209) |
| 조정액 : | |||
| 금융상품 | 912,689 | - | 912,689 |
| 리스 | (4,704) | - | (4,704) |
| 확정급여부채 | (6,449) | (43,164) | (49,613) |
| 전환상환우선주부채 | (1,132,837) | - | (1,132,837) |
| 전환사채 | (71,334) | - | (71,334) |
| 파생금융부채 | 24,909,781 | - | 24,909,781 |
| 주식기준보상 | 43,288 | - | 43,288 |
| 기타 | 930,718 | - | 930,718 |
| 조정액 합계 | 25,581,152 | (43,164) | 25,537,988 |
| 한국채택국제회계기준 | 8,964,943 | (43,164) | 8,921,779 |
(4) 현금흐름표의 중요한 조정사항에 대한 설명
한국채택국제회계기준의 도입으로 인하여 과거회계기준에 따라 별도 표시되지 않았던 이자의 수취, 이자의 지급, 배당금의 수취, 법인세의 납부액을 현금흐름표상에 별도로 표시하기 위하여 관련 수익ㆍ비용 및 관련 자산ㆍ부채에 대한 현금흐름내역을 조정하였습니다. 또한 외화로 표시된 현금및현금성자산의 환율변동효과는 영업활동,투자활동 및 재무활동 현금흐름과 별도로 표시하였습니다. 한국채택국제회계기준으로의 전환에 따른 효과가 현금흐름표에 영향을 미칠 경우 이를 반영하였습니다.
40. 계속기업 관련 중요한 불확실성
(1) 계속기업가정에 대한 의문을 발생시키는 상황
2024년 12월 31일로 종료되는 보고기간에 회사의 재무성과는 순손실 5,654백만원이 발생하였고, 재무제표일 현재의 재무상태는 유동부채가 55,853백만원으로 유동자산 3,651백만원보다 52,202백만원 만큼 더 많음을 나타내고 있습니다.
(2) 상기의 상황에 대처하기 위한 회사의 계획
상기 계속기업으로서의 존속문제에 대해 회사는 재무구조 개선을 위하여 기존투자자 및 신규투자자로부터 투자유치를 추진하고 있습니다. 또한, 회사는 매출 증대 및 비용 절감의 노력을 기울이고 있습니다. 회사의 재무제표 작성에 전제가 된 계속기업가정의 타당성에 대해 유의적 의문이 제기되는 상황 하에서 부채상환과 기타자금수요를 위해 필요한 자금조달 계획과 안정적인 경상이익 달성을 위한 재무 및 경영개선 계획의 성패에 따라 그 타당성이 좌우되는 중요한 불확실성이 존재하고 있습니다.
(3) 만약 회사의 계획에 차질이 발생하는 경우 회사의 자산과 부채를 정상적인 영업활동과정을 통하여 장부가액으로 회수하거나 상환하지 못할 수도 있으며, 이와 같은 불확실성의 결과로 계속기업 가정이 타당하지 않을 경우에 발생될 수도 있는 자산과 부채 및 관련 손익항목에 대한 수정사항은 재무제표에 반영되어 있지 않습니다.
41. 보고기간 후 사건
(1) 재무제표는 2025년 3월 5일자 이사회에서 승인되었으며, 정기주주총회에서 최종 승인될 예정입니다.
(2) 회사는 2025년 3월 5일 이사회를 통하여 연구개발비 및 운전자금 사용 목적으로 55.5억원의 전환우선주 발행을 결의하였고, 해당 결의에 근거하여 2025년 3월 21일에 일부 투자자들과 전환우선주 인수계약을 체결하였습니다.
6. 배당에 관한 사항
1. 회사의 배당정책에 관한 사항
당사는 최근 3년간 계속 연구개발에 대한 투자 확대 등에 따라 결손금이 누적되어 배당을 시행하지 못하고 있습니다. 향후 안정적인 수익창출을 통하여 조속히 배당가능재원을 확보할 예정이며, 배당을 주주에 대한 이익반환의 기본 형태로 보고 적극적인 주주 환원 정책을 펴나가겠습니다. 현재 배당에 관한 당사의 정관 내용은 다음과 같습니다.
| 제53조(이익금의 처분) 회사는 매사업연도의 처분전 이익잉여금을 다음과 같이 처분한다. 1. 이익준비금 2. 기타의 법정준비금 3. 배당금 4. 임의적립금 5. 기타의 이익잉여금처분액 제54조(이익배당) ① 이익배당은 금전 또는 금전 외의 재산으로 할 수 있다. ② 이익의 배당을 주식으로 하는 경우 회사가 수종의 주식을 발행한 때에는 주주총회의 결의로 그와 다른 종류의 주식으로도 할 수 있다. ③ 제1항의 배당은 결산기에 관한 정기주주총회에서 권리를 행사할 주주로 하거나 이사회 결의로 정하는 배당기준일 현재의 주주명부에 기재된 주주 또는 등록된 질권자에게 지급한다. ④ 이익배당은 주주총회의 결의로 정한다. 제55조(배당금 지급청구권의 소멸시효) ① 배당금의 지급청구권은 5년간 이를 행사하지 아니하면 소멸시효가 완성된다. ② 위 제1항의 시효의 완성으로 인한 배당금은 이 회사에 귀속된다 |
2. 배당관련 예측가능성 제공에 관한 사항
가. 정관상 배당절차 개선방안 이행 가부
| 구분 | 현황 및 계획 |
| 정관상 배당액 결정 기관 | 이사회 |
| 정관상 배당기준일을 배당액 결정 이후로 정할 수 있는지 여부 | - |
| 배당절차 개선방안 이행 관련 향후 계획 | - |
나. 배당액 확정일 및 배당기준일 지정 현황
| 구분 | 결산월 | 배당여부 | 배당액 확정일 |
배당기준일 | 배당 예측가능성 제공여부 |
비고 |
|---|---|---|---|---|---|---|
| - | - | X | - | - | X | - |
| - | - | X | - | - | X | - |
| - | - | X | - | - | X | - |
주요배당지표
| 구 분 | 주식의 종류 | 당기 | 전기 | 전전기 |
|---|---|---|---|---|
| 제27기 | 제26기 | 제25기 | ||
| 주당액면가액(원) | 500 | 500 | 500 | |
| (연결)당기순이익(백만원) | -6,034 | 8,682 | -17,334 | |
| (별도)당기순이익(백만원) | - | - | - | |
| (연결)주당순이익(원) | -516 | 936 | -3,758 | |
| 현금배당금총액(백만원) | - | - | - | |
| 주식배당금총액(백만원) | - | - | - | |
| (연결)현금배당성향(%) | - | - | - | |
| 현금배당수익률(%) | - | - | - | - |
| - | - | - | - | |
| 주식배당수익률(%) | - | - | - | - |
| - | - | - | - | |
| 주당 현금배당금(원) | - | - | - | - |
| - | - | - | - | |
| 주당 주식배당(주) | - | - | - | - |
| - | - | - | - | |
과거 배당 이력
| (단위: 회, %) |
| 연속 배당횟수 | 평균 배당수익률 | ||
|---|---|---|---|
| 분기(중간)배당 | 결산배당 | 최근 3년간 | 최근 5년간 |
| - | - | - | - |
최근 5년간 배당을 지급하지 않아 과거 배당이력 산출이 불가능하여 '연속 배당횟수'와 '평균 배당수익률'을 기재하지 않았습니다.
7. 증권의 발행을 통한 자금조달에 관한 사항
7-1. 증권의 발행을 통한 자금조달 실적
| [지분증권의 발행 등과 관련된 사항] |
증자(감자)현황
| (기준일 : | 2024.12.31 | ) | (단위 : 원, 주) |
| 주식발행 (감소)일자 |
발행(감소) 형태 |
발행(감소)한 주식의 내용 | ||||
|---|---|---|---|---|---|---|
| 종류 | 수량 | 주당 액면가액 |
주당발행 (감소)가액 |
비고 | ||
| 2018.09.20 | 유상증자(제3자배정) | 상환전환우선주 | 183,700 | 5,000 | 60,000 | - |
| 2020.04.28 | 주식분할 | 보통주 | 3,475,800 | 500 | 500 | 10:1 액면분할 |
| 2020.04.28 | 주식분할 | 상환전환우선주 | 1,653,300 | 500 | 500 | 10:1 액면분할 |
| 2021.07.31 | 전환권행사 | 보통주 | 750,000 | 500 | 500 | - |
| 2022.02.05 | 유상증자(제3자배정) | 상환전환우선주 | 263,000 | 500 | 9,500 | - |
| 2023.03.20 | 주식매수선택권행사 | 보통주 | 16,500 | 500 | 4,000 | - |
| 2023.04.03 | 전환권행사 | 보통주 | 5,250,000 | 500 | 500 | - |
| 2023.05.20 | 유상증자(제3자배정) | 전환우선주 | 4,190,003 | 500 | 4,773 | - |
| 2023.06.05 | 전환권행사 | 보통주 | 724,000 | 500 | 500 | - |
| 2023.09.05 | 전환권행사 | 보통주 | 950,000 | 500 | 500 | - |
| 2023.10.07 | 유상증자(제3자배정) | 전환우선주 | 1,228,071 | 500 | 8,700 | - |
| 2024.02.09 | 유상증자(제3자배정) | 전환우선주 | 1,310,939 | 500 | 7,410 | - |
| 2024.03.12 | 주식매수선택권행사 | 보통주 | 1,763 | 500 | 5,682 | - |
| 2024.08.01 | 전환권행사 | 상환전환우선주 | 83,500 | 500 | - | (감소) |
| 2024.08.01 | 전환권행사 | 보통주 | 104,965 | 500 | 4,773 | - |
| 2024.12.16 | 전환권행사 | 보통주 | 2,526,000 | 500 | 500 | - |
미상환 전환사채 발행현황
| (기준일 : | 2024.12.31 | ) | (단위 : 백만원, 주) |
| 종류\구분 | 회차 | 발행일 | 만기일 | 권면(전자등록)총액 | 전환대상 주식의 종류 |
전환청구가능기간 | 전환조건 | 미상환사채 | 비고 | ||
|---|---|---|---|---|---|---|---|---|---|---|---|
| 전환비율 (%) |
전환가액 | 권면(전자등록)총액 | 전환가능주식수 | ||||||||
| 무기명식 사모 전환사채(주1) |
6 | 2022.01.24 | 2027.01.24 | 2,499 | 보통주 | 2023.01.24~2027.01.23 | 100 | 4,773 | 1,249 | 261,732 | 2023.05.20 투자계약에 따라 전환가격조정 (9,500원→4,773원) |
| 기명식 사모 전환사채(주2) | 7 | 2023.01.02 | 2028.01.02 | 10,290 | 보통주 | 2024.01.02~2028.01.02 | 100 | 9,500 | 10,290 | 1,083,158 | - |
| 합 계 | - | - | - | 12,789 | - | - | - | - | 11,539 | 1,344,890 | - |
(주1) 제6회 전환사채는 2024년 08월 회사에서 만기전 50% 취득하였습니다.
(주2) 제7회 기명식 사모 전환사채는 미화로 발행된 외화 전환사채(USD 7,000,000)이며, 권면(전자등록)총액은 기말 외화평가를 반영한 금액입니다. 전환가능주식수는 기말평가금액에 전환가액을 적용하여 계산하였습니다.
| [채무증권의 발행 등과 관련된 사항] |
채무증권 발행실적
| (기준일 : | 2024.12.31 | ) | (단위 : 백만원, %) |
| 발행회사 | 증권종류 | 발행방법 | 발행일자 | 권면(전자등록)총액 | 이자율 | 평가등급 (평가기관) |
만기일 | 상환 여부 |
주관회사 |
|---|---|---|---|---|---|---|---|---|---|
| - | - | - | - | - | - | - | - | - | - |
| 합 계 | - | - | - | - | - | - | - | - | - |
기업어음증권 미상환 잔액
| (기준일 : | 2024.12.31 | ) | (단위 : 원) |
| 잔여만기 | 10일 이하 | 10일초과 30일이하 |
30일초과 90일이하 |
90일초과 180일이하 |
180일초과 1년이하 |
1년초과 2년이하 |
2년초과 3년이하 |
3년 초과 | 합 계 | |
|---|---|---|---|---|---|---|---|---|---|---|
| 미상환 잔액 | 공모 | - | - | - | - | - | - | - | - | - |
| 사모 | - | - | - | - | - | - | - | - | - | |
| 합계 | - | - | - | - | - | - | - | - | - | |
단기사채 미상환 잔액
| (기준일 : | 2024.12.31 | ) | (단위 : 원) |
| 잔여만기 | 10일 이하 | 10일초과 30일이하 |
30일초과 90일이하 |
90일초과 180일이하 |
180일초과 1년이하 |
합 계 | 발행 한도 | 잔여 한도 | |
|---|---|---|---|---|---|---|---|---|---|
| 미상환 잔액 | 공모 | - | - | - | - | - | - | - | - |
| 사모 | - | - | - | - | - | - | - | - | |
| 합계 | - | - | - | - | - | - | - | - | |
회사채 미상환 잔액
| (기준일 : | 2024.12.31 | ) | (단위 : 백만원) |
| 잔여만기 | 1년 이하 | 1년초과 2년이하 |
2년초과 3년이하 |
3년초과 4년이하 |
4년초과 5년이하 |
5년초과 10년이하 |
10년초과 | 합 계 | |
|---|---|---|---|---|---|---|---|---|---|
| 미상환 잔액 | 공모 | - | - | - | - | - | - | - | - |
| 사모 | - | - | - | 1,249 | 10,290 | - | - | 11,539 | |
| 합계 | - | - | - | 1,249 | 10,290 | - | - | 11,539 | |
(주1) 미화로 발행된 외화 전환사채는 기말 외화평가를 반영한 금액을 기재하였습니다.
신종자본증권 미상환 잔액
| (기준일 : | 2024.12.31 | ) | (단위 : 원) |
| 잔여만기 | 1년 이하 | 1년초과 5년이하 |
5년초과 10년이하 |
10년초과 15년이하 |
15년초과 20년이하 |
20년초과 30년이하 |
30년초과 | 합 계 | |
|---|---|---|---|---|---|---|---|---|---|
| 미상환 잔액 | 공모 | - | - | - | - | - | - | - | - |
| 사모 | - | - | - | - | - | - | - | - | |
| 합계 | - | - | - | - | - | - | - | - | |
조건부자본증권 미상환 잔액
| (기준일 : | 2024.12.31 | ) | (단위 : 원) |
| 잔여만기 | 1년 이하 | 1년초과 2년이하 |
2년초과 3년이하 |
3년초과 4년이하 |
4년초과 5년이하 |
5년초과 10년이하 |
10년초과 20년이하 |
20년초과 30년이하 |
30년초과 | 합 계 | |
|---|---|---|---|---|---|---|---|---|---|---|---|
| 미상환 잔액 | 공모 | - | - | - | - | - | - | - | - | - | - |
| 사모 | - | - | - | - | - | - | - | - | - | - | |
| 합계 | - | - | - | - | - | - | - | - | - | - | |
7-2. 증권의 발행을 통해 조달된 자금의 사용실적
가. 공모자금의 사용내역
당사는 사업보고서 제출일 현재 해당사항이 없습니다
나. 사모자금의 사용내역
사모자금의 사용내역
| (기준일 : | 2024.12.31 | ) | (단위 : 백만원) |
| 구 분 | 회차 | 납입일 | 주요사항보고서의 자금사용 계획 |
실제 자금사용 내역 |
차이발생 사유 등 | ||
|---|---|---|---|---|---|---|---|
| 사용용도 | 조달금액 | 내용 | 금액 | ||||
| 제3자배정 유상증자 (전환우선주) |
5 | 2024.02.08 | 운영/시설자금 | 9,714 | 운영/시설자금 | 9,714 | - |
다. 미사용자금의 운용내역
당사는 사업보고서 제출일 현재 해당사항이 없습니다
8. 기타 재무에 관한 사항
가. 재무제표 재작성 등 유의사항
1) (연결)재무제표를 재작성한 경우 재작성사유, 내용 및 (연결)재무제표에 미치는 영향
당사는 사업보고서 제출일 현재 해당사항이 없습니다
2) 합병, 분할, 자산양수도, 영업양수도
당사는 사업보고서 제출일 현재 해당사항이 없습니다
3) 자산유동화와 관련한 자산매각의 회계처리 및 우발채무 등에 관한 사항
당사는 사업보고서 제출일 현재 해당사항이 없습니다
4) 기타 재무제표 이용에 유의하여야 할 사항
당사는 사업보고서 제출일 현재 해당사항이 없습니다
나. 대손충당금 설정현황
1) 대손충당금 설정내용
| (단위 : 천원) |
| 구분 | 계정과목 | 채권금액 | 대손충당금 | 대손충당금 설정률 |
| 제27기 | 미수금 | 46,954 | 9,456 | 20.1% |
| 장기미수금 | 863,901 | 863,901 | 100.0% | |
| 합계 | 910,855 | 873,357 | 95.9% | |
| 제26기 | 미수금 | 51,528 | 9,456 | 18.4% |
| 장기미수금 | 920,861 | 920,861 | 100.0% | |
| 합계 | 972,390 | 930,317 | 95.7% | |
| 제25기 | 미수금 | 84,373 | 9,456 | 11.2% |
| 장기미수금 | 2,846,314 | - | 0.0% | |
| 합계 | 2,930,688 | 9,456 | 0.3% |
2) 대손충당금 변동현황
| (단위 : 천원) |
| 구 분 | 제27기 | 제26기 | 제25기 |
| 1.기초 대손충당금 잔액 | 930,317 | 9,456 | - |
| 2. 순대손처리액(1)-(2)±(3) | - | - | - |
| (1)대손처리액(상각채권액) | - | - | - |
| (2)상각채권회수액 | - | - | - |
| (3)기타증감액 | - | - | - |
| 3. 대손상각비 계상(환입)액 | (56,960) | 920,861 | 9,456 |
| 4. 기말 대손충당금 잔액합계 | 873,357 | 930,317 | 9,456 |
3) 대손충당금 설정 기준
당사는 당기말 현재 매출채권 등의 회수가능성에 대한 개별분석 및 과거의 대손경험율을 토대로 하여 예상되는 대손추정액을 대손충당금으로 설정하고 있습니다.
4) 당해 사업연도말 현재 경과기간별 채권잔액 현황
| (단위 : 천원,%) |
| 경과기간 | 6월 이하 | 6월 초과 | 1년 초과 | 3년 초과 | 계 | |
| 구분 | 1년 이하 | 3년 이하 | ||||
| 금액 | 일반 | 37,499 | 9,456 | 863,901 | 910,855 | |
| 특수관계자 | - | |||||
| 계 | 37,499 | - | 9,456 | 863,901 | 910,855 | |
| 구성비율 | 4.12% | 0.00% | 1.04% | 94.85% | 100% | |
다. 재고자산 현황
당사는 사업보고서 제출일 현재 해당사항이 없습니다
라. 수주계약 현황
당사는 사업보고서 제출일 현재 해당사항이 없습니다
마. 금융자산 공정가치 평가내역
공정가치 평가내역은 본 공시서류의 "III. 재무에 관한 사항 - 5. 재무제표 주석 - 7. 범주별금융상품 - (4) 금융상품의 공정가치를 참조하시길 바랍니다
IV. 이사의 경영진단 및 분석의견
1. 예측정보에 대한 주의사항
본 자료는 추정과 예측 정보를 포함하고 있습니다. 이는 합리적 근거에 따른 과거 및 현재에 대한 추정과 향후 경영환경과 관련된 미래 예측과 관련된 것입니다. 따라서, 이사의 경영진단 및 분석의견은 작성시점 회사 현황 및 시장환경에 대한 추정과 미래경영환경에 대한 예측을 기초로 하고 있기 때문에 결과적으로 정확하지 못한 것으로판명될 수도 있습니다.
이러한 불확실성을 초래하는 요인에는 회사의 전략적 의사결정 등과 관련된 내부요인과 이자율, 환율 및 파트너사, 경쟁사 정책 변화 등의 외부요인이 있습니다. 회사의내부/외부 환경에 대한 다양한 불확실성으로 인해 회사의 향후 경영실적은 '예측정보'에 명시되거나 묵시적으로 암시된 내용과 중대한 차이가 있을 수 있습니다.
회사는 본 보고서 작성시점 이후에 발생하는 위험 또는 불확실성으로 인하여 예측정보에 기재한 사항을 수정하기 위하여 정정보고서를 작성 및 공시할 예정이 없음에 유의하여 주시기 바랍니다.
2. 경영진단 개요 (재무상태 및 영업성과)
가. 요약재무상태표
| (단위: 천원, %) |
| 구 분 | 제 27 기 | 제 26 기 | 증감 | 증감율 |
|---|---|---|---|---|
| 유동자산 | 3,651,296 | 8,607,550 | (4,956,254) | -57.58 |
| 비유동자산 | 132,002,541 | 112,676,727 | 19,325,814 | 17.15 |
| 자산총계 | 135,653,837 | 121,284,278 | 14,369,559 | 11.85 |
| 유동부채 | 55,853,421 | 78,249,976 | (22,396,556) | -28.62 |
| 비유동부채 | 32,332,933 | 17,401,785 | 14,931,148 | 85.80 |
| 부채총계 | 88,186,354 | 95,651,761 | (7,465,407) | -7.80 |
| 자본금 | 10,457,121 | 8,485,287 | 1,971,834 | 23.24 |
| 자본잉여금 | 71,611,651 | 45,806,595 | 25,805,056 | 56.33 |
| 기타자본항목 | 7,410 | 294,848 | (287,438) | -97.49 |
| 이익잉여금 | (34,608,698) | (28,954,213) | (5,654,485) | 19.53 |
| 자본총계 | 47,467,484 | 25,632,517 | 21,834,967 | 85.18 |
| 유동비율 | 6.54 | 11.00 | -4.46 | - |
| 부채비율 | 185.78 | 373.17 | -187.38 | - |
※ 상기의 요약재무상태표는 한국채택국제회계기준(K-IFRS)에 따라 작성되었습니다.
1) 자산
당기말 자산은 1,357억원이며, 이중 유동자산은 37억원, 비유동자산은 1,320억원입니다. 자산총계는 전년대비 144억원(11.85%) 증가한 1,357억원으로 유상증자 등이 주된요인입니다.
2) 부채
당기말 부채는 881억원이며, 이중 유동부채는 559억원, 비유동부채는 323억원입니다. 부채총계는 전년대비 75억원(-7.80%) 감소한 881억원으로 건설중인자산에 따른 차입금 증가 등이 주된요인입니다.
3) 자본
당기말 자본은 475억원이며, 전기말 256억원보다 218억원(85.18%)이 증가하였습니다. 자본총계는 전년대비 218억원(85.18%) 증가한 475억원으로 유상증자 등이 주된요인입니다.
나. 요약손익계산서
| (단위: 천원, %) |
| 구 분 | 제 27 기 | 제 26 기 | 증감 | 증감율 |
|---|---|---|---|---|
| 매출 | 682,717 | 1,105,040 | (422,323) | -38.22 |
| 매출원가 | 37,468 | 26,100 | 11,368 | - |
| 매출총이익 | 645,250 | 1,078,940 | (433,691) | -40.20 |
| 판매비와관리비 | 17,310,122 | 11,151,182 | 6,158,940 | 55.23 |
| 영업손실 | (16,664,873) | (10,072,242) | (6,592,631) | 65.45 |
| 법인세비용차감전순손실 | (5,661,993) | 8,969,686 | (14,631,678) | -163.12 |
| 당기순손실 | (5,654,485) | 8,964,943 | (14,619,428) | -163.07 |
| 매출총이익율 | 94.51 | 97.64 | -3.13 | - |
| 영업이익율 | -2440.96 | -911.48 | -1529.48 | - |
※ 상기의 요약손익계산서는 한국채택국제회계기준(K-IFRS)에 따라 작성되었습니다.
1) 매출
당기매출은 6.8억원이며, 이 중 기술이전매출은 6억원으로 전체의 88%, 용역매출은 0.8억원으로 전체의 12%로 구성되어 있습니다. 기술이전 매출은 제약/바이오산업 특성 상, 비경상적으로 발생하며, 기술이전계약 Milestone 지급조건에 따라 매출발생 시기의 변동성이 클 수 있습니다. 매출은 전년대비 38.22% 감소하였습니다.
2) 영업손실
당기 영업손실은 전기 대비 66억원 악화된 167억원이며, 본격적인 임상2상 진입에 따른 연구개발비 증가와 마곡PF실행의 금융수수료 지출에 기인합니다.
3) 당기순손실
당기순손실은 전년대비 146억원 증가한 57억원 이며, 이는 연구개발비 증가 및 복합금융상품 평가이익 감소가 주요인입니다.
다. 사업부문별 영업실적
당사의 사업부문은 신약연구개발의 단일 사업부문으로 구성되어 있습니다.
신약 연구개발 및 사업화와 연구용역 서비스를 제공합니다.
| (단위: 천원, %) |
| 사업부문 | 매출유형 | 품목 | 구분 | 제 27 기 | 제 26 기 | 제 25 기 | |||
|---|---|---|---|---|---|---|---|---|---|
| 금액 | 비중 | 금액 | 비중 | 금액 | 비중 | ||||
| 신약연구개발 | 기술이전 | NTIG 플랫폼 |
내수 | 500,000 | 73.24 | 300,000 | 27.15 | - | - |
| Super EGF | 내수 | 100,000 | 14.65 | 100,000 | 9.05 | 100,000 | 22.22 | ||
| lgE Trap | 내수 | - | - | 404,523 | 36.61 | 350,000 | 77.78 | ||
| FSH Royalty |
내수 | - | - | - | - | - | - | ||
| 대사성질환 치료물질 |
내수 | - | - | 250,000 | 22.62 | - | - | ||
| 용역매출 | 연구용역 | 내수 | 82,717 | 12.12 | 50,517 | 4.57 | - | - | |
| 합계 | 내수 | 682,717 | 100.00 | 1,105,040 | 100.00 | 450,000 | 100.00 | ||
1) 신약개발 시장환경
당사는 “면역글로불린 기반 다중 표적 융합단백질 (Novel Tri-ImmunoGlobulin, NTIG; 이하 “NTIG®“)” 플랫폼 기술을 바탕으로 완전한 치료법이 없거나 의학적 미충족 수요가 높은 질환 분야의 신약을 개발하는 바이오의약품 전문회사입니다.
당사는 플랫폼 기술을 이용한 단백질 치료제를 개발하여 사업화를 하고 있습니다.
바이오의약품은 백신과 혈액제제 등으로 일컬어지는 1세대 생체의약품(Biologics)을 시작으로 하여, 유전자 조작 및 세포배양기술을 도입한 재조합의약품과 세포배양의약품을 거쳐, 세포융합기술 및 정보기술 등을 접목한 단일 표적 단클론 항체, 유전자 치료제, 세포 치료제, DNA 백신 등과 같은 첨단 바이오의약품으로 발전해왔으며, 이러한 첨단 바이오의약품은 더 나아가 이중/삼중 표적 융합 단백질 또는 항체 등의 다중 표적 단백질과 RNA 백신 및 치료제를 포함하여 그 범위가 확대되었습니다.
바이오의약품시장 규모는 2022년 기준 4,310억 달러 규모에서 향후 5년간 2,350억 달러가 증가해 2027년에는 6,660억 달러에 달할 것으로 전망되며, 이는 전체 의약품 시장의 35% 비중으로 시장성장을 견인할 것으로 전망됩니다.
질환별로 보면 향후 5년간 성장세에 크게 기여할 분야는 항암제, 면역치료제, 비만치료제로 전망되며, 당사에서 현재 개발하고 있는 비만당뇨치료물질이 포함되어 있어 지속적인 성장을 이끌수 있을 것으로 사료됩니다.
2) 영업실적
당사의 사업화의 핵심은 파트너쉽과 기술이전에 있습니다.
당사는 NTIG 플랫폼을 적용한 바이오의약품 기술이전으로 주된 수익을 창출해 왔습니다.
당기 매출 6.8억원은 NTIG플랫폼 기술료 5억원, ㈜한섬라이프앤에 허여한 화장품용Super EGF 기술료로 0.8억원으로 구성됩니다.
당사는 현재 개발중인 파이프라인의 연구결과를 바탕으로 국내외 제약/바이오사로의 기술이전/수출을 본격적으로 착수할 계획이며, 지속적이고 안정적인 수익창출을 목표하고 있습니다.
3. 주요성과지표
| 구분 | 제 27 기 | 제 26 기 | 비고 | |
|---|---|---|---|---|
| 안정성비율 | 유동비율 | 6.54% | 11.00% | 유동자산/유동부채 |
| 부채비율 | 185.78% | 373.17% | 부채총계/자본총계 | |
| 수익성비율 | 영업이익율 | -2440.96% | -911.48% | 영업이익/매출액 |
| 순이익율 | -828.23% | 811.28% | 당기순이익/매출액 | |
| 성장성지표 | 매출액증가율 | -38.22% | 145.56% | (당기매출/전기매출)-1 |
| 영업이익증가율 | - | - | (당기영업이익/전기영업이익)-1 | |
당기 유동비율은 6.54%, 부채비율은 185.78%입니다. 유상증자로 인해 자본총계가 증가하여 전기 대비 부채비율은 감소하였습니다. 자금조달을 통해 부채비율은 지속적으로 개선될 것으로 예상됩니다.
4. 유동성 및 자금조달과 지출
가. 요약현금흐름표
| (단위: 천원, %) |
| 구 분 | 제 27 기 | 제 26 기 | 증감 | 증감율 |
|---|---|---|---|---|
| 영업활동 현금흐름 | (14,136,077) | (15,101,196) | 965,120 | -6.39 |
| 투자활동 현금흐름 | (9,241,446) | (29,498,640) | 20,257,194 | -68.67 |
| 재무활동 현금흐름 | 21,707,360 | 47,008,557 | (25,301,196) | -53.82 |
| 현금및현금성자산의 순증가 | (1,670,163) | 2,408,720 | (4,078,883) | -169.34 |
| 기초의 현금및현금성자산 | 2,427,555 | 18,835 | 2,408,720 | 12788.85 |
| 기말의 현금및현금성자산 | 757,392 | 2,427,555 | (1,670,163) | -68.80 |
2024년말 현금및현금성자산은 전기말 대비 17억 감소하였습니다.
나. 자금조달 내역
1) 금융기관 차입금 증감
| (단위: 천원) |
| 구 분 | 내역 | 이자율 | 제 27 기 | 제 26 기 | 증 감 |
|---|---|---|---|---|---|
| 금융기관 단기차입금 | 3,939,000 | 4,500,000 | (561,000) | ||
| 하나은행 | 일반자금 | 4.70% ~ 4.78% | 3,750,000 | 4,500,000 | (750,000) |
| 한국투자증권 | 주식담보 | 7.50% | 189,000 | - | 189,000 |
| 금융기관 장기차입금 | 43,085,712 | 28,700,382 | 14,385,330 | ||
| 우리은행 | 일반자금(*1) | 3.93% ~ 4.97% | 13,350,000 | 13,950,000 | (600,000) |
| 마곡컨소시엄제일차A | 시설자금 | 8.00% | 11,235,712 | 2,150,382 | 9,085,330 |
| 마곡컨소시엄제일차B | 시설자금 | 11.00% | 18,500,000 | 12,600,000 | 5,900,000 |
| 합계 | 47,024,712 | 33,200,382 | 13,824,330 |
상기 금액은 할인하지 않은 명목금액을 기준으로 기재하였습니다.
(*1)우리은행 일반자금대출은 25년 9월 만기일정이 도래하지만, 연장계획에 따라 장기차입금 유동성으로 대체하였습니다.
당사는 연구개발 및 연구인프라 구축을 위하여 금융기관으로부터 자금을 차입하였으며, 당사 금융자산과 토지, 건물을 담보로 제공하고 있습니다.
상세사항은 'III. 재무에 관한사항 - 5. 재무제표 주석'을 참고하시기 바랍니다.
2) 유상증자
| (단위: 천원) |
| 구 분 | 제 27 기 | 제 26 기 |
|---|---|---|
| 유상증자 | 9,707,895 | 26,975,040 |
| 합계 | 9,707,895 | 26,975,040 |
당사는 당기 중 연구개발비 및 운영자금 조달 목적으로 제5회 전환우선주를 발행하였습니다.
다. 주요자금집행
(1) 연구개발비 집행
바이오의약품은 엄격한 규제가 적용되는 인허가 단계를 포함한 다단계의 개발 과정이 필요합니다. 당사가 개발하고 있는 주요 파이프라인은 전임상 단계에 진입해 있습니다. 임상진입을 위한 시료생산, 독성시험 등의 연구개발비 지출이 필요합니다.
당기 경상연구개발비는 129억원으로 전기 57억원 대비 72억원 증가하였으며, 이는 판매비와관리비 173억원 대비 74.7%를 차지합니다.
(2) R&D센터 건설비용
당사는 연구기반시설 확충을 위해 R&D센터 설립을 진행하고 있습니다.
당기 R&D센터 건설과 관련하여 건설자금으로 167억원을 집행하였습니다.
(3) 무형자산 취득
당사는 대사성질환 파이프라인 라이선스 금액으로 22억원을 집행하였습니다.
5. 부외거래
당사는 보고서 작성기준일 현재 해당사항이 없습니다.
6. 그 밖에 투자의사결정에 필요한 사항
가. 중요한 회계정책 및 추정에 관한 사항
'III. 재무에 관한사항 - 5. 재무제표 주석'을 참고하시기 바랍니다.
나. 환경 및 종업원 등에 관한 사항
환경과 종업원 등에 관한 사항과 관련하여 현재 당사의 재무상태 및 영업실적에 중대한 영향을 미칠 수 있는 사항은 없습니다.
종업원 등에 관한 사항은 ' VIII. 임원 및 직원 등에 관한 사항 '을 참고하시기 바랍니다.
다. 법규상의 규제에 관한 사항
당사가 영위하는 업종에서 당사의 재무상태 및 영업실적에 중대한 영향을 미칠수 있는 법규상의 규제 등에 대해서는 해당사항이 없습니다.
라. 파생상품 및 위험관리정책에 관한 사항
1) 파생상품
당사는 보고서 작성기준일 현재 해당사항이 없습니다.
2) 위험관리정책
당사는 금리위험, 가격위험, 환위험 등 다양한 시장위험에 노출되어 있습니다. 그러므로 직면한 위험을 식별 및 분석하고, 적절한 위험 한계치 및 통제를 설정하고자 당사는 위험관리 정책을 수립하여 시행하고 있습니다.
이에 대한 사항은 'Ⅲ.재무에 관한 사항 - 5. 재무재표 주석'을 참조하시기 바랍니다.
V. 회계감사인의 감사의견 등
1. 외부감사에 관한 사항
1. 회계감사인의 명칭 및 감사의견(검토의견 포함한다. 이하 이 조에서 같다)을 다음의 표에 따라 기재한다.
회계감사인의 명칭 및 감사의견
| 사업연도 | 구분 | 감사인 | 감사의견 | 의견변형사유 | 계속기업 관련 중요한 불확실성 |
강조사항 | 핵심감사사항 |
|---|---|---|---|---|---|---|---|
| 제27기 (당기) |
감사보고서 | 삼일회계법인 | 적정의견 | - | - | - | - |
| 연결감사 보고서 |
- | - | - | - | - | - | |
| 제26기 (전기) |
감사보고서 | 태성회계법인 | 적정의견 | - | - | - | - |
| 연결감사 보고서 |
- | - | - | - | - | - | |
| 제25기 (전전기) |
감사보고서 | 태성회계법인 | 적정의견 | - | - | - | - |
| 연결감사 보고서 |
- | - | - | - | - | - |
2. 감사용역 체결현황은 다음의 표에 따라 기재한다.
감사용역 체결현황
| (단위 : 백만원, 시간) |
| 사업연도 | 감사인 | 내 용 | 감사계약내역 | 실제수행내역 | ||
|---|---|---|---|---|---|---|
| 보수 | 시간 | 보수 | 시간 | |||
| 제27기(당기) | 삼일회계법인 | 회계감사인의 감사활동 | 98 | 820 | 98 | 882 |
| 제26기(전기) | 태성회계법인 | 회계감사인의 감사활동 | 45 | 316 | 45 | 316 |
| 제25기(전전기) | 태성회계법인 | 회계감사인의 감사활동 | 15 | 295 | 15 | 295 |
3. 회계감사인과의 비감사용역 계약체결 현황은 다음의 표에 따라 기재한다.
| 사업연도 | 계약체결일 | 용역내용 | 용역수행기간 | 용역보수 | 비고 |
|---|---|---|---|---|---|
| 제27기(당기) | - | - | - | - | - |
| - | - | - | - | - | |
| 제26기(전기) | - | - | - | - | - |
| - | - | - | - | - | |
| 제25기(전전기) | - | - | - | - | - |
| - | - | - | - | - |
4. 재무제표 중 이해관계자의 판단에 상당한 영향을 미칠 수 있는 사항에 대해 내부감사기구가 회계감사인과 논의한 결과를 다음의 표에 따라 기재한다.
| 구분 | 일자 | 참석자 | 방식 | 주요 논의 내용 |
|---|---|---|---|---|
| 1 | 2024.05.30 | 회사3인, 감사인2인 | 대면회의 | 감사계획 |
| 2 | 2024.11.28 | 회사3인, 감사인3인 | 대면회의 | 중간감사 경과보고 |
5. 조정협의회 주요 협의내용
당사는 사업보고서 제출일 현재 해당사항이 없습니다
6. 회계감사인의 변경
당사는 제27기(당기) 회계감사인을 태성회계법인에서 삼일회계법인으로 변경하였습니다.
이는 「주식회사 등의 외부감사에 관한 법률」 제11조, 동법 시행령 제 17조 및 「외부감사 및 회계 등에 관한 규정」 제10조 및 제15조에 의거하여 감사인 지정에 따른 것입니다.
2. 내부통제에 관한 사항
| 사업연도 | 감사인 | 검토의견 | 지적사항 |
|---|---|---|---|
| 제27기(당기) | 삼일회계법인 | [검토의견]'내부회계관리제도 평가 및 보고 모범규준' 제4장 '중소기업에 대한 적용'에 따라 작성되지 않았다고 판단하게 하는 점이 발견되지 아니하였습니다. | - |
| 제26기(전기) | 태성회계법인 | [검토의견]'내부회계관리제도 평가 및 보고 모범규준'제4장 '중소기업에 대한 적용'에 따라 작성되지 않았다고 판단하게 하는 점이 발견되지 아니하였습니다 | - |
| 제25기(전전기) | 태성회계법인 | - | - |
당사는 2023년 11월 15일 한국거래소 코넥스시장에 상장하여 2022사업연도까지 회계감사인으로부터 내부회계관리제도의 검토를 받지 아니하였습니다.
VI. 이사회 등 회사의 기관에 관한 사항
1. 이사회에 관한 사항
가. 이사회 구성 개요
당사의 이사회는 총 7명으로, 1명의 사내이사, 2명의 사외이사, 4명의 기타비상무이사로 구성되어 있습니다.
이사회의 독립성을 확보하고 감독업무의 투명성을 높이기 위해 이사회 의장은 대표이사가 아닌 김도연 사외이사가 담당하고 있습니다.
| 직 명 | 성 명 | 활동분야 | 회사와의 거래 | 최대주주와의관계 |
| 사내이사/대표이사 | 김종균 | 대표이사 | 없음 | 해당없음 |
| 사외이사 | 김도연 | 이사회의장/사외의사 | 없음 | 해당없음 |
| 사외이사 | 송창준 | 사외이사 | 없음 | 해당없음 |
| 기타비상무이사 | 지조한 | 기타비상무이사 | 없음 | 해당없음 |
| 기타비상무이사 | 조욱제 | 기타비상무이사 | 없음 | 최대주주의 임원 |
| 기타비상무이사 | 김열홍 | 기타비상무이사 | 없음 | 최대주주의 임원 |
| 기타비상무이사 | 성영철 | 기타비상무이사 | 없음 | 해당없음 |
각 이사의 주요 이력 및 업무분장은 'VIII. 임원 및 직원 등에 관한 사항'의 가. 임원현황을 참조하시기 바랍니다.
나. 이사회 운영규정
당사의 '이사회 운영규정'에서 정하는 이사회의 운영과 관련된 주요내용은 아래와 같습니다.
| 이사회 운영규정 | |
| 제 5 조 [ 의장 ] | 이사회의 의장은 대표이사 또는 이사회에서 따로 정한 이사가 있을 때에는 그 이사가 맡으며, 유고시에는 정관 제35조의 순서로 의장이 된다. |
| 제 6 조 [ 종류 ] | ① 이사회는 정기이사회와 임시이사회로 구분한다. ② 정기이사회는 분기별 1회 개최하고, 임시이사회는 경영상 필요가 있는 경우 소집절차에 따라 수시로 개최한다. |
| 제 7 조 [ 소집 ] | ③ 이사회는 의장이 소집한다. 다만 의장이 아닌 이사는 의장에게 이사회 소집을 요구할 수 있으며, 의장이 정당한 이유 없이 이를 거절하는 경우에는 다른 이사가 이사회를 소집할 수 있다. ④ 이사회를 소집할 때에는 이사회일 7일 전 까지 각 이사 및 감사에 대하여 소집일시, 장소를 기재한 소집통지서를 서면 또는 전자문서로 통지하여 소집하는 것을 원칙으로 한다. 다만 긴급한 경영상 사정이 있는 경우 회일 1일전에 통지함으로써 소집할 수 있으며, 이사 및 감사 전원의 동의가 있을 때에는 소집절차를 생략할 수 있다. |
| 제 8 조 [ 결의방법 ] | ① 이사회의 결의는 재적이사 과반수의 출석과 출석이사 과반수로 결정한다. 다만, 상법 제397조의 2(회사기회유용금지) 및 제398조(자기거래금지)에 해당하는 사안에 대한 이사회 결의는 재적 이사 3분의 2 이상의 수로 한다. ② 이사회의 이사의 전부 또는 일부가 직접 회의에 출석하지 아니하고 모든 이사가 음성을 동시에 송,수신하는 통신 수단에 의하여 결의에 참가하는 것을 허용할수 있으며, 이 경우 당해 이사는 이사회에 직접 출석한 것으로 본다. ③ 이사회의 결의에 관하여 특별한 이해관계가 있는 자는 의결권을 행사하지 못하며 의사정족수에는 포함되나 의결권의 수에 산입하지 않는다. |
다. 중요 의결사항 등 (2024년 1월 1일 ~ 2024년 12월 31일)
| 차수 | 개최일자 | 의안내용 | 가결 여부 |
사내이사 | 사외이사 | 기타비상무이사 | |||||||
| 김종균 (출석률: 100%) |
진현탁 (출석률: 75.0%) |
조상헌 (출석률: 100%) |
김도연 (출석률: 100%) |
송창준 (출석률: 100%) |
지조한 (출석률: 100%) |
김재용 (출석률: 100%) |
조욱제 (출석률: 80.0%) |
김열홍 (출석률: 80.0%) |
성영철 (출석률: 100%) |
||||
| 제1차 | 2024-01-31 | 제1호 의안 : 전환우선주식 발행(제3자 배정)의 건 | 가결 | 찬성 | 찬성 | 찬성 | 찬성 | 찬성 | 찬성 | 찬성 | 해당없음 (신규선임) |
해당없음 (신규선임) |
해당없음 (신규선임) |
| 제2차 | 2024-02-28 | 제1호 의안 : PG-102 공정개발 및 임상시료 생산 계약의건 | 가결 | 찬성 | 찬성 | 해당없음 (사임) |
찬성 | 찬성 | 찬성 | 찬성 | 해당없음 (신규선임) |
해당없음 (신규선임) |
해당없음 (신규선임) |
| 제3차 | 2024-03-11 | 제1호 의안 : 제26기 재무제표 및 이익잉여금(결손금) 처분계산서 보고의 건 제2호 의안 : 내부회계관리제도 운영실태 보고의건 제3호 의안 : 주식매수선택권 행사에 따른 신주발행의 건 제4호 의안 : 주식매수선택권 부여 취소의 건 제5호 의안 : 2024년 사업계획 보고의 건 |
가결 | 찬성 | 불참 | 해당없음 (사임) |
찬성 | 찬성 | 찬성 | 해당없음 (사임) |
해당없음 (신규선임) |
해당없음 (신규선임) |
해당없음 (신규선임) |
| 제4차 | 2024-03-21 | 제1호 의안 : 임원 상여 지급의 건 | 가결 | 찬성 | 찬성 | 해당없음 (사임) |
찬성 | 찬성 | 찬성 | 해당없음 (사임) |
해당없음 (신규선임) |
해당없음 (신규선임) |
해당없음 (신규선임) |
| 제5차 | 2024-03-28 | 제1호 의안 : 이사회 의장 선임의 건 제2호 의안 : 지정감사 신청의 건 |
가결 | 찬성 | 해당없음 (임기만료) |
해당없음 (사임) |
찬성 | 찬성 | 찬성 | 해당없음 (사임) |
찬성 | 불참 | 찬성 |
| 제6차 | 2024-07-01 | 제1호 의안 : 주식매수선택권 부여 취소의 건 제2호 의안 : 실적 및 계획 보고의 건(보고안건) |
가결 - 보고 |
찬성 | 해당없음 (임기만료) |
해당없음 (사임) |
찬성 | 찬성 | 찬성 | 해당없음 (사임) |
찬성 | 찬성 | 찬성 |
| 제7차 | 2024-08-06 | 제1호 의안 : 한섬라이프앤 지분 매각의 건 제2호 의안 : 전환사채 만기전 취득의 건 제3호 의안 : 주식매수선택권 부여의 건 |
가결 | 찬성 | 해당없음 (임기만료) |
해당없음 (사임) |
찬성 | 찬성 | 찬성 | 해당없음 (사임) |
찬성 | 찬성 | 찬성 |
| 제8차 | 2024-09-30 | 제1호 의안 : 경영경과 보고, 3분기 실적 및 계획 보고의 건 | - 보고 |
찬성 | 해당없음 (임기만료) |
해당없음 (사임) |
찬성 | 찬성 | 찬성 | 해당없음 (사임) |
불참 | 찬성 | 찬성 |
| 제9차 | 2024-12-31 | 제1호 의안 : 주식매수선택권 부여 취소의 건 제2호 의안 : 2024년 실적 및 2025년 사업계획 보고의 건 |
가결 - 보고 |
찬성 | 해당없음 (임기만료) |
해당없음 (사임) |
찬성 | 찬성 | 찬성 | 해당없음 (사임) |
찬성 | 찬성 | 찬성 |
- 사내이사 조상헌은 2024년 02월 사임하였습니다.
- 기타비상무이사 김재용은 2024년 03월 사임하였습니다.
- 사내이사 진현탁은 2024년 03월 임기만료되었습니다.
- 기타비상무이사 조욱제는 2024년 03월 정기주주총회에서 신규선임되었습니다.
- 기타비상무이사 김열홍은 2024년 03월 정기주주총회에서 신규선임되었습니다.
- 기타비상무이사 성영철은 2024년 03월 정기주주총회에서 신규선임되었습니다.
- 사외이사 김도연은 2024년 03월 이사회에서 의장으로 선임 되었습니다.
라. 이사의 독립성
이사는 상법 등 관계법령상의 절차를 준수하여 주주총회에서 선임하며, 회사 경영의 중요한 의사결정과 업무집행은 이사회의 심의 및 결정을 통하여 이루어지고 있습니다.
또한 당사는 대주주 등의 독단적인 경영과 이로 인한 소액주주의 이익 침해가 발생하지 않도록 이사회 운영규정을 제정하여 성실히 준수하고 있습니다.
마. 사외이사 및 그 변동현황
| (단위 : 명) |
| 이사의 수 | 사외이사 수 | 사외이사 변동현황 | ||
|---|---|---|---|---|
| 선임 | 해임 | 중도퇴임 | ||
| 7 | 2 | 0 | 0 | 0 |
- 2024년 03월 정기주주총회에서 기타비상무이사 조욱제, 김열홍, 성영철이 신규 선임되었습니다.
사외이사 교육 미실시 내역
| 사외이사 교육 실시여부 | 사외이사 교육 미실시 사유 |
|---|---|
| 미실시 | 사외이사에 대한 별도의 교육시간을 두고 있지 않으나 회사의 현황 및 이사로서의 의무에 대한 내용은 선임시 또는 필요시 수시로 전달하고 있습니다. |
2. 감사제도에 관한 사항
가. 감사의 인적사항
당사는 현재 감사위원회를 별도로 설치하고 있지 않습니다. 하지만 정관 및 감사직무규정에 의거 감사의 권한, 책임, 운영 방안 등을 규정하고 있습니다.
현재 감사1인을 두고 있으며 감사에 관한 사항은 다음과 같습니다.
| 성명 | 주요경력 | 결격요건 여부 | 비고 |
| 이창훈 | 법무법인한원 변호사 前) 학교법인 송호학원 감사 前) 주식회사 제넥신 감사 |
없음 | 비상근 (2023.08.08 선임) |
나. 감사의 독립성
감사는 주주총회의 결의로 선임하며, 경영층이 채택한 내부통제 정책 및 제도의 적정성과 효과성에 대하여 독립적이고 객관적인 평가를 수행하고 있습니다.
감사의 감사업무 수행은 회계감사를 위해 재무제표 등 회계관련 서류 및 회계법인의 감사절차와 감사결과를 검토합니다.
또한, 수시감사 및 정기감사를 통해 재무제표 등과 기업 제반 현황에 대한 감사를 실시합니다.
| 구분 | 내용 |
| 정관 제47조 (감사의 직무) |
① 감사는 당 회사의 회계와 업무를 감사한다. ② 감사는 회의의 목적사항과 소집의 이유를 기재한 서면을 이사회에 제출하여 임시총회의 소집을 청구할 수 있다. ③ 감사는 그 직무를 수행하기 위하여 필요한 때에는 자회사에 대하여 영업의 보고를 요구할 수 있다. 이 경우 자회사가 지체 없이 보고를 하지 아니할 때 또는 그 보고의 내용을 확인할 필요가 있1는 때에는 자회사의 업무와 재산 상태를 조사 할 수 있다. ④ 감사에 대해서는 제39조제3항의 규정을 준용한다. ⑤ 감사는 회사의 비용으로 전문가의 도움을 구할 수 있다. ⑥ 감사는 필요하면 회의의 목적사항과 소집이유를 적은 서면을 이사(소집권자가 있는 경우에는 소집권자)에게 제출하여 이사회 소집을 청구할 수 있다. ⑦ 제6항의 청구를 하였는데도 이사가 지체 없이 이사회를 소집하지 아니하면 그 청구한 감사가 이사회를 소집할 수 있다. |
다. 감사의 주요 활동 내용
| 개최일자 | 의 안 내 용 | 감사 이창훈 |
| 2024-01-31 | 제1호 의안 : 전환우선주식 발행(제3자 배정)의 건 | 참석 |
| 2024-02-28 | 제1호 의안 : PG-102 공정개발 및 임상시료 생산 계약의건 | 참석 |
| 2024-03-11 | 제1호 의안 : 제26기 재무제표 및 이익잉여금(결손금) 처분계산서 보고의 건 제2호 의안 : 내부회계관리제도 운영실태 보고의건 제3호 의안 : 주식매수선택권 행사에 따른 신주발행의 건 제4호 의안 : 주식매수선택권 부여 취소의 건 제5호 의안 : 2024년 사업계획 보고의 건 |
참석 |
| 2024-03-21 | 제1호 의안 : 임원 상여 지급의 건 | 참석 |
| 2024-03-28 | 제1호 의안 : 이사회 의장 선임의 건 제2호 의안 : 지정감사 신청의 건 |
참석 |
| 2024-07-01 | 제1호 의안 : 주식매수선택권 부여 취소의 건 제2호 의안 : 실적 및 계획 보고의 건(보고안건) |
참석 |
| 2024-08-06 | 제1호 의안 : 한섬라이프앤 지분 매각의 건 제2호 의안 : 전환사채 만기전 취득의 건 제3호 의안 : 주식매수선택권 부여의 건 |
참석 |
| 2024-09-30 | 제1호 의안 : 경영경과 보고, 3분기 실적 및 계획 보고의 건 | 참석 |
| 2024-12-31 | 제1호 의안 : 주식매수선택권 부여 취소의 건 제2호 의안 : 2024년 실적 및 2025년 사업계획 보고의 건 |
참석 |
라. 감사 교육 미실시 내역
| 감사 교육 실시여부 | 감사 교육 미실시 사유 |
|---|---|
| 미실시 | 경영전반에 관한 감사직무업무 수행이 가능하도록 관련 자료와 정보를 제공하고 있으며, 별도의 교육은 진행하지 않고 있습니다. |
마. 감사 지원조직 현황
| 부서(팀)명 | 직원수(명) | 직위(근속연수) | 주요 활동내역 |
| 법무팀 | 1 | 임원 1명 (평균 근속연수 2년 9개월 ) |
- 주요 경영사항 감사 보고 - 감사업무 지원 |
3. 주주총회 등에 관한 사항
가. 투표제도 현황
| (기준일 : | 2024.12.31 | ) |
| 투표제도 종류 | 집중투표제 | 서면투표제 | 전자투표제 |
|---|---|---|---|
| 도입여부 | 배제 | 미도입 | 미도입 |
| 실시여부 | - | - | - |
나. 소수주주권의 행사여부
당사는 사업보고서 제출일 현재 해당사항이 없습니다.
다. 경영권 경쟁 여부
당사는 사업보고서 제출일 현재 해당사항이 없습니다.
라. 의결권 현황
| (기준일 : | 2024.12.31 | ) | (단위 : 주) |
| 구 분 | 주식의 종류 | 주식수 | 비고 |
|---|---|---|---|
| 발행주식총수(A) | 보통주 | 14,188,228 | - |
| 우선주 | 8,742,513 | - | |
| 의결권없는 주식수(B) | 보통주 | 3,000 | - |
| 우선주 | - | - | |
| 정관에 의하여 의결권 행사가 배제된 주식수(C) | 보통주 | - | - |
| 우선주 | - | - | |
| 기타 법률에 의하여 의결권 행사가 제한된 주식수(D) |
보통주 | - | - |
| 우선주 | - | - | |
| 의결권이 부활된 주식수(E) | 보통주 | - | - |
| 우선주 | - | - | |
| 의결권을 행사할 수 있는 주식수 (F = A - B - C - D + E) |
보통주 | 14,185,228 | - |
| 우선주 | 8,742,513 | - |
* 의결권 없는 주식수는 자기주식 3,000주 입니다.
마. 주식사무
| 정관상 신주인수권의 내용 |
제10조(신주인수권) ① 주주는 그가 소유한 주식의 수에 비례하여 신주의 배정을 받을 권리를 갖는다. ② 회사는 제1항의 규정에도 불구하고 다음 각 호의 어느 하나에 해당하는 경우 이사회의 결의로 주주 외의 자에게 신주를 배정할 수 있다. 1. 발행주식총수의 100분의 30을 초과하지 않는 범위 내에서 「자본시장과 금융투자업에 관한 법률」제165조의6에 따라 일반공모증자 방식으로 신주를 발행하는 경우 2. 상법 제542조의3에 따른 주식매수선택권의 행사로 인하여 신주를 발행하는 경우 3. 발행하는 주식총수의 100분의 20 범위 내에서 우리사주조합원에게 주식을 우선배정하는 경우 4. 근로복지기본법 제39조의 규정에 의한 우리사주매수선택권의 행사로 인하여 신주를 발행하는 경우 5. 발행주식총수의 100분의 50을 초과하지 않는 범위 내에서 긴급한 자금조달을 위하여 국내외 금융기관 또는 기관투자자에게 신주를 발행하는 경우 6. 발행주식총수의 100분의 50을 초과하지 않는 범위 내에서 사업상 중요한 기술도입, 연구개발, 생산판매 자본제휴를 위하여 그 상대방에게 신주를 발행하는 경우 7. 주권을 코스닥시장에 상장하기 위하여 신주를 모집하거나 인수인에게 인수하게 하는 경우 8. 증권시장 상장을 위한 기업공개업무를 주관하는 대표주관회사에게 기업공개 당시 공모주식총수의 100분의 10을 초과하지 않는 범위 내에서 신주를 발행하는 경우 9. 우리사주조합에 신주를 배정하는 경우 ③ 제2항 각 호 중 어느 하나의 규정에 의해 신주를 발행할 경우 발행할 주식의 종류와 수 및 발행가격 등은 이사회의 결의로 정한다. ④ 신주인수권의 포기 또는 상실에 따른 주식과 신주배정에서 발생한 단주에 대한 처리방법은 이사회의 결의로 정한다. |
||
| 결 산 일 | 매년 12월 31일 | 정기주주총회 | 사업연도 말일의 다음날부터 3개월 이내 |
| 주주명부폐쇄시기 | - | ||
| 주권의 종류 | 기명식 보통주, 기명식 우선주 | ||
| 명의개서대리인 | 국민은행 증권대행부 | ||
| 주주의 특전 | 신주인수권 | ||
| 공고방법 | 본 회사의 공고는 회사의 인터넷 홈페이지(http://progen.co.kr)에 게재한다. 다만, 전산장애 또는 그 밖의 부득이한 사유로 회사의 인터넷 홈페이지에 공고를 할 수 없는 때에는 서울특별시에서 발행하는 일간 서울경제신문에 게재한다. | ||
바. 주주총회 의사록 요약
| 주총일자 | 안건 | 결의내용 |
| 제26기 정기주주총회 (2024.03.28) |
제1호 의안: 제26기 재무제표 및 이익잉여금(결손금) 처리계산서 승인의 건 | 가결 |
| 제2호 의안: 이사 선임의 건 - 2-1호 의안: 기타비상무이사 조욱제 신규 선임의 건 - 2-2호 의안: 기타비상무이사 김열홍 신규 선임의 건 - 2-3호 의안: 기타비상무이사 성영철 신규 선임의 건 |
가결 | |
| 제3호 의안: 이사 보수한도 승인의 건 | 가결 | |
| 제4호 의안: 감사 보수한도 승인의 건 | 가결 | |
| 제5호 의안: 주식매수선택권 부여의 건 | 가결 |
VII. 주주에 관한 사항
가. 최대주주 및 특수관계인의 주식소유 현황
| (기준일 : | 2024.12.31 | ) | (단위 : 주, %) |
| 성 명 | 관 계 | 주식의 종류 |
소유주식수 및 지분율 | 비고 | |||
|---|---|---|---|---|---|---|---|
| 기 초 | 기 말 | ||||||
| 주식수 | 지분율 | 주식수 | 지분율 | ||||
| (주)유한양행 | 최대주주 | 보통주 | 2,095,002 | 10.99 | 2,245,002 | 9.79 | 양수 |
| (주)유한양행 | 최대주주 | 우선주 | 4,190,003 | 21.97 | 4,999,720 | 21.80 | 유상증자 |
| 이창훈 | 등기임원 | 보통주 | 290,967 | 1.53 | 292,967 | 1.28 | 수증 |
| 이창훈 | 등기임원 | 우선주 | 0 | 0 | 6,748 | 0.03 | 유상증자 |
| 암호명케이문화산업전문 유한회사 | 계열사 | 보통주 | 150,000 | 0.79 | 0 | 0 | 양도 |
| 진현탁 | 등기임원 | 보통주 | 117,000 | 0.61 | 0 | 0 | 퇴사 |
| 조상헌 | 등기임원 | 보통주 | 63,500 | 0.33 | 0 | 0 | 직위변경 |
| 김종균 | 등기임원 | 보통주 | 51,000 | 0.27 | 52,200 | 0.23 | 수증 |
| 김종균 | 등기임원 | 우선주 | 0 | 0 | 6,748 | 0.03 | 유상증자 |
| 이장희 | 임원 | 보통주 | 30,000 | 0.16 | 31,600 | 0.14 | 양수 |
| 이장희 | 임원 | 우선주 | 0 | 0 | 4,049 | 0.02 | 유상증자 |
| 남은주 | 임원 | 보통주 | 4,000 | 0.02 | 0 | 0 | 퇴사 |
| 오광식 | 임원 | 보통주 | 0 | 0 | 1,200 | 0.01 | 양수 |
| 오광식 | 임원 | 우선주 | 0 | 0 | 6,748 | 0.03 | 유상증자 |
| 이경하 | 임원 | 보통주 | 0 | 0 | 3,900 | 0.02 | 수증,양수 |
| 이경하 | 임원 | 우선주 | 0 | 0 | 9,447 | 0.04 | 유상증자 |
| 손경화 | 임원 | 보통주 | 0 | 0 | 2,300 | 0.01 | 수증,양수 |
| 손경화 | 임원 | 우선주 | 0 | 0 | 6,748 | 0.03 | 유상증자 |
| 김세원 | 임원 | 보통주 | 0 | 0 | 1,900 | 0.01 | 수증 |
| 김세원 | 임원 | 우선주 | 0 | 0 | 135 | 0.00 | 유상증자 |
| SIE DJOHAN | 등기임원 | 보통주 | 0 | 0 | 1,000 | 0.00 | 수증 |
| 김도연 | 등기임원 | 보통주 | 0 | 0 | 1,100 | 0.01 | 수증 |
| 송창준 | 등기임원 | 보통주 | 0 | 0 | 1,000 | 0.00 | 수증 |
| 계 | 보통주 | 2,801,469 | 14.69 | 2,634,169 | 11.50 | - | |
| 우선주 | 4,190,003 | 21.97 | 5,040,343 | 21.98 | - | ||
나. 최대주주의 주요경력 및 개요
1) 최대주주(법인 또는 단체)의 기본정보
| 명 칭 | 출자자수 (명) |
대표이사 (대표조합원) |
업무집행자 (업무집행조합원) |
최대주주 (최대출자자) |
|||
| 성명 | 지분(%) | 성명 | 지분(%) | 성명 | 지분(%) | ||
| ㈜유한양행 | 1 | 조욱제 | 0.02 | - | - | 유한재단 | 15.59 |
상기 내용은 2024년 말 기준으로 기재하였습니다.
2) 법인 또는 단체의 대표이사, 업무집행자, 최대주주의 변동내역
| 변동일 | 대표이사 (대표조합원) |
업무집행자 (업무집행조합원) |
최대주주 (최대출자자) |
|||
| 성명 | 지분(%) | 성명 | 지분(%) | 성명 | 지분(%) | |
| 2019.01.01 | 이정희 | 0.04 | - | - | - | 15.28 |
| 2020.01.01 | 이정희 | 0.04 | - | - | - | 15.34 |
| 2021.01.01 | 이정희 | 0.04 | - | - | - | 15.34 |
| 2021.03.20 | 조욱제 | 0.02 | - | - | - | 15.41 |
| 2022.01.01 | 조욱제 | 0.02 | - | - | - | 15.47 |
| 2023.01.01 | 조욱제 | 0.02 | - | - | - | 15.53 |
| 2024.01.01 | 조욱제 | 0.02 | - | - | - | 15.59 |
| 2024.02.05 | 조욱제 | 0.02 | - | - | - | 15.59 |
3) 최대주주(법인 또는 단체)의 최근 결산기 재무현황
(단위 : 백만원)
| 구 분 | |
| 법인 또는 단체의 명칭 | ㈜유한양행 |
| 자산총계 | 2,942,049 |
| 부채총계 | 791,379 |
| 자본총계 | 2,150,670 |
| 매출액 | 2,067,791 |
| 영업이익 | 54,880 |
| 당기순이익 | 55,163 |
상기 내용은 2024년 말 기준으로 기재하였습니다.
4) 사업현황 등 회사 경영 안정성에 영향을 미칠 수 있는 주요 내용
- 당사는 대상기간 중 해당사항이 없습니다.
다. 최대주주 변동현황
(기준일 : 2024.12.31) (단위 : 주, %)
| 변동일 | 최대주주명 | 소유주식수 | 지분율 | 변동원인 | 비 고 |
| 2023.05.20 | ㈜유한양행 | 6,285,005 | 38.87 | 유상증자/구주인수 | - |
| 2023.06.05 | ㈜유한양행 | 6,285,005 | 37.21 | 출자전환 | - |
| 2023.09.05 | ㈜유한양행 | 6,285,005 | 35.22 | 출자전환 | - |
| 2023.10.07 | ㈜유한양행 | 6,285,005 | 32.96 | 제3자배정유상증자 | - |
| 2024.02.09 | ㈜유한양행 | 7,094,722 | 34.81 | 제3자배정유상증자 | - |
| 2024.11.08 | ㈜유한양행 | 7,244,722 | 35.51 | 장외매수 | - |
- 2023년 5월 20일 당사의 최대주주는 ㈜에스엘바이젠에서 ㈜유한양행으로 변경되었습니다.
- 유한양행은 유상증자와 지분인수를 통해 당사의 지분 7,244,722주를 취득하였으며, 사업보고서 작성일 현재 최대주주의 지분율은 31.59%입니다.
라. 주식 소유현황
1) 5% 이상 주주와 우리사주조합 등의 주식 소유현황
| (기준일 : | 2024.12.31 | ) | (단위 : 주) |
| 구분 | 주주명 | 소유주식수 | 지분율(%) | 비고 |
|---|---|---|---|---|
| 5% 이상 주주 | ㈜유한양행과 특수관계인 | 7,674,512 | 33.47 | - |
| ㈜에스엘바이젠과 특수관계인 | 7,238,626 | 31.57 | - | |
| 이수만 | 1,783,306 | 7.78 | - | |
| 우리사주조합 | - | - | - | |
2) 소액주주현황
(기준일 : 2024.12.31) (단위 : 주)
| 구 분 | 주주 | 소유주식 | 비 고 | ||||
| 소액 주주수 |
전체 주주수 |
비율 (%) |
소액 주식수 |
총발행 주식수 |
비율 (%) |
||
| 소액주주 | 902 | 914 | 99 | 4,017,579 | 22,930,741 | 17.52 | - |
VIII. 임원 및 직원 등에 관한 사항
1. 임원 및 직원 등의 현황
가. 임원 현황
| (기준일 : | 2024년 12월 31일 | ) | (단위 : 주) |
| 성명 | 성별 | 출생년월 | 직위 | 등기임원 여부 |
상근 여부 |
담당 업무 |
주요경력 | 소유주식수 | 최대주주와의 관계 |
재직기간 | 임기 만료일 |
|
|---|---|---|---|---|---|---|---|---|---|---|---|---|
| 의결권 있는 주식 |
의결권 없는 주식 |
|||||||||||
| 김종균 | 남 | 1966.05 | 대표이사 | 사내이사 | 상근 | 경영총괄 (CEO) |
서울대 바이오엔지니어링 박사 (2011.02) 프로젠 대표이사 (2022.08-현재) 프로젠 연구소장 사장 (2022.01-2022.08) 유한양행 상무 (2019.04-2021.12) 유한양행 입사 (1994.02) |
58,948 | - | - | 2년 11개월 | 2025.03.30 |
| 김도연 | 남 | 1952.03 | 사외이사 | 사외이사 | 비상근 | 사외이사 | 클레르몽페랑대 공학 박사 (1979) 프로젠 사외이사 (2022.03-현재) 울산공업학원 이사장 (2020.03-현재) 서울대 명예교수 (2017.09-현재) 포스텍 총장 (2015.09-2019.08) 교육과학기술부 장관 (2008.02-2008.08) |
1,100 | - | - | 2년 8개월 | 2025.03.30 |
| 조욱제 | 남 | 1955.01 | 기타 비상무이사 |
기타비상무이사 | 비상근 | 기타비상무이사 | 성균관대 유학대학원 석사 (2022) 프로젠 기타비상무이사 (2024.03-현재) 유한양행 대표이사 사장 (2021.03-현재) 유한양행 부사장 (2017.03) 유한양행 전무이사 (2015.03) |
- | - | 최대주주 임원 | 9개월 | 2027.03.28 |
| 성영철 | 남 | 1956.05 | 기타비상무이사 | 기타비상무이사 | 비상근 | 기타비상무이사 | 미네소타대 대학원 분자생물학, 바이러스학박사 (1988) 프로젠 전문위원, 기타비상무이사 (2023.04-현재) 포스텍 생명과학과 교수 (1989-현재) 제넥신 대표이사, 회장 (2005-2022) 포스텍-가톨릭대 의생명공학연구소 초대원장 (2005-2011) 하버드대 병리학과 연구원 (1988-1989) |
2,727,373 | - | - | 1년 9개월 | 2027.03.28 |
| 김열홍 | 남 | 1959.02 | 기타비상무이사 | 기타비상무이사 | 비상근 | 기타비상무이사 | 고려대 의학 박사 (1994) 프로젠 기타비상무이사 (2024.03-현재) 유한양행 사장 (2023.03-현재) 고려대 암 연구소장 (2011.09-현재) 대한암협회 이사 (2010.05-현재) 식품의약품안전처 중앙약사심의위원회 위원 (2006.01-현재) 고려대 의과대학 종양혈액내과 교수 (1995.03-현재) |
- | - | 최대주주 임원 | 9개월 | 2027.03.28 |
| 송창준 | 남 | 1970.01 | 사외이사 | 사외이사 | 비상근 | 사외이사 | Michigan State University 회계학 박사 (2004) 프로젠 사외이사 (2023.03-현재) 한양대 경영학과 교수 (2016.03-현재) 코스닥 시장위원회 위원 (2019-2021) 국세청 국세심사위원 (2017.09-2019.08) |
1,000 | - | - | 1년 9개월 | 2026.03.30 |
| Sie Djohan |
남 | 1967.07 | 기타비상무이사 | 기타비상무이사 | 비상근 | 기타비상무이사 | 인도네시아대 약학 학사 (1990) 프로젠 기타비상무이사 (2023.03-현재) PT Kalbe Farma, Director (2007-현재) PT Kalbe Farma, Assistant Director (2006-2007) PT Dankos Farma (1996-2006) |
1,000 | - | - | 1년 9개월 | 2026.03.06 |
| 이창훈 | 남 | 1959.06 | 감사 | 감사 | 비상근 | 감사 | 성균관대 경영대학원 세무학 석사 (2000.02) 프로젠 감사 (2023.08-현재) 법무법인 한원 변호사 (2023.05-현재) 오텍캐리어 주식회사 법률고문 (2011.03-현재) 주식회사 국순당 법률고문 (1997.03-현재) 주식회사 제넥신 기타비상무이사 (2010.03-2013.03) 학교법인 송호학원 감사 (2017.11-2020.11 |
299,715 | - | - | 1년 4개월 | 2026.08.08 |
| 윤건호 | 남 | 1958.09 | 사장 | 미등기 | 상근 | 임상개발 총괄 |
가톨릭대 의학 박사 (1955.02) 프로젠 개발실장 (2024.08-현재) 한국의학한림원 회원 입법정책특별위원회 위원장 (2024.03-현재) 대통령직속 사차산업혁명위원회 디지털 헬스케어 특별위원회 위원장 (2019.03-2022) 대한당뇨병학회 이사장 (2020.01-2021) 한국 정밀의료사업단 운영위원회 위원장 (2017.03-2021) 보건산업진흥원 R&D 본부장 (2014.10-2016) 가톨릭중앙의료원 기획조정실장 (2011.09-2013) 서울성모병원 진료부원장 (2007-2009) |
- | - | - | 4개월 | - |
| 양상인 | 남 | 1975.07 | 전무 | 미등기 | 상근 | 연구개발 총괄 |
성균관대 약물학 박사 (2012.02) 프로젠 연구소장 (2024.03-현재) 에스엘메타젠 대표이사 (2017.10-2024.03) 제넥신 바이오연구소 부소장, 비임상 실장 (2006.05-2020.06) |
202,135 | - | - | 9개월 | - |
| 손경화 | 여 | 1970.10 | 전무 | 미등기 | 상근 | 임상운영 담당 |
성균관대 약학(제약산업) 박사 (2023.02) 프로젠 임상운영팀장 전무 (2023.09-현재) 에스엘백시젠 임상개발실 전무 (2020.10-2023.08) 메디헬프라인 인허가사업본부 상무(2014.08-2020.10) 시믹코리아 팀장(2013.12-2014.07) PPD (Global CRO) Regulatory manager(2011.11-2013.11) |
9,048 | - | - | 1년 3개월 | - |
| 김세원 | 남 | 1985.06 | 이사 | 미등기 | 상근 | 임상과학 담당 |
포스텍 생명과학 박사 (2014.08) 프로젠 임상과학팀장 이사 (2023.11-현재) 연세대 약학대학 겸임교수 (2023.09-현재) 에스엘메타젠 최고사업개발책임자 (2023.05-2023.11) 에스엘바이젠 수석연구원 (2014.12-2023.12) |
2,035 | - | - | 1년 1개월 | - |
| 이승아 | 여 | 1975.11 | 이사 | 미등기 | 상근 | 디스커버리담당 | 미국 알라바마 주립대(버밍햄) 생화학 박사 (2008.12) 프로젠 디스커버리팀장 (2024.06-현재) 서울대 의학연구원 유전체연구소 교수 (2020.09-2024.05) 서울대 분자의학 및 바이오 제약학과 교수 (2017.08-2020.08) |
- | - | - | 6개월 | - |
| 오광식 | 남 | 1984.01 | 이사 | 미등기 | 상근 | 법무담당 | 서울대 법학전문대학원 석사 (2012.02) 프로젠 법무담당 상무 (2022.03-현재) 법무법인(유) 세종 파트너변호사 (2012.03-2022.03) Allen&Gledhill LLP Foreign Attorney (2018.09-2019.03) |
7,948 | - | - | 2년 9개월 | - |
| 이경하 | 남 | 1978.03 | 상무 | 미등기 | 상근 | 재무담당 | 성균관대 경영학 학사 (2005.02) 프로젠 재무담당 상무 (2022.07-현재) 에스엘백시젠 재무담당 상무 (2021.07-2022.06) 제넥신 재경담당 이사 (2014.11-2021.06) LG CNS 엔트루컨설팅 책임컨설턴트 (2012.12-2014.11) |
13,347 | - | - | 2년 5개월 | - |
나. 등기임원의 타회사 임원 겸직 현황
| (기준일 : | 2024년 12월 31일 | ) |
| 이름 | 직위 | 겸직내용 |
|---|---|---|
| Sie Djohan | 기타비상무이사 | 1. PT KALBE FARMA TBK (Director) 2. PT BIFARMA ADILUHUNG (President Director) 3. PT KALBE GENEXINE BIOLOGICS (President Director) 4. PT KALBE BIOTEK INDONESIA (President Director) 5. INNOGENE KALBIOTECH PTE LTD (Director) |
| 이창훈 | 감사 | 1. 법무법인 한원 (변호사) 2. 세아애셋 (사내이사) |
| 김도연 | 사외이사 | 1. 태재미래전략연구원 (이사장) 2. 울산공업학원 (이사장) |
| 조욱제 | 기타비상무이사 | 1. 유한양행 (대표이사 사장) 2. 유한건강생활 (기타비상무이사) 3. 유한킴벌리 (기타비상무이사) 4. 한국얀센 (기타비상무이사) |
| 김열홍 | 기타비상무이사 | 1. 유한양행 (사장) 2. 이뮨온시아 (기타비상무이사) 3. 노보메디슨 (기타비상무이사) |
| 성영철 | 기타비상무이사 | 1. POSTECH (교수) 2. 에스엘바이젠 (대표이사) 3. 국제백신연구소 (부회장) |
다. 등기임원 선임 후보자 및 해임 대상자 현황
| (기준일 : | 2024년 12월 31일 | ) |
| 구분 | 성명 | 성별 | 출생년월 | 사외이사 후보자 해당여부 |
주요경력 | 선ㆍ해임 예정일 |
최대주주와의 관계 |
|---|---|---|---|---|---|---|---|
| 선임 | 김종균 | 남 | 1966.05 | 사내이사 | 서울대 바이오엔지니어링 박사 (2011.02) 프로젠 대표이사 (2022.08-현재) 프로젠 연구소장 사장 (2022.01-2022.08) 유한양행 상무 (2019.04-2021.12) 유한양행 입사 (1994.02) |
2025.03.31 | - |
| 선임 | 김도연 | 남 | 1952.03 | 사외이사 | 클레르몽페랑대 공학 박사 (1979) 프로젠 사외이사 (2022.03-현재) 울산공업학원 이사장 (2020.03-현재) 서울대 명예교수 (2017.09-현재) 포스텍 총장 (2015.09-2019.08) 교육과학기술부 장관 (2008.02-2008.08) |
2025.03.31 | - |
| 선임 | 권국현 | 남 | 1972.12 | 사외이사 | 학교법인 동성학원 이사 (2016-현재) 법무법인 이제 대표변호사 (2015.02-현재) 김앤장 법률사무소 변호사 (2002.04-2014.12) |
2025.03.31 | - |
※ 당사는 정기주주총회 이전에 사업보고서를 제출함에 따라, 정기주주총회 안건에 포함된 등기임원 선임 후보자 현황을 기재하였으며, 향후 정기주주총회에서 부결되거나 수정이 발생한 경우 정정보고서를 통해 그 내용 및 사유 등을 반영할 예정입니다.
라. 직원 등 현황
| (기준일 : | 2024.12.31 | ) | (단위 : 백만원) |
| 직원 | 소속 외 근로자 |
비고 | |||||||||||
|---|---|---|---|---|---|---|---|---|---|---|---|---|---|
| 사업부문 | 성별 | 직 원 수 | 평 균 근속연수 |
연간급여 총 액 |
1인평균 급여액 |
남 | 여 | 계 | |||||
| 기간의 정함이 없는 근로자 |
기간제 근로자 |
합 계 | |||||||||||
| 전체 | (단시간 근로자) |
전체 | (단시간 근로자) |
||||||||||
| 신약연구개발 | 남 | 10 | - | 11 | - | 21 | 1년 10개월 | 1,363 | 79 | - | - | - | - |
| 신약연구개발 | 여 | 27 | - | 2 | - | 29 | 1년 11개월 | 1,231 | 56 | - | |||
| 합 계 | 37 | - | 13 | - | 50 | 1년 11개월 | 2,594 | 67 | - | ||||
(주1) 직원 등 현황은 미등기임원을 포함하여 작성하였습니다.
마. 미등기임원 보수 현황
| (기준일 : | 2024.12.31 | ) | (단위 : 백만원) |
| 구 분 | 인원수 | 연간급여 총액 | 1인평균 급여액 | 비고 |
|---|---|---|---|---|
| 미등기임원 | 7 | 827 | 118 | - |
2. 임원의 보수 등
| <이사ㆍ감사 전체의 보수현황> |
1. 주주총회 승인금액
| (단위 : 백만원) |
| 구 분 | 인원수 | 주주총회 승인금액 | 비고 |
|---|---|---|---|
| 등기이사(사외이사 포함) | 7 | 2,000 | - |
| 감사 | 1 | 200 | - |
2. 보수지급금액
2-1. 이사ㆍ감사 전체
| (단위 : 백만원) |
| 인원수 | 보수총액 | 1인당 평균보수액 | 비고 |
|---|---|---|---|
| 10 | 438 | 44 | - |
보수총액은 공시대상 기간 중 퇴임한 이사 또는 감사에게 지급한 보수를 포함한 금액입니다.
2-2. 유형별
| (단위 : 백만원) |
| 구 분 | 인원수 | 보수총액 | 1인당 평균보수액 |
비고 |
|---|---|---|---|---|
| 등기이사 (사외이사, 감사위원회 위원 제외) |
7 | 385 | 55 | - |
| 사외이사 (감사위원회 위원 제외) |
2 | 17 | 8 | - |
| 감사위원회 위원 | - | - | - | - |
| 감사 | 1 | 36 | 36 | - |
보수총액은 공시대상 기간 중 퇴임한 이사 또는 감사에게 지급한 보수를 포함한 금액입니다.
| <보수지급금액 5억원 이상인 이사ㆍ감사의 개인별 보수현황> |
1. 개인별 보수지급금액
| (단위 : 원) |
| 이름 | 직위 | 보수총액 | 보수총액에 포함되지 않는 보수 |
|---|---|---|---|
| - | - | - | - |
| - | - | - | - |
당사는 사업보고서 제출일 현재 해당사항이 없습니다.
2. 산정기준 및 방법
| (단위 : 원) |
| 이름 | 보수의 종류 | 총액 | 산정기준 및 방법 | |
|---|---|---|---|---|
| - | 근로소득 | 급여 | - | - |
| 상여 | - | - | ||
| 주식매수선택권 행사이익 |
- | - | ||
| 기타 근로소득 | - | - | ||
| 퇴직소득 | - | - | ||
| 기타소득 | - | - | ||
- 당사는 사업보고서 제출일 현재 해당사항이 없습니다.
| <보수지급금액 5억원 이상 중 상위 5명의 개인별 보수현황> |
1. 개인별 보수지급금액
| (단위 : 원) |
| 이름 | 직위 | 보수총액 | 보수총액에 포함되지 않는 보수 |
|---|---|---|---|
| - | - | - | - |
| - | - | - | - |
당사는 사업보고서 제출일 현재 해당사항이 없습니다.
2. 산정기준 및 방법
| (단위 : ) |
| 이름 | 보수의 종류 | 총액 | 산정기준 및 방법 | |
|---|---|---|---|---|
| - | 근로소득 | 급여 | ||
| 상여 | ||||
| 주식매수선택권 행사이익 |
||||
| 기타 근로소득 | ||||
| 퇴직소득 | ||||
| 기타소득 | ||||
당사는 사업보고서 제출일 현재 해당사항이 없습니다.
<주식매수선택권의 부여 및 행사현황>
<표1>
| (단위 : 천원) |
| 구 분 | 부여받은 인원수 |
주식매수선택권의 공정가치 총액 | 비고 |
|---|---|---|---|
| 등기이사 (사외이사, 감사위원회 위원 제외) |
2 | 56,178 | - |
| 사외이사 (감사위원회 위원 제외) |
2 | 16,414 | - |
| 감사위원회 위원 또는 감사 | 1 | 3,910 | - |
| 업무집행지시자 등 | 5 | 60,984 | - |
| 계 | 10 | 137,485 | - |
<표2>
| (기준일 : | 2024년 12월 31일 | ) | (단위 : 원, 주) |
| 부여 받은자 |
관 계 | 부여일 | 부여방법 | 주식의 종류 |
최초 부여 수량 |
당기변동수량 | 총변동수량 | 기말 미행사수량 |
행사기간 | 행사 가격 |
의무 보유 여부 |
의무 보유 기간 |
||
|---|---|---|---|---|---|---|---|---|---|---|---|---|---|---|
| 행사 | 취소 | 행사 | 취소 | |||||||||||
| 김원배 | 등기임원 | 2018.03.30 | 신주교부 | 보통주 | 3,000 | - | 3,000 | - | 3,000 | - | 2021.03.30~2023.03.29 | 4,000 | X | - |
| 정명호 | 등기임원 | 2018.03.30 | 신주교부 | 보통주 | 3,000 | - | 3,000 | - | 3,000 | - | 2021.03.30~2023.03.29 | 4,000 | X | - |
| 조상헌 | 등기임원 | 2018.03.30 | 신주교부 | 보통주 | 3,000 | 3,000 | - | 3,000 | - | - | 2021.03.30~2023.03.29 | 4,000 | X | - |
| 임정희 | 등기임원 | 2018.03.30 | 신주교부 | 보통주 | 3,000 | - | - | - | 3,000 | - | 2021.03.30~2023.03.29 | 4,000 | X | - |
| 연영석 | 등기임원 | 2018.03.30 | 신주교부 | 보통주 | 3,000 | 3,000 | - | 3,000 | - | - | 2021.03.30~2023.03.29 | 4,000 | X | - |
| OOO 외 1명 | 외부전문가 | 2018.03.30 | 신주교부 | 보통주 | 6,000 | - | - | - | 6,000 | - | 2021.03.30~2023.03.29 | 4,000 | X | - |
| OOO 외 3명 | 직원 | 2018.03.30 | 신주교부 | 보통주 | 11,250 | - | 5,000 | - | 11,250 | - | 2021.03.30~2023.03.29 | 4,000 | X | - |
| 조상헌 | 등기임원 | 2018.12.28 | 신주교부 | 보통주 | 10,500 | 10,500 | - | 10,500 | - | - | 2021.12.28~2023.12.27 | 4,000 | X | - |
| 송미영 | 미등기임원 | 2018.12.28 | 신주교부 | 보통주 | 12,500 | - | - | - | 12,500 | - | 2021.12.28~2023.12.27 | 4,000 | X | - |
| OOO | 외부전문가 | 2018.12.28 | 신주교부 | 보통주 | 10,500 | - | - | - | 10,500 | - | 2021.12.28~2023.12.27 | 4,000 | X | - |
| OOO | 직원 | 2019.03.29 | 신주교부 | 보통주 | 1,763 | 1,763 | - | 1,763 | - | - | 2022.03.29~2024.03.28 | 5,682 | X | - |
| 이장희 | 미등기임원 | 2019.11.08 | 신주교부 | 보통주 | 17,602 | - | 17,602 | - | 17,602 | - | 2022.11.08~2024.11.08 | 5,682 | X | - |
| OOO 외 6명 | 직원 | 2020.03.24 | 신주교부 | 보통주 | 33,825 | - | - | - | 25,020 | 8,805 | 2023.03.24~2025.03.23 | 5,682 | X | - |
| 윤영대 | 등기임원 | 2020.11.05 | 신주교부 | 보통주 | 17,599 | - | - | - | - | 17,599 | 2023.11.05~2025.11.04 | 5,682 | X | - |
| 조상헌 | 등기임원 | 2021.03.31 | 신주교부 | 보통주 | 28,159 | - | - | - | - | 28,159 | 2024.03.31~2026.03.30 | 5,682 | X | - |
| 연영석 | 등기임원 | 2021.03.31 | 신주교부 | 보통주 | 2,000 | - | 2,000 | - | 2,000 | - | 2024.03.31~2026.03.30 | 5,682 | X | - |
| OOO 외 8명 | 직원 | 2021.03.31 | 신주교부 | 보통주 | 67,866 | - | 7,074 | - | 50,233 | 17,633 | 2024.03.31~2026.03.30 | 5,682 | X | - |
| 진현탁 | 등기임원 | 2022.03.30 | 신주교부 | 보통주 | 56,253 | - | 56,253 | - | 56,253 | - | 2025.03.30~2027.03.29 | 8,275 | X | - |
| 김종균 | 등기임원 | 2022.03.30 | 신주교부 | 보통주 | 87,021 | - | 58,014 | - | 58,014 | 29,007 | 2025.03.30~2027.03.29 | 8,275 | X | - |
| 조상헌 | 등기임원 | 2022.03.30 | 신주교부 | 보통주 | 9,758 | - | - | - | - | 9,758 | 2025.03.30~2027.03.29 | 8,275 | X | - |
| 김도연 | 등기임원 | 2022.03.30 | 신주교부 | 보통주 | 6,543 | - | - | - | - | 6,543 | 2025.03.30~2027.03.29 | 8,275 | X | - |
| 남은주 | 미등기임원 | 2022.03.30 | 신주교부 | 보통주 | 15,728 | - | 15,728 | - | 15,728 | - | 2025.03.30~2027.03.29 | 8,275 | X | - |
| OOO 외 11명 | 직원 | 2022.03.30 | 신주교부 | 보통주 | 60,370 | - | 10,963 | - | 31,729 | 28,641 | 2025.03.30~2027.03.29 | 8,275 | X | - |
| Sie Djohan | 등기임원 | 2023.08.08 | 신주교부 | 보통주 | 5,700 | - | - | - | - | 5,700 | 2025.03.30~2027.03.29 | 4,773 | X | - |
| 김도연 | 등기임원 | 2023.08.08 | 신주교부 | 보통주 | 5,700 | - | - | - | - | 5,700 | 2025.03.30~2027.03.29 | 4,773 | X | - |
| 김종균 | 등기임원 | 2023.08.08 | 신주교부 | 보통주 | 31,500 | - | - | - | - | 31,500 | 2025.03.30~2027.03.29 | 4,773 | X | - |
| 송창준 | 등기임원 | 2023.08.08 | 신주교부 | 보통주 | 5,700 | - | - | - | - | 5,700 | 2025.03.30~2027.03.29 | 4,773 | X | - |
| 이창훈 | 등기임원 | 2023.08.08 | 신주교부 | 보통주 | 3,800 | - | - | - | - | 3,800 | 2025.03.30~2027.03.29 | 4,773 | X | - |
| 조상헌 | 등기임원 | 2023.08.08 | 신주교부 | 보통주 | 31,500 | - | - | - | - | 31,500 | 2025.03.30~2027.03.29 | 4,773 | X | - |
| 진현탁 | 등기임원 | 2023.08.08 | 신주교부 | 보통주 | 21,000 | - | 21,000 | - | 21,000 | - | 2025.03.30~2027.03.29 | 4,773 | X | - |
| 남은주 | 미등기임원 | 2023.08.08 | 신주교부 | 보통주 | 13,700 | - | 13,700 | - | 13,700 | - | 2025.03.30~2027.03.29 | 4,773 | X | - |
| 이경하 | 미등기임원 | 2023.08.08 | 신주교부 | 보통주 | 16,800 | - | - | - | - | 16,800 | 2025.03.30~2027.03.29 | 4,773 | X | - |
| 이지붕 | 미등기임원 | 2023.08.08 | 신주교부 | 보통주 | 13,700 | - | 13,700 | - | 13,700 | - | 2025.03.30~2027.03.29 | 4,773 | X | - |
| OOO 외 11명 | 직원 | 2023.08.08 | 신주교부 | 보통주 | 67,900 | - | 15,700 | - | 21,600 | 46,300 | 2025.03.30~2027.03.29 | 4,773 | X | - |
| 김종균 | 등기임원 | 2024.03.28 | 신주교부 | 보통주 | 16,600 | - | - | - | - | 16,600 | 2027.03.28~2029.03.27 | 7,190 | X | - |
| 진현탁 | 등기임원 | 2024.03.28 | 신주교부 | 보통주 | 11,100 | - | 11,100 | - | 11,100 | - | 2027.03.28~2029.03.27 | 7,190 | X | - |
| 김도연 | 등기임원 | 2024.03.28 | 신주교부 | 보통주 | 3,600 | - | - | - | - | 3,600 | 2027.03.28~2029.03.27 | 7,190 | X | - |
| 송창준 | 등기임원 | 2024.03.28 | 신주교부 | 보통주 | 3,600 | - | - | - | - | 3,600 | 2027.03.28~2029.03.27 | 7,190 | X | - |
| Sie Djohan | 등기임원 | 2024.03.28 | 신주교부 | 보통주 | 3,600 | - | - | - | - | 3,600 | 2027.03.28~2029.03.27 | 7,190 | X | - |
| 이창훈 | 등기임원 | 2024.03.28 | 신주교부 | 보통주 | 2,500 | - | - | - | - | 2,500 | 2027.03.28~2029.03.27 | 7,190 | X | - |
| 손경화 | 미등기임원 | 2024.03.28 | 신주교부 | 보통주 | 10,000 | - | - | - | - | 10,000 | 2027.03.28~2029.03.27 | 7,190 | X | - |
| 양상인 | 미등기임원 | 2024.03.28 | 신주교부 | 보통주 | 10,000 | - | - | - | - | 10,000 | 2027.03.28~2029.03.27 | 7,190 | X | - |
| 이경하 | 미등기임원 | 2024.03.28 | 신주교부 | 보통주 | 8,900 | - | - | - | - | 8,900 | 2027.03.28~2029.03.27 | 7,190 | X | - |
| 김세원 | 미등기임원 | 2024.03.28 | 신주교부 | 보통주 | 7,200 | - | - | - | - | 7,200 | 2027.03.28~2029.03.27 | 7,190 | X | - |
| OOO | 외부전문가 | 2024.03.28 | 신주교부 | 보통주 | 3,000 | - | - | - | - | 3,000 | 2027.03.28~2029.03.27 | 7,190 | X | - |
| OOO 외 33명 | 직원 | 2024.03.28 | 신주교부 | 보통주 | 123,800 | - | 4,300 | - | 4,300 | 119,500 | 2027.03.28~2029.03.27 | 7,190 | X | - |
| 윤건호 | 미등기임원 | 2024.08.06 | 신주교부 | 보통주 | 100,000 | - | - | - | - | 100,000 | 2027.08.06~2029.08.05 | 7,010 | X | - |
(주1) 상기 당기변동수량, 총변동수량, 기말미행사수량 및 행사가격은 보고서 작성 기준일인 2024년 12월 31일 기준이며, 2020년 4월 27일 10:1 액면분할 내용을 반영하였습니다.
(주2) 보고서 작성기준일 현재 당사의 주가는 종가 기준 6,370원 입니다.
(주3) 2019년 3월 29일부터 2022년 3월 30일까지의 부여된 주식매수선택권의 가격 및 수량은 2023년 5월 20일 유상증자 따른 조정이 반영된 가격과 수량이며, 세부조정에 관한 사항은 아래와 같습니다.
(주4) 주식매수선택권 부여 및 행사 현황은 보고서 작성기준일 현재 취소되지 않은 주식매수선택권 현황이며 가득기간 도래 후 퇴직한 임직원도 포함되어 있습니다.
[주식매수선택권 행사가액 및 수량 조정 세부내역]
1) 조정대상: 기 부여된 주식매수선택권 중 2023년 5월 20일 유상증자 기준일 현재 미행사 잔여 주식매수선택권
2) 조정근거: 당사 주식매수선택권 부여계약서 제5조 1항 1호
3) 조정산식: 행사가격보다 낮은 발행가격으로 유상증자를 하는 경우
- 조정 후 행사가격:(유상증자 직전 발행주식 총수x조정 전 행사가격+ 유상증자 발행주식 수x유상증자 주당 발행가액)/(유상증자 직전 발행주식 총 수+ 유상증자 발행주식 수)
| (단위 : 주.원) |
| 부여일자 | 부여수량 | 행사가격 | 취소 | 조정전 잔여수량 |
조정후 부여수량 |
조정후 행사가격 |
조정후 행사수량 |
조정후 취소수량 |
잔여수량 |
|---|---|---|---|---|---|---|---|---|---|
| 2019.03.29 | 1,670 | 6,000 | - | 1,670 | 1,763 | 5,682 | 1,763 | - | - |
| 2019.11.08 | 16,670 | 6,000 | - | 16,670 | 17,602 | 5,682 | - | 17,602 | - |
| 2020.03.24 | 33,360 | 6,000 | 25,020 | 8,340 | 8,805 | 5,682 | - | - | 8,805 |
| 2020.11.05 | 16,667 | 6,000 | - | 16,667 | 17,599 | 5,682 | - | - | 17,599 |
| 2021.03.31 | 94,667 | 6,000 | 34,600 | 60,067 | 63,425 | 5,682 | - | 17,633 | 45,792 |
| 2022.03.30 | 207,300 | 9,500 | 15,600 | 191,700 | 220,073 | 8,275 | - | 146,124 | 73,949 |
| 총합계 | 370,334 | - | 75,220 | 295,114 | 329,267 | - | - | 181,359 | 146,145 |
IX. 계열회사 등에 관한 사항
1. 계열회사 현황(요약)
| (기준일 : | 2024.12.31 | ) | (단위 : 사) |
| 기업집단의 명칭 | 계열회사의 수 | ||
|---|---|---|---|
| 상장 | 비상장 | 계 | |
| ㈜유한양행 | 1 | 20 | 21 |
| ※상세 현황은 '상세표-2. 계열회사 현황(상세)' 참조 |
2. 타법인출자 현황(요약)
| (기준일 : | 2024.12.31 | ) | (단위 : 백만원) |
| 출자 목적 |
출자회사수 | 총 출자금액 | |||||
|---|---|---|---|---|---|---|---|
| 상장 | 비상장 | 계 | 기초 장부 가액 |
증가(감소) | 기말 장부 가액 |
||
| 취득 (처분) |
평가 손익 |
||||||
| 경영참여 | - | - | - | - | - | - | - |
| 일반투자 | - | - | - | - | - | - | - |
| 단순투자 | - | - | - | - | - | - | - |
| 계 | - | - | - | - | - | - | - |
| ※상세 현황은 '상세표-3. 타법인출자 현황(상세)' 참조 |
당사는 본 보고서 작성기준일 현재 기업공시서식 작성기준에 따른 소규모 기업에 해당하므로 타법인출자 현황을 기재하지 않았습니다.
X. 대주주 등과의 거래내용
1. 대주주 등에 대한 신용공여 등
당사는 보고서 작성기준일 현재 해당사항이 없습니다.
2. 대주주와의 자산양수도 등
당사는 보고서 작성기준일 현재 해당사항이 없습니다.
3. 대주주와의 영업거래
동 보고서' III. 재무에 관한 사항-> 5. 재무제표 주석-> 특수관계자' 항목을 참조하시기 바랍니다.
4. 대주주 이외의 이해관계자와의 거래
당사는 보고서 작성기준일 현재 해당사항이 없습니다.
5. 기업인수목적회사의 추가기재사항
당사는 보고서 작성기준일 현재 해당사항이 없습니다.
XI. 그 밖에 투자자 보호를 위하여 필요한 사항
1. 공시내용 진행 및 변경사항
당사는 사업보고서 제출일 현재 해당사항이 없습니다.
2. 우발부채 등에 관한 사항
당사는 사업보고서 제출일 현재 해당사항이 없습니다.
가. 중요한 소송사건
당사는 사업보고서 제출일 현재 해당사항이 없습니다.
나. 견질 또는 담보용 어음ㆍ수표 현황
당사는 보고서 작성기준일 현재 해당사항이 없습니다.
다. 채무보증 현황
당사는 보고서 작성기준일 현재 해당사항이 없습니다.
라. 채무인수약정 현황
당사는 보고서 작성기준일 현재 해당사항이 없습니다.
마. 그 밖의 우발채무 등
Ⅲ.재무에 관한 사항 - 5. 재무재표 주석'을 참조하시기 바랍니다.
바. 자본으로 인정되는 채무증권의 발행
당사는 보고서 작성기준일 현재 해당사항이 없습니다.
사. 신용보강 제공 현황
당사는 보고서 작성기준일 현재 해당사항이 없습니다.
아. 장래매출채권 유동화 현황
당사는 보고서 작성기준일 현재 해당사항이 없습니다.
자. 장래매출채권 유동화채무 비중
당사는 보고서 작성기준일 현재 해당사항이 없습니다.
3. 제재 등과 관련된 사항
당사는 보고서 작성기준일 현재 해당사항이 없습니다.
4. 작성기준일 이후 발생한 주요사항 등 기타사항
가. 작성기준일 이후 발생한 주요사항
당사는 사업보고서 제출일 현재 해당사항이 없습니다
나. 중소기업기준검토표
![]() |
|
중소기업 등 기준검토표_1 |
![]() |
|
중소기업 등 기준검토표_2 |
다. 외국지주회사의 자회사 현황
당사는 보고서 작성기준일 현재 해당사항이 없습니다.
라. 법적위험 변동사항
당사는 보고서 작성기준일 현재 해당사항이 없습니다.
마. 금융회사의 예금자 보호 등에 관한 사항
당사는 보고서 작성기준일 현재 해당사항이 없습니다.
바. 기업인수목적회사의 요건충족 여부
당사는 보고서 작성기준일 현재 해당사항이 없습니다.
사. 기업인수목적회사의 금융투자업자의 역할 및 의무
당사는 보고서 작성기준일 현재 해당사항이 없습니다.
아. 합병등의 사후정보
당사는 보고서 작성기준일 현재 해당사항이 없습니다.
자. 녹색경영
당사는 보고서 작성기준일 현재 해당사항이 없습니다.
차. 정부의 인증 및 그 취소에 관한 사항
당사는 보고서 작성기준일 현재 해당사항이 없습니다.
카. 조건부자본증권의 전환, 채무재조정 사유등의 변동현황
당사는 보고서 작성기준일 현재 해당사항이 없습니다.
타. 보호예수 현황
당사는 보고서 작성기준일 현재 해당사항이 없습니다.
파. 특례상장기업의 사후정보
당사는 보고서 작성기준일 현재 해당사항이 없습니다.
XII. 상세표
1. 연결대상 종속회사 현황(상세)
| ☞ 본문 위치로 이동 |
| (단위 : 원) |
| 상호 | 설립일 | 주소 | 주요사업 | 최근사업연도말 자산총액 |
지배관계 근거 | 주요종속 회사 여부 |
|---|---|---|---|---|---|---|
| - | - | - | - | - | - | - |
| - | - | - | - | - | - | - |
| - | - | - | - | - | - | - |
2. 계열회사 현황(상세)
| ☞ 본문 위치로 이동 |
| (기준일 : | 2024.12.31 | ) | (단위 : 사) |
| 상장여부 | 회사수 | 기업명 | 법인등록번호 |
|---|---|---|---|
| 상장 | 2 | (주)유한양행 | 110111-0014409 |
| ㈜프로젠 | 134511-0030227 | ||
| 비상장 | 17 | (주)유한화학 | 123-81-08508 |
| (주)유한메디카 | 123-81-25318 | ||
| (주)유한크로락스 | 122-81-09066 | ||
| (주)와이즈메디 | 301-81-71479 | ||
| (주)이뮨온시아 | 404-87-00519 | ||
| (주)유한건강생활 | 182-86-00679 | ||
| 애드파마(주) | 782-81-00829 | ||
| YUHAN USA Corporation | - | ||
| YUHAN UZBEKISTAN | - | ||
| YUHAN Hong Kong Limited | - | ||
| Yuhan ANZ Pty Ltd. | - | ||
| 암호명케이문화산업전문(유) | 691-88-02189 | ||
| (주)에이투젠 | 314-86-20291 | ||
| ATOGEN AUSTRALIA PTY LTD | - | ||
| 퍼멘텍(주) | 301-81-59951 | ||
| 에스비바이오팜(주) | 105-86-80661 | ||
| (주)코스온 | 106-81-84011 |
3. 타법인출자 현황(상세)
| ☞ 본문 위치로 이동 |
| (기준일 : | 2024.12.31 | ) | (단위 : 백만원, 주, %) |
| 법인명 | 상장 여부 |
최초취득일자 | 출자 목적 |
최초취득금액 | 기초잔액 | 증가(감소) | 기말잔액 | 최근사업연도 재무현황 |
|||||||
|---|---|---|---|---|---|---|---|---|---|---|---|---|---|---|---|
| 수량 | 지분율 | 장부 가액 |
취득(처분) | 평가 손익 |
수량 | 지분율 | 장부 가액 |
총자산 | 당기 순손익 |
||||||
| 수량 | 금액 | ||||||||||||||
| - | - | - | - | - | - | - | - | - | - | - | - | - | - | - | - |
| 합 계 | - | - | - | - | - | - | - | - | - | - | - | ||||
- 당사는 해당사항이 없습니다.
【 전문가의 확인 】
1. 전문가의 확인
당사는 보고서 작성기준일 현재 해당사항이 없습니다.
2. 전문가와의 이해관계
당사는 보고서 작성기준일 현재 해당사항이 없습니다.