분 기 보 고 서
(제42기 1분기)
| 사업연도 | 2024년 01월 01일 | 부터 |
| 2024년 03월 31일 | 까지 |
| 금융위원회 | |
| 한국거래소 귀중 | 2024 년 5 월 16 일 |
| 제출대상법인 유형 : | 주권상장법인 |
| 면제사유발생 : | 해당사항 없음 |
| 회 사 명 : | 주식회사 웅진 |
| 대 표 이 사 : | 윤 새 봄, 이 수 영 |
| 본 점 소 재 지 : | 서울특별시 중구 청계천로 24, 케이스퀘어 시티 |
| (전 화) 1600-0147 | |
| (홈페이지) http://www.woongjin.co.kr | |
| 작 성 책 임 자 : | (직 책) 상 무 (성 명) 김 현 호 |
| (전 화) 02-2076-9581 | |
【 대표이사 등의 확인 】
![]() |
|
대표이사등의확인_240516 |
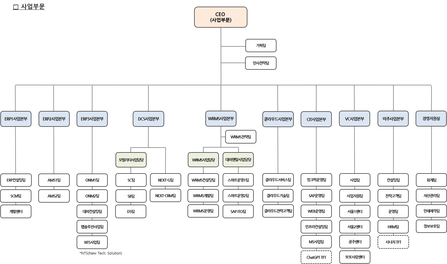
I. 회사의 개요
1. 회사의 개요
1. 연결대상 종속회사 개황
① 연결대상 종속회사 현황(요약)
| (단위 : 사) |
| 구분 | 연결대상회사수 | 주요 종속회사수 |
|||
|---|---|---|---|---|---|
| 기초 | 증가 | 감소 | 기말 | ||
| 상장 | 1 | 0 | 0 | 1 | 1 |
| 비상장 | 9 | 1 | 1 | 9 | 2 |
| 합계 | 10 | 1 | 1 | 10 | 3 |
| ※상세 현황은 '상세표-1. 연결대상 종속회사 현황(상세)' 참조 |
② 연결대상회사의 변동내용
| 구 분 | 자회사 | 사 유 |
|---|---|---|
| 신규 연결 |
(주)웅진휴캄 | 지분추가취득 |
| - | - | |
| 연결 제외 |
(주)웅진투투럽 | 흡수합병에 따른 연결 제외 |
| - | - |
나. 회사의 법적ㆍ상업적 명칭
당사의 명칭은 국문으로 주식회사 웅진으로 표기하고, 영문은 WOONGJIN CO., LTD. 로 표기합니다. 단, 약식으로 표기할 경우에는 (주)웅진 또는 WOONGJIN 으로 표기합니다.
다. 설립일자 및 존속기간
당사는 도서 및 교육출판물 제조ㆍ판매업 등을 주요 목적사업으로 하여 1983년 3월 21일 설립되어 1994년 11월 5일 한국거래소가 개설하는 유가증권시장에 주식을 상장하였습니다. 한편, 당사는 2007년 5월 1일자로 상호를 주식회사 웅진씽크빅에서 주식회사 웅진홀딩스로 변경하고, 동일자로 투자사업부문과 교육문화사업부문 등을 분리하여 당사를 존속법인으로 하고 주식회사 웅진씽크빅을 신설법인으로 하는 인적분할을 실시하였으며, 분할이후 당사는 투자사업, IT 유지보수 및 컨설팅 사업, 도소매업 등을 영위하고 있습니다. 한편, 당사는 2012년 9월 26일 회생절차 개시 결정 이후 회생채무에 대한 변제재원 마련을 위하여 코웨이(주) 지분전량과 웅진식품(주) 지분전량, 웅진케미칼(주) 지분전량을 매각하였으며, 채무자회생 및 파산에 관한 법률 제283조 제1항에 정한 회생절차종결의 요건을 구비하여 서울중앙지방법원으로부터 2014년 2월 11일자로 회생절차 종결 결정을 받았으며 2015년 3월 27일 상호를 주식회사 웅진홀딩스에서 주식회사 웅진으로 변경하였습니다.
이 외 당사는「채무자 회생 및 파산에 관한 법률」제212조 등에 의하여 2013년 12월26일자로 물적분할을 통해 분할 신설법인인 주식회사 태승엘피를 설립하였으며, 태승엘피는 회생계획에 따라 분할 존속회사의 부인권 소송 등을 수행하였습니다. 2019년 분할 존속회사인 주식회사 웅진의 부인권 소송 등이 종료되어 주식회사 태승엘피 또한 회생절차 종결 결정을 받았습니다. 이후 주식회사 웅진이 합병 후 존속회사로 태승엘피와 합병을 결정하였고 2019년 12월 23일 합병 종료에 관하여 '합병등 종료보고서'를 금융감독원에 제출하였습니다.
라. 본사의 주소, 전화번호, 홈페이지 주소
- 주 소: 서울특별시 중구 청계천로 24, 케이스퀘어 시티
- 전 화: 1600-0147
- 홈페이지: https://www.woongjin.co.kr
마. 중소기업 등 해당 여부
| 중소기업 해당 여부 | 미해당 | |
| 벤처기업 해당 여부 | 미해당 | |
| 중견기업 해당 여부 | 해당 | |
바. 주요 사업의 내용
당사는 기업집단 웅진그룹의 지주회사(持株會社, Holding Company)로서 보고서 기준일(2024년 3월 31일) 현재 15개의 계열회사를 두고 있으며 배당수익 및 웅진브랜드상표권 사용수익, 경영자문, 임대사업을 기본으로 영위함과 동시에 독자적인 IT사업을 영위하고 있는 사업지주회사입니다. 웅진그룹이 영위하고 있는 사업으로는 출판 및 교육서비스(웅진씽크빅, 웅진컴퍼스), 국내외 물류 유통(웅진북센, 웅진에버스카이), 오락문화 및 운동 서비스(웅진플레이도시), 골프장 및 체육시설업(렉스필드컨트리클럽), 문화체험 및 놀이 플랫폼 사업(놀이의발견), 화장품 및 건강기능식품 판매(웅진휴캄) 등이 있습니다.
기타 자세한 사항은 동 보고서의 'Ⅱ. 사업의 내용'을 참조하시기 바랍니다.
사. 계열회사에 관한 사항
2024년 3월 31일 현재 웅진그룹은 당사를 포함하여 총 15개의 계열회사(국내 13개사, 해외 2개사)가 있으며 계열회사 중 당사와 ㈜웅진씽크빅은 현재 한국거래소 유가증권시장에 상장되어 있으며 나머지 회사는 모두 비상장회사입니다. 웅진에너지㈜는2022년 7월 26일 서울회생법원으로 부터 파산선고를 받아 관련 절차가 진행되고 있으며 파산선고 결정으로 웅진에너지㈜를 특수관계자에서 제외하였습니다. 자세한 사항은 "IX. 계열회사등에 관한 사항"에서 참조하시기 바랍니다.
한편, 당사는 ① 2013년 1월 2일 관계기업인 코웨이㈜ 지분 전량인 21,879,304주(28.4%)를 코웨이홀딩스주식회사(엠비케이파트너스이호 사모투자전문회사의 자회사)에 매각하였습니다. ② 2013년 2월 7일 ㈜웅진패스원의 최대주주인 ㈜웅진씽크빅의 이사회 결의로 ㈜웅진패스원의 주식 14,109,916주(지분율: 77.06%)의 매각을 결의하고 동 일자에 스카이레이크 제4호 0901 사모투자전문회사 외 4개사와 매각계약을 체결하였습니다. 매각대금은 67,247,860천원이며, 2013년 3월에 매각이 완료되었습니다. ③ 2013년 2월22일계열회사인 극동건설㈜가 회생계획을 인가 받아 회생계획에 따라 감자와 출자전환 등이 진행되었으며, 2013년 3월 7일(감자기준일)에 당사가 보유한 극동건설 지분과 2013년 3월 27일(감자기준일)에 당사가 극동건설에 출자전환한 주식이 전량 무상소각됨에 따라, 2013년 3월 28일 당사와 극동건설㈜의 지분관계는 완전히 해소되었으며, 2013년 8월 2일자로 계열에서 제외되었습니다.
④ 2013년 12월 6일자로 한앤컴퍼니와 웅진식품㈜의 지분매각(매각대상 지분율: 47.79%, 매각대금 94,968,656천원)을 완료하였으며, 2014년 1월 14일자로 웅진식품(주)는 계열제외되었습니다. 또한 도레이첨단소재㈜와 웅진케미칼㈜의 지분매각과(매각대상 지분율: 46.30%, 매각대금 354,162,748천원) 관련하여 2014년 2월 28일자로 주식매매계약을 종결함에 따라 계열관계가 해소되었습니다. ⑤ 2016년 9월 21일 자회사인 ㈜오션스위츠 지분매각과 관련하여, ㈜미래엔서해에너지와 주식매매계약을 체결하였으며(매각대상 지분율: 100%, 매각대금 18,000,000천원), 2016년 10월 31일자로 매각을 종결함에 따라 동 일자로 ㈜오션스위츠를 계열 제외하였습니다.
이후 ⑥ 2018년 10월 29일 자회사인 ㈜웅진씽크빅은 코웨이홀딩스와 코웨이㈜ 주식매매계약등을 체결하고 2019년 3월 22일 시간 외 대량매매 방식으로 코웨이㈜ 발행주식 16,358,712주(지분율 22.17%)를 인수하는 거래를 종결하였으나 ⑦ 2019년 6월 27일 재무안정성 확보를 목적으로 웅진코웨이 지분매각을 검토하게 되었으며(거래소의 조회공시요구에답변) 2019년 10월 14일 웅진씽크빅의 웅진코웨이 지분매각 관련넷마블㈜을 우선협상대상자로 선정하고 주식매매계약을 체결하였으며 시간 외 대량매매를 통하여 지분을 양도 후 2020년 2월 11일 거래대금을 수령하여 거래를 종결하였습니다. ⑧ 2020년 5월 4일 웅진씽크빅은 상법 제530조의2 내지 제530조의12에 따른 물적분할로 ㈜놀이의발견을 자회사로 분할하였으며 ⑨ 2020년 5월 15일 ㈜웅진의 ㈜웅진북센 지분을 493억원에 매각하고 2021년 5월 28일 ㈜웅진씽크빅이 ㈜웅진북센 지분을 재취득 하였습니다. ⑩ 2022년 7월 8일 웅진에너지㈜는 2019년 6월부터 진행 중이던 회생절차 폐지가 결정되었으며 동년 7월 26일 파산이 선고되어특수관계자에서 제외되었습니다. ⑪ ㈜웅진은 2023년 12월 11일 자회사인 ㈜웅진투투럽을 흡수합병하기로 결정하고 동년 12월 12일 계약을 체결하였습니다. 본 흡수합병은 상법에527조에 따른 소규모합병절차로 진행되었으며 2024년 2월 14일 모든 합병절차가 종료되었습니다.
아. 신용평가에 관한 사항
당사의 최근 사업연도 신용평가 내역은 다음과 같습니다.
| 평 가 일 | 평가대상 유가증권 등 |
평가대상 유가증권의 신용등급 | 평가회사 (신용평가 등급범위) |
평가구분 |
| 2020.07.13 | 기업신용평가 | BBB | 한국신용평가(AAA~D) | 본평가 |
| 2019.04.01 | 기업신용평가 | BBB- | 한국신용평가(AAA~D) | 수시평가 |
| 2019.02.26 | 기업신용평가 | BBB | 한국신용평가(AAA~D) | 수시평가 |
| 2018.07.20 | 기업신용평가 | BBB+ | 한국기업평가(AAA~D) | 본평가 |
| 2018.06.25 | 기업신용평가 | BBB+ | 한국신용평가(AAA~D) | 본평가 |
주) 최근 5년 기준
| 등급 | 정 의 |
| AAA | 원리금 지급확실성이 최고 수준임 |
| AA | 원리금 지급확실성이 매우 높지만 AAA 등급에 비하여 다소 낮은 요소가 있음 |
| A | 원리금 지급확실성이 높지만, 장래의 환경변화에 따라 다소 영향을 받을 가능성이 있음 |
| BBB | 원리금 지급확실성이 있지만, 장래의 환경변화에 따라 저하될 가능성이 내포되어 있음 |
| BB | 원리급 지급능력에 당면문제는 없으나 장해의 안정성면에서는 투기적인 요소가 내포되어 있음 |
| B | 원리금 지급능력이 부족하여 투기적임 |
| CCC | 원리금의 채무불이행이 발생할 위험요소가 내포되어 있음 |
| CC | 원리금의 채무불이행이 발생할 가능성이 높음 |
| C | 원리금의 채무불이행이 발생할 가능성이 극히 높음 |
| D | 현재 채무불이행 상태에 있음 |
주) 상기 AA~B까지는 당해 등급 내에서의 상대적 위치에 따라 + 또는 -부호를 부여할 수 있음
자. 회사의 주권상장(또는 등록ㆍ지정)여부 및 특례상장에 관한 사항
| 주권상장 (또는 등록ㆍ지정)현황 |
주권상장 (또는 등록ㆍ지정)일자 |
특례상장 유형 |
|---|---|---|
| 유가증권시장 상장 | 1994년 11월 05일 | 해당사항 없음 |
2. 회사의 연혁
가. 회사의 본점소재지 및 그 변경
| 변경일 | 본점소재지 주소 | 비 고 |
| 2021.08.02 | 서울특별시 중구 청계천로 24, 케이스퀘어 시티 | - |
나. 경영진 및 감사의 중요한 변동
| 변동일자 | 주총종류 | 선임 | 임기만료 또는 해임 |
|
|---|---|---|---|---|
| 신규 | 재선임 | |||
| 2024년 03월 29일 | 정기주총 | 사내이사 김현호 감사 최현수 |
사내이사 이수영 사외이사 이석우 |
사내이사 윤영근 감사 박윤석 |
| 2023년 03월 24일 | 정기주총 | 사내이사 윤새봄 사내이사 최일동 (윤새봄, 이수영 각자 대표이사) |
사외이사 변희찬 | 사내이사 김정현 비상무이사 윤새봄 |
| 2022년 03월 25일 | 정기주총 | - | 사내이사 윤영근 기타비상무이사 윤새봄 |
- |
| 2021년 03월 26일 | 정기주총 | 사외이사 이석우 감사 박윤석 |
사내이사 이수영 | 사외이사 구본용 감사 김종식 임시감사 박영배 |
| 2020년 08월 05일 | - | 임시감사 박영배 | - | - |
| 2020년 03월 27일 | 정기주총 | 사외이사 변희찬 사내이사 김정현 |
- | 사외이사 배보경 |
| 2019년 09월 02일 | - | - (이수영 대표이사) |
- | 사내이사 신승철 사내이사 안지용 (사임) |
| 2019년 03월 29일 | 정기주총 | 사내이사 윤영근 | 기타비상무이사 윤새봄 | 사내이사 박영익 (사임) |
다. 최대주주의 변동
| 변동일 | 변동전 | 변동후 |
| 2020년 5월 21일 | 윤형덕 외 2인 | 윤새봄 외 2인 |
주) 변동전 최대주주의 특수관계인 윤새봄이 2020년 5월 21일 장내매수를 통해 (주)웅진의 지분을 추가로 확보하여 최대주주가 변경됨.
라. 상호의 변경
| 일 자 | 변 경 전 | 변 경 후 | 변 경 사 유 | 비 고 |
| 2015.03.27 | (주)웅진홀딩스 | (주)웅진 | 대외이미지 개선 및 영업전문성 강화 | 2015.03.27 정기주총 결의 |
마. 회사가 합병등을 한 경우 그 내용
| 일 자 | 내 용 | 비 고 |
| 2024.02.14 | ㈜웅진의 ㈜웅진투투럽 흡수합병 - ㈜웅진은 코스메틱 부문의 사업구조 재편을 통한 경쟁력 강화 및 경영효율성 제고를 목적 으로 100% 지분을 보유 중이던 ㈜웅진투투럽을 흡수합병하기로 결정하고 상법 제527조의 소규모합병 방식에 따라 합병절차를 진행함. 소규모합병은 2024년 2월 14일을 합병기일로 종료되었으며 본 합병으로 회사구조가 개편되거나 자본금이 변동한 내용은 없습니다. (2023년 12월 11일 주요사항보고서(회사합병결정) 참조) |
2023.12.11 이사회 결의 (소규모합병) |
| 2019.12.21 | ㈜웅진의 ㈜태승엘피 흡수합병 - ㈜태승엘피는 ㈜웅진으로부터 분할되어 신설된 100% 자회사로 회생계획에 따라 분할존속 회사인 ㈜웅진의 부인권 소송 등 사업목적을 수행하였으며 소송 종결 등의 사업 목적이 종 료되어 합병을 결정함.(2019년 9월 24일 주요사항보고서(회사합병결정) 참조) |
2019.09.24 이사회 결의 (소규모합병) |
| 2019.06.30 | ㈜웅진의 렌탈사업부 영업양도 결정 - ㈜웅진은 그룹내 사업 시너지 제고를 목적으로 생활가전 렌탈 사업을 영위하던 렌탈사업부 를 웅진코웨이㈜에 엉업양도를 결정함.(2019년 5월 17일 기타경영사항(자율공시) 참조). |
2019.05.17 이사회 결의 |
바. 회사의 업종 또는 주된 사업의 변화
| 변경 전 | 변경 후 | 변경사유 | 비고 |
| (신설) | 101. 전자 지급결제 대행 서비스업 | 회사의 신규사업 추진에 따른 사업목적 추가 | 2022년 3월 25일 제39기 정기주주총회 승인 |
| (신설) |
81.정수기 및 정수 시스템 관련 제품의 제조, 수입, 판매, 렌탈 및 유지관리 서비스업 82.공기청정기 및 공기청정기 관련 제품의 제조, 수입, 판매, 렌탈 및 유지관리 서비스업 83.비데 및 비데 관련 제품의 제조, 수입, 판매, 렌탈 및 유지관리 서비스업 84.침대 및 침구 관련 제품의 제조, 수입, 판매, 렌탈 및 유지관리 서비스업 85.가정용 기기의 제조, 수입, 판매, 렌탈 및 유지관리 서비스업 86.헬스기기의 제조, 수입, 판매, 렌탈 및 유지관리 서비스업 87.수질, 대기 등 환경오염방지 시설업 및 사업시설관리업 88.정수 및 폐기물 처리 설비 제조·판매업 및 사업시설관리업 89.환경관련 기술연구, 대기 및 수질분석, 환경영향평가 대행업 90.수입·제조한 각종 상품에 대한 판매 및 렌탈업91.의료기기 수출입, 제조, 판매, 렌탈 및 유지관리 서비스업 92.잡화류 판매업 93.방문판매·통신판매·전자상거래업 및 이에 부수한 서비스업 94.공기조화장치 제조업 95.소독 및 구충, 일반 청소 등 생활환경개선사업 96.판매·시공·설계한 상품 및 시설 등 또는 기타 상품의 설치·유지·보수·안전 규격시험 등의 서비스업 97.피부미용기기 수출입·제조·판매업 98.주방용 전기기기 제조 및 판매업 99.공기질 측정 및 분석서비스업 100.다중이용시설 공조시스템 제조 및 서비스업 |
신규 사업영역 확장에 따른 사업목적 추가 |
2018년 3월 30일 제35기 정기주주총회 승인 |
사. 그 밖에 경영활동과 관련된 중요한 사항의 발생내용
| 일 자 | 내 용 |
| 2017.03.29 | 웅진폴리실리콘㈜, 정기주주총회에서 상주폴리실리콘㈜로 사명 변경 결의 |
| 2017.03.31 | WJ & Company, Inc., i-Tab 흡수 합병(Woongjin, Inc.로 사명 변경) |
| 2018.01.15 | 웅진에너지㈜, 제3자 배정(㈜웅진) 유상증자 결정 |
| 2018.03.01 | 웅진렌탈 론칭(정수기 등 렌탈사업) |
| 2018.03.30 | ㈜웅진, 대표이사 변경 (변경전: 이재진, 변경후: 이재진, 신승철 각자대표) |
| 2018.07.25 | ㈜북센, 사명변경 (㈜북센 → ㈜웅진북센) |
| 2018.07.31 | ㈜웅진, 대표이사 변경 (변경전: 이재진, 신승철 각자대표 변경후: 신승철, 이수영 각자대표) |
| 2018.10.29 | ㈜웅진씽크빅, 코웨이 주식매매계약 체결(22.17%) |
| 2019.03.21 | 코웨이㈜ 임시주주총회, 사명변경 (코웨이㈜ → 웅진코웨이㈜) |
| 2019.03.22 (2019.03.26) |
웅진코웨이 주식인수 거래 종결 (실제 양수도가 이루어지는 일자는 체결일의 2거래일 후인 2019년3월26일 임) |
| 2019.05.17 | 렌탈사업부 영업양도 결정 (양수법인 : 웅진코웨이㈜) |
| 2019.05.24 | 웅진에너지㈜, 회생절차개시신청 |
| 2019.06.27 | ㈜웅진씽크빅, 웅진코웨이 매각 검토 진행 |
| 2019.09.24 | ㈜웅진, ㈜태승엘피 흡수합병 결정 |
| 2020.02.11 | ㈜웅진씽크빅, 웅진코웨이㈜ 매각 완료(대금 수령 기준) |
| 2020.05.01 | ㈜웅진씽크빅, ㈜놀이의발견 설립(물적분할) |
| 2020.05.15 | ㈜웅진, ㈜웅진북센 매각 완료 |
| 2020.05.21 | ㈜웅진, 최대주주변경 (변경전: 윤형덕, 변경후: 윤새봄) |
| 2020.12.18 | 웅진에너지㈜, 회생계획안 인가 결정 |
| 2021.01.06 | 웅진에너지㈜, 주식병합에 의한 자본의 감소(주식의 1차 병합) |
| 2021.01.07 | 웅진에너지㈜, 출자전환에 따른 신주 발행 |
| 2021.01.08 | 웅진에너지㈜, 출자전환 후 자본의 감소(주식의 재병합) |
| 2021.05.28 | ㈜웅진씽크빅, ㈜웅진북센 보통주 4,073,720주 및 우선주 1,800,000주 인수 |
| 2021.07.20 | ㈜웅진씽크빅, ㈜배컴 보통주 500,001주 취득(학원형 클라우드 플랫폼 사업 운영) |
| 2022.07.26 | 웅진에너지㈜, 파산선고 |
| 2024.02.14 | ㈜웅진, ㈜웅진투투럽 흡수합병(㈜웅진투투럽 소멸) |
주) 최근 5년 기준
아. 주요 종속회사 및 계열회사의 최근 사업연도에 대한 연혁
| 회사명 | 연 혁 |
| ㈜웅진 사업부문 |
2017.01 국내 최초 S/4HANA 도입 성공 2017.02 웅진HANA 브랜드 런칭 2017.02 SAP코리아 Partner Award : Transformation Award 수상 2017.03 SAP Innovation Summit 2017 Asia Pacific(macau) : SAP Business One Partner of the Year South Korea 대표 수상 2017.04 아시아 최초 SAP S/4HANA PCoE 취득 2017.07 웅진-SAP 경비관리 솔루션 컨커 파트너 체결 2017.08 AWS Partner 사업 시작 2018.01 AWS Standard Partner 승급 2018.02 ㈜웅진, SAP Partner Award : S/4HANA 부문, Digital Marketing 부문 수상 2018.02 SAP Partner of the Year : SAP Business One 부문 수상 2018.03 웅진씽크빅 국내 최대 규모 AWS이관 작업 완료 2018.03 SAP on NCP(네이버클라우드플랫폼) 전환 성공 2018.04 ㈜웅진, 네이버 클라우드 플랫폼 기반 SAP S/4HANA 운영 시작 2018.05 CJ대한통운 해외 36개국 법인 S/4HANA 컨버전 프로젝트 성공 감사패 수여 2018.08 이수영 신임 대표이사 선임 2018.10 ITSSC 창립 15주년기념 사사 발간 2018.11 AWS Advanced Partner 승급 2018.11 웅진-SAP코리아 스마트팩토리 사업 협약 체결 2019.01 롯데정보통신 롯데알미늄 차세대 ERP 프로젝트 성공 감사패 수여 2019.01 자체솔루션 WDMS (딜러관리시스템) 런칭 2019.01 AWS SAP Competency 획득 2019.01 웅진 딜러영업관리솔루션 WDMS 런칭 2019.01 SAP 스마트팩토리 / 스마트물류 패키지 런칭 2019.02 웅진-메가존클라우드 클라우드 사업 협약 체결 2019.03 AWS Korea Partner Award : APN Differentiation Partner상 수상 2019.03 SAP코리아 2018 SAP Partner Award : SAP Bussiness one Award 수상 2019.04 자체솔루션 WRMS (렌탈영업관리시스템) 런칭 2020.01 AWS Public Sector Partner 자격 획득 2020.06 AWS Migration Competency 자격 획득 2021.01 Microsoft Azure 파트너쉽 체결 / Gold Partner 승급 2021.03 웅진그룹웨어 K비대면 바우처 공급기업 선정 2021.04 Salesforce 파트너쉽 체결 2021.06 매장기반 구독서비스 섭씨 런칭 2021.12 WRMS 클라우드 버전 런칭 2022.01 내부회계 및 권한감사 시스템 GAMSOLUTION 런칭 2022.08 Microsoft PowerPlatform 사업 진출 2022.08 BMW Retail Integration Service 인증 아시아 최초 취득 2022.09 네이버웍스 50,000계정 돌파 2022.12 여성가족부장관 2022 헤럴드 일자리 대상 최우수상 수상 2023.03 Microsoft Solutions Partner Program(MSPP) Infrastructure, Digital&App Innovation 분야 자격 획득 2023.05 SAP PARTNER SUMMIT for SME - SAP Business One Partner of Year 수상 2023.09 IT SSC 20주년 2023.10 AWS EKS SDP 프로그램 자격 취득 2023.10 웅진-드림시큐리티 전략적 업무 협업 체결 2023.11 멘딕스 파트너쉽 및 LOW-CODE개발 플랫폼 신사업 진출 2024.01 WRMS 사업본부 CES 2024 참가 2024.04 ISO27001(국제표준 정보보호 인증)&27017(클라우드 서비스 정보보호 관리체계인증) 획득 |
| ㈜웅진씽크빅 |
2018.01 美 '키드앱티브' 에 500만불 투자 |
| ㈜웅진북센 |
2018.07 ㈜웅진북센으로 상호 변경 2020.03 대표이사 이정훈 취임 2020.05 최대주주 변경(㈜웅진→북앤로지스틱스㈜) 2021.05 최대주주 변경(북앤로지스틱스㈜→㈜웅진씽크빅) 2022.12 제2물류센터 준공 |
| ㈜웅진컴퍼스 |
2015.09 ㈜웅진컴퍼스로 사명 변경 2018.04 2018년 과학·정보통신의 날 국무총리 표창 2018.11 앱어워드코리아 올해의 앱 에드테크 부문 대상 수상 2018.12 제13회 대한민국 인터넷대상 장관상 수상 |
| ㈜놀이의발견 |
2019.04 ㈜웅진씽크빅의 키즈사업부문으로 놀이의발견 플랫폼 론칭 2019.12 구글선정 2019 올해를 빛낸 숨은 보석 앱 선정 2020.05 ㈜웅진씽크빅으로부터 100% 물적분할되어 ㈜놀이의발견을 사명으로 하여 분할 신설 |
| ㈜웅진플레이도시 |
2009.12 웅진플레이도시 오픈 2010.10 5개 테마 완성 운영(워터, 스노우, 골프, 신기, 키즈) 2012.07 야외워터파크 (패밀리존) 오픈 2012.12 스노우파크 (이글루 체험파크) 오픈 2016.03 골프도시 페어웨이 리뉴얼 2017.03 워터도시 레인보우슬라이드 오픈 2018.03 워터도시 스파상떼 오픈 2019.07 볼베어파크 오픈 |
| ㈜렉스필드컨트리클럽 |
1996.10 웅진그룹 골프장 인수((주)금사리조트 인수) 1999.04 법인합병((주)렉스필드컨트리클럽 → 웅진코웨이개발(주)) 2003.05 법인분리(웅진코웨이개발(주) → (주)렉스필드컨트리클럽) 2003.09 GRAND OPEN 2004.08 정회원모집 완료 (회원수 365명) 2008.06 제13회 환경의 날 기념 환경부장관상 수상 |
3. 자본금 변동사항
가. 자본금 변동추이
| (단위 : 원, 주) |
| 종류 | 구분 | 제42기 (2024년 1분기말) |
제41기 (2023년말) |
제40기 (2022년말) |
제39기 (2021년말) |
제38기 (2020년말) |
제37기 (2019년말) |
|---|---|---|---|---|---|---|---|
| 보통주 | 발행주식총수 | 79,927,080 | 79,927,080 | 79,927,080 | 79,927,080 | 79,378,330 | 79,378,330 |
| 액면금액 | 500 | 500 | 500 | 500 | 500 | 500 | |
| 자본금 | 42,213,540,000 | 42,213,540,000 | 42,213,540,000 | 42,213,540,000 | 41,939,165,000 | 41,939,165,000 | |
| 우선주 | 발행주식총수 | 0 | 0 | 0 | 0 | 0 | 0 |
| 액면금액 | 0 | 0 | 0 | 0 | 0 | 0 | |
| 자본금 | 0 | 0 | 0 | 0 | 0 | 0 | |
| 기타 | 발행주식총수 | 0 | 0 | 0 | 0 | 0 | 0 |
| 액면금액 | 0 | 0 | 0 | 0 | 0 | 0 | |
| 자본금 | 0 | 0 | 0 | 0 | 0 | 0 | |
| 합계 | 자본금 | 42,213,540,000 | 42,213,540,000 | 42,213,540,000 | 42,213,540,000 | 41,939,165,000 | 41,939,165,000 |
| (*1) | 2019년 12월 3일 회생채권 출자전환으로 보통주 5,211,662주를 발행하여 2,606백만원의 자본금이 증가하였습니다. |
| (*2) | 2021년 6월 21일 주식매수선택권 행사로 보통주 548,750주 발행하여 275백만원의 자본금이 증가하였습니다. |
4. 주식의 총수 등
가. 주식의 총수 현황
| (기준일 : | 2024년 03월 31일 | ) | (단위 : 주) |
| 구 분 | 주식의 종류 | 비고 | ||
|---|---|---|---|---|
| 보통주 | 합계 | |||
| Ⅰ. 발행할 주식의 총수 | 1,500,000,000 | 1,500,000,000 | - | |
| Ⅱ. 현재까지 발행한 주식의 총수 | 680,334,790 | 680,334,790 | - | |
| Ⅲ. 현재까지 감소한 주식의 총수 | 600,407,710 | 600,407,710 | - | |
| 1. 감자 | 588,362,157 | 588,362,157 | - | |
| 2. 이익소각 | 12,045,553 | 12,045,553 | - | |
| 3. 상환주식의 상환 | - | - | - | |
| 4. 기타 | - | - | - | |
| Ⅳ. 발행주식의 총수 (Ⅱ-Ⅲ) | 79,927,080 | 79,927,080 | - | |
| Ⅴ. 자기주식수 | 2,211,634 | 2,211,634 | 당사가 보유한 자기주식 수량 | |
| Ⅵ. 유통주식수 (Ⅳ-Ⅴ) | 77,715,446 | 77,715,446 | - | |
나. 자기주식 취득 및 처분 현황
| (기준일 : | 2024년 03월 31일 | ) | (단위 : 주) |
| 취득방법 | 주식의 종류 | 기초수량 | 변동 수량 | 기말수량 | 비고 | ||||
|---|---|---|---|---|---|---|---|---|---|
| 취득(+) | 처분(-) | 소각(-) | |||||||
| 배당 가능 이익 범위 이내 취득 |
직접 취득 |
장내 직접 취득 |
- | - | - | - | - | - | - |
| - | - | - | - | - | - | - | |||
| 장외 직접 취득 |
- | - | - | - | - | - | - | ||
| - | - | - | - | - | - | - | |||
| 공개매수 | - | - | - | - | - | - | - | ||
| - | - | - | - | - | - | - | |||
| 소계(a) | - | - | - | - | - | - | - | ||
| - | - | - | - | - | - | - | |||
| 신탁 계약에 의한 취득 |
수탁자 보유물량 | 보통주 | 1,995,764 | - | - | - | 1,995,764 | - | |
| - | - | - | - | - | - | - | |||
| 현물보유물량 | - | - | - | - | - | - | - | ||
| - | - | - | - | - | - | - | |||
| 소계(b) | 보통주 | 1,995,764 | - | - | - | 1,995,764 | - | ||
| - | - | - | - | - | - | - | |||
| 기타 취득(c) | 보통주 | 215,870 | - | - | - | 215,870 | - | ||
| - | - | - | - | - | - | - | |||
| 총 계(a+b+c) | 보통주 | 2,211,634 | - | - | - | 2,211,634 | - | ||
| - | - | - | - | - | - | - | |||
5. 정관에 관한 사항
당사 최근 정관 개정일은 제39기 정기주주총회일인 2022년 3월 25일이며 사업목적 추가의 정관 변경이 승인되었습니다.
가. 정관 변경 이력
| 정관변경일 | 해당주총명 | 주요변경사항 | 변경이유 |
|---|---|---|---|
| 2022년 03월 25일 | 제39기 정기주주총회 |
[신설] - 제2조(목적) '101. 전자 지급결제 대행 서비스업' 사업목적 추가 |
신규사업 추진에 따른 사업 목적 추가 |
| 2021년 03월 26일 | 제38기 정기주주총회 |
[변경] - 제7조의 2(종류주식의 수와 내용) - 제7조의 3(전환주식) - 제9조의 2(주식매수선택권) - 제9조의 4(우리사주매수선택권) - 제10조(명의개서대리인) - 제11조(주주명부의 폐쇄 및 기준일) - 제12조의2(사채 및 신주인수권증권 에 표시되어야 할 권리의 전자등록) - 제12조의 3(전환사채의 발행) - 제15조(소집시기) - 제16조(소집권자) - 제28조(이사 및 감사의 선임) - 제30조(이사 및 감사의 보선) - 제43조(이익배당) [삭제] - 제9조의 3(신주의 배당기산일) [신설] - 제9조의 5(동등배당) - 제11조의 1(주주명부 작성ㆍ비치) |
『상법 일부 개정 법률 『주식ㆍ사채 등의 전자등록에 관한 법률』 |
| 2019년 03월 29일 | 제36기 정기주주총회 |
[변경] - 제8조(주권의 종류) - 제10조(명의개서대리인) - 제12조(주주명부의 폐쇄 및 기준일) - 제15조(사채발행에 관한 준용규정) - 제16조(소집시기) - 제28조(이사 및 감사의 수) - 제29조(이사 및 감사의 선임) - 제42조(재무제표와 영업보고서의 작성 비치) [삭제] - 제11조(주주 등의 주소, 성명 및 인감 또는 서명 등 신고) [신설] - 제13조의2(사채 및 신주인수권증권 에 표시되어야 할 권리의 전자등록) |
2019년 전자증권법 시행에 따른 변경 |
나. 사업목적 현황
| 구 분 | 사업목적 | 사업영위 여부 |
|---|---|---|
| 1 |
자회사의 주식을 취득, 소유함으로써 그 회사 제반 사업내용의 지배, 경영지도, 정리, 육성 |
영위 |
| 2 | 자회사 등(자회사 및 손자회사를 말함)에 대한 자금 및 업무지원 사업 | 영위 |
| 3 | 자회사 등에 대한 자금지원을 위한 자금조달 사업 | 영위 |
| 4 | 경영자문 및 컨설팅업 | 영위 |
| 5 |
브랜드 및 상표권 등 지적재산권의 라이센스업 |
영위 |
| 6 | 시장조사 및 경영상담업 | 영위 |
| 7 | 광고업 | 영위 |
| 8 |
국내외 광고의 대행업 |
영위 |
| 9 | 부동산 매매 및 임대업 | 영위 |
| 10 | 데이터베이스 온라인 정보제공 및 전자상거래업 | 영위 |
| 11 | 컴퓨터 및 주변기기 제조 및 판매업 | 영위 |
| 12 | 소프트웨어 개발 및 공급업 | 영위 |
| 13 | 서적 출판, 인쇄 및 판매업 | 영위 |
| 14 | 인터넷 광고 및 기타 광고업 | 영위 |
| 15 | 영화, 방송 및 기타 공연관련 사업 | 영위 |
| 16 | 부가 통신업 | 영위 |
| 17 | 잡지 및 정기간행물 발행업 | 영위 |
| 18 | 음악 출판 및 저작권 관리업 | 영위 |
| 19 | 음반 및 비디오물 도,소매업 | 영위 |
| 20 | 기록매체 제작, 제조, 복제 및 판매업 | 영위 |
| 21 | 게임소프트웨어 제작, 복제 및 유통업 | 영위 |
| 22 | 연예인 매니지먼트업 | 미영위 |
| 23 | 음반 기획 제작 및 수출입업 | 미영위 |
| 24 | 음원 개발, 제작 및 공급업 | 미영위 |
| 25 | 디지털 음원 개발 및 보급업 | 미영위 |
| 26 | 공연기획 및 매니지먼트업 | 미영위 |
| 27 | 캐릭터 개발 및 제작업 | 영위 |
| 28 | 모델 에이전시 관련 사업 | 미영위 |
| 29 | 종합 유선, 기타 유선 및 인터넷 방송업 | 영위 |
| 30 | 수출입업 | 영위 |
| 31 | 근로자파견사업 | 영위 |
| 32 | PDA 도소매, 수출 및 대리점 | 영위 |
| 33 | 정보의 운영 및 판매 | 영위 |
| 34 | 통신서비스 관련 대행용역 제공 | 영위 |
| 35 | 교육서비스업 | 영위 |
| 36 | 각종 상품의 위탁 및 수탁매매 대리업 | 영위 |
| 37 | 기술용역업 | 영위 |
| 38 | UTILITY(유틸리티) 판매 | 영위 |
| 39 | 위탁 통신판매 및 방문판매업 | 영위 |
| 40 | 인터넷 등 전자상거래를 통한 상품,제품 매매 및 관련 부대 사업 | 영위 |
| 41 | 기술연구 및 용역수탁업 | 영위 |
| 42 | 인터넷정보제공 및 소프트웨어 개발업 | 영위 |
| 43 | 기술교육 및 프로그램 개발업 | 영위 |
| 44 | 정보산업전문요원 양성 | 영위 |
| 45 | 전자상거래관련 소프트웨어개발 및 판매 | 영위 |
| 46 | 전자상거래관련 시스템 통합사업 | 영위 |
| 47 | 정보서비스사업 | 영위 |
| 48 | 통신판매사업 | 영위 |
| 49 | 무역업 | 영위 |
| 50 | 여행업 | 미영위 |
| 51 | 정수기, 전기 및 전자제품기기 등 서비스용역업 | 영위 |
| 52 | 신용조사 및 수금대리업 | 영위 |
| 53 | 텔레마케팅 서비스업 | 영위 |
| 54 | 전기공사업 | 영위 |
| 55 | 기타 사업관련 서비스업 | 영위 |
| 56 | 통신장비,단말기 도매업 | 영위 |
| 57 | 정수장치 제조업 | 영위 |
| 58 | 판촉물등 인쇄판매업 | 영위 |
| 59 | 실내건축 공사업 | 영위 |
| 60 | 디지털 도어락 도매업 | 영위 |
| 61 | 디지털 도어락 제조업 | 미영위 |
| 62 | 잡화 도매업 | 영위 |
| 63 | 개발, 매매, 중개, 분양 등에 관한 부동산 컨설팅업 | 영위 |
| 64 | 리서치 대행 | 영위 |
| 65 | 방문판매업 | 영위 |
| 66 | 소독업 | 영위 |
| 67 | 위생관리용역업 | 영위 |
| 68 | 의료기기 수리업 | 미영위 |
| 69 | 열쇠업 | 미영위 |
| 70 | 시설유지관리 등에 관한 전문건설업 | 영위 |
| 71 | 별정통신사업 | 영위 |
| 72 | 주차, 안내, 조경, 건축물시설관리 등에 관한 건축물 유지관리용역업 | 영위 |
| 73 | 주택관리업 | 영위 |
| 74 | 경비용역업 | 영위 |
| 75 | 저수조청소업 | 미영위 |
| 76 | 디자인설계용역업 | 영위 |
| 77 | 정보통신공사업 | 영위 |
| 78 | 냉난방기 설치 및 A/S | 영위 |
| 79 | 의료기기판매업 | 미영위 |
| 80 | 평생교육시설 운영 및 관련사업 일체 | 영위 |
| 81 | 정수기 및 정수 시스템 관련 제품의 제조, 수입, 판매, 렌탈 및 유지관리 서비스 업 | 영위 |
| 82 | 공기청정기 및 공기청정기 관련 제품의 제조, 수입, 판매, 렌탈 및 유지관리 서비 스업 | 영위 |
| 83 | 비데 및 비데 관련 제품의 제조, 수입, 판매, 렌탈 및 유지관리 서비스업공기청정기 및 공기 청정기 관련 제품의 제조, 수입, 판매, 렌탈 및 유지관리 서비스업 |
영위 |
| 84 | 침대 및 침구 관련 제품의 제조, 수입, 판매, 렌탈 및 유지관리 서비스업 | 영위 |
| 85 | 가정용 기기의 제조, 수입, 판매, 렌탈 및 유지관리 서비스업 | 영위 |
| 86 | 헬스기기의 제조, 수입, 판매, 렌탈 및 유지관리 서비스업 | 영위 |
| 87 | 수질, 대기 등 환경오염방지 시설업 및 사업시설관리업 | 영위 |
| 88 | 정수 및 폐기물 처리 설비 제조·판매업 및 사업시설관리업 | 영위 |
| 89 | 환경관련 기술연구, 대기 및 수질분석, 환경영향평가 대행업 | 영위 |
| 90 | 수입·제조한 각종 상품에 대한 판매 및 렌탈업 | 영위 |
| 91 | 의료기기 수출입, 제조, 판매, 렌탈 및 유지관리 서비스업 | 영위 |
| 92 | 잡화류 판매업 | 영위 |
| 93 | 방문판매통신판매·전자상거래업 및 이에 부수한 서비스업 | 영위 |
| 94 | 공기조화장치 제조업 | 미영위 |
| 95 | 소독 및 구충, 일반 청소 등 생활환경개선사업 | 영위 |
| 96 | 판매시공·설계한 상품 및 시설 등 또는 기타 상품의 설치·유지·보수·안전 규격 시험 등의 서비스업 |
영위 |
| 97 | 피부미용기기 수출입·제조·판매업 | 영위 |
| 98 | 주방용 전기기기 제조 및 판매업 | 영위 |
| 99 | 공기질 측정 및 분석서비스업 | 영위 |
| 100 | 다중이용시설 공조시스템 제조 및 서비스업 | 영위 |
| 101 | 전자 지급결제 대행 서비스업 | 영위 |
| 102 | 전 각호에 부대되는 사업 일체 | 영위 |
다. 사업목적 변경 내용
| 구분 | 변경일 | 사업목적 | |
|---|---|---|---|
| 변경 전 | 변경 후 | ||
| 추가 | 2022년 03월 25일 | - | 101. 전자 지급결제 대행 서비스업 |
[1. 전자 지급결제 대행 서비스업 추가 사유]
(1) 변경 취지 및 목적, 필요성
당사는 플랫폼 비지니스 신규사업의 일환으로 '구독솔루션 사업 활성화'를 위해 지난 2022년 3월 25일 제39기 정기주주총회에서 '전자 지급결제 대행 서비스업' 사업목적을 추가하였습니다.
(2) 사업목적 변경 제안 주체
해당 사업목적 추가는 2022년 3월 10일 이사회를 통해 결정되었으며, 결정 이후 개최된 2022년 3월 25일 제39기 정기주주총회에서 승인되었습니다.
(3) 해당 사업목적 변경이 회사의 주된 사업에 미치는 영향 등
해당 사업목적 추가를 통해 금융감독원에 전자금융업을 등록할 수 있으며, 전자금융업 등록을 통해 회사가 결제시스템을 직접 관리하여 단순 솔루션 제공 한계를 벗어나IT사업부문 플랫폼 비지니스 사업적 이익효과를 극대화할 수 있습니다.
라. 정관상 사업목적 추가 현황표
| 구 분 | 사업목적 | 추가일자 |
|---|---|---|
| 1 | 전자 지급결제 대행 서비스업 | 2022년 03월 25일 |
[1. 전자 지급결제 대행 서비스업]
(1) 그 사업 분야(업종, 제품 및 서비스의 내용 등) 및 진출 목적
해당 사업은 당사가 영위하는 플랫폼 비지니스의 일환으로 O4O(Online for Offline) 구독솔루션 제공 및 사업적 이익효과를 극대화하기 위해 사업목적으로 추가하였습니다.
(2) 시장의 주요 특성ㆍ규모 및 성장성
'O4O' 시장은 오프라인을 위한 온라인의 약어로 'O2O'와 유사하게 온라인과 오프라인을 결합하되 오프라인을 중심으로 두고 온라인 기업이 가지고 있는 고객정보와 강점을 살려 오프라인으로 사업 영역을 확대하며 새로운 매출을 만드는 비즈니스 플랫폼을 말합니다. 해당 시장은 다양한 사업과 결합하여 파생될 수 있는만큼 시장 성장성은 매우 클 것으로 예상하고 있습니다. 다만, 아직 시장의 명확한 분류가 어려워 정확한 시장규모를 파악하기는 어렵습니다.
(3) 신규사업과 관련된 투자 및 예상 자금소요액(총 소요액, 연도별 소요액), 투자자금 조달원천, 예상투자회수기간 등
해당 사업은 당사의 기존 플랫폼 비지니스의 일환으로 별도 자금조달을 통한 투자는없습니다. 'O4O' 구독솔루션 개발 및 관리 인력에 대한 비용은 다양한 비지니스 활동으로 특정할 수는 없으며 계약 및 프로젝트 별로 투자금액과 수익을 구분하고 있습니다.
(4)사업 추진현황(조직 및 인력구성 현황, 연구개발활동 내역, 제품 및 서비스 개발 진척도 및 상용화 여부, 매출 발생여부 등)
해당 사업은 당사의 플랫폼 비지니스의 일환으로 웅진 IT 사업부문의 'DCS사업본부에서 추진하고 있으며 '섭씨' 브랜드를 런칭하고 다수의 제휴처를 통해 사업을 확장해 나가고 있습니다.
(5) 기존 사업과의 연관성
해당 사업은 당사가 영위하는 플랫폼 비지니스에 O4O 구독솔루션을 제공하여 고객 확대 및 사업적 이익효과를 극대화할 수 있을 것으로 기대하고있습니다.
(6) 주요 위험
해당 사업은 당사의 기존 플랫폼 비지니스의 기술력을 활용한 사업확장으로 별도의 사업위험은 없으나 금융감독원에 전자금융업 등록하여 결제시스템을 직접 관리하고 있어 관련 정보관리 등의 규제 및 관련법령을 준수하고 있습니다.
(7) 향후 추진계획
해당 사업의 O4O 구독솔루션을 지속적으로 고도화해 나가고 있으며 사업장 확대 및 연계확장, 관리기능 고도화를 통해 점진적으로 매출을 증대해 나가며 '섭씨' 브랜드의 인지도를 높여 O4O 구독솔루션 사업을 확장해 나갈 것입니다.
(8) 미추진 사유
현재 진행 중인 사업으로 해당사항 없습니다.
II. 사업의 내용
1. 사업의 개요
당사는 사업지주회사로서 사업의 내용을 지주부문과 사업부문으로 구분할 수 있습니다. 지주부문은 다른 회사의 주식을 소유함으로써 그 회사를 지배하고 경영활동을 지원하는 것을 주된 사업목적으로 하며 주요 수입으로는 계열회사로부터의 배당수익 및 브랜드상표권 사용수익, 경영자문수익, 임대 수익 등이 있습니다. 사업부문은 계열회사를 비롯한 국내외 기업에 IT서비스를 제공하는 사업을 영위하고 있으며 독자적으로 개발한 개별산업군 특화 소프트웨어를 활용하여 IT컨설팅, 클라우드, 대형 ITO등 각 산업군에 최적화된 정보시스템의 구축 및 운영, 관리업무를 수행하고 있습니다. 이를 바탕으로 국내외 기업의 디지털전환을 성공적으로 이끌며 IT컨설팅 전문기업으로 자리매김해 나가고 있습니다.
가. 지주회사
당사는 기업집단 웅진그룹의 지주회사(持株會社, Holding Company)로서 보고서 기준일(2024년 3월 31일) 현재 15개의 계열회사를 두고 있으며 배당수익 및 웅진브랜드상표권 사용수익, 경영자문, 임대사업을 기본으로 영위함과 동시에 독자적인 IT사업을 영위하고 있는 사업지주회사입니다. 지주부문은 다른 회사의 주식을 단순히 소유하는 것 이상으로 주식(의결권)을 보유함으로써 해당 회사에 대하여 실질적인 지배권을 취득하고 경영 효율화를 통해 기업가치를 향상시키는 역할을 하고 있습니다. 웅진그룹이 영위하고 있는 사업으로는 출판 및 교육서비스(웅진씽크빅, 웅진컴퍼스),국내외 물류 유통(웅진북센, 웅진에버스카이), 오락문화 및 운동 서비스(웅진플레이도시), 골프장 및 체육시설업(렉스필드컨트리클럽), 문화체험 및 놀이 플랫폼 사업(놀이의발견), 화장품 및 건강기능식품 판매(웅진휴캄) 등이 있습니다.
① 매출액 및 비중
| (단위: 백만원,%) |
| 기업명 | 주요영업활동 | 제42기 1분기 | 제41기 | 제40기 | |||
|---|---|---|---|---|---|---|---|
| 매출액 | 비중 | 매출액 | 비중 | 매출액 | 비중 | ||
| (주)웅진 | 지주회사 및 IT서비스 | 39,734 | 14.54 | 170,722 | 14.89 | 169,646 | 14.30 |
| (주)웅진씽크빅 | 도서 및 교육출판물 제조 및 판매 등 | 171,061 | 62.60 | 697,897 | 60.88 | 731,150 | 61.60 |
| (주)웅진북센 | 서적 도매 및 보관과 운송 | 44,016 | 16.11 | 188,400 | 16.44 | 201,880 | 17.01 |
| (주)렉스필드컨트리클럽 | 골프장운영업 | 2,576 | 0.94 | 22,009 | 1.92 | 20,680 | 1.74 |
| (주)웅진컴퍼스 | 영어학원사업 등 | 5,469 | 2.00 | 21,201 | 1.85 | 19,121 | 1.61 |
| (주)웅진플레이도시 | 테마파크운영 및 종합유원, 체육시설업 | 5,173 | 1.89 | 26,727 | 2.33 | 22,757 | 1.92 |
| (주)웅진투투럽 | 화장품류, 건강기능식품 판매 | 1,391 | 0.51 | 4,872 | 0.43 | 6,582 | 0.55 |
| WOONGJIN, INC. | IT서비스 및 컨설팅 | 3,217 | 1.18 | 11,658 | 1.02 | 13,192 | 1.11 |
| (주)웅진에버스카이 | 무역업 | 118 | 0.04 | 595 | 0.05 | 799 | 0.07 |
| ㈜놀이의발견 | 문화체험 및 놀이 플랫폼 사업 | 494 | 0.18 | 2,219 | 0.19 | 1,100 | 0.09 |
| 단순합계 | 273,249 | 100.00 | 1,146,300 | 100.00 | 1,186,907 | 100.00 | |
| 연결조정 | (26,815) | (127,723) | (137,489) | ||||
| 총 합계 | 246,434 | 1,018,577 | 1,049,418 | ||||
② 지역별 매출
| (단위 : 백만원) |
| 지역별 구분 | 제42기 1분기 | 제41기 | 제40기 |
|---|---|---|---|
| 한 국 | 241,094 | 1,001,105 | 1,030,918 |
| 북 미 | 3,975 | 13,683 | 14,815 |
| 아시아 | 941 | 2,517 | 2,618 |
| 유 럽 | 207 | 914 | 1,039 |
| 남아메리카 | 217 | 358 | 28 |
| 합 계 | 246,434 | 1,018,577 | 1,049,418 |
③ 영업이익 및 비중
| (단위: 백만원,%) |
| 기업명 | 주요영업활동 | 제42기 1분기 | 제41기 | 제40기 | |||
|---|---|---|---|---|---|---|---|
| 영업이익 | 비중 | 영업이익 | 비중 | 영업이익 | 비중 | ||
| (주)웅진 | 지주회사 및 IT서비스 | 3,973 | 494.77 | 20,326 | 53.04 | 21,909 | 37.31 |
| (주)웅진씽크빅 | 도서 및 교육출판물 제조 및 판매 등 | (1,829) | (227.77) | 10,843 | 28.29 | 30,851 | 52.53 |
| (주)웅진북센 | 서적 도매 및 보관과 운송 | 308 | 38.36 | 627 | 1.64 | 1,896 | 3.23 |
| (주)렉스필드컨트리클럽 | 골프장운영업 | (930) | (115.82) | 5,045 | 13.16 | 4,530 | 7.71 |
| 웅진컴퍼스 | 영어학원사업 등 | 143 | 17.81 | 720 | 1.88 | 1,572 | 2.68 |
| (주)웅진플레이도시 | 테마파크운영 및 종합유원, 체육시설업 | 811 | 101.00 | 7,258 | 18.94 | 5,169 | 8.80 |
| (주)웅진투투럽 | 화장품류, 건강기능식품 판매 | 17 | 2.12 | (367) | (0.96) | (414) | (0.70) |
| WOONGJIN, INC. | IT서비스 및 컨설팅 | 35 | 4.36 | 506 | 1.32 | 271 | 0.46 |
| (주)웅진에버스카이 | 무역업 | (135) | (16.81) | (586) | (1.53) | (375) | (0.64) |
| ㈜놀이의발견 | 문화체험 및 놀이 플랫폼 사업 | (1,590) | (198.01) | (6,049) | (15.78) | (6,680) | (11.38) |
| 단순합계 | 803 | 100.00 | 38,323 | 100.00 | 58,729 | 100.00 | |
| 연결조정 | (477) | (15,963) | (16,402) | ||||
| 총 합계 | 326 | 22,360 | 42,327 | ||||
나. 지주회사의 사업부문(IT서비스)
웅진의 IT서비스 사업부문은 독자적인 기술력과 기업고객의 디지털 경영을 위해 전문적인 IT시스템 컨설팅을 제공합니다. 고객의 업을 근간으로 구현되는 프로세스 특화 개발부터 안정적인 운영 및 유지보수에 이르기까지 종합 IT 시스템 Process를 수행하고 있으며, IT서비스는 크게 Solution Business, ERP Business, CLOUD Business, 대외 디지털 콜센터로 총 4개의 분야로 구분되며 이외 원부자재 및 제품 공급서비스 대행(MRO), 그룹의 자산관리와 총무지원 서비스 대행업을 영위하고 있습니다. 최근 정보와 전문기술 등 지식 집약적 4차산업이 가속화되며 기업들의 디지털 체제를 갖추기 위한 디지털트랜스포메이션 수요가 높아져 IT기술력이 더욱 각광받고 있습니다. ㈜웅진 IT사업부문은 이러한 변화에 발맞춰 웅진만의 독자적인 IT기술력과 노하우로 국내외 유수 기업들의 IT시스템 구축과 디지털화를 선도해 나갈 것입니다.
① 사업부문 매출현황
| (단위 : 백만원,%) |
| 구분 | 매출유형 | 제42기 1분기 | 제41기 | 제40기 | |||
|---|---|---|---|---|---|---|---|
| 매출액 | 비중 | 매출액 | 비중 | 매출액 | 비중 | ||
| 지주 | 관계사 이자수익 | 319 | 0.80 | 1,260 | 0.74 | 1,410 | 0.83 |
| 관계사 배당금수익 | 0 | 0.00 | 4,752 | 2.78 | 8,826 | 5.20 | |
| 브랜드로열티 | 1,467 | 3.69 | 6,181 | 3.62 | 5,927 | 3.49 | |
| 경영자문 | 1,046 | 2.63 | 4,253 | 2.49 | 3,753 | 2.21 | |
| 기타 | 5 | 0.01 | 4 | 0.00 | 9 | 0.01 | |
| 소계 | 2,837 | 7.14 | 16,451 | 9.64 | 19,925 | 11.75 | |
| IT 서비스 |
운영 및 유지보수/SM (System Management) |
14,386 | 36.21 | 56,430 | 33.05 | 39,446 | 23.25 |
| 컨설팅 및 개발/SI (System Integration) |
10,178 | 25.62 | 41,211 | 24.14 | 47,879 | 28.22 | |
| 기 타 | 0 | 0.00 | 1,402 | 0.82 | 535 | 0.32 | |
| 소계 | 24,564 | 61.82 | 99,043 | 58.01 | 87,860 | 51.79 | |
| Shared 서비스 |
인쇄제작(SSD) | 6,388 | 16.08 | 29,686 | 17.39 | 34,481 | 20.33 |
| 자산관리(FM) | 1,334 | 3.36 | 7,382 | 4.32 | 10,216 | 6.02 | |
| 콜센터(CCT) | 4,611 | 11.60 | 18,161 | 10.64 | 17,164 | 10.12 | |
| 소계 | 12,332 | 31.04 | 55,229 | 32.35 | 61,861 | 36.46 | |
| 합계 | 39,734 | 100.00 | 170,722 | 100.00 | 169,646 | 100.00 | |
다. 출판 유통 및 교육 (웅진씽크빅 및 웅진북센, 웅진컴퍼스 등)
① 웅진씽크빅
㈜웅진씽크빅은 회원제 학습지(교문문화사업본부)와 전집 도서 기반(미래교육사업본부)의 어린이 교육 서비스를 비롯하여 클래스, 학습센터 등 온·오프라인 학습 서비스와 단행본 출판업을 영위하고 있습니다. 4차 산업혁명에 앞서 2014년 디지털 기기와 결합한 회원제 독서·학습 융합 프로그램인 '웅진북클럽'을 런칭하고, 2018년 'AI학습코칭'서비스를 시작으로 2019년 전과목 AI 맞춤형 스마트 학습이 가능한 '웅진스마트올'을 런칭하여 업계 에듀테크 기업을 선점하고 있습니다. 이처럼 동사는 방문학습, 회원제 비즈니스에서 플랫폼 영역으로 확장하여 전 연령대를 아우르는 교육 플랫폼 회사로 지향하고 있습니다.
② 웅진북센
연면적 49.586㎡(15,000평) 규모의 출판물종합유통센터를 완공하고 최첨단 자동화 설비와 비즈니스솔루션(SAP)을 구축하여 고객 중심의 물류 서비스와 정보를 제공하고 있는 도서유통사업은 도서 주문 시 구매, 보관, 집책, 포장, 배송까지 모두 이루어지는 종합 물류 서비스입니다. 대형 서점, 중소형 서점, 공공도서관, 학교, 기업체 등 다양한 거래처에 도서를 납품하며 수도권은 물론 지방까지 전국적인 물류망을 보유하고 있습니다. 또한, 실물 책 유통뿐만 아니라 B2C, B2B 전 영역에 걸쳐 전자책(e-book) 콘텐츠와 뷰어를 제공하며 전자책 유통에도 앞장서고 있습니다.
③ 웅진컴퍼스
국내외 학교와 학원에서 사용하는 영어 교과서(교재) 및 교육용 콘텐츠를 개발, 공급하는 회사로 국내를 비롯해 전 세계 50여 개 나라에 연간 150만 권 이상의 영어교육 도서를 수출하고 있습니다. 웅진컴퍼스는 '세상에서 가장 신나는 영어학습 실현'이라는 모토를 바탕으로 우수한 개발인력과 영미권의 전문인력을 활용하여 양질의 영어교육 콘텐츠를 개발하고 제공합니다. 스마트폰과 태블릿PC를 활용한 놀이형 영어학습 큐레이션 서비스인 '빅박스(BIGBOX)'를 론칭, 운영하고 있습니다. 웅진북센은 효율적이고 재미있는 학습방법과 학습시스템을 구현하기 위해 지속적으로 연구하고 개발하여 국내를 넘어 전 세계 영어교육시장을 선도하는 기업으로 성장해 나가고 있습니다.
④ 놀이의발견
국내 1등 키즈 액티비티 O2O 서비스로, 아이를 위한 세상 모든 경험으로 가득한 라이프스타일 앱 플랫폼입니다. 웅진플레이도시, 에버랜드 등 대형 테마파크부터 동네 공방, 키즈카페에 이르는 10,000가지 이상의 다양한 놀이 콘텐츠를 판매하고 예약하는 서비스를 제공합니다. 또 놀이와 학습을 결합한 체험 프로그램과 온라인 놀이수업등 새로운 놀이 콘텐츠를 연구하고 개발합니다. 2019년, 플랫폼을 출시한 첫해에 구글플레이의 출산육아 부문 앱 다운로드 1위를 기록하며 '올해를 빛낸 숨은 보석 앱'으로 선정되었습니다. 놀이의발견은 키즈 액티비티 업계 선두주자로서 지속적으로 놀이 중심의 건강하고 유익한 육아 문화를 창출하는 기업으로 성장해 나갈 것입니다.
계열회사의 '주요제품 및 서비스', '매출액 및 비중' 등의 정보는 상단 '가. 지주회사' 부분을 참조하여주시거나 아래 '4. 매출 및 수주상황'의 정보를 확인하여 주시기 바랍니다.
라. 레저 및 기타 (렉스필드, 웅진플레이도시 등)
① 렉스필드
경기도 여주시에 위치한 렉스필드는 138만8천㎡(42만여 평)의 부지에 27홀 규모로 조성된 국내를 대표하는 5대 명문 골프장으로 최고 수준의 고품격 골프장입니다. 2003년 9월 개장한 이래 최단 기간에 명문 골프장으로 발돋움하였으며, 천혜의 자연조건과 최상의 시설, 세심한 서비스를 통해 국내 최고의 정통 프라이빗 비즈니스 골프장으로 평가받고 있습니다. 경기에 최적화된 필드의 기능적 역할뿐만 아니라 골프장 전체 시설물에 창의적이며 예술적인 감각을 더하고, 이용객들에게 색다른 즐거움을 드리기 위해 다양한 공간 구성을 시도해왔습니다. 국내에서 처음 시도되는 꽃잎형 벙커를 비롯하여 블랙홀, 스카이홀, 원앙홀 등 독특한 구성을 통해 다른 클럽과 확연히 구분되는 렉스필드만의 비경을 보유하고 있습니다. 특히 레이크 코스 9홀, 마운틴 코스 9홀,밸리 코스 9홀 등 3개 코스를 완전히 차별화시켜 서로 다른 27가지 홀의 묘미를 만끽할 수 있도록 설계되어 있습니다.
② 웅진플레이도시 경기도 부천에 자리한 웅진플레이도시는수도권과 인접한 도시라는 지리적 특색과 함께 다양한 레저 스포츠를 계절에 관계없이 즐길 수 있는 '도심형 복합레저 테마파크'로 워터도시, 골프도시, 볼베어파크로구성되어 있습니다. 워터도시는 실내 약 19,273㎡(5,830평), 실외 약 3,967㎡(1,200평) 규모로 사계절 이용가능한 워터파크겸 스파입니다. 골프도시는 360야드, 200타석 규모로 대한민국 최장 거리, 최대 타석의 설비를 보유한 골프연습장이고, 볼베어파크는 유소년 맞춤형 스포츠 전문 문화센터입니다. 웅진플레이도시는365일 변함없이 즐길 수 있는 국내 유일의 가족형테마파크로국내 최고 수준의 테마파크로도약하기 위해 다양한 레포츠 시설과 서비스를 도입해 나갈 것입니다.
계열회사의 '주요제품 및 서비스', '매출액 및 비중' 등의 정보는 상단 '가. 지주회사' 부분을 참조하여주시거나 아래 '4. 매출 및 수주상황'의 정보를 확인하여 주시기 바랍니다.
2. 주요 제품 및 서비스
가. 지주회사의 투자정보
① 종속기업의 투자정보 및 요약재무정보
[종속기업으로 분류된 회사의 투자주식 내역]
| 회사명 | 소재지 | 결산월 | 회사개요 | 당분기말(*1) | 전기말(*1) | ||||
|---|---|---|---|---|---|---|---|---|---|
| 지배기업 보유지분 |
종속기업 보유지분 |
합계 | 지배기업 보유지분 |
종속기업 보유지분 |
합계 | ||||
| (주)웅진씽크빅 | 대한민국 | 12월 | 도서 및 교육출판물 제조 및 판매 등 |
58.78% | - | 58.78% | 58.78% | - | 58.78% |
| (주)웅진컴퍼스 | 대한민국 | 12월 | 영어학원사업 등 | - | 80.00% | 80.00% | - | 80.00% | 80.00% |
| (주)놀이의발견(*2) | 대한민국 | 12월 | 플랫폼 사업 등 | - | 95.83% | 95.83% | - | 95.83% | 95.83% |
| (주)웅진북센 | 대한민국 | 12월 | 서적 도매 및 보관과 운송업 |
- | 73.00% | 73.00% | - | 73.00% | 73.00% |
| (주)웅진플레이도시 | 대한민국 | 12월 | 유원지 및 기타 오락관련 서비스업 |
80.26% | - | 80.26% | 80.26% | - | 80.26% |
| (주)웅진투투럽(*3) | 대한민국 | 12월 | 화장품 및 건강기능식품 판매 |
- | - | - | 100,00% | - | 100,00% |
| (주)웅진휴캄(*4) | 대한민국 | 12월 | 화장품 및 건강기능식품 판매 |
50.82% | - | 50.82% | - | - | - |
| WOONGJIN, INC.(미국법인) | 미합중국 | 12월 | IT서비스 및 컨설팅 | 91.00% | - | 91.00% | 91.00% | - | 91.00% |
| 엠더블유제일차(주)(*5) | 대한민국 | 12월 | 특수목적기업 | - | - | - | - | - | - |
| (주)웅진에버스카이 | 대한민국 | 12월 | 무역업 | 75.63% | - | 75.63% | 75.63% | - | 75.63% |
| Woongjin EVERSKY ELPTM, INC. | 튀르키예 | 12월 | 방문판매업 | - | 100.00% | 100.00% | - | 100.00% | 100.00% |
| (*1) | 지분율 계산시 종속기업의 자기주식은 고려하지 않았습니다. |
| (*2) | 보통주와 우선주를 모두 합산한 의결권 기준 지분율이며, 소유 지분율은 93.75%입니다. |
| (*3) | 2024년 2월 14일자를 합병기일로 하여 ㈜웅진에 흡수합병되었습니다. |
| (*4) | 당분기 중 유상증자 참여를 통한 지분 추가취득에 따라 누적지분율은 50.82%로 증가하였으며, 연결회사는 웅진휴캄에 대한 지배력을 획득한 것으로 판단하여 관계기업에서 연결대상 종속기업으로 재분류하였습니다. |
| (*5) | 지분을 소유하고 있지 않으나, 사실상의 힘(지배력)을 보유하고 자산변동에 따라 변동이익(손실)에 노출되어 있다고 판단하여 종속기업에 포함하였습니다. |
[종속기업의 요약 재무정보]
| (단위: 천원) | ||||||
|---|---|---|---|---|---|---|
| 종속기업명(*1) | 자산 | 부채 | 자본 | 매출 | 분기순손익 | 총포괄손익 |
| (주)웅진씽크빅(*2) | 725,895,826 | 410,472,884 | 315,422,942 | 216,197,538 | (5,819,361) | (5,542,508) |
| (주)웅진플레이도시 | 276,826,977 | 352,335,922 | (75,508,945) | 5,173,269 | (2,374,762) | (2,412,713) |
| (주)웅진투투럽(*3) | - | - | - | 1,391,908 | 6,297 | 8,927 |
| (주)웅진휴캄 | 4,764,617 | 3,090,913 | 1,673,704 | 1,365,604 | (668,075) | (665,013) |
| WOONGJIN, INC. | 3,733,909 | 1,242,062 | 2,491,847 | 3,217,389 | 37,223 | 142,330 |
| (주)웅진에버스카이(*2) | 1,561,278 | 17,147,907 | (15,586,629) | 118,186 | (2,074,320) | (1,822,877) |
| (*1) | 상기 요약 재무정보는 내부거래를 제거하기 전의 금액입니다. |
| (*2) | 중간지배기업의 연결재무제표 기준 재무정보입니다. |
| (*3) | 흡수합병 기일까지의 요약손익정보입니다. |
[종속기업의 요약 현금흐름]
| (단위: 천원) | ||||||||
|---|---|---|---|---|---|---|---|---|
| 종속기업명(*1) | 영업활동으로 인한 현금흐름 |
투자활동으로 인한 현금흐름 |
재무활동으로 인한 현금흐름 |
현금및현금성 자산의 순증감 |
기초현금 | 환율변동 효과 등 |
연결실체의 변동 |
분기말현금 |
| (주)웅진씽크빅(*2) | 2,324,318 | (4,122,295) | (6,186,660) | (7,984,637) | 32,215,125 | 29,597 | - | 24,260,085 |
| (주)웅진플레이도시 | 2,045,254 | (219,122) | (1,563,593) | 262,539 | 1,582,299 | - | - | 1,844,838 |
| (주)웅진투투럽(*3) | (257,558) | 179,822 | - | (77,736) | 474,611 | - | (396,875) | - |
| (주)웅진휴캄 | (990,541) | (13,253) | 2,467,158 | 1,463,364 | - | 70 | 89,853 | 1,553,287 |
| WOONGJIN, INC. | (500,238) | 6,652 | (46,016) | (539,602) | 1,304,972 | 58,566 | - | 823,936 |
| (주)웅진에버스카이(*2) | (171,000) | 48 | 494,212 | 323,260 | 37,504 | (9,606) | - | 351,158 |
| (*1) | 상기 요약 재무정보는 내부거래를 제거하기 전의 금액입니다. |
| (*2) | 중간지배기업의 연결재무제표 기준 재무정보입니다. |
| (*3) | 흡수합병 기일까지의 요약현금흐름입니다. |
② 관계기업의 투자정보 및 요약재무정보
[관계기업투자로 분류된 회사의 투자주식 내역]
| (단위: 천원) | ||||||
|---|---|---|---|---|---|---|
| 회사명 | 소재지 | 업종 | 당분기말 | 전기말 | ||
| 지분율(%) | 취득원가 | 장부금액 | 장부금액 | |||
| 관계기업투자: | ||||||
| ㈜렉스필드컨트리클럽 | 대한민국 | 골프장운영업 | 43.24 | - | - | - |
| ㈜배컴(*1) | 대한민국 | 플랫폼사업 | 60.23 | 8,535,005 | 2,910,941 | 3,668,747 |
| ㈜웅진휴캄(*2) | 대한민국 | 화장품 판매 | - | - | - | 440,736 |
| 합계 | 8,535,005 | 2,910,941 | 4,109,483 | |||
(*1) 연결회사와 네이버클라우드 주식회사의 양자간 합작투자계약서의 주요 내용은 다음과 같습니다.
| 구분 | 주요 내용 | |
|---|---|---|
| 교착상태와 해소방안 |
(1) 교착상태의 요건 | 제3자 투자유치 등의 안건이 당사자간 합의나 이사회 또는 주주총회 승인이 이루어지지 않는 경우 교착상태라 함 |
| (2) 교착상태의 통지 | 교착상태 발생 시 어느 일방 당사자는 교착상태통지를 상대방에게 송부하여주주간 협의를 요청할 수 있음 | |
| (3) 협의 결렬 시 해소방안 | 1) 연결회사의 콜옵션 연결회사는 네이버클라우드가 소유하고 있는 회사 주식 전부에 콜옵션을 행사하여 공정시장가격으로 매도할 것을 네이버클라우드에 청구할 수 있음 2) 네이버클라우드의 풋옵션 네이버클라우드는 네이버클라우드가 소유하고 있는 회사 주식 전부에 풋옵션을 행사하여 공정시장가격으로 매수 할 것을 연결회사에 청구할 수 있음 |
|
(*2) 당분기 중 지배력을 획득한 것으로 판단하여 관계기업에서 연결대상 종속기업으로 재분류하였습니다.
[관계기업 투자 변동 내역]
| (단위:천원) | ||||
| 회사명 | 기초 | 지분법손익 | 연결실체의 변동 | 당분기말 |
| ㈜배컴 | 3,668,747 | (757,806) | - | 2,910,941 |
| ㈜웅진휴캄 | 440,736 | - | (440,736) | - |
| 합계 | 4,109,483 | (757,806) | (440,736) | 2,910,941 |
[관계기업의 요약 재무정보]
| (단위: 천원) | ||||||
|---|---|---|---|---|---|---|
| 회사명 | 자산 | 부채 | 자본 | 매출 | 당기순손익 | 총포괄손익 |
| ㈜렉스필드컨트리클럽 | 194,009,437 | 220,906,789 | (26,897,352) | 2,576,073 | (631,852) | (640,070) |
| ㈜배컴 | 3,249,221 | 696,498 | 2,552,723 | 22,294 | (1,258,187) | (1,258,187) |
나. 지주회사의 사업부문(IT서비스)
웅진의 IT서비스 사업부문은 독자적인 기술력과 기업고객의 디지털 경영을 위해 전문적인 IT시스템 컨설팅을 제공합니다. 고객의 업을 근간으로 구현되는 프로세스 특화 개발부터 안정적인 운영 및 유지보수에 이르기까지 종합 IT 시스템 Process를 수행하고 있으며, IT서비스는 크게 Solution Business, ERP Business, CLOUD Business, 대외 디지털 콜센터로 총 4개의 분야로 구분되며 이외 원부자재 및 제품 공급서비스 대행(MRO), 그룹의 자산관리와 총무지원 서비스 대행업을 영위하고 있습니다. 최근 정보와 전문기술 등 지식 집약적 4차산업이 가속화되며 기업들의 디지털 체제를 갖추기 위한 디지털트랜스포메이션 수요가 높아져 IT기술력이 더욱 각광받고 있습니다. (주)웅진 IT사업부문은 이러한 변화에 발맞춰 웅진만의 독자적인 IT기술력과노하우로 국내외 유수 기업들의 IT시스템 구축과 디지털화를 선도해 나갈 것입니다.
① IT서비스 주요 사업내용
| Business | IT Service | Contents |
|---|---|---|
| Solution Business |
WRMS | 웅진그룹의 최고 지적자산으로 개발된 WRMS는 국내 유일한 기업용 렌탈IT솔루션 입니다. WRMS는 업계 최고 수준의 렌탈기업들에 대한 시스템 구축 및 운영을 위해 복잡한 프로세스를 효과적으로 개선할수 있도록 개발되었으며, 모든 제품군과 기업규모에 최적화된 시스템이 될 수 있도록 설계되었습니다. 국내 대형 렌탈사들이 WRMS를 통해 안정적인 렌탈 사업을 영위하고 있으며, 최근세계적인 솔루션으로 거듭나기위해 해외 기업을 대상으로 시장을 공략하고 있습니다. |
| WDMS | 웅진의 디지털모빌리티 솔루션은 모빌리티 산업분야에 최적회된 IT시스템으로, 영업부터 서비스까지 이동수단의 모든 정보를 연계하여 수요변동에 효과적으로 대응하고 물류의 효율성과 대고객서비스를 극대화 할 수 있습니다. 웅진은 국내 최고의 자동차 브랜드와 DMS(Digital Mobility System) 프로젝트를 성공적으로 완수하며 카 셰어링, 순회정비, 정기점검, 수입차관리 등 모빌리티 산업 분야에 대한 독보적인 역량이 있습니다. | |
| GAM | GAM(Global Audit Management)는 내부 회계관리 제도의 실질적 운용을 위한 능동적이고 위험관리수준을 향상 시킬 수 있는 통제 시스템입니다. 표준화된 권한 점검 프로세스 기반으로 안정적인 권한 운영 관리를 제공합니다. 내부회계관리, IT감사관리, 권한관리를 표준화된 프로세스로 운영 가능하며 실시간 모니터링을 통해 즉각적인 인사이트 정보를 제공합니다. 웅진의 GAM솔루션은 국내 유일하게 RCM 통제 모집단 자동 추출 기능이 가능한 특장점이 있습니다. | |
| ERP Business |
SAP S/4HANA | SAP S/4HANA는 대형 그룹사에 적합한 전사적자원관리(ERP) 솔루션으로, 기업의 업무프로세스를최적화하고 디지털 전환을 구현하는데 필요한 전략적 IT시스템 입니다. S/4HANA는 전사의 실시간 데이터 처리와 분석을 지원하며 기업의 전략과 실행을 지원합니다. 최근 클라우드 기반의 인공지능, 빅데이터, 블록체인등 혁신적인 기술이 접목되어 기업의 디지털 전환을 지원할 수 있도록 고도화 되었습니다. ㈜웅진은 국내 최초 S/4HANA 구현 성공사례를 보유한 SAP의 파트너 입니다. |
| SAP B1 | SAP Business One은 중소, 중견기업에 최적화된 ERP 솔루션으로 S/4HANA에 비해 가볍고 국내외간 인터페이스가 수월하여 기업성장의 도구로 사용되는 필수 IT시스템 입니다. 직관적이고 사용하기 쉬운 화면구성을 통해 사용자의 편의성을 도모하였으며, 기업의 성장 속도에 따라 시스템을 쉽게 확장 할 수 있으며 다양한 산업군 및 비즈니스 요구에 유연하게 대응할 수 있습니다. ㈜웅진은 국내 유일의 SAP Business One 교육 인증 파트너이자, SAP Business One 운영 서비스 최다 고객을 보유하고 있습니다. | |
| SAP EWM | SAP EWM은 SAP의 차세대 창고 및 물류 관리 솔루션으로 높은 물류효율성과 물류 관리 프로세스를 최적화 할 수 있는 기능을 제공합니다. 다양한 환경의 창고 유형 및 물류 프로세스를 실시간으로 추적하고 투명하게 관리할 수 있는 강점이 있습니다. 웅진의 EWM은 ERP와의 유연한 연동이 가능하여 국내 대형 물류기업들에게 물류 효율성 제고에 기여하고 있습니다. | |
| Smart Factory | SAP Business One 서비스를 바탕으로 Smart Factory 구축사업을 지원하고 있습니다. SI에서부터 SM까지 시스템이 안정적으로 정착하도록 지원하고, SAP 코어 및 웅진의 Add-On 기능으로 고객의 요구에 따라 단계적으로 SAP 고도화가 가능토록 합니다. 웅진의 오랜 SAP ERP사업경험을 기반으로 다양한 규모의 제조 시설 구축 프로젝트를 노하우를 통해 정부지원사업과 연계하여 고객이완벽한 Smart Factory를 구현할 수 있는 방향을 제시하고 있습니다. | |
| CLOUD Business |
Amazon Web Services (AWS) |
웅진은 AWS의 SAP Competency를 보유한 Advanced 컨설팅파트너이자 SAP의 Gold 파트너로 클라우드 컨설팅, 구축, 운영, 관리까지 클라우드 전 영역을 체계적이고 전문적인 지원이가능합니다.AWS 전문 영역으로는 대규모 워크로드 및 SAP, 공공부문에 전문성을 보유하고 있습니다. 웅진은 클라우드 도입부터 컨설팅, 구축, 운영, 솔루션까지 토탈클라우드 컨설팅 서비스를 제공합니다. |
| Microsoft Azure & Powerplatform | 웅진은 Gold Microsoft Partner 로서 SAP on Azure의 안정적인 이전 및 구축 서비스를 제공합니다. 최대 글로벌 인프라인 Azure를 사용하면서Microsoft의 익숙한 도구 및 프레임 워크를 활용하여 거대한 글로벌 네트워크에서 애플리케이션을 구축, 관리하고 사용할 수 있도록 토탈 클라우드 컨설팅 서비스를 제공합니다. 웅진은 최근 PowerPlatform사업에 진출하며 데이터 시각화 및 비즈니스 애플리케이션의 효과적인 개발을 통해 기업의 스마트 워크를 선도하고 있습니다. | |
| MENDIX | Mendix는 엔터프라이즈급 애플리케이션을 다양한 환경에 맞게 빠르고 안정적으로 개발하고 배포할 수 있는 로우코드 개발 플랫폼 입니다. 유수의 글로벌 리더들이 채택하고 있는 Digital Transformation에 최적화된 All-in-one Low-code Platform으로 다양한 비즈니스관계자의 협업이 가능하며, 인공지능,머신러닝등의 기술을 애플리케이션 모델에 쉽게 추가 할수 있어 기업 비즈니스모델의 경쟁력을 강화할 수 있습니다. 웅진은 SAP 및 웹 프로젝트의 오랜 경험을 기반으로 로우코드 시장을 진출하였으며, 멘딕스의 시장 성장 가능성, 국내 지원체계, 교육 시스템 등을 바탕으로 멘딕스와 파트너쉽을 체결하여 로우코드 사업을 전개하고 있습니다. | |
| 워크쓰루 (Work Through) |
네이버와 웅진의 전문 IT노하우를 기반으로 만들어진 워크쓰루는 네이버 서비스의 친숙한 화면을 그대로 사용하며 포털, 전자결재, e-HR, 비용관리, 회의실 예약, 게시판, 조직도, 모바일, 그룹웨어 등 업무 환경에 필요한 모든 기능을 하나의 어플리케이션으로 통합해 제공합니다. | |
| Salesforce | Salesforce Sales Cloud는 클라우드를 기반으로하는 글로벌 NO.1 영업관리솔루션입니다. 선진 영업프로세스가 내재화 되어있어 분산된 고객 데이터를 통합 하여 실시간으로 수집/분석/활용을 가능하게 합니다. 또한 CRM 관련 모든 솔루션을 통합 DB로 연결하여 실시간으로 시장환경 및 영업정책 변화에 반영할 수 있는 강점이 있습니다. 웅진의 SFDC는 웅진의 대표 솔루션들과 연동 가능하여 기업고객의 원활한 CRM 관리를 더욱 강력하게 제공합니다. |
다. 출판 유통 및 교육 (웅진씽크빅 및 웅진북센, 웅진컴퍼스 등)
① 주요 사업부문별 매출
가. 주요 제품 등의 매출 현황
| (기준일 : 2024년 3월 31일) | (단위 : 백만원) |
| 회사 | 사업부문 | 주요 사업내용 | 매출액 |
| (주)웅진씽크빅 | 교육문화사업본부 (학습관리 서비스) |
- 웅진씽크빅 학습지(지면 학습지+북패드+디지털 콘텐츠) - 방문 관리형 학습지 서비스(ThinkBig 등 지면 학습지) - 집합 관리형 학습지(웅진북클럽학습센터) 및 클래스(교과목/논술 지도 초등 대상) 서비스 - 웅진스마트올(유초중등 전과목 AI 맞춤 종합학습물) |
95,999 |
| 미래교육사업본부 (독서관리 서비스) |
- 웅진북클럽 서비스(전집+북패드+디지털 콘텐츠의 맞춤형 북 큐레이션 독서 서비스) - 전집(언어/문학, 사회/역사, 수리/과학, 문화/예술, 학습백과, 위인전 등) 방문 판매 - 스마트올클럽(유초중등 전과목 AI 맞춤 종합학습물) - 슈퍼팟잉글리시(유초등 영어종합학습물) |
52,585 | |
| 기타사업부문 | - 단행본(유아 및 초등, 청소년, 성인 대상 낱권 도서 출판) 등 - 웅진스마트올 비관리(유초중등 전과목 AI 맞춤 종합학습물) - 웅진책방(유아동 전문 도서 및 교구 등 온라인몰) - 딸기콩(어린이 대상 오디오북 플랫폼) - 유데미(성인 대상 글로벌 온라인교육 플랫폼) - 기타 신사업 등 |
22,477 | |
| ㈜웅진북센 | - 도서유통 및 물류사업 등 | 44,016 | |
| ㈜웅진컴퍼스 | - 영어서적 출판 등 | 5,468 | |
| ㈜놀이의발견 | - 유아, 초등 연령대상 문화 체험 및 놀이, 상품 및 숙박권 중개 플랫폼(상품 및 서비스 중개) | 494 | |
| ※ | 상기 주요제품 등의 현황은 내부거래 조정 전 실적을 기준으로 작성함 |
② 사업부문별 주요 제품 등의 가격변동 추이
| (단위 : 원) |
| 사업 부문 | 회사명 | 품 목 | 품 목 | 제18기 1분기말 (2024년 3월말) |
제17기 (2023년말) |
제16기 (2022년말) |
| 국내 교육서비스 및 출판사업 |
㈜웅진씽크빅 | 교육문화사업본부 (학습관리 서비스) |
스마트씽크빅 | 47,000 | 47,000 | 47,000 |
| 지면 | 37,000 | 37,000 | 37,000 | |||
| 스마트올 | 99,000 | 99,000 | 89,000 | |||
| 미래교육사업본부 (독서관리 서비스) |
북클럽 | 129,000 | 129,000 | 129,000 | ||
| 스마트올 (스마트올클럽) |
129,000 | 129,000 | 119,000 | |||
| 슈퍼팟잉글리시 | 79,000 | 79,000 | 109,000 | |||
| 영어 교육사업 |
㈜웅진컴퍼스 | Super Easy Reading | Super Easy Reading | 14,000 | 14,000 | 14,000 |
| Very Easy Reading 2nd | Very Easy Reading 2nd | 14,000 | 14,000 | 14,000 |
| ※ ※ ※ ※ |
국내 교육서비스 및 출판사업의 품목가격은 각 대표 모델 월 회비 기준임 상품 및 서비스 중개업의 (주)놀이의발견은 플랫폼 사업의 형태로 주요 제품 가격 기재 제외함 도서유통 및 물류사업의 (주)웅진북센은 상품 유통 및 용역제공 사업의 형태로 주요 제품 가격 기재 제외함 미래교육사업본부 슈퍼팟잉글리시의 2023년 말 가격 변동은 대표 모델 변경으로 인해 발생함 |
3. 원재료 및 생산설비
가. 지주회사의 지주부문 및 사업부문
- 지주회사 및 IT서비스 산업부문은 회사의 주요 수익원이 물적 형태로 나타나지 않아 원재료 및 생산능력, 생산실적 및 가동률의 기재를 생략합니다.
나. 출판 유통 및 교육 (웅진씽크빅 및 웅진북센, 웅진컴퍼스 등)
① 사업부문별 주요 원재료 현황
| (기준일 : 2024년 3월 31일) | (단위 : 백만원) |
| 사업부문 | 매입유형 | 품 목 | 구체적용도 | 매입액 | 비율 |
비고 (매입처) |
| 국내 교육서비스 및 출판사업 (웅진씽크빅) |
원,부재료 | 용지 | 전집, 도서제작용 | 251 | 0.4% | ㈜웅진 |
| CASE, BOX | 1,137 | 1.7% | ㈜웅진 | |||
| 스티커 | 230 | 0.3% | ㈜웅진 | |||
| 기타 | 2,808 | 4.2% | ㈜웅진 | |||
| 소 계 | 4,426 | 6.6% | - | |||
| 상품 | 책 | 전집, 도서 제작용 | 20,527 | 30.7% | ㈜김영사 외 | |
| 기타 | 태블릿PC 외 | 5,269 | 7.9% | ㈜삼성전자 외 | ||
| 소 계 | 25,796 | 38.6% | - | |||
| 외주가공 | 인쇄, 제본 등 | 외주가공용 | 3,461 | 5.2% | ㈜웅진 외 | |
| 소 계 | 3,461 | 5.2% | - | |||
| 합 계 | 33,683 | 50.4% | - | |||
| 도서유통 및 물류사업 (웅진북센) |
상품 | 도서 | 도서납품용 | 31,940 | 47.8% | 문학동네, 창비, 다산북스 & Etc. |
| 기타 | - | - | 0.0% | - | ||
| 소 계 | 31,940 | 47.8% | - | |||
| 합 계 | 31,940 | 47.8% | - | |||
| 영어 교육사업 (웅진컴퍼스) |
원,부재료 | 용지 | 도서제작용 | 238 | 0.4% | ㈜웅진 |
| TAPE, CD | 12 | 0.0% | 휘미르외 | |||
| 기타 | 2 | 0.0% | YJ테크(패킹) | |||
| 소 계 | 253 | 0.4% | - | |||
| 상품 | Readers Series | 도서납품용 | 680 | 1.0% | 교보문고 외 | |
| Conversation | 225 | 0.3% | 센게이지러닝코리아㈜외 | |||
| 미국교과서 | 55 | 0.1% | ㈜피어슨에듀케이션코리아 | |||
| 소 계 | 72 | 0.1% | - | |||
| 외주가공 | 인쇄, 제본 등 | 외주가공용 | 855 | 1.3% | 금명문화㈜외 | |
| 소 계 | 855 | 1.3% | - | |||
| 합 계 | 1,179 | 1.8% | - | |||
| 총 합 계 | 66,802 | 100.0% | - | |||
※ 상기 주요 원재료 현황은 내부거래 조정 전 기준으로 작성함
② 사업부문별 주요 원재료 등의 가격변동 추이
| (단위 : 원) |
| 품목 | 제18기 1분기말 (2024년 3월말) |
제17기말 (2023년말) |
제16기말 (2022년말) |
| E-plus 65 | 35,073 | 35,073 | 37,598 |
| 친환경 백상지 65 | 35,073 | 35,073 | 37,598 |
| 매트프리미엄 107 | 56,438 | 56,438 | 60,506 |
| 매트프리미엄 132 | 70,840 | 70,840 | 75,946 |
| 매트프리미엄 161 | 86,408 | 86,408 | 92,636 |
| ※ ※ ※ |
상기 원재료의 가격은 500장 묶음 단위 기준임 주요 원재료인 용지는 환율 변동 및 원재료인 펄프 가격 상승으로 인상의 요인이 있음 상기 원재료의 가격은 연간 평균 기준임 |
③ 사업부문별 생산에 관한 사항
- 제판, 인쇄, 제본 등 100% 외주 용역 및 외주 가공에 의해 제작하여 생산능력, 생산실적 및 가동률 등의 기재를 생략합니다.
④ 사업부문별 생산설비에 관한 사항
가) 생산설비의 현황
| [자산항목 : 토지] | (단위 : 백만원, 평방미터) |
| 사업소 | 소유형태 | 소재지 | 구분 | 기초 | 연결실체 변동 |
당기증감 | 당기상각 | 당기 | 비고 | |
| (면적) | 장부가액 | 증가 | 감소 | 장부가액 | (공시지가) | |||||
| 선화빌딩 | 자가소유 | 대전시 중구 선화동 | 723 | 568 | - | - | - | - | 568 | 1,026 |
| 송탄사옥 | 자가소유 | 경기도 평택시 지산동 | 2,594 | 6,610 | - | - | - | - | 6,610 | 7,820 |
| 연구소부지 | 자가소유 | 경기도 이천시 신둔면 | 704,132 | 4,157 | - | - | - | - | 4,157 | 2,725 |
| 파주사옥부지 | 자가소유 | 경기도 파주시 교하읍 | 6,643 | 3,134 | - | - | - | - | 3,134 | 4,657 |
| 유로캐슬 | 자가소유 | 울산시 남구 반구동 | 23 | 16 | - | - | - | - | 16 | 48 |
| ㈜웅진북센 파주사옥부지 | 자가소유 | 경기도 파주시 교하읍 | 71,779 | 106,232 | - | - | - | - | 106,232 | 54,918 |
| 합 계 | 120,716 | - | - | - | 120,716 | 71,194 | ||||
| [자산항목 : 건물] | (단위 : 백만원) |
| 사업소 | 소유형태 | 소재지 | 구분 | 기초 장부가액 |
연결실체 변동 |
당기증감 | 당기상각 | 당기 장부가액 |
비고 | |
| 증가 | 감소 | |||||||||
| 선화빌딩 | 자가소유 | 대전시 중구 선화동 | - | 219 | - | - | - | 8 | 211 | - |
| 송탄사옥 | 자가소유 | 경기도 평택시 지산동 | - | 861 | - | - | - | 13 | 849 | - |
| 파주본사사옥 | 자가소유 | 경기도 파주시 교하읍 | - | 16,633 | - | - | - | 179 | 16,454 | - |
| 유로캐슬 | 자가소유 | 울산시 남구 반구동 | - | 51 | - | - | - | 491 | -440 | - |
| ㈜웅진북센 파주사옥부지 | 자가소유 | 경기도 파주시 교하읍 | - | 33,315 | - | - | - | 290 | 33,026 | - |
| 합 계 | 51,080 | - | - | - | 981 | 50,099 | - | |||
| [자산항목 : 집기비품] | (단위 : 백만원) |
| 사업소 | 소유형태 | 자산분류 | 구분 | 기초 장부가액 |
연결실체 변동 |
당기증감 | 당기상각 | 당기 장부가액 |
비고 | |
| 증가 | 감소 | |||||||||
| ㈜웅진씽크빅 | 자가소유 | 컴퓨터외 | 집기 | 15,555 | - | - | - | - | 15,555 | - |
| 자가소유 | 차량운반구 | 차량운반구 | - | - | - | - | - | - | - | |
| 자가소유 | 디바이스렌탈 | 디바이스렌탈자산 | 212 | - | - | - | 33 | 179 | - | |
| 자가소유 | 설계비외 | 건설중인자산 | 484 | - | - | - | - | 484 | - | |
| 자가소유 | 임차자산 | 인테리어자산 | 8,749 | - | 607 | -11 | 975 | 8,370 | - | |
| ㈜웅진북센 | 자가소유 | 구축물 | 상하수도 등 | 3,913 | - | - | - | 33 | 3,880 | - |
| 자가소유 | 기계장치 | 창고랙 등 | 4,821 | - | 52 | - | 136 | 4,737 | - | |
| 자가소유 | 비품 | 집기, 비품 등 | 937 | - | 21 | - | 102 | 856 | - | |
| ㈜웅진컴퍼스 | 자가소유 | 컴퓨터외 | 집기 | 191 | - | 12 | - | 14 | 189 | - |
| ㈜놀이의발견 | 자가소유 | 컴퓨터외 | 집기 | 84 | - | - | - | 7 | 77 | - |
| 합 계 | 34,947 | - | 692 | -11 | 1,301 | 34,327 | - | |||
|
※ |
영어교육사업(㈜웅진컴퍼스)의 경우 생산설비(도서 제작설비 등)는 보유하고 있지 않으며, 모든 제작은 외주업체에 의한 외주가공으로 진행하고 있음 |
나) 설비의 신설ㆍ매입 계획 등
[진행중이거나 완료된 투자]
| (기준일 : 2024년 3월 31일) | (단위 : 억원) |
| 해당회사 | 구 분 (대상자산) | 내용 | 투자목적 | 투자기간 | 총 투자액 | 기 투자액 |
| ㈜웅진북센 |
기계장치 |
신축 물류센터 자동화 설비 |
인프라 확충 | 2022.9.~2023.1 |
43.5 |
40.0 |
|
※ |
2024년 3월 31일 기준으로 기 투자액의 잔금이 남아있음 |
[향후 투자계획]
| (기준일 : 2024년 3월 31일) | (단위 : 억원) |
| 해당회사 | 구 분 (대상자산) | 내용 | 투자목적 | 투자기간 | 총 투자액 | 기 투자액 |
| ㈜웅진북센 |
집기비품
|
냉난방기 구축
|
인프라 확충 | 2024.5.~2024.6. |
4.4 |
- |
4. 매출 및 수주상황
지주부문은 다른 회사의 주식을 단순히 소유하는 것 이상으로 주식 (의결권)을 보유함으로써 해당 회사에 대하여 실질적인 지배권을 취득하고 경영 효율화를 통해 기업가치를 향상시키는 역할을 하고 있습니다. 보고서 기준일(2023년 12월 31일) 현재 16개의 계열회사를 두고 있으며 웅진그룹이 영위하고 있는 사업으로는 출판 및 교육서비스(웅진씽크빅, 웅진컴퍼스), 국내외 물류 유통(웅진북센, 웅진에버스카이), 오락문화 및 운동 서비스(웅진플레이도시), 골프장 및 체육시설업(렉스필드컨트리클럽), 문화체험 및 놀이 플랫폼 사업(놀이의발견), 화장품 및 건강기능식품 판매(웅진투투럽, 웅진휴캄) 등이 있습니다.
① 매출액 및 비중
| (단위: 백만원,%) |
| 기업명 | 주요영업활동 | 제42기 1분기 | 제41기 | 제40기 | |||
| 영업이익 | 비중 | 영업이익 | 비중 | 영업이익 | 비중 | ||
| (주)웅진 | 지주회사 및 IT서비스 | 3,973 | 494.77 | 20,326 | 53.04 | 21,909 | 37.31 |
| (주)웅진씽크빅 | 도서 및 교육출판물 제조 및 판매 등 | (1,829) | (227.77) | 10,843 | 28.29 | 30,851 | 52.53 |
| (주)웅진북센 | 서적 도매 및 보관과 운송 | 308 | 38.36 | 627 | 1.64 | 1,896 | 3.23 |
| (주)렉스필드컨트리클럽 | 골프장운영업 | (930) | (115.82) | 5,045 | 13.16 | 4,530 | 7.71 |
| (주)웅진컴퍼스 | 영어학원사업 등 | 143 | 17.81 | 720 | 1.88 | 1,572 | 2.68 |
| (주)웅진플레이도시 | 테마파크운영 및 종합유원, 체육시설업 | 811 | 101.00 | 7,258 | 18.94 | 5,169 | 8.80 |
| (주)웅진투투럽 | 화장품류, 건강기능식품 판매 | 17 | 2.12 | (367) | (0.96) | (414) | (0.70) |
| WOONGJIN, INC. | IT서비스 및 컨설팅 | 35 | 4.36 | 506 | 1.32 | 271 | 0.46 |
| (주)웅진에버스카이 | 무역업 | (135) | (16.81) | (586) | (1.53) | (375) | (0.64) |
| ㈜놀이의발견 | 문화체험 및 놀이 플랫폼 사업 | (1,590) | (198.01) | (6,049) | (15.78) | (6,680) | (11.38) |
| 단순합계 | 803 | 100.00 | 38,323 | 100.00 | 58,729 | 100.00 | |
| 연결조정 | (477) | (15,963) | (16,402) | ||||
| 총 합계 | 326 | 22,360 | 42,327 | ||||
② 지역별 매출
| (단위 : 백만원) |
| 지역별 구분 | 제42기 1분기 | 제41기 | 제40기 |
|---|---|---|---|
| 한 국 | 241,094 | 1,001,105 | 1,030,918 |
| 북 미 | 3,975 | 13,683 | 14,815 |
| 아시아 | 941 | 2,517 | 2,618 |
| 유 럽 | 207 | 914 | 1,039 |
| 남아메리카 | 217 | 358 | 28 |
| 합 계 | 246,434 | 1,018,577 | 1,049,418 |
③ 영업이익 및 비중
| (단위: 백만원,%) |
| 기업명 | 주요영업활동 | 제42기 1분기 | 제41기 | 제40기 | |||
| 영업이익 | 비중 | 영업이익 | 비중 | 영업이익 | 비중 | ||
| (주)웅진 | 지주회사 및 IT서비스 | 3,973 | 494.77 | 20,326 | 53.04 | 21,909 | 37.31 |
| (주)웅진씽크빅 | 도서 및 교육출판물 제조 및 판매 등 | (1,829) | (227.77) | 10,843 | 28.29 | 30,851 | 52.53 |
| (주)웅진북센 | 서적 도매 및 보관과 운송 | 308 | 38.36 | 627 | 1.64 | 1,896 | 3.23 |
| (주)렉스필드컨트리클럽 | 골프장운영업 | (930) | (115.82) | 5,045 | 13.16 | 4,530 | 7.71 |
| 웅진컴퍼스 | 영어학원사업 등 | 143 | 17.81 | 720 | 1.88 | 1,572 | 2.68 |
| (주)웅진플레이도시 | 테마파크운영 및 종합유원, 체육시설업 | 811 | 101.00 | 7,258 | 18.94 | 5,169 | 8.80 |
| (주)웅진투투럽 | 화장품류, 건강기능식품 판매 | 17 | 2.12 | (367) | (0.96) | (414) | (0.70) |
| WOONGJIN, INC. | IT서비스 및 컨설팅 | 35 | 4.36 | 506 | 1.32 | 271 | 0.46 |
| (주)웅진에버스카이 | 무역업 | (135) | (16.81) | (586) | (1.53) | (375) | (0.64) |
| ㈜놀이의발견 | 문화체험 및 놀이 플랫폼 사업 | (1,590) | (198.01) | (6,049) | (15.78) | (6,680) | (11.38) |
| 단순합계 | 803 | 100.00 | 38,323 | 100.00 | 58,729 | 100.00 | |
| 연결조정 | (477) | (15,963) | (16,402) | ||||
| 총 합계 | 326 | 22,360 | 42,327 | ||||
나. 지주회사의 사업부문(IT서비스)
웅진의 IT서비스 사업부문은 독자적인 기술력과 기업고객의 디지털 경영을 위해 전문적인 IT시스템 컨설팅을 제공합니다. 고객의 업을 근간으로 구현되는 프로세스 특화 개발부터 안정적인 운영 및 유지보수에 이르기까지 종합 IT 시스템 Process를 수행하고 있으며, IT서비스는 크게 Solution Business, ERP Business, CLOUD Business, 대외 디지털 콜센터로 총 4개의 분야로 구분되며 이외 원부자재 및 제품 공급서비스 대행(MRO), 그룹의 자산관리와 총무지원 서비스 대행업을 영위하고 있습니다. 최근 정보와 전문기술 등 지식 집약적 4차산업이 가속화되며 기업들의 디지털 체제를 갖추기 위한 디지털트랜스포메이션 수요가 높아져 IT기술력이 더욱 각광받고 있습니다. ㈜웅진 IT사업부문은 이러한 변화에 발맞춰 웅진만의 독자적인 IT기술력과 노하우로 국내외 유수 기업들의 IT시스템 구축과 디지털화를 선도해 나갈 것입니다.
① 사업부문 매출현황
| (단위 : 백만원,%) |
| 구분 | 매출유형 | 제42기 1분기 | 제41기 | 제40기 | |||
|---|---|---|---|---|---|---|---|
| 매출액 | 비중 | 매출액 | 비중 | 매출액 | 비중 | ||
| 지주 | 관계사 이자수익 | 319 | 0.80 | 1,260 | 0.74 | 1,410 | 0.83 |
| 관계사 배당금수익 | 0 | 0.00 | 4,752 | 2.78 | 8,826 | 5.20 | |
| 브랜드로열티 | 1,467 | 3.69 | 6,181 | 3.62 | 5,927 | 3.49 | |
| 경영자문 | 1,046 | 2.63 | 4,253 | 2.49 | 3,753 | 2.21 | |
| 기타 | 5 | 0.01 | 4 | 0.00 | 9 | 0.01 | |
| 소계 | 2,837 | 7.14 | 16,451 | 9.64 | 19,925 | 11.75 | |
| IT 서비스 |
운영 및 유지보수/SM (System Management) |
14,386 | 36.21 | 56,430 | 33.05 | 39,446 | 23.25 |
| 컨설팅 및 개발/SI (System Integration) |
10,178 | 25.62 | 41,211 | 24.14 | 47,879 | 28.22 | |
| 기 타 | 0 | 0.00 | 1,402 | 0.82 | 535 | 0.32 | |
| 소계 | 24,564 | 61.82 | 99,043 | 58.01 | 87,860 | 51.79 | |
| Shared 서비스 |
인쇄제작(SSD) | 6,388 | 16.08 | 29,686 | 17.39 | 34,481 | 20.33 |
| 자산관리(FM) | 1,334 | 3.36 | 7,382 | 4.32 | 10,216 | 6.02 | |
| 콜센터(CCT) | 4,611 | 11.60 | 18,161 | 10.64 | 17,164 | 10.12 | |
| 소계 | 12,332 | 31.04 | 55,229 | 32.35 | 61,861 | 36.46 | |
| 합계 | 39,734 | 100.00 | 170,722 | 100.00 | 169,646 | 100.00 | |
② 계약절차
웅진IT 사업부문은 고객과의 계약체결 이전 신용평가 및 계약위험 진단을 통하여 위험을 평가하고 거래협상을 진행하게 됩니다. 이후 기술 및 가격협상을 통하여 IT서비스 제공에 대한 품질 및 수익성 등의 계약 수익성 진단을 거친 후 계약을 체결하게 됩니다. 이러한 계약절차를 통하여 모든 계약의 위험과 수익성을 통제하고 있습니다.
③ 주요 프로젝트 수주 및 진행 현황
웅진IT 사업부문은 IT서비스 제공을 위해 고객사와 다수의 개별 계약을 체결하고 프로젝트를 수행하고 있습니다. 프로젝트 수행기간은 1년 이하에서 수년간에 걸쳐 장기간 진행되기도 합니다. 보고서 제출일 기준 주요 프로젝트 수주 및 진행 현황은 아래와 같습니다.
| (기준일 : 2024년 3월 31일) | (단위 : 백만원) |
| 프로젝트명 | 사업구분 | 수주 | 납기 | 계약금액 | 기납품액 | 수주잔고 | 비고 | ||
|---|---|---|---|---|---|---|---|---|---|
| 일자 | 시작일 | 종료일 | 최초계약 | 변경계약 | 금액 | 금액 | |||
| B社 KOREA DMS Next 시스템 구축 | WDMS | 2021.02.23 | 2021.04.01 | 2028.12.31 | 16,527 | 19,582 | 8,470 | 11,112 | ~2028년까지 운영 계약 체결 |
| L社 물류싱글플랫폼 구축 | EWM | 2021.10.26 | 2021.06.01 | 2024.11.30 | 9,211 | 20,181 | 18,541 | 1,640 | 변경계약 진행 中 |
| S社 ITO | 렌탈, SAP S/4HANA 등 |
2022.12.31 | 2024.01.01 | 2024.12.31 | 12,877 | 21,590 | 15,055 | 6,535 | ~2025년까지 운영 계약 체결 |
| F社 유통-마감정산 SAP 이관 구축 | SAP S/4HANA | 2023.03.01 | 2023.03.01 | 2024.06.15 | 1,316 | 1,514 | 922 | 592 | |
| L社 해외구독관리시스템 구축 | 렌탈 | 2023.07.01 | 2023.07.01 | 2024.04.30 | 2,347 | 2,545 | 1,647 | 898 | |
| N社 한국본사 글로벌 통합정보시스템 구축 | SAP B1 | 2023.08.16 | 2023.08.21 | 2024.05.17 | 1,060 | 1,060 | 318 | 742 | |
| K社 차세대 플랫폼 구축 | SAP S/4HANA 등 | 2023.10.06 | 2023.10.10 | 2025.01.10 | 5,108 | 5,108 | 2,218 | 2,890 | |
| C社 SAP Cloud BPO 서비스 | SAP Cloud 서비스 등 | 2023.11.06 | 2023.12.01 | 2029.11.30 | 6,600 | 6,600 | 154 | 6,446 | |
| V社 NEXT DMS 구축 | WDMS | 2023.12.21 | 2023.12.21 | 2030.02.28 | 9,000 | 9,000 | 60 | 8,940 | ~2030년까지 운영 계약 체결 |
| K社 통합시스템 구축 | SAP B1 등 | 2024.01.01 | 2024.01.02 | 2024.11.15 | 1,588 | 1,588 | 445 | 1,143 | |
| S社 자금관리 및 발주관리 구축 | Mendix 등 | 2024.01.01 | 2023.11.01 | 2024.10.31 | 2,143 | 2,143 | 414 | 1,729 | |
| C社 통합 법인 시스템 구축 | SAP S/4HANA 등 | 2024.03.07 | 2024.03.07 | 2024.09.30 | 1,135 | 1,135 | 340 | 795 | |
| 합 계 | 68,912 | 92,046 | 48,584 | 43,462 | |||||
| * 상기 주요 프로젝트는 계약금액 기준 10억원 이상이며 다수 개별 계약의 합계금액입니다. 수주 및 납품 수량은 IT서비스 특성으로 수량화할 수 없어 기재를 생략합니다. * 프로젝트별 계약기간 종료일이 경과된 건은 실제 개발 종료 이후 별도 계약으로 종료일을 조정합니다. |
5. 위험관리 및 파생거래
가. 위험관리
(1) 금융위험관리
연결회사의 위험관리활동은 주로 재무적 성과에 영향을 미치는 신용위험, 유동성위험, 시장위험 등의 잠재적 위험을 식별하여 발생가능한 위험을 허용가능한 수준으로 감소, 제거 및 회피함으로써, 안정적이고 지속적인 경영성과를 창출할 수 있도록 지원하고, 동시에 재무구조 개선 및 자금운영의 효율성 제고를 통해 금융비용을 절감함으로써 회사경쟁력 제고에 기여하는데 그 목적이 있습니다.
위험관리 체계를 구축하고 시행하기 위하여, 연결회사는 전사적인 수준의 위험관리정책을 수립하고 있으며, 내부 관리자의 통제 및 검토를 엄격히 수행하여 위험관리정책과 절차를 준수하고 있습니다.
1) 신용위험
연결회사는 금융상품의 거래상대방이 의무를 이행하지 않아 연결회사에 재무손실을 입힐 신용위험에 노출되어 있습니다. 연결회사의 경영진은 신용위험을 관리하기 위하여 신용도가 일정 수준 이상인 거래처와 거래하고 있으며, 금융자산의 신용보강을 위한 정책과 절차를 마련하여 운영하고 있습니다. 연결회사는 신규 거래처와 계약시 공개된 재무정보와 신용평가기관에 의하여 제공된 정보 등을 이용하여 거래처의 신용도를 평가하고 이를 근거로 신용거래한도를 결정하고 있으며, 담보 또는 지급보증을 제공받고 있습니다. 또한, 연결회사는 주기적으로 거래처의 신용도를 재평가하여 신용거래한도를 재검토하고 담보수준을 재조정하고 있으며, 회수가 지연되는 금융자산에 대하여는 분기 단위로 회수지연 현황 및 회수대책이 보고되고 있으며 지연사유에 따라 적절한 조치를 취하고 있습니다.
한편, 연결회사의 경영진은 신용등급이 우수한 금융기관과 거래하고 있으므로 금융기관으로부터의 신용위험이 연결회사에 미치는 영향은 제한적이라고 판단하고 있습니다.
상각후원가측정금융자산 및 당기손익-공정가치측정금융자산의 신용위험 최대노출액은 장부금액과 유사하며, 지급보증으로 인한 신용위험의 최대노출액은 105,000백만원(종속기업의 여신에 대해 금융기관에 제공한 지급보증)입니다.
당분기말과 전기말 현재 금융자산의 해외 비중은 중요하지 않으므로 지역별 신용위험에 대한 최대 노출정도에 대한 정보는 공시하지 아니하였습니다.
2) 유동성위험
연결회사는 현금 등 금융자산을 인도하여 결제하는 금융부채와 관련된 의무를 충족하는 데 어려움을 겪게 될 유동성위험에 노출되어 있습니다. 연결회사는 유동성위험을 관리하기 위하여 단기 및 중장기 자금관리계획을 수립하고 현금유출예산과 실제 현금유출액을 지속적으로 분석ㆍ검토하여 금융부채와 금융자산의 만기구조를 대응시키고 있습니다. 연결회사의 경영진은 영업활동현금흐름과 금융자산의 현금유입으로 금융부채를 상환가능하다고 판단하고 있습니다.
3) 시장위험
시장위험은 시장가격의 변동으로 인하여 금융상품의 공정가치가 변동될 위험입니다.시장위험은 이자율위험, 환위험 및 기타 가격위험 등으로 구성됩니다.
① 이자율위험
연결회사는 금융상품과 관련하여 이자율변동위험에 노출되어 있습니다. 연결회사는 내부적으로 이자율 1% 변동을 기준으로 이자율위험을 측정하고 있으며, 상기의 변동비율은 합리적으로 발생가능한 이자율 변동위험에 대한 경영진의 평가를 반영하고있습니다.
② 환위험
연결회사는 제품 수출 및 원재료 수입 거래와 관련하여 USD 등의 환율변동위험에 노출되어 있습니다. 연결회사는 내부적으로 원화 환율 변동에 대한 환위험을 정기적으로 측정하고 있습니다.
③ 기타 가격위험
연결회사의 기타 가격과 관련한 위험은 제한적입니다.
나. 자본위험관리
연결회사의 자본관리는 계속기업으로서의 존속능력을 유지하는 한편, 자본조달비용을 최소화하여 주주이익을 극대화하는 것을 그 목적으로 하고 있습니다. 연결회사의 경영진은 자본구조를 주기적으로 검토하고 있습니다.
당분기말과 전기말 현재 부채비율, 순차입금비율은 다음과 같습니다.
| (단위: 천원) | ||
|---|---|---|
| 구분 | 당분기말 | 전기말 |
| 부채(A) | 829,486,413 | 835,453,231 |
| 자본(B) | 186,453,134 | 191,624,801 |
| 부채비율(A/B) | 445% | 436% |
다. 금융상품의 구분 및 공정가치
(1) 당분기말과 전기말 현재 범주별 금융상품의 내역은 다음과 같습니다.
① 당분기말
| (단위:천원) | |||||
|---|---|---|---|---|---|
| 구 분 | 당기손익-공정가치 측정 금융자산 | 기타포괄손익-공정가치 측정 금융자산 | 상각후원가측정 금융자산 |
상각후원가측정 금융부채 |
리스부채 |
| <자산> | |||||
| 유동자산: | |||||
| 현금및현금성자산 | - | - | 37,761,707 | - | - |
| 매출채권및기타채권(*1) | - | - | 202,512,417 | - | - |
| 기타금융자산 | 2,406,790 | - | 3,079,106 | - | - |
| 소계 | 2,406,790 | - | 243,353,230 | - | - |
| 비유동자산: | |||||
| 매출채권및기타채권(*1) | - | - | 25,702,814 | - | - |
| 기타금융자산 | 3,864,686 | 1,524,643 | 2,000,000 | - | - |
| 소계 | 3,864,686 | 1,524,643 | 27,702,814 | - | - |
| 합계 | 6,271,476 | 1,524,643 | 271,056,044 | - | - |
| <부채> | |||||
| 유동부채: | |||||
| 매입채무및기타채무(*2) | - | - | - | 168,077,873 | - |
| 단기차입금 | - | - | - | 257,634,591 | - |
| 사채 | - | - | - | 34,995,546 | - |
| 리스부채 | - | - | - | - | 28,423,715 |
| 유동성장기차입금 | - | - | - | 4,127,897 | - |
| 소계 | - | - | - | 464,835,907 | 28,423,715 |
| 비유동부채: | |||||
| 매입채무및기타채무(*2) | - | - | - | 23,427,215 | - |
| 장기차입금 | - | - | - | 120,640,078 | - |
| 리스부채 | - | - | - | - | 22,879,800 |
| 소계 | - | - | - | 144,067,293 | 22,879,800 |
| 합계 | - | - | - | 608,903,200 | 51,303,515 |
| (*1) | 매출채권및기타채권의 세부내역은 주석6에 기재하였습니다. |
| (*2) | 매입채무및기타채무의 세부내역은 주석15에 기재하였습니다. |
② 전기말
| (단위:천원) | |||||
|---|---|---|---|---|---|
| 구 분 | 당기손익-공정가치 측정 금융자산 | 기타포괄손익-공정가치 측정 금융자산 | 상각후원가 측정 금융자산 |
상각후원가 측정 금융부채 |
리스부채 |
| <자산> | |||||
| 유동자산: | |||||
| 현금및현금성자산 | - | - | 47,969,470 | - | - |
| 매출채권및기타채권(*1) | - | - | 200,693,776 | - | - |
| 기타금융자산 | 1,548,805 | - | 4,466,821 | - | - |
| 소계 | 1,548,805 | - | 253,130,067 | - | - |
| 비유동자산: | |||||
| 매출채권및기타채권(*1) | - | - | 25,839,321 | - | - |
| 기타금융자산 | 3,880,291 | 1,506,754 | 2,000,000 | - | - |
| 소계 | 3,880,291 | 1,506,754 | 27,839,321 | - | - |
| 합계 | 5,429,096 | 1,506,754 | 280,969,388 | - | - |
| <부채> | |||||
| 유동부채: | |||||
| 매입채무및기타채무(*2) | - | - | - | 171,942,610 | - |
| 단기차입금 | - | - | - | 255,732,591 | - |
| 사채 | - | - | - | 34,990,073 | - |
| 리스부채 | - | - | - | - | 28,129,811 |
| 유동성장기차입금 | - | - | - | 3,309,219 | - |
| 소계 | - | - | - | 465,974,493 | 28,129,811 |
| 비유동부채: | |||||
| 매입채무및기타채무(*2) | - | - | - | 24,032,230 | - |
| 장기차입금 | - | - | - | 121,509,631 | - |
| 리스부채 | - | - | - | - | 25,877,553 |
| 소계 | - | - | - | 145,541,861 | 25,877,553 |
| 합계 | - | - | - | 611,516,354 | 54,007,364 |
| (*1) | 매출채권및기타채권의 세부내역은 주석6에 기재하였습니다. |
| (*2) | 매입채무및기타채무의 세부내역은 주석15에 기재하였습니다. |
(2) 당분기 및 전분기 중 금융상품의 범주별 순손익 내역은 다음과 같습니다.
| (단위: 천원) | ||||
|---|---|---|---|---|
| 구 분 | 당분기 | 전분기 | ||
| 금융자산 | 상각후원가측정 금융자산 | 이자수익 | 326,237 | 498,593 |
| 매출채권손상차손 | (251,150) | (1,008,924) | ||
| 기타채권손상차손 및 환입 | (389,576) | (102,012) | ||
| 외환차손익 | (115,309) | (32,895) | ||
| 외화환산손익 | 352,233 | 198,204 | ||
| 기타포괄손익-공정가치측정 금융자산 | 이자수익 | 7,337 | 16,935 | |
| 기타포괄손익-공정가치측정 금융자산 평가손익(*1) | 17,889 | 49,133 | ||
| 당기손익-공정가치측정 금융자산 | 이자수익 | 24,823 | 616 | |
| 배당금수익 | 102,560 | 102,000 | ||
| 당기손익-공정가치측정 금융자산 평가손익 |
(4,604) | (1,198) | ||
| 당기손익-공정가치측정 금융자산 처분손익 |
- | 54,884 | ||
| 파생상품평가손익 | - | (1,213) | ||
| 금융부채 | 상각후원가측정 금융부채 | 이자비용(*2) | (5,335,451) | (4,914,626) |
| 외환차손익 | (123,332) | (8,065) | ||
| 외화환산손익 | (2,225,973) | (15,177) | ||
| 당기손익-공정가치측정 금융부채 | 파생상품평가손익 | - | (39,939) | |
| 리스부채 | 이자비용(*2) | (761,470) | (850,352) | |
| 합계 | (8,375,786) | (6,054,036) | ||
(*1) 법인세 효과 반영 전 금액입니다.
(*2) 당분기와 전분기 중 자본화된 차입원가는 제외되어 있는 금액입니다.
(3) 당분기말과 전분기말 현재 당기손익-공정가치측정 금융자산 및 기타포괄손익-공정가치측정 금융자산 내역은 다음과 같습니다.
| (단위:천원) | ||
|---|---|---|
| 구 분 | 당분기말 | 전기말 |
| 당기손익-공정가치측정 금융자산 | ||
| 지분상품 | 2,963,277 | 2,969,131 |
| 수익증권 | 3,308,199 | 2,459,965 |
| 상환전환우선주(*1) | - | - |
| 합계 | 6,271,476 | 5,429,096 |
| 기타포괄손익-공정가치측정 금융자산 | ||
| 지분상품 | 566,371 | 566,371 |
| 채무상품 | 958,272 | 940,383 |
| 합계 | 1,524,643 | 1,506,754 |
| (*1) | 관계기업인 ㈜구루미가 발행한 상환전환우선주로서, 관련 약정사항은 주석 32에 기재하였습니다. 당분기말 현재 ㈜구루미의 상환전환우선주에 대해 전액 평가손실 인식하고 있습니다. |
(4) 당분기말과 전기말 현재 기타금융자산의 내역은 다음과 같습니다.
① 기타금융자산
| (단위:천원) | ||
| 구 분 | 당분기말 | 전기말 |
| 단기금융상품 | 3,079,106 | 4,466,821 |
| 당기손익-공정가치측정 금융자산 | 2,406,790 | 1,548,805 |
| 유동자산 계 | 5,485,896 | 6,015,626 |
| 장기금융상품 | 2,000,000 | 2,000,000 |
| 당기손익-공정가치측정 금융자산 | 3,864,686 | 3,880,291 |
| 기타포괄손익-공정가치측정 금융자산 | 1,524,643 | 1,506,754 |
| 비유동자산 계 | 7,389,329 | 7,387,045 |
(5) 당분기말과 전기말 현재 금융상품의 종류별 장부금액 및 공정가치는 다음과 같습니다.
| (단위: 천원) | ||||
|---|---|---|---|---|
| 구분 | 당분기말 | 전기말 | ||
|
장부금액 |
공정가치 |
장부금액 |
공정가치 |
|
|
금융자산 |
||||
| 유동항목 | ||||
|
현금및현금성자산 |
37,761,707 | (*1) | 47,969,470 | (*1) |
| 매출채권및기타채권 | 202,512,417 | (*1) | 200,693,776 | (*1) |
|
당기손익-공정가치측정 금융자산 |
2,406,790 | 2,406,790 | 1,548,805 | 1,548,805 |
|
기타금융자산 |
3,079,106 | (*1) | 4,466,821 | (*1) |
|
소계 |
245,760,020 | 254,678,872 | ||
| 비유동항목 | ||||
| 매출채권및기타채권 | 25,702,814 | (*1) | 25,839,321 | (*1) |
|
당기손익-공정가치측정 금융자산 |
3,864,686 | 3,864,686 | 3,880,291 | 3,880,291 |
|
기타포괄손익-공정가치 측정 금융자산 |
1,524,643 | 1,524,643 | 1,506,754 | 1,506,754 |
| 기타금융자산 | 2,000,000 | (*1) | 2,000,000 | (*1) |
| 소계 | 33,092,143 | 33,226,366 | ||
| 금융자산 계 | 278,852,163 | 287,905,238 | ||
|
금융부채 |
||||
| 유동항목 | ||||
| 매입채무및기타채무 | 168,077,873 | (*1) | 171,942,610 | (*1) |
| 단기차입금 | 257,634,591 | (*1) | 255,732,591 | (*1) |
| 유동성장기차입금 | 4,127,897 | (*1) | 3,309,219 | (*1) |
| 유동성사채 | 34,995,546 | (*1) | 34,990,073 | (*1) |
| 리스부채 | 28,423,715 | (*2) | 28,129,811 | (*2) |
| 소계 | 493,259,622 | 494,104,304 | ||
| 비유동항목 | ||||
| 매입채무및기타채무 | 23,427,215 | (*1) | 24,032,230 | (*1) |
| 장기차입금 | 120,640,078 | (*1) | 121,509,631 | (*1) |
| 리스부채 | 22,879,800 | (*2) | 25,877,553 | (*2) |
| 소계 | 166,947,093 | 171,419,414 | ||
| 금융부채 계 | 660,206,715 | 665,523,718 | ||
| (*1) | 장부금액이 공정가치의 합리적인 근사치이므로 공정가치 공시대상에서 제외하였습니다. |
| (*2) | 리스부채는 기업회계기준서 제1107호 '금융상품: 공시'에 따라 공정가치 공시대상에서 제외하였습니다. |
(6) 공정가치 서열체계
연결회사는 공정가치측정에 사용된 투입변수의 유의성을 반영하는 공정가치 서열체계에 따라 공정가치 측정치를 분류하고 있으며, 공정가치 서열체계의 수준은 다음과 같습니다.
| 구 분 | 투입변수의 유의성 |
|---|---|
| 수준 1 | 측정일에 동일한 자산이나 부채에 대한 접근 가능한 활성시장의(조정되지 않은) 공시가격 |
| 수준 2 | 수준1의 공시가격 이외에 자산이나 부채에 대해 직접적으로 또는 간접적으로 관측가능한 투입변수를 사용하여 도출되는 공정가치 |
| 수준 3 | 자산이나 부채에 대한 관측가능하지 않은 투입변수를 사용하는 평가기법으로부터 도출되는 공정가치 |
당분기말과 전기말 현재 금융상품의 수준별 공정가치 측정치는 다음과 같습니다.
| (단위: 천원) | ||||
|---|---|---|---|---|
| 구분 | 수준 1 | 수준 2 | 수준 3 | 합계 |
| (당분기말) | ||||
| 금융자산 | ||||
| - 당기손익-공정가치측정금융자산(*1)(*2) | 98,591 | 2,418,710 | 3,754,175 | 6,271,476 |
| - 기타포괄손익-공정가치측정금융자산(*1) | - | 958,272 | 566,371 | 1,524,643 |
| (전기말) | ||||
| 금융자산 | ||||
| - 당기손익-공정가치측정금융자산(*1)(*2) | 101,841 | 1,580,479 | 3,746,777 | 5,429,097 |
| - 기타포괄손익-공정가치측정금융자산(*1) | - | 940,383 | 566,371 | 1,506,754 |
| (*1) | 수준 3으로 분류된 해당 항목의 경우, 장부금액을 공정가치의 합리적인 근사치로 보아 장부금액을 공정가치로 공시하였습니다. |
| (*2) | 수준 2로 분류된 일부 항목의 경우, K-OTC의 보고기간말 종가 금액을 공정가치로 측정하여 사용하고 있습니다. |
(7) 수준 3에 해당하는 금융상품의 변동내역은 다음과 같습니다.
| (단위: 천원) | |||||
|---|---|---|---|---|---|
| 구분 | 당분기 | 전분기 | |||
| 당기손익-공정가치측정금융자산 | 기타포괄손익-공정가치측정금융자산 | 당기손익-공정가치측정금융자산 | 기타포괄손익-공정가치측정금융자산 | 당기손익-공정가치측정금융부채 | |
| 기초금액 | 3,746,777 | 566,371 | 5,111,951 | 566,371 | 9,901,675 |
| 취득금액 | - | - | - | - | - |
| 당기손익으로 인식된 손익 | 7,398 | - | 5,602 | - | 37,939 |
| 기말금액 | 3,754,175 | 566,371 | 5,117,553 | 566,371 | 9,939,614 |
당분기 및 전분기 중 각 공정가치 서열체계의 수준 간 이동 내역은 없습니다.
(8) 장부금액을 공정가치의 합리적인 근사치로 보아 장부금액을 공정가치로 공시한 항목과 관련한 평가기법과 투입변수는 공시하지 않습니다.
라. 파생상품 및 풋백옵션 등 거래 현황
- 해당사항 없음
6. 주요계약 및 연구개발활동
가. 지주회사 경영상의 주요계약 등
1) 브랜드 사용계약
(주)웅진은 웅진 브랜드의 소유주로서 브랜드의 가치 제고 및 육성, 보호 활동을 종합적으로 수행해 나가고 있으며, 그 일환으로 2008년 1월 1일 부터(계약 당사자간 이의없는 경우 계약기간 자동연장)는 웅진 브랜드를 사용하는 회사와 상호 간에 상표권 사용계약을 체결하여 사용상의 권리와 의무를 명확히 함과 아울러 브랜드 사용료를 수취하고 있습니다.
2) 브랜드 사용료 수취
2024년 3월말 현재 당사의 계열회사들과 상표사용계약을 체결하고 있습니다. 브랜드사용료는 브랜드를 사용하는 회사의 매출액을 기준으로 산정되며, 2024년 1월 1일부터 3월 31일까지 인식한 브랜드 사용료 수익은 1,467백만원입니다.
나. 지주회사 사업부문의 주요 프로젝트 수주 및 진행 현황
웅진IT 사업부문은 IT서비스 제공을 위해 고객사와 다수의 개별 계약을 체결하고 프로젝트를 수행하고 있습니다. 프로젝트 수행기간은 1년 이하에서 수년간에 걸쳐 장기간 진행되기도 합니다. 보고서 제출일 기준 주요 프로젝트 수주 및 진행 현황은 아래와 같습니다.
| (기준일 : 2024년 3월 31일) | (단위 : 백만원) |
| 프로젝트명 | 사업구분 | 수주 | 납기 | 계약금액 | 기납품액 | 수주잔고 | 비고 | ||
|---|---|---|---|---|---|---|---|---|---|
| 일자 | 시작일 | 종료일 | 최초계약 | 변경계약 | 금액 | 금액 | |||
| B社 KOREA DMS Next 시스템 구축 | WDMS | 2021.02.23 | 2021.04.01 | 2028.12.31 | 16,527 | 19,582 | 8,470 | 11,112 | ~2028년까지 운영 계약 체결 |
| L社 물류싱글플랫폼 구축 | EWM | 2021.10.26 | 2021.06.01 | 2024.11.30 | 9,211 | 20,181 | 18,541 | 1,640 | 변경계약 진행 中 |
| S社 ITO | 렌탈, SAP S/4HANA 등 |
2022.12.31 | 2024.01.01 | 2024.12.31 | 12,877 | 21,590 | 15,055 | 6,535 | ~2025년까지 운영 계약 체결 |
| F社 유통-마감정산 SAP 이관 구축 | SAP S/4HANA | 2023.03.01 | 2023.03.01 | 2024.06.15 | 1,316 | 1,514 | 922 | 592 | |
| L社 해외구독관리시스템 구축 | 렌탈 | 2023.07.01 | 2023.07.01 | 2024.04.30 | 2,347 | 2,545 | 1,647 | 898 | |
| N社 한국본사 글로벌 통합정보시스템 구축 | SAP B1 | 2023.08.16 | 2023.08.21 | 2024.05.17 | 1,060 | 1,060 | 318 | 742 | |
| K社 차세대 플랫폼 구축 | SAP S/4HANA 등 | 2023.10.06 | 2023.10.10 | 2025.01.10 | 5,108 | 5,108 | 2,218 | 2,890 | |
| C社 SAP Cloud BPO 서비스 | SAP Cloud 서비스 등 | 2023.11.06 | 2023.12.01 | 2029.11.30 | 6,600 | 6,600 | 154 | 6,446 | |
| V社 NEXT DMS 구축 | WDMS | 2023.12.21 | 2023.12.21 | 2030.02.28 | 9,000 | 9,000 | 60 | 8,940 | ~2030년까지 운영 계약 체결 |
| K社 통합시스템 구축 | SAP B1 등 | 2024.01.01 | 2024.01.02 | 2024.11.15 | 1,588 | 1,588 | 445 | 1,143 | |
| S社 자금관리 및 발주관리 구축 | Mendix 등 | 2024.01.01 | 2023.11.01 | 2024.10.31 | 2,143 | 2,143 | 414 | 1,729 | |
| C社 통합 법인 시스템 구축 | SAP S/4HANA 등 | 2024.03.07 | 2024.03.07 | 2024.09.30 | 1,135 | 1,135 | 340 | 795 | |
| 합 계 | 68,912 | 92,046 | 48,584 | 43,462 | |||||
| * 상기 주요 프로젝트는 계약금액 기준 10억원 이상이며 다수 개별 계약의 합계금액입니다. 수주 및 납품 수량은 IT서비스 특성으로 수량화할 수 없어 기재를 생략합니다. * 프로젝트별 계약기간 종료일이 경과된 건은 실제 개발 종료 이후 별도 계약으로 종료일을 조정합니다. |
다. 출판 유통 및 교육 (웅진씽크빅의 연구개발활동)
① 연구개발활동의 개요
웅진씽크빅은 창조적인 제품 개발을 통해 다양한 고객층을 위한 새로운 가치들을 창출하여 왔으며, 차별화된 콘텐츠 개발을 위해 현재까지 꾸준히 노력하고 있습니다. 기존의 학습지 및 아동 전집물 위주의 개발에서 한걸음 더 나아가, 온·오프라인 결합 학습지와 클래스 학습 및 영어 교재 개발, 그리고 다양한 분야의 단행본까지 연구개발 활동 분야를 넓혀나가고 있습니다. 특히, 스마트러닝 교육 환경에 발맞추어 도서와 디지털 콘텐츠, 북패드를 결합하여 신개념 북큐레이션 기능을 제공하는 회원제 독서 및 학습 프로그램인 <웅진북클럽>과 <웅진씽크빅>등을 개발, 제공함으로써 교육 환경 패러다임의 변화를 선도하는 상품 개발에 힘쓰고 있습니다. 동사는 아동 전집물과 학습지 등을 통해 인정받은 연구 개발력을 바탕으로 국내 교육·출판·온라인 학습분야를 선도해 가고 있으며, 저작권 수출 및 세계적 출판상을 수상하는 등 대한민국의 위상을 높이고 있습니다. 기존의 전집 이외에 AR(증강현실)기술 접목으로 아이들의 오감을 만족시켜 상상력을 자극하는 새로운 양방향 독서 방식 <인터랙티브북> 2019년 8월 첫 출시 후 모든 연령대의 아이들이 능동적인 독서를 경험할 수 있도록 하여 현재 13종의 <인터랙티브북> 제품 라인업을 구성하고 있습니다. 또한 이와 같은 <인터랙티브북>의 성공에 따라 웅진씽크빅 최초의 글로벌 타켓 제품인 <ARpedia>를 총 3종 출시하였으며, 해당 제품은 미국 라스베이거스에서 개최된 'CES 2022'에서 국내 교육기업 중 최초로 'CES 2022 Innovation Awards(CES혁신상)'을 수상하였습니다. 이어 영국 런던에서 열리는 세계 최대 교육박람회인 BETT show에 참여하여 'BETT 2022 Kids Judge'를 수상하였고, 2022년 미국에서 열린 'Mom's Choice Awards'와 'Teacher's Choice Awards'에서도 수상하는 성과를 얻었습니다. 'CES 2023'에서는 두개 카테고리(VR/AR, Mobile Apps)에서 모두 혁신상을 수상하며 단일 제품으로 받을 수 있는 최대 수상을 달성하였습니다. 이처럼 ARpedia는 현재 다양한 글로벌 파트너 관계를 형성하며 세계인들의 높은 관심을 받고 있습니다. 또한, AI 기술을 적용하여 Adaptive Learning 등 혁신적이고 새로운 서비스 및 제품을 연구 개발함에 따라 에듀테크 선도 기업으로 지속적인 성장을 이루어가고 있습니다.
이러한 AI 기술을 적용하여 2018년 <AI 학습코칭> 서비스를 시작으로 지속해서 2020년 AI 전과목 학습지 유아 ~ 중등까지의 <스마트올> 라인업을 완료하였으며 AI 학습 서비스 연구 및 웅진씽크빅만의 ALP 기술을 진화하고 있습니다.
(ALP : Adaptive Learning Platform, 적응형학습플랫폼)
② 웅진씽크빅 연구개발 담당조직
![]() |
|
(주)웅진씽크빅 연구개발조직도 24.03.31 |
③ 연구개발 비용
연결실체의 연구개발 비용은 다음과 같습니다.
| (단위 : 백만원) |
| 과 목 | 제18기 1분기말 (2024년 3월말) |
제17기 (2023년말) |
제16기 (2022년말) |
비 고 | |
|---|---|---|---|---|---|
| 연구개발비용 계 (주1) | 554 | 29,784 | 40,392 | - | |
| 회계처리 | 판매비와 관리비 | 554 | 2,516 | 2,685 | - |
| 제조경비 | - | - | - | - | |
| 개발비(무형자산) (주2) | - | 27,268 | 37,707 | - | |
| (정부보조금) (주3) | 1,445 | 1,263 | 593 | - | |
| 연구개발비 / 매출액 비율 [연구개발비용계÷당기매출액×100] |
0.26% | 4.27% | 5.52% | - | |
| (주1) (주2)(주3) |
정부보조금(국고보조금) 차감 전 연구개발비용 지출총액 기준 개발중인 무형자산의 연간 취득금액임 정부보조금은 잔액 기준으로 작성함 |
④ 연구개발 실적
웅진씽크빅은 핵심사업인 학습지, 전집, 단행본 시장에서 킬러 콘텐츠 역할을 할 수 있는 1등 제품을 육성하고자 노력하고 있습니다. 이를 위해 핵심사업 분야의 우수한 교육문화 콘텐츠를 디지털화, 다양화하여 시장을 주도할 제품 개발에 집중하고 있습니다. 동사는 최근 디지털 환경에 걸맞은 새로운 독서/학습 프로그램의 필요성이 대두되고 있는 시장 환경에 발맞춰, 2014년 8월에 업계 최초 패드를 결합한 멤버십 서비스인 <웅진북클럽>를 출시했습니다. <웅진북클럽>은 당사가 보유한 양질의 도서와 학습 콘텐츠, 스마트 기기인 북패드가 결합된 상품으로써, 큐레이션 기능을 통해 학부모와 아이들에게 새로운 독서와 학습 환경을 조성해 주는 멤버십 서비스입니다.
또한 최근 국내외 교육 시장은 정보통신기술의 발달로 에듀테크 시장이 크게 성장하고 있습니다. 에듀테크 시장은 교육과 첨단 ICT기술이 접목된 새로운 성장 산업으로 부각중이며 영국, 미국뿐만 아니라 중국 및 국내에서도 정부의 장려 정책과 더불어 빠르게 성장하고 있습니다. 동사는 이러한 교육시장 변화에 적극적인 대응과 전통적인 사업구조에 대한 패러다임의 혁신을 통해 기존 디지털 학습 방식을 넘어 업계 최초 AI 학습 솔루션을 개발하고 적용하여 환경 변화에 발맞춰 회원들이 학습 과정에서 보인 행동 패턴과 학습역량을 기반으로 오답 원인 등을 분석하여 학습 습관 개선과 맞춤 학습 솔루션 제공해주는 <AI 학습코칭>('18.02) 서비스를 시작하였습니다. 이후 <AI수학>('19.02), <AI독서케어>('19.05), AI 전과목 맞춤형 학습지인 <스마트올 초등>('19.11), <AI책읽기>('20.04), AI기반 영어말하기 학습 <AI스피킹>('21.07) 등의 제품과 서비스를 출시하였습니다. 마찬가지로 현재 국내 출시된 재미요소를 추가한 연산제품 <AI바로셈>('21.09) 은 2022년 3월 <매쓰피드_Mathpid> 명칭으로 글로벌 서비스 오픈하였습니다. 주력 제품인 AI 전과목 맞춤형 학습지 <스마트올> 제품은 2019년 11월 초등을 대상으로 출시하였으며 타사 대비 AI 서비스를 통한 맞춤형 큐레이션 학습이 가능하며 교과 연계는 물론 교과 외 아이들의 진로 등 연계 학습 서비스를 제공하고 있습니다. 현재 2020년 7월 유아 대상 <스마트올 쿠키>, 10월 예비초 대상의 <스마트올 키즈>, 12월 <스마트올 중학> 제품을 순차적으로 출시하여 전 연령 대상 디지털 종합 학습지 시장에서의 포트폴리오를 완성하여 에듀테크 서비스의 트렌드를 선도해 나가고 있습니다. 동사는 자체 에듀테크연구소를 운영하며 하루 평균 1억 건의 학습데이터와 AI교육핵심특허 26건, 에듀테크 특허 52건의 업계 최다 특허를 보유하고 있습니다. 이러한 기술력이 반영된 <웅진스마트올>은 2020년과 2021년에 이어 2022년에도 '2022 한국소비자평가 최고의 브랜드 대상 - AI학습 부문', '2022 대한민국 교육대상 - AI학습 부문', '2022 대한민국 브랜드 명예의 전당 - AI학습 부문'에서 수상하여 업계 최고의 스마트러닝 1위를 증명하고 있습니다. 이처럼 동사는 지속해서 혁신적이고 새로운 서비스를 제공하여 에듀테크 선도기업으로 사업의 성장을 이루어 갈 것입니다.
※ (주)웅진씽크빅 주요 수상내역
| 연도 | 수상내역 |
| 2019년 | 2019 '독일 iF 디자인 어워드' 본상 수상 (App/SW 분야) - 웅진씽크빅 AI수학 어플리케이션 |
| 2019 '대한민국 교육브랜드 대상' 교육서비스 부문 1위 | |
| 2019 '한국의 혁신 대상' 교육 혁신 브랜드 선정 | |
| 2020년 | 2020 대한민국 브랜드 명예의 전당 수상 |
| 2020 대한민국 교육기업대상 수상 - '스마트 학습지 부문' | |
| 2020 볼로냐 라가치상 - <삼거리 양복점> 오페라 프리마 부문 스페셜 멘션 | |
| 2020 AI 코리아 대상 - '한국정보화진흥원 원장상' | |
| 2020 국가서비스대상- 'AI학습부문' 대상 | |
| 2021년 | 2021 대한민국 브랜드 명예의 전당 - 'AI학습부문' |
| 2021 한국소비자평가 최고의 브랜드 대상 - 'AI학습 부문' | |
| 2021 '독일 iF 디자인 어워드' 본상 수상 (UX 부문) - 웅진씽크빅 AI연산학습 '매쓰피드(Mathpid)' | |
| 2021 '대한민국 교육브랜드대상' 유아스마트학습 부문 대상 | |
| 2021 '대한민국 교육대상' AI학습 부문 | |
| 2021 'CES 2022 혁신상' - ARpedia | |
| 2022년 | 2022 한국소비자평가 최고의 브랜드 대상 - 'AI학습 부문(웅진스마트올)' |
| 2022 대한민국 교육대상 - 'AI학습 부문(웅진스마트올)' | |
| 2022 대한민국 브랜드 명예의 전당 - 'AI학습 부문(웅진스마트올)' | |
| 2022 영국 'BETT 2022 Kids Judge' - ARpedia | |
| 2022 독일 'iF 디자인 어워드 2022 본상' - 슈퍼팟잉글리시 | |
| 2022 GDWEB Design Awards 2022 Winner Prize 수상 - 유데미코리아 | |
| 2022 미국 'SIIA CODiE 어워드' Finalist 선정 - 매쓰피드 | |
| 2022 미국 'Mom's Choice Awards' 수상 - ARpedia | |
| 2022 '소셜아이어워드' 대상 수상 - '교육 인스타그램 분야(웅진씽크빅)' | |
| 2022 미국 'Teacher's Choice Awards' 수상 - ARpedia | |
| 2022 'CES 2023 혁신상 (Virtual&Augmented Reality, Mobile Apps)' - ARpedia | |
| 2022 '제22회 모바일기술대상' 장관상 수상 - 매쓰피드 | |
| 2023년 | 2023 대한민국 브랜드 명예의 전당 - 'AI학습 부문(웅진스마트올)' |
| 2023 한국소비자평가 최고의 브랜드 대상 - 'AI학습 부문(웅진스마트올)' | |
| 2023 '정보통신산업진흥원장상' 수상 - 민간부문(웅진씽크빅) | |
| 2023 'CES 2024 혁신상 (Mobile Accessories)' - ARpedia | |
| 2023 대한상공희의소 '우수 프로그램 공모전' 우수상 - '프로그램 분야(Udemy)' | |
| 2023 고용노동부장관 표창 '청년 취업진로 및 장기근속 지원' - 웅진씽크빅 | |
| 2023 한경중소기업협력센터 이사장 표창 - Udemy | |
| 2024년 | 2024 대한민국 브랜드 명예의 전당 - 'AI학습 부문(웅진스마트올)' |
| 2024 한국소비자평가 최고의 브랜드 대상 - 'AI학습 부문(웅진스마트올)' | |
| 2024 칼데콧 아너상 수상 - 말라 프레이지 <모두가 축복이에요> | |
| 2024 소비자추천 1위 브랜드 수상 - '유초등 영어 학습 솔루션 부문(슈퍼팟잉글리시)' |
이외에 동사는 방대한 양의 책을 잘 읽을 수 있도록 패드와 전집, 인터랙티브북 마커세트를 통해 AR(증강현실) 기술 접목으로 오감을 만족시켜 상상력을 무한대로 자극하는 새로운 양방향 독서방식인 '인터랙티브북'을 개발하였습니다. 현재 사회, 과학, 문화, 백과 부문 등 13종 출시 하였으며 지속해서 능동적인 독서 경험이 가능한 콘텐츠를 연구개발하고 있습니다. 이와 같은 '인터랙티브북'의 성공에 따라 웅진씽크빅 최초의 글로벌 타겟 제품인 <ARpedia>를 출시하였으며, 입체적 독서경험을 테마 도서에 적용한 <디즈니 인터랙티브 리딩> 시리즈 출시를 통해 시장의 큰 호응을 얻었습니다. 동사는 이처럼 기존의 전집 개발뿐만 아니라 다양한 에듀테크 기술을 적용한 제품을 출시하고 있으며 지난 44년간 꾸준히 쌓아온 양질의 도서와 온·오프라인 학습 콘텐츠를 결합한 <웅진북클럽>과 AI 기술이 적용된 <웅진스마트올> 제품은 지속적인 개발을 통해 앞으로 스마트 시대의 교육시장을 선도하며 교육 콘텐츠에 대한 새로운 소비 문화를 형성해 나갈 것입니다.
⑤ 에듀테크 및 AI교육 핵심 특허 리스트
| 특허명 | 출원일 | 취득일 |
| 교육용 컨텐츠 제공 장치 및 이의 콘텐츠 제공 방법 | 2013.02.08 | 2013.10.04 |
| 교육용 컨텐츠 제공 장치 및 이의 콘텐츠 제공 방법 | 2013.06.05 | 2014.06.09 |
| 교육용 영상 송출 장치 및 교육용 영상 송출 장치의 배터리 케이스 | 2013.08.14 | 2015.04.01 |
| 멀티미디어 기기 제어 장치 및 방법 | 2013.08.14 | 2014.12.30 |
| 독서 패턴 분석 장치 및 방법 | 2014.10.23 | 2016.07.01 |
| 독서 감상문 작성 장치 및 방법 | 2014.10.23 | 2016.07.28 |
| 사용자 단말기 및 이의 동작 방법 | 2014.10.23 | 2016.09.23 |
| 전자도서 추천 시스템 및 방법 | 2015.10.23 | 2017.03.07 |
| 학습자의 체감난이도 분석 정보 제공방법 | 2018.04.27 | 2020.05.22 |
| 학습자의 학습 습관 정보 제공방법 | 2018.04.27 | 2020.05.22 |
| 학습자를 위한 학습 문항 분석 정보 제공방법 | 2018.04.27 | 2020.07.09 |
| 학습자의 예측 점수 분석 정보 제공방법(1) | 2018.04.27 | 2020.05.22 |
| 빅데이터를 이용한 학습 문항 분석 정보 제공방법(1) | 2018.07.27 | 2020.08.12 |
| 빅데이터를 이용한 학습 문항 분석 정보 제공방법(2) | 2018.07.27 | 2020.08.12 |
| 학습자의 예측 점수 분석 정보 제공방법(2) | 2018.07.27 | 2020.04.29 |
| 태블릿 거치대 | 2019.12.02 | 2021.08.31 |
| 도서 객체와 상호작용 컨텐츠를 연계한 독서 지원 시스템 및 방법(1) | 2020.05.19 | 2021.02.25 |
| 도서 객체와 상호작용 컨텐츠를 연계한 독서 지원 시스템 및 방법(2) | 2020.05.19 | 2020.12.23 |
| 도서 객체와 상호작용 컨텐츠를 연계한 독서 지원 시스템 및 방법(3) | 2020.05.19 | 2020.12.30 |
| 도서 객체와 상호작용 컨텐츠를 연계한 독서 지원 시스템 및 방법(4) | 2020.05.19 | 2020.12.23 |
| 도서 객체와 상호작용 컨텐츠를 연계한 독서 지원 시스템 및 방법(5) | 2020.05.19 | 2020.11.05 |
| READING SUPPORT SYSTEM AND METHOD BY RELATING BOOK OBJECT TO INTERACTIVE CONTENT(1)[미국특허] | 2020.06.18 | 2021.07.27 |
| READING SUPPORT SYSTEM AND METHOD BY RELATING BOOK OBJECT TO INTERACTIVE CONTENT(2)[미국특허] | 2020.06.18 | 2021.07.20 |
| READING SUPPORT SYSTEM AND METHOD BY RELATING BOOK OBJECT TO INTERACTIVE CONTENT(5)[미국특허] | 2020.06.18 | 2021.07.20 |
| 독서 유형에 따른 전자 도서 제공 시스템 및 방법(1) | 2020.09.08 | 2021.01.19 |
| 전자 도서 제공 장치 및 방법(2) | 2020.09.08 | 2021.05.12 |
| 비대면 학습 지원 시스템 및 방법(3) | 2020.09.08 | 2021.05.28 |
| 학습 문항 제공 장치 및 방법(4) | 2020.09.08 | 2020.12.11 |
| 독서 감상문 작성 지원 장치 및 방법(7) | 2020.09.16 | 2021.05.28 |
| 디지털 트윈 책장 제공 장치 및 방법(8) | 2020.09.16 | 2021.03.25 |
| 태블릿 거치대(SPOTTY) | 2020.10.07 | 2021.09.30 |
| 학습 문항 제공 장치 및 방법(1-1)(5) | 2020.11.13 | 2020.12.01 |
| 학습 문항 제공 장치 및 방법(1-2)(6) | 2020.11.13 | 2020.12.01 |
| 필기 인식을 이용한 학습 지원 시스템 및 방법(9) | 2020.11.26 | 2021.08.30 |
| SYSTEM AND METHOD FOR PROVIDING ELECTRIC BOOK BASED ON READING TYPE 독서 유형에 따른 전자 도서 제공 시스템 및 방법(1) | 2021.09.07 | 2023.09.05 |
| 독서 지원 장치 및 이를 이용한 사용자 입력 감지 방법(1) | 2021.09.10 | 2022.03.08 |
| 독서 지원 장치 및 이를 이용한 사용자 입력 감지 방법(2) | 2021.09.10 | 2022.03.08 |
| OCR을 이용한 학습 추천 장치 및 방법(1) | 2021.09.23 | 2022.09.27 |
| APPARATUS FOR SUPPORTING A READING AND METHOD FOR DETECTING A USER INPUT USING THE SAME(2)[미국특허] | 2021.10.22 | 2022.08.09 |
| APPARATUS FOR SUPPORTING A READING AND METHOD FOR DETECTING A USER INPUT USING THE SAME(1)[미국특허] | 2021.10.22 | 2023.03.28 |
| 성격 유형에 따른 학습 지원 시스템 및 방법 | 2021.12.21 | 2023.03.06 |
| 아이 트래킹을 이용한 독서 토론 지원 시스템 및 방법 | 2021.12.21 | 2023.01.26 |
| 개인 맞춤형 도서 제공 시스템 및 방법 | 2021.12.21 | 2022.06.14 |
| 학습자 음성을 이용한 문자 언어 학습 장치 및 이를 이용한 문자 언어 학습 지원 방법 | 2021.12.21 | 2023.01.19 |
| 영상을 이용한 언어 학습 지원 장치 및 방법 | 2021.12.21 | 2022.12.28 |
| 학습 지원 시스템 및 방법 | 2021.12.21 | 2023.01.26 |
| 정리 습관 형성을 위한 가상 서비스 제공 장치 및 방법 | 2021.12.21 | 2022.12.07 |
| 사용자 인터랙션을 검출하는 방법 및 이를 지원하는 전자 장치(1) | 2021.12.30 | 2022.11.04 |
| 마커를 이용하여 콘텐트를 제공하는 방법 및 이를 지원하는 전자 장치(1) | 2022.03.22 | 2023.04.24 |
| 드로잉 동작을 이용하여 메타버스 환경을 구현하기 위한 전자 장치 및 그 동작 방법(2) | 2022.03.22 | 2023.05.30 |
| SYSTEM AND METHOD FOR PROVIDING PERSONALIZED BOOK 개인 맞춤형 도서 제공 시스템 및 방법 |
2022.12.21 | 2023.11.21 |
| 유명인 정보를 이용한 개인화 커리큘럼 생성 시스템 및 방법 | 2023.11.07 | 2024.01.15 |
| ※ | 출원일 기준 순서대로 기재함 |
7. 기타 참고사항
가. 연결실체의 영업부문
(1) 부문에 대한 일반정보
| 구분 | 사업내용 |
|---|---|
| 지 주 | 계열사 관리 및 투자, IT서비스 등 |
| 출 판 유 통 및 교 육 | 서적 도매, 보관 및 운송, 도서 및 교육출판물 제조 및 판매, 학습교육, 놀이플랫폼 등 |
| 오 락 | 레저 및 오락 등 |
| 기 타 | 화장품류 및 건강기능식품 판매, 무역업 등 |
(2) 당분기와 전기 중 연결기업의 산업별 부문 재무현황은 다음과 같습니다.
① 당분기
| (단위: 천원) | ||||||
|---|---|---|---|---|---|---|
| 구분 | 지주 등 | 출판ㆍ유통 | 오락 | 기타 | 연결조정 | 합계 |
| 손익계산서: | ||||||
| 총매출액 | 42,950,963 | 216,197,538 | 5,173,269 | 2,875,699 | (757,806) | 266,439,663 |
| 내부매출액 | (17,399,149) | (236,497) | (384,149) | (1,985,528) | - | (20,005,323) |
| 순매출액 | 25,551,814 | 215,961,041 | 4,789,120 | 890,170 | (757,806) | 246,434,339 |
| 감가상각비 등(*1) | 1,477,733 | 16,728,876 | 846,183 | 40,625 | (474,940) | 18,618,477 |
| 영업이익(손실) | 4,008,008 | (2,926,533) | 811,403 | (778,979) | (787,716) | 326,183 |
| 재무상태표: | ||||||
| 업종별자산(*2) |
434,551,467 | 725,895,826 | 276,826,977 | 6,325,895 | (427,690,782) | 1,015,909,383 |
| 업종별부채 | 136,032,653 | 410,472,884 | 352,335,922 | 20,238,820 | (89,624,030) | 829,456,249 |
(*1) 무형자산상각비와 사용권자산상각비가 포함되어 있습니다.
(*2) 부문자산에 지분법적용 투자지분, 비유동자산 증가액 등을 포함하여 최고영업의사결정자에게 정기적으로 보고하고 있습니다.
② 전분기
| (단위: 천원) | ||||||
|---|---|---|---|---|---|---|
| 구분 | 지주 등 | 출판ㆍ유통 | 오락 | 기타 | 연결조정 | 합계 |
| 손익계산서: | ||||||
| 총매출액 | 52,413,869 | 224,031,440 | 5,103,298 | 1,177,555 | (561,014) | 282,165,148 |
| 내부매출액 | (24,360,320) | (139,364) | (311,487) | (68,009) | - | (24,879,180) |
| 순매출액 | 28,053,549 | 223,892,076 | 4,791,811 | 1,109,546 | (561,014) | 257,285,968 |
| 감가상각비 등(*1) | 1,472,057 | 19,059,411 | 857,542 | 91,073 | (96,341) | 21,383,742 |
| 영업이익(손실) | 8,949,149 | (5,377,874) | 531,788 | (239,305) | (5,790,965) | (1,927,207) |
| 재무상태표: | ||||||
| 업종별자산 | 439,008,490 | 774,467,223 | 305,196,308 | 6,356,410 | (450,024,504) | 1,075,003,927 |
| 업종별부채 | 149,716,957 | 425,520,631 | 362,256,775 | 15,211,736 | (92,572,030) | 860,134,069 |
(*1) 무형자산상각비와 사용권자산상각비가 포함되어 있습니다.
연결회사는 해외귀속 부문수익과 부문자산 및 부문부채가 중요하지 않다고 판단하여지역에 대한 정보는 공시하지 아니하였습니다.
(3) 공시대상 사업부문의 구분
지주회사로서 당사는 자회사의 지분 소유를 통해 발생하는 지분법이익, 부동산 소유 및 임대, 브랜드 수익, 배당 수익을 수취하고 있습니다. 당사는 주권상장법인으로서 자본시장과 금융투자업에 관한 법률 제159조에 의하여 주요경영사항을 신고하여야 합니다. 한편 최근사업연도말 기준 재무상태표상 장부가액기준으로 당사가 보유하고있는 주식의 장부가액 중 당사의 별도 기준 자산총액의 10% 이상을 차지하고 있는 자회사로는 (주)웅진씽크빅이 있으며 이는 주요 종속회사로 유가증권시장 공시규정 제8조2에 따라 주요 종속회사의 주요경영사항에 대하여도 신고하여야 합니다.
나. 지주회사의 사업부문 영업현황(IT서비스 산업)
① 사업의 특성
IT서비스 산업은 최적의 정보기술을 활용하여 기업의 생산성과 업무 효율성을 제고시키고 기존 산업과 융합을 통하여 기업의 미래 경쟁력과 가치 창출을 확보하기 위한산업으로서 산업 성장기에 IT 인프라 구축으로 양적인 팽창이 이루어 졌으며 최근 산업간 융복합화의 가속화와 클라우드 컴퓨팅, 인공지능, 챗봇, 웹3.0, 로우코딩 등 신기술의 수용 및 확산 추세로 기업의 핵심이 되는 인프라로써의 중요성이 강조되고 있습니다. IT서비스는 기업 내부의 마스터 플랜 수립부터 시작해 시스템 구축과 운영까지 모든 경영 제반 활동에 정보통신기술을 적용하는 행위를 말하며 컨설팅 및 개발 (SI, System Integration), 운영유지보수 (SM, System Management), 고도화 등의 절차가 있습니다.
② 사업의 성장성
국내 IT 서비스 시장은 빅데이터 정보화, Cloud 구축, 전자금융 활성화 등의 다양한 SI프로젝트 개발이 본격적으로 이루어지며 지속적인 성장을 이어가고 있습니다. 시장조사기관의 자료에 따르면2023년 국내 기업용 ICT시장은 약 38조원으로 전년 대비 3.5% 성장을 기록한 것으로 조사되었습니다. 2024년 국내 기업용ICT시장은 2023년 이월된 프로젝트 재개에 힘입어 약 3.7% 성장하며 약 40조원 시장을 이룰 것으로 전망되고 있습니다. 다만 불확실한 경제상황이 감안 되어 장기적인 플랜에 따른 대형 프로젝트 보다 비용절감과 업무 생산성 향상에 초점을 둔 단기 프로젝트 중심으로 시장이 형성될 것이며, 최근 생성형 AI 등 기업내 AI 도입이 확산되고 있지만 2024년 파일럿 프로젝트를 통한 검증 작업 이후 2025년 이후 본격적인 투자로 이어질 것으로 전망하고 있습니다. 이러한 전망을 바탕으로 국내 기업용 ICT 시장은 2024년소폭 성장 이후 2025년 부터 본격적인 성장을 이룰 것으로 기대되고 있습니다.
③ 경기변동의 특성
기업용 IT서비스 산업은 국내외 경제시황 및 경기변동에 민감하게 반응하며 국가정책의 영향을 받습니다. 시장경제의 확대와 디지털 정보화의 변화로의 정책적인 지원으로 최근 IT산업은 대규모 투자 및 수요발생으로 빠른 발전을 이어가고 있습니다.일반적인 IT서비스 산업은 장치산업을 비롯한 대부분의 산업에서 설비투자가 이루어진후 자동화, 정보화, 효율성 향상 등의 다양한 목적으로 IT장치 및 기술에 대한 투자가이루어지므로 경기후행적 움직임을 나타냅니다. 한편, 최근 산업에서 뿐만 아니라 일상에서도 빅데이터 정보를 수집, 가공, 활용을 위한 생성형 AI기술, 쉽게 프로젝트 수행을 가능하게 하는 No code/Low Code, 클라우드를 넘어 멀티 클라우드의 활용은 경기변동의 영향을 벗어나 지속적인 시장성장의 발판을 마련하고 있습니다.
④ 국내외 시장 여건
최근 전세계는 '코로나19'의 종식에도 불구하고 러시아-우크라이나/이스라엘-하마스 전쟁여파 및 물가급등과 고금리 등으로 인해 급격한 세계 경제의 침체를 겪고 있으며 이를 극복하기 위해 다양한 국가 정책들이 발표되고 있습니다. 특히 대내적으로정부는
'12개 국가 전략기술' 과 '신성장 수출동력 확보방안' 등을 공개하며 핵심기술역량 강화와 국내 기업들의 안정적인 사업운영에 도움이 될 수 있는 다양한 정책들을발표하고 시행에 옮기고 있습니다. 이로 인해 인공지능, 방위산업, 디지털 보안 등 관련 산업군 활성화를 위해 IT서비스 산업의 역할이 중요해졌고 디지털 기술이 더욱 활성화될 것으로 예상하고 있습니다. 지난 몇 년간 주목 받았던 4차산업혁명과 이에 따른 디지털트랜스포메이션에 이어 인공지능 챗봇(챗GPT등)의 공개로 인해 모든 산업에서 또 한번 정보의 디지털화 지각변동이 일어나게 될 것입니다. 다양한 기술 등장과 수요 증가로 인해 IT시장은 기업에서의 활용범위가 더욱 확대될 것이며, 치열한 기술경쟁이 나타날 것으로 전망되고 있습니다.
⑤ 경쟁우위 요소
웅진 IT사업부문은 Global IT 기업에서 필요로 하는 다수의 솔루션 및 인증을 보유하고 있습니다. 특히SAP 서비스를 지원하는 전문 파트너센터 조직임을 인증하는 PCoE 인증을 국내 파트너사 중 최단 기간에 취득하여 시스템을 운영하는 지원조직과 기술인프라를 동시에 갖추고 S/4HANA 최신 EM 버전을 아시아 최초로 취득하였습니다. 또한 AWS의 Advanced 등급 컨설팅 파트너로서 SAP Competency, Public sector 등 전문영역과 Microsoft의 GoldMicrosoft Partner로서 기술력과 전문성을 인증 받고 있습니다. 이러한 기술력을 바탕으로 기업들에게 수준 높은
IT서비스를 제공하며 빠르게 고객처가 증가되고 있습니다. 최근에는 ISO27001인증을 취득하기 위한절차를 진행중이며 이를 통해 우수한 기술력에 대한 인증 뿐만 아니라 보다 적극적인해외 진출까지 염두한 준비를 하고 있습니다, 웅진의 IT기술력은 SAP, AWS, Microsoft 등과 같은 글로벌 IT기업과의 협업 및 기술교류를 통해 계속 진보할 것이며 안정적인 IT서비스를 고객처에 제공하며 함께 성장해 나갈 것입니다. 동시에 IT사업부문의 WRMS는 렌탈비즈니스에 특화된 독자 솔루션으로 렌탈 IT서비스 특허를 보유하고 있어 렌탈업계에서 높은 신뢰를 받고 있습니다. 최근 각광받는 공유경제 또는구독경제 형태의 렌탈비지니스 모델구축을 위해 반드시 필요한 IT 솔루션으로 렌탈 IT시장에서 경쟁우위를 확보하고 있습니다.
CES2024를 통하여 해외 시장도 공략을 시작하였으며 여러 해외 기업들과 협업 을 위한 미팅을 진행 중입니다. WDMS솔루션은 외산 일색인 모빌리티딜러솔루 션 시장에서
BMW코리아라는 글로벌 모빌리티 기업 수주에 이어서 아우디폭스 바겐코리아까지 수주에 성공하여 웅진의 주력 솔루션 중 하나로 성장하였 습니다.
웅진IT의 자체 개발 솔루션들은 국내, 국외를 가리지 않고 경쟁력 있는 솔루션 으로 웅진의 IT기술력을 바탕으로 렌탈 및 구독, 모빌리티와 같이 미래 수요가 높은 산업군에 대한 분석과 예측을 바탕으로 공격적인 마케팅을 전개해 시장을 선점해 나갈 것입니다.
⑥ 조직도
![]() |
|
(주)웅진 지주부문 조직도('24.03.31) |
![]() |
|
(주)웅진 사업부문 조직도('24.03.31) |
다. 출판 유통 및 교육 (웅진씽크빅 및 웅진북센, 웅진컴퍼스 등)
(1) 웅진씽크빅
① 산업의 특성
출판ㆍ교육서비스 산업은 국민소득 증가에 따른 문화욕구 증대와 한국사회의 특수한교육열, 그리고 만 3~5세 누리과정 정책 도입에 따른 영유아 조기교육의 확대 등에 힘입어 시장의 수요가 비교적 안정적으로 유지되고 있습니다. 이와 더불어 최근 교육시장은 디지털 환경으로의 변화에 따라 스마트 학습시장의 규모가 커지고 있으며, 디지털 교과서 보급에 따른 교육환경 변화로 인해 스마트 러닝 및 디지털 학습에 대한 관심도 증가하고 있습니다. 또한 단순 교과 암기가 아닌 정답 도출의 과정에 중점을 둔 서술형 평가 확대에 따라 독서와 학습 연계에 대한 수요도 증가하고 있습니다.
② 산업의 성장성
2024년 3월 통계청이 발표한 '사교육비 조사 결과' 보고서에 따르면, 국내 사교육시장 규모는 출산율 저하에 따른 학령 인구수의 감소에도 불구하고 2022년 약 26조원 대비, 2023년에는 약 1조원 증가한 약 27조원을 기록하였습니다. 초ㆍ중ㆍ고교생 인당 월평균 사교육비는 2022년 41만원, 2023년 43만 4천원으로 전년 대비 약 5.8% 증가하였습니다. 최근 국내 교육시장에는 교육과 기술의 합성어인 에듀테크 산업이 발전함에 따라 다양한 디지털 디바이스를 활용한 스마트 교육 서비스가 새로운 성장동력으로 주목받고 있습니다. 2023년 9월 교육부 발표에 따르면 국내 에듀테크 시장 규모는 2021년 7.3조원에서 연평균 8.5% 성장하여 2026년 약 11조원에 이를 것으로 전망하였습니다. 이러한 산업에서 주요하게 떠오르는 경쟁 요인으로는 양질의 교육 콘텐츠 확보와 판매 인프라를 활용한 온ㆍ오프라인 시너지의 극대화라고 보고 있습니다. 당사는 스마트 교육 시장에서 당사가 보유한 학습 및 도서 콘텐츠와 온ㆍ오프라인 결합 서비스가 상호 시너지를 낼 수 있을 것으로 기대하고 있습니다. 현재 교육시장은 학습자 맞춤 효과를 높이기 위해 가상/증강현실, 인공지능, 빅데이터 등의 신기술이 기존 교육 콘텐츠에 융합/적용되고 있으며, 더 나아가 물리적세계와 가상세계의 결합을 통한 상호작용을 바탕으로 하는 메타버스가 도입됨에 따라 이를 활용한 학습 몰입의 극대화를 추구하고 있습니다.
③ 경기변동의 특성
출판ㆍ교육서비스 산업은 여타의 산업에 비해 경기 변동에 상대적으로 비탄력적인 경향을 보이고 있습니다. 출판 사업부문 중 전집 제품의 경우 경기변동에 일부 탄력적인 모습을 보이고 있으나, 당사 연결기준 매출액의 약 45%을 차지하고 있는 학습지 사업의 경우 가격대가 월 25,000원에서 150,000원대의 중저가로 형성되어 있어 경기 하락 시에도 비교적 안정적인 매출을 유지하고 있습니다.
④ 시장의 여건 및 회사의 경쟁우위 요소
교육시장은 학습자 맞춤 효과를 높이기 위해 가상/증강현실, 인공지능, 빅데이터 등의 신기술이 기존 교육 콘텐츠에 융합/적용되고 있으며, 더 나아가 물리적세계와 가상세계의 결합을 통한 상호작용을 바탕으로 하는 메타버스가 도입됨에 따라 이를 활용한 학습 몰입의 극대화를 추구하고 있습니다. 당사는 이러한 교육시장 변화에 적극적인 대응과 전통적인 사업구조에 대한 패러다임의 혁신을 통해 2014년 업계 최초 도서와 학습 콘텐츠, 스마트 기기인 북패드가 결합한 회원제 학습/독서 서비스인 <웅진북클럽>을 출시하였습니다. 기존 디지털 학습 방식을 넘어 업계 최초 AI 학습 솔루션을 개발하고 적용하여 18년 <AI 학습코칭> 서비스를 시작으로 <AI수학>('19.02), <AI독서케어>('19.05), AI 전과목 맞춤형 학습지인 <스마트올 초등>('19.11), <AI책읽기>('20.04), <AI스피킹>('21.07) 제품/서비스를 출시하였으며 고객의 학습 및 독서 빅데이터를 분석하여 개인 맞춤형 학습 컨텐츠를 제공하고 있습니다. 당사의 주력 제품인 AI 전과목 맞춤형 학습지 <웅진스마트올> 제품은 2019년 11월 초등을 대상으로 출시하였으며 타사 대비 AI 서비스를 통한 맞춤형 큐레이션 학습이 가능하며 교과 연계는 물론 교과 외 아이들의 진로 등 연계 학습 서비스를 제공하고 있습니다. 당사는 현재까지 2020년 7월 유아 대상 <스마트올 쿠키>, 10월 예비초 대상의 <스마트올 키즈>, 12월 <스마트올 중학> 제품을 순차적으로 출시했습니다. 당사는 자체 AI 연구소를 운영하며 하루 평균 1억 건의 학습데이터와 AI교육핵심특허 25건, 에듀테크 특허 50건의 업계 최다 특허를 보유하고 있습니다. 이러한 기술력이 반영된 <웅진스마트올>은 2020년과 2021년에 이어 '2022 한국소비자평가 최고의 브랜드 대상 - AI학습 부문', '2022 대한민국 교육대상 - AI학습 부문', '2022 대한민국 브랜드 명예의 전당 - AI학습 부문', '2023 대한민국 브랜드 명예의 전당 - AI학습 부문'을 수상하였으며, 2023년 말 기준 약 22만명의 회원을 확보하면서 업계 최고의 스마트러닝 1위를 증명하고 있습니다. 또한 '21년 4월 어린이 오디오북 플랫폼 '딸기콩' 런칭, '21년 3월 글로벌 성인 온라인 교육플랫폼 Udemy와 파트너십 체결, '21년 7월 네이버클라우드와 합작회사 '배컴' 설립하여 통합형 학원 관리 플랫폼을 런칭하는 등 플랫폼 기업으로서의 기반을 마련했습니다. 이 외에도 글로벌 타겟으로 양방향 독서 제품 <ARpedia>와 AI 연산학습 앱 <매쓰피드_Mathpid>를 런칭하는 등 지속해서 혁신적이고 새로운 서비스를 제공하여 에듀테크 선도기업, 글로벌 교육 플랫폼 기업으로 사업의 성장을 이루어 가겠습니다.
⑤ 시장의 특성 및 점유율 등
| - 출판, 교육서비스 회사의 주요 회사 매출 비교 - | (단위 : 억원) |
| 구분 | 매 출 액 기 준 | ||||||||||||||||
| 2023년 | 비율 | 2022년 | 비율 | 2021년 | 비율 | 2020년 | 비율 | 2019년 | 비율 | 2018년 | 비율 | 2017년 | 비율 | 2016년 | 비율 | ||
| 시장규모(주1) | 271,144 | 100.00% | 259,538 | 100.00% | 234,158 | 100.00% | 193,532 | 100.00% | 209,970 | 100.00% | 194,852 | 100.00% | 186,223 | 100.00% | 180,606 | 100.00% | |
| 웅진씽크빅 | 상장 | 6,979 | 2.57% | 7,311 | 2.82% | 6,865 | 2.93% | 6,326 | 3.27% | 6,383 | 3.04% | 6,311 | 3.24% | 6,134 | 3.29% | 6,126 | 3.39% |
| 대교 | 상장 | 5,663 | 2.09% | 5,891 | 2.27% | 5,932 | 2.53% | 5,866 | 3.03% | 7,003 | 3.34% | 7,055 | 3.62% | 7,568 | 4.06% | 7,598 | 4.21% |
| 메가스터디교육 | 상장 | 8,335 | 3.07% | 7,474 | 2.88% | 6,225 | 2.66% | 4,120 | 2.13% | 3,816 | 1.82% | 3,091 | 1.59% | 2,183 | 1.17% | 1,745 | 0.97% |
| 비상교육 | 상장 | 2,383 | 0.88% | 2,085 | 0.80% | 1,684 | 0.72% | 1,478 | 0.76% | 1,807 | 0.86% | 1,406 | 0.72% | 1,326 | 0.71% | 1,370 | 0.76% |
| NE능률 | 상장 | 792 | 0.29% | 802 | 0.31% | 778 | 0.33% | 754 | 0.39% | 846 | 0.40% | 860 | 0.44% | 575 | 0.31% | 535 | 0.30% |
| 주요회사(계) | 24,152 | 8.91% | 23,563 | 9.08% | 21,485 | 9.18% | 18,544 | 9.58% | 19,855 | 9.46% | 18,723 | 9.61% | 17,786 | 9.55% | 17,374 | 9.62% | |
| (주1) |
시장규모 추정 자료의 근거는 다음과 같음 - 통계청 [사교육비 조사 보고서(2024.03)] - 유가증권시장 및 코스닥 상장법인 출판, 교육 서비스 회사 기준이며 공시자료 참조함 - 상기 주요회사들의 실적은 별도 재무제표 기준임 |
지배회사인 ㈜웅진씽크빅은 학습관리 서비스(방문/ 센터/ 그룹/ 화상), 독서관리 서비스, 아동 및 성인 단행본, 성인 대상 교육 서비스, 플랫폼 등의 핵심사업 역량 강화에 주력하며 지속적인 신제품 출시와 고객서비스 확대 등의 다각적인 노력을 기울여 왔습니다. 각 사업본부별 구체적인 영업개황은 다음과 같습니다.
⑥ 영업개황
A. 교육문화사업본부
A-1) 학습지 사업
교육문화사업본부는 우리 아이의 실력과 습관에 따라 다양한 관리서비스와 비관리 자기주도 학습을 제공하여 세상에 하나뿐인 맞춤형 학습이 가능합니다. 2023년 말 기준, 학습지 사업에서 약 17만 회원과 80만 과목을 확보하였으며 약 270개의 전국적인 영업 조직과 교육 전문가로서 역량을 강화하고 있는 5,400여 명의 학습지 교사들이 학습지 회원들의 '공부하는 습관 형성 및 창의력 향상'을 위해 활동하고 있습니다. 웅진씽크빅의 학습지 부문 사업의 <스마트씽크빅> 제품은 연령별, 영역별 정확한학습환경 검사를 통해 수준별, 학습방법별 맞춤형 콘텐츠를 제공합니다. 교육문화사업본부는 전통적인 방문 학습의 방식을 넘어서 AI 기술력을 반영한 종합 학습물을 기반으로 포트폴리오를 확대하고 있으며 18년도에 출시한 화상 교육 서비스인 <투게더>를 통해 시간과 장소에 구애받지 않는 교육 시스템을 구축하고 있습니다. 이처럼 당사는 대면은 물론 비대면 수업까지 가능한 온-오프라인 서비스 균형을 이루고 있습니다. 또한, 2021년에는 학습과정을 실시간으로 분석해 맞춤형 영어말하기 학습을 제공하는 <AI스피킹>, AI기반 연산에 재미요소를 추가한 <AI바로셈>, 초등교과 어휘와 맞춤법을 체계적으로 학습하고, 쓰기 실력을 키워주는 초등 저학년 대상의 <스마트 바로쓰기>, 4~7세 유아 대상 학습 및 독서관리 프로그램 <스마트올 쿠키&젤리>를 출시하였으며, <스마트올 쿠키>는 '2021 대한민국 교육브랜드 대상 유아 스마트학습 부문'을 수상하였습니다. 현재 <스마트올 쿠키&젤리>는 2023년 말 기준 3만여 명의 회원을 보유하고 있습니다. 당사의 44년 학습 노하우에 기술과 결합하여 대 고객 차별화 서비스를 제공하는 등 서비스 변화를 끊임없이 시도하여 고객 만족도를 극대화할 수 있도록 모든 역량을 집중시켜 나가고 있습니다.
A-2) 클래스 사업
아이들의 공부 습관 형성을 돕는 교육 파트너, 교육문화사업본부에서 소그룹으로 맞춤형 재택 교육서비스를 제공하고 있습니다. 2023년 말 기준 전국적으로 약 1,600명의 전문 교사가 활동하고 있으며 약 23만 과목수를 확보하고 있습니다. 2016년 예비 초등, 초등학생을 위해 주요 과목 및 논술 과목을 그룹 지도하는 업계 최초의 스마트공부방을 시작으로, 2021년에는 AI 종합학습물 <웅진스마트올>을 활용한 공부방 <스마트올 클래스>를 런칭했으며, 2023년 말 기준 4만여 명의 회원을 보유하고 있습니다. 2022년에는 초등/중학생을 대상으로 중등 교육에서 안정적으로 영어, 수학 실력을 형성할 수 있도록 과목별 전문 강사진의 현장 강의와 학습관리를 제공해주는 <웅진 프라임 학원> 운영을 시작하였습니다. AI 기반의 웅진스마트올을 활용한 수준별 맞춤 학습과 학년별 모둠 학습을 통해 앞으로 초중등 전문 공부방 업계 1등을 위해 역량을 집중해 성장하도록 하겠습니다.
B) 미래교육 사업본부
미래교육사업본부는 웅진 그룹의 모태가 되는 44년의 연륜을 가진 사업 본부입니다.과거에는 제품 개발력을 바탕으로 영업 조직의 판매력을 사업의 중심에 두었다면, 현재는 세상에서 제일 큰 도서관을 표방하는 <웅진북클럽>을 기반으로 다양한 도서와 콘텐츠를 제공하여 맞춤형 독서 경험을 제공하고 있습니다. 또한 2022년 3월 업계 최초로 다 읽은 책을 30 ~ 50%의 가격에 되사주는 중고책 보상서비스인 '웅진북클럽 바이백' 출시를 통해 북클럽 모델 혁신을 하여 보다 폭 넓은 독서의 기회를 제공하고 있습니다. <웅진북클럽>은 2023년 말 기준, 약 10만명 회원을 확보하고 있으며 영업 조직은 약 390여 개의 지역국으로 구성, 전국에 걸쳐 4,000여명의 인력이 활동하고 있습니다. 미래교육사업본부에서는 한국출판문화대상과 같은 국내 뿐 아니라 볼로냐 라가치, 노마 콩쿠르 등에서도 수상하며 국제적으로도 인정받은 도서 콘텐츠를 바탕으로 유아동 문해력 향상을 위한 제품을 지속적으로 출시하고 있습니다. 또한 스마트 기기의 보편화와 함께 급변하고 있는 교육환경의 트렌드에 발맞춰 <웅진북클럽>에 이어 2019년 11월 <스마트올 클럽>을 출시하며 독서와 학습을 결합한 스마트 학습 모델의 기준을 제시하였습니다. 2021년 6월에는 세계 3대 디자인 상 중 하나인 iF DESIGN AWARD UX 부문을 수상으로, 아이들 사용성에 최적화된 영어 개인화 학습서비스로 인정받은 <슈퍼팟 잉글리시>를 출시하였습니다. 이처럼 미래교육사업본부는 지속해서 디지털 독서/ 학습 환경과 최근 트렌드에 대응하여 북클럽 도서 경쟁력을 강화하며 비대면 학습 라인업을 확장하여 교육콘텐츠의 소비 문화를 주도해나갈 것입니다. 앞으로도 미래교육사업본부는 '좋은 책이 아이들의 새로운 미래를 만든다'는 가치를 기본으로, 전 연령 실물 전집은 물론, 새로운 교육환경에 부합한 차별화된 경쟁력을 갖추어 고객에게 인정받는 최고의 교육브랜드로 도약할 수 있도록 노력하겠습니다.
C) 단행본 사업본부
단행본사업본부는 그동안 유아ㆍ아동ㆍ청소년ㆍ일반 대상의 다양한 장르의 양서를 기획ㆍ개발하여 보급함으로써 출판 문화를 선도하는 데 주력해 왔습니다. 2005년부터 영미 선진 출판 기업 모델인 임프린트제를 적극 도입하여 새롭게 출발하면서, 다수의 출판 브랜드를 지닌 단행본 출판그룹으로 출판계의 새 바람을 주도해왔습니다.
<더마인드>(2023.11), <슈퍼노멀>(2023.08), <그럴 수 있어>(2023.07), <태양 왕 수바-수박의 전설>(2023.05), <우리, 편하게 말해요>(2022.10), <나의 월급 독립 프로젝트 리마스터 에디션>(2022.10), <넛지 파이널 에디션>(2022.06), <역행자>(2022.05), <나의 투자는 새벽 4시에 시작된다>(2022.04), <운명을 바꾸는 부동산 투자 수업 기초편, 실전편>(2022.03), <세븐 테크>(2022.02), <친구의 전설>(2021.06), <질서 너머>(2021.03) 등 다양한 분야의 도서가 주요 서점의 분야별 베스트셀러로 선정되었습니다. 전통적인 도서 출판 이외에도 당사의 단행본사업본부는 웹소설/ 웹툰과 같은 디지털 콘텐츠 투자를 통해 출판 분야 확대 및 IP 사업을 강화할 계획이며 컨텐츠 기반의 신사업을 발굴하고자 합니다. 향후 웅진씽크빅 단행본사업본부는 출판 기획의 전문성 강화와 트렌드를 접목한 마케팅 관리를 통해 단행본 출판 시장 내 선도적 지위를 확고히 하겠습니다.
D) 온라인 사업본부
온라인사업본부는 디지털 전환 흐름에 선제적으로 대응하여 2019년 전과목 AI 맞춤형 스마트 학습이 가능한 <웅진스마트올>을 출시하였습니다. 온라인을 통해 <웅진스마트올>을 판매하면서 AI 자기주도 학습 제품에 대한 고객들의 접근성을 높이고 편의를 극대화하고 있습니다. 또한 필요에 따라 유선 및 화상관리 등을 추가하여 회원의 눈높이에 맞는 맞춤형 교육을 제공하고 있습니다. 2020년 12월부터 <웅진스마트올>의 연령대를 확장시켜 <스마트올 중학> 제품을 순차적으로 출시하였으며, 자사의 유아부터 중학까지 디지털 종합 학습지 제품 포트폴리오를 완성하였습니다. 2023년 말 기준 온라인사업본부는 유초등과 중등을 대상으로 약 5만 여 명의 스마트올 회원을 보유하고 있습니다. 온라인사업본부는 2021년 3월 대치동 유명학원의 강의와 전용 교재를 <스마트올중학> 안에 단독 입점하는 대치TOP학원 서비스를 런칭하였습니다. 해당 서비스를 통해 최상위권 학생들의 눈높이를 충족시키고, 지역별 학습 격차의 해소에 기여하고 있습니다. 한편으로는 학생들의 자기주도 학습 능력을 제고하여 부족한 부분을 빠르게 채워나갈 수 있도록 영어/수학 전문관, 개인별 학습 분석 등을 제공하고 있습니다. 이와 같이 차별화된 서비스와 맞춤형 학습 관리를 지속 발전시켜 더 수준높은 교육 환경을 마련하겠습니다.
⑦ 조직도
![]() |
|
(주)웅진씽크빅 조직도_2024.03.31 |
(2) 웅진컴퍼스
① 산업의 특성
㈜웅진컴퍼스가 영위하는 출판ㆍ교육서비스 산업은 크게 학원 사업, 학습지 및 교재 출판 공급업, 온ㆍ오프라인 콘텐츠 개발 및 공급업으로 구분되어 있습니다. 그 중에서 ㈜웅진컴퍼스는 교재 출판 공급업, 콘텐츠 개발 및 공급업을 영위하고 있으며 연령ㆍ계층ㆍ학력 등 다양한 소비 계층을 위한 제품과 서비스를 제공하고 있습니다. 국내 교육시장은 전세계에서 인정하는 높은 교육열, 조기교육 열풍, 중산층의 소득증가등의 요인으로 성장해 왔으며, 오늘날의 국제화ㆍ세계화 추세에서 영어 사용능력을 갖춘 인력의 수요 또한 증가하여 영어교육에 대한 관심이 전 연령에 거쳐 꾸준히 이어지고 있습니다. 국내 교육시장은 비교적 소규모 자본으로도 설립 및 운영이 가능하여 진입 장벽이 상대적으로 낮은 영역이었습니다. 그러나 정보통신 기술의 급속한 발달과 디지털 교육에 대한 시장의 수요 증가로, IT와 콘텐츠와의 융합 가능성과 자체 저작권의 보유 여부, 개발 역량 등의 차이에 따라 점차 그 진입 장벽이 높아지고 있습니다. 그로 인해 지속적인 R&D 투자를 통한 경쟁력 있는 온ㆍ오프라인 콘텐츠 확보, 다변화된 고객 니즈에 부합하는 시의절적한 제품 및 서비스 출시 능력이 교육시장의 중요한 성공 요소로 작용하고 있습니다.
② 산업의 성장성
2024년 3월 교육부와 통계청이 공동 실시한 '2023년 초중고 사교육비조사' 자료에 따르면, 국내 영어 사교육 시장 규모는 현재 약 8조원으로 추정됩니다. 현재 국내 영어 사교육 시장에는 정부의 사교육 억제 정책과 경기 둔화로 인한 가계소득 감소, 낮은 출산율에 따른 학령 인구 감소 등의 부정적인 요인이 있습니다. 하지만 디지털교육은 스마트폰과 태블릿 PC의 보급 확대, 전자출판시장의 성장가능성, 공교육과 사교육 양방향에서의 디지털교육 수요 증대 등으로 인하여 꾸준한 성장세가 예상되고 있습니다. 영어 출판ㆍ교육서비스산업은 과거 단순한 출판업에서 탈피하여 최근 콘텐츠 및 뉴미디어 사업과 결합한 에듀테크 산업으로의 변화가 활발하게 이루어지고 있습니다. 스마트기기 등의 새로운 플랫폼 개발에 따라 다양한 수익 모델 발굴이 가능한 종합 서비스산업으로 진화하고 있으며, 앞으로 관련 시장의 지속적인 성장이 기대되고 있습니다.
③ 경기변동의 특성
영어 출판ㆍ교육서비스 산업은 여타의 산업에 비해 경기 변동에 비탄력적인 경향을 보이고 있습니다. 주요 ELT(English Language Teaching) 출판 교재의 경우 가격 변동폭이 최근 3년간 1,000~2,000원 안팎에 그치고 있으며, 주력 제품인 초·중등 교재의 경우에도 가격대가 10,000원~17,000원대의 저가로 형성되어 있습니다. 이에 따라 경기 하락 시에도 가계 내 사교육비 지출 감소율이 상대적으로 작아 여타 산업군과 대비하여 경기 민감도가 비교적 낮은 편입니다. 한편 리더스, 수험서, 특수목적용 교재 등은 계절적 요인의 영향을 별로 받지 않으나, 학원 및 대학 수업용 학습 교재는 신학기 교재 채택 시기 및 방학 시즌에 따라 계절적인 불균형이 높은 편입니다.
④ 시장의 여건 및 회사의 경쟁우위 요소
㈜웅진컴퍼스는 다년간 축적해온 영어교육 부문의 콘텐츠 개발 및 편집 노하우와 IT 개발 역량을 두루 갖추고 있습니다. 부설연구소를 통한 콘텐츠의 자체 개발 능력과 유능한 인력 확보 등을 통해 유아에서 성인 레벨까지 연계 학습이 가능하도록 전 영역의 영어 콘텐츠를 보유하고 있습니다. 나아가 ㈜웅진컴퍼스는 이를 LMS(Learning Management System)와 연계하여, 저작권 문제없이 대형 프랜차이즈 학원ㆍ공교육ㆍ소규모 공부방 등 다양한 영역에서 활용할 수 있는 맞춤형 학습관리 모델을 개발 및 공급하고 있습니다. 정보통신산업진흥원이 발표한 '이러닝 산업실태조사' 자료에 따르면, 스마트폰 및 태블릿 PC의 보급 확산과 높은 교육열 등의 영향으로 국내 이러닝 시장은 지속적으로 성장하고 있습니다. 국내 이러닝 시장 규모는 2022년 기준으로 약 5조 3,508억에 달하는것으로 보고되고 있습니다. IT와 교육 콘텐츠를 결합하여 학습 효율을 높이고자 하는 시도는 가속화되고 있으며, 향후 교육 콘텐츠가 디지털 시대의 차세대 킬러 콘텐츠로 부상할 것으로 예견되고 있습니다. 이에 따라 기존의 교육 전문 기업뿐만 아니라 통신사, IT 개발 전문 기업 등 다양한 산업군 내의 많은 기업들이 각자의 전문 영역과 접목시킨 교육 콘텐츠를 기반으로 신규시장을 창출하려는 노력을 보이고 있습니다. 교육시장 내에 다양한 형태의 사업 모델과 새로운 협력 관계들이 구축되고 있으며, ㈜웅진컴퍼스 또한 변화의 흐름에 맞추어 타산업과의 제휴를 확대하고, 앱서비스를 출시하는 등 미래시장을 준비하고 있습니다. ㈜웅진컴퍼스의 또 다른 경쟁우위는 글로벌 시장에서 보유한 상대적으로 높은 인지도와 다양한 네트워크를 바탕으로 해외 판로 확대가 용이하다는 점입니다. 2004년부터 본격적으로 수출 거래를 시작한 이후 끊임없이 해외시장을 개척하고 관리해 온 덕분에, ㈜웅진컴퍼스는 20여 년이 지난 현재 약 40개국에 걸친 글로벌 네트워크를 형성하고 있습니다. 2023년 기준 총 매출의 40% 이상이 수출을 통해 이뤄지고 있으며, 해외 교재를 수입해 국내시장에 판매하는 대부분의 경쟁사와는 차별화된 사업 구조를 구축하였습니다. 이를 통해 ㈜웅진컴퍼스는 국내 시장규모의 축소에도 불구하고 안정적이면서도 향후 성장 가능성이 높은 사업 포트폴리오를 확보하게 되었습니다.
⑤ 시장의 특성 및 점유율 등
A) 4 Skill 통합형 Blended Learning 강화
초등 영어교육 부문은 중등에서의 내신 중심의 공교육 정책과는 별개로, 읽기ㆍ듣기ㆍ쓰기ㆍ말하기의 총체적인 영어 활용 능력을 높이는 통합형 학습으로 접근을 하고 있습니다. 다만, 우리나라와 같은EFL(English as a Foreign Language) 환경에서의 특성상 영어 활용 시간이 절대적으로 부족하므로 실질적인 영어 활용이 가능한 학습 임계량을 확보하기 위한 방법 중의 하나로, 주요 교육업체에서 교실 수업과 병행하는 온ㆍ오프라인 교육을 다양한 형태로 지속하고 있는 추세입니다.
B) Reading(다독) 수요 증가
영어교육 시장에는 다양한 Reading 활동을 기반으로 단어 구사력, 독해력을 키우고 Speaking, Writing 등 다방면의 영어 활용 능력을 개발하기 위한 수요가 점차 증가하고 있습니다. 이는 도서관 프로그램 또는 이와 결합된 체계적 Reading Program 형태로 사업화 되고 있습니다.
C) 스마트러닝(Smart Learning)의 성장
최근 스마트 디바이스의 보급 확대와 교육용 어플리케이션ㆍ미디어 등의 개발이 활발해지면서 기존 주입식교육에서 벗어난 자연스러운 영어노출 및 습득의 트렌드가 성장하고 있습니다. 영어교육 콘텐츠와 빅데이터 분석, 인공지능(AI), 증강현실(VR) 등의 4차산업 신규기술이 융합된 다양한 맞춤형 교육서비스가 앞다투어 출시되면서 스마트러닝이 보편화되고 있는 추세입니다.
⑥ 시장의 규모 및 특성
㈜웅진컴퍼스가 영위하고 있는ELT(English Language Teaching) 콘텐츠 개발 관련 시장은 시장 조사 전문기관이 부재하고, 학원 및 방과후교실ㆍ공부방 등 다양한 채널에서 매출이 발생하기 때문에 시장 점유율을 추정하기가 어렵습니다. 현재 ㈜웅진컴퍼스ELT 교재의 주요 매출원은 프랜차이즈 학원과 중소 규모 학원 및 공부방, 국내ㆍ외 총판 등으로 이루어져 있습니다. 또한 ㈜웅진컴퍼스는 웹과 모바일, 태블릿 PC 등 스마트기기와 결합한 교육 서비스의 개발과 공급에 따라 글로벌 스마트러닝 및 이러닝 시장에 진입하여 경쟁하고 있습니다.
⑦ 영업개황
㈜웅진컴퍼스는 영어교육 콘텐츠에 대한 지속적인 연구개발과 우수한 전문인력 확보를 바탕으로 시장을 선도하는 글로벌 영어교육 전문회사로서 입지를 다지고 있습니다. '세상에서 가장 신나는 영어학습 실현' 이라는 사명 아래 지난 이십여 년간 쌓아온 영어교육에 대한 깊은 이해와 전문성을 토대로 디지털기술을 결합하여 개개인의 교육 니즈를 만족시키고 교육의 성과를 극대화하는 개인화된 교육을 추구합니다. 과거 국내 대형 프랜차이즈 학원 판매에 집중하여 교재를 연구하던 출판업에서 벗어나 현재는 대학, 중소규모의 공부방, 개인학습자 등 다양한 시장에서 필요로 하는 교육서비스를 제공하고 학습자에게 더 큰 세상과 지식을 전하는 영어 콘텐츠를 연구하고 있습니다. 종속회사인 ㈜웅진컴퍼스의 교육가치는 국내를 넘어 전 세계에서 인정받아 2023년 약 212억원의 실적을 달성하였습니다.
A) 영어교육출판
㈜웅진컴퍼스는 전문가 그룹을 통해 효과적인 영어학습 방향과 체계적인 교수법을 개발하여 시장에 제시하는데 주력하고 있으며, 유아용 Phonics 학습서에서부터 대학교 교양 영어, TOEFL 및 기타 국가공인 영어능력시험 수험서에 이르기까지, 영미 수준의 교재 수백 종을 출판하며 교사와 학습자를 보다 효과적으로 지원할 수 있는 학습 커리큘럼을 지속적으로 제시하기 위해 노력하고 있습니다. 출판시장은 수많은 출판사가 영업을 하고 있는 완전 경쟁 형태이며, 진입 장벽 또한 낮은 편에 속합니다. 이에 따라 인지도 있는 저자의 확보, 교재의 편집 및 디자인 품질 확보를 위한 지속적인 R&D 투자, 신학기 대비 교육 수요에 따른 콘텐츠 적기 출간, 새로운 고객 니즈 포착과 저작권 확보 등의 요소가 출판시장에서 복합적으로 매우 중요하게 작용하고 있습니다. 또한 최근에는 온라인을 통한 체계적인 학습 관리, 수준별 맞춤교재 추천, 교사용 보조자료 등의 수준 높은 서비스 제공이 매우 중요한 경쟁요소로 인식됨에 따라, 제품 개발과 함께 당사만의 차별화된 서비스 제공을 연구하고 있습니다.
B) 어댑티브 러닝
아이패드, 갤럭시탭 등 각종 Mobile Device의 대중화와 함께 e-book, 교육용 application 개발이 활발해지고 있고, 기존 콘텐츠와 LMS(Learning Management System)를 결합한 개인화된 맞춤식 서비스 시장도 빠르게 성장하고 있습니다. 우리나라와 같은 EFL(English as a Foreign Language) 환경의 특성상 영어 활용 시간이 절대적으로 부족하므로 실질적인 영어 활용이 가능하도록 일정량의 학습 임계량을 확보하고, 읽기ㆍ듣기ㆍ쓰기ㆍ말하기의 4대 영역의 총체적인 영어 활용 능력을 키울 수 있는 통합형 학습에 대한 수요가 증가하고 있습니다. 이에 따라 종속회사인 ㈜웅진컴퍼스는 수많은 콘텐츠 중 유용한 콘텐츠를 판단하기 어려운 학부모와 학습자를 위하여 양질의 콘텐츠를 분류하여 수집하고, 사용자 개인의 관심사와 레벨에 맞추어 콘텐츠를 자동 추천해주는 앱서비스 'BIGBOX'를 2016년 11월 론칭하였습니다. 퀴즈쇼 콘셉의 Gamification을 적용하여 저연령 사용자에게 공부가 아닌 놀이로 영어를 즐기는 경험을 제공하며, 개개인의 수준과 관심을 고려하는 개인 맞춤형 서비스를 구현하였습니다. 2020년 7월에는 BIGBOX와 라이브강의를 결합한 서비스 'BIGCLASS'를 론칭하여 비대면학습시장 성장에 선제적 대응을 진행하였습니다. 또한, 2022년 2월부터 유치/유아 교육기관에 온오프라인 강의를 결합한 'KINDERBOX'를 론칭하여 영유아 신시장에 뛰어들었습니다. 종속회사 ㈜웅진컴퍼스는 BIGBOX 및 BIGCLASS, KINDERBOX의 지속적인 개발로 고객에게 학습이 아닌 습득의 영어교육서비스를 제공하여 회사의 성장을 견인하는 중장기산업으로 키워가고 있습니다. 또한 2023년 5월부터 인공지능(AI) 채점 시스템을 갖춘 비대면 영어인증시험 '버선트(Versant)'를 국내에 공급하기 시작하였으며, 관련 서적 및 교육 콘텐츠 등의 사업영역을 더욱 확대시킬 예정입니다.
C) 글로벌영어교육
㈜웅진컴퍼스는 각 권역별 글로벌 파트너와의 체계적인 협력 및 해외사업 기반을 구축하여 현지에 적합한 영어교재 및 학습 솔루션 제공하고, 전 세계 40 개국에 ELT 교재, TOEFL 등 수험 준비서, 판권 등을 포함한 교육 콘텐츠를 수출하며 지속적인 성장세를 유지하고 있습니다. 매년 프랑크푸르트, 중국, 두바이 등 해외 유수의 도서박람회 및 학회에 정기적으로 참석하여 해외 바이어들과의 대면 상담, 최신 교수법 및 글로벌 영어교육 시장동향에 대해 면밀히 체크하고 있습니다. 꾸준히 시장을 연구하고, 바이어들이 원하는 세밀한 부분까지 디자인과 편집에 반영하는 등 고객의 목소리에 귀 기울이며 해외 진출시장 확대를 위해 노력하고 있습니다.
⑧ 조직도
![]() |
|
(주)웅진컴퍼스 조직도_2024.03.31 |
(3) 놀이의 발견
① 산업의 특성
2023년 5월 펜데믹 종식 선언 이후 하반기는 관광 및 서비스 등 민간 소비 회복으로 부진이 완화될 것으로 예상했으나 고금리 등으로 인하여 소비 회복 모멘텀이 약화되어 경제 성장률은 ‘22년 2.6% 대비 1.2%p 감소한 1.4%를 기록하였습니다. 반도체와 자동차를 중심으로 수출은 점진적으로 회복되었으나 내수는 다소 둔화되는 흐름을 보였습니다. 이는 연 평균 기준금리 ‘22년 2.1%에서 ‘23년 3.5%의 고금리 기조에서 기인하였으며, 이러한 고금리 기조가 유지됨에 따라 상품소비의 부진, 서비스소비 증가세가 둔화되었습니다. 세부적으로는 숙박 및 음식점업과 예술, 스포츠 및 여가 관련 서비스업을 중심으로 증가세가 둔화되었는데 숙박 및 음식점업의 생산지수는 ‘21년 102.1%에서 ‘22년으로 118.7%로 16.6%p 증가하였으나 ‘23년 119.8%로 증가세가 1.1%p에 그쳤으며 예술, 스포츠 및 여가 관련 서비스업의 생산지수는 ‘21년 113.0%에서 ‘22년 159.9%로 46.9%p 증가하였으나 ‘23년 169.2%로 증가세가 9.3%p에 그쳤습니다. 소비자심리지수도 ‘22년 1월 104.4 대비 ‘23년 1월 90.7, 12월 99.5로 하락하였고, 이러한 부문별 경기 차이가 기업심리에도 반영되면서 수출기업 업황 전망은 점차 개선되는 반면, 내수기업 업황 전망은 하락세를 지속하였습니다. 글로벌 펜데믹을 겪으면서 전세계의 디지털화가 가속화되며 글로벌 빅테크들의 생성형 AI 기술 개발이 활발히 진행되었고 글로벌 생성 AI시장은 2030년 1,094억 달러까지 성장할 것으로 예측 되고 있습니다. 이에 발맞춰 국내 플랫폼 기업들도 한국어 및 자사 서비스에 특화된 생성형 AI 모델 출시를 진행하며 기존 사업과 연계하여 성장을 꾀하고 있습니다. 엔데믹으로 접어들면서 팬데믹의 수혜를 입었던 업종은 이용자가 감소하는 반면 여행, 대면 만남 등의 수요가 증가하며 숙박, 모빌리티, 커뮤니티 플랫폼의 이용자가 중가하고 있습니다. 또한 중장년층의 디지털 플랫폼 이용률 증가, 관광산업의 활발한 디지털 전환을 기반으로 초개인화 서비스를 제공하고 있습니다. 기업들은 단순 중개 플랫폼에서 다양한 서비스가 결합된 슈퍼앱을 목표로 활동 반경을 넓혀 나가고 있으며 고객 접점 확대 및 브랜드 로열티 제고를 위한 커뮤니티를 강화하여 고객들이 정보를 공유하고 콘텐츠를 생산할 수 있도록 지원하고 있습니다.
② 산업의 성장성
2022년 11월 산업연구원이 공개한 국내 예술ㆍ스포츠ㆍ여가(표준산업분류코드: 2402) 시장 규모에 의하면 2015년 39조원에서 2019년 55조원으로 증가하여 연평균 10%씩 성장한 것으로 나타났습니다. 또한 개별 가구의 문화여가 지출 비중도 증가하고 있습니다. e-나라지표의 통계상 평균 여가시간이 일평균 2018년 3.9시간에서 2022년 4.2시간으로 늘어났으며, 2023년 2월 통계청에서 제공하는 '가계동향조사'의 소비지출의 목적 중 '오락문화'인 비중이 코로나19의 영향에도 2021년 5.6%, 2022년 6.4%로 여전히 높은 비중을 차지하였습니다. 2021년 11월 통계청에서 공개한 2021년 사회조사 결과에 따르면 지난 1년 동안 국내관광은 2년 전의 절반 남짓 수준인 57.5%로 감소하였으며, 해외여행은 2년 전의 3.6%로 급감하였으나, 동 보고서의 향후 하고 싶은 여가 활동 중 '관광 활동(67.7%)'이 가장 높은 것을 볼 때, 코로나19 종식 이후, 그 이전 수준 이상으로 회복, 성장 하는데 큰 무리 없을 것으로 보입니다.
③ 경기변동의 특성
여가 산업은 여타의 산업에 비해 경기변동에 상대적으로 탄력적인 경향을 보이고 있습니다. 불확실한 미래, 세계적인 경제불안 등으로 소비심리가 위축되면 여가비의 지출이 이에 따라 하락하는 등 대내외 수요감소 패턴으로 이어지며, 경기변동의 영향뿐 아니라 시기적 특성을 띄어 국내의 경우 여름철과 겨울철 휴가 기간에 집중되어 소비하는 경향을 보이지만, 평균 여가 시간의 지속적인 증가와 일상 생활속에 녹아든 다양한 여가활동에 대한 수요로 이러한 시기적 탄력성을 완화시키고 있습니다.
④ 시장의 여건 및 회사의 경쟁우위 요소
현재로서는 종속회사인 ㈜놀이의발견과 같이 아이들을 타겟으로 한 모바일 플랫폼 서비스 사업에 직접적인 경쟁사는 없습니다. 하지만 여가 관련 종합 예약 서비스를 제공하는 네이버, 오픈마켓인 이베이코리아, 쿠팡, 위메프, 티몬, 성인 20~30대를 대상으로 액티비티 예약 서비스를 제공하는 야놀자, 여기어때컴퍼니 그리고 당사를 비롯한 총 8개사를 중심으로 플랫폼 시장 경쟁 구도를 형성하고 있습니다. ㈜놀이의발견의 서비스는 기존 액티비티 예약 플랫폼과 다르게 아이들에게 특화되어 있다는 점과 지역에 있는 군소 액티비티 업체까지 제휴하면서 키즈 부문에서 높은 경쟁력을 보이고 있습니다. 특히 다양한 콘텐츠를 기반으로 빅데이터를 활용하여 맞춤형 큐레이션 서비스를 제안함으로써 타업체들과는 다른 차별성을 가지고 있습니다. 또한 코로나19 이슈에 따른 환경변화로 집에서 안전하고 즐겁게 놀이할 수 있도록 돕는 '놀이키트'라는 새로운 놀이문화를 선도하고 있으며, '놀이클래스 LIVE' 실시간 화상 놀이 수업으로 비대면 사업 모델을 추가하였습니다. 더 나아가 이 두 가지의 서비스를 결합하여 이용하는 방식으로 놀이 학습의 시너지 효과를 내고 있습니다. 또한 숙박과 체험이 모두 가능한 키즈 패밀리 특화 상품 컨설팅을 통해 경쟁력 강화 및 경쟁우위를 확보할 계획입니다. 이렇듯 하나의 플랫폼 내에서 다양하고 방대한 놀이서비스의 통합적 제공으로 당사는 여가 시장의 새로운 패러다임으로 자리잡을 것이며, 이는 시장에서의 경쟁우위 요소로서 작용할 것입니다.
⑤ 시장의 특성 및 점유율 등
기존 특정 단품 여행상품 중개에 특화되었던 OTA업체들이 취급 품목을 공격적으로 확대하면서 이제는 모든 여행관련 상품을 취급하는 업체로 변모하고 있습니다. 여기에 더해, '야놀자', '여기어때', '네이버', '마이리얼트립', 다수의 레저테크 스타트업 등 유수의 국내 기업들이 직간접적으로 해외여행 시장에 출사표를 던지고 있습니다. ‘야놀자’의 경우 최근 앱과 웹의 서비스 제공 수준을 균등하게 구축하여 타깃 고객층을 40대 이상 중장년층으로까지 확대하려는 움직임을 보이고 있습니다. 또한 네이버, 카카오, 쏘카 등의 대형 플랫폼들이 시장에 유입되며 경쟁을 한 층 더 심화 시키고 있는 상황입니다. 최근 OTA 업체들의 수평적 사업영역 확장 행보가 기존에 약점으로 지적받고 있던 취급 품목의 다양성을 해소하는 방향으로 전개되고 있어, 이 부분이 향후 조건별 검색의 편리성, 결제방식의 통일화와 만나, 한 개의 플랫폼이 여행객의 모든 여행 스케쥴을 소화할 수 있게 최적화되고 있습니다. 또한 ‘23년을 기점으로 해외여행 시장이 살아나는 모습을 보이면서 국내 OTA 강자들은 해외여행 시장을 선점하기 위해 여기어때는 해외여행 서비스를 새로 출시하며 항공/숙박권을 결합한 최저가 상품을 내놓고 있고 야놀자는 글로벌 항공 서비스를 출시하고 글로벌 B2B 여행 솔루션 기업 ‘고 글로벌 트래블’을 인수하는 등 다양한 전략을 취하고 있습니다. 놀이의발견도 여행 OTA 사업에 있어 가족, 여가에 특화된 컨텐츠로 시장 내 선점을 위해 사업에 박차를 가하고 있습니다.
| - 여가 예약 플랫폼 회사의 주요 회사 매출 비교 | (단위 : 억원) |
|
구분 |
매 출 액 기 준 |
||||||||||||
|---|---|---|---|---|---|---|---|---|---|---|---|---|---|
|
2023년 |
비율 |
2022년 |
비율 |
2021년 |
비율 |
2020년 |
비율 |
2019년 |
비율 |
2018년 |
비율 |
||
|
시장규모(추정)(주1) |
767,937 |
100.00% | 705,565 | 100.00% | 648,259 | 100% | 595,607 | 100% | 547,232 | 100% | 537,332 | 100% | |
|
쿠팡(주2) |
비상장 |
306,640 |
39.93% | 257,685 | 36.52% | 203,635 | 31.41% | 139,258 | 23.38% | 71,407 | 13.05% | 43,477 | 8.09% |
|
위메프(주2) |
비상장 |
1,268 |
0.17% | 1,701 | 0.24% | 2,448 | 0.38% | 3,853 | 0.65% | 4,653 | 0.85% | 4,294 | 0.80% |
|
티몬(주2) |
비상장 |
- |
- | 1,205 | 0.17% | 1,290 | 0.20% | 1,512 | 0.25% | 1,722 | 0.31% | 1,682 | 0.31% |
|
야놀자 |
비상장 |
3,754 |
0.49% | 3,640 | 0.52% | 2,809 | 0.43% | 1,916 | 0.32% | 1,514 | 0.28% | 739 | 0.14% |
|
여기어때컴퍼니 |
비상장 |
3,092 |
0.40% | 3,059 | 0.43% | 2,049 | 0.32% | 1,287 | 0.22% | 1,027 | 0.19% | 686 | 0.13% |
|
주요회사(계) |
- | - | 267,290 | 37.88% | 212,231 | 32.74% | 147,826 | 24.82% | 80,323 | 14.68% | 50,878 | 9.47% | |
| (주1) (주2) ※ ※ |
시장규모 추정 자료의 근거는 다음과 같음 - 2014년~2019년 : 산업연구원 [국내시장 규모 (2402)예술·스포츠·여가] - 2020~2023년 시장규모 연간(2015~2019년) 평균성장율 적용 해당 회사(쿠팡, 위메프, 티몬)는 주요 판매 품목이 여가 관련 상품에 국한되지 않음. 그에 따라 시장규모비율은 단순 매출규모 비교 내용임 |
⑥ 영업개황
㈜놀이의발견은 ㈜웅진씽크빅의 키즈플랫폼 사업 부문에서 시작하여, 2019년 4월 기존 여가시장 타겟층을 키즈와 가족으로 특화시킨 중개 플랫폼 [놀이의발견]을 런칭하였습니다. 다년간 신뢰를 바탕으로 제휴 된 2만여곳에 이르는 전국의 다양한 놀이시설, 체험학습, 창작활동 프로그램과 전시회 키즈카페, 키즈펜션, 숙소, 온라인클래스 등의 콘텐츠를 안정적이고 할인된 가격에 제공하고 있습니다. 모바일에서 쉽게 구매, 예약, 환불까지 가능하며 매달 다양한 프로모션 혜택과 수많은 놀이 후기를 제공하여 놀이에 대한 접근성을 높이고 있습니다. 이에 따라 2019년 구글 선정 올해를 빛낸 숨은 보석앱에 선정되는 등 사업성을 입증하였으며, 2020년 9월, 당사의 성장가능성을 입증 받아 200억 원 규모의 투자유치에 성공하여 역량강화에 박차를 가하고 있습니다. 또한 신규 카테고리로 국내ㆍ외 숙소 OTA와의 실시간 연동 예약서비스 오픈하고 23년 4월에는 키자니아 총판권을 확보하며 플랫폼 사업 확장을 도모하고 있습니다. 스타트업 성장 분석 플랫폼인 혁신의숲에 최근 거래액 월평균 성장률이 가파른 5개 기업 중 하나로 소개되기도 하였습니다. 2023년 4분기 현재 누적 회원수 약 155만 명, 누적 거래액 689억 원을 달성하였습니다
A)모바일 키즈플랫폼
종속회사 ㈜놀이의발견은 2019년 4월 아이들의 놀이콘텐츠를 기반으로 한 중개플랫폼을 런칭하여 '놀이'를 통한 아이들의 사회성 강화, 문제해결능력, 창의력 함양에 도움을 줄 수 있는 다양한 제휴처를 앱을 통해 제공하고 있습니다. 아이들을 타겟팅하여 놀이콘텐츠를 제공한다는 참신한 아이디어를 시발점으로 하여 양질의 놀이 및 체험 콘텐츠를 발굴하고, 소비자가 등록한 아이의 연령, 성별 정보를 바탕으로 놀이큐레이션을 제공하여 정보 전달 및 사용자의 컨텐츠 구매로 연결될 수 있도록 타 플랫폼 업체들과는 차별화된 서비스를 제공하는데 매진하고 있습니다. 에듀테크 산업과 홈코노미 시장이 부상하고 있는 현시점에서, 미래의 꿈과 희망인 아이들을 기반으로 한 플랫폼 사업자로서의 아이덴티티를 바탕으로 새로운 문화소비 트렌드를 이끌어가며 아이들과 함께 지속적으로 성장할 수 있도록 하겠습니다.
⑦ 조직도
![]() |
|
(주)놀이의발견 조직도_2024.03.31 |
(4) 웅진북센
① 산업의 특성
㈜웅진북센은 도서유통 및 물류서비스 사업을 영위하고 있습니다. 2023년 9월 한국출판문화산업진흥원이 발표한 ‘KPIPA 출판산업동향’에 따르면 전국의 발행실적출판사수는 약 9천개이나 서점수는 약 2천개에 불과하여 생산자의 수가 소매업자의 수보다 많은 특성을 가지고 있습니다. 출판사는 서점과 직접 거래 할 경우 과다한 유통비용이 발생하기 때문에 일부 대형서점을 제외한 대부분의 중소형 지역서점이 도매ㆍ총판ㆍ배본사를 비롯한 전문유통사를 거쳐서 도서를 공급하고 있습니다. 서점에서도 신간 수급과 재고관리, 대금결제 등의 업무효율화를 위해 유통사를 통한 도서 수급을 선호합니다. ㈜웅진북센은 첨단 유통물류 시스템을 통해 신속, 안전, 정확하게 출판사의 도서를 서점에 공급하고 있으며 가격 경쟁력과 상품 구비력, 정보 제공 시스템을 강화하고 있습니다. 출판산업은 기존 오프라인 유통 중심에서 온라인 구매채널로의 전환이 지속되고있으나 최근 종이책 시장의 불황에 따라 성장세가 둔화되고 있고 이에 따라 전자책과 오디오북, 구독/대여서비스 등 다양한 비즈니스 모델이 점차 성장하고 있습니다. 또한 출판문화산업 진흥을 위해 각종 제도 및 정부지원사업(도서정가제 도입, 서점 소상공인생계형 적합업종 지정, 도서 구입비 소득공제, 세종도서 선정, 청소년 북토큰, 한국어말뭉치데이터 구축사업 등)이 정책적으로 이루어지고 있는 산업입니다.
② 산업의 성장성
2023년 9월 한국출판문화산업진흥원이 발표한 ‘KPIPA 출판산업동향’에 따르면 신간도서 발행종수는 2022년 80,602종으로 전년 77,724종 대비 3.7% 증가하였고 발행실적 출판사수는 2022년 9,281개사로 전년 8,975개사 대비 3.4% 증가하였습니다. 또한 2022년 5월 문화체육관광부가 발표한 ‘국민 독서실태 조사’에 따르면 우리나라 성인의 연간 독서율(만 19세 이상 성인 중 교과서, 학습참고서, 수험서를 제외한 일반도서를 한 권 이상 읽은 연간 종합 독서율(종이책, 전자책, 오디오북 중 한 가지 이상을 읽거나 들은 비율))은 2019년 55.7%에서 2021년 47.5%로 약 8.2%p 감소하였습니다. 전국 서점수는 2022년 2월 한국서점조합연합회가 발행한 ‘2022 한국서점편람’에 따르면 2003년 3,589개에서 2021년 2,528개로 약 29.6% 감소하였습니다. 스마트폰 사용의 보편화, IPTVㆍ종편ㆍ케이블방송ㆍOTT(Over the top) 등 영상매체의 발전, 유튜브와 넷플릭스를 비롯한 온라인 플랫폼의 다변화로 기존 독서 인구가 다른 여가 활동으로 분산되고 있습니다. 그러나 종이책 외의 다양한 독서 매체 활용이 확대(2021년 국민 독서실태 조사, 전자책 독서율 19년 16.5%→21년 19.0%, 오디오북 독서율 19년 3.5%→21년 4.5%)되기도 하는 등 기술과 콘텐츠 발전의 과도기에 있다고 할 수 있으며 고학력 세대 중심 고령사회 진입으로 지식소비 기회의 확장, 여가시간 확대로 독서 수요 증가, 교육제도(대입 논술) 등의 변화로 고전ㆍ교양 텍스트 수요 증가 등 기회요인도 잠재해 있다고 할 수 있습니다.
③ 경기변동의 특성
도서유통 및 물류사업은 출판산업의 동향에 영향을 받는데, 출판산업은 여타의 산업에 비해 경기변동에 상대적으로 비탄력적인 경향을 보이고 있으며, 다만 방학시즌의 비수기를 거쳐 신학기 시즌 높은 매출을 기록하는 등 계절적 요인의 영향을 받는 것으로 나타나고 있습니다.
④ 시장의 여건 및 회사의 경쟁우위 요소
도서유통 및 물류사업은 출판산업 자체가 영세 소규모 사업체 수가 많고 절대 다수가 개인사업자 형태로 운영하는 특성에 따라 객관적인 시장 지표나 재무통계가 부족한 실정입니다(통계청의 '2021년 기준 전국사업체조사 보고서'에 따르면 서적출판업의 조직형태는 개인사업체 80.1%, 법인ㆍ단체 19.9%). 2023년6월 한국출판문화산업진흥원이 발표한 '2022 출판산업 실태조사(2021년 기준)'에 따르면 국내 출판유통산업의 도매ㆍ총판분야 사업체수는 830개, 매출액은 1조 413억원으로 추정되나, 이는 업계의 시각에 따라 과대 또는 과소 추정으로 볼 수 있습니다. ㈜웅진북센과 유사한 기능과 업무를 수행하는 전국 대부분의 도서유통업체들이 일정 지역 또는 특정 전문분야 출판물에 한정하여 도서를 유통하고 있는 실정입니다. 반면 ㈜웅진북센은 연면적 71,515제곱미터 규모의 출판물종합유통센터를 운영하며 자동화 설비와 SAP 기반의 창고관리시스템(WMS)을 구축하였고, 도서유통업계 최다 단행본 보유, 출판사 및 서점과 신뢰도 높은 관계유지, 양질의 도서 DB 확보, 고객 서비스 개선 및 발빠른 시장 대응 등 경쟁력 강화를 통해 도서 도매유통 분야에서 국내 1위의 지위를 유지하고 있습니다.
⑤ 영업개황
㈜웅진북센은 코로나 대유행 및 급격한 금리변동에 따른 대내외 불확실성 고조와 오프라인서점 매출 감소, 정부조달사업 축소 등 어려운 경영환경이 지속되는 와중에서 온라인 전환을 가속화하고 신규거래처 영입, 단가인상, 비용절감 및 현장 혁신활동 등을 통해 2023년 매출액 1,884억원의 실적을 달성하였습니다.
앞으로도 급격한 금리변동에 따른 불확실성과 온라인 중심의 유통물류 패러다임 전환, 온오프라인 융합 옴니채널 중요성의 확대, 비용 효율화 요구가 지속될 것으로 예상되며 이에 ㈜웅진북센은 거래처 주문ㆍ재고ㆍ판매정보 제공 플랫폼인 오더북, 도서관 수서관리 프로그램, 온라인 운영체계 연동(API) 시스템 등 그동안 축적한 사업역량과 리스크 관리체제를 바탕으로 온라인향 사업을 강화하고, 지속가능한 성장을 위해 기존 도서유통 외 신규 비즈니스를 개척하여 급변하는 경쟁 상황에서 시장을 선점하고 경쟁력을 확보하여, 지속 성장을 위해 노력하고 있습니다.
⑥ 조직도
![]() |
|
(주)웅진북센 조직도_2024.03.31 |
III. 재무에 관한 사항
1. 요약재무정보
가. 요약 연결재무정보
| (단위: 백만원) |
| 구 분 | 제42기(1분기) | 제41기 | 제40기 |
| [유동자산] | 421,837 | 432,073 | 481,290 |
| ㆍ현금및 현금성자산 | 37,762 | 47,969 | 38,710 |
| ㆍ매출채권및기타채권 | 202,512 | 200,694 | 212,374 |
| ㆍ재고자산 | 65,635 | 66,570 | 65,432 |
| ㆍ기타유동자산 | 115,929 | 116,841 | 164,774 |
| [비유동자산] | 594,102 | 595,005 | 613,127 |
| ㆍ기타비유동금융자산 | 7,389 | 7,387 | 9,575 |
| ㆍ장기매출채권및기타채권 | 25,703 | 25,839 | 14,951 |
| ㆍ관계기업투자주식 | 2,911 | 4,109 | 2,345 |
| ㆍ이연법인세자산 | 38,330 | 38,130 | 31,332 |
| ㆍ유형자산 | 368,399 | 370,500 | 370,958 |
| ㆍ무형자산 | 62,543 | 61,530 | 95,523 |
| ㆍ사용권자산 | 47,226 | 50,026 | 57,855 |
| ㆍ기타비유동자산 | 41,601 | 37,482 | 30,589 |
| 자산총계 | 1,015,939 | 1,027,078 | 1,094,417 |
| [유동부채] | 630,428 | 631,967 | 728,792 |
| [비유동부채] | 199,059 | 203,487 | 139,461 |
| 부채총계 | 829,487 | 835,454 | 868,253 |
| - 지배기업소유주지분 | 62,285 | 65,031 | 77,813 |
| [자본금] | 42,214 | 42,214 | 42,214 |
| [자본잉여금] | 105,897 | 105,897 | 104,384 |
| [기타포괄손익누계액] | 1,280 | 982 | 34 |
| [기타자본구성요소] | 7,918 | 7,810 | 9,751 |
| [이익잉여금] | -95,024 | -91,871 | -78,570 |
| - 비지배지분 | 124,168 | 126,594 | 148,352 |
| 자본총계 | 186,453 | 191,625 | 226,165 |
| (2024.01.01~2024.03.31) | (2023.01.01~2023.12.31) | (2022.01.01~2022.12.31) | |
| 매출액 | 246,434 | 1,018,577 | 1,049,841 |
| 영업이익 | 326 | 22,360 | 42,327 |
| 당기순이익(손실) | -7,089 | -24,755 | 8,093 |
| - 지배기업 소유주지분 | -3,434 | -10,549 | 8,218 |
| - 비지배지분 | -3,655 | -14,206 | -125 |
| 총포괄손익 | -6,333 | -27,296 | 11,666 |
| 기본및희석주당손익(단위: 원) | -44 | -135 | 103 |
| - 기본및희석주당중단사업손익 | 0 | 0 | -3 |
| - 기본및희석주당계속사업손익 | -44 | -135 | 107 |
| 연결에 포함된 회사수 | 11개 | 10개 | 10개 |
| *요약 연결재무정보에서 42기(1분기) 연결에 포함된 회사 중 웅진투투럽은 흡수합병으로 보고기간 중 연결 제외되었습니다. |
나. 요약 재무정보
| (단위: 백만원) |
| 구 분 | 제42기(1분기) | 제41기 | 제40기 |
| [유동자산] | 38,570 | 34,829 | 84,408 |
| ㆍ현금및 현금성자산 | 8,928 | 12,355 | 6,856 |
| ㆍ매출채권및기타채권 | 20,773 | 15,110 | 64,468 |
| ㆍ재고자산 | 3,724 | 2,531 | 3,475 |
| ㆍ기타유동자산 | 5,145 | 4,833 | 9,609 |
| [비유동자산] | 392,247 | 392,199 | 349,165 |
| ㆍ기타비유동금융자산 | 2,359 | 2,351 | 2,344 |
| ㆍ장기매출채권및기타채권 | 47,952 | 47,644 | 3,245 |
| ㆍ종속관계기업투자주식 | 314,135 | 314,364 | 313,696 |
| ㆍ이연법인세자산 | 9,764 | 9,385 | 8,367 |
| ㆍ유형자산 | 1,653 | 1,731 | 1,735 |
| ㆍ무형자산 | 5,456 | 5,539 | 6,042 |
| ㆍ사용권자산 | 10,901 | 11,158 | 13,709 |
| ㆍ기타비유동자산 | 27 | 27 | 27 |
| 자산총계 | 430,817 | 427,028 | 433,573 |
| [유동부채] | 108,364 | 107,877 | 87,957 |
| [비유동부채] | 26,427 | 27,260 | 65,133 |
| 부채총계 | 134,791 | 135,137 | 153,090 |
| [자본금] | 42,214 | 42,214 | 42,214 |
| [자본잉여금] | 122,375 | 121,386 | 121,386 |
| [기타자본구성요소] | -1,771 | -1,880 | 61 |
| [이익잉여금] | 133,209 | 130,170 | 116,822 |
| 자본총계 | 296,027 | 291,890 | 280,483 |
| 종속/관계/공동기업 투자주식의 평가방법 |
원가법 | 원가법 | 원가법 |
| (2024.01.01~2024.03.31) | (2023.01.01~2023.12.31) | (2022.01.01~2022.12.31) | |
| 매출액 | 39,734 | 170,722 | 169,646 |
| 영업이익 | 3,973 | 20,326 | 21,909 |
| 당기순이익(손실) | 2,884 | 14,546 | 23,633 |
| 총포괄손익 | 3,039 | 13,348 | 23,472 |
| 기본및희석주당이익(단위: 원) | 37 | 186 | 296 |
| - 기본및희석주당중단사업손실 | 0 | 0 | 0 |
| - 기본및희석주당계속사업이익 | 37 | 186 | 296 |
2. 연결재무제표
2-1. 연결 재무상태표
|
연결 재무상태표 |
|
제 42 기 1분기말 2024.03.31 현재 |
|
제 41 기말 2023.12.31 현재 |
|
(단위 : 원) |
|
제 42 기 1분기말 |
제 41 기말 |
|
|---|---|---|
|
자산 |
||
|
유동자산 |
421,837,428,444 |
432,073,368,991 |
|
현금및현금성자산 |
37,761,706,972 |
47,969,470,496 |
|
기타유동금융자산 |
5,485,896,281 |
6,015,625,907 |
|
매출채권및기타채권 |
202,512,416,578 |
200,693,775,887 |
|
계약자산 |
4,050,517,037 |
2,976,196,266 |
|
당기법인세자산 |
148,901,203 |
440,183,657 |
|
기타유동자산 |
106,243,396,053 |
107,408,520,372 |
|
재고자산 |
65,634,594,320 |
66,569,596,406 |
|
비유동자산 |
594,102,118,146 |
595,004,663,344 |
|
기타비유동금융자산 |
7,389,328,933 |
7,387,044,768 |
|
장기매출채권및기타채권 |
25,702,814,031 |
25,839,321,108 |
|
관계기업투자주식 |
2,910,941,060 |
4,109,482,909 |
|
이연법인세자산 |
38,330,474,429 |
38,129,962,294 |
|
기타비유동자산 |
30,663,483,969 |
26,533,240,961 |
|
유형자산 |
368,399,478,552 |
370,499,997,661 |
|
투자부동산 |
10,937,063,595 |
10,949,057,397 |
|
무형자산 |
62,542,568,804 |
61,530,467,686 |
|
사용권자산 |
47,225,964,773 |
50,026,088,560 |
|
자산총계 |
1,015,939,546,590 |
1,027,078,032,335 |
|
부채 |
||
|
유동부채 |
630,427,723,788 |
631,966,521,029 |
|
매입채무및기타채무 |
168,077,872,832 |
171,942,609,934 |
|
단기차입금 |
257,634,590,999 |
255,732,590,999 |
|
유동성사채 |
34,995,546,432 |
34,990,073,454 |
|
유동성장기차입금 |
4,127,897,430 |
3,309,219,256 |
|
당기법인세부채 |
75,016,106 |
144,857,311 |
|
유동성충당부채 |
3,642,377,431 |
3,510,245,282 |
|
기타 유동부채 |
133,450,707,126 |
134,207,114,287 |
|
유동성리스부채 |
28,423,715,432 |
28,129,810,506 |
|
비유동부채 |
199,058,689,003 |
203,486,710,133 |
|
장기매입채무및기타장기채무 |
23,427,215,476 |
24,032,230,117 |
|
장기차입금 |
120,640,078,264 |
121,509,630,980 |
|
확정급여부채 |
8,226,096,225 |
7,991,045,272 |
|
이연법인세부채 |
8,352,382,768 |
8,346,829,304 |
|
충당부채 |
1,846,393,430 |
1,967,142,665 |
|
기타 비유동 부채 |
13,686,722,922 |
13,762,278,700 |
|
장기리스부채 |
22,879,799,918 |
25,877,553,095 |
|
부채총계 |
829,486,412,791 |
835,453,231,162 |
|
자본 |
||
|
지배기업 소유주지분 |
62,284,849,334 |
65,030,983,985 |
|
자본금 |
42,213,540,000 |
42,213,540,000 |
|
자본잉여금 |
105,896,579,559 |
105,896,579,559 |
|
기타포괄손익누계액 |
1,280,269,408 |
982,060,786 |
|
기타자본구성요소 |
7,918,181,455 |
7,810,097,371 |
|
결손금 |
(95,023,721,088) |
(91,871,293,731) |
|
비지배지분 |
124,168,284,465 |
126,593,817,188 |
|
자본총계 |
186,453,133,799 |
191,624,801,173 |
|
부 채 및 자 본 총 계 |
1,015,939,546,590 |
1,027,078,032,335 |
2-2. 연결 포괄손익계산서
|
연결 포괄손익계산서 |
|
제 42 기 1분기 2024.01.01 부터 2024.03.31 까지 |
|
제 41 기 1분기 2023.01.01 부터 2023.03.31 까지 |
|
(단위 : 원) |
|
제 42 기 1분기 |
제 41 기 1분기 |
|||
|---|---|---|---|---|
|
3개월 |
누적 |
3개월 |
누적 |
|
|
매출액 |
246,434,339,102 |
246,434,339,102 |
257,285,968,097 |
257,285,968,097 |
|
매출원가 |
129,351,949,445 |
129,351,949,445 |
141,298,563,825 |
141,298,563,825 |
|
매출총이익 |
117,082,389,657 |
117,082,389,657 |
115,987,404,272 |
115,987,404,272 |
|
판매비와관리비 |
116,756,206,507 |
116,756,206,507 |
117,914,611,636 |
117,914,611,636 |
|
영업이익(손실) |
326,183,150 |
326,183,150 |
(1,927,207,364) |
(1,927,207,364) |
|
기타수익 |
961,206,374 |
961,206,374 |
940,335,303 |
940,335,303 |
|
기타비용 |
3,719,758,550 |
3,719,758,550 |
906,588,780 |
906,588,780 |
|
금융수익 |
476,199,410 |
476,199,410 |
770,796,443 |
770,796,443 |
|
금융원가 |
6,117,327,489 |
6,117,327,489 |
5,903,096,097 |
5,903,096,097 |
|
관계기업투자손익 |
559,264,363 |
559,264,363 |
0 |
0 |
|
법인세비용차감전계속사업순손실 |
(7,514,232,742) |
(7,514,232,742) |
(7,025,760,495) |
(7,025,760,495) |
|
계속영업법인세비용 |
(425,300,957) |
(425,300,957) |
(623,287,972) |
(623,287,972) |
|
계속영업손실 |
(7,088,931,785) |
(7,088,931,785) |
(6,402,472,523) |
(6,402,472,523) |
|
중단영업이익 |
0 |
0 |
1,434,019 |
1,434,019 |
|
분기순이익(손실) |
(7,088,931,785) |
(7,088,931,785) |
(6,401,038,504) |
(6,401,038,504) |
|
분기순손익의 귀속: |
||||
|
지배기업 소유주지분 |
(3,433,895,938) |
(3,433,895,938) |
(2,833,505,119) |
(2,833,505,119) |
|
비지배지분 |
(3,655,035,847) |
(3,655,035,847) |
(3,567,533,385) |
(3,567,533,385) |
|
기타포괄이익(손실) |
756,173,828 |
756,173,828 |
(1,097,445,193) |
(1,097,445,193) |
|
후속적으로 당기손익으로 재분류되지 않는 포괄손익 |
||||
|
순확정급여부채의 재측정요소 |
385,473,896 |
385,473,896 |
(1,185,225,472) |
(1,185,225,472) |
|
관계기업 순확정급여부채의 재측정요소 중 지분해당액 |
0 |
0 |
(1,426,999) |
(1,426,999) |
|
후속적으로 당기손익으로 재분류되는 포괄손익 |
||||
|
해외사업환산이익 |
356,549,733 |
356,549,733 |
52,666,856 |
52,666,856 |
|
기타포괄손익-공정가치측정금융자산 평가이익 |
14,150,199 |
14,150,199 |
36,540,422 |
36,540,422 |
|
총포괄손실 |
(6,332,757,957) |
(6,332,757,957) |
(7,498,483,697) |
(7,498,483,697) |
|
총포괄이익의 귀속: |
||||
|
지배기업 소유주지분 |
(2,854,218,735) |
(2,854,218,735) |
(3,587,319,951) |
(3,587,319,951) |
|
비지배지분 |
(3,478,539,222) |
(3,478,539,222) |
(3,911,163,746) |
(3,911,163,746) |
|
주당이익 |
||||
|
기본및희석주당손실 (단위 : 원) |
(44) |
(44) |
(36) |
(36) |
|
기본및희석주당중단손실 (단위 : 원) |
0 |
0 |
0 |
0 |
|
기본및희석주당계속사업손실 (단위 : 원) |
(44) |
(44) |
(36) |
(36) |
2-3. 연결 자본변동표
|
연결 자본변동표 |
|
제 42 기 1분기 2024.01.01 부터 2024.03.31 까지 |
|
제 41 기 1분기 2023.01.01 부터 2023.03.31 까지 |
|
(단위 : 원) |
|
자본 |
||||||||
|---|---|---|---|---|---|---|---|---|
|
지배기업 소유주지분 |
비지배지분 |
자본 합계 |
||||||
|
자본금 |
자본잉여금 |
기타포괄손익누계액 |
기타자본구성요소 |
이익잉여금(결손금) |
지배기업 소유주지분 합계 |
|||
|
2023.01.01 (기초자본) |
42,213,540,000 |
104,384,276,522 |
34,198,168 |
9,750,828,827 |
(78,570,004,991) |
77,812,838,526 |
148,351,634,867 |
226,164,473,393 |
|
총포괄이익 |
||||||||
|
분기순이익(손실) |
0 |
0 |
0 |
0 |
(2,833,505,119) |
(2,833,505,119) |
(3,567,533,385) |
(6,401,038,504) |
|
기타포괄손익-공정가치측정 금융자산 평가이익 |
0 |
0 |
19,263,470 |
0 |
0 |
19,263,470 |
17,276,952 |
36,540,422 |
|
해외사업환산이익 |
0 |
0 |
49,354,809 |
0 |
0 |
49,354,809 |
3,312,047 |
52,666,856 |
|
관계기업 순확정급여부채의 재측정요소 중 지분해당액 |
0 |
0 |
0 |
0 |
(1,426,999) |
(1,426,999) |
0 |
(1,426,999) |
|
확정급여제도의 재측정요소 |
0 |
0 |
0 |
0 |
(821,006,112) |
(821,006,112) |
(364,219,360) |
(1,185,225,472) |
|
자본에 직접 반영된 소유주와의 거래 등: |
||||||||
|
주식보상원가의 인식 |
0 |
0 |
0 |
0 |
0 |
0 |
(129,560,350) |
(129,560,350) |
|
자기주식의 취득 |
0 |
0 |
0 |
(381,508,471) |
0 |
(381,508,471) |
0 |
(381,508,471) |
|
종속기업의 연차배당 |
0 |
0 |
0 |
0 |
0 |
0 |
(3,135,452,250) |
(3,135,452,250) |
|
종속기업지분변동 |
0 |
0 |
0 |
0 |
0 |
0 |
(149,611,050) |
(149,611,050) |
|
연결실체의 변동 |
||||||||
|
2023.03.31 (기말자본) |
42,213,540,000 |
104,384,276,522 |
102,816,447 |
9,369,320,356 |
(82,225,943,221) |
73,844,010,104 |
141,025,847,471 |
214,869,857,575 |
|
2024.01.01 (기초자본) |
42,213,540,000 |
105,896,579,559 |
982,060,786 |
7,810,097,371 |
(91,871,293,731) |
65,030,983,985 |
126,593,817,188 |
191,624,801,173 |
|
총포괄이익 |
||||||||
|
분기순이익(손실) |
0 |
0 |
0 |
0 |
(3,433,895,938) |
(3,433,895,938) |
(3,655,035,847) |
(7,088,931,785) |
|
기타포괄손익-공정가치측정 금융자산 평가이익 |
0 |
0 |
7,992,576 |
0 |
0 |
7,992,576 |
6,157,623 |
14,150,199 |
|
해외사업환산이익 |
0 |
0 |
290,216,046 |
0 |
0 |
290,216,046 |
66,333,687 |
356,549,733 |
|
관계기업 순확정급여부채의 재측정요소 중 지분해당액 |
0 |
0 |
0 |
0 |
0 |
0 |
0 |
0 |
|
확정급여제도의 재측정요소 |
0 |
0 |
0 |
0 |
281,468,581 |
281,468,581 |
104,005,315 |
385,473,896 |
|
자본에 직접 반영된 소유주와의 거래 등: |
||||||||
|
주식보상원가의 인식 |
0 |
0 |
0 |
108,084,084 |
0 |
108,084,084 |
(97,182,131) |
10,901,953 |
|
자기주식의 취득 |
0 |
0 |
0 |
0 |
0 |
0 |
0 |
0 |
|
종속기업의 연차배당 |
0 |
0 |
0 |
0 |
0 |
0 |
0 |
0 |
|
종속기업지분변동 |
0 |
0 |
0 |
0 |
0 |
0 |
0 |
0 |
|
연결실체의 변동 |
0 |
0 |
0 |
0 |
0 |
0 |
1,150,188,630 |
1,150,188,630 |
|
2024.03.31 (기말자본) |
42,213,540,000 |
105,896,579,559 |
1,280,269,408 |
7,918,181,455 |
(95,023,721,088) |
62,284,849,334 |
124,168,284,465 |
186,453,133,799 |
2-4. 연결 현금흐름표
|
연결 현금흐름표 |
|
제 42 기 1분기 2024.01.01 부터 2024.03.31 까지 |
|
제 41 기 1분기 2023.01.01 부터 2023.03.31 까지 |
|
(단위 : 원) |
|
제 42 기 1분기 |
제 41 기 1분기 |
|
|---|---|---|
|
영업활동현금흐름 |
5,732,782,558 |
12,369,444,847 |
|
계속영업 |
5,732,782,558 |
12,368,010,828 |
|
계속영업손실 |
(7,055,543,945) |
(6,402,472,523) |
|
조정 |
29,601,242,353 |
29,269,080,616 |
|
운전자본의 변동 |
(16,614,531,218) |
(9,783,499,272) |
|
법인세의 납부 |
(198,384,632) |
(715,097,993) |
|
중단영업 |
0 |
1,434,019 |
|
투자활동현금흐름 |
(3,980,266,194) |
898,855,023 |
|
금융기관예치금의 감소 |
0 |
7,421,575,311 |
|
단기금융상품의 감소 |
6,548,576,441 |
24,011,496,709 |
|
이자의 수취 |
377,822,526 |
811,113,985 |
|
배당금의 수취 |
102,000,000 |
102,000,000 |
|
당기손익-공정가치금융자산의처분 - 투자활동 |
7,875,999,999 |
7,087,883,785 |
|
단기대여금의 회수 |
0 |
245,985,720 |
|
장기대여금의 회수 |
261,578,460 |
238,866,155 |
|
보증금의 회수 |
1,977,669,000 |
685,400,000 |
|
장기보증금의 회수 |
79,672,000 |
0 |
|
유형자산의 처분 |
8,239,677 |
20,188,846 |
|
무형자산의 처분 |
76,960 |
0 |
|
정부보조금의 수령 |
196,761,476 |
24,150,396 |
|
금융기관예치금의 증가 |
0 |
(8,002,995,153) |
|
장기대여금의 증가 |
(250,463,960) |
(158,760,160) |
|
보증금의 증가 |
(373,900,000) |
(1,010,153,570) |
|
장기보증금의 증가 |
(14,022,893) |
(62,000,000) |
|
단기금융상품의 취득 |
(5,160,862,332) |
(7,968,476,714) |
|
당기손익-공정가치측정금융자산의 취득 |
(8,722,983,241) |
(7,033,000,000) |
|
유형자산의 취득 |
(1,556,553,441) |
(7,593,827,462) |
|
건설중인자산의 취득 |
(10,464,120) |
0 |
|
사용권자산의 증가 |
0 |
(456,000,000) |
|
무형자산의 취득 |
(5,319,412,746) |
(7,464,592,825) |
|
재무활동현금흐름 |
(12,528,751,887) |
(15,610,372,229) |
|
단기차입금의 증가 |
27,200,000,000 |
23,767,000,000 |
|
예수보증금의 증가 |
1,034,000,000 |
1,488,000,000 |
|
이자의 지급 |
(4,845,690,630) |
(2,659,404,123) |
|
단기차입금의 상환 |
(25,298,000,000) |
(27,874,100,000) |
|
유동성장기차입금의 상환 |
(421,434,152) |
(393,258,504) |
|
회생채무의 상환 |
0 |
(27,484,044) |
|
예수보증금의 감소 |
(960,672,000) |
(257,000,000) |
|
유동성 리스부채의 상환 |
(9,236,955,105) |
(9,272,617,087) |
|
자기주식의 취득 |
0 |
(381,508,471) |
|
현금및현금성자산의 감소 |
(10,776,235,523) |
(2,342,072,359) |
|
기초현금및현금성자산 |
47,969,470,496 |
38,710,081,842 |
|
외화표시 현금및현금성자산의 환율변동효과 |
29,660,815 |
51,936,586 |
|
해외사업환산으로 인한 현금의 변동 |
48,958,486 |
0 |
|
연결실체의 변동에 따른 현금의 증가 |
89,852,698 |
0 |
|
분기말 현금및현금성자산 |
37,361,706,972 |
36,419,946,069 |
3. 연결재무제표 주석
| 제42기 1분기 2024년 01월 01일부터 2024년 03월 31일까지 |
| 제41기 1분기 2023년 01월 01일부터 2023년 03월 31일까지 |
| 주식회사 웅진과 그 종속기업 |
1. 일반적 사항
(1) 지배기업의 개요
지배기업인 주식회사 웅진(이하 "지배기업"이라 함)은 도서 및 교육출판물 제조ㆍ판매업 등을 주요 목적사업으로 하여 1983년 3월 21일자에 설립되어 1994년 11월 5일자로 한국거래소가 개설하는 유가증권시장에 주식을 상장하였습니다.
지배기업은 2007년 5월 1일자로 상호를 주식회사 웅진씽크빅에서 주식회사 웅진홀딩스로 변경하고, 동일자로 투자사업부문과 교육문화사업부문 등을 분리하여 지배기업을 존속법인으로 하고 주식회사 웅진씽크빅을 신설법인으로 하는 인적분할을 실시하였으며, 분할 이후 지배기업은 투자사업, IT유지보수 및 컨설팅 사업, 도소매업 등을 영위하고 있습니다. 또한, 2015년 3월 27일자로 상호를 주식회사 웅진홀딩스에서주식회사 웅진으로 변경하였습니다.
한편, 지배기업은 2012년 9월 26일자로 회생절차개시 결정이후 회생채무에 대한 변제재원 마련을 위하여 코웨이(주), 웅진식품(주), 웅진케미칼(주) 지분전량을 매각하였습니다. 지배기업은 채무자회생 및 파산에 관한 법률 제283조 제1항이 정한 회생절차종결의 요건을 구비하여 서울중앙지방법원으로부터 2014년 2월 11일자로 회생절차종결 결정을 받았습니다.
보고기간종료일 현재 지배기업의 주요 주주현황은 다음과 같습니다.
| (단위 : 주, %, 천원) | |||
|---|---|---|---|
| 주주명 | 소유주식수(주) | 지분율(%) | 금액 |
| 윤새봄 | 13,025,460 | 16.30 | 6,512,730 |
| 윤형덕 | 10,292,907 | 12.88 | 5,146,454 |
| 자기주식 | 2,211,634 | 2.77 | 1,105,817 |
| 기타 | 54,397,079 | 68.05 | 27,198,539 |
| 자기주식의 이익소각(*1) | - | - | 2,250,000 |
| 합계 | 79,927,080 | 100.00 | 42,213,540 |
| (*) | 당분기말 현재 자본금을 액면금액으로 나눈 주식수와 발행한 주식의 총수와의 차이 4,500,000주는 자기주식의 이익소각으로 인한 차이입니다. |
(2) 연결재무제표 작성대상에 속한 종속기업
당분기말과 전기말 현재 종속기업의 내역은 다음과 같습니다.
| 회사명 | 소재지 | 결산월 | 회사개요 | 당분기말(*1) | 전기말(*1) | ||||
|---|---|---|---|---|---|---|---|---|---|
| 지배기업 보유지분 |
종속기업 보유지분 |
합계 | 지배기업 보유지분 |
종속기업 보유지분 |
합계 | ||||
| (주)웅진씽크빅 | 대한민국 | 12월 | 도서 및 교육출판물 제조 및 판매 등 |
58.78% | - | 58.78% | 58.78% | - | 58.78% |
| (주)웅진컴퍼스 | 대한민국 | 12월 | 영어학원사업 등 | - | 80.00% | 80.00% | - | 80.00% | 80.00% |
| (주)놀이의발견(*2) | 대한민국 | 12월 | 플랫폼 사업 등 | - | 95.83% | 95.83% | - | 95.83% | 95.83% |
| (주)웅진북센 | 대한민국 | 12월 | 서적 도매 및 보관과 운송업 |
- | 73.00% | 73.00% | - | 73.00% | 73.00% |
| (주)웅진플레이도시 | 대한민국 | 12월 | 유원지 및 기타 오락관련 서비스업 |
80.26% | - | 80.26% | 80.26% | - | 80.26% |
| (주)웅진투투럽(*3) | 대한민국 | 12월 | 화장품 및 건강기능식품 판매 |
- | - | - | 100,00% | - | 100,00% |
| (주)웅진휴캄(*4) | 대한민국 | 12월 | 화장품 및 건강기능식품 판매 |
50.82% | - | 50.82% | - | - | - |
| WOONGJIN, INC.(미국법인) | 미합중국 | 12월 | IT서비스 및 컨설팅 | 91.00% | - | 91.00% | 91.00% | - | 91.00% |
| 엠더블유제일차(주)(*5) | 대한민국 | 12월 | 특수목적기업 | - | - | - | - | - | - |
| (주)웅진에버스카이 | 대한민국 | 12월 | 무역업 | 75.63% | - | 75.63% | 75.63% | - | 75.63% |
| Woongjin EVERSKY ELPTM, INC. | 튀르키예 | 12월 | 방문판매업 | - | 100.00% | 100.00% | - | 100.00% | 100.00% |
| (*1) | 지분율 계산시 종속기업의 자기주식은 고려하지 않았습니다. |
| (*2) | 보통주와 우선주를 모두 합산한 의결권 기준 지분율이며, 소유 지분율은 93.75%입니다. |
| (*3) | 2024년 2월 14일자를 합병기일로 하여 ㈜웅진에 흡수합병되었습니다. |
| (*4) | 당분기 중 유상증자 참여를 통한 지분 추가취득에 따라 누적지분율은 50.82%로 증가하였으며, 연결회사는 웅진휴캄에 대한 지배력을 획득한 것으로 판단하여 관계기업에서 연결대상 종속기업으로 재분류하였습니다. |
| (*5) | 지분을 소유하고 있지 않으나, 사실상의 힘(지배력)을 보유하고 자산변동에 따라 변동이익(손실)에 노출되어 있다고 판단하여 종속기업에 포함하였습니다. |
(3) 연결대상범위 변동
① 당분기
당분기 중 연결대상 종속기업에 신규로 포함되거나 제외된 종속회사의 현황은 다음과 같습니다.
| 구분 | 회사명 | 소재지 | 변동사유 |
|---|---|---|---|
| 제외 | (주)웅진투투럽 | 대한민국 | 흡수합병에 따른 연결 제외 |
| 신규포함 | (주)웅진휴캄 | 대한민국 | 지분추가취득 |
② 전기
전기 중 연결대상 종속기업에 신규로 포함되거나 제외된 종속기업은 없습니다.
(4) 종속기업의 요약재무정보
당분기와 전기 중 종속기업의 요약재무정보는 다음과 같습니다.
① 당분기
| (단위: 천원) | ||||||
|---|---|---|---|---|---|---|
| 종속기업명(*1) | 자산 | 부채 | 자본 | 매출 | 분기순손익 | 총포괄손익 |
| (주)웅진씽크빅(*2) | 725,895,826 | 410,472,884 | 315,422,942 | 216,197,538 | (5,819,361) | (5,542,508) |
| (주)웅진플레이도시 | 276,826,977 | 352,335,922 | (75,508,945) | 5,173,269 | (2,374,762) | (2,412,713) |
| (주)웅진투투럽(*3) | - | - | - | 1,391,908 | 6,297 | 8,927 |
| (주)웅진휴캄 | 4,764,617 | 3,090,913 | 1,673,704 | 1,365,604 | (668,075) | (665,013) |
| WOONGJIN, INC. | 3,733,909 | 1,242,062 | 2,491,847 | 3,217,389 | 37,223 | 142,330 |
| (주)웅진에버스카이(*2) | 1,561,278 | 17,147,907 | (15,586,629) | 118,186 | (2,074,320) | (1,822,877) |
| (*1) | 상기 요약 재무정보는 내부거래를 제거하기 전의 금액입니다. |
| (*2) | 중간지배기업의 연결재무제표 기준 재무정보입니다. |
| (*3) | 흡수합병 기일까지의 요약손익정보입니다. |
② 전기
| (단위: 천원) | ||||||
|---|---|---|---|---|---|---|
| 종속기업명(*1) | 자산 | 부채 | 자본 | 매출 | 당기순손익 | 총포괄손익 |
| (주)웅진씽크빅(*2) | 739,376,284 | 418,313,653 | 321,062,631 | 890,054,559 | (32,199,315) | (34,628,805) |
| (주)웅진플레이도시 | 277,932,933 | 351,029,164 | (73,096,231) | 26,726,501 | (3,731,564) | (18,038,562) |
| (주)웅진투투럽 | 3,547,311 | 238,869 | 3,308,442 | 4,871,670 | (432,638) | (443,953) |
| WOONGJIN, INC. | 3,375,810 | 1,026,294 | 2,349,516 | 11,657,697 | 466,515 | 489,748 |
| (주)웅진에버스카이(*2) | 1,251,671 | 15,015,422 | (13,763,751) | 595,083 | (2,693,240) | (1,538,113) |
| (*1) | 상기 요약 재무정보는 내부거래를 제거하기 전의 금액입니다. |
| (*2) | 중간지배기업의 연결재무제표 기준 재무정보입니다. |
(5) 당분기와 전기 중 각 종속기업의 요약 현금흐름 내용은 아래와 같습니다.
① 당분기
| (단위: 천원) | ||||||||
|---|---|---|---|---|---|---|---|---|
| 종속기업명(*1) | 영업활동으로 인한 현금흐름 |
투자활동으로 인한 현금흐름 |
재무활동으로 인한 현금흐름 |
현금및현금성 자산의 순증감 |
기초현금 | 환율변동 효과 등 |
연결실체의 변동 |
분기말현금 |
| (주)웅진씽크빅(*2) | 2,324,318 | (4,122,295) | (6,186,660) | (7,984,637) | 32,215,125 | 29,597 | - | 24,260,085 |
| (주)웅진플레이도시 | 2,045,254 | (219,122) | (1,563,593) | 262,539 | 1,582,299 | - | - | 1,844,838 |
| (주)웅진투투럽(*3) | (257,558) | 179,822 | - | (77,736) | 474,611 | - | (396,875) | - |
| (주)웅진휴캄 | (990,541) | (13,253) | 2,467,158 | 1,463,364 | - | 70 | 89,853 | 1,553,287 |
| WOONGJIN, INC. | (500,238) | 6,652 | (46,016) | (539,602) | 1,304,972 | 58,566 | - | 823,936 |
| (주)웅진에버스카이(*2) | (171,000) | 48 | 494,212 | 323,260 | 37,504 | (9,606) | - | 351,158 |
| (*1) | 상기 요약 재무정보는 내부거래를 제거하기 전의 금액입니다. |
| (*2) | 중간지배기업의 연결재무제표 기준 재무정보입니다. |
| (*3) | 흡수합병 기일까지의 요약현금흐름입니다. |
② 전기
| (단위: 천원) | |||||||
|---|---|---|---|---|---|---|---|
| 종속기업명(*1) | 영업활동으로 인한 현금흐름 |
투자활동으로 인한 현금흐름 |
재무활동으로 인한 현금흐름 |
현금및현금성 자산의 순증감 |
기초현금 | 환율변동 효과 등 |
기말현금 |
| (주)웅진씽크빅(*2) | 72,793,968 | (30,056,030) | (40,189,973) | 2,547,965 | 29,671,239 | (4,079) | 32,215,125 |
| (주)웅진플레이도시 | 7,625,169 | 5,797,286 | (11,931,253) | 1,491,202 | 91,097 | - | 1,582,299 |
| (주)웅진투투럽 | 686,704 | (582,445) | (65,675) | 38,584 | 434,488 | 1,540 | 474,612 |
| WOONGJIN, INC. | (116,478) | (17,894) | (176,268) | (310,640) | 1,602,352 | 13,261 | 1,304,973 |
| (주)웅진에버스카이(*2) | (99,119) | 12,759 | (42,463) | (128,823) | 54,509 | 111,818 | 37,504 |
| (*1) | 상기 요약 재무정보는 내부거래를 제거하기 전의 금액입니다. |
| (*2) | 중간지배기업의 연결재무제표 기준 재무정보입니다. |
2. 중요한 회계정책
2.1 재무제표 작성기준
연결회사의 2024년 3월 31일로 종료하는 3개월 보고기간에 대한 요약분기연결재무제표는 기업회계기준서 제1034호 '중간재무보고'에 따라 작성되었습니다. 이 중간재무제표는 연차재무제표에 기재되는 사항이 모두 포함되지 않았으므로 전기말 연차재무제표와 함께 이해해야 합니다.
2.1.1 연결회사가 채택한 제ㆍ개정 기준서 및 해석서
연결회사는 2024년 1월 1일로 개시하는 회계기간부터 다음의 제ㆍ개정 기준서 및 해석서를 신규로 적용하였습니다.
(1) 기업회계기준서 제1001호 '재무제표 표시' 개정 - 부채의 유동/비유동 분류, 약정사항이 있는 비유동부채
보고기간말 현재 존재하는 실질적인 권리에 따라 유동 또는 비유동으로 분류되며, 부채의 결제를 연기할 수 있는 권리의 행사가능성이나 경영진의 기대는 고려하지 않습 니다. 또한, 부채의 결제에 자기지분상품의 이전도 포함되나, 복합금융상품에서 자기지분상품으로 결제하는 옵션이 지분상품의 정의를 충족하여 부채와 분리하여 인식된경우는 제외됩니다. 또한, 기업이 보고기간말 후에 준수해야하는 약정은 보고기간말에 해당 부채의 분류에 영향을 미치지 않으며, 보고기간 이후 12개월 이내 약정사항을 준수해야하는 부채가 보고기간말 현재 비유동부채로 분류된 경우 보고기간 이후 12개월 이내 부채가 상환될 수 있는 위험에 관한 정보를 공시해야 합니다. 해당 기준서의 개정이 재무제표에 미치는 중요한 영향은 없습니다.
(2) 기업회계기준서 제1007호 '현금흐름표', 기업회계기준서 제1107호 '금융상품: 공시' 개정 - 공급자금융약정에 대한 정보 공시
공급자금융약정을 적용하는 경우, 재무제표이용자가 공급자금융약정이 기업의 부채와 현금흐름 그리고 유동성위험 익스포저에 미치는 영향을 평가할 수 있도록 공급자금융약정에 대한 정보를 공시해야 합니다. 이 개정내용을 최초로 적용하는 회계연도 내 중간보고기간에는 해당 내용을 공시할 필요가 없다는 경과규정에 따라 중간재무제표에 미치는 영향이 없습니다.
(3) 기업회계기준서 제1116호 '리스' 개정 - 판매후리스에서 생기는 리스부채
판매후리스에서 생기는 리스부채를 후속적으로 측정할 때 판매자-리스이용자가 보유하는 사용권 관련 손익을 인식하지 않는 방식으로 리스료나 수정리스료를 산정합니다. 해당 기준서의 제정이 재무제표에 미치는 중요한 영향은 없습니다.
(4) 기업회계기준서 제1001호 '재무제표 표시' 개정 - '가상자산 공시'
가상자산을 보유하는 경우, 가상자산을 고객을 대신하여 보유하는 경우, 가상자산을 발행한 경우의 추가 공시사항을 규정하고 있습니다. 해당 기준서의 개정이 재무제표에 미치는 중요한 영향은 없습니다.
2.1.2 연결회사가 적용하지 않은 제ㆍ개정 기준서 및 해석서
제정 또는 공표되었으나 시행일이 도래하지 않아 적용하지 아니한 제ㆍ개정 기준서 및 해석서는 다음과 같습니다.
(1) 기업회계기준서 제1021호 '환율변동효과'와 기업회계기준서 제1101호 '한국채택국제회계기준의 최초채택' 개정 - 교환가능성 결여
통화의 교환가능성을 평가하고 다른 통화와 교환이 가능하지 않다면 현물환율을 추정하며 관련 정보를 공시하도록 하고 있습니다. 동 개정사항은 2025년 1월 1일 이후 시작하는 회계연도부터 적용되며, 조기적용이 허용됩니다. 해당 기준서의 개정이 재무제표에 미치는 중요한 영향은 없습니다.
2.2 법인세비용
중간기간의 법인세비용은 전체 회계연도에 대해서 예상되는 최선의 가중평균연간법인세율, 즉 추정평균연간유효법인세율을 중간기간의 세전이익에 적용하여 계산합니다.
3. 중요한 회계추정 및 가정
연결회사는 미래에 대하여 추정 및 가정을 하고 있습니다. 추정 및 가정은 지속적으로 평가되며, 과거 경험과 현재의 상황에서 합리적으로 예측가능한 미래의 사건과 같은 다른 요소들을 고려하여 이루어집니다. 이러한 회계추정은 실제 결과와 다를 수도있습니다.
요약분기연결재무제표 작성시 사용된 중요한 회계추정 및 가정은 법인세비용을 결정하는데 사용된 추정의 방법을 제외하고는 전기 연결재무제표 작성에 적용된 회계추정 및 가정과 동일합니다.
4. 현금및현금성자산
당분기말과 전기말 현재 현금및현금성자산의 내역은 다음과 같습니다.
| (단위: 천원) | ||
|---|---|---|
| 구분 | 당분기말 | 전기말 |
| 보유현금 | 14,296 | 10,544 |
| 요구불예금 | 36,102,287 | 46,958,909 |
| 기타현금성자산 | 1,645,124 | 1,000,017 |
| 합계 | 37,761,707 | 47,969,470 |
5. 사용이 제한된 금융상품
당분기말과 전기말 현재 사용이 제한되어 있는 금융상품의 내역은 다음과 같습니다.
| (단위: 천원) | |||
|---|---|---|---|
| 구분 | 당분기말 | 전기말 | 사용제한내용 |
| 현금및현금성자산 | 1,720,274 | 1,720,274 | 근질권설정 |
| 금융기관예치금 | 50,000 | - | 법인카드 예치금 |
| 장기금융기관예치금 | 50,000 | 50,000 | 계약이행보증 질권설정 |
| 16,075 | 16,075 | 당좌개설보증금 | |
| 상각후원가측정금융자산(*1) | - | - | 근질권설정 |
| 합계 | 1,836,349 | 1,786,349 | |
| (*1) | 2021년 중 P-CBO 관련 후순위채권 450백만원을 취득하였으며, 전액 손상 인식하였습니다(주석 17 참조). |
6. 매출채권및기타채권
(1) 당분기말 및 전기말 매출채권및기타채권의 상세내역은 다음과 같습니다.
① 당분기말
| (단위: 천원) | |||||||
| 구 분 | 매출채권 | 미수금 | 미수수익 | 대여금 | 보증금 | 금융기관예치금 | 합계 |
| 총장부금액 | 189,019,935 | 82,841,360 | 230,480 | 809,600 | 32,382,194 | 50,000 | 305,333,569 |
| 차감: 손상차손누계액 | (23,146,028) | (79,435,340) | (225,835) | - | - | - | (102,807,203) |
| 현재가치할인차금 | (13,949) | - | - | - | - | - | (13,949) |
| 유동자산 계 | 165,859,958 | 3,406,020 | 4,645 | 809,600 | 32,382,194 | 50,000 | 202,512,417 |
| 총장부금액 | 13,376,389 | - | - | 1,350,392 | 11,105,674 | 66,075 | 25,898,530 |
| 차감: 손상차손누계액 | (131,052) | - | - | - | - | - | (131,052) |
| 현재가치할인차금 | (64,664) | - | - | - | - | - | (64,664) |
| 비유동자산 계 | 13,180,673 | - | - | 1,350,392 | 11,105,674 | 66,075 | 25,702,814 |
② 전기말
| (단위: 천원) | |||||||
| 구 분 | 매출채권 | 미수금 | 미수수익 | 대여금 | 보증금 | 금융기관예치금 | 합계 |
| 총장부금액 | 184,893,421 | 83,391,962 | 1,109,344 | 1,680,970 | 32,949,759 | - | 304,025,456 |
| 차감: 손상차손누계액 | (22,880,572) | (79,371,392) | (1,067,192) | - | - | - | (103,319,156) |
| 현재가치할인차금 | (12,524) | - | - | - | - | - | (12,524) |
| 유동자산 계 | 162,000,325 | 4,020,570 | 42,152 | 1,680,970 | 32,949,759 | - | 200,693,776 |
| 총장부금액 | 12,611,516 | 901,790 | - | 1,240,137 | 12,102,567 | 66,075 | 26,922,085 |
| 현재가치할인차금 | (112,023) | (901,790) | - | - | - | - | (1,013,813) |
| 차감: 손상차손누계액 | (68,951) | - | - | - | - | - | (68,951) |
| 비유동자산 계 | 12,430,542 | - | - | 1,240,137 | 12,102,567 | 66,075 | 25,839,321 |
7. 금융상품의 구분 및 공정가치
(1) 당분기말과 전기말 현재 범주별 금융상품의 내역은 다음과 같습니다.
① 당분기말
| (단위:천원) | |||||
|---|---|---|---|---|---|
| 구 분 | 당기손익-공정가치 측정 금융자산 | 기타포괄손익-공정가치 측정 금융자산 | 상각후원가측정 금융자산 |
상각후원가측정 금융부채 |
리스부채 |
| <자산> | |||||
| 유동자산: | |||||
| 현금및현금성자산 | - | - | 37,761,707 | - | - |
| 매출채권및기타채권(*1) | - | - | 202,512,417 | - | - |
| 기타금융자산 | 2,406,790 | - | 3,079,106 | - | - |
| 소계 | 2,406,790 | - | 243,353,230 | - | - |
| 비유동자산: | |||||
| 매출채권및기타채권(*1) | - | - | 25,702,814 | - | - |
| 기타금융자산 | 3,864,686 | 1,524,643 | 2,000,000 | - | - |
| 소계 | 3,864,686 | 1,524,643 | 27,702,814 | - | - |
| 합계 | 6,271,476 | 1,524,643 | 271,056,044 | - | - |
| <부채> | |||||
| 유동부채: | |||||
| 매입채무및기타채무(*2) | - | - | - | 168,077,873 | - |
| 단기차입금 | - | - | - | 257,634,591 | - |
| 사채 | - | - | - | 34,995,546 | - |
| 리스부채 | - | - | - | - | 28,423,715 |
| 유동성장기차입금 | - | - | - | 4,127,897 | - |
| 소계 | - | - | - | 464,835,907 | 28,423,715 |
| 비유동부채: | |||||
| 매입채무및기타채무(*2) | - | - | - | 23,427,215 | - |
| 장기차입금 | - | - | - | 120,640,078 | - |
| 리스부채 | - | - | - | - | 22,879,800 |
| 소계 | - | - | - | 144,067,293 | 22,879,800 |
| 합계 | - | - | - | 608,903,200 | 51,303,515 |
| (*1) | 매출채권및기타채권의 세부내역은 주석6에 기재하였습니다. |
| (*2) | 매입채무및기타채무의 세부내역은 주석15에 기재하였습니다. |
② 전기말
| (단위:천원) | |||||
|---|---|---|---|---|---|
| 구 분 | 당기손익-공정가치 측정 금융자산 | 기타포괄손익-공정가치 측정 금융자산 | 상각후원가 측정 금융자산 |
상각후원가 측정 금융부채 |
리스부채 |
| <자산> | |||||
| 유동자산: | |||||
| 현금및현금성자산 | - | - | 47,969,470 | - | - |
| 매출채권및기타채권(*1) | - | - | 200,693,776 | - | - |
| 기타금융자산 | 1,548,805 | - | 4,466,821 | - | - |
| 소계 | 1,548,805 | - | 253,130,067 | - | - |
| 비유동자산: | |||||
| 매출채권및기타채권(*1) | - | - | 25,839,321 | - | - |
| 기타금융자산 | 3,880,291 | 1,506,754 | 2,000,000 | - | - |
| 소계 | 3,880,291 | 1,506,754 | 27,839,321 | - | - |
| 합계 | 5,429,096 | 1,506,754 | 280,969,388 | - | - |
| <부채> | |||||
| 유동부채: | |||||
| 매입채무및기타채무(*2) | - | - | - | 171,942,610 | - |
| 단기차입금 | - | - | - | 255,732,591 | - |
| 사채 | - | - | - | 34,990,073 | - |
| 리스부채 | - | - | - | - | 28,129,811 |
| 유동성장기차입금 | - | - | - | 3,309,219 | - |
| 소계 | - | - | - | 465,974,493 | 28,129,811 |
| 비유동부채: | |||||
| 매입채무및기타채무(*2) | - | - | - | 24,032,230 | - |
| 장기차입금 | - | - | - | 121,509,631 | - |
| 리스부채 | - | - | - | - | 25,877,553 |
| 소계 | - | - | - | 145,541,861 | 25,877,553 |
| 합계 | - | - | - | 611,516,354 | 54,007,364 |
| (*1) | 매출채권및기타채권의 세부내역은 주석6에 기재하였습니다. |
| (*2) | 매입채무및기타채무의 세부내역은 주석15에 기재하였습니다. |
(2) 당분기 및 전분기 중 금융상품의 범주별 순손익 내역은 다음과 같습니다.
| (단위: 천원) | ||||
|---|---|---|---|---|
| 구 분 | 당분기 | 전분기 | ||
| 금융자산 | 상각후원가측정 금융자산 | 이자수익 | 326,237 | 498,593 |
| 매출채권손상차손 | (251,150) | (1,008,924) | ||
| 기타채권손상차손 및 환입 | (389,576) | (102,012) | ||
| 외환차손익 | (115,309) | (32,895) | ||
| 외화환산손익 | 352,233 | 198,204 | ||
| 기타포괄손익-공정가치측정 금융자산 | 이자수익 | 7,337 | 16,935 | |
| 기타포괄손익-공정가치측정 금융자산 평가손익(*1) | 17,889 | 49,133 | ||
| 당기손익-공정가치측정 금융자산 | 이자수익 | 24,823 | 616 | |
| 배당금수익 | 102,560 | 102,000 | ||
| 당기손익-공정가치측정 금융자산 평가손익 |
(4,604) | (1,198) | ||
| 당기손익-공정가치측정 금융자산 처분손익 |
- | 54,884 | ||
| 파생상품평가손익 | - | (1,213) | ||
| 금융부채 | 상각후원가측정 금융부채 | 이자비용(*2) | (5,335,451) | (4,914,626) |
| 외환차손익 | (123,332) | (8,065) | ||
| 외화환산손익 | (2,225,973) | (15,177) | ||
| 당기손익-공정가치측정 금융부채 | 파생상품평가손익 | - | (39,939) | |
| 리스부채 | 이자비용(*2) | (761,470) | (850,352) | |
| 합계 | (8,375,786) | (6,054,036) | ||
(*1) 법인세 효과 반영 전 금액입니다.
(*2) 당분기와 전분기 중 자본화된 차입원가는 제외되어 있는 금액입니다.
(3) 당분기말과 전분기말 현재 당기손익-공정가치측정 금융자산 및 기타포괄손익-공정가치측정 금융자산 내역은 다음과 같습니다.
| (단위:천원) | ||
|---|---|---|
| 구 분 | 당분기말 | 전기말 |
| 당기손익-공정가치측정 금융자산 | ||
| 지분상품 | 2,963,277 | 2,969,131 |
| 수익증권 | 3,308,199 | 2,459,965 |
| 상환전환우선주(*1) | - | - |
| 합계 | 6,271,476 | 5,429,096 |
| 기타포괄손익-공정가치측정 금융자산 | ||
| 지분상품 | 566,371 | 566,371 |
| 채무상품 | 958,272 | 940,383 |
| 합계 | 1,524,643 | 1,506,754 |
| (*1) | 관계기업인 ㈜구루미가 발행한 상환전환우선주로서, 관련 약정사항은 주석 32에 기재하였습니다. 당분기말 현재 ㈜구루미의 상환전환우선주에 대해 전액 평가손실 인식하고 있습니다. |
(4) 당분기말과 전기말 현재 기타금융자산의 내역은 다음과 같습니다.
① 기타금융자산
| (단위:천원) | ||
| 구 분 | 당분기말 | 전기말 |
| 단기금융상품 | 3,079,106 | 4,466,821 |
| 당기손익-공정가치측정 금융자산 | 2,406,790 | 1,548,805 |
| 유동자산 계 | 5,485,896 | 6,015,626 |
| 장기금융상품 | 2,000,000 | 2,000,000 |
| 당기손익-공정가치측정 금융자산 | 3,864,686 | 3,880,291 |
| 기타포괄손익-공정가치측정 금융자산 | 1,524,643 | 1,506,754 |
| 비유동자산 계 | 7,389,329 | 7,387,045 |
(5) 당분기말과 전기말 현재 금융상품의 종류별 장부금액 및 공정가치는 다음과 같습니다.
| (단위: 천원) | ||||
|---|---|---|---|---|
| 구분 | 당분기말 | 전기말 | ||
|
장부금액 |
공정가치 |
장부금액 |
공정가치 |
|
|
금융자산 |
||||
| 유동항목 | ||||
|
현금및현금성자산 |
37,761,707 | (*1) | 47,969,470 | (*1) |
| 매출채권및기타채권 | 202,512,417 | (*1) | 200,693,776 | (*1) |
|
당기손익-공정가치측정 금융자산 |
2,406,790 | 2,406,790 | 1,548,805 | 1,548,805 |
|
기타금융자산 |
3,079,106 | (*1) | 4,466,821 | (*1) |
|
소계 |
245,760,020 | 254,678,872 | ||
| 비유동항목 | ||||
| 매출채권및기타채권 | 25,702,814 | (*1) | 25,839,321 | (*1) |
|
당기손익-공정가치측정 금융자산 |
3,864,686 | 3,864,686 | 3,880,291 | 3,880,291 |
|
기타포괄손익-공정가치 측정 금융자산 |
1,524,643 | 1,524,643 | 1,506,754 | 1,506,754 |
| 기타금융자산 | 2,000,000 | (*1) | 2,000,000 | (*1) |
| 소계 | 33,092,143 | 33,226,366 | ||
| 금융자산 계 | 278,852,163 | 287,905,238 | ||
|
금융부채 |
||||
| 유동항목 | ||||
| 매입채무및기타채무 | 168,077,873 | (*1) | 171,942,610 | (*1) |
| 단기차입금 | 257,634,591 | (*1) | 255,732,591 | (*1) |
| 유동성장기차입금 | 4,127,897 | (*1) | 3,309,219 | (*1) |
| 유동성사채 | 34,995,546 | (*1) | 34,990,073 | (*1) |
| 리스부채 | 28,423,715 | (*2) | 28,129,811 | (*2) |
| 소계 | 493,259,622 | 494,104,304 | ||
| 비유동항목 | ||||
| 매입채무및기타채무 | 23,427,215 | (*1) | 24,032,230 | (*1) |
| 장기차입금 | 120,640,078 | (*1) | 121,509,631 | (*1) |
| 리스부채 | 22,879,800 | (*2) | 25,877,553 | (*2) |
| 소계 | 166,947,093 | 171,419,414 | ||
| 금융부채 계 | 660,206,715 | 665,523,718 | ||
| (*1) | 장부금액이 공정가치의 합리적인 근사치이므로 공정가치 공시대상에서 제외하였습니다. |
| (*2) | 리스부채는 기업회계기준서 제1107호 '금융상품: 공시'에 따라 공정가치 공시대상에서 제외하였습니다. |
(6) 공정가치 서열체계
연결회사는 공정가치측정에 사용된 투입변수의 유의성을 반영하는 공정가치 서열체계에 따라 공정가치 측정치를 분류하고 있으며, 공정가치 서열체계의 수준은 다음과 같습니다.
| 구 분 | 투입변수의 유의성 |
|---|---|
| 수준 1 | 측정일에 동일한 자산이나 부채에 대한 접근 가능한 활성시장의(조정되지 않은) 공시가격 |
| 수준 2 | 수준1의 공시가격 이외에 자산이나 부채에 대해 직접적으로 또는 간접적으로 관측가능한 투입변수를 사용하여 도출되는 공정가치 |
| 수준 3 | 자산이나 부채에 대한 관측가능하지 않은 투입변수를 사용하는 평가기법으로부터 도출되는 공정가치 |
당분기말과 전기말 현재 금융상품의 수준별 공정가치 측정치는 다음과 같습니다.
| (단위: 천원) | ||||
|---|---|---|---|---|
| 구분 | 수준 1 | 수준 2 | 수준 3 | 합계 |
| (당분기말) | ||||
| 금융자산 | ||||
| - 당기손익-공정가치측정금융자산(*1)(*2) | 98,591 | 2,418,710 | 3,754,175 | 6,271,476 |
| - 기타포괄손익-공정가치측정금융자산(*1) | - | 958,272 | 566,371 | 1,524,643 |
| (전기말) | ||||
| 금융자산 | ||||
| - 당기손익-공정가치측정금융자산(*1)(*2) | 101,841 | 1,580,479 | 3,746,777 | 5,429,097 |
| - 기타포괄손익-공정가치측정금융자산(*1) | - | 940,383 | 566,371 | 1,506,754 |
| (*1) | 수준 3으로 분류된 해당 항목의 경우, 장부금액을 공정가치의 합리적인 근사치로 보아 장부금액을 공정가치로 공시하였습니다. |
| (*2) | 수준 2로 분류된 일부 항목의 경우, K-OTC의 보고기간말 종가 금액을 공정가치로 측정하여 사용하고 있습니다. |
(7) 수준 3에 해당하는 금융상품의 변동내역은 다음과 같습니다.
| (단위: 천원) | |||||
|---|---|---|---|---|---|
| 구분 | 당분기 | 전분기 | |||
| 당기손익-공정가치측정금융자산 | 기타포괄손익-공정가치측정금융자산 | 당기손익-공정가치측정금융자산 | 기타포괄손익-공정가치측정금융자산 | 당기손익-공정가치측정금융부채 | |
| 기초금액 | 3,746,777 | 566,371 | 5,111,951 | 566,371 | 9,901,675 |
| 취득금액 | - | - | - | - | - |
| 당기손익으로 인식된 손익 | 7,398 | - | 5,602 | - | 37,939 |
| 기말금액 | 3,754,175 | 566,371 | 5,117,553 | 566,371 | 9,939,614 |
당분기 및 전분기 중 각 공정가치 서열체계의 수준 간 이동 내역은 없습니다.
(8) 장부금액을 공정가치의 합리적인 근사치로 보아 장부금액을 공정가치로 공시한 항목과 관련한 평가기법과 투입변수는 공시하지 않습니다.
8. 재고자산
(1) 당분기말과 전기말 현재 재고자산의 내역은 다음과 같습니다.
| (단위: 천원) | ||||||
|---|---|---|---|---|---|---|
| 구분 | 당분기말 | 전기말 | ||||
| 취득원가 | 평가손실충당금 | 장부금액 | 취득원가 | 평가손실충당금 | 장부금액 | |
| 상품 | 49,668,437 | (2,491,050) | 47,177,387 | 50,472,012 | (2,580,915) | 47,891,097 |
| 제품 | 17,589,518 | (2,867,958) | 14,721,560 | 18,897,764 | (2,734,180) | 16,163,584 |
| 재공품 | 4,373,880 | (744,237) | 3,629,643 | 3,161,166 | (744,237) | 2,416,929 |
| 원재료 | 47,700 | - | 47,700 | 36,212 | - | 36,212 |
| 미착재고자산 | 41,581 | - | 41,581 | 43,701 | - | 43,701 |
| 기타재고자산 | 16,722 | - | 16,722 | 18,073 | - | 18,073 |
| 합계 | 71,737,838 | (6,103,245) | 65,634,593 | 72,628,928 | (6,059,332) | 66,569,596 |
(2) 당분기와 전분기 중 비용으로 인식한 재고자산평가손실충당금의 증감은 다음과 같습니다.
| (단위: 천원) | ||
| 구분 | 당분기 | 전분기 |
| 매출원가: | ||
| ―재고자산평가손실충당금 증감 | 43,913 | (95,432) |
(3) 매출원가에 포함된 재고자산의 원가는 당분기 103,431,866천원, 전분기 54,176,134천원 입니다.
9. 기타자산
당분기말과 전기말 현재 기타자산의 내역은 다음과 같습니다.
| (단위:천원) | ||
| 구분 | 당분기말 | 전기말 |
| 선급금 | 7,871,011 | 6,042,440 |
| 선급비용 | 93,806,941 | 96,773,740 |
| 선급부가가치세 | 97,891 | 73,363 |
| 기타유동자산 | 2,120 | 940 |
| 반환재고회수권 | 4,465,433 | 4,518,037 |
| 유동자산 계 | 106,243,396 | 107,408,520 |
| 장기선급금 | 1,557,027 | 1,712,061 |
| 장기선급비용 | 28,877,974 | 24,320,861 |
| 확정급여자산 | 13,983 | 285,819 |
| 기타비유동자산 | 214,500 | 214,500 |
| 비유동자산 계 | 30,663,484 | 26,533,241 |
10. 관계기업투자
(1) 당분기말과 전기말 현재 관계기업투자의 내역은 다음과 같습니다.
| (단위: 천원) | ||||||
|---|---|---|---|---|---|---|
| 회사명 | 소재지 | 업종 | 당분기말 | 전기말 | ||
| 지분율(%) | 취득원가 | 장부금액 | 장부금액 | |||
| 관계기업투자: | ||||||
| ㈜렉스필드컨트리클럽 | 대한민국 | 골프장운영업 | 43.24 | - | - | - |
| ㈜배컴(*1) | 대한민국 | 플랫폼사업 | 60.23 | 8,535,005 | 2,910,941 | 3,668,747 |
| ㈜웅진휴캄(*2) | 대한민국 | 화장품 판매 | - | - | - | 440,736 |
| 합계 | 8,535,005 | 2,910,941 | 4,109,483 | |||
(*1) 연결회사와 네이버클라우드 주식회사의 양자간 합작투자계약서의 주요 내용은 다음과 같습니다.
| 구분 | 주요 내용 | |
|---|---|---|
| 교착상태와 해소방안 |
(1) 교착상태의 요건 | 제3자 투자유치 등의 안건이 당사자간 합의나 이사회 또는 주주총회 승인이 이루어지지 않는 경우 교착상태라 함 |
| (2) 교착상태의 통지 | 교착상태 발생 시 어느 일방 당사자는 교착상태통지를 상대방에게 송부하여주주간 협의를 요청할 수 있음 | |
| (3) 협의 결렬 시 해소방안 | 1) 연결회사의 콜옵션 연결회사는 네이버클라우드가 소유하고 있는 회사 주식 전부에 콜옵션을 행사하여 공정시장가격으로 매도할 것을 네이버클라우드에 청구할 수 있음 2) 네이버클라우드의 풋옵션 네이버클라우드는 네이버클라우드가 소유하고 있는 회사 주식 전부에 풋옵션을 행사하여 공정시장가격으로 매수 할 것을 연결회사에 청구할 수 있음 |
|
(*2) 당분기 중 지배력을 획득한 것으로 판단하여 관계기업에서 연결대상 종속기업으로 재분류하였습니다.
(2) 당분기 및 전기 중 관계기업투자의 변동내역은 다음과 같습니다.
① 당분기
| (단위:천원) | ||||
| 회사명 | 기초 | 지분법손익 | 연결실체의 변동 | 당분기말 |
| ㈜배컴 | 3,668,747 | (757,806) | - | 2,910,941 |
| ㈜웅진휴캄 | 440,736 | - | (440,736) | - |
| 합계 | 4,109,483 | (757,806) | (440,736) | 2,910,941 |
② 전분기
| (단위:천원) | ||||
| 회사명 | 기초 | 지분법손익 | 지분법이익잉여금 | 전분기말 |
| ㈜배컴 | 1,511,742 | (486,799) | - | 1,024,944 |
| ㈜웅진휴캄 | 833,385 | (74,215) | (1,427) | 757,742 |
| 합계 | 2,345,127 | (561,014) | (1,427) | 1,782,686 |
(3) 당기말과 전기말 현재 관계기업투자의 요약 재무정보는 다음과 같습니다.
① 당분기말
| (단위: 천원) | ||||||
|---|---|---|---|---|---|---|
| 회사명 | 자산 | 부채 | 자본 | 매출 | 당기순손익 | 총포괄손익 |
| ㈜렉스필드컨트리클럽 | 194,009,437 | 220,906,789 | (26,897,352) | 2,576,073 | (631,852) | (640,070) |
| ㈜배컴 | 3,249,221 | 696,498 | 2,552,723 | 22,294 | (1,258,187) | (1,258,187) |
② 전기말
| (단위: 천원) | ||||||
|---|---|---|---|---|---|---|
| 회사명 | 자산 | 부채 | 자본 | 매출 | 당기순손익 | 총포괄손익 |
| ㈜렉스필드컨트리클럽 | 194,400,684 | 220,657,966 | (26,257,282) | 22,009,461 | 4,055,899 | 3,967,660 |
| ㈜웅진휴캄 | 2,072,578 | 2,233,861 | (161,283) | 2,783,097 | (1,381,578) | (1,413,536) |
| ㈜배컴 | 4,627,713 | 816,803 | 3,810,910 | 27,007 | (4,239,819) | (4,174,885) |
11. 유형자산
(1) 당분기 및 전분기 중 유형자산 장부금액의 변동내역은 다음과 같습니다.
① 당분기
| (단위: 천원) | |||||||
|---|---|---|---|---|---|---|---|
| 구분 | 기초금액 | 연결실체의 변동 | 취득금액 | 처분금액 | 감가상각비 | 기타증감액 | 분기말금액 |
| 토지 | 206,763,929 | - | - | - | - | - | 206,763,929 |
| 건물 | 124,850,461 | - | - | - | (995,561) | - | 123,854,900 |
| 구축물 | 3,912,740 | - | - | - | (32,628) | - | 3,880,112 |
| 기계장치 | 4,821,556 | - | 51,890 | - | (136,465) | (8) | 4,736,973 |
| 차량운반구 | 710 | 2,591 | - | - | (561) | - | 2,740 |
| 비품(*1) | 20,439,297 | 9,925 | 743,287 | (12,309) | (1,951,332) | 387,615 | 19,616,483 |
| 건설중인자산 | 484,207 | 241 | 816,339 | - | - | (615,313) | 685,474 |
| 기타유형자산 | 266,054 | 25,259 | 46,500 | - | (29,719) | 1,986 | 310,080 |
| 렌탈자산(*1) | 212,145 | - | - | (43) | (33,367) | 302 | 179,037 |
| 임차자산 | 8,748,899 | - | - | (11,130) | (974,844) | 606,826 | 8,369,751 |
| 합계 | 370,499,998 | 38,016 | 1,658,016 | (23,482) | (4,154,477) | 381,408 | 368,399,479 |
| (*1) | 재고자산에서 비품 및 렌탈자산으로 대체된 금액은 378,992천원입니다. |
② 전분기
| (단위: 천원) | ||||||
|---|---|---|---|---|---|---|
| 구분 | 기초금액 | 취득금액 | 처분금액 | 감가상각비 | 기타증감액 | 분기말금액 |
| 토지(*1) | 207,705,028 | - | - | - | (941,099) | 206,763,929 |
| 건물(*1) | 128,308,640 | 481,569 | - | (995,465) | 28,336 | 127,823,080 |
| 구축물 | 3,789,785 | 246,722 | - | (32,585) | - | 4,003,922 |
| 기계장치 | 1,089,312 | 102,640 | (109,275) | (93,943) | 2 | 988,736 |
| 차량운반구 | 7,150 | - | - | (2,005) | - | 5,145 |
| 비품(*2) | 19,879,928 | 1,874,925 | (26,821) | (1,789,004) | (671) | 19,938,357 |
| 건설중인자산 | 2,504,502 | 2,209,000 | (11,016) | - | (893,062) | 3,809,424 |
| 기타유형자산 | 200,958 | 111,300 | - | (61,172) | (356) | 250,730 |
| 렌탈자산(*2) | 376,856 | - | (3,025) | (79,283) | 242,450 | 536,998 |
| 임차자산 | 7,096,159 | 13,090 | (6,740) | (813,244) | 880,115 | 7,169,380 |
| 합계 | 370,958,318 | 5,039,246 | (156,877) | (3,866,701) | (684,285) | 371,289,701 |
| (*1) | 토지 및 건물의 기타증감액은 투자부동산으로 대체한 금액입니다. |
| (*2) | 재고자산에서 비품 및 렌탈자산으로 대체된 금액은 380,729천원입니다. |
| (*3) | 건설중인자산의 기타증감액은 임차자산 880,115천원과 비품 12,948천원으로 대체한 금액입니다. |
12. 사용권자산 및 리스부채
(1) 당분기와 전분기 중 사용권자산 장부금액의 변동내역은 다음과 같습니다.
① 당분기
| (단위: 천원) | ||||||
|---|---|---|---|---|---|---|
| 구 분 | 기초금액 | 연결실체의 변동 | 취득(신규&갱신) | 감가상각비 | 기타증감 | 분기말금액 |
| 건물 | 48,500,315 | 190,582 | 5,525,005 | (9,096,600) | (74,436) | 45,044,866 |
| 차량운반구 | 1,112,980 | - | 120,188 | (121,569) | (106,795) | 1,004,804 |
| IT장비 | 25,562 | - | 913,169 | (76,294) | - | 862,437 |
| 기타 | 387,232 | - | - | (73,374) | - | 313,858 |
| 합계 | 50,026,089 | 190,582 | 6,558,362 | (9,367,837) | (181,231) | 47,225,965 |
② 전분기
| (단위: 천원) | |||||
|---|---|---|---|---|---|
| 구 분 | 기초금액 | 취득(신규&갱신) | 감가상각비 | 기타증감 | 분기말금액 |
| 건물 | 56,831,897 | 10,730,950 | (10,273,885) | (119,089) | 57,169,873 |
| 차량운반구 | 652,548 | 158,369 | (92,975) | (129,080) | 588,862 |
| IT장비 | 332,307 | - | (76,686) | - | 255,621 |
| 기타 | 37,999 | 456,000 | (56,239) | - | 437,760 |
| 합계 | 57,854,751 | 11,345,319 | (10,499,785) | (248,169) | 58,452,116 |
(2) 당분기 및 전분기 중 리스부채의 변동내역은 다음과 같습니다.
| (단위: 천원) | ||
|---|---|---|
| 구분 | 당분기 | 전분기 |
| 기초금액 | 54,007,364 | 59,473,014 |
| 연결실체의 변동 | 240,100 | - |
| 취득(신규&갱신계약) | 7,046,585 | 10,642,261 |
| 이자비용 | 761,470 | 850,352 |
| 지급 | (9,998,425) | (10,122,969) |
| 기타증감 | (753,579) | (54,388) |
| 분기말금액 | 51,303,515 | 60,788,270 |
(3) 당분기와 전분기 중 발생한 단기리스 및 소액자산리스에서 발생한 비용의 내역은 다음과 같습니다.
| (단위: 천원) | ||
|---|---|---|
| 구분 | 당분기 | 전분기 |
| 단기리스 | 92,512 | 55,733 |
| 소액자산리스 | 166,561 | 196,689 |
(4) 당분기말과 전기말 리스부채의 할인전 만기분석 내역은 다음과 같습니다.
| (단위: 천원) | ||
|---|---|---|
| 구분 | 당분기말 | 전기말 |
| 3개월 이하 | 8,966,383 | 8,974,033 |
| 3개월 초과 1년 이하 | 19,904,355 | 19,944,770 |
| 1년 초과 5년 이하 | 26,031,813 | 28,821,292 |
| 합계 | 54,902,551 | 57,740,095 |
(5) 당분기와 전분기 중 리스이용과 관련하여 발생한 총현금유출액은 10,257,498천원 및 10,375,391천원입니다.
13. 투자부동산
(1) 당분기와 전분기 중 투자부동산 장부금액의 변동내역은 다음과 같습니다.
① 당분기
| (단위: 천원) | |||
|---|---|---|---|
| 구 분 | 기초금액 | 감가상각비 | 분기말금액 |
| 토지 | 10,134,604 | - | 10,134,604 |
| 건물 | 814,454 | (11,994) | 802,460 |
| 합계 | 10,949,058 | (11,994) | 10,937,064 |
② 전분기
| (단위: 천원) | ||||
|---|---|---|---|---|
| 구 분 | 기초금액 | 감가상각비 | 기타증감액(*1) | 분기말금액 |
| 토지 | 10,134,604 | - | - | 10,134,604 |
| 건물 | 856,659 | (11,994) | 5,770 | 850,435 |
| 합계 | 10,991,263 | (11,994) | 5,770 | 10,985,039 |
(*1) 유형자산에서 대체된 금액입니다.
(2) 당분기말 현재 투자부동산의 장부금액과 공정가치 차이는 유의적이지 않습니다.
14. 무형자산 및 영업권
(1) 당기와 전기 중 무형자산 장부금액의 변동내역은 다음과 같습니다.
① 당분기
| (단위: 천원) | |||||||
|---|---|---|---|---|---|---|---|
| 구분 | 기초금액 | 연결실체의 변동 | 취득금액 | 무형자산상각비 | 손상차손 | 기타증감액 | 분기말금액 |
| 영업권 | 388,513 | 1,911,472 | - | - | (388,513) | - | 1,911,472 |
| 산업재산권 | 358,260 | 17,688 | 13,428 | (33,957) | - | 22,073 | 377,492 |
| 개발비 | 25,251,051 | 88,569 | - | (2,202,756) | - | 580 | 23,137,444 |
| 소프트웨어 | 16,572,777 | 14,635 | 6,996 | (1,358,860) | 27,217 | 195,510 | 15,458,275 |
| 시설이용권 | 7,207,544 | - | - | - | - | - | 7,207,544 |
| 기타무형자산 | 1,002,016 | - | - | (199,552) | - | (207) | 802,257 |
| 개발중인무형자산 | 3,485,686 | 5,965 | 3,391,468 | - | - | 64,099 | 6,947,218 |
| 저작권 | 7,264,621 | - | 725,290 | (1,289,044) | - | - | 6,700,867 |
| 합계 | 61,530,468 | 2,038,329 | 4,137,182 | (5,084,169) | (361,296) | 282,055 | 62,542,569 |
② 전분기
| (단위: 천원) | |||||
|---|---|---|---|---|---|
| 구분 | 기초금액 | 취득금액 | 무형자산상각비 | 기타증감액 | 분기말금액 |
| 영업권 | 648,513 | - | - | - | 648,513 |
| 산업재산권 | 316,170 | 4,261 | (33,226) | 52,315 | 339,520 |
| 개발비 | 41,899,763 | - | (3,745,227) | 2,458,124 | 40,612,660 |
| 소프트웨어 | 29,200,733 | 118,239 | (1,842,269) | 1,485,064 | 28,961,767 |
| 시설이용권 | 7,261,321 | - | - | - | 7,261,321 |
| 기타무형자산 | 1,803,917 | - | (200,972) | 23 | 1,602,968 |
| 개발중인무형자산 | 7,146,567 | 4,633,056 | - | (3,995,377) | 7,784,246 |
| 저작권 | 7,245,852 | 1,229,751 | (1,183,568) | - | 7,292,035 |
| 합계 | 95,522,836 | 5,985,307 | (7,005,262) | 149 | 94,503,030 |
(2) 차입원가 자본화
연결회사는 적격자산의 취득과 관련된 차입원가를 자본화하고 있는 바, 자본화가능차입원가를 산정하기 위하여 사용된 자본화이자율 및 자본화된 차입원가는 다음과 같습니다.
| (단위: 천원) | ||
|---|---|---|
| 구 분 | 당분기 | 전분기 |
| 자본화이자율 | 5.01% | 4.94% |
| 자본화된 차입원가 | ||
| 무형자산 | 44,851 | 56,185 |
(3) 당분기와 전분기 중 영업권의 변동은 다음과 같습니다.
① 영업권과 손상평가 결과
연결회사의 영업권은 사업부문의 현금창출단위에 배분되었으며, 당분기말과 전분기말 현재 장부금액은 다음과 같습니다.
| (단위: 천원) | |||||||
|---|---|---|---|---|---|---|---|
| 구분 | 당분기 | 전분기 | |||||
| 영업권 배부대상 현금창출단위 |
기초 | 손상차손 | 연결실체의 변동 |
분기말 | 기초 | 손상차손 | 분기말 |
| (주)웅진투투럽 | 388,513 | (388,513) | - | - | 648,513 | - | 648,513 |
| (주)웅진휴캄 | - | - | 1,911,472 | 1,911,472 | - | - | - |
② 영업권 손상평가 내역
현금창출단위에 배분된 영업권의 손상평가는 영업권의 장부금액과 해당 현금창출단위의 회수가능액을 비교하여 회수가능액이 영업권을 포함한 현금창출단위의 장부가액에 미달되는 경우 영업권의 손상차손을 인식하고 있습니다. 이 때 회수가능액은 영업권이 배부된 현금창출단위의 사용가치에 근거하여 결정되고 있습니다.
15. 매입채무및기타채무
당분기말과 전기말 현재 매입채무및기타채무의 상세 내역은 다음과 같습니다.
| (단위:천원) | ||
| 구분 | 당분기말 | 전기말 |
| 매입채무 | 59,929,422 | 59,447,995 |
| 미지급금 | 20,087,046 | 22,509,834 |
| 미지급비용 | 74,325,410 | 76,574,895 |
| 예수보증금 | 13,735,995 | 13,409,886 |
| 유동부채 계 | 168,077,873 | 171,942,610 |
| 미지급금 | 1,993,707 | 2,020,386 |
| 미지급비용 | 3,000,000 | 3,000,000 |
| 예수보증금 | 18,433,508 | 19,011,844 |
| 비유동부채 계 | 23,427,215 | 24,032,230 |
16. 장ㆍ단기차입금
(1) 당분기말과 전기말 현재 연결회사의 단기차입금 내역은 다음과 같습니다.
| (단위: 천원) | ||||
|---|---|---|---|---|
| 차입처 | 내역 | 당분기말 이자율(%) | 당분기말 | 전기말 |
| KB국민은행 외 | 일반대출 | 4.43 ~ 5.92 | 159,716,000 | 157,814,000 |
| 윤석금 | 운영자금 | 0.00 ~ 3.00 | 70,751,780 | 70,751,780 |
| 윤형덕 | 운영자금 | 3.00 | 155,000 | 155,000 |
| 렉스필드컨트리클럽 | 운영자금 | 4.60 | 27,011,811 | 27,011,811 |
| 합계 | 257,634,591 | 255,732,591 | ||
(2) 당분기말과 전기말 현재 연결회사의 장기차입금 내역은 다음과 같습니다.
| (단위: 천원) | ||||
|---|---|---|---|---|
| 차입처 | 내역 | 당분기말 이자율(%) | 당분기말 | 전기말 |
| 모아저축은행 등 | 일반차입금 | 6.5 |
105,000,000 | 105,000,000 |
| KDB산업은행 | 시설자금대출 | 5.02~5.13 | 19,000,000 | 19,000,000 |
| KB 국민은행 | 운영자금 | MOR(6M)+2.20 | 2,826,640 | 3,248,074 |
| 소계 | 126,826,640 | 127,248,074 | ||
| 차감: 장기차입금현재가치할인차금 | (2,058,665) | (2,429,224) | ||
| 차감: 유동성장기차입금 | (4,127,897) | (3,309,219) | ||
| 차감계 | 120,640,078 | 121,509,631 | ||
17. 사채
(1) 당분기말과 전기말 현재 연결회사의 사채 내역은 다음과 같습니다.
| (단위: 천원) | ||||
|---|---|---|---|---|
| 구분 | 만기일 | 연이자율(%) | 당분기말 | 전기말 |
| 제 61 회 사모사채 | 2024.05.27 | 2.26 | 30,000,000 | 30,000,000 |
| 제 62 회 사모교환사채 | 2026.06.14 | 0.00 | 5,000,000 | 5,000,000 |
| 소계 | 35,000,000 | 35,000,000 | ||
| 차감 : 사채할인발행차금 | (4,454) | (9,927) | ||
| 차감 : 교환권조정 | - | - | ||
| 차감 : 유동성사채 | (34,995,546) | (34,990,073) | ||
| 합계 | - | - | ||
(2) 당분기 중 사채의 변동 내역은 다음과 같습니다.
| (단위: 천원) | |||
|---|---|---|---|
| 구분 | 기초 | 상환 | 당분기말 |
| 제 61 회 사모사채(*1) | 30,000,000 | - | 30,000,000 |
| 제 62 회 사모교환사채 | 5,000,000 | - | 5,000,000 |
| 합계 | 35,000,000 | - | 35,000,000 |
| (*1) | 동 사채는 2021년 중 우리종합금융 주식회사가 인수한 후 신보2021제8차 유동화전문유한회사에 양도하였으며, 동 유동화회사는 해당 사채를 담보로 CBO를 발행하였습니다. 이와 관련하여 연결회사는 2021년 중 후순위채 450백만원을 취득하였으며 현재 전액 손상처리되었습니다.(주석 5, 31 참조). |
(3) 지배기업이 발행한 교환사채의 발행조건은 다음과 같습니다.
| 구분 | 내역 | |
| 1. 사채의 종류 | 제62회 무기명식 이권부 무보증 사모교환사채 | |
| 2. 사채의 권면총액 | 30,000,000,000원 | |
| 3. 사채의 이율 |
표면이자율 | 0% |
| 만기이자율 | 0% | |
| 4. 만기일 | 2026년 06월 14일 | |
| 5. 원금상환방법 |
1) 만기상환 : 만기까지 조기상환되지 않거나 교환권을 행사하지 않은 사채원리금에 대해 만기일시상환 2) 조기상환 : 사채권자의 조기상환권(Put Option) 있음 |
|
| 6. 교환에 관한 사항 |
교환비율 | 100% |
| 교환가액(*1) | 4,800원/주 | |
| 교환대상 | 주식회사 웅진씽크빅 기명식 보통주 | |
| 교환청구기간 | 2021년 06월 15일 ~ 2026년 05월 14일 | |
| 교환가액 조정사항 | 교환가액 조정사유 발생시 사채조건에서 정한 바에 따라 조정 | |
| 7. 투자자의 조기상환권(Put Option) |
사채권자는 발행일로부터 2년이 되는 날(2023년 06월 14일) 및 그 이후 매 3개월에 해당되는 날에 본 사채의 전부 또는 일부에 대하여 만기 전 조기상환할 것을 청구할 수 있음. | |
| (*1) | 2021년 9월 14일에 1주당 3,840원으로 조정되었으며, 사채의 전부에 대해 교환하게 될 경우 보통주 7,812,500주가 발행됩니다. 한편, 2023년 중 사채권자의 조기상환청구권 행사로 인해 교환사채 총 300억원 중 250억원을 조기상환하였습니다. |
18. 충당부채
당분기와 전분기 중 충당부채의 변동내역은 다음과 같습니다.
① 당분기
| (단위: 천원) | |||||
|---|---|---|---|---|---|
| 구분 | 기초금액 | 설정액 | 환입 및 사용액 | 연결실체의 변동(*1) |
분기말금액 |
| 마일리지충당부채 | - | - | - | 60,549 | 60,549 |
| 복구충당부채 | 5,477,388 | 38,060 | (87,226) | - | 5,428,222 |
| 합계 | 5,477,388 | 38,060 | (87,226) | 60,549 | 5,488,771 |
| (*1) | (주)웅진휴캄의 종속기업 편입으로 인해 추가되었습니다. |
② 전분기
| (단위: 천원) | ||||
|---|---|---|---|---|
| 구분 | 기초금액 | 설정액 | 환입 및 사용액 | 분기말금액 |
| 마일리지충당부채 | 51,888 | 14,506 | (8,272) | 58,122 |
| 복구충당부채 | 5,211,814 | 247,057 | (51,229) | 5,407,642 |
| 합계 | 5,263,702 | 261,563 | (59,501) | 5,465,764 |
19. 기타부채
당분기말과 전기말 현재 기타부채의 상세내역은 다음과 같습니다.
| (단위:천원) | ||
| 구분 | 당분기말 | 전기말 |
| 선수금 | 95,115,770 | 99,305,832 |
| 부가세예수금 | 2,630,927 | 2,654,300 |
| 예수금 | 3,259,412 | 4,194,763 |
| 선수수익 | 9,296,897 | 8,197,037 |
| 환불부채 | 5,979,200 | 5,929,425 |
| 기타의 기타부채 | 345 | - |
| 책임이행적립금 | 9,968,203 | 9,439,235 |
| 단기계약부채 | 7,199,953 | 4,486,522 |
| 유동부채 계 | 133,450,707 | 134,207,114 |
| 기타장기종업원급여부채 | 107,405 | 103,153 |
| 장기선수수익 | 2,215,035 | 1,986,503 |
| 장기계약부채 | 11,364,283 | 11,672,623 |
| 비유동부채 계 | 13,686,723 | 13,762,279 |
20. 종업원급여
(1) 당분기말과 전기말 현재 연결회사의 확정급여부채 구성내역은 다음과 같습니다.
| (단위: 천원) | ||
|---|---|---|
| 계정과목 | 당분기말 | 전기말 |
| 확정급여채무의 현재가치 | 74,636,809 | 74,625,462 |
| 사외적립자산의 공정가치 | (66,424,696) | (66,920,236) |
| 합 계 | 8,212,113 | 7,705,226 |
| 확정급여부채 | 8,226,096 | 7,991,045 |
| 확정급여자산 | (13,983) | (285,819) |
(2) 당분기와 전분기 중 확정급여부채의 변동내역은 다음과 같습니다.
① 당분기
| (단위: 천원) | |||
|---|---|---|---|
| 구분 | 확정급여채무의 현재가치 |
사외적립자산의 공정가치 |
합계 |
| 당기초 | 74,625,462 | (66,920,236) | 7,705,226 |
| 퇴직급여: | |||
| 당기근무원가 | 2,852,144 | - | 2,852,144 |
| 이자비용(이자수익) | 730,091 | (649,974) | 80,117 |
| 소계 | 3,582,235 | (649,974) | 2,932,261 |
| 재측정요소: | |||
| 사외적립자산 수익 | - | 157,089 | 157,089 |
| 재무적 가정의 변동 | (84,064) | - | (84,064) |
| 인구통계적 가정의 변동 | 820 | - | 820 |
| 경험조정 | (552,122) | - | (552,122) |
| 소계 | (635,366) | 157,089 | (478,277) |
| 관계사전입액 | 224,988 | (98,170) | 126,818 |
| 연결실체의 변동 | 76,310 | 16,821 | 93,131 |
| 지급액 | (3,236,820) | 1,086,299 | (2,150,521) |
| 불입액 | - | (16,525) | (16,525) |
| 당분기말 | 74,636,809 | (66,424,696) | 8,212,113 |
② 전분기
| (단위: 천원) | |||
|---|---|---|---|
| 구분 | 확정급여채무의 현재가치 |
사외적립자산의 공정가치 |
합계 |
| 전기초 | 66,725,754 | (63,808,526) | 2,917,228 |
| 퇴직급여: | |||
| 당기근무원가 | 2,561,987 | - | 2,561,987 |
| 이자비용(이자수익) | 781,026 | (769,131) | 11,895 |
| 소계 | 3,343,013 | (769,131) | 2,573,882 |
| 재측정요소: | |||
| 사외적립자산 수익 | - | 153,293 | 153,293 |
| 재무적 가정의 변동 | 1,740,211 | - | 1,740,211 |
| 인구통계적 가정의 변동 | 3,880 | - | 3,880 |
| 경험조정 | (487,756) | - | (487,756) |
| 소계 | 1,256,335 | 153,293 | 1,409,628 |
| 관계사전입액 | 366,143 | - | 366,143 |
| 지급액 | (2,352,129) | 1,236,210 | (1,115,919) |
| 불입액 | - | (2,000,000) | (2,000,000) |
| 전분기말 | 69,339,116 | (65,188,154) | 4,150,962 |
(3) 당분기말과 전기말 현재 기타장기종업원급여부채의 내역은 다음과 같습니다.
| (단위: 천원) | ||
|---|---|---|
| 구분 | 당분기말 | 전기말 |
| 기타장기종업원급여부채 | 107,405 | 103,153 |
21. 자본
(1) 자본금
당분기말과 전기말 현재 자본금 내역은 다음과 같습니다.
| (단위:천원) | ||
| 구분 | 당분기말 | 전기말 |
| 발행할 주식의 총수 | 1,500,000,000주 | 1,500,000,000주 |
| 1주당 액면금액 | 500원 | 500원 |
| 발행한 주식의 총수(*1) | 79,927,080주 | 79,927,080주 |
| 보통주자본금 | 42,213,540 | 42,213,540 |
(*1) 당분기말과 전기말 현재 자본금을 액면금액으로 나눈 주식수와 발행한 주식의 총수와의 차이 4,500,000주는 자기주식의 이익소각으로 인한 차이입니다.
(2) 자본잉여금
당분기말과 전기말 현재 자본잉여금 내역은 다음과 같습니다.
| (단위:천원) | ||
| 구분 | 당분기말 | 전기말 |
| 주식발행초과금 | 33,537,400 | 33,537,400 |
| 감자차익 | 46,907,897 | 46,907,897 |
| 지분법자본변동 | (43,977) | (43,977) |
| 기타자본잉여금 | 25,495,260 | 25,495,260 |
| 합계 | 105,896,580 | 105,896,580 |
(3) 기타포괄손익누계액
당분기말과 전기말 현재 기타포괄손익누계액 내역은 다음과 같습니다.
| (단위:천원) | ||
| 구분 | 당분기말 | 전기말 |
| 기타포괄-공정가치측정금융자산 평가손실 | (24,177) | (32,170) |
| 해외사업환산이익 | 1,304,446 | 1,014,231 |
| 합계 | 1,280,269 | 982,061 |
(4) 결손금
당분기말과 전기말 현재 결손금 내역은 다음과 같습니다.
| (단위:천원) | ||
| 구분 | 당분기말 | 전기말 |
| 결손금 | (95,023,721) | (91,871,294) |
(5) 기타자본구성요소
당분기말과 전기말 현재 기타자본구성요소 내역은 다음과 같습니다.
| (단위:천원) | ||
| 구분 | 당분기말 | 전기말 |
| 자기주식 | (4,612,865) | (4,612,865) |
| 주식선택권 | 1,816,096 | 2,032,361 |
| 기타자본 | 10,714,950 | 10,390,601 |
| 합계 | 7,918,181 | 7,810,097 |
22. 주식기준보상
1) 주식선택권
(1) 지배기업이 부여한 주식선택권의 주요 내용은 다음과 같습니다.
| 구분 | 19차 부여분 | 20차 부여분 | 21차 부여분 | 22차 부여분 |
|---|---|---|---|---|
| 권리부여일 | 2016년 3월 25일 | 2017년 3월 24일 | 2018년 3월 30일 | 2019년 3월 29일 |
| 부여주식의 총수 | 396,450주 | 563,840주 | 1,126,390주 | 617,730주 |
| 부여방법 | 신주발행, 자기주식교부 및 차액보상 중 당사가 선택가능 |
신주발행, 자기주식교부 및 차액보상 중 당사가 선택가능 |
신주발행, 자기주식교부 및 차액보상 중 당사가 선택가능 |
신주발행, 자기주식교부 및 차액보상 중 당사가 선택가능 |
| 행사가격 | 3,200원 | 2,340원 | 2,950원 | 2,530원 |
| 가득기간 | 3년 | 3년 | 3년 | 3년 |
| 행사가능기간 | 4년 | 4년 | 4년 | 4년 |
(2) 당분기와 전분기 중 지배기업 주식선택권의 변동내역은 다음과 같습니다.
① 당분기
| (단위: 주) | |||||
|---|---|---|---|---|---|
| 구분 | 19차 부여분 | 20차 부여분 | 21차 부여분 | 22차 부여분 | 합계 |
| 당기초 | - | 347,640 | 829,110 | 508,720 | 1,985,010 |
| 권리소멸 | - | (347,640) | - | - | (347,640) |
| 당분기말 | - | - | 829,110 | 508,720 | 1,637,370 |
② 전분기
| (단위: 주) | |||||
|---|---|---|---|---|---|
| 구분 | 19차 부여분 | 20차 부여분 | 21차 부여분 | 22차 부여분 | 합계 |
| 전기초 | 299,540 | 347,640 | 829,110 | 508,720 | 2,161,210 |
| 권리소멸 | (299,540) | - | - | - | (299,540) |
| 전분기말 | - | 347,640 | 829,110 | 508,720 | 1,861,670 |
(3) 지배기업은 산정된 보상원가를 약정용역 제공기간에 안분하여 비용과 기타자본구성요소로 계상하고 있는 바, 세부내역은 다음과 같습니다.
| (단위: 천원) | ||||||
|---|---|---|---|---|---|---|
| 구분 | 19차 부여분 | 20차 부여분 | 21차 부여분 | 22차 부여분 | 합계 | |
| 지배기업이 산정한 총보상원가 | 539,172 | 526,063 | 1,264,936 | 505,921 | 2,836,092 | |
| 보상비용 | 전기까지 인식한 보상비용 | 503,227 | 452,085 | 1,175,927 | 416,642 | 2,547,881 |
| 전기까지 가득기간 미충족으로 인해 감소한 보상비용 | 35,945 | 73,978 | 89,009 | 89,279 | 288,211 | |
| 소계 | 539,172 | 526,063 | 1,264,936 | 505,921 | 2,836,092 | |
| 주식 선택권 |
당기초 잔액 | - | 324,348 | 931,091 | 416,642 | 1,672,081 |
| 당기 소멸된 주식선택권 | - | (324,348) | - | - | (324,348) | |
| 당분기말 잔액 | - | - | 931,091 | 416,642 | 1,347,733 | |
(4) 지배기업이 보상원가를 산정하기 위하여 사용한 주요 가정 및 보상원가의 내역은 다음과 같습니다.
| (단위: 천원) | ||||
|---|---|---|---|---|
| 구분 | 19차 부여분 | 20차 부여분 | 21차 부여분 | 22차 부여분 |
| 무위험이자율 | 1.62% | 1.86% | 2.44% | 1.70% |
| 기대행사기간 | 5년 | 5년 | 5년 | 5년 |
| 예상주가변동성 | 49.31% | 47.54% | 41.46% | 41.01% |
| 기대배당수익률 | 0.00% | 0.00% | 0.00% | 0.00% |
| 기대권리소멸률 | 0.00% | 0.00% | 0.00% | 0.00% |
| 산정된 총보상원가 | 539,172 | 526,063 | 1,264,936 | 505,921 |
(5) 종속기업은 총 1,710,096주의 주식선택권을 부여하였으며, 당분기말 현재 1,176,293주가 유효합니다. 당분기 중 취소분은 16,733주입니다. 총 보상원가 5,335,265천원 중 당분기 인식한 주식보상원가 환입액은 100,690천원입니다.
2) 양도제한조건부주식(Restricted Stock Unit)
(1) 지배기업은 이사회 결의에 의해 지배기업의 임원에게 양도제한조건부주식(이하 'RSU')을 부여하였으며, 주요 내용은 다음과 같습니다.
| 구분 | 내용 |
|---|---|
| 기준주식 | (주)웅진 보통주식 |
| 부여방법 | 자기주식 교부 |
| 부여주식수 | 747,125주 |
| 행사가격 | 0원 (현행 주식기준보상제도는 행사가격이 없음) |
| 부여일 | 2023년 03월 09일 |
| 가득조건 | 부여일로부터 3년을 재임 또는 재직한 경우 |
| 행사가능 시점 | 2026년 03월 09일 |
| 공정가치 | 1,297,009,000원(주당 1,736원) |
(2) 지배기업이 당분기 RSU로 인해 인식한 주식보상비용은 108,084천원입니다.
(3) 종속기업은 총 95,541주의 RSU를 부여하였으며, 당분기 RSU로 인해 인식한 주식보상비용은 3,508천원입니다.
23. 고객과의 계약에서 생기는 수익
(1) 수익으로 인식한 금액
| (단위: 천원) | ||
|---|---|---|
| 구분 | 당분기 | 전분기 |
| 고객과의 계약에서 생기는 수익 | 246,036,691 | 256,339,815 |
| 기타원천으로부터의 수익 (*1) | 397,648 | 946,153 |
| 합계 | 246,434,339 | 257,285,968 |
(*1) 기타원천으로부터 발생하는 수익에는 임대수익 및 관계기업으로부터 발생하는 지분법손익을 포함하고 있습니다.
(2) 고객과의 계약에서 생기는 수익
| (단위: 천원) | |||
|---|---|---|---|
| 구분 | 당분기 | 전분기 | |
| 고객과의 계약에서 생기는 수익 |
재화 또는 용역의 유형: | ||
| 제품매출 | 82,959,902 | 87,677,506 | |
| 상품매출 | 49,431,153 | 54,042,210 | |
| 렌탈매출 | 60,713 | 91,801 | |
| 용역매출 | 110,469,601 | 109,319,999 | |
| 기타매출 | 3,115,322 | 5,208,299 | |
| 합계 | 246,036,691 | 256,339,815 | |
| 수익 인식시기: | |||
| 한시점에 인식 | 121,176,134 | 124,036,012 | |
| 기간에 걸쳐 인식 | 124,860,557 | 132,303,803 | |
| 합계 | 246,036,691 | 256,339,815 | |
24. 판매비와관리비의 세부내역 및 비용의 성격별 분류
(1) 당분기와 전분기 중 판매비와관리비 세부내역은 다음과 같습니다.
| (단위: 천원) | ||
|---|---|---|
| 구분 | 당분기 | 전분기 |
| 급여 | 27,989,976 | 28,168,134 |
| 퇴직급여 | 2,634,711 | 2,195,702 |
| 복리후생비 | 4,905,542 | 4,850,278 |
| 판매촉진비 | 2,308,802 | 1,572,564 |
| 광고선전비 | 9,983,773 | 13,050,040 |
| 포장운반비 | 913,979 | 975,371 |
| 통신비 | 440,205 | 370,279 |
| 임차료 | 2,064,837 | 2,105,356 |
| 수도광열비 | 965,218 | 1,024,333 |
| 차량유지비 | 56,411 | 49,122 |
| 세금과공과 | 1,882,334 | 1,911,722 |
| 지급수수료 | 7,198,503 | 6,543,060 |
| 여비교통비 | 687,114 | 717,103 |
| 교육훈련비 | 3,079,807 | 3,001,550 |
| 용역비 | 6,940,684 | 7,240,906 |
| 도서인쇄비 | 19,135 | 35,064 |
| 소모품비 | 319,260 | 328,444 |
| 회의비 | 337,198 | 375,722 |
| 견본비 | 1,301 | 1,063 |
| 접대비 | 300,430 | 483,694 |
| 보험료 | 331,260 | 337,156 |
| 감가상각비 | 3,752,710 | 3,442,158 |
| 무형자산상각비 | 1,046,014 | 1,490,270 |
| 사용권자산상각비 | 9,365,027 | 10,497,885 |
| 수선비 | 857,608 | 1,197,165 |
| 판매수수료 | 24,190,475 | 22,341,227 |
| 주식보상비용 | 10,902 | (129,560) |
| 연구비 | 553,650 | 535,289 |
| 매출채권손상차손 | 251,150 | 1,008,924 |
| 리스료 | 713,005 | 514,091 |
| 기타의판매비와관리비 | 2,655,186 | 1,680,500 |
| 합계 | 116,756,207 | 117,914,612 |
(2) 당분기와 전분기 중 비용의 성격별 분류는 다음과 같습니다.
① 당분기
| (단위: 천원) | |||
|---|---|---|---|
| 계정과목(*1) | 매출원가 | 판매비와관리비 | 합 계 |
| 재고자산의 변동 | 935,002 | - | 935,002 |
| 원재료 및 상품매입액 | 102,496,864 | - | 102,496,864 |
| 감가상각비 | 413,761 | 3,752,710 | 4,166,471 |
| 무형자산상각비 | 4,038,154 | 1,046,014 | 5,084,168 |
| 사용권자산상각비 | 2,810 | 9,365,027 | 9,367,837 |
| 급여 | 9,528,623 | 27,989,976 | 37,518,599 |
| 복리후생비 | 793,149 | 4,905,542 | 5,698,691 |
| 퇴직급여(*2) | 733,495 | 2,634,711 | 3,368,206 |
| 주식보상비용 | - | 10,902 | 10,902 |
| 용역비 | 9,127,552 | 6,940,684 | 16,068,236 |
| 지급수수료 | 4,433,225 | 7,198,503 | 11,631,728 |
| 판매수수료 | 43,509,291 | 24,190,475 | 67,699,766 |
| 임차료 | 89,423 | 2,064,837 | 2,154,260 |
| 세금과공과 | 361,803 | 1,882,334 | 2,244,137 |
| 매출채권손상차손 | - | 251,150 | 251,150 |
| 기타비용 | (47,111,203) | 24,523,342 | (22,587,861) |
| 합계 | 129,351,949 | 116,756,207 | 246,108,156 |
(*1) 개발비에 배부된 금액을 제외한 금액입니다.
(*2) 확정기여형 퇴직급여, 건설중인자산 대체 등이 제외된 금액입니다.
② 전분기
| (단위: 천원) | |||
|---|---|---|---|
| 계정과목(*1) | 매출원가 | 판매비와관리비 | 합 계 |
| 재고자산의 변동 | 3,021,114 | - | 3,021,114 |
| 원재료 및 상품매입액 | 51,155,020 | - | 51,155,020 |
| 감가상각비 | 436,537 | 3,442,158 | 3,878,695 |
| 무형자산상각비 | 5,514,992 | 1,490,270 | 7,005,262 |
| 사용권자산상각비 | 1,900 | 10,497,885 | 10,499,785 |
| 급여 | 9,916,742 | 28,168,134 | 38,084,876 |
| 복리후생비 | 753,872 | 4,850,278 | 5,604,150 |
| 퇴직급여(*2) | 378,181 | 2,195,702 | 2,573,883 |
| 주식보상비용 | - | (129,560) | (129,560) |
| 용역비 | 15,612,402 | 7,240,906 | 22,853,308 |
| 판매수수료 | 45,809,963 | 22,341,227 | 68,151,190 |
| 임차료 | 90,304 | 2,105,356 | 2,195,660 |
| 세금과공과 | 320,025 | 1,911,722 | 2,231,747 |
| 매출채권손상차손 | - | 1,008,924 | 1,008,924 |
| 기타비용 | 8,287,512 | 32,791,610 | 41,079,122 |
| 합계 | 141,298,564 | 117,914,612 | 259,213,176 |
(*1) 개발비에 배부된 금액을 제외한 금액입니다.
(*2) 확정기여형 퇴직급여, 건설중인자산 대체 등이 제외된 금액입니다.
25. 기타수익 및 기타비용
당분기와 전분기 중 기타수익 및 기타비용의 상세내역은 다음과 같습니다.
| (단위: 천원) | ||
|---|---|---|
| 구분 | 당분기 | 전분기 |
| 기타수익: | ||
| 외환차익 | 69,699 | 78,416 |
| 외화환산이익 | 355,949 | 266,547 |
| 유형자산처분이익 | 18 | 13 |
| 기타유동자산손상차손환입 | 5,481 | - |
| 리스변경차익 | 47,247 | 9,009 |
| 잡이익 | 482,812 | 586,350 |
| 합계 | 961,206 | 940,335 |
| 기타비용: | ||
| 외환차손 | 308,340 | 119,376 |
| 외화환산손실 | 2,229,689 | 83,520 |
| 유형자산처분손실 | 15,261 | 136,702 |
| 무형자산손상차손 | 361,296 | - |
| 기타채권손상차손 | 389,576 | 102,012 |
| 기타유동자산손상차손 | - | 10,299 |
| 리스변경차손 | 9,732 | 11,091 |
| 기부금 | 383,914 | 426,523 |
| 잡손실 | 21,951 | 17,066 |
| 합계 | 3,719,759 | 906,589 |
26. 금융수익 및 금융비용
당분기와 전분기 중 금융수익 및 금융비용의 상세내역은 다음과 같습니다.
| (단위: 천원) | ||
|---|---|---|
| 구분 | 당분기 | 전분기 |
| 금융수익: | ||
| 이자수익 | 358,396 | 516,143 |
| 배당금수익 | 102,000 | 102,000 |
| 파생상품평가이익 | - | 88,651 |
| 당기손익-공정가치측정금융자산 처분이익 | - | 54,884 |
| 당기손익-공정가치측정금융자산 평가이익 | 15,803 | 9,118 |
| 합계 | 476,199 | 770,796 |
| 금융비용: | ||
| 이자비용 | 6,096,921 | 5,764,978 |
| 파생상품평가손실 | - | 127,802 |
| 당기손익-공정가치측정금융자산 평가손실 | 20,406 | 10,316 |
| 합계 | 6,117,327 | 5,903,096 |
27. 법인세비용
법인세비용은 당기법인세비용에서 과거기간 당기법인세에 대하여 당분기에 인식한 조정사항, 일시적차이의 발생과 소멸로 인한 이연법인세비용(수익) 및 당기손익 이외로 인식되는 항목과 관련된 법인세비용(수익)을 조정하여 산출하였습니다.
28. 지배기업지분에 대한 주당손익
(1) 당분기 및 전분기 중 지배기업지분에 대한 기본주당손익의 계산내역은 다음과 같습니다.
| (단위: 원) | ||||||
|---|---|---|---|---|---|---|
| 구분 | 당분기 | 전분기 | ||||
| 기본주당 계속사업이익 |
기본주당 중단사업손실 |
기본주당순이익 | 기본주당 계속사업이익 |
기본주당 중단사업손실 |
기본주당순이익 | |
| 지배기업 소유주 귀속 분기순손익 |
(3,433,895,938) | - | (3,433,895,938) | (2,834,939,138) | 1,434,019 | (2,833,505,119) |
| 가중평균유통보통주식수(*1) | 77,715,446 | 77,715,446 | 77,715,446 | 79,371,937 | 79,371,937 | 79,371,937 |
| 기본주당손익 | (44) | - | (44) | (36) | - | (36) |
(*1) 가중평균유통보통주식수
| (단위: 주) | ||
|---|---|---|
| 구분 | 당분기 | 전분기 |
| 기초 발행보통주식수 | 79,927,080 | 79,927,080 |
| 자기주식 효과 | (2,211,634) | (555,143) |
| 가중평균유통보통주식수 | 77,715,446 | 79,371,937 |
(2) 당분기와 전분기에는 잠재적 보통주의 희석효과가 발생하지 아니하였는 바, 당분기와 전분기의 희석주당손실은 기본주당손실과 동일합니다.
(3) 반희석성 잠재적 보통주
당분기에는 반희석효과로 인하여 희석주당이익 계산시 고려하지 않았으나 향후 희석효과의 발생 가능성이 있는 잠재적 보통주의 내용은 다음과 같습니다.
| 구분 | 잠재적 보통주 | 청구가능기간 |
| 주식선택권 21차 부여분 | 829,110주 | 2021년 3월 30일 ~ 2025년 3월 29일 |
| 주식선택권 22차 부여분 | 508,720주 | 2022년 3월 29일 ~ 2026년 3월 28일 |
| 양도제한조건부주식 | 747,125주 | 2026년 3월 09일 ~ 2026년 3월 20일 |
29. 현금흐름표
(1) 당분기와 전분기 중 영업활동현금흐름의 조정내역 및 영업활동으로 인한 자산부채의 변동은 다음과 같습니다.
① 조정내역
| (단위: 천원) | ||
|---|---|---|
| 구분 | 당분기 | 전분기 |
| 퇴직급여 | 2,839,257 | 2,573,883 |
| 감가상각비 | 4,166,471 | 3,878,695 |
| 무형자산상각비 | 5,084,169 | 7,005,262 |
| 사용권자산상각비 | 9,367,837 | 10,499,785 |
| 외화환산손실 | 2,229,689 | 83,520 |
| 매출채권손상차손 | 251,150 | 1,008,924 |
| 기타채권손상차손 | 389,576 | 102,012 |
| 재고자산폐기손실 | 272,823 | 322,827 |
| 유형자산처분손실 | 15,261 | 136,702 |
| 무형자산손상차손 | 361,296 | - |
| 기타유동자산손상차손 | - | 10,299 |
| 당기손익-공정가치측정금융자산 평가손실 | 20,406 | 10,316 |
| 이자비용 | 6,096,921 | 5,764,978 |
| 주식보상비용 | 10,902 | (129,560) |
| 지분법손실 | 757,806 | - |
| 법인세비용 | (425,301) | (623,288) |
| 파생상품평가손실 | - | 127,802 |
| 리스변경차손 | 9,732 | 11,091 |
| 기타 현금의 유출이 없는 비용등의 가산 | (25,455) | 5,327 |
| 이자수익 | (358,397) | (516,144) |
| 배당금수익 | (102,000) | (102,000) |
| 외화환산이익 | (355,949) | (266,547) |
| 유형자산처분이익 | (18) | (13) |
| 리스변경차익 | (47,247) | (9,009) |
| 기타유동자산손상차손환입 | (5,481) | - |
| 당기손익-공정가치측정금융자산 처분이익 | - | (54,884) |
| 당기손익-공정가치측정금융자산 평가이익 | (15,803) | (9,118) |
| 금융보증수익 | (559,264) | - |
| 재고자산평가손실충당금환입 | 43,913 | (68,728) |
| 파생상품평가이익 | - | (88,651) |
| 기타 현금의 유입이 없는 수익등의 차감 | (421,052) | (404,400) |
| 합계 | 29,601,242 | 29,269,081 |
② 영업활동으로 인한 자산부채의 변동
| (단위: 천원) | ||
|---|---|---|
| 구분 | 당분기 | 전분기 |
| 매출채권의 증감 | (3,540,681) | 4,686,668 |
| 미수금의 증감 | 951,145 | (696,158) |
| 미수수익의 증감 | (158,527) | 376,142 |
| 계약자산의 증감 | (1,109,599) | (3,626,649) |
| 선급금의 증감 | (1,750,960) | (1,452,296) |
| 선급비용의 증감 | (1,565,048) | 2,893,172 |
| 선급부가세의 증감 | 17,266 | 489,995 |
| 반환재고회수권의 증감 | 52,604 | 29,042 |
| 선급법인세의 증감 | (270) | - |
| 미수법인세환급액의 증감 | (2,186) | (9,743) |
| 재고자산의 증감 | 812,592 | 2,401,340 |
| 기타유동자산의 증감 | 51,424 | 23,742 |
| 장기매출채권의 증감 | (764,873) | - |
| 장기선급금의 감소 | 13,250 | - |
| 장기선급비용의 증감 | - | (2,135) |
| 매입채무의 증감 | (1,145,829) | 2,663,359 |
| 미지급금의 증감 | (2,371,393) | (7,658,422) |
| 장기미지급금의 증감 | (26,679) | (28,865) |
| 미지급비용의 증감 | (2,936,737) | (5,204,910) |
| 선수금의 증감 | (4,516,846) | (934,982) |
| 선수수익의 증감 | 1,091,985 | (370,927) |
| 예수금의 증감 | (933,393) | 154,564 |
| 단기예수보증금의 증감 | - | 6,091 |
| 예수보증금의 증감 | - | 20,000 |
| 부가세예수금의 증감 | (20,380) | (566,771) |
| 장기보증금의 증감 | (97,000) | 10,000 |
| 기타유동부채의 증감 | 54,026 | (141,434) |
| 마일리지충당부채의 증감 | 5,297 | 6,234 |
| 복구충당부채의 증감 | (98,010) | (71,040) |
| 확정급여부채의 관계사 전입 | 180,979 | 366,143 |
| 퇴직금의 지급 | (2,246,489) | (1,115,919) |
| 사외적립자산의 지급 | (97,585) | (2,000,000) |
| 책임이행적립금의 증가 | 528,968 | 295,196 |
| 단기계약부채의 증감 | 3,008,418 | (324,936) |
| 합계 | (16,614,531) | (9,783,499) |
(2) 당분기와 전분기 중 현금의 유입과 유출이 없는 중요한 거래는 다음과 같습니다.
① 당분기
| (단위: 천원) | |
|---|---|
| 구분 | 금액 |
| 건설중인 유,무형자산의 본계정대체 | 551,214 |
| 리스계약 체결 및 해지에 따른 사용권자산의 증감 | 9,351 |
| 유형자산 취득 관련 미지급금 증감 | 92,678 |
| 무형자산 취득 관련 미지급금 증감 | (1,114,686) |
| 재고자산에서 유형자산 대체 | 378,992 |
| 장기선급비용의 유동성 대체 | 376 |
| 장기차입금의 유동성대체 | 1,240,112 |
| 보증금의 장기보증금 대체 | 215,004 |
| 예수보증금의 유동성 대체 | 3,532,169 |
| 장기선수수익의 유동성 대체 | 132,253 |
| 단기예수보증금의 예수보증금으로 대체 | 2,355,000 |
| 장단기 현재가치할인차금 및 선수수익의 발생 | 632,906 |
| 무형자산의 취득관련 선급금의 변동 | 397,017 |
| 장기계약부채의 유동성대체 | 308,339 |
② 전분기
| (단위: 천원) | |
|---|---|
| 구분 | 금액 |
| 건설중인 유,무형자산의 본계정대체 | 4,888,439 |
| 리스계약 체결 및 해지에 따른 사용권자산의 증감 | 17,810,204 |
| 유형자산 취득 관련 미지급금 증감 | (3,978,682) |
| 재고자산에서 유형자산 대체 | 367,781 |
| 장기선급비용의 유동성 대체 | 1,854,982 |
| 장기차입금의 유동성대체 | 420,724 |
| 예수보증금의 유동성 대체 | 1,693,059 |
| 장기선수수익의 유동성 대체 | 77,068 |
| 단기예수보증금의 예수보증금으로 대체 | 1,005,000 |
| 장단기 현재가치할인차금 및 선수수익의 발생 | 370,596 |
| 유동성회생채무의 미지급금대체 | 297,188 |
| 장기계약부채의 유동성대체 | 287,281 |
(3) 당분기 및 전분기 중 재무활동에서 생기는 부채의 변동은 다음과 같습니다.
① 당분기
| (단위:천원) | |||||
| 구분 | 기 초 | 현금유입 | 현금유출 | 기타 | 분기말 |
| 단기차입금 | 255,732,591 | 27,200,000 | (25,298,000) | - | 257,634,591 |
| 장기차입금(유동성포함) | 124,818,850 | - | (421,434) | 370,560 | 124,767,976 |
| 사채(유동성 포함) | 34,990,073 | - | - | 5,473 | 34,995,546 |
| 상환전환우선주부채 | - | - | (23,824,123) | 23,824,123 | - |
| 리스부채 | 54,007,364 | - | (36,292,172) | 33,588,323 | 51,303,515 |
| 예수보증금 | 32,421,731 | 1,034,000 | (960,672) | (325,555) | 32,169,504 |
| 합계 | 501,970,609 | 28,234,000 | (86,796,401) | 57,462,924 | 500,871,132 |
② 전분기
| (단위:천원) | |||||
| 구분 | 기초 | 현금유입 | 현금유출 | 기타 | 분기말 |
| 단기차입금 | 214,902,691 | 23,767,000 | (27,874,100) | - | 210,795,591 |
| 장기차입금(유동성 포함) | 126,685,628 | - | (393,259) | 489,089 | 126,781,458 |
| 사채(유동성 포함) | 59,189,761 | - | - | 423,182 | 59,612,943 |
| 상환전환우선주부채 | 14,421,062 | - | - | 573,065 | 14,994,127 |
| 리스부채 | 59,473,014 | - | (9,272,617) | 10,587,873 | 60,788,270 |
| 회생채무 | 472,104 | - | (27,484) | (444,620) | - |
| 합계 | 475,144,260 | 23,767,000 | (37,567,460) | 11,628,589 | 472,972,389 |
30. 영업부문
(1) 부문에 대한 일반정보
| 구분 | 사업내용 |
|---|---|
| 지 주 | 계열사 관리 및 투자, IT서비스 등 |
| 출 판 유 통 및 교 육 | 서적 도매, 보관 및 운송, 도서 및 교육출판물 제조 및 판매, 학습교육, 놀이플랫폼 등 |
| 오 락 | 레저 및 오락 등 |
| 기 타 | 화장품류 및 건강기능식품 판매, 무역업 등 |
(2) 당분기와 전분기 중 연결회사의 산업별 부문 재무현황은 다음과 같습니다.
① 당분기
| (단위: 천원) | ||||||
|---|---|---|---|---|---|---|
| 구분 | 지주 등 | 출판ㆍ유통 | 오락 | 기타 | 연결조정 | 합계 |
| 손익계산서: | ||||||
| 총매출액 | 42,950,963 | 216,197,538 | 5,173,269 | 2,875,699 | (757,806) | 266,439,663 |
| 내부매출액 | (17,399,149) | (236,497) | (384,149) | (1,985,528) | - | (20,005,323) |
| 순매출액 | 25,551,814 | 215,961,041 | 4,789,120 | 890,170 | (757,806) | 246,434,339 |
| 감가상각비 등(*1) | 1,477,733 | 16,728,876 | 846,183 | 40,625 | (474,940) | 18,618,477 |
| 영업이익(손실) | 4,008,008 | (2,926,533) | 811,403 | (778,979) | (787,716) | 326,183 |
| 재무상태표: | ||||||
| 업종별자산(*2) |
434,551,467 | 725,895,826 | 276,826,977 | 6,325,895 | (427,690,782) | 1,015,909,383 |
| 업종별부채 | 136,032,653 | 410,472,884 | 352,335,922 | 20,238,820 | (89,624,030) | 829,456,249 |
(*1) 무형자산상각비와 사용권자산상각비가 포함되어 있습니다.
(*2) 부문자산에 지분법적용 투자지분, 비유동자산 증가액 등을 포함하여 최고영업의사결정자에게 정기적으로 보고하고 있습니다.
② 전분기
| (단위: 천원) | ||||||
|---|---|---|---|---|---|---|
| 구분 | 지주 등 | 출판ㆍ유통 | 오락 | 기타 | 연결조정 | 합계 |
| 손익계산서: | ||||||
| 총매출액 | 52,413,869 | 224,031,440 | 5,103,298 | 1,177,555 | (561,014) | 282,165,148 |
| 내부매출액 | (24,360,320) | (139,364) | (311,487) | (68,009) | - | (24,879,180) |
| 순매출액 | 28,053,549 | 223,892,076 | 4,791,811 | 1,109,546 | (561,014) | 257,285,968 |
| 감가상각비 등(*1) | 1,472,057 | 19,059,411 | 857,542 | 91,073 | (96,341) | 21,383,742 |
| 영업이익(손실) | 8,949,149 | (5,377,874) | 531,788 | (239,305) | (5,790,965) | (1,927,207) |
| 재무상태표: | ||||||
| 업종별자산 | 439,008,490 | 774,467,223 | 305,196,308 | 6,356,410 | (450,024,504) | 1,075,003,927 |
| 업종별부채 | 149,716,957 | 425,520,631 | 362,256,775 | 15,211,736 | (92,572,030) | 860,134,069 |
(*1) 무형자산상각비와 사용권자산상각비가 포함되어 있습니다.
연결회사는 해외귀속 부문수익과 부문자산 및 부문부채가 중요하지 않다고 판단하여지역에 대한 정보는 공시하지 아니하였습니다.
31. 우발채무 및 약정사항
(1) 당분기말 현재 주요 소송관련 내용은 다음과 같습니다.
가. 연결회사가 고소인인 사건
| (단위: 천원) | |||||
|---|---|---|---|---|---|
| 계류법원 | 고소인 | 피고소인 | 사건내용 | 피해금액 | 진행상황 |
| 인천지방법원 | 연결회사 | 김은경 | 형사고소 | 302,014 | 1심 진행중 |
나. 연결회사가 원고인 사건
| (단위: 천원) | |||||
|---|---|---|---|---|---|
| 계류법원 | 원고 | 피고 | 사건내용 | 소송가액 | 진행상황 |
| 중국 상해 민항구 인민법원 |
연결회사 | 송군결, 당풍 | 채권 계약금 및 위약금 청구의 소 | 790,473 | 1심 진행중 |
| 서울중앙지법 | 연결회사 | ㈜한국인삼공사 | 용역비 청구의 소 | 500,000 | 1심 진행중 |
| 의정부지방법원 (고양지원) |
연결회사 | 임명진 | 물품대금 | 168,739 | 1심 진행중 |
| 파주시법원 | 연결회사 | 고경실 | 물품대금 | 1,097 | 1심 진행중 |
| 고양지원 | 연결회사 | 이성길 | 물품대금 | 41,193 | 1심 진행중 |
| 파주시법원 | 연결회사 | 이병옥 | 부당이득금(출판사 과불채권) | 4,945 | 1심 진행중 |
| 파주시법원 | 연결회사 | 임용호 | 물류대행수수료 | 17,352 | 1심 진행중 |
| 파주시법원 | 연결회사 | 정원화 | 물품대금 | 5,246 | 1심 진행중 |
| 파주시법원 | 연결회사 | 플러스비㈜외1 | 물품대금 | 9,105 | 1심 진행중 |
| 파주시법원 | 연결회사 | 임상훈 | 물류대행수수료 | 2,113 | 1심 진행중 |
| 인천지방법원 (부천지원) |
연결회사 | ㈜에듀파크 외1 | 손해배상 청구의 소 | 1,746,142 | 1심 진행중 |
| 합계 | 3,286,405 | ||||
다. 연결회사가 피고인 사건
| (단위: 천원) | |||||
|---|---|---|---|---|---|
| 계류법원 | 원고 | 피고 | 사건내용 | 소송가액 | 진행상황 |
| 서울중앙지법 | ㈜한국인삼공사 | 연결회사 | 위약금청구의 소 | 3,458,862 | 1심 진행중 |
| 서울중앙지법 | 백선기 외 188 | 연결회사 | 손해배상 청구의 소 | 135,500 | 1심 진행중 |
| 의정부지방법원 (고양지원) |
황영순 | 연결회사 | 채무부존재확인 | 3,363 | 1심 진행중 |
| 대구지방법원 (경주지원) |
김나경 외 1명 | 연결회사 | 채무부존재확인 | 5,205 | 1심 진행중 |
| 대전지방법원 | 이지현 | 연결회사 | 채무부존재확인 | 1,530,892 | 1심진행중 |
| 부산지방법원 (동부지원) |
김가영 | 연결회사 | 채무부존재확인 | 1,177,311 | 1심진행중 |
| 합계 | 6,311,133 | ||||
당분기말 현재 법률 자문에 근거하여 연결회사의 경영진은 소송의 결과가 연결회사의 재무상태에 중요한 영향을 주지 않을 것으로 예상하고 있습니다.
(2) 당분기말 현재 금융기관 등과 체결한 주요 약정사항은 다음과 같습니다.
| (단위: 천원) | |||||
|---|---|---|---|---|---|
| 구분 | 금융기관 | 물건또는내용 | 환종 | 약정금액 | 실행금액 |
| 대출약정 | KB국민은행 | 담보대출 | KRW | 5,000,000 | 2,826,640 |
| 대출약정 | KEB하나은행 | 담보대출 | KRW | 16,000,000 | 13,000,000 |
| 대출약정 | DGB대구은행 | 담보대출 | KRW | 10,000,000 | 10,000,000 |
| 대출약정 | DGB대구은행 | 담보대출 | KRW | 4,000,000 | 4,000,000 |
| 대출약정 | KDB산업은행 | 담보대출 | KRW | 10,000,000 | 10,000,000 |
| 대출약정 | 우리은행 | 신용대출 | KRW | 7,000,000 | 7,000,000 |
| 대출약정 | KDB산업은행 | 일반대출약정 | KRW | 35,000,000 | 35,000,000 |
| 대출약정 | KEB하나은행 | 일반대출약정 | KRW | 5,000,000 | 5,000,000 |
| 대출약정 | KB국민은행 | 일반대출약정 | KRW | 20,000,000 | 20,000,000 |
| 한도대출 | KB국민은행 | 일반자금대출(한도) | KRW | 5,000,000 | - |
| 한도대출 | KDB산업은행 | 일반자금대출(한도) | KRW | 5,000,000 | - |
| 한도대출 | KB국민은행 | 일반자금대출(한도) | KRW | 15,000,000 | 3,216,000 |
| 한도대출 | KDB산업은행 | 단기한도대출 | KRW | 9,000,000 | 9,000,000 |
| 대출약정 | KB국민은행 | 기운일반대출 | KRW | 5,000,000 | 5,000,000 |
| 대출약정 | ㈜KEB하나은행 | 기운일반대출 | KRW | 4,000,000 | 4,000,000 |
| 대출약정 | ㈜KEB하나은행 | 기운일반대출 | KRW | 6,000,000 | 6,000,000 |
| 대출약정 | KDB산업은행 | 산업운영대출 | KRW | 18,500,000 | 18,500,000 |
| 대출약정 | KDB산업은행 | 산업운영대출 | KRW | 5,000,000 | 5,000,000 |
| 대출약정 | KDB산업은행 | 산업운영대출 | KRW | 5,000,000 | 5,000,000 |
| 대출약정 | KDB산업은행 | 시설자금대출 | KRW | 19,000,000 | 19,000,000 |
| 대출약정(*1) | 모아저축은행 등 | 담보대출 | KRW | 105,000,000 | 105,000,000 |
| (*1) | 종속기업인 (주)웅진플레이도시 차입을 위한 지배기업의 자금보충약정이 존재하며 관련 약정금액은 1,050억원입니다. |
(3) 당분기말 현재 연결회사의 채무를 위하여 담보제공 및 근질권을 설정한 자산은 다음과 같습니다.
| (단위:천원) | |||||
|---|---|---|---|---|---|
| 담보제공 자산 | 장부금액 | 차입구분 | 차입금액 | 담보설정금액 | 담보권자 |
| 토지, 건물 및 기계장치 (유형자산)(*1) |
109,868,425 | 단기차입금 | 35,000,000 | 46,000,000 | KDB산업은행 |
| 8,216,000 | 21,125,000 | KB국민은행 | |||
| 10,000,000 | 12,000,000 | ㈜KEB하나은행 | |||
| 37,500,000 | 39,000,000 | KDB산업은행 | |||
| 장기차입금 | 19,000,000 | 24,000,000 | KDB산업은행 | ||
| 토지, 건물 및 완성상가 등 신탁자산의 1~2순위 우선수익권 |
217,964,608 |
장기차입금 |
105,000,000 | 126,000,000 | 모아저축은행 등 |
| 보험금청구권 | |||||
| 정기예금 | 50,000 | 매입채무 | 1,004,261 | 50,000 | 북폴리오 |
| (주)웅진씽크빅 보통주 | 167,410,895 | 단기차입금 | 13,000,000 | 19,200,000 | ㈜KEB하나은행 |
| 2,826,640 | 6,000,000 | KB국민은행 | |||
| 10,000,000 | 12,000,000 | DGB대구은행 | |||
| 4,000,000 | 4,800,000 | DGB대구은행 | |||
| 10,000,000 | 12,000,000 | KDB산업은행 | |||
| 무보증 후순위 공모사채 | - | 사채 | 30,000,000 | 450,000 | (유)신보2021제8차유동화전문 |
| (주)웅진씽크빅 보통주(*2) | 5,923,452 | (유동성)교환사채 | 5,000,000 | 5,000,003 | 한국예탁결제원 |
| 합계 | 501,217,380 | 290,546,901 | 327,625,003 | ||
| (*1) | 상기 담보제공 외에 출판도매사업과 관련하여 메가스터디 등의 거래처에 대하여 720,000천원의 근저당이 설정되어 있습니다. |
| (*2) | 지배기업은 웅진 제 62 회 교환사채 발행 관련 교환대상 주식을 사채권자를 수익자로 하여 한국예탁결제원에 신탁하였습니다. |
(4) 당분기말 현재 연결회사는 2021년 3월 31일 글로벌 온라인 교육플랫폼 Udemy와 사업권 계약을 체결하였습니다. 연결회사는 Udemy의 한국 파트너사이며, 한국내Udemy가 제공하는 교육컨텐츠에 대한 사업권을 보유합니다.
(5) 연결회사는 2023년 7월 31일 대만 폭스링크 그룹의 자회사 Studio A Inc.와 ARpedia 제품 공급 계약을 체결하였습니다. Studio A가 보유한 대만, 홍콩, 마카오, 중국의 온오프라인 매장 및 학습시설, B2B 채널 등을 통해 판매 예정입니다.
(6) 당분기말 현재 연결회사는 다음과 같은 기타보증을 제공받고 있습니다.
1) 당분기말 현재 연결회사는 서울보증보험(주)로부터 다음과 같은 보증을 제공받고 있습니다. 지주 등의 영업부문에서는 610백만원의 이행보증 등을 제공받고 있습니다. 도서 및 교육출판 영업부문에서는 서울보증보험(주)로부터 1,334백만원의 이행보증등을 제공받고 있으며, 출판ㆍ유통 영업부문은 1,802백만원의 이행보증 등을 제공받고 있습니다. 또한, 오락 등의 영업부문에서는 서울보증보험(주)로부터 952백만원의 이행보증 등을 제공받고 있으며, 화장품 및 건강기능식품판매 부문에서는 330백만원의 지급보증을 제공받고 있습니다.
2) IT사업부문은 소프트웨어공제조합으로부터 15,403백만원을 한도로 지급보증을 제공받고 있으며, 당분기 중 실행금액은 4,746백만원입니다. 이와 관련하여 소프트웨어공제조합에 대한 출자증권이 소프트웨어공제조합에 담보로 제공되어 있습니다.
(7) 당분기말 현재 연결회사의 보험가입현황은 다음과 같습니다.
| (단위: 천원) | |||
|---|---|---|---|
| 보험종류 | 부보대상 | 부보금액 | 보험회사 |
| 재산종합보험 | 건물 등 | 503,452,142 | DB손해보험 등 |
| 건물배상책임보험 | 건물 | 4,706,000 | |
| 재난배상보험 | 건물 | 1,150,000 | |
| 개인정보보호배상책임보험 | 개인정보 외 | 2,600,000 | |
| 합계 | 511,908,142 | ||
한편, 상기 부보사항 이외에 연결회사는 임직원 가스사고배상책임보험, 화물배상책임보험 및 임원배상책임보험을 가입하고 있으며, 종업원에 대해서는 단체상해보험에가입하고 있습니다.
당분기말 현재 ㈜웅진북센에서 가입한 DB손해보험의 보험증권을 산업은행에 질권설정(질권금액 54,390,000천원)하였습니다.
32. 특수관계자와의 거래
(1) 당분기말과 전기말 현재 연결회사의 특수관계자의 내역은 다음과 같습니다.
| 구분 | 당분기말 | 전기말 |
|---|---|---|
| 관계기업 | (주)렉스필드컨트리클럽 | (주)렉스필드컨트리클럽 |
| (주)배컴 | (주)배컴 | |
| - | (주)웅진휴캄(*1) | |
| (주)구루미(*2) | (주)구루미(*2) | |
| 기타 특수관계자 | (주)웅진생활건강(*3) | (주)웅진생활건강(*3) |
| (주)웅진헬스원(*4) | (주)웅진헬스원(*4) | |
| 기타대주주 | 기타대주주 |
| (*1) | 당분기 중 유상증자 참여로 지배력을 획득하여 관계기업에서 종속기업으로 재분류하였습니다. |
| (*2) | ㈜구루미의 상환전환우선주는 당기손익-공정가치 측정 금융자산으로 계정을 분류하였으나, 연결회사가 피투자회사에 대하여 이사 선임권을 보유하고 있어 유의적인 영향력을 행사할 수 있으므로 특수관계자에 포함하여 관계기업으로 구분하였습니다. |
| (*3) | 주요 경영진이 지배하고 있는 회사로, 연결회사는 기타 특수관계자로 분류하였습니다. |
| (*4) | (주)웅진생활건강이 설립한 종속기업(100%)으로, 연결회사는 기타특수관계자로 분류하였습니다. |
(2) 당분기와 전분기 중 특수관계자와의 매출, 매입 등 주요 거래내역은 다음과 같습니다.
① 매출 등
| (단위: 천원) | |||
|---|---|---|---|
| 특수관계 구분 | 특수관계자명 | 당분기(*1) | 전분기(*1) |
| 관계기업 | (주)렉스필드컨트리클럽 | 46,314 | 57,261 |
| (주)배컴 | 17,776 | 16,385 | |
| (주)웅진휴캄 | - | 56,497 | |
| 기타 특수관계자 | (주)웅진생활건강(*2) | - | - |
| (주)웅진헬스원 | 135,735 | 124,050 | |
| 합계 | 199,825 | 254,193 | |
| (*1) | 해당 특수관계자에 대한 매출에는 계약자산 및 계약부채 인식에 따른 수익 금액 및 그룹 브랜드로열티 수익등 이 포함되어있습니다. |
| (*2) | 기타특수관계기업 (주)웅진생활건강의 경우 대금회수가능성이 낮다고 판단하였으며, 수익을 인식하지 않은 금액은 당분기 10,434천원(전분기 9,975천원)입니다. |
② 매입 등
| (단위: 천원) | |||
|---|---|---|---|
| 특수관계 구분 | 특수관계자명 | 당분기 | 전분기 |
| 관계기업 | (주)렉스필드컨트리클럽 | 330,505 | 327,329 |
| (주)웅진휴캄 | - | 257,624 | |
| (주)구루미 | 56,745 | 32,930 | |
| 기타 특수관계자 | (주)웅진생활건강 | 29,375 | - |
| (주)웅진헬스원 | 367,720 | 446,514 | |
| 합계 | 784,345 | 1,064,397 | |
(3) 당분기와 전분기 중 특수관계자에 대한 자금거래는 없습니다.
(4) 당분기말과 전기말 현재 특수관계자에 대한 주요 채권ㆍ채무내역은 다음과 같습니다.
① 당분기말
| (단위: 천원) | ||||
|---|---|---|---|---|
| 특수관계 구분 | 특수관계자명 | 채권 | 채무 | |
| 매출채권 | 기타채권(*2) | 기타채무 | ||
| 관계기업 | (주)렉스필드컨트리클럽 | 36,456 | 4,300,000 | 52,217,031 |
| (주)배컴 | 6,387 | - | - | |
| 기타 특수관계자 | (주)웅진생활건강(*1) | 2,148,581 | 281,641 | 32,313 |
| (주)웅진헬스원 | 419,823 | - | 143,148 | |
| 합계 | 2,611,247 | 4,581,641 | 52,392,492 | |
| (*1) | 당분기말 현재 매출채권및기타채권에 대하여 2,430,222천원의 대손충당금을 설정하고 있으며, 당분기 중 인식한 금액은 1,198천원입니다. |
| (*2) | 기타채권에는 미수금, 보증금, 시설이용권 등이 포함되어 있습니다. |
② 전기말
| (단위: 천원) | ||||
|---|---|---|---|---|
| 특수관계 구분 | 특수관계자명 | 채권 | 채무 | |
| 매출채권 | 기타채권(*2) | 기타채무 | ||
| 관계기업 | (주)렉스필드컨트리클럽 | 17,893 | 4,300,000 | 51,896,809 |
| (주)웅진휴캄 | 258,236 | 966,982 | 78,644 | |
| (주)배컴 | 8,917 | - | - | |
| 기타 특수관계자 | (주)웅진생활건강(*1) | 2,148,581 | 280,598 | - |
| (주)웅진헬스원 | 356,943 | - | 11,032 | |
| 합계 | 2,790,570 | 5,547,580 | 51,986,485 | |
| (*1) | 전기말 현재 매출채권및기타채권에 대하여 2,429,179천원의 대손충당금을 설정하고 있으며, 전기 중 인식한 금액은 2,084천원입니다. |
| (*2) | 기타채권에는 미수금, 보증금, 시설이용권 등이 포함되어 있습니다. |
(5) 연결회사는 기업 활동의 계획ㆍ운영ㆍ통제에 대하여 중요한 권한과 책임을 가진 등기임원, 비등기임원, 내부감사 책임자 및 각 사업부문장 등을 주요 경영진으로 판단하였으며, 당분기와 전분기 중 주요 경영진에 대한 보상을 위해 지급한 금액은 다음과 같습니다.
| (단위: 천원) | ||
|---|---|---|
| 분류 | 당분기 | 전분기 |
| 단기급여(*1) | 2,680,719 | 2,628,809 |
| 퇴직급여(*2) | 359,706 | 1,237,179 |
| 주식기준보상(*3) | 111,592 | - |
| 합계 | 3,152,017 | 3,865,988 |
| (*1) | 단기급여는 현직 임원에 대한 급여, 사회보장분담금, 유급연차휴가, 상여금(보고기간 종료일로부터 12개월 이내에 지급될 수 있는 것에 한함) 및 비화폐성급여(예: 의료급여 등) 등을 포함하고 있습니다. |
| (*2) | 등기임원 및 미등기임원에 대한 퇴직급여입니다. |
| (*3) | 임원에게 부여한 주식선택권 및 양도제한조건부주식(RSU)에 대한 보상비용입니다. |
(6) 당분기말 현재 연결회사가 특수관계자 등을 위하여 제공하고 있는 보증의 내역은 존재하지 않습니다.
(7) 당분기말 현재 종속기업주식으로 분류된 (주)웅진플레이도시의 채무에는 연결회사의 주요 경영진으로부터의 차입금 70,906,780천원 및 미지급이자 18,324,587천원
(전기말은 차입금 70,906,780천원 및 미지급이자 18,284,980천원)이 포함되어 있습니다. 당분기 중 인식한 이자비용은 39,607천원(전분기 39,607천원)입니다.
(8) 당분기말 현재 연결회사는 특수관계자인 ㈜구루미가 발행한 상환전환우선주를 당기손익-공정가치 측정 금융자산으로 계정을 분류하였으며, 관련 약정사항은 다음과 같습니다(주석 7 참조).
|
구분 |
내용 |
| 발행회사 | ㈜구루미 |
|
종류 |
상환전환우선주 |
|
취득금액 |
2,000,030천원 (21,996주, 주당 발행가액: 90,927원) |
|
취득일 |
2022년 5월 11일 |
|
만기일 |
2032년 5월 10일(10년) |
|
의결권에 관한 사항 |
1주당 1개 의결권으로 보통주와 동일 |
|
존속기간 |
대상주식 발행일 후 10년이 경과한 때 |
|
배당에 관한 사항 |
대상주식은 참가적, 누적적 우선주로 당사는 대상주식을 보유하는 동안 배당가능이익이 있는 경우 액면가액 기준 최저연 1%에 해당하는 금액을 누적적으로 우선 배당받게 되고, 보통주의 배당률이 우선주의 배당률을 초과할 경우에는 보통주와 동일한 배당률로 참가하여 배당함. |
|
상환권 |
납입일로부터 3년이 경과한 날부터 청구가능(상환보장수익률 연복리 3.0%) |
|
전환권 |
최초 발행일 익일부터 존속기간 만료일 전일까지 보통주로 1:1 비율 전환 가능 |
(9) 당분기말과 전기말 현재 임직원에 대한 대여금 내역은 다음과 같습니다.
| (단위: 천원) | |||
|---|---|---|---|
| 구분 | 거래내용 | 당분기말 | 전기말 |
| 장단기대여금 | 주택자금대출 등 | 1,809,992 | 1,821,107 |
33. 위험관리
(1) 금융위험관리
연결회사의 위험관리활동은 주로 재무적 성과에 영향을 미치는 신용위험, 유동성위험, 시장위험 등의 잠재적 위험을 식별하여 발생가능한 위험을 허용가능한 수준으로 감소, 제거 및 회피함으로써, 안정적이고 지속적인 경영성과를 창출할 수 있도록 지원하고, 동시에 재무구조 개선 및 자금운영의 효율성 제고를 통해 금융비용을 절감함으로써 회사경쟁력 제고에 기여하는데 그 목적이 있습니다.
위험관리 체계를 구축하고 시행하기 위하여, 연결회사는 전사적인 수준의 위험관리정책을 수립하고 있으며, 내부 관리자의 통제 및 검토를 엄격히 수행하여 위험관리정책과 절차를 준수하고 있습니다.
1) 신용위험
연결회사는 금융상품의 거래상대방이 의무를 이행하지 않아 연결회사에 재무손실을 입힐 신용위험에 노출되어 있습니다. 연결회사의 경영진은 신용위험을 관리하기 위하여 신용도가 일정 수준 이상인 거래처와 거래하고 있으며, 금융자산의 신용보강을 위한 정책과 절차를 마련하여 운영하고 있습니다. 연결회사는 신규 거래처와 계약시 공개된 재무정보와 신용평가기관에 의하여 제공된 정보 등을 이용하여 거래처의 신용도를 평가하고 이를 근거로 신용거래한도를 결정하고 있으며, 담보 또는 지급보증을 제공받고 있습니다. 또한, 연결회사는 주기적으로 거래처의 신용도를 재평가하여 신용거래한도를 재검토하고 담보수준을 재조정하고 있으며, 회수가 지연되는 금융자산에 대하여는 분기 단위로 회수지연 현황 및 회수대책이 보고되고 있으며 지연사유에 따라 적절한 조치를 취하고 있습니다.
한편, 연결회사의 경영진은 신용등급이 우수한 금융기관과 거래하고 있으므로 금융기관으로부터의 신용위험이 연결회사에 미치는 영향은 제한적이라고 판단하고 있습니다.
상각후원가측정금융자산 및 당기손익-공정가치측정금융자산의 신용위험 최대노출액은 장부금액과 유사하며, 지급보증으로 인한 신용위험의 최대노출액은 105,000백만원(종속기업의 여신에 대해 금융기관에 제공한 지급보증)입니다.
당분기말과 전기말 현재 금융자산의 해외 비중은 중요하지 않으므로 지역별 신용위험에 대한 최대 노출정도에 대한 정보는 공시하지 아니하였습니다.
2) 유동성위험
연결회사는 현금 등 금융자산을 인도하여 결제하는 금융부채와 관련된 의무를 충족하는 데 어려움을 겪게 될 유동성위험에 노출되어 있습니다. 연결회사는 유동성위험을 관리하기 위하여 단기 및 중장기 자금관리계획을 수립하고 현금유출예산과 실제 현금유출액을 지속적으로 분석ㆍ검토하여 금융부채와 금융자산의 만기구조를 대응시키고 있습니다. 연결회사의 경영진은 영업활동현금흐름과 금융자산의 현금유입으로 금융부채를 상환가능하다고 판단하고 있습니다.
3) 시장위험
시장위험은 시장가격의 변동으로 인하여 금융상품의 공정가치가 변동될 위험입니다.시장위험은 이자율위험, 환위험 및 기타 가격위험 등으로 구성됩니다.
① 이자율위험
연결회사는 금융상품과 관련하여 이자율변동위험에 노출되어 있습니다. 연결회사는 내부적으로 이자율 1% 변동을 기준으로 이자율위험을 측정하고 있으며, 상기의 변동비율은 합리적으로 발생가능한 이자율 변동위험에 대한 경영진의 평가를 반영하고있습니다.
② 환위험
연결회사는 제품 수출 및 원재료 수입 거래와 관련하여 USD 등의 환율변동위험에 노출되어 있습니다. 연결회사는 내부적으로 원화 환율 변동에 대한 환위험을 정기적으로 측정하고 있습니다.
③ 기타 가격위험
연결회사의 기타 가격과 관련한 위험은 제한적입니다.
(2) 자본위험관리
연결회사의 자본관리는 계속기업으로서의 존속능력을 유지하는 한편, 자본조달비용을 최소화하여 주주이익을 극대화하는 것을 그 목적으로 하고 있습니다. 연결회사의 경영진은 자본구조를 주기적으로 검토하고 있습니다.
당분기말과 전기말 현재 부채비율, 순차입금비율은 다음과 같습니다.
| (단위: 천원) | ||
|---|---|---|
| 구분 | 당분기말 | 전기말 |
| 부채(A) | 829,486,413 | 835,453,231 |
| 자본(B) | 186,453,134 | 191,624,801 |
| 부채비율(A/B) | 445% | 436% |
4. 재무제표
4-1. 재무상태표
|
재무상태표 |
|
제 42 기 1분기말 2024.03.31 현재 |
|
제 41 기말 2023.12.31 현재 |
|
(단위 : 원) |
|
제 42 기 1분기말 |
제 41 기말 |
|
|---|---|---|
|
자산 |
||
|
유동자산 |
38,570,126,884 |
34,829,084,984 |
|
현금및현금성자산 |
8,928,403,412 |
12,354,957,452 |
|
기타유동금융자산 |
98,590,900 |
0 |
|
매출채권및기타채권 |
20,773,075,274 |
15,110,196,145 |
|
계약자산 |
4,227,111,722 |
3,117,513,126 |
|
당기법인세자산 |
10,261,517 |
323,029,864 |
|
기타유동자산 |
808,951,384 |
1,392,320,524 |
|
재고자산 |
3,723,732,675 |
2,531,067,873 |
|
비유동자산 |
392,247,431,072 |
392,198,635,721 |
|
장기매출채권및기타채권 |
47,952,106,651 |
47,643,728,509 |
|
기타비유동금융자산 |
2,358,640,122 |
2,351,241,597 |
|
기타비유동자산 |
27,000,000 |
27,000,000 |
|
종속관계기업투자주식 |
314,135,494,203 |
314,363,734,037 |
|
유형자산 |
1,653,074,207 |
1,730,509,180 |
|
무형자산 |
5,456,269,380 |
5,539,293,648 |
|
사용권자산 |
10,900,638,489 |
11,157,677,325 |
|
이연법인세자산 |
9,764,208,020 |
9,385,451,425 |
|
자산총계 |
430,817,557,956 |
427,027,720,705 |
|
부채 |
||
|
유동부채 |
108,363,736,946 |
107,877,151,873 |
|
매입채무및기타채무 |
10,431,263,293 |
12,049,069,477 |
|
기타유동금융부채 |
1,129,322,762 |
1,129,322,762 |
|
단기계약부채 |
9,063,075,534 |
5,622,707,958 |
|
단기차입금 |
44,000,000,000 |
46,000,000,000 |
|
유동성장기차입금 |
1,752,757,430 |
1,725,739,256 |
|
유동성사채 |
33,773,334,435 |
33,650,029,069 |
|
당기법인세부채 |
513,856 |
0 |
|
유동성충당부채 |
95,426,058 |
95,426,058 |
|
기타 유동부채 |
2,324,326,217 |
2,117,852,782 |
|
유동성리스부채 |
5,793,717,361 |
5,487,004,511 |
|
비유동부채 |
26,426,854,043 |
27,260,243,996 |
|
장기매입채무및기타장기채무 |
298,138,287 |
372,810,287 |
|
장기계약부채 |
11,364,283,118 |
11,672,622,524 |
|
장기차입금 |
1,073,882,764 |
1,522,335,090 |
|
확정급여부채 |
5,641,552,433 |
5,121,790,250 |
|
기타 비유동 부채 |
107,404,705 |
103,153,393 |
|
충당부채 |
516,920,856 |
516,920,856 |
|
장기리스부채 |
7,424,671,880 |
7,950,611,596 |
|
부채총계 |
134,790,590,989 |
135,137,395,869 |
|
자본 |
||
|
자본금 |
42,213,540,000 |
42,213,540,000 |
|
자본잉여금 |
122,375,495,672 |
121,386,365,592 |
|
기타자본구성요소 |
(1,771,496,523) |
(1,879,580,607) |
|
이익잉여금 |
133,209,427,818 |
130,169,999,851 |
|
자본총계 |
296,026,966,967 |
291,890,324,836 |
|
부 채 및 자 본 총 계 |
430,817,557,956 |
427,027,720,705 |
4-2. 포괄손익계산서
|
포괄손익계산서 |
|
제 42 기 1분기 2024.01.01 부터 2024.03.31 까지 |
|
제 41 기 1분기 2023.01.01 부터 2023.03.31 까지 |
|
(단위 : 원) |
|
제 42 기 1분기 |
제 41 기 1분기 |
|||
|---|---|---|---|---|
|
3개월 |
누적 |
3개월 |
누적 |
|
|
매출액 |
39,733,574,301 |
39,733,574,301 |
49,242,187,754 |
49,242,187,754 |
|
매출원가 |
26,209,848,542 |
26,209,848,542 |
33,226,079,688 |
33,226,079,688 |
|
매출총이익 |
13,523,725,759 |
13,523,725,759 |
16,016,108,066 |
16,016,108,066 |
|
판매비와관리비 |
9,550,466,402 |
9,550,466,402 |
7,259,580,315 |
7,259,580,315 |
|
영업이익 |
3,973,259,357 |
3,973,259,357 |
8,756,527,751 |
8,756,527,751 |
|
기타수익 |
12,088,533 |
12,088,533 |
387,053,249 |
387,053,249 |
|
기타비용 |
176,966,448 |
176,966,448 |
221,475,372 |
221,475,372 |
|
금융수익 |
165,505,433 |
165,505,433 |
201,686,749 |
201,686,749 |
|
금융비용 |
1,259,565,729 |
1,259,565,729 |
1,632,046,299 |
1,632,046,299 |
|
법인세비용차감전계속사업순손실 |
2,714,321,146 |
2,714,321,146 |
7,491,746,078 |
7,491,746,078 |
|
계속영업법인세비용 |
(170,079,086) |
(170,079,086) |
108,370,209 |
108,370,209 |
|
분기순이익(손실) |
2,884,400,232 |
2,884,400,232 |
7,383,375,869 |
7,383,375,869 |
|
기타포괄손익 |
155,027,735 |
155,027,735 |
(299,812,549) |
(299,812,549) |
|
후속적으로 당기손익으로 재분류되지 않는 포괄손익 |
155,027,735 |
155,027,735 |
(299,812,549) |
(299,812,549) |
|
순확정급여부채의 재측정요소 |
155,027,735 |
155,027,735 |
(299,812,549) |
(299,812,549) |
|
총포괄이익(손실) |
3,039,427,967 |
3,039,427,967 |
7,083,563,320 |
7,083,563,320 |
|
주당손익 |
||||
|
기본및희석주당손실 (단위 : 원) |
37 |
37 |
93 |
93 |
4-3. 자본변동표
|
자본변동표 |
|
제 42 기 1분기 2024.01.01 부터 2024.03.31 까지 |
|
제 41 기 1분기 2023.01.01 부터 2023.03.31 까지 |
|
(단위 : 원) |
|
자본 |
|||||
|---|---|---|---|---|---|
|
자본금 |
자본잉여금 |
기타자본구성요소 |
이익잉여금 |
자본 합계 |
|
|
2023.01.01 (기초자본) |
42,213,540,000 |
121,386,365,592 |
61,150,849 |
116,821,851,718 |
280,482,908,159 |
|
총포괄이익 |
|||||
|
분기순이익(손실) |
0 |
0 |
0 |
7,383,375,869 |
7,383,375,869 |
|
확정급여제도의 재측정요소 |
0 |
0 |
0 |
(299,812,549) |
(299,812,549) |
|
자본에 직접 반영된 소유주와의 거래 등: |
|||||
|
자기주식 취득 |
0 |
0 |
(381,508,471) |
0 |
(381,508,471) |
|
주식보상원가의 인식 |
0 |
0 |
0 |
0 |
0 |
|
종속기업지분변동 |
0 |
0 |
0 |
0 |
0 |
|
2023.03.31 (기말자본) |
42,213,540,000 |
121,386,365,592 |
(320,357,622) |
123,905,415,038 |
287,184,963,008 |
|
2024.01.01 (기초자본) |
42,213,540,000 |
121,386,365,592 |
(1,879,580,607) |
130,169,999,851 |
291,890,324,836 |
|
총포괄이익 |
|||||
|
분기순이익(손실) |
0 |
0 |
0 |
2,884,400,232 |
2,884,400,232 |
|
확정급여제도의 재측정요소 |
0 |
0 |
0 |
155,027,735 |
155,027,735 |
|
자본에 직접 반영된 소유주와의 거래 등: |
|||||
|
자기주식 취득 |
0 |
0 |
0 |
0 |
0 |
|
주식보상원가의 인식 |
0 |
0 |
108,084,084 |
0 |
108,084,084 |
|
종속기업지분변동 |
0 |
989,130,080 |
0 |
0 |
989,130,080 |
|
2024.03.31 (기말자본) |
42,213,540,000 |
122,375,495,672 |
(1,771,496,523) |
133,209,427,818 |
296,026,966,967 |
4-4. 현금흐름표
|
현금흐름표 |
|
제 42 기 1분기 2024.01.01 부터 2024.03.31 까지 |
|
제 41 기 1분기 2023.01.01 부터 2023.03.31 까지 |
|
(단위 : 원) |
|
제 42 기 1분기 |
제 41 기 1분기 |
|
|---|---|---|
|
영업활동으로 인한 현금흐름 |
3,358,569,321 |
2,447,088,146 |
|
분기순이익 |
2,884,400,232 |
7,383,375,869 |
|
조정 |
3,356,156,817 |
(1,534,289,922) |
|
영업활동으로 인한 자산 부채의 변동 |
(2,775,599,003) |
(3,358,886,109) |
|
법인세의 납부 |
(106,388,725) |
(43,111,692) |
|
투자활동으로 인한 현금흐름 |
(2,091,269,742) |
4,779,749,087 |
|
단기금융상품의 감소 |
0 |
4,959,657,535 |
|
금융기관예치금의 감소 |
0 |
51,575,311 |
|
단기대여금의 회수 |
0 |
31,585,720 |
|
장기대여금의 회수 |
0 |
7,081,425 |
|
보증금의 회수 |
9,000,000 |
0 |
|
장기보증금의 회수 |
5,000,000 |
0 |
|
이자의 수취 |
48,597,867 |
88,003,719 |
|
배당금의 수취 |
102,000,000 |
102,000,000 |
|
단기대여금의 증가 |
(500,000,000) |
0 |
|
종속기업주식의 취득 |
(2,100,000,000) |
0 |
|
단기보증금의 증가 |
(17,000,000) |
(5,000,000) |
|
장기보증금의 증가 |
0 |
(57,000,000) |
|
유형자산의 취득 |
(21,534,086) |
(274,215,137) |
|
무형자산의 취득 |
(14,202,920) |
(123,939,486) |
|
합병으로 인한 현금의 증가 |
396,869,397 |
0 |
|
재무활동으로 인한 현금흐름 |
(4,693,853,619) |
(5,265,465,463) |
|
이자의 지급 |
(1,017,796,305) |
(922,304,422) |
|
예수보증금의 감소 |
(74,672,000) |
0 |
|
회생채무의 상환 |
0 |
(27,484,044) |
|
단기차입금의 차입 |
4,000,000,000 |
0 |
|
단기차입금의 상환 |
(6,000,000,000) |
(2,500,000,000) |
|
유동성장기차입금의 상환 |
(421,434,152) |
(393,258,504) |
|
유동성리스부채의 상환 |
(1,179,951,162) |
(1,040,910,022) |
|
자기주식의 취득 |
0 |
(381,508,471) |
|
현금및현금성자산의 증감 |
(3,426,554,040) |
1,961,371,770 |
|
기초현금및현금성자산 |
12,354,957,452 |
6,856,396,346 |
|
기말현금및현금성자산 |
8,928,403,412 |
8,817,768,116 |
5. 재무제표 주석
| 제42기 1분기 2024년 1월 1일부터 2024년 3월 31까지 |
| 제41기 1분기 2023년 1월 1일부터 2023년 3월 31까지 |
| 주식회사 웅진 |
1. 회사의 개요
주식회사 웅진(이하 "당사"라 함)은 도서 및 교육출판물 제조ㆍ판매업 등을 주요 목적사업으로 하여 1983년 3월 21일자로 설립되어 1994년 11월 5일자에 한국거래소가 개설하는 유가증권시장에 주식을 상장하였습니다.
한편, 당사는 2007년 5월 1일자로 상호를 주식회사 웅진씽크빅에서 주식회사 웅진홀딩스로 변경하고, 동일자로 투자사업부문과 교육문화사업부문 등을 분리하여 당사를존속법인으로 하고 주식회사 웅진씽크빅을 신설법인으로 하는 인적분할을 실시하였으며, 분할 이후 당사는 투자사업, IT사업, 도소매업 등을 영위하고 있습니다. 또한, 2015년 3월 27일자로 상호를 주식회사 웅진홀딩스에서 주식회사 웅진으로 변경하였습니다.
당사는 2012년 9월 26일자로 회생절차개시 결정이후 회생채무에 대한 변제재원마련을 위하여 코웨이(주) 지분전량, 웅진식품(주) 지분전량, 웅진케미칼(주) 지분전량을 매각하였습니다. 당사는 채무자회생 및 파산에 관한 법률 제283조 제1항이 정한 회생절차종결의 요건을 구비하여 서울중앙지방법원으로부터 2014년 2월 11일자로 회생절차종결 결정을 받았습니다.
당분기말 현재 당사의 주요 주주현황은 다음과 같습니다.
| (단위: 천원) | |||
|---|---|---|---|
| 주주명 | 소유주식수(주) | 지분율(%) | 금액 |
| 윤새봄 | 13,025,460 | 16.30 | 6,512,730 |
| 윤형덕 | 10,292,907 | 12.88 | 5,146,454 |
| 자기주식 | 2,211,634 | 2.77 | 1,105,817 |
| 기타 | 54,397,079 | 68.06 | 27,198,539 |
| 자기주식의 이익소각(*1) | - | - | 2,250,000 |
| 합계 | 79,927,080 | 100.00 | 42,213,540 |
| (*1) | 당분기말 현재 자본금을 액면금액으로 나눈 주식수와 발행한 주식의 총수와의 차이 4,500,000주는 자기주식의 이익소각으로 인한 차이입니다. |
2. 중요한 회계정책
2.1 재무제표 작성기준
당사의 2024년 3월 31일로 종료하는 3개월 보고기간에 대한 요약분기재무제표는 기업회계기준서 제1034호 '중간재무보고'에 따라 작성되었습니다. 이 중간재무제표는 연차재무제표에 기재되는 사항이 모두 포함되지 않았으므로 전기말 연차재무제표와 함께 이해해야 합니다.
2.1.1 제ㆍ개정된 기준서의 내용
1) 당사가 채택한 제ㆍ개정 기준서 및 해석서
당사는 2024년 1월 1일로 개시하는 회계기간부터 다음의 제ㆍ개정 기준서 및 해석서를 신규로 적용하였습니다.
(1) 기업회계기준서 제1001호 '재무제표 표시' 개정 - 부채의 유동/비유동 분류, 약정사항이 있는 비유동부채
보고기간말 현재 존재하는 실질적인 권리에 따라 유동 또는 비유동으로 분류되며, 채의 결제를 연기할 수 있는 권리의 행사가능성이나 경영진의 기대는 고려하지 않습니다. 또한, 부채의 결제에 자기지분상품의 이전도 포함되나, 복합금융상품에서 자기지분상품으로 결제하는 옵션이 지분상품의 정의를 충족하여 부채와 분리하여 인식된 경우는 제외됩니다. 또한, 기업이 보고기간말 후에 준수해야 하는 약정은 보고기간말에 해당 부채의 분류에 영향을 미치지 않으며, 보고기간 이후 12개월 이내 약정사항을 준수해야 하는 부채가 보고기간말 현재 비유동부채로 분류된 경우 보고기간 이후 12개월 이내 부채가 상환될 수 있는 위험에 관한 정보를 공시해야 합니다. 해당 기준서의 개정이 재무제표에 미치는 중요한 영향은 없습니다.
(2) 기업회계기준서 제1007호 '현금흐름표', 기업회계기준서 제1107호 '금융상품: 공시' 개정 - 공급자금융약정에 대한 정보 공시
공급자금융약정을 적용하는 경우, 재무제표이용자가 공급자금융약정이 기업의 부채와 현금흐름 그리고 유동성위험 익스포저에 미치는 영향을 평가할 수 있도록 공급자금융약정에 대한 정보를 공시해야 합니다. 이 개정내용을 최초로 적용하는 회계연도 내 중간보고기간에는 해당 내용을 공시할 필요가 없다는 경과규정에 따라 중간재무제표에 미치는 영향이 없습니다.
(3) 기업회계기준서 제1116호 '리스' 개정 - 판매후리스에서 생기는 리스부채
판매후리스에서 생기는 리스부채를 후속적으로 측정할 때 판매자-리스이용자가 보유하는 사용권 관련 손익을 인식하지 않는 방식으로 리스료나 수정리스료를 산정합니다. 해당 기준서의 제정이 재무제표에 미치는 중요한 영향은 없습니다.
(4) 기업회계기준서 제1001호 '재무제표 표시' 개정 - '가상자산 공시'
가상자산을 보유하는 경우, 가상자산을 고객을 대신하여 보유하는 경우, 가상자산을 발행한 경우의 추가 공시사항을 규정하고 있습니다. 해당 기준서의 개정이 재무제표에 미치는 중요한 영향은 없습니다.
2.1.2 당사가 적용하지 않은 제ㆍ개정 기준서 및 해석서
제정 또는 공표되었으나 시행일이 도래하지 않아 적용하지 아니한 제ㆍ개정 기준서 및 해석서는 다음과 같습니다.
(1) 기업회계기준서 제1021호 '환율변동효과'와 기업회계기준서 제1101호 '한국채택국제회계기준의 최초채택' 개정 - 교환가능성 결여
통화의 교환가능성을 평가하고 다른 통화와 교환이 가능하지 않다면 현물환율을 추정하며 관련 정보를 공시하도록 하고 있습니다. 동 개정사항은 2025 년 1 월 1 일 이후 시작하는 회계연도부터 적용되며, 조기적용이 허용됩니다. 해당 기준서의 개정이 재무제표에 미치는 중요한 영향은 없습니다.
2.2 법인세비용
중간기간의 법인세비용은 전체 회계연도에 대해서 예상되는 최선의 가중평균연간법인세율, 즉 추정평균연간유효법인세율을 중간기간의 세전이익에 적용하여 계산합니다.
3. 중요한 회계추정 및 가정
당사는 미래에 대하여 추정 및 가정을 하고 있습니다. 추정 및 가정은 지속적으로 평가되며, 과거 경험과 현재의 상황에서 합리적으로 예측가능한 미래의 사건과 같은 다른 요소들을 고려하여 이루어집니다. 이러한 회계추정은 실제 결과와 다를 수도 있습니다.
요약분기재무제표 작성시 사용된 중요한 회계추정 및 가정은 법인세비용을 결정하는데 사용된 추정의 방법을 제외하고는 전기 재무제표 작성에 적용된 회계추정 및 가정과 동일합니다.
4. 현금및현금성자산
당분기말과 전기말 현재 현금및현금성자산의 내역은 다음과 같습니다.
| (단위: 천원) | ||
|---|---|---|
| 구분 | 당분기말 | 전기말 |
| 요구불예금 | 8,928,403 | 12,354,957 |
5. 사용이 제한된 금융상품
당분기말과 전기말 현재 사용이 제한되어 있는 금융상품의 내역은 다음과 같습니다.
| (단위: 천원) | |||
|---|---|---|---|
| 구분 | 당분기말 | 전기말 | 사용제한내용 |
| 현금및현금성자산 | 1,720,274 | 1,720,274 | 질권설정 |
| 장기금융기관예치금 | 9,575 |
9,575 | 당좌개설보증금 |
| 상각후원가측정금융자산(*1) | - | - | 근질권설정 |
| 합계 | 1,729,849 | 1,729,849 | |
| (*1) | 2021년 중 P-CBO 관련 후순위채권 450백만원을 매입하였으며, 전액 손상 인식하였습니다.(주석 7, 16참조) |
6. 매출채권및기타채권
(1) 당분기말와 전기말 매출채권및기타채권의 상세내역은 다음과 같습니다.
① 당분기말
| (단위: 천원) | |||||||
| 구분 | 매출채권 | 미수금 | 미수수익 | 대여금 | 보증금 | 금융기관예치금 | 합계 |
| 총장부금액 | 25,845,510 | 69,229,847 | 1,862,861 | 11,100,000 | 134,820 | - | 108,173,038 |
| 차감: 손상차손누계액 | (7,405,226) | (68,656,739) | (1,837,998) | (9,500,000) | - | - | (87,399,963) |
| 유동자산 계 | 18,440,284 | 573,108 | 24,863 | 1,600,000 | 134,820 | - | 20,773,075 |
| 총장부금액 | - | - | 1,165,903 | 45,500,000 | 3,445,713 | 9,575 | 50,121,191 |
| 차감: 손상차손누계액 | - | - | (369,084) | (1,800,000) | - | - | (2,169,084) |
| 비유동자산 계 | - | - | 796,819 | 43,700,000 | 3,445,713 | 9,575 | 47,952,107 |
② 전기말
| (단위: 천원) | |||||||
| 구분 | 매출채권 | 미수금 | 미수수익 | 대여금 | 보증금 | 금융기관예치금 | 합계 |
| 총장부금액 | 21,897,519 | 68,673,658 | 2,015,881 | 9,500,000 | 117,820 | - | 102,204,878 |
| 차감: 손상차손누계액 | (7,106,956) | (68,649,728) | (1,837,998) | (9,500,000) | - | - | (87,094,682) |
| 유동자산 계 | 14,790,563 | 23,930 | 177,883 | - | 117,820 | - | 15,110,196 |
| 총장부금액 | - | - | 852,525 | 45,500,000 | 3,450,713 | 9,575 | 49,812,813 |
| 차감: 손상차손누계액 | - | - | (369,084) | (1,800,000) | - | - | (2,169,084) |
| 비유동자산 계 | - | - | 483,441 | 43,700,000 | 3,450,713 | 9,575 | 47,643,729 |
7. 금융상품의 구분 및 공정가치
(1) 당분기말과 전기말 현재 범주별 금융상품의 내역은 다음과 같습니다.
① 당분기말
| (단위: 천원) | |||||
|---|---|---|---|---|---|
| 구분 | 당기손익-공정가치측정금융자산 | 상각후원가측정 금융자산 |
당기손익-공정가치측정금융부채 | 상각후원가측정 금융부채 |
리스부채 |
| <자산> | |||||
| 유동자산 : | |||||
| 현금및현금성자산 | - | 8,928,403 | - | - | - |
| 기타유동금융자산 | 98,591 | - | - | - | - |
| 매출채권및기타채권(*1) | - | 20,773,075 | - | - | - |
| 소계 | 98,591 | 29,701,478 | - | - | - |
| 비유동자산 : | |||||
| 매출채권및기타채권(*1) | - | 47,952,107 | - | - | - |
| 기타금융자산 | 358,640 | 2,000,000 | - | - | - |
| 소계 | 358,640 | 49,952,107 | - | - | - |
| 합계 | 457,231 | 79,653,585 | - | - | - |
| <부채> | |||||
| 유동부채 : | |||||
| 매입채무및기타채무(*2) | - | - | - | 10,431,263 | - |
| 단기차입금 | - | - | - | 44,000,000 | - |
| 유동성장기차입금 | - | - | - | 1,752,757 | - |
| 유동성사채 | - | - | - | 33,773,334 | - |
| 리스부채 | - | - | - | - | 5,793,717 |
| 기타금융부채 | - | - | 1,129,323 | - | - |
| 소계 | - | - | 1,129,323 | 89,957,354 | 5,793,717 |
| 비유동부채 : | |||||
| 매입채무및기타채무(*2) | - | - | - | 298,138 | - |
| 장기차입금 | - | - | - | 1,073,883 | - |
| 리스부채 | - | - | - | - | 7,424,672 |
| 소계 | - | - | - | 1,372,021 | 7,424,672 |
| 합계 | - | - | 1,129,323 | 91,329,375 | 13,218,389 |
| (*1) | 매출채권및기타채권의 세부내역은 주석6에 기재하였습니다. |
| (*2) | 매입채무및기타채무의 세부내역은 주석15에 기재하였습니다. |
② 전기말
| (단위: 천원) | |||||
|---|---|---|---|---|---|
| 구분 | 당기손익-공정가치측정금융자산 | 상각후원가측정 금융자산 |
당기손익-공정가치측정금융부채 | 상각후원가측정 금융부채 |
리스부채 |
| <자산> | |||||
| 유동자산 : | |||||
| 현금및현금성자산 | - | 12,354,957 | - | - | - |
| 매출채권및기타채권(*1) | - | 15,110,196 | - | - | - |
| 소계 | - | 27,465,153 | - | - | - |
| 비유동자산 : | |||||
| 매출채권및기타채권(*1) | - | 47,643,729 | - | - | - |
| 기타금융자산 | 351,242 | 2,000,000 | - | - | - |
| 소계 | 351,242 | 49,643,729 | - | - | - |
| 합계 | 351,242 | 77,108,882 | - | - | - |
| <부채> | |||||
| 유동부채 : | |||||
| 매입채무및기타채무(*2) | - | - | - | 12,049,069 | - |
| 단기차입금 | - | - | - | 46,000,000 | - |
| 유동성장기차입금 | - | - | - | 1,725,739 | - |
| 유동성사채 | - | - | - | 33,650,029 | - |
| 리스부채 | - | - | - | - | 5,487,005 |
| 기타금융부채 | - | - | 1,129,323 | - | - |
| 소계 | - | - | 1,129,323 | 93,424,837 | 5,487,005 |
| 비유동부채 : | |||||
| 매입채무및기타채무(*2) | - | - | - | 372,810 | - |
| 장기차입금 | - | - | - | 1,522,335 | - |
| 리스부채 | - | - | - | - | 7,950,612 |
| 소계 | - | - | - | 1,895,145 | 7,950,612 |
| 합계 | - | - | 1,129,323 | 95,319,982 | 13,437,617 |
| (*1) | 매출채권및기타채권의 세부내역은 주석6에 기재하였습니다. |
| (*2) | 매입채무및기타채무의 세부내역은 주석15에 기재하였습니다. |
(2) 당분기와 전분기 중 금융상품의 범주별 순손익 내역은 다음과 같습니다.
| (단위: 천원) | ||||
|---|---|---|---|---|
| 구 분 | 당분기 | 전분기 | ||
| 금융자산 | 상각후원가측정금융자산 | 이자수익(*1) | 48,953 | 92,872 |
| 기타채권 손상차손 및 환입 | (7,010) | 124,991 | ||
| 매출채권 손상차손 | (291,565) | (59,034) | ||
| 외환차손익 | (693) | 10,890 | ||
| 당기손익-공정가치측정금융자산 | 배당금수익(*2) | 102,000 | 102,000 | |
| 당기손익-공정가치측정금융자산 평가손익 | 14,552 | 6,815 | ||
| 금융부채 | 상각후원가측정 금융부채 | 이자비용 | (1,016,388) | (1,362,235) |
| 외환차손익 | (44,295) | (24,644) | ||
| 리스부채 | 이자비용 | (243,178) | (269,811) | |
| 합 계 | (1,437,624) | (1,378,156) | ||
| (*1) | 특수관계자에 대한 이자수익은 매출에 포함되어 있습니다. |
| (*2) | 종속기업 등에 대한 배당수익은 매출에 포함되어 있습니다. |
(3) 당분기말과 전기말 현재 당기손익-공정가치측정 금융자산의 내역은 다음과 같습니다.
| (단위:천원) | ||
|---|---|---|
| 구 분 | 당분기말 | 전기말 |
| 지분상품 | 457,231 | 351,242 |
(4) 당분기말과 전기말 현재 기타금융자산 및 기타금융부채의 내역은 다음과 같습니다.
① 기타금융자산
| (단위: 천원) | ||
|---|---|---|
| 구분 | 당분기말 | 전기말 |
| 단기금융상품(*1) | - | - |
| 당기손익-공정가치측정 금융자산 | 98,591 | - |
| 유동자산 계 | 98,591 | - |
| 장기금융상품 | 2,000,000 | 2,000,000 |
| 당기손익-공정가치측정 금융자산 | 358,640 | 351,242 |
| 비유동자산 계 | 2,358,640 | 2,351,242 |
| (*1) | 2021년 중 P-CBO 관련 후순위채권 450백만원을 매입하였으며, 전액 손상 인식하였습니다(주석 5, 16참조). |
② 기타금융부채
| (단위: 천원) | ||
|---|---|---|
| 구분 | 당분기말 | 전기말 |
| 파생상품부채 | 1,129,323 | 1,129,323 |
| 유동부채 계 | 1,129,323 | 1,129,323 |
(5) 당분기말과 전기말 현재 금융상품의 종류별 장부금액 및 공정가치는 다음과 같습니다.
| (단위: 천원) | ||||
|---|---|---|---|---|
| 구분 |
당분기말 |
전기말 |
||
|
장부금액 |
공정가치 |
장부금액 |
공정가치 |
|
|
금융자산: |
||||
| 유동항목 | ||||
|
현금및현금성자산 |
8,928,403 | (*1) | 12,354,957 | (*1) |
| 매출채권및기타채권 | 20,773,075 | (*1) | 15,110,196 | (*1) |
|
당기손익-공정가치측정 금융자산 |
98,591 | 98,591 | - | - |
|
소계 |
29,800,069 | 27,465,153 | ||
| 비유동항목 | ||||
| 매출채권및기타채권 | 47,952,107 | (*1) | 47,643,729 | (*1) |
|
당기손익-공정가치측정 금융자산 |
358,640 | 358,640 | 351,242 | 351,242 |
|
장기금융상품 |
2,000,000 | (*1) | 2,000,000 | (*1) |
| 소계 | 50,310,747 | 49,994,971 | ||
| 금융자산 계 | 80,110,816 | 77,460,124 | ||
|
금융부채: |
||||
| 유동항목 | ||||
| 매입채무및기타채무 | 10,431,263 | (*1) | 12,049,069 | (*1) |
| 단기차입금 | 44,000,000 | (*1) | 46,000,000 | (*1) |
| 유동성장기차입금 | 1,752,757 | (*1) | 1,725,739 | (*1) |
| 유동성사채 | 33,773,334 | (*1) | 33,650,029 | (*1) |
| 리스부채 | 5,793,717 | (*2) | 5,487,005 | (*2) |
| 파생상품부채 | 1,129,323 | 1,129,323 | 1,129,323 | 1,129,323 |
| 소계 | 96,880,394 | 100,041,165 | ||
| 비유동항목 | ||||
| 매입채무및기타채무 | 298,138 | (*1) | 372,810 | (*1) |
| 장기차입금 | 1,073,883 | (*1) | 1,522,335 | (*1) |
| 리스부채 | 7,424,672 | (*2) | 7,950,612 | (*2) |
| 소계 | 8,796,693 | 9,845,757 | ||
| 금융부채 계 | 105,677,087 | 109,886,922 | ||
| (*1) | 장부금액이 공정가치의 합리적인 근사치이므로 공정가치 공시대상에서 제외하였습니다. |
| (*2) | 리스부채는 기업회계기준서 제1117호 '금융상품:공시'에 따라 공정가치 공시대상에서 제외하였습니다. |
(6) 공정가치 서열체계
당사는 공정가치측정에 사용된 투입변수의 유의성을 반영하는 공정가치 서열체계에 따라 공정가치 측정치를 분류하고 있으며, 공정가치 서열체계의 수준은 다음과 같습니다.
| 구분 | 투입변수의 유의성 |
|---|---|
| 수준 1 | 측정일에 동일한 자산이나 부채에 대한 접근 가능한 활성시장의(조정되지 않은) 공시가격 |
| 수준 2 | 수준1의 공시가격 이외에 자산이나 부채에 대해 직접적으로 또는 간접적으로 관측가능한 투입변수를 사용하여 도출되는 공정가치 |
| 수준 3 | 자산이나 부채에 대한 관측가능하지 않은 투입변수를 사용하는 평가기법으로부터 도출되는공정가치 |
당분기말과 전기말 현재 금융상품의 수준별 공정가치 측정치는 다음과 같습니다.
| (단위: 천원) | ||||
|---|---|---|---|---|
| 구분 | 수준 1 | 수준 2 | 수준 3 | 합계 |
| (당분기말) | ||||
| 금융자산 | ||||
| - 당기손익-공정가치 측정 금융자산(*1) | 98,591 | - | 358,640 | 457,231 |
| 금융부채 | ||||
| - 파생상품부채 | - | - | 1,129,323 | 1,129,323 |
| (전기말) | ||||
| 금융자산 | ||||
| - 당기손익-공정가치 측정 금융자산(*1) | - | - | 351,242 | 351,242 |
| 금융부채 | ||||
| - 파생상품부채 | - | - | 1,129,323 | 1,129,323 |
| (*1) | 수준3으로 분류된 해당 항목의 경우, 장부금액을 공정가치의 합리적인 근사치로 보아 장부금액을 공정가치로 공시하였습니다. |
(7) 수준 3에 해당하는 금융상품의 변동내역은 다음과 같습니다.
| (단위: 천원) | ||||
|---|---|---|---|---|
| 구분 | 당분기 | 전분기 | ||
| 당기손익-공정가치측정 금융자산 | 당기손익-공정가치측정 금융부채 | 당기손익-공정가치측정 금융자산 | 당기손익-공정가치측정 금융부채 | |
| 기초금액 | 351,242 | 1,129,323 | 344,373 | 9,156,618 |
| 당기손익으로 인식된 손익 | 7,398 | - | 6,815 | - |
| 기말금액 | 358,640 | 1,129,323 | 351,188 | 9,156,618 |
당분기와 전분기 중 각 공정가치 서열체계의 수준 간 이동 내역은 없습니다.
(8) 장부금액을 공정가치의 합리적인 근사치로 보아 장부금액을 공정가치로 공시한 항목과 관련한 평가기법과 투입변수는 공시하지 않습니다.
8. 재고자산
당분기말과 전기말 현재 재고자산의 내역은 다음과 같습니다.
| (단위: 천원) | ||||||
|---|---|---|---|---|---|---|
| 구분 | 당분기말 | 전기말 | ||||
| 취득원가 | 평가손실충당금 | 장부금액 | 취득원가 | 평가손실충당금 | 장부금액 | |
| 상품 | 408,418 | - | 408,418 | 431,335 | - | 431,335 |
| 재공품 | 3,315,315 | - | 3,315,315 | 2,099,733 | - | 2,099,733 |
| 합계 | 3,723,733 | - | 3,723,733 | 2,531,068 | - | 2,531,068 |
매출원가에 포함된 재고자산의 원가는 당분기 6,185,128천원, 전분기 7,702,632천원입니다.
9. 기타자산
당분기말과 전기말 현재 기타자산의 내역은 다음과 같습니다.
| (단위: 천원) | ||
|---|---|---|
| 구분 | 당분기말 | 전기말 |
| 선급금 | 53,360 | 72,301 |
| 선급비용 | 755,591 | 1,320,020 |
| 유동자산 계 | 808,951 | 1,392,321 |
| 기타비유동자산 | 27,000 | 27,000 |
| 비유동자산 계 | 27,000 | 27,000 |
10. 종속기업투자
당분기말과 전기말 현재 종속기업투자의 내역은 다음과 같습니다.
| (단위 : 천원) | |||||||
|---|---|---|---|---|---|---|---|
| 회사명 | 소재지 | 업종 | 결산월 | 당분기말 | 전기말 | ||
| 지분율(%) | 장부금액 | 지분율(%) | 장부금액 | ||||
| (주)웅진씽크빅 | 경기도 파주시 | 도서 및 교육출판물 제조 및 판매 등 | 12월 | 58.78 | 308,849,963 | 58.78 | 308,849,963 |
| (주)웅진휴캄(*1) | 서울시 중구 | 화장품판매업 | 12월 | 50.82 | 3,100,000 | - | - |
| (주)웅진투투럽(*2) | 서울시 서초구 | 화장품류, 건강기능식품 판매 | 12월 | - | - | 100.00 | 2,328,240 |
| (주)웅진에버스카이 | 서울시 중구 | 무역업 | 12월 | 75.63 | - | 75.63 | - |
| WOONGJIN, INC. | 미국 캘리포니아 | IT서비스 및 컨설팅 | 12월 | 91.00 | 2,185,531 | 91.00 | 2,185,531 |
| (주)웅진플레이도시 | 경기도 부천시 | 유원지 및 기타 오락관련 서비스업 | 12월 | 80.26 | - | 80.26 | - |
| 엠더블유제일차(주)(*3) | 대한민국 | 특수목적기업 | 12월 | - | - | - | - |
| 합계 | 314,135,494 | 313,363,734 | |||||
| (*1) | 당분기 중 (주)웅진휴캄에 대한 지배력 강화 및 재무구조 개선을 위해 총 420,000주를 추가취득하여 관계기업에서 종속기업으로 변경되었습니다. |
| (*2) | 당분기 중 (주)웅진투투럽 대한 경영효율성 제고를 위해 흡수합병하였습니다. |
| (*3) | 지분을 소유하고 있지 않으나, 사실상의 힘(지배력)을 보유하고 자산변동에 따라 변동이익(손실)에 노출되어 있다고 판단하여 종속기업에 포함하였습니다. |
11. 관계기업투자주식
(1) 당분기말과 전기말 현재 관계기업투자주식의 내역은 다음과 같습니다.
| (단위: 천원) | |||||||
|---|---|---|---|---|---|---|---|
| 회사명 | 소재지 | 업종 | 결산월 | 당분기말 | 전기말 | ||
| 지분율(%) | 장부금액 | 지분율(%) | 장부금액 | ||||
| (주)렉스필드컨트리클럽 | 경기도 여주시 | 골프장운영업 | 12월 | 43.24 | - | 43.24 | - |
| (주)웅진휴캄(*1) | 서울시 중구 | 화장품판매업 | 12월 | - | - | 27.78 | 1,000,000 |
| 합계 | - | 1,000,000 | |||||
| (*1) | 당분기 중 (주)웅진휴캄에 대한 지배력 강화 및 재무구조 개선을 위해 총 420,000주를 추가취득하여 관계기업에서 종속기업으로 변경되었습니다. |
12. 유형자산
(1) 당분기와 전분기 중 유형자산 장부금액의 변동내역은 다음과 같습니다.
① 당분기
| (단위: 천원) | ||||||
|---|---|---|---|---|---|---|
| 구분 | 기초금액 | 취득금액 | 처분금액 | 감가상각비 | 기타증감 | 분기말금액 |
| 비품 | 1,730,509 | 27,650 | (26) | (115,685) | 10,626 | 1,653,074 |
② 전분기
| (단위: 천원) | |||||
|---|---|---|---|---|---|
| 구분 | 기초금액 | 취득금액 | 처분금액 | 감가상각비 | 분기말금액 |
| 비품 | 1,734,719 | 246,118 | (97) | (127,084) | 1,853,656 |
13. 사용권자산 및 리스부채
(1) 당분기와 전분기 중 리스사용권자산 장부금액의 변동 내역은 다음과 같습니다.
① 당분기
| (단위: 천원) | ||||
|---|---|---|---|---|
| 구분 | 기초금액 | 취득(신규&갱신) | 감가상각 | 분기말금액 |
| 건물 | 10,609,900 | - | (1,093,943) | 9,515,957 |
| IT장비 | 25,563 | 913,169 | (76,294) | 862,438 |
| 차량운반구 | 522,214 | 47,555 | (47,527) | 522,242 |
| 합계 | 11,157,677 | 960,724 | (1,217,764) | 10,900,637 |
② 전분기
| (단위: 천원) | |||||
|---|---|---|---|---|---|
| 구분 | 기초금액 | 취득(신규&갱신) | 감가상각비 | 변경 | 분기말금액 |
| 건물 | 13,273,513 | 637,409 | (1,094,946) | - | 12,815,976 |
| IT장비 | 332,307 | - | (76,686) | - | 255,621 |
| 차량운반구 | 103,074 | 110,739 | (18,943) | (4,839) | 190,031 |
| 합계 | 13,708,894 | 748,148 | (1,190,575) | (4,839) | 13,261,628 |
(2) 당분기와 전분기 중 리스부채의 변동내역은 다음과 같습니다.
| (단위: 천원) | ||
|---|---|---|
| 구분 | 당분기 | 전분기 |
| 기초금액 | 13,437,616 | 15,334,378 |
| 취득(신규&갱신계약) | 960,724 | 657,547 |
| 이자비용 | 243,178 | 269,811 |
| 지급 | (1,423,129) | (1,310,721) |
| 변경 | - | (5,388) |
| 당분기말금액 | 13,218,389 | 14,945,627 |
(3) 당분기와 전분기 중 단기리스 및 소액자산리스에서 발생한 비용의 내역은 다음과 같습니다.
| (단위: 천원) | ||
|---|---|---|
| 구분 | 당분기 | 전분기 |
| 단기리스 관련 비용 | 73,340 | 22,394 |
| 소액자산리스 관련 비용 | 70,765 | 67,365 |
(4) 당분기말 현재 리스부채의 할인전 만기분석 내역은 다음과 같습니다.
| (단위: 천원) | |
|---|---|
| 구분 | 금액 |
| 3개월 이하 | 1,421,161 |
| 3개월 초과 1년 이하 | 4,600,908 |
| 1년 초과 5년 이하 | 8,414,175 |
| 합계 | 14,436,244 |
(5) 당분기와 전분기 중 리스이용과 관련하여 발생한 총현금유출액은 1,567,234천원 및 1,400,480천원입니다.
(6) 당분기와 전분기 중 복구충당부채의 변동 내역은 다음과 같습니다.
| (단위: 천원) | ||
| 구분 | 당분기 | 전분기 |
| 기초 | 612,347 | 507,038 |
| 설정 | - | 90,600 |
| 분기말 | 612,347 | 597,638 |
| 유동 | 95,426 | 171,911 |
| 비유동 | 516,921 | 425,727 |
| 합계 | 612,347 | 597,638 |
14. 무형자산
(1) 당분기와 전분기 중 무형자산 장부금액의 변동내역은 다음과 같습니다.
① 당분기
| (단위: 천원) | |||||
|---|---|---|---|---|---|
| 구분 | 기초금액 | 취득금액 | 무형자산상각비 | 기타증감 | 분기말금액 |
| 산업재산권 | 80,567 | 13,428 | (9,132) | 4,597 | 89,460 |
| 소프트웨어 | 232,084 | - | (16,250) | - | 215,834 |
| 시설이용권 | 4,615,390 | - | - | - | 4,615,390 |
| 개발비 | 606,569 | - | (75,562) | - | 531,007 |
| 개발중인무형자산 | 4,684 | 715 | - | (820) | 4,579 |
| 합계 | 5,539,294 | 14,143 | (100,944) | 3,777 | 5,456,270 |
② 전분기
| (단위: 천원) | |||||
|---|---|---|---|---|---|
| 구분 | 기초금액 | 취득금액 | 무형자산상각비 | 대체 | 분기말금액 |
| 산업재산권 | 81,957 | 4,261 | (14,497) | 1,392 | 73,113 |
| 소프트웨어 | 183,657 | 114,000 | (16,155) | - | 281,502 |
| 시설이용권 | 4,615,390 | - | - | - | 4,615,390 |
| 개발비 | 1,013,355 | - | (83,390) | - | 929,965 |
| 개발중인무형자산 | 147,242 | 5,358 | - | (1,392) | 151,208 |
| 합계 | 6,041,601 | 123,619 | (114,042) | - | 6,051,178 |
15. 매입채무및기타채무
당분기말과 전기말 현재 매입채무및기타채무의 내역은 다음과 같습니다.
| (단위: 천원) | ||
|---|---|---|
| 구분 | 당분기말 | 전기말 |
| 매입채무 | 4,544,518 | 4,725,170 |
| 미지급금 | 3,529,416 | 3,711,638 |
| 미지급비용 | 2,357,329 | 3,612,261 |
| 유동부채 계 | 10,431,263 | 12,049,069 |
| 예수보증금 | 298,138 | 372,810 |
| 비유동부채 계 | 298,138 | 372,810 |
16. 장ㆍ단기차입금 및 사채
(1) 단기차입금
당분기말과 전기말 현재 당사의 단기차입금 내역은 다음과 같습니다.
| (단위: 천원) | |||
|---|---|---|---|
| 차입처 | 연이자율(%) | 당분기말 | 전기말 |
| KB 국민은행 외 | 4.79~5.67 | 44,000,000 | 46,000,000 |
(2) 장기차입금
당분기말과 전기말 현재 당사의 장기차입금의 내역은 다음과 같습니다.
| (단위: 천원) | |||
|---|---|---|---|
| 차입처 | 연이자율(%) | 당분기말 | 전기말 |
| KB 국민은행 | MOR(6M)+2.20 | 2,826,640 | 3,248,074 |
| 소계 | 2,826,640 | 3,248,074 | |
| 차감 : 유동성장기차입금 | (1,752,757) | (1,725,739) | |
| 합계 | 1,073,883 | 1,522,335 | |
(3) 사채
① 당분기말과 전기말 현재 당사의 사채의 내역은 다음과 같습니다.
| (단위: 천원) | ||||
|---|---|---|---|---|
| 구분 | 만기일 | 연이자율(%) | 당분기말 | 전기말 |
| 제 61 회 사모사채 | 2024.05.27 | 2.26 | 30,000,000 | 30,000,000 |
| 제 62 회 사모교환사채 | 2026.06.14 | 0 | 5,000,000 | 5,000,000 |
| 소계 | 35,000,000 | 35,000,000 | ||
| 차감 : 사채할인발행차금 | (4,454) | (9,927) | ||
| 차감 : 교환권조정 | (1,222,212) | (1,340,044) | ||
| 차감 : 유동성사채 | (33,773,334) | (33,650,029) | ||
| 합계 | - | - | ||
② 당분기 중 사채의 변동 내역은 다음과 같습니다.
| (단위: 천원) | |||
|---|---|---|---|
| 구분 | 기초금액 | 상환 | 당분기말 |
| 제 61 회 사모사채(*1) | 30,000,000 | - | 30,000,000 |
| 제 62 회 사모교환사채 | 5,000,000 | - | 5,000,000 |
| 합 계 | 35,000,000 | - | 35,000,000 |
| (*1) | 동 사채는 우리종합금융 주식회사가 인수한 후 신보2021제8차 유동화전문유한회사에 양도하였으며,동 유동화회사는 해당 사채를 담보로 CBO를 발행하였습니다. 이와 관련하여 당사는 후순위채 450백만원을 취득하였습니다. |
③ 당사가 발행한 교환사채의 발행조건은 다음과 같습니다.
| 구분 | 내역 | |
|---|---|---|
| 1. 사채의 종류 | 제62회 무기명식 이권부 무보증 사모교환사채 | |
| 2. 사채의 권면총액 | 30,000,000,000원 | |
| 3. 사채의 이율 |
표면이자율 | 0% |
| 만기이자율 | 0% | |
| 4. 만기일 | 2026년 06월 14일 | |
| 5. 원금상환방법 |
1) 만기상환 : 만기까지 조기상환되지 않거나 교환권을 행사하지 않은 사채원리금에 대해 만기일시상환 2) 조기상환 : 사채권자의 조기상환권(Put Option) 있음 |
|
| 6. 교환에 관한 사항 |
교환비율 | 100% |
| 교환가액(*1) | 4,800원 /주 | |
| 교환대상 | 주식회사 웅진씽크빅 기명식 보통주 | |
| 교환청구기간 | 2021년 06월 15일 ~ 2026년 05월 14일 | |
| 교환가액 조정사항 | 교환가액 조정사유 발생시 사채조건에서 정한 바에 따라 조정 | |
| 7. 투자자의 조기상환권(Put Option) |
사채권자는 발행일로부터 2년이 되는 날(2023년 06월 14일) 및 그 이후 매 3개월에 해당되는 날에 본 사채의 전부 또는 일부에 대하여 만기 전 조기상환할 것을 청구할 수 있다. | |
| (*1) | 2021년 9월 14일에 1주당 3,840원으로 조정되었으며, 사채의 전부에 대해 교환하게 될 경우 보통주 7,812,500주가 발행됩니다. 한편, 2023년 중 사채권자의 조기상환청구권 행사로 인해 교환사채 총 300억원 중 250억원을 조기상환하였습니다. |
④ 당사는 교환사채에 포함된 교환권과 조기상환권을 주계약인 사채에서 분리하여 파생상품부채로 인식하였으며, 당분기 중 증감내역은 다음과 같습니다.
| (단위: 천원) | ||||
|---|---|---|---|---|
| 구분 | 기초금액 | 상환금액 | 평가금액 | 당분기말금액 |
| 파생상품부채 | 1,129,323 | - | - | 1,129,323 |
17. 기타부채
당분기말과 전기말 현재 기타부채의 내역은 다음과 같습니다.
| (단위: 천원) | ||
|---|---|---|
| 구분 | 당분기말 | 전기말 |
| 선수금 | 10,559 | 79,873 |
| 부가세예수금 | 1,928,344 | 1,702,220 |
| 예수금 | 365,177 | 315,159 |
| 선수수익 | 20,246 | 20,601 |
| 유동부채 계 | 2,324,326 | 2,117,853 |
| 기타장기종업원급여부채 | 107,405 | 103,153 |
| 비유동부채 계 | 107,405 | 103,153 |
18. 종업원급여
당사는 종업원을 위한 퇴직급여제도로 확정급여제도를 운영하고 있으며, 이 제도에 따르면 종업원의 퇴직시 근속 1년당 최종 3개월 평균급여에 지급율과 누진율을 곱한금액을 지급하도록 되어 있습니다. 확정급여채무의 보험수리적 평가는 적격성이 있는 독립적인 보험계리인에 의해서 예측단위적립방식을 사용하여 수행되었습니다.
(1) 당분기말과 전기말 현재 당사의 확정급여부채의 구성내역은 다음과 같습니다.
| (단위: 천원) | ||
|---|---|---|
| 계정과목 | 당분기말 | 전기말 |
| 확정급여채무의 현재가치 | 24,268,553 | 23,703,963 |
| 사외적립자산의 공정가치 | (18,627,001) | (18,582,173) |
| 확정급여부채 | 5,641,552 | 5,121,790 |
(2) 당분기와 전분기 중 확정급여부채의 변동내역은 다음과 같습니다.
① 당분기
| (단위: 천원) | |||
|---|---|---|---|
| 구분 | 확정급여채무의 현재가치 |
사외적립자산의 공정가치 |
합계 |
| 기초 | 23,703,963 | (18,582,173) | 5,121,790 |
| 퇴직급여: | |||
| 당기근무원가 | 858,659 | - | 858,659 |
| 이자비용(이자수익) | 227,531 | (176,341) | 51,190 |
| 소계 | 1,086,190 | (176,341) | 909,849 |
| 재측정요소: | |||
| 사외적립자산 수익 | - | 40,571 | 40,571 |
| 재무적 가정의 변동 | (7,816) | - | (7,816) |
| 경험조정 등 | (224,148) | - | (224,148) |
| 소계 | (231,964) | 40,571 | (191,393) |
| 지급액 | (289,636) | 90,942 | (198,694) |
| 분기말 | 24,268,553 | (18,627,001) | 5,641,552 |
② 전분기
| (단위: 천원) | |||
|---|---|---|---|
| 구분 | 확정급여채무의 현재가치 |
사외적립자산의 공정가치 |
합계 |
| 기초 | 20,168,102 | (13,263,704) | 6,904,398 |
| 퇴직급여: | |||
| 당기근무원가 | 722,844 | - | 722,844 |
| 이자비용(이자수익) | 218,108 | (155,788) | 62,320 |
| 소계 | 940,952 | (155,788) | 785,164 |
| 재측정요소: | |||
| 사외적립자산 수익 | - | 29,897 | 29,897 |
| 재무적 가정의 변동 | 444,576 | - | 444,576 |
| 인구통계적 가정의 변동 | 3,880 | - | 3,880 |
| 경험조정 등 | (98,844) | - | (98,844) |
| 소계 | 349,612 | 29,897 | 379,509 |
| 관계사전입액 | 142,743 | - | 142,743 |
| 지급액 | (378,702) | 190,544 | (188,158) |
| 불입액 | - | (2,000,000) | (2,000,000) |
| 분기말 | 21,222,707 | (15,199,051) | 6,023,656 |
당분기말과 전기말 현재 사외적립자산은 퇴직연금 및 국민연금전환금으로 구성되어 있으며, 당분기와 전분기 중 사외적립자산에서 발생된 실제 이자수익은 각 135,770천원 및 125,892천원입니다.
(3) 당분기말과 전기말 현재 기타장기종업원급여부채의 내역은 다음과 같습니다.
| (단위: 천원) | ||
|---|---|---|
| 구분 | 당분기말 | 전기말 |
| 기타장기종업원급여부채 | 107,405 | 103,153 |
19. 자본
(1) 자본금
당분기말과 전기말 현재 자본금 내역은 다음과 같습니다.
| (단위:천원) | ||
| 구분 | 당분기말 | 전기말 |
| 발행할 주식의 총수 | 1,500,000,000주 | 1,500,000,000주 |
| 1주당 액면금액 | 500원 | 500원 |
| 발행한 주식의 총수(*1) | 79,927,080주 | 79,927,080주 |
| 보통주자본금 | 42,213,540 | 42,213,540 |
(*1) 당분기말과 전기말 현재 자본금을 액면금액으로 나눈 주식수와 발행한 주식의 총수와의 차이 4,500,000주는 자기주식의 이익소각으로 인한 차이입니다.
(2) 자본잉여금
당분기말과 전기말 현재 자본잉여금 내역은 다음과 같습니다.
| (단위:천원) | ||
| 구분 | 당분기말 | 전기말 |
| 주식발행초과금 | 33,537,400 | 33,537,400 |
| 감자차익 | 46,907,897 | 46,907,897 |
| 합병차익 | 41,930,199 | 40,941,069 |
| 합계 | 122,375,496 | 121,386,366 |
(3) 이익잉여금
당분기말과 전기말 현재 이익잉여금 내역은 다음과 같습니다.
| (단위:천원) | ||
| 구분 | 당분기말 | 전기말 |
| 미처분이익잉여금 | 133,209,428 | 130,170,000 |
(4) 기타자본구성요소
당분기말과 전기말 현재 기타자본구성요소 내역은 다음과 같습니다.
| (단위:천원) | ||
| 구분 | 당분기말 | 전기말 |
| 자기주식(*1) | (4,612,865) | (4,612,865) |
| 주식선택권 | 1,816,097 | 2,032,361 |
| 기타자본 | 1,025,271 | 700,923 |
| 합계 | (1,771,497) | (1,879,581) |
(*1) 당분기말 현재 보유 중인 자기주식수는 2,211,634주입니다.
20. 주식기준보상
1) 주식선택권
(1) 당사가 당분기말 현재 부여한 주식선택권의 주요 내용은 다음과 같습니다.
| 구분 | 19차 부여분 | 20차 부여분 | 21차 부여분 | 22차 부여분 |
|---|---|---|---|---|
| 권리부여일 | 2016년 3월 25일 | 2017년 3월 24일 | 2018년 3월 30일 | 2019년 3월 29일 |
| 부여주식의 총수 | 396,450주 | 563,840주 | 1,126,390주 | 617,730주 |
| 부여방법 | 신주발행, 자기주식교부 및 차액보상 중 당사가 선택가능 |
신주발행, 자기주식교부 및 차액보상 중 당사가 선택가능 |
신주발행, 자기주식교부 및 차액보상 중 당사가 선택가능 |
신주발행, 자기주식교부 및 차액보상 중 당사가 선택가능 |
| 행사가격 | 3,200원 | 2,340원 | 2,950원 | 2,530원 |
| 가득기간 | 3년 | 3년 | 3년 | 3년 |
| 행사가능기간 | 4년 | 4년 | 4년 | 4년 |
(2) 당분기와 전분기 중 주식선택권의 변동내역은 다음과 같습니다.
① 당분기
| (단위: 주) | |||||
|---|---|---|---|---|---|
| 구분 | 19차 부여분 | 20차 부여분 | 21차 부여분 | 22차 부여분 | 합계 |
| 당기초 | - | 347,640 | 829,110 | 508,720 | 1,685,470 |
| 권리소멸 | - | (347,640) | - | - | (347,640) |
| 당분기말 | - | - | 829,110 | 508,720 | 1,337,830 |
② 전분기
| (단위: 주) | |||||
|---|---|---|---|---|---|
| 구분 | 19차 부여분 | 20차 부여분 | 21차 부여분 | 22차 부여분 | 합계 |
| 전기초 | 299,540 | 347,640 | 829,110 | 508,720 | 1,985,010 |
| 권리소멸 | (299,540) | - | - | - | (299,540) |
| 전분기말 | - | 347,640 | 829,110 | 508,720 | 1,685,470 |
(3) 당사는 산정된 보상원가를 약정용역제공기간에 안분하여 비용과 기타자본구성요소로 계상하고 있는 바, 그 세부내역은 다음과 같습니다.
| (단위: 천원) | ||||||
|---|---|---|---|---|---|---|
| 구분 | 19차 부여분 | 20차 부여분 | 21차 부여분 | 22차 부여분 | 합계 | |
| 회사가 산정한 총보상원가 | 539,172 | 526,063 | 1,264,936 | 505,921 | 2,836,092 | |
| 보상비용 | 전기까지 인식한 보상비용 | 503,227 | 452,085 | 1,175,927 | 416,642 | 2,547,881 |
| 전기까지 가득기간 미충족으로 인해 감소한 보상비용 | 35,945 | 73,978 | 89,009 | 89,279 | 288,211 | |
| 소계 | 539,172 | 526,063 | 1,264,936 | 505,921 | 2,836,092 | |
| 주식 선택권 |
당기초 잔액 | - | 324,348 | 931,091 | 416,642 | 1,672,081 |
| 당분기 소멸된 주식선택권 | - | (324,348) | - | - | (324,348) | |
| 당분기말 잔액 | - | - | 931,091 | 416,642 | 1,347,733 | |
(4) 당사가 보상원가를 산정하기 위하여 사용한 주요 가정 및 보상원가의 내역은 다음과 같습니다.
| (단위: 천원) | ||||
|---|---|---|---|---|
| 구분 | 19차 부여분 | 20차 부여분 | 21차 부여분 | 22차 부여분 |
| 무위험이자율 | 1.62% | 1.86% | 2.44% | 1.70% |
| 기대행사기간 | 5년 | 5년 | 5년 | 5년 |
| 예상주가변동성 | 49.31% | 47.54% | 41.46% | 41.01% |
| 기대배당수익률 | 0.00% | 0.00% | 0.00% | 0.00% |
| 기대권리소멸률 | 0.00% | 0.00% | 0.00% | 0.00% |
| 산정된 총보상원가 | 539,172 | 526,063 | 1,264,936 | 505,921 |
2) 양도제한조건부주식(Restricted Stock Unit)
(1) 당사는 이사회 결의에 의해 당사의 임원에게 양도제한조건부주식(이하 'RSU')을 부여하였으며, 주요 내용은 다음과 같습니다.
| 구분 | 내용 |
|---|---|
| 기준주식 | (주)웅진 보통주식 |
| 부여방법 | 자기주식 교부 |
| 부여주식수 | 747,125주 |
| 행사가격 | 0원 (현행 주식기준보상제도는 행사가격이 없음) |
| 부여일 | 2023년 03월 09일 |
| 가득조건 | 부여일로부터 3년을 재임 또는 재직한 경우 |
| 행사가능 시점 | 2026년 03월 09일 |
| 공정가치 | 1,297,009,000원(주당 1,736원) |
(2) 당분기 RSU로 인해 인식한 주식보상비용은 108,084천원입니다.
21. 고객과의 계약에서 생기는 수익
(1) 수익으로 인식한 금액
| (단위: 천원) | ||
|---|---|---|
| 구분 | 당분기 | 전분기 |
| 고객과의 계약에서 생기는 수익 | 39,256,017 | 44,010,087 |
| 기타원천으로부터의 수익 : 임대수익 등(*1) | 477,558 | 5,232,100 |
| 합계 | 39,733,575 | 49,242,187 |
(*1) 기타원천으로부터 발생하는 수익에는 임대수익 및 종속기업으로부터 발생하는 이자수익과 배당수익을 포함하고 있습니다.
(2) 고객과의 계약에서 생기는 수익
| (단위: 천원) | |||
|---|---|---|---|
| 구분 | 당분기 | 전분기 | |
| 고객과의 계약에서 생기는 수익 |
재화 또는 용역의 유형: | ||
| 제품매출 | 6,176,253 | 7,447,098 | |
| 상품매출 | 477,728 | 823,041 | |
| 용역매출 | 32,602,036 | 35,374,632 | |
| 기타매출 | - | 365,316 | |
| 합 계 | 39,256,017 | 44,010,087 | |
| 수익 인식시기: | |||
| 한시점에 인식 | 6,653,981 | 8,635,455 | |
| 기간에 걸쳐 인식 | 32,602,036 | 35,374,632 | |
| 합 계 | 39,256,017 | 44,010,087 | |
22. 판매비와관리비 세부내역 및 비용의 성격별분류
(1) 당분기와 전분기 중 판매비와관리비 세부내역은 다음과 같습니다.
| (단위 : 천원) | ||
|---|---|---|
| 구분 | 당분기 | 전분기 |
| 급여 | 3,358,966 | 2,303,016 |
| 퇴직급여 | 256,110 | 211,049 |
| 복리후생비 | 786,755 | 806,841 |
| 접대비 | 145,253 | 152,127 |
| 여비교통비 | 301,440 | 172,914 |
| 통신비 | 40,436 | 29,347 |
| 세금과공과 | 251,866 | 259,201 |
| 임차료 | 101,713 | 85,168 |
| 감가상각비 | 70,912 | 83,828 |
| 무형자산상각비 | 25,382 | 30,270 |
| 사용권자산상각비 | 1,217,763 | 1,190,575 |
| 수선비 | 75,309 | 19,514 |
| 소모품비 | 12,768 | 15,781 |
| 도서인쇄비 | 7,374 | 2,940 |
| 광고선전비 | 200,737 | 64,211 |
| 판매촉진비 | 21,312 | 21,296 |
| 보험료 | 6,265 | 7,352 |
| 용역비 | 904,695 | 823,503 |
| 지급수수료 | 1,051,645 | 615,492 |
| 교육훈련비 | 161,572 | 167,366 |
| 회의비 | 133,446 | 126,925 |
| 수도광열비 | 19,098 | 11,829 |
| 주식보상비용 | 108,084 | - |
| 매출채권손상차손 | 291,565 | 59,034 |
| 합계 | 9,550,466 | 7,259,580 |
(2) 당분기와 전분기 중 비용의 성격별 분류는 다음과 같습니다.
① 당분기
| (단위 : 천원) | |||
|---|---|---|---|
| 구분 | 매출원가 | 판매비와관리비 | 합 계 |
| 재고자산의 변동 | (1,192,665) | - | (1,192,665) |
| 원재료 및 상품매입액 | 7,377,793 | - | 7,377,793 |
| 감가상각비 | 44,773 | 70,912 | 115,685 |
| 무형자산상각비 | 75,562 | 25,382 | 100,944 |
| 사용권자산상각비 | - | 1,217,763 | 1,217,763 |
| 급여 | 8,613,704 | 3,358,966 | 11,972,670 |
| 복리후생비 | 715,727 | 786,755 | 1,502,482 |
| 퇴직급여 | 653,740 | 256,110 | 909,850 |
| 주식보상비용 | - | 108,084 | 108,084 |
| 용역비 | 4,829,869 | 904,695 | 5,734,564 |
| 지급수수료 | 4,413,694 | 1,051,645 | 5,465,339 |
| 임차료 | 40,725 | 101,713 | 142,438 |
| 세금과공과 | 326,963 | 251,866 | 578,829 |
| 매출채권손상차손 | - | 291,565 | 291,565 |
| 기타비용 | 309,964 | 1,125,010 | 1,434,974 |
| 합계 | 26,209,849 | 9,550,466 | 35,760,315 |
② 전분기
| (단위 : 천원) | |||
|---|---|---|---|
| 구분 | 매출원가 | 판매비와관리비 | 합 계 |
| 재고자산의 변동 | 1,257,085 | - | 1,257,085 |
| 원재료 및 상품매입액 | 6,445,547 | - | 6,445,547 |
| 감가상각비 | 43,256 | 83,828 | 127,084 |
| 무형자산상각비 | 83,772 | 30,270 | 114,042 |
| 사용권자산상각비 | - | 1,190,575 | 1,190,575 |
| 급여 | 8,948,663 | 2,303,016 | 11,251,679 |
| 복리후생비 | 669,078 | 806,841 | 1,475,919 |
| 퇴직급여 | 574,115 | 211,049 | 785,164 |
| 용역비 | 11,275,086 | 823,503 | 12,098,589 |
| 임차료 | 46,306 | 85,168 | 131,474 |
| 세금과공과 | 285,292 | 259,201 | 544,493 |
| 매출채권손상차손 | - | 59,034 | 59,034 |
| 기타비용 | 3,597,880 | 1,407,095 | 5,004,975 |
| 합계 | 33,226,080 | 7,259,580 | 40,485,660 |
23. 기타수익 및 기타비용
당분기와 전분기 중 기타수익 및 기타비용의 상세내역은 다음과 같습니다.
| (단위 : 천원) | ||
|---|---|---|
| 구분 | 당분기 | 전분기 |
| 기타수익 : | ||
| 기타채권손상차손환입 | - | 179,756 |
| 외환차익 | 10,806 | 33,725 |
| 잡이익 | 1,283 | 173,572 |
| 합계 | 12,089 | 387,053 |
| 기타비용 : | ||
| 유형자산처분손실 | 26 | 97 |
| 기타채권손상차손 | 7,010 | 54,765 |
| 외환차손 | 55,794 | 47,478 |
| 잡손실 | 136 | 135 |
| 기부금 | 114,000 | 119,000 |
| 합계 | 176,966 | 221,475 |
24. 금융수익 및 금융비용
당분기와 전분기 중 금융수익 및 금융비용의 상세내역은 다음과 같습니다.
| (단위 : 천원) | ||
|---|---|---|
| 구분 | 당분기 | 전분기 |
| 금융수익 : | ||
| 이자수익(*1) | 48,953 | 92,872 |
| 배당금수익(*2) | 102,000 | 102,000 |
| 당기손익-공정가치측정금융자산 평가이익 | 14,552 | 6,815 |
| 합계 | 165,505 | 201,687 |
| 금융비용 : | ||
| 이자비용 | 1,259,566 | 1,632,046 |
| 합계 | 1,259,566 | 1,632,046 |
| (*1) | 특수관계자에 대한 이자수익은 매출에 포함되어 있습니다. |
| (*2) | 종속기업 등에 대한 배당금수익은 매출에 포함되어 있습니다. |
25. 법인세비용
법인세비용은 당기법인세비용에서 과거기간 당기법인세에 대하여 당분기에 인식한 조정사항, 일시적차이의 발생과 소멸로 인한 이연법인세비용(수익) 및 당기손익 이외로 인식되는 항목과 관련된 법인세비용(수익)을 조정하여 산출하였습니다.
26. 주당손익
당분기와 전분기 중 기본주당손익의 계산내역은 다음과 같습니다.
(1) 기본주당이익
| (단위: 원, 주) | ||
| 구분 | 당분기 | 전분기 |
| 분기순이익 | 2,884,400,232 | 7,383,375,869 |
| 가중평균유통보통주식수(*1) | 77,715,446 | 79,371,937 |
| 기본주당이익 | 37 | 93 |
(*1) 가중평균유통보통주식수
| (단위: 주) | ||
| 구분 | 당분기 | 전분기 |
| 기초 발행보통주식수 | 79,927,080 | 79,927,080 |
| 자기주식 효과 | (2,211,634) | (555,143) |
| 가중평균유통보통주식수 | 77,715,446 | 79,371,937 |
(2) 희석주당이익
당분기와 전분기에는 잠재적 보통주의 희석효과가 발생하지 아니하였는 바, 당분기와 전분기의 희석주당이익은 기본주당이익과 동일합니다.
(3) 반희석성 잠재적 보통주
당분기에는 반희석효과로 인하여 희석주당이익 계산시 고려하지 않았으나 향후 희석효과의 발생 가능성이 있는 잠재적 보통주의 내용은 다음과 같습니다.
| 구분 | 잠재적 보통주 | 청구가능기간 |
| 주식선택권 21차 부여분 | 829,110주 | 2021년 3월 30일 ~ 2025년 3월 29일 |
| 주식선택권 22차 부여분 | 508,720주 | 2022년 3월 29일 ~ 2026년 3월 28일 |
| 양도제한조건부주식 | 747,125주 | 2026년 3월 09일 ~ 2026년 3월 20일 |
27. 현금흐름표
(1) 당분기와 전분기 중 영업활동현금흐름의 조정내역 및 영업활동으로 인한 자산부채의 변동은 다음과 같습니다.
① 조정내역
| (단위: 천원) | ||
|---|---|---|
| 구분 | 당분기 | 전분기 |
| 법인세비용 | (170,079) | 108,370 |
| 퇴직급여 | 909,849 | 785,164 |
| 감가상각비 | 115,685 | 127,084 |
| 무형자산상각비 | 100,944 | 114,042 |
| 이자비용 | 1,259,566 | 1,632,046 |
| 사용권자산상각비 | 1,217,763 | 1,190,575 |
| 유형자산처분손실 | 26 | 97 |
| 기타채권손상차손 | 7,010 | 54,765 |
| 매출채권손상차손 | 291,565 | 59,034 |
| 주식보상비용 | 108,084 | - |
| 기타영업비용 | - | 5,327 |
| 이자수익 | (367,704) | (424,072) |
| 배당금수익 | (102,000) | (4,854,364) |
| 당기손익-공정가치측정금융자산 평가이익 | (14,552) | (6,815) |
| 기타채권손상차손환입 | - | (179,756) |
| 잡이익 | - | (145,788) |
| 합계 | 3,356,157 | (1,534,291) |
② 영업활동으로 인한 자산부채의 변동
| (단위: 천원) | ||
|---|---|---|
| 구분 | 당분기 | 전분기 |
| 매출채권의 증감 | (2,637,955) | 2,188,362 |
| 미수금의 증감 | 190,173 | 205,374 |
| 계약자산의 증감 | (1,109,599) | (3,626,649) |
| 선급금의 증감 | 18,941 | 45,576 |
| 선급비용의 증감 | 564,428 | (425,351) |
| 재고자산의 증감 | (1,192,665) | 1,257,085 |
| 선수금의 증감 | (69,314) | 288 |
| 매입채무의 증감 | (180,652) | 929,614 |
| 미지급금의 증감 | (199,288) | 556,440 |
| 미지급비용의 증감 | (1,249,785) | (2,178,759) |
| 예수부가가치세의 증감 | 226,125 | (251,944) |
| 예수금의 증감 | 50,018 | 136,708 |
| 단기계약부채의 증감 | 3,008,418 | (150,217) |
| 퇴직금의 지급 | (198,695) | (188,158) |
| 사외적립자산의 납입 | - | (2,000,000) |
| 확정급여부채의 계열사 전출입 | - | 142,743 |
| 기타비유동부채의 증감 | 4,251 | - |
| 합계 | (2,775,599) | (3,358,888) |
(2) 당분기와 전분기 중 현금의 유입과 유출이 없는 중요한 비현금거래는 다음과 같습니다.
| (단위: 천원) | ||
|---|---|---|
| 구분 | 당분기 | 전분기 |
| 건설중인 유,무형자산의 본계정대체 | 820 | 1,392 |
| 유형자산 취득 미지급금의 증감 | 6,116 | 2,455 |
| 무형자산 취득 미지급금의 증감 | (60) | - |
| 리스계약 체결 등에 따른 사용권자산의 증감 | 960,724 | 748,148 |
| 매출채권및기타채권의 제각 | - | 2,801 |
| 장기계약부채의 유동성대체 | 308,339 | 287,281 |
| 장기차입금의 유동성대체 | 448,452 | 420,724 |
| 유동성회생채무의 미지급금대체 | - | 297,188 |
28. 우발상황 및 약정사항
(1) 당분기말 현재 주요 소송관련 내용은 다음과 같습니다.
| (단위: 천원) | |||||
|---|---|---|---|---|---|
| 계류법원 | 원고 | 피고 | 사건내용 | 소송가액 | 진행상황 |
| 당사가 원고인 사건 : | |||||
| 서울중앙지법 | 당사 | ㈜한국인삼공사 | 용역비 청구의 소 | 500,000 | 1심 진행중 |
| 합 계 | 500,000 | ||||
| 당사가 피고인 사건 : | |||||
| 서울중앙지법 | ㈜한국인삼공사 | 당사 | 위약금청구의 소 | 3,458,862 | 1심 진행중 |
| 서울중앙지법 | 백선기 외 188명 | 당사 외 1명 | 손해배상 청구의 소 | 135,500 | 1심 진행중 |
| 합 계 | 3,594,362 | ||||
당분기말 현재 법률 자문에 근거하여 당사의 경영진은 소송의 결과가 당사의 재무상태에 중요한 영향을 주지 않을 것으로 예상하고 있습니다.
(2) 당분기말 현재 금융기관 등과 체결한 주요 약정사항은 다음과 같습니다.
| (단위: 천원) | ||||
|---|---|---|---|---|
| 구분 | 금융기관 | 물건또는내용 | 약정금액 | 실행금액 |
| 대출약정 | KB국민은행 | 담보대출 | 5,000,000 | 2,826,640 |
| 대출약정 | KEB하나은행 | 담보대출 | 16,000,000 | 13,000,000 |
| 대출약정 | DGB대구은행 | 담보대출 | 10,000,000 | 10,000,000 |
| 대출약정 | DGB대구은행 | 담보대출 | 4,000,000 | 4,000,000 |
| 대출약정 | KDB산업은행 | 담보대출 | 10,000,000 | 10,000,000 |
| 대출약정 | 우리은행 | 신용대출 | 7,000,000 | 7,000,000 |
(3) 당분기말 현재 차입금 등과 관련하여 당사가 담보로 제공한 자산은 다음과 같습니다.
| (단위: 천원) | |||||
| 담보제공자산 | 장부금액 | 차입구분 | 차입금액 | 담보설정금액 | 담보제공처 |
| (주)웅진씽크빅 보통주 | 167,410,895 | 단기차입금 | 13,000,000 | 19,200,000 | KEB하나은행 |
| 장기차입금 | 2,826,640 | 6,000,000 | KB국민은행 | ||
| 단기차입금 | 10,000,000 | 12,000,000 | DGB대구은행 |
||
| 단기차입금 | 4,000,000 | 4,800,000 | DGB대구은행 | ||
| 단기차입금 | 10,000,000 | 12,000,000 | KDB산업은행 | ||
| 제2종 후순위 유동화사채 | - | 사채 | 30,000,000 | 450,000 | (유)신보2021제8차유동화전문 |
| (주)웅진씽크빅 보통주(*1) | 5,923,452 | (유동성)교환사채 | 5,000,000 | 5,000,003 | 한국예탁결제원 |
| (*1) | 당사는 웅진 제 62 회 교환사채 발행 관련 교환대상 주식을 사채권자를 수익자로 하여 한국예탁결제원에 신탁하였습니다. |
(4) 당분기말 현재 당사는 다음과 같이 기타보증을 제공받고 있습니다.
당분기말 현재 당사는 서울보증보험(주)으로부터 610백만원의 이행보증 등을 제공받고 있습니다. IT사업부문은 소프트웨어공제조합으로부터 15,403백만원을 한도로 지급보증을 제공받고 있으며, 당분기 중 실행금액은 4,746백만원입니다. 이와 관련하여 소프트웨어공제조합에 대한 출자증권이 소프트웨어공제조합에 담보로 제공되어 있습니다.
29. 특수관계자와의 거래
(1) 당분기말과 전기말 현재 당사의 특수관계자 내역은 다음과 같습니다.
| 구분 | 당분기말 | 전기말 |
|---|---|---|
| 종속기업 | (주)웅진씽크빅 | (주)웅진씽크빅 |
| (주)웅진북센 | (주)웅진북센 | |
| (주)웅진플레이도시 | (주)웅진플레이도시 | |
| (주)웅진컴퍼스 | (주)웅진컴퍼스 | |
| (주)놀이의발견 | (주)놀이의발견 | |
| - | (주)웅진투투럽(*1) | |
| (주)웅진휴캄(*2) | - | |
| (주)웅진에버스카이 | (주)웅진에버스카이 | |
| Woongjin EVERSKY ELPTM, INC. | Woongjin EVERSKY ELPTM, INC. | |
| WOONGJIN, INC.(미국법인) | WOONGJIN, INC.(미국법인) | |
| 엠더블유제일차(주) | 엠더블유제일차(주) | |
| 관계기업 | (주)렉스필드컨트리클럽 | (주)렉스필드컨트리클럽 |
| - | (주)웅진휴캄(*2) | |
| 기타 특수관계자 | (주)웅진생활건강 | (주)웅진생활건강 |
| (주)웅진헬스원 | (주)웅진헬스원 | |
| (주)배컴 | (주)배컴 | |
| (주)구루미 | (주)구루미 | |
| 기타 대주주 | 기타 대주주 |
| (*1) | 당분기 중 흡수합병이 완료되어 특수관계자에서 제외되었습니다. |
| (*2) | 당분기 중 유상증자 참여로 종속기업으로 재분류하였습니다. |
(2) 당분기와 전분기 중 특수관계자와의 매출, 매입 등 거래내역은 다음과 같습니다.
① 당분기
| (단위: 천원) | |||
|---|---|---|---|
| 특수관계 구분 | 특수관계자명 | 매출 등 | 매입 등 |
| 매출(*1)(*2) | 기타비용 | ||
| 종속기업 | (주)웅진씽크빅(*3) | 15,657,831 | 133,850 |
| (주)웅진북센(*4) | 702,081 | 4,800 | |
| (주)웅진플레이도시 | 146,042 | 81,600 | |
| (주)웅진컴퍼스 | 322,148 | - | |
| (주)놀이의발견 | 154,937 | - | |
| (주)웅진투투럽(*5) | 7,415 | - | |
| (주)웅진휴캄 | 37,209 | 54,297 | |
| (주)웅진에버스카이(*6) | - | - | |
| WOONGJIN, INC. | 14,676 | - | |
| 엠더블유제일차(주) | 313,378 | - | |
| 관계기업 | (주)렉스필드컨트리클럽 | 45,441 | 11,954 |
| 기타 특수관계자 | (주)웅진생활건강(*7) | - | - |
| (주)웅진헬스원 | 56,863 | 47,095 | |
| (주)배컴 | 17,776 | - | |
| 합계 | 17,475,797 | 333,596 | |
| (*1) | 해당 특수관계자에 대한 매출에는 계약자산 및 계약부채 인식에 따른 수익 금액이 포함되어 있습니다. |
| (*2) | 매출액에는 그룹 브랜드로열티 수익, 배당금수익 등이 포함되어 있습니다. |
| (*3) | 당분기 중 (주)웅진씽크빅과 체결한 리스계약에 따라 발생한 단기리스 비용은 6,300천원입니다. |
| (*4) | 당분기 중 (주)웅진북센과 체결한 리스계약에 따라 발생한 단기리스 비용은 1,800천원입니다. |
| (*5) | 당분기 중 흡수합병이 완료되어 특수관계자에서 제외하였으며 매출, 매입 등 거래내역은 합병되기 전까지의 금액입니다. |
| (*6) | 당사는 종속기업 (주)웅진에버스카이의 경우 대금회수가능성이 낮다고 판단하였으며, 당분기 중 수익을 인식하지 않은 금액은 173,162천원입니다. |
| (*7) | 기타특수관계기업 (주)웅진생활건강의 경우 대금회수가능성이 낮다고 판단하였으며, 당분기 중 수익을 인식하지 않은 금액은 10,434천원입니다 |
② 전분기
| (단위: 천원) | ||||
|---|---|---|---|---|
| 특수관계 구분 | 특수관계자명 | 매출 등 | 매입 등 | |
| 매출(*1)(*2) | 기타수익 | 기타비용 | ||
| 종속기업 | (주)웅진씽크빅(*3) | 22,060,759 | - | 94,650 |
| (주)웅진북센(*4) | 961,142 | - | 10,800 | |
| (주)웅진플레이도시 | 153,538 | 28,128 | 496 | |
| (주)웅진컴퍼스 | 464,189 | - | - | |
| (주)놀이의발견 | 138,965 | - | - | |
| (주)웅진투투럽 | 12,690 | - | 14,035 | |
| (주)웅진에버스카이(*5) | - | - | - | |
| WOONGJIN, INC. | 118,031 | 7,258 | - | |
| 엠더블유제일차(주) | 310,784 | - | - | |
| 관계기업 | (주)렉스필드컨트리클럽 | 57,261 | - | 14,459 |
| (주)웅진휴캄 | 25,597 | - | 75,651 | |
| 기타 특수관계자 | (주)웅진생활건강(*6) | - | - | - |
| (주)웅진헬스원 | 71,591 | - | 45,214 | |
| (주)배컴 | 16,385 | - | - | |
| 합계 | 24,390,932 | 35,386 | 255,305 | |
| (*1) | 해당 특수관계자에 대한 매출에는 계약자산 및 계약부채 인식에 따른 수익 금액이 포함되어 있습니다. |
| (*2) | 매출액에는 그룹 브랜드로열티 수익, 배당금수익 등이 포함되어 있습니다. |
| (*3) | 전분기 (주)웅진씽크빅과 체결한 리스계약에 따라 발생한 단기리스 비용은 6,300천원 입니다. |
| (*4) | 전분기 (주)웅진북센과 체결한 리스계약에 따라 발생한 단기리스 비용은 1,800천원 입니다. |
| (*5) | 당사는 종속회사 (주)웅진에버스카이의 경우 대금회수가능성이 낮다고 판단하였으며, 전분기 중 수익을 인식하지 않은 금액은 66,605천원입니다. |
| (*6) | 기타특수관계기업 (주)웅진생활건강의 경우 대금회수가능성이 낮다고 판단하였으며, 전분기 중 수익을 인식하지 않은 금액은 9,975천원입니다. |
(3) 당분기말과 전기말 현재 특수관계자에 대한 채권ㆍ채무내역은 다음과 같습니다.
① 당분기말
| (단위: 천원) | |||||
|---|---|---|---|---|---|
| 특수관계 구분 | 특수관계자명 | 채권(*1) | 채무(*1) | ||
| 매출채권 | 대여금 | 기타채권(*2) | 기타채무 | ||
| 종속기업 | (주)웅진씽크빅 | 5,461,541 | - | - | 182,483 |
| (주)웅진북센 | 333,180 | - | 1,800 | 48,410 | |
| (주)웅진플레이도시(*3) | 1,928,741 | 1,800,000 | 4,955,861 | - | |
| (주)웅진컴퍼스 | 197,189 | - | - | - | |
| (주)놀이의발견 | 61,702 | - | - | - | |
| (주)웅진휴캄 | 1,455,713 | 950,000 | 27,863 | 74,648 | |
| (주)웅진에버스카이(*4) | 1,161,206 | 10,000,000 | 913,321 | 15,200 | |
| WOONGJIN, INC. | 4,330 | - | - | - | |
| 엠더블유제일차(주) | - | 43,700,000 | 796,819 | - | |
| 관계기업 | (주)렉스필드컨트리클럽 | 33,696 | - | 500,000 | 11,127 |
| 기타 특수관계자 | (주)웅진생활건강(*5) | 2,148,581 | - | 281,641 | - |
| (주)웅진헬스원 | 406,221 | - | - | 3,706 | |
| (주)배컴 | 6,387 | - | - | - | |
| 합계 | 13,198,487 | 56,450,000 | 7,477,305 | 335,574 | |
| (*1) | 상기 채권 및 채무에는 계약자산 176,595천원 및 계약부채 1,863,744천원은 포함되어 있지 않으며 채권은 충당금 설정전 금액입니다. |
| (*2) | 기타채권에는 미수금, 보증금, 시설이용권 등이 포함되어 있습니다. |
| (*3) | 당분기말 현재 매출채권 등에 대하여 5,474,193천원의 대손충당금을 설정하였으며, 당분기중 인식한 금액은 82,010천원입니다. 대여금 1,800,000천원에 대하여 후순위 약정을 체결하였으며, 선순위채권((주)웅진플레이도시의 엠더블유제일차(주) 차입금 1,050억 한도)이 전부 상환될 때까지 지급기한이 연장됩니다. 해당 대여금은 전액 대손충당금을 설정하였습니다. |
| (*4) | 당분기말 현재 매출채권 등에 대하여 11,574,528천원의 대손충당금을 설정하였으며, 당분기중 인식한 금액은 5,967천원입니다. |
| (*5) | 당분기말 현재 매출채권 등에 대하여 2,430,222천원의 대손충당금을 설정하였으며, 당분기중 인식한 금액은 1,198천원입니다. |
② 전기말
| (단위: 천원) | |||||
| 특수관계 구분 | 특수관계자명 | 채권(*1) | 채무(*1) | ||
| 매출채권 | 대여금 | 기타채권(*2) | 기타채무 | ||
| 종속기업 | (주)웅진씽크빅 | 5,200,319 | - | - | 182,983 |
| (주)웅진북센 | 345,262 | - | 1,800 | 48,410 | |
| (주)웅진플레이도시(*3) | 1,815,739 | 1,800,000 | 4,922,749 | - | |
| (주)웅진컴퍼스 | 263,289 | - | - | - | |
| (주)놀이의발견 | 52,230 | - | - | - | |
| (주)웅진투투럽 | 5,416 | - | - | 74,672 | |
| WOONGJIN, INC. | 8,352 | - | 177,883 | - | |
| (주)웅진에버스카이(*4) | 1,161,206 | 9,500,000 | 907,354 | 15,200 | |
| 엠더블유제일차(주) | - | 43,700,000 | 483,441 | - | |
| 관계기업 | (주)렉스필드컨트리클럽 | 17,893 | - | 500,000 | 3,120 |
| (주)웅진휴캄 | 117,362 | - | - | 72,224 | |
| 기타 특수관계자 | (주)웅진생활건강(*5) | 2,148,581 | - | 280,598 | - |
| (주)웅진헬스원 | 344,963 | - | - | 11,032 | |
| (주)배컴 | 8,917 | - | - | - | |
| 합계 | 11,489,529 | 55,000,000 | 7,273,825 | 407,641 | |
| (*1) | 상기 채권 및 채무에는 계약자산 141,317천원 및 계약부채 1,136,186천원은 포함되어 있지 않으며 채권은 충당금 설정전 금액입니다. |
| (*2) | 기타채권에는 미수금, 보증금, 시설이용권 등이 포함되어 있습니다. |
| (*3) | 전기말 현재 매출채권 등에 대하여 5,392,183천원의 대손충당금을 설정하였으며, 전기중 인식한 금액은 574,428천원입니다. 대여금 1,800,000천원에 대하여 후순위 약정을 체결하였으며, 선순위채권((주)웅진플레이도시의 엠더블유제일차(주) 차입금 1,050억 한도)이 전부 상환될 때까지 지급기한이 연장됩니다. 해당 대여금은 전액 대손충당금을 설정하였습니다. |
| (*4) | 전기말 현재 매출채권 등에 대하여 11,568,561천원의 대손충당금을 설정하였으며, 전기중 인식한 금액은 27,452천원입니다. |
| (*5) | 전기말 현재 매출채권 등에 대하여 2,429,024천원의 대손충당금을 설정하였으며, 전기중 인식한 금액은 2,084천원입니다. |
(4) 당분기와 전분기 중 특수관계자와의 자금 거래 등의 내역은 다음과 같습니다.
| (단위: 천원) | ||||
|---|---|---|---|---|
| 특수관계 구분 | 특수관계자명 | 거래내용 | 당분기 | 전분기 |
| (현금유입) | ||||
| 종속기업 | (주)웅진씽크빅(*1) | 배당수익 | - | 4,752,364 |
| 합계 | - | 4,752,364 | ||
| (현금유출) | ||||
| 종속기업 | (주)웅진휴캄 | 지분취득 | 2,100,000 | - |
| (주)웅진에버스카이 | 자금대여 | 500,000 | - | |
| 합계 | 2,600,000 | - | ||
| (*1) | 전분기 중 수령한 배당금 수익은 기타매출로 인식하였습니다. |
(5) 당분기말 현재 당사가 특수관계자에게 제공하고 있는 보증의 내역은 다음과 같습니다.
| (단위: 천원) | ||||
|---|---|---|---|---|
| 특수관계자 구분 | 특수관계자명 | 보증처 | 지급보증금액 | 비고 |
| 종속기업 | 엠더블유제일차(주) | 모아저축은행 등 | 105,000,000 | 자금보충(*1) |
| (*1) | (주)웅진플레이도시(명목상 차주는 엠더블유제일차(주))를 위하여 제공한 자금보충약정이 존재하며 관련 약정금액은 1,050억원입니다. 상기 자금보충은 선순위로 제공된 담보의 가치가 관련 차입금을 상회하므로, 당사가 체결한 자금보충약정으로 인한의무이행 가능성은 희박하다고 판단하고 있습니다. |
(6) 당분기말 현재 당사는 특수관계자로부터 보증 및 담보를 제공받고 있지 않습니다.
(7) 당분기말과 전기말 현재 임직원에 대한 대여금은 없습니다.
(8) 당사는 기업 활동의 계획ㆍ운영ㆍ통제에 대하여 중요한 권한과 책임을 가진 등기임원, 비등기임원, 내부감사 책임자 및 각 사업부문장 등을 주요 경영진으로 판단하였으며, 당분기와 전분기 중 주요 경영진에 대한 보상을 위해 지급한 금액은 다음과 같습니다.
| (단위: 천원) | ||
|---|---|---|
| 구분 | 당분기 | 전분기 |
| 단기급여(*1) | 1,141,856 | 1,329,546 |
| 퇴직급여(*2) | 186,564 | 1,062,303 |
| 주식기준보상(*3) | 108,084 | - |
| 합계 | 1,436,504 | 2,391,849 |
| (*1) | 단기급여는 현직 임원에 대한 급여, 사회보장분담금, 유급연차휴가, 상여금(보고기간 종료일로부터 12개월 이내에 지급될 수 있는 것에 한함) 및 비화폐성급여(예: 의료급여 등) 등을 포함하고 있습니다. |
| (*2) | 등기임원 및 미등기임원에 대한 퇴직급여입니다. |
| (*3) | 임원에게 부여한 주식선택권 및 양도제한조건부주식(RSU)에 대한 보상비용입니다. |
30. 위험관리
(1) 금융위험관리
당사의 위험관리활동은 주로 재무적 성과에 영향을 미치는 신용위험, 유동성위험, 시장위험 등의 잠재적 위험을 식별하여 발생가능한 위험을 허용가능한 수준으로 감소, 제거 및 회피함으로써, 안정적이고 지속적인 경영성과를 창출할 수 있도록 지원하고, 동시에 재무구조 개선 및 자금운영의 효율성 제고를 통해 금융비용을 절감함으로써 회사경쟁력 제고에 기여하는데 그 목적이 있습니다.
위험관리 체계를 구축하고 시행하기 위하여, 당사는 전사적인 수준의 위험관리정책을 수립하고 있으며, 내부 관리자의 통제 및 검토를 엄격히 수행하여 위험관리정책과 절차를 준수하고 있습니다.
1) 신용위험
당사는 금융상품의 거래상대방이 의무를 이행하지 않아 당사에 재무손실을 입힐 신용위험에 노출되어 있습니다. 당사의 경영진은 신용위험을 관리하기 위하여 신용도가 일정 수준 이상인 거래처와 거래하고 있으며, 금융자산의 신용보강을 위한 정책과 절차를 마련하여 운영하고 있습니다. 당사는 신규 거래처와 계약시 공개된 재무정보와 신용평가기관에 의하여 제공된 정보 등을 이용하여 거래처의 신용도를 평가하고 이를 근거로 신용거래한도를 결정하고 있으며, 담보 또는 지급보증을 제공받고 있습니다. 또한, 당사는 주기적으로 거래처의 신용도를 재평가하여 신용거래한도를 재검토하고 담보수준을 재조정하고 있으며, 회수가 지연되는 금융자산에 대하여는 분기 단위로 회수지연 현황 및 회수대책이 보고되고 있으며 지연사유에 따라 적절한 조치를 취하고 있습니다.
한편, 당사의 경영진은 신용등급이 우수한 금융기관과 거래하고 있으므로 금융기관으로부터의 신용위험이 당사에 미치는 영향은 제한적이라고 판단하고 있습니다.
상각후원가측정금융자산 및 당기손익-공정가치금융자산의 신용위험 최대노출액은 장부금액과 유사하며, 지급보증으로 인한 신용위험의 최대노출액은 105,000백만원
(종속기업의 여신에 대해 금융기관에 제공한 지급보증)입니다(주석 29 참조).
당분기말과 전기말 현재 금융자산의 해외 비중은 중요하지 않으므로 지역별 신용위험에 대한 최대 노출정도에 대한 정보는 공시하지 아니하였습니다.
2) 유동성위험
당사는 현금 등 금융자산을 인도하여 결제하는 금융부채와 관련된 의무를 충족하는 데 어려움을 겪게 될 유동성위험에 노출되어 있습니다. 당사는 유동성위험을 관리하기 위하여 단기 및 중장기 자금관리계획을 수립하고 현금유출예산과 실제 현금유출액을 지속적으로 분석ㆍ검토하여 금융부채와 금융자산의 만기구조를 대응시키고 있습니다. 당사의 경영진은 영업활동현금흐름과 금융자산의 현금유입으로 금융부채를 상환가능하다고 판단하고 있습니다.
3) 시장위험
시장위험은 시장가격의 변동으로 인하여 금융상품의 공정가치가 변동될 위험입니다.시장위험은 이자율위험, 환위험 및 기타 가격위험 등으로 구성됩니다.
① 이자율위험
당사는 금융상품과 관련하여 이자율변동위험에 노출되어 있습니다. 당사는 내부적으로 이자율 1% 변동을 기준으로 이자율위험을 측정하고 있으며, 상기의 변동비율은 합리적으로 발생가능한 이자율 변동위험에 대한 경영진의 평가를 반영하고있습니다.
② 환위험
당사는 제품 수출 및 원재료 수입 거래와 관련하여 USD 등의 환율변동위험에 노출되어 있습니다. 당사는 내부적으로 원화 환율 변동에 대한 환위험을 정기적으로 측정하고 있습니다.
③ 기타 가격위험
당사의 기타 가격과 관련한 위험은 제한적입니다.
(2) 자본위험관리
당사의 자본관리는 계속기업으로서의 존속능력을 유지하는 한편, 자본조달비용을 최소화하여 주주이익을 극대화하는 것을 그 목적으로 하고 있습니다. 당사의 경영진은 자본구조를 주기적으로 검토하고 있습니다.
당분기말과 전기말 현재 부채비율은 다음과 같습니다.
| (단위: 천원) | ||
|---|---|---|
| 구분 | 당분기말 | 전기말 |
| 부채(A) | 134,790,591 | 135,137,396 |
| 자본(B) | 296,026,967 | 291,890,325 |
| 부채비율(A/B) | 45.53% | 46.30% |
6. 배당에 관한 사항
가. 배당에 관한 사항
당사는 정관에 의거 이사회 결의와 주주총회 결의를 통하여 배당을 지급하고 있으며당사 정관은 배당에 관한 사항을 다음과 같이 정하고 있습니다
제9조의5(동등배당)
이 회사는 배당 기준일 현재 발행(전환된 경우를 포함한다)된 동종 주식에 대하여 발행일에 관계 없이 모두 동등하게 배당한다.
제11조(기준일)
이 회사는 주주총회의 소집 및 기타 필요한 경우 이사회의 결의로 정한 날에 주주명부에 기재되어 있는 주주를 그 권리를 행사할 주주로 할 수 있다. 회사는 이를 이사회의 결의로 정한 날의 2주간 전에 공고하여야 한다.
제43조(이익배당)
① 이익의 배당은 금전, 주식 및 기타의 재산으로 할 수 있다.
② 이익의 배당을 주식으로 하는 경우 회사가 수종의 주식을 발행한 때에는 주주총회의 결의로 그와 다른 종류의 주식으로도 할 수 있다.
③ 제1항의 배당은 제11조에서 정한 날 현재의 주주명부에 기재된 주주 또는 등록된 질권자에게 지급한다.
④ 이 회사는 당해 사업년도 중 1회에 한하여 반기결산기 말일로부터 45일내에 이사회결의로써 금전으로 이익배당을 할 수 있다.
⑤ 제4항의 배당금은 반기결산 말 현재의 주주명부에 기재된 주주 또는 등록된 질권자에게 이사회결의가 있은 날로부터 1월내에 지급한다.
제44조(배당금지급 청구권의 소멸시효)
① 배당금의 지급청구권은 5년간 이를 행사하지 아니하면 소멸시효가 완성한다.
② 제1항의 시효의 완성으로 인한 배당금은 이 회사에 귀속한다.
나. 주요배당지표
| 구 분 | 주식의 종류 | 당기 | 전기 | 전전기 |
|---|---|---|---|---|
| 제42기 1분기 | 제41기 | 제40기 | ||
| 주당액면가액(원) | 500 | 500 | 500 | |
| (연결)당기순이익(백만원) | -7,089 | -24,755 | 8,093 | |
| (별도)당기순이익(백만원) | 2,884 | 14,546 | 23,633 | |
| (연결)주당순이익(원) | -44 | -135 | 103 | |
| 현금배당금총액(백만원) | - | - | - | |
| 주식배당금총액(백만원) | - | - | - | |
| (연결)현금배당성향(%) | - | - | - | |
| 현금배당수익률(%) | - | - | - | - |
| - | - | - | - | |
| 주식배당수익률(%) | - | - | - | - |
| - | - | - | - | |
| 주당 현금배당금(원) | - | - | - | - |
| - | - | - | - | |
| 주당 주식배당(주) | - | - | - | - |
| - | - | - | - | |
| 주) 당기 실적은 제42기 1분기까지의 누적실적 기준입니다. |
다. 과거 배당 이력
| (단위: 회, %) |
| 연속 배당횟수 | 평균 배당수익률 | ||
|---|---|---|---|
| 분기(중간)배당 | 결산배당 | 최근 3년간 | 최근 5년간 |
| - | - | - | - |
| 주) 최근 5년간 배당 이력이 없어 연속 배당횟수와 평균 배당수익률을 기재하지 않습니다. |
7. 증권의 발행을 통한 자금조달에 관한 사항
7-1. 증권의 발행을 통한 자금조달 실적
| [지분증권의 발행 등과 관련된 사항] |
가. 증자(감자)현황
| (기준일 : | 2024년 03월 31일 | ) | (단위 : 원, 주) |
| 주식발행 (감소)일자 |
발행(감소) 형태 |
발행(감소)한 주식의 내용 | ||||
|---|---|---|---|---|---|---|
| 종류 | 수량 | 주당 액면가액 |
주당발행 (감소)가액 |
비고 | ||
| 2021년 06월 21일 | 주식매수선택권행사 | 보통주 | 136,910 | 500 | 2,340 | - |
| 2021년 06월 21일 | 주식매수선택권행사 | 보통주 | 218,020 | 500 | 2,950 | - |
| 2021년 06월 21일 | 주식매수선택권행사 | 보통주 | 193,820 | 500 | 2,290 | - |
| [채무증권의 발행 등과 관련된 사항] |
가. 채무증권 발행실적
| (기준일 : | 2024년 03월 31일 | ) | (단위 : 백만원, %) |
| 발행회사 | 증권종류 | 발행방법 | 발행일자 | 권면(전자등록)총액 | 이자율 | 평가등급 (평가기관) |
만기일 | 상환 여부 |
주관회사 |
|---|---|---|---|---|---|---|---|---|---|
| (주)웅진 | 회사채 | 사모 | 2021년 05월 27일 | 30,000 | 2.26 | - | 2024년 05월 27일 | 미상환 | 우리종합금융 |
| (주)웅진 | 회사채 | 사모 | 2021년 06월 14일 | 30,000 | 0.00 | - | 2026년 06월 14일 | 일부상환 | 유진투자증권 |
| (주)웅진 | 회사채 | 사모 | 2021년 07월 19일 | 40,000 | 3.90 | - | 2022년 07월 19일 | 상환 | 디비금융투자 |
| 합 계 | - | - | - | 100,000 | - | - | - | - | - |
| 1) 2021년 6월 14일 유진투자증권을 주관으로 발행된 사모 회사채(교환사채) 300억원 중 250억원이 조기상환청구조건에 따라 상환되어 '24.1Q 분기보고서 제출일 현재 잔액은 50억원 입니다. 2) 2021년 7월 19일 디비금융투자를 주관으로 발행된 사모 회사채 400억원은 2022년 6월 20일 전액 상환 완료되어 말소되었습니다. 3) 보고서 제출일 현재 채무증권 발행 잔액은 350억원 입니다. |
나 .기업어음증권 미상환 잔액
| (기준일 : | 2024년 03월 31일 | ) | (단위 : 백만원) |
| 잔여만기 | 10일 이하 | 10일초과 30일이하 |
30일초과 90일이하 |
90일초과 180일이하 |
180일초과 1년이하 |
1년초과 2년이하 |
2년초과 3년이하 |
3년 초과 | 합 계 | |
|---|---|---|---|---|---|---|---|---|---|---|
| 미상환 잔액 | 공모 | - | - | - | - | - | - | - | - | - |
| 사모 | - | - | - | - | - | - | - | - | - | |
| 합계 | - | - | - | - | - | - | - | - | - | |
-해당사항 없음.
다. 단기사채 미상환 잔액
| (기준일 : | 2024년 03월 31일 | ) | (단위 : 백만원) |
| 잔여만기 | 10일 이하 | 10일초과 30일이하 |
30일초과 90일이하 |
90일초과 180일이하 |
180일초과 1년이하 |
합 계 | 발행 한도 | 잔여 한도 | |
|---|---|---|---|---|---|---|---|---|---|
| 미상환 잔액 | 공모 | - | - | - | - | - | - | - | - |
| 사모 | - | - | - | - | - | - | - | - | |
| 합계 | - | - | - | - | - | - | - | - | |
-해당사항 없음.
라. 회사채 미상환 잔액
| (기준일 : | 2024년 03월 31일 | ) | (단위 : 백만원) |
| 잔여만기 | 1년 이하 | 1년초과 2년이하 |
2년초과 3년이하 |
3년초과 4년이하 |
4년초과 5년이하 |
5년초과 10년이하 |
10년초과 | 합 계 | |
|---|---|---|---|---|---|---|---|---|---|
| 미상환 잔액 | 공모 | - | - | - | - | - | - | - | - |
| 사모 | 30,000 | - | 5,000 | - | - | - | - | 35,000 | |
| 합계 | 30,000 | - | 5,000 | - | - | - | - | 35,000 | |
마. 신종자본증권 미상환 잔액
| (기준일 : | 2024년 03월 31일 | ) | (단위 : 백만원) |
| 잔여만기 | 1년 이하 | 1년초과 5년이하 |
5년초과 10년이하 |
10년초과 15년이하 |
15년초과 20년이하 |
20년초과 30년이하 |
30년초과 | 합 계 | |
|---|---|---|---|---|---|---|---|---|---|
| 미상환 잔액 | 공모 | - | - | - | - | - | - | - | - |
| 사모 | - | - | - | - | - | - | - | - | |
| 합계 | - | - | - | - | - | - | - | - | |
-해당사항 없음.
바. 조건부자본증권 미상환 잔액
| (기준일 : | 2024년 03월 31일 | ) | (단위 : 백만원) |
| 잔여만기 | 1년 이하 | 1년초과 2년이하 |
2년초과 3년이하 |
3년초과 4년이하 |
4년초과 5년이하 |
5년초과 10년이하 |
10년초과 20년이하 |
20년초과 30년이하 |
30년초과 | 합 계 | |
|---|---|---|---|---|---|---|---|---|---|---|---|
| 미상환 잔액 | 공모 | - | - | - | - | - | - | - | - | - | - |
| 사모 | - | - | - | - | - | - | - | - | - | - | |
| 합계 | - | - | - | - | - | - | - | - | - | - | |
-해당사항 없음.
사. 사채관리계약 주요내용 및 충족 여부 등
- 해당사항 없음
7-2. 증권의 발행을 통해 조달된 자금의 사용실적
가. 공모자금의 사용내역
- 해당사항 없음
나. 사모자금의 사용내역
| (기준일 : | 2024년 03월 31일 | ) | (단위 : 백만원) |
| 구 분 | 회차 | 납입일 | 주요사항보고서의 자금사용 계획 |
실제 자금사용 내역 |
차이발생 사유 등 | ||
|---|---|---|---|---|---|---|---|
| 사용용도 | 조달금액 | 내용 | 금액 | ||||
| 회사채(P-CBO) | 61 | 2021년 05월 27일 | 운영자금 등 | 30,000 | 운영자금 등 | 30,000 | - |
| 교환사채 | 62 | 2021년 06월 14일 | 차입금 상환 | 30,000 | 차입금 상환 | 30,000 | - |
| 회사채 | 63 | 2021년 07월 19일 | 차입금 상환 | 40,000 | 차입금 상환 | 40,000 | - |
| *당사는 상기 사모사채 발행 및 자금사용과 관련하여 각 채권자들에게 사용목적을 제시하였으며 목적에 맞도록 실제 자금 사용 후 내역을 제출하였습니다. 관련하여 발생된 차이금액은 없습니다. |
다. 미사용자금의 운용내역
- 해당사항 없음
8. 기타 재무에 관한 사항
가. 재무제표 재작성 등 유의사항
1) 2021년도 재무제표 재작성
연결기업은 (주)웅진플레이도시의 매각계획을 수립하고, 경영진은 매수자를 물색하고 적극적인 매각작업을 진행하였습니다. 그러나 2021년 연결기업은 (주)웅진플레이도시에 대하여 통상적이고 관습적인 거래조건만으로 즉시 매각가능하지 않으며, 매각될 가능성이 매우 높지않으므로 K-IFRS 1105호에서 규정하는 매각예정자산의 요건을 충족하지 못하는 것으로 판단하고 매각예정자산에서 사용목적 보유자산으로 재분류하였습니다.
이는 (주)웅진플레이도시 매각 철회를 의미하는 바가 아니며, 경영진은 계속하여 매수자를 물색하고 매각을 위한 작업을 적극적으로 진행 할 예정입니다. 연결기업은 K-IFRS 1105호의 매각예정자산의 요건을 충족 시 매각예정자산으로 재분류할 예정입니다.
(1) 2021년 매각예정자산의 재분류로 인한 비교표시 2021년 연결포괄손익계산서에 미치는 효과는 다음과 같습니다.
| (단위: 천원) | |||
| 구분 | 재분류 전 | 변경효과(*1) | 재분류 후 |
| 매출액 | 968,802,457 | 11,063,779 | 979,866,236 |
| 매출원가 | 529,138,371 | - | 529,138,371 |
| 매출총손익 | 439,664,086 | 11,063,778 | 450,727,864 |
| 판매비와관리비 | 395,910,499 | 11,864,443 | 407,774,942 |
| 영업손익 | 43,753,587 | (800,664) | 42,952,923 |
| 기타수익 | 22,975,990 | 61,661 | 23,037,651 |
| 기타비용 | 10,009,202 | 576,354 | 10,585,556 |
| 금융수익 | 7,931,484 | 1,552 | 7,933,036 |
| 금융원가 | 17,761,869 | 8,916,973 | 26,678,842 |
| 관계기업 등 투자손익 | 32,766 | - | 32,766 |
| 법인세비용차감전계속사업순손익 | 46,922,757 | (10,230,779) | 36,691,978 |
| 계속영업법인세비용 | 2,440,569 | - | 2,440,569 |
| 계속영업손익 | 44,482,187 | (10,230,779) | 34,251,409 |
| 중단영업손익 | (6,942,631) | 6,853,332 | (89,299) |
| 당기순손익 | 37,539,556 | (3,377,446) | 34,162,110 |
| 기타포괄손익 | 3,117,966 | - | 3,117,966 |
| 총포괄손익 | 40,657,522 | (3,377,446) | 37,280,076 |
| (*1) | 과거 매각예정자산으로 분류한 기간에 대해 사용목적 보유자산으로 재분류하였으며, 재분류로 인한 연결조정사항이 반영되어 있습니다. |
(2) 별도 재무제표 매각예정자산은 공정가치에서 매각부대원가를 차감한 순공정가치와 장부금액 중작은 금액으로 측정하고 있습니다.
2) 기타 중단영업에 관한 사항
(1) (주)웅진북센- 기자식도 판매사업
연결기업은 ㈜웅진북센의 기자식도(주방용 칼세트-일본수입품) 사업에 대한 정상적 영업활동이 불가하다고 판단하여 2019년 8월 30일자 이사회결의에 의거 2019년 9월 1일을 기준일로 하여 본 사업을 포기하고 해당 제품군에 대한 정상판매 및 서비스의 중단을 결정하였습니다.
(2) (주)오피엠에스
연결기업은 2021년 3월 12일 ㈜오피엠에스 보유지분 전량인 4,060,720주(발행주식총수대비 지분율 98.58%)를 ㈜하이퍼포먼스마케팅에 양도하는 계약을 체결하였으며, 2021년 4월 12일자로 매각을 완료하였습니다.
연결기업은 중단영업부문을 계속영업으로부터 분리하여 전전기 연결포괄손익계산서에 중단영업으로 구분 표시하였습니다.
(3) 연결포괄손익계산서에 계상된 중단영업손익의 산출내역
2021년 연결포괄손익계산서에 계상된 중단영업순손익의 산출내역은 다음과 같습니다.
| (단위: 천원) |
| 구분 | (주)웅진북센 -기자식도 |
합계 |
| 매출액 | 2,835 | 2,835 |
| 매출원가 | 352,196 | 352,196 |
| 매출총이익 | (349,361) | (349,361) |
| 판매비와관리비 | 7,580 | 7,580 |
| 영업손실 | (356,941) | (356,941) |
| 중단사업손실 | (278,414) | (278,414) |
2) 합병, 분할, 자산양수도, 영업양수도에 관한 사항
(1) 종속기업((주)웅진씽크빅)의 단계적취득
① 일반사항
연결실체는 2019년 3월 14일 이사회 결의에 따라 관계기업인 (주)웅진씽크빅에 대한지배력강화 및 재무구조개선을 위한 유상증자에 참여하였습니다.
유상증자 참여일은 2019년 3월 22일이며, 인수한 보통주는 57,552,083주, 유상증자 참여금액은 총 2,210억원(전액 대여금 출자전환)입니다.
동 유상증자 후 연결실체의 총 보유주식은 77,589,617주(보유지분율 57.83%)이며,
(주)웅진씽크빅의 총 발행주식수에서 자기주식을 차감한 후의 유효지분율은 58.53%로 증가하였습니다. 이에 따라 연결실체는 (주)웅진씽크빅에 대한 지배력을 획득한 것으로 판단하여 관계기업에서 연결실체로 재분류하였습니다.
② 취득시점 연결실체의 보유지분에 대한 이전대가의 공정가치는 다음과 같습니다.
| (단위: 천원) | |
| 구 분 | 금 액 |
| 이전 (주)웅진씽크빅 보유 지분에 대한 공정가치(*1) | 68,728,741 |
| 유상증자로 추가 취득한 지분에 대한 취득금액 | 220,999,999 |
| 총 이전대가 | 289,728,740 |
| (*1) | 연결실체가 사업결합 이전에 보유하고 있던 (주)웅진씽크빅에 대한 지분을 공정가치로 재측정하였으며, 장부금액과의 차이를 관계기업투자처분손실로 인식하였습니다. |
③ 취득시점 100% 환산기준의 이전대가의 공정가치는 다음과 같습니다.
| (단위: 천원) | |
| 구 분 | 금 액 |
| 총 이전대가 | 289,728,740 |
| 웅진 지분율 | 58.53% |
| 100%환산 인수대가 | 495,039,205 |
④ 취득시점 피취득회사의 식별가능한 순자산의 공정가치(100% 기준)는 다음과 같습니다.
| (단위: 천원) | ||
| 과 목 | 금 액(*1) | |
| 자 산 | ||
| I. 유동자산 | 533,027,957 | |
| II. 비유동자산 | 1,941,548,005 | |
| 자 산 총 계 | 2,474,575,962 | |
| 부 채 | ||
| I. 유동부채 | 246,856,726 | |
| II. 비유동부채 | 1,583,176,662 | |
| 부 채 총 계 | 1,830,033,388 | |
| 식별가능한 순자산 | 지배지분 | 641,599,742 |
| 종속회사 비지배지분 | 2,942,832 | |
| 순자산의 조정(*1) | (5,510,903) | |
| 비지배지분의 차감(주식선택권) | (2,902,302) | |
| 조정후 식별가능한 순자산 | 633,186,537 | |
| 지배기업유효지분율 | 58.53% | |
| 지배기업 소유주지분 | 370,581,432 | |
| 비지배지분(주식선택권 포함) | 265,507,407 | |
| (*1) | 사업결합에 의해서 재무제표에 인식한 순자산의 공정가치는 2019년 3월 31일 결산일을 기준으로 지배력 획득일인 2019년 3월 22일 이후의 순자산 변동사항을 차감조정하였습니다. |
⑤ 염가매수차익
취득시점 사업결합에서 발생한 염가매수차익은 다음과 같습니다.
| (단위: 천원) | |
| 구 분 | 금 액 |
| ① 총 이전대가 | 495,039,205 |
| ② 식별가능한 순자산 공정가치 | 633,186,537 |
| ③ 염가매수차익(100%기준) (②-①) | 138,147,332 |
| 지배기업유효지분율 | 58.53% |
| 지배기업 염가매수차익(보유지분 해당액) | 80,852,692 |
⑥ 취득시점 사업결합으로 인한 순현금흐름은 다음과 같습니다.
| (단위: 천원) | |
| 구 분 | 금 액 |
| 총 이전대가 | (289,728,740) |
| 차감: 비현금성 이전대가 | 68,728,740 |
| 가산: 취득한 현금및현금성자산 | 300,460,632 |
| 차감: 발행원가 | (175,609) |
| 순현금 유입액 | 79,285,023 |
(2) (주)태승엘피 흡수합병
당사는 2019년 12월 21일을 기준으로 (주)태승엘피를 흡수합병하였습니다. 태승엘피는 당사의 회생절차 중 부인권 소송을 수행한 회사로 이전된 부인권 소송이 모두 확정되어 회생법원의 허가를 받아 2019년 12월 23일 합병절차가 종료되었습니다.
동 사업결합은 상법상 소규모합병에 해당하므로 당사는 이를 장부금액법으로 회계처리하였습니다. 사업결합으로 취득한 (주)태승엘피 관련 자산과 부채는 당사의 재무제표상 계상된 사업결합 시점의 장부금액으로 인식되었으며, 지불한 이전대가 241,203백만원과 인수한 순자산 장부금액과의 차이 40,941백만원은 자본잉여금으로 계상하였습니다.
① 일반사항
| 1. 합병방법 | - 주식회사 웅진이 주식회사 태승엘피를 흡수합병 ⓐ 존속법인 : 주식회사 웅진 ⓑ 해산(소멸)법인 : 주식회사 태승엘피 |
||||
| - 합병형태 | 소규모합병 | ||||
| 2. 합병목적 | (주)태승엘피는 (주)웅진으로부터 분할되어 신설된 회사로 회생계획에 따라 분할존속회사의 부인권 소송 등의 수행을 완료하여 회생절차 종결을 결정받음 | ||||
| 3. 합병의 중요영향 및 효과 | 본 합병일 현재 (주)웅진은 (주)태승엘피의 발행주식을 100% 소유하고 있으며, 합병신주를발행하지 않는 무증자합병으로 진행하므로 본 합병이 존속회사인 (주)웅진의 경영, 재무, 영업에 유의적 영향을 미치지는 않으며 완전자회사 합병을 통한 경영효율성 증대 효과를 기대할 수 있으며 본 합병 완료시 (주)웅진은 존속회사로 계속 남아있고 소멸회사인 (주)태승엘피는 합병 후 해산하게 되며 본 합병은 신주를 발행하지 않는 무증자합병으로 본 합병 완료 후 (주)웅진의 주주 변경은 없음 | ||||
| 4. 합병비율 | 보통주 1.0000000 : 0.0000000 (주식회사 웅진 : 주식회사 태승엘피) | ||||
| 5. 합병비율 산출근거 | 존속회사인 (주)웅진은 소멸회사인 (주)태승엘피의 주식 100%를 소유하고 있으며, 본 합병시 존속회사는 소멸회사의 주식에 대해 신주를 발행하지 않으므로 합병비율은 1.0000000 : 0.0000000으로 산정함 | ||||
| 6. 합병상대회사 | 회사명 | 주식회사 태승엘피 | |||
| 주요사업 | 분할존속회사로부터 이전받은 부인권 소송 등의 수행 및 소송결과에 따른 권리, 의무의 분할존속회사로의 이전 | ||||
| 회사와의 관계 | 자회사 | ||||
| 최근 사업연도 재무내용(원) |
자산총계 | 272,523,880,762 | 자본금 | 500,000,000 | |
| 부채총계 | 880,370,042 | 매출액 | 0 | ||
| 자본총계 | 271,643,510,720 | 당기순이익 | 8,201,006,583 | ||
| 외부감사 여부 | 기관명 | 대주회계법인 | 감사의견 | 적정 | |
| 주) 위 합병과 관련한 보다 자세한 내용은 당사가 2019년 11월 20일에 공시한 주요사항보고서(회사합병결정) 및 2019년 12월 23일에 공시한 합병등종료보고서를 참고하시기 바랍니다 |
② 사업결합으로 인수된 (주)태승엘피 사업 관련 주요 자산과 부채의 장부금액
| (단위 : 백만원) | |
| 구분 | 금액 |
| 이전대가 | |
| 종속기업투자주식 | 241,203 |
| 이전대가 합계 | 241,203 |
| 취득한 자산과 인수한 부채의 계상액 | |
| 유동자산 | 282,252 |
| 유동부채 | 108 |
| 인수한 순자산 장부금액 | 282,144 |
| 합병차익(자본잉여금) | (40,941) |
| 합계 | 241,203 |
③ 합병 전ㆍ후의 요약재무정보
| (단위: 백만원) |
| 구분 | 합병 전 | 합병 후 | |
| ㈜웅진 | ㈜태승엘피 | ㈜웅진 | |
| 유동자산 | 45,328 | 25,506 | 67,275 |
| 비유동자산 | 701,261 | 254,356 | 460,058 |
| 자산총계 | 746,589 | 279,862 | 527,333 |
| 유동부채 | 530,541 | 861 | 272,725 |
| 비유동부채 | 22,609 | - | 23,372 |
| 부채총계 | 553,150 | 861 | 296,097 |
| 자본금 | 39,333 | 500 | 39,333 |
| 자본잉여금 | 70,080 | 240,703 | 70,080 |
| 자본조정 | 11,096 | - | 11,096 |
| 이익잉여금 | 72,930 | 37,798 | 110,727 |
| 자본총계 | 193,439 | 279,001 | 231,236 |
| 부채및자본총계 | 746,589 | 279,862 | 527,333 |
주1) 상기 재무상태표는 ㈜웅진과 ㈜태승엘피의 합병시점인 2019년 9월 30일
재무상태표를 기준으로 작성된 것이며 외부감사인의 감사를 받지 아니하였습니다.
④ 합병등 전후의 재무사항 비교표
| (단위 : 백만원) |
| 대상회사 | 계정과목 | 예측 | 실적 | 비고 | ||||
|---|---|---|---|---|---|---|---|---|
| 1차연도 | 2차연도 | 1차연도 | 2차연도 | |||||
| 실적 | 괴리율 | 실적 | 괴리율 | |||||
| (주)웅진 | 매출액 | 886,239 | 979,866 | 886,239 | - | 979,866 | - | 주1) 참조 |
| 영업이익 | - | - | 20,720 | - | 42,953 | - | - | |
| 당기순이익 | - | - | -25,737 | - | 34,162 | - | - | |
주1) 자본시장과 금융투자업에 관한 법률 제165조의4 및 동법 시행령 제176조의5 제7항 제2호 나목 단서에 의하여 다른 회사의 발행주식 총수를 소유하고 있는 회사가 그다른 회사를 합병하면서 신주를 발행하지 않는 경우에는 합병가액의 적정성에 대한 외부평가기관의 평가를 받을 의무가 없는 바, 본 합병은 이에 해당하므로 위 규정에 따라 외부평가기관의 평가를 거치지 아니하였으며 매출액 등의 재무사항을 예측하지 않아 예측 매출액은 실적으로 기재하였으며 괴리율은 기재하지 않습니다.
주2) 실적 1차연도는 2019년 9월 합병 이후 존속회사인 ㈜웅진의 연결재무제표 기준 2020년 실적이며, 실적 2차연도는 2021년 동일한 기준의 실적입니다.
(3) ㈜웅진투투럽 흡수합병
당사는 2023년 12월 11일 자회사인 ㈜웅진투투럽을 흡수합병하기로 결정하고 동년 12월 12일 계약을 체결하였습니다. 본 흡수합병은 상법에527조에 따른 소규모합병절차로 진행되었으며 2024년 2월 14일 모든 합병절차가 종료되었습니다. 동 흡수합병은 상법상 소규모합병에 해당하므로 당사는 이를 장부금액법으로 회계처리할 예정입니다. 현재 이용 가능한 최근 재무제표를 기준으로, 사업결합에 따라 취득한 ㈜웅진투투럽 관련 자산과 부채가 당사의 재무제표상 계상된 흡수합병 시점의 장부금액은 3,308백만원입니다. 지불한 이전대가는 2,328백만원이며 인수한 순자산 장부금액과의 차이 -980백만원은 자본잉여금으로 계상할 예정입니다.
① 일반사항
| 1. 합병방법 | - 주식회사 웅진이 주식회사 웅진투투럽을 흡수합병 ⓐ 존속법인 : 주식회사 웅진 ⓑ 해산(소멸)법인 : 주식회사 웅진투투럽 |
||||
| - 합병형태 | 소규모합병 | ||||
| 2. 합병목적 | 사업구조 재편을 통한 경쟁력 강화 및 경영효율성 제고 | ||||
| 3. 합병의 중요영향 및 효과 | (1) 회사의 경영에 미치는 효과 본 보고서 제출일 현재 ㈜웅진은 ㈜웅진투투럽의 지분을 100% 소유하고 있으며, 본 합병 완료시 ㈜웅진은 존속회사로 계속 남아있게 되며, 피합병회사 ㈜웅진투투럽은 소멸됩니다. 본 합병으로 발행하는 신주는 없으며, 본 합병 완료 후 ㈜웅진의 최대주주 소유주식 및 지분율 변동은 없습니다. (2) 회사의 재무 및 영업에 미치는 영향 본 합병은 연결실체 관점에서 존속회사인 ㈜웅진의 재무상태 및 영업활동에 유의적 영향을 미치지는 않을 것이며, 완전 자회사의 합병을 통해 비주력 사업구조를 신속하게 재편하여 불필요한 비용 발생을 줄이고, 인적ㆍ물적 자원을 효율적으로 통합하여 경영효율성을 제고할 수 있을 것으로 기대합니다. |
||||
| 4. 합병비율 | ㈜웅진: ㈜웅진투투럽 = 1.0000000 : 0.0000000 | ||||
| 5. 합병비율 산출근거 | 합병회사인 ㈜웅진은 피합병회사인 ㈜웅진투투럽의 주식을 100% 소유하고 있으며, 합병시 합병회사는 피합병회사의 주식에 대해 신주를발행 하지 않으므로 합병비율을 1.0000000 :0.0000000으로 산출하였습니다. | ||||
| 6. 합병상대회사 | 회사명 | ㈜웅진투투럽 | |||
| 주요사업 | 화장품 및 건강기능식품 판매 | ||||
| 회사와의 관계 | 자회사 | ||||
| 최근 사업연도 재무내용(원) |
자산총계 | 3,547,310,945 | 자본금 | 565,415,000 | |
| 부채총계 | 238,868,492 | 매출액 | 4,871,669,921 | ||
| 자본총계 | 3,308,442,453 | 당기순이익 | -432,637,891 | ||
| 외부감사 여부 | 기관명 | 해당사항 없음 | 감사의견 | 해당사항 없음 | |
| 주1) 위 합병과 관련한 보다 자세한 내용은 당사가 2023년 12월 11일에 공시한 주요사항보고서(회사합병결정) 및 2024년 2월 14일에 공시한 합병등종료보고서(합병)를 참고하시기 바랍니다. 주2) 상기 합병상대회사의 최근 사업연도 재무내용은 감사인의 검토를 받지 않은 2023년 12월 31일 기준 재무정보이므로 당사 외부감사인의 감사 또는 검토 결과에 따라 변동될 수 있습니다. |
② 사업결합으로 인수된 (주)웅진투투럽 사업 관련 주요 자산과 부채의 장부금액
| (단위 : 백만원) | |
| 구분 | 금액 |
| 이전대가 | |
| 종속기업투자주식 | 2,328 |
| 이전대가 합계 | 2,328 |
| 취득한 자산과 인수한 부채의 계상액 | |
| 유동자산 | 3,547 |
| 유동부채 | 239 |
| 인수한 순자산 장부금액 | 3,308 |
| 합병차익(자본잉여금) | -980 |
| 합계 | 2,328 |
③ 합병 전ㆍ후의 요약재무정보
| (단위: 백만원) |
| 구분 | 합병 전 | 합병 후 | |
| ㈜웅진 | ㈜웅진투투럽 | ㈜웅진 | |
| 유동자산 | 34,829 | 2,684 | 37,508 |
| 비유동자산 | 392,198 | 863 | 390,659 |
| 자산총계 | 427,027 | 3,547 | 428,167 |
| 유동부채 | 107,877 | 74 | 107,945 |
| 비유동부채 | 27,260 | 165 | 27,351 |
| 부채총계 | 135,137 | 239 | 135,296 |
| 자본금 | 42,214 | 565 | 42,214 |
| 자본잉여금 | 121,386 | 3,445 | 123,069 |
| 자본조정 | -1,880 | 0 | -1,880 |
| 이익잉여금 | 130,170 | -702 | 129,468 |
| 자본총계 | 291,890 | 3,308 | 292,871 |
| 부채및자본총계 | 427,027 | 3,547 | 428,167 |
주1) 상기 합병 전 ㈜웅진과 ㈜웅진투투럽의 요약재무정보는 본 보고서 현재 이용 가능한 최근 재무제표인 2023년 12월 31일 별도 재무제표를 기준으로 작성한 것으로 합병기일(2024년 2월 14일)의 재무제표와 차이가 발생할 수 있습니다.
④ 합병등 전후의 재무사항 비교표
| (단위 : 백만원) |
| 대상회사 | 계정과목 | 예측 | 실적 | 비고 | ||||
|---|---|---|---|---|---|---|---|---|
| 1차연도 | 2차연도 | 1차연도 | 2차연도 | |||||
| 실적 | 괴리율 | 실적 | 괴리율 | |||||
| (주)웅진 | 매출액 | - | - | - | - | - | - | 주1) 참조 |
| 영업이익 | - | - | - | - | - | - | - | |
| 당기순이익 | - | - | - | - | - | - | - | |
주1) 자본시장과 금융투자업에 관한 법률 제165조의4 및 동법 시행령 제176조의5 제7항 제2호 나목 단서에 의하여 다른 회사의 발행주식 총수를 소유하고 있는 회사가 그다른 회사를 합병하면서 신주를 발행하지 않는 경우에는 합병가액의 적정성에 대한 외부평가기관의 평가를 받을 의무가 없는 바, 본 합병은 이에 해당하므로 위 규정에 따라 외부평가기관의 평가를 거치지 않아 매출액 등 재무사항 기재는 생략합니다.
3) 자산유동화와 관련한 자산매각의 회계처리 및 우발채무 등에 관한 사항
- 해당사항 없음
4) 기타 재무제표 이용에 유의하여야 할 사항
(1) 연결재무제표 작성기준
연결회사의 2024년 3월 31일로 종료하는 3개월 보고기간에 대한 요약분기연결재무제표는 기업회계기준서 제1034호 '중간재무보고'에 따라 작성되었습니다. 이 중간재무제표는 연차재무제표에 기재되는 사항이 모두 포함되지 않았으므로 전기말 연차재무제표와 함께 이해해야 합니다.
[제ㆍ개정된 기준서의 내용]
① 연결기업이 채택한 제ㆍ개정 기준서 및 해석서
연결회사는 2024년 1월 1일로 개시하는 회계기간부터 다음의 제ㆍ개정 기준서 및 해석서를 신규로 적용하였습니다.
ⓐ 기업회계기준서 제1001호 '재무제표 표시' 개정 - 부채의 유동/비유동 분류, 약정사항이 있는 비유동부채
보고기간말 현재 존재하는 실질적인 권리에 따라 유동 또는 비유동으로 분류되며, 부채의 결제를 연기할 수 있는 권리의 행사가능성이나 경영진의 기대는 고려하지 않습 니다. 또한, 부채의 결제에 자기지분상품의 이전도 포함되나, 복합금융상품에서 자기지분상품으로 결제하는 옵션이 지분상품의 정의를 충족하여 부채와 분리하여 인식된경우는 제외됩니다. 또한, 기업이 보고기간말 후에 준수해야하는 약정은 보고기간말에 해당 부채의 분류에 영향을 미치지 않으며, 보고기간 이후 12개월 이내 약정사항을 준수해야하는 부채가 보고기간말 현재 비유동부채로 분류된 경우 보고기간 이후 12개월 이내 부채가 상환될 수 있는 위험에 관한 정보를 공시해야 합니다. 해당 기준서의 개정이 재무제표에 미치는 중요한 영향은 없습니다
ⓑ 기업회계기준서 제1007호 '현금흐름표', 기업회계기준서 제1107호 '금융상품: 공시' 개정 - 공급자금융약정에 대한 정보 공시
공급자금융약정을 적용하는 경우, 재무제표이용자가 공급자금융약정이 기업의 부채와 현금흐름 그리고 유동성위험 익스포저에 미치는 영향을 평가할 수 있도록 공급자금융약정에 대한 정보를 공시해야 합니다. 이 개정내용을 최초로 적용하는 회계연도 내 중간보고기간에는 해당 내용을 공시할 필요가 없다는 경과규정에 따라 중간재무제표에 미치는 영향이 없습니다.
ⓒ 기업회계기준서 제1116호 '리스' 개정 - 판매후리스에서 생기는 리스부채
판매후리스에서 생기는 리스부채를 후속적으로 측정할 때 판매자-리스이용자가 보유하는 사용권 관련 손익을 인식하지 않는 방식으로 리스료나 수정리스료를 산정합니다. 해당 기준서의 제정이 재무제표에 미치는 중요한 영향은 없습니다.
ⓓ 기업회계기준서 제1001호 '재무제표 표시' 개정 - '가상자산 공시'
가상자산을 보유하는 경우, 가상자산을 고객을 대신하여 보유하는 경우, 가상자산을 발행한 경우의 추가 공시사항을 규정하고 있습니다. 해당 기준서의 개정이 재무제표에 미치는 중요한 영향은 없습니다
② 연결기업이 적용하지 않은 제ㆍ개정 기준서 및 해석서
[제정 또는 공표되었으나 시행일이 도래하지 않아 적용하지 아니한 제ㆍ개정 기준서 및 해석서]
ⓐ 기업회계기준서 제1021호 '환율변동효과'와 기업회계기준서 제1101호 '한국채택국제회계기준의 최초채택' 개정 - 교환가능성 결여
통화의 교환가능성을 평가하고 다른 통화와 교환이 가능하지 않다면 현물환율을 추정하며 관련 정보를 공시하도록 하고 있습니다. 동 개정사항은 2025년 1월 1일 이후 시작하는 회계연도부터 적용되며, 조기적용이 허용됩니다. 해당 기준서의 개정이 재무제표에 미치는 중요한 영향은 없습니다.
③ 법인세비용
중간기간의 법인세비용은 전체 회계연도에 대해서 예상되는 최선의 가중평균연간법인세율, 즉 추정평균연간유효법인세율을 중간기간의 세전이익에 적용하여 계산합니다.
④ 중요한 회계추정 및 가정
연결회사는 미래에 대하여 추정 및 가정을 하고 있습니다. 추정 및 가정은 지속적으로 평가되며, 과거 경험과 현재의 상황에서 합리적으로 예측가능한 미래의 사건과 같은 다른 요소들을 고려하여 이루어집니다. 이러한 회계추정은 실제 결과와 다를 수도있습니다.
요약분기연결재무제표 작성시 사용된 중요한 회계추정 및 가정은 법인세비용을 결정하는데 사용된 추정의 방법을 제외하고는 전기 연결재무제표 작성에 적용된 회계추정 및 가정과 동일합니다.
[공정가치 서열체계]
연결회사는 공정가치측정에 사용된 투입변수의 유의성을 반영하는 공정가치 서열체계에 따라 공정가치 측정치를 분류하고 있으며, 공정가치 서열체계의 수준은 다음과 같습니다.
| 구 분 | 투입변수의 유의성 |
|---|---|
| 수준 1 | 측정일에 동일한 자산이나 부채에 대한 접근 가능한 활성시장의(조정되지 않은) 공시가격 |
| 수준 2 | 수준1의 공시가격 이외에 자산이나 부채에 대해 직접적으로 또는 간접적으로 관측가능한 투입변수를 사용하여 도출되는 공정가치 |
| 수준 3 | 자산이나 부채에 대한 관측가능하지 않은 투입변수를 사용하는 평가기법으로부터 도출되는 공정가치 |
당분기말과 전기말 현재 금융상품의 수준별 공정가치 측정치는 다음과 같습니다.
| (단위: 천원) | ||||
|---|---|---|---|---|
| 구분 | 수준 1 | 수준 2 | 수준 3 | 합계 |
| (당분기말) | ||||
| 금융자산 | ||||
| - 당기손익-공정가치측정금융자산(*1)(*2) | 98,591 | 2,418,710 | 3,754,175 | 6,271,476 |
| - 기타포괄손익-공정가치측정금융자산(*1) | - | 958,272 | 566,371 | 1,524,643 |
| (전기말) | ||||
| 금융자산 | ||||
| - 당기손익-공정가치측정금융자산(*1)(*2) | 101,841 | 1,580,479 | 3,746,777 | 5,429,097 |
| - 기타포괄손익-공정가치측정금융자산(*1) | - | 940,383 | 566,371 | 1,506,754 |
| (*1) | 수준 3으로 분류된 해당 항목의 경우, 장부금액을 공정가치의 합리적인 근사치로 보아 장부금액을 공정가치로 공시하였습니다. |
| (*2) | 수준 2로 분류된 일부 항목의 경우, K-OTC의 보고기간말 종가 금액을 공정가치로 측정하여 사용하고 있습니다. |
수준 3에 해당하는 금융상품의 변동내역은 다음과 같습니다.
| (단위: 천원) | |||||
|---|---|---|---|---|---|
| 구분 | 당분기 | 전분기 | |||
| 당기손익-공정가치측정금융자산 | 기타포괄손익-공정가치측정금융자산 | 당기손익-공정가치측정금융자산 | 기타포괄손익-공정가치측정금융자산 | 당기손익-공정가치측정금융부채 | |
| 기초금액 | 3,746,777 | 566,371 | 5,111,951 | 566,371 | 9,901,675 |
| 취득금액 | - | - | - | - | - |
| 당기손익으로 인식된 손익 | 7,398 | - | 5,602 | - | 37,939 |
| 기말금액 | 3,754,175 | 566,371 | 5,117,553 | 566,371 | 9,939,614 |
당분기 및 전분기 중 각 공정가치 서열체계의 수준 간 이동 내역은 없습니다.
장부금액을 공정가치의 합리적인 근사치로 보아 장부금액을 공정가치로 공시한 항목과 관련한 평가기법과 투입변수는 공시하지 않습니다.
(2) 별도재무제표 작성기준
당사의 2024년 3월 31일로 종료하는 3개월 보고기간에 대한 요약분기재무제표는 기업회계기준서 제1034호 '중간재무보고'에 따라 작성되었습니다. 이 중간재무제표는 연차재무제표에 기재되는 사항이 모두 포함되지 않았으므로 전기말 연차재무제표와 함께 이해해야 합니다.
[제ㆍ개정된 기준서의 내용]
① 회사가 채택한 제ㆍ개정 기준서 및 해석서
당사는 2024년 1월 1일로 개시하는 회계기간부터 다음의 제ㆍ개정 기준서 및 해석서를 신규로 적용하였습니다.
ⓐ 기업회계기준서 제1001호 '재무제표 표시' 개정 - 부채의 유동/비유동 분류, 약정사항이 있는 비유동부채
보고기간말 현재 존재하는 실질적인 권리에 따라 유동 또는 비유동으로 분류되며, 채의 결제를 연기할 수 있는 권리의 행사가능성이나 경영진의 기대는 고려하지 않습니다. 또한, 부채의 결제에 자기지분상품의 이전도 포함되나, 복합금융상품에서 자기지분상품으로 결제하는 옵션이 지분상품의 정의를 충족하여 부채와 분리하여 인식된 경우는 제외됩니다. 또한, 기업이 보고기간말 후에 준수해야 하는 약정은 보고기간말에 해당 부채의 분류에 영향을 미치지 않으며, 보고기간 이후 12개월 이내 약정사항을 준수해야 하는 부채가 보고기간말 현재 비유동부채로 분류된 경우 보고기간 이후 12개월 이내 부채가 상환될 수 있는 위험에 관한 정보를 공시해야 합니다. 해당 기준서의 개정이 재무제표에 미치는 중요한 영향은 없습니다.
ⓑ 기업회계기준서 제1007호 '현금흐름표', 기업회계기준서 제1107호 '금융상품: 공시' 개정 - 공급자금융약정에 대한 정보 공시
공급자금융약정을 적용하는 경우, 재무제표이용자가 공급자금융약정이 기업의 부채와 현금흐름 그리고 유동성위험 익스포저에 미치는 영향을 평가할 수 있도록 공급자금융약정에 대한 정보를 공시해야 합니다. 이 개정내용을 최초로 적용하는 회계연도 내 중간보고기간에는 해당 내용을 공시할 필요가 없다는 경과규정에 따라 중간재무제표에 미치는 영향이 없습니다.
ⓒ 기업회계기준서 제1116호 '리스' 개정 - 판매후리스에서 생기는 리스부채
판매후리스에서 생기는 리스부채를 후속적으로 측정할 때 판매자-리스이용자가 보유하는 사용권 관련 손익을 인식하지 않는 방식으로 리스료나 수정리스료를 산정합니다. 해당 기준서의 제정이 재무제표에 미치는 중요한 영향은 없습니다.
ⓓ 기업회계기준서 제1001호 '재무제표 표시' 개정 - '가상자산 공시'
가상자산을 보유하는 경우, 가상자산을 고객을 대신하여 보유하는 경우, 가상자산을 발행한 경우의 추가 공시사항을 규정하고 있습니다. 해당 기준서의 개정이 재무제표에 미치는 중요한 영향은 없습니다.
② 회사가 적용하지 않은 제ㆍ개정 기준서 및 해석서
제정 또는 공표되었으나 시행일이 도래하지 않아 적용하지 아니한 제ㆍ개정 기준서 및 해석서는 다음과 같습니다.
ⓐ 기업회계기준서 제1021호 '환율변동효과'와 기업회계기준서 제1101호 '한국채택국제회계기준의 최초채택' 개정 - 교환가능성 결여
통화의 교환가능성을 평가하고 다른 통화와 교환이 가능하지 않다면 현물환율을 추정하며 관련 정보를 공시하도록 하고 있습니다. 동 개정사항은 2025 년 1 월 1 일 이후 시작하는 회계연도부터 적용되며, 조기적용이 허용됩니다. 해당 기준서의 개정이 재무제표에 미치는 중요한 영향은 없습니다.
③ 법인세비용
중간기간의 법인세비용은 전체 회계연도에 대해서 예상되는 최선의 가중평균연간법인세율, 즉 추정평균연간유효법인세율을 중간기간의 세전이익에 적용하여 계산합니다.
④ 중요한 회계정책 및 가정
당사는 미래에 대하여 추정 및 가정을 하고 있습니다. 추정 및 가정은 지속적으로 평가되며, 과거 경험과 현재의 상황에서 합리적으로 예측가능한 미래의 사건과 같은 다른 요소들을 고려하여 이루어집니다. 이러한 회계추정은 실제 결과와 다를 수도 있습니다.
요약분기재무제표 작성시 사용된 중요한 회계추정 및 가정은 법인세비용을 결정하는데 사용된 추정의 방법을 제외하고는 전기 재무제표 작성에 적용된 회계추정 및 가정과 동일합니다.
[공정가치 서열체계]
당사는 공정가치측정에 사용된 투입변수의 유의성을 반영하는 공정가치 서열체계에 따라 공정가치 측정치를 분류하고 있으며, 공정가치 서열체계의 수준은 다음과 같습니다.
| 구분 | 투입변수의 유의성 |
|---|---|
| 수준 1 | 측정일에 동일한 자산이나 부채에 대한 접근 가능한 활성시장의(조정되지 않은) 공시가격 |
| 수준 2 | 수준1의 공시가격 이외에 자산이나 부채에 대해 직접적으로 또는 간접적으로 관측가능한 투입변수를 사용하여 도출되는 공정가치 |
| 수준 3 | 자산이나 부채에 대한 관측가능하지 않은 투입변수를 사용하는 평가기법으로부터 도출되는공정가치 |
당분기말과 전기말 현재 금융상품의 수준별 공정가치 측정치는 다음과 같습니다.
| (단위: 천원) | ||||
|---|---|---|---|---|
| 구분 | 수준 1 | 수준 2 | 수준 3 | 합계 |
| (당분기말) | ||||
| 금융자산 | ||||
| - 당기손익-공정가치 측정 금융자산(*1) | 98,591 | - | 358,640 | 457,231 |
| 금융부채 | ||||
| - 파생상품부채 | - | - | 1,129,323 | 1,129,323 |
| (전기말) | ||||
| 금융자산 | ||||
| - 당기손익-공정가치 측정 금융자산(*1) | - | - | 351,242 | 351,242 |
| 금융부채 | ||||
| - 파생상품부채 | - | - | 1,129,323 | 1,129,323 |
| (*1) | 수준3으로 분류된 해당 항목의 경우, 장부금액을 공정가치의 합리적인 근사치로 보아 장부금액을 공정가치로 공시하였습니다. |
수준 3에 해당하는 금융상품의 변동내역은 다음과 같습니다.
| (단위: 천원) | ||||
|---|---|---|---|---|
| 구분 | 당분기 | 전분기 | ||
| 당기손익-공정가치측정 금융자산 | 당기손익-공정가치측정 금융부채 | 당기손익-공정가치측정 금융자산 | 당기손익-공정가치측정 금융부채 | |
| 기초금액 | 351,242 | 1,129,323 | 344,373 | 9,156,618 |
| 당기손익으로 인식된 손익 | 7,398 | - | 6,815 | - |
| 기말금액 | 358,640 | 1,129,323 | 351,188 | 9,156,618 |
당분기와 전분기 중 각 공정가치 서열체계의 수준 간 이동 내역은 없습니다.
장부금액을 공정가치의 합리적인 근사치로 보아 장부금액을 공정가치로 공시한 항목과 관련한 평가기법과 투입변수는 공시하지 않습니다.
나. 대손충당금 설정현황(연결기준)
1) 최근 사업연도의 계정과목별 대손충당금 설정내역
| (단위 : 백만원) |
| 구 분 | 계정과목 | 채권 총액 | 대손충당금 | 대손충당금설정률 |
| 제42기 1분기 (2024년 3월) |
매 출 채 권 | 202,396 | 23,277 | 11.50% |
| 대 여 금 | 2,160 | - | 0.00% | |
| 미 수 금 | 82,841 | 79,435 | 95.89% | |
| 미 수 수 익 | 230 | 226 | 98.26% | |
| 기 타 | 43,604 | - | 0.00% | |
| 합 계 | 331,231 | 102,938 | 31.08% | |
| 제41기 (2023년) |
매 출 채 권 | 197,505 | 22,993 | 11.64% |
| 대 여 금 | 2,921 | - | 0.00% | |
| 미 수 금 | 84,294 | 80,273 | 95.23% | |
| 미 수 수 익 | 1,109 | 1,067 | 96.21% | |
| 기 타 | 45,118 | - | 0.00% | |
| 합 계 | 330,947 | 104,333 | 31.53% | |
| 제40기 (2022년) |
매 출 채 권 | 197,029 | 21,623 | 10.97% |
| 대 여 금 | 2,497 | - | 0.00% | |
| 미 수 금 | 81,374 | 79,457 | 97.64% | |
| 미 수 수 익 | 1,570 | 1,067 | 67.95% | |
| 기 타 | 47,002 | - | 0.00% | |
| 합 계 | 329,472 | 102,147 | 31.00% | |
| 제39기 (2021년) |
매 출 채 권 | 199,347 | 17,813 | 8.94% |
| 대 여 금 | 3,168 | - | 0.00% | |
| 미 수 금 | 78,818 | 73,819 | 93.66% | |
| 미 수 수 익 | 1,276 | 1,067 | 83.62% | |
| 기 타 | 56,817 | - | 0.00% | |
| 합 계 | 339,426 | 92,699 | 27.31% |
2) 최근 사업연도의 대손충당금 변동현황
| (단위 : 백만원) |
| 구 분 | 제42기 1분기 (2024년 3월) |
제41기 (2023년) |
제40기 (2022년) |
제39기 (2021년) |
| 1. 기초 대손충당금 잔액합계 | 104,333 | 102,147 | 92,699 | 91,202 |
| 2. 연결실체의 변동 | (7) | 0 | - | (6) |
| 3. 순대손처리액 | (2,029) | (1,447) | 481 | (3,786) |
| ① 대손처리액(상각채권액) | (2,269) | (1,719) | (2,723) | (4,302) |
| ② 상각채권회수액 | - | |||
| ③ 기타증감액 | 40 | 272 | 3,204 | 516 |
| 4. 대손상각비 계상(환입)액 | 641 | 3,633 | 8,967 | 5,289 |
| 5. 기말 대손충당금 잔액합계 | 102,938 | 104,333 | 102,147 | 92,699 |
3) 매출채권 대손충당금 설정방침
<손상증거가 발생한 채권의 대손충당금 설정>
: 손상증거 (부도채권, 중단거래채권, 1차 패소판결소송관련 채권, 회사정리법 및
화의법에 의한 채권 등)
<손상증거가 없는 채권의 대손충당금 설정>
- 집합채권 × 대손설정율
- 집합채권 (금융자산 종류, 사업부 및 연체기간(횟수) 기준으로 분류
- 대손설정율 (과거 3년간 기초, 기말 집합채권별 연령분석 및 손장증거가 발생하여
제각 처리한 Data를 산출하여 연도별 / 집합채권별 과거 미회수율을 산정함)
당분기말과 전기말 현재 매출채권 약정회수기일 기준연령분석을 다음과 같습니다.
① 연결 기준 매출채권
| (단위 : 백만원) |
| 구 분 | 제42기 1분기말 (2024년 3월말) |
제41기 기말 (2023년말) |
제40기 기말 (2022년말) |
제39기 기말 (2021년말) |
| 1개월 미만 | 145,758 | 141,684 | 143,097 | 147,802 |
| 1~6개월 미만 | 27,031 | 25,839 | 25,390 | 26,229 |
| 6~12개월 미만 | 8,537 | 8,856 | 9,671 | 9,067 |
| 12개월 이상 | 21,070 | 21,126 | 18,871 | 16,253 |
| 합계 | 202,396 | 197,505 | 197,029 | 199,351 |
② 별도 기준 매출채권
| (단위 : 백만원) |
| 구 분 | 제42기 1분기말 (2024년 3월말) |
제41기 기말 (2023년말) |
제40기 기말 (2022년말) |
제39기 기말 (2021년말) |
| 1개월 미만 | 17,212 | 13,944 | 17,902 | 15,181 |
| 1~6개월 미만 | 1,256 | 648 | 932 | 716 |
| 6~12개월 미만 | 244 | 387 | 461 | 230 |
| 12개월 이상 | 7,134 | 6,919 | 6,087 | 5,546 |
| 합계 | 25,846 | 21,898 | 25,382 | 21,673 |
다. 재고자산의 보유 및 실사내역 등(연결기준)
1) 당분기 연결 기준 사업부문별 재고자산 보유현황
| (단위 : 백만원) |
| 구분 | 계정과목 | 제42기 1분기말 (2024년 3월말) |
제41기 기말 (2023년말) |
제40기 기말 (2022년말) |
제39기 기말 (2021년말) |
| 지주 | 상품 | 408 | 0 | 75 | 225 |
| 재공품 | 3,315 | 2,100 | 3,400 | 2,431 | |
| 소 계 | 3,723 | 2,100 | 3,475 | 2,656 | |
| 출판유통 및 교육 | 상품 | 44,358 | 46,114 | 40,636 | 34,245 |
| 제품 | 14,722 | 16,164 | 18,129 | 15,700 | |
| 재공품 | 314 | 317 | 182 | 348 | |
| 미착재고자산 | 0 | 0 | 163 | 370 | |
| 소 계 | 59,394 | 62,595 | 59,110 | 50,663 | |
| 오락 | 상품 | 165 | 56 | 42 | 0 |
| 원재료 | 45 | 34 | 31 | 0 | |
| 소 계 | 210 | 90 | 73 | 0 | |
| 기타 | 상품 | 2,246 | 1,289 | 2,634 | 2,862 |
| 원재료 | 2 | 3 | 4 | 13 | |
| 미착재고자산 | 42 | 44 | 106 | 128 | |
| 기타재고자산 | 17 | 18 | 29 | 42 | |
| 소 계 | 2,307 | 1,354 | 2,773 | 3,045 | |
| 합계 | 상품 | 47,177 | 47,459 | 43,387 | 37,332 |
| 제품 | 14,722 | 16,164 | 18,129 | 15,700 | |
| 재공품 | 3,629 | 2,417 | 3,582 | 2,779 | |
| 원재료 | 47 | 37 | 35 | 13 | |
| 미착재고자산 | 42 | 44 | 269 | 498 | |
| 기타재고자산 | 17 | 18 | 29 | 42 | |
| 소 계 | 65,634 | 66,139 | 65,431 | 56,364 | |
| 총자산대비 재고자산 구성비율(%) | 6.46% | 6.42% | 5.98% | 5.31% | |
| 재고자산회전율(회수) | 4.99 | 5.41 | 7.24 | 8.30 | |
2) 재고자산의 실사내역 등
| ① 실사일자 - 당사 및 종속회사는 매 분기와 반기에 재고실사를 실시하지 않으며, 매년 12월 기준 으로 정기 재고조사를 실시하고 있습니다. ② 실사방법 - 회사는 외부감사인의 입회 하에 재고조사를 실시하고, 일부 품목에 대하여는 표본 추출하여 실제성 및 완전성을 확인합니다. ⓐ 사내보관 재고 : 전수조사 실시를 기본으로 하며, 일부 중요성이 작은 품목의 경 우 샘플조사 실시 ⓑ 사외보관 재고 : 제3자 보관재고, 운송중인 재고에 대해서는 전수로 물품보유 확 인서 징구 및 표본조사 병행 ③ 장기체화재고 등의 현황 - 당분기말 현재 장기체화재고는 없습니다. |
IV. 이사의 경영진단 및 분석의견
기업공시서식 작성기준에 따라 분ㆍ반기 보고서의 경우에는 이 항목의 기재를 하지 않습니다.
V. 회계감사인의 감사의견 등
1. 외부감사에 관한 사항
가. 회계감사인의 명칭 및 감사의견
| 사업연도 | 감사인 | 감사의견 | 강조사항 등 | 핵심감사사항 |
|---|---|---|---|---|
| 제42기1분기 (당분기) |
한영회계법인 | - | - | - |
| 제41기(전기) | 삼일회계법인 | 적정 | 해당사항 없음 | 별도: 종속기업투자 손상평가 연결: 계약체결 증분원가의 인식 |
| 제40기(전전기) | 삼일회계법인 | 적정 | 해당사항 없음 | 별도: 종속기업투자 손상평가 연결: 계약체결 증분원가의 인식 |
나. 감사용역 체결현황
| 사업연도 | 감사인 | 내 용 | 감사계약내역 | 실제수행내역 | ||
|---|---|---|---|---|---|---|
| 보수 | 시간 | 보수 | 시간 | |||
| 제42기1분기 (당분기) |
한영회계법인 | 회계감사 용역 | 190 | 2,000 | - | - |
| 제41기(전기) | 삼일회계법인 | 회계감사 용역 | 550 | 4,750 | 410 | 4,411 |
| 제40기(전전기) | 삼일회계법인 | 회계감사 용역 | 562 | 5,020 | 562 | 4,698 |
다. 회계감사인과의 비감사용역 계약체결 현황
| 사업연도 | 계약체결일 | 용역내용 | 용역수행기간 | 용역보수 | 비고 |
|---|---|---|---|---|---|
| 제42기1분기 (당분기) |
2024.04.17 | 상시 세무자문 | 2024.04.17 ~ 2024.12.31 | 월 일백만원 | - |
| 제41기(전기) | 2022.12.23 | 상시 세무자문 | 2023.01.01 ~ 2023.12.31 | 월 일백만원 | - |
| 2023.04.25 | 법인세 세무조정 | 2023.04.25 ~ 2024.03.31 | 일금 일천사백만원 | - | |
| 2023.12.04 | 경정청구업무 용역계약 | 2023.12.04 ~ 2025.12.03 | 성공보수 별도 | 일금 이억오천만원 한도 | |
| 제40기(전전기) | 2022.03.09 | 상시 세무자문 | 2022.03.09 ~ 2022.12.31 | 월 일백만원 | - |
| 2022.04.18 | 법인세 세무조정 | 2022.04.18 ~ 2023.03.31 | 일금 일천사백만원 | - |
| *) 상기 내용 중 전기와 전전기 용역내용 기재사항은 직전 회계감사인인 삼일회계법인과의 비감사용역 계약체결 내용 입니다. |
라. 재무제표 중 이해관계자의 판단에 상당한 영향을 미칠 수 있는 사항에 대해 내부감사기구가 회계감사인과 논의한 결과
| 구분 | 일자 | 참석자 | 방식 | 주요 논의 내용 |
|---|---|---|---|---|
| 1 | 2023년 03월 16일 | 회사측: 감사 1인 감사인측: 업무수행이사, 담당회계사 등 2인 |
서면회의 | 감사에서의 유의적 발견사항, 그룹감사와 관련한사항, 감사인의 독립성 등 |
| 2 | 2023년 08월 01일 | 회사측: 감사 등 2인 감사인측: 업무수행이사, 담당회계사 등 2인 |
대면회의 | 지정감사 진행현황 및 효과, 그룹감사와 관련한사항 등 |
| 3 | 2023년 10월 30일 | 회사측: 감사 1인 감사인측: 업무수행이사, 담당회계사 등 2인 |
서면회의 | 재무제표 감사에 대한 감사인의 책임, 재무제표에 대한 경영진의 책임, 감사계획 및 전략, 핵심감사사항, 감사인의 독립성 등 |
| 4 | 2024년 03월 19일 | 회사측: 감사 1인 감사인측: 업무수행이사, 담당회계사 등 2인 |
서면회의 | 감사에서의 유의적 발견사항, 유의적 내부통제의 미비점, 감사인의 독립성 , 핵심감사사항 등 |
| *) 상기 내부감사기구가 회계감사인과 논의한 결과는 해당 일자에 직전 회계감사인인 삼일회계법인과의 논의한 내용 입니다. |
마. 종속회사의 감사의견에 관한 사항
당사와 당사의 종속회사 중 직전 사업연도에 회계감사인으로부터 적정의견 이외의 감사의견을 받은 회사는 없습니다.
바. 조정협의회 내용 및 재무제표 불일치 정보
- 해당사항 없음
사. 회계감사인의 변경
당사는 주식회사 등의 외부감사에 관한 법률 제11조 및 동법 시행령 제17조 등에 따라 증권선물위원회로 부터 2022년도에서 2024년도까지 삼일회계법인을 외부감사인으로 지정받아 선임하였으나, 금융위원회의 외부감사인 지정사유 완화에 따라 삼일회계법인은 지정대상에서 제외되었습니다. 이에 동법 제10조에 따라 2024년 1월 25일에 감사인선임위원회를 개최하여 2024년도부터 2026년도까지 3개년 간의 감사업무를 수행할 외부감사인으로 한영회계법인을 선임하였습니다.
[(주)웅진 및 종속기업의 2024년도 회계감사인 변경 현황]
| 종속법인명 | 변경전 회계감사인 | 변경후 회계감사인 |
| ㈜웅진 | 삼일회계법인 | 한영회계법인 |
2. 내부통제에 관한 사항
가. 내부회계관리자가 내부회계관리제도에 대한 문제점 또는 개선방안 등을 제시한 경우 그 내용 및 후속 대책
- 해당사항 없음
나. 공시대상기간 중 회계감사인이 내부회계관리제도에 대하여 의견표명을 한 경우 그 의견, 중대한 취약점이 있다고 지적한 경우 그 내용 및 개선대책
- 해당사항 없음
다. 회계감사인으로부터 공시대상기간동안 내부회계관리제도 이외에 내부통제구조를 평가받은 경우 그 주요 내용
- 해당사항 없음
라. 회계감사인의 내부회계관리제도 감사의견 및 검토의견
| 사업연도 | 감사인 | 감사의견 및 검토의견 | 지적사항 |
| 제42기 1분기 (당분기) |
한영회계법인 | - | - |
| 제41기 (전기) |
삼일회계법인 | 우리는 2023년 12월 31일 현재「내부회계관리제도 설계 및 운영 개념체계」에 근거한 주식회사 웅진(이하 "회사")의 내부회계관리제도를 감사하였습니다. 우리의 의견으로는 회사의 내부회계관리제도는 2023년 12월 31일 현재「내부회계관리제도 설계 및 운영 개념체계」에 따라 중요성의 관점에서 효과적으로 설계 및 운영되고 있습니다. 우리는 또한 대한민국의 회계감사기준에 따라, 회사의 2023년 12월 31일 현재의 재무상태표, 동일로 종료되는 보고기간의 포괄손익계산서, 자본변동표, 현금흐름표 그리고 중요한 회계정책 정보를 포함한 재무제표의 주석을 감사하였으며, 2024년 3월 21일자 감사보고서에서 적정의견을 표명하였습니다. | 해당사항 없음 |
| 제40기 (전전기) |
삼일회계법인 | 우리는 2022년 12월 31일 현재「내부회계관리제도 설계 및 운영 개념체계」에 근거한 주식회사 웅진(이하 "회사")의 내부회계관리제도를 감사하였습니다. 우리의 의견으로는 회사의 내부회계관리제도는 2022년 12월 31일 현재「내부회계관리제도 설계 및 운영 개념체계」에 따라 중요성의 관점에서 효과적으로 설계 및 운영되고 있습니다. 우리는 또한 대한민국의 회계감사기준에 따라, 회사의 2022년 12월 31일 현재의 재무상태표, 동일로 종료되는 보고기간의 포괄손익계산서, 자본변동표, 현금흐름표 그리고 유의적인 회계정책의 요약을 포함한 재무제표의 주석을 감사하였으며, 2023년 3월 16일자 감사보고서에서 적정의견을 표명하였습니다. | 해당사항 없음 |
VI. 이사회 등 회사의 기관에 관한 사항
1. 이사회에 관한 사항
가. 이사회 구성의 개요
당사 이사회는 정관 제27조 및 상법 제542조의8에 의거, 이사는 3인이상 8인 이내로 하고 사외이사는 이사 총수의 4분의 1이상으로 합니다. 보고서 제출일 기준 현재 당사의 이사회는 4인의 사내이사와 2인의 사외이사로 총 6인의 이사로 구성되어 있으며 사외이사의 비율은 33.33%로써 정관 및 상법의 규정을 충족하고 있습니다. 당사의 이사회는 전문성 유지를 위해 복수의 사내이사가 주주총회에서 연임을 승인받아 역할을 수행하고 있으며, 이사회의 독립성을 위해 이사회 의장은 이사회 규정 제5조에 의거 사외이사 중 선임할 뿐만 아니라 이사회 내 투명경영위원회와 사외이사후보추천위원회의 의장 또한 사외이사가 하도록 하여 경영진과 지배주주로부터 독립적으로 기능을 수행할 수 있도록 하고 있습니다.
![]() |
|
'24년도 이사회 조직도 |
1) 사내이사 현황
[2024년 3월 31일 기준]
| 성 명 | 약 력 | 담당업무 | 비고 |
|---|---|---|---|
| 윤새봄 | - 現 ㈜웅진 지주부문 대표이사 - 놀이의발견 대표이사 - ㈜웅진 사업운영총괄 - 웅진씽크빅 대표이사 |
사내이사 (대표이사) |
- |
| 이수영 | - 現 ㈜웅진 사업부문 대표이사 - 솔리드이엔지 대표이사 - 비즈테크 파트너스 대표이사 - LG CNS 전문위원 - 엑센츄어 코리아 상무 |
사내이사 (대표이사) |
(주1) |
| 최일동 |
- 現 웅진그룹 기획조정실장 - 웅진씽크빅 미래사업본부 - 웅진씽크빅 교문사업본부 |
사내이사 | - |
| 김현호 | - 現 웅진그룹 기획조정실 재무담당 CFO - 웅진에너지 법정관리인 - 웅진그룹 기획조정실 금융팀장 - 웅진씽크빅 자금IR 팀장 |
사내이사 | (주2) |
(주1) 이수영 사내이사는 2024년 3월 29일 당사 제41기 정기주주총회에서 사내이사로 선임(연임) 되었습니다.
(주2) 김현호 사내이사는 2024년 3월 29일 당사 제41기 정기주주총회에서 사내이사로 신규 선임되었습니다.
2) 사외이사 현황
| [2024년 3월 31일 기준] |
| 성 명 | 주 요 경 력 | 최대주주등과의 이해관계 |
대내외 교육 참여현황 |
비고 |
|---|---|---|---|---|
| 이석우 | - 단국대학교 지역개발학 - 금융감독원 감사실 국장 - 고려휴먼스 대표이사 - 신한카드 상근감사위원 - 고려신용정보 감사위원장 |
없음 | - | (주1) |
| 변희찬 | - 서울대학교 법과대학 법학과 - 의정부법원 판사 임관 - 서울, 창원 등 판사 역임 - 부장판사, 대법원 재판연구관 - 사법연수원교수 등 역임 - 법무법인 세종 소속 변호사 |
없음 | - | - |
(주1) 이석우 사외이사는 2024년 3월 29일 당사 제41기 정기주주총회에서 사외이사로 선임(연임) 되었습니다.
2-1) 사외이사 및 그 변동현황
| (단위 : 명) |
| 이사의 수 | 사외이사 수 | 사외이사 변동현황 | ||
|---|---|---|---|---|
| 선임 | 해임 | 중도퇴임 | ||
| 6 | 2 | 1 | 0 | 0 |
| 주) 사외이사 1명의 임기가 만료되었으나 2024년 3월 29일 당사 제41기 정기주주총회에서 해당 사외이사 선임(연임)이 결정되었습니다. |
2-2) 사외이사 지원 조직 현황
| 부서(팀)명 | 직원수(명) | 직위(근속연수) | 주요 활동내역 |
|---|---|---|---|
| 금융팀 | 3 | 부장 외(10년 이상) | 재무제표, 주주총회, 이사회 등 경영전반에 관한 사항 |
2-3) 사외이사 교육 미실시 내역
| 사외이사 교육 실시여부 | 사외이사 교육 미실시 사유 |
|---|---|
| 미실시 | 당사의 사외이사는 해당분야의 전문성을 갖추고 있으며, 주요사항 등에 대하여 필요시 내용을 전달하고 있습니다. |
나. 중요의결사항 등
1) 이사회의 주요활동내역
| 회차 | 개최일자 | 의안내용 | 가결 여부 |
사외이사 | 사내이사 | |||||
|---|---|---|---|---|---|---|---|---|---|---|
| 변희찬 | 이석우 | 윤새봄 | 이수영 | 최일동 | 김현호* | 윤영근* | ||||
| (출석율:100%) | (출석율:100%) | (출석율:100%) | (출석율:100%) | (출석율:100%) | (출석율:100%) | (출석율:100%) | ||||
| 찬 반 여 부 | 찬 반 여 부 | |||||||||
| 1 | 2024.01.10 | 의안1. 합병계약 승인의 건 | 가결 | 찬성 | 찬성 | 의결권 없음 | 찬성 | 찬성 | - | 찬성 |
| 의안2. ㈜웅진휴캄 유상증자 참여의 건 | 가결 | 찬성 | 찬성 | 찬성 | 찬성 | 찬성 | - | 찬성 | ||
| 의안3. ㈜웅진에버스카이 자금대여 승인의 건 | 가결 | 찬성 | 찬성 | 의결권 없음 | 찬성 | 찬성 | - | 찬성 | ||
| 2 | 2024.02.14 | 보고1. 2023년도 경영실적에 관한 사항 보고 | 보고 | - | - | - | - | - | - | - |
| 보고2. 2023년도 내부회계관리제도 운영실태 보고 | 보고 | - | - | - | - | - | - | - | ||
| 보고3. 2023년도 내부회계관리제도 운영실태 평가 보고 | 보고 | - | - | - | - | - | - | - | ||
| 의안1. 합병 경과보고 및 공고 승인의 건(주주총회 갈음) | 가결 | 찬성 | 찬성 | 찬성 | 찬성 | 찬성 | - | 찬성 | ||
| 의안2. 제41기 (2023년도) 재무제표 승인의 건 | 가결 | 찬성 | 찬성 | 찬성 | 찬성 | 찬성 | - | 찬성 | ||
| 의안3. 제41기 (2023년도) 영업보고서 승인의 건 | 가결 | 찬성 | 찬성 | 찬성 | 찬성 | 찬성 | - | 찬성 | ||
| 의안4. RSU제도 운영 규정 개정의 건 | 가결 | 찬성 | 찬성 | 찬성 | 찬성 | 찬성 | - | 찬성 | ||
| 의안5. 양도제한조건부주식 부여의 건 | 가결 | 찬성 | 찬성 | 의결권 없음 | 찬성 | 찬성 | - | 찬성 | ||
| 의안6. 상법상 자기거래 포괄 승인의 건 | 가결 | 찬성 | 찬성 | 찬성 | 찬성 | 찬성 | - | 찬성 | ||
| 3 | 2024.03.14 | 의안1. 안전 및 보건에 관한 계획 승인의 건 | 가결 | 찬성 | 찬성 | 찬성 | 찬성 | 찬성 | - | 찬성 |
| 의안2. 여신거래 승인의 건 | 가결 | 찬성 | 찬성 | 찬성 | 찬성 | 찬성 | - | 찬성 | ||
| 의안3. 이사후보 추천의 건 | 가결 | 찬성 | 찬성 | 찬성 | 찬성 | 찬성 | - | 찬성 | ||
| 의안4. 감사후보 추천의 건 | 가결 | 찬성 | 찬성 | 찬성 | 찬성 | 찬성 | - | 찬성 | ||
| 의안5. 제41기 정기주주총회 소집 결의의 건 | 가결 | 찬성 | 찬성 | 찬성 | 찬성 | 찬성 | - | 찬성 | ||
| 4 | 2024.03.29 | 의안1. 이사회 의장 선임의 건 | 가결 | 찬성 | 의결권 없음 | 찬성 | 찬성 | 찬성 | 찬성 | - |
| 의안2. 대표이사 선임의 건 | 가결 | 찬성 | 찬성 | 찬성 | 의결권 없음 | 찬성 | 찬성 | - | ||
| 의안3. 이사회 내 위원회 위원 선임의 건 | 가결 | 찬성 | 의결권 없음 | 찬성 | 찬성 | 찬성 | 의결권 없음 | - | ||
| 의안4. 임원 겸직 승인의 건 | 가결 | 찬성 | 찬성 | 찬성 | 찬성 | 의결권 없음 | 의결권 없음 | - | ||
| *) 김현호 사내이사는 2024년 3월 29일 당사 제41기 정기주주총회에서 사내이사로 선임되었으며, 윤영근 사내이사는 2024년 3월 29일 일신상의 사유로 사임하였습니다. |
다. 이사의 독립성
| 이사 선임은 상법 등 관련 법령상의 절차를 준수하여 추천 및 선출되고 있습니다. 사내이사와 비상무이사는 이사회에서, 사외이사는 사외이사후보추천위원회에서 주주총회에 추천하며 추천된 이사 후보자는 주주총회 보통결의를 통하여 선임됩니다. 당사의 이사에 대한 각각의 추천인 및 선임배경 등은 다음과 같습니다. |
| [2024년 3월 31일 기준] |
| 이 사 | 임기 | 연임여부 | 연임횟수 | 선임배경 | 추천인 | 활동분야 | 회사와의 거래 | 최대주주등과의 관계 |
|---|---|---|---|---|---|---|---|---|
| 윤새봄 | 2026년 03월 | X | 0 | 당사 업무 총괄 및 안정적인 대외업무 수행 |
이사회 | 대표이사 | 주) | 최대주주 |
| 이수영 | 2027년 03월 | O | 2 | 대표이사 | - | 임원 | ||
| 최일동 | 2026년 03월 | X | 0 | 기획조정실장 | - | 임원 | ||
| 김현호 | 2027년 03월 | X | 0 | CFO | - | 임원 | ||
| 변희찬 | 2026년 03월 | O | 1 | 경영전문가로서 관련 문제 자문 |
사외이사후보 추천위원회 |
사외이사 | - | 사외이사 |
| 이석우 | 2027년 03월 | O | 1 | 사외이사 | - | 사외이사 |
| 주) 회사와의 거래는 해당 이사가 2019년 회사에 금전을 대여한 거래로 2020년 전액 상환으로 거래는 종결 되었습니다. |
라. 이사회내 위원회
1) 이사회내 위원회
| [2024년 3월 31일 기준] |
| 위원회 | 구성 | 성명 | 설치목적 및 권한사항 | 비고 |
|---|---|---|---|---|
| 사외이사후보 추천위원회 |
사외이사 2명 사내이사 1명 |
이석우 변희찬 김현호 |
- 이사 선임원칙의 수립·점검·보완 - 주주총회가 선임할 사외이사 후보 추천 - 상시적인 이사 후보군 관리 및 후보 검증 |
- |
| 투명경영위원회 | 사외이사 2명 사내이사 1명 |
이석우 변희찬 김현호 |
- 연결기준 자기자본의 5%이상 또는 50억원 이상의 자금 대여, 보증 및 담보제공, 자금보충약정(유사거래 포함) 및 투자거래, 특수관계인(계열회사, 최대주주 등 포함) 과의 20억원 이상의 거래, 기타 투명경영을 위해 필요한 사항에 대하여 이사회 안건 상정 전에 사전 결의 - 이사회가 위임한 사항이나 위원회의 운영과 관련하여 필요한 사항에 대하여 심사 및 승인 |
- |
2) 이사회내 위원회 주요활동현황
| [2024년 3월 31일 기준] |
| 위원회명 | 개최일자 | 의안내용 | 가결 여부 |
사외이사 | 사내이사 | 사내이사 | |
|---|---|---|---|---|---|---|---|
| 이석우 | 변희찬 | 김현호 | 윤영근 | ||||
| (출석율:100%) | (출석율:100%) | (출석율: - ) | (출석율:100%) | ||||
| 사외이사후보 추천위원회 |
2024.03.14 | 의안1. 사외이사 후보 추천의 건 | 가결 | 찬성 | 찬성 | - | 찬성 |
| 투명경영위원회 | 2024.01.10 | 의안1. 합병계약 승인의 건 | 가결 | 찬성 | 찬성 | - | 찬성 |
| 의안2. ㈜웅진휴캄 유상증자 참여의 건 | 가결 | 찬성 | 찬성 | - | 찬성 | ||
| 의안3. ㈜웅진에버스카이 자금대여 승인의 건 | 가결 | 찬성 | 찬성 | - | 찬성 | ||
| 2024.02.14 | 의안1. 양도제한조건부주식 부여의 건 | 가결 | 찬성 | 찬성 | - | 찬성 | |
| 의안2. 상법상 자기거래 포괄 승인의 건 | 가결 | 찬성 | 찬성 | - | 찬성 | ||
| 2024.03.14 | 의안1. 여신거래 승인의 건 | 가결 | 찬성 | 찬성 | - | 찬성 | |
| *) 김현호 사내이사는 2024년 3월 29일 당사 제41기 정기주주총회에서 사내이사로 선임되었으며, 윤영근 사내이사는 2024년 3월 29일 일신상의 사유로 사임하였습니다. |
2. 감사제도에 관한 사항
가. 감사의 인적사항
| 성명 | 사외이사 여부 |
경력 | 회계ㆍ재무전문가 관련 | ||
|---|---|---|---|---|---|
| 해당 여부 | 전문가 유형 | 관련 경력 | |||
| 최현수 | - | - ㈜개념원리 경영기획실 - ㈜한진칼 재무관리본부 - 안진회계법인 공인회계사 |
예 | 상법 시행령 제37조 2항 제1호에 해당하는 경력사항 |
한국공인회계사 (2012년 자격취득 및 안진회계법인 근무) |
| 주) 최현수 감사는 2024년 3월 29일 당사 제41기 정기주주총회에서 신규 선임되었습니다. |
나. 감사의 독립성
당사는 보고서 제출일 현재 상법 제542조의11의 감사위원회 설치의무 기준에 해당하지 않아 감사위원회를 별도로 설치하고 있지 아니하며, 감사는 이사회에 참석하여 독립적으로 이사의 업무를 감독할 수 있으며, 제반업무와 관련하여 관련 장부 및 관계서류를 해당부서에 제출 요구할 수 있습니다. 또한 필요시 회사로부터 영업에 관한사항을 보고 받을 수 있으며, 적절한 방법으로 경영정보에 접근할 수 있습니다. 당사는 감사의 업무수행을 위해 당사 정관 제33조에서 다음과 같이 권한을 정하고 있습니다.
① 감사는 이 회사의 회계 및 업무를 감사한다.
② 감사는 이사회에 출석하여 의견을 진술할 수 있다.
③ 감사는 필요하면 회의의 목적사항과 소집이유를 서면에 적어 이사(소집권자가 있는 경우에는 소집권자를 말한다. 이하 같다.)에게 제출하여 이사회 소집을 청구할 수 있다.
④ 제3항의 청구를 하였는데도 이사가 지체 없이 이사회를 소집하지 아니하면 그 청구한 감사가 이사회를 소집할 수 있다.
⑤ 감사는 회의의 목적사항과 소집의 이유를 기재한 서면을 이사회에 제출하여 임시총회의 소집을 청구할 수 있다.
⑥ 감사는 그 직무를 수행하기 위하여 필요한 때에는 자회사에 대하여 영업의 보고를요구할 수 있다. 이 경우 자회사가 지체없이 보고를 하지 아니할 때 또는 그 보고의 내용을 확인할 필요가 있는 때에는 자회사의 업무와 재산상태를 조사할 수 있다.
⑦ 감사는 회사의 비용으로 전문가의 도움을 구할 수 있다.
당사는 상근감사의 권한에도 불구하고 더욱 강화된 내부감사기구의 독립성과 투명성이 필요하다고 판단되는 경우 감사위원회를 설치하고 내부감사기구에 대한 절차와 규정을 갖출 수 있도록 할 것입니다.
다. 감사의 주요 활동내용
| 회차 | 개최일자 | 의안내용 | 가결 여부 |
|---|---|---|---|
| 1 | 2024.01.10 | 의안1. 합병계약 승인의 건 | 가결 |
| 의안2. ㈜웅진휴캄 유상증자 참여의 건 | 가결 | ||
| 의안3. ㈜웅진에버스카이 자금대여 승인의 건 | 가결 | ||
| 2 | 2024.02.14 | 보고1. 2023년도 경영실적에 관한 사항 보고 | 보고 |
| 보고2. 2023년도 내부회계관리제도 운영실태 보고 | 보고 | ||
| 보고3. 2023년도 내부회계관리제도 운영실태 평가 보고 | 보고 | ||
| 의안1. 합병 경과보고 및 공고 승인의 건(주주총회 갈음) | 가결 | ||
| 의안2. 제41기 (2023년도) 재무제표 승인의 건 | 가결 | ||
| 의안3. 제41기 (2023년도) 영업보고서 승인의 건 | 가결 | ||
| 의안4. RSU제도 운영 규정 개정의 건 | 가결 | ||
| 의안5. 양도제한조건부주식 부여의 건 | 가결 | ||
| 의안6. 상법상 자기거래 포괄 승인의 건 | 가결 | ||
| 3 | 2024.03.14 | 의안1. 안전 및 보건에 관한 계획 승인의 건 | 가결 |
| 의안2. 여신거래 승인의 건 | 가결 | ||
| 의안3. 이사후보 추천의 건 | 가결 | ||
| 의안4. 감사후보 추천의 건 | 가결 | ||
| 의안5. 제41기 정기주주총회 소집 결의의 건 | 가결 | ||
| 4 | 2024.03.29 | 의안1. 이사회 의장 선임의 건 | 가결 |
| 의안2. 대표이사 선임의 건 | 가결 | ||
| 의안3. 이사회 내 위원회 위원 선임의 건 | 가결 | ||
| 의안4. 임원 겸직 승인의 건 | 가결 |
| *) 최현수 감사는 2024년 3월 29일 당사 제41기 정기주주총회에서 감사로 선임되었으며, 동일에 박윤석 감사는 임기가 만료되었습니다. |
라. 감사 교육 실시현황
| 교육일자 | 교육실시주체 | 주요 교육내용 |
|---|---|---|
| 2022년 04월 08일 | 서울대학교 경영대학원 |
최고감사인과정 (APP)* |
| 2022년 05월 30일 | 안진회계법인 | 변화된 내부회계관리제도의 적절한 운영을 위한 감사부서의 역할 |
| * 신규 선임된 최현수 감사는 감사의 책임과 역할에 대하여 충분하게 인지하고 있으며 이사회에서 회사의 경영현황 및 각 안건의 내용에 대하여 충분히 설명하고 질의응답할 수 있습니다. 또한 내부 교육을 실시하거나 외부교육에 참가하여 감사의 역량을 더욱 향상시켜 나갈 계획입니다. |
마. 감사 지원조직 현황
| 부서(팀)명 | 직원수(명) | 직위(근속연수) | 주요 활동내역 |
|---|---|---|---|
| 경영진단팀 | 3 | 차장 외(10년 이상) | 회사 경영활동에 대한 감사업무 지원 |
| 금융팀 | 3 | 부장 외(10년 이상) | 재무제표, 주주총회, 이사회 등 경영전반에 관한 사항 |
바. 준법지원인 등에 관한 사항
- 보고서 작성 기준일 현재 선임된 준법지원인은 없습니다.
3. 주주총회 등에 관한 사항
가. 투표제도 현황
당사는 의결권 행사에 있어 주주 편의를 제고하기 위해 2020년 3월 27일 정기주주총회에서 전자투표제도를 시행하였으며 2021년 3월 26일 개최한 제38기 정기주주총회부터는 전자투표제를 도입하였습니다. 이에 대한 관리업무를 한국예탁결제원에 위탁하였습니다. 당사는 주주총회 소집공고 시 전자적 방법으로 의결권을 행사할 수 있다는 내용을 공고하고 있으며, 매 결산기 최종일에 의결권 있는 주식을 소유한 주주는 주주총회에 직접 참석하지 않고 한국예탁결제원에서 제공하는 전자투표시스템을 통하여 의결권을 행사할 수 있습니다. 한편, 당사는 집중투표제와 서면투표제를 채택하고 있지 않습니다.
| (기준일 : | 2024년 03월 31일 | ) |
| 투표제도 종류 | 집중투표제 | 서면투표제 | 전자투표제 |
|---|---|---|---|
| 도입여부 | 배제 | 미도입 | 도입 |
| 실시여부 | 미실시 | 미실시 | 실시 |
※ 당사는 의결권 대리행사 권유 제도를 도입하고 있으며 정기주주총회에서 의결권 대리행사 권유를 실시하고 있습니다. 위임방법은 한국예탁결제원 전자위임장권유관리시스템에서 전자위임장을 수여하거나 인터넷 홈페이지 또는 전자우편, 직접교부, 우편, 모사전송(FAX) 등의 방법으로 서면위임장을 교부받을 수 있도록 하였습니다.
나. 소수주주권
당사는 공시대상기간 중 소수주주권이 행사된 경우가 없습니다.
다. 경영권 경쟁
당사는 공시대상기간 중 회사의 경영지배권에 관하여 경쟁이 있었던 경우가 없습니다.
라. 의결권 현황
| (기준일 : | 2024년 03월 31일 | ) | (단위 : 주) |
| 구 분 | 주식의 종류 | 주식수 | 비고 |
|---|---|---|---|
| 발행주식총수(A) | 보통주 | 79,927,080 | - |
| - | - | - | |
| 의결권없는 주식수(B) | 보통주 | 2,211,634 | 상법 제369조제2항 |
| - | - | - | |
| 정관에 의하여 의결권 행사가 배제된 주식수(C) | 보통주 | - | - |
| - | - | - | |
| 기타 법률에 의하여 의결권 행사가 제한된 주식수(D) |
보통주 | - | - |
| - | - | - | |
| 의결권이 부활된 주식수(E) | 보통주 | - | - |
| - | - | - | |
| 의결권을 행사할 수 있는 주식수 (F = A - B - C - D + E) |
보통주 | 77,715,446 | - |
| - | - | - |
| * 당사는 2022년 12월 15일 자기주식 취득을 위한 신탁계약을 체결하여 2023년 6월 15일까지 신탁계약을 통해 1,995,764주를 취득하였습니다. 이외 기존 보유 중인 자기주식 215,870주를 포함하여 보고서제출일 현재 보유 중인 자기주식 수는 총 2,211,634주 입니다. 해당 자기주식은 상법 제369조제2항에 의거하여 의결권 행사가 제한됩니다. |
마. 주식사무
| 정관상 신주인수권의 내용 |
① 이 회사의 주주는 신주발행에 있어서 그가 소유한 주식수에 비례하여 신주의 배정을 받을 권리를 가진다. ② 이사회는 제1항 본문의 규정에도 불구하고 다음 각 호의 경우에는 이사회의 결의로 주주외의 자에게 신주를 배정할 수 있다. 1. 주주우선공모의 방식으로 신주를 발행하는 경우 2. 발행주식총수의 100분의 30을 초과하지 않는 범위 내에서 일반공모의 방식으로 신주를 발행하는 경우 3. 발행주식총수의 100분의 30을 초과하지 않는 범위 내에서 긴급한 자금조달을 위하여 국내외 금융기관 또는 기관투자자에게 신주를 발행하는 경우 4. 발행주식총수의 100분의 30을 초과하지 않는 범위 내에서 사업상 중요한 기술도입, 연구개발, 생산, 판매, 자본제휴를 위하여 그 상 대방에게 신주를발행하는 경우 5. 발행주식총수의 100분의 30을 초과하지 않는 범위 내에서 주식예탁증서DR)발행에 따라 신주를 발행하는 경우 6. 긴급한 자금의 조달을 위하여 국내외 금융기관 및 신기술 도입을 위해 제휴회사에게 신주를 발행하는 경우 7. 기타 회사 경영상 목적 달성을 위하여 필요한 경우 8. 2013.2.22 인가받은 회생계획 제10장 제4절에서 정한 바에 따라 회생담보권 및 회생채권을 출자전환하여 신주를 발행하거나, 동 회 생계획 제10장 제3절 제1항에서 정한 바에 따라 신주를 발행하는 경우 9. M&A를 통한 재무구조개선을 위하여 유상신주를 발행하는 경우 등 기타 필요한 경우 10. 근로복지기본법의 규정에 의하여 우리사주매수선택권 행사로 인하여 신주를 발행하는 경우 ③ 제2항에 따라 주주 외의 자에게 신주를 배정하는 경우 상법 제416조 제1호, 제2호, 제2호의2, 제3호 및 제4호에서 정하는 사항을 그 납 입기일의 2주 전까지 주주에게 통지하거나 공고하여야 한다. 다만, 자본시장과금융투자업에관한법률 제165조의9에 따라 주요사항보고 서를 금융위원회 및 거래소에 공시함으로써 그 통지 및 공고를 갈음할 수 있다. ④ 제2항 각호의 어느 하나의 방식에 의해 신주를 발행하는 경우에는 발행할 주식의 종류와 수 및 발행가격 등은 이사회의 결의로 정하되, 제8호의 경우에는 회생계획에 따라야 한다. ⑤ 회사는 신주를 배정하는 경우 그 기일까지 신주인수의 청약을 하지 아니하거나 그 가액을 남입하지 아니한 주식이 발생하는 경우에 그 처리방법은 발행가액의 적정성 등 관련 법령에서 정하는 바에 따라 이사회 결의로 정한다. ⑥ 회사는 신주를 배정하면서 발생하는 단주에 대한 처리방법은 이사회의 결의로 정한다. ⑦ 회사는 제1항에 따라 신주를 배정하는 경우에는 주주에게 신주인수권증서를 발행하여야 한다. |
||
| 결산일 | 12월 31일 | 정기주주총회 | 매사업년도 종료 후 이사회의 결의로 정한 날 |
| 기준일 | 이 회사는 주주총회의 소집 및 기타 필요한 경우 이사회의 결의로 정한 날에주주명부에 기재되어 있는 주주를 그 권리를 행사할 주주로 할 수 있다. 회사는 이를 이사회의 결의로 정한 날의 2주간 전에 공고하여야 한다. | ||
| 주권의 종류 | 전자증권법 시행으로 주권 및 신주인수권증서에 표시되어야 할 권리가 의무적으로 전자등록됨에 따라 '주권의 종류’라는 구분이 없어짐 | ||
| 명의개서대리인 | KB국민은행 증권대행부 (Tel : 02-2073-8108) | ||
| 주주의 특전 | 없음 | 공고게재신문 | 정관 제4조에 따라, 당사 홈페이지에 공고함 (https://www.woongjin.co.kr) |
바. 주주총회 의사록 요약
|
구분 |
개최일자 |
안건 |
가결여부 |
비고 |
| 제41기 정기주주총회 |
2024.03.29 |
<보고사항> 1. 감사보고 2. 영업보고 3. 내부회계관리제도 운영실태 보고 <부의안건> 제1호 의안 : 제41기(2023.1.1 ~ 2023.12.31) 재무제표 및 연결재무제표 승인의 건 제2호 의안 : 이사 선임의 건 2-1호 의안 : 사내이사 선임의 건 (후보자 : 이수영) 2-2호 의안 : 사내이사 선임의 건 (후보자 : 김현호) 2-3호 의안 : 사외이사 선임의 건 (후보자 : 이석우) 제4호 의안 : 감사 선임의 건 (후보자 : 최현수) 제5호 의안 : 이사 보수한도 승인의 건 제6호 의안 : 감사 보수한도 승인의 건 |
|
1. 주주제안 - 해당사항 없음 2. 안건 이의제기 - 해당사항 없음 3. 안건 수정사항 - 해당사항 없음 4. 결의과정 중 찬반토론 및 표결 - 해당사항 없음 |
| 제40기 정기주주총회 |
2023.03.24 |
<보고사항> 1. 감사보고 2. 영업보고 3. 내부회계관리제도 운영실태 보고 <부의안건> 제1호 의안 : 제40기(2022.1.1 ~ 2022.12.31) 재무제표 및 연결재무제표 승인의 건 제2호 의안 : 이사 선임의 건 2-1호 의안 : 사내이사 선임의 건 (후보자 : 윤새봄) 2-2호 의안 : 사내이사 선임의 건 (후보자 : 최일동) 2-3호 의안 : 사외이사 선임의 건 (후보자 : 변희찬) 제3호 의안 : 이사 보수한도 승인의 건 제4호 의안 : 감사 보수한도 승인의 건 |
|
1. 주주제안 - 해당사항 없음 2. 안건 이의제기 - 해당사항 없음 3. 안건 수정사항 - 해당사항 없음 4. 결의과정 중 찬반토론 및 표결 - 해당사항 없음 |
| 제39기 정기주주총회 |
2022.03.25 |
<보고사항> 1. 감사보고 2. 영업보고 3. 내부회계관리제도 운영실태 보고 <부의안건> 제1호 의안 : 제39기(2021.1.1 ~ 2021.12.31) 재무제표 및 연결재무제표 승인의 건 제2호 의안 : 정관 일부 변경의 건 제3호 의안 : 이사 선임의 건 3-1호 의안 : 사내이사 선임의 건 (후보자 : 윤영근) 3-2호 의안 : 기타비상무이사이사 선임의 건 (후보자 : 윤새봄) 제4호 의안 : 이사 보수한도 승인의 건 제5호 의안 : 감사 보수한도 승인의 건 |
|
1. 주주제안 - 해당사항 없음 2. 안건 이의제기 - 해당사항 없음 3. 안건 수정사항 - 해당사항 없음 4. 결의과정 중 찬반토론 및 표결 - 해당사항 없음 |
| 제38기 정기주주총회 |
2021.03.26 |
<보고사항> 1. 감사보고 2. 영업보고 3. 내부회계관리제도 운영실태 보고 <부의안건> 제1호 의안 : 제38기(2020.1.1 ~ 2020.12.31) 재무제표 및 연결재무제표 승인의 건 제2호 의안 : 정관 일부 변경의 건 제3호 의안 : 이사 선임의 건 3-1호 의안 : 사내이사 선임의 건 (후보자 : 이수영) 3-2호 의안 : 사외이사 선임의 건 (후보자 : 이석우) 제4호 의안 : 감사 선임의 건 (후보자 : 박윤석) 제5호 의안 : 이사 보수한도 승인의 건 제6호 의안 : 감사 보수한도 승인의 건 |
|
1. 주주제안 - 해당사항 없음 2. 안건 이의제기 - 해당사항 없음 3. 안건 수정사항 - 해당사항 없음 4. 결의과정 중 찬반토론 및 표결 - 해당사항 없음 |
VII. 주주에 관한 사항
가. 최대주주 및 특수관계인의 주식소유 현황
| (기준일 : | 2024년 03월 31일 | ) | (단위 : 주, %) |
| 성 명 | 관 계 | 주식의 종류 |
소유주식수 및 지분율 | 비고 | |||
|---|---|---|---|---|---|---|---|
| 기 초 | 기 말 | ||||||
| 주식수 | 지분율 | 주식수 | 지분율 | ||||
| 윤새봄 | 최대주주 | 보통주 | 13,025,460 | 16.30 | 13,025,460 | 16.30 | - |
| 윤형덕 | 특수관계인 | 보통주 | 10,292,907 | 12.88 | 10,292,907 | 12.88 | - |
| 김향숙 | 특수관계인 | 보통주 | 1,057 | 0.00 | 1,057 | 0.00 | - |
| 윤영근 | 임원 | 보통주 | 291 | 0.00 | 0 | 0.00 | 특관자 해소 |
| 최연경 | 임원 | 보통주 | 27,100 | 0.03 | 27,100 | 0.03 | - |
| (재)웅진 | 재단 | 보통주 | 27,511 | 0.03 | 27,511 | 0.03 | - |
| (주)웅진 | 자사주 | 보통주 | 346,563 | 0.43 | 2,211,634 | 2.77 | 주) |
| 계 | 보통주 | 25,585,960 | 32.01 | 25,585,669 | 32.01 | - | |
| - | - | - | - | - | - | ||
| 주) 당사는 2022년 12월 15일 자기주식 취득을 위한 신탁계약을 체결하여 2023년 6월 15일까지 신탁계약을 통해 1,995,764주를 취득하였습니다. 이외 기존 보유 중인 자기주식 215,870주를 포함하여 보고서 제출일 현재 보유 중인 자기주식 수는 총 2,211,634주 입니다. 자기주식 신탁계약과 관련된 자세한 내용은 2023년 6월 15일 공시된 '주요사항보고서(자기주식취득신탁계약해지결정)' 및 '신탁계약해지결과보고서' 를 참고하여 주시기 바랍니다. |
나. 최대주주의 주요경력 및 개요
| 성 명 | 직위 | 주요경력 | |
|---|---|---|---|
| 경력사항 | 겸임현황 | ||
| 윤새봄 | 現) ㈜웅진 대표이사 (지주부문) |
㈜웅진 기획조정실장 ㈜웅진씽크빅 대표이사 ㈜웅진 사업운영총괄 ㈜놀이의발견 대표이사 |
㈜배컴 사내이사 |
다. 최대주주 변동내역
| (기준일 : | 2024년 03월 31일 | ) | (단위 : 주, %) |
| 변동일 | 최대주주명 | 소유주식수 | 지분율 | 변동원인 | 비 고 |
|---|---|---|---|---|---|
| 2020년 05월 21일 | 윤새봄 | 13,025,460 | 16.30 | 장내 주식매수 (자기자금) |
변동전 최대주주의 특수관계인 (경영권 변동 없음) |
라. 주식 소유현황
| (기준일 : | 2024년 03월 31일 | ) | (단위 : 주) |
| 구분 | 주주명 | 소유주식수 | 지분율(%) | 비고 |
|---|---|---|---|---|
| 5% 이상 주주 | 윤새봄 | 13,025,460 | 16.30 | - |
| 윤형덕 | 10,292,907 | 12.88 | - | |
| (주)에이스디엔씨外 | 4,887,670 | 6.12 | - | |
| 우리사주조합 | 1,620 | 0.00 | - | |
마. 소액주주현황
| (기준일 : | 2024년 03월 31일 | ) | (단위 : 주) |
| 구 분 | 주주 | 소유주식 | 비 고 | ||||
|---|---|---|---|---|---|---|---|
| 소액 주주수 |
전체 주주수 |
비율 (%) |
소액 주식수 |
총발행 주식수 |
비율 (%) |
||
| 소액주주 | 24,826 | 24,835 | 99.96 | 44,453,881 | 79,927,080 | 55.62 | - |
| 주) 소액주주는 기준일 현재 의결권 있는 발행주식 총수의 100분의 1에 미달하는 주식을 소유한 주주를 말하며, 총발행주식수는 의결권 있는 발행주식 총수로 기재합니다. |
바. 주식사무
| 정관상 신주인수권의 내용 |
① 이 회사의 주주는 신주발행에 있어서 그가 소유한 주식수에 비례하여 신주의 배정을 받을 권리를 가진다. ② 이사회는 제1항 본문의 규정에도 불구하고 다음 각 호의 경우에는 이사회의 결의로 주주외의 자에게 신주를 배정할 수 있다. 1. 주주우선공모의 방식으로 신주를 발행하는 경우 2. 발행주식총수의 100분의 30을 초과하지 않는 범위 내에서 일반공모의 방식으로 신주를 발행하는 경우 3. 발행주식총수의 100분의 30을 초과하지 않는 범위 내에서 긴급한 자금조달을 위하여 국내외 금융기관 또는 기관투자자에게 신주를 발행하는 경우 4. 발행주식총수의 100분의 30을 초과하지 않는 범위 내에서 사업상 중요한 기술도입, 연구개발, 생산, 판매, 자본제휴를 위하여 그 상 대방에게 신주를발행하는 경우 5. 발행주식총수의 100분의 30을 초과하지 않는 범위 내에서 주식예탁증서DR)발행에 따라 신주를 발행하는 경우 6. 긴급한 자금의 조달을 위하여 국내외 금융기관 및 신기술 도입을 위해 제휴회사에게 신주를 발행하는 경우 7. 기타 회사 경영상 목적 달성을 위하여 필요한 경우 8. 2013.2.22 인가받은 회생계획 제10장 제4절에서 정한 바에 따라 회생담보권 및 회생채권을 출자전환하여 신주를 발행하거나, 동 회 생계획 제10장 제3절 제1항에서 정한 바에 따라 신주를 발행하는 경우 9. M&A를 통한 재무구조개선을 위하여 유상신주를 발행하는 경우 등 기타 필요한 경우 10. 근로복지기본법의 규정에 의하여 우리사주매수선택권 행사로 인하여 신주를 발행하는 경우 ③ 제2항에 따라 주주 외의 자에게 신주를 배정하는 경우 상법 제416조 제1호, 제2호, 제2호의2, 제3호 및 제4호에서 정하는 사항을 그 납 입기일의 2주 전까지 주주에게 통지하거나 공고하여야 한다. 다만, 자본시장과금융투자업에관한법률 제165조의9에 따라 주요사항보고 서를 금융위원회 및 거래소에 공시함으로써 그 통지 및 공고를 갈음할 수 있다. ④ 제2항 각호의 어느 하나의 방식에 의해 신주를 발행하는 경우에는 발행할 주식의 종류와 수 및 발행가격 등은 이사회의 결의로 정하되, 제8호의 경우에는 회생계획에 따라야 한다. ⑤ 회사는 신주를 배정하는 경우 그 기일까지 신주인수의 청약을 하지 아니하거나 그 가액을 남입하지 아니한 주식이 발생하는 경우에 그 처리방법은 발행가액의 적정성 등 관련 법령에서 정하는 바에 따라 이사회 결의로 정한다. ⑥ 회사는 신주를 배정하면서 발생하는 단주에 대한 처리방법은 이사회의 결의로 정한다. ⑦ 회사는 제1항에 따라 신주를 배정하는 경우에는 주주에게 신주인수권증서를 발행하여야 한다. |
||
| 결 산 일 | 12월 31일 | 정기주주총회 | 매사업년도 종료 후 이사회의 결의로 정한 날 |
| 기준일 | 이 회사는 주주총회의 소집 및 기타 필요한 경우 이사회의 결의로 정한 날에주주명부에 기재되어 있는 주주를 그 권리를 행사할 주주로 할 수 있다. 회사는 이를 이사회의 결의로 정한 날의 2주간 전에 공고하여야 한다. | ||
| 주권의 종류 | 전자증권법 시행으로 주권 및 신주인수권증서에 표시되어야 할 권리가 의무적으로 전자등록됨에 따라 '주권의 종류’라는 구분이 없어짐 | ||
| 명의개서대리인 | KB국민은행 증권대행부 (Tel : 02-2073-8108) | ||
| 주주의 특전 | 없음 | 공고게재신문 | 정관 제4조에 따라, 당사 홈페이지에 공고함 (https://www.woongjin.co.kr) |
사. 주가 및 주식거래실적
| [단위 : 원, 주] |
| 종 류 | 2024년 3월 | 2024년 2월 | 2024년 1월 | 2023년 12월 | 2023년 11월 | 2023년 10월 | |
| 주가 (보통주) |
최 고 | 1,243 | 1,343 | 1,308 | 1,611 | 1,788 | 1,373 |
| 최 저 | 1,202 | 1,188 | 1,197 | 1,247 | 1,140 | 1,123 | |
| 평 균 | 1,222 | 1,237 | 1,247 | 1,374 | 1,420 | 1,197 | |
| 거래량 | 최고(일) | 324,586 | 9,919,645 | 353,347 | 8,183,257 | 60,184,728 | 25,856,077 |
| 최저(일) | 97,864 | 108,900 | 106,384 | 186,239 | 137,371 | 96,060 | |
| 월간 | 3,617,608 | 18,913,781 | 4,576,961 | 22,988,353 | 138,355,914 | 61,496,625 | |
주) 주가는 해당 기간 동안의 일일거래 종가를 기준으로 합니다.
VIII. 임원 및 직원 등에 관한 사항
1. 임원 및 직원 등의 현황
가. 임원 현황
| (기준일 : | 2024년 03월 31일 | ) | (단위 : 주) |
| 성명 | 성별 | 출생년월 | 직위 | 등기임원 여부 |
상근 여부 |
담당 업무 |
주요경력 | 소유주식수 | 최대주주와의 관계 |
재직기간 | 임기 만료일 |
|
|---|---|---|---|---|---|---|---|---|---|---|---|---|
| 의결권 있는 주식 |
의결권 없는 주식 |
|||||||||||
| 윤새봄 | 남 | 1979년 02월 | 사장 | 사내이사 | 상근 | 대표이사 (지주부문) |
- ㈜웅진 그룹기획조정실장 - 놀이의발견 대표이사 - ㈜웅진 사업운영총괄 - 웅진씽크빅 대표이사 |
13,025,460 | - | 최대주주 (본인) |
2009년 6월~ (14년 10개월) |
2026년 03월 24일 |
| 이수영 | 남 | 1969년 11월 | 부사장 | 사내이사 | 상근 | 대표이사 (사업부문) |
- 솔리드이엔지 대표이사 - 비즈테크 파트너스 대표이사 - LG CNS 전문위원 - 엑센츄어 코리아 상무 |
- | - | 특수관계인 (임원) |
2018년 7월~ (5년 9개월) |
2027년 03월 29일 |
| 최일동 | 남 | 1969년 06월 | 상무 | 사내이사 | 상근 | 기획조정실장 |
- ㈜웅진 그룹기획조정실 CSO - 웅진씽크빅 미래사업본부 - 웅진씽크빅 교문사업본부 |
- | - | 특수관계인 (임원) |
1995년 2월~ (29년 2개월) |
2026년 03월 24일 |
| 김현호 | 남 | 1980년 08월 | 상무 | 사내이사 | 상근 | 재무담당 CFO |
- 웅진에너지 대표이사(법정관리인) - ㈜웅진 그룹기획조정실 금융팀 - 웅진씽크빅 자금IR팀 |
- | - | 특수관계인 (임원) |
2010년 5월~ (13년 11개월) |
2027년 03월 29일 |
| 이석우 | 남 | 1958년 03월 | 사외이사 | 사외이사 | 비상근 | 사외이사 | - 고려신용정보 감사위원장 - 신한카드 상근감사위원 - 고려휴먼스 대표이사 - 금융감독원 감사실 국장 |
- | - | - | 2021년 3월~ (3년) |
2027년 03월 29일 |
| 변희찬 | 남 | 1958년 12월 | 사외이사 | 사외이사 | 비상근 | 사외이사 | - 법무법인 세종 소속 변호사 - 사법연수원교수 등 역임 - 부장판사, 대법원 재판연구관 - 서울, 창원 등 판사 역임 - 의정부법원 판사 임관 |
- | - | - | 2020년 03월~ (4년) |
2026년 03월 24일 |
| 최현수 | 남 | 1986년 06월 | 감사 | 감사 | 상근 | 감사 | - ㈜개념원리 경영기획실 - ㈜한진칼 재무관리본부 - 안진회계법인 공인회계사 |
- | - | - | 2024년 3월~ | 2027년 03월 29일 |
나. 미등기임원 현황
| (기준일 : | 2024년 3월 31일 | ) | (단위 : 주) |
| 성명 | 성별 | 출생년월 | 직위 | 상근여부 | 담당업무 | 주요경력 | 소유주식수 | 최대주주와의 관계 | 재직기간 |
| 윤석금 | 남 | 1945년12월 | 회장 | 상근 | 웅진그룹 CEO |
- 웅진그룹 회장 | - | 특수관계인 (친인척) |
1980년 05월 ~ (43년 11개월) |
| 김상준 | 남 | 1975년09월 | 상무 | 상근 | 웅진그룹 법무팀장 |
- 웅진코웨이 법무팀 - 법무법인 청우, 법무법인 새빛, 세한 |
- | 특수관계인 (임원) |
2018년 12월 ~ (5년 4개월) |
| 최연경 | 남 | 1967년03월 | 상무 | 상근 | 웅진IT SMB사업본부장 |
- 웅진 IT컨설팅본부 SME 부문장 - 웅진 SI사업본부 SBO 사업팀장 |
27,100 주 (의결권 있는 주식) |
특수관계인 (임원) |
2007년 11월 ~ (16년 5개월) |
| 이상용 | 남 | 1972년12월 | 상무 | 상근 | 웅진IT ERP사업본부장 |
- 프론티어솔루션 SRM팀 부장 - 아이넥션, 효성 |
- | 특수관계인 (임원) |
2011년 07월 ~ (12년 9개월) |
| 임한우 | 남 | 1972년08월 | 상무 | 상근 | 웅진IT CIT사업본부 |
- 웅진 그룹서비스팀 팀장 - 웅진코웨이개발, 플래티늄미디어 |
- | 특수관계인 (임원) |
1999년 08월 ~ (24년 8개월) |
| 임연제 | 남 | 1971년08월 | 상무 | 상근 | 웅진IT 콜센터본부장 |
- 웅진 인사쉐어드서비스팀 팀장 - 웅진씽크빅, 플래티늄미디어 |
- | 특수관계인 (임원) |
2002년 06월 ~ (21년 10개월) |
| 양은정 | 여 | 1977년 08월 | 상무 | 상근 | 웅진IT WRMS사업본부장 |
- 웅진 WRMS 팀장 - 웅진코웨이개발, 플래티늄미디어 |
- | 특수관계인 (임원) |
2002년 05월 ~ (21년 11개월) |
| 신성철 | 남 | 1971년 09월 | 상무 | 상근 | 웅진IT DCS사업본부장 |
- 웅진 WDMS 팀장 - 플래티늄미디어, 인스팟, LG기공 |
- | 특수관계인 (임원) |
2004년 08월 ~ (19년 8개월) |
라. 직원 등 현황
| (기준일 : | 2024년 03월 31일 | ) | (단위 : 백만원) |
| 직원 | 소속 외 근로자 |
비고 | |||||||||||
|---|---|---|---|---|---|---|---|---|---|---|---|---|---|
| 사업부문 | 성별 | 직 원 수 | 평 균 근속연수 |
연간급여 총 액 |
1인평균 급여액 |
남 | 여 | 계 | |||||
| 기간의 정함이 없는 근로자 |
기간제 근로자 |
합 계 | |||||||||||
| 전체 | (단시간 근로자) |
전체 | (단시간 근로자) |
||||||||||
| 지주부문 | 남 | 15 | 0 | 0 | 0 | 15 | 9.6 | 595 | 40 | 1 | 0 | 1 | - |
| 지주부문 | 여 | 9 | 0 | 0 | 0 | 9 | 11.0 | 192 | 21 | - | |||
| 사업부문 | 남 | 334 | 0 | 4 | 0 | 338 | 7.5 | 6,383 | 19 | - | |||
| 사업부문 | 여 | 515 | 5 | 16 | 0 | 531 | 7.1 | 5,134 | 10 | - | |||
| 합 계 | 873 | 5 | 20 | 0 | 893 | 7.3 | 12,304 | 14 | - | ||||
| 주) 연간급여총액은 '24년(1/1~3/31) 지급된 급여를 기준으로 산정하였으며 1인평균 급여액은 연간급여총액을 산술평균한 급여액입니다. |
마. 미등기임원 보수 현황
| (기준일 : | 2024년 03월 31일 | ) | (단위 : 백만원) |
| 구 분 | 인원수 | 연간급여 총액 | 1인평균 급여액 | 비고 |
|---|---|---|---|---|
| 미등기임원 | 8 | 613 | 77 | - |
| 주) 연간급여총액은 '24년(1/1~3/31) 지급된 급여를 기준으로 산정하였으며 1인평균 급여액은 연간급여총액을 산술평균한 급여액입니다. |
2. 임원의 보수 등
| <이사ㆍ감사 전체의 보수현황> |
가. 주주총회 승인금액
| (단위 : 백만원) |
| 구 분 | 인원수 | 주주총회 승인금액 | 비고 |
|---|---|---|---|
| 이사 | 6 | 5,000 | - |
| 감사 | 1 | 300 | - |
| 주) 당사는 주주총회에서 '이사(사내이사, 사외이사 포함) 보수한도 승인의 건'과 '감사 보수한도 승인의 건'을 구분하여 각각 승인을 받습니다. |
나. 보수지급금액
나-1. 이사ㆍ감사 전체
| (단위 : 백만원) |
| 인원수 | 보수총액 | 1인당 평균보수액 | 비고 |
|---|---|---|---|
| 9 | 575 | 64 | - |
| 주1) '인원수'와 '보수총액'에는 '24년 3월 임기만료된 이사와 감사를 포함합니다. 주2) 1인당 평균보수액은 보수총액을 인원수로 산술평균하여 계산하였습니다. |
나-2. 유형별
| (단위 : 백만원) |
| 구 분 | 인원수 | 보수총액 | 1인당 평균보수액 |
비고 |
|---|---|---|---|---|
| 등기이사 (사외이사, 감사위원회 위원 제외) |
5 | 510 | 102 | - |
| 사외이사 (감사위원회 위원 제외) |
2 | 22 | 11 | - |
| 감사위원회 위원 | 0 | 0 | 0 | - |
| 감사 | 2 | 44 | 22 | - |
| 주) 1인당 평균보수액은 보수총액을 인원수로 단순평균하여 계산하였습니다. |
다. 이사ㆍ감사의 보수지급기준
당사의 이사 및 감사의 보수는 정기주주총회에서 승인된 보수한도 내에서 지급합니다. 보수는 기본연봉(기본급, 직책급, 업적급 등)과 변동급(성과급 등)으로 구성되어 있으며 기본연봉은 직급, 근속년수, 직책유무, 회사기여도 등을 종합적으로 반영하여산정하고 있습니다. 기본급은 직급별 급여테이블을 기초로 지급하며 직책급은 사장/부사장 직급 및 대표이사 직책자에게 지급하고 업적급은 전년도 성과에 따라 차등 지급할 수 있습니다. 변동급(성과급 등)은 매출액, 영업이익 등 회사의 연간 경영성과와리더십, 투명경영 등 기타 회사 기여도를 종합적으로 고려하여 산정하고 있으며 관련하여 임직원 Retention 및 성과보상에 따른 동기부여를 위해 RSU제도를 도입하여 운영하고 있습니다. 사외이사 및 감사는 변동급(성과급 등) 지급대상에서 제외하고 있습니다.
| <보수지급금액 5억원 이상인 이사ㆍ감사의 개인별 보수현황> |
라-1. 개인별 보수지급금액
| (단위 : 백만원) |
| 이름 | 직위 | 보수총액 | 보수총액에 포함되지 않는 보수 |
|---|---|---|---|
| - | - | - | - |
- 이사ㆍ감사에게 지급한 개인별 보수가 5억원 이상인 경우가 없으므로 기재를 생략함
라-2. 산정기준 및 방법
- 해당사항 없음
| <보수지급금액 5억원 이상 중 상위 5명의 개인별 보수현황> |
마-1. 개인별 보수지급금액
| (단위 : 백만원) |
| 이름 | 직위 | 보수총액 | 보수총액에 포함되지 않는 보수 |
|---|---|---|---|
| - | - | - | - |
- 해당기간 개인별 보수가 5억원 이상인 경우가 없으므로 기재를 생략함
마-2. 산정기준 및 방법
- 해당사항 없음
<표1> 주식매수선택권의 부여현황
| (단위 : 백만원) |
| 구 분 | 부여받은 인원수 |
주식매수선택권의 공정가치 총액 | 비고 |
|---|---|---|---|
| 등기이사 (사외이사, 감사위원회 위원 제외) |
1 | 238 | 22차 부여분 중 290,700 주 |
| 사외이사 (감사위원회 위원 제외) |
- | - | - |
| 감사위원회 위원 또는 감사 | - | - | - |
| 업무집행지시자 등 | - | - | - |
| 계 | 1 | 238 | - |
| 주) 주식매수선택권의 공정가치 총액은 해당 주식매수선택권과 관련하여 회사가 산정한 총보상원가를 말하며, 공정가치 산출방법은 별도재무제표 주석 '20. 주식기준보상' 을 참고하여주시기 바랍니다. |
<표2> 주식매수선택권의 부여 및 행사현황
| (기준일 : | 2024년 03월 31일 | ) | (단위 : 원, 주) |
| 부여 받은자 |
관 계 | 부여일 | 부여방법 | 주식의 종류 |
최초 부여 수량 |
당기변동수량 | 총변동수량 | 기말 미행사수량 |
행사기간 | 행사 가격 |
의무 보유 여부 |
의무 보유 기간 |
||
|---|---|---|---|---|---|---|---|---|---|---|---|---|---|---|
| 행사 | 취소 | 행사 | 취소 | |||||||||||
| 신광수 | - | 2017년 03월 24일 | 상동 | 보통주 | 70,480 | - | - | - | 70,480 | - | 2020.03.24~ 2024.03.23 |
2,340 | X | - |
| 이재진 | - | 2017년 03월 24일 | 상동 | 보통주 | 70,480 | - | - | 70,480 | - | - | 상동 | 2,340 | X | - |
| 김종식 | - | 2017년 03월 24일 | 상동 | 보통주 | 158,580 | - | - | - | 158,580 | - | 상동 | 2,340 | X | - |
| 박천신 | - | 2017년 03월 24일 | 상동 | 보통주 | 26,430 | - | - | 26,430 | - | - | 상동 | 2,340 | X | - |
| 이용인 | - | 2017년 03월 24일 | 상동 | 보통주 | 26,430 | - | - | - | 26,430 | - | 상동 | 2,340 | X | - |
| 석호성 | - | 2017년 03월 24일 | 상동 | 보통주 | 79,290 | - | - | 40,000 | 39,290 | - | 상동 | 2,340 | X | - |
| 김학재 | - | 2017년 03월 24일 | 상동 | 보통주 | 26,430 | - | - | - | 26,430 | - | 상동 | 2,340 | X | - |
| 이정훈 | 계열회사 임원 | 2007년 03월 24일 | 상동 | 보통주 | 26,430 | - | - | - | 26,430 | - | 상동 | 2,340 | X | - |
| 진광화 | - | 2017년 03월 24일 | 상동 | 보통주 | 79,290 | - | - | - | 79,290 | - | 상동 | 2,340 | X | - |
| 이재진 | - | 2018년 03월 30일 | 상동 | 보통주 | 79,260 | - | - | - | 79,260 | - | 2021.03.31~ 2025.03.29 |
2,950 | X | - |
| 김종식 | - | 2018년 03월 30일 | 상동 | 보통주 | 79,260 | - | - | - | - | 79,260 | 상동 | 2,950 | X | - |
| 안지용 | - | 2018년 03월 30일 | 상동 | 보통주 | 290,700 | - | - | - | - | 290,700 | 상동 | 2,950 | X | - |
| 신승철 | - | 2018년 03월 30일 | 상동 | 보통주 | 290,700 | - | - | - | - | 290,700 | 상동 | 2,950 | X | - |
| 이기춘 | - | 2018년 03월 30일 | 상동 | 보통주 | 109,010 | - | - | 109,010 | - | - | 상동 | 2,950 | X | - |
| 김학재 | - | 2018년 03월 30일 | 상동 | 보통주 | 29,720 | - | - | - | - | 29,720 | 상동 | 2,950 | X | - |
| 박천신 | - | 2018년 03월 30일 | 상동 | 보통주 | 29,720 | - | - | - | - | 29,720 | 상동 | 2,950 | X | - |
| 박영익 | - | 2018년 03월 30일 | 상동 | 보통주 | 109,010 | - | - | - | - | 109,010 | 상동 | 2,950 | X | - |
| 한영숙 | - | 2018년 03월 30일 | 상동 | 보통주 | 109,010 | - | - | 109,010 | - | - | 상동 | 2,950 | X | - |
| 이수영 | 등기임원 | 2019년 03월 29일 | 상동 | 보통주 | 290,700 | - | - | - | - | 290,700 | 2022.03.29~ 2026.03.28 |
2,530 | X | - |
| 윤영근 | - | 2019년 03월 29일 | 상동 | 보통주 | 109,010 | - | - | - | - | 109,010 | 상동 | 2,530 | X | - |
| 최연경 | 미등기임원 | 2019년 03월 29일 | 상동 | 보통주 | 109,010 | - | - | - | - | 109,010 | 상동 | 2,530 | X | - |
| 김상웅 | - | 2019년 03월 29일 | 상동 | 보통주 | 109,010 | - | - | - | 109,010 | - | 상동 | 2,530 | X | - |
| 주1) 2017년 3월 24일 부여된 주식매수선택권은 행사기간('20.03.24~'24.03.23) 경과로 미행사 수량 347,640주 전량 취소되었습니다. 주2) 공시서류작성기준일(2024년 3월 31일) 기준 종가 : 1,233원 |
<표3> 주식기준보상 제도 운영현황
1. 양도제한조건부 주식(Restricted Stock Unit)
당사는 당사의 'RSU제도 운영 규정'에 따라 2022년부터 이사회 결의를 거쳐 주식기준 성과보상으로서 양도제한조건부 주식을 임직원에게 부여할 수 있으며, 부여 현황은 다음과 같습니다.
| (기준일: 2024년 3월 31일) |
(단위: 주) |
| 구분 | 2023년도 | 2024년도 |
|
부여일 |
2023년 3월 9일 | 2024년 2월 14일 |
|
부여주식 |
㈜웅진 보통주식 | ㈜웅진 보통주식 |
|
부여주식수 |
747,125 |
817,661 |
|
부여대상 및 인원수 |
등기임원 2명 | 등기임원 1명 |
|
가득조건 |
부여일로부터 3년 재직 및 일정 평가등급 달성 |
부여일로부터 3년 재직 및 일정 평가등급 달성 |
|
지급시기 |
가득조건 달성시(2026년 3월 9일) |
가득조건 달성시(2027년 2월 14일) |
|
부여주식수의 |
무상증자
(
자본전입
),
주식분할
,
주식병합
등이 발생하는 경우 및
|
|
당사는 효율적인 성과보상제도 운영을 위해 2022년 양도제한조건부주식(RSU) 제도를 도입하기로 하고 'RSU제도 운영 규정'을 제정하였으며, 2023년 이후 2차례에 거쳐 등기임원에게 ㈜웅진 보통주식 1,564,786주에 해당하는 RSU를 부여하였습니다. 이는 2024년 1분기말 현재까지 부여한 RSU 총 주식수 입니다. 향후 각 부여대상자의 가득조건이 달성되는 경우 당사가 보유한 자기주식으로 지급할 예정이며 계약조건에 따라 지급수량은 변동될 수 있습니다. 한편 2024년 1분기말까지 RSU가 실제지급되었거나 취소된 수량은 없습니다.
2. 대주주에 대한 주식기준보상 계약 현황
당사는 양도제한조건부주식(RSU)제도 운영 규정에 따라 최대주주인 등기임원 윤새봄(지주부문 대표이사)에게 ㈜웅진 보통주식 1,392,373주, 이수영 사업부문 대표이사에게 ㈜웅진 보통주식 172,413주에 해당하는 RSU를 부여하였습니다. 가득조건을달성하는 시기는 부여일로 부터 3년이 되는시점이며 계약조건에 따라 지급수량은 변동될 수 있습니다. 향후 부여대상자의 가득조건이 달성되는 경우 당사는 보유한 자기주식으로 지급할 예정입니다.
| (기준일: 2024년 3월 31일) |
(단위: 주) |
|
거래 상대방 |
관계 |
부여일
/ |
명칭 |
부여 수량 |
당기 변동 수량 |
누적 변동 수량 |
기말 미지급 수량 |
가득조건 |
지급시기 |
부여
근거 및 절차 |
||
|---|---|---|---|---|---|---|---|---|---|---|---|---|
|
지급 |
취소 |
지급 |
취소 |
|||||||||
|
윤새봄 |
등기임원 |
2023.03.09 / 2026.03.09 |
양도제한
조건부주식 (RSU) |
574,712 | 0 | 0 | 0 |
0 |
574,712 | 부여일로부터 3년 재직 및 일정 평가등급 달성 |
가득조건 달성시 달성 후
2
년 이내 |
이사회 결의로 승인 후 |
|
이수영 |
등기임원 |
2023.03.09 / 2026.03.09 |
양도제한
조건부주식 (RSU) |
172,413 |
0 | 0 | 0 |
0 |
172,413 |
부여일로부터 3년 재직 및 일정 평가등급 달성 |
가득조건 달성시 달성 후
2
년 이내 |
이사회 결의로 승인 후 |
|
윤새봄 |
등기임원 |
2024.02.14 / 2027.02.14 |
양도제한
조건부주식 (RSU) |
817,661 | 0 | 0 | 0 |
0 |
817,661 | 부여일로부터 3년 재직 및 일정 평가등급 달성 |
가득조건 달성시 달성 후
2
년 이내 |
이사회 결의로 승인 후 |
| *한편 2024년 1분기말 현재까지 대주주 및 대주주의 특수관계인(계열회사 등의 임원)에게 RSU가 실제 지급되었거나 취소된 수량은 없습니다. |
IX. 계열회사 등에 관한 사항
가. 계열회사 현황(요약)
| (기준일 : | 2024년 03월 31일 | ) | (단위 : 사) |
| 기업집단의 명칭 | 계열회사의 수 | ||
|---|---|---|---|
| 상장 | 비상장 | 계 | |
| 웅진 | 2 | 13 | 15 |
| ※상세 현황은 '상세표-2. 계열회사 현황(상세)' 참조 |
나. 타법인출자 현황(요약)
| (기준일 : | 2024년 03월 31일 | ) | (단위 : 백만원) |
| 출자 목적 |
출자회사수 | 총 출자금액 | |||||
|---|---|---|---|---|---|---|---|
| 상장 | 비상장 | 계 | 기초 장부 가액 |
증가(감소) | 기말 장부 가액 |
||
| 취득 (처분) |
평가 손익 |
||||||
| 경영참여 | 1 | 7 | 8 | 314,364 | -228 | - | 314,136 |
| 일반투자 | - | - | - | - | - | - | - |
| 단순투자 | - | - | - | - | - | - | - |
| 계 | 1 | 7 | 8 | 314,364 | -228 | - | 314,136 |
| ※상세 현황은 '상세표-3. 타법인출자 현황(상세)' 참조 |
다. 계열회사
![]() |
|
웅진그룹 계통도(24.03) |
| * 웅진에너지는 2022년 7월 8일 서울회생법원으로부터 채무자회생 및 파산에 관한 법률 제281조 제1항에 따라 회생절차가 폐지되었으며, 동년 7월 26일 파산이 선고되어 특수관계자에서 제외되었습니다. |
라. 타회사 임원 겸직 현황
2024년 3월 31일 현재 당사 임원의 겸직현황은 다음과 같습니다.
| 겸직임원 | 겸직회사 및 직위 | 겸직회사 상근여부 |
|
| 성 명 | 직 위 | ||
| 윤새봄 | 사내이사 | ㈜배컴 사내이사 | 비상근 |
| 최일동 | 사내이사 | ㈜웅진씽크빅 기타비상무이사 ㈜웅진플레이도시 기타비상무이사 ㈜렉스필드컨트리클럽 기타비상무이사 ㈜놀이의발견 기타비상무이사 ㈜웅진생활건강 기타비상무이사 ㈜웅진헬스원 기타비상무이사 ㈜웅진에버스카이 대표이사 |
비상근 비상근 비상근 비상근 비상근 비상근 비상근 |
| 김현호 | 사내이사 | ㈜웅진북센 기타비상무이사 ㈜웅진플레이도시 기타비상무이사 ㈜웅진컴퍼스 기타비상무이사 ㈜웅진생활건강 기타비상무이사 ㈜웅진휴캄 기타비상무이사 ㈜웅진헬스원 기타비상무이사 ㈜웅진에버스카이 비상근감사 웅진에너지㈜ 대표이사 |
비상근 비상근 비상근 비상근 비상근 비상근 비상근 비상근 |
마. 자회사 회생절차 및 파산선고
- 당사의 자회사인 웅진에너지㈜(이하 '회사)는 2019년 6월 11일 서울회생법원으로부터 회생절차 개시결정을 받고 동년 11월 13일 관계인설명회를 개최하였습니다. 이후 회사는 재무구조를 개선하고 경영정상화를 도모하여 회생절차를 조기에 종결시키기 위한방안으로 서울회생법원 실무준칙 제241호 "회생절차에서의 M&A"에 의거 회생계획 인가전 M&A(이하 '인가 전 M&A')를 추진하기 위하여 동년 10월 10일 서울회생법원의 허가를 받아 EY한영회계법인을 매각주간사로 선정하고 동년 12월 27일부터 '인가전 M&A' 절차를 진행하였으나 중단되었습니다. 회사는 2020년 5월 15일 자본잠식 및 재무구조 개선 불확실 등을 사유로 유가증권시장상장규정 제48조 및 제9조에 따른 한국거래소 상장공시위원회의 주권 상장폐지 결정을 받아 동년 동월 21일부터 29일까지 정리매매기간을 거쳐 동년 6월 1일자로 상장폐지되었습니다.
- 2020년 9월 28일 서울회생법원의 회사 재조사 결정으로 동년 10월 21일 조사위원(삼일회계법인)의 재조사보고서가 제출되었으며 동년 11월 3일 회사는 재조사보고서를 토대로 회생계획안을 작성하여 서울회생법원에 제출하였습니다. 법원은 제출된 회생계획안의 심리 및 결의를 위한 관계인집회를 동년 12월 11일 서울회생법원 제1호 법정에서 개최하였으며 동년 12월 18일 서울회생법원으로부터 회생계획안을 인가받아 보고서 제출일 현재 회생절차를 수행하였습니다.
- 2022년 7월 8일 서울회생법원은 회사가 회생계획을 수행하기 어렵다고 판단하여 채무자회생 및 파산에 관한 법률 제281조 제1항에 의하여 회사의 회생절차 폐지를 결정하였으며, 동년 7월 26일 파산이 선고되어 특수관계자에서 제외되었습니다.
X. 대주주 등과의 거래내용
1. 연결기업의 대주주 등과의 거래내용(연결기준)
(1) 당분기말과 전기말 현재 연결회사의 특수관계자의 내역은 다음과 같습니다.
| 구분 | 당분기말 | 전기말 |
|---|---|---|
| 관계기업 | (주)렉스필드컨트리클럽 | (주)렉스필드컨트리클럽 |
| (주)배컴 | (주)배컴 | |
| - | (주)웅진휴캄(*1) | |
| (주)구루미(*2) | (주)구루미(*2) | |
| 기타 특수관계자 | (주)웅진생활건강(*3) | (주)웅진생활건강(*3) |
| (주)웅진헬스원(*4) | (주)웅진헬스원(*4) | |
| 기타대주주 | 기타대주주 |
| (*1) | 당분기 중 유상증자 참여로 지배력을 획득하여 관계기업에서 종속기업으로 재분류하였습니다. |
| (*2) | ㈜구루미의 상환전환우선주는 당기손익-공정가치 측정 금융자산으로 계정을 분류하였으나, 연결회사가 피투자회사에 대하여 이사 선임권을 보유하고 있어 유의적인 영향력을 행사할 수 있으므로 특수관계자에 포함하여 관계기업으로 구분하였습니다. |
| (*3) | 주요 경영진이 지배하고 있는 회사로, 연결회사는 기타 특수관계자로 분류하였습니다. |
| (*4) | (주)웅진생활건강이 설립한 종속기업(100%)으로, 연결회사는 기타특수관계자로 분류하였습니다. |
(2) 당분기와 전분기 중 특수관계자와의 매출, 매입 등 주요 거래내역은 다음과 같습니다.
① 매출 등
| (단위: 천원) | |||
|---|---|---|---|
| 특수관계 구분 | 특수관계자명 | 당분기(*1) | 전분기(*1) |
| 관계기업 | (주)렉스필드컨트리클럽 | 46,314 | 57,261 |
| (주)배컴 | 17,776 | 16,385 | |
| (주)웅진휴캄 | - | 56,497 | |
| 기타 특수관계자 | (주)웅진생활건강(*2) | - | - |
| (주)웅진헬스원 | 135,735 | 124,050 | |
| 합계 | 199,825 | 254,193 | |
| (*1) | 해당 특수관계자에 대한 매출에는 계약자산 및 계약부채 인식에 따른 수익 금액 및 그룹 브랜드로열티 수익등 이 포함되어있습니다. |
| (*2) | 기타특수관계기업 (주)웅진생활건강의 경우 대금회수가능성이 낮다고 판단하였으며, 수익을 인식하지 않은 금액은 당분기 10,434천원(전분기 9,975천원)입니다. |
② 매입 등
| (단위: 천원) | |||
|---|---|---|---|
| 특수관계 구분 | 특수관계자명 | 당분기 | 전분기 |
| 관계기업 | (주)렉스필드컨트리클럽 | 330,505 | 327,329 |
| (주)웅진휴캄 | - | 257,624 | |
| (주)구루미 | 56,745 | 32,930 | |
| 기타 특수관계자 | (주)웅진생활건강 | 29,375 | - |
| (주)웅진헬스원 | 367,720 | 446,514 | |
| 합계 | 784,345 | 1,064,397 | |
(3) 당분기와 전분기 중 특수관계자에 대한 자금거래는 없습니다.
(4) 당분기말과 전기말 현재 특수관계자에 대한 주요 채권ㆍ채무내역은 다음과 같습니다.
① 당분기말
| (단위: 천원) | ||||
|---|---|---|---|---|
| 특수관계 구분 | 특수관계자명 | 채권 | 채무 | |
| 매출채권 | 기타채권(*2) | 기타채무 | ||
| 관계기업 | (주)렉스필드컨트리클럽 | 36,456 | 4,300,000 | 52,217,031 |
| (주)배컴 | 6,387 | - | - | |
| 기타 특수관계자 | (주)웅진생활건강(*1) | 2,148,581 | 281,641 | 32,313 |
| (주)웅진헬스원 | 419,823 | - | 143,148 | |
| 합계 | 2,611,247 | 4,581,641 | 52,392,492 | |
| (*1) | 당분기말 현재 매출채권및기타채권에 대하여 2,430,222천원의 대손충당금을 설정하고 있으며, 당분기 중 인식한 금액은 1,198천원입니다. |
| (*2) | 기타채권에는 미수금, 보증금, 시설이용권 등이 포함되어 있습니다. |
② 전기말
| (단위: 천원) | ||||
|---|---|---|---|---|
| 특수관계 구분 | 특수관계자명 | 채권 | 채무 | |
| 매출채권 | 기타채권(*2) | 기타채무 | ||
| 관계기업 | (주)렉스필드컨트리클럽 | 17,893 | 4,300,000 | 51,896,809 |
| (주)웅진휴캄 | 258,236 | 966,982 | 78,644 | |
| (주)배컴 | 8,917 | - | - | |
| 기타 특수관계자 | (주)웅진생활건강(*1) | 2,148,581 | 280,598 | - |
| (주)웅진헬스원 | 356,943 | - | 11,032 | |
| 합계 | 2,790,570 | 5,547,580 | 51,986,485 | |
| (*1) | 전기말 현재 매출채권및기타채권에 대하여 2,429,179천원의 대손충당금을 설정하고 있으며, 전기 중 인식한 금액은 2,084천원입니다. |
| (*2) | 기타채권에는 미수금, 보증금, 시설이용권 등이 포함되어 있습니다. |
(5) 연결회사는 기업 활동의 계획ㆍ운영ㆍ통제에 대하여 중요한 권한과 책임을 가진 등기임원, 비등기임원, 내부감사 책임자 및 각 사업부문장 등을 주요 경영진으로 판단하였으며, 당분기와 전분기 중 주요 경영진에 대한 보상을 위해 지급한 금액은 다음과 같습니다.
| (단위: 천원) | ||
|---|---|---|
| 분류 | 당분기 | 전분기 |
| 단기급여(*1) | 2,680,719 | 2,628,809 |
| 퇴직급여(*2) | 359,706 | 1,237,179 |
| 주식기준보상(*3) | 111,592 | - |
| 합계 | 3,152,017 | 3,865,988 |
| (*1) | 단기급여는 현직 임원에 대한 급여, 사회보장분담금, 유급연차휴가, 상여금(보고기간 종료일로부터 12개월 이내에 지급될 수 있는 것에 한함) 및 비화폐성급여(예: 의료급여 등) 등을 포함하고 있습니다. |
| (*2) | 등기임원 및 미등기임원에 대한 퇴직급여입니다. |
| (*3) | 임원에게 부여한 주식선택권 및 양도제한조건부주식(RSU)에 대한 보상비용입니다. |
(6) 당분기말 현재 연결회사가 특수관계자 등을 위하여 제공하고 있는 보증의 내역은 존재하지 않습니다.
(7) 당분기말 현재 종속기업주식으로 분류된 (주)웅진플레이도시의 채무에는 연결회사의 주요 경영진으로부터의 차입금 70,906,780천원 및 미지급이자 18,324,587천원
(전기말은 차입금 70,906,780천원 및 미지급이자 18,284,980천원)이 포함되어 있습니다. 당분기 중 인식한 이자비용은 39,607천원(전분기 39,607천원)입니다.
(8) 당분기말 현재 연결회사는 특수관계자인 ㈜구루미가 발행한 상환전환우선주를 당기손익-공정가치 측정 금융자산으로 계정을 분류하였으며, 관련 약정사항은 다음과 같습니다(주석 7 참조).
|
구분 |
내용 |
| 발행회사 | ㈜구루미 |
|
종류 |
상환전환우선주 |
|
취득금액 |
2,000,030천원 (21,996주, 주당 발행가액: 90,927원) |
|
취득일 |
2022년 5월 11일 |
|
만기일 |
2032년 5월 10일(10년) |
|
의결권에 관한 사항 |
1주당 1개 의결권으로 보통주와 동일 |
|
존속기간 |
대상주식 발행일 후 10년이 경과한 때 |
|
배당에 관한 사항 |
대상주식은 참가적, 누적적 우선주로 당사는 대상주식을 보유하는 동안 배당가능이익이 있는 경우 액면가액 기준 최저연 1%에 해당하는 금액을 누적적으로 우선 배당받게 되고, 보통주의 배당률이 우선주의 배당률을 초과할 경우에는 보통주와 동일한 배당률로 참가하여 배당함. |
|
상환권 |
납입일로부터 3년이 경과한 날부터 청구가능(상환보장수익률 연복리 3.0%) |
|
전환권 |
최초 발행일 익일부터 존속기간 만료일 전일까지 보통주로 1:1 비율 전환 가능 |
(9) 당분기말과 전기말 현재 임직원에 대한 대여금 내역은 다음과 같습니다.
| (단위: 천원) | |||
|---|---|---|---|
| 구분 | 거래내용 | 당분기말 | 전기말 |
| 장단기대여금 | 주택자금대출 등 | 1,809,992 | 1,821,107 |
2. 회사의 대주주 등과의 거래내용(별도기준)
(1) 당분기말과 전기말 현재 당사의 특수관계자 내역은 다음과 같습니다.
| 구분 | 당분기말 | 전기말 |
|---|---|---|
| 종속기업 | (주)웅진씽크빅 | (주)웅진씽크빅 |
| (주)웅진북센 | (주)웅진북센 | |
| (주)웅진플레이도시 | (주)웅진플레이도시 | |
| (주)웅진컴퍼스 | (주)웅진컴퍼스 | |
| (주)놀이의발견 | (주)놀이의발견 | |
| - | (주)웅진투투럽(*1) | |
| (주)웅진휴캄(*2) | - | |
| (주)웅진에버스카이 | (주)웅진에버스카이 | |
| Woongjin EVERSKY ELPTM, INC. | Woongjin EVERSKY ELPTM, INC. | |
| WOONGJIN, INC.(미국법인) | WOONGJIN, INC.(미국법인) | |
| 엠더블유제일차(주) | 엠더블유제일차(주) | |
| 관계기업 | (주)렉스필드컨트리클럽 | (주)렉스필드컨트리클럽 |
| - | (주)웅진휴캄(*2) | |
| 기타 특수관계자 | (주)웅진생활건강 | (주)웅진생활건강 |
| (주)웅진헬스원 | (주)웅진헬스원 | |
| (주)배컴 | (주)배컴 | |
| (주)구루미 | (주)구루미 | |
| 기타 대주주 | 기타 대주주 |
| (*1) | 당분기 중 흡수합병이 완료되어 특수관계자에서 제외되었습니다. |
| (*2) | 당분기 중 유상증자 참여로 종속기업으로 재분류하였습니다. |
(2) 당분기와 전분기 중 특수관계자와의 매출, 매입 등 거래내역은 다음과 같습니다.
① 당분기
| (단위: 천원) | |||
|---|---|---|---|
| 특수관계 구분 | 특수관계자명 | 매출 등 | 매입 등 |
| 매출(*1)(*2) | 기타비용 | ||
| 종속기업 | (주)웅진씽크빅(*3) | 15,657,831 | 133,850 |
| (주)웅진북센(*4) | 702,081 | 4,800 | |
| (주)웅진플레이도시 | 146,042 | 81,600 | |
| (주)웅진컴퍼스 | 322,148 | - | |
| (주)놀이의발견 | 154,937 | - | |
| (주)웅진투투럽(*5) | 7,415 | - | |
| (주)웅진휴캄 | 37,209 | 54,297 | |
| (주)웅진에버스카이(*6) | - | - | |
| WOONGJIN, INC. | 14,676 | - | |
| 엠더블유제일차(주) | 313,378 | - | |
| 관계기업 | (주)렉스필드컨트리클럽 | 45,441 | 11,954 |
| 기타 특수관계자 | (주)웅진생활건강(*7) | - | - |
| (주)웅진헬스원 | 56,863 | 47,095 | |
| (주)배컴 | 17,776 | - | |
| 합계 | 17,475,797 | 333,596 | |
| (*1) | 해당 특수관계자에 대한 매출에는 계약자산 및 계약부채 인식에 따른 수익 금액이 포함되어 있습니다. |
| (*2) | 매출액에는 그룹 브랜드로열티 수익, 배당금수익 등이 포함되어 있습니다. |
| (*3) | 당분기 중 (주)웅진씽크빅과 체결한 리스계약에 따라 발생한 단기리스 비용은 6,300천원입니다. |
| (*4) | 당분기 중 (주)웅진북센과 체결한 리스계약에 따라 발생한 단기리스 비용은 1,800천원입니다. |
| (*5) | 당분기 중 흡수합병이 완료되어 특수관계자에서 제외하였으며 매출, 매입 등 거래내역은 합병되기 전까지의 금액입니다. |
| (*6) | 당사는 종속기업 (주)웅진에버스카이의 경우 대금회수가능성이 낮다고 판단하였으며, 당분기 중 수익을 인식하지 않은 금액은 173,162천원입니다. |
| (*7) | 기타특수관계기업 (주)웅진생활건강의 경우 대금회수가능성이 낮다고 판단하였으며, 당분기 중 수익을 인식하지 않은 금액은 10,434천원입니다 |
② 전분기
| (단위: 천원) | ||||
|---|---|---|---|---|
| 특수관계 구분 | 특수관계자명 | 매출 등 | 매입 등 | |
| 매출(*1)(*2) | 기타수익 | 기타비용 | ||
| 종속기업 | (주)웅진씽크빅(*3) | 22,060,759 | - | 94,650 |
| (주)웅진북센(*4) | 961,142 | - | 10,800 | |
| (주)웅진플레이도시 | 153,538 | 28,128 | 496 | |
| (주)웅진컴퍼스 | 464,189 | - | - | |
| (주)놀이의발견 | 138,965 | - | - | |
| (주)웅진투투럽 | 12,690 | - | 14,035 | |
| (주)웅진에버스카이(*5) | - | - | - | |
| WOONGJIN, INC. | 118,031 | 7,258 | - | |
| 엠더블유제일차(주) | 310,784 | - | - | |
| 관계기업 | (주)렉스필드컨트리클럽 | 57,261 | - | 14,459 |
| (주)웅진휴캄 | 25,597 | - | 75,651 | |
| 기타 특수관계자 | (주)웅진생활건강(*6) | - | - | - |
| (주)웅진헬스원 | 71,591 | - | 45,214 | |
| (주)배컴 | 16,385 | - | - | |
| 합계 | 24,390,932 | 35,386 | 255,305 | |
| (*1) | 해당 특수관계자에 대한 매출에는 계약자산 및 계약부채 인식에 따른 수익 금액이 포함되어 있습니다. |
| (*2) | 매출액에는 그룹 브랜드로열티 수익, 배당금수익 등이 포함되어 있습니다. |
| (*3) | 전분기 (주)웅진씽크빅과 체결한 리스계약에 따라 발생한 단기리스 비용은 6,300천원 입니다. |
| (*4) | 전분기 (주)웅진북센과 체결한 리스계약에 따라 발생한 단기리스 비용은 1,800천원 입니다. |
| (*5) | 당사는 종속회사 (주)웅진에버스카이의 경우 대금회수가능성이 낮다고 판단하였으며, 전분기 중 수익을 인식하지 않은 금액은 66,605천원입니다. |
| (*6) | 기타특수관계기업 (주)웅진생활건강의 경우 대금회수가능성이 낮다고 판단하였으며, 전분기 중 수익을 인식하지 않은 금액은 9,975천원입니다. |
(3) 당분기말과 전기말 현재 특수관계자에 대한 채권ㆍ채무내역은 다음과 같습니다.
① 당분기말
| (단위: 천원) | |||||
|---|---|---|---|---|---|
| 특수관계 구분 | 특수관계자명 | 채권(*1) | 채무(*1) | ||
| 매출채권 | 대여금 | 기타채권(*2) | 기타채무 | ||
| 종속기업 | (주)웅진씽크빅 | 5,461,541 | - | - | 182,483 |
| (주)웅진북센 | 333,180 | - | 1,800 | 48,410 | |
| (주)웅진플레이도시(*3) | 1,928,741 | 1,800,000 | 4,955,861 | - | |
| (주)웅진컴퍼스 | 197,189 | - | - | - | |
| (주)놀이의발견 | 61,702 | - | - | - | |
| (주)웅진휴캄 | 1,455,713 | 950,000 | 27,863 | 74,648 | |
| (주)웅진에버스카이(*4) | 1,161,206 | 10,000,000 | 913,321 | 15,200 | |
| WOONGJIN, INC. | 4,330 | - | - | - | |
| 엠더블유제일차(주) | - | 43,700,000 | 796,819 | - | |
| 관계기업 | (주)렉스필드컨트리클럽 | 33,696 | - | 500,000 | 11,127 |
| 기타 특수관계자 | (주)웅진생활건강(*5) | 2,148,581 | - | 281,641 | - |
| (주)웅진헬스원 | 406,221 | - | - | 3,706 | |
| (주)배컴 | 6,387 | - | - | - | |
| 합계 | 13,198,487 | 56,450,000 | 7,477,305 | 335,574 | |
| (*1) | 상기 채권 및 채무에는 계약자산 176,595천원 및 계약부채 1,863,744천원은 포함되어 있지 않으며 채권은 충당금 설정전 금액입니다. |
| (*2) | 기타채권에는 미수금, 보증금, 시설이용권 등이 포함되어 있습니다. |
| (*3) | 당분기말 현재 매출채권 등에 대하여 5,474,193천원의 대손충당금을 설정하였으며, 당분기중 인식한 금액은 82,010천원입니다. 대여금 1,800,000천원에 대하여 후순위 약정을 체결하였으며, 선순위채권((주)웅진플레이도시의 엠더블유제일차(주) 차입금 1,050억 한도)이 전부 상환될 때까지 지급기한이 연장됩니다. 해당 대여금은 전액 대손충당금을 설정하였습니다. |
| (*4) | 당분기말 현재 매출채권 등에 대하여 11,574,528천원의 대손충당금을 설정하였으며, 당분기중 인식한 금액은 5,967천원입니다. |
| (*5) | 당분기말 현재 매출채권 등에 대하여 2,430,222천원의 대손충당금을 설정하였으며, 당분기중 인식한 금액은 1,198천원입니다. |
② 전기말
| (단위: 천원) | |||||
| 특수관계 구분 | 특수관계자명 | 채권(*1) | 채무(*1) | ||
| 매출채권 | 대여금 | 기타채권(*2) | 기타채무 | ||
| 종속기업 | (주)웅진씽크빅 | 5,200,319 | - | - | 182,983 |
| (주)웅진북센 | 345,262 | - | 1,800 | 48,410 | |
| (주)웅진플레이도시(*3) | 1,815,739 | 1,800,000 | 4,922,749 | - | |
| (주)웅진컴퍼스 | 263,289 | - | - | - | |
| (주)놀이의발견 | 52,230 | - | - | - | |
| (주)웅진투투럽 | 5,416 | - | - | 74,672 | |
| WOONGJIN, INC. | 8,352 | - | 177,883 | - | |
| (주)웅진에버스카이(*4) | 1,161,206 | 9,500,000 | 907,354 | 15,200 | |
| 엠더블유제일차(주) | - | 43,700,000 | 483,441 | - | |
| 관계기업 | (주)렉스필드컨트리클럽 | 17,893 | - | 500,000 | 3,120 |
| (주)웅진휴캄 | 117,362 | - | - | 72,224 | |
| 기타 특수관계자 | (주)웅진생활건강(*5) | 2,148,581 | - | 280,598 | - |
| (주)웅진헬스원 | 344,963 | - | - | 11,032 | |
| (주)배컴 | 8,917 | - | - | - | |
| 합계 | 11,489,529 | 55,000,000 | 7,273,825 | 407,641 | |
| (*1) | 상기 채권 및 채무에는 계약자산 141,317천원 및 계약부채 1,136,186천원은 포함되어 있지 않으며 채권은 충당금 설정전 금액입니다. |
| (*2) | 기타채권에는 미수금, 보증금, 시설이용권 등이 포함되어 있습니다. |
| (*3) | 전기말 현재 매출채권 등에 대하여 5,392,183천원의 대손충당금을 설정하였으며, 전기중 인식한 금액은 574,428천원입니다. 대여금 1,800,000천원에 대하여 후순위 약정을 체결하였으며, 선순위채권((주)웅진플레이도시의 엠더블유제일차(주) 차입금 1,050억 한도)이 전부 상환될 때까지 지급기한이 연장됩니다. 해당 대여금은 전액 대손충당금을 설정하였습니다. |
| (*4) | 전기말 현재 매출채권 등에 대하여 11,568,561천원의 대손충당금을 설정하였으며, 전기중 인식한 금액은 27,452천원입니다. |
| (*5) | 전기말 현재 매출채권 등에 대하여 2,429,024천원의 대손충당금을 설정하였으며, 전기중 인식한 금액은 2,084천원입니다. |
(4) 당분기와 전분기 중 특수관계자와의 자금 거래 등의 내역은 다음과 같습니다.
| (단위: 천원) | ||||
|---|---|---|---|---|
| 특수관계 구분 | 특수관계자명 | 거래내용 | 당분기 | 전분기 |
| (현금유입) | ||||
| 종속기업 | (주)웅진씽크빅(*1) | 배당수익 | - | 4,752,364 |
| 합계 | - | 4,752,364 | ||
| (현금유출) | ||||
| 종속기업 | (주)웅진휴캄 | 지분취득 | 2,100,000 | - |
| (주)웅진에버스카이 | 자금대여 | 500,000 | - | |
| 합계 | 2,600,000 | - | ||
| (*1) | 전분기 중 수령한 배당금 수익은 기타매출로 인식하였습니다. |
(5) 당분기말 현재 당사가 특수관계자에게 제공하고 있는 보증의 내역은 다음과 같습니다.
| (단위: 천원) | ||||
|---|---|---|---|---|
| 특수관계자 구분 | 특수관계자명 | 보증처 | 지급보증금액 | 비고 |
| 종속기업 | 엠더블유제일차(주) | 모아저축은행 등 | 105,000,000 | 자금보충(*1) |
| (*1) | (주)웅진플레이도시(명목상 차주는 엠더블유제일차(주))를 위하여 제공한 자금보충약정이 존재하며 관련 약정금액은 1,050억원입니다. 상기 자금보충은 선순위로 제공된 담보의 가치가 관련 차입금을 상회하므로, 당사가 체결한 자금보충약정으로 인한의무이행 가능성은 희박하다고 판단하고 있습니다. |
(6) 당분기말 현재 당사는 특수관계자로부터 보증 및 담보를 제공받고 있지 않습니다.
(7) 당분기말과 전기말 현재 임직원에 대한 대여금은 없습니다.
(8) 당사는 기업 활동의 계획ㆍ운영ㆍ통제에 대하여 중요한 권한과 책임을 가진 등기임원, 비등기임원, 내부감사 책임자 및 각 사업부문장 등을 주요 경영진으로 판단하였으며, 당분기와 전분기 중 주요 경영진에 대한 보상을 위해 지급한 금액은 다음과 같습니다.
| (단위: 천원) | ||
|---|---|---|
| 구분 | 당분기 | 전분기 |
| 단기급여(*1) | 1,141,856 | 1,329,546 |
| 퇴직급여(*2) | 186,564 | 1,062,303 |
| 주식기준보상(*3) | 108,084 | - |
| 합계 | 1,436,504 | 2,391,849 |
| (*1) | 단기급여는 현직 임원에 대한 급여, 사회보장분담금, 유급연차휴가, 상여금(보고기간 종료일로부터 12개월 이내에 지급될 수 있는 것에 한함) 및 비화폐성급여(예: 의료급여 등) 등을 포함하고 있습니다. |
| (*2) | 등기임원 및 미등기임원에 대한 퇴직급여입니다. |
| (*3) | 임원에게 부여한 주식선택권 및 양도제한조건부주식(RSU)에 대한 보상비용입니다. |
XI. 그 밖에 투자자 보호를 위하여 필요한 사항
1. 공시내용 진행 및 변경사항
(1) 주요사항보고서(회사합병결정)
당사는 2023년 12월 11일 지분 100%를 보유하고 있는 자회사 ㈜웅진투투럽을 흡수합병 하기로 결정하였으며 동년 12월 12일에 합병계약을 체결하였습니다. 본 흡수합병 절차는 상법 제527조의3(소규모합병)에 의거하여 진행되었으며, 본 합병 절차
는 2024년 2월 14일에 상법 제526조(흡수합병의 보고총회)에 의거하여 합병경과 주주총회 보고를 공고로써 갈음하도록 이사회에서 승인 받아 회사 홈페이지(http://www.Woongjin.co.kr)에 게재하고 모든 절차가 종료되었습니다.
2. 우발부채 등에 관한 사항
(1) 미확정보증채무 현실화 예상금액
연결기업은 당분기말 현재 미확정 보증채무가 없습니다.
(2) 당분기말 현재 주요 소송관련 내용은 다음과 같습니다.
가. 연결회사가 고소인인 사건
| (단위: 천원) | |||||
|---|---|---|---|---|---|
| 계류법원 | 고소인 | 피고소인 | 사건내용 | 피해금액 | 진행상황 |
| 인천지방법원 | 연결회사 | 김은경 | 형사고소 | 302,014 | 1심 진행중 |
나. 연결회사가 원고인 사건
| (단위: 천원) | |||||
|---|---|---|---|---|---|
| 계류법원 | 원고 | 피고 | 사건내용 | 소송가액 | 진행상황 |
| 중국 상해 민항구 인민법원 |
연결회사 | 송군결, 당풍 | 채권 계약금 및 위약금 청구의 소 | 790,473 | 1심 진행중 |
| 서울중앙지법 | 연결회사 | ㈜한국인삼공사 | 용역비 청구의 소 | 500,000 | 1심 진행중 |
| 의정부지방법원 (고양지원) |
연결회사 | 임명진 | 물품대금 | 168,739 | 1심 진행중 |
| 파주시법원 | 연결회사 | 고경실 | 물품대금 | 1,097 | 1심 진행중 |
| 고양지원 | 연결회사 | 이성길 | 물품대금 | 41,193 | 1심 진행중 |
| 파주시법원 | 연결회사 | 이병옥 | 부당이득금(출판사 과불채권) | 4,945 | 1심 진행중 |
| 파주시법원 | 연결회사 | 임용호 | 물류대행수수료 | 17,352 | 1심 진행중 |
| 파주시법원 | 연결회사 | 정원화 | 물품대금 | 5,246 | 1심 진행중 |
| 파주시법원 | 연결회사 | 플러스비㈜외1 | 물품대금 | 9,105 | 1심 진행중 |
| 파주시법원 | 연결회사 | 임상훈 | 물류대행수수료 | 2,113 | 1심 진행중 |
| 인천지방법원 (부천지원) |
연결회사 | ㈜에듀파크 외1 | 손해배상 청구의 소 | 1,746,142 | 1심 진행중 |
| 합계 | 3,286,405 | ||||
다. 연결회사가 피고인 사건
| (단위: 천원) | |||||
|---|---|---|---|---|---|
| 계류법원 | 원고 | 피고 | 사건내용 | 소송가액 | 진행상황 |
| 서울중앙지법 | ㈜한국인삼공사 | 연결회사 | 위약금청구의 소 | 3,458,862 | 1심 진행중 |
| 서울중앙지법 | 백선기 외 188 | 연결회사 | 손해배상 청구의 소 | 135,500 | 1심 진행중 |
| 의정부지방법원 (고양지원) |
황영순 | 연결회사 | 채무부존재확인 | 3,363 | 1심 진행중 |
| 대구지방법원 (경주지원) |
김나경 외 1명 | 연결회사 | 채무부존재확인 | 5,205 | 1심 진행중 |
| 대전지방법원 | 이지현 | 연결회사 | 채무부존재확인 | 1,530,892 | 1심진행중 |
| 부산지방법원 (동부지원) |
김가영 | 연결회사 | 채무부존재확인 | 1,177,311 | 1심진행중 |
| 합계 | 6,311,133 | ||||
당분기말 현재 법률 자문에 근거하여 연결회사의 경영진은 소송의 결과가 연결회사의 재무상태에 중요한 영향을 주지 않을 것으로 예상하고 있습니다.
(3) 당분기말 현재 금융기관 등과 체결한 주요 약정사항은 다음과 같습니다.
| (단위: 천원) | |||||
|---|---|---|---|---|---|
| 구분 | 금융기관 | 물건또는내용 | 환종 | 약정금액 | 실행금액 |
| 대출약정 | KB국민은행 | 담보대출 | KRW | 5,000,000 | 2,826,640 |
| 대출약정 | KEB하나은행 | 담보대출 | KRW | 16,000,000 | 13,000,000 |
| 대출약정 | DGB대구은행 | 담보대출 | KRW | 10,000,000 | 10,000,000 |
| 대출약정 | DGB대구은행 | 담보대출 | KRW | 4,000,000 | 4,000,000 |
| 대출약정 | KDB산업은행 | 담보대출 | KRW | 10,000,000 | 10,000,000 |
| 대출약정 | 우리은행 | 신용대출 | KRW | 7,000,000 | 7,000,000 |
| 대출약정 | KDB산업은행 | 일반대출약정 | KRW | 35,000,000 | 35,000,000 |
| 대출약정 | KEB하나은행 | 일반대출약정 | KRW | 5,000,000 | 5,000,000 |
| 대출약정 | KB국민은행 | 일반대출약정 | KRW | 20,000,000 | 20,000,000 |
| 한도대출 | KB국민은행 | 일반자금대출(한도) | KRW | 5,000,000 | - |
| 한도대출 | KDB산업은행 | 일반자금대출(한도) | KRW | 5,000,000 | - |
| 한도대출 | KB국민은행 | 일반자금대출(한도) | KRW | 15,000,000 | 3,216,000 |
| 한도대출 | KDB산업은행 | 단기한도대출 | KRW | 9,000,000 | 9,000,000 |
| 대출약정 | KB국민은행 | 기운일반대출 | KRW | 5,000,000 | 5,000,000 |
| 대출약정 | ㈜KEB하나은행 | 기운일반대출 | KRW | 4,000,000 | 4,000,000 |
| 대출약정 | ㈜KEB하나은행 | 기운일반대출 | KRW | 6,000,000 | 6,000,000 |
| 대출약정 | KDB산업은행 | 산업운영대출 | KRW | 18,500,000 | 18,500,000 |
| 대출약정 | KDB산업은행 | 산업운영대출 | KRW | 5,000,000 | 5,000,000 |
| 대출약정 | KDB산업은행 | 산업운영대출 | KRW | 5,000,000 | 5,000,000 |
| 대출약정 | KDB산업은행 | 시설자금대출 | KRW | 19,000,000 | 19,000,000 |
| 대출약정(*1) | 모아저축은행 등 | 담보대출 | KRW | 105,000,000 | 105,000,000 |
| (*1) | 종속기업인 (주)웅진플레이도시 차입을 위한 지배기업의 자금보충약정이 존재하며 관련 약정금액은 1,050억원입니다. |
(4) 당분기말 현재 연결회사의 채무를 위하여 담보제공 및 근질권을 설정한 자산은 다음과 같습니다.
| (단위:천원) | |||||
|---|---|---|---|---|---|
| 담보제공 자산 | 장부금액 | 차입구분 | 차입금액 | 담보설정금액 | 담보권자 |
| 토지, 건물 및 기계장치 (유형자산)(*1) |
109,868,425 | 단기차입금 | 35,000,000 | 46,000,000 | KDB산업은행 |
| 8,216,000 | 21,125,000 | KB국민은행 | |||
| 10,000,000 | 12,000,000 | ㈜KEB하나은행 | |||
| 37,500,000 | 39,000,000 | KDB산업은행 | |||
| 장기차입금 | 19,000,000 | 24,000,000 | KDB산업은행 | ||
| 토지, 건물 및 완성상가 등 신탁자산의 1~2순위 우선수익권 |
217,964,608 |
장기차입금 |
105,000,000 | 126,000,000 | 모아저축은행 등 |
| 보험금청구권 | |||||
| 정기예금 | 50,000 | 매입채무 | 1,004,261 | 50,000 | 북폴리오 |
| (주)웅진씽크빅 보통주 | 167,410,895 | 단기차입금 | 13,000,000 | 19,200,000 | ㈜KEB하나은행 |
| 2,826,640 | 6,000,000 | KB국민은행 | |||
| 10,000,000 | 12,000,000 | DGB대구은행 | |||
| 4,000,000 | 4,800,000 | DGB대구은행 | |||
| 10,000,000 | 12,000,000 | KDB산업은행 | |||
| 무보증 후순위 공모사채 | - | 사채 | 30,000,000 | 450,000 | (유)신보2021제8차유동화전문 |
| (주)웅진씽크빅 보통주(*2) | 5,923,452 | (유동성)교환사채 | 5,000,000 | 5,000,003 | 한국예탁결제원 |
| 합계 | 501,217,380 | 290,546,901 | 327,625,003 | ||
| (*1) | 상기 담보제공 외에 출판도매사업과 관련하여 메가스터디 등의 거래처에 대하여 720,000천원의 근저당이 설정되어 있습니다. |
| (*2) | 지배기업은 웅진 제 62 회 교환사채 발행 관련 교환대상 주식을 사채권자를 수익자로 하여 한국예탁결제원에 신탁하였습니다. |
(5) 당분기말 현재 연결회사는 2021년 3월 31일 글로벌 온라인 교육플랫폼 Udemy와 사업권 계약을 체결하였습니다. 연결회사는 Udemy의 한국 파트너사이며, 한국내Udemy가 제공하는 교육컨텐츠에 대한 사업권을 보유합니다.
(6) 연결회사는 2023년 7월 31일 대만 폭스링크 그룹의 자회사 Studio A Inc.와 ARpedia 제품 공급 계약을 체결하였습니다. Studio A가 보유한 대만, 홍콩, 마카오, 중국의 온오프라인 매장 및 학습시설, B2B 채널 등을 통해 판매 예정입니다.
(7) 당분기말 현재 연결회사는 다음과 같은 기타보증을 제공받고 있습니다.
1) 당분기말 현재 연결회사는 서울보증보험(주)로부터 다음과 같은 보증을 제공받고 있습니다. 지주 등의 영업부문에서는 610백만원의 이행보증 등을 제공받고 있습니다. 도서 및 교육출판 영업부문에서는 서울보증보험(주)로부터 1,334백만원의 이행보증등을 제공받고 있으며, 출판ㆍ유통 영업부문은 1,802백만원의 이행보증 등을 제공받고 있습니다. 또한, 오락 등의 영업부문에서는 서울보증보험(주)로부터 952백만원의 이행보증 등을 제공받고 있으며, 화장품 및 건강기능식품판매 부문에서는 330백만원의 지급보증을 제공받고 있습니다.
2) IT사업부문은 소프트웨어공제조합으로부터 15,403백만원을 한도로 지급보증을 제공받고 있으며, 당분기 중 실행금액은 4,746백만원입니다. 이와 관련하여 소프트웨어공제조합에 대한 출자증권이 소프트웨어공제조합에 담보로 제공되어 있습니다.
(8) 당분기말 현재 연결회사의 보험가입현황은 다음과 같습니다.
| (단위: 천원) | |||
|---|---|---|---|
| 보험종류 | 부보대상 | 부보금액 | 보험회사 |
| 재산종합보험 | 건물 등 | 503,452,142 | DB손해보험 등 |
| 건물배상책임보험 | 건물 | 4,706,000 | |
| 재난배상보험 | 건물 | 1,150,000 | |
| 개인정보보호배상책임보험 | 개인정보 외 | 2,600,000 | |
| 합계 | 511,908,142 | ||
한편, 상기 부보사항 이외에 연결회사는 임직원 가스사고배상책임보험, 화물배상책임보험 및 임원배상책임보험을 가입하고 있으며, 종업원에 대해서는 단체상해보험에가입하고 있습니다.
당분기말 현재 ㈜웅진북센에서 가입한 DB손해보험의 보험증권을 산업은행에 질권설정(질권금액 54,390,000천원)하였습니다.
3. 제재 등과 관련된 사항
당사는 제31기~제35기(2013.01.01~2017.12.31)까지의 사업보고서 및 감사보고서 등에 대한 금감원 감리결과 통보를 받았습니다.
- 조치서 접수일자 : 2018.10.04
- 조치내용
1) 증권발행제한 2월 (2018.09.19~2018.11.18)
2) 감사인지정 1년 (2019.01.01~2019.12.31)
3) 재무제표 시정요구 (2018.10.04~2018.11.02)
- 근거법령: 주식회사의 외부감사에 관한 법률 제13조, 자본시장과 금융투자업에 관
한 법률 제159, 160,164, 429조 등, 기업회계기준서 등
- 이행현황 : 해당 사업보고서 및 분반기보고서(감사보고서 포함) 정정공시 완료
- 재발방지를 위한 회사의 대책 : 담당자 역량 강화를 위한 주기적인 교육 실시
4. 작성기준일 이후 발생한 주요사항 등 기타사항
(1) 종속기업((주)웅진씽크빅)의 단계적취득
① 일반사항
연결실체는 2019년 3월 14일 이사회 결의에 따라 관계기업인 (주)웅진씽크빅에 대한지배력강화 및 재무구조개선을 위한 유상증자에 참여하였습니다.
유상증자 참여일은 2019년 3월 22일이며, 인수한 보통주는 57,552,083주, 유상증자 참여금액은 총 2,210억원(전액 대여금 출자전환)입니다.
동 유상증자 후 연결실체의 총 보유주식은 77,589,617주(보유지분율 57.83%)이며,
(주)웅진씽크빅의 총 발행주식수에서 자기주식을 차감한 후의 유효지분율은 58.53%로 증가하였습니다. 이에 따라 연결실체는 (주)웅진씽크빅에 대한 지배력을 획득한 것으로 판단하여 관계기업에서 연결실체로 재분류하였습니다.
② 취득시점 연결실체의 보유지분에 대한 이전대가의 공정가치는 다음과 같습니다.
| (단위: 천원) | |
| 구 분 | 금 액 |
| 이전 (주)웅진씽크빅 보유 지분에 대한 공정가치(*1) | 68,728,741 |
| 유상증자로 추가 취득한 지분에 대한 취득금액 | 220,999,999 |
| 총 이전대가 | 289,728,740 |
| (*1) | 연결실체가 사업결합 이전에 보유하고 있던 (주)웅진씽크빅에 대한 지분을 공정가치로 재측정하였으며, 장부금액과의 차이를 관계기업투자처분손실로 인식하였습니다. |
③ 취득시점 100% 환산기준의 이전대가의 공정가치는 다음과 같습니다.
| (단위: 천원) | |
| 구 분 | 금 액 |
| 총 이전대가 | 289,728,740 |
| 웅진 지분율 | 58.53% |
| 100%환산 인수대가 | 495,039,205 |
④ 취득시점 피취득회사의 식별가능한 순자산의 공정가치(100% 기준)는 다음과 같습니다.
| (단위: 천원) | ||
| 과 목 | 금 액(*1) | |
| 자 산 | ||
| I. 유동자산 | 533,027,957 | |
| II. 비유동자산 | 1,941,548,005 | |
| 자 산 총 계 | 2,474,575,962 | |
| 부 채 | ||
| I. 유동부채 | 246,856,726 | |
| II. 비유동부채 | 1,583,176,662 | |
| 부 채 총 계 | 1,830,033,388 | |
| 식별가능한 순자산 | 지배지분 | 641,599,742 |
| 종속회사 비지배지분 | 2,942,832 | |
| 순자산의 조정(*1) | (5,510,903) | |
| 비지배지분의 차감(주식선택권) | (2,902,302) | |
| 조정후 식별가능한 순자산 | 633,186,537 | |
| 지배기업유효지분율 | 58.53% | |
| 지배기업 소유주지분 | 370,581,432 | |
| 비지배지분(주식선택권 포함) | 265,507,407 | |
| (*1) | 사업결합에 의해서 재무제표에 인식한 순자산의 공정가치는 2019년 3월 31일 결산일을 기준으로 지배력 획득일인 2019년 3월 22일 이후의 순자산 변동사항을 차감조정하였습니다. |
⑤ 염가매수차익
취득시점 사업결합에서 발생한 염가매수차익은 다음과 같습니다.
| (단위: 천원) | |
| 구 분 | 금 액 |
| ① 총 이전대가 | 495,039,205 |
| ② 식별가능한 순자산 공정가치 | 633,186,537 |
| ③ 염가매수차익(100%기준) (②-①) | 138,147,332 |
| 지배기업유효지분율 | 58.53% |
| 지배기업 염가매수차익(보유지분 해당액) | 80,852,692 |
⑥ 취득시점 사업결합으로 인한 순현금흐름은 다음과 같습니다.
| (단위: 천원) | |
| 구 분 | 금 액 |
| 총 이전대가 | (289,728,740) |
| 차감: 비현금성 이전대가 | 68,728,740 |
| 가산: 취득한 현금및현금성자산 | 300,460,632 |
| 차감: 발행원가 | (175,609) |
| 순현금 유입액 | 79,285,023 |
(2) (주)태승엘피 흡수합병
당사는 2019년 12월 21일을 기준으로 (주)태승엘피를 흡수합병하였습니다. 태승엘피는 당사의 회생절차 중 부인권 소송을 수행한 회사로 이전된 부인권 소송이 모두 확정되어 회생법원의 허가를 받아 2019년 12월 23일 합병절차가 종료되었습니다.
동 사업결합은 상법상 소규모합병에 해당하므로 당사는 이를 장부금액법으로 회계처리하였습니다. 사업결합으로 취득한 (주)태승엘피 관련 자산과 부채는 당사의 재무제표상 계상된 사업결합 시점의 장부금액으로 인식되었으며, 지불한 이전대가 241,203백만원과 인수한 순자산 장부금액과의 차이 40,941백만원은 자본잉여금으로 계상하였습니다.
① 일반사항
| 1. 합병방법 | - 주식회사 웅진이 주식회사 태승엘피를 흡수합병 ⓐ 존속법인 : 주식회사 웅진 ⓑ 해산(소멸)법인 : 주식회사 태승엘피 |
||||
| - 합병형태 | 소규모합병 | ||||
| 2. 합병목적 | (주)태승엘피는 (주)웅진으로부터 분할되어 신설된 회사로 회생계획에 따라 분할존속회사의 부인권 소송 등의 수행을 완료하여 회생절차 종결을 결정받음 | ||||
| 3. 합병의 중요영향 및 효과 | 본 합병일 현재 (주)웅진은 (주)태승엘피의 발행주식을 100% 소유하고 있으며, 합병신주를발행하지 않는 무증자합병으로 진행하므로 본 합병이 존속회사인 (주)웅진의 경영, 재무, 영업에 유의적 영향을 미치지는 않으며 완전자회사 합병을 통한 경영효율성 증대 효과를 기대할 수 있으며 본 합병 완료시 (주)웅진은 존속회사로 계속 남아있고 소멸회사인 (주)태승엘피는 합병 후 해산하게 되며 본 합병은 신주를 발행하지 않는 무증자합병으로 본 합병 완료 후 (주)웅진의 주주 변경은 없음 | ||||
| 4. 합병비율 | 보통주 1.0000000 : 0.0000000 (주식회사 웅진 : 주식회사 태승엘피) | ||||
| 5. 합병비율 산출근거 | 존속회사인 (주)웅진은 소멸회사인 (주)태승엘피의 주식 100%를 소유하고 있으며, 본 합병시 존속회사는 소멸회사의 주식에 대해 신주를 발행하지 않으므로 합병비율은 1.0000000 : 0.0000000으로 산정함 | ||||
| 6. 합병상대회사 | 회사명 | 주식회사 태승엘피 | |||
| 주요사업 | 분할존속회사로부터 이전받은 부인권 소송 등의 수행 및 소송결과에 따른 권리, 의무의 분할존속회사로의 이전 | ||||
| 회사와의 관계 | 자회사 | ||||
| 최근 사업연도 재무내용(원) |
자산총계 | 272,523,880,762 | 자본금 | 500,000,000 | |
| 부채총계 | 880,370,042 | 매출액 | 0 | ||
| 자본총계 | 271,643,510,720 | 당기순이익 | 8,201,006,583 | ||
| 외부감사 여부 | 기관명 | 대주회계법인 | 감사의견 | 적정 | |
| 주) 위 합병과 관련한 보다 자세한 내용은 당사가 2019년 11월 20일에 공시한 주요사항보고서(회사합병결정) 및 2019년 12월 23일에 공시한 합병등종료보고서를 참고하시기 바랍니다 |
② 사업결합으로 인수된 (주)태승엘피 사업 관련 주요 자산과 부채의 장부금액
| (단위 : 백만원) | |
| 구분 | 금액 |
| 이전대가 | |
| 종속기업투자주식 | 241,203 |
| 이전대가 합계 | 241,203 |
| 취득한 자산과 인수한 부채의 계상액 | |
| 유동자산 | 282,252 |
| 유동부채 | 108 |
| 인수한 순자산 장부금액 | 282,144 |
| 합병차익(자본잉여금) | (40,941) |
| 합계 | 241,203 |
③ 합병 전ㆍ후의 요약재무정보
| (단위: 백만원) |
| 구분 | 합병 전 | 합병 후 | |
| ㈜웅진 | ㈜태승엘피 | ㈜웅진 | |
| 유동자산 | 45,328 | 25,506 | 67,275 |
| 비유동자산 | 701,261 | 254,356 | 460,058 |
| 자산총계 | 746,589 | 279,862 | 527,333 |
| 유동부채 | 530,541 | 861 | 272,725 |
| 비유동부채 | 22,609 | - | 23,372 |
| 부채총계 | 553,150 | 861 | 296,097 |
| 자본금 | 39,333 | 500 | 39,333 |
| 자본잉여금 | 70,080 | 240,703 | 70,080 |
| 자본조정 | 11,096 | - | 11,096 |
| 이익잉여금 | 72,930 | 37,798 | 110,727 |
| 자본총계 | 193,439 | 279,001 | 231,236 |
| 부채및자본총계 | 746,589 | 279,862 | 527,333 |
주1) 상기 재무상태표는 (주)웅진과 (주)태승엘피의 합병시점인 2019년 9월 30일
재무상태표를 기준으로 작성된 것이며 외부감사인의 감사를 받지 아니하였습니다.
④ 합병등 전후의 재무사항 비교표
| (단위 : 백만원) |
| 대상회사 | 계정과목 | 예측 | 실적 | 비고 | ||||
| 1차연도 | 2차연도 | 1차연도 | 2차연도 | |||||
| 실적 | 괴리율 | 실적 | 괴리율 | |||||
| (주)웅진 | 매출액 | - | - | 886,239 | - | 979,866 | - | - |
| 영업이익 | - | - | 20,720 | - | 42,953 | - | - | |
| 당기순이익 | - | - | -25,737 | - | 34,162 | - | - | |
※ 자본시장과 금융투자업에 관한 법률 제165조의4 및 동법 시행령 제176조의5 제7항 제2호 나목 단서에 의하여 다른 회사의 발행주식 총수를 소유하고 있는 회사가 그다른 회사를 합병하면서 신주를 발행하지 않는 경우에는 합병가액의 적정성에 대한 외부평가기관의 평가를 받을 의무가 없는 바, 본 합병은 이에 해당하므로 위 규정에 따라 외부평가기관의 평가를 거치지 아니하였으며 매출액 등의 재무사항을 예측하지않아 예측 및 괴리율을 기재하지 않습니다.
※ 실적 1차연도는 2019년 9월 합병 이후 존속회사인 (주)웅진의 연결재무제표 기준 2020년 실적이며, 실적 2차연도는 2021년 동일한 기준의 실적입니다.
(3) ㈜웅진투투럽 흡수합병
당사는 2023년 12월 11일 자회사인 ㈜웅진투투럽을 흡수합병하기로 결정하고 동년 12월 12일 계약을 체결하였습니다. 본 흡수합병은 상법에527조에 따른 소규모합병절차로 진행되었으며 2024년 2월 14일 모든 합병절차가 종료되었습니다. 동 흡수합병은 상법상 소규모합병에 해당하므로 당사는 이를 장부금액법으로 회계처리할 예정입니다. 현재 이용 가능한 최근 재무제표를 기준으로, 사업결합에 따라 취득한 ㈜웅진투투럽 관련 자산과 부채가 당사의 재무제표상 계상된 흡수합병 시점의 장부금액은 3,308백만원입니다. 지불한 이전대가는 2,328백만원이며 인수한 순자산 장부금액과의 차이 -980백만원은 자본잉여금으로 계상할 예정입니다.
① 일반사항
| 1. 합병방법 | - 주식회사 웅진이 주식회사 웅진투투럽을 흡수합병 ⓐ 존속법인 : 주식회사 웅진 ⓑ 해산(소멸)법인 : 주식회사 웅진투투럽 |
||||
| - 합병형태 | 소규모합병 | ||||
| 2. 합병목적 | 사업구조 재편을 통한 경쟁력 강화 및 경영효율성 제고 | ||||
| 3. 합병의 중요영향 및 효과 | (1) 회사의 경영에 미치는 효과 본 보고서 제출일 현재 ㈜웅진은 ㈜웅진투투럽의 지분을 100% 소유하고 있으며, 본 합병 완료시 ㈜웅진은 존속회사로 계속 남아있게 되며, 피합병회사 ㈜웅진투투럽은 소멸됩니다. 본 합병으로 발행하는 신주는 없으며, 본 합병 완료 후 ㈜웅진의 최대주주 소유주식 및 지분율 변동은 없습니다. (2) 회사의 재무 및 영업에 미치는 영향 본 합병은 연결실체 관점에서 존속회사인 ㈜웅진의 재무상태 및 영업활동에 유의적 영향을 미치지는 않을 것이며, 완전 자회사의 합병을 통해 비주력 사업구조를 신속하게 재편하여 불필요한 비용 발생을 줄이고, 인적ㆍ물적 자원을 효율적으로 통합하여 경영효율성을 제고할 수 있을 것으로 기대합니다. |
||||
| 4. 합병비율 | ㈜웅진: ㈜웅진투투럽 = 1.0000000 : 0.0000000 | ||||
| 5. 합병비율 산출근거 | 합병회사인 ㈜웅진은 피합병회사인 ㈜웅진투투럽의 주식을 100% 소유하고 있으며, 합병시 합병회사는 피합병회사의 주식에 대해 신주를발행 하지 않으므로 합병비율을 1.0000000 :0.0000000으로 산출하였습니다. | ||||
| 6. 합병상대회사 | 회사명 | ㈜웅진투투럽 | |||
| 주요사업 | 화장품 및 건강기능식품 판매 | ||||
| 회사와의 관계 | 자회사 | ||||
| 최근 사업연도 재무내용(원) |
자산총계 | 3,547,310,945 | 자본금 | 565,415,000 | |
| 부채총계 | 238,868,492 | 매출액 | 4,871,669,921 | ||
| 자본총계 | 3,308,442,453 | 당기순이익 | -432,637,891 | ||
| 외부감사 여부 | 기관명 | 해당사항 없음 | 감사의견 | 해당사항 없음 | |
| 주1) 위 합병과 관련한 보다 자세한 내용은 당사가 2023년 12월 11일에 공시한 주요사항보고서(회사합병결정) 및 2024년 2월 14일에 공시한 합병등종료보고서(합병)를 참고하시기 바랍니다. 주2) 상기 합병상대회사의 최근 사업연도 재무내용은 감사인의 검토를 받지 않은 2023년 12월 31일 기준 재무정보이므로 당사 외부감사인의 감사 또는 검토 결과에 따라 변동될 수 있습니다. |
② 사업결합으로 인수된 (주)웅진투투럽 사업 관련 주요 자산과 부채의 장부금액
| (단위 : 백만원) | |
| 구분 | 금액 |
| 이전대가 | |
| 종속기업투자주식 | 2,328 |
| 이전대가 합계 | 2,328 |
| 취득한 자산과 인수한 부채의 계상액 | |
| 유동자산 | 3,547 |
| 유동부채 | 239 |
| 인수한 순자산 장부금액 | 3,308 |
| 합병차익(자본잉여금) | -980 |
| 합계 | 2,328 |
③ 합병 전ㆍ후의 요약재무정보
| (단위: 백만원) |
| 구분 | 합병 전 | 합병 후 | |
| ㈜웅진 | ㈜웅진투투럽 | ㈜웅진 | |
| 유동자산 | 34,829 | 2,684 | 37,508 |
| 비유동자산 | 392,198 | 863 | 390,659 |
| 자산총계 | 427,027 | 3,547 | 428,167 |
| 유동부채 | 107,877 | 74 | 107,945 |
| 비유동부채 | 27,260 | 165 | 27,351 |
| 부채총계 | 135,137 | 239 | 135,296 |
| 자본금 | 42,214 | 565 | 42,214 |
| 자본잉여금 | 121,386 | 3,445 | 123,069 |
| 자본조정 | -1,880 | 0 | -1,880 |
| 이익잉여금 | 130,170 | -702 | 129,468 |
| 자본총계 | 291,890 | 3,308 | 292,871 |
| 부채및자본총계 | 427,027 | 3,547 | 428,167 |
주1) 상기 합병 전 ㈜웅진과 ㈜웅진투투럽의 요약재무정보는 본 보고서 현재 이용 가능한 최근 재무제표인 2023년 12월 31일 별도 재무제표를 기준으로 작성한 것으로 합병기일(2024년 2월 14일)의 재무제표와 차이가 발생할 수 있습니다.
④ 합병등 전후의 재무사항 비교표
| (단위 : 백만원) |
| 대상회사 | 계정과목 | 예측 | 실적 | 비고 | ||||
|---|---|---|---|---|---|---|---|---|
| 1차연도 | 2차연도 | 1차연도 | 2차연도 | |||||
| 실적 | 괴리율 | 실적 | 괴리율 | |||||
| (주)웅진 | 매출액 | - | - | - | - | - | - | 주1) 참조 |
| 영업이익 | - | - | - | - | - | - | - | |
| 당기순이익 | - | - | - | - | - | - | - | |
주1) 자본시장과 금융투자업에 관한 법률 제165조의4 및 동법 시행령 제176조의5 제7항 제2호 나목 단서에 의하여 다른 회사의 발행주식 총수를 소유하고 있는 회사가 그다른 회사를 합병하면서 신주를 발행하지 않는 경우에는 합병가액의 적정성에 대한 외부평가기관의 평가를 받을 의무가 없는 바, 본 합병은 이에 해당하므로 위 규정에 따라 외부평가기관의 평가를 거치지 않아 매출액 등 재무사항 기재는 생략합니다.
XII. 상세표
1. 연결대상 종속회사 현황(상세)
| ☞ 본문 위치로 이동 |
| (단위 : 백만원) |
| 상호 | 설립일 | 주소 | 주요사업 | 최근사업연도말 자산총액 |
지배관계 근거 | 주요종속 회사 여부 |
|---|---|---|---|---|---|---|
| (주)웅진씽크빅 | 2007-05-01 | 경기도 파주시 회동길 |
도서 및 교육출판물의 제조, 판매업 출판 및 교육서비스업 등 |
634,055 | 지분 50%이상 (기업회계기준서 1027호) |
해당 |
| (주)웅진컴퍼스 | 2003-04-30 | 서울시 서초구 강남대로 |
출판업, 교육소프트웨어 개발 및 제공 서비스업 등 |
24,584 | (주)웅진씽크빅의 종속기업 | 미해당 |
| (주)놀이의발견 | 2020-05-01 | 서울시 마포구 월드컵북로 |
유아, 초등 대상 문화체험 및 놀이 플랫폼 사업 |
5,483 | (주)웅진씽크빅의 종속기업 | 미해당 |
| (주)웅진북센 | 1996-02-01 | 경기도 파주시 교하읍 문발리 |
서적도매 및 보관과 운송 | 225,414 | (주)웅진씽크빅의 종속기업 | 미해당 |
| (주)웅진플레이도시 | 2009-05-28 | 경기도 부천시 원미구 상동 |
유원지 및 기타 오락관련 서비스업 | 277,933 | 지분 50%이상 (기업회계기준서 1027호) |
해당 |
| (주)웅진투투럽 | 2013-11-20 | 서울시 중구 청계천로 |
화장품 및 건강기능식품 판매 | 3,547 | 지분 50%이상 (기업회계기준서 1027호) |
미해당 |
| WOONGJIN, INC.(미국법인) | 2014-05-20 | Irvine, CA, USA | IT서비스 및 컨설팅 | 3,376 | 지분 50%이상 (기업회계기준서 1027호) |
미해당 |
| 엠더블유제일차(주)(*2) | 2021-07-30 | 서울시 영등포구 여의도동 |
특수목적기업 | - | 실질지배력 기준 | 미해당 |
| (주)웅진에버스카이 | 2015-06-05 | 서울시 중구 청계천로 |
무역업 | 4,024 | 지분 50%이상 (기업회계기준서 1027호) |
미해당 |
| Woongjin EVERSKY ELPTM, INC. | 2015-07-10 | Istanbul, Turkiye | 방문판매업 | 1,125 | (주)에버스카이의 종속기업 | 미해당 |
| (*1) | 지분율 계산시 종속기업의 자기주식은 고려하지 않았습니다. |
| (*2) | 지분을 소유하고 있지 않으나, 사실상의 힘(지배력)을 보유하고 자산변동에 따라 변동이익(손실)에 노출되어 있다고 판단하여 종속기업에 포함하였습니다. |
| (*3) | 최근사업연말 자산총액은 2023년 사업연도말 기준입니다. |
2. 계열회사 현황(상세)
| ☞ 본문 위치로 이동 |
| (기준일 : | 2024년 03월 31일 | ) | (단위 : 사) |
| 상장여부 | 회사수 | 기업명 | 법인등록번호 |
|---|---|---|---|
| 상장 | 2 | (주)웅진 | 110111-0346745 |
| (주)웅진씽크빅 | 284911-0065613 | ||
| 비상장 | 13 | 웅진에너지㈜(*주1) | 160111-0214702 |
| (주)웅진플레이도시 | 110111-4103894 | ||
| (주)렉스필드컨트리클럽 | 131211-0017571 | ||
| (주)웅진컴퍼스 | 110111-2771205 | ||
| (주)웅진에버스카이 | 110111-5743904 | ||
| (주)웅진생활건강(*주2) | 110111-5954105 | ||
| (주)놀이의발견 | 110111-7474606 | ||
| (주)웅진휴캄(*주3) | 110111-7611125 | ||
| (주)웅진북센 | 115611-0011369 | ||
| (주)배컴(*주4) | 110111-8012760 | ||
| (주)웅진헬스원 | 110111-8370184 | ||
| Woongjin EVERSKY ELPTM, Inc. | Turkiye | ||
| Woongjin, Inc. | USA |
3. 타법인출자 현황(상세)
| ☞ 본문 위치로 이동 |
| (기준일 : | 2024년 03월 31일 | ) | (단위 : 백만원, 주, %) |
| 법인명 | 상장 여부 |
최초취득일자 | 출자 목적 |
최초취득금액 | 기초잔액 | 증가(감소) | 기말잔액 | 최근사업연도 재무현황 |
|||||||
|---|---|---|---|---|---|---|---|---|---|---|---|---|---|---|---|
| 수량 | 지분율 | 장부 가액 |
취득(처분) | 평가 손익 |
수량 | 지분율 | 장부 가액 |
총자산 | 당기 순손익 |
||||||
| 수량 | 금액 | ||||||||||||||
| (주)웅진씽크빅 (주1 참조) |
상장 | 2007년 10월 08일 | 경영참가 | 143,377 | 67,890,914 | 58.78 | 308,850 | 0 | 0 | 0 | 67,890,914 | 58.78 | 308,850 | 739,376 | -32,199 |
| 웅진에너지㈜ (주2 참조) |
비상장 | 2007년 10월 18일 | 경영참가 | 6,408 | 2,143,994 | 17.31 | 0 | 0 | 0 | 0 | 2,143,994 | 17.31 | 0 | 0 | 0 |
| (주)렉스필드컨트리클럽 | 비상장 | 2014년 10월 31일 | 경영참가 | 0 | 1,739,968 | 43.24 | 0 | 0 | 0 | 0 | 1,739,968 | 43.24 | 0 | 194,401 | 4,056 |
| (주)웅진플레이도시 | 비상장 | 2012년 09월 14일 | 경영참가 | 900 | 6,000,000 | 80.26 | 0 | 0 | 0 | 0 | 6,000,000 | 80.26 | 0 | 277,933 | -3,732 |
| (주)웅진투투럽 | 비상장 | 2014년 06월 30일 | 경영참가 | 989 | 113,083 | 100.0 | 2,328 | -113,083 | -2,328 | 0 | 0 | 0 | 0 | 3,547 | -433 |
| (주)웅진에버스카이 (주1 참조) |
비상장 | 2015년 06월 05일 | 경영참가 | 38 | 151,250 | 75.63 | 0 | 0 | 0 | 0 | 151,250 | 75.63 | 0 | 1,252 | -2,693 |
| Woongjin, Inc. | 비상장 | 2014년 05월 20일 | 경영참가 | 205 | 2,365,410 | 91.00 | 2,186 | 0 | 0 | 0 | 2,365,410 | 91.00 | 2,186 | 3,376 | 467 |
| (주)웅진휴캄 | 비상장 | 2022년 05월 16일 | 경영참가 | 1,000 | 200,000 | 27.78 | 1,000 | 420,000 | 2,100 | 0 | 620,000 | 27.78 | 1,000 | 2,073 | -1,382 |
| 합 계 | 80,604,619 | - | 314,364 | 306,917 | -228 | 0 | 80,911,536 | - | 314,136 | 1,221,957 | -35,916 | ||||
| (주1) | 중간지배기업의 연결재무제표 기준 재무정보입니다. |
| (주2) | 웅진에너지㈜는 2022년 7월 26일 파산선고로 영업활동을 중단하였습니다. |
| (주3) | ㈜웅진투투럽은 2024년 2월14일자로 ㈜웅진에 흡수합병 되었습니다. |
| (주3) | 최근사업연도 재무현황은 2023년 사업연도 기준입니다. |
【 전문가의 확인 】
1. 전문가의 확인
- 해당사항 없음
2. 전문가와의 이해관계
- 해당사항 없음