분 기 보 고 서
(제 19 기)
| 사업연도 | 2024년 01월 01일 | 부터 |
| 2024년 03월 31일 | 까지 |
| 금융위원회 | |
| 한국거래소 귀중 | 2024년 05월 16일 |
| 제출대상법인 유형 : | 주권상장법인 |
| 면제사유발생 : | 해당사항 없음 |
| 회 사 명 : | ㈜비에프랩스 |
| 대 표 이 사 : | 진형일 |
| 본 점 소 재 지 : | 경기도 안양시 만안구 예술공원로 153-32 3층 |
| (전 화) 031-470-4800 | |
| (홈페이지) http://www.citylabs.co.kr | |
| 작 성 책 임 자 : | (직 책) 대표이사 (성 명) 진형일 |
| (전 화) 031-470-4800 | |
【 대표이사 등의 확인 】
![]() |
|
대표이사 확인서 |
I. 회사의 개요
1. 회사의 개요
가. 연결대상 종속회사 개황
가-1. 연결대상 종속회사 현황(요약)
| (단위 : 사) |
| 구분 | 연결대상회사수 | 주요 종속회사수 |
|||
|---|---|---|---|---|---|
| 기초 | 증가 | 감소 | 기말 | ||
| 상장 | - | - | - | - | - |
| 비상장 | 5 | - | - | 5 | - |
| 합계 | 5 | - | - | 5 | - |
| ※상세 현황은 '상세표-1. 연결대상 종속회사 현황(상세)' 참조 |
가-2. 연결대상회사의 변동내용
| 구 분 | 자회사 | 사 유 |
|---|---|---|
| 신규 연결 |
- | - |
| - | - | |
| 연결 제외 |
- | - |
| - | - |
나. 회사의 법적, 상업적 명칭
지배기업의 명칭은 "주식회사 비에프랩스"라고 표기하며, 영문으로는 BFLABS Co.,LTD. 라고 표기합니다.
다. 설립일자 및 존속기간
지배기업은 2006년 2월 20일 설립되어 2011년 7월 29일에 코스닥시장 상장을 승인받아 회사의 주식이 상장되어 코스닥시장에서 매매가 개시되었습니다. 2006년 3월 2일 경봉제어 주식회사에서 주식회사 경봉으로 상호를 변경하였으며, 2017년 3월 24일 주식회사 아이지스시스템으로 상호를 변경하였고, 2018년 2월 9일 주식회사 데일리블록체인으로 상호를 변경하였습니다. 또한 2020년 12월 30일 주식회사 시티랩스로 상호를 변경하였고, 이후, 2023년 12월 29일 주식회사 비에프랩스로 상호를 변경하였습니다.
라. 본사의 주소, 전화번호, 홈페이지 주소
(1) 주소 : 경기도 안양시 만안구 예술공원로 153-32 3층
(2) 전화번호 : 031-470-4800
(3) 홈페이지 : http://www.citylabs.co.kr
마. 중소기업 등 해당 여부
| 중소기업 해당 여부 | 해당 | |
| 벤처기업 해당 여부 | 해당 | |
| 중견기업 해당 여부 | 미해당 | |
- 회사는 본 보고서 제출일 현재 중소기업기본법 제2조에 의한 중소기업에 해당됩니다
자세한 사항은 'XI. 그 밖에 투자자 보호를 위하여 필요한 사항 - 3. 제재현황 등 그 밖의 사항 - 나. 중소기업기준 검토표'를 참조하시기 바랍니다.
바. 주요 사업의 내용
(1) 회사가 영위하는 목적사업
| 목적사업 |
|---|
| 1. 씨씨티브이(CCTV), 감사카메라 주변기기, 제조 및 공사 2. 전기, 전자제품 제조 및 판매업 3. 전기전자기기 제작업 4. 신호통신기기 제조 및 판매업 5. 신호통신기기 및 전기, 전자부품 수출입업 6. 영상기기 판매업 및 서비스업 7. 정보통신 공사업 8. 전기공사업, 상기 목적 달성을 위한 유지보수업 및 설치공사업 9. 소프트웨어 개발, 용역 및 공급업 10. 컴퓨터 주변기기 공급업 11. 건설업 12. 디지털 신호처리방식 음향기기 제조, 판매업 13. 소프트웨어 개발, 자문, 공급업 14. 데이터베이스업 15. 부가통신서비스업 16. 정보처리 및 제공기술업 17. 부동산 임대업 18. 학술연구용역 19. 주차시설 및 소프트웨어 20. 주차시설 유지보수 21. 건물(시설)관리용역 및 주차장 운영업 22. 각종 컴퓨터 및 주변기기의 제조 및 판매업 23. 각종 컴퓨터 및 주변기기의 소프트웨어 개발 및 판매업 24. 각종 컴퓨터 및 통신관련기기의 제조, 설치, 판매 및 유지보수업 25. 컴퓨터, 정보통신시스템 설비 구축에 대한 컨설팅업 및 정보통신공사업 26. 전자상거래업 및 통신 판매업 27. 전자부품 유통업 28. 시스템통합업 29. 무역업 30. 별정통신업 31. 부동산 매매업 32. 부동산 개발 및 컨설팅업 33. 부동산 분양 및 관리업 34. 부동산 서비스 35. 건설자재 유통업 36. 스포츠센터 운영업 37. 관광 및 서비스업 38. 스포츠 및 오락문화 관련 서비스업 39. 도소매업(음식료품 및 잡화) 40. 일반음식점업 41. 광고대행업 42. 블록체인을 이용한 정보자료처리 43. 블록체인 및 암호화폐에 관한 컨설팅 및 전문적 서비스 44. 블록체인 및 암호화폐를 이용한 시스템통합구축서비스 자문, 개발 및 판매업 45. 블록체인 기술의 개발, 판매, 임대업 46. ICO(암호화폐공개) 관련한 컨설팅 및 전문적 서비스 47. 블록체인 기반 응용소프트웨어 개발 및 공급업 48. 블록체인 관련사업 및 연구개발업 49. 가상현실(VR), 증강현실(AR) 관련 제품, 서비스 개발 및 공급업 50. 모바일 게임 퍼블리싱업 51. VR 컨텐츠 퍼블리싱업 52. 온라인 게임 운영 서비스업 53. 소프트웨어 개발 및 수출입업 54. 게임 소프트웨어 및 하드웨어 개발/제조 55. 게임 소프트웨어 유/무선 서비스 56. 각종영상, 음반, 게임물, 캐릭터등의 제작 상영, 배급 및 판매업 57. 게임개발 및 유통업 58. 영상물, 게임등 수입, 배급 및 매니지먼트사업 59. 인터넷을 통하여 게임, 영화, 음악, 교육 등에 관한 각종 컨텐츠를 제공하는 사업 60. 위치 기반 서비스업 61. 육류 가공도매업 62. 육류가공 납품업 63. 식육제조업 64. 식육돈피 수출입업 65. 식품의 제조, 가공, 저장, 보존, 배송, 포장, 판매업 66. 식품 제조 가공업 67. 식품 등 원재료 수출입업 68. 태양광발전시스템 개발, 제조, 판매업 및 유통업 69. 태양광 발전소의 건설, 관리 및 운영, 유지보수 사업 70. 태양광 및 풍력발전시스템을 제외한 신·재생에너지시스템 개발, 제조, 판 매업 및 유통업 71. 태양광발전 및 풍력발전을 포함한 대체에너지시스템에 사용되는 전력변 환기, 인버터, 충 전기의 개발, 제조, 판매업 및 유통업 72. 국내 및 해외 태양광 발전소 개발, 매매, 설계, 공사, 임대, 조달, 공사 및 운영업 73. 식품 및 식재료의 유통업 및 대행업 74. 미용용품 및 화장품의 유통업 및 대행업 75. 가정용 및 가정용외 가구 및 생활가전의 연구개발 또는 제조 및 유통업 76. 가정용 및 가정용외 가구 및 생활가전의 수출입업 77. 가정용 및 가정용외 가구 및 생활가전의 렌탈 및 유지관리 서비스업 78. 상기 각호 목적에 관련된 직접 또는 간접적으로 수반되는 일체의 활동 및 투자 |
(*) 상세한 내용은 본문 'Ⅱ. 사업의 내용'을 참조하시기 바랍니다.
(*) 상기 73항부터 78항까지는 제18기 임시주주총회에서 추가되었습니다.
(2) 종속회사가 영위하는 목적사업
| 회사의 명칭 | 주요사업 |
|---|---|
| ㈜유니파이 | 호스팅도메인 서비스 |
| ㈜넥시티 | 정보통신업 |
| ㈜커버넌트랩스 | 소프트웨어개발 |
| ㈜위플레이랩스 | 온라인 모바일 게임 |
| ㈜엔비엔티브이 | 출판, 영상,방송통신, 서비스외 |
(3) 주요사업의 내용
연결회사의 주요 서비스는 ITS통합솔루션 및 시스템유지보수 및 호스팅 / 도메인 온라인 정보 제공(광고) 사업입니다. 연결회사는 다양한 사업 진출을 위하여 게임 퍼브리싱 사업을 진행하고 있으며 보다 자세한 사항은 『Ⅱ. 사업의 내용』을 참조하시기바랍니다.
사. 연결대상 종속회사 개황
| (단위 : 백만원) |
| 상호 | 설립일 | 주소 | 주요사업 | 최근사업연도말 자산총액 |
지배관계 근거 | 주요종속 회사 여부 |
|---|---|---|---|---|---|---|
| ㈜유니파이 | 2019.03.11 | 서울시 성동구 성수일로8길 5, B동 3층 | 호스팅도메인 서비스 | 1,092 | 지분 100.00% 의결권 과반수 소유 (회계기준서 1027호 13) |
해당없음 |
| ㈜넥시티 | 2020.07.01 | 경기도 안양시 만안구예술공원로 153-32 3층 | 정보통신업 | 472 | 지분 100.00% 의결권 과반수 소유 (회계기준서 1027호 13) |
해당없음 |
| ㈜커버넌트랩스 | 2022.03.07 | 경기도 안양시 만안구 예술공원로 153-32 3층 | 소프트웨어개발 | 3,093 | 지분 100.00% 의결권 과반수 소유 (회계기준서 1027호 13) |
해당없음 |
| ㈜위플레이랩스 | 2017.12.26 | 서울시 강남구 삼성로 735-4, 5층 | 온라인모바일게임 | 1,416 | 지분 100.00% 의결권 과반수 소유 (회계기준서 1027호 13) |
해당없음 |
| ㈜엔비엔티브이 | 2012.04.16 | 서울특별시 서초구 남부순환로 2583, 2층 (서초동, 서희타워) |
출판, 영상,방송통신, 서비스외 | 1,230 | 지분 100.00% 의결권 과반수 소유 (회계기준서 1027호 13) |
해당없음 |
아. 신용평가에 관한 사항
| 구 분 | 신용평가일 | 신용평가 기관명 | 신용등급 |
|---|---|---|---|
| 내 용 | 2023.06.30 | SCI평가정보주식회사 | 기업신용평가등급 : BBB- |
회사의 주권상장(또는 등록ㆍ지정) 및 특례상장에 관한 사항
| 주권상장 (또는 등록ㆍ지정)현황 |
주권상장 (또는 등록ㆍ지정)일자 |
특례상장 유형 |
|---|---|---|
| 코스닥시장 상장 | 2011년 07월 29일 | 해당사항 없음 |
차. 대리인이 있는 경우 대리인에 관한 사항
[코스닥시장공시규정에 따른 공시대리인]
- 공시대리인 명칭 : ㈜씨에스엠컨설팅
- 대표자 : 박도희
- 주 소 : 서울특별시 영등포구 여의도대방로 65길 20
- 팩 스 : 82-2-761-7887
2. 회사의 연혁
가. 회사의 본점 소재지 및 변경 내역
본 보고서 기준일 현재 본점 소재지는 '경기도 안양시 만안구 예술공원로 153-32, 3층'이며, 변경 내역은 아래와 같습니다.
| 구 분 | 일 자 | 내 용 | |
|---|---|---|---|
본점소재지 및 변경 |
2006.02.20 | 설립 | 경기도 부천시 오정구 내동 200-1 |
| 2006.03.02 | 본점이전 | 경기도 안양시 동안구 관양동 1591-9. 케이-센터 904호 | |
| 2009.06.22 | 본점이전 | 경기도 안양시 동안구 시민대로 73 | |
| 2015.08.31 | 본점이전 | 경기도 안양시 만안구 예술공원로 153-32, 3층 | |
나. 경영진 및 감사의 중요한 변동
| 변동일자 | 주총종류 | 선임 | 임기만료 또는 해임 |
|
|---|---|---|---|---|
| 신규 | 재선임 | |||
| 2017년 03월 24일 | 정기주총 | 사내이사 서재준 감사 김창희 |
- | 사내이사 김영호 해임 감사 정을영 임기만료 |
| 2018년 02월 09일 | 임시주총 | 사내이사 신승현(대표이사 취임) 사내이사 이상혁, 김남진, 임진석, 차명훈 |
- | 사내이사 윤석원, 최일준, 서재준, 권기대, 김현규 사임 |
| 2018년 05월 10일 | - | 사내이사 김남진 대표이사 취임 | - | 사내이사 신승현, 차명훈 사임 |
| 2018년 07월 02일 | 임시주총 | 사내이사 구본웅 | - | - |
| 2018년 12월 10일 | - | - | - | 사내이사 임진석 사임 |
| 2019년 03월 15일 | - | - | - | 사내이사 구본웅 사임 |
| 2019년 03월 29일 | 정기주총 | 사내이사 조영중 | - | - |
| 2020년 03월 02일 | - | 사내이사 조영중 각자 대표이사 취임 | - | - |
| 2020년 03월 31일 | 정기주총 | 사외이사 신충희 | - | - |
| 2020년 05월 07일 | - | 사내이사 조영중 단독 대표이사 취임 | - | 사내이사 김남진 대표이사 사임 |
| 2020년 09월 28일 | - | - | - | 사외이사 신충희 사임 |
| 2020년 12월 30일 | 임시주총 | 사내이사 임성호 사내이사 김태묵 사외이사 Kang In Young |
- | - |
| 2021년 03월 15일 | 정기주총 | 사외이사 한병진 사외이사 우양태 감사 김진수 |
- | 사외이사 Kang In Young 사임 |
| 2022년 03월 31일 | 정기주총 | 사내이사 한상우 | - | - |
| 2022년 06월 17일 | - | - | - | 사내이사 이상혁 사임 |
| 2022년 06월 24일 | 임시주총 | 사내이사 최진한 사외이사 박재호 |
사내이사 조영중 | - |
| 2022년 07월 28일 | - | - | - | 사내이사 임성호 사임 |
| 2022년 11월 09일 | - | - | - | 사내이사 김태묵 사임 |
| 2023년 03월 31일 | 정기주총 | 사내이사 진형일 기타비상무이사 김제성 |
- | 사외이사 한병진 사임 |
| 2023년 05월 24일 | 임시주총 | 기타비상무이사 김남곤 기타비상무이사 안진우 |
- | - |
| 2023년 10월 16일 | - | 사내이사 진형일 단독 대표이사 취임 | - | 사내이사 조영중 공동 대표이사 사임 사내이사 조영중 사임 사내이사 한상우 공동 대표이사 사임 |
| 2023년 12월 29일 | - | - | - | 사외이사 박제호 사임 기타비상무이사 안진우 사임 |
| 2024년 02월 23일 | - | - | - | 기타비상무이사 김제성 사임 감사 김진수 사임 |
| 2024년 03월 29일 | 정기주총 | 사내이사 임신영 사외이사 이재범 |
- | - |
| 2024년 04월 01일 | - | - | - | 사내이사 임신영 사임 |
| 2024년 04월 12일 | - | - | - | 사외이사 이재범 사임 |
다. 최대주주의 변동
- 2006.02.20 대표이사 양남문(29.87%) / 최진우(29.87%)
- 2006.10.17 대표이사 양남문(58.61%)
- 2015.02.24 대표이사 윤석원외 1인( 15.90%)
- 2017.01.17 ㈜엘에이에치(5.64%)
- 2017.01.19 미래창조 티에스 M&A 7호 투자조합(10.98%)
- 2017.01.24 ㈜엘에이에치(16.34%)
- 2018.02.08 ㈜옐로모바일외 2명(13.15%)
- 2021.12.30 ㈜다올글로벌(8.49%)(*1)
| (*1) | 1. 상기 지분율은 최대주주변경시점(21.12.30) 기준입니다. 2. 추후 지분변동에 대한 세부내용은 23.12.20 공시한 주식등의대량보유상황보고서(일반)을 참고하시기 바랍니다. |
라. 상호변경
| 구 분 | 일 자 | 회사명 |
|---|---|---|
| 변경전 | 2020.12.30 | 주식회사 시티랩스 |
| 변경후 | 2023.12.29 | 주식회사 비에프랩스 |
마. 회사가 합병등을 한 경우 그 내용
합병(흡수합병)
| 회사명 | 일자 | 상대방 | 내용 |
|---|---|---|---|
| ㈜시티랩스 | 2021.06.25 | ㈜데일리크립토아이비 | - ㈜시티랩스가 ㈜데일리크립토아이비를 흡수합병함 - 합병회사(존속회사): ㈜시티랩스 - 피합병회사(소멸회사):㈜데일리크립토아이비 - 합병비율: ㈜시티랩스 : ㈜데일리크립토아이비= 1.0000000 : 0.0000000 - 합병목적: 경영효율성 제고 |
바. 그 밖에 경영활동과 관련되 중요한 사항의 발생
| 일 자 | 내 용 |
| 2006.02 | 경봉제어㈜ 설립 : 경봉기술㈜로부터 인적분할 / 자본금 : 566백만원 -본점소재지 : 경기도 부천시 오정구 내동 200-1 |
| 2006.03 | 상호 및 본점소재지 변경 -㈜경봉 / 경기도 안양시 동안구 관양동 1591-9 케이센터 904호, 905호 |
| 2006.03 | 소프트웨어 사업자 신고 |
| 2006.03 | 정보통신공사업등록 -최초 등록 1999년 4월 2일(경봉 설립으로 기재사항 변경) |
| 2006.03 | 전기공사업 등록 |
| 2006.05 | 공장등록 - 최초 등록(부천 오정구 내동) |
| 2006.05 | 엔지니어링 활동주체 신고 |
| 2006.06 | 기업부설연구소 설립 (산업기술진흥협회) |
| 2006.11 | 벤처기업인증(기술평가보증기업) |
| 2007.04 | 무상증자 : 962,370천원 / 자본금 : 1,528,470천원(3,056,940주) |
| 2007.09 | 전광판 직접생산 증명 등록 |
| 2007.09 | 폐쇄회로 텔레비전시스템(도난경보기 포함) 직접생산 증명 등록 |
| 2008.04 | ㈜휴링스 흡수 합병 (경봉 1 : 휴링스 0.73 비율로 합병) -자본금 : 1,882,520천원(3,765,040주) |
| 2008.05 | ISO-14001 / 9001 인증 |
| 2008.08 | 전산업무 직접생산 증명 등록 |
| 2008.09 | 경기도 유망중소기업 선정 |
| 2008.11 | 병역특례업체 지정 |
| 2008.11 | 인천시 지능형교통시스템 발전 기여 표창 수상(제3483호) |
| 2009.05 | Main-Biz(경영혁신형 중소기업) 인증 |
| 2009.06 | 신사옥 준공 및 입주 (지상 3층) -본점소재지 변경 : 경기도 안양시 동안구 호계동 899-5번지 |
| 2009.07 | FCC 획득 - DVD Rental System |
| 2010.01 | INNO-BIZ(기술혁신형 중소기업) 인증 |
| 2010.03 | CE-Mark 획득 - DVD BOX |
| 2010.10 | C-Tick 획득 - DVD Rental System |
| 2010.10 | 국토해양부장관 표창 - 건설기술개발부문(제11923호) |
| 2010.11 | 삼백만불 수출의 탑 수상 |
| 2010.12 | 유상증자 : 115,385천원 / 자본금 : 1,997,905,000원(3,995,810주) -우선주 230,770주 |
| 2011.07 | 코스닥시장 상장 (공모주식 1,335,000주) - 자본금 2,665,405,000원(보통주 5,100,040주, 우선주 230,770주) |
| 2011.08 | 우선주 보통주로 전환(우선주 230,770주 → 보통주 264,085주) - 자본금 2,682,062,500원(5,364,125주) |
| 2011.07 | 환경부장관 상 - 2011 대한민국 건설환경 기술상 친환경경영부문 |
| 2011.12 | 무상증자 : 5,179,904주 / 자본금 : 5,272,015원 |
| 2012.05 | 신용등급 'A-' (평가기관 : NICE신용평가정보(주)) |
| 2012.09 | 대표이사 변경(양남문 → 이경수) |
| 2012.12 | 무상증자 결정 : 1주당 0.5주(5,179,904주, 신주 상장일 2013.01.25) |
| 2013.03 | 신용등급 'A0' (평가기관 : NICE신용평가정보(주)) |
| 2013.12 | ㈜경봉시스템즈 설립 - (주)경봉 100%출자 |
| 2014.03 | 대표이사 변경(이경수 → 김대휘) |
| 2014.04 | ㈜경봉이엔지 인수 - ㈜경봉 100% 지분인수 |
| 2014.05 | 신용등급 'A0' (평가기관 : NICE신용평가정보㈜) |
| 2015.03 | 대표이사 변경(김대휘 -> 윤석원) |
| 2015.03 | 신용등급 'A0' (평가기관 : NICE신용평가정보㈜) |
| 2015.05 | 제1회차 전환사채발행(10,000,000,000원, 전환가액 2,844원) |
| 2015.08 | 전환가액조정 2,844원 → 2,260원 |
| 2015.08 | 본점 소재지 변경: 경기도 안양시 만안구 예술공원로 153-32 3층 |
| 2015.12 | 전자정부 해외진출 활동 표창 수상(행정자치부장관) |
| 2016.05 | 구사옥(안양시 동안구 시민대로 73(호계동 899-5)) 자산양도 결정 |
| 2016.05 | 자기주식처분 결정 및 처분 완료 |
| 2016.06 | 구사옥 자산양도 완료(잔금입금) |
| 2016.06 | 전환사채 100억 중 50억 전환권행사로 보통주 전환 |
| 2016.09 | ㈜경봉이엔지 지분 처분 |
| 2016.11 | ㈜아이지스 지분 인수(자사주 제외 100%) |
| 2017.01 | 전환사채 잔여 50억 전환권행사로 보통주 전환(現전환사채 잔여액 없음) |
| 2017.03 | 사명변경 ㈜경봉 -> ㈜아이지스시스템 |
| 2017.07 | 제3자배정 유상증자 결정(발행가액: 1,710원/ 발행주식수: 1,894,740주) |
| 2017.08 | 제3자배정 유상증자 결정(발행가액: 1,535원/ 발행주식수: 2,117,266주) |
| 2017.11 | 제2회차 전환사채 발행(3,500,000,000원, 전환가액 1,510원) |
| 2017.12 | 유형자산 양수 결정(안양시 만안구 예술공원로 153-32, 양수금 13,148백만원) |
| 2017.12 | 제3자배정 유상증자 결정(발행가액: 1,360원/발행주식수: 4,832,000주) |
| 2017.12 | 제3회차 전환사채 발행(28,300,000,000원, 전환가액 1,620원) |
| 2018.02 | - 최대주주변경(㈜엘에이에치->㈜옐로모바일) - 대표이사 변경(윤석원->신승현) - 상호변경(㈜아이지스시스템->㈜데일리블록체인) |
| 2018.05 | 대표이사 변경(신승현->김남진) |
| 2018.05 | ㈜데일리크립토IB 신설(100% 출자) |
| 2018.06 | ㈜데일리인텔리전스 구주 취득(3,673주(10.23%)) |
| 2018.08 | 과학기술정보통신부 '국가디지털 혁신을 위한 업사이클링 기반 모바일 엣지 스마트시티 플랫폼 서비스' 연구과제 진행 |
| 2018.09 | 드론 관련 사업 진출(드론 정보관리 연구 및 체계구축 연구용역 진행) |
| 2018.11 | 데일리 스마트시티&블록체인 컨퍼런스 개최 |
| 2018.12 |
- 한국국제협력단(KOICA) 중남미(온두라스,엘살바도르) 치안협력 사업 시스템 준공 - 한국국제협력단(KOICA) 우수파트너사 감사장 수상(담당 PM) |
| 2019.03 | ㈜케어랩스 주식 취득(최대주주) |
| 2019.05 | 부천시 스마트시티 챌린지 사업 참여기업 선정 |
| 2019.06 | 전기차 충전 플랫폼 전문업체 차지인 MOU |
| 2019.08 | 제3자배정 유상증자 결정(발행가액: 571원/발행주식수: 1,461,907주) |
| 2019.09 | 스마트시티 교통부문 국토교통부장관상 수상 |
| 2019.09 | 한국국제협력단(KOICA) 방글라데시 소방방재 강화사업 수주 |
| 2019.11 | 제주 규제자유특구 전기차 충전관련 사업 참여 |
| 2020.03 | 각자 대표이사 선임(김남진, 대표이사 조영중 신규 선임) |
| 2020.03 | 제6회차 전환사채 발행(9,500,000,000원, 전환가액 500원) |
| 2020.03 | IoT 기반 대기배출시설 관리시스템 구축사업 수주 |
| 2020.03 | 코로나 19 역학조사 지원시스템 개발 참여 |
| 2020.04 | 제3자배정 유상증자 결정(발행가액: 500원/ 발행주식수: 1,999,999주) |
| 2020.05 | 단독 대표이사 변경(단독 대표이사 조영중) / 대표이사 김남진 사임 |
| 2020.05 | 제5회차 전환사채 발행(3,000,000,000원, 전환가액 695원) |
| 2020.05 | 제7회차 전환사채 발행(2,000,000,000원, 전환가액 690원) |
| 2020.06 | 제주 스마트시티 챌린지 예비사업 선정(전기차 충전 서비스 인프라 구축 등) |
| 2020.07 | IoT 기반 야생동물 위치 관리 서비스 수주 |
| 2020.08 | 원주시 스마트타운 조성 사업 수주 |
| 2020.08 | 제3자배정 유상증자 결정(발행가액: 500원/ 발행주식수: 3,922,999주) |
| 2020.09 | 세종시 지하공동구 스마트 관리시스템 수주 |
| 2020.09 | 강릉시 스마트시티 설계 사업 수주 |
| 2020.09 | AI 기반 지중 환경오염 예측관제 시스템 개발 국책 과제 선정 |
| 2020.09 | 데일리블록체인, SK텔레콤 이니셜 DID서비스 기술 파트너사 선정 |
| 2020.10 | 제3자배정 유상증자 결정(발행가액: 838원/ 발행주식수: 5,727,923주) |
| 2020.10 | 정부 뉴딜 데이터댐 사업 참여 - AI 학습용 데이터 구축 수주 |
| 2020.10 | 20억원 규모 CB 소각 |
| 2020.10 | 제8회차 전환사채 발행(10,200,000,000원, 전환가액 1,003원) |
| 2020.12 | 2020 블록체인 진흥주간 '복지급여 중복수급 관리 플랫폼' 시연 |
| 2020.12 | 사명변경 (주)데일리블록체인 -> (주)시티랩스 |
| 2021.01 | 네이버클라우드 'SaaS' 기업 육성 프로그램 대상기업 선정 |
| 2021.01 | 강원도지사 스마트시티 발전 기여 공로 표창 수상 |
| 2021.02 | 디지털 계약 솔루션 '트러스톡' 베타서비스 돌입 |
| 2021.02 | 비대면 인증 기술 제휴를 위한 페이스피 MOU 체결 |
| 2021.03 | 제주 스마트시티 챌린지 본사업자 선정 |
| 2021.03 | 제3자배정 유상증자 결정(발행가액: 838원/발행주식수: 5,727,923주) |
| 2021.05 | 제9회차 전환사채 발행(5,100,000,000원, 전환가액 704원) |
| 2021.12 | 제3자배정 유상증자 결정(발행가액: 744원/ 발행주식수: 98,360,992주) |
| 2021.12 | MiddleBlock GS인증 획득 |
| 2022.03 | 2021년 전기안전 우수시공업체 선정 |
| 2022.06 | 벤처기업인증(벤처기업확인기관장) |
| 2022.11 | ㈜케어랩스 주식 매각 |
| 2023.02 | ㈜엠피대산 전환사채 인수 |
| 2023.03 | ㈜드래곤플라이 제3자배정 유상증자참여(최대주주) |
| 2023.04 | 감자결정(15:1) |
| 2023.05 | 제3자배정 유상증자 납입완료(발행가액: 500원/ 발행주식수: 11,443,076주) 제10회차 전환사채 발행(3,000,000,000원, 전환가액 500원) |
| 2023.12 | 사명변경 ㈜시티랩스 → ㈜비에프랩스 |
3. 자본금 변동사항
가. 자본금 변동추이
| (단위 : 원, 주) |
| 종류 | 구분 | 19기 (2024년 1분기) |
18기 (2023년 말) |
17기 (2022년 말) |
|---|---|---|---|---|
| 보통주 | 발행주식총수 | 8,644,551 | 8,310,005 | 106,098,527 |
| 액면금액 | 500 | 500 | 500 | |
| 자본금 | 4,322,275,500 | 4,155,002,500 | 53,049,263,500 | |
| 우선주 | 발행주식총수 | - | - | - |
| 액면금액 | - | - | - | |
| 자본금 | - | - | - | |
| 기타 | 발행주식총수 | - | - | - |
| 액면금액 | - | - | - | |
| 자본금 | - | - | - | |
| 합계 | 자본금 | 4,322,275,500 | 4,155,002,500 | 53,049,263,500 |
* 감자결과
| 구분 | 감자전 | 감자후 |
|---|---|---|
| 자본금 | 58,968,541,000원 | 3,931,236,000원 |
| 발행주식수 | 117,937,082주 | 7,862,472주 |
(*) 2023년 6월 14일 회사는 감자가 완료되어 자본금이 3,931백만원으로 감소되었습니다.
4. 주식의 총수 등
가. 주식의 총수 현황
| (기준일 : | 2024년 03월 31일 | ) | (단위 : 주) |
| 구 분 | 주식의 종류 | 비고 | |||
|---|---|---|---|---|---|
| 보통주 | 우선주 | 합계 | |||
| Ⅰ. 발행할 주식의 총수 | 180,000,000 | 20,000,000 | 200,000,000 | - | |
| Ⅱ. 현재까지 발행한 주식의 총수 | 118,719,161 | 230,770 | 118,949,931 | - | |
| Ⅲ. 현재까지 감소한 주식의 총수 | 110,074,610 | 230,770 | 110,305,380 | - | |
| 1. 감자 | 110,074,610 | - | 110,074,610 | - | |
| 2. 이익소각 | - | - | - | - | |
| 3. 상환주식의 상환 | - | 230,770 | 230,770 | - | |
| 4. 기타 | - | - | - | - | |
| Ⅳ. 발행주식의 총수 (Ⅱ-Ⅲ) | 8,644,551 | - | 8,644,551 | - | |
| Ⅴ. 자기주식수 | 4,730 | - | 4,730 | - | |
| Ⅵ. 유통주식수 (Ⅳ-Ⅴ) | 8,639,821 | - | 8,639,821 | - | |
* 감자결과
| 구분 | 감자전 | 감자후 |
|---|---|---|
| 자본금 | 58,968,541,000원 | 3,931,236,000원 |
| 발행주식수 | 117,937,082주 | 7,862,472주 |
(*) 2023년 6월 14일 회사는 감자가 완료되어 자본금이 3,931백만원으로 감소되었습니다.
자기주식 취득 및 처분 현황
| (기준일 : | 2024년 03월 31일 | ) | (단위 : 주) |
| 취득방법 | 주식의 종류 | 기초수량 | 변동 수량 | 기말수량 | 비고 | ||||
|---|---|---|---|---|---|---|---|---|---|
| 취득(+) | 처분(-) | 소각(-) | |||||||
| 배당 가능 이익 범위 이내 취득 |
직접 취득 |
장내 직접 취득 |
- | - | - | - | - | - | - |
| - | - | - | - | - | - | - | |||
| 장외 직접 취득 |
- | - | - | - | - | - | - | ||
| - | - | - | - | - | - | - | |||
| 공개매수 | - | - | - | - | - | - | - | ||
| - | - | - | - | - | - | - | |||
| 소계(a) | - | - | - | - | - | - | - | ||
| - | - | - | - | - | - | - | |||
| 신탁 계약에 의한 취득 |
수탁자 보유물량 | - | - | - | - | - | - | - | |
| - | - | - | - | - | - | - | |||
| 현물보유물량 | - | - | - | - | - | - | - | ||
| - | - | - | - | - | - | - | |||
| 소계(b) | - | - | - | - | - | - | - | ||
| - | - | - | - | - | - | - | |||
| 기타 취득(c) | - | 4,730 | - | - | - | 4,730 | - | ||
| - | - | - | - | - | - | - | |||
| 총 계(a+b+c) | - | 4,730 | - | - | - | 4,730 | - | ||
| - | - | - | - | - | - | - | |||
5. 정관에 관한 사항
가. 정관 변경 이력
| 정관변경일 | 해당주총명 | 주요변경사항 | 변경이유 |
|---|---|---|---|
| 2023년 12월 29일 | 제 18기 임시주주총회 |
제2조(목적) |
신규사업 영위를 위한 사업목적 추가 불필요한 사업목적 삭제 |
| 2023년 03월 31일 | 제 17기 정기주주총회 |
제2조(목적) (정정) ① 이 회사는 매년 12월 31일 최종의 주주명부에 기재되어 있는 주주를 그 결산기에 관한 정기주주총회에서 ② 회사는 매년 1월 1일부터 1월 15일까지 권리에 관한 주주명부의 기재변경을 정지한다. ③ 회사는 임시주주총회의 소집 기타 필요한 경우 이사회의 결의로 3개월을 경과하지 아니하는 일정한 기간을 |
시압다각화 및 표준정관 개정에 따른 정리 |
| 2022년 06월 24일 | 제 17기 임시주주총회 | 제33조(이사의수) 회사의 이사는 3명 이상 9명 이내로 한다. |
이사 선임 |
| 2021년 12월 20일 | 제 16기 임시주주총회 | 제2조(목적) (신규 54~67) 54. 블록체인 기반 응용소프트웨어 개발 및 공급업 55. 블록체인 관련사업 및 연구개발업 56. 가상현실(VR), 증강현실(AR) 관련 제품, 서비스 개발 및 공급업 57. 모바일 게임 퍼블리싱업 58. VR 컨텐츠 퍼블리싱업 59. 온라인 게임 운영 서비스업 60. 소프트웨어 개발 및 수출입업 61. 게임 소프트웨어 및 하드웨어 개발/제조 62. 게임 소프트웨어 유/무선 서비스 63. 각종영상, 음반, 게임물, 캐릭터등의 제작 상영, 배급 및 판매업 64. 게임개발 및 유통업 65. 영상물, 게임등 수입, 배급 및 매니지먼트사업 66. 인터넷을 통하여 게임, 영화, 음악, 교육 등에 관한 각종 컨텐츠를 제공하는 사업 67. 위치 기반 서비스업 68. 상기 각호 목적에 관련된 직접 또는 간접적으로 수반되는 일체의 활동 및 투자 제8조(주식 등의 전자등록) 제12조(신주의 배당기산일) 제17조(전환사채의 발행) 제45조(감사) 제52조(재무제표 등의 작성) |
1. 신사업 추진 2. 상법 시행령 개정안 반영에 따른 개정 |
| 2021년 03월 30일 | 제15기 정기주주총회 | 전환가액 최저한도 변경(액면가까지 조정) | 1. 회사의 신사업 추진 2. 구조조정 및 경영정상화를 위한 차입금상환 3. 재무구조 개선, 시설투자, 자산매입, 인수합병 등 1~3을 위해 전환사채를 발행할 경우 원활한 투자유치를 위한 조정한도 변경 |
| 2020년 12월 30일 | 제15기 임시주주총회 | 1. 사명변경: (주)데일리블록체인->(주)시티랩스 2. 전환사채 발행한도 변경: 1천억->2천억 |
1. 스마트시티 사업분야 집중 육성을 위한 사명 변경 2. 신규 투자유치를 위한 한도 변경 |
나. 사업목적 현황
| 구 분 | 사업목적 | 사업영위 여부 |
|---|---|---|
| 1 | 씨씨티브이(CCTV), 감사카메라 주변기기, 제조 및 공사 | 영위 |
| 2 | 전기, 전자제품 제조 및 판매업 | 영위 |
| 3 | 전기전자기기 제작업 | 영위 |
| 4 | 신호통신기기 제조 및 판매업 | 영위 |
| 5 | 신호통신기기 및 전기, 전자부품 수출입업 | 영위 |
| 6 | 영상기기 판매업 및 서비스업 | 미영위 |
| 7 | 정보통신 공사업 | 영위 |
| 8 | 전기공사업, 상기 목적 달성을 위한 유지보수업 및 설치공사업 | 영위 |
| 9 | 소프트웨어 개발, 용역 및 공급업 | 영위 |
| 10 | 컴퓨터 주변기기 공급업 | 영위 |
| 11 | 건설업 | 영위 |
| 12 | 디지털 신호처리방식 음향기기 제조, 판매업 | 미영위 |
| 13 | 소프트웨어 개발, 자문, 공급업 | 영위 |
| 14 | 데이터베이스업 | 영위 |
| 15 | 부가통신서비스업 | 영위 |
| 16 | 정보처리 및 제공기술업 | 영위 |
| 17 | 부동산 임대업 | 영위 |
| 18 | 학술연구용역 | 영위 |
| 19 | 주차시설 및 소프트웨어 | 영위 |
| 20 | 주차시설 유지보수 | 영위 |
| 21 | 건물(시설)관리용역 및 주차장 운영업 | 영위 |
| 22 | 각종 컴퓨터 및 주변기기의 제조 및 판매업 | 영위 |
| 23 | 각종 컴퓨터 및 주변기기의 소프트웨어 개발 및 판매업 | 영위 |
| 24 | 각종 컴퓨터 및 통신관련기기의 제조, 설치, 판매 및 유지보수업 | 영위 |
| 25 | 컴퓨터, 정보통신시스템 설비 구축에 대한 컨설팅업 및 정보통신공사업 | 영위 |
| 26 | 전자상거래업 및 통신 판매업 | 영위 |
| 27 | 전자부품 유통업 | 미영위 |
| 28 | 시스템통합업 | 영위 |
| 29 | 무역업 | 영위 |
| 30 | 별정통신업 | 영위 |
| 31 | 부동산 매매업 | 미영위 |
| 32 | 부동산 개발 및 컨설팅업 | 미영위 |
| 33 | 부동산 분양 및 관리업 | 미영위 |
| 34 | 부동산 서비스 | 미영위 |
| 35 | 건설자재 유통업 | 미영위 |
| 36 | 스포츠센터 운영업 | 미영위 |
| 37 | 관광 및 서비스업 | 미영위 |
| 38 | 스포츠 및 오락문화 관련 서비스업 | 미영위 |
| 39 | 도소매업(음식료품 및 잡화) | 영위 |
| 40 | 일반음식점업 | 미영위 |
| 41 | 광고대행업 | 영위 |
| 42 | 블록체인을 이용한 정보자료처리 | 영위 |
| 43 | 블록체인 및 암호화폐에 관한 컨설팅 및 전문적 서비스 | 영위 |
| 44 | 블록체인 및 암호화폐를 이용한 시스템통합구축서비스 자문, 개발 및 판매업 | 영위 |
| 45 | 블록체인 기술의 개발, 판매, 임대업 | 영위 |
| 46 | ICO(암호화폐공개) 관련한 컨설팅 및 전문적 서비스 | 영위 |
| 47 | 블록체인 기반 응용소프트웨어 개발 및 공급업 | 영위 |
| 48 | 블록체인 관련사업 및 연구개발업 | 영위 |
| 49 | 가상현실(VR), 증강현실(AR) 관련 제품, 서비스 개발 및 공급업 | 미영위 |
| 50 | 모바일 게임 퍼블리싱업 | 영위 |
| 51 | VR 컨텐츠 퍼블리싱업 | 영위 |
| 52 | 온라인 게임 운영 서비스업 | 영위 |
| 53 | 소프트웨어 개발 및 수출입업 | 영위 |
| 54 | 게임 소프트웨어 및 하드웨어 개발/제조 | 영위 |
| 55 | 게임 소프트웨어 유/무선 서비스 | 영위 |
| 56 | 각종영상, 음반, 게임물, 캐릭터등의 제작 상영, 배급 및 판매업 | 미영위 |
| 57 | 게임개발 및 유통업 | 영위 |
| 58 | 영상물, 게임등 수입, 배급 및 매니지먼트사업 | 미영위 |
| 59 | 인터넷을 통하여 게임, 영화, 음악, 교육 등에 관한 각종 컨텐츠를 제공하는 사업 | 영위 |
| 60 | 위치 기반 서비스업 | 영위 |
| 61 | 육류 가공도매업 | 미영위 |
| 62 | 육류가공 납품업 | 미영위 |
| 63 | 식육제조업 | 미영위 |
| 64 | 식육돈피 수출입업 | 미영위 |
| 65 | 식품의 제조, 가공, 저장, 보존, 배송, 포장, 판매업 | 미영위 |
| 66 | 식품 제조 가공업 | 미영위 |
| 67 | 식품 등 원재료 수출입업 | 미영위 |
| 68 | 태양광발전시스템 개발, 제조, 판매업 및 유통업 | 영위 |
| 69 | 태양광 발전소의 건설, 관리 및 운영, 유지보수 사업 | 영위 |
| 70 | 태양광 및 풍력발전시스템을 제외한 신·재생에너지시스템 개발, 제조, 판 매업 및 유통업 | 영위 |
| 71 | 태양광발전 및 풍력발전을 포함한 대체에너지시스템에 사용되는 전력변 환기, 인버터, 충전기의 개발, 제조, 판매업 및 유통업 | 영위 |
| 72 | 국내 및 해외 태양광 발전소 개발, 매매, 설계, 공사, 임대, 조달, 공사 및 운영업 | 영위 |
| 73 | 식품 및 식재료의 유통업 및 대행업 | 영위 |
| 74 | 미용용품 및 화장품의 유통업 및 대행업 | 영위 |
| 75 | 가정용 및 가정용외 가구 및 생활가전의 연구개발 또는 제조 및 유통업 | 미영위 |
| 76 | 가정용 및 가정용외 가구 및 생활가전의 수출입업 | 미영위 |
| 77 | 가정용 및 가정용외 가구 및 생활가전의 렌탈 및 유지관리 서비스업 | 미영위 |
| 78 | 상기 각호 목적에 관련된 직접 또는 간접적으로 수반되는 일체의 활동 및 투자 | 영위 |
나-1. 사업목적 변경 내용
| 구분 | 변경일 | 사업목적 | |
|---|---|---|---|
| 변경 전 | 변경 후 | ||
| 추가 | 2021년 12월 20일 | - | 54. 블록체인 기반 응용소프트웨어 개발 및 공급업 55. 블록체인 관련사업 및 연구개발업 56. 가상현실(VR), 증강현실(AR) 관련 제품, 서비스 개발 및 공급업 57. 모바일 게임 퍼블리싱업 58. VR 컨텐츠 퍼블리싱업 59. 온라인 게임 운영 서비스업 60. 소프트웨어 개발 및 수출입업 61. 게임 소프트웨어 및 하드웨어 개발/제조 62. 게임 소프트웨어 유/무선 서비스 63. 각종영상, 음반, 게임물, 캐릭터등의 제작 상영, 배급 및 판매업 64. 게임개발 및 유통업 65. 영상물, 게임등 수입, 배급 및 매니지먼트사업 66. 인터넷을 통하여 게임, 영화, 음악, 교육 등에 관한 각종 컨텐츠를 제공하는 사업 67. 위치 기반 서비스업 |
| 추가 | 2023년 03월 31일 | - | 68. 육류 가공도매업 69. 육류가공 납품업 70. 식육제조업 71. 식육돈피 수출입업 72. 식품의 제조, 가공, 저장, 보존, 배송, 포장, 판매업 73. 식품 제조 가공업 74. 식품 등 원재료 수출입업 75. 태양광발전시스템 개발, 제조, 판매업 및 유통업 76. 태양광 발전소의 건설, 관리 및 운영, 유지보수 사업 77. 태양광 및 풍력발전시스템을 제외한 신·재생에너지시스템 개발, 제조, 판 매업 및 유통업 78. 태양광발전 및 풍력발전을 포함한 대체에너지시스템에 사용되는 전력변 환기, 인버터, 충전기의 개발, 제조, 판매업 및 유통업 79. 국내 및 해외 태양광 발전소 개발, 매매, 설계, 공사, 임대, 조달, 공사 및 운영업 80. 상기 각호 목적에 관련된 직접 또는 간접적으로 수반되는 일체의 활동 및 투자 |
| 삭제 | 2023년 12월 29일 | 35. 유리가공 공작기계 제조업 36. 유리가공기계 유지관리보수업 37. 실리콘원료 판매업 42. 체험학습 및 레크리에이션 43. 회원모집 및 관리업 44. 교육서비스업 46. 숙박업 |
- |
| 추가 | 2023년 12월 29일 | - | 73. 식품 및 식재료의 유통업 및 대행업 74. 미용용품 및 화장품의 유통업 및 대행업 75. 가정용 및 가정용외 가구 및 생활가전의 연구개발 또는 제조 및 유통업76. 가정용 및 가정용외 가구 및 생활가전의 수출입업 77. 가정용 및 가정용외 가구 및 생활가전의 렌탈 및 유지관리 서비스업 78. 상기 각호 목적에 관련된 직접 또는 간접적으로 수반되는 일체의 활동 및 투자 |
정관상 사업목적 추가 현황표
| 구 분 | 사업목적 | 추가일자 |
|---|---|---|
| 1 | 54. 블록체인 기반 응용소프트웨어 개발 및 공급업 55. 블록체인 관련사업 및 연구개발업 56. 가상현실(VR), 증강현실(AR) 관련 제품, 서비스 개발 및 공급업 57. 모바일 게임 퍼블리싱업 58. VR 컨텐츠 퍼블리싱업 59. 온라인 게임 운영 서비스업 60. 소프트웨어 개발 및 수출입업 61. 게임 소프트웨어 및 하드웨어 개발/제조 62. 게임 소프트웨어 유/무선 서비스 63. 각종영상, 음반, 게임물, 캐릭터등의 제작 상영, 배급 및 판매업 64. 게임개발 및 유통업 65. 영상물, 게임등 수입, 배급 및 매니지먼트사업 66. 인터넷을 통하여 게임, 영화, 음악, 교육 등에 관한 각종 컨텐츠를 제공하는 사업 67. 위치 기반 서비스업 |
2021년 12월 20일 |
| 2 | 68. 육류 가공도매업 69. 육류가공 납품업 70. 식육제조업 71. 식육돈피 수출입업 72. 식품의 제조, 가공, 저장, 보존, 배송, 포장, 판매업 73. 식품 제조 가공업 74. 식품 등 원재료 수출입업 75. 태양광발전시스템 개발, 제조, 판매업 및 유통업 76. 태양광 발전소의 건설, 관리 및 운영, 유지보수 사업 77. 태양광 및 풍력발전시스템을 제외한 신·재생에너지시스템 개발, 제조, 판 매업 및 유통업 78. 태양광발전 및 풍력발전을 포함한 대체에너지시스템에 사용되는 전력변 환기, 인버터, 충전기의 개발, 제조, 판매업 및 유통업 79. 국내 및 해외 태양광 발전소 개발, 매매, 설계, 공사, 임대, 조달, 공사 및 운영업 80. 상기 각호 목적에 관련된 직접 또는 간접적으로 수반되는 일체의 활동 및 투자 |
2023년 03월 31일 |
| 3 | 73. 식품 및 식재료의 유통업 및 대행업 74. 미용용품 및 화장품의 유통업 및 대행업 75. 가정용 및 가정용외 가구 및 생활가전의 연구개발 또는 제조 및 유통업 76. 가정용 및 가정용외 가구 및 생활가전의 수출입업 77. 가정용 및 가정용외 가구 및 생활가전의 렌탈 및 유지관리 서비스업 78. 상기 각호 목적에 관련된 직접 또는 간접적으로 수반되는 일체의 활동 및 투자 |
2023년 12월 29일 |
나-3. 변경 사유
| 구분 | 사업목적 | 변경 취지 목적 필요성 | 사업 목적 제안 주체 | 사업목적 변경이 회사의 주된 사업에 미치는 영향 |
|---|---|---|---|---|
| 1 | 블록체인 기반 응용소프트웨어 개발 및 공급업 블록체인 관련사업 및 연구개발업 가상현실(VR), 증강현실(AR) 관련 제품, 서비스 개발 및 공급업 |
신규사업 확장 | 이사회 | 해당사항 없음 |
| 2 | 모바일 게임 퍼블리싱업 VR 컨텐츠 퍼블리싱업 온라인 게임 운영 서비스업 소프트웨어 개발 및 수출입업 게임 소프트웨어 및 하드웨어 개발/제조 게임 소프트웨어 유/무선 서비스 각종영상, 음반, 게임물, 캐릭터등의 제작 상영, 배급 및 판매업 게임개발 및 유통업 영상물, 게임등 수입,배급 및 매니지먼트사업 인터넷을 통하여 게임, 영화, 음악, 교육 등에 관한 각종 컨텐츠를 제공하는 사업 |
신규사업 확장 | 이사회 | 해당사항 없음 |
| 3 | 위치 기반 서비스업 | 신규사업 확장 | 이사회 | 해당사항 없음 |
| 4 | 육류 가공도매업 육류가공 납품업 식육제조업 식육돈피 수출입업 식품의 제조, 가공, 저장, 보존, 배송, 포장, 판매업 식품 제조 가공업 식품 등 원재료 수출입업 |
신규사업 확장 | 이사회 | 해당사항 없음 |
| 5 | 태양광발전시스템 개발, 제조, 판매업 및 유통업 태양광 발전소의 건설, 관리 및 운영, 유지보수 사업 태양광 및 풍력발전시스템을 제외한 신·재생에너지시스템 개발, 제조, 판 매업 및 유통업 태양광발전 및 풍력발전을 포함한 대체에너지시스템에 사용되는 전력변 환기, 인버터, 충전기의 개발,제조, 판매업 및 유통업 국내 및 해외 태양광 발전소 개발, 매매, 설계, 공사, 임대,조달, 공사 및 운영업 |
신규사업 확장 | 이사회 | 해당사항 없음 |
| 6 | 식품 및 식재료의 유통업 및 대행업 미용용품 및 화장품의 유통업 및 대행업 가정용 및 가정용외 가구 및 생활가전의 연구개발 또는 제조 및 유통업 가정용 및 가정용외 가구 및 생활가전의 수출입업 가정용 및 가정용외 가구 및 생활가전의 렌탈 및 유지관리 서비스업 상기 각호 목적에 관련된 직접 또는 간접적으로 수반되는 일체의 활동 및 투자 |
신규사업 확장 | 이사회 | 해당사항 없음 |
| 7 | 유리가공 공작기계 제조업 유리가공기계 유지관리보수업 실리콘원료 판매업 체험학습 및 레크리에이션 회원모집 및 관리업 교육서비스업 숙박업 |
단기간내 미영위 예정 | 이사회 | 해당사항 없음 |
(1) 그 사업 분야(업종, 제품 및 서비스의 내용 등) 및 진출 목적
| 구분 | 내용 |
|---|---|
| 1 | 블록체인기반 기술이 4차 산업혁명의 핵심으로 신규사업에 적극적으로 대응하기 위해 사업목적으로 추가하였습니다. |
| 2 | 모바일 게임은 게임 산업에서 큰 비중을 차지하고 있고, 모바일게임 등 퍼블리싱을 통하여 수익성을 창출하기 위해 추가하였습니다. |
| 3 | 앱 서비스 운영을 위하여 사업목적으로 추가하였습니다. |
| 4 | 계열회사와의 수익을 창출하고 시너지효과를 창출하기 위해 추가하였습니다. |
| 5 | 전기료 절감 및 잉여전력 외부 판매를 통해 추가 수익 창출을 위해 추가하였습니다. |
| 6 | 계열회사와의 수익을 창출하고 시너지효과를 창출하기 위해 추가하였습니다. |
| 7 | 단기간 내 영위하지 않을 사업으로 삭제하였습니다. |
(2) 시장의 주요 특성ㆍ규모 및 성장성
| 구분 | 내용 |
|---|---|
| 1 | 블록체인 기술은 산업환경 전체를 혁신하고 공공서비스의 차원을 높일 수 있는 핵심적인 경제 인프라로 성장 중입니다. |
| 2 | 인터넷 보급률의 증가 및 IT기술의 빠른 발전으로 게임산업은 국내외에서 급속하게 성장하고 있습니다. 모바일 게임시장의 성장은 고성능 스마트폰과 태플릿PC의 지속적인 출시, 5G, LTE네트워크의 진화, 화려한 그래픽을 가진 롤플레잉게임이나 시뮬레이션 게임의 부상으로 크게 성장하고 있습니다. |
| 3 |
이동통신 망을 통해 얻은 위치정보를 바탕으로 이용자에게 여러 가지 서비스를 제공하는 시스템으로서, 위치추적 서비스, 공공안전 서비스, 위치기반정보 서비스 등의 위치와 관련된 각종 서비스를 제공하여 성장성이 높은 서비스 분야로 자리잡고 있습니다. |
| 4 | 육류 및 돈육을 기반으로 한 프랜차이즈 사업, B2B, B2C 온라인 판매 등 급속히 성장하고 있습니다. |
| 5 | 정부의 신재생에너지 확대 정책으로 성장성 높으며 초기 투자 후 장기적으로 안정적인 수익구조로 성장하고 있습니다. |
| 6 | 시장 성장성의 확대로 인해 시장이 크게 성장하고 있습니다. |
(3) 신규사업과 관련된 투자 및 예상 자금소요액(총 소요액, 연도별 소요액), 투자자금 조달원천, 예상투자회수기간 등
해당 사항은 영업비밀 사항으로 공시기준에 따라 기재를 생략 합니다.
(4) 사업 추진현황(조직 및 인력구성 현황, 연구개발활동 내역, 제품 및 서비스 개발
조직 및 인력구성 현황 : 혁신개발본부, B2B사업팀,
연구개발활동 내역 :Ⅱ.사업의 내용의 6. 주요계약 및 연구개발활동을 참고해 주시기바랍니다.
(5) 기존 사업과의 연관성
| 구분 | 내용 |
|---|---|
| 1 | 4차산업 기술요소 기반 ICT 및 SOC 사업에 정책적 투자가 진행되고 있어 회사는 기존 SOC 사업 경험과 회사의 신규 사업부문인 4차 산업관련 기술 도메인(AI,BigData,Blockchain,IoT,전기차 충전 등)을 적극적으로 활용하고 사업 참여를 진행하고 있습니다. |
| 2 | 해당사항없음 |
| 3 | 해당사항없음 |
| 4 | 해당사항없음 |
| 5 | 해당사항없음 |
| 6 | 해당사항없음 |
(6) 주요 위험
블록체인 사업의 경우 플랫폼, 인프라 구축과 성장성으로 시장에 참여하는 경쟁업체가 늘어나면서 수익성이 감소될 수도 있으며 태양광 사업의 경우 초기에 높은 투자비용이 발생할 수 있으며 정부의 규제 강화가 발생할 수도 있습니다.
(7) 향후 추진계획
2023년 태양광 설치를 완료 및 진행중에 있으며 2024년도부터는 추가로 해당 사업 추진 제반 사항을 검토하여, 그 결과에 따라 진행할 예정이며, 일부는 진행중에있습니다.
(8) 미추진 사유
[미추진 현황표]
| 구분 | 내용 |
|---|---|
| 4 | 육류, 식육 유통에 대한 신규 사업에 진출하기 위하여 사업목적을 추가하였으나 재고 관리 및 매입에 대한 어려움으로 현재 진행하고 있지 않습니다. |
II. 사업의 내용
1. 사업의 개요
주식회사 비에프랩스는 2006년 2월 20일에 ITS 통합솔루션 개발 및 공급업을 영위하기 위해 주식회사 경봉기술의 도로사업부문을 인적분할하여 설립된 기업으로서 경기도 안양시 만안구 예술공원로 153-32에 본사를 두고 있습니다. 회사는 2011년 7월 29일자로 한국거래소 코스닥증권시장에 상장하였습니다. 회사와 그 종속기업의 사업은 ITS통합솔루션 및 시스템유지보수 등 공사용역사업, 게임사업, 호스팅도메인서비스 및 온라인 정보 제공(광고) 등 디지털마케팅 사업, 블록체인 솔루션 및 ICO자문, 임대수익 등 기타사업으로 구성되어 있습니다.
본 사업의 개요에 요약된 내용의 세부사항 및 포함되지 않은 내용 등은 "II. 사업의 내용"의 "2. 주요 제품 및 서비스"부터 "7. 기타 참고사항"까지의 항목에 상세히 기재되어 있으며 이를 참고하여 주시기 바랍니다.
2. 주요 제품 및 서비스
회사의 주요 제품은 공사용역사업, 게임사업, 종속회사의 디지털마케팅 사업, 그 외 블록체인솔루션, 임대수익 등 기타사업으로 표기되어 있습니다.
가. 품목별 매출현황
| (단위 : 천원, %) |
| 품목 | 제19기 1분기 |
제품설명 | |
| 매출액 | 비율 | ||
| 공사용역사업 | 2,796,391 | 54.22% | ITS통합솔루션/시스템유지보 |
| 게임사업 | - | - | 게임퍼블리싱 |
| 디지털마케팅사업 | 2,054,249 | 39.83% | 호스팅 / 도메인 / 온라인 정보 제공(광고) 사업 |
| 기타사업 | 306,597 | 5.94% | 블록체인솔루션, ICO자문, 임대수익 등 |
| 합계 | 5,157,237 | 100.00% | |
나. 주요 제품 서비스
(1) 공사용역사업부문
1) 버스정보시스템
버스운영체계에 ICT 기술을 접목시켜 버스 장치로부터 버스 위치/상태정보를 수집하여 다양한 매체를 통해 구성원들에게 버스정보를 제공하는 시스템입니다. 버스정보시스템은 각 지역에 맞는 알고리즘 적용으로 버스정보 정확도를 향상시키며 실시간으로 센터에 전송하여 정보가공에 이용 자료의 비율인 기반정보를 90% 이상 검증합니다.
2) 지능형 교통 시스템
실시간으로 교통정보를 수집, 가공 그리고 제공함으로써 교통서비스를 획기적으로 개선한 첨단 교통 시스템과 지능형 교통시스템 기술인 딥러닝 알고리즘을 이용한 검증된 영상분석을 통해 이용자의 편의와 안전을 제공합니다. 도로, 차량, 화물 등 교통체계의 구성요소에 첨단기술을 접목하여 교통문제로 인한 사회적 낭비를 개선하고 인간 중심의 쾌적한 교통공간을 구현하여 시민들에게 신뢰성 높은 교통정보를 제공합니다.
3) 지능형 CCTV 시스템
도시의 사고 및 자연재해를 예방하고 피해를 최소화하는 기반시설인 CCTV는 상황 발생을 선별적으로 신속하게 인지, 시민불안감을 해소하여 삶의 질을 향상하는 시스템이며, 지능형 CCTV기술은 CCTV로 이상행동 감지 시 카메라를 이용한 영상분석 및 이벤트 감지, 그리고 감지된 객체에 대한 자동 PTZ 추적 수행/이벤트 전송, 감시/경고 방송기술을 통해 재난재해, 어린이보호구역, 이상행동 등을 감시 기능기능을 제공합니다.
4) CCTV 관제시스템
CCTV 설치를 통하여 영상을 실시간 모니터링하는 시스템으로서 범죄예방 및 신속한 대응을 가능하게 하는 통합관제시스템으로 24시간, 365일 실시간 영상감시로 각종 사건/사고에 신속한 상황대응 체계를 확립하여 사회적 재난 비용 절감 및 비상상황을 사전에 예방합니다.
5) 항공관제시스템
전국 공항, 레이더 사이트, 공중-지상통신장비 및 항공고정통신망과의 외부 접속체계를 갖추어 비행 정보구역의 항공교통관제를 수행하는 시스템으로 항공관제시스템 기술의 시스템 전환 프로세스는 재해 시 재해복구 솔루션 적용하고 실시간 스케줄 복제 기능이 가능한 파일복제 솔루션을 무중단시스템 전환 프로세스를 가동하는 기능을 제공합니다.
6) 해상관제시스템
최첨단 해상교통관제시스템 구축으로 전국 항만에 관제센터를 설치 운영하고 레이더, 선박자동식별, 초단파 무선 통신 장비 등을 통해 선박의 위치를 탐지, 설비를 이용하여 선박 교통의 안정과 효율성을 확보하며 항공관제시스템 기술 중 시스템 전환 프로세스는 재해 시 재해복구 솔루션을 적용 합니다. 해상 관제 시스템 기술은 고성능, 최첨단 시스템 구축을 통해 해상교통로 안전망을 확보, IVEF 국제표준을 준수한 안정적 통합기능 시스템입니다.
7) 드론관리시스템
드론 관련 시장은 짧은 기간 폭발적으로 성장, 4차 산업혁명 시대를 대표하는 기술 도메인으로 드론 관리 시스템은 드론 등록 및 운행 허가 등안정적 드론 생태계 조성하며 드론 정보관리 연구 및 체계 구축 시스템은 민원 해결을 위한 드론 통합 관리 웹사이트 구축 등을 통한 구성원의 만족도를 향상시키고 비행 및 촬영지역 무인 비행장치 데이터를 분석을 통한 분석결과 토대로 체계적인 의사결정을 하며 유관기관 간 통계정보를 공유 및 예측서비스를 제공합니다.
(2) 게임사업부문
회사는 글로벌 게임시장을 겨냥하여 온라인 및 모바일 등의 게임 플랫폼에서 슈팅, MMORPG 등 다양한 장르의 게임의 출시를 준비 중에 있으며, 자체 게임 콘텐츠 개발이나 널리 알려져 있는 IP를 확보 후 이를 활용하여 경쟁력 있는 라인업을 확보하고 경쟁력을 높이고 있습니다.
회사의 게임서비스 부문은 회사의 퍼블리싱사업과 게임자회사의 개발 및 서비스 부문으로 이루어져 있으며, 게임개발사인 ㈜위플레이랩스는 2023년에 종속회사로 편입하였고, ㈜커버넌트랩스는 2023년 중 게임콘텐츠를 인수하여 게임개발사로 전환하였으며 2024년 상반기 중 2개의 신작을 출시 예정입니다.
회사가 강점을 가지고 있는 게임은 블록체인 기술을 결합한 Web3 게임으로서, 블록체인 기술을 통해 플레이어들에게 게임 속 자산에 대한 소유권을 허용하고 권한을 부여하는 탈중앙화된 접근방식의 게임입니다.
(3)디지털마케팅 사업부문
홈페이지 제작, 서버 컴퓨터의 전체 또는 일정 공간을 이용할 수 있도록 임대해 주는 호스팅(Hosting)서비스 및 도메인을 등록대행 및 관리하는 도메인서비스를 제공합니다. 또한, 소비자에게 재화 또는 용역에 대해 가격정보를 비교하여 제공하는 가격비교서비스와, 바이럴마케팅 및 제품후기(리뷰) 서비스를 제공합니다.
(4)기타사업부문
1) 스마트환경
스마트환경 분야는 회사의 Smart city Platform 사업 부분에서 중요한 위치를 차지하며 구성원의 삶의 질 향상을 목표로 합니다. 오염 실시간 모니터링 감시 및 예측 센서를 통해 실시간으로 오염을 관측, 전처리를 통해 오염에 대한 감시 및 예측 정보를 통해 환경 오염을 방지합니다.
2) 사회안전망(도시 안전)
국내 최초 블록체인ㆍ사물인터넷기술이 융합된 사물 DID 및 건축물 안전관리 플랫폼으로 데이터 중심 플랫폼 기반의 건축물 안전관리 거버넌스 구현을 통해 편리하고 안전한 삶을 지원하고 스마트한 사회 안전망에 기여합니다.
3) 블록체인 기반 위험 구조물 안전진단 플랫폼
IoT 계측기에 사물 DID 개념을 적용하여, 데이터 생성 주체를 기술적으로 증명 및 구조물 상태 정보를 블록체인에 저장하여, 구조물 관련 분쟁 발생 시 증명 서비스 및 구조물 안전 관리에서 사물 DID기반 IoT센서를 통해 예기치 못한 구조물 재난ㆍ안전 문제에 대하여, 선제적으로 대응 및 상시 모니터링기능을 제공합니다. 신뢰할 수 있는 IoT데이터를 기반으로 안전관리 가이드를 국민 생활 중심의 안전 사회 실현을 목표로 시민들에게 안전한 사회를 제공합니다.
3. 원재료 및 생산설비
(1) 주요 원재료 등의 가격변동추이
1) 공사용역사업부문
공사용역사업은 산업 특성상 정형화된 물품 납품의 형태가 아닌 고객(정부 및 공공기관)의 요구사항에 따라 구축 범위가 다양화 되기 때문에 투입되는 장비와 개발해야하는 소프트웨어의 용역범위 등 원재료에 대한 표준가격에 따른 가격 비교가 불가능합니다.
주요 원재료 및 자재는 대부분 국내 업체에서 생산 조달하고 있으며, 입찰 참여 후 최종낙찰자가 제안서를 기준으로 수요기관과 협상을 통한 계약방식을 통해 투입되는 자원의 사양과 수량, 소프트웨어 개발범위가 정해집니다. 발주처에서 단일물품에 대해서는 조달청에 등록되어 있는 단가를 기준으로 예정가액이 책정되고, 용역에 대해서는 기술자등급, 엔지니어링단가를 적용하여 예정가액이 결정되어 가격경쟁력의 악화요소는 없습니다.
[원재료 매입현황]
| (기준일: 2024년 03월 31일, 단위 : 천원) |
| 사업부문 | 품 목 | 매입액 | 비고(매입처) |
| 공사용역사업 | 외주비 및 자재비외 | 1,728,634 | ㈜에이치투테크, ㈜융창 |
2) 게임사업부문 등
게임사업부문은 소프트웨어의 속성을 지닌 모바일게임의 경우, 원자재 본래의 특질이 반영되어 최종완제품 형태의 제품 및 서비스로 제조되는 것이 아니라고 볼 수 있어 해당사항이 없습니다.
(2) 생산 및 설비에 관한 사항
1) 생산능력 및 생산실적
공사용역사업의 경우 생산설비를 통한 생산이 아닌 입찰을 통해 협상에 의한 계약방식으로 시스템의 설계, 소프트웨어 개발, 구축 등이 이뤄지기 때문에 외주 및 인적 자원을 활용하는 사업이며, 부문별로 구축과정이 상이하여 사업별로 투입되는 구축 등의 사업 수주 시 정해진 물량에 따라 제조, 납품이 이뤄져 연간 생산능력 및 생산실적에 대한 산정이 어렵습니다.
게임사업부문 등의 경우 회사의 주요 상품은 물적 형태로 존재하지 않으므로, 기재를생략합니다.
2) 생산설비에 관한 사항
[자산항목 : 토지, 건물, 시설장치 및 금형]
| (기준일 : 2024년 03월 31일) (단위 : 천원) |
| 사업소 | 소유형태 | 소재지 | 기초장부가액 | 증감액 | 감가상각비 | 기타 | 장부가액 | 비고 | |
|---|---|---|---|---|---|---|---|---|---|
| 증가 | 감소 | ||||||||
| 사무실 | 자가소유 | 경기도 안양시 예술공원로 | 2,381,507 | - | - | 9,133 | 254,285 | 2,626,659 | 토지, 건물 |
(*) 본사는 경기도 안양시 만안구 석수동에 위치하며 자가입니다.
(*) 공장은 경기도 군포시 당정동에 위치하며 월세입니다.
4. 매출 및 수주상황
가. 매출실적
| (기준일 : 2024년 03월 31일) (단위 : 천원) |
| 매출유형 | 품 목 | 제19기 1분기 (24.01.01~24.03.31) |
제18기 (23.01.01~23.12.31) |
제17기 (22.01.01~22.12.31) |
|
| 공사용역사업 | ITS통합솔루션/시스템유지보수 | 수출 | - | - | - |
| 내수 | 2,796,391 | 18,967,059 | 17,888,785 | ||
| 합계 | 2,796,391 | 18,967,059 | 17,888,785 | ||
| 디지털마케팅사업 | 호스팅 / 도메인 온라인 정보 제공(광고) 사업 |
수출 | - | - | - |
| 내수 | 2,054,249 | 8,659,118 | 9,315,914 | ||
| 합계 | 2,054,249 | 8,659,118 | 9,315,914 | ||
| 게임사업 | 게임퍼블리싱 | 수출 | - | - | - |
| 내수 | - | - | 207,647 | ||
| 합계 | - | - | 207,647 | ||
| 기타사업 | 블록체인솔루션 ICO자문, 임대수익 등 |
수출 | - | - | - |
| 내수 | 306,597 | 1,163,615 | 943,070 | ||
| 합계 | 306,597 | 1,163,615 | 943,070 | ||
| 합 계 | 수출 | - | - | - | |
| 내수 | 5,157,237 | 28,789,792 | 28,355,416 | ||
| 합계 | 5,157,237 | 28,789,792 | 28,355,416 | ||
(*)상기 매출실적은 중단영업이 구분된 계속영업 금액으로 표기하였습니다.
나. 판매경로
| (단위 : 천원) |
| 매출유형 | 품 목 | 구 분 | 판매경로 | 매출액 |
|---|---|---|---|---|
| 공사용역 사업 |
ITS통합솔루션/ 시스템유지보수 |
국내 | 입찰공고(조달청 '나라장터') → 제안서 작성 → 제안서 제출 및 가격투찰 → 수주 → 시스템 구축 |
2,796,391 |
| 디지털 마케팅사업 |
호스팅 / 도메인 온라인 정보 제공 (광고) 사업 |
국내 | 온라인 → 키워드에 대한 검색결과로 광고 노출 → 클릭시 과금 | 2,054,249 |
| 국내 | 온라인 쇼핑 → 가격비교 서비스 | |||
| 게임사업 | 게임퍼블리싱 | 국내 | 온라인 → 앱스토어, 구글 플레이스토어, 원스토어, 삼성 갤럭시스토어 등의 오픈 마켓 다운로드 → 아이템 구매 | - |
| 기타사업 | 블록체인솔루션, ICO자문, 임대수익 등 |
국내 | 업무자문, 임대료 수입, 기타서비스 등 | 306,597 |
다. 판매전략
(1) 공사용역사업
회사가 영위하고 있는 공사용역사업은 계약의 형태에 따라 적격심사에 의한 계약, 협상에 의한 계약(제안입찰), 그리고 수의계약 등 세가지 형태로 나눌 수 있습니다. 또한 사업의 내용에 따라 구축사업과 유지관리사업으로 나눌 수 있습니다.
회사가 참여하고 있는 협상에 의한 계약 방식은 가격점수(10점~20점)에 비해 기술점수(90점~80점)의 비율이 높아 기술 심사위원들에게 회사가 보유한 기술, 실적, 사업수행자로서 타 업체보다 우월한 경쟁력을 강조하는 것이 무엇보다 중요합니다.
그에 따라 회사는 사업 경험이 풍부한 인력으로 회사의 기술력을 심사위원들에게 효과적으로 전달하고자 노력하고 있으며, 또한 회사 내 적격심사 참여 인력을 배치함으로써 수주 향상을 위한 노력을 하고 있습니다.
(2) 게임사업부문
게임이 출시되기 이전부터 게임 전문 커뮤니티, 관련 웹사이트, 각종 언론매체와 광고 등을 통하여 홍보와 마케팅을 시작 합니다. 게임 론칭 이후에는 다양한 마케팅 수단을 동원하여 게임의 인지도를 지속적으로 높이는 활동을 하게 됩니다. 마케팅 방법에는 UA(User Acquisitions), 프로모션, 이벤트, 제휴, 게임 내 배너를 통한 노출 등 여러 수단이 있습니다.
라. 주요 매출처
회사의 공사용역사업에 있어 주요 매출처는 정부기관 및 자치단체로서 정부예산 및 자치단체 예산에 의해 입찰 참여 후 수주하는 방식으로 일정한 매출처로 정의할 수 없습니다.
게임사업부문에 있어 주요 매출처는 게임 플레이어인 개인으로 이루어져 있습니다.
마. 수주상황
| (단위 : 백만원 ) |
| 품목 | 수주 일자 |
납기 | 수주총액 | 기납품액 | 수주잔고 | |||
|---|---|---|---|---|---|---|---|---|
| 수량 | 금액 | 수량 | 금액 | 수량 | 금액 | |||
| 방글라데시 소방방재 | 2019-12-01 | 2024-11-29 | - | 2,775 | - | 2,772 | - | 3 |
| 23익산ITS구축(7권역) | 2023-06-30 | 2024-04-09 | - | 2,480 | - | 2,006 | - | 474 |
| 23익산ITS구축(6권역) | 2023-06-30 | 2024-04-09 | - | 2,478 | - | 2,478 | - | - |
| 파라과이ITS외 | - | - | - | 20,525 | - | 7,281 | - | 13,245 |
| 합 계 | - | 28,258 | - | 14,537 | - | 13,721 | ||
바. 당분기말 현재 총계약수익이 전기 매출액의 5% 이상인 공사계약별 정보는 다음과 같습니다.
| (단위 : 백만원) |
| 계약명 | 계약일 | 계약상납품기한 | 진행률 | 계약자산 | 매출채권 | 계약부채총액 | ||
|---|---|---|---|---|---|---|---|---|
| 총액 | 손상차손누계액 | 총액 | 손실충당금 | |||||
| 방글라데시 소방방재 | 2019-12-01 | 2024-11-29 | 99.90% | 205 | - | - | - | - |
| 23익산ITS구축(7권역) | 2023-06-30 | 2024-04-09 | 80.89% | 29 | - | - | - | - |
| 23익산ITS구축(6권역) | 2023-06-30 | 2024-04-09 | 100.00% | 269 | - | - | - | - |
| 파라과이ITS | 2021-12-29 | 2024-12-31 | 82.70% | 190 | - | - | - | - |
5. 위험관리 및 파생거래
가. 재무위험관리요소
연결회사는 여러 활동으로 인하여 시장위험(현금흐름 이자율 위험),신용위험 및 유동성 위험과 같은 다양한 재무 위험에 노출되어 있습니다. 연결회사의 전반적인 위험관리정책은 금융시장의 변동성에 초점을 맞추고 있으며 재무성과에 미치는 부정적 영향을 최소화하는데 중점을 두고 있습니다.
위험관리는 이사회에서 승인한 정책에 따라 이루어지고 있습니다. 이사회는 전반적인 위험관리에 대한 문서화된 정책, 외환위험, 이자율 위험, 신용 위험, 파생금융상품과 비파생금융상품의 이용 및 유동성을 초과하는 투자와 같은 특정 분야에 관한 문서화된 정책을 검토하고 승인합니다.
(1) 시장위험
1) 이자율 위험
이자율 위험은 미래의 시장 이자율 변동에 따라 예금 또는 차입금 등에서 발생하는 이자수익 및 이자비용이 변동될 위험을 뜻하며, 이는 주로 변동금리부 조건 예금에서발생하고 있습니다. 연결회사의 이자율 위험관리의 목표는 이자율 변동으로 인한 불확실성과 순이자비용의 최소화를 추구함으로써 기업의 가치를 극대화하는데 있습니다.
연결회사는 내부자금 공유 확대를 통한 외부차입 최소화, 고금리 차입금 감축, 장/단기 차입구조 개선, 고정 대 변동이자 차입조건의 적정비율 유지, 일간/주간/월간 단위의 국내외 금리동향 모니터링 실시, 대응방안 수립 및 변동금리부 조건의 단기차입금과 예금을 적절히 운영함으로써 이자율 변동에 따른 위험을 최소화하고 있습니다
① 당분기말과 전기말 현재 연결회사가 보유하고 있는 이자부 금융부채의 장부금액은 다음과 같습니다.
| (단위: 천원) |
| 구분 | 당분기말 | 전기말 |
|---|---|---|
| 고정이자율: | ||
| 단기차입금 | 8,611,289 | 1,178,394 |
| 장기차입금(유동성포함) | - | - |
| 합계 | 8,611,289 | 1,178,394 |
| 변동이자율: | ||
| 단기차입금 | - | - |
| 장기차입금(유동성포함) | - | - |
| 합계 | - | - |
② 변동이자율 금융부채의 현금흐름 민감도 분석
당분기말과 전기말 현재, 변동 이자율 금융부채는 없습니다.
(2) 신용위험
1) 위험관리
신용위험은 보유하고 있는 수취채권에 대한 신용위험뿐 아니라 현금및현금성자산, 금융기관 예치금으로부터 발생하고 있습니다. 거래처의 경우 독립적으로 신용평가를받는다면 평가된 신용등급이 사용되며, 독립적인 신용 등급이 없는 경우에는 고객의 재무상태, 과거경험 등 기타 요소들을 고려하여 신용을 평가하게 됩니다. 개별적인 위험 한도는 이사회가 정한 한도에 따라 내부 또는 외부적으로 결정된 신용등급을 바탕으로 결정됩니다. 신용한도의 사용여부는 정기적으로 검토되고 있습니다.
당분기 중 신용한도를 초과한 건은 없었으며 경영진은 상기 거래처로부터 의무불이행으로 인한 손실을 예상하고 있지 않습니다.
2) 금융자산의 손상
연결회사는 기대신용손실 모형이 적용되는 다음의 금융자산을 보유하고 있습니다.
· 재화 및 용역의 제공에 따른 매출채권
· 상각후원가로 측정하는 기타 금융자산
현금성자산도 손상 규정의 적용대상에 포함되나 식별된 기대신용손실은 유의적이지 않습니다.
(3) 유동성 위험
연결회사는 미사용 차입금한도를 적정수준으로 유지하고 영업자금 수요를 충족시킬 수 있도록 유동성에 대한 예측을 항시 모니터링하여 차입금 한도나 약정을 위반하는 일이 없도록 하고 있습니다. 유동성을 예측하는데 있어 연결회사의 자금조달 계획, 약정 준수, 연결회사 내부의 목표재무비율 및 통화에 대한 제한과 같은 외부 법규나 요구사항이 있는 경우 그러한 요구사항을 고려하고 있습니다.
| (단위: 천원) |
| 구분 | 당분기말 | 전기말 | ||||
|---|---|---|---|---|---|---|
| 1년미만 | 1년 ~ 5년 | 5년초과 | 1년미만 | 1년 ~ 5년 | 5년초과 | |
| 매입채무 | 605,155 | - | - | 408,265 | - | - |
| 기타금융부채(유동) | ||||||
| 임대보증금 | 5,000 | - | - | 5,000 | - | - |
| 미지급금 | 2,765,911 | - | - | 2,889,998 | - | - |
| 미지급비용 | 2,256,896 | - | - | 2,199,021 | - | - |
| 유동성리스부채 | 630,663 | - | - | 583,846 | - | - |
| 소계 | 5,658,470 | - | - | 5,677,865 | - | - |
| 단기차입금 | 9,120,454 | - | - | 1,244,372 | - | - |
| 전환사채 | 2,969,680 | - | - | 5,379,029 | - | - |
| 파생상품부채 | - | 275,638 | - | - | 661,107 | - |
| 기타금융부채(비유동) | - | |||||
| 임대보증금 | - | 120,000 | - | - | 120,000 | - |
| 장기리스부채 | - | 1,128,000 | 106,904 | - | 970,778 | 146,498 |
| 장기미지급금 | - | 444,198 | - | - | 431,776 | - |
| 소계 | - | 1,692,198 | 106,904 | - | 1,522,554 | 146,498 |
| 합계 | 12,881,654 | 1,967,836 | 106,904 | 12,709,531 | 2,183,661 | 146,498 |
(4) 자본위험관리
연결회사의 자본관리 목적은 계속기업으로서 주주 및 이해당사자들에게 이익을 지속적으로 제공할 수 있는 능력을 보호하고 자본비용을 절감하기 위해 최적 자본구조를 유지하는 것입니다.
자본구조를 유지 또는 조정하기 위하여 연결회사는 주주에게 지급되는 배당을 조정하고, 주주들에게 자본을 반환하며, 부채감소를 위한 신주 발행 및 자산 매각 등을 실시하고 있습니다.
연결회사는 자본조달비율에 기초하여 자본을 관리하고 있습니다. 자본조달비율은 순부채를 자본총계로 나누어 산출하고 있습니다. 순부채는 총차입금에서 현금및현금성자산을 차감한 금액입니다.
당분기말과 전기말의 자본조달비율은 다음과 같습니다.
| (단위: 천원) |
| 구분 | 당분기말 | 전기말 |
|---|---|---|
| 총차입금(전환사채 포함) | 13,128,813 | 7,731,420 |
| 차감: 현금및현금성자산 | (5,044,509) | (4,710,566) |
| 순부채 | 8,084,304 | 3,020,854 |
| 자본총계 | 39,677,621 | 43,606,369 |
| 자본조달비율 | 20.37% | 6.93% |
나. 파생상품계약 체결 현황
(1) 당분기말 현재 파생상품의 내역은 다음과 같습니다.
| (단위: 천원) |
| 구분 | 당분기말 | 전기말 | |
|---|---|---|---|
| 유동파생상품부채 | 투자전환사채 관련 콜옵션 매도(*1) | - | - |
| 비유동파생상품부채 | 관계기업투자 관련 콜옵션 매도(*2) | 275,638 | 661,107 |
(*1) 연결회사가 당기 중 취득한 투자전환사채와 관련하여 투자전환사채의 일부를 발행회사 또는 발행회사가 지정한 제3자가 매수할 수 있도록 한 매도청구권 금액입니다. 당분기말 현재 연결회사가 보유한 투자전환사채의 주요 발행내역은 다음과 같습니다.
| 구분 | 내역 | |
|---|---|---|
| 사채의 종류 | 제6회 무기명식 이권부 무보증 사모 전환사채 | 제7회 무기명식 이권부 무보증 사모 전환사채 |
| 발행회사 | ㈜대산에프앤비(구,㈜디에스이엔) | ㈜대산에프앤비(구,㈜디에스이엔) |
| 액면금액 | 6,000,000천원 | 2,000,000천원 |
| 발행금액 | 각 사채의 권면금액의 100% | 각 사채의 권면금액의 100% |
| 전환사채 발행일 | 2023년 02월 09일 | 2023년 07월 21일 |
| 전환사채 만기일 | 2028년 02월 09일 | 2028년 07월 21일 |
| 이자 | -표면이자율 발행일 익일부터 사채만기 일까지 연 이퍼센트(2.0%) -만기보장수익률 발행일로부터 상환기일 직전일까지 권면금액의 연 복리(5.0%) 적용 |
-표면이자율 발행일 익일부터 사채만기 일까지 연 이퍼센트(3.0%) -만기보장수익률 발행일로부터 상환기일 직전일까지 권면금액의 연 복리(5.0%) 적용 |
| 조기상환청구권 (Put Option) |
발행일로부터 1년이 경과되는 2022년 3월 29일 및 그 이후 매 3개월에 해당되는 날에 전환권을 행사하지 않은 본 사채의 전자등록금액에 조기상환율은 곱한 금액의 전부 대하여 조기상환청구가 가능하다. 단, 조기 상환 시 원단위 미만은 절사하며, 조기상환일 이후의 이자는 계산하지 아니한다. | 발행일로부터 1년이 경과되는 2022년 5월 31일 및 그 이후 매 3개월에 해당되는 날에 전환권을 행사하지 않은 본 사채의 전자등록금액에 조기상환율은 곱한 금액의 전부 대하여 조기상환청구가 가능하다. 단, 조기 상환 시 원단위 미만은 절사하며, 조기상환일 이후의 이자는 계산하지 아니한다. |
| 매도청구권 (Call Option) |
발행회사는 본 계약의 체결로써 각 인수인과 사이에 각 인수한 본 사채 원금 기준 70%를 초과하지 않는 범위 이내의 사채(이하 “매매목적물”이라고 한다.)를 매수하고, 인수인은 매매목적물을 매도할 것을 예약한다. 발행회사의 중도상환청구권 행사기간, 중도상환청구권 행사에 따른 매매완결일, 매수대금(단, 중도상환청구권 취득대가와 매매완결일까지 발생하여 미지급된 표면이자는 포함하지 아니함)은 아래와 같으며, 발행회사는 각 중도상환청구권 행사기간 내에 중도상환청구권 행사의 상대방인 인수인 또는 해당 사채권자에게 중도상환청구권 행사금액을 특정하여 서면통지의 방법으로 중도상환청구권을 행사하여야 한다. 다만, 위 중도상환청구권 행사 당시에 해당 인수인이 매매목적물의 전부나 일부를 양도한 경우에는 인수인은 위 행사사실을 해당 사채권자에게 즉시 통지하여야 한다. |
발행회사는 본 계약의 체결로써 각 인수인과 사이에 각 인수한 본 사채 원금 기준 70%를 초과하지 않는 범위 이내의 사채(이하 “매매목적물”이라고 한다.)를 매수하고, 인수인은 매매목적물을 매도할 것을 예약한다. 발행회사의 중도상환청구권 행사기간, 중도상환청구권 행사에 따른 매매완결일, 매수대금(단, 중도상환청구권 취득대가와 매매완결일까지 발생하여 미지급된 표면이자는 포함하지 아니함)은 아래와 같으며, 발행회사는 각 중도상환청구권 행사기간 내에 중도상환청구권 행사의 상대방인 인수인 또는 해당 사채권자에게 중도상환청구권 행사금액을 특정하여 서면통지의 방법으로 중도상환청구권을 행사하여야 한다. 다만, 위 중도상환청구권 행사 당시에 해당 인수인이 매매목적물의 전부나 일부를 양도한 경우에는 인수인은 위 행사사실을 해당 사채권자에게 즉시 통지하여야 한다. |
| 전환비율 | 사채권면금액의 100% | 사채권면금액의 100% |
| 전환가액 | 420원 | 344원 |
| 전환청구기한 | 사채 발행일로부터 1년 경과한 날로부터 만기일 1개월전까지 | 사채 발행일로부터 1년 경과한 날로부터 만기일 1개월전까지 |
| 전환가액 조정 | (1) 전환청구 이전에 시가를 하회하는 발행가액으로 유상증자 등을 하는 경우 (2) 합병, 자본의 감소, 주식분할 및 병합, 주식 액면 변경 등에 의해 전환가액 조정이 필요한 경우 (3) 감자, 주식병합 등 주식가치 상승사유가 발행하는 경우 (4) 사채 발행일로부터 매 3개월이 경과한 날을 전환가액 조정일로 하고, 각 전환가액 조정일 전일을 기산일로 하여 그 기산일로부터 소급한 1개월 가중산술평균주가, 1주일 가중산술평균주가, 최근일 가중산술평균주가를 산술평균한 가격과 최근일 가중산술평균주가 중 높은 가격이 직전 전환가액보다 낮을 경우 (발행당시 전환가격의 70% 및 주식의 액면가를 하회하지 못함) (5) 하향조정 후 주식가치 상승사유가 발생하는 경우 발행 당시 전환가액을 한도로 상향조정함 |
(1) 전환청구 이전에 시가를 하회하는 발행가액으로 유상증자 등을 하는 경우 (2) 합병, 자본의 감소, 주식분할 및 병합, 주식 액면 변경 등에 의해 전환가액 조정이 필요한 경우 (3) 감자, 주식병합 등 주식가치 상승사유가 발행하는 경우 (4) 사채 발행일로부터 매 3개월이 경과한 날을 전환가액 조정일로 하고, 각 전환가액 조정일 전일을 기산일로 하여 그 기산일로부터 소급한 1개월 가중산술평균주가, 1주일 가중산술평균주가, 최근일 가중산술평균주가를 산술평균한 가격과 최근일 가중산술평균주가 중 높은 가격이 직전 전환가액보다 낮을 경우 (발행당시 전환가격의 70% 및 주식의 액면가를 하회하지 못함) (5) 하향조정 후 주식가치 상승사유가 발생하는 경우 발행 당시 전환가액을 한도로 상향조정함 |
한편, 대산에프앤비의 2023년도 검토보고서의 의견이 "적정"이 아님에 따라 발행회사의기한이익상실사유가 발생하여 제6회 및 제7회 전환사채에 포함된 매도청구권이소멸하였습니다. 발행회사는 제6회 전환사채에 대해 2023년 12월 29일, 제7회 전환사채에 대해 2024년 1월 8일 계약변경을 통해 기한이익상실에 대한 검토보고서의 의견관련 조항을 삭제하였으나, 기한이익상실사유의 발생 당시 매도청구권은 이미 소멸한 것으로 발행회사와 협의함에 따라 전기말 매도청구권 관련 파생상품부채를 인식하지 않았습니다(주석 35참조).
(*2) 연결회사는 당분기 중 취득한 관계기업투자주식 전량에 대하여 특약사항에 의해 콜옵션 계약을 체결하였습니다. 콜옵션 계약의 주요 내용은 다음과 같습니다.
| 구분 | 주요내용 |
|---|---|
| 주식매도청구권 | 콜옵션 보유자는 회사에게 본 유상증자를 통해 획득하는 보통주식 전량에 대해 주금납입일로부터 3년이 경과하는 날부터 3년 3개월이 되는 날 사이에 서면 통지로써 우선매수금액으로 보통주식을 매도할 것을 청구할 수 있음 |
| 우선매수금액 | 일금 일백억원 |
(2) 당분기 및 전분기 중 파생상품부채의 변동내역은 다음과 같습니다.
<당분기>
| (단위: 천원) |
| 구분 | 기초 | 증가 | 감소 | 평가 | 기말 |
|---|---|---|---|---|---|
| 투자전환사채 콜옵션 매도 | - | - | - | - | - |
| 관계기업투자 콜옵션 매도 | 661,107 | - | - | (385,470) | 275,637 |
<전분기>
| (단위: 천원) |
| 구분 | 기초 | 증가 | 감소 | 평가 | 기말 |
|---|---|---|---|---|---|
| 투자전환사채 콜옵션 매도 | 2,106,223 | - | - | (272,972) | 1,833,251 |
| 관계기업투자 콜옵션 매도 | 390,069 | - | - | (202,714) | 187,355 |
다. 리스크 관리에 관한 사항
해당사항 없습니다.
6. 주요계약 및 연구개발활동
가. 주요계약
본 보고서 기준일 현재 회사의 일상적인 영업활동 이외에 회사의 재무상태에 영향을 미치는 비경상적인 중요계약은 존재하지 않습니다.
나. 연구개발활동
![]() |
|
기술연구소 조직도 |
(1) 연구개발 담당조직
| 기준일: 2024.03.31 | (단위 : 명) |
| 구 분 | 기초 | 증가 | 감소 | 당기말 |
|---|---|---|---|---|
| 인 원 | 7 | - | - | 7 |
(2) 연구개발비용
| (단위 : 천원) |
| 구 분 | 제19기 1분기 | 제18기 | 제17기 |
| 개발비(자산) | 140,896 | 405,867 | 128,466 |
| 경상연구개발비 계(*) | 520,721 | 1,904,303 | 4,387,117 |
| (정부보조금) | (193,568) | (1,187,148) | (2,749,546) |
| 경상연구개발비용 | 468,049 | 1,123,022 | 1,766,037 |
| (연구개발비 / 매출액 비율 [연구개발비용계÷당기매출액×100]) |
10.10% | 3.90% | 6.23% |
(*) 정부보조금 차감전 연구개발비용 지출총액
- 주요 개발실적은 다음과 같습니다.
| 구 분 | 내 용 | |
| 1 |
소관부처 및 기관 |
국토연구원 |
|
사업명 |
- | |
|
과제명 |
다매체 무선통신 통합관리 및 네트워킹 인터페이스 기술 | |
|
개발목표 |
단일한 단말기를 기반으로 표준화된 기반, 즉 표준플랫폼을 제공하여 단순하게 필요한 통신모듈만을 장착함으로써 효율적인 서비스가 가능토록 하기 위한 단말기 Prototype을 개발 |
|
|
최종결과물 |
- 신규 서비스 도입 시 기존 ITS 통신 인프라 활용 - ITS 무선통신기술의 보완적 연계 및 활용 - ITS 무선통신기술의 발전적 진화방안을 제시 |
|
| 2 |
소관부처 및 기관 |
과학기술정보통신부 / 한국인터넷진흥원 |
|
사업명 |
2021년 블록체인 공공선도 시범사업 |
|
|
과제명 |
블록체인 기반 위험 구조물 안전진단 플랫폼 |
|
|
개발목표 |
블록체인 기반 위험 구조물 안전진단 모니터링 구축 |
|
|
최종결과물 |
- 사물 DID(탈 중앙화된 분산신원증명)가 부여된 IoT 센서 개발 - 블록체인 기반 위험 구조물 안전진단 플랫폼 구축 |
|
| 3 |
소관부처 및 기관 |
과학기술정보통신부 / 한국지능정보사회진흥원 |
|
사업명 |
인공지능 학습용 데이터 구축(2차) 사업 |
|
|
과제명 |
환경오염 AI 데이터 구축 |
|
|
개발목표 |
환경오염, 산업폐기물, 생활폐기물 등 AI 학습데이터를 활용한 인공지능 시범서비스 모형 개발 |
|
|
최종결과물 |
- 산업폐기물(원자력, 건축 자재 등 10가지)에 대한 카테고리별 이미지 데이터 2만장 이상, 총 20만장 이상의 AI 학습용 데이터 구축 |
|
| 4 |
소관부처 및 기관 |
경기도 / 경기도경제과학진흥원 |
|
사업명 |
2019년 경기도기술개발사업 |
|
|
과제명 |
IoT기반 대기 모니터링 및 분석을 통한 이동형 정화서비스 |
|
|
개발목표 |
악취민원 및 미세먼지 실시간 현황 파악을 통해 악취원점 및 확산모니터링시스템 구축 |
|
|
최종결과물 |
- 이동식 수집기 설치 및 모니터링 앱 개발 - 악취확산 모니터링 웹 개발 |
|
| 5 |
소관부처 및 기관 |
과학기술정보통신부 / 한국인터넷진흥원 |
|
사업명 |
2020년 블록체인 공공선도 시범사업 |
|
|
과제명 |
블록체인 기반 복지급여 중복수급 관리 플랫폼 구축 시범사업 |
|
|
개발목표 |
노드 확장이 유연한 컨소시엄 블록체인 네트워크 구성, ID/인증 기반 복지 분야 대상 서비스 확대 |
|
|
최종결과물 |
- 모바일 신분증 서비스 개발 - 지문 인식형 스마트 카드 개발 |
|
| 6 |
소관부처 및 기관 |
중소벤처기업부 / 한국산업기술진흥원 |
|
사업명 |
2020년 규제자유특구사업 제주 |
|
|
과제명 |
활용성 증대를 위한 충전 인프라 공유 |
|
|
개발목표 |
공유 경제 기반 전기차 충전 서비스 인프라 구축을 위한 자기증명정보 관리 시스템 개발 |
|
|
최종결과물 |
- 분산원장 응용시스템 개발 |
|
| 7 |
소관부처 및 기관 |
과학기술정보통신부 / 정보통신기획평가원 |
|
사업명 |
블록체인융합기술개발사업 |
|
|
과제명 |
5G 초저지연 서비스를 위한 무선 단말용 블록체인 기술개발 |
|
|
개발목표 |
DID 기반 단말 식별/인증 기술 개발 |
|
|
최종결과물 |
- DID 지원 사용자 지갑 개발 |
|
| 8 |
소관부처 및 기관 |
과학기술정보통신부 / 한국지능정보사회진흥원 |
|
사업명 |
2021년 데이터 플래그십 사업 |
|
|
과제명 |
AI기반 도˙예선(선박 운영 자동분석) 정보체계 분석 운영 시스템 |
|
|
개발목표 |
- 여수·광양항을 대상으로 항만 주요 운영 데이터를 활용하여 데이터의 불균형 및 운영의 비효율화 해결 |
|
|
최종결과물 |
선박 위치정보, 선박 운영정보의 패턴분석을 통한 도·예선 운영 시스템 개발 |
|
7. 기타 참고사항
(1) 주요사업부문의 시장여건 및 영업개황: 공사용역사업부문
가. 사업 및 산업의 내용
스마트시티 플랫폼 사업은 지능형교통시스템, 첨단교통신호제어시스템, 자동단속시스템, 도로교통관리시스템, 운전자정보시스템, 최적경로안내시스템, 여행서비스정보시스템, 대중교통정보제공 및 대중교통관리시스템, 전자경비시스템, 공용체크인시스템, 안전보안시스템, 해상교통관제시스템, 항공관제시스템 등이 포함되며 이 모두를 융합하여 진행하는 스마트시티 구축 사업이며 교통, 항공, CCTV, 선박 등의 사업분야를 4차산업 핵심 기술인 블록체인, 인공지능, 빅데이터등 첨단기술과 융합하여 스마트시티 플랫폼 통합 서비스를 제공합니다.
최근 대한민국 정부는 한국판 '뉴딜정책'을 시행, SOC 사업에 정책적 투자가 진행되고 있어 회사는 기존 SOC 사업 경험과 회사의 신규 사업부문인 4차 산업관련 기술 도메인(AI,BigData,Blockchain,IoT,전기차 충전 등)을 적극적으로 활용하고 사업 참여를 진행하고 있습니다.
4차산업 기술요소 기반 ICT 사업분야는 현재까지 인적, 물적 투자를 진행하여, 사업부와 연구소를 신설한 후 우수한 인재 영입을 통해 민간부분 및 관급부분 모두에서 소기의 성과를 달성하고 있습니다.
빅데이터 기반 의사결정 시스템, IoT 미세먼지 대응 시스템, AI기반 지하수 실시간 감시시스템, 드론 관리 과학화 , 코로나19 역학조사 지원시스템, 5G 기반 대용량 IoT기술개발, 복지급여 중복수급 방지시스템, 전기차 충전 사업, 블록체인 기반 우정서비스 통합고객관리체계 구축 등 4차산업 혁명 핵심 ICT 기반 사업들에 대한 시장 진입에 성공하였고, 해당 사업 진행 경험은 향후 많은 예산 배정이 예정된 해당 사업 분야에서 회사의 경쟁력이 될 수 있을 것으로 보고 있습니다.
한국판 '뉴딜정책'을 통해 회사의 주요 사업들과 관련된 디지털SOC, 그린뉴딜 시장이 크게 증가할 것으로 보이는 만큼 이미 관련 실적과 핵심 역량을 보유한 회사는 실적창출에 유리할 것으로 예상됩니다.
향후 회사의 기존 사업에 풍부한 경험 및 실적과 신규 사업을 진행하면 추가적으로 확보한 ICT 기술도메인(AI,BigData,Blockchain,IoT, 전기차 충전 등)은 정부가 추진하고 있는 디지털 및 그린 뉴딜 정책에 이점으로 작용할 것으로 회사는 판단하고 있습니다.
나. 영업개황
ITS통합솔루션 및 시스템유지보수 전문기업으로서 회사 설립 이래 기술력을 바탕으로 ITS통합솔루션 및 시스템유지보수 사업에 입지를 구축하여 왔습니다. 최근 대한민국 정부는 한국판 '뉴딜정책'을 시행, 공사용역사업에 정책적 투자가 진행되고 있어 회사는 기존 사업 경험과 회사의 4차 산업관련 기술 도메인(AI,BigData,Blockchain,IoT,전기차 충전 등)을 적극적으로 활용하고 사업에 참여하며 기술 기반 공사용역사업 비중 확대를 통한 원가 개선을 도모하고 있습니다.
4차산업 기술요소 기반 ICT 사업분야는 현재까지 인적, 물적 투자를 진행하여, 관련 사업부와 연구소를 신설한 후 우수한 인재 영입을 통해 민간 및 관급부분 모두에서 소기의 성과를 달성하고 있습니다.
빅데이터 기반 의사결정 시스템, IoT 미세먼지 대응 시스템, AI기반 지하수 실시간 감시시스템, 드론 관리 과학화 , 코로나19 역학조사 지원시스템, 5G 기반 대용량 IoT기술개발, 복지급여 중복수급 방지시스템, 전기차 충전 사업, 블록체인 기반 우정서비스 통합고객관리체계 구축 등 4차산업 혁명 핵심 ICT 기반 사업들에 대한 시장 진입에 성공하였고, 해당 사업 진행 경험은 향후 많은 예산 배정이 예정된 해당 사업 분야에서 회사의 경쟁력이 될 수 있을 것으로 보고 있습니다.
또한, 스마트시티 챌린지, 스마트타운 조성 사업 등 융복합 단위 사업 참여를 통해 연계사업 진행, 초기 시장 선점 등 지속적 매출 증진을 위한 기반을 구축하고 있습니다.
회사는 KOICA와의 파트너쉽을 통해 수년간 수행한 온두라스, 엘살바도르 등 중남미SOC 사업을 성공적으로 준공하였고, KOICA와 해외 사업을 지속적으로 추진, 현재 파라과이이순시온 도시 교통 혼잡 완화를 위한 대중교통 개선사업, 인도네시아 자카르타 광역권 지능형교통체계(ITS) 사업, 베트남 꽝남성 땀끼시 스마트시티 구축 지원사업 기자재 공급업체 선정 사업을 진행하고 있습니다.
다. 산업의 특성
■ 매출처 (사업주체)의 특성 - 공공인프라의 성격
현재 국내의 ITS, 스마트시티 산업, 통합관제센터 구축 사업은 정부 및 지방자치단체중심의 사업과 민간 중심의 사업의 2대 부문으로 분류되고 있기는 하나, 사회간접자본(SOC : Social Overhead Capital)의 측면이 크기 때문에 공공 인프라적인 성격이 강하고 공공기관이 주도하는 사업 분야가 절대 다수입니다.
대부분의 매출처는 국가 및 지방자치단체들로 구성됩니다. 각 사업주체인 공공기관들은 사업계획을 수립하고 조달청을 통해 조달 공고를 내며, 각 사업자들은 입찰참여및 평가에 따라 수주하여 사업을 진행하게 됩니다.
국가 기간산업이라는 특성과 매출처가 지방자치단체 및 정부 조직이라는 특성은 회사가 영위하는 ITS, 스마트시티 산업과 영상통합사업부문의 큰 특징이며, 산업 내에서 안정적인 매출 및 영업을 영위하게끔 하는 요인입니다. 반면에, 경제적 불황으로 인한 정부 및 지방자치단체 예산 감소 시 대처가 힘들 수 있어, 회사는 민간부분 진출을 위한 사업 다각화 노력을 진행하였고 민간부분에서 블록체인 기반 자산 거래플랫폼 사업을 수주하였습니다.
■ 입찰의 특성 - 입찰 자격
상기의 공공 인프라적인 특성으로 인해, 규정 및 법령에 따른 입찰 자격 요건이 존재하며 이를 충족시켜야만 입찰에 참여 및 사업을 수주할 수 있습니다.
회사는 정보통신공사업과 소프트웨어사업자의 자격을 동시에 지니고 있으며, 중소기업으로 지정되어 있어 모든 종류의 사업에 참여 가능합니다.
라. 산업의 성장성
회사는 ITS 구축 전문기업으로서 회사 설립 이래 기술력을 바탕으로 ITS 분야 등 SOC 사업에 대한 입지를 구축하여 왔고 최근에는 ICT 기술 도메인(AI,BigData,Blockchain,IoT,전기차 충전 등) 확보로 최근 대한민국 정부는 뉴딜정책의 일환으로 사회간접자본(SOC) 사업에 대한 확대를 추진하면, 회사의 전문 사업분야에 대규모 정부 자금이 투입되고 있는 만큼 그 어느때보다 산업의 성장성은 높은 상황입니다.
마. 경기변동의 특성
경기변동 특성은 공사용역사업의 특성상 공공기관 사업 의존도가 높기 때문에 예산의 설정 및 집행계획이 수립되는 상반기보다는 예산집행이 실제로 이루어지기 시작하는 하반기부터 연말까지 사업수주의 집중도가 높은 편입니다.
바. 시장의 안정성
공사용역사업 대부분의 발주처는 조달청, 국토교통부, 각 지방자치단체, 해양수산부 등의 공공기관입니다. 이러한 공공기관 매출처는 대외적으로 사업 기간 및 사업 예산을 공표하며 안정적인 자금력을 바탕으로 수주업체에게 대금을 지급하기 때문에, 공공용역 사업은 일반 공사업, 일반 건설업과 비교하여 사업의 연기 및 취소, 대금회수 지연으로 인한 영업 및 실적의 악영향 가능성이 매우 낮습니다.
아. 경쟁상황
공사용역사업은 입찰 관련법에 따라 입찰자격이 제한되며, 높은 수준의 사업참여 실적 및주요공정에 대한 참여 실적을 가진 업체에 대해 가점점수를 부여함으로써 신규 진입자에 대한 장벽이 매우 높은 편입니다.
하지만, 제한된 업체끼리의 경쟁은 피할 수 없기 때문에 공개입찰 방식에 의한 입찰에 따른 저가수주로 인한 수익성 악화 문제가 발생됩니다.
자. 시장에서 경쟁력을 좌우하는 요인 및 회사의 경쟁상의 강점과 단점
공사용역사업은 단일적인 부분이 아닌 각 단위별 공정을 이해하고 통합해야 하는 기술, 즉 SI(System Integration)와 복합 다공정의 기술이 절대적으로 필요합니다. 이러한 복잡한 구조로 인하여 사업의 진입장벽이 매우높고, 사업의 특성을 이해하지 못하면 프로젝트를 성공적으로 수행할 수 없는 기술 집약형 산업입니다.
회사는 1996년 경봉기술(주)에서부터 공공용역사업을 영위하고 있었으며, 지금까지 관련 전문인력을 통해 국내 해당산업에서 독자적인 위치를 구축해 왔습니다. 회사의 관련 사업 부문은 소프트웨어 개발 및 정보통합시스템 구축, 제조, 설치공사의 3개 부문을 모두 영위하고 있으며, 이를 통해 개발부터 현장까지 일괄 구축이 가능할 수 있는 종합적인 Project Managing 측면에서 경쟁력을 보유하고 있습니다.
이러한 다수의 관급사업 진행 경험에 더해 신규 사업분야인 ICT 기술도메인(AI,BigData,Blockchain,IoT,전기차 충전 등) 확보는 추후 회사의 사업 기회에 많은 이점을 제공해 줄 것으로 회사는 예측하고 있습니다.
(2) 지적재산권관련
회사는 특허권 50건, 디자인등록 10건을 보유하고 있습니다.
| No. | 구분 | 국내/외 | 제목 | 권리자 | 등록일 | 만료일 |
| 1 | 특허 | 국내 | 노이즈 상쇄 기능을 갖는 마이크 유닛 | ㈜비에프랩스 | 2002-05-02 | 2022-05-02 |
| 2 | 특허 | 국내 | 의미적 연결구조를 이용한 통합 콘텐츠 데이터의 저장 및 재생 방법 | ㈜비에프랩스 | 2005-07-27 | 2022-05-27 |
| 3 | 특허 | 국내 | 얼굴 인증 방법 | ㈜비에프랩스 | 2006-05-01 | 2024-09-23 |
| 4 | 특허 | 국내 | 얼굴 검출 및 인증 장치 및 그 방법 | ㈜비에프랩스 | 2007-03-26 | 2024-11-23 |
| 5 | 특허 | 국내 | 실시간 교통사고 감지 신호등 | ㈜비에프랩스 | 2008-04-28 | 2027-10-31 |
| 6 | 특허 | 국내 | 다시점 비디오 코덱에서의 영상예측 방법 및 이를 위한프로그램을 기록한 컴퓨터로 판독 가능한 기록매체 | ㈜비에프랩스 | 2010-06-29 | 2028-01-10 |
| 7 | 특허 | 국내 | 영상 부호화 장치, 영상 부호화 방법, 영상 복호화 장치, 영상 복호화 방법 및 컴퓨터 판독가능한 기록매체 | ㈜비에프랩스 | 2010-04-29 | 2028-05-27 |
| 8 | 특허 | 국내 | 버스정보시스템의 버스 도착 시간 표출 장치 및 방법 | ㈜비에프랩스 | 2010-02-01 | 2029-04-06 |
| 9 | 특허 | 국내 | 버스정보시스템의 통합 버스탑재 단말장치 | ㈜비에프랩스 | 2010-02-22 | 2029-05-19 |
| 10 | 특허 | 국내 | 교통정보를 활용한 행동계획관리 시스템 및 방법 | ㈜비에프랩스 | 2011-07-27 | 2029-06-05 |
| 11 | 특허 | 국내 | 횡단보도 안전시스템 | ㈜비에프랩스 | 2010-02-22 | 2029-07-20 |
| 12 | 특허 | 국내 | 동기식 측위를 이용한 영역검지방식의 교통정보 수집 방법 및 시스템 | ㈜비에프랩스 | 2011-10-31 | 2029-09-02 |
| 13 | 특허 | 국내 | 엘이디전광판용기판모듈 및 엘이디 모듈 | ㈜비에프랩스 | 2011-08-30 | 2029-10-01 |
| 14 | 특허 | 국내 | H . 264 S V C 를 위한 효율적인 부호화 방법 | ㈜비에프랩스 | 2011-06-02 | 2030-01-13 |
| 15 | 특허 | 국내 | 방수구조를 구비한 엘이디 전광판용 엘이디모듈 | ㈜비에프랩스 | 2010-09-10 | 2030-04-20 |
| 16 | 특허 | 국내 | 와이퍼 작동을 이용한 실시간 기상정보 제공방법 및 시스템 | ㈜비에프랩스 | 2012-03-20 | 2030-07-02 |
| 17 | 특허 | 국내 | CCTV를 이용한 안전감시 시스템 및 이를 이용한 안전감시 서비스 제공방법 | ㈜비에프랩스 | 2012-11-02 | 2030-10-14 |
| 18 | 특허 | 국내 | 스트레오 카메라를 이용한 법규 위반 차량 단속 시스템 및 방법 | ㈜비에프랩스 | 2013-01-22 | 2031-02-24 |
| 19 | 특허 | 국내 | 현장 통제 기능이 향상된 통합 관제 시스템 및 방법 | ㈜비에프랩스 | 2013-12-19 | 2032-07-20 |
| 20 | 특허 | 국내 | 전광판 | ㈜비에프랩스 | 2013-06-05 | 2033-04-05 |
| 21 | 특허 | 국내 | 씨씨티브이 | ㈜비에프랩스 | 2013-09-03 | 2033-04-05 |
| 22 | 특허 | 국내 | 매시업 기능을 황용한 CCTV블라인드 스폭 분석 및 설치 위치 결정 방법 | ㈜비에프랩스 | 2014-05-12 | 2033-07-03 |
| 23 | 특허 | 국내 | 방수성능과 충격 흡수성이 개선된 전광판 | ㈜비에프랩스 | 2014-06-26 | 2034-03-14 |
| 24 | 특허 | 국내 | 방수성능과 충격 흡수성이 개선된 씨씨티브이 | ㈜비에프랩스 | 2014-09-01 | 2034-03-14 |
| 25 | 특허 | 국내 | 마이크부를 포함하는 씨씨티브이 카메라시스템 | ㈜비에프랩스 | 2015-12-16 | 2034-11-24 |
| 26 | 특허 | 국내 | 시계 연동 씨씨티브이 카메라 시스템 | ㈜비에프랩스 | 2015-12-16 | 2034-11-24 |
| 27 | 특허 | 국내 | 스마트폰 연동 씨씨티브이 카메라 시스템 | ㈜비에프랩스 | 2016-08-17 | 2034-11-24 |
| 28 | 특허 | 국내 | 자동차의 온실가스 배출량 계산시스템 | ㈜비에프랩스 | 2016-08-17 | 2034-11-24 |
| 29 | 특허 | 국내 | 스마트폰의 와이파이 신호를 이용한 주차관리 시스템 | ㈜비에프랩스 | 2017-06-01 | 2035-02-26 |
| 30 | 특허 | 국내 | 고속도로 휴게소 상태 안내 시스템 | ㈜비에프랩스 | 2015-02-26 | 2035-02-26 |
| 31 | 특허 | 국내 | 역방향 주행 차량감지 경보시스템 | ㈜비에프랩스 | 2017-07-14 | 2035-04-29 |
| 32 | 특허 | 국내 | 휴대용 디스크 기록 및 재생장치 | ㈜비에프랩스 | 2005-07-26 | 2035-04-29 |
| 33 | 특허 | 국내 | 사용 및 설치 편의성이 개선된 씨씨티브이 시스템 | ㈜비에프랩스 | 2018-03-28 | 2037-02-21 |
| 34 | 특허 | 국내 | 순찰 감시기능이 개선된 씨씨티브이 시스템 | ㈜비에프랩스 | 2018-07-06 | 2037-04-03 |
| 35 | 특허 | 국내 | 방수 특성과 사용성이 개선된 씨씨티브이 카메라 시스템 | ㈜비에프랩스 | 2018-04-23 | 2037-05-19 |
| 36 | 특허 | 국내 | 방수성능과 감시 기능이 개선된 씨씨티브이 카메라 시스템 | ㈜비에프랩스 | 2018-04-23 | 2037-05-19 |
| 37 | 특허 | 국내 | 방수 특성과 사용성이 개선된 씨씨티브이 카메라 시스템 | ㈜비에프랩스 | 2018-10-01 | 2037-07-10 |
| 38 | 특허 | 국내 | 방수 성능과 감시 기능이 개선된 씨씨티브이 카메라 시스템 | ㈜비에프랩스 | 2018-10-01 | 2037-07-10 |
| 39 | 특허 | 국내 | 기상장과 인공신경망을 이용한 복합 악취 예측 시스템 | ㈜비에프랩스 | 2021-01-04 | 2040-09-25 |
| 40 | 특허 | 국내 | 복수 개의 블록체인을 통합하여 하나의 미들 블록으로 API 서비스를 제공하는 방법과 장치 및 이를 이용한 신원 증명 방법 | ㈜비에프랩스 | 2021-01-04 | 2041-05-10 |
| 41 | 특허 | 국내 | 복수 개의 에지 노드를 제어하는 코어 노드에서의 콘텐츠 전송 방법 및 장치 | ㈜비에프랩스 | 2021-09-14 | 2040-08-24 |
| 42 | 특허 | 국내 | 온라인 상의 대화를 블록체인에 저장하여 당사자간의 분쟁을 해결하기 위한 법률 계약 서비스 제공 시스템 및 그 방법 | ㈜비에프랩스 | 2021-10-14 | 2041-02-23 |
| 43 | 특허 | 국내 | 사용자의 예상 하차 지점을 고려한 코어 노드에서의 콘텐츠 전송 방법 및 장치 | ㈜비에프랩스 | 2021-11-16 | 2040-08-24 |
| 44 | 특허 | 국내 | 사용자의 선호 콘텐츠를 기초로 복수 개의 에지 노드를 제어하는 코어 노드에서의 콘텐츠 전송 장치 | ㈜비에프랩스 | 2021-11-16 | 2040-08-24 |
| 45 | 특허 | 국내 | 강화학습 모듈을 이용하여 추출된 사용자의 선호 콘텐츠를 복수 개의 에지 노드로 송신하는 콘텐츠 전송 방법 및 장치 | ㈜비에프랩스 | 2021-11-16 | 2040-08-24 |
| 46 | 특허 | 국내 | 복수 개의 블록체인을 통합하여 하나의 미들 블록으로 사용자 인증을 수행하는 사용자 인증 시스템 | ㈜비에프랩스 | 2021-11-16 | 2041-05*10 |
| 47 | 특허 | 국내 | 복수 개의 블록체인 네트워크를 통합 연결한 미들 블록 시스템 | ㈜비에프랩스 | 2021-12-31 | 2041-05-10 |
| 48 | 특허 | 국내 | 지하공동구 특화 레일로봇 기반 위험예측시스템 및 위험예측방법 | ㈜비에프랩스 | 2022-02-24 | 2041-09-16 |
| 49 | 특허 | 국내 | 암호화폐 결제 게이트웨이 및 그 결제방법 | ㈜비에프랩스 | 2022-01-18 | 2041-07-16 |
| 50 | 특허 | 국내 | 블록체인에 기반한 DID 인증서를 이용한 허가형 블록체인 플랫폼 인증 방법 및 시스템 | ㈜비에프랩스 | 2022-04-18 | 2041-09-13 |
| 51 | 특허 | 국내 | 여행 시나리오 게재 및 선정에 따른 가상화폐 결제 기반 여행 영상 콘텐츠 제공 플랫폼 서비스의 제어 방법, 장치 및 시스템 | ㈜비에프랩스 | 2023-09-20 | 2043-03-13 |
| 52 | 디자인 | 국내 | 화상디자인이 표시된 휴대용 전화기 1 | ㈜비에프랩스 | 2011-09-27 | 2026-09-27 |
| 53 | 디자인 | 국내 | 화상디자인이 표시된 휴대용 전화기 2 | ㈜비에프랩스 | 2011-09-27 | 2026-09-27 |
| 54 | 디자인 | 국내 | 화상디자인이 표시된 휴대용 전화기 3 | ㈜비에프랩스 | 2011-09-27 | 2026-09-27 |
| 55 | 디자인 | 국내 | 화상디자인이 표시된 휴대용 전화기 4 | ㈜비에프랩스 | 2011-09-27 | 2026-09-27 |
| 56 | 디자인 | 국내 | 화상디자인이 표시된 차량용 멀티미디어 단말기 | ㈜비에프랩스 | 2011-09-27 | 2026-09-27 |
| 57 | 디자인 | 국내 | 화상디자인이 표시된 버스정보 단말기 1 | ㈜비에프랩스 | 2011-09-30 | 2026-09-30 |
| 58 | 디자인 | 국내 | 화상디자인이 표시된 버스정보 단말기 2 | ㈜비에프랩스 | 2011-09-30 | 2026-09-30 |
| 59 | 디자인 | 국내 | 화상디자인이 표시된 버스정보 단말기 3 | ㈜비에프랩스 | 2011-09-30 | 2026-09-30 |
| 60 | 디자인 | 국내 | 화상디자인이 표시된 버스정보 단말기 4 | ㈜비에프랩스 | 2011-09-30 | 2026-09-30 |
| 61 | 디자인 | 국내 | 화상디자인이 표시된 버스정보 단말기 5 | ㈜비에프랩스 | 2011-09-30 | 2026-09-30 |
III. 재무에 관한 사항
1. 요약재무정보
가. 요약 연결 재무정보(K-IFRS)
| 과 목 | 제19기 | 제18기 | 제17기 |
| (2024년 03월 31일 현재) | (2023년 12월 31일 현재) | (2022년 12월 31일 현재) | |
| Ⅰ. 유동자산 | 17,854,697,582 | 14,894,173,341 | 43,264,653,768 |
| 1. 현금및현금성자산 | 5,044,509,236 | 4,710,565,905 | 2,658,592,255 |
| 2. 매출채권 | 3,918,983,298 | 3,564,797,075 | 2,935,486,448 |
| 3. 계약자산 | 852,022,404 | 634,503,800 | 257,703,246 |
| 4. 당기손익-공정가치금융자산 | - | - | - |
| 5. 기타금융자산 | 4,676,551,945 | 4,404,907,438 | 1,878,176,796 |
| 6. 기타유동자산 | 3,052,043,594 | 1,377,816,168 | 1,057,585,854 |
| 7. 당기법인세자산 | 310,587,105 | 201,582,955 | 58,008,582 |
| 8. 매각예정자산 | - | - | 34,411,853,778 |
| 9. 재고자산 | - | - | 7,246,809 |
| Ⅱ. 비유동자산 | 46,235,434,268 | 45,862,602,559 | 24,228,516,573 |
| 1. 당기손익-공정가치금융자산 | 13,103,731,836 | 11,724,320,871 | 3,357,292,241 |
| 2. 기타금융자산 | 3,421,970,870 | 2,401,589,148 | 1,669,743,678 |
| 3. 기타유동자산 | - | 1,481,000,000 | 308,000,000 |
| 4. 관계기업투자 | 7,488,682,302 | 8,140,950,930 | 2,703,607,897 |
| 5. 유형자산 | 5,163,650,337 | 4,794,060,645 | 4,746,120,550 |
| 6. 무형자산 | 6,986,765,122 | 6,962,278,240 | 2,242,358,719 |
| 7. 투자부동산 | 10,070,633,801 | 10,358,402,725 | 9,196,790,794 |
| 8. 순확정급여자산 | - | - | 4,602,694 |
| 자산총계 | 64,090,131,850 | 60,756,775,900 | 67,493,170,341 |
| Ⅰ. 유동부채 | 22,064,828,222 | 14,583,651,489 | 31,301,364,881 |
| Ⅱ. 비유동부채 | 2,347,682,603 | 2,566,755,738 | 727,470,102 |
| 부채총계 | 24,412,510,825 | 17,150,407,227 | 32,028,834,983 |
| 1. 지배기업의 소유주지분 | 39,677,621,025 | 43,606,368,673 | 35,464,335,358 |
| 2. 보통주자본금 | 4,322,275,500 | 4,155,002,500 | 53,049,263,500 |
| 3. 주식발행초과금 | 60,144,771,863 | 57,824,059,705 | 54,969,500,006 |
| 4. 기타자본항목 | (23,611,502,513) | (23,374,875,731) | (22,446,734,553) |
| 5. 이익잉여금 | (1,177,923,825) | 5,002,182,199 | (50,279,424,455) |
| 6. 매각예정자산과 관련하여 자본으로 직접 인식된 금액 | - | - | 171,730,860 |
| 자본총계 | 39,677,621,025 | 43,606,368,673 | 35,464,335,358 |
| 구 분 | 2024.01.01~2024.03.31 | 2023.01.01~2023.12.31 | 2022.01.01~2022.12.31 |
| 매출액 | 5,157,236,643 | 28,789,792,189 | 28,355,416,058 |
| 영업이익 | (2,888,365,721) | (1,871,491,881) | (6,073,238,028) |
| 연결계속영업손익 | (6,179,555,180) | 81,530,033 | (20,158,780,640) |
| 연결중단영업손익 | - | - | 852,994,583 |
| 연결당기순이익 | (6,179,555,180) | 81,530,033 | (19,305,786,057) |
| ㆍ지배기업 소유주귀속분 | (6,179,555,180) | 81,530,033 | (19,417,505,185) |
| ㆍ비지배지분 귀속분 | - | - | 111,719,128 |
| 연결당기포괄순이익 | (6,416,732,806) | (992,165,012) | (19,397,771,061) |
| ㆍ지배기업 소유주귀속분 | (6,416,732,806) | (992,165,012) | (19,509,490,189) |
| ㆍ비지배지분 귀속분 | - | - | 111,719,128 |
| 계속영업 기본주당순이익(손실) | (726) | 11 | (190) |
| 중단영업 기본주당순이익(손실) | - | - | (17) |
| 연결에 포함된 회사수 | 5 | 5 | 5 |
나. 요약 별도 재무정보(K-IFRS)
| 과 목 | 제19기 | 제18기 | 제17기 |
| (2024년 03월 31일 현재) | (2023년 12월 31일 현재) | (2022년 12월 31일 현재) | |
| Ⅰ. 유동자산 | 16,035,204,557 | 13,708,129,707 | 50,158,862,082 |
| 1. 현금및현금성자산 | 4,905,040,556 | 4,549,356,643 | 2,173,128,187 |
| 2. 매출채권 | 3,727,255,219 | 3,433,135,279 | 2,509,676,679 |
| 3. 계약자산 | 852,022,404 | 634,503,800 | 257,703,246 |
| 4. 기타금융자산 | 4,227,952,578 | 4,419,383,572 | 1,877,316,606 |
| 5. 기타유동자산 | 2,033,703,948 | 491,518,911 | 1,025,397,912 |
| 6. 당기법인세자산 | 289,229,852 | 180,231,502 | 57,896,632 |
| 7. 매각예정자산 | - | - | 42,257,742,820 |
| Ⅱ. 비유동자산 | 45,157,546,082 | 42,440,426,588 | 23,860,951,799 |
| 1. 당기손익-공정가치금융자산 | 13,103,731,836 | 11,724,320,871 | 3,357,292,241 |
| 2. 종속기업투자지분 | 680,575,111 | 680,575,111 | 217,549,433 |
| 3. 관계회사투자지분 | 10,154,760,347 | 10,089,761,347 | 3,000,000,000 |
| 4. 기타금융자산 | 5,421,872,890 | 2,959,691,461 | 1,342,597,678 |
| 5. 유형자산 | 3,297,835,688 | 2,747,866,617 | 4,301,763,240 |
| 6. 무형자산 | 2,428,136,409 | 2,398,808,456 | 2,132,355,719 |
| 7. 투자부동산 | 10,070,633,801 | 10,358,402,725 | 9,196,790,794 |
| 8. 기타유동자산 | - | 1,481,000,000 | 308,000,000 |
| 9 순확정급여자산 | - | - | 4,602,694 |
| 자 산 총 계 | 61,192,750,639 | 56,148,556,295 | 74,019,813,881 |
| Ⅰ. 유동부채 | 16,911,947,420 | 9,654,816,443 | 29,077,324,292 |
| Ⅱ. 비유동부채 | 1,163,780,183 | 1,301,084,518 | 727,470,102 |
| 부 채 총 계 | 18,075,727,603 | 10,955,900,961 | 29,804,794,394 |
| Ⅰ. 보통주자본금 | 4,322,275,500 | 4,155,002,500 | 53,049,263,500 |
| Ⅱ. 주식발행초과금 | 60,144,771,863 | 57,824,059,705 | 54,969,500,006 |
| Ⅲ. 기타자본항목 | (774,833,431) | (774,833,431) | (911,428,059) |
| Ⅳ. 이익잉여금 | (20,575,190,896) | (16,011,573,440) | (62,892,315,960) |
| 자 본 총 계 | 43,117,023,036 | 45,192,655,334 | 44,215,019,487 |
| 종속기업 투자주식의 평가방법 | 원가법 | 원가법 | 원가법 |
| 구 분 | 2024.01.01~2024.03.31 | 2023.01.01~2023.12.31 | 2022.01.01~2022.12.31 |
| 매출액 | 3,059,821,087 | 20,944,107,562 | 18,965,524,343 |
| 영업이익 | (1,879,493,560) | 1,240,274,551 | (5,167,715,494) |
| 당기순이익 | (4,563,066,612) | (8,152,319,628) | (8,749,671,628) |
| 당기총포괄이익 | (4,563,617,456) | (8,156,562,480) | (8,501,712,078) |
| 기본주당순이익 | (536) | (1,066) | (1,237) |
| 희석주당순이익 | (536) | (1,066) | (1,237) |
2. 연결재무제표
2-1. 연결 재무상태표
|
연결 재무상태표 |
|
제 19 기 1분기말 2024.03.31 현재 |
|
제 18 기말 2023.12.31 현재 |
|
(단위 : 원) |
|
제 19 기 1분기말 |
제 18 기말 |
|
|---|---|---|
|
자산 |
||
|
유동자산 |
17,854,697,582 |
14,894,173,341 |
|
현금및현금성자산 |
5,044,509,236 |
4,710,565,905 |
|
기타금융자산 |
4,676,551,945 |
4,404,907,438 |
|
매출채권 |
3,918,983,298 |
3,564,797,075 |
|
계약자산 |
852,022,404 |
634,503,800 |
|
기타유동자산 |
3,052,043,594 |
1,377,816,168 |
|
당기법인세자산 |
310,587,105 |
201,582,955 |
|
비유동자산 |
46,235,434,268 |
45,862,602,559 |
|
기타비유동금융자산 |
3,421,970,870 |
2,401,589,148 |
|
비유동 당기손익-공정가치 측정 금융자산 |
13,103,731,836 |
11,724,320,871 |
|
관계기업에 대한 투자자산 |
7,488,682,302 |
8,140,950,930 |
|
유형자산 |
5,163,650,337 |
4,794,060,645 |
|
투자부동산 |
10,070,633,801 |
10,358,402,725 |
|
무형자산 |
6,986,765,122 |
6,962,278,240 |
|
기타비유동자산 |
1,481,000,000 |
|
|
자산총계 |
64,090,131,850 |
60,756,775,900 |
|
부채 |
||
|
유동부채 |
22,064,828,222 |
14,583,651,489 |
|
매입채무 |
605,154,588 |
408,264,997 |
|
기타금융부채 |
5,027,807,478 |
5,094,018,104 |
|
유동 차입금 |
8,611,288,565 |
1,178,393,610 |
|
전환사채 |
2,969,680,173 |
5,177,856,090 |
|
유동 리스부채 |
590,832,103 |
538,511,277 |
|
계약부채 |
113,442,594 |
225,948,121 |
|
유동충당부채 |
162,517,818 |
156,688,632 |
|
기타 유동부채 |
3,984,104,903 |
1,803,970,658 |
|
비유동부채 |
2,347,682,603 |
2,566,755,738 |
|
기타금융부채 |
564,198,356 |
551,776,077 |
|
파생상품부채 |
275,637,581 |
661,107,376 |
|
비유동 리스부채 |
957,012,123 |
836,659,103 |
|
복구충당부채 |
(135,655,599) |
(135,655,599) |
|
퇴직급여부채 |
97,139,676 |
63,048,949 |
|
이연법인세부채 |
318,039,268 |
318,508,634 |
|
부채총계 |
24,412,510,825 |
17,150,407,227 |
|
자본 |
||
|
지배기업의 소유주에게 귀속되는 자본 |
39,677,621,025 |
43,606,368,673 |
|
자본금 |
4,322,275,500 |
4,155,002,500 |
|
주식발행초과금 |
60,144,771,863 |
57,824,059,705 |
|
기타자본항목 |
(23,611,502,513) |
(23,374,875,731) |
|
이익잉여금(결손금) |
(1,177,923,825) |
5,002,182,199 |
|
자본총계 |
39,677,621,025 |
43,606,368,673 |
|
자본과부채총계 |
64,090,131,850 |
60,756,775,900 |
2-2. 연결 포괄손익계산서
|
연결 포괄손익계산서 |
|
제 19 기 1분기 2024.01.01 부터 2024.03.31 까지 |
|
제 18 기 1분기 2023.01.01 부터 2023.03.31 까지 |
|
(단위 : 원) |
|
제 19 기 1분기 |
제 18 기 1분기 |
|||
|---|---|---|---|---|
|
3개월 |
누적 |
3개월 |
누적 |
|
|
매출액 |
5,157,236,643 |
5,157,236,643 |
5,386,747,048 |
5,386,747,048 |
|
매출원가 |
3,352,261,439 |
3,352,261,439 |
2,445,924,541 |
2,445,924,541 |
|
매출총이익 |
1,804,975,204 |
1,804,975,204 |
2,940,822,507 |
2,940,822,507 |
|
판매비와관리비 |
4,693,340,925 |
4,693,340,925 |
3,193,056,867 |
3,193,056,867 |
|
영업이익(손실) |
(2,888,365,721) |
(2,888,365,721) |
(252,234,360) |
(252,234,360) |
|
기타수익 |
5,772,130 |
5,772,130 |
27,724,128,353 |
27,724,128,353 |
|
기타비용 |
164,032,504 |
164,032,504 |
245,837,647 |
245,837,647 |
|
금융수익 |
665,949,183 |
665,949,183 |
876,926,334 |
876,926,334 |
|
금융원가 |
3,318,706,788 |
3,318,706,788 |
102,809,421 |
102,809,421 |
|
지분법손익 |
(480,640,846) |
(480,640,846) |
(13,771,727) |
(13,771,727) |
|
법인세비용차감전순이익(손실) |
(6,180,024,546) |
(6,180,024,546) |
27,986,401,532 |
27,986,401,532 |
|
법인세비용(수익) |
(469,366) |
(469,366) |
||
|
계속영업이익(손실) |
(6,179,555,180) |
(6,179,555,180) |
27,986,401,532 |
27,986,401,532 |
|
당기순이익(손실) |
(6,179,555,180) |
(6,179,555,180) |
27,986,401,532 |
27,986,401,532 |
|
기타포괄손익 |
(237,177,626) |
(237,177,626) |
(167,970,578) |
(167,970,578) |
|
당기손익으로 재분류되지 않는항목 |
(237,177,626) |
(237,177,626) |
(166,018,655) |
(166,018,655) |
|
세후기타포괄손익, 확정급여제도의 재측정손익 합계 |
(550,844) |
(550,844) |
3,760,282 |
3,760,282 |
|
지분법자본변동 |
(236,626,782) |
(236,626,782) |
(169,778,937) |
(169,778,937) |
|
당기손익으로 재분류될 수 있는 항목(세후기타포괄손익) |
(1,951,923) |
(1,951,923) |
||
|
해외사업환산손익 |
(1,951,923) |
(1,951,923) |
||
|
당기총포괄이익(손실) |
(6,416,732,806) |
(6,416,732,806) |
27,818,430,954 |
27,818,430,954 |
|
당기순이익(손실)의 귀속 |
||||
|
지배기업의 소유주에게 귀속되는 당기순이익(손실) |
(6,179,555,180) |
(6,179,555,180) |
27,986,401,532 |
27,986,401,532 |
|
총 포괄손익의 귀속 |
||||
|
포괄손익, 지배기업의 소유주에게 귀속되는 지분 |
(6,416,732,806) |
(6,416,732,806) |
27,818,430,954 |
27,818,430,954 |
|
주당이익 |
||||
|
기본주당이익(손실) (단위 : 원) |
||||
|
계속영업기본주당이익(손실) (단위 : 원) |
(726) |
(726) |
3,957 |
3,957 |
|
희석주당이익(손실) (단위 : 원) |
||||
|
계속영업희석주당이익(손실) (단위 : 원) |
(726) |
(726) |
3,910 |
3,910 |
2-3. 연결 자본변동표
|
연결 자본변동표 |
|
제 19 기 1분기 2024.01.01 부터 2024.03.31 까지 |
|
제 18 기 1분기 2023.01.01 부터 2023.03.31 까지 |
|
(단위 : 원) |
|
자본 |
||||||||
|---|---|---|---|---|---|---|---|---|
|
지배기업의 소유주에게 귀속되는 지분 |
비지배지분 |
자본 합계 |
||||||
|
자본금 |
주식발행초과금 |
기타자본항목 |
이익잉여금 |
매각예정자산과 관련하여 자본으로 직접 인식된 금액 |
지배기업의 소유주에게 귀속되는 지분 합계 |
|||
|
2023.01.01 (기초자본) |
53,049,263,500 |
54,969,500,006 |
(22,446,734,553) |
(50,279,424,455) |
171,730,860 |
35,464,335,358 |
35,464,335,358 |
|
|
전환사채의 전환 |
||||||||
|
당기순이익(손실) |
27,986,401,532 |
27,986,401,532 |
27,986,401,532 |
|||||
|
보험수리적손익 |
3,760,282 |
3,760,282 |
3,760,282 |
|||||
|
기타 |
(113,401,585) |
113,401,585 |
||||||
|
지분법자본변동 |
169,778,937 |
(171,730,860) |
(1,951,923) |
(1,951,923) |
||||
|
2023.03.31 (기말자본) |
53,049,263,500 |
54,969,500,006 |
(22,560,136,138) |
(22,006,082,119) |
63,452,545,249 |
63,452,545,249 |
||
|
2024.01.01 (기초자본) |
4,155,002,500 |
57,824,059,705 |
(23,374,875,731) |
5,002,182,199 |
43,606,368,673 |
43,606,368,673 |
||
|
전환사채의 전환 |
167,273,000 |
2,320,712,158 |
2,487,985,158 |
2,487,985,158 |
||||
|
당기순이익(손실) |
(6,179,555,180) |
(6,179,555,180) |
(6,179,555,180) |
|||||
|
보험수리적손익 |
(550,844) |
(550,844) |
(550,844) |
|||||
|
기타 |
||||||||
|
지분법자본변동 |
(236,626,782) |
(236,626,782) |
(236,626,782) |
|||||
|
2024.03.31 (기말자본) |
4,322,275,500 |
60,144,771,863 |
(23,611,502,513) |
(1,177,923,825) |
39,677,621,025 |
39,677,621,025 |
||
2-4. 연결 현금흐름표
|
연결 현금흐름표 |
|
제 19 기 1분기 2024.01.01 부터 2024.03.31 까지 |
|
제 18 기 1분기 2023.01.01 부터 2023.03.31 까지 |
|
(단위 : 원) |
|
제 19 기 1분기 |
제 18 기 1분기 |
|
|---|---|---|
|
영업활동현금흐름 |
(2,746,559,399) |
2,921,644,736 |
|
영업에서 창출된 현금흐름 |
(2,730,048,298) |
2,893,898,456 |
|
법인세환급(납부) |
(109,004,150) |
(106,278,250) |
|
이자수취 |
212,991,728 |
239,583,548 |
|
이자지급 |
(120,498,679) |
(105,559,018) |
|
투자활동현금흐름 |
(4,507,790,579) |
17,079,793,443 |
|
기타비유동금융자산의 취득 |
(1,238,900,000) |
(1,044,300,000) |
|
기타비유동금융자산의 처분 |
88,660,000 |
200,390,000 |
|
단기대여금 증가 |
805,430,000 |
(1,100,000,000) |
|
단기대여금및수취채권의 처분 |
38,055,341 |
|
|
임차보증금의 증가 |
(11,081,850) |
|
|
임차보증금의 감소 |
103,874,000 |
3,750,000 |
|
비유동보증금의 증가 |
337,720,000 |
108,250,000 |
|
비유동보증금의 감소 |
208,856,000 |
24,497,000 |
|
비유동대여금의 증가 |
(1,160,000,000) |
|
|
비유동대여금의 감소 |
200,000,000 |
|
|
당기손익-공정가치금융자산의 취득 |
(2,500,000,000) |
(12,000,000,000) |
|
파생상품의 발행 |
100,000,000 |
|
|
관계기업에 대한 투자자산의 취득 |
(64,999,000) |
(7,499,999,930) |
|
관계기업에 대한 투자자산의 처분 |
42,997,720,180 |
|
|
유형자산의 취득 |
(197,190,056) |
(8,834,737) |
|
유형자산의 처분 |
98,181,818 |
|
|
무형자산의 취득 |
(155,896,164) |
(301,254,539) |
|
무형자산의 처분 |
560,241,950 |
|
|
정부보조금의 수취 |
104,939,332 |
98,048,016 |
|
선급금의 증가 |
290,000,000 |
2,408,008,750 |
|
연결범위의 변동 |
(2,634,205,747) |
|
|
재무활동현금흐름 |
7,588,293,309 |
(6,405,017,273) |
|
단기차입금의 증가 |
7,849,101,143 |
296,000,000 |
|
단기차입금의 상환 |
(92,442,735) |
(6,072,505,510) |
|
전환사채의 감소 |
(477,000,000) |
|
|
리스부채의 지급 |
(180,787,378) |
(169,509,431) |
|
정부보조금의 수취 |
17,512,337 |
17,997,668 |
|
정부보조금의 상환 |
(5,090,058) |
|
|
현금및현금성자산의순증가(감소) |
333,943,331 |
13,596,420,906 |
|
기초현금및현금성자산 |
4,710,565,905 |
2,658,592,255 |
|
기말현금및현금성자산 |
5,044,509,236 |
16,255,013,161 |
3. 연결재무제표 주석
| 제 19(당) 기 분기 2024년 01월 01일부터 2024년 03월 31일 까지 |
| 제 18(전) 기 분기 2023년 01월 01일부터 2023년 03월 31일 까지 |
| 주식회사 비에프랩스와 그 종속기업 |
1. 일반 사항
주식회사 비에프랩스(이하 '지배기업')는 2006년 2월 20일에 ITS 통합솔루션 개발 및공급업을 영위하기 위해 주식회사 경봉기술의 도로사업부문을 인적분할하여 설립된 기업으로서 경기도 안양시 만안구 예술공원로 153-32에 본사를 두고 있습니다.
지배기업은 2011년 7월 29일자로 한국거래소 코스닥증권시장에 상장하였습니다.
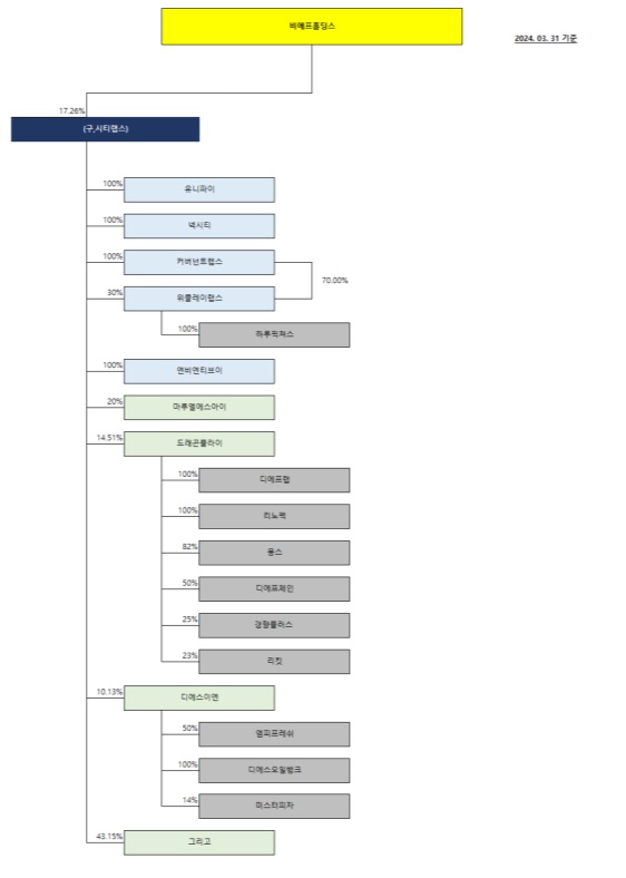
당분기말 현재 회사의 자본금은 4,322백만원이며, 최대주주는 ㈜비에프홀딩스(17.26%)입니다.
지배기업과 그 종속기업(이하 '연결회사')의 사업은 ITS (Intelligent Transportation System) 통합솔루션 및 시스템유지보수 사업과 게임사업, 호스팅 도메인 및 온라인 정보제공 등 서비스 사업, 블록체인을 이용한 정보자료처리, 임대수익등 기타사업으로 구성되어 있습니다.
(1) 당분기말과 전기말 현재 연결대상 종속기업의 현황은 다음과 같습니다.
| 종속기업 | 소재지 | 지배지분율(%) | 결산월 | 업종 | |
|---|---|---|---|---|---|
| 당분기말 | 전기말 | ||||
| ㈜유니파이 | 대한민국 | 100.00% | 100.00% | 12월 | 호스팅도메인 서비스 |
| ㈜넥시티 | 대한민국 | 100.00% | 100.00% | 12월 | 정보통신업 |
| ㈜커버넌트랩스 | 대한민국 | 100.00% | 100.00% | 12월 | 소프트웨어개발 |
| ㈜위플레이랩스 | 대한민국 | 100.00% | 100.00% | 12월 | 온라인모바일게임외 |
| ㈜하루픽처스(*1) | 대한민국 | 100.00% | 100.00% | 12월 | 방송프로그램 제작업 |
| ㈜엔비엔티브이 | 대한민국 | 100.00% | 100.00% | 12월 | 출판, 영상,방송통신, 서비스외 |
(*1) 종속기업인 ㈜위플레이랩스(구, ㈜하루엔터테인먼트)가 100% 지분을 보유하고 있는 손자회사입니다.
(2) 당분기(말)과 전기말 현재 연결대상 종속기업의 요약재무현황은 다음과 같습니다.
<당분기(말)>
| (단위: 천원) |
| 기업명 | 당분기말 | 당분기 | ||||
|---|---|---|---|---|---|---|
| 자산 | 부채 | 자본 | 매출 | 당기순손익 | 당기총포괄손익 | |
| ㈜유니파이 | 1,106,495 | 5,233,195 | (4,126,700) | 1,838,526 | (132,096) | (132,096) |
| ㈜넥시티 | 441,384 | 444,943 | (3,559) | 1,051 | (30,554) | (30,554) |
| ㈜커버넌트랩스 | 3,145,281 | 13,318,895 | (10,173,614) | - | (310,501) | (310,501) |
| ㈜위플레이랩스(*1) | 1,727,778 | 4,862,215 | (3,134,437) | - | (483,422) | (483,422) |
| ㈜엔비엔티브이 | 1,239,754 | 7,662,344 | (6,422,590) | 267,730 | (295,235) | (295,235) |
(*1) 중간지배기업인 ㈜위플레이랩스와 1개 종속기업(㈜하루픽처스)의 연결기준 재무정보 입니다.
<전기(말)>
| (단위: 천원) |
| 기업명 | 전기말 | 전기 | ||||
|---|---|---|---|---|---|---|
| 자산 | 부채 | 자본 | 매출 | 당기순손익 | 당기총포괄손익 | |
| ㈜유니파이 | 1,092,360 | 5,086,964 | (3,994,604) | 7,641,388 | (631,749) | (631,749) |
| ㈜넥시티 | 472,261 | 445,266 | 26,995 | - | (117,014) | (117,014) |
| ㈜지로켓코리아 | - | - | - | - | (6,740) | (6,740) |
| ㈜커버넌트랩스 | 3,093,212 | 12,956,325 | (9,863,113) | - | (9,887,207) | (9,887,207) |
| ㈜위플레이랩스(*1) | 1,416,492 | 4,067,507 | (2,651,015) | - | (1,818,245) | (1,818,245) |
| ㈜엔비엔티브이(*2) | 1,230,854 | 7,358,208 | (6,127,354) | 213,889 | (411,230) | (413,995) |
(*1) 중간지배기업인 ㈜위플레이랩스와 1개 종속기업(㈜하루픽처스)의 연결기준 재무정보 입니다.
(*2) 사업결합일 이후 경영성과를 기재하였습니다.
(3) 당분기 중 연결범위의 변동사항은 없습니다.
2. 재무제표 작성기준 및 중요한 회계정책
2.1. 재무제표 작성기준
연결회사는 2024년 3월 31일로 종료하는 3개월 보고기간에 대한 요약 분기재무제표는 기업회계기준서 제1034호'중간재무보고'에 따라 작성되었습니다. 이 요약 분기재무제표는 보고기간 말인 2024년 3월 31일 현재 유효하거나 조기 도입한 한국채택국제회계기준에 따라 작성되었습니다.
2.2. 회계정책과 공시의 변경
2.2.1. 회사가 채택한 제ㆍ개정 기준서 및 해석서
연결회사는 2024년 1월 1일로 개시하는 회계기간부터 다음의 제 ·개정 기준서 및 해석서를 신규로 적용하였습니다.
(1) 기업회계기준서 제1001호 '재무제표 표시' 개정 - 부채의 유동/비유동 분류, 약정사항이 있는 비유동부채
보고기간말 현재 존재하는 실질적인 권리에 따라 유동 또는 비유동으로 분류되며, 부채의 결제를 연기할 수 있는 권리의 행사가능성이나 경영진의 기대는 고려하지 않습 니다. 또한, 부채의 결제에 자기지분상품의 이전도 포함되나, 복합금융상품에서 자기지분상품으로 결제하는 옵션이 지분상품의 정의를 충족하여 부채와 분리하여 인식된경우는 제외됩니다. 또한, 기업이 보고기간말 후에 준수해야하는 약정은 보고기간말에 해당 부채의 분류에 영향을 미치지 않으며, 보고기간 이후 12개월 이내 약정사항을 준수해야하는 부채가 보고기간말 현재 비유동부채로 분류된 경우 보고기간 이후 12개월 이내 부채가 상환될 수 있는 위험에 관한 정보를 공시해야 합니다. 해당 기준서의 개정이 재무제표에 미치는 중요한 영향은 없습니다.
(2) 기업회계기준서 제1007호 '현금흐름표', 기업회계기준서 제1107호 '금융상품: 공시' 개정 - 공급자금융약정에 대한 정보 공시
공급자금융약정을 적용하는 경우, 재무제표이용자가 공급자금융약정이 기업의 부채와 현금흐름 그리고 유동성위험 익스포저에 미치는 영향을 평가할 수 있도록 공급자금융약정에 대한 정보를 공시해야 합니다. 이 개정내용을 최초로 적용하는 회계연도 내 중간보고기간에는 해당 내용을 공시할 필요가 없다는 경과규정에 따라 중간재무제표에 미치는 영향이 없습니다.
(3) 기업회계기준서 제1116호 ‘리스’ 개정 - 판매후리스에서 생기는 리스부채
판매후리스에서 생기는 리스부채를 후속적으로 측정할 때 판매자-리스이용자가 보유하는 사용권 관련 손익을 인식하지 않는 방식으로 리스료나 수정리스료를 산정합니다. 해당 기준서의 제정이 재무제표에 미치는 중요한 영향은 없습니다.
(4) 기업회계기준서 제1001호 ‘재무제표 표시’ 개정 - '가상자산 공시’
가상자산을 보유하는 경우, 가상자산을 고객을 대신하여 보유하는 경우, 가상자산을 발행한 경우의 추가 공시사항을 규정하고 있습니다. 해당 기준서의 개정에 따라 요구되는 보유 가상자산에 대한 정보는 주석15와 주석33에 공시하였습니다.
2.2.2 회사가 적용하지 않은 제ㆍ개정 기준서 및 해석서
제정 또는 공표되었으나 시행일이 도래하지 않아 적용하지 아니한 제ㆍ개정 기준서 및 해석서는 다음과 같습니다.
(1) 기업회계기준서 제1021호 ‘환율변동효과’와 기업회계기준서 제1101호 ‘한국채택국제회계기준의 최초채택’ 개정 - 교환가능성 결여
통화의 교환가능성을 평가하고 다른 통화와 교환이 가능하지 않다면 현물환율을 추정하며 관련 정보를 공시하도록 하고 있습니다. 동 개정사항은 2025 년 1 월 1 일 이후 시작하는 회계연도부터 적용되며, 조기적용이 허용됩니다. 회사는 동 개정으로 인한 재무제표의 영향을 검토 중에 있습니다
2.3. 중요한 회계정책
요약 분기연결재무제표의 작성에 적용된 중요한 회계정책과 계산방법은 주석 2.2.1에서 설명하는 제ㆍ개정 기준서의 적용으로 인한 변경 및 아래 문단에서 설명하는 사항을 제외하고는 전기 연결재무제표 작성에 적용된 회계정책이나 계산방법과 동일합니다.
2.3.1 법인세비용
중간기간의 법인세비용은 전체 회계연도에 대해서 예상되는 최선의 가중평균연간법인세율, 즉 추정평균연간유효법인세율을 중간기간의 세전이익에 적용하여 계산합니다.
3. 중요한 회계추정 및 가정
회사는 미래에 대하여 추정 및 가정을 하고 있습니다. 추정 및 가정은 지속적으로 평가되며, 과거 경험과 현재의 상황에서 합리적으로 예측가능한 미래의 사건과 같은 다른 요소들을 고려하여 이루어집니다. 이러한 회계추정은 실제 결과와 다를 수도 있습니다.
회사는 사업위험에 대한 익스포저를 검토하였으나 분기말 현재 회사의 재무실적이나재무상태에 영향을 미칠 수 있는 위험은 식별되지 않았습니다. 회사는 기존 차입금의약정사항을 충족할 수 있도록 충분한 자금여력을 보유하고 있으며,영업활동과 지속적인 투자를 뒷받침할 충분한 운전자본 및 자금조달약정을 통한 미사용 자금한도를 보유하고 있습니다.
요약 분기연결재무제표 작성시 사용된 중요한 회계추정 및 가정은 법인세비용을 결정하는데 사용된 추정의 방법을 제외하고는 전기 연결재무제표 작성에 적용된 회계추정 및 가정과 동일합니다.
4. 영업부문
(1) 영업부문에 대한 일반정보
연결회사의 경영진은 부문에 자원을 배분하고 부문의 성과를 평가하기 위하여 연결회사의 최고영업의사결정자에게 보고되는 정보에 기초하여 영업부문을 결정하고 있으며,연결회사의 영업부문 및 각 부분멸 수익을 창출하는 재화 및 용역과 주요 고객의 내역은 다음과 같습니다.
| 구분 | 주요 재화 또는 용역 | 주요고객 |
|---|---|---|
| 공사용역사업 | ITS통합솔루션/시스템유지보수 | 정부 또는 지방자치단체 |
| 게임사업 | 게임퍼블리싱 | 인터넷 및 스마트 기기사용자 |
| 디지털마케팅사업 | 호스팅 / 도메인 온라인 정보 제공(광고) 사업 |
유통업체 및 소비자 |
| 기타사업 | 블록체인솔루션, ICO자문, 임대수익 등 | 시스템개발업체 등 |
| 출판,영상, 방송통신 | 인터넷 사용자 및 일반소비자 |
(2) 당분기와 전분기 중 사업부문의 영업현황은 다음과 같습니다.
<당분기>
| (단위: 천원) |
| 부문 | 공사용역사업 | 게임사업 | 디지털 마케팅사업 |
기타사업 | 합계 |
|---|---|---|---|---|---|
| 총부문수익 | 2,796,391 | - | 2,054,249 | 306,597 | 5,157,237 |
| 외부고객으로터의 수익 | 2,796,391 | - | 2,054,249 | 306,597 | 5,157,237 |
<전분기>
| (단위: 천원) |
| 부문 | 공사용역사업 | 게임사업 | 디지털 마케팅사업 |
제조사업 | 기타사업 | 합계 |
|---|---|---|---|---|---|---|
| 총부문수익 | 2,831,192 | - | 1,851,952 | 703,603 | 5,386,747 | |
| 외부고객으로터의 수익 | 2,831,192 | - | 1,851,952 | - | 703,603 | 5,386,747 |
(3) 당분기와 전분기 중 연결회사 매출액의 10%이상을 차지하는 외부고객은 다음과 같습니다.
| (단위: 천원) |
| 구분 | 당분기 | 전분기 |
|---|---|---|
| 고객A | 1,000,000 | 988,493 |
| 고객B | 877,159 | - |
(4) 당분기와 전분기 중 발생한 매출은 전액 국내 매출입니다.
5. 범주별 금융상품
(1) 당분기말과 전기말 현재 범주별 금융상품의 내역은 다음과 같습니다.
① 금융자산
<당분기말>
| (단위: 천원) |
| 구분 | 상각후원가측정 금융자산 |
당기손익-공정가치 금융자산 |
합계 |
|---|---|---|---|
| 현금및현금성자산 | 5,044,509 | - | 5,044,509 |
| 매출채권(유동) | 3,918,983 | - | 3,918,983 |
| 계약자산 | 852,023 | - | 852,023 |
| 기타금융자산(유동) | 4,676,552 | - | 4,676,552 |
| 기타금융자산(비유동) | 3,421,971 | - | 3,421,971 |
| 당기손익-공정가치금융자산 | - | 13,103,732 | 13,103,732 |
| 합계 | 17,914,038 | 13,103,732 | 31,017,770 |
<전기말>
| (단위: 천원) |
| 구분 | 상각후원가측정 금융자산 |
당기손익-공정가치 금융자산 |
합계 |
|---|---|---|---|
| 현금및현금성자산 | 4,710,566 | - | 4,710,566 |
| 매출채권(유동) | 3,564,797 | - | 3,564,797 |
| 계약자산 | 634,504 | - | 634,504 |
| 기타금융자산(유동) | 4,404,907 | - | 4,404,907 |
| 기타금융자산(비유동) | 2,401,589 | - | 2,401,589 |
| 당기손익-공정가치금융자산 | - | 11,724,321 | 11,724,321 |
| 합계 | 15,716,363 | 11,724,321 | 27,440,684 |
② 금융부채
| (단위: 천원) |
| 구분 | 당분기말 | 전기말 | ||||
|---|---|---|---|---|---|---|
| 상각후원가 측정 금융부채 |
당기손익-공정가치측정 금융부채 | 합계 | 상각후원가 측정 금융부채 |
당기손익-공정가치측정 금융부채 | 합계 | |
| 매입채무 | 605,155 | - | 605,155 | 408,265 | - | 408,265 |
| 전환사채(유동) | 2,969,680 | - | 2,969,680 | 3,566,400 | 1,611,456 | 5,177,856 |
| 단기차입금 | 8,611,289 | - | 8,611,289 | 1,178,394 | - | 1,178,394 |
| 기타금융부채(유동) | 5,618,639 | - | 5,618,639 | 5,632,529 | - | 5,632,529 |
| 기타금융부채(비유동) | 1,521,210 | - | 1,521,210 | 1,388,436 | - | 1,388,436 |
| 파생상품부채(비유동) | - | 275,638 | 275,638 | - | 661,107 | 661,107 |
| 합계 | 19,325,973 | 275,638 | 19,601,611 | 12,174,024 | 2,272,563 | 14,446,587 |
(2) 당분기와 전분기 중 금융상품 범주별 순손익의 내역은 다음과 같습니다.
| (단위: 천원) |
| 구분 | 당분기 | 전분기 |
|---|---|---|
| 상각후원가금융자산 | ||
| 이자수익 | 151,259 | 235,608 |
| 외화환산이익 | 12,443 | - |
| 당기손익-공정가치금융자산 | ||
| 당기손익-공정가치금융자산평가이익 | 78,180 | 129,365 |
| 당기손익-공정가치금융자산평가손실 | (2,692,212) | - |
| 상각후원가금융부채 | ||
| 이자비용 | (392,236) | (101,202) |
| 전환사채상환이익 | - | 31,455 |
| 전환사채상환손실 | - | (1,152) |
| 리스해지이익 | 38,598 | 4,813 |
| 리스해지손실 | (6,872) | 465 |
| 당기손익-공정가치측정금융부채 | ||
| 전환사채평가손실 | (227,387) | - |
| 파생상품평가이익 | 385,470 | 475,686 |
6. 금융상품 공정가치
(1) 금융상품 종류별 공정가치
당분기말과 전기말 현재 금융상품의 종류별 장부금액 및 공정가치는 다음과 같습니다.
| (단위: 천원) |
| 구분 | 당분기말 | 전기말 | ||
|---|---|---|---|---|
| 장부금액 | 공정가치 | 장부금액 | 공정가치 | |
| 상각후원가측정 금융자산 | ||||
| 현금및현금성자산 | 5,044,509 | (*1) | 4,710,566 | (*1) |
| 매출채권(유동) | 3,918,983 | (*1) | 3,564,797 | (*1) |
| 계약자산 | 852,023 | (*1) | 634,504 | (*1) |
| 기타금융자산(유동) | 4,676,552 | (*1) | 4,404,907 | (*1) |
| 기타금융자산(비유동) | 3,421,971 | (*1) | 2,401,589 | (*1) |
| 소계 | 17,914,038 | 15,716,363 | ||
| 공정가치측정 금융자산 | ||||
| 당기손익-공정가치금융자산(비유동) | 13,103,732 | 13,103,732 | 11,724,321 | 11,724,321 |
| 소계 | 13,103,732 | 13,103,732 | 11,724,321 | 11,724,321 |
| 금융자산 합계 | 31,017,770 | 27,440,684 | ||
| 상각후원가측정 금융부채 | ||||
| 매입채무 | 605,155 | (*1) | 408,265 | (*1) |
| 기타금융부채(유동) | 5,618,639 | (*1) | 5,632,529 | (*1) |
| 기타금융부채(비유동) | 1,521,210 | (*1) | 1,388,436 | (*1) |
| 단기차입금 | 8,611,289 | (*1) | 1,178,394 | (*1) |
| 전환사채(유동) | 2,969,680 | (*1) | 3,566,400 | (*1) |
| 소계 | 19,325,973 | 12,174,024 | ||
| 공정가치측정 금융부채 | ||||
| 전환사채(유동) | - | - | 1,611,456 | 1,611,456 |
| 파생금융부채(비유동) | 275,638 | 275,638 | 661,107 | 661,107 |
| 소계 | 275,638 | 275,638 | 2,272,563 | 2,272,563 |
| 금융부채 합계 | 19,601,611 | - | 14,446,587 | |
(*1) 상각후원가로 측정된 금융자산 및 금융부채는 공정가치를 공시하지 않습니다.
(2) 공정가치 서열체계
1) 공정가치로 측정되거나 공정가치가 공시되는 자산은 공정가치 서열체계에 따라 구분하며, 정의된 수준들은 다음과 같습니다.
| 구분 | 내역 |
|---|---|
| 수준 1 | 측정일에 동일한 자산이나 부채에 대해 접근할 수 있는 활성시장의 (조정하지 않은) 공시가격 |
| 수준 2 | 수준 1의 공시가격 외에 자산이나 부채에 대해 직접적으로나 간접적으로 관측할 수 있는 투입변수 |
| 수준 3 | 자산이나 부채에 대한 관측할 수 없는 투입변수 |
활성시장에서 거래되는 금융상품의 공정가치는 보고기간 말 현재 고시되는 시장가격에 기초하여 산정됩니다. 거래소, 판매자, 중개인, 산업집단, 평가기관 또는 감독기관을 통해 공시가격이 용이하게 그리고 정기적으로 이용가능하고, 그러한 가격이 독립된 당사자 사이에서 정기적으로 발생한 실제 시장거래를 나타낸다면, 이를 활성시장으로 간주합니다.
만약 하나 이상의 유의적인 투입변수가 관측가능한 시장정보에 기초한 것이 아니라면 해당 상품은 수준 3에 포함됩니다. 연결회사는 수준 3으로 분류되는 금융자산에 대하여 보고기간종료일 현재 발행기관이 제공한 재무제표 등을 이용하여 공정가치 평가를 산정하고 있습니다.
2) 공정가치로 측정되거나 공정가치가 공시되는 금융상품의 공정가치 서열체계 구분은 다음과 같습니다.
<당분기말>
| (단위: 천원) |
| 구분 | 수준 1 | 수준 2 | 수준 3 | 합계 |
|---|---|---|---|---|
| 공정가치로 측정되는 금융자산/부채 | ||||
| 당기손익-공정가치금융자산 | - | - | 13,103,732 | 13,103,732 |
| 파생상품부채 | - | - | 275,638 | 275,638 |
| 합계 | - | - | 13,379,370 | 13,379,370 |
<전기말>
| (단위: 천원) |
| 구분 | 수준 1 | 수준 2 | 수준 3 | 합계 |
|---|---|---|---|---|
| 공정가치로 측정되는 금융자산/부채 | ||||
| 당기손익-공정가치금융자산 | - | - | 11,724,321 | 11,724,321 |
| 전환사채(유동) | - | - | 1,611,456 | 1,611,456 |
| 파생상품부채 | - | - | 661,107 | 661,107 |
| 합계 | - | - | 13,996,884 | 13,996,884 |
3) 반복적인 공정가치 측정치의 서열체계 수준 간 이동
연결회사는 공정가치 서열체계의 수준 간 이동을 보고기간 말에 인식합니다. 반복적인 측정치의 수준1의 이동내역은 존재하지 않습니다. 당분기와 전분기 중 반복적인 측정치의 수준2와 수준3의 변동내역은 다음과 같습니다.
<당분기>
| (단위: 천원) |
| 구분 | 기초 | 취득 | 처분 | 평가손익 | 대체 | 기말 |
|---|---|---|---|---|---|---|
| 당기손익-공정가치측정금융자산 | 11,724,321 | 3,993,443 | - | (2,614,032) | - | 13,103,732 |
| 전환사채(유동) | 1,611,456 | - | - | 227,387 | (1,838,843) | - |
| 파생상품부채 | 661,107 | - | - | (385,469) | - | 275,638 |
| 합계 | 13,996,884 | 3,993,443 | - | (2,772,114) | (1,838,843) | 13,379,370 |
<전분기>
| (단위: 천원) |
| 구분 | 기초 | 평가손익 | 취득 | 기말 |
|---|---|---|---|---|
| 당기손익-공정가치금융자산 | 3,162,892 | 90,965 | 8,390,069 | 11,643,926 |
| 파생금융부채 | - | (475,686) | 2,496,292 | 2,020,606 |
| 합계 | 3,162,892 | (384,721) | 10,886,361 | 13,664,532 |
(3) 가치평가기법
당분기말 현재 공정가치 수준 3으로 분류된 금융상품의 공정가치 측정시 사용된 평가기법은 다음과 같습니다.
| 서열체계 | 과목 | 성격 | 가치평가방법 |
|---|---|---|---|
| 수준3 | 당기손익-공정가치측정금융자산 | 풋가능상품 | 순자산가치법 |
| 당기손익-공정가치측정금융자산 | 투자전환사채 | 이항모형 | |
| 파생상품부채 | 투자전환사채 관련 콜옵션 매도 | 이항모형 | |
| 파생상품부채 | 관계기업투자 관련 콜옵션 매도 | 이항모형 |
7. 현금및현금성자산
당분기말과 전기말 현재 현금및현금성자산의 구성내역은 다음과 같습니다.
| (단위: 천원) |
| 구분 | 당분기말 | 전기말 |
|---|---|---|
| 보유현금 | 538 | 206 |
| 은행예치금(*1) | 5,043,971 | 4,710,360 |
| 합계 | 5,044,509 | 4,710,566 |
(*1) 은행예치금은 보통예금 및 취득일 현재 만기가 3개월 이내에 도래하는 금융상품을 포함하고 있습니다.
8. 공정가치금융자산
(1) 당분기말 및 전기말 현재 당기손익-공정가치금융자산의 내역은 다음과 같습니다.
| (단위: 천원) |
| 구분 | 당분기말 | 전기말 | ||
|---|---|---|---|---|
| 취득원가 | 장부금액 | 취득원가 | 장부금액 | |
| <비유동> | ||||
| 지분증권 | ||||
| 소프트웨어공제조합(*1) | 2,100,000 | 3,137,979 | 2,100,000 | 3,066,785 |
| 전기공사공제조합(*1) | 55,228 | 71,768 | 55,228 | 71,259 |
| 정보통신공제조합 | 38,062 | 77,494 | 38,062 | 71,804 |
| 한국감시기기공업협동조합 | 3,000 | 3,000 | 3,000 | 3,000 |
| 한국전자공업협동조합 | 1,000 | 1,000 | 1,000 | 1,000 |
| 엔지니어링공제조합(*1) | 8,984 | 17,022 | 8,984 | 16,234 |
| 한국주차설비공업협동조합 | 2,000 | 2,000 | 2,000 | 2,000 |
| 주식회사 스트리미(*2) | 5,420,244 | - | 5,420,244 | - |
| ㈜오퍼스엠 | 10,000 | 10,000 | 10,000 | 10,000 |
| ㈜메타체인게임즈 | 800,000 | - | 800,000 | - |
| 코인루니스㈜ | 308,400 | - | 308,400 | - |
| 얼머스-TRI리스트럭처링투자조합1호 | 5,000,000 | 1,373,000 | - | - |
| 복합금융상품(투자전환사채) | ||||
| ㈜대산에프앤비 |
7,982,237 | 7,398,026 | 8,390,068 | 7,982,238 |
| ㈜지오소프트 | 500,000 | 500,000 | 500,000 | 500,000 |
| IriTech, Inc. | 500,000 | 512,443 | - | - |
| 합계 | 22,729,155 | 13,103,732 | 17,636,986 | 11,724,320 |
(*1) 당분기말 현재 소프트웨어공제조합등 지급보증과 관련하여 상기 출자금이 담보로 제공되어 있습니다(주석 33참조).
(*2) 연결회사의 게임사업과 시너지를 고려하여 지분을 취득하였으며, 전기말 주식회사 스트리미의 코인 예치 서비스 '고파이'의 운용사인 Genesis Global Capital, LLC가 2022년 11월 16일에 유동성 위기로 고객 인출 중단을 발표하여 고파이 가입회원의 원리금 인출이 제한되고 있습니다. 전기말 주식회사 스트리미는 고파이 운용사의 채무불이행에 대해 주식회사 스트리미가 고객에게 상환의무가 존재하는 가상자산을 미지급금으로 계상하였습니다. 가상자산 가격의 급격한 가격 변동성과 이에 따른 가상자산관련 미지급금의 변동가능성, 경영개선계획 등의 실현 불확실성 등을 공정가치 측정시 고려하였습니다.
(2) 당분기 및 전분기 중 당기손익으로 인식된 금액의 내역은 다음과 같습니다.
| (단위: 천원) |
| 구분 | 당분기 | 전분기 |
|---|---|---|
| 당기손익-공정가치금융자산 처분손익 | - | 129,365 |
| 당기손익-공정가치금융자산 평가손익 | (2,614,032) | - |
(3) 당분기말 및 전기말 현재 기타포괄손익-공정가치금융자산의 내역은 다음과 같습니다.
| (단위: 천원) |
| 구분 | 당분기말 | 전기말 | ||
|---|---|---|---|---|
| 취득원가 | 장부금액 | 취득원가 | 장부금액 | |
| FleetUp | 780,290 | - | 708,200 | - |
(4) 당분기 및 전분기 중 기타포괄손익-공정가치금융자산과 관련하여 포괄손익으로 인식된 금액은 없습니다.
9. 매출채권 및 계약자산
(1) 당분기말과 전기말 현재 매출채권 및 계약자산의 내역은 다음과 같습니다.
| (단위: 천원) |
| 구분 | 당분기말 | 전기말 | ||
|---|---|---|---|---|
| 매출채권 | 계약자산 | 매출채권 | 계약자산 | |
| 매출채권(유동) | 6,487,730 | 852,022 | 6,133,544 | 634,504 |
| 손실충당금 | (2,568,747) | - | (2,568,747) | - |
| 매출채권(순액) | 3,918,983 | 852,022 | 3,564,797 | 634,504 |
| 합계 | 3,918,983 | 852,022 | 3,564,797 | 634,504 |
(2) 당분기와 전분기 중 매출채권 및 계약자산의 손실충당금의 변동은다음과 같습니다.
| (단위: 천원) |
| 구분 | 당분기 | 전분기 |
|---|---|---|
| 기초 | 2,568,747 | 2,344,848 |
| 기말 | 2,568,747 | 2,344,848 |
매출채권 및 계약자산에 대한 충당금 설정액은 포괄손익계산서상 판매비와 관리비에
포함되어 있습니다. 당분기말 및 전기말 현재 매출채권의 신용위험의 최대노출금액은 장부금액 전액입니다.
10. 기타금융자산
(1) 당분기말과 전기말 현재 기타금융자산의 내역은 다음과 같습니다.
| (단위: 천원) |
| 구분 | 당분기말 | 전기말 |
|---|---|---|
| <유동> | ||
| 단기금융상품(*1) | 90,000 | 90,000 |
| 미수금 | 2,424,247 | 2,225,820 |
| (손실충당금) | (590,593) | (590,593) |
| 미수수익 | 481,504 | 551,616 |
| (손실충당금) | (364,722) | (364,722) |
| 대여금 | 4,205,888 | 4,170,373 |
| (손실충당금) | (2,129,545) | (2,129,545) |
| 보증금 | 561,291 | 459,112 |
| (현재가치할인차금) | (1,518) | (7,154) |
| 소계 | 4,676,552 | 4,404,907 |
| <비유동> | ||
| 장기금융상품(*1) | 2,636,320 | 1,486,080 |
| 보증금 | 937,998 | 1,047,444 |
| (현재가치할인차금) | (152,347) | (131,935) |
| 소계 | 3,421,971 | 2,401,589 |
| 합계 | 8,098,523 | 6,806,496 |
(*1) 단기금융상품 및 장기금융상품은 금융기관의 지급보증과 관련하여 담보로 제공되어 있습니다(주석 33참조).
(2) 당분기와 전분기 중 기타금융자산의 손실충당금 변동은 다음과 같습니다.
| (단위: 천원) |
| 구분 | 당분기 | 전분기 |
|---|---|---|
| 기초금액 | 3,084,860 | 2,989,886 |
| 연결범위의 변동 | - | (125,027) |
| 기말금액 | 3,084,860 | 2,864,859 |
기타금융자산에 대한 손실충당금 설정액은 포괄손익계산서상 기타비용에 포함되어 있습니다. 당분기말 및 전기말 현재 기타금융자산의 신용위험의 최대노출금액은 장부금액 전액입니다.
11. 기타자산
(1) 당분기말과 전기말 현재 기타자산의 내역은 다음과 같습니다.
| (단위: 천원) |
| 구분 | 당분기말 | 전기말 |
|---|---|---|
| <유동> | ||
| 선급금 | 2,903,443 | 1,225,893 |
| (손실충당금) | (39,184) | (39,184) |
| 선급비용 | 127,197 | 93,260 |
| 부가세대급금 | 60,588 | 97,847 |
| 소계 | 3,052,044 | 1,377,816 |
| <비유동> | ||
| 선급금 | - | 1,481,000 |
| 합계 | 3,052,044 | 2,858,816 |
(2) 당분기 및 전분기 중 기타자산의 손실충당금 변동내역은 다음과 같습니다.
| (단위: 천원) |
| 구 분 | 당분기 | 전분기 |
|---|---|---|
| 기초금액 | 39,184 | - |
| 연결범위의 변동 | - | 169,088 |
| 기말금액 | 39,184 | 169,088 |
12. 관계기업투자
(1) 당분기말과 전기말 현재 관계기업투자의 내역은 다음과 같습니다.
| (단위: 천원) |
| 회사명 | 설립국가 | 결산월 | 당분기말 | 전기말 | |||
|---|---|---|---|---|---|---|---|
| 지분율 | 취득원가 | 순자산가액 | 장부금액 | 장부금액 | |||
| 마루엘에스아이㈜ | 대한민국 | 12월 | 20.00% | 400,000 | 91,274 | - | - |
| ㈜그리고 | 대한민국 | 12월 | 43.15% | 297,000 | 127,775 | 145,669 | 146,571 |
| ㈜드래곤플라이(*1) | 대한민국 | 12월 | 14.51% | 9,506,223 | 3,649,111 | 4,366,335 | 4,565,380 |
| ㈜대산에프앤비(*1,2) | 대한민국 | 12월 | 10.13% | 4,721,538 | 2,227,518 | 2,976,678 | 3,429,000 |
| 합계 | 14,924,761 | 6,095,678 | 7,488,682 | 8,140,951 | |||
(*1) 지분율이 20%에 미달하지만 경영진 교류 및 이사선임권한 등 유의적인 영향력이 있는 것으로 판단하여 관계기업으로 분류하였습니다.
(*2) 전분기 중 ㈜대산에프앤비의 주주가 보유 지분을 연결회사에 현물출자함에 따라 증가하였습니다.
(2) 당분기와 전분기 중 관계기업에 대한 지분법 평가 내역은 다음과 같습니다.
<당분기>
| (단위: 천원) |
| 기업명 | 기초 | 취득 | 처분 | 지분법손익 | 지분법 자본변동 |
대체 | 당분기말 |
|---|---|---|---|---|---|---|---|
| ㈜그리고 | 146,571 | 64,999 | - | (65,901) | - | - | 145,669 |
| ㈜드래곤플라이 | 4,565,380 | - | - | (199,069) | 24 | - | 4,366,335 |
| ㈜대산에프앤비 | 3,429,000 | - | - | (215,671) | (236,651) | - | 2,976,678 |
| 합계 | 8,140,951 | 64,999 | - | (480,641) | (236,627) | - | 7,488,682 |
<전분기>
| (단위: 천원) |
| 기업명 | 기초 | 취득 | 지분법손익 | 대체 | 전분기말 |
|---|---|---|---|---|---|
| ㈜하루엔터테인먼트 | 2,703,608 | - | - | (2,703,608) | - |
| ㈜그리고 | - | 198,000 | (13,772) | - | 184,228 |
| ㈜드래곤플라이 | - | 9,506,223 | - | - | 9,506,223 |
| 합계 | 2,703,608 | 9,704,223 | (13,772) | (2,703,608) | 9,690,451 |
(3) 당분기(말)과 전기(말) 현재 관계기업의 요약재무현황은 다음과 같습니다.
<당분기(말)>
| (단위: 천원) |
| 기업명 | 자산 | 부채 | 자본 | 매출 | 당기순손익 | 총포괄손익 |
|---|---|---|---|---|---|---|
| 마루엘에스아이㈜ | 831,387 | 375,015 | 456,371 | 90,000 | (128,474) | (128,474) |
| ㈜그리고 | 333,196 | 37,078 | 296,118 | 1,485 | (164,303) | (164,303) |
| ㈜드래곤플라이(*1) | 34,528,517 | 9,379,579 | 25,148,938 | 11,497,452 | (3,215,265) | (3,215,097) |
| ㈜대산에프앤비(*1) | 55,005,926 | 33,081,532 | 21,924,394 | 29,040,550 | (2,140,009) | (2,146,125) |
(*1) 연결재무제표 기준으로 작성된 요약 재무정보입니다.
<전기(말)>
| (단위: 천원) |
| 기업명 | 자산 | 부채 | 자본 | 매출 | 당기순손익 | 총포괄손익 |
|---|---|---|---|---|---|---|
| 마루엘에스아이㈜ | 1,008,595 | 445,919 | 562,675 | 670,000 | 193,743 | 193,743 |
| ㈜그리고 | 396,909 | 31,484 | 365,425 | 24,379 | (372,576) | (372,576) |
| ㈜드래곤플라이(*1) | 37,622,097 | 9,258,063 | 28,364,035 | 16,617,930 | (28,045,504) | (32,256,116) |
| ㈜대산에프앤비(*1) | 56,717,159 | 33,491,839 | 23,225,320 | 128,819,482 | (8,080,143) | (8,929,763) |
(*1) 연결재무제표 기준으로 작성된 요약 재무정보입니다.
(4) 관계기업의 재무정보금액을 관계기업에 대한 지분의 장부금액으로 조정한 내역은 다음과 같습니다.
<당분기말>
| (단위: 천원) |
|
기업명 |
당분기말 순자산 |
연결회사 지분율 |
순자산 지분 금액 |
비지배 지분 조정 |
영업권 | 개발된 기술 |
IP무형자산 | 손상차손 | 기타 | 장부금액 |
|---|---|---|---|---|---|---|---|---|---|---|
| 마루엘에스아이㈜ | 456,371 | 20.00% | 91,274 | - | - | - | - | - | (91,274) | - |
| ㈜그리고 | 296,118 | 43.15% | 127,775 | - | 17,894 | - | - | - | - | 145,669 |
| ㈜드래곤플라이 | 25,148,938 | 14.51% | 3,649,111 | 49,888 | 613,235 | 38,414 | 112,946 | - | (97,259) | 4,366,335 |
| ㈜대산에프앤비 | 21,924,394 | 10.16% | 2,227,518 | - | 1,158,082 | - | - | - | (408,922) | 2,976,678 |
<전기말>
| (단위: 천원) |
|
기업명 |
당기말 순자산 |
연결회사 지분율 |
순자산 지분 금액 |
비지배 지분 조정 |
영업권 | 개발된 기술 |
IP무형자산 | 손상차손 | 기타 | 장부금액 |
|---|---|---|---|---|---|---|---|---|---|---|
| 마루엘에스아이㈜ | 278,332 | 20.00% | 55,666 | - | - | - | - | - | (55,666) | - |
| ㈜그리고 | 365,425 | 40.11% | 146,571 | - | - | - | - | - | - | 146,571 |
| ㈜드래곤플라이 | 28,364,035 | 14.51% | 4,115,621 | 42,514 | 613,235 | 39,512 | 120,005 | - | - | 4,565,380 |
| ㈜대산에프앤비 | 23,225,320 | 10.16% | 2,359,694 | 236,028 | 2,393,907 | - | - | (1,235,825) | 85,873 | 3,429,000 |
(5) 당분기말과 전기말 현재 시장성 있는 관계기업투자의 공정가치는 다음과 같습니다.
| (단위: 천원) |
|
기업명 |
당분기말 |
전기말 |
||
|---|---|---|---|---|
|
시장가치 |
장부금액 |
시장가치 |
장부금액 |
|
| ㈜드래곤플라이 | 5,144,295 | 4,366,335 | 6,382,550 | 4,565,380 |
| ㈜대산에프앤비 | 2,195,769 | 2,976,678 | 3,439,615 | 3,429,000 |
13. 유형자산
(1) 당분기말과 전기말 현재 유형자산 장부금액의 구성내역은 다음과 같습니다.
| (단위: 천원) |
| 구분 | 당분기말 | 전기말 | ||||
|---|---|---|---|---|---|---|
| 취득원가 | 상각누계액 | 장부금액 | 취득원가 | 상각누계액 | 장부금액 | |
| 토지 | 1,388,187 | - | 1,388,187 | 1,284,786 | - | 1,284,786 |
| 건물및구축물 | 1,465,799 | (226,201) | 1,239,598 | 1,303,725 | (205,653) | 1,098,072 |
| 차량운반구 | 220,157 | (40,813) | 179,344 | 186,470 | (54,493) | 131,977 |
| 비품 | 835,052 | (652,020) | 183,032 | 854,379 | (644,423) | 209,956 |
| (정부보조금) | (17,218) | 9,697 | (7,521) | (17,218) | 8,836 | (8,382) |
| 시설장치 | 1,779,981 | (1,321,112) | 458,869 | 1,633,822 | (1,112,082) | 521,740 |
| 사용권자산 | 2,093,211 | (371,070) | 1,722,141 | 2,299,137 | (743,226) | 1,555,911 |
| 합계 | 7,765,169 | (2,601,519) | 5,163,650 | 7,545,101 | (2,751,041) | 4,794,060 |
(2) 당분기와 전분기 중 유형자산 장부금액의 변동내역은 다음과 같습니다.
<당분기>
| (단위: 천원) |
| 구분 | 기초 | 취득 | 처분 | 감가상각 | 연결범위변동 | 기타 | 기말 |
|---|---|---|---|---|---|---|---|
| 토지 | 1,284,786 | - | - | - | - | 103,401 | 1,388,187 |
| 건물및구축물 | 1,098,072 | - | - | (9,360) | - | 150,886 | 1,239,598 |
| 차량운반구 | 131,977 | 185,524 | (127,710) | (10,447) | - | - | 179,344 |
| 비품 | 209,956 | 4,393 | (178) | (31,139) | - | - | 183,032 |
| (정부보조금) | (8,382) | - | - | 861 | - | - | (7,521) |
| 시설장치 | 521,740 | 7,273 | (52,126) | (18,018) | - | - | 458,869 |
| 사용권자산 | 1,555,911 | 360,648 | (6,872) | (187,546) | - | - | 1,722,141 |
| 합계 | 4,794,060 | 557,838 | (186,886) | (255,649) | - | 254,287 | 5,163,650 |
<전분기>
| (단위: 천원) |
| 구분 | 기초 | 취득 | 사업결합으로인한 취득 | 처분 | 감가상각 | 연결범위변동 | 기말 |
|---|---|---|---|---|---|---|---|
| 토지 | 2,005,784 | - | - | - | - | - | 2,005,784 |
| 건물및구축물 | 1,720,309 | - | - | - | (12,288) | - | 1,708,021 |
| 차량운반구 | 44,203 | - | - | - | (2,600) | - | 41,603 |
| 비품 | 129,667 | 7,295 | 25,837 | - | (14,140) | (52,509) | 96,150 |
| (정부보조금) | - | - | (11,825) | - | 861 | - | (10,964) |
| 시설장치 | 140,708 | 1,540 | 46,380 | - | (21,106) | (1,850) | 165,672 |
| 사용권자산 | 705,449 | - | 97,687 | (57,759) | (172,155) | (7,649) | 565,573 |
| 합계 | 4,746,120 | 8,835 | 158,079 | (57,759) | (221,428) | (62,008) | 4,571,839 |
(3) 당분기와 전분기의 유형자산 감가상각비의 배부내역은 다음과 같습니다.
| (단위: 천원) |
| 구분 | 당분기 | 전분기 |
|---|---|---|
| 매출원가 | 55,653 | 49,753 |
| 판매비와관리비(일반) | 199,393 | 171,423 |
| 판매비와관리비(연구개발비) | 601 | 252 |
| 합계 | 255,647 | 221,428 |
(4) 당분기말 현재 담보로 제공된 유형자산 내역은 다음과 같습니다.
| (단위: 천원) |
| 담보제공자산 | 장부금액 | 담보권자 | 차입금액(*1) | 채권최고액 |
|---|---|---|---|---|
| 토지 및 건물 | 2,626,659 | 오케이저축은행 | 6,000,000 | 7,200,000 |
(*1) 연결회사의 토지 및 건물은 차입금과 관련하여 금융기관에 담보로 제공하고 있습니다(주석 18참조).
(*1) 차입금 약정금액은 6,000,000천원이며, 한도 대출 약정으로 현재 사용금액은 5,857,397천원입니다.
(5) 당분기말 현재 건물(투자부동산 포함)과 관련하여 화재보험등에 가입되어 있습니다.
(6) 당분기와 전분기 중 기초자산 유형별 사용권자산 장부금액의 변동내역은 다음과 같습니다.
<당분기>
| (단위: 천원) |
| 구분 | 기초 | 취득 | 처분/해지 | 감가상각 | 기말 |
|---|---|---|---|---|---|
| 부동산 | 1,415,898 | 66,384 | 15,217 | (153,724) | 1,343,775 |
| 차량운반구 | 140,012 | 294,264 | (22,089) | (33,821) | 378,366 |
| 합계 | 1,555,910 | 360,648 | (6,872) | (187,545) | 1,722,141 |
<전분기>
| (단위: 천원) |
| 구분 | 기초 | 취득 | 사업결합으로인한 취득 | 처분/해지 | 감가상각 | 연결범위변동 | 기말 |
|---|---|---|---|---|---|---|---|
| 부동산 | 467,755 | - | 97,687 | (45,472) | (147,481) | (7,649) | 364,840 |
| 차량운반구 | 237,694 | - | - | (12,287) | (24,674) | - | 200,733 |
| 회원권 | - | 64,659 | - | - | (3,071) | - | 61,588 |
| 합계 | 705,449 | 64,659 | 97,687 | (57,759) | (175,226) | (7,649) | 627,161 |
14. 투자부동산
(1) 당분기말과 전기말 현재 투자부동산 장부금액의 구성내역은 다음과 같습니다.
| (단위: 천원) |
| 구분 | 당분기말 | 전기말 | ||||
|---|---|---|---|---|---|---|
| 취득원가 | 상각누계액 | 장부금액 | 취득원가 | 상각누계액 | 장부금액 | |
| 토지 | 5,568,301 | - | 5,568,301 | 5,671,702 | - | 5,671,702 |
| 건물및구축물 | 5,357,437 | (855,104) | 4,502,333 | 5,519,511 | (832,810) | 4,686,701 |
| 합계 | 10,925,738 | (855,104) | 10,070,634 | 11,191,213 | (832,810) | 10,358,403 |
(2) 당분기와 전분기 중 투자부동산 장부금액의 변동내역은 다음과 같습니다.
<당분기>
| (단위: 천원) |
| 구분 | 기초 | 대체 | 감가상각 | 기말 |
|---|---|---|---|---|
| 토지 | 5,671,702 | (103,401) | - | 5,568,301 |
| 건물및구축물 | 4,686,701 | (150,884) | (33,484) | 4,502,333 |
| 합계 | 10,358,403 | (254,285) | (33,484) | 10,070,634 |
<전분기>
| (단위: 천원) |
| 구분 | 기초 | 감가상각 | 기말 |
|---|---|---|---|
| 토지 | 4,950,704 | - | 4,950,704 |
| 건물및구축물 | 4,246,086 | (30,329) | 4,215,757 |
| 합계 | 9,196,790 | (30,329) | 9,166,461 |
(3) 당분기와 전분기 중 투자부동산에서 발생한 기타매출(수입임대료)은 각각 117,771천원 및 68,077천원입니다.
(4) 당분기와 전분기의 투자부동산 감가상각비는 전액 매출원가에 포함되어 있습니다.
(5) 당분기말 현재 담보로 제공된 투자부동산 내역은 다음과 같습니다.
| (단위: 천원) |
| 담보제공자산 | 장부금액 | 담보권자 | 차입금액(*1) | 채권최고액 |
|---|---|---|---|---|
| 투자부동산 | 10,358,403 | 오케이저축은행 | 6,000,000 | 7,200,000 |
(*1) 연결회사의 투자부동산은 차입금과 관련하여 금융기관에 담보로 제공하고 있습니다(주석 18참조).
(*1) 차입금 약정금액은 6,000,000천원이며, 한도 대출 약정으로 현재 사용금액은 5,857,397천원입니다.
15. 무형자산
(1) 당분기말과 전기말 현재 무형자산 장부금액의 구성내역은 다음과 같습니다.
| (단위: 천원) |
| 구분 | 당분기말 | 전기말 | ||||||
|---|---|---|---|---|---|---|---|---|
| 취득원가 | 상각누계액 | 손상차손누계액 | 장부금액 | 취득원가 | 상각누계액 | 손상차손누계액 | 장부금액 | |
| 영업권 | 11,890,180 | - | (9,946,510) | 1,943,670 | 11,890,180 | - | (9,946,510) | 1,943,670 |
| 산업재산권 | 204,916 | (175,502) | - | 29,414 | 204,916 | (172,815) | - | 32,101 |
| 소프트웨어 | 470,157 | (452,241) | - | 17,916 | 455,157 | (450,991) | - | 4,166 |
| 개발비 | 929,401 | - | - | 929,401 | 788,505 | - | - | 788,505 |
| (정부보조금) | (639,272) | - | - | (639,272) | (534,333) | - | - | (534,333) |
| 암호화자산 | 555,427 | - | (534,262) | 21,165 | 555,427 | - | (526,432) | 28,995 |
| 라이선스 | 164,685 | - | (164,685) | - | 164,685 | - | (164,685) | - |
| 게임자산 | 4,697,590 | - | (3,318,590) | 1,379,000 | 4,697,590 | - | (3,318,590) | 1,379,000 |
| 개발된기술 | 3,045,000 | - | - | 3,045,000 | 3,045,000 | - | - | 3,045,000 |
| 상표권 | 177,000 | - | (9,482) | 167,518 | 177,000 | - | (4,741) | 172,259 |
| 회원권-사용권자산 | 138,718 | (45,765) | - | 92,953 | 138,718 | (35,802) | - | 102,916 |
| 합계 | 21,633,802 | (673,508) | (13,973,529) | 6,986,765 | 21,582,845 | (659,608) | (13,960,958) | 6,962,279 |
(2) 당분기와 전분기 중 무형자산 장부금액의 변동내역은 다음과 같습니다.
<당분기>
| (단위: 천원) |
| 구분 | 기초 | 취득 | 손상차손 | 상각 | 기말 |
|---|---|---|---|---|---|
| 영업권 | 1,943,670 | - | - | - | 1,943,670 |
| 산업재산권 | 32,101 | - | - | (2,687) | 29,414 |
| 소프트웨어 | 4,166 | 15,000 | - | (1,250) | 17,916 |
| 개발비 | 788,505 | 140,896 | - | - | 929,401 |
| (정부보조금) | (534,333) | (104,939) | - | - | (639,272) |
| 암호화자산 | 28,995 | - | (7,830) | - | 21,165 |
| 라이선스 | - | - | - | - | - |
| 게임자산 | 1,379,000 | - | - | - | 1,379,000 |
| 개발된기술 | 3,045,000 | - | - | - | 3,045,000 |
| 상표권 | 172,259 | - | - | (4,741) | 167,518 |
| 회원권-사용권자산 | 102,916 | - | - | (9,963) | 92,953 |
| 합계 | 6,962,279 | 50,957 | (7,830) | (18,641) | 6,986,765 |
<전분기>
| (단위: 천원) |
| 구분 | 기초 | 취득 | 사업결합으로인한 취득 | 처분 | 손상차손 | 상각 | 연결범위변동 | 기말 |
|---|---|---|---|---|---|---|---|---|
| 영업권 | - | - | 7,746,416 | - | - | - | - | 7,746,416 |
| 산업재산권 | 43,990 | - | - | - | - | (4,069) | (1) | 39,920 |
| 소프트웨어 | 5,202 | - | 2,000 | - | - | (750) | (2) | 6,450 |
| 개발비 | 214,043 | 133,816 | - | - | - | - | - | 347,859 |
| (정부보조금) | (128,466) | (98,048) | - | - | - | - | - | (226,514) |
| 암호화자산 | 410,000 | 157,890 | 514,615 | (560,242) | (222,365) | - | (30,000) | 269,898 |
| 라이선스 | 1,697,590 | - | - | - | - | - | - | 1,697,590 |
| 개발된기술 | - | - | 1,906,778 | - | - | - | - | 1,906,778 |
| 계약가치 | - | - | 2,000,000 | - | - | - | - | 2,000,000 |
| 회원권 | - | 65,548 | - | - | - | - | - | 65,548 |
| 회원권-사용권자산 | - | 64,659 | - | - | - | (3,070) | - | 61,589 |
| 합계 | 2,242,359 | 323,865 | 12,169,809 | (560,242) | (222,365) | (7,889) | (30,003) | 13,915,534 |
(3) 당분기말과 전기말 현재 연결회사가 보유한 암호화자산의 세부내역은 다음과 같습니다.
| (단위: 개,천원) |
| 구분 | 당분기말 | 전기말 | ||
|---|---|---|---|---|
| 개수 | 금액 | 개수 | 금액 | |
| 1ECO(*1) | - | - | - | - |
| COVN(*1,2) | 6,208,148 | 10,600 | 5,106,647 | 18,431 |
| BBF(*3) | 6,478,316 | 7,014 | 5,428,320 | 7,014 |
| BNB | 6 | 2,415 | 6 | 2,415 |
| USDT | 881 | 1,136 | 881 | 1,136 |
| 합계 | 12,687,351 | 21,165 | 10,535,854 | 28,996 |
(*1) 전기 중 1ECO 2,500,000개와 교환하여 COVN 1,708,071개를 취득하였으며, 인식된 손익은 없습니다.
(*2) COVN 300,000개는 유상으로, 791,929개는 게임자산 양수시 취득하였으며, -100,000개는 정산중에 있습니다. 3,508,148개는 게임 개발 및 퍼블리싱 계약에 따라 수취하였습니다(주석33참고).
(*3) BBF 45,000개는 유상으로, 50,000개는 무상으로 취득하였으며, 6,383,316개는 게임 개발 및 퍼블리싱 계약에 따라 수취하였습니다(주석33참고).
(4) 당분기와 전분기의 무형자산상각비의 배부내역은 다음과 같습니다.
| (단위: 천원) |
| 구분 | 당분기 | 전분기 |
|---|---|---|
| 판매비와관리비 | 18,641 | 7,889 |
(5) 당분기와 전분기중 비용으로 인식한 연구와 개발지출의 총액은 다음과 같습니다.
| (단위: 천원) |
| 구분 | 당분기 | 전분기 |
|---|---|---|
| 판매비와관리비 | 327,153 | 206,484 |
16. 매입채무 및 기타금융부채
(1) 당분기말과 전기말 현재 매입채무 및 기타금융부채의 내역은 다음과 같습니다.
| (단위: 천원) |
| 구분 | 당분기말 | 전기말 |
|---|---|---|
| 매입채무 | 605,155 | 408,265 |
| 기타금융부채(유동) : | ||
| 미지급금 | 2,765,912 | 2,889,998 |
| 미지급비용 | 2,256,896 | 2,199,021 |
| 단기임대보증금 | 5,000 | 5,000 |
| 리스부채 | 590,832 | 538,511 |
| 소계 | 5,618,640 | 5,632,530 |
| 기타금융부채(비유동) : | ||
| 임대보증금 | 120,000 | 120,000 |
| 미지급금 | 444,198 | 431,776 |
| 리스부채 | 957,012 | 836,659 |
| 소계 | 1,521,210 | 1,388,435 |
| 합계 | 7,745,005 | 7,429,230 |
(2) 당분기말과 전기말 현재 리스부채의 내역은 다음과 같습니다.
| (단위: 천원) |
| 구분 | 당분기말 | 전기말 |
|---|---|---|
| 리스부채(유동) | 590,832 | 538,511 |
| 리스부채(비유동) | 957,012 | 836,659 |
| 합계 | 1,547,844 | 1,375,170 |
(3) 당분기와 전분기 중 리스부채 장부금액의 변동내역은 다음과 같습니다.
| (단위: 천원) |
| 구분 | 당분기 | 전분기 |
|---|---|---|
| 기초 | 1,375,170 | 813,641 |
| 증가 | 328,128 | - |
| 사업결합으로인한 증가 | 104,809 | |
| 이자비용 | 60,702 | 13,123 |
| 해지 | (35,369) | (56,735) |
| 상환 | (180,787) | (186,635) |
| 연결범위의 변동 | - | (102,389) |
| 기말 | 1,547,844 | 585,814 |
(4) 당분기와 전분기 중 손익으로 인식된 금액은 다음과 같습니다.
| (단위: 천원) |
| 구분 | 당분기 | 전분기 |
|---|---|---|
| <수익> | ||
| 리스해지이익 | 38,598 | 4,357 |
| <비용> | ||
| 사용권자산 감가상각비 | 197,508 | 175,226 |
| 리스부채 이자비용 | 60,702 | 13,123 |
| 단기리스 및 소액리스 관련 비용 | 161,132 | 1,328 |
| 리스해지손실 | 6,872 | - |
| 비용 소계 | 426,214 | 194,034 |
(5) 당분기 중 리스로 인한 총 현금유출 금액은 341,919천원(전분기: 187,963천원)입니다.
17. 기타유동부채
당분기말과 전기말 현재 기타유동부채의 내역은 다음과 같습니다.
| (단위: 천원) |
| 구분 | 당분기말 | 전기말 |
|---|---|---|
| 예수금 | 898,410 | 749,608 |
| 부가세예수금 | 87,378 | 410,088 |
| 미지급비용 | 58,601 | 70,518 |
| 국고보조금 | 49,989 | 49,989 |
| 선수수익 | 200,350 | 199,790 |
| 선수금 | 2,689,377 | 323,978 |
| 합계 | 3,984,105 | 1,803,971 |
18. 단기차입금
당분기말과 전기말 현재 단기차입금의 내역은 다음과 같습니다.
| (단위: 천원) |
| 구분 | 차입처 | 당분기 이자율(%) |
최종만기일 | 당분기말 | 전기말 |
|---|---|---|---|---|---|
| 운영자금대출 | ㈜메타체인 | - | - | - | 96,498 |
| 운영자금대출 | 임직원 등 | 4.6 | 2024.12.27 | 100,000 | 100,000 |
| 운영자금대출 | 임직원 등 | 4.6 | 2025.12.04 | 15,000 | 15,000 |
| 운영자금대출 | 개인 | - | - | 20,000 | 20,000 |
| 한도대출 | ㈜오케이저축은행 노원지점(*1) | 7.6 | 2024.12.22 | 5,857,397 | 846,226 |
| 운영자금대출 | ㈜엔비엔미디어그룹 | 4.6 | 2025.10.15 | 568,990 | 57,890 |
| 운영자금대출 | ㈜엔비엔뉴스 | 4.6 | 2025.11.26 | 49,902 | 42,780 |
| 운영자금대출 | ㈜테드인베스트먼트(*2) | 10.0 | 2024.08.07 | 2,000,000 | - |
| 합계 | 8,611,289 | 1,178,394 | |||
(*1) 지배회사 소유의 토지 및 건물(유형자산 및 투자부동산)을 오케이저축은행에 담보로 제공하였습니다.
(*2) 지배회사가 보유하고 있는 ㈜대산에프앤비가 발행한 6회차 전환사채 5,000백만원을 담보로 제공하였습니다.
19. 전환사채
(1) 당분기말과 전기말 현재 연결회사가 발행한 전환사채의 내역은 다음과 같습니다.
| (단위: 천원) |
| 구분 | 발행일 | 만기일 | 이자율(%) | 당분기말 | 전기말 |
|---|---|---|---|---|---|
| 제8회 무기명식 이권부 무보증 사모 전환사채 | 2021.03.29 | 2024.03.29 | 2.00% | - | 1,274,018 |
| 제9회 무기명식 이권부 무보증 사모 전환사채 | 2021.05.31 | 2024.05.31 | 3.00% | - | 937,438 |
| 제10회 무기명식 이권부 무보증 사모 전환사채 | 2023.05.26 | 2026.05.26 | 6.00% | 3,000,000 | 3,000,000 |
| 소계 | 3,000,000 | 5,211,456 | |||
| 전환사채상환할증금 | - | 44,389 | |||
| 전환사채할인발행차금 | (30,320) | (77,989) | |||
| 합계 | 2,969,680 | 5,177,856 | |||
(2) 당분기말 현재 연결회사가 발행한 전환사채의 주요한 발행내용은 다음과 같습니다.
| 구분 | 내역 |
|---|---|
| 사채의 종류 | 제10회 무기명식 이권부 무보증 사모 전환사채 |
| 액면금액 | 금 삼십억원 (\3,000,000,000) |
| 발행금액 | 각 사채의 권면금액의 100% |
| 전환사채 발행일 | 2023년 05월 26일 |
| 전환사채 만기일 | 2026년 05월 26일 |
| 이자 | -표면이자: 발행일 익일부터 사채만기일까지 연6.0%를 3개월마다 지급. -만기보장수익률: 발행일로부터 상환기일 직전일까지 권면금액의 연 복리(6.0%) 적용 |
| 조기상환청구권 (Put Option) |
발행일로부터 1년이 경과되는 2024년 5월 26일 및 그 이후 매 3개월에 해당되는 날에 전환권을 행사하지 않은 본 사채의 전자등록금액에 해당하는 금액의 전부 또는 일부에 대하여 조기상환청구가 가능하다. 단, 조기 상환 시 원단위 미만은 절사하며, 조기상환일 이후의 이자는 계산하지 아니한다. |
| 매도청구권 (Call Option) | - |
| 조기상환청구권행사가능기간 | 사채발행일로부터 1년이 경과된 시점 |
| 전환으로발행할 주식 | 기명식 보통주식 |
| 전환비율 | 사채권면금액의 100% |
| 전환청구기한 | 발행일로부터 1년 후 부터 만기 1개월 전 |
| 발행시전환가액 | 주당 금 500원(무상감자 93.33% 실시 후: 7,500원) |
| 전환가액 조정 | (1) 회사가 시가를 하회하는 발행가액으로 유상증자, 주식배당, 준비금 자본 전입, 전환사채발행, 신주인수권부사채발행 하는 경우 전환가액을 하향조정 (2) 합병, 자본의 감소, 주식분할 및 병합, 주식 액면 변경 등에 의해 전환가액 하향조정이 필요한 경우에는 당해 합병 또는 자본의 감소, 주식분할 및 병합, 주식 액면 변경등 직전에 전환사채가 전환되어 전액 주식의 배정되었더라면 당해 합병, 자본의 감소, 주식분할 및 병합, 주식 액면 변경 등 직후에 전환사채권자가 가질수 있었던 주식수가 행사 주식수가 되도록 전환가액을 조정 (3) 기명식 보통주식의 가격이 하락할 경우, 본 사채 발행일로부터 매3개월이 경과한 날을 전환가액 조정일로 하고, 각 전환가액 조정일 전일을 기산일로 하여 그 기산일로부터 소급한 1개월 가중산술평균주가, 1주일 가중산술평균주가, 최근일 가중산술평균주가를 산술평균한 가격과 최근일 가중산술평균주가 중 높은 가격이 직전 전환가액보다 낮을 경우에는 그 낮은 가격을 새로운 전환가액으로 함(발행당시 전환가액의 70%와 액면가 중 큰 금액을 한도로 함) (4) 감자, 주식병합 등 주식가치 상승사유가 발행하는 경우 감자, 주식병합 등으로 인한 조정비율만큼 상향하여 반영한 가액을 전환가액으로 함 |
(3) 당분기말 현재 연결회사가 매입후 보유하고 있는 미소각된 회사 발행 전환사채(자기사채)의 내역은 다음과 같습니다.
| (단위: 천원) |
| 구분 | 액면금액 |
|---|---|
| 9회차 전환사채 | 2,605,000 |
(4) 연결회사는 10회차 전환사채에 대하여 금융감독원 질의회신 '회제이-00094' 에 의거하여 전환권을 자본으로 인식하였으며, 동 회계처리는 '주식회사등의 외부감사에관한법률' 제5조 제1항 제1호의 한국채택국제회계기준에 한하여 효력이 있습니다.
(5) 발행자의 주가 변동에 따라 행사가격이 조정되는 조건으로 인해 부채로 분류된 각 금융부채의 장부금액 및 관련 손익은 다음과 같습니다.
| (단위: 천원) |
| 장부금액 | 당분기말 | 전기말 |
|---|---|---|
| 8회차 전환사채 | - | 929,018 |
| 9회차 전환사채 | - | 682,438 |
| 합계 | - | 1,611,456 |
| 관련 손익 | 당분기 | 전분기 |
|---|---|---|
| 법인세차감전계속사업손익 | (6,180,025) | - |
| 평가손익 | (227,387) | - |
| 평가손익 제외 법인세차감전계속사업손익 | (5,952,638) | - |
20. 파생상품
(1) 당분기말 현재 파생상품의 내역은 다음과 같습니다.
| (단위: 천원) |
| 구분 | 당분기말 | 전기말 | |
|---|---|---|---|
| 유동파생상품부채 | 투자전환사채 관련 콜옵션 매도(*1) | - | - |
| 비유동파생상품부채 | 관계기업투자 관련 콜옵션 매도(*2) | 275,638 | 661,107 |
(*1) 연결회사가 당기 중 취득한 투자전환사채와 관련하여 투자전환사채의 일부를 발행회사 또는 발행회사가 지정한 제3자가 매수할 수 있도록 한 매도청구권 금액입니다. 당기말 현재 연결회사가 보유한 투자전환사채의 주요 발행내역은 다음과 같습니다.
| 구분 | 내역 | |
|---|---|---|
| 사채의 종류 | 제6회 무기명식 이권부 무보증 사모 전환사채 | 제7회 무기명식 이권부 무보증 사모 전환사채 |
| 발행회사 | ㈜대산에프앤비(구,㈜디에스이엔) | ㈜대산에프앤비(구,㈜디에스이엔) |
| 액면금액 | 6,000,000천원 | 2,000,000천원 |
| 발행금액 | 각 사채의 권면금액의 100% | 각 사채의 권면금액의 100% |
| 전환사채 발행일 | 2023년 02월 09일 | 2023년 07월 21일 |
| 전환사채 만기일 | 2028년 02월 09일 | 2028년 07월 21일 |
| 이자 | -표면이자율 발행일 익일부터 사채만기 일까지 연 이퍼센트(2.0%) -만기보장수익률 발행일로부터 상환기일 직전일까지 권면금액의 연 복리(5.0%) 적용 |
-표면이자율 발행일 익일부터 사채만기 일까지 연 이퍼센트(3.0%) -만기보장수익률 발행일로부터 상환기일 직전일까지 권면금액의 연 복리(5.0%) 적용 |
| 조기상환청구권 (Put Option) |
발행일로부터 1년이 경과되는 2022년 3월 29일 및 그 이후 매 3개월에 해당되는 날에 전환권을 행사하지 않은 본 사채의 전자등록금액에 조기상환율은 곱한 금액의 전부 대하여 조기상환청구가 가능하다. 단, 조기 상환 시 원단위 미만은 절사하며, 조기상환일 이후의 이자는 계산하지 아니한다. | 발행일로부터 1년이 경과되는 2022년 5월 31일 및 그 이후 매 3개월에 해당되는 날에 전환권을 행사하지 않은 본 사채의 전자등록금액에 조기상환율은 곱한 금액의 전부 대하여 조기상환청구가 가능하다. 단, 조기 상환 시 원단위 미만은 절사하며, 조기상환일 이후의 이자는 계산하지 아니한다. |
| 매도청구권 (Call Option) |
발행회사는 본 계약의 체결로써 각 인수인과 사이에 각 인수한 본 사채 원금 기준 70%를 초과하지 않는 범위 이내의 사채(이하 “매매목적물”이라고 한다.)를 매수하고, 인수인은 매매목적물을 매도할 것을 예약한다. 발행회사의 중도상환청구권 행사기간, 중도상환청구권 행사에 따른 매매완결일, 매수대금(단, 중도상환청구권 취득대가와 매매완결일까지 발생하여 미지급된 표면이자는 포함하지 아니함)은 아래와 같으며, 발행회사는 각 중도상환청구권 행사기간 내에 중도상환청구권 행사의 상대방인 인수인 또는 해당 사채권자에게 중도상환청구권 행사금액을 특정하여 서면통지의 방법으로 중도상환청구권을 행사하여야 한다. 다만, 위 중도상환청구권 행사 당시에 해당 인수인이 매매목적물의 전부나 일부를 양도한 경우에는 인수인은 위 행사사실을 해당 사채권자에게 즉시 통지하여야 한다. |
발행회사는 본 계약의 체결로써 각 인수인과 사이에 각 인수한 본 사채 원금 기준 70%를 초과하지 않는 범위 이내의 사채(이하 “매매목적물”이라고 한다.)를 매수하고, 인수인은 매매목적물을 매도할 것을 예약한다. 발행회사의 중도상환청구권 행사기간, 중도상환청구권 행사에 따른 매매완결일, 매수대금(단, 중도상환청구권 취득대가와 매매완결일까지 발생하여 미지급된 표면이자는 포함하지 아니함)은 아래와 같으며, 발행회사는 각 중도상환청구권 행사기간 내에 중도상환청구권 행사의 상대방인 인수인 또는 해당 사채권자에게 중도상환청구권 행사금액을 특정하여 서면통지의 방법으로 중도상환청구권을 행사하여야 한다. 다만, 위 중도상환청구권 행사 당시에 해당 인수인이 매매목적물의 전부나 일부를 양도한 경우에는 인수인은 위 행사사실을 해당 사채권자에게 즉시 통지하여야 한다. |
| 전환비율 | 사채권면금액의 100% | 사채권면금액의 100% |
| 전환가액 | 420원 | 344원 |
| 전환청구기한 | 사채 발행일로부터 1년 경과한 날로부터 만기일 1개월전까지 | 사채 발행일로부터 1년 경과한 날로부터 만기일 1개월전까지 |
| 전환가액 조정 | (1) 전환청구 이전에 시가를 하회하는 발행가액으로 유상증자 등을 하는 경우 (2) 합병, 자본의 감소, 주식분할 및 병합, 주식 액면 변경 등에 의해 전환가액 조정이 필요한 경우 (3) 감자, 주식병합 등 주식가치 상승사유가 발행하는 경우 (4) 사채 발행일로부터 매 3개월이 경과한 날을 전환가액 조정일로 하고, 각 전환가액 조정일 전일을 기산일로 하여 그 기산일로부터 소급한 1개월 가중산술평균주가, 1주일 가중산술평균주가, 최근일 가중산술평균주가를 산술평균한 가격과 최근일 가중산술평균주가 중 높은 가격이 직전 전환가액보다 낮을 경우 (발행당시 전환가격의 70% 및 주식의 액면가를 하회하지 못함) (5) 하향조정 후 주식가치 상승사유가 발생하는 경우 발행 당시 전환가액을 한도로 상향조정함 |
(1) 전환청구 이전에 시가를 하회하는 발행가액으로 유상증자 등을 하는 경우 (2) 합병, 자본의 감소, 주식분할 및 병합, 주식 액면 변경 등에 의해 전환가액 조정이 필요한 경우 (3) 감자, 주식병합 등 주식가치 상승사유가 발행하는 경우 (4) 사채 발행일로부터 매 3개월이 경과한 날을 전환가액 조정일로 하고, 각 전환가액 조정일 전일을 기산일로 하여 그 기산일로부터 소급한 1개월 가중산술평균주가, 1주일 가중산술평균주가, 최근일 가중산술평균주가를 산술평균한 가격과 최근일 가중산술평균주가 중 높은 가격이 직전 전환가액보다 낮을 경우 (발행당시 전환가격의 70% 및 주식의 액면가를 하회하지 못함) (5) 하향조정 후 주식가치 상승사유가 발생하는 경우 발행 당시 전환가액을 한도로 상향조정함 |
한편, 대산에프앤비의 2023년도 검토보고서의 의견이 "적정"이 아님에 따라 발행회사의기한이익상실사유가 발생하여 제6회 및 제7회 전환사채에 포함된 매도청구권이소멸하였습니다. 발행회사는 제6회 전환사채에 대해 2023년 12월 29일, 제7회 전환사채에 대해 2024년 1월 8일 계약변경을 통해 기한이익상실에 대한 검토보고서의 의견관련 조항을 삭제하였으나, 기한이익상실사유의 발생 당시 매도청구권은 이미 소멸한 것으로 발행회사와 협의함에 따라 전기말 매도청구권 관련 파생상품부채를 인식하지 않았습니다(주석 35참조).
(*2) 연결회사는 당분기 중 취득한 관계기업투자주식 전량에 대하여 특약사항에 의해 콜옵션 계약을 체결하였습니다. 콜옵션 계약의 주요 내용은 다음과 같습니다.
| 구분 | 주요내용 |
|---|---|
| 주식매도청구권 | 콜옵션 보유자는 회사에게 본 유상증자를 통해 획득하는 보통주식 전량에 대해 주금납입일로부터 3년이 경과하는 날부터 3년 3개월이 되는 날 사이에 서면 통지로써 우선매수금액으로 보통주식을 매도할 것을 청구할 수 있음 |
| 우선매수금액 | 일금 일백억원 |
(2) 당분기 및 전분기 중 파생상품부채의 변동내역은 다음과 같습니다.
<당분기>
| (단위: 천원) |
| 구분 | 기초 | 증가 | 감소 | 평가 | 기말 |
|---|---|---|---|---|---|
| 투자전환사채 콜옵션 매도 | - | - | - | - | - |
| 관계기업투자 콜옵션 매도 | 661,107 | - | - | (385,470) | 275,637 |
<전분기>
| (단위: 천원) |
| 구분 | 기초 | 증가 | 감소 | 평가 | 기말 |
|---|---|---|---|---|---|
| 투자전환사채 콜옵션 매도 | 2,106,223 | - | - | (272,972) | 1,833,251 |
| 관계기업투자 콜옵션 매도 | 390,069 | - | - | (202,714) | 187,355 |
21. 퇴직급여부채
연결회사는 확정기여형퇴직급여제도와 확정급여형퇴직급여제도를 운영하고 있으며, 각 제도별 세부내역은 다음과 같습니다.
(1) 확정기여제도
연결회사는 자격을 갖춘 종업원들을 위해 확정기여형퇴직급여제도를 운영하고 있으며, 사외적립자산은 수탁자의 관리하에서 기금형태로 연결회사의 자산들로부터 독립적으로 운용되고 있습니다. 종업원들이 확정기여형의 가득조건을 충족하기 전에 퇴사하는 경우에 연결회사가 지불해야 할 기여금은 상실되는 기여금만큼 감소하게 됩니다.
확정기여형퇴직급여제도와 관련하여 손익계산서에 당분기 중 인식된 총 비용 170,187천원은 퇴직급여제도에서 규정하고 있는 비율에 따라 연결회사가 퇴직급여제도에납입할 기여금을 나타내고 있습니다.
보고기간 종료일 현재 추가로 납입하여야 하는 불입금 1,287,476천원이 부채(미지급비용)로 계상되어 있습니다.
(2) 확정급여제도
1) 당분기말과 전기말 현재 순확정급여부채와 관련하여 연결재무상태표에 인식된 금액은 다음과 같습니다.
| (단위: 천원) |
| 구분 | 당분기말 | 전기말 |
|---|---|---|
| 확정급여채무의 현재가치 | 574,502 | 535,138 |
| 사외적립자산의 공정가치 | (477,362) | (472,089) |
| 연결재무상태표상 순확정급여부채(자산) | 97,140 | 63,049 |
2) 당분기와 전분기의 현재 퇴직급여와 관련하여 포괄손익계산서에 반영된 금액은 다음과 같습니다.
| (단위: 천원) |
| 구분 | 당분기 | 전분기 |
|---|---|---|
| 당기말근무원가 | 35,105 | 70,336 |
| 순이자원가 | (1,565) | - |
| 종업원급여에 포함된 총 비용 | 33,540 | 70,336 |
3) 당분기말 현재 사외적립자산은 정기예금 등으로 구성되어 있으며, 연결회사의 경영진은 보고기간 후 개시하는 회계연도에 사외적립자산에 불입될 예상금액은 100백만으로 추정하고 있습니다.
(3) 당분기와 전분기의 퇴직급여(확정급여제도 및 확정기여제도 포함)의 배부내역은 다음과 같습니다.
| (단위: 천원) |
| 구분 | 당분기 | 전분기 |
|---|---|---|
| 매출원가 | 77,431 | 106,895 |
| 판매비와관리비 | 126,295 | 128,378 |
| 합계 | 203,726 | 235,273 |
22. 충당부채
당분기와 전분기 중 현재 충당부채의 변동내역은 다음과 같습니다.
<당분기>
| (단위: 천원) |
| 구분 | 하자보수충당부채 | 복구충당부채 | 합계 |
|---|---|---|---|
| 기초 | 156,689 | 135,656 | 292,345 |
| 충당금 설정 | 5,829 | - | 5,829 |
| 충당금 환입 | - | - | - |
| 기말 | 162,518 | 135,656 | 298,174 |
<전분기>
| (단위: 천원) |
| 구분 | 하자보수충당부채 | 포인트충당부채 | 합계 |
|---|---|---|---|
| 기초금액 | 95,395 | 46,080 | 141,475 |
| 충당금 설정 | 4,069 | - | 4,069 |
| 연결범위의 변동 | - | (46,080) | (46,080) |
| 기말금액 | 99,464 | - | 99,464 |
23. 자본금과 주식발행초과금
(1) 지배기업의 정관에 의하여 발행할 주식의 총수는 200,000,000주이고 발행한 주식수는 보통주식 8,644,551주이며 1주당 액면금액은 500원입니다.
(2) 당분기와 전분기 중 지배기업이 발행한 주식 및 이에 따른 자본금과 주식발행초과금의 변동내역은 다음과 같습니다.
| (단위: 주, 천원) |
| 구분 | 주식수 | 보통주 자본금 |
주식발행 초과금 |
합계 |
|---|---|---|---|---|
| 전기초 | 106,098,527 | 53,049,263 | 54,969,500 | 108,018,763 |
| 전환사채의 전환 | 843,012 | 421,506 | 2,854,560 | 3,276,066 |
| 유상증자 | 11,443,076 | 5,721,538 | - | 5,721,538 |
| 무상감자(*1) | (110,074,610) | (55,037,305) | - | (55,037,305) |
| 전기말 | 8,310,005 | 4,155,002 | 57,824,060 | 61,979,062 |
| 당기초 | 8,310,005 | 4,155,002 | 57,824,060 | 61,979,062 |
| 전환사채의 전환 | 334,546 | 167,273 | 2,320,712 | 2,487,985 |
| 당분기말 | 8,644,551 | 4,322,275 | 60,144,772 | 64,467,047 |
(*1) 전기 중 기명식 보통주 15주를 동일한 액면주식 1주로 무상병합하는 감자를 실시하였습니다.
24. 기타자본항목
당분기말과 전기말 현재 기타자본항목의 내역은 다음과 같습니다.
| (단위: 천원) |
| 구분 | 당기말 | 전기말 |
|---|---|---|
| 자기주식 | (31,079) | (31,079) |
| 자기주식처분손실 | (362,924) | (362,924) |
| 전환권대가 | 167,673 | 167,673 |
| 지분법자본변동 | (1,301,363) | (1,064,736) |
| 기타의자본잉여금 | (22,324,339) | (22,324,339) |
| 기타포괄손익-공정가치금융자산평가손익 | 240,529 | 240,529 |
| 합계 | (23,611,503) | (23,374,876) |
25. 결손금
당분기말과 전기말 현재 결손금의 구성내역은 다음과 같습니다.
| (단위: 천원) |
| 구분 | 당분말 | 전기말 |
|---|---|---|
| 법정적립금(*1) | 51,799 | 51,799 |
| 미처분이익잉여금(미처리결손금) | (1,229,172) | 4,957,390 |
| 지분법이익잉여금변동 | - | - |
| 보험수리적손익 | (551) | (7,007) |
| 합계 | (1,177,924) | 5,002,182 |
(*1) 지배기업은 대한민국에서 제정되어 시행 중인 상법의 규정에 따라, 자본금의 50%에 달할 때까지 매 결산기마다 현금에 의한 이익배당금의 10% 이상을 이익준비금으로 적립하고 있습니다. 동 이익준비금은 현금으로 배당할 수 없으나 자본전입 또는 결손보전이 가능하며, 자본준비금과 이익준비금의 총액이 자본금의 1.5배를 초과하는 경우 그 초과한 금액 범위에서 자본준비금과 이익준비금을 감액할 수 있습니다.
26. 고객과의 계약에서 생기는 수익 및 관련 계약부채
(1) 당분기와 전분기 중 고객과의 계약에서 생기는 수익의 상세 내역은 다음과 같습니다.
<당분기>
| (단위: 천원) |
| 당기 | 공사용역사업 | 디지털 마케팅사업 |
게임사업부문 | 기타부문 | 합계 |
|---|---|---|---|---|---|
| 수익인식 시기: | |||||
| 한시점에 이전 | - | - | - | 61,294 | 61,294 |
| 기간에 걸쳐 이전 | 2,796,391 | 2,054,249 | - | 245,303 | 5,095,943 |
| 합계 | 2,796,391 | 2,054,249 | - | 306,597 | 5,157,237 |
<전분기>
| (단위: 천원) |
| 당분기 | 공사용역사업 | 디지털 마케팅사업 |
게임사업부문 | 기타부문 | 합계 |
|---|---|---|---|---|---|
| 수익인식 시기: | |||||
| 한시점에 이전 | - | - | - | - | - |
| 기간에 걸쳐 이전 | 2,831,192 | 1,851,952 | - | 703,603 | 5,386,747 |
| 합계 | 2,831,192 | 1,851,952 | - | 703,603 | 5,386,747 |
(2) 고객과의 계약에서 관련된 부채
① 당분기말 및 전기말 현재 계약부채의 내역은 다음와 같습니다.
| (단위: 천원) |
| 구분 | 당분기말 | 전기말 |
|---|---|---|
| 계약부채(공사관련) | 113,443 | 225,948 |
| 계약부채(게임관련) | 200,350 | 1,027,008 |
| 합계 | 313,793 | 1,252,956 |
② 계약부채와 관련하여 인식한 수익
당분기 및 전분기에 인식한 수익 중 전기에서 이월된 계약부채와 과거 보고기간에 이행한(또는 부분적으로 이행한) 수행의무와 관련된 금액은 다음과 같습니다.
| (단위: 천원) |
| 구분 | 당분기 | 전분기 |
|---|---|---|
| 기초의 계약부채 잔액 중 당분기에 인식한 수익 | 151,208 | 177,195 |
27. 판매비와 관리비
당분기와 전분기의 판매비와 관리비의 내역은 다음과 같습니다.
| (단위: 천원) |
| 구분 | 당분기 | 전분기 |
|---|---|---|
| 직원급여 | 1,615,987 | 1,018,526 |
| 퇴직급여 | 112,234 | 113,452 |
| 복리후생비 | 153,000 | 90,997 |
| 여비교통비 | 29,684 | 4,325 |
| 접대비 | 47,234 | 1,513 |
| 세금과공과금 | 77,377 | 66,737 |
| 감가상각비 | 199,394 | 171,421 |
| 차량유지비 | 6,224 | 4,401 |
| 지급수수료 | 1,135,018 | 885,800 |
| 광고선전비 | 109,086 | 2,300 |
| 무형자산상각비 | 18,641 | 7,889 |
| 경상연구개발비 | 327,153 | 206,484 |
| 외주용역비 | 432,375 | 416,205 |
| 광고대행비 | 53,378 | 38,967 |
| 기타 | 376,556 | 164,040 |
| 합계 | 4,693,341 | 3,193,057 |
28. 비용의 성격별 분류
당분기와 전분기 비용의 성격별 분류는 다음과 같습니다.
| (단위: 천원) |
| 구분 | 당분기 | 전분기 |
|---|---|---|
| 제품,상품및 재공품의 변동 | - | 4,837 |
| 원재료 및 소모품사용 | 20,044 | 26,248 |
| 종업원급여 | 3,013,747 | 2,285,137 |
| 감가상각비 및 무형자산상각비 | 307,773 | 261,698 |
| 차량유지비 | 64,774 | 27,152 |
| 지급수수료 | 1,126,600 | 940,947 |
| 광고선전비 | 109,086 | 41,267 |
| 제안비 | 6,847 | 6,570 |
| 복리후생비 | 229,335 | 169,018 |
| 하자보수충당전입액(환입액) | 5,829 | 4,069 |
| 외주비 및 자재비 | 2,356,581 | 1,488,486 |
| 여비교통비 | 72,791 | 29,786 |
| 기타 비용 | 732,195 | 353,766 |
| 합계 | 8,045,602 | 5,638,981 |
29. 기타수익과 기타비용
당분기와 전분기의 기타수익과 기타비용의 내역은 다음과 같습니다.
(1) 기타수익
| (단위: 천원) |
| 구분 | 당분기 | 전분기 |
|---|---|---|
| 관계기업투자처분이익 | - | 124,795 |
| 유형자산처분이익 | - | 27,584,210 |
| 잡이익 | 5,772 | 15,123 |
| 합계 | 5,772 | 27,724,128 |
(2) 기타비용
| (단위: 천원) |
| 구분 | 당분기 | 전분기 |
|---|---|---|
| 무형자산처분손실 | - | 1,292 |
| 무형자산손상차손 | 7,829 | 222,365 |
| 유형자산처분손실 | 83,031 | - |
| 잡손실 | 73,173 | 22,181 |
| 합계 | 164,033 | 245,838 |
30. 금융수익 및 금융원가
당분기와 전분기의 금융수익 및 금융원가의 내역은 다음과 같습니다.
(1) 금융수익
| (단위: 천원 |
| 구분 | 당분기 | 전분기 |
|---|---|---|
| 이자수익 | 151,259 | 235,608 |
| 전환사채상환이익 | - | 31,455 |
| 당기손익-공정가치금융자산평가이익 | 78,180 | 129,365 |
| 외환환산이익 | 12,443 | - |
| 파생상품평가이익 | 385,470 | 475,686 |
| 리스해지이익 | 38,598 | 4,813 |
| 합계 | 665,950 | 876,927 |
(2) 금융원가
| (단위: 천원) |
| 구분 | 당분기 | 전분기 |
|---|---|---|
| 당기손익-공정가치금융자산평가손실 | 2,692,212 | - |
| 이자비용 | 392,236 | 101,202 |
| 전환사채상환손실 | - | 1,152 |
| 리스해지손실 | 6,872 | 455 |
| 기타금융비용 | 227,387 | - |
| 합계 | 3,318,707 | 102,809 |
31. 지배기업소유주에 대한 주당순이익(손실)
기본주당순이익(손실)은 연결회사의 지배기업의 소유주에 귀속되는 보통주당기순이익(손실)을 가중평균유통보통주식수로 나누어 산정하였습니다. 한편 희석주당순이익(손실)은 모든 희석성 잠재적보통주가 보통주로 전환된다고 가정하여 조정한 잠재적보통주당기순이익(손실)과 가중평균잠재적유통보통주식수를 적용하여 산정하고 있습니다.
(1) 당분기 및 전분기의 보통주주당순이익(손실)은 다음과 같습니다.
| (단위: 원) |
| 구분 | 당분기 | 전분기 |
|---|---|---|
| 지배주주 당기순이익(손실) | (6,179,555,180) | 27,986,401,532 |
| ÷가중평균유통보통주식수(*1) | 8,513,442주 | 7,073,235주 |
| 기본주당순이익(손실) | (726)원 | 3,957원 |
(*1) 당분기와 전기의 가중평균유통보통주식수의 산정내용은 다음과 같습니다.
| (단위: 주) |
| 구분 | 당분기 | 전분기 |
|---|---|---|
| 기초유통보통주식수 | 8,310,005 | 106,098,527 |
| 무상감자(주1) | - | (99,025,292) |
| 전환사채의 전환 | 203,437 | - |
| 유상증자 | - | - |
| 가중평균유통보통주식수 | 8,513,442 | 7,073,235 |
(주1) 전기 중 93.33%의 무상감자를 실시하여 유통보통주식수를 소급수정하였습니다.
(2) 당분기와 전분기의 희석주당순이익(손실)은 다음과 같습니다.
| (단위: 원,주) |
| 구분 | 전분기 |
|---|---|
| 지배주주 보통주 당기순이익(손실) | 27,986,401,532 |
| 조정항목 | |
| 전환사채이자비용 등(법인세효과 반영) | (18,334,886) |
| 잠재적 지배주주 보통주 당기순이익(손실) (A) | 27,968,066,646 |
| 가중평균유통보통주식수 | 7,073,235 |
| 희석성 잠재적보통주 | 80,263주 |
| 보통주 희석주당손익 산출에 사용된 가중평균유통보통주식수(C) | 7,153,498 |
| 희석주당순이익(손실) (A/C) | 3,910원 |
(*) 당분기는 희석화증권의 희석화효과가 존재하지 않는 바, 희석주당손실은 기본주당손실과 동일합니다.
32. 현금흐름 정보
(1) 당분기와 전분기의 영업에서 창출된 현금흐름의 내역은 다음과 같습니다.
| (단위: 천원) |
| 구분 | 당분기 | 전분기 |
|---|---|---|
| 당기순손실 | (6,179,555) | 27,986,402 |
| 당기순손익에 대한 조정 | 3,610,494 | (27,912,935) |
| 영업활동 자산ㆍ부채의 증감 | (450,987) | 2,820,432 |
| 영업에서 창출된 현금흐름 | (3,020,048) | 2,893,899 |
(2) 당분기와 전분기의 당기순손익에 대한 조정 내역은 다음과 같습니다.
| (단위: 천원) |
| 구분 | 당분기 | 전분기 |
|---|---|---|
| 감가상각비 | 289,133 | 251,756 |
| 무형자산상각비 | 18,641 | 7,889 |
| 퇴직급여 | 33,540 | 70,336 |
| 잡이익 | (3,003) | - |
| 무형자산손상차손 | 7,829 | 222,365 |
| 유형자산처분손실 | 83,031 | - |
| 종속기업처분이익 | - | (124,795) |
| 하자보수비 | 5,829 | 4,069 |
| 사채상환손실 | - | 1,152 |
| 관계기업처분이익 | (27,584,210) | |
| 지분법손실 | 480,641 | 13,772 |
| 당기손익-공정가치측정금융자산평가손실 | 2,692,212 | - |
| 당기손익-공정가치측정금융자산평가이익 | (78,180) | (129,365) |
| 파생상품평가이익 | (385,470) | (475,686) |
| 전환사채평가손실 | 227,387 | - |
| 사채상환이익 | - | (31,455) |
| 리스해지손익 | (31,726) | (4,357) |
| 잡손실 | 42,565 | - |
| 법인세비용 | (469) | - |
| 순금융비용(수익) | 228,534 | (134,406) |
| 합계 | 3,610,494 | (27,912,935) |
(3) 당분기와 전분기의 영업활동 자산ㆍ부채의 증감 내역은 다음과 같습니다.
| (단위: 천원) |
| 구분 | 당분기 | 전분기 |
|---|---|---|
| 매출채권의 증감 | 85,070 | 1,547,509 |
| 계약자산의 증감 | (217,519) | (326,977) |
| 미수금의 증감 | (206,751) | 213,912 |
| 선급금의 증감 | (1,677,550) | 230,452 |
| 선급비용의 증감 | (33,937) | 415 |
| 매입채무의 증감 | (237,749) | (55,386) |
| 미지급금의 증감 | (159,785) | (642,444) |
| 미지급비용의 증감 | (106,453) | 72,719 |
| 선수금의 증감 | 2,364,199 | 2,240,480 |
| 선수수익의 증감 | 560 | (18,498) |
| 예수금의 증감 | 148,802 | (45,786) |
| 기타유동부채의 증감 | (11,918) | 27,316 |
| 부가세대급금의 증감 | 37,260 | 4,066 |
| 부가세예수금의 증감 | (322,710) | 249,529 |
| 계약부채의 증감 | (112,506) | (679,323) |
| 퇴직연금신탁의 증감 | - | 2,447 |
| 합계 | (450,987) | 2,820,431 |
(4) 당분기와 전분기의 현금의 유입ㆍ유출이 없는 거래 중 중요한 사항은 다음과 같습니다.
| (단위: 천원) |
| 구분 | 당분기 | 전분기 |
|---|---|---|
| 사용권자산과 리스부채 증가 | 360,648 | 64,659 |
| 리스부채의유동성대체 | (75,453) | 63,940 |
| 투자부동산과 유형자산의 대체 | (254,285) | - |
| 라이선스 취득시 미수금과 대체 | - | 1,144,000 |
| 매각예정자산처분관련 선수금의 감소 | 19,000,000 | |
| 장기선급금의 금융자산 및 무형자산으로의 대체 | 1,481,000 | 308,000 |
| 임차보증금의 유동성대체 | 238,250 | - |
| 전환사채의 전환 | 2,487,985 | - |
| 연결범위 변동시 금융자산과 교환 | - | 4,600,000 |
(5) 당분기와 전분기의 재무활동에서 생기는 주요 부채의 조정내역은 다음과 같습니다.
<당분기>
| (단위: 천원) |
| 구분 | 기초 | 재무현금흐름 | 기타의 조정 | 당분기말 |
|---|---|---|---|---|
| 단기차입금 | 1,178,394 | 7,529,392 | (96,497) | 8,611,289 |
| 전환사채 | 5,177,856 | - | (2,208,176) | 2,969,680 |
| 리스부채 | 1,375,170 | (171,007) | 343,681 | 1,547,844 |
| 합계 | 7,731,420 | 7,358,385 | (1,960,992) | 13,128,813 |
<전분기>
| (단위: 천원) |
| 구분 | 기초 | 재무현금흐름 | 기타의 조정 | 사업결합으로인한 증가 | 연결범위의 변동 | 전분기말 |
|---|---|---|---|---|---|---|
| 단기차입금 | 5,655,000 | (5,535,000) | - | 96,497 | - | 216,497 |
| 전환사채 | 849,317 | (477,000) | (25,956) | - | - | 346,361 |
| 리스부채 | 725,072 | (169,509) | (60,738) | 104,809 | (13,820) | 585,814 |
| 합계 | 7,229,389 | (6,181,509) | (86,694) | 201,306 | (13,820) | 1,148,672 |
33. 우발상황과 약정사항
(1) 당분기말 현재 연결회사가 보유하고 있으나 사용이 제한되어 있는 금융상품의 내역은 다음과 같습니다.
| (단위: 천원) |
| 계정과목 | 금융상품 | 비고 | 제공상대방 | 장부금액 |
|---|---|---|---|---|
| 기타금융자산 | 단기금융상품 장기금융상품 |
지급보증 관련 담보제공 | 서울보증보험 | 2,636,320 |
| 기타금융자산 | 단기금융상품 | 외화지급보증 담보 제공 | 기업은행 | 90,000 |
| 당기손익-공정가치금융자산 | 출자금 | 지급보증 관련 담보제공 | 소프트웨어공제조합 전기공사공제조합 엔지니어링공제조합 |
3,287,241 |
(2) 당분기말 현재 연결회사가 금융기관과 체결한 약정은 다음과 같습니다.
| (단위: 천원) |
| 금융기관 | 구분 | 약정액 | 실행액 |
|---|---|---|---|
| 기업은행 | 외화지급보증대출약정 | 90,000 | 88,836 |
| ㈜오케이저축은행 노원지점 | 운영자금 | 6,000,000 | 5,857,397 |
| 합계 | 6,090,000 | 5,946,233 | |
(3) 당분기말 현재 연결회사가 제3자로부터 제공받고 있는 지급보증의 내역은 다음과 같습니다.
| (단위: 천원) |
| 보증제공자 | 구분 | 금액 |
|---|---|---|
| 소프트웨어공제조합(*1) | 하자 및 계약이행 보증 등/개인정보보호배상책임공제 | 2,979,354 |
| 서울보증보험 | 공탁보증보험 하자 및 계약이행 보증 등 | 11,261,626 |
| ㈜비에프홀딩스(*2) | ㈜오케이저축은행 차입금 연대보증 | 7,200,000 |
| 합계 | 21,440,980 | |
(*1) 소프트웨어공제조합의 지급보증과 관련하여 연결회사의 당기손익-공정가치금융자산이 담보로 제공되어 있습니다(주석 8참조).
(*2) ㈜오케이저축은행 차입금 한도 약정 6,000,000천원 관련하여 연결회사의 최대주주인 ㈜비에프홀딩스로부터 지급보증 7,200,000천원을 제공받고 있습니다(주석8,35 참조).
(4) 당분기말 현재 연결회사가 담보로 제공하고 있는 금융기관 이외의 내역은 다음과 같습니다.
| (단위: 천원) |
| 담보제공자산 | 장부금액 | 담보권자 | 차입금액 | 채권최고액 |
|---|---|---|---|---|
| 토지 및 건물 | 2,626,660 | 오케이저축은행 | 6,000,000 | 7,200,000 |
| 투자부동산 | 10,070,634 | |||
| 당기손익-공정가치금융자산 | 4,495,659 | ㈜테드인베스트먼트 | 2,000,000 | 3,000,000 |
(5) 당분기말 현재 연결회사가 원고로 계류중인 소송사건은 1건(소송가액은 약 40,000천원)이며, 연결회사는 상기 소송사건의 결과를 현재로서는 예측할 수 없으므로, 이로 인한 영향을 재무제표에 계상하지 않았습니다. 피고로 계류중인 소송사건은 1건(소송가액 : 100백만원)이 있으며, 소송사건이 재무제표에 미칠 영향을 현재까지 합리적으로 예측할 수 없습니다.
(6) 주석20에 기재된 바와 같이, 연결회사는 ㈜드래곤플라이의 대표이사에게 전기 중취득한 ㈜드래곤플라이 지분 전부(10,067,144주)를 매수할 수 있는 콜옵션을 부여하였습니다. 콜옵션의 행사가능기간은 2026년 3월 24일부터 2026년 6월 24일까지이며 지분 전부에 대한 행사가격은 10,000백만원 입니다.
(7) 연결회사는 P2E 게임(커버넌트 차일드, 버블퐁 프렌즈)을 개발 및 퍼블리싱하는 과정에서 보유하고 있는 가상자산의 종류와 개수는 다음과 같습니다.
| 가상자산명 | 상장여부(*1) | 보유수량(개) | 보유목적(*2) | 개발게임명(가칭) |
|---|---|---|---|---|
| COVN | 상장 | 3,508,148 | 담보 | 커버넌트차일드 |
| BBF | 상장 | 6,383,316 | 담보 | 버블퐁프렌즈 |
(*1) COVN 및 BBF는 국외 가상자산 거래소에 상장되어 있습니다. COVN은 MEXC에, BBF는 HTX외 3거래소에 상장되어 있습니다.
(*2) 당분기말 현재, 보유목적에 의하여 장부금액은 0이며, 향후 각 게임의 개발 및 퍼블리싱 계약에 따라 가상자산의 공정가치를 수익으로 인식할 예정입니다.
① 커버넌트차일드 게임의 기술개발 및 퍼블리싱
연결회사는 The Game Changer Limited(이하, "TGCL")와 2023년 2월 8일 '기술개발에 대한 자문용역 계약' 및 2023년 10월 26일 'P2E플랫폼 이용계약'을 체결하여 '커버넌트 차일드' 게임 개발 등의 용역을 제공하기로 하였습니다. 기술개발에 대한 자문용역 계약에 따라 총 1,000,000개의 가상자산(COVN)을 수취하였습니다.
이외에도 연결회사는 'P2E플랫폼 이용계약'을 바탕으로 퍼블리서(Publisher)로서 '커버넌트 차일드' 게임의 기획, 개발 및 운영을 하며, 개발이 완료된 계임을 NFT플랫폼에연동시킨 이후에 마케팅을 수행할 예정입니다. 연결실체는 개발된게임에 대해서
배타적으로 유통하고 배급할 독점적인 권리를 가지고 있습니다. '
P2E플랫폼 이용계약'의 지급일정에 따라
'TGCL'은 연결회사에게 게임 개발 및 NFT플랫폼의 개발에 대한 대가 명목으로 추가적으로 수취하였거나 수령할 가상자산은 다음과 같습니다. 한편, 연결회사는 계약에 따른 수행의무가 완료되지 않아 소유권이 이전 되지는 않았으며
, 담보의 형태로 예치를 하고 있습니다
.
다만, 본 계약이 해제 또는 해지되는 경우에도본 가상자산을 반환할 의무는 없습니다.
본 게임의 퍼블리셔로서 수취하였거나 수취할 예정인 가상자산의 내역은 다음과 같습니다.
| 지급일(예정) | 월수취수량(개) | 수취 회수 | 수취수량(개) | 비고 |
|---|---|---|---|---|
| 23.11~23.12 | 83,333 | 2회 | 166,666 | 수취 완료 |
| 24.1~24.3 | 83,333 | 3회 | 249,999 | 수취 완료 |
| 24.4~28.9 | 83,333 | 54회 | 4,499,982 | 수취 예정 |
| 28.10 | 83,353 | 1회 | 83,353 | 수취 예정 |
| 합계 | 60회 | 5,000,000 | ||
또한, 연결회사는 'P2E플랫폼 이용계약'에 따라 게임 개발사로서 개발된 게임 및 NFT플랫폼의 소스코드, 디자인권 등에 대한 지식재산권 일체는 게임개발사에게 귀속되며, 수취하였거나 수취할 예정인 가산자산의 내역은 다음과 같습니다. 한편, 연결회사는 계약에 따른 수행의무가 완료되지 않아 소유권이 이전 되지는 않았으며, 담보의형태로 예치를 하고 있습니다. 다만, 본 계약이 해제 또는 해지되는 경우에도 본 가상자산을 반환할 의무는 없습니다.
| 수취일정 | 월 수취수량(개) | 수취 회수 | 수취수량(개) | 비고 |
|---|---|---|---|---|
| 23.3 | 300,000 | 1회 | 300,000 | 수취 완료 |
| 23.3~23.12 | 100,000 | 10회 | 1,000,000 | 수취 완료 |
| 23.3~23.12 | 53,191 | 10회 | 531,910 | 수취 완료 |
| 24.1~24.03 | 53,191 | 3회 | 159,573 | 수취 완료 |
| 24.4~26.12 | 53,191 | 33회 | 1,755,303 | 수취 예정 |
| 27.1 | 53,214 | 1회 | 53,214 | 수취 예정 |
| 합계 | 58회 | 3,800,000 | ||
② 버블퐁프렌즈 게임의 기술개발 및 퍼블리싱
연결회사는 BBF Limited(이하, "재단")와 2023년
2월 8일 '기술개발에 대한 자문용역 계약' 및 2023년 10월 26일 'P2E플랫폼 이용계약'을 체결하여 '
버블퐁 프렌즈' 게임 개발 등의 용역을 제공하기로 하였습니다. 기술개발에 대한 자문용역 계약에 따라총 2,000,000개의 가상자산(BBF)을 수취하였습니다.
이외에도 연결회사는 'P2E플랫폼 이용계약'을 바탕으로 퍼블리서(Publisher)로서 '버블퐁 프렌즈' 게임의 기획, 개발 및 운영을 하며, 개발이 완료된 계임을 NFT플랫폼에 연동시킨 이후에 마케팅을 수행할 예정입니다. 연결회사는 개발된게임에 대해서
배타적으로 유통하고 배급할 독점적인 권리를 가지고 있습니다. '
P2E플랫폼 이용계약'의 지급일정에 따라
'재단'은 연결회사에게 게임 개발 및 NFT플랫폼의 개발에 대한 대가 명목으로 추가적으로 수취하였거나 수령할 가상자산은 다음과 같습니다. 한편, 연결회사는 계약에 따른 수행의무가 완료되지 않아 소유권이 이전 되지는 않았으며
, 담보의 형태로 예치를 하고 있습니다
.
다만, 본 계약이 해제 또는 해지되는 경우에도 본 가상자산을 반환할 의무는 없습니다.
본 게임의 퍼블리셔로서 수취하였거나 수취할 예정인 가상자산의 내역은 다음과 같습니다.
| 지급일(예정) | 월수취수량(개) | 수취 회수 | 수취수량(개) | 비고 |
|---|---|---|---|---|
| 23.11~23.12 | 166,666 | 3회 | 499,998 | 수취 완료 |
| 24.1~24.3 | 166,666 | 3회 | 499,998 | 수취 완료 |
| 24.4~28.8 | 166,666 | 53회 | 8,833,298 | 수취 예정 |
| 28.9 | 166,706 | 1회 | 166,706 | 수취 예정 |
| 합계 | 60회 | 10,000,000 | ||
또한, 연결회사는 'P2E플랫폼 이용계약'에 따라 게임 개발사로서 개발된 게임 및 NFT플랫폼의 소스코드, 디자인권 등에 대한 지식재산권 일체는 게임개발사에게 귀속되며, 수취하였거나 수취할 예정인 가산자산의 내역은 다음과 같습니다. 한편, 연결회사는 계약에 따른 수행의무가 완료되지 않아 소유권이 이전 되지는 않았으며, 담보의형태로 예치를 하고 있습니다. 다만, 본 계약이 해제 또는 해지되는 경우에도 본 가상자산을 반환할 의무는 없습니다.
| 수취일정 | 월 수취수량(개) | 수취 회수 | 수취수량(개) | 비고 |
|---|---|---|---|---|
| 22.10.31 | 499,998 | 1회 | 499,998 | 수취 완료 |
| 22.11~23.12 | 166,666 | 14회 | 2,333,324 | 수취 완료 |
| 24.1~24.3 | 166,666 | 3회 | 499,998 | 수취 완료 |
| 24.4~27.1 | 166,666 | 34회 | 5,666,644 | 수취 예정 |
| 27.2 | 166,706 | 1회 | 166,706 | 수취 예정 |
| 합계 | 53회 | 9,166,670 | ||
(3) 당분기말 현재 가상자산의 보유에 따라 아래의 위험이 존재합니다.
| 구분 | 내용 |
|---|---|
| 거래소위험 | 가상자산 거래소에 위탁 보관되어 있으므로, 거래소의 파산 및 해킹사고 발생시 위탁한 가상자산을 반환받지 못할 위험 |
| 가격변동위험 | 공정가치의 변동성이 크기 때문에 회계연도간 자산가액에 큰 영향을 줄 수 있으나, 이러한 유의적 변동이 재무제표에 미칠 영향을 예측할 수 없습니다. 회사의 재무제표에는 이러한 불확실성으로 인하여 발생 가능한 조정 사항이 반영되어 있지 않습니다. |
34. 정부보조금
당분기와 전분기 중 정부보조금의 변동내역은 다음과 같습니다.
| (단위: 천원) |
| 구분 | 당분기 | 전분기 |
|---|---|---|
| 기초 | 49,989 | 129,430 |
| 증가 | ||
| 수령 | 99,654 | 263,212 |
| 미수 | 89,580 | 185,805 |
| 감소 | ||
| 비용보전 | (66,783) | (351,469) |
| 자산대체 | (104,939) | (98,048) |
| 장기미지급금 대체 | (17,512) | (17,998) |
| 반환 | - | - |
| 기말 | 49,989 | 110,932 |
35. 특수관계자 거래
(1) 당분기말 현재 특수관계자는 다음과 같습니다.
| 구분 | 회사명 |
|---|---|
| 최대주주 | ㈜비에프홀딩스 |
| 관계기업 | ㈜마루엘에스아이, ㈜그리고, ㈜드래곤플라이 및 그종속기업, ㈜대산에프앤비 및 그종속기업 |
| 기타특수관계자 | ㈜옵트론텍및그종속기업, ㈜우림 및 그 지배주주(*1), 임직원 |
(2) 당분기와 전분기 중 특수관계자와의 중요한 영업상의 거래내용(자금거래 제외) 및 당분기말과 전기말 현재의 특수관계자 관련 채권 및 채무 내용(자금거래 제외)은 다음과 같습니다.
| (단위: 천원) |
| 구분 | 특수관계자명 | 거래내용 | 채권채무 | ||||||
|---|---|---|---|---|---|---|---|---|---|
| 당분기 | 전분기 | 당분기말 | 전기말 | ||||||
| 매출 등 | 매입 등 | 매출 등 | 매입등 | 채권 | 채무 | 채권 | 채무 | ||
| 관계기업 | ㈜그리고 | 1,500 | - | - | - | 550 | 1,633 | 1,100 | 8,367 |
| ㈜대산에프앤비 | 94,423 | - | - | - | 28,391 | - | - | - | |
| 기타 특수관계자 | ㈜우림 | 59,836 | - | - | - | 159,836 | - | 323,212 | - |
| ㈜우림의 지배주주(*1) | - | - | - | - | - | - | 500,000 | - | |
| ㈜옵트론텍 | - | - | - | - | 140,000 | - | - | - | |
| 임직원 | - | - | - | 3,033 | - | - | - | - | |
(*1) 전기중 회사는 ㈜우림의 지배주주로부터 얼머스-TRI리스트럭처링 투자조합 1호 조합원의 지분을 취득하기 위한 대금을 지급하였습니다. 전기말 조합원총회로부터 매매에 대한 승인을 득하지 못하여 선급금으로 분류하였고 1,519,000천원을 대손설정하였으나, 당분기말 현재는 조합원총회로부터 승인을 득하여 당기손익-공정가치측정금융자산으로 분류하였습니다.
(3) 당분기와 전분기의 특수관계자에 대한 대여거래내역은 다음과 같습니다.
<당분기>
| (단위: 천원) |
| 구분 | 특수관계자명 | 기초 | 증가 | 감소 | 기말 |
|---|---|---|---|---|---|
| 기타특수관계자 | ㈜우림(*1) | 2,000,000 | - | - | 2,000,000 |
(*1) 전기말 현재 ㈜우림에게 대여금을 지급하면서 ㈜우림의 지배주주가 보유하고 있는 ㈜옵트론텍 주식 700,000주를 담보설정하였습니다.
<전분기>
| (단위: 천원) |
| 구분 | 특수관계자명 | 기초 | 증가 | 연결범위의 변동 | 기말 |
|---|---|---|---|---|---|
| 기타특수관계자 | ㈜옐로모바일 | 211,572 | - | (125,027) | 86,545 |
| ㈜정글피플(*1) | 2,043,000 | - | - | 2,043,000 |
(*1) 연결회사는 전분기 현재 2,043,000천원의 대손충당금을 인식하고 있습니다.
(4) 당분기와 전분기의 특수관계자에 대한 차입거래내역은 다음과 같습니다.
<당분기>
| (단위: 천원) |
| 구분 | 특수관계자명 | 기초 | 증가 | 감소 | 기타 | 기말 |
|---|---|---|---|---|---|---|
| 기타의 특수관계자 | 임직원 | 100,000 | - | - | - | 100,000 |
<전분기>
| (단위: 천원) |
| 구분 | 특수관계자명 | 기초 | 증가 | 감소 | 기타 | 기말 |
|---|---|---|---|---|---|---|
| 기타의 특수관계자 | 임직원 | 136,787 | - | (35,887) | (900) | 100,000 |
(*1) 전기 중 발생한 이자비용을 반영한 금액입니다.
(5) 전분기의 특수관계자와의 전환사채 발행 거래내역은 다음과 같습니다.
<전분기>
| (단위: 천원) |
| 구분 | 특수관계자명 | 기초 | 이자비용 | 이자지급 | 상환 | 기말 |
|---|---|---|---|---|---|---|
| 기타의특수관계자 | 임직원 | 428,096 | 7,625 | (3,613) | (85,747) | 346,361 |
(6) 당분기말 및 전기말 현재 특수 관계자와의 전환사채 및 신주인수권부사채 취득 거래내역은 다음과 같습니다.
<당분기말>
| (단위: 천원) |
| 구분 | 특수관계자명 | 기초 | 취득 | 상환청구 | 전환 | 기말 |
|---|---|---|---|---|---|---|
| 종속기업 | ㈜엔비엔티브이(*1) | 3,000,000 | - | - | - | 3,000,000 |
| 관계기업 | ㈜대산에프앤비(*2) | 8,000,000 | - | - | - | 8,000,000 |
(*1) 신주인수권주사채 액면가액 기준이며, 특수관계자 성립전 제3자로 부터 취득한 신주인수권부사채 3,000,000천원을 포함한 금액이며, 당분기말 현재 대손충당금이 3,000,000천원 설정되어 있습니다.
(*2) 전환사채 액면가액 기준이며, 특수관계자 성립전 취득한 전환사채 8,000,000천원을 포함한 금액입니다.
<전기말>
| (단위: 천원) |
| 구분 | 특수관계자명 | 기초 | 취득 | 상환청구 | 전환 | 기말 |
|---|---|---|---|---|---|---|
| 종속기업 | ㈜엔비엔티브이(*1) | - | 3,000,000 | - | - | 3,000,000 |
| 관계기업 | ㈜대산에프앤비(*2) | - | 10,000,000 | (2,000,000) | - | 8,000,000 |
(*1) 신주인수권주사채 액면가액 기준이며, 특수관계자 성립전 제3자로 부터 취득한 신주인수권부사채 3,000,000천원을 포함한 금액이며, 당분기말 현재 대손충당금이 3,000,000천원 설정되어 있습니다.
(*2) 전환사채 액면가액 기준이며, 특수관계자 성립전 취득한 전환사채 8,000,000천원을 포함한 금액입니다.
(7) 전기말 현재 특수관계자의 전환사채 관련하여 파생상품부채의 거래내역은 다음과 같습니다.
<전기말>
| (단위: 천원) |
| 구분 | 기초 | 증가 | 감소 | 평가 | 기말 |
|---|---|---|---|---|---|
| 투자전환사채 콜옵션 매도 | - | 494,130 | (395,864) | (98,266) | - |
한편, 대산에프앤비의 당반기 검토보고서의 의견이 "적정"이 아님에 따라 발행회사의기한이익상실사유가 발생하여 제6회 및 제7회 전환사채에 포함된 매도청구권이 소멸하였습니다. 발행회사는 제6회 전환사채에 대해 2023년 12월 29일, 제7회 전환사채에 대해 2024년 1월 8일 계약변경을 통해 기한이익상실에 대한 검토보고서의 의견관련 조항을 삭제하였으나, 기한이익상실사유의 발생 당시 매도청구권은 이미 소멸한 것으로 발행회사와 협의함에 따라 전기말 매도청구권 관련 파생상품부채를 인식하지 않았습니다(주석 20 참조).
(8) 당분기와 전분기의 특수관계자와의 지분거래내역은 다음과 같습니다.
| (단위: 천원) |
| 구분 | 특수관계자명 | 거래내역 | 당분기 | 전분기 |
|---|---|---|---|---|
| 관계기업 | ㈜그리고 | 신규 출자 | 64,999 | 198,000 |
| ㈜드래곤플라이 | 유상증자 참여 | - | 7,500,000 |
(9) 당분기와 전분기의 주요 경영진에 대한 보상은 다음과 같습니다.
| (단위: 천원) |
| 구분 | 당분기 | 전분기 |
|---|---|---|
| 급여 및 퇴직급여 | 290,515 | 63,433 |
주요 경영진은 이사회의 구성원 및 비등기 이사를 포함하고 있습니다.
(10) 당분기말 현재 특수관계자로부터 제공받고 있는 지급보증의 내역은 다음과 같습니다.
| (단위: 천원) |
| 구 분 | 보증처 | 담보권자 | 금액 |
|---|---|---|---|
| 최대주주 | ㈜비에프홀딩스 연대보증 | ㈜오케이저축은행 | 7,200,000 |
연결회사 소유의 토지 및 건물(유형자산 및 투자부동산)을 오케이저축은행에 담보로 제공하였습니다(주석13,14,18참조).
36. 보고기간후 사건
(1) 연결회사는 2024년 2월 23일 이사회 결의를 통하여 전환사채 권면총액 10,000,000천원 전환사채 발행(납입일:2024년 4월 30일)을 결정하였으나, 납입일을 2024년 10월 28일로 연기하였습니다.
4. 재무제표
4-1. 재무상태표
|
재무상태표 |
|
제 19 기 1분기말 2024.03.31 현재 |
|
제 18 기말 2023.12.31 현재 |
|
(단위 : 원) |
|
제 19 기 1분기말 |
제 18 기말 |
|
|---|---|---|
|
자산 |
||
|
유동자산 |
16,035,204,557 |
13,708,129,707 |
|
현금및현금성자산 |
4,905,040,556 |
4,549,356,643 |
|
기타금융자산 |
4,227,952,578 |
4,419,383,572 |
|
매출채권 |
3,727,255,219 |
3,433,135,279 |
|
계약자산 |
852,022,404 |
634,503,800 |
|
기타유동자산 |
2,033,703,948 |
491,518,911 |
|
당기법인세자산 |
289,229,852 |
180,231,502 |
|
비유동자산 |
45,157,546,082 |
42,440,426,588 |
|
기타비유동금융자산 |
5,421,872,890 |
2,959,691,461 |
|
비유동 당기손익-공정가치 측정 금융자산 |
13,103,731,836 |
11,724,320,871 |
|
종속기업에 대한 투자자산 |
680,575,111 |
680,575,111 |
|
관계기업에 대한 투자자산 |
10,154,760,347 |
10,089,761,347 |
|
유형자산 |
3,297,835,688 |
2,747,866,617 |
|
투자부동산 |
10,070,633,801 |
10,358,402,725 |
|
무형자산 |
2,428,136,409 |
2,398,808,456 |
|
기타비유동자산 |
1,481,000,000 |
|
|
자산총계 |
61,192,750,639 |
56,148,556,295 |
|
부채 |
||
|
유동부채 |
16,911,947,420 |
9,654,816,443 |
|
매입채무 |
603,389,953 |
407,063,008 |
|
기타금융부채 |
2,073,785,350 |
2,072,170,292 |
|
유동 차입금 |
7,877,397,306 |
866,226,163 |
|
전환사채 |
2,969,680,173 |
5,177,856,090 |
|
유동 리스부채 |
154,414,972 |
104,268,421 |
|
계약부채 |
113,442,594 |
225,948,121 |
|
유동충당부채 |
162,517,818 |
156,688,632 |
|
기타 유동부채 |
2,957,319,254 |
644,595,716 |
|
비유동부채 |
1,163,780,183 |
1,301,084,518 |
|
기타금융부채 |
564,198,356 |
551,776,077 |
|
파생상품부채 |
275,637,581 |
661,107,376 |
|
비유동 리스부채 |
270,573,139 |
57,278,360 |
|
퇴직급여부채 |
53,371,107 |
30,922,705 |
|
부채총계 |
18,075,727,603 |
10,955,900,961 |
|
자본 |
||
|
자본금 |
4,322,275,500 |
4,155,002,500 |
|
주식발행초과금 |
60,144,771,863 |
57,824,059,705 |
|
기타자본항목 |
(774,833,431) |
(774,833,431) |
|
이익잉여금(결손금) |
(20,575,190,896) |
(16,011,573,440) |
|
자본총계 |
43,117,023,036 |
45,192,655,334 |
|
자본과부채총계 |
61,192,750,639 |
56,148,556,295 |
4-2. 포괄손익계산서
|
포괄손익계산서 |
|
제 19 기 1분기 2024.01.01 부터 2024.03.31 까지 |
|
제 18 기 1분기 2023.01.01 부터 2023.03.31 까지 |
|
(단위 : 원) |
|
제 19 기 1분기 |
제 18 기 1분기 |
|||
|---|---|---|---|---|
|
3개월 |
누적 |
3개월 |
누적 |
|
|
매출액 |
3,059,821,087 |
3,059,821,087 |
3,487,914,377 |
3,487,914,377 |
|
매출원가 |
3,352,321,739 |
3,352,321,739 |
2,446,058,641 |
2,446,058,641 |
|
매출총이익 |
(292,500,652) |
(292,500,652) |
1,041,855,736 |
1,041,855,736 |
|
판매비와관리비 |
1,586,992,908 |
1,586,992,908 |
672,375,895 |
672,375,895 |
|
영업이익(손실) |
(1,879,493,560) |
(1,879,493,560) |
369,479,841 |
369,479,841 |
|
기타수익 |
1,969,426 |
1,969,426 |
19,855,072,192 |
19,855,072,192 |
|
기타비용 |
228,117,659 |
228,117,659 |
172,053,799 |
172,053,799 |
|
금융수익 |
674,612,786 |
674,612,786 |
902,115,928 |
902,115,928 |
|
금융원가 |
3,132,037,605 |
3,132,037,605 |
65,448,014 |
65,448,014 |
|
법인세비용차감전순이익(손실) |
(4,563,066,612) |
(4,563,066,612) |
20,889,166,148 |
20,889,166,148 |
|
법인세비용(수익) |
||||
|
당기순이익(손실) |
(4,563,066,612) |
(4,563,066,612) |
20,889,166,148 |
20,889,166,148 |
|
기타포괄손익 |
(550,844) |
(550,844) |
3,760,282 |
3,760,282 |
|
당기손익으로 재분류되지 않는항목 |
(550,844) |
(550,844) |
3,760,282 |
3,760,282 |
|
순확정급여부채의 재측정요소 |
(550,844) |
(550,844) |
3,760,282 |
3,760,282 |
|
당기총포괄이익(손실) |
(4,563,617,456) |
(4,563,617,456) |
20,892,926,430 |
20,892,926,430 |
|
주당이익 |
||||
|
기본주당이익(손실) (단위 : 원) |
(536) |
(536) |
2,953 |
2,953 |
|
희석주당이익(손실) (단위 : 원) |
(536) |
(536) |
2,918 |
2,918 |
4-3. 자본변동표
|
자본변동표 |
|
제 19 기 1분기 2024.01.01 부터 2024.03.31 까지 |
|
제 18 기 1분기 2023.01.01 부터 2023.03.31 까지 |
|
(단위 : 원) |
|
자본 |
|||||
|---|---|---|---|---|---|
|
자본금 |
주식발행초과금 |
기타자본항목 |
이익잉여금 |
자본 합계 |
|
|
2023.01.01 (기초자본) |
53,049,263,500 |
54,969,500,006 |
(911,428,059) |
(62,892,315,960) |
44,215,019,487 |
|
전환사채의 전환 |
|||||
|
당기순이익(손실) |
20,889,166,148 |
20,889,166,148 |
|||
|
보험수리적손익 |
3,760,282 |
3,760,282 |
|||
|
2023.03.31 (기말자본) |
53,049,263,500 |
54,969,500,006 |
(911,428,059) |
(41,999,389,530) |
65,107,945,917 |
|
2024.01.01 (기초자본) |
4,155,002,500 |
57,824,059,705 |
(774,833,431) |
(16,011,573,440) |
45,192,655,334 |
|
전환사채의 전환 |
167,273,000 |
2,320,712,158 |
2,487,985,158 |
||
|
당기순이익(손실) |
(4,563,066,612) |
(4,563,066,612) |
|||
|
보험수리적손익 |
(550,844) |
(550,844) |
|||
|
2024.03.31 (기말자본) |
4,322,275,500 |
60,144,771,863 |
(774,833,431) |
(20,575,190,896) |
43,117,023,036 |
4-4. 현금흐름표
|
현금흐름표 |
|
제 19 기 1분기 2024.01.01 부터 2024.03.31 까지 |
|
제 18 기 1분기 2023.01.01 부터 2023.03.31 까지 |
|
(단위 : 원) |
|
제 19 기 1분기 |
제 18 기 1분기 |
|
|---|---|---|
|
영업활동현금흐름 |
(1,221,045,665) |
3,357,772,017 |
|
영업에서 창출된 현금흐름 |
(1,238,804,914) |
3,363,883,374 |
|
법인세환급(납부) |
(108,998,350) |
(45,023,810) |
|
이자수취 |
212,928,742 |
111,226,579 |
|
이자지급 |
(86,171,143) |
(72,314,126) |
|
투자활동현금흐름 |
(5,388,825,920) |
15,506,798,613 |
|
장기금융상품의 취득 |
(1,238,900,000) |
(1,044,300,000) |
|
장기금융상품의 처분 |
88,660,000 |
200,390,000 |
|
단기대여금 증가 |
(6,400,000,000) |
|
|
비유동대여금의 증가 |
(1,160,000,000) |
|
|
비유동대여금 감소 |
200,000,000 |
|
|
임차보증금의 증가 |
(11,081,850) |
|
|
임차보증금의 감소 |
103,874,000 |
3,750,000 |
|
비유동보증금의 증가 |
220,650,000 |
|
|
비유동보증금의 감소 |
46,456,000 |
|
|
당기손익-공정가치금융자산의 취득 |
(2,500,000,000) |
(12,000,000,000) |
|
파생상품의 발행 |
100,000,000 |
|
|
종속기업에 대한 투자자산의 취득 |
(198,000,000) |
|
|
종속기업에 대한 투자자산의 처분 |
200,000,000 |
|
|
관계기업에 대한 투자자산의 취득 |
(64,999,000) |
(7,499,999,930) |
|
관계기업에 대한 투자자산의 처분 |
42,997,720,180 |
|
|
유형자산의 취득 |
(189,410,056) |
(5,436,364) |
|
유형자산의 처분 |
98,181,818 |
|
|
무형자산의 취득 |
(155,896,164) |
(133,816,069) |
|
무형자산의 처분 |
997,364,539 |
|
|
정부보조금의 수취 |
104,939,332 |
98,048,016 |
|
선급금의 증가 |
(290,000,000) |
(148,008,750) |
|
사업결합으로 인한 순현금흐름 |
||
|
재무활동현금흐름 |
6,965,555,498 |
(6,027,561,557) |
|
단기차입금의 증가 |
7,011,171,143 |
|
|
단기차입금의 상환 |
(5,500,000,000) |
|
|
전환사채의 증가 |
(477,000,000) |
|
|
전환사채의 감소 |
||
|
리스부채의 지급 |
(58,037,924) |
(68,559,225) |
|
정부보조금의 상환 |
(5,090,058) |
|
|
정부보조금의 수취 |
17,512,337 |
17,997,668 |
|
현금및현금성자산의순증가(감소) |
355,683,913 |
12,837,009,073 |
|
기초현금및현금성자산 |
4,549,356,643 |
2,173,128,187 |
|
기말현금및현금성자산 |
4,905,040,556 |
15,010,137,260 |
5. 재무제표 주석
| 제 19(당) 기 분기 2024년 01월 01일부터 2024년 03월 31일 까지 |
| 제 18(전) 기 분기 2023년 01월 01일부터 2023년 03월 31일 까지 |
| 주식회사 비에프랩스 |
1. 일반 사항
주식회사 비에프랩스(이하 '회사')는 2006년 2월 20일에 ITS 통합솔루션 개발 및 공급업을 영위하기 위해 주식회사 경봉기술의 도로사업부문을 인적분할하여 설립된 기업으로서 경기도 안양시 만안구 예술공원로 153-32에 본사를 두고 있습니다.
회사는 2011년 7월 29일자로 한국거래소 코스닥증권시장에 상장하였습니다.
당분기말 현재 회사의 자본금은 4,322백만원이며, 최대주주는 ㈜비에프홀딩스(17.26%)입니다.
2. 재무제표 작성기준 및 중요한 회계정책
2.1. 재무제표 작성기준
회사는 2024년 3월 31일로 종료하는 3개월 보고기간에 대한 요약 분기재무제표는 기업회계기준서 제1034호'중간재무보고'에 따라 작성되었습니다. 이 요약 분기재무제표는 보고기간 말인 2024년 3월 31일 현재 유효하거나 조기 도입한 한국채택국제회계기준에 따라 작성되었습니다.
2.2. 회계정책과 공시의 변경
2.2.1. 회사가 채택한 제ㆍ개정 기준서 및 해석서
회사는 2024년 1월 1일로 개시하는 회계기간부터 다음의 제ㆍ개정 기준서 및 해석서를 신규로 적용하였습니다.
(1) 기업회계기준서 제1001호 '재무제표 표시' 개정 - 부채의 유동/비유동 분류, 약정사항이 있는 비유동부채
보고기간말 현재 존재하는 실질적인 권리에 따라 유동 또는 비유동으로 분류되며, 부채의 결제를 연기할 수 있는 권리의 행사가능성이나 경영진의 기대는 고려하지 않습 니다. 또한, 부채의 결제에 자기지분상품의 이전도 포함되나, 복합금융상품에서 자기지분상품으로 결제하는 옵션이 지분상품의 정의를 충족하여 부채와 분리하여 인식된경우는 제외됩니다. 또한, 기업이 보고기간말 후에 준수해야하는 약정은 보고기간말에 해당 부채의 분류에 영향을 미치지 않으며, 보고기간 이후 12개월 이내 약정사항을 준수해야하는 부채가 보고기간말 현재 비유동부채로 분류된 경우 보고기간 이후 12개월 이내 부채가 상환될 수 있는 위험에 관한 정보를 공시해야 합니다. 해당 기준서의 개정이 재무제표에 미치는 중요한 영향은 없습니다.
(2) 기업회계기준서 제1007호 '현금흐름표', 기업회계기준서 제1107호 '금융상품: 공시' 개정 - 공급자금융약정에 대한 정보 공시
공급자금융약정을 적용하는 경우, 재무제표이용자가 공급자금융약정이 기업의 부채와 현금흐름 그리고 유동성위험 익스포저에 미치는 영향을 평가할 수 있도록 공급자금융약정에 대한 정보를 공시해야 합니다. 이 개정내용을 최초로 적용하는 회계연도 내 중간보고기간에는 해당 내용을 공시할 필요가 없다는 경과규정에 따라 중간재무제표에 미치는 영향이 없습니다.
(3) 기업회계기준서 제1116호 ‘리스’ 개정 - 판매후리스에서 생기는 리스부채
판매후리스에서 생기는 리스부채를 후속적으로 측정할 때 판매자-리스이용자가 보유하는 사용권 관련 손익을 인식하지 않는 방식으로 리스료나 수정리스료를 산정합니다. 해당 기준서의 제정이 재무제표에 미치는 중요한 영향은 없습니다.
(4) 기업회계기준서 제1001호 ‘재무제표 표시’ 개정 - '가상자산 공시’
가상자산을 보유하는 경우, 가상자산을 고객을 대신하여 보유하는 경우, 가상자산을 발행한 경우의 추가 공시사항을 규정하고 있습니다. 해당 기준서의 개정에 따라 요구되는 보유 가상자산에 대한 정보는 주석15와 주석33에 공시하였습니다.
2.2.2 회사가 적용하지 않은 제ㆍ개정 기준서 및 해석서
제정 또는 공표되었으나 시행일이 도래하지 않아 적용하지 아니한 제ㆍ개정 기준서 및 해석서는 다음과 같습니다.
(1) 기업회계기준서 제1021호 ‘환율변동효과’와 기업회계기준서 제1101호 ‘한국채택국제회계기준의 최초채택’ 개정 - 교환가능성 결여
통화의 교환가능성을 평가하고 다른 통화와 교환이 가능하지 않다면 현물환율을 추정하며 관련 정보를 공시하도록 하고 있습니다. 동 개정사항은 2025 년 1 월 1 일 이후 시작하는 회계연도부터 적용되며, 조기적용이 허용됩니다. 회사는 동 개정으로 인한 재무제표의 영향을 검토 중에 있습니다.
2.3. 중요한 회계정책
요약 분기재무제표의 작성에 적용된 중요한 회계정책과 계산방법은 주석 2.2.1에서 설명하는 제ㆍ개정 기준서의 적용으로 인한 변경 및 아래 문단에서 설명하는 사항을 제외하고는 전기 재무제표 작성에 적용된 회계정책이나 계산방법과 동일합니다.
2.3.1 법인세비용
중간기간의 법인세비용은 전체 회계연도에 대해서 예상되는 최선의 가중평균연간법인세율, 즉 추정평균연간유효법인세율을 중간기간의 세전이익에 적용하여 계산합니다.
3. 중요한 회계추정 및 가정
회사는 미래에 대하여 추정 및 가정을 하고 있습니다. 추정 및 가정은 지속적으로 평가되며, 과거 경험과 현재의 상황에서 합리적으로 예측가능한 미래의 사건과 같은 다른 요소들을 고려하여 이루어집니다. 이러한 회계추정은 실제 결과와 다를 수도 있습니다.
회사는 사업위험에 대한 익스포저를 검토하였으나 분기말 현재 회사의 재무실적이나재무상태에 영향을 미칠 수 있는 위험은 식별되지 않았습니다. 회사는 기존 차입금의약정사항을 충족할 수 있도록 충분한 자금여력을 보유하고 있으며,영업활동과 지속적인 투자를 뒷받침할 충분한 운전자본 및 자금조달약정을 통한 미사용 자금한도를 보유하고 있습니다.
요약 분기재무제표 작성시 사용된 중요한 회계추정 및 가정은 법인세비용을 결정하는데 사용된 추정의 방법을 제외하고는 전기 재무제표 작성에 적용된 회계추정 및 가정과 동일합니다.
4. 영업부문
(1) 영업부문에 대한 일반정보
회사의 경영진은 부문에 자원을 배분하고 부문의 성과를 평가하기 위하여 회사의 최고 영업 의사 결정자에게 보고되는 정보에 기초하여 영업부문을 결정하고 있으며, 회사의 영업부문 및 각 부분멸 수익을 창출하는 재화 및 용역과 주요 고객의 내역은 다음과 같습니다.
| 구분 | 주요 재화 또는 용역 | 주요고객 |
|---|---|---|
| 공사용역사업 | ITS통합솔루션/시스템유지보수 | 정부 또는 지방자치단체 |
| 게임사업 | 게임퍼블리싱 | 인터넷 및 스마트 기기사용자 |
| 기타사업 | 블록체인솔루션, ICO자문, 임대수익 등 | 시스템개발업체 등 |
(2) 당분기와 전분기 중 사업부문의 영업현황은 다음과 같습니다.
<당분기>
| (단위: 천원) |
| 부문 | 공사용역사업 | 게임사업 | 기타사업 | 합계 |
|---|---|---|---|---|
| 총부문수익 | 2,796,390 | - | 263,431 | 3,059,821 |
| 외부고객으로터의 수익 | 2,796,390 | - | 263,431 | 3,059,821 |
<전분기>
| (단위: 천원) |
| 부문 | 공사용역사업 | 게임사업 | 기타사업 | 합계 |
|---|---|---|---|---|
| 총부문수익 | 2,831,192 | - | 656,722 | 3,487,914 |
| 외부고객으로터의 수익 | 2,831,192 | - | 656,722 | 3,487,914 |
(3) 당분기와 전분기 중 회사 매출액의 10% 이상을 차지하는 외부고객은 다음과 같습니다.
| (단위: 천원) |
| 고객명 | 당분기 | 전분기 |
|---|---|---|
| 고객A | 1,000,000 | 988,493 |
| 고객B | 877,159 | - |
| 고객C | 330,170 | 423,460 |
(4) 당분기와 전분기 중 발생한 매출은 전액 국내 매출입니다.
5. 범주별 금융상품
(1) 당분기말과 전기말 현재 범주별 금융상품의 내역은 다음과 같습니다.
1) 금융자산
<당분기말>
| (단위: 천원) |
| 구분 | 상각후원가측정 금융자산 |
당기손익-공정가치 금융자산 |
합계 |
|---|---|---|---|
| 현금및현금성자산 | 4,905,041 | - | 4,905,041 |
| 매출채권(유동) | 3,727,255 | - | 3,727,255 |
| 계약자산 | 852,022 | - | 852,022 |
| 기타금융자산(유동) | 4,227,953 | - | 4,227,953 |
| 기타금융자산(비유동) | 5,421,873 | - | 5,421,873 |
| 당기손익-공정가치금융자산 | - | 13,103,732 | 13,103,732 |
| 합계 | 19,134,144 | 13,103,732 | 32,237,876 |
<전기말>
| (단위: 천원) |
| 구분 | 상각후원가측정 금융자산 |
당기손익-공정가치 금융자산 |
합계 |
|---|---|---|---|
| 현금및현금성자산 | 4,549,357 | - | 4,549,357 |
| 매출채권(유동) | 3,433,135 | - | 3,433,135 |
| 계약자산 | 634,504 | - | 634,504 |
| 기타금융자산(유동) | 4,419,384 | - | 4,419,384 |
| 기타금융자산(비유동) | 2,959,691 | - | 2,959,691 |
| 당기손익-공정가치금융자산 | - | 11,724,321 | 11,724,321 |
| 합계 | 15,996,071 | 11,724,321 | 27,720,392 |
2) 금융부채
<당분기말>
| (단위: 천원) |
| 구분 | 당분기말 | ||
|---|---|---|---|
| 상각후원가 측정 금융부채 |
당기손익-공정가치측정 금융부채 | 합계 | |
| 매입채무 | 603,390 | - | 603,390 |
| 전환사채(유동) | 2,969,680 | - | 2,969,680 |
| 단기차입금 | 7,877,397 | - | 7,877,397 |
| 기타금융부채(유동) | 2,228,200 | - | 2,228,200 |
| 기타금융부채(비유동) | 834,771 | - | 834,771 |
| 파생상품부채(비유동) | - | 275,638 | 275,638 |
| 합계 | 14,513,438 | 275,638 | 14,789,076 |
<전기말>
| (단위: 천원) |
| 구분 | 전기말 | ||
|---|---|---|---|
| 상각후원가 측정 금융부채 |
당기손익-공정가치측정 금융부채 | 합계 | |
| 매입채무 | 407,063 | - | 407,063 |
| 전환사채(유동) | 3,566,400 | 1,611,456 | 5,177,856 |
| 단기차입금 | 866,226 | - | 866,226 |
| 기타금융부채(유동) | 2,176,439 | - | 2,176,439 |
| 기타금융부채(비유동) | 609,054 | - | 609,054 |
| 파생상품부채(비유동) | - | 661,107 | 661,107 |
| 합계 | 7,625,182 | 2,272,563 | 9,897,745 |
(2) 당분기와 전분기 중 금융상품 범주별 순손익의 내역은 다음과 같습니다.
| (단위: 천원) |
| 구분 | 당분기 | 전분기 |
|---|---|---|
| 상각후원가측정금융자산 | ||
| 이자수익 | 159,922 | 264,799 |
| 대손충당금환입 | - | 200,000 |
| 기타의대손상각비 | (162,736) | - |
| 당기손익-공정가치금융자산 | ||
| 당기손익-공정가치측정금융자산평가이익 | 78,180 | 129,365 |
| 당기손익-공정가치측정금융자산평가손실 | (2,692,212) | - |
| 외화환산이익 | 12,443 | - |
| 상각후원가측정금융부채 | ||
| 이자비용 | (205,567) | (63,841) |
| 리스해지손실 | (6,872) | (455) |
| 리스해지이익 | 38,598 | 812 |
| 당기손익-공정가치측정금융부채 | ||
| 전환사채평가손실 | (227,387) | |
| 전환사채상환손실 | - | (1,152) |
| 전환사채상환이익 | - | 31,455 |
| 파생상품평가이익 | 385,470 | 475,686 |
6. 금융상품 공정가치
(1) 금융상품 종류별 공정가치
당분기말과 전기말 현재 금융상품 종류별 장부금액 및 공정가치는 다음과 같습니다.
| (단위: 천원) |
| 구 분 | 당분기말 | 전기말 | ||
|---|---|---|---|---|
| 장부금액 | 공정가치 | 장부금액 | 공정가치 | |
| 상각후원가측정 금융자산 | ||||
| 현금및현금성자산 | 4,905,041 | (*1) | 4,549,357 | (*1) |
| 매출채권(유동) | 3,727,255 | (*1) | 3,433,135 | (*1) |
| 계약자산 | 852,022 | (*1) | 634,504 | (*1) |
| 기타금융자산(유동) | 4,227,953 | (*1) | 4,419,384 | (*1) |
| 기타금융자산(비유동) | 5,421,873 | (*1) | 2,959,691 | (*1) |
| 소계 | 19,134,144 | 15,996,071 | ||
| 공정가치측정 금융자산 | ||||
| 당기손익-공정가치금융자산(비유동) | 13,103,732 | 13,103,732 | 11,724,321 | 11,724,321 |
| 소계 | 13,103,732 | 13,103,732 | 11,724,321 | 11,724,321 |
| 금융자산 합계 | 32,237,876 | 27,720,392 | ||
| 상각후원가측정 금융부채 | ||||
| 매입채무 | 603,390 | (*1) | 407,063 | (*1) |
| 기타금융부채(유동) | 2,228,200 | (*1) | 2,176,439 | (*1) |
| 기타금융부채(비유동) | 834,771 | (*1) | 609,054 | (*1) |
| 단기차입금 | 7,877,397 | (*1) | 866,226 | (*1) |
| 전환사채(유동) | 2,969,680 | (*1) | 3,566,400 | (*1) |
| 소계 | 14,513,438 | 7,625,182 | ||
| 공정가치측정 금융부채 | ||||
| 전환사채(유동) | - | - | 1,611,456 | 1,611,456 |
| 파생상품부채(비유동) | 275,638 | 275,638 | 661,107 | 661,107 |
| 소계 | 275,638 | 275,638 | 2,272,563 | 2,272,563 |
| 금융부채 합계 | 14,789,076 | 9,897,745 | ||
(*1) 상각후원가로 측정된 금융자산 및 금융부채는 공정가치를 공시하지 않습니다.
(2) 공정가치 서열체계
1) 공정가치로 측정되거나 공정가치가 공시되는 자산은 공정가치 서열체계에 따라 구분하며, 정의된 수준들은 다음과 같습니다.
| 구 분 | 내역 |
|---|---|
| 수준 1 | 측정일에 동일한 자산이나 부채에 대해 접근할 수 있는 활성시장의 (조정하지 않은) 공시가격 |
| 수준 2 | 수준 1의 공시가격 외에 자산이나 부채에 대해 직접적으로나 간접적으로 관측할 수 있는 투입변수 |
| 수준 3 | 자산이나 부채에 대한 관측할 수 없는 투입변수 |
활성시장에서 거래되는 금융상품의 공정가치는 보고기간 말 현재 고시되는 시장가격에 기초하여 산정됩니다. 거래소, 판매자, 중개인, 산업집단, 평가기관 또는 감독기관을 통해 공시가격이 용이하게 그리고 정기적으로 이용가능하고, 그러한 가격이 독립된 당사자 사이에서 정기적으로 발생한 실제 시장거래를 나타낸다면, 이를 활성시장으로 간주합니다.
만약 하나 이상의 유의적인 투입변수가 관측가능한 시장정보에 기초한 것이 아니라면 해당 상품은 수준 3에 포함됩니다. 회사는 수준 3으로 분류되는 금융자산에 대하여 보고기간종료일 현재 발행기관이 제공한 재무제표 등을 이용하여 공정가치 평가를 산정하고 있습니다.
2) 당분기말과 전기말 현재 공정가치로 측정되거나 공정가치가 공시되는 금융상품의 공정가치 서열체계 구분은 다음과 같습니다.
<당분기말>
| (단위: 천원) |
| 구분 | 수준 1 | 수준 2 | 수준 3 | 합계 |
|---|---|---|---|---|
| 공정가치로 측정되는 금융자산/부채 | ||||
| 당기손익-공정가치금융자산 | - | - | 13,103,732 | 13,103,732 |
| 파생상품부채 | - | - | 275,638 | 275,638 |
| 합계 | - | - | 13,379,370 | 13,379,370 |
<전기말>
| (단위: 천원) |
| 구분 | 수준 1 | 수준 2 | 수준 3 | 합계 |
|---|---|---|---|---|
| 공정가치로 측정되는 금융자산/부채 | ||||
| 당기손익-공정가치금융자산 | - | - | 11,724,321 | 11,724,321 |
| 전환사채(유동) | - | - | 1,611,456 | 1,611,456 |
| 파생상품부채 | - | - | 661,107 | 661,107 |
| 합계 | - | - | 13,996,884 | 13,996,884 |
3) 반복적인 공정가치 측정치의 서열체계 수준 간 이동
회사는 공정가치 서열체계의 수준 간 이동을 보고기간 말에 인식합니다. 반복적인 측정치의 수준1과 수준2간의 이동내역은 존재하지 않습니다. 당분기와 전분기 중 반복적인측정치의 수준3의 변동내역은 다음과 같습니다.
<당분기>
| (단위: 천원) |
| 구분 | 기초 | 취득 | 처분 | 평가손익 | 대체 | 기타 | 기말 |
|---|---|---|---|---|---|---|---|
| 당기손익-공정가치측정금융자산 | 11,724,321 | 3,981,000 | - | (2,614,032) | - | 12,443 | 13,103,732 |
| 전환사채(유동) | 1,611,456 | - | - | 227,387 | (1,838,843) | - | |
| 파생상품부채 | 661,107 | - | - | (385,470) | - | 275,637 | |
| 합계 | 13,996,884 | 3,981,000 | - | (2,772,115) | (1,838,843) | 12,443 | 13,379,369 |
<전분기>
| (단위: 천원) |
| 구분 | 기초 | 평가손익 | 취득 | 기말 |
|---|---|---|---|---|
| 당기손익-공정가치금융자산 | 3,162,892 | 90,965 | 8,390,069 | 11,643,926 |
| 파생상품부채 | - | (475,686) | 2,496,292 | 2,020,606 |
| 합계 | 3,162,892 | (384,721) | 10,886,361 | 13,664,532 |
(3) 가치평가기법
당분기말 현재 공정가치 수준 3으로 분류된 금융상품의 공정가치 측정시 사용된 평가기법은 다음과 같습니다.
| 서열체계 | 과목 | 성격 | 가치평가방법 |
|---|---|---|---|
| 수준3 | 당기손익-공정가치측정금융자산 | 풋가능상품 | 순자산가치법 |
| 당기손익-공정가치측정금융자산 | 투자전환사채 | 이항모형 | |
| 파생상품부채 | 투자전환사채 관련 콜옵션 매도 | 이항모형 | |
| 파생상품부채 | 관계기업투자 관련 콜옵션 매도 | 이항모형 |
7. 현금및현금성자산
당분기말과 전기말 현재 현금및현금성자산의 구성내역은 다음과 같습니다.
| (단위: 천원) |
| 구분 | 당분기말 | 전기말 |
|---|---|---|
| 보유현금 | 515 | 183 |
| 은행예치금 | 4,904,526 | 4,549,174 |
| 합계 | 4,905,041 | 4,549,357 |
(*1) 은행예치금은 보통예금 및 취득일 현재 만기가 3개월 이내에 도래하는 금융상품
을 포함하고 있습니다.
8. 공정가치금융자산
(1) 당분기말과 전기말 현재 당기손익-공정가치금융자산의 내역은 다음과 같습니다.
| (단위: 천원) |
| 구분 | 당분기말 | 전기말 | ||
|---|---|---|---|---|
| 취득원가 | 장부금액 | 취득원가 | 장부금액 | |
| <비유동> | ||||
| 지분증권 | ||||
| 소프트웨어공제조합(*1) | 2,100,000 | 3,137,979 | 2,100,000 | 3,066,785 |
| 전기공사공제조합(*1) | 55,228 | 71,768 | 55,228 | 71,259 |
| 정보통신공제조합 | 38,062 | 77,494 | 38,062 | 71,804 |
| 한국감시기기공업협동조합 | 3,000 | 3,000 | 3,000 | 3,000 |
| 한국전자공업협동조합 | 1,000 | 1,000 | 1,000 | 1,000 |
| 엔지니어링공제조합(*1) | 8,984 | 17,022 | 8,984 | 16,234 |
| 한국주차설비공업협동조합 | 2,000 | 2,000 | 2,000 | 2,000 |
| 주식회사 스트리미(*2) | 5,420,244 | - | 5,420,244 | - |
| ㈜오퍼스엠 | 10,000 | 10,000 | 10,000 | 10,000 |
| ㈜메타체인게임즈 | 800,000 | - | 800,000 | - |
| 코인루니스㈜ | 308,400 | - | 308,400 | - |
| 얼머스-TRI리스트럭처링투자조합1호 | 5,000,000 | 1,373,000 | - | - |
| 복합금융상품(투자전환사채) | ||||
| ㈜대산에프앤비(구,㈜디에스이엔) |
7,982,237 | 7,398,026 | 8,390,068 | 7,982,238 |
| ㈜지오소프트 | 500,000 | 500,000 | 500,000 | 500,000 |
| IriTech, Inc. | 500,000 | 512,443 | - | - |
| 합계 | 22,729,155 | 13,103,732 | 17,636,986 | 11,724,320 |
(*1) 당분기말 현재 소프트웨어공제조합등 지급보증과 관련하여 상기 출자금이 담보로 제공되어 있습니다(주석 33참조).
(*2) 회사의 게임사업과 시너지를 고려하여 지분을 취득하였으며, 전기말 주식회사 스트리미의 코인 예치 서비스 '고파이'의 운용사인 Genesis Global Capital, LLC가 2022년 11월 16일에 유동성 위기로 고객 인출 중단을 발표하여 고파이 가입회원의 원리금 인출이 제한되고 있습니다. 전기말 주식회사 스트리미는 고파이 운용사의 채무불이행에 대해 주식회사 스트리미가 고객에게 상환의무가 존재하는 가상자산을 미
지급금으로 계상하였습니다. 가상자산 가격의 급격한 가격 변동성과 이에 따른 가상자산관련 미지급금의 변동가능성, 경영개선계획 등의 실현 불확실성 등을 공정가치 측정시 고려하였습니다.
(2) 당분기와 전분기 중 당기손익으로 인식된 금액의 내역은 다음과 같습니다.
| (단위: 천원) |
| 구분 | 당분기 | 전분기 |
|---|---|---|
| 당기손익-공정가치금융자산 평가손익 | (2,614,032) | 129,365 |
| 당기손익-공정가치금융자산 처분손익 | - | - |
(3) 당분기말과 전기말 현재 기타포괄손익-공정가치금융자산의 내역은 다음과 같습니다.
| (단위 :천원) |
| 구분 | 당분기말 | 전기말 | ||
|---|---|---|---|---|
| 취득원가 | 장부금액 | 취득원가 | 장부금액 | |
| FleetUp | 780,290 | - | 780,290 | - |
(4) 당분기와 전분기 중 기타포괄손익-공정가치금융자산과 관련하여 기타포괄손익으로 인식된 금액은 없습니다.
9. 매출채권 및 계약자산
(1) 당분기말과 전기말 현재 매출채권 및 계약자산의 내역은 다음과 같습니다.
| (단위: 천원) |
| 구분 | 당분기말 | 전기말 | ||
|---|---|---|---|---|
| 매출채권 | 계약자산 | 매출채권 | 계약자산 | |
| 매출채권 | 5,187,392 | 852,022 | 4,893,272 | 634,504 |
| 손실충당금 | (1,460,136) | - | (1,460,136) | - |
| 매출채권(순액) | 3,727,256 | 852,022 | 3,433,136 | 634,504 |
(2) 당분기와 전분기 중 매출채권 및 계약자산의 손실충당금의 변동은 다음과 같습니다.
| (단위: 천원) |
| 구분 | 당분기 | 전분기 |
|---|---|---|
| 기초금액 | 1,460,136 | 1,024,235 |
| 기말금액 | 1,460,136 | 1,024,235 |
매출채권 및 계약자산에 대한 충당금 설정액은 포괄손익계산서상 판매비와 관리비에포함되어 있습니다. 당분기말 및 전기말 현재 매출채권의 신용위험의 최대노출금액은 장부금액 전액입니다.
10. 기타금융자산
(1) 당분기말과 전기말 현재 기타금융자산의 내역은 다음과 같습니다.
| (단위: 천원) |
| 구분 | 당분기말 | 전기말 |
|---|---|---|
| <유동> | ||
| 단기금융상품(*1) | 90,000 | 90,000 |
| 미수금 | 1,854,223 | 1,730,081 |
| (손실충당금) | (220,000) | (220,000) |
| 미수수익 | 301,665 | 367,346 |
| (손실충당금) | (162,736) | - |
| 대여금 | 2,000,000 | 2,000,000 |
| 보증금 | 366,320 | 459,112 |
| (현재가치할인차금) | (1,519) | (7,155) |
| 소계 | 4,227,953 | 4,419,384 |
| <비유동> | ||
| 장기금융상품(*1) | 2,636,320 | 1,486,080 |
| 보증금 | 534,992 | 360,798 |
| (현재가치할인차금) | (93,668) | (71,415) |
| 대여금 | 13,677,559 | 12,517,559 |
| (손실충당금) | (11,730,218) | (11,730,218) |
| 신주인수권부사채 | 3,000,000 | 3,000,000 |
| (손실충당금) | (3,000,000) | (3,000,000) |
| 미수금 | 4,000,000 | 4,000,000 |
| (손실충당금) | (3,603,113) | (3,603,113) |
| 소계 | 5,421,872 | 2,959,691 |
| 합계 | 9,649,825 | 7,379,075 |
(*1) 단기금융상품 및 장기금융상품은 금융기관의 지급보증과 관련하여 담보로 제공되어 있습니다(주석 33참조).
(2) 당분기와 전분기 중 기타금융자산의 손실충당금의 변동은 다음과 같습니다.
| (단위: 천원) |
| 구분 | 당분기 | 전분기 |
|---|---|---|
| 기초금액 | 18,553,331 | 2,679,449 |
| 기타의대손상각비 | 162,736 | |
| 대손충당금환입 | - | (200,000) |
| 기말금액 | 18,716,067 | 2,479,449 |
기타금융자산에 대한 손실충당금 설정액은 포괄손익계산서상 기타비용에 포함되어 있습니다. 당분기말 및 전기말 현재 기타금융자산의 신용위험의 최대노출금액은 장부금액 전액입니다.
11. 기타자산
당분기말과 전기말 현재 기타자산의 내역은 다음과 같습니다.
| (단위: 천원) |
| 구분 | 당분기말 | 전기말 |
|---|---|---|
| <유동> | ||
| 선급금 | 1,929,884 | 432,397 |
| 선급비용 | 103,820 | 59,122 |
| 소계 | 2,033,704 | 491,519 |
| <비유동> | ||
| 선급금 | - | 1,481,000 |
| 합계 | 2,033,704 | 1,972,519 |
12. 종속기업 및 관계기업투자
(1) 당분기말과 전기말 현재 회사의 종속기업 및 관계기업투자에 대한 내역은 다음과 같습니다.
| (단위: 천원) |
| 회사명 | 소재지 | 결산월 | 당분기말 | 전기말 | ||
|---|---|---|---|---|---|---|
| 지분율 | 취득원가 | 장부금액 | 장부금액 | |||
| <종속기업> | ||||||
| ㈜커버넌트랩스(*1) | 대한민국 | 12월 | 100.00% | 100,000 | - | - |
| ㈜유니파이(*2) | 대한민국 | 12월 | 100.00% | 3,187,000 | - | - |
| ㈜넥시티(*3) | 대한민국 | 12월 | 51.00% | 510,000 | 26,995 | 26,995 |
| ㈜위플레이랩스(*4) | 대한민국 | 12월 | 100.00% | 3,000,000 | 653,580 | 653,580 |
| ㈜엔비엔티브이(*5) | 대한민국 | 12월 | 100.00% | - | - | - |
| 소계 | 6,797,000 | 680,575 | 680,575 | |||
| <관계기업> | ||||||
| 마루엘에스아이㈜ | 대한민국 | 12월 | 20.00% | 400,000 | - | - |
| ㈜그리고(*6) | 대한민국 | 12월 | 43.15% | 297,000 | 361,999 | 297,000 |
| ㈜드래곤플라이(*7) | 대한민국 | 12월 | 14.51% | 9,506,223 | 6,364,223 | 6,364,223 |
| ㈜대산에프앤비(*8) | 대한민국 | 12월 | 10.13% | 4,721,538 | 3,428,538 | 3,428,538 |
| 소계 | 14,924,761 | 10,154,760 | 10,089,761 | |||
| 합계 | 21,721,761 | 10,835,335 | 10,770,336 | |||
(*1) 전기 중 장부금액 24,091천원을 전액을 손상차손으로 인식하였습니다.
(*2) 전기 이전 장부가액 2,665,213천원 전액을 손상차손으로 인식하였습니다.
(*3) 전기 중 117,219천원을 손상차손으로 인식하였습니다.
(*4) 전기 중 종속기업인 ㈜커버넌트랩스가 70%의 지분을 추가로 취득함에 따라 종속기업으로 재분류하였습니다. 전기 중 2,346,420천원을 손상차손으로 인식하였습니다.
(*5) 전기 중 사업영역 확장을 위하여 신규 투자하였습니다.
(*6) 전기 중 사업영역 확장을 위하여 신규 투자하였습니다.
(*7) 전기 중 게임사업 영역 확장을 위하여 신규 투자하였습니다. 지분율이 20%에 미달하나 이사선임권한 등 유의적인 영향력이 있는 것으로 판단하여 관계기업으로 분류하였습니다. 전기 중 3,142,000천원을 손상차손으로 인식하였습니다.
(*8) 전기 중 사업 영역 확장을 위하여 신규 투자하였습니다. 지분율이 20%에 미달하나 이사선임권한 등 유의적인 영향력이 있는 것으로 판단하여 관계기업으로 분류하였습니다. 전기 중 1,293,000천원을 손상차손으로 인식하였습니다.
(2) 당분기와 전분기 중 종속기업 및 관계기업투자의 변동내역은 다음과 같습니다.
<당분기>
| (단위: 천원) |
| 회사명 | 기초 | 취득 | 처분 | 대체 | 손상차손 | 기말 |
|---|---|---|---|---|---|---|
| <종속기업> | ||||||
| ㈜커버넌트랩스 |
- | - | - | - | - | - |
| ㈜유니파이 | - | - | - | - | - | - |
| ㈜넥시티 | 26,995 | - | - | - | - | 26,995 |
| ㈜위플레이랩스(*1) | 653,580 | - | - | - | - | 653,580 |
| ㈜엔비엔티브이(*2) | - | - | - | - | - | - |
| 소계 | 680,575 | - | - | - | - | 680,575 |
| <관계기업> | ||||||
| 마루엘에스아이㈜ | - | - | - | - | - | - |
| ㈜그리고 | 297,000 | 64,999 | - | - | - | 361,999 |
| ㈜드래곤플라이 | 6,364,223 | - | - | - | - | 6,364,223 |
| ㈜대산에프앤비 | 3,428,538 | - | - | - | - | 3,428,538 |
| 소계 | 10,089,761 | 64,999 | - | - | - | 10,154,760 |
| 합계 | 10,770,336 | 64,999 | - | - | - | 10,835,335 |
(*1) 회사의 NFT 기반
P2E 게임
은 가상자산 고유의 가격 변동성으로 인해
일반적으로 전통적 게임에 비해 더 많은 사업환경에 대한 고려 및 이에 따른 다양한 사업전략의 신중한 수립이 필요하며, 이는 게임 출시계획 및 일정에도 전략적인 고려를 필요로 하고 있습니다
.
이러한 결과에 따라 회사는 2024년 중
게임을 정식 서비스 개시할계획을 가지고 있습니다
.
다만, 게임사업 고유의 불확실성 및 가상자산의 급격한 변동성이
P2E게임에 미치는 영향 등 제반사항을 고려하여 전기 중 자산손상
1,933,440천원을 인식하였습니다
.
(*2) 회사의 게임사업 및 블록체인 사업과 시너지를 고려하여 전기에 지분을 취득하였으며
, 회사는 주
식회사 엔비엔티브이의 디지털자산 관련 신사업을 통해 사업 시너지를 실현할 계획을 가지고 있습니다.
다만, 신규사업의 불확실성을 고려하여
지분 취득시점 및 전기말 시점의 종속기업
의 공정가치를 평가하였습니다.
<전분기>
| (단위: 천원) |
| 회사명 | 기초 | 취득 | 처분 | 대체 | 손상차손 | 기말 |
|---|---|---|---|---|---|---|
| <종속기업> | ||||||
| ㈜서치파이 | - | - | - | - | - | - |
| ㈜커버넌트랩스(구,㈜메타블록) |
24,091 | - | - | - | - | 24,091 |
| ㈜유니파이 | - | - | - | - | - | - |
| ㈜넥시티 | 144,214 | - | - | - | - | 144,214 |
| ㈜지로켓코리아 | 49,244 | - | - | - | - | 49,244 |
| ㈜위플레이랩스(구,㈜하루엔터테인먼트)(*1) | - | - | - | 3,000,000 | - | 3,000,000 |
| ㈜엔비엔티브이(*2) | - | - | - | - | - | - |
| 소계 | 217,549 | - | - | 3,000,000 | - | 3,217,549 |
| <관계기업> | ||||||
| 마루엘에스아이㈜ | - | - | - | - | - | - |
| ㈜위플레이랩스(구,㈜하루엔터테인먼트) | 3,000,000 | - | - | (3,000,000) | - | - |
| ㈜그리고 | - | 198,000 | - | - | - | 198,000 |
| ㈜드래곤플라이 | - | 9,506,223 | - | - | - | 9,506,223 |
| 소계 | 3,000,000 | 9,704,223 | - | (3,000,000) | - | 9,704,223 |
| 합계 | 3,217,549 | 9,704,223 | - | - | - | 12,921,772 |
(3) 당분기(말) 현재 종속기업 및 관계기업의 요약재무및영업현황은 다음과 같습니다.
| (단위: 천원) |
| 구분 | 당분기말 | 당분기 | ||||
|---|---|---|---|---|---|---|
| 자산 | 부채 | 자본 | 매출 | 당기순손익 | 총포괄손익 | |
| <종속기업> | ||||||
| ㈜커버넌트랩스 |
3,145,281 | 13,318,895 | (10,173,614) | - | (310,501) | (310,501) |
| ㈜유니파이 | 1,106,495 | 5,233,195 | (4,126,700) | 1,838,526 | (132,096) | (132,096) |
| ㈜넥시티 | 441,384 | 444,943 | (3,559) | 1,051 | (30,554) | (30,554) |
| ㈜위플레이랩스 | 1,727,778 | 4,862,215 | (3,134,437) | - | (483,422) | (483,422) |
| ㈜엔비엔티브이 | 1,239,754 | 7,662,344 | (6,422,590) | 267,730 | (295,235) | (295,235) |
| <관계기업> | ||||||
| 마루엘에스아이㈜ | ||||||
| ㈜그리고 | 396,909 | 31,484 | 365,425 | 24,379 | (372,576) | (372,576) |
| ㈜드래곤플라이(*1) | 37,622,097 | 9,258,063 | 28,364,035 | 16,617,930 | (28,045,504) | (32,256,116) |
| ㈜대산에프앤비 |
56,717,159 | 33,491,839 | 23,225,320 | 128,819,482 | (8,080,143) | (8,929,763) |
(*1) 연결재무제표 기준으로 작성된 요약 재무정보입니다.
(4) 당분기말과 전기말 현재 시장성 있는 관계기업투자의 공정가치는 다음과 같습니다.
| (단위: 천원) |
|
기업명 |
당분기말 |
전기말 |
||
|---|---|---|---|---|
|
시장가치 |
장부금액 |
시장가치 |
장부금액 |
|
| ㈜드래곤플라이 | 5,144,295 | 6,364,223 | 6,382,550 | 6,364,223 |
| ㈜대산에프앤비 |
2,195,769 | 3,428,538 | 3,439,615 | 3,428,538 |
13. 유형자산
(1) 당분기말과 전기말 현재 유형자산 장부금액의 구성내역은 다음과 같습니다.
| (단위: 천원) |
| 구분 | 당분기말 | 전기말 | ||||
|---|---|---|---|---|---|---|
| 취득원가 | 상각누계액 | 장부금액 | 취득원가 | 상각누계액 | 장부금액 | |
| 토지 | 1,388,186 | - | 1,388,186 | 1,284,786 | - | 1,284,786 |
| 건물및구축물 | 1,461,299 | (222,826) | 1,238,473 | 1,299,225 | (202,503) | 1,096,722 |
| 차량운반구 | 220,157 | (40,813) | 179,344 | 186,470 | (54,493) | 131,977 |
| 비품 | 247,041 | (203,075) | 43,966 | 243,155 | (198,229) | 44,926 |
| 시설장치 | 374,552 | (370,993) | 3,559 | 403,339 | (380,346) | 22,993 |
| 사용권자산 | 625,239 | (180,931) | 444,308 | 713,517 | (547,054) | 166,463 |
| 합계 | 4,316,474 | (1,018,638) | 3,297,836 | 4,130,492 | (1,382,625) | 2,747,867 |
(2) 당분기와 전분기 중 유형자산 장부금액의 변동내역은 다음과 같습니다.
<당분기>
| (단위: 천원) |
| 구분 | 기초 | 취득 | 대체 | 처분 | 감가상각 | 기타 | 기말 |
|---|---|---|---|---|---|---|---|
| 토지 | 1,284,786 | - | 103,400 | - | - | - | 1,388,186 |
| 건물및구축물 | 1,096,722 | - | 150,884 | - | (9,133) | - | 1,238,473 |
| 차량운반구 | 131,977 | 185,525 | - | (127,710) | (10,448) | - | 179,344 |
| 비품 | 44,926 | 3,886 | - | - | (4,846) | - | 43,966 |
| 시설장치 | 22,992 | - | - | (18,231) | (1,202) | - | 3,559 |
| 사용권자산 | 166,463 | 360,648 | - | (6,872) | (75,931) | - | 444,308 |
| 합계 | 2,747,866 | 550,059 | 254,284 | (152,813) | (101,560) | - | 3,297,836 |
<전분기>
| (단위: 천원) |
| 구분 | 기초 | 취득 | 처분 | 감가상각 | 기말 |
|---|---|---|---|---|---|
| 토지 | 2,005,784 | - | - | - | 2,005,784 |
| 건물및구축물 | 1,720,307 | - | - | (12,288) | 1,708,019 |
| 차량운반구 | 44,203 | - | - | (2,600) | 41,603 |
| 비품 | 55,202 | 5,436 | - | (7,248) | 53,390 |
| 시설장치 | 29,718 | - | - | (1,681) | 28,037 |
| 사용권자산 | 446,549 | - | (19,945) | (74,588) | 352,016 |
| 합계 | 4,301,763 | 5,436 | (19,945) | (98,405) | 4,188,849 |
(3) 당분기와 전분기의 유형자산 감가상각비의 배부내역은 다음과 같습니다.
| (단위: 천원) |
| 구분 | 당분기 | 전분기 |
|---|---|---|
| 매출원가 | 55,653 | 49,753 |
| 판매비와관리비(일반) | 45,306 | 48,400 |
| 판매비와관리비(연구개발비) | 601 | 252 |
| 합계 | 101,560 | 98,405 |
(4) 당분기말 현재 건물(투자부동산 포함)과 관련하여 화재보험등에 가입되어 있습니다.
(5) 당분기와 전분기 중 기초자산 유형별 사용권자산 장부금액의 변동내역은 다음과 같습니다.
<당분기>
| (단위: 천원) |
| 구분 | 기초 | 취득 | 처분/해지 | 감가상각 | 기타 | 기말 |
|---|---|---|---|---|---|---|
| 부동산 | 26,452 | 66,384 | 15,217 | (42,110) | - | 65,943 |
| 차량운반구 | 140,011 | 294,264 | (22,089) | (33,821) | - | 378,365 |
| 합계 | 166,463 | 360,648 | (6,872) | (75,931) | - | 444,308 |
<전분기>
| (단위: 천원) |
| 구분 | 기초 | 취득 | 처분/해지 | 감가상각 | 기말 |
|---|---|---|---|---|---|
| 부동산 | 208,855 | - | (7,658) | (49,913) | 151,284 |
| 차량운반구 | 237,694 | - | (12,287) | (24,675) | 200,732 |
| 합계 | 446,549 | - | (19,945) | (74,588) | 352,016 |
14. 투자부동산
(1) 당분기말과 전기말 현재 투자부동산 장부금액의 구성내역은 다음과 같습니다.
| (단위: 천원) |
| 구분 | 당분기말 | 전기말 | ||||
|---|---|---|---|---|---|---|
| 취득원가 | 상각누계액 | 장부금액 | 취득원가 | 상각누계액 | 장부금액 | |
| 토지 | 5,568,301 | - | 5,568,301 | 5,671,702 | - | 5,671,702 |
| 건물및구축물 | 5,357,437 | (855,104) | 4,502,333 | 5,519,511 | (832,810) | 4,686,701 |
| 합계 | 10,925,738 | (855,104) | 10,070,634 | 11,191,213 | (832,810) | 10,358,403 |
(2) 당분기와 전분기 중 투자부동산 장부금액의 변동내역은 다음과 같습니다.
<당분기>
| (단위: 천원) |
| 구분 | 기초 | 대체 | 감가상각 | 기말 |
|---|---|---|---|---|
| 토지 | 5,671,702 | (103,401) | - | 5,568,301 |
| 건물및구축물 | 4,686,700 | (150,884) | (33,483) | 4,502,333 |
| 합계 | 10,358,402 | (254,285) | (33,483) | 10,070,634 |
당분기 중 투자부동산에서 발생한 기타매출(수입임대료)는 117,771천원입니다.
<전분기>
| (단위: 천원) |
| 구분 | 기초 | 감가상각 | 기말 |
|---|---|---|---|
| 토지 | 4,950,704 | - | 4,950,704 |
| 건물및구축물 | 4,246,086 | (30,329) | 4,215,757 |
| 합계 | 9,196,790 | (30,329) | 9,166,461 |
전분기 중 투자부동산에서 발생한 기타매출(수입임대료)는 68,077천원입니다.
(3) 당분기와 전분기의 투자부동산 감가상각비는 전액 매출원가에 포함되어 있습니다.
15. 무형자산
(1) 당분기말과 전기말 현재 무형자산 장부금액의 구성내역은 다음과 같습니다.
| (단위: 천원) |
| 구분 | 당분기말 | 전기말 | ||||||
|---|---|---|---|---|---|---|---|---|
| 취득원가 | 상각누계액 | 손상차손누계액 | 장부금액 | 취득원가 | 상각누계액 | 손상차손누계액 | 장부금액 | |
| 산업재산권 | 204,916 | (175,502) | - | 29,414 | 204,916 | (172,816) | - | 32,100 |
| 소프트웨어 | 373,980 | (357,530) | - | 16,450 | 358,980 | (356,380) | - | 2,600 |
| 개발비 | 929,401 | - | - | 929,401 | 788,505 | - | - | 788,505 |
| (정부보조금) | (639,272) | - | - | (639,272) | (534,333) | - | - | (534,333) |
| 암호화자산 | 300,000 | - | (289,399) | 10,601 | 300,000 | - | (281,569) | 18,431 |
| 회원권 | 138,718 | (45,765) | - | 92,953 | 138,718 | (35,802) | - | 102,916 |
| 라이선스 | 4,864,685 | - | (2,876,095) | 1,988,590 | 4,864,685 | - | (2,876,095) | 1,988,590 |
| 합계 | 6,172,428 | (578,797) | (3,165,494) | 2,428,137 | 6,121,471 | (564,998) | (3,157,664) | 2,398,809 |
(2) 당분기와 전분기 중 무형자산 장부금액의 변동내역은 다음과 같습니다.
<당분기>
| (단위: 천원) |
| 구분 | 기초 | 취득 | 손상차손 | 상각 | 기말 |
|---|---|---|---|---|---|
| 산업재산권 | 32,100 | - | - | (2,686) | 29,414 |
| 소프트웨어 | 2,600 | 15,000 | - | (1,150) | 16,450 |
| 개발비 | 788,505 | 140,896 | - | - | 929,401 |
| (정부보조금) | (534,333) | (104,939) | - | - | (639,272) |
| 암호화자산 | 18,431 | - | (7,830) | - | 10,601 |
| 회원권 | 102,917 | - | - | (9,964) | 92,953 |
| 라이선스 | 1,988,590 | - | - | - | 1,988,590 |
| 합계 | 2,398,810 | 50,957 | (7,830) | (13,800) | 2,428,137 |
<전분기>
| (단위: 천원) |
| 구분 | 기초 | 취득 | 손상차손 | 상각 | 기말 |
|---|---|---|---|---|---|
| 산업재산권(*1) | 43,989 | - | - | (4,069) | 39,920 |
| 소프트웨어 | 5,200 | - | - | (650) | 4,550 |
| 개발비 | 214,043 | 133,816 | - | - | 347,859 |
| (정부보조금) | (128,466) | (98,048) | - | - | (226,514) |
| 암호화자산 | 300,000 | - | (165,630) | - | 134,370 |
| 회원권 | - | 65,548 | - | - | 65,548 |
| 사용권자산 | - | 64,659 | - | (3,071) | 61,588 |
| 라이선스 | 1,697,590 | 2,000,000 | - | - | 3,697,590 |
| 합계 | 2,132,356 | 2,165,975 | (165,630) | (7,790) | 4,124,911 |
(3) 당분기말과 전기말 현재 회사가 보유한 암호화자산의 세부내역은 다음과 같습니다.
| (단위: 개,천원) |
| 구분 | 당분기말 | 전기말 | ||
|---|---|---|---|---|
| 개수 | 금액 | 개수 | 금액 | |
| 1ECO(*1) | - | - | - | - |
| COVN(*1,2) | 3,524,736 | 10,601 | 3,274,737 | 18,431 |
| BBF(*3) | 3,049,996 | - | 2,549,998 | - |
| 합계 | 6,574,732 | 10,601 | 5,824,735 | 18,431 |
(*1) 전기 중 1ECO 2,500,000개와 교환하여 COVN 1,708,071개를 취득하였으며, 인식된 손익은 없습니다.
(*2) COVN 300,000개는 유상으로 취득하였으며, 1,516,665개는 게임 개발 및 퍼블리싱 계약에 따라 수취하였습니다(주석33참고).
(*3) BBF 50,000개는 무상으로 취득하였으며, 2,999,996개는 게임 개발 및 퍼블리싱 계약에 따라 수취하였습니다(주석 33참고).
(4) 당분기와 전분기의 무형자산상각비는 전액 판매비와관리비에 포함되어 있습니다.
(5) 당분기와 전분기중 비용으로 인식한 연구개발비는 다음과 같습니다.
| (단위: 천원) |
| 구분 | 당분기 | 전분기 |
|---|---|---|
| 연구개발비(판매비와관리비) | 327,153 | 182,872 |
16. 매입채무 및 기타금융부채
(1) 당분기말과 전기말 현재 매입채무 및 기타금융부채의 내역은 다음과 같습니다.
| (단위: 천원) |
| 구분 | 당분기말 | 전기말 |
|---|---|---|
| 매입채무 | 603,390 | 407,063 |
| 기타금융부채(유동) : | ||
| 임대보증금 | 5,000 | 5,000 |
| 미지급금 | 1,734,521 | 1,687,518 |
| 미지급비용 | 334,264 | 379,653 |
| 리스부채 | 154,415 | 104,268 |
| 소계 | 2,228,200 | 2,176,439 |
| 기타금융부채(비유동) : | ||
| 임대보증금 | 120,000 | 120,000 |
| 미지급금 | 444,198 | 431,776 |
| 리스부채 | 270,573 | 57,278 |
| 소계 | 834,771 | 609,054 |
| 합계 | 3,666,361 | 3,192,556 |
(2) 당분기말과 전기말 현재 리스부채의 내역은 다음과 같습니다.
| (단위: 천원) |
| 구분 | 당분기말 | 전기말 |
|---|---|---|
| 리스부채(유동) | 154,415 | 104,268 |
| 리스부채(비유동) | 270,573 | 57,278 |
| 합계 | 424,988 | 161,546 |
(3) 당분기와 전분기 중 리스부채 장부금액의 변동내역은 다음과 같습니다.
| (단위: 천원) |
| 구분 | 당분기 | 전분기 |
|---|---|---|
| 기초 | 161,547 | 415,992 |
| 증가 | 328,128 | - |
| 이자비용 | 28,720 | 8,173 |
| 해지 | (35,369) | (18,923) |
| 상환 | (58,038) | (76,733) |
| 기말 | 424,988 | 328,509 |
(4) 당분기와 전분기 중 리스계약과 관련하여 손익으로 인식된 금액은 다음과 같습니다.
| (단위: 천원) |
| 구분 | 당분기 | 전분기 |
|---|---|---|
| <수익> | ||
| 리스해지이익 | 38,598 | 356 |
| <비용> | ||
| 사용권자산 감가상각비 | 85,895 | 77,658 |
| 리스부채 이자비용 | 28,720 | 8,173 |
| 단기리스 및 소액리스 관련 비용 | 17,132 | 1,328 |
| 리스해지손실 | 6,872 | - |
(5) 당분기 중 리스로 인한 총 현금유출 금액은 75,170원(전기: 78,061천원)입니다.
17. 기타유동부채
당분기말과 전기말 현재 기타유동부채의 내역은 다음과 같습니다.
| (단위: 천원) |
| 구분 | 당분기말 | 전기말 |
|---|---|---|
| 예수금 | 110,898 | 61,045 |
| 부가세예수금 | 87,272 | 410,088 |
| 국고보조금 | 49,989 | 49,989 |
| 선수금 | 2,671,948 | 54,026 |
| 기타 | 37,212 | 69,446 |
| 합계 | 2,957,319 | 644,594 |
18. 단기차입금
당분기말과 전기말 현재 단기차입금의 내역은 다음과 같습니다.
| (단위: 천원) |
| 구분 | 차입처 | 당기이자율(%) | 최종만기일 | 당분기말 | 전기말 |
|---|---|---|---|---|---|
| 운영자금대출 | 개인 | - | - | 20,000 | 20,000 |
| 한도대출 | ㈜오케이저축은행 노원지점(*1) | 7.6 | 2024.12.22 | 5,857,397 | 846,226 |
| 운영자금대출 | ㈜테드인베스트먼트(*2) | 10.0 | 2024.08.07 | 2,000,000 | - |
| 합계 | 7,877,397 | 866,226 | |||
(*1) 회사 소유의 토지 및 건물(유형자산 및 투자부동산)을 오케이저축은행에 담보로 제공하였습니다.
(*2) 회사가 보유하고 있는 ㈜대산에프앤비가 발행한 6회차 전환사채 5,000백만원을 담보로 제공하였습니다.
19. 전환사채
(1) 당분기말과 전기말 현재 회사가 발행한 전환사채의 내역은 다음과 같습니다.
| (단위: 천원) |
| 구분 | 발행일 | 만기일 | 이자율(%) | 당분기말 | 전기말 |
|---|---|---|---|---|---|
| 제8회 무기명식 이권부 무보증 사모 전환사채 | 2021.03.29 | 2024.03.29 | 2.00% | - | 1,274,018 |
| 제9회 무기명식 이권부 무보증 사모 전환사채 | 2021.05.31 | 2024.05.31 | 3.00% | - | 937,438 |
| 제10회 무기명식 이권부 무보증 사모 전환사채 | 2023.05.26 | 2026.05.26 | 6.00% | 3,000,000 | 3,000,000 |
| 소계 | 3,000,000 | 5,211,456 | |||
| 전환사채상환할증금 | - | 44,389 | |||
| 전환사채할인발행차금 | (30,320) | (77,989) | |||
| 합계 | 2,969,680 | 5,177,856 | |||
(2) 당분기말 현재 회사가 발행한 전환사채의 주요한 발행내용은 다음과 같습니다.
| 구분 | 내역 |
|---|---|
| 사채의 종류 | 제10회 무기명식 이권부 무보증 사모 전환사채 |
| 액면금액 | 금 삼십억원 (\3,000,000,000) |
| 발행금액 | 각 사채의 권면금액의 100% |
| 전환사채 발행일 | 2023년 05월 26일 |
| 전환사채 만기일 | 2026년 05월 26일 |
| 이자 | -표면이자: 발행일 익일부터 사채만기일까지 연6.0%를 3개월마다 지급 -만기보장수익률: 발행일로부터 상환기일 직전일까지 권면금액의 연 복리(6.0%) 적용 |
| 조기상환청구권 (Put Option) |
발행일로부터 1년이 경과되는 2024년 5월 26일 및 그 이후 매 3개월에 해당되는 날에 전환권을 행사하지 않은 본 사채의 전자등록금액에 해당하는 금액의 전부 또는 일부에 대하여 조기상환청구가 가능하다. 단, 조기 상환 시 원단위 미만은 절사하며, 조기상환일 이후의 이자는 계산하지 아니한다. |
| 매도청구권 (Call Option) |
- |
| 조기상환청구권 행사가능기간 |
사채발행일로부터 1년이 경과된 시점 |
| 전환으로 발행할 주식 |
기명식 보통주식 |
| 전환비율 | 사채권면금액의 100% |
| 전환청구기한 | 발행일로부터 1년 후 부터 만기 1개월 전 |
| 발행시전환가액 | 주당 금 500원(무상감자 93.33% 실시 후: 7,500원) |
| 전환가액 조정 | (1) 회사가 시가를 하회하는 발행가액으로 유상증자, 주식배당, 준비금 자본 전입, 전환사채발행, 신주인수권부사채발행 하는 경우 전환가액을 하향조정 (2) 합병, 자본의 감소, 주식분할 및 병합, 주식 액면 변경 등에 의해 전환가액 하향조정이 필요한 경우에는 당해 합병 또는 자본의 감소, 주식분할 및 병합, 주식 액면 변경등 직전에 전환사채가 전환되어 전액 주식의 배정되었더라면 당해 합병, 자본의 감소, 주식분할 및 병합, 주식 액면 변경 등 직후에 전환사채권자가 가질수 있었던 주식수가 행사 주식수가 되도록 전환가액을 조정 (3) 기명식 보통주식의 가격이 하락할 경우, 본 사채 발행일로부터 매3개월이 경과한 날을 전환가액 조정일로 하고, 각 전환가액 조정일 전일을 기산일로 하여 그 기산일로부터 소급한 1개월 가중산술평균주가, 1주일 가중산술평균주가, 최근일 가중산술평균주가를 산술평균한 가격과 최근일 가중산술평균주가 중 높은 가격이 직전 전환가액보다 낮을 경우에는 그 낮은 가격을 새로운 전환가액으로 함(발행당시 전환가액의 70%와 액면가 중 큰 금액을 한도로 함) (4) 감자, 주식병합 등 주식가치 상승사유가 발행하는 경우 감자, 주식병합 등으로 인한 조정비율만큼 상향하여 반영한 가액을 전환가액으로 함 |
(3) 당분기말 현재 회사가 매입후 보유하고 있는 미소각된 회사 발행 전환사채(자기사채)의 내역은 다음과 같습니다.
| (단위: 천원) |
| 구분 | 액면금액 |
|---|---|
| 9회차 전환사채 | 2,605,000 |
(4) 회사는 10회차 전환사채에 대하여 금융감독원 질의회신 '회제이-00094' 에 의거하여 전환권을 자본으로 인식하였으며, 동 회계처리는 '주식회사등의 외부감사에관한법률' 제5조 제1항 제1호의 한국채택국제회계기준에 한하여 효력이 있습니다.
(5) 발행자의 주가 변동에 따라 행사가격이 조정되는 조건으로 인해 부채로 분류된 각 금융부채의 장부금액 및 관련 손익은 다음과 같습니다.
| (단위: 천원) |
| 장부금액 | 당분기말 | 전기말 |
|---|---|---|
| 8회차 전환사채 | - | 929,018 |
| 9회차 전환사채 | - | 682,438 |
| 합계 | - | 1,611,456 |
| 관련 손익 | 당분기 | 전분기 |
|---|---|---|
| 법인세차감전계속사업손익 | (4,563,067) | - |
| 평가손익 | (227,387) | - |
| 평가손익 제외 법인세차감전계속사업손익 | (4,335,680) | - |
20. 파생상품
(1) 당분기말 및 전기말 현재 파생상품의 내역은 다음과 같습니다.
| (단위: 천원) |
| 구분 | 당분기말 | 전기말 | |
|---|---|---|---|
| 유동파생상품부채 | 투자전환사채 관련 콜옵션 매도(*1) | - | - |
| 비유동파생상품부채 | 관계기업투자 관련 콜옵션 매도(*2) | 275,638 | 661,107 |
(*1) 회사가 전기 중 취득한 투자전환사채와 관련하여 투자전환사채의 일부를 발행회사 또는 발행회사가 지정한 제3자가 매수할 수 있도록 한 매도청구권 금액입니다. 당분기말 현재 회사가 보유한 투자전환사채의 주요 발행내역은 다음과 같습니다.
| 구분 | 내역 | |
|---|---|---|
| 사채의 종류 | 제6회 무기명식 이권부 무보증 사모 전환사채 | 제7회 무기명식 이권부 무보증 사모 전환사채 |
| 발행회사 | ㈜대산에프앤비(구,㈜디에스이엔) | ㈜대산에프앤비(구,㈜디에스이엔) |
| 액면금액 | 6,000,000천원 | 2,000,000천원 |
| 발행금액 | 각 사채의 권면금액의 100% | 각 사채의 권면금액의 100% |
| 전환사채 발행일 | 2023년 02월 09일 | 2023년 07월 21일 |
| 전환사채 만기일 | 2028년 02월 09일 | 2028년 07월 21일 |
| 이자 | - 표면이자: 발행일부터 만기일까지 연 3.00%를 매 3개월 단위 후급 - 만기보장수익률: 연복리 4.00% 적용 |
- 표면이자: 발행일부터 만기일까지 연 3.00%를 매 3개월 단위 후급 - 만기보장수익률: 연복리 4.00% 적용 |
| 조기상환청구권 (Put Option) |
발행일로부터 3년이 경과되는 2026년 2월 9일 및 그 이후 매 3개월에 해당되는 날의 60일 전부터 45일까지 전자등록금액의 전부 또는 일부에 대하여 조기상환청구가 가능 | 발행일로부터 3년이 경과되는 2026년 7월 21일 및 그 이후 매 3개월에 해당되는 날의 60일 전부터 45일까지 전자등록금액의 전부 또는 일부에 대하여 조기상환청구가 가능 |
| 매도청구권 (Call Option) |
발행회사 및 발행회사가 지정하는 자는 사채의 발행일로부터 1년이 되는 날인 2024년 2월 9일부터 2025년 2월 9일까지 매 3개월에 해당하는 날에 사채권자가 보유하고 있는 본 사채의 최대 30%를 한도로 사채인수인에게 매도하여 줄 것을 청구할 수 있음 | 발행회사 및 발행회사가 지정하는 자는 사채의 발행일로부터 1년이 되는 날인 2024년 7월 21일부터 2025년 7월 21일까지 매 3개월에 해당하는 날에 사채권자가 보유하고 있는 본 사채의 최대 30%를 한도로 사채인수인에게 매도하여 줄 것을 청구할 수 있음 |
| 전환비율 | 사채권면금액의 100% | 사채권면금액의 100% |
| 전환가액 | 420원 | 344원 |
| 전환청구기한 | 사채 발행일로부터 1년 경과한 날로부터 만기일 1개월전까지 | 사채 발행일로부터 1년 경과한 날로부터 만기일 1개월전까지 |
| 전환가액 조정 | (1) 전환청구 이전에 시가를 하회하는 발행가액으로 유상증자 등을 하는 경우 (2) 합병, 자본의 감소, 주식분할 및 병합, 주식 액면 변경 등에 의해 전환가액 조정이 필요한 경우 (3) 감자, 주식병합 등 주식가치 상승사유가 발행하는 경우 (4) 사채 발행일로부터 매 3개월이 경과한 날을 전환가액 조정일로 하고, 각 전환가액 조정일 전일을 기산일로 하여 그 기산일로부터 소급한 1개월 가중산술평균주가, 1주일 가중산술평균주가, 최근일 가중산술평균주가를 산술평균한 가격과 최근일 가중산술평균주가 중 높은 가격이 직전 전환가액보다 낮을 경우 (발행당시 전환가격의 70% 및 주식의 액면가를 하회하지 못함) (5) 하향조정 후 주식가치 상승사유가 발생하는 경우 발행 당시 전환가액을 한도로 상향조정함 |
(1) 전환청구 이전에 시가를 하회하는 발행가액으로 유상증자 등을 하는 경우 (2) 합병, 자본의 감소, 주식분할 및 병합, 주식 액면 변경 등에 의해 전환가액 조정이 필요한 경우 (3) 감자, 주식병합 등 주식가치 상승사유가 발행하는 경우 (4) 사채 발행일로부터 매 3개월이 경과한 날을 전환가액 조정일로 하고, 각 전환가액 조정일 전일을 기산일로 하여 그 기산일로부터 소급한 1개월 가중산술평균주가, 1주일 가중산술평균주가, 최근일 가중산술평균주가를 산술평균한 가격과 최근일 가중산술평균주가 중 높은 가격이 직전 전환가액보다 낮을 경우 (발행당시 전환가격의 70% 및 주식의 액면가를 하회하지 못함) (5) 하향조정 후 주식가치 상승사유가 발생하는 경우 발행 당시 전환가액을 한도로 상향조정함 |
한편, 대산에프앤비의 2023년도 검토보고서의 의견이 "적정"이 아님에 따라 발행회사의기한이익상실사유가 발생하여 제6회 및 제7회 전환사채에 포함된 매도청구권이소멸하였습니다. 발행회사는 제6회 전환사채에 대해 2023년 12월 29일, 제7회 전환사채에 대해 2024년 1월 8일 계약변경을 통해 기한이익상실에 대한 검토보고서의 의견관련 조항을 삭제하였으나, 기한이익상실사유의 발생 당시 매도청구권은 이미 소멸한 것으로 발행회사와 협의함에 따라 전기말 매도청구권 관련 파생상품부채를 인식하지 않았습니다(주석 35참조).
(*2) 회사는 전기 중 취득한 관계기업투자주식 전량에 대하여 특약사항에 의해 콜옵션 계약을 체결하였습니다. 콜옵션 계약의 주요 내용은 다음과 같습니다.
| 구분 | 주요내용 |
|---|---|
| 주식매도청구권 | 콜옵션 보유자는 회사에게 본 유상증자를 통해 획득하는 보통주식 전량에 대해 주금납입일로부터 3년이 경과하는 날부터 3년 3개월이 되는 날 사이에 서면 통지로써 우선매수금액으로 보통주식을 매도할 것을 청구할 수 있음 |
| 우선매수금액 | 일금 일백억원 |
(2) 당분기 및 전분기 중 파생상품부채의 변동내역은 다음과 같습니다.
<당분기>
| (단위: 천원) |
| 구분 | 기초 | 증가 | 감소 | 평가 | 기말 |
|---|---|---|---|---|---|
| 투자전환사채 콜옵션 매도 | - | - | - | - | - |
| 관계기업투자 콜옵션 매도 | 661,107 | - | - | (385,470) | 275,637 |
<전분기>
| (단위: 천원) |
| 구분 | 기초 | 증가 | 감소 | 평가 | 기말 |
|---|---|---|---|---|---|
| 투자전환사채 콜옵션 매도 | 2,106,223 | - | - | (272,972) | 1,833,251 |
| 관계기업투자 콜옵션 매도 | 390,069 | - | - | (202,714) | 187,355 |
21. 퇴직급여제도
회사는 확정기여형퇴직급여제도와 확정급여형퇴직급여제도를 운영하고 있으며, 각 제도별 세부내역은 다음과 같습니다.
(1) 확정기여제도
회사는 자격을 갖춘 종업원들을 위해 확정기여형퇴직급여제도를 운영하고 있으며, 사외적립자산은 수탁자의 관리하에서 기금형태로 회사의 자산들로부터 독립적으로 운용되고 있습니다. 종업원들이 확정기여형의 가득조건을 충족하기 전에 퇴사하는 경우에 회사가 지불해야 할 기여금은 상실되는 기여금만큼 감소하게 됩니다.
확정기여형퇴직급여제도와 관련하여 손익계산서에 당분기중 인식된 총 비용 81,057천원(전분기: 65,164천원)은 퇴직급여제도에서 규정하고 있는 비율에 따라 회사가 퇴직급여제도에 납입할 기여금을 나타내고 있습니다.
보고기간 종료일 현재 추가로 납입하여야 하는 불입금 231,745천원이 부채(미지급비용)로 계상되어 있습니다.
(2) 확정급여제도
1) 당분기말과 전기말 현재 순확정급여부채와 관련하여 재무상태표에 인식된 금액은 다음과 같습니다.
| (단위: 천원) |
| 구분 | 당분기말 | 전기말 |
|---|---|---|
| 확정급여채무의 현재가치 | 530,733 | 503,012 |
| 사외적립자산의 공정가치 | (477,362) | (472,089) |
| 재무상태표상 순확정급여부채(자산) | 53,371 | 30,923 |
2) 당분기와 전분기의 확정급여형 퇴직급여와 관련하여 포괄손익계산서에 반영된 금액은 다음과 같습니다.
| (단위: 천원) |
| 구분 | 당분기 | 전분기 |
|---|---|---|
| 당기근무원가 | 23,809 | 70,336 |
| 순이자원가 | (1,912) | - |
| 종업원급여에 포함된 총 비용 | 21,897 | 70,336 |
3) 당분기말 현재 사외적립자산은 정기예금 등으로 구성되어 있으며, 회사의 경영진은 보고기간 후 개시하는 회계연도에 사외적립자산에 불입될 예상금액은 100백만원으로 추정하고 있습니다.
4) 당분기와 전분기의 퇴직급여(확정급여제도 및 확정기여제도 포함)의 배부내역은 다음과 같습니다.
| (단위: 천원) |
| 구분 | 당분기 | 전분기 |
|---|---|---|
| 매출원가 | 77,431 | 106,895 |
| 판매비와관리비 | 25,523 | 28,606 |
| 합계 | 102,954 | 135,501 |
22. 충당부채
당분기와 전분기 중 현재 충당부채의 변동내역은 다음과 같습니다.
<당분기>
| (단위: 천원) |
| 구분 | 하자보수충당부채 |
|---|---|
| 기초 | 156,689 |
| 충당금 설정 | 5,829 |
| 충당금 환입 | - |
| 지급 | - |
| 기말 | 162,518 |
<전분기>
| (단위: 천원) |
| 구분 | 하자보수충당부채 |
|---|---|
| 기초 | 95,395 |
| 충당금 설정 | 4,069 |
| 충당금 환입 | - |
| 지급 | - |
| 기말 | 99,464 |
23. 자본금과 주식발행초과금
(1) 회사의 정관에 의하여 발행할 주식의 총수는 200,000,000주이고, 당분기말 현재 발행한 주식수는 보통주식 8,644,551주이며 1주당 액면금액은 500원입니다.
(2) 당분기와 전기 중 회사가 발행한 주식 및 이에 따른 자본금과 주식발행초과금의 변동내역은 다음과 같습니다.
| (단위: 주, 천원) |
| 구분 | 주식수 | 보통주 자본금 |
주식발행 초과금 |
합계 |
|---|---|---|---|---|
| 전기초 | 106,098,527 | 53,049,263 | 54,969,500 | 108,018,763 |
| 전환사채의 전환 | 843,012 | 421,506 | 2,854,560 | 3,276,066 |
| 유상증자 | 11,443,076 | 5,721,538 | - | 5,721,538 |
| 무상감자(*1) | (110,074,610) | (55,037,305) | - | (55,037,305) |
| 전기말 | 8,310,005 | 4,155,002 | 57,824,060 | 61,979,062 |
| 당기초 | 8,310,005 | 4,155,002 | 57,824,060 | 61,979,062 |
| 전환사채의 전환 | 334,546 | 167,273 | 2,320,712 | 2,487,985 |
| 당분기말 | 8,644,551 | 4,322,275 | 60,144,772 | 64,467,047 |
(*1) 전기 중 기명식 보통주 15주를 동일한 액면주식 1주로 무상병합하는 감자를 실시하였습니다.
24. 기타자본항목
당분기말과 전기말 현재 기타자본항목의 내역은 다음과 같습니다.
| (단위: 천원) |
| 구분 | 당분기말 | 전기말 |
|---|---|---|
| 자기주식 | (31,078) | (31,078) |
| 자기주식처분손실 | (362,924) | (362,924) |
| 기타포괄손익-공정가치금융자산평가손익누계액 | 127,127 | 127,127 |
| 전환권대가 | 167,673 | 167,673 |
| 기타의자본잉여금 | (675,631) | (675,631) |
| 합계 | (774,833) | (774,833) |
25. 이익잉여금(결손금)
(1) 당분기말과 전기말 현재 결손금의 구성내역은 다음과 같습니다.
| (단위: 천원) |
| 구분 | 당분기말 | 전기말 |
|---|---|---|
| 법정적립금(*1) | 51,799 | 51,799 |
| 미처분이익잉여금(미처리결손금)(*2) | (20,626,990) | (16,063,372) |
| 합계 | (20,575,191) | (16,011,573) |
(*1) 회사는 대한민국에서 제정되어 시행 중인 상법의 규정에 따라, 자본금의 50%에달할 때까지 매 결산기마다 현금에 의한 이익배당금의 10% 이상을 이익준비금으로 적립하고 있습니다. 동 이익준비금은 현금으로 배당할 수 없으나 자본전입 또는 결손보전이 가능하며, 자본준비금과 이익준비금의 총액이 자본금의 1.5배를 초과하는 경우 그 초과한 금액범위에서 자본준비금과 이익준비금을 감액할 수 있습니다.
(*2) 회사는 전기 중에 무상감자(기명식 보통주 15주를 동일한 액면주식 1주로 무상병합)를 실시하였으며 감자차익 55,037,305천원을 결손금 보전에 사용하였습니다.
26. 고객과의 계약에서 생기는 수익 및 관련 계약부채
(1) 당분기와 전분기 중 수익과 관련하여 포괄손익계산서에 인식한 금액은 다음과 같습니다.
<당분기>
| (단위: 천원) |
| 구분 | 공사용역사업 | 게임사업 | 기타사업 | 합계 |
|---|---|---|---|---|
| 수익인식 시기: | ||||
| 한시점에 이전 | - | - | 61,294 | 61,294 |
| 기간에 걸쳐 이전 | 2,796,390 | - | 202,137 | 2,998,527 |
| 합계 | 2,796,390 | - | 263,431 | 3,059,821 |
<전분기>
| (단위: 천원) |
| 구분 | 공사용역사업 | 게임사업 | 기타사업 | 합계 |
|---|---|---|---|---|
| 수익인식 시기: | ||||
| 기간에 걸쳐 이전 | 2,831,192 | - | 656,722 | 3,487,914 |
(2) 고객과의 계약에서 관련된 부채
1) 당분기말 및 전기말 현재 계약부채의 내역은 다음와 같습니다.
| (단위: 천원) |
| 구분 | 당분기말 | 전기말 |
|---|---|---|
| 계약부채_공사용역사업부문-구축 | 113,443 | 225,948 |
2) 계약부채와 관련하여 인식한 수익
당분기 및 전분기에 인식한 수익 중 전기에서 이월된 계약부채와 과거 보고기간에 이행한(또는 부분적으로 이행한) 수행의무와 관련된 금액은 다음과 같습니다.
| (단위: 천원) |
| 구분 | 당분기 | 전분기 |
|---|---|---|
| 기초의 계약부채 잔액 중 당분기에 인식한 수익 | 151,208 | 177,195 |
27. 판매비와 관리비
당분기와 전분기의 판매비와 관리비의 내역은 다음과 같습니다.
| (단위: 천원) |
| 구분 | 당분기 | 전분기 |
|---|---|---|
| 급여 | 282,260 | 74,931 |
| 퇴직급여 | 11,462 | 13,679 |
| 복리후생비 | 45,251 | 20,450 |
| 여비교통비 | 2,434 | 2,942 |
| 접대비 | 45,395 | 1,434 |
| 세금과공과금 | 19,959 | 22,824 |
| 감가상각비 | 45,306 | 48,400 |
| 차량유지비 | 3,946 | 2,343 |
| 지급수수료 | 693,185 | 209,349 |
| 경상연구개발비 | 327,153 | 182,872 |
| 무형자산상각비 | 13,800 | 7,789 |
| 기타 | 96,842 | 85,363 |
| 합계 | 1,586,993 | 672,376 |
28. 비용의 성격별 분류
당분기와 전분기의 비용의 성격별 분류는 다음과 같습니다.
| (단위: 천원) |
| 구분 | 당분기 | 전분기 |
|---|---|---|
| 원재료 및 소모품사용 | 20,044 | 25,476 |
| 종업원급여 | 1,579,248 | 1,241,769 |
| 감가상각비 및 무형자산상각비 | 148,844 | 136,524 |
| 차량유지비 | 62,496 | 27,064 |
| 지급수수료 | 684,767 | 264,495 |
| 제안비 | 6,847 | 6,570 |
| 복리후생비 | 121,586 | 98,472 |
| 하자보수충당전입액(환입액) | 5,829 | 4,069 |
| 외주비 및 자재비 | 1,924,206 | 1,072,281 |
| 여비교통비 | 45,541 | 28,403 |
| 기타 비용 | 339,907 | 213,312 |
| 합계 | 4,939,315 | 3,118,435 |
29. 기타수익과 기타비용
당분기와 전분기의 기타수익과 기타비용의 내역은 다음과 같습니다.
(1) 기타수익
| (단위: 천원) |
| 구분 | 당분기 | 전분기 |
|---|---|---|
| 대손충당금환입 | - | 200,000 |
| 종속기업처분이익 | - | 200,000 |
| 매각예정자산처분이익 | - | 19,439,977 |
| 잡이익 | 1,969 | 15,095 |
| 합계 | 1,969 | 19,855,072 |
(2) 기타비용
| (단위: 천원) |
| 구분 | 당분기 | 전분기 |
|---|---|---|
| 무형자산손상차손 | 7,829 | 165,630 |
| 유형자산처분손실 | 47,760 | - |
| 기타의대손상각비 | 162,736 | - |
| 잡손실 | 9,794 | 6,424 |
| 합계 | 228,119 | 172,054 |
30. 금융수익 및 금융원가
당분기와 전분기의 금융수익 및 금융원가의 내역은 다음과 같습니다.
(1) 금융수익
| (단위: 천원) |
| 구분 | 당분기 | 전분기 |
|---|---|---|
| 이자수익 | 159,922 | 264,799 |
| 전환사채상환이익 | - | 31,455 |
| 당기손익-공정가치금융자산평가이익 | 78,180 | 129,365 |
| 외화환산이익 | 12,443 | - |
| 리스해지이익 | 38,598 | 812 |
| 파생상품평가이익 | 385,470 | 475,686 |
| 합계 | 674,613 | 902,117 |
(2) 금융원가
| (단위: 천원) |
| 구분 | 당분기 | 전분기 |
|---|---|---|
| 당기손익-공정가치금융자산평가손실 | 2,692,212 | - |
| 이자비용 | 205,567 | 63,841 |
| 전환사채상환손실 | - | 1,152 |
| 리스해지손실 | 6,872 | 455 |
| 전환사채평가손실 | 227,387 | - |
| 합계 | 3,132,038 | 65,448 |
31. 주당순손익
기본주당순이익(손실)은 회사의 보통주당기순이익(손실)을 가중평균 유통보통주식수로 나누어 산정하였습니다. 한편 희석주당순이익(손실)은 모든 희석성 잠재적보통주가 보통주로 전환된다고 가정하여 조정한 잠재적보통주당기순이익(손실)과 가중평균잠재적유통보통주식수를 적용하여 산정하고 있습니다.
(1) 당분기 및 전기의 보통주주당순손실은 다음과 같습니다.
| (단위: 원,주) |
| 구분 | 당분기 | 전기 |
|---|---|---|
| 보통주당기순이익(손실) | (4,563,066,612) | 20,889,166,148 |
| ÷가중평균유통보통주식수(*1) | 8,513,442 | 7,073,235 |
| 보통주주당순이익(손실) | (536) | 2,953 |
(*1) 당분기와 전기의 가중평균유통보통주식수의 산정내용은 다음과 같습니다.
| (단위: 주) |
| 구분 | 당분기 | 전기 |
|---|---|---|
| 기초유통보통주식수 | 8,310,005 | 106,098,527 |
| 무상감자(주1) | - | (99,025,292) |
| 전환사채의 전환 | 203,437 | - |
| 가중평균유통보통주식수 | 8,513,442 | 7,073,235 |
(주1) 전기 중 93.33%의 무상감자를 실시하여 유통보통주식수를 소급수정하였습니다.
(2) 당분기 및 전분기의 희석주당순이익(손실)은 다음과 같습니다.
| (단위: 원,주) |
| 구 분 | 전분기 |
| 보통주당순이익(손실) | 20,889,166,148 |
| 조정항목 | |
| 전환사채이자비용(법인세효과 반영) | (18,334,886) |
| 보통주희석순이익(손실) (A) | 20,870,831,262 |
| 가중평균유통보통주식수 | 7,073,235 |
| 희석성 잠재적보통주 | 80,263 |
| 보통주 희석주당손익 산출에 사용된 가중평균유통보통주식수(B) | 7,153,498 |
| 희석주당순이익(손실) (A/B) | 2,918 |
(*) 당분기는 희석화증권의 희석화효과가 존재하지 않는 바, 희석주당손실은 기본주당손실과 동일합니다.
32. 현금흐름 정보
(1) 당분기와 전분기의 영업에서 창출된 현금흐름의 내역은 다음과 같습니다.
| (단위: 천원) |
| 구분 | 당분기 | 전분기 |
|---|---|---|
| 당기순손실 | (4,563,067) | 20,889,166 |
| 당기순손익에 대한 조정 | 2,852,321 | (20,300,086) |
| 영업활동 자산ㆍ부채의 증감 | 471,940 | 2,774,804 |
| 영업에서 창출된 현금흐름 | (1,238,806) | 3,363,884 |
(2) 당분기와 전분기의 분기순손익에 대한 조정 내역은 다음과 같습니다.
| (단위: 천원) |
| 구분 | 당분기 | 전분기 |
|---|---|---|
| 감가상각비 | 135,044 | 128,735 |
| 무형자산상각비 | 13,800 | 7,789 |
| 퇴직급여 | 21,898 | 70,336 |
| 기타의대손상각비 | 162,736 | - |
| 하자보수충당부채전입액 | 5,829 | 4,069 |
| 당기손익-공정가치측정금융자산평가손실 | 2,692,212 | - |
| 사채상환손실 | - | 1,152 |
| 전환사채평가손실 | 227,387 | - |
| 유형자산처분손실 | 47,760 | - |
| 무형자산손상차손 | 7,829 | 165,630 |
| 사채상환이익 | - | (31,455) |
| 리스해지손익 | (31,726) | (356) |
| 대손충당금환입 | - | (200,000) |
| 외화환산이익 | (12,443) | - |
| 당기손익-공정가치측정금융자산평가이익 | (78,180) | (129,365) |
| 파생상품평가이익 | (385,470) | (475,686) |
| 종속기업처분이익 | - | (200,000) |
| 매각예정자산처분이익 | - | (19,439,977) |
| 순금융비용(수익) | 45,645 | (200,958) |
| 합계 | 2,852,321 | (20,300,086) |
(3) 당분기와 전분기의 영업활동 자산ㆍ부채의 증감 내역은 다음과 같습니다.
| (단위: 천원) |
| 구분 | 당분기 | 전분기 |
|---|---|---|
| 운전자본의 변동: | ||
| 매출채권의 증감 | (294,120) | 1,531,763 |
| 계약자산의 증감 | (217,519) | (326,977) |
| 미수금의 증감 | (124,142) | 217,756 |
| 선급금의 증감 | (1,207,487) | 552,976 |
| 선급비용의 증감 | (44,698) | 1,509 |
| 부가세대급금의 증감 | - | 4,037 |
| 매입채무의 증감 | 196,327 | (55,386) |
| 미지급금의 증감 | 47,005 | (622,617) |
| 미지급비용의 증감 | (83,643) | (70,539) |
| 선수금의 증감 | 2,617,921 | 2,240,352 |
| 선수수익의 증감 | - | (18,498) |
| 예수금의 증감 | 49,852 | (122,053) |
| 기타유동부채의 증감 | (32,234) | 27,315 |
| 부가세예수금의 증감 | (322,816) | 92,042 |
| 계약부채의 증감 | (112,506) | (679,323) |
| 순확정급여부채의 증감 | - | 2,447 |
| 합계 | 471,940 | 2,774,804 |
(4) 당분기와 전분기의 현금의 유입ㆍ유출이 없는 거래 중 중요한 사항은 다음과 같습니다.
| (단위: 천원) |
| 구분 | 당분기 | 전분기 |
|---|---|---|
| 당기손익-공정가치측정금융자산으로 무형자산 취득 | - | |
| 라이선스 취득시 미수금과 상계 | - | 1,144,000 |
| 사용권자산과 리스부채 증가 | 360,648 | 64,659 |
| 매각예정자산처분관련 선수금의 감소 | - | 19,000,000 |
| 당기손익-공정가치측정금융자산 매각관련 미수금 증가 | - | 4,000,000 |
| 장기선급금의 금융자산 및 무형자산으로의 대체 | 1,481,000 | 308,000 |
| 리스부채의 유동성대체 | (147,353) | 39,822 |
| 투자부동산과 유형자산의 대체 | (254,285) | - |
| 전환사채의 전환 | 2,487,985 | - |
(5) 당분기와 전분기의 재무활동에서 생기는 주요 부채의 조정내역은 다음과 같습니다.
<당분기>
| (단위: 천원) |
| 구분 | 기초 | 재무현금흐름 | 기타의 조정 | 기말 |
|---|---|---|---|---|
| 단기차입금 | 866,226 | 7,011,171 | - | 7,877,397 |
| 전환사채 | 5,177,856 | - | (2,208,176) | 2,969,680 |
| 리스부채 | 161,547 | (58,038) | 321,479 | 424,988 |
| 합계 | 6,205,629 | 6,953,133 | (1,886,697) | 11,272,065 |
<전분기>
| (단위: 천원) |
| 구분 | 기초 | 재무현금흐름 | 기타의 조정 | 기말 |
|---|---|---|---|---|
| 단기차입금 | 5,520,000 | (5,500,000) | - | 20,000 |
| 전환사채 | 849,317 | (477,000) | (25,956) | 346,361 |
| 리스부채 | 415,992 | (68,559) | (18,924) | 328,509 |
| 합계 | 6,785,309 | (6,045,559) | (44,880) | 694,870 |
33. 우발상황과 약정사항
(1) 당분기말 현재 회사가 보유하고 있으나 사용이 제한되어 있는 금융상품의 내역은 다음과 같습니다.
| (단위: 천원) |
| 계정과목 | 금융상품 | 비고 | 제공상대방 | 장부금액 |
|---|---|---|---|---|
| 기타금융자산 | 장기금융상품 | 지급보증 관련 담보제공 | 서울보증보험 | 2,636,320 |
| 단기금융상품 | 외화지급보증 담보제공 | 기업은행 | 90,000 | |
| 당기손익-공정가치측정금융자산 | 출자금 | 지급보증 관련 담보제공 | 소프트웨어공제조합 전기공사공제조합 엔지니어링공제조합 |
3,287,241 |
(2) 당분기말 현재 회사가 금융기관과 체결한 약정은 다음과 같습니다.
| (단위: 천원) |
| 금융기관 | 구분 | 약정액 | 실행액 |
|---|---|---|---|
| 기업은행 | 외화지급보증대출약정 | 90,000 | 88,836 |
| ㈜오케이저축은행 노원지점 | 운영자금 한도대출 | 6,000,000 | 5,857,397 |
| 합계 | 6,090,000 | 5,946,233 | |
(3) 당분기말 현재 회사가 제3자로부터 제공받고 있는 지급보증의 내역은 다음과 같습니다.
| (단위: 천원) |
| 보증제공자 | 구분 | 금액 |
|---|---|---|
| 소프트웨어공제조합(*1) | 하자 및 계약이행 보증 등 | 2,879,354 |
| 서울보증보험 | 공탁보증보험 하자 및 계약이행 보증 등 | 11,003,126 |
| ㈜비에프홀딩스(*2) | ㈜오케이저축은행 차입금 연대보증 | 7,200,000 |
| 합계 | 21,082,480 | |
(*1) 소프트웨어공제조합의 지급보증과 관련하여 회사의 당기손익-공정가치금융자산이 담보로 제공되어 있습니다(주석 8참조).
(*2) ㈜오케이저축은행 차입금 한도 약정 6,000,000천원 관련하여 회사의 최대주주인 ㈜비에프홀딩스로부터 지급보증 7,200,000천원을 제공받고 있습니다(주석8,35 참조).
(4) 당분기말 현재 회사가 담보로 제공하고 있는 금융기관 이외의 내역은 다음과 같습조)니다.
| (단위: 천원) |
| 담보제공자산 | 장부금액 | 담보권자 | 차입금액 | 채권최고액 |
|---|---|---|---|---|
| 토지 및 건물 | 2,626,660 | 오케이저축은행 | 6,000,000 | 7,200,000 |
| 투자부동산 | 10,070,634 | |||
| 당기손익-공정가치금융자산 | 4,495,659 | ㈜테드인베스트먼트 | 2,000,000 | 3,000,000 |
(5) 당분기말 현재 회사가 원고로 계류중인 소송사건은 1건(소송가액은 약 40,000천원)이며, 회사는 상기 소송사건의 결과를 현재로서는 예측할 수 없으므로, 이로 인한 영향을 재무제표에 계상하지 않았습니다. 피고로 계류중인 소송사건은 1건(소송가액 : 100백만원)이 있으며, 소송사건이 재무제표에 미칠 영향을 현재까지 합리적으로 예측할 수 없습니다.
(6) 주석20에 기재된 바와 같이, 회사는 ㈜드래곤플라이의 대표이사에게 전기 중 취득한 ㈜드래곤플라이 지분 전부(10,067,144주)를 매수할 수 있는 콜옵션을 부여하였습니다. 콜옵션의 행사가능기간은 2026년 3월 24일부터 2026년 6월 24일까지이며 지분 전부에 대한 행사가격은 10,000백만원 입니다.
(7) 회사는 P2E 게임(커버넌트 차일드, 버블퐁 프렌즈)을 개발 및 퍼블리싱하는 과정에서 보유하고 있는 가상자산의 종류와 개수는 다음과 같습니다.
| 가상자산명 | 상장여부(*1) | 보유수량(개) | 보유목적(*2) | 개발게임명(가칭) |
|---|---|---|---|---|
| COVN | 상장 | 1,516,665 | 담보 | 커버넌트차일드 |
| BBF | 상장 | 2,999,996 | 담보 | 버블퐁프렌즈 |
(*1) COVN 및 BBF는 국외 가상자산 거래소에 상장되어 있습니다. COVN은 MEXC에, BBF는 HTX외 3거래소에 상장되어 있습니다.
(*2) 당분기말 현재, 보유목적에 의하여 장부금액은 0이며, 향후 각 게임의 개발 및 퍼블리싱 계약에 따라 가상자산의 공정가치를 수익으로 인식할 예정입니다.
① 커버넌트차일드 게임의 기술개발 및 퍼블리싱
회사는 The Game Changer Limited(이하, "TGCL")와 2023년 2월 8일 '기술개발에 대한 자문용역 계약
' 및 2023년 10월 26일 'P2E플랫폼 이용계약'을 체결하여 '커버넌트 차일드' 게임 개발 등의 용역을 제공하기로
하였습니다. 기술개발에 대한 자문용역 계약에 따라 총 1,000,000개의 가상자산(COVN)을 수취하였습니다.
이외에도 회사는 'P2E플랫폼 이용계약'을 바탕으로 퍼블리서(Publisher)로서 '커버넌트 차일드' 게임의 기획, 개발 및 운영을 하며, 개발이 완료된 계임을 NFT플랫폼에연동시킨 이후에 마케팅을 수행할 예정입니다. 개발된 게임 및 NFT플랫폼의 소스코드, 디자인권 등에 대한 지식재산권 일체는 게임개발사에게 귀속되며, 당사는 개발된게임에 대해서
배타적으로 유통하고 배급할 독점적인 권리를 가지고 있습니다. '
P2E플랫폼 이용계약'의 지급일정에 따라
'TGCL'은 당사에게 게임 개발 및 NFT플랫폼의 개발에 대한 대가 명목으로 추가적으로 수취하였거나 수령할 가상자산은 다음과 같습니다. 한편, 회사는 계약에 따른 수행의무가 완료되지 않아 소유권이 이전 되지는 않았으며
, 담보의 형태로 예치를 하고 있습니다
.
다만, 본 계약이 해제 또는 해지되는 경우에도 본 가상자산을 반환할 의무는 없습니다.
본 게임의 퍼블리셔로서 수취하였거나 수취할 예정인 가상자산의 내역은 다음과 같습니다.
| 지급일(예정) | 월수취수량(개) | 수취 회수 | 수취수량(개) | 비고 |
|---|---|---|---|---|
| 23.11~23.12 | 83,333 | 2회 | 166,666 | 수취 완료 |
| 24.1~24.3 | 83,333 | 3회 | 249,999 | 수취 완료 |
| 24.4~28.9 | 83,333 | 54회 | 4,499,982 | 수취 예정 |
| 28.10 | 83,353 | 1회 | 83,353 | 수취 예정 |
| 합계 | 60회 | 5,000,000 | ||
또한, 회사는 'P2E플랫폼 이용계약'에 따라 TGCL가 게임 개발사((주)커버넌트랩스)에게 지급하는 가상자산을 TGCL로 부터 당사가 수령한 후 게임 개발사에게 전달하고 있습니다. 게임 개발사에게 지급해야 하는 COVN 토큰은 소유권이전의 요건이 충족되어도 당사가 소유권을 가진 자산이 아니므로 손익으로 인식하지 않습니다.
② 버블퐁프렌즈 게임의 기술개발 및 퍼블리싱
회사는 BBF Limited(이하, "재단")와 2023년
2월 8일 '기술개발에 대한 자문용역 계약' 및 2023년 10월 26일 'P2E플랫폼 이용계약'을 체결하여 '
버블퐁 프렌즈' 게임 개발 등의 용역을 제공하기로 하였습니다. 기술개발에 대한 자문용역 계약에 따라 총 2,000,000개의 가상자산(BBF)을 수취하였습니다.
이외에도 회사는 'P2E플랫폼 이용계약'을 바탕으로 퍼블리서(Publisher)로서 '버블퐁 프렌즈' 게임의 기획, 개발 및 운영을 하며, 개발이 완료된 계임을 NFT플랫폼에 연동시킨 이후에 마케팅을 수행할 예정입니다. 개발된 게임 및 NFT플랫폼의 소스코드, 디자인권 등에 대한 지식재산권 일체는 게임개발사에게 귀속되며, 회사는 개발된게임에 대해서
배타적으로 유통하고 배급할 독점적인 권리를 가지고 있습니다. '
P2E플랫폼 이용계약'의 지급일정에 따라
'재단'은 당사에게 게임 개발 및 NFT플랫폼의 개발에 대한 대가 명목으로 추가적으로 수취하였거나 수령할 가상자산은 다음과 같습니다. 한편, 회사는 계약에 따른 수행의무가 완료되지 않아 소유권이 이전 되지는 않았으며
, 담보의 형태로 예치를 하고 있습니다
.
다만, 본 계약이 해제 또는 해지되는 경우에도 본 가상자산을 반환할 의무는 없습니다.
본 게임의 퍼블리셔로서 수취하였거나 수취할 예정인 가상자산의 내역은 다음과 같습니다.
| 지급일(예정) | 월수취수량(개) | 수취 회수 | 수취수량(개) | 비고 |
|---|---|---|---|---|
| 23.11~23.12 | 166,666 | 3회 | 499,998 | 수취 완료 |
| 24.1~24.3 | 166,666 | 3회 | 499,998 | 수취 완료 |
| 24.4~28.8 | 166,666 | 53회 | 8,833,298 | 수취 예정 |
| 28.9 | 166,706 | 1회 | 166,706 | 수취 예정 |
| 합계 | 60회 | 10,000,000 | ||
또한, 회사는 'P2E플랫폼 이용계약'에 따라 '재단'이 게임 개발사((주)위플레이랩스)에게 지급하는 가상자산을 재단으로 부터 당사가 수령한 후 게임 개발사에게 전달하고 있습니다. 게임 개발사에게 지급해야 하는 BBF토큰은 소유권이전의 요건이 충족되어도 당사가 소유권을 가진 자산이 아니므로 손익으로 인식하지 않습니다.
(3) 당분기말 현재 가상자산의 보유에 따라 아래의 위험이 존재합니다.
| 구분 | 내용 |
|---|---|
| 거래소위험 | 가상자산 거래소에 위탁 보관되어 있으므로, 거래소의 파산 및 해킹사고 발생시 위탁한 가상자산을 반환받지 못할 위험 |
| 가격변동위험 | 공정가치의 변동성이 크기 때문에 회계연도간 자산가액에 큰 영향을 줄 수 있으나, 이러한 유의적 변동이 재무제표에 미칠 영향을 예측할 수 없습니다. 회사의 재무제표에는 이러한 불확실성으로 인하여 발생 가능한 조정 사항이 반영되어 있지 않습니다. |
34. 정부보조금
당분기와 전분기 중 정부보조금의 변동내역은 다음과 같습니다.
| (단위: 천원) |
| 구분 | 당분기 | 전분기 |
|---|---|---|
| 기초 | 49,989 | 129,430 |
| 증가 | ||
| 수령 | 85,543 | 263,212 |
| 미수 | 89,580 | 185,805 |
| 감소 | ||
| 비용보전 | (52,672) | (351,469) |
| 자산대체 | (104,939) | (98,048) |
| 장기미지급금 대체 | (17,512) | (17,998) |
| 반환 | - | - |
| 기말 | 49,989 | 110,932 |
35. 특수관계자 거래
(1) 당분기말 현재 특수관계자는 다음과 같습니다.
| 구분 | 회사명 |
|---|---|
| 최대주주 | ㈜비에프홀딩스 |
| 종속기업 | ㈜유니파이, ㈜넥시티, ㈜커버넌트랩스,㈜위플레이랩스, ㈜엔비엔티브이 |
| 관계기업 | ㈜마루엘에스아이, ㈜그리고, ㈜드래곤플라이 및 종속기업, ㈜대산에프앤비 및 종속기업 |
| 기타특수관계자 | ㈜하루픽처스, ㈜옵트론텍및그종속기업, ㈜우림 및 그 지배주주, 임직원 |
(2) 당분기와 전분기 중 특수관계자와의 중요한 영업상의 거래내역(자금거래 제외) 및 당분기말과 전기말 현재의 특수관계자 관련 채권 및 채무 내역(자금거래 제외)은 다음과 같습니다.
| (단위: 천원) |
| 구분 | 특수관계자명 | 거래내역 | 채권 채무 | |||||||
|---|---|---|---|---|---|---|---|---|---|---|
| 당분기 | 전분기 | 당분기말 | 전기말 | |||||||
| 매출 등 | 매입 등 | 매출 등 | 매입 등 | 기타 | 채권 | 채무 | 채권 | 채무 | ||
| 종속기업 | ㈜유니파이 | - | 791 | - | 503 | - | - | 406 | - | 390 |
| ㈜넥시티 | - | - | - | - | - | 434,638 | - | 434,638 | - | |
| ㈜커버넌트랩스(*1) | - | - | 157,548 | - | 4,000,000 | 4,001,707 | 1,552 | 4,132,405 | 1,202 | |
| ㈜위플레이랩스 | 15,053 | - | - | - | - | 36,164 | - | 24,051 | - | |
| ㈜엔비엔티브이(*2) | - | - | - | - | - | - | - | 31,533 | - | |
| 관계기업 | ㈜그리고 | 1,500 | - | - | - | - | 550 | 1,633 | 1,100 | 8,367 |
| ㈜디에스이엔 | 94,423 | - | - | - | - | 28,391 | - | 28,391 | - | |
| 기타의 특수관계자 |
㈜우림 | 59,836 | - | - | - | - | 159,836 | - | 323,212 | - |
| ㈜우림의 지배주주(*3) | - | - | - | - | - | - | - | 500,000 | - | |
| ㈜옵트론텍 | - | - | - | - | - | 140,000 | - | - | - | |
| 임직원 | - | - | - | 3,033 | - | - | - | - | - | |
(*1) 전기중 회사는 종속기업인 ㈜커버넌트랩스에 ㈜메타체인이 발행한 전환사채를 40억원에 양도하였으며 당분기말 현재 이와 관련된 미수금이 40억원이 계상되어 있습니다. 한편, 당분기 중 대여금에 대한 미수수익 131,202천원을 전액 대손설정하였습니다.
(*2) 당분기 중 대여금에 대한 미수수익 31,533천원을 전액 대손설정하였습니다.
(*3) 전기중 회사는 ㈜우림의 지배주주로부터 얼머스-TRI리스트럭처링 투자조합 1호 조합원의 지분을 취득하기 위한 대금을 지급하였습니다. 전기말 조합원총회로부터 매매에 대한 승인을 득하지 못하여 선급금으로 분류하였고 1,519,000천원을 대손설정하였으나, 당분기말 현재는 조합원총회로부터 승인을 득하여 당기손익-공정가치측정금융자산으로 분류하였습니다.
(3) 당분기와 전분기의 특수관계자에 대한 대여 거래내역은 다음과 같습니다.
<당분기>
| (단위: 천원) |
| 구분 | 특수관계자명 | 기초 | 증가 | 감소 | 기타 | 기말 |
|---|---|---|---|---|---|---|
| 종속기업 | ㈜커버넌트랩스(*1) | 6,260,000 | - | - | - | 6,260,000 |
| ㈜유니파이(*2) | 2,479,449 | - | - | - | 2,479,449 | |
| ㈜위플레이랩스(*3) | 1,276,000 | 1,160,000 | - | - | 2,436,000 | |
| ㈜엔비엔티브이(*4) | 2,502,109 | - | - | - | 2,502,109 | |
| 기타의특수관계자 | ㈜우림(*5) | 2,000,000 | - | - | - | 2,000,000 |
(*1) 당분기말 현재 대손충당금이 6,260,000천원 설정되어 있습니다.
(*2) 당분기말 현재 대손충당금이 2,479,449천원 설정되어 있습니다.
(*3) 당분기말 현재 대손충당금이 488,659천원 설정되어 있습니다.
(*4) 당분기말 현재 대손충당금 2,502,109천원이 설정되어 있으며, 특수관계자 성립전 제3자로 부터 인수한 대여금 2,502,109천원이 포함되어 있습니다.
(*5) 전기말 현재 ㈜우림에게 대여금을 지급하면서 ㈜우림의 지배주주가 보유하고 있는 ㈜옵트론텍 주식 700,000주를 담보설정하였습니다.
<전분기>
| (단위: 천원) |
| 구분 | 특수관계자명 | 기초 | 증가 | 감소 | 기말 |
|---|---|---|---|---|---|
| 종속기업 | ㈜커버넌트랩스 | - | 6,400,000 | - | 6,400,000 |
| ㈜유니파이 | 2,479,449 | - | - | 2,479,449 | |
| ㈜서치파이 | 200,000 | - | (200,000) | - |
(4) 당분기 및 전분기의 특수관계자에 대한 차입 거래내역은 없습니다.
(5) 전분기의 특수관계자와의 전환사채 발행 거래내역은 다음과 같습니다.
<전분기>
| (단위: 천원) |
| 구분 | 특수관계자명 | 기초 | 이자비용 | 이자지급 | 상환 | 기말 |
|---|---|---|---|---|---|---|
| 기타의특수관계자 | 임직원 | 428,096 | 7,625 | (3,613) | (85,747) | 346,361 |
(6) 당분기말 및 전기말 현재 특수 관계자와의 전환사채 및 신주인수권부사채 취득 거래내역은 다음과 같습니다.
<당분기말>
| (단위: 천원) |
| 구분 | 특수관계자명 | 기초 | 취득 | 상환청구 | 전환 | 기말 |
|---|---|---|---|---|---|---|
| 종속기업 | ㈜엔비엔티브이(*1) | 3,000,000 | - | - | - | 3,000,000 |
| 관계기업 | ㈜대산에프앤비(*2) | 8,000,000 | - | - | - | 8,000,000 |
(*1) 신주인수권주사채 액면가액 기준이며, 특수관계자 성립전 제3자로 부터 취득한 신주인수권부사채 3,000,000천원을 포함한 금액이며, 당분기말 현재 대손충당금이 3,000,000천원 설정되어 있습니다.
(*2) 전환사채 액면가액 기준이며, 특수관계자 성립전 취득한 전환사채 8,000,000천원을 포함한 금액입니다.
<전기말>
| (단위: 천원) |
| 구분 | 특수관계자명 | 기초 | 취득 | 상환청구 | 전환 | 기말 |
|---|---|---|---|---|---|---|
| 종속기업 | ㈜엔비엔티브이(*1) | - | 3,000,000 | - | - | 3,000,000 |
| 관계기업 | ㈜대산에프앤비(*2) | - | 10,000,000 | (2,000,000) | - | 8,000,000 |
(*1) 신주인수권주사채 액면가액 기준이며, 특수관계자 성립전 제3자로 부터 취득한 신주인수권부사채 3,000,000천원을 포함한 금액이며, 당분기말 현재 대손충당금이 3,000,000천원 설정되어 있습니다.
(*2) 전환사채 액면가액 기준이며, 특수관계자 성립전 취득한 전환사채 8,000,000천원을 포함한 금액입니다.
(7) 전기말 현재 특수관계자의 전환사채 관련하여 파생상품부채의 거래내역은 다음과 같습니다.
<전기말>
| (단위: 천원) |
| 구분 | 기초 | 증가 | 감소 | 평가 | 기말 |
|---|---|---|---|---|---|
| 투자전환사채 콜옵션 매도 | - | 494,130 | (395,864) | (98,266) | - |
한편, 대산에프앤비의 당반기 검토보고서의 의견이 "적정"이 아님에 따라 발행회사의기한이익상실사유가 발생하여 제6회 및 제7회 전환사채에 포함된 매도청구권이 소멸하였습니다. 발행회사는 제6회 전환사채에 대해 2023년 12월 29일, 제7회 전환사채에 대해 2024년 1월 8일 계약변경을 통해 기한이익상실에 대한 검토보고서의 의견관련 조항을 삭제하였으나, 기한이익상실사유의 발생 당시 매도청구권은 이미 소멸한 것으로 발행회사와 협의함에 따라 전기말 매도청구권 관련 파생상품부채를 인식하지 않았습니다(주석 20 참조).
(8) 당분기와 전분기의 특수관계자와의 지분거래내역은 다음과 같습니다.
| (단위: 천원) |
| 구분 | 특수관계자명 | 거래내역 | 당분기 | 전분기 |
|---|---|---|---|---|
| 관계기업 | ㈜그리고 | 신규 출자 | 64,999 | 198,000 |
| ㈜드래곤플라이 | 유상증자 참여 | - | 7,500,000 |
(9) 당분기와 전분기의 주요 경영진에 대한 보상은 다음과 같습니다.
| (단위: 천원) |
| 구분 | 당분기 | 전분기 |
|---|---|---|
| 급여 및 퇴직급여 | 182,292 | 16,100 |
주요 경영진은 이사회의 구성원 및 비등기 이사를 포함하고 있습니다.
(10) 당분기말 현재 특수관계자로부터 제공받고 있는 지급보증의 내역은 다음과 같습니다.
| (단위: 천원) |
| 구 분 | 보증처 | 담보권자 | 금액 |
|---|---|---|---|
| 최대주주 | ㈜비에프홀딩스 연대보증 | ㈜오케이저축은행 | 7,200,000 |
회사 소유의 토지 및 건물(유형자산 및 투자부동산)을 오케이저축은행에 담보로 제공하였습니다(주석13,14,18참조).
36. 보고기간후 사건
(1) 회사는 2024년 2월 23일 이사회 결의를 통하여 전환사채 권면총액 10,000,000천원 전환사채 발행(납입일:2024년 4월 30일)을 결정하였으나, 납입일을 2024년 10월 28일로 연기하였습니다.
6. 배당에 관한 사항
배당가능 이익 범위內에서 회사의 지속적 성장을 위한 투자 및 주주가치 제고, 경영환경 등을 고려하여 적정수준의 배당율을 결정하고 있습니다.
회사의 정관에 기재된 배당에 관한 사항은 다음과 같습니다.
| 제9조의1(주식의 종류, 수 및 내용) |
| ③ 우선주식에 대한 최저배당률은 연 액면금액의 1%로 한다. ④ 우선주식에 대하여 제3항의 규정에 의한 배당을 하고, 보통주식에 대하여 우선주식의 배 당률과 동률의 배당을 한 후, 잔여배당가능이익이 있으면 보통주식과 우선주식에 대하여 동등한 비율로 배당한다. ⑤ 우선주식에 대하여 제3항의 규정에 의한 배당을 하지 못한 사업연도가 있는 경우에는 미배당분은 누적하여 다음 사업연도의 배당시에 우선하여 배당한다. ⑥ 우선주식의 주주는 의결권이 없는 것으로 할 수 있다. 다만 우선주식의 주주는 우선주식에 대하여 소정의 배당을 하지 아니한다는 결의가 있는 총회의 다음 총회부터 그 우선적 배당을 한다는 결의가 있는 총회의 종료시까지는 의결권이 있다. ⑦ 우선주식은 발행일로부터 10년이 경과하면 보통주식으로 전환된다. 다만, 위 기간 중 소정의 배당을 하지 못한 경우에는 소정의 배당이 완료될 때까지 그 기간은 연장된다. ⑧ 제7항의 규정에 의해 발행되는 신주에 대한 이익의 배당에 관하여는 제12조의 규정을 준용한다. |
| 제12조(신주의 동등배당) |
| 회사가 정한 배당기준일 전에 유상증자, 무상증자 및 주식배당에 의 하여 발행한 주식에 대하여는 동등배당한다.. |
| 제55조(이익배당) |
| ① 이익의 배당은 금전과 주식으로 할 수 있다. ② 이익의 배당을 주식으로 하는 경우 회사가 수종의 주식을 발행한 때에는 주주총회의 결의로 그와 다른 종류의 주식으로도 할 수 있다. ③ 제1항의 배당은 매결산기말 현재의 주주명부에 기재된 주주 또는 등록된 질권자에게 지급한다. |
| 제56조(중간배당) |
| ① 회사는 이사회의 결의로 매 사업연도 6월 30일 현재의 주주에게 자본시장과 금융투자업에 관한 법률 제165조의12에 따라 중간배당을 할 수 있다. 중간배당은 금전으로 한다. ② 제1항의 결의는 제1항의 기준일 이후 45일내에 하여야 한다. ③ 중간배당은 직전결산기의 대차대조표상의 순자산액에서 다음 각 호의 금액을 공제한 액을 한도로 한다. 1. 직전결산기의 자본금의 액 2. 직전결산기까지 적립된 자본준비금과 이익준비금의 합계액 3. 직전결산기의 정기주주총회에서 이익배당하기로 정한 금액 4. 직전결산기까지 정관의 규정 또는 주주총회의 결의에 의하여 특정목적을 위해 적립한 임의준비금 5. 상법시행령 제18조에서 정한 미실현이익 6. 중간배당에 따라 당해 결산기에 적립하여야 할 이익준비금의 합계액 ④ 사업년도 개시일 이후 제1항의 기준일 이전에 신주를 발행한 경우(준비금의 자본전입, 주식배당, 전환사채의 전환청구, 신주인수권부사채의 신주인수권 행사에 의한 경우를 포함한다)에는 중간배당에 관해서는 당해 신주는 직전사업년도말에 발행된 것으로 본다. 다만 중간배당후에 발행된 신주에 대하여는 중간배당기준일 직후에 발행된 것으로 본다. ⑤ 제9조의 우선주식에 대한 중간배당은 보통주식과 동일한 배당률을 적용한다. |
| 제57조 (배당금지급청구권의 소멸시효) |
| ① 배당금의 지급청구권은 5년간 이를 행사하지 아니하면 소멸시효가 완성한다. ② 제1항의 시효의 완성으로 인한 배당금은 이 회사에 귀속한다. |
가. 주요배당지표
| 구 분 | 주식의 종류 | 당기 | 전기 | 전전기 |
|---|---|---|---|---|
| 제19기 1분기 |
제18기 | 제17기 | ||
| 주당액면가액(원) | 500 | 500 | 500 | |
| (연결)당기순이익(백만원) | -6,179 | 82 | -19,306 | |
| (별도)당기순이익(백만원) | -4,563 | -8,152 | -8,749 | |
| (연결)주당순이익(원) | -726 | 11 | -190 | |
| 현금배당금총액(백만원) | - | - | - | |
| 주식배당금총액(백만원) | - | - | - | |
| (연결)현금배당성향(%) | - | - | - | |
| 현금배당수익률(%) | - | - | - | - |
| - | - | - | - | |
| 주식배당수익률(%) | - | - | - | - |
| - | - | - | - | |
| 주당 현금배당금(원) | - | - | - | - |
| - | - | - | - | |
| 주당 주식배당(주) | - | - | - | - |
| - | - | - | - | |
나. 과거배당이력
- 해당사항이 없습니다
7. 증권의 발행을 통한 자금조달에 관한 사항
7-1. 증권의 발행을 통한 자금조달 실적
| [지분증권의 발행 등과 관련된 사항] |
가. 증자(감자)현황
| (기준일 : | 2024년 03월 31일 | ) | (단위 : 원, 주) |
| 주식발행 (감소)일자 |
발행(감소) 형태 |
발행(감소)한 주식의 내용 | ||||
|---|---|---|---|---|---|---|
| 종류 | 수량 | 주당 액면가액 |
주당발행 (감소)가액 |
비고 | ||
| 2006년 02월 20일 | - | 보통주 | 1,132,200 | 500 | 500 | 설립자본금 |
| 2007년 04월 16일 | 무상증자 | 보통주 | 1,924,740 | 500 | 500 | 1주당 1.7주 비율로 무상증자 |
| 2008년 04월 18일 | - | 보통주 | 708,100 | 500 | 500 | - |
| 2010년 12월 30일 | 유상증자(제3자배정) | 우선주 | 230,770 | 500 | 6,500 | - |
| 2011년 07월 23일 | 유상증자(일반공모) | 보통주 | 1,335,000 | 500 | 7,100 | - |
| 2011년 08월 09일 | 전환권행사 | 우선주 | 230,770 | 500 | - | 우선주외 보통주 |
| 2011년 08월 09일 | 전환권행사 | 보통주 | 264,085 | 500 | 5,680 | 우선주의 보통주 |
| 2011년 12월 21일 | 무상증자 | 보통주 | 5,179,904 | 500 | - | 1주당 1주 비율로 무상증자 (자기주식 184,221주 무상증자 대상 제외) |
| 2013년 01월 08일 | 무상증자 | 보통주 | 5,179,904 | 500 | - | 1주당 1주 비율로 무상증자 (자기주식 184,221주 무상증자 대상 제외) |
| 2016년 06월 10일 | 전환권행사 | 보통주 | 2,212,389 | 500 | 2,260 | - |
| 2017년 01월 04일 | 전환권행사 | 보통주 | 442,477 | 500 | 2,260 | - |
| 2017년 01월 19일 | 전환권행사 | 보통주 | 1,769,911 | 500 | 2,260 | - |
| 2017년 07월 17일 | 유상증자(제3자배정) | 보통주 | 1,894,740 | 500 | 1,710 | - |
| 2017년 08월 25일 | 유상증자(제3자배정) | 보통주 | 2,117,266 | 500 | 1,535 | - |
| 2018년 02월 28일 | 유상증자(제3자배정) | 보통주 | 4,832,000 | 500 | 1,360 | - |
| 2018년 11월 12일 | 유상증자(제3자배정) | 보통주 | 576,366 | 500 | 1,735 | - |
| 2018년 11월 15일 | 전환권행사 | 보통주 | 1,132,445 | 500 | 1,510 | 2R CB |
| 2019년 04월 01일 | 전환권행사 | 보통주 | 1,234,567 | 500 | 1,620 | 3R CB |
| 2019년 04월 05일 | 전환권행사 | 보통주 | 9,259,258 | 500 | 1,620 | 3R CB |
| 2019년 04월 09일 | 전환권행사 | 보통주 | 264,900 | 500 | 1,510 | 2R CB |
| 2019년 04월 09일 | 전환권행사 | 보통주 | 617,283 | 500 | 1,620 | 3R CB |
| 2019년 04월 15일 | 전환권행사 | 보통주 | 185,185 | 500 | 1,620 | 3R CB |
| 2019년 04월 15일 | 전환권행사 | 보통주 | 66,225 | 500 | 1,510 | 2R CB |
| 2019년 04월 19일 | 전환권행사 | 보통주 | 2,160,493 | 500 | 1,620 | 3R CB |
| 2019년 06월 21일 | 유상증자(제3자배정) | 보통주 | 397,823 | 500 | 1,065 | - |
| 2019년 08월 08일 | 유상증자(제3자배정) | 보통주 | 2,960,969 | 500 | 743 | - |
| 2019년 10월 21일 | 전환권행사 | 보통주 | 1,543,209 | 500 | 1,620 | 3R CB |
| 2020년 03월 13일 | 유상증자(제3자배정) | 보통주 | 1,461,907 | 500 | 571 | - |
| 2020년 04월 17일 | 유상증자(제3자배정) | 보통주 | 1,999,999 | 500 | 500 | - |
| 2020년 07월 17일 | 전환권행사 | 보통주 | 708,833 | 500 | 917 | 4R CB |
| 2020년 07월 24일 | 전환권행사 | 보통주 | 322,442 | 500 | 917 | 4R CB |
| 2020년 09월 02일 | 전환권행사 | 보통주 | 148,650 | 500 | 917 | 4R CB |
| 2020년 09월 03일 | 전환권행사 | 보통주 | 242,984 | 500 | 917 | 4R CB |
| 2020년 09월 04일 | 전환권행사 | 보통주 | 686,894 | 500 | 917 | 4R CB |
| 2020년 09월 07일 | 전환권행사 | 보통주 | 17,609 | 500 | 917 | 4R CB |
| 2020년 09월 09일 | 전환권행사 | 보통주 | 1,115,696 | 500 | 917 | 4R CB |
| 2020년 09월 16일 | 전환권행사 | 보통주 | 1,315,052 | 500 | 917 | 4R CB |
| 2020년 09월 16일 | 현물출자 | 보통주 | 3,922,999 | 500 | 500 | 유상증자(현물출자) |
| 2020년 10월 15일 | 전환권행사 | 보통주 | 1,755,886 | 500 | 917 | 4R CB |
| 2020년 11월 03일 | 전환권행사 | 보통주 | 7,306,434 | 500 | 917 | 4R CB |
| 2021년 03월 22일 | 유상증자(제3자배정) | 보통주 | 5,727,923 | 500 | 838 | - |
| 2021년 04월 01일 | 전환권행사 | 보통주 | 5,800,000 | 500 | 500 | 6R CB |
| 2021년 05월 06일 | 전환권행사 | 보통주 | 3,600,000 | 500 | 500 | 6R CB |
| 2021년 06월 23일 | 전환권행사 | 보통주 | 3,236,245 | 500 | 618 | 5R CB |
| 2021년 10월 21일 | 전환권행사 | 보통주 | 7,506,000 | 500 | 500 | 6R CB |
| 2021년 11월 02일 | 전환권행사 | 보통주 | 2,094,000 | 500 | 500 | 6R CB |
| 2021년 12월 22일 | 전환권행사 | 보통주 | 562,684 | 500 | 670 | 7R CB |
| 2021년 12월 23일 | 전환권행사 | 보통주 | 298,507 | 500 | 670 | 7R CB |
| 2021년 12월 31일 | 유상증자(제3자배정) | 보통주 | 6,876,344 | 500 | 744 | 유상증자 |
| 2023년 04월 24일 | 전환권행사 | 보통주 | 395,479 | 500 | 531 | 7R CB |
| 2023년 05월 27일 | 유상증자(제3자배정) | 보통주 | 11,443,076 | 500 | 500 | 유상증자 |
| 2023년 06월 09일 | 무상감자 | 보통주 | 110,074,610 | 500 | 500 | 1주당 15주 비율로 무상감자 |
| 2023년 10월 06일 | 전환권행사 | 보통주 | 34,992 | 500 | 10,545 | 8R CB |
| 2023년 10월 06일 | 전환권행사 | 보통주 | 88,322 | 500 | 5,378 | 9R CB |
| 2023년 10월 10일 | 전환권행사 | 보통주 | 158,050 | 500 | 5,378 | 9R CB |
| 2023년 10월 12일 | 전환권행사 | 보통주 | 101,090 | 500 | 10,545 | 8R CB |
| 2023년 11월 14일 | 전환권행사 | 보통주 | 55,782 | 500 | 5,378 | 9R CB |
| 2023년 11월 22일 | 전환권행사 | 보통주 | 9,297 | 500 | 5,378 | 9R CB |
| 2024년 02월 02일 | 전환권행사 | 보통주 | 129,634 | 500 | 10,545 | 8R CB |
| 2024년 02월 02일 | 전환권행사 | 보통주 | 105,057 | 500 | 5,378 | 9R CB |
| 2024년 02월 06일 | 전환권행사 | 보통주 | 47,415 | 500 | 5,378 | 9R CB |
| 2024년 02월 21일 | 전환권행사 | 보통주 | 32,716 | 500 | 10,545 | 8R CB |
| 2024년 02월 23일 | 전환권행사 | 보통주 | 19,724 | 500 | 10,545 | 8R CB |
* 감자결과
| 구분 | 감자전 | 감자후 |
|---|---|---|
| 자본금 | 58,968,541,000원 | 3,931,236,000원 |
| 발행주식수 | 117,937,082주 | 7,862,472주 |
(*) 2023년 6월 14일 회사는 감자가 완료되어 자본금이 3,931백만원으로 감소되었습니다.
미상환 전환사채 발행현황
| (기준일 : | 2024년 03월 31일 | ) | (단위 : 원, 주) |
| 종류\구분 | 회차 | 발행일 | 만기일 | 권면(전자등록)총액 | 전환대상 주식의 종류 |
전환청구가능기간 | 전환조건 | 미상환사채 | 비고 | ||
|---|---|---|---|---|---|---|---|---|---|---|---|
| 전환비율 (%) |
전환가액 | 권면(전자등록)총액 | 전환가능주식수 | ||||||||
| 무기명식 이권부 무보증 사모 전환사채 | 제9회 | 2021년 05월 31일 | 2024년 05월 31일 | 5,100,000,000 | 보통주 | 2022.05.31~ 2024.04.30 |
100 | 5,378 | 2,605,000,000 | 484,380 | - |
| 무기명식 이권부 무보증 사모 전환사채 | 제10회 | 2023년 05월 26일 | 2026년 05월 26일 | 3,000,000,000 | 보통주 | 2024.05.26~ 2026.04.26 |
100 | 7,500 | 3,000,000,000 | 400,000 | - |
| 합 계 | - | - | - | 8,100,000,000 | - | - | - | - | 5,605,000,000 | 884,380 | - |
(*) 무상감자 후 감자비율로 산정한 전환가액 및 전환가능주식수 입니다.
다. 미상환 신주인수권부사채 등 발행현황
- 해당사항 없음.
라. 미상환 전환형 조건부자본증권 등 발행현황
- 해당사항 없음
| [채무증권의 발행 등과 관련된 사항] |
채무증권 발행실적
| (기준일 : | 2024년 03월 31일 | ) | (단위 : 백만원, %) |
| 발행회사 | 증권종류 | 발행방법 | 발행일자 | 권면(전자등록)총액 | 이자율 | 평가등급 (평가기관) |
만기일 | 상환 여부 |
주관회사 |
|---|---|---|---|---|---|---|---|---|---|
| ㈜비에프 랩스 |
회사채 | 사모 | 2017년 11월 15일 | 3,500 | 0(표면) 4(만기) |
- | 2020년 11월 15일 | 전액상환 | - |
| ㈜비에프 랩스 |
회사채 | 사모 | 2018년 02월 28일 | 28,300 | 0(표면) 0(만기) |
- | 2021년 02월 27일 | 전액상환 | - |
| ㈜비에프 랩스 |
회사채 | 사모 | 2019년 03월 29일 | 14,531 | 0(표면) 4(만기) |
- | 2024년 03월 29일 | 전액상환 | - |
| ㈜비에프 랩스 |
회사채 | 사모 | 2020년 03월 31일 | 9,500 | 4(표면) 4(만기) |
- | 2023년 03월 31일 | 전액상환 | - |
| ㈜비에프 랩스 |
회사채 | 사모 | 2020년 05월 25일 | 3,000 | 4(표면) 4(만기) |
- | 2023년 05월 25일 | 전액상환 | - |
| ㈜비에프 랩스 |
회사채 | 사모 | 2020년 05월 29일 | 2,000 | 4(표면) 4(만기) |
- | 2023년 05월 29일 | 전액상환 | - |
| ㈜비에프 랩스 |
회사채 | 사모 | 2021년 03월 29일 | 10,200 | 2(표면) 5(만기) |
- | 2024년 03월 29일 | 전액상환 | - |
| ㈜비에프 랩스 |
회사채 | 사모 | 2021년 05월 31일 | 5,100 | 3(표면) 5(만기) |
- | 2024년 05월 31일 | 미상환 | - |
| ㈜비에프 랩스 |
회사채 | 사모 | 2023년 05월 26일 | 3,000 | 6(표면) 6(만기) |
- | 2026년 05월 26일 | 미상환 | - |
| 합 계 | - | - | - | 79,131 | - | - | - | - | - |
기업어음증권 미상환 잔액
| (기준일 : | 2024년 03월 31일 | ) | (단위 : 백만원) |
| 잔여만기 | 10일 이하 | 10일초과 30일이하 |
30일초과 90일이하 |
90일초과 180일이하 |
180일초과 1년이하 |
1년초과 2년이하 |
2년초과 3년이하 |
3년 초과 | 합 계 | |
|---|---|---|---|---|---|---|---|---|---|---|
| 미상환 잔액 | 공모 | - | - | - | - | - | - | - | - | - |
| 사모 | - | - | - | - | - | - | - | - | - | |
| 합계 | - | - | - | - | - | - | - | - | - | |
단기사채 미상환 잔액
| (기준일 : | 2024년 03월 31일 | ) | (단위 : 백만원) |
| 잔여만기 | 10일 이하 | 10일초과 30일이하 |
30일초과 90일이하 |
90일초과 180일이하 |
180일초과 1년이하 |
합 계 | 발행 한도 | 잔여 한도 | |
|---|---|---|---|---|---|---|---|---|---|
| 미상환 잔액 | 공모 | - | - | - | - | - | - | - | - |
| 사모 | - | - | - | - | - | - | - | - | |
| 합계 | - | - | - | - | - | - | - | - | |
회사채 미상환 잔액
| (기준일 : | 2024년 03월 31일 | ) | (단위 : 백만원) |
| 잔여만기 | 1년 이하 | 1년초과 2년이하 |
2년초과 3년이하 |
3년초과 4년이하 |
4년초과 5년이하 |
5년초과 10년이하 |
10년초과 | 합 계 | |
|---|---|---|---|---|---|---|---|---|---|
| 미상환 잔액 | 공모 | - | - | - | - | - | - | - | - |
| 사모 | 2,605 | - | 3,000 | - | - | - | - | 5,605 | |
| 합계 | 2,605 | - | 3,000 | - | - | - | - | 5,605 | |
신종자본증권 미상환 잔액
| (기준일 : | 2024년 03월 31일 | ) | (단위 : 백만원) |
| 잔여만기 | 1년 이하 | 1년초과 5년이하 |
5년초과 10년이하 |
10년초과 15년이하 |
15년초과 20년이하 |
20년초과 30년이하 |
30년초과 | 합 계 | |
|---|---|---|---|---|---|---|---|---|---|
| 미상환 잔액 | 공모 | - | - | - | - | - | - | - | - |
| 사모 | - | - | - | - | - | - | - | - | |
| 합계 | - | - | - | - | - | - | - | - | |
조건부자본증권 미상환 잔액
| (기준일 : | 2024년 03월 31일 | ) | (단위 : 백만원) |
| 잔여만기 | 1년 이하 | 1년초과 2년이하 |
2년초과 3년이하 |
3년초과 4년이하 |
4년초과 5년이하 |
5년초과 10년이하 |
10년초과 20년이하 |
20년초과 30년이하 |
30년초과 | 합 계 | |
|---|---|---|---|---|---|---|---|---|---|---|---|
| 미상환 잔액 | 공모 | - | - | - | - | - | - | - | - | - | - |
| 사모 | - | - | - | - | - | - | - | - | - | - | |
| 합계 | - | - | - | - | - | - | - | - | - | - | |
7-2. 증권의 발행을 통해 조달된 자금의 사용실적
가. 사모자금의 사용내역
| (기준일 : | 2024년 03월 31일 | ) | (단위 : 백만원) |
| 구 분 | 회차 | 납입일 | 주요사항보고서의 자금사용 계획 |
실제 자금사용 내역 |
차이발생 사유 등 | ||
|---|---|---|---|---|---|---|---|
| 사용용도 | 조달금액 | 내용 | 금액 | ||||
| 기명식 무보증 전환사채 | 제1회차 | 2015년 05월 20일 | 운영자금 | 10,000 | 운영자금 | 10,000 | - |
| 제3자배정유상증자 | - | 2017년 07월 17일 | 운영자금 | 3,240 | 운영자금 | 3,240 | - |
| 제3자배정유상증자 | - | 2017년 08월 25일 | 운영자금 | 3,250 | 운영자금 | 3,250 | - |
| 무기명 무보증 전환사채 | 제2회차 | 2017년 11월 15일 | 운영자금 | 3,500 | 운영자금 | 3,500 | - |
| 제3자배정유상증자 | - | 2018년 03월 08일 | 운영자금 | 6,571 | 운영자금 | 6,571 | |
| 소액공모 유상증자(3자배정) | - | 2018년 11월 12일 | 운영자금 | 999 | 운영자금 | 999 | - |
| 무기명 무보증 전환사채 | 제3회차 | 2018년 02월 28일 | 운영자금 | 27,300 | 운영자금:5,800 타법인취득: 21,500 |
27,300 | 주1) |
| 무기명 무보증 전환사채 | 제4회차 | 2019년 03월 06일 | 타법인취득 | 14,531 | 타법인취득 | 14,531 | - |
| 제3자배정유상증자 | - | 2020년 03월 13일 | 운영자금 | 835 | 타법인취득 : 663 운영자금 : 172 |
835 | - |
| 무기명 무보증 전환사채 | 제6회차 | 2020년 03월 31일 | 채무상환자금 등 | 9,500 | 채무상환 자금:7,700 운영자금:1,800 |
9,500 | - |
| 소액공모 유상증자(3자배정) | - | 2020년 04월 17일 | 채무상환자금 | 9,999 | 채무상환자금 : 999 | 9,999 | - |
| 무기명 무보증 전환사채 | 제5회차 | 2020년 05월 25일 | 채무상환자금 및 기타자금 | 3,000 | 채무상환자금 : 2,100 기타자금(RnD) : 900 |
3,000 | - |
| 무기명 무보증 전환사채 | 제7회차 | 2020년 05월 29일 | 운영자금 및 채무상환자금 | 2,000 | 채무상환자금: 1,000 운영자금: 1,000 |
2,000 | - |
| 제3자배정유상증자 | - | 2020년 09월 15일 | 타법인 증권 취득자금 | 1,961 | 타법인 증권 취득자금 | 1,961 | 주2) |
| 제3자배정유상증자 | - | 2021년 03월 22일 | 운영자금 및 채무상환자금 | 4,799 | 채무상환자금: 2,399 운영자금: 2,399 |
4,799 | - |
| 무기명 무보증 전환사채 | 제8회차 | 2021년 03월 29일 | 운영자금, 채무상환자금, 타법인증권취득자금 |
10,200 | 운영자금: 1,800 채무상환자금: 3,800 타법인주식취득: 4,600 |
10,200 | - |
| 무기명 무보증 전환사채 | 제9회차 | 2021년 05월 31일 | 운영자금 채무상환자금 |
5,100 | 운영자금: 2,600 채무상환자금: 2,500 |
5,100 | - |
| 제3자배정유상증자 | - | 2021년 12월 31일 | 운영자금 타법인 주식취득자금 |
5,116 | 운영자금 : 2,116 타법인주식취득 :3,000 |
5,116 | - |
| 제3자배정유상증자 | - | 2023년 05월 26일 | 운영자금 | 5,721 | 운영자금 : 1,000 | 1,000 | 현물출자 4,721 현금출자 1,000 |
| 무기명 무보증 전환사채 | 제10회차 | 2023년 05월 26일 | 운영자금 | 3,000 | 운영자금 : 3,000 | 3,000 | - |
주1) 발행 후 만기전 취득한 3R CB로 타법인 증권 취득 하였습니다
- 세부내용은 19.03.11, 19.03.29, 19.04.19 공시된 기타 경영사항(제3회 전환사 채 취득 후 재매각)을 참고하시기 바랍니다.
주2) 법원 인가를 통한 현물출자 유상증자로 현금 유입은 없었습니다.
8. 기타 재무에 관한 사항
가. 재무제표 재작성 등 유의사항
1) 재무제표를 재작성한 경우 재작성 사유, 내용 및 재무제표에 미치는 영향
연결회사는 보고서 작성기준일 현재 해당사항이 없습니다.
(2) 합병, 분할, 자산양수도, 영업양수도
가. 합병
| 대상 | 시기 | 목적 | 조건 |
|---|---|---|---|
| ㈜데일리크립토아이비 | 2021.06.28 | 경영 효율성 제고 | (주)시티랩스 : (주)데일리크립토아이비 = 1 : 0 |
나, 자산양도
| 대상 | 시기 | 목적 | 조건 |
|---|---|---|---|
| ㈜아이지스 | 2022.09.01 | 재무구조 개선 | 계약금 : 80,000,000원(2022년 9월 1일) 잔금 : 720,000,000원(2022년 10월14일) |
| ㈜케어랩스 | 2022.11.28 | 재무구조 개선현금유동성 확보 | 계약금 : 19,000,000,000원(2022.11.30까지 분할 입금)잔금 : 42,997,720,1840원(2023.01.17) |
| ㈜서치파이 | 2023.02.08 | 재무구조 개선 | 잔금 : 200,000,000원(2023.03.07) |
(3) 자산유동화와 관련한 자산매각의 회계처리 및 우발채무 등에 관한 사항
연결회사는 보고서 작성기준일 현재 해당사항 없습니다.
(4) 기타 재무제표 이용에 유의하여야 할 사항
연결회사는 보고서 작성기준일 현재 해당사항 없습니다.
나. 대손충당금 설정 및 변동현황
[연결재무제표]
1) 계정과목별 대손충당금 설정내역
| (단위 : 천원) |
| 구 분 | 계정과목 | 채권총액 | 대손충당금 | 설정율 |
| 제 19 기 1분기 |
단기대여금 | 4,205,888 | 2,129,545 | 50.63% |
| 매출채권 | 6,487,730 | 2,568,747 | 39.59% | |
| 계약자산 | 852,022 | - | - | |
| 미수금 | 2,424,247 | 590,593 | 24.36% | |
| 미수수익 | 481,504 | 364,722 | 75.75% | |
| 선급금 | 2,903,443 | 39,184 | 1.35% | |
| 합 계 | 17,354,834 | 5,692,791 | 32.80% | |
| 제 18 기 | 단기대여금 | 4,170,373 | 2,129,545 | 51.06% |
| 매출채권 | 6,133,544 | 2,568,747 | 41.88% | |
| 계약자산 | 634,504 | - | - | |
| 미수금 | 2,225,820 | 590,593 | 26.53% | |
| 미수수익 | 551,616 | 364,722 | 66.12% | |
| 선급금 | 2,706,893 | 39,184 | 1.45% | |
| 합 계 | 16,422,750 | 5,692,791 | 34.66% | |
| 제 17 기 | 단기대여금 | 2,254,572 | 2,254,572 | 100.00% |
| 매출채권 | 5,280,334 | 2,344,848 | 44.41% | |
| 계약자산 | 257,703 | - | - | |
| 미수금 | 1,972,616 | 370,593 | 18.79% | |
| 미수수익 | 395,859 | 364,722 | 92.13% | |
| 선급금 | 937,272 | - | 0.00% | |
| 합 계 | 11,098,356 | 5,334,735 | 48.07% |
2) 대손충당금 변동현황
| (단위 : 천원) |
| 구 분 | 제19기 1분기 | 제18기 | 제17기 |
| 1. 기초 대손충당금 잔액합계 | 5,692,789 | 5,334,734 | 9,365,836 |
| 2. 순대손처리액(①-②±③) | - | (68,760) | (4,801,327) |
| ① 대손처리액(상각채권액) | - | - | - |
| ② 상각채권회수액 | - | - | - |
| ③ 기타증감액 | - | (68,760) | (4,801,327) |
| 3. 대손상각비 계상(환입)액 | - | 426,815 | 770,225 |
| 5. 당분기말 대손충당금 잔액합계 | 5,692,789 | 5,692,789 | 5,334,734 |
3) 매출채권 및 계약자산 관련 대손충당금 설정방침
매출채권 잔액에 대한 개별분석 및 기대손실모형을 토대로 하여 예상되는 대손추정액을 대손충당금으로 설정하고 있으며 이와 상관없이 재무상태표 현재 부도나 폐업 업체에 대해서는 전액 대손충당금을 설정하고 있습니다
4) 당분기말 현재 경과기간별 매출채권 및 계약자산 잔액 현황
| (단위 : 천원) |
| 구 분 | 6월 이하 | 6월 초과1년 이하 | 1년초과 | 합 계 |
| 매출채권 | 4,014,200 | 61,777 | 2,411,753 | 6,487,730 |
| 계약자산 | 852,022 | - | - | 852,022 |
| 합 계 | 4,866,222 | 61,777 | 2,411,753 | 7,339,752 |
| 구성비율 | 66% | 1% | 33% | 100% |
[별도재무제표]
1) 계정과목별 대손충당금 설정내역
| (단위 : 천원) |
| 구 분 | 계정과목 | 채권총액 | 대손충당금 | 설정율 |
| 제19기 1분기 |
단기대여금 | 2,000,000 | - | - |
| 매출채권 | 5,187,392 | 1,460,136 | 28.15% | |
| 계약자산 | 852,022 | - | - | |
| 미수금 | 1,854,223 | 220,000 | 11.86% | |
| 미수수익 | 301,665 | - | - | |
| 선급금 | 1,929,884 | - | - | |
| 장기미수금 | 4,000,000 | 3,603,113 | 90.08% | |
| 신주인수권부사채 | 3,000,000 | 3,000,000 | 100.00% | |
| 장기대여금 | 13,677,559 | 11,730,218 | 85.76% | |
| 합 계 | 32,802,745 | 20,013,467 | 61.01% | |
| 제18기 | 단기대여금 | 2,000,000 | - | - |
| 매출채권 | 4,893,272 | 1,460,136 | 29.84% | |
| 계약자산 | 634,504 | - | - | |
| 미수금 | 1,730,081 | 220,000 | 12.72% | |
| 미수수익 | 367,346 | - | - | |
| 선급금 | 432,397 | - | - | |
| 장기미수금 | 4,000,000 | 3,603,113 | 90.08% | |
| 신주인수권부사채 | 3,000,000 | 3,000,000 | 100.00% | |
| 장기대여금 | 12,517,559 | 11,730,218 | 93.71% | |
| 합 계 | 29,575,159 | 20,013,467 | 67.67% | |
| 제17기 |
매출채권 | 3,533,911 | 1,024,235 | 28.98% |
| 계약자산 | 257,703 | - | - | |
| 미수금 | 1,601,164 | - | - | |
| 미수수익(*) | 31,137 | - | - | |
| 선급금 | 918,179 | - | - | |
| 장기대여금 | 2,679,449 | 2,679,449 | 100.00% | |
| 합 계 | 9,021,543 | 3,703,684 | 41.05% |
2) 대손충당금 변동현황
| (단위 : 천원) |
| 구 분 | 제19기 1분기 | 제18기 | 제17기 |
| 1. 기초 대손충당금 잔액합계 | 20,013,467 | 3,703,684 | 7,763,400 |
| 2. 순대손처리액(①-②±③) | - | 5,148,109 | (1,014,685) |
| ① 대손처리액(상각채권액) | - | - | - |
| ② 상각채권회수액 | - | - | - |
| ③ 기타증감액 | - | 5,148,109 | (1,014,685) |
| 3. 대손상각비 계상(환입)액 | 162,736 | 11,161,674 | (3,045,031) |
| 5. 기말 대손충당금 잔액합계 | 20,176,203 | 20,013,467 | 3,703,684 |
3) 매출채권 및 계약자산 관련 대손충당금 설정방침
매출채권 잔액에 대한 개별분석 및 기대손실모형을 토대로 하여 예상되는 대손추정액을 대손충당금으로 설정하고 있으며 이와 상관없이 재무상태표 현재 부도나 폐업 업체에 대해서는 전액 대손충당금을 설정하고 있습니다.
4) 당분기말 현재 경과기간별 매출채권 및 계약자산 잔액 현황
| (단위 : 천원) |
| 구 분 | 6월 이하 | 6월 초과1년 이하 | 1년초과 | 합 계 |
| 매출채권 | 4,099,610 | 34,277 | 1,053,504 | 5,187,391 |
| 계약자산 | 852,022 | - | - | 852,022 |
| 합 계 | 4,951,632 | 34,277 | 1,053,504 | 6,039,414 |
| 구성비율 | 81.99% | 0.57% | 17.44% | 100.00% |
다. 재고자산의 보유 및 실사내역 등
회사의 주 영위 사업인 공사용역사업의 특성상 생산설비를 통한 생산이 아닌 입찰을 통해협상에 의한 계약방식으로 용역사업과 관련된 시스템의 설계, 소프트웨어 개발, 구축등이 이뤄지기 때문에 외주 및 인적 자원을 활용하는 사업이며, 부문별(스마트시티, ATMS, BIS, UTIS, BIT, U-city, 통합관제센터 구축 등)로 구축과정이 상이하여사업별로 투입되는 BIT(버스정보장치), OBE(차량정보장치), VMS(전광판)와 CCTV구축 등의 사업 수주시 정해진 물량에 따라 제조, 납품이 이뤄지기 때문에 재고가 없습니다.
2016년부터는 민간부분 판매를 위한 CCTV와 (주)아이지스 지분인수로 인해 재고물품이 발생하였으나, 2022년 10월 중 양도하여 당기말 현재 종속기업에서 제외하였습니다. 당분기말 현재 재고자산은 없습니다.
1) 재고자산 현황
| (단위 : 천원) |
| 사업부문 | 계정과목 | 2024.03.31 | 2023.12.31 | 2022.12.31 | 비 고 |
| 온라인 상품 | 상품 | - | - | 7,247 | 서치파이 |
| 상품평가충당금 | - | - | - | ||
| 소 계 | - | - | 7,247 | ||
| 합 계 | - | - | 7,247 | - | |
| 총자산대비 재고자산 구성비율(%) | - | - | 0.01% | ||
| [재고자산합계÷기말자산총계×100] | |||||
| 재고자산회전율(회수)(*) | - | 0.06 | |||
| [연환산 매출원가÷{(기초재고+기말재고)÷2}] | |||||
2) 재고자산의 실사내역 등
2022년 10월 중 종속기업인 ㈜아이지스를 양도하여 당분기말 현재 해당사항이 없습니다.
(3) 장기체화재고등의 현황
2022년 10월 중 종속기업인 ㈜아이지스를 양도하여 당분기말 현재 해당사항이 없습니다.
(4) 장기체화재
2022년 10월 중 종속기업인 ㈜아이지스를 양도하여 당분기말 현재 해당사항이 없습니다.
(5) 기타사항
연결회사가 당분기말 현재 보유중인 재고자산 중 담보제공된 재고자산은 없습니다.
라. 금융상품의 공정가치
(1) 금융상품 종류별 공정가치
당분기말과 전기말 현재 금융상품의 종류별 장부금액 및 공정가치는 다음과 같습니다.
| (단위: 천원) |
| 구분 | 당분기말 | 전기말 | ||
|---|---|---|---|---|
| 장부금액 | 공정가치 | 장부금액 | 공정가치 | |
| 상각후원가측정 금융자산 | ||||
| 현금및현금성자산 | 5,044,509 | (*1) | 4,710,566 | (*1) |
| 매출채권(유동) | 3,918,983 | (*1) | 3,564,797 | (*1) |
| 계약자산 | 852,023 | (*1) | 634,504 | (*1) |
| 기타금융자산(유동) | 4,676,552 | (*1) | 4,404,907 | (*1) |
| 기타금융자산(비유동) | 3,421,971 | (*1) | 2,401,589 | (*1) |
| 소계 | 17,914,038 | 15,716,363 | ||
| 공정가치측정 금융자산 | ||||
| 당기손익-공정가치금융자산(비유동) | 13,103,732 | 13,103,732 | 11,724,321 | 11,724,321 |
| 소계 | 13,103,732 | 13,103,732 | 11,724,321 | 11,724,321 |
| 금융자산 합계 | 31,017,770 | 27,440,684 | ||
| 상각후원가측정 금융부채 | ||||
| 매입채무 | 605,155 | (*1) | 408,265 | (*1) |
| 기타금융부채(유동) | 5,618,639 | (*1) | 5,632,529 | (*1) |
| 기타금융부채(비유동) | 1,521,210 | (*1) | 1,388,436 | (*1) |
| 단기차입금 | 8,611,289 | (*1) | 1,178,394 | (*1) |
| 전환사채(유동) | 2,969,680 | (*1) | 3,566,400 | (*1) |
| 소계 | 19,325,973 | 12,174,024 | ||
| 공정가치측정 금융부채 | ||||
| 전환사채(유동) | - | - | 1,611,456 | 1,611,456 |
| 파생금융부채(비유동) | 275,638 | 275,638 | 661,107 | 661,107 |
| 소계 | 275,638 | 275,638 | 2,272,563 | 2,272,563 |
| 금융부채 합계 | 19,601,611 | - | 14,446,587 | |
(*1) 상각후원가로 측정된 금융자산 및 금융부채는 공정가치를 공시하지 않습니다.
(2) 공정가치 서열체계
1) 공정가치로 측정되거나 공정가치가 공시되는 자산은 공정가치 서열체계에 따라 구분하며, 정의된 수준들은 다음과 같습니다.
| 구분 | 내역 |
|---|---|
| 수준 1 | 측정일에 동일한 자산이나 부채에 대해 접근할 수 있는 활성시장의 (조정하지 않은) 공시가격 |
| 수준 2 | 수준 1의 공시가격 외에 자산이나 부채에 대해 직접적으로나 간접적으로 관측할 수 있는 투입변수 |
| 수준 3 | 자산이나 부채에 대한 관측할 수 없는 투입변수 |
활성시장에서 거래되는 금융상품의 공정가치는 보고기간 말 현재 고시되는 시장가격에 기초하여 산정됩니다. 거래소, 판매자, 중개인, 산업집단, 평가기관 또는 감독기관을 통해 공시가격이 용이하게 그리고 정기적으로 이용가능하고, 그러한 가격이 독립된 당사자 사이에서 정기적으로 발생한 실제 시장거래를 나타낸다면, 이를 활성시장으로 간주합니다.
만약 하나 이상의 유의적인 투입변수가 관측가능한 시장정보에 기초한 것이 아니라면 해당 상품은 수준 3에 포함됩니다. 연결회사는 수준 3으로 분류되는 금융자산에 대하여 보고기간종료일 현재 발행기관이 제공한 재무제표 등을 이용하여 공정가치 평가를 산정하고 있습니다.
2) 공정가치로 측정되거나 공정가치가 공시되는 금융상품의 공정가치 서열체계 구분은 다음과 같습니다.
<당분기말>
| (단위: 천원) |
| 구분 | 수준 1 | 수준 2 | 수준 3 | 합계 |
|---|---|---|---|---|
| 공정가치로 측정되는 금융자산/부채 | ||||
| 당기손익-공정가치금융자산 | - | - | 13,103,732 | 13,103,732 |
| 파생상품부채 | - | - | 275,638 | 275,638 |
| 합계 | - | - | 13,379,370 | 13,379,370 |
<전기말>
| (단위: 천원) |
| 구분 | 수준 1 | 수준 2 | 수준 3 | 합계 |
|---|---|---|---|---|
| 공정가치로 측정되는 금융자산/부채 | ||||
| 당기손익-공정가치금융자산 | - | - | 11,724,321 | 11,724,321 |
| 전환사채(유동) | - | - | 1,611,456 | 1,611,456 |
| 파생상품부채 | - | - | 661,107 | 661,107 |
| 합계 | - | - | 13,996,884 | 13,996,884 |
3) 반복적인 공정가치 측정치의 서열체계 수준 간 이동
연결회사는 공정가치 서열체계의 수준 간 이동을 보고기간 말에 인식합니다. 반복적인 측정치의 수준1의 이동내역은 존재하지 않습니다. 당분기와 전분기 중 반복적인 측정치의 수준2와 수준3의 변동내역은 다음과 같습니다.
<당분기>
| (단위: 천원) |
| 구분 | 기초 | 취득 | 처분 | 평가손익 | 대체 | 기말 |
|---|---|---|---|---|---|---|
| 당기손익-공정가치측정금융자산 | 11,724,321 | 3,993,443 | - | (2,614,032) | - | 13,103,732 |
| 전환사채(유동) | 1,611,456 | - | - | 227,387 | (1,838,843) | - |
| 파생상품부채 | 661,107 | - | - | (385,469) | - | 275,638 |
| 합계 | 13,996,884 | 3,993,443 | - | (2,772,114) | (1,838,843) | 13,379,370 |
<전분기>
| (단위: 천원) |
| 구분 | 기초 | 평가손익 | 취득 | 기말 |
|---|---|---|---|---|
| 당기손익-공정가치금융자산 | 3,162,892 | 90,965 | 8,390,069 | 11,643,926 |
| 파생금융부채 | - | (475,686) | 2,496,292 | 2,020,606 |
| 합계 | 3,162,892 | (384,721) | 10,886,361 | 13,664,532 |
(3) 가치평가기법
당분기말 현재 공정가치 수준 3으로 분류된 금융상품의 공정가치 측정시 사용된 평가기법은 다음과 같습니다.
| 서열체계 | 과목 | 성격 | 가치평가방법 |
|---|---|---|---|
| 수준3 | 당기손익-공정가치측정금융자산 | 풋가능상품 | 순자산가치법 |
| 당기손익-공정가치측정금융자산 | 투자전환사채 | 이항모형 | |
| 파생상품부채 | 투자전환사채 관련 콜옵션 매도 | 이항모형 | |
| 파생상품부채 | 관계기업투자 관련 콜옵션 매도 | 이항모형 |
| (단위 : 백만원) |
| 회사명 | 품목 | 발주처 | 계약일 | 공사기한 | 수주총액 | 진행률 | 미청구공사 | 공사미수금 | ||
|---|---|---|---|---|---|---|---|---|---|---|
| 총액 | 손상차손 누계액 |
총액 | 대손 충당금 |
|||||||
| ㈜비에프랩스 | 방글라데시 소방방재 | 한국국제협력단 | 2019년 12월 11일 | 2024-11-29 | 2,775 | 99.90 | 205 | - | - | - |
| ㈜비에프랩스 | 23익산ITS구축(7권역) | 익산지방국토관리청 | 2023년 06월 30일 | 2024-04-09 | 2,480 | 80.89 | 29 | - | - | - |
| ㈜비에프랩스 | 23익산ITS구축(6권역) | 익산지방국토관리청 | 2023년 06월 30일 | 2024-04-09 | 2,478 | 100.00 | 269 | - | - | - |
| 합 계 | - | 503 | - | - | - | |||||
IV. 이사의 경영진단 및 분석의견
- 해당사항이 없습니다.
V. 회계감사인의 감사의견 등
1. 외부감사에 관한 사항
가. 회계감사인의 명칭 및 감사의견
| 사업연도 | 감사인 | 감사의견 | 강조사항 등 | 핵심감사사항 |
|---|---|---|---|---|
| 제19기(당분기) | - | - | - | - |
| 제18기(전기) | 대주회계법인 | 의견거절 (*1,*2) |
- | - |
| 제17기(전전기) | 대주회계법인 | 적정 | - | 영업자산 투자자산 |
(*1) 별도의견거절
(1) 관계기업 외부감사보고서의 의견 변형
회사의 관계기업인 주식회사 대산에프앤비(이하 "관계기업")의 외부감사인인 이촌회계법인은 2024년 4월 5일자 감사보고서에 특수관계자거래와 관련한 회계처리의 적정성 등에 대한 감사범위 제한으로 인한 의견거절을 표명하였습니다. 이로 인해 우리는 관계기업투자주식, 관계기업의 지분등과 관련된 선급금, 관계기업에 대한 투자전환사채 등의 평가를 포함하여 재무제표 전반에 미치는 영향을 판단하기 위한 충분하고 적합한 감사증거를 입수할 수 없었습니다. 따라서 우리는 이로 인해 추가적인 수정이 필요한지 여부를 결정할 수 없었습니다.
(2) 투자등의 거래의 실질
우리는 당기 중 발생한 회사의 일부 투자등의 거래와 관련하여 거래의 실질, 회계처리 및 주석공시등의 적정성과 완전성을 판단하기 위한 충분하고 적합한 감사증거를 입수할 수 없었습니다. 따라서 우리는 이로 인해 추가적인 수정이 필요한지 여부를 결정할 수 없었습니다.
(*2) 연결의견거절
(1) 관계기업 외부감사보고서의 의견 변형
연결회사의 관계기업인 주식회사 대산에프앤비(이하 "관계기업")의 외부감사인인 이촌회계법인은 2024년 4월 5일자 감사보고서에 특수관계자거래와 관련한 회계처리의 적정성 등에 대한 감사범위 제한으로 인한 의견거절을 표명하였습니다. 이로 인해우리는 관계기업투자주식, 관계기업의 지분등과 관련된 선급금, 관계기업에 대한 투자전환사채 등의 평가를 포함하여 연결재무제표 전반에 미치는 영향을 판단하기 위한 충분하고 적합한 감사증거를 입수할 수 없었습니다. 따라서 우리는 이로 인해 추가적인 수정이 필요한지 여부를 결정할 수 없었습니다.
(2) 투자등의 거래의 실질
우리는 당기 중 발생한 연결회사의 일부 투자등의 거래와 관련하여 거래의 실질, 회계처리 및 주석공시등의 적정성과 완전성을 판단하기 위한 충분하고 적합한 감사증거를 입수할 수 없었습니다. 따라서 우리는 이로 인해 추가적인 수정이 필요한지 여부를 결정할 수 없었습니다.
나. 감사용역 체결현황
| 사업연도 | 감사인 | 내 용 | 감사계약내역 | 실제수행내역 | ||
|---|---|---|---|---|---|---|
| 보수 | 시간 | 보수 | 시간 | |||
| 제19기(당기) | - | 별도 및 연결반기검토, 중간감사, 별도 및 연결재무제표 감사 |
- | - | - | - |
| 제18기(전기) | 대주회계법인 | 별도 및 연결반기검토, 중간감사, 별도 및 연결재무제표 감사 |
320,000,000 | 1,734 | 320,000,000 | 2,871 |
| 제17기(전전기) | 대주회계법인 | 별도 및 연결반기검토, 중간감사, 별도 및 연결재무제표 감사 |
294,000,000 | 2,100 | 294,000,000 | 2,205 |
다. 회계감사인과의 비감사용역 계약체결 현황
| 사업연도 | 계약체결일 | 용역내용 | 용역수행기간 | 용역보수 | 비고 |
|---|---|---|---|---|---|
| 제19기(당기) | - | - | - | - | - |
| 제18기(전기) | - | - | - | - | - |
| 제17기(전전기) | - | - | - | - | - |
라. 재무제표 중 이해관계자의 판단에 상당한 영향을 미칠 수 있는 사항
| 구분 | 일자 | 참석자 | 방식 | 주요 논의 내용 |
|---|---|---|---|---|
| 1 | 2023년 03월 23일 | 담당 이사, 감사 및 회계감사인 | 이메일 | 감사 독립성 검토, 감사시 발견한 주요 사항 토의, 차년도 감사 위험 요소 토의 |
| 2 | 2023년 11월 25일 | 담당 이사, 감사 및 회계감사인 | 이메일 | 중간감사 발견사항 토의 |
| 3 | 2024년 02월 14일 | 담당 이사, 감사 및 회계감사인 | 이메일 | 기말감사 단계 발견사항, 핵심감사사항에 대한 주요 수행절차 공유 |
2. 내부통제에 관한 사항
가. 내부회계관리제도
[회계감사인의 내부회계관리제도 검토의견]
| 사업연도 | 감사인 | 검토의견 | 지적사항 |
|---|---|---|---|
| 제19기 | - | - | - |
| 제18기 | 대주회계법인 | 회사의 내부회계관리제도는 지배기구와 경영진, 그 밖의 다른 직원에 의해 시행되며 한국채택국제회계기준에 따라 신뢰성 있는 재무제표의 작성에 합리적인 확신을 제공하기 위하여 고안된 프로세스입니다. 회사의내부회계관리제도는 (1) 회사의 자산의 거래와 처분을합리적인 수준으로 정확하고 공정하게 반영하는 기록을 유지하고 (2) 한국채택국제회계기준에 따라 재무제표가 작성되도록 거래가 기록되고, 회사의 경영진과이사회의 승인에 의해서만 회사의 수입과 지출이 이루어진다는 합리적인 확신을 제공하며, (3)재무제표에 중요한 영향을 미칠 수 있는 회사 자산의 부적절한 취득,사용 및 처분을 적시에 예방하고 발견하는데 합리적인 확신을 제공하는 정책과 절차를 포함합니다. 우리는 상기 문단에서 설명하고 있는 사항의 유의성 때문에 검토결론을 형성하기에 충분하고 적합한 검토증거를 입수할 수 없었습니다. 따라서 우리는 주식회사 비에프랩스의 2023년 12월 31일 현재의 내부회계관리제도의 운영실태보고의 내용이 '내부회계관리제도 평가 및 보고 모범규준'에 따라 작성되었는지에 대하여 검토결론을 표명하지 아니합니다. |
- |
| 제17기 | 대주회계법인 | 경영자의 내부회계관리제도 운영실태보고서에 대한 우리의 검토결과, 상기 경영자의운영실태보고 내용이중요성의 관점에서 내부회계관리제도 모범규준 제5장 '중소기업에 대한 적용'의 규정에 따라 작성되지 않았다고 판단하게 하는 점이 발견되지아니하였습니다. | - |
다. 내부통제구조의 평가
- 해당사항이 없습니다.
VI. 이사회 등 회사의 기관에 관한 사항
1. 이사회에 관한 사항
가. 이사회 구성
2024년 03월 31일 기준 회사의 이사회는 사내이사 3인, 기타비상무이사2인, 감사 1인으로 구성되어 있습니다. 이사회 내 별도의 위원회는 구성되어 있지 않습니다.
각 이사의 주요 이력 및 업무분장은 "Ⅷ. 임원 및 직원 등에 관한 사항 "을 참조하시기바랍니다.
나. 중요의결사항 등
1) 이사회 운용규정의 주요 내용
| 구 분 | 조 항 |
|---|---|
| 제3조(권한) | ① 이사회는 법령 또는 정관에 정하여진 사항, 주주총회로부터 위임받은 사항, 회사 경영의 방침 및 업무 집행에 관한 중요사항을 의결한다. ② 이사회는 이사의 직무 집행을 감독한다. |
| 제7조(소집권자) | ① 이사회는 대표이사 또는 이사회에서 따로 정한 이사가 있을 때에는 그 이사가 회의일 1일전에 각 이사 및 감사에게 통지하여 소집한다. ② 제1항의 규정에 의하여 소집권자로 지정되지 않은 다른 이사는 소집권자에게 이사회 소집을 요구할 수 있다. 소집권자가 정당한 이유 없이 이사회 소집을 거절하는 경우에는 다른 이사가 이사회를 소집할 수 있다. ③ 이사회는 이사 및 감사 전원의 동의가 있을 경우에는 제1항의 절차없이 언제든지 회의를 개최할 수 있다. |
| 제9조(결의방법) | ① 이사회의 결의는 이사 과반수의 출석과 출석이사 과반수로 한다. ② 이사회는 이사의 전부 또는 일부가 직접 회의에 출석하지 아니하고, 모든 이사가 동영상 또는 음성을 동시에 송수신하는 통신수단에 의하여 결의에 참가하는 것을 허용할 수 있다. 이 경우 당해 이사는 이사회에 직접 출석한 것으로 본다. ③ 이사회의 결의에 관하여 특별한 이해관계가 있는 이사는 의결권을 행사하지 못한다. 이 경우 의결권이 제한된 이사는 제1항의 이사 전원의 수에 산입하지 아니한다. |
| 제11조(위임) | 이사회는 이사회의 의결을 거쳐야 할 사항 중 법령 또는 정관에 정하여진 것을 제외하고는 이사회의 결의로써 일정한 범위를 정하여 대표이사에게 그 결정을 위임할 수 있다. |
| 제12조(이사에 대한 직무집행감독권) | ① 이사회는 각 이사가 담당업무를 집행함에 있어 법령 또는 정관에 위반하거나 현저히 부당한 방법으로 처리하거나 할 염려가 있다고 인정한 때에는 그 이사에 대하여 관련 자료의 제출, 조사 및 설명을 요구할 수 있다. ② 제1항의 경우 이사회는 해당업무에 대하여 그 집행을 중지 또는 변경하도록 요구할 수 있다. |
2) 이사회의 주요 의결 사항
| 기준일:2024년 03월 31일 |
| 회차 | 개최일자 | 의안내용 | 가결여부 | 사내이사 | 기타비상무이사 | 사외이사 | ||||
|---|---|---|---|---|---|---|---|---|---|---|
| 한상우 (출석율:100%) |
최진한 (출석율:100.%) |
진형일 (출석율:100%) |
김남곤 (출석율:27%) |
이후룩 (출석률:64%) |
우양태 (출석률: 29%) |
이재범 (출석률:100%) |
||||
| 찬반여부 | 찬반여부 | 찬반여부 | 찬반여부 | 찬반여부 | 찬반여부 | 찬반여부 | ||||
| 1 | 2024.01.19 | Iritech, Inc.에 대한 전환사채 투자의 건 | 가결 | 찬성 | 찬성 | 찬성 | - | 찬성 | - | - |
| 2 | (보고사항) 유통업 진출 성과보고의 건 | 가결 | 찬성 | 찬성 | 찬성 | - | 찬성 | - | - | |
| 3 | ㈜대산에프앤비(구,㈜DSEN)의 최대주주 지분 추가인수의 건 | 취소 | - | - | - | - | - | - | - | |
| 4 | ㈜테드인베스트먼트 단기차입금 조달의 건 | 취소 | - | - | - | - | - | - | - | |
| 5 | 2024.02.07 | ㈜대산에프앤비(구,㈜DSEN)의 최대주주 지분 추가인수의 건 | 가결 | 찬성 | 찬성 | 찬성 | - | 찬성 | 찬성 | - |
| 6 | ㈜테드인베스트먼트 단기차입금 조달의 건 | 가결 | 찬성 | 찬성 | 찬성 | - | 찬성 | 찬성 | - | |
| 7 | 2024.02.22 | 관계회사 유상증자 참여의 건 | 가결 | 찬성 | 찬성 | 찬성 | 찬성 | 찬성 | - | - |
| 8 | 2024.02.23 | 제 11회 무기명식 이권부 무보증 사모 전환사채 발행의 건 | 가결 | 찬성 | 찬성 | 찬성 | 찬성 | 찬성 | - | - |
| 9 | 2024.02.29 | ㈜대산에프앤비(구,㈜DSEN)의 최대주주 지분 인수 대금지급조건 변경의 건 | 가결 | 찬성 | 찬성 | 찬성 | - | 찬성 | - | - |
| 10 | 2024.03.14 | 제18기(2023년도) 연결재무제표 및 재무제표 승인의 건 | 가결 | 찬성 | 찬성 | 찬성 | 찬성 | - | - | - |
| 11 | 제18기 정기주총 소집 및 회의목적사항 승인의 건 | 가결 | 찬성 | 찬성 | 찬성 | 찬성 | - | - | - | |
| 12 | 2024-03-22 | 전환사채 재매각 일부 변경의 건(8회차 및 9회차) | 가결 | 찬성 | 찬성 | 찬성 | - | 찬성 | - | - |
| 13 | 2024-04-04 | 내부회계관리제도 운영실태보고 및 감사의 내부회계관리제도 평가보고서 | 가결 | 찬성 | 찬성 | 찬성 | - | 찬성 | - | 찬성 |
| 14 | 2024-04-22 | 제9회차 전환사채 재매각금액 변경의 건 | 가결 | 찬성 | 찬성 | 찬성 | - | - | - | - |
| 15 | 2024-04-30 | 제11회차 무기명식 이권부 무보증 사모 전환사채 발행일 및 납입일 변경의 건 | 가결 | 찬성 | 찬성 | 찬성 | - | - | - | - |
| 16 | ㈜대산에프앤비(구,㈜DSEN)의 최대주주 지분 인수 지급조건 변경의 건 | 가결 | 찬성 | 찬성 | 찬성 | - | - | - | - | |
| 17 | 2024-05-10 | 제10회차 무기명식 이권부 무보증 사모 전환사채 일부 재취득의 건 | 가결 | 찬성 | 찬성 | 찬성 | - | - | - | - |
| 우양태 사외이사는 2024년 03월 29일 사임하였습니다. 이재범 사외이사는 2024년 04월 12일 사임하였습니다. |
다. 이사회내의 위원회 구성현황
: 회사는 보고서 제출일 현재 이사회 내에 위원회가 구성되어 있지 않습니다.
라. 이사의 독립성
1) 이사회 구성원 및 선임에 관한 사항
이사는 주주총회에서 선임하며, 주주총회에서 선임할 이사 후보자는 이사회가 선정하여 주주총회에 제출할 의안으로 확정하고 있습니다. 이사의 선임 관련하여 관련법규에 의거한 주주제안이 있는 경우, 이사회는 적법한 범위 내에서 이를 주주총회에 의안으로 제출하고 있습니다.
2) 사외이사의 전문성
지배기업은 사외이사가 이사회에서 전문적인 직무수행이 가능하도록 보조하고 있습니다. 이사회 전에 해당 안건 내용을 충분히 검토할 수 있도록 사전에 자료를 제공하고 있고 필요시 별도 설명을 하고 있으며, 기타 사내 주요 현안에 대해서도 정기적으로 정보를 제공하고 있습니다.
마. 사외이사 및 그 변동현황
| (단위 : 명) |
| 이사의 수 | 사외이사 수 | 사외이사 변동현황 | ||
|---|---|---|---|---|
| 선임 | 해임 | 중도퇴임 | ||
| 5 | - | 1 | - | 1 |
바. 사외이사 교육 미실시 내역
| 사외이사 교육 실시여부 | 사외이사 교육 미실시 사유 |
|---|---|
| 미실시 | 회사의 사외이사는 전문성을 충분히 갖추고 있어 사외이사를 대상으로 교육을 실시하거나 위탁교육 등 외부기관이 제공하는 교육을 이수한 바 없습니다. |
2. 감사제도에 관한 사항
가. 감사위원회의 설치여부
회사는 본 보고서 기준일 현재 감사위원회를 별도로 설치하고 있지 않습니다.
나. 감사인의 인적사항
| 성 명 | 주요 경력 | 결격요건 여부 | 비 고 |
|---|---|---|---|
| 최종열 | 고려대학교 경영학 학사 정진세림회계법인 파트너회계사 |
해당사항 없습니다. |
- |
다. 감사의 독립성
회사는 감사가 감사업무에 필요한 경영정보접근을 위하여 정관에 다음과 같은 규정을 둠으로써 그 권한을 보장하고 있습니다.
| 구 분 | 조 항 |
|---|---|
| 정 관 | 제 48 조 【감사의 직무와 의무】 ① 감사는 회사의 회계와 업무를 감사한다. ② 감사는 회의의 목적사항과 소집의 이유를 기재한 서면을 이사회에 제출하여 임시주주총회의 소집을 청구할 수 있다. ③ 감사는 그 직무를 수행하기 위하여 필요한 때에는 자회사에 대하여 영업의 보고를 요구할 수 있다. 이 경우 자회사가 지체없이 보고를 하지 아니할 때 또는 그 보고의 내용을 확인할 필요가 있는 때에는 자회사의 업무와 재산상태를 조사할 수 있다. ④ 감사에 대해서는 정관 제37조 제3항의 규정을 준용한다. (이사는 재임중뿐만 아니라 퇴임후에도 직무상 지득한 회사의 영업상 비밀을 누설하 여서는 아니된다.) |
라. 감사의 주요활동
| 회차 | 개최일자 | 의안내용 | 가결여부 |
|---|---|---|---|
| 1 | 2024-04-04 | 내부회계관리제도 운영실태보고 및 감사의 내부회계관리제도 평가보고서 | 가결 |
마. 감사 교육 미실시 내역
| 감사 교육 실시여부 | 감사 교육 미실시 사유 |
|---|---|
| 미실시 | 회사의 감사는 전문성을 충분히 갖추고 있어 감사를 대상으로 교육을 실시하거나 위탁교육 등 외부기관이 제공하는교육을 이수한 바 없습니다. |
바. 감사 지원조직 현황
| 부서(팀)명 | 직원수(명) | 직위(근속연수) | 주요 활동내역 |
|---|---|---|---|
| 재무회계팀 | 3 | 10년 7개월 | 내부회계관리 및 분반기, 결산감사 등에 대한 감사업무 지원 및 주주총회, 이사회 등 경영 전반에 관한 감사업무 지원 |
사. 준법지원인 지원조직
- 해당사항이 없습니다.
3. 주주총회 등에 관한 사항
가. 투표제도 현황
| (기준일 : | 2024년 03월 31일 | ) |
| 투표제도 종류 | 집중투표제 | 서면투표제 | 전자투표제 |
|---|---|---|---|
| 도입여부 | 배제 | 도입 | 도입 |
| 실시여부 | - | - | 실시 |
주) 회사는 본 보고서 기준일 현재 정관에서 '2인 이상의 이사를 선임하는 경우에 한해서 상법 제382조의2에서 규정하는 집중 투표제를 적용하지 않는다'라고 규정하고 있으며 이에 따라 집중투표제를 채택하고 있지 않습니다. 전자투표제는 채택하고 있습니다
나. 소수주주권의 행사여부
회사는 본 보고서 기준일 현재 해당사항이 없습니다.
다. 경영권 경쟁 여부
회사는 본 보고서 기준일 현재 경영권에 관한 분쟁이 발생한 사실이 없습니다.
라. 의결권 현황
| (기준일 : | 2024년 03월 31일 | ) | (단위 : 주) |
| 구 분 | 주식의 종류 | 주식수 | 비고 |
|---|---|---|---|
| 발행주식총수(A) | 보통주 | 8,644,551 | - |
| 우선주 | - | - | |
| 의결권없는 주식수(B) | 보통주 | - | - |
| 우선주 | - | - | |
| 정관에 의하여 의결권 행사가 배제된 주식수(C) | 보통주 | - | - |
| 우선주 | - | - | |
| 기타 법률에 의하여 의결권 행사가 제한된 주식수(D) |
보통주 | - | - |
| 우선주 | - | - | |
| 의결권이 부활된 주식수(E) | 보통주 | - | - |
| 우선주 | - | - | |
| 의결권을 행사할 수 있는 주식수 (F = A - B - C - D + E) |
보통주 | 8,644,551 | - |
| 우선주 | - | - |
마. 주식사무
| 정관상 신주인수권의 내용 |
제10조(신주인수권) ① 주주는 그가 소유한 주식의 수에 비례하여 신주의 배정을 받을 권리를 갖는다. ② 제1항의 규정에도 불구하고 다음 각 호의 경우에는 주주이외의 자에게 신주를 배정할 수 있다. 1. 발행주식총수의 100분의 50을 초과하지 않는 범위 내에서 자본시장과 금융투자업에 관한 법률 제165조의 6에 따라 일반공모증자 방식으로 신주를 발행하는 경우 2. 상법 제542조의 3에 따른 주식매수선택권의 행사로 인하여 신주를 발행하는 경우 3. 발행하는 주식총수의 100분의 50 범위 내에서 우리사주조합원에게 주식을 우선배정하 는 경우 4. 근로복지기본법 제39조의 규정에 의한 우리사주선택권의 행사로 인하여 신주를 발행하는 경우 5. 발행주식총수의 100분의 50을 초과하지 않는 범위 내에서 긴급한 자금조달을 위하여 국내외 금융기관 또는 기관투자자에게 신주를 발행하는 경우 6. 발행주식총수의 100분의 50을 초과하지 않는 범위 내에서 사업상 중요한 기술도입, 연구개발, 생산·판매·자본제휴 또는 재무구조개선 등 경영상 목적을 달성하기 위하여 그 상대방에게 신주를 발행하는 경우 7. 주권을 상장하기 위하여 신주를 모집하거나 인수인에게 인수하게 하는 경우 8. 자본시장과 금융투자업에 관한 법률 제165조의16 제1항 규정에 의하여 주식예탁증서 (DR) 발행에 따라 신주를 발행하는 경우 9. 회사가 경영상 필요로 외국인투자촉집법에 의한 외국인투자를 위하여 신주를 발행하는 경우 10. 우리사주 조합에게 신주를 배정하는 경우 ③ 신주인수권의 포기 또는 상실에 따른 주식과 신주배정에서 발생한 단주의 처리방법은 이사회의 결의로 정한다. ④ 제2항 각 호 중 어느 하나의 규정에 의해 신주를 발행할 경우 발행할 주식의 종류와 수 및 발행가격 등은 이사회의 결의로 정한다. ⑤ 제2항에 따라 주주 외의 자에게 신주를 배정하는 경우 회사는 상법 제416조제1호, 제2호, 제2호의2, 제3호 및 제4호에서 정하는 사항을 그 납입기일의 2주 전까지 주주에게 통지하거나 공고하여야 한다. |
|||
| 결산일 | 12월 31일 | 정기주주총회 | 매 사업연도 종료 후 3개월 이내 | |
| 주주명부폐쇄시기 | 매년 1월 1일부터 1월 15일까지 | |||
| 명의개서대리인 | 국민은행 증권대행부 | |||
| 주주의 특전 | 해당사항 없음 | 공고게재 | 인터넷 홈페이지(www.citylab.co.kr) / 매일경제신문 | |
바. 주주총회 의사록 요약
| 구 분 | 개최일자 | 의안 내용 | 결의내용 |
| 제18기 정기주주총회 |
2024.04.12 |
제1호 의안: 제18기(2023.01.01.~2023.12.31)연결 및 별도 재무제표 승인의 건 제4호 의안감사 보수한도 승인의 건 |
부결 선임 선임 원안대로 가결 원안대로 가결 |
| 제18기 임기주주총회 |
2023.5.24 | 제 1호 의안: 자본감소(감자의 건) 제 2호 의안 : 이사 선임의 건 제2-1호 의안 : 기타비상무이사 김남곤 선임의 건 제2-2호 의안 : 기타비상무이사 안진우 선임의 건 |
원안대로 가결 선임 선임 |
| 제17기 정기주주총회 |
2023.03.31 | 제1호 의안: 제17기(2022.01.01.~2022.12.31)연결 및 별도 재무제표 승인의 건 제 2호 의안: 정관 변경의 건 제 3호 의안 : 이사 선임의 건 제3-1호 의안 : 사내이사 진형일 선임의 건 제3-2호 의안 : 기타비상무이사 김제성 선임의 건 제4호 의안: 이사 보수 한도 승인의 건 제5호 의안: 감사 보수 한도 승인의 건 |
원안대로 가결 원안대로 가결 선임 선임 원안대로 가결 원안대로 가결 |
| 제17기 임시주주총회 |
2022.11.29 | 제1호 의안: 신규 이사 선임의 건 제1-1호 의안 : 사내이사 임지윤 선임의 건 제1-2호 의안 : 사내이사 홍창일 선임의 건 |
부결 부결 |
| 제17기임시주주총회 | 2022.06.24 | 제1호 의안: 정관변경의 건 제2호 의안: 이사 선임의 건 제2-1호 의안 : 사내이사 조영중 선임의 건 제2-2호 의안 : 사내이사 이상혁 선임의 건 제2-3호 의안 : 사내이사 최진한 선임의 건 제2-4호 의안 : 사외이사 박재호 선임의 건 |
원안대로 가결 선임 후보자 자진사퇴 선임 선임 |
| 제16기 정기주주총회 |
2022.3.31 | 제1호 의안 : 제16기(2021.01.01 ~ 2021.12.31) 별도 및 연결재무제표 승인의 건 제2호의안 : 사내이사 선임의 건 -제2-1호의안 : 사내이사 한상우 선임의 건 제3호 의안 : 이사보수한도 승인의 건 제4호 의안 : 감사보수한도 승인의 건 |
원안대로 가결 선임 원안대로 가결 원안대로 가결 |
| 제16기 임시주주총회 |
2021.12.20 | 제1호의안 : 신사업으로 인한 사업목적 추가 제1-1호 의안 : 신사업으로 인한 사업목적 추가 제1-2호의안 : 관계법령 개정 반영 |
원안대로 가결 원안대로 가결 |
| 제15기 정기주주총회 |
2021.03.30 |
-제1호 의안 : 제15기 연결 및 별도 재무제표 승인의 건 -제3호 의안 : 이사선임의 건 -제5호 의안 : 이사 보수한도 승인의 건 |
원안대로 가결 원안대로 가결 - 원안대로 가결 원안대로 가결 원안대로 가결 원안대로 가결 원안대로 가결 |
| 제15기 임시주주총회 |
2020.12.30 | - 제1호 의안 : 정관 변경의 건 - 제2호 의안 : 이사 선임의 건 2-1호 의안:사내이사 임성호 선임의 건 2-2호 의안:사내이사 김태묵 선임의 건 2-3호 의안:사외이사 Kang, In Young 선임의 건 - 제3호 의안 : 감사 박준길 선임의 건 |
원안대로 가결 원안대로 가결 원안대로 가결 원안대로 가결 부결(정족수미달) |
| 제14기 정기주주총회 |
2020.03.30 |
-제1호 의안 : 제14기 연결 및 별도 재무제표 승인의 건 -제3호 의안 : 이사선임의 건 -제5호 의안 : 이사 보수한도 승인의 건 |
원안대로 가결 부결(정족수미달) 원안대로 가결 원안대로 가결 원안대로 가결 부결(정족수미달) 원안대로 가결 원안대로 가결 |
VII. 주주에 관한 사항
가. 최대주주 및 특수관계인의 주식소유 현황
| (기준일 : | 2024년 03월 31일 | ) | (단위 : 주, %) |
| 성 명 | 관 계 | 주식의 종류 |
소유주식수 및 지분율 | 비고 | |||
|---|---|---|---|---|---|---|---|
| 기 초 | 기 말 | ||||||
| 주식수 | 지분율 | 주식수 | 지분율 | ||||
| ㈜비에프홀딩스 | 최대주주 | 보통주 | 1,491,882 | 17.95 | 1,491,882 | 17.26 | - |
| 계 | 보통주 | 1,491,882 | 17.95 | 1,491,882 | 17.26 | - | |
| - | - | - | - | - | - | ||
나. 최대주주의 주요경력 및 개요
(1) 최대주주(법인 또는 단체)의 기본정보
| 명 칭 | 출자자수 (명) |
대표이사 (대표조합원) |
업무집행자 (업무집행조합원) |
최대주주 (최대출자자) |
|||
|---|---|---|---|---|---|---|---|
| 성명 | 지분(%) | 성명 | 지분(%) | 성명 | 지분(%) | ||
| ㈜비에프홀딩스 | 3 | 한상우 | 45.00 | - | - | 한상우 | 45.00 |
| - | - | - | - | - | - | ||
(2) 최대주주(법인 또는 단체)의 최근 결산기 재무현황
| (단위 : 백만원) |
| 구 분 | |
|---|---|
| 법인 또는 단체의 명칭 | ㈜비에프홀딩스 |
| 자산총계 | 10,043 |
| 부채총계 | 13,231 |
| 자본총계 | -3,188 |
| 매출액 | - |
| 영업이익 | -8 |
| 당기순이익 | -344 |
주) 2023년 기말 재무제표입니다.
(3) 사업현황 등 회사 경영 안정성에 영향을 미칠 수 있는 주요 내용
① 회사의 법적ㆍ상업적 명칭
최대주주의 명칭은 '주식회사 비에프홀딩스'입니다.
② 설립일자 및 존속기간
주식회사 비에프홀딩스는 2019년 9월 19일 경영컨설팅 사업을 영위할 목적으로 설립되었습니다.
③ 본사의 주소 : 경기도 성남시 분당구
다. 최대주주의 최대주주(법인 또는 단체)의 개요
- 해당사항이 없습니다.
최대주주 변동내역
| (기준일 : | 2024년 03월 31일 | ) | (단위 : 주, %) |
| 변동일 | 최대주주명 | 소유주식수 | 지분율 | 변동원인 | 비 고 |
|---|---|---|---|---|---|
| 2017년 01월 17일 | ㈜엘에이에치 | 1,012,389 | 5.64 | 기존 최대주주의 주식 장내매각 | 주1) |
| 2017년 01월 19일 | 미래창조 티에스 M&A 7호 투자조합 | 2,212,388 | 10.98 | 전환사채 전환권행사 | 주2) |
| 2017년 01월 19일 | ㈜엘에이에치 | 3,002,389 | 16.34 | 주식 장내매수 | 주3) |
| 2018년 02월 08일 | ㈜옐로모바일 외 2명 | 3,177,829 | 13.15 | 주식 장외매수 | 주4) |
| 2021년 12월 30일 | ㈜다올글로벌 외 7명 | 22,225,145 | 21.12 | 유상증자 | 주5) |
| 주1) 기존 최대주주의 주식 장내매각으로 ㈜엘에이에치가 최대주주가 되었습니다. - 세부내용은 2017.01.18 공시한 최대주주변경을 참고바랍니다. - 소유주식수 및 지분율은 2017.01.18기준입니다. |
| 주2) 미래창조 티에스 M&A 7호 투자조합은 전환사채 전환권행사로 최대주주가 되었습니다. - 세부내용은 2017.01.24 공시한 최대주주변경을 참고바랍니다. - 소유주식수 및 지분율은 2017.01.24기준입니다. |
| 주3) ㈜엘에이에치는 주식 장내매수로 최대주주가 되었습니다 - 세부내용은 2017.01.24 공시한 최대주주변경을 참고바랍니다. - 소유주식수 및 지분율은 2017.01.24기준입니다. |
| 주4) ㈜옐로모바일은 주식 장외매수로 최대주주가 되었습니다 - 세부내용은 2018.02.08 공시한 최대주주변경을 참고바랍니다. - 소유주식수 및 지분율은 2018.02.08기준입니다. - 인수조건: 2017.12.21 계약금 5,680,000,000원 지급/ 2018.02.08 잔금 5,964,000,000원 지급 - 인수자금조달방법: 자기자금 11,644,000,000원 주5) ㈜다올글로벌은 유상증자로 최대주주가 되었습니다 - 세부내용은 2021.12.30 공시한 최대주주변경을 참고바랍니다. - 소유주식수 및 지분율은 2021.12.30기준입니다. - 인수자금조달방법: 차입금 1,116,000,000원 |
라. 주식 소유현황
| (기준일 : | 2024년 03월 31일 | ) | (단위 : 주) |
| 구분 | 주주명 | 소유주식수 | 지분율(%) | 비고 |
|---|---|---|---|---|
| 5% 이상 주주 | ㈜비에프홀딩스 | 1,491,882 | 17.26 | - |
| - | - | - | - | |
| 우리사주조합 | - | - | - | |
소액주주현황
| (기준일 : | 2023년 12월 31일 | ) | (단위 : 천주) |
| 구 분 | 주주 | 소유주식 | 비 고 | ||||
|---|---|---|---|---|---|---|---|
| 소액 주주수 |
전체 주주수 |
비율 (%) |
소액 주식수 |
총발행 주식수 |
비율 (%) |
||
| 소액주주 | 8,569 | 8,577 | 99.90 | 5,288,288 | 8,310,005 | 63.64 | - |
마. 최근 6개월 간의 주가 및 주식 거래실적
- 해당사항이 없습니다.
VIII. 임원 및 직원 등에 관한 사항
1. 임원 및 직원 등의 현황
가. 임원 현황
| (기준일 : | 2024년 03월 31일 | ) | (단위 : 주) |
| 성명 | 성별 | 출생년월 | 직위 | 등기임원 여부 |
상근 여부 |
담당 업무 |
주요경력 | 소유주식수 | 최대주주와의 관계 |
재직기간 | 임기 만료일 |
|
|---|---|---|---|---|---|---|---|---|---|---|---|---|
| 의결권 있는 주식 |
의결권 없는 주식 |
|||||||||||
| 한상우 | 남 | 1981년 12월 | 사내이사 | 사내이사 | 상근 | 경영자문 | 現(주)테드인베스트먼트 대표이사 | - | - | 대표이사 | 2022.03~ | 2025년 03월 30일 |
| 최진한 | 남 | 1972년 03월 | 사내이사 | 사내이사 | 비상근 | 경영자문 | 現 ㈜스타지 대표이사 前 사)한국연예매니지먼트 협회 부회장 역임 |
- | - | - | 2022.06~ | 2025년 06월 23일 |
| 진형일 | 남 | 1973년 10월 | 대표이사 | 사내이사 | 상근 | 경영총괄 | ㈜비에프랩스(구,시티랩스) 부사장 ㈜대산F&B 대표이사 |
- | - | - | 2022.08~ | 2026년 03월 30일 |
| 김남곤 | 남 | 1983년 10월 | 기타비상무이사 | 기타비상무이사 | 비상근 | 자문 | 법무법인 루트 변호사 | - | - | - | 2023.05~ | 2026년 05월 23일 |
| 이후룩 | 남 | 1972년 06월 | 기타비상무이사 | 기타비상무이사 | 비상근 | 자문 | 법무법인 율촌 수석전문위원 | - | - | - | 2023.12~ | 2026년 12월 29일 |
| 최종열 | 남 | 1971년 09월 | 감사 | 감사 | 비상근 | 자문 | 정진세림회계법인 파트너회계사 | - | - | - | 2023.12~ | 2026년 12월 29일 |
나. 직원 등 현황
| (기준일 : | 2024년 03월 31일 | ) | (단위 : 천원) |
| 직원 | 소속 외 근로자 |
비고 | |||||||||||
|---|---|---|---|---|---|---|---|---|---|---|---|---|---|
| 사업부문 | 성별 | 직 원 수 | 평 균 근속연수 |
연간급여 총 액 |
1인평균 급여액 |
남 | 여 | 계 | |||||
| 기간의 정함이 없는 근로자 |
기간제 근로자 |
합 계 | |||||||||||
| 전체 | (단시간 근로자) |
전체 | (단시간 근로자) |
||||||||||
| 공사용역사업 (ITS, 스마트시티 등) |
남 | 22 | - | 78 | - | 100 | 2.23 | 1,409,808 | 14,098 | - | - | - | - |
| 공사용역사업 (ITS, 스마트시티 등) |
여 | 11 | - | 10 | - | 21 | 2.20 | 241,361 | 11,493 | - | |||
| 합 계 | 33 | - | 88 | - | 121 | 2.23 | 1,651,169 | 25,591 | - | ||||
다. 미등기임원 보수 현황
| (기준일 : | 2024년 03월 31일 | ) | (단위 : 천원) |
| 구 분 | 인원수 | 연간급여 총액 | 1인평균 급여액 | 비고 |
|---|---|---|---|---|
| 미등기임원 | - | - | - | - |
2. 임원의 보수 등
| <이사ㆍ감사 전체의 보수현황> |
1. 주주총회 승인금액
| (단위 : 천원) |
| 구 분 | 인원수 | 주주총회 승인금액 | 비고 |
|---|---|---|---|
| 이사 | 5 | 1,500,000 | 사외이사 포함 |
| 감사 | 1 | 100,000 | - |
2. 보수지급금액
2-1. 이사ㆍ감사 전체
| (단위 : 천원) |
| 인원수 | 보수총액 | 1인당 평균보수액 | 비고 |
|---|---|---|---|
| 6 | 125,000 | 20,833 | - |
2-2. 유형별
| (단위 : 천원) |
| 구 분 | 인원수 | 보수총액 | 1인당 평균보수액 |
비고 |
|---|---|---|---|---|
| 등기이사 (사외이사, 감사위원회 위원 제외) |
5 | 107,000 | 21,400 | - |
| 사외이사 (감사위원회 위원 제외) |
- | 4,500 | 4,500 | - |
| 감사위원회 위원 | - | - | - | - |
| 감사 | 1 | 13,500 | 13,500 | - |
IX. 계열회사 등에 관한 사항
가. 계열회사 현황(요약)
| (기준일 : | 2024년 03월 31일 | ) | (단위 : 사) |
| 기업집단의 명칭 | 계열회사의 수 | ||
|---|---|---|---|
| 상장 | 비상장 | 계 | |
| ㈜비에프홀딩스 | 3 | 18 | 21 |
| ※상세 현황은 '상세표-2. 계열회사 현황(상세)' 참조 |
나. 계열회사 계통도
![]() |
|
240331 계통도 |
다. 보유지분현황
| 기준일: 2023.09.30 |
| 법인명 | 1차 종속기업 | 2차 종속기업 | 3차 종속기업 | 관계기업 |
| ㈜비에프홀딩스 | - | - | - | - |
| ㄴ ㈜비에프랩스 | 17.26% | - | - | - |
| ㄴ ㈜유니파이 | - | 100.00% | - | - |
| ㄴ ㈜넥시티 | - | 100.00% | - | - |
| ㄴ ㈜커버넌트랩스 | - | 100.00% | - | - |
| ㄴ ㈜위플레이랩스 | - | 100.00% | - | - |
| ㄴ ㈜하루픽쳐스 | - | - | 100.00% | - |
| ㄴ ㈜엔비엔티브이 | 100.00% | - | - | |
| ㄴ 마루엘에스아이㈜ | - | - | - | 20.00% |
| ㄴ ㈜드래곤플라이 | - | - | - | 14.51% |
| ㄴ ㈜디에프랩 | - | - | - | 100.00% |
| ㄴ ㈜리노펙 | - | - | - | 100.00% |
| ㄴ ㈜몽스 | - | - | - | 81.82% |
| ㄴ ㈜디에프체인 | - | - | - | 50.00% |
| ㄴ ㈜경향플러스 | - | - | - | 25.03% |
| ㄴ ㈜리킷 | - | - | - | 23.20% |
| ㄴ ㈜대산에프앤비 | - | - | - | 10.13% |
| ㄴ ㈜엠피프레쉬 | - | - | - | 50.00% |
| ㄴ ㈜디에스오일뱅크 | - | - | - | 100.00% |
| ㄴ ㈜미스터피자 | - | - | - | 13.90% |
| ㄴ ㈜그리고 | - | - | - | 43.15% |
| ※상기 지분율은 의결권이 포함된 종류주를 포함한 지분율입니다. |
라. 회사 임원의 계열회사 임원 겸직 현황
| 기준일: 2024년 03월 31일 |
| 겸직임원 | 겸직회사 | ||||
| 성명 | 당사직책 | 회사명 | 직위 | 상근여부 | 비고 |
| 한상우 | 부사장 | ㈜유니파이 ㈜넥시티 ㈜그리고 ㈜위플레이랩스 ㈜커버넌트랩스 ㈜대산에프앤비 |
사내이사 사내이사 사내이사 사내이사 사내이사 사내이사 |
비상근 상근 상근 상근 상근 상근 |
- |
| 진형일 | 대표이사 | ㈜대산에프앤비 ㈜위플레이랩스 ㈜커버넌트랩스 |
대표이사 대표이사 대표이사 |
상근 상근 상근 |
- |
나. 타법인출자 현황(요약)
| (기준일 : | 2024년 03월 31일 | ) | (단위 : 백만원) |
| 출자 목적 |
출자회사수 | 총 출자금액 | |||||
|---|---|---|---|---|---|---|---|
| 상장 | 비상장 | 계 | 기초 장부 가액 |
증가(감소) | 기말 장부 가액 |
||
| 취득 (처분) |
평가 손익 |
||||||
| 경영참여 | 1 | 7 | 8 | 8,867 | 65 | - | 8,932 |
| 일반투자 | 1 | - | 1 | 3,429 | - | - | 3,429 |
| 단순투자 | - | - | - | - | - | - | - |
| 계 | 2 | 7 | 9 | 12,296 | 65 | - | 12,361 |
| ※상세 현황은 '상세표-3. 타법인출자 현황(상세)' 참조 |
X. 대주주 등과의 거래내용
1. 대주주 등에 대한 신용공여 등
- 해당사항 없습니다.
2. 대주주와의 자산양수도 등
- 해당사항 없습니다.
3. 대주주와의 영업거래
- 해당사항 없습니다.
4. 대주주 이외의 이해관계자와의 거래
(1) 특수관계자 등과 주요 거래내역
| (단위: 천원) |
| 구분 | 특수관계자명 | 거래내역 | 채권 채무 | |||||||
|---|---|---|---|---|---|---|---|---|---|---|
| 당분기 | 전분기 | 당분기말 | 전기말 | |||||||
| 매출 등 | 매입 등 | 매출 등 | 매입 등 | 기타 | 채권 | 채무 | 채권 | 채무 | ||
| 종속기업 | ㈜유니파이 | - | 791 | - | 503 | - | - | 406 | - | 390 |
| ㈜넥시티 | - | - | - | - | - | 434,638 | - | 434,638 | - | |
| ㈜커버넌트랩스(*1) | - | - | 157,548 | - | 4,000,000 | 4,001,707 | 1,552 | 4,132,405 | 1,202 | |
| ㈜위플레이랩스 | 15,053 | - | - | - | - | 36,164 | - | 24,051 | - | |
| ㈜엔비엔티브이(*2) | - | - | - | - | - | - | - | 31,533 | - | |
| 관계기업 | ㈜그리고 | 1,500 | - | - | - | - | 550 | 1,633 | 1,100 | 8,367 |
| ㈜디에스이엔 | 94,423 | - | - | - | - | 28,391 | - | 28,391 | - | |
| 기타의 특수관계자 |
㈜우림 | 59,836 | - | - | - | - | 159,836 | - | 323,212 | - |
| ㈜우림의 지배주주(*3) | - | - | - | - | - | - | - | 500,000 | - | |
| ㈜옵트론텍 | - | - | - | - | - | 140,000 | - | - | - | |
| 임직원 | - | - | - | 3,033 | - | - | - | - | - | |
(*1) 전기중 회사는 종속기업인 ㈜커버넌트랩스에 ㈜메타체인이 발행한 전환사채를 40억원에 양도하였으며 당분기말 현재 이와 관련된 미수금이 40억원이 계상되어 있습니다. 한편, 당분기 중 대여금에 대한 미수수익 131,202천원을 전액 대손설정하였습니다.
(*2) 당분기 중 대여금에 대한 미수수익 31,533천원을 전액 대손설정하였습니다.
(*3) 전기중 회사는 ㈜우림의 지배주주로부터 얼머스-TRI리스트럭처링 투자조합 1호 조합원의 지분을 취득하기 위한 대금을 지급하였습니다. 전기말 조합원총회로부터 매매에 대한 승인을 득하지 못하여 선급금으로 분류하였고 1,519,000천원을 대손설정하였으나, 당분기말 현재는 조합원총회로부터 승인을 득하여 당기손익-공정가치측정금융자산으로 분류하였습니다.
(2) 당분기의 특수관계자에 대한 대여 거래내역은 다음과 같습니다.
<당분기>
| (단위: 천원) |
| 구분 | 특수관계자명 | 기초 | 증가 | 감소 | 기타 | 기말 |
|---|---|---|---|---|---|---|
| 종속기업 | ㈜커버넌트랩스(*1) | 6,260,000 | - | - | - | 6,260,000 |
| ㈜유니파이(*2) | 2,479,449 | - | - | - | 2,479,449 | |
| ㈜위플레이랩스(*3) | 1,276,000 | 1,160,000 | - | - | 2,436,000 | |
| ㈜엔비엔티브이(*4) | 2,502,109 | - | - | - | 2,502,109 | |
| 기타의특수관계자 | ㈜우림(*5) | 2,000,000 | - | - | - | 2,000,000 |
(*1) 당분기말 현재 대손충당금이 6,260,000천원 설정되어 있습니다.
(*2) 당분기말 현재 대손충당금이 2,479,449천원 설정되어 있습니다.
(*3) 당분기말 현재 대손충당금이 488,659천원 설정되어 있습니다.
(*4) 당분기말 현재 대손충당금 2,502,109천원이 설정되어 있으며, 특수관계자 성립전 제3자로 부터 인수한 대여금 2,502,109천원이 포함되어 있습니다.
(*5) 전기말 현재 ㈜우림에게 대여금을 지급하면서 ㈜우림의 지배주주가 보유하고 있는 ㈜옵트론텍 주식 700,000주를 담보설정하였습니다.
(4) 당분기의 특수관계자에 대한 차입 거래내역은 없습니다.
(5) 당분기말 및 전기말 현재 특수 관계자와의 전환사채 및 신주인수권부사채 취득 거래내역은 다음과 같습니다.
| (단위: 천원) |
| 구분 | 특수관계자명 | 기초 | 취득 | 상환청구 | 전환 | 기말 |
|---|---|---|---|---|---|---|
| 종속기업 | ㈜엔비엔티브이(*1) | 3,000,000 | - | - | - | 3,000,000 |
| 관계기업 | ㈜대산에프앤비(*2) | 8,000,000 | - | - | - | 8,000,000 |
(*1) 신주인수권주사채 액면가액 기준이며, 특수관계자 성립전 제3자로 부터 취득한 신주인수권부사채 3,000,000천원을 포함한 금액이며, 당분기말 현재 대손충당금이 3,000,000천원 설정되어 있습니다.
(*2) 전환사채 액면가액 기준이며, 특수관계자 성립전 취득한 전환사채 8,000,000천원을 포함한 금액입니다.
XI. 그 밖에 투자자 보호를 위하여 필요한 사항
1. 공시내용 진행 및 변경사항
- 해당사항이 없습니다.
2. 우발부채 등에 관한 사항
가. 소송사건 등
당분기말 현재 연결회사가 피고로 계류중인 소송사건은 1건(소송가액 : 100백만원)이 있으며, 소송사건이 재무제표에 미칠 영향을 현재까지 합리적으로 예측할 수 없습니다.
나. 채무보증 현황
(1) 당기말 현재 회사가 제3자로부터 제공받고 있는 지급보증의 내역은 다음과 같습니다.
| (단위: 천원) |
| 보증제공자 | 구분 | 금액 |
|---|---|---|
| 소프트웨어공제조합 | 하자 및 계약이행 보증 등 | 2,879,354 |
| 서울보증보험 | 공탁보증보험 하자 및 계약이행 보증 등 | 11,003,126 |
| ㈜비에프홀딩스 | ㈜오케이저축은행 차입금 연대보증 | 7,200,000 |
| 합계 | 21,082,480 | |
3. 제재 등과 관련된 사항
가. 제재현황
| 일 자 | 대상자 | 조치내용 | 사 유(근거) | 이행현황 | 재발방지 대책 |
| 2020.06.26 | ㈜데일리블록체인 | - 불성실공시법인 지정(벌점8점) - 제재금 3,200만원 |
유상증자 철회 (코스닥시장공시규정 제27조, 제32조 및 제34조) |
제재금 납부완료 |
- 공시 업무 프로세스 재정 - 불성실 공시 예방을 위한 개선 계획서 제출 |
| 2020.11.24 | ㈜시티랩스 | -단기매매차익 취득 사실 통보 | 자본시장법 제172조 제1항, 제3항 및 동법 시행령 제197조 | 소송 완료 |
- 불공정 거래 임직원 교육 실시(21년04월) - 환수조치 예정 |
| 2022.08.17 | ㈜시티랩스 | - 불성실공시법인 지정 |
코스닥시장 공시규정 제28조 및 제32조 | 제재금 납부완료 |
- 공시 업무 프로세스 재정 - 불성실 공시 예방을 위한 개선 계획서 제출 |
<표1>
| 단기매매차익 발생 및 환수현황 |
| (대상기간 : 2021.01.01 ~ 2021.12.31) |
| (단위 : 건, 원) |
| 증권선물위원회(금융감독원장)으로부터 통보받은 단기매매차익 현황 |
단기매매차익 환수 현황 |
단기매매차익 미환수 현황 |
|
|---|---|---|---|
| 건수 | - | - | 1건 |
| 총액 | - | - | 257,551,131원 |
<표2>
| 단기매매차익 미환수 현황 |
| (대상기간 : 2021.01.01~2021.12.31.) |
| (단위 : 원) |
| 차익취득자와 회사의 관계 |
단기매매 차익 발생사실 통보일 |
단기매매 차익 통보금액 |
환수금액 | 미환수 금액 |
반환청구여부 | 반환청구 조치계획 |
제척기간 | 공시여부 | |
|---|---|---|---|---|---|---|---|---|---|
| 차익 취득시 |
작성일 현재 |
||||||||
| 최대주주 | 최대주주의특수관계 | 2020년 11월 24일 | 257,551,131 | - | 257,551,131 | 청구완료 | 소송완료 | 2020년 08월 26일 ~ 2022년 02월 09일 | 홈페이지 공지 www.citylabs.co.kr |
| 합 계 ( | 1 | 건) | 257,551,131 | - | 257,551,131 | ||||
※ 해당 법인의 주주(주권 외의 지분증권이나 증권예탁증권을 소유한 자를 포함)는 그 법인으로 하여금 단기매매차익을 얻은 자에게 단기매매차익의 반환청구를 하도록 요구할 수 있으며, 그 법인이 요구를 받은 날부터 2개월 이내에 그 청구를 하지 아니하는 경우에는 그 주주는 그 법인을 대위(代位)하여 청구할 수 있다(자본시장법시행령 제197조)
4. 작성기준일 이후 발생한 주요사항 등 기타사항
가. 작성기준일 이후 발생한 주요사항
- 해당사항이 없습니다.
나. 중소기업 검토표
![]() |
|
중소기업검토표1 |
![]() |
|
중소기업검토표2 |
다. 벤처기업확인서
![]() |
|
벤처기업확인서 |
3. 합병등의 사후정보
(1) 자산양수 (타법인 주식인수)
2019년 03월 29일 케어랩스 주식을 양수하였습니다. 주식 양수도 금액은 43,831,409,180원이며 잔금 지급이 완료되어 모든 권리와 의무가 확정되었기에 본 거래가 종료되었습니다.
가. 양수도 내용
| 구 분 | 내용 |
| 양수도 대상자산 | ㈜케어랩스 발행주식 1,546,627주 (지분율 24.98%) |
| 양수도가액 | 금 43,831,409,180원 |
| 대금지급 | 현금 및 CB지급 |
| 양수인 | ㈜시티랩스 |
| 양도인 | ㈜옐로오투오그룹 |
나. 주요진행일정
| 구분 | 일자 | 비고 |
| 외부평가계약일 | 2019년 03월 19일 | 회계법인 삼도 |
| 외부평가기간 | 2019년 03월 19일~2019년 03월 29일 | - |
| 이사회결의일 | 2019년 03월 29일 | - |
| 자산양수도계약체결일 | 2019년 03월 29일 | - |
| 주요사항보고서 제출일 | 2019년 03월 29일 | - |
| 대금 지급 일정 | 2019년 03월 29일 | 일괄 지급 |
다. 대금지급방법
| 구분 | 지급일 | 지급금액 | 지급방법 |
| 양수도 금액 | 2019년 03월 29일 | 43,831,409,180원 | 가. 현금지급: 일백사십삼억(\14,300,000,000) 나. 3회차CB지급: 일백오십억(\15,000,000,000) - 만기전 취득했던 3회차 CB로 지급 다. 신규CB발행 지급 - 일백삼십팔억삼천일백삼십만구천일백팔십원 (\14,531,409,180) |
| 합계 | 43,831,409,180원 | - | |
라. [합병등] 전ㆍ후의 요약재무정보
| (단위 : 원) |
| 과목 | 자산양수 전 | 증가(감소) | 자산양수 후 |
| Ⅰ. 유동자산 | 17,546,554,338 | (14,300,000,000) | 3,246,554,338 |
| Ⅱ. 비유동자산 | 38,258,718,375 | 43,831,409,180 | 82,090,127,555 |
| 자산총계 | 55,805,272,713 | 29,531,409,180 | 85,336,681,893 |
| Ⅰ. 유동부채 | 20,603,295,686 | 29,531,409,180 | 50,134,704,866 |
| II . 비유동부채 | 4,911,815,033 | 0 | 4,911,815,033 |
| 부채총계 | 25,515,110,719 | 29,531,409,180 | 55,046,519,899 |
| I. 자본금 | 15,350,763,500 | 0 | 15,350,763,500 |
| II. 이익잉여금 | (1,407,412,724) | 0 | (1,407,412,724) |
| 자본총계 | 30,290,161,994 | 0 | 30,290,161,994 |
| ※ 상기 항목은 외부감사인의 감사종료 후 연결감사보고서상의 재무제표(2018.12.31) 기준으로 작성된 연결 요약재무정보입니다. ※ 상기 재무정보는 본 자산양수와 관련된 증감 금액만 단순 가감 수치로 자산양수 기준일에 작성될 재무제표와 차이가 발생할 수 있습니다. |
마. [합병등] 전후의 재무사항 비교표
* 합병등(합병, 중요한 영업ㆍ자산양수도, 주식의 포괄적교환ㆍ이전, 분할)
| (단위 : 원) |
| 대상회사 | 계정과목 | 예측 | 실적 | 비고 | ||||
|---|---|---|---|---|---|---|---|---|
| 1차연도 | 2차연도 | 1차연도 | 2차연도 | |||||
| 실적 | 괴리율 | 실적 | 괴리율 | |||||
| 케어랩스 | 매출액 | 68,200,000,000 | 81,840,000,000 | 68,299,519,914 | 0.15 | 76,666,400,965 | -6.32 | - |
| 영업이익 | 4,180,000,000 | 5,016,000,000 | 3,615,639,699 | -13.50 | 5,959,917,778 | 18.82 | - | |
| 당기순이익 | 1,280,000,000 | 1,536,000,000 | 529,579,744 | -58.63 | 4,517,801,845 | 194.13 | - | |
(2) 흡수합병 (소규모 합병)
가. 일정
| 구 분 | 주식회사 시티랩스 (합병회사/존속회사) |
주식회사 데일리크립토아이비 (소멸회사) |
|
|---|---|---|---|
|
합병 계약 체결 이사회 결의 |
21.04.20 |
21.04.20 | |
|
주주명부 폐쇄 공고 |
21.04.20 |
- | |
|
합병 계약일 |
21.04.22 |
21.04.22 | |
|
권리주주 확정 기준일 |
21.05.06 |
- | |
|
소규모합병 공고 |
21.05.06 |
- | |
| 합병반대의사 통지 접수기간 | 시작일 |
21.05.06 |
- |
| 종료일 |
21.05.20 |
- | |
| 합병승인 이사회 결의 |
21.05.21 |
21.05.21 |
|
| 채권자 이의 제출 공고 |
21.05.24 |
21.05.24 |
|
| 채권자 이의 제출 기간 | 시작일 |
21.05.24 |
21.05.24 |
| 종료일 |
21.06.24 |
21.06.24 |
|
| 합병기일 |
21.06.25 |
21.06.25 |
|
| 합병 종료보고 주주총회 갈음 이사회결의일 |
21.06.28 |
21.06.28 |
|
| 합병 종료보고 공고 |
21.06.28 |
21.06.28 |
|
| 합병(해산) 등기 예정일 |
21.07.05 |
21.07.05 |
|
주1) 합병법인인 ㈜시티랩스는 상법 제527조의3에 따른 소규모합병으로 진행하므로, 합병을 위한 주주총회 승인을 이사회 결의로 갈음하며 합병반대주주의 주식매수청구권이 인정되지 아니합니다.
주2) 피합병법인인 (주)데일리크립토아이비는 상법 제527조의2에 따른 총 주주의 동의에 의한 간이합병으로 진행하므로, 합병을 위한 주주총회 승인을 이사회 결의로 갈음하며 합병반대주주의 주식매수청구권이 인정되지 아니합니다.
주3) 상기 '권리주주확정 기준일'은 ㈜시티랩스의 소규모합병에 반대하는 의사표시를 할 주주를 확정하기 위한 기준일을 의미합니다.
주4) 합병 종료 보고 주주총회는 상법 제526조 제3항 규정에 의거하여 이사회 결의에 따라 공고 절차로 갈음합니다. 합병 관련 공고는 회사 홈페이지(www.citylabs.co.kr)에 게재하였습니다.
주5) 합병등기 예정일은 관계기관과의 협의 및 승인과정에서 변경될 수 있습니다.
나. [합병등] 전ㆍ후의 요약재무정보
| (단위 : 원) |
| 구 분 | 합병 전 | 합병 후 | |
|---|---|---|---|
| ㈜시티랩스 (합병법인) |
㈜데일리크립토아이비 (피합병법인) |
||
| 자산 | |||
| 유동자산 | 16,125,282,011 | 1,769,700 | 16,036,999,081 |
| 비유동자산 | 66,013,158,165 | 2,878,159,893 | 65,335,503,023 |
| 자산총계 | 82,138,440,176 | 2,879,929,593 | 81,372,502,104 |
| 부채 | |||
| 유동부채 | 24,991,740,555 | 114,716,630 | 25,016,404,555 |
| 비유동부채 | 10,647,903,384 | 0 | 10,647,903,384 |
| 부채총계 | 35,639,643,939 | 114,716,630 | 35,664,307,939 |
| 자본 | |||
| 자본금 | 38,062,373,500 | 15,000,000,000 | 38,062,373,500 |
| 자본잉여금 | 51,432,339,263 | 51,432,339,263 | |
| 기타자본항목 | -4,235,576,079 | -144,000,000 | -5,026,178,151 |
| 이익잉여금(결손금) | -38,760,340,447 | -12,090,787,037 | -38,760,340,447 |
| 자본총계 | 46,498,796,237 | 2,765,212,963 | 45,708,194,165 |
| 부채와 자본 총계 | 82,138,440,176 | 2,879,929,593 | 81,372,502,104 |
주1) 상기 재무정보는 본 보고서 제출일 현재 최근 재무제표인 ㈜시티랩스와 ㈜데일리크립토아이비 각각의 2021년 03월 31일 별도재무제표를 기준으로 작성하였습니다.
주2) 상기 합병 후 추정 재무상태표(대차대조표)는 각 사의 별도재무제표를 합산하고 합병법인 및 피합병법인간의 내부거래 제거를 반영한 것으로, 실제 합병기준일에 작성될 재무제표와 차이가 발생할 수 있습니다.
주3) 상기 피합병법인인 ㈜데일리크립토아이비 재무정보는 K-IFRS로 전환된 감사를 받지 않은 2021년 03월 31일 별도기준 재무정보입니다.
XII. 상세표
1. 연결대상 종속회사 현황(상세)
| ☞ 본문 위치로 이동 |
| (단위 : 백만원) |
| 상호 | 설립일 | 주소 | 주요사업 | 최근사업연도말 자산총액 |
지배관계 근거 | 주요종속 회사 여부 |
|---|---|---|---|---|---|---|
| ㈜유니파이 | 2019.03.11 | 서울시 성동구 성수일로8길 5, B동 3층 | 호스팅도메인 서비스 | 1,092 | 지분 50% 초과 보유 (100.00%) |
- |
| ㈜넥시티 | 2020.07.01 | 경기도 안양시 만안구 예술공원로 153-32 3층 |
정보통신업 | 472 | 지분 50% 초과 보유 (100.00%) |
- |
| ㈜커버넌트랩스 | 2021.12.28 | 경기도 안양시 만안구 예술공원로 153-32 3층 일부 |
소프트웨어개발 | 3,093 | 지분 50% 초과 보유 (100.00%) |
- |
| ㈜위플레이랩스 | 2017.12.26 | 서울시 강남구 삼성로 735-4, 5층 | 온라인모바일게임 | 1,416 | 지분 50% 초과 보유 (100.00%) |
- |
| ㈜엔비엔티브이 | 2012.04.16 | 서울특별시 서초구 남부순환로 2583, 2층 (서초동, 서희타워) |
출판, 영상,방송통신, 서비스외 | 1,231 | 지분 50% 초과 보유 (100.00%) |
- |
종속기업의 요약 재무정보
당분기말 현재 연결대상 종속기업의 요약재무현황은 다음과 같습니다.
| (단위: 천원) |
| 기업명 | 자산 | 부채 | 자본 | 매출 | 당기순손익 | 총포괄손익 |
|---|---|---|---|---|---|---|
| ㈜유니파이 | 1,106,496 | 5,233,196 | (4,126,700) | 1,838,526 | (132,096) | (132,096) |
| ㈜넥시티 | 441,384 | 444,943 | (3,559) | 1,051 | (30,554) | (30,554) |
| ㈜커버넌트랩스 | 3,145,281 | 13,318,895 | (10,173,614) | - | (310,501) | (310,501) |
| ㈜위플레이랩스 | 1,727,777 | 4,862,215 | (3,134,437) | - | (483,422) | (483,422) |
| ㈜엔비엔티브이 | 1,239,754 | 7,662,344 | (6,422,590) | 267,730 | (295,235) | (295,235) |
2. 계열회사 현황(상세)
| ☞ 본문 위치로 이동 |
| (기준일 : | 2024년 03월 31일 | ) | (단위 : 사) |
| 상장여부 | 회사수 | 기업명 | 법인등록번호 |
|---|---|---|---|
| 상장 | 3 | ㈜비에프랩스 | 121111-0142596 |
| ㈜드래곤플라이 | 110111-0685309 | ||
| ㈜대산에프앤비 | 110111-1194739 | ||
| 비상장 | 18 | ㈜비에프홀딩스 | 131311-0220768 |
| ㈜유니파이 | 110111-1868748 | ||
| ㈜넥시티 | 134111-0556370 | ||
| ㈜커버넌트랩스 | 134111-0599122 | ||
| 마루엘에스아이㈜ | 135811-0117763 | ||
| ㈜위플레이랩스 | 110111-6604030 | ||
| ㈜하루픽쳐스 | 110111-7027009 | ||
| ㈜엔비엔티브이 | 110111-4844795 | ||
| ㈜그리고 | 220111-0249772 | ||
| ㈜디에프랩 | 110111-7297793 | ||
| ㈜리노펙 | 195511-0100895 | ||
| ㈜몽스 | 110111-6717445 | ||
| ㈜디에프체인 | 110111-8088365 | ||
| ㈜경향플러스 | 110111-2340977 | ||
| ㈜리킷 | 110111-7993325 | ||
| ㈜엠피프레쉬 | 110111-7859494 | ||
| ㈜디에스오일뱅크 | 141211-0139597 | ||
| ㈜미스터피자 | 131111-0692482 |
3. 타법인출자 현황(상세)
| ☞ 본문 위치로 이동 |
| (기준일 : | 2024년 03월 31일 | ) | (단위 : 백만원, 주, %) |
| 법인명 | 상장 여부 |
최초취득일자 | 출자 목적 |
최초취득금액 | 기초잔액 | 증가(감소) | 기말잔액 | 최근사업연도 재무현황 |
|||||||
|---|---|---|---|---|---|---|---|---|---|---|---|---|---|---|---|
| 수량 | 지분율 | 장부 가액 |
취득(처분) | 평가 손익 |
수량 | 지분율 | 장부 가액 |
총자산 | 당기 순손익 |
||||||
| 수량 | 금액 | ||||||||||||||
| ㈜유니파이 (비상장) | 비상장 | 2019년 03월 11일 | 계열회사 | 3,188 | 1,795,137 | 100.00 | - | - | - | - | 1,795,137 | 100.00 | - | 1,106 | -132 |
| ㈜위플레이랩스(비상장) | 비상장 | 2022년 05월 02일 | 계열회사 | 1,000 | 200,000 | 100.00 | 2,179 | - | - | - | 200,000 | 100.00 | 2,179 | 1,728 | -483 |
| ㈜넥시티 (비상장) | 비상장 | 2020년 07월 01일 | 계열회사 | 10 | 510,000 | 100.00 | 27 | - | - | - | 510,000 | 100.00 | 27 | 441 | -31 |
| ㈜커버넌트랩스(비상장) | 비상장 | 2022년 03월 07일 | 계열회사 | 100 | 20,000 | 100.00 | - | - | - | - | 20,000 | 100.00 | - | 3,145 | -311 |
| ㈜엔비엔티브이 (비상장) | 비상장 | 2023년 09월 22일 | 계열회사 | 500 | 2,940,000 | 100.00 | - | - | - | - | 2,940,000 | 100.00 | - | 1,240 | -295 |
| 마루엘에스아이㈜(비상장) | 비상장 | 2015년 06월 25일 | 사업다각화 | 400 | 20,000 | 20.00 | - | - | - | - | 20,000 | 20.00 | - | 831 | -128 |
| ㈜그리고 (비상장) | 비상장 | 2023년 02월 20일 | 계열회사 | 198 | 57,600 | 42.35 | 297 | 11,818 | 65 | - | 69,418 | 43.15 | 362 | 333 | -164 |
| ㈜드래곤플라이(상장) | 상장 | 2023년 03월 24일 | 계열회사 | 7,500 | 10,067,114 | 14.51 | 6,364 | - | - | - | 10,067,114 | 14.51 | 6,364 | 34,528 | -3,215 |
| ㈜대산에프앤비(상장) | 상장 | 2023년 05월 26일 | 계열회사 | 4,722 | 12,692,307 | 10.13 | 3,429 | - | - | - | 12,692,307 | 10.13 | 3,429 | 55,005 | -2,140 |
| 합 계 | 28,302,158 | - | 12,296 | 11,818 | 65 | - | 28,313,976 | - | 12,361 | 98,357 | -6,899 | ||||
【 전문가의 확인 】
1. 전문가의 확인
- 해당사항이 없습니다.
2. 전문가와의 이해관계
- 해당사항이 없습니다.