정 정 신 고 (보고)
| 2024년 05월 16일 |
1. 정정대상 공시서류 : 투자설명서
2. 정정대상 공시서류의 최초제출일 : 2024년 05월 10일
3. 정정 사유 : 1분기 보고서 제출에 따른 기재 정정
| [투자설명서 제출 및 정정 연혁] |
| 제출일자 | 문서명 | 비고 |
| 2024년 05월 10일 | 투자설명서 | 최초제출 |
| 2024년 05월 16일 | [기재정정]투자설명서 | 1분기 보고서 제출에 따른 기재정정(녹색) |
3. 정정사항
| 항 목 | 정정요구ㆍ명령 관련 여부 |
정정사유 | 정 정 전 | 정 정 후 |
|---|---|---|---|---|
| ※ 단순 오타 및 표현 수정 등은 별도의 색깔표시 없이 정정하였습니다. ※ 요약정보에는 본문의 정정사항을 반영하였으며, 정오표를 별도로 기재하지 않았습니다. ※ 분기 보고서 제출에 따른 기타 변동 사항은 정오표를 별도로 기재하지 않았습니다. ※ 금번 정정사항은 분기 보고서 제출에 따른 기재정정으로, 정정사항 확인의 편의를 위해 정정사항은 '굵은 녹색 글씨체'를 사용하여 기재하였습니다. |
||||
| 제1부 모집 또는 매출에 관한 사항 | ||||
| III. 투자위험요소 - 1. 사업위험 | ||||
| 아. 핵심 연구인력 유출 위험 | 아니요 | 1분기 보고서 제출에 따른 기재정정 |
(주1) 정정 전 | (주1) 정정 후 |
| 자. 지적재산권 침해 관련 위험 | (주2) 정정 전 | (주2) 정정 후 | ||
| III. 투자위험요소 - 2. 회사위험 | ||||
| 【투자자 유의사항】 | 아니요 | 1분기 보고서 제출에 따른 기재정정 |
(주3) 정정 전 | (주3) 정정 후 |
| 가. 지속적인 영업적자로 인한 재무구조 악화 관련 위험 | (주4) 정정 전 | (주4) 정정 후 | ||
| 나. 재무안정성 악화 관련 위험 | (주5) 정정 전 | (주5) 정정 후 | ||
| 라. 연구개발비 증가 및 연구인력이탈에 따른 위험 |
(주6) 정정 전 | (주6) 정정 후 | ||
| 마. 바이오시밀러 파이프라인별 계약관계 및 수익구조 관련 위험 | (주7) 정정 전 | (주7) 정정 후 | ||
| 바. 매출채권 및 기타유동채권 회수지연 관련 위험 | (주8) 정정 전 | (주8) 정정 후 | ||
| 사. 현금흐름 악화 관련 위험 | (주9) 정정 전 | (주9) 정정 후 | ||
| 아. 과다한 특수관계자 대상 사채 보유 및 거래 관련 위험 |
(주10) 정정 전 | (주10) 정정 후 | ||
| 자. 종속회사 등 관련 위험 | (주11) 정정 전 | (주11) 정정 후 | ||
| 차. 내부회계관리제도 및 내부통제 관련 위험 | (주12) 정정 전 | (주12) 정정 후 | ||
| III. 투자위험요소 - 3. 기타위험 | ||||
| 차. 재무제표 작성 기준일 이후 재무상황 변동에 따른 위험 | 아니요 | 1분기 보고서 제출에 따른 기재정정 |
(주13) 정정 전 | (주13) 정정 후 |
| IV. 인수인의 의견(분석기관의 평가의견) | (주14) 정정 전 | (주14) 정정 후 | ||
| 제2부 발행인에 관한 사항 | ||||
| II. 사업의 내용 - 6. 주요계약 및 연구개발활동 | 아니요 | 1분기 보고서 제출에 따른 기재정정 |
(주15) 정정 전 | (주15) 정정 후 |
(주1) 정정 전
연구개발 능력은 당사가 속한 산업의 특성상 매우 중요한 요소이며, 지속적인 연구개발을 위해 우수한 인재를 보유 및 유치하는 것이 회사의 성과를 결정하는 가장 중요한 요소입니다. 이는 제약 산업을 영위하고 있는 업체들에 공통적으로 적용되는 사항으로, 업계 내에서 우수한 인력 유치에 관한 경쟁은 점차 심화되고 있습니다. 또한, 주요 연구 인력의 유출이 있을 경우 해당 연구 개발과제가 지연되거나 개발전략을 수정해야 할 가능성이 존재하며, 개발비 부담 등으로 당사의 경쟁력 및 성장 가능성이 악화될 수 있습니다.
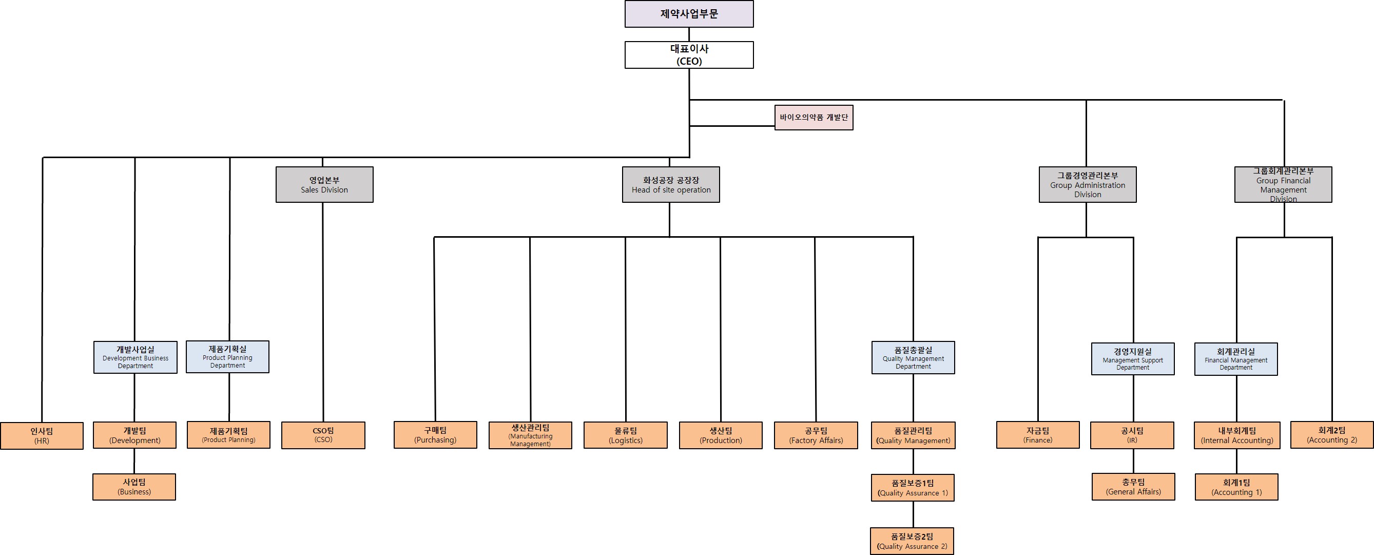
당사의 의약품사업 중 제약사업부문의 연구개발 조직은 1개 사업단 및 2개의 실, 실 산하 3개팀으로 구성되어 있으며, 바이오사업부문의 연구개발 조직은 2개의 실, 실 산하 5개의 팀으로 구성되어 있습니다.
| [당사 제약사업부문 연구개발 조직도] |
![]() |
|
제약사업부문 연구개발조직도 |
| 자료 : 당사 사업보고서 |
| [당사 바이오사업부문 연구개발 조직도] |
![]() |
|
바이오사업부문 연구개발조직도 |
| 자료 : 당사 사업보고서 |
당사는 핵심 연구인력 배윤경 이사(박사)와 강성호 이사 2명을 중심으로 제약사업부문은 박사급 1명, 석사급 1명 등 총 45명, 바이오사업부문은 박사급 1명, 석사급 6명 등 총 102명이 연구개발 업무를 수행하고 있으며, 그 현황은 다음과 같습니다.
| [당사 연구개발 인력 현황] |
| 사업부문 | 관련조직 | 인원 | 학력 | ||||
|---|---|---|---|---|---|---|---|
| 박사 | 석사 | 학사 | 기타 | ||||
| 의약품 | 제약 | 바이오의약품개발단 | 4 | 1 | - | 3 | - |
| 개발사업실 | 4 | - | 1 | 3 | - | ||
| 품질총괄실 | 37 | - | - | 37 | - | ||
| 바이오 | 품질보증실 | 34 | - | 5 | 25 | 4 | |
| 품질관리실 | 68 | 1 | 1 | 57 | 9 | ||
| 자료 : 당사 사업보고서 |
| [당사 핵심 연구인력] |
| 사업부문 | 직위 | 성명 | 담당업무 | 주요경력 | 주요연구실적 | |
|---|---|---|---|---|---|---|
| 의약품 | 제약 | 상무이사 | 배윤경 | 제약사업부문 연구개발 총괄 |
현: ㈜에이프로젠바이오로직스 제품기획실장 현: ㈜에이프로젠바이오로직스 바이오의약품개발단장 전: 제넥셀㈜ 상무이사 전: 서울대 유전공학연구소 선임 연구원 전: University of Iowa, Biological Science (박사) 전: 서울대학교 생물교육과 졸업 (학사) |
E. Bae et al (1994) Mechanisms of Dev. Vol. 47 151-164 C. Rodesch el al (1995) Genetics Vol. 141 191-202 Y. Lee et al (2005) Nature Genetics Vol. 37 305-310 H. Bellen et al (2011) Gentics Vol. 188 731-743 D. Paik et al (2012) Mech Ageing Dev. 2133(5): 234 ·245 |
| 상무이사 | 강성호 | 제약사업부문 사업개발 총괄 |
현: ㈜에이프로젠바이오로직스 개발사업실장 현: ㈜에이프로젠비저너리 대표이사 |
- | ||
| 바이오 | 차장 | 이수형 | 바이오사업부문 품질관리 |
현: ㈜에이프로젠바이오로직스 품질관리실 이화학팀장 전: 연성정밀화학 컴플라이언스팀 전: 한미약품 품질관리팀 전: 대웅제약 품질관리팀 전: 충남대학교 화학공학과 졸업 (학사) |
- | |
| 차장 | 김시현 | 바이오사업부문 품질관리 |
현: ㈜에이프로젠바이오로직스 품질관리실 바이오어세이팀장 전: 바이오녹스 항암/바이러스연구 전: 부산대학교병원 의생명융합연구소 전: 인제대학교 뇌과학연구소 전: 일산백병원 임상연구센터 전: 부산대학교 분자세포생물학과 졸업 (박사) 전: 고려대학교 분자인체유전학과 졸업 (석사) 전: 동아대학교 생물자원학과 졸업 (학사) |
Han SY et al (2006) J Am Soc Nephrol. 2006-05: 17(5):1362-72 Kim CH et al (2011) Int J Nanomedicine. 2011-06:1357-63. Chung CW et al (2013) Eur J Pharm Biopharm. 2013-02. pii: S0939-6411(13)00047-7. Kim CH et al (2013) Int J Nanomedicine. 2013-08 2173-85. Kim CH et al (2016) Int J Nanomedicine. 2016-11 2407?15. |
||
| 차장 | 황지현 | 바이오사업부문 품질보증 |
현: ㈜에이프로젠바이오로직스 품질보증실 품질보증팀장 전: 보령제약 품질보증팀 전: 셀트리온제약 품질보증/내부감사 전: 셀트리온 품질보증팀 전: 광주과학기술원 생명과학과 졸업 (석사) 전: 아주대학교 생명과학과 졸업 (학사) |
- | ||
| 자료 : 당사 사업보고서 |
당사의 연구인력 인원은 147명입니다. 제약사업부문의 연구인력은 45명으로 평균 근속년수는 5년이며, 바이오사업부문의 경우 102명의 연구인력에 대한 평균 근속년수는 2년 3개월입니다.
(주1) 정정 후
연구개발 능력은 당사가 속한 산업의 특성상 매우 중요한 요소이며, 지속적인 연구개발을 위해 우수한 인재를 보유 및 유치하는 것이 회사의 성과를 결정하는 가장 중요한 요소입니다. 이는 제약 산업을 영위하고 있는 업체들에 공통적으로 적용되는 사항으로, 업계 내에서 우수한 인력 유치에 관한 경쟁은 점차 심화되고 있습니다. 또한, 주요 연구 인력의 유출이 있을 경우 해당 연구 개발과제가 지연되거나 개발전략을 수정해야 할 가능성이 존재하며, 개발비 부담 등으로 당사의 경쟁력 및 성장 가능성이 악화될 수 있습니다.
당사의 의약품사업 중 제약사업부문의 연구개발 조직은 1개 사업단 및 2개의 실, 실 산하 4개팀으로 구성되어 있으며, 바이오사업부문의 연구개발 조직은 2개의 실, 실 산하 4개의 팀과 별도 1개의 팀으로 구성되어 있습니다.
| [당사 제약사업부문 연구개발 조직도] |
![]() |
|
제약사업부문 조직도_24.03.31 |
| 자료 : 당사 정기보고서 |
| [당사 바이오사업부문 연구개발 조직도] |
![]() |
|
바이오사업부문 조직도_24.03.31 |
| 자료 : 당사 정기보고서 |
당사는 핵심 연구인력 배윤경 이사(박사)와 강성호 이사 2명을 중심으로 제약사업부문은 박사급 1명, 석사급 1명 등 총 46명, 바이오사업부문은 박사급 1명, 석사급 4명 등 총 98명이 연구개발 업무를 수행하고 있으며, 그 현황은 다음과 같습니다.
| [당사 연구개발 인력 현황] |
| 사업부문 | 관련조직 | 인원 | 학력 | ||||
|---|---|---|---|---|---|---|---|
| 박사 | 석사 | 학사 | 기타 | ||||
| 의약품 | 제약 | 바이오의약품개발단 | 4 | 1 | - | 3 | - |
| 개발사업실 | 4 | - | 1 | 3 | - | ||
| 품질총괄실 | 38 | - | - | 38 | - | ||
| 바이오 | 품질보증실 | 23 | - | 3 | 16 | 4 | |
| 품질관리실 | 66 | 1 | 1 | 55 | 9 | ||
| 벨리데이션팀 | 9 | - | - | 9 | - | ||
| 자료 : 당사 사업보고서 |
| [당사 핵심 연구인력] |
| 사업부문 | 직위 | 성명 | 담당업무 | 주요경력 | 주요연구실적 | |
|---|---|---|---|---|---|---|
| 의약품 | 제약 | 상무이사 | 배윤경 | 제약사업부문 연구개발 총괄 |
현: ㈜에이프로젠바이오로직스 제품기획실장 현: ㈜에이프로젠바이오로직스 바이오의약품개발단장 전: 제넥셀㈜ 상무이사 전: 서울대 유전공학연구소 선임 연구원 전: University of Iowa, Biological Science (박사) 전: 서울대학교 생물교육과 졸업 (학사) |
E. Bae et al (1994) Mechanisms of Dev. Vol. 47 151-164 C. Rodesch el al (1995) Genetics Vol. 141 191-202 Y. Lee et al (2005) Nature Genetics Vol. 37 305-310 H. Bellen et al (2011) Gentics Vol. 188 731-743 D. Paik et al (2012) Mech Ageing Dev. 2133(5): 234 ·245 |
| 상무이사 | 강성호 | 제약사업부문 사업개발 총괄 |
현: ㈜에이프로젠바이오로직스 개발사업실장 현: ㈜에이프로젠비저너리 대표이사 |
- | ||
| 바이오 | 차장 | 이수형 | 바이오사업부문 품질관리 |
현: ㈜에이프로젠바이오로직스 품질관리실 이화학팀장 전: 연성정밀화학 컴플라이언스팀 전: 한미약품 품질관리팀 전: 대웅제약 품질관리팀 전: 충남대학교 화학공학과 졸업 (학사) |
- | |
| 차장 | 김시현 | 바이오사업부문 품질관리 |
현: ㈜에이프로젠바이오로직스 품질관리실 바이오어세이팀장 전: 바이오녹스 항암/바이러스연구 전: 부산대학교병원 의생명융합연구소 전: 인제대학교 뇌과학연구소 전: 일산백병원 임상연구센터 전: 부산대학교 분자세포생물학과 졸업 (박사) 전: 고려대학교 분자인체유전학과 졸업 (석사) 전: 동아대학교 생물자원학과 졸업 (학사) |
Han SY et al (2006) J Am Soc Nephrol. 2006-05: 17(5):1362-72 Kim CH et al (2011) Int J Nanomedicine. 2011-06:1357-63. Chung CW et al (2013) Eur J Pharm Biopharm. 2013-02. pii: S0939-6411(13)00047-7. Kim CH et al (2013) Int J Nanomedicine. 2013-08 2173-85. Kim CH et al (2016) Int J Nanomedicine. 2016-11 2407?15. |
||
| 차장 | 황지현 | 바이오사업부문 품질보증 |
현: ㈜에이프로젠바이오로직스 품질보증실 품질보증팀장 전: 보령제약 품질보증팀 전: 셀트리온제약 품질보증/내부감사 전: 셀트리온 품질보증팀 전: 광주과학기술원 생명과학과 졸업 (석사) 전: 아주대학교 생명과학과 졸업 (학사) |
- | ||
| 자료 : 당사 사업보고서 |
동사의 연구인력 인원은 144명입니다. 제약사업부문의 연구인력은 46명으로 평균 근속년수는 5년이며, 바이오사업부문의 경우 98명의 연구인력에 대한 평균 근속년수는 2년 6개월입니다.
(후략)
(주2) 정정 전
(전략)
| [연구개발 진행 현황 및 향후 계획] |
| 구분 | 품목 | 적응증 | 연구시작시기 | 현재 진행단계 | 연구중단일 | 비고 | ||
|---|---|---|---|---|---|---|---|---|
| 단계(국가) | 승인일 (예정일) | |||||||
| 바이오 | 바이오시밀러 | GS071 (레미케이드 바이오시밀러) |
관절염 항체 치료 | 2009년 | 일본 판매중(2017년 11월~), 2019년 이후 일본 후생성의 행정처분 및 제제에 따른 니치이코제약의 경영악화, 사업축소로 추가 발주가 없는 상황이며, 2019년 06월 최종 납품한 재고 판매중 | - | - | 국내판매 관련 라이센스인 체결 |
| AP056(리툭산 바이오시밀러) | 혈액암 항체 치료 | 2010년 | 전임상 완료 임상 1, 3상(글로벌) 준비 |
- | - | 국내판매 관련 라이센스인 체결 |
||
| AP063(허셉틴 바이오시밀러) | 유방암 항체 치료 | 2011년 | 임상 3상(글로벌) 진행중 | - | - | 국내판매 관련 라이센스인 체결 |
||
| 제약 | 자료제출의약품 | 듀카핀정30/2.5밀리그램 | 혈압강하제 | - | 품목허가 완료(국내) | 2023-01-06 | - | - |
| 듀카핀정60/2.5밀리그램 | 혈압강하제 | - | 품목허가 완료(국내) | 2023-01-06 | - | - | ||
| 듀카핀정60/5밀리그램 | 혈압강하제 | - | 품목허가 완료(국내) | 2023-01-06 | - | - | ||
| 제네릭 | 쏙코에이연질캡슐 | 해열, 진통, 소염제 | - | 품목허가 완료(국내) | 2023-01-31 | |||
| 쏙코프에이연질캡슐 | 해열, 진통, 소염제 | - | 품목허가 완료(국내) | 2023-03-21 | ||||
| 쏙콜에이연질캡슐 | 해열, 진통, 소염제 | - | 품목허가 완료(국내) | 2023-03-22 | ||||
| 코비코나잘액 | 이비과용제 | 품목허가 완료(국내) | 2023-03-29 | |||||
| 쌩코프에이연질캡슐 | 해열, 진통, 소염제 | - | 품목허가 완료(국내) | 2023-05-09 | ||||
| 쌩콜에이연질캡슐 | 해열, 진통, 소염제 | - | 품목허가 완료(국내) | 2023-05-09 | ||||
| 쌩코에이연질캡슐 | 해열, 진통, 소염제 | - | 품목허가 완료(국내) | 2023-05-09 | ||||
| 베타셀민연질캡슐 | 기타의 비타민제 | - | 품목허가 완료(국내) | 2023-05-09 | ||||
| 벌키퍼크림 | 진통, 진양, 수렴, 소염제 | - | 품목허가 완료(국내) | 2023-07-26 | ||||
| 로라샷연질캡슐 | 항히스타민제 | - | 품목허가 완료(국내) | 2023-08-09 | ||||
| 빅콘에프600정 | 기타의 비타민제 | - | 품목허가 완료(국내) | 2023-08-10 | ||||
| 빅콘800정 | 기타의 비타민제 | - | 품목허가 완료(국내) | 2023-08-28 | ||||
| 다파엠듀오서방정10/500밀리그램 | 당뇨병용제 | - | 품목허가 완료(국내) | 2023-09-06 | ||||
| 다파엠듀오서방정5/500밀리그램 | 당뇨병용제 | - | 품목허가 완료(국내) | 2023-09-06 | ||||
| 인크린에스정 | 하제, 완장제 | - | 품목허가 완료(국내) | 2023-11-10 | ||||
| 오메코에프정 | 해열, 진통, 소염제 | - | 품목허가 완료(국내) | 2023-12-15 | ||||
| 리나하나정 | 당뇨병용제 | - | 품목허가 완료(국내) | 2023-12-22 | ||||
| 니세로정30밀리그램 | 기타의 순환계용약 | - | 품목허가 완료(국내) | 2024-02-22 | ||||
| 엠지엠피스정 | 해열, 진통, 소염제 | - | 품목허가 완료(국내) | 2024-02-26 | ||||
| 아만틴정20밀리그램 | 기타의 중추신경용약 | - | 품목허가 진행중(국내) | (2024-04-23) | ||||
| 자료제출의약품 | 리나콤비서방정2.5/1000밀리그램 | 당뇨병용제 | - | 품목허가 완료(국내) |
2024-03-19 | - | - | |
| 리나콤비서방정5/1000밀리그램 | 당뇨병용제 | - | 품목허가 완료(국내) |
2024-03-19 | - | - | ||
(중략)
- AP063(허셉틴 바이오시밀러) - 변경 전 AP062
| 구분 | 바이오시밀러 |
| 적응증 | 유방암, 위암 |
| 작용기전 | Trastuzumab은 HER-2 에 대한 단일클론 항체로서 HER2 양성 유방암 세포들의 외부에서 다량 발견되는 단백질의 일종인 HER2 단백질을 타겟으로 함. 일부 유방암에서는 HER2 단백질이 과잉 생산되면서 유방세포가 비정상적으로 증가하는데, HER-2 를 과잉 생산하는 암세포인 경우 Trastuzumab이 HER-2에 붙어 더 이상 HER-2 가 Human Epideraml growth factor에 반응하지 못하게 됨으로써 암세포 증식을 억제 |
| 제품의 특성 | Roche의 Herceptin 에 대한 바이오시밀러 |
| 진행경과 | 15.03 전임상 완료 18.08 미국 임상1상 개시 19.05 미국 임상1상 완료 |
| 향후계획 | 글로벌 임상3상 진행중 |
| 경쟁제품 | 허셉틴 바이오시밀러 허쥬마(셀트리온), 온트루잔트(삼성바이오에피스) 등 |
| 관련논문 등 | 해당 내용 없음 (오리지날 바이오신약 Trastuzumab에 대한 바이오시밀러) |
| 시장규모 | USD 7.1 Billion (2017, 키움증권 리서치) |
| 기타사항 | - |
(후략)
(주2) 정정 후
(전략)
| [연구개발 진행 현황 및 향후 계획] |
| 구분 | 품목 | 적응증 | 연구시작시기 | 현재 진행단계 | 연구중단일 | 비고 | ||
|---|---|---|---|---|---|---|---|---|
| 단계(국가) | 승인일 (예정일) | |||||||
| 바이오 | 바이오시밀러 | GS071 (레미케이드 바이오시밀러) |
관절염 항체 치료 | 2009년 | 일본 판매중(2017년 11월~), 2019년 이후 일본 후생성의 행정처분 및 제제에 따른 니치이코제약의 경영악화, 사업축소로 추가 발주가 없는 상황이며, 2019년 06월 최종 납품한 재고 판매중 글로벌 임상 3상 완료 품목허가 진행중(터키) |
- | - | 국내판매 관련 라이센스인 체결 |
| AP056(리툭산 바이오시밀러) | 혈액암 항체 치료 | 2010년 | 전임상 완료 임상 1, 3상(글로벌) 준비 |
- | - | 국내판매 관련 라이센스인 체결 |
||
| AP063(허셉틴 바이오시밀러) | 유방암 항체 치료 | 2011년 | 임상 3상(글로벌) 진행중 | - | - | 국내판매 관련 라이센스인 체결 |
||
| 제약 | 자료제출의약품 | 듀카핀정30/2.5밀리그램 | 혈압강하제 | - | 품목허가 완료(국내) | 2023-01-06 | - | - |
| 듀카핀정60/2.5밀리그램 | 혈압강하제 | - | 품목허가 완료(국내) | 2023-01-06 | - | - | ||
| 듀카핀정60/5밀리그램 | 혈압강하제 | - | 품목허가 완료(국내) | 2023-01-06 | - | - | ||
| 제네릭 | 쏙코에이연질캡슐 | 해열, 진통, 소염제 | - | 품목허가 완료(국내) | 2023-01-31 | |||
| 쏙코프에이연질캡슐 | 해열, 진통, 소염제 | - | 품목허가 완료(국내) | 2023-03-21 | ||||
| 쏙콜에이연질캡슐 | 해열, 진통, 소염제 | - | 품목허가 완료(국내) | 2023-03-22 | ||||
| 코비코나잘액 | 이비과용제 | 품목허가 완료(국내) | 2023-03-29 | |||||
| 쌩코프에이연질캡슐 | 해열, 진통, 소염제 | - | 품목허가 완료(국내) | 2023-05-09 | ||||
| 쌩콜에이연질캡슐 | 해열, 진통, 소염제 | - | 품목허가 완료(국내) | 2023-05-09 | ||||
| 쌩코에이연질캡슐 | 해열, 진통, 소염제 | - | 품목허가 완료(국내) | 2023-05-09 | ||||
| 베타셀민연질캡슐 | 기타의 비타민제 | - | 품목허가 완료(국내) | 2023-05-09 | ||||
| 벌키퍼크림 | 진통, 진양, 수렴, 소염제 | - | 품목허가 완료(국내) | 2023-07-26 | ||||
| 로라샷연질캡슐 | 항히스타민제 | - | 품목허가 완료(국내) | 2023-08-09 | ||||
| 빅콘에프600정 | 기타의 비타민제 | - | 품목허가 완료(국내) | 2023-08-10 | ||||
| 빅콘800정 | 기타의 비타민제 | - | 품목허가 완료(국내) | 2023-08-28 | ||||
| 다파엠듀오서방정10/500밀리그램 | 당뇨병용제 | - | 품목허가 완료(국내) | 2023-09-06 | ||||
| 다파엠듀오서방정5/500밀리그램 | 당뇨병용제 | - | 품목허가 완료(국내) | 2023-09-06 | ||||
| 인크린에스정 | 하제, 완장제 | - | 품목허가 완료(국내) | 2023-11-10 | ||||
| 오메코에프정 | 해열, 진통, 소염제 | - | 품목허가 완료(국내) | 2023-12-15 | ||||
| 리나하나정 | 당뇨병용제 | - | 품목허가 완료(국내) | 2023-12-22 | ||||
| 니세로정30밀리그램 | 기타의 순환계용약 | - | 품목허가 완료(국내) | 2024-02-22 | ||||
| 엠지엠피스정 | 해열, 진통, 소염제 | - | 품목허가 완료(국내) | 2024-02-26 | ||||
| 아만틴정20밀리그램 | 기타의 중추신경용약 | - | 품목허가 진행중(국내) | (2024-04-23) | ||||
| 자료제출의약품 | 리나콤비서방정2.5/1000밀리그램 | 당뇨병용제 | - | 품목허가 완료(국내) |
2024-03-19 | - | - | |
| 리나콤비서방정5/1000밀리그램 | 당뇨병용제 | - | 품목허가 완료(국내) |
2024-03-19 | - | - | ||
(중략)
- AP063(허셉틴 바이오시밀러) - 변경 전 AP062
| 구분 | 바이오시밀러 |
| 적응증 | 유방암, 위암 |
| 작용기전 | Trastuzumab은 HER-2 에 대한 단일클론 항체로서 HER2 양성 유방암 세포들의 외부에서 다량 발견되는 단백질의 일종인 HER2 단백질을 타겟으로 함. 일부 유방암에서는 HER2 단백질이 과잉 생산되면서 유방세포가 비정상적으로 증가하는데, HER-2 를 과잉 생산하는 암세포인 경우 Trastuzumab이 HER-2에 붙어 더 이상 HER-2 가 Human Epideraml growth factor에 반응하지 못하게 됨으로써 암세포 증식을 억제 |
| 제품의 특성 | Roche의 Herceptin 에 대한 바이오시밀러 |
| 진행경과 | 15.03 전임상 완료 18.08 미국 임상1상 개시 19.05 미국 임상1상 완료 23.4Q 유럽의약품청(EMA) 등 임상3상 시험계획 신청 24.1Q 유럽의약품청(EMA) 등 임상3상 시험계획 승인 |
| 향후계획 | 글로벌 임상3상 진행중 |
| 경쟁제품 | 허셉틴 바이오시밀러 허쥬마(셀트리온), 온트루잔트(삼성바이오에피스) 등 |
| 관련논문 등 | 해당 내용 없음 (오리지날 바이오신약 Trastuzumab에 대한 바이오시밀러) |
| 시장규모 | USD 7.1 Billion (2017, 키움증권 리서치) |
| 기타사항 | - |
(후략)
(주3) 정정 전
| 【투자자 유의사항】 | ||||||||||||||||||||||||||||||||||||||||
|---|---|---|---|---|---|---|---|---|---|---|---|---|---|---|---|---|---|---|---|---|---|---|---|---|---|---|---|---|---|---|---|---|---|---|---|---|---|---|---|---|
|
○ 본 증권신고서는 당사의 영업활동 및 재무에 대해 보다 정확하고 실체적인 정보 전달을 위하여 연결재무제표를 기준으로 작성하였으나, 자세한 설명을 위하여 일부 별도 재무제표를 기준으로 작성한 부분은 본문에 별도 기준이라고 기재하였습니다. 투자자분들께서는 이점 유의하시기 바랍니다.
주1) 2022년 7월 (주)에이프로젠메디신(존속법인)과 (주)에이프로젠(소멸법인)의 합병으로(합병 후 (주)에이프로젠으로 사명변경) 기타특수관계자에서 지배기업의 최대주주로 분류 변경 |
당사는 2013년 10월 (주)에이프로젠이 당사의 최대주주로 변경된 이후 기업 전반의 손익 개선 및 신성장동력확보를 위해 지속적으로 사업 다각화를 진행하여 왔으며, 이 과정에서 수 차례에 걸친 주식양수도, 주식연계채권의 인수 등을 통하여 계열회사 지분을 취득하거나 양도하였습니다. 이로 인해 각 회사 인수 및 매도 시기에 따라 연결대상회사 및 관계회사의 현황이 상이합니다. 증권신고서 제출일인 2024년 2월 28일기준 당사의 주요 관계회사 현황과 당사와의 영업관계는 아래와 같습니다.
(중략)
[그룹 주요 관계사의 요약 재무현황]
| [(주)지베이스] |
| (단위: 백만원) |
| 구분 | 과목 | 2023(별도) | 2022(별도) | 2021 | 2020 |
| BS | 유동자산 | 1,800 | 5,471 | 61,791 | 50,219 |
| 비유동자산 | 80,811 | 111,077 | 474,968 | 498,950 | |
| 자 산 총 계 | 82,611 | 116,549 | 536,758 | 549,169 | |
| 유동부채 | 96,673 | 94,732 | 473,851 | 392,963 | |
| 비유동부채 | 12 | 0 | 56,524 | 26,283 | |
| 부 채 총 계 | 96,685 | 94,732 | 530,375 | 419,246 | |
| 자본금 | 1,000 | 1,000 | 1,000 | 1,000 | |
| 자본잉여금 | -698 | 502 | 775 | -825 | |
| 자본조정 | - | 0 | 1,293 | 789 | |
| 기타포괄손익누계액 | 63,435 | 77,234 | 35,934 | 40,006 | |
| 이익잉여금 | -77,811 | -56,919 | -45,694 | -1,937 | |
| 비지배지분 | 0 | 0 | 13,075 | 90,889 | |
| 자 본 총 계 | -14,075 | 21,817 | 6,383 | 129,923 | |
| IS | 매출액 | -21,075 | -39,145 | 22,039 | 11,824 |
| 매출총이익 | -21,075 | -39,145 | -4,704 | -17,937 | |
| 영 업 이 익 | -21,615 | -41,658 | -108,163 | -89,098 | |
| 당 기 순 이 익 | -19,123 | -11,619 | -124,686 | -84,195 | |
| CF | 영업현금흐름 | -5,276 | -6,682 | -87,929 | -48,513 |
| 투자현금흐름 | 790 | 10,801 | 42,220 | -115,679 | |
| 재무현금흐름 | 1,700 | -2,440 | 59,453 | 145,026 | |
| 기초현금및현금성자산 | 3,060 | 1,382 | 3,528 | 140 | |
| 기말현금및현금성자산 | 274 | 3,060 | 17,275 | 3,528 |
| 자료: 당사 내부자료) |
| [(주)에이프로젠] |
| (단위: 백만원) |
| 구분 | 과목 | 2023 | 2022 | 2021 | 2020 |
|---|---|---|---|---|---|
| BS | 유동자산 | 144,207 | 211,578 | 103,099 | 84,881 |
| 비유동자산 | 450,221 | 388,276 | 374,547 | 381,279 | |
| 자 산 총 계 | 594,428 | 599,853 | 477,646 | 466,160 | |
| 유동부채 | 125,640 | 89,933 | 421,929 | 327,034 | |
| 비유동부채 | 51,099 | 48,918 | 56,524 | 26,283 | |
| 부 채 총 계 | 176,740 | 138,851 | 478,453 | 353,317 | |
| 자본금 | 132,419 | 126,834 | 260,351 | 259,254 | |
| 자본잉여금 | 472,951 | 431,641 | 46,794 | 46,274 | |
| 기타자본구성요소 | -108,278 | -55,719 | -113,403 | -116,812 | |
| 기타포괄손익누계액 | 9,928 | 5,341 | 887 | 476 | |
| 이익잉여금 | -359,219 | -293,005 | -192,466 | -98,717 | |
| 비지배지분 | 269,888 | 245,910 | -2,970 | 22,369 | |
| 자 본 총 계 | 417,688 | 461,002 | -806 | 112,843 | |
| IS | 매출액 | 150,578 | 78,349 | 26,296 | 24,894 |
| 매출총이익 | 35,808 | 6,153 | -447 | -4,867 | |
| 영 업 이 익 | -88,866 | -119,345 | -94,636 | -71,243 | |
| 당 기 순 이 익 | -97,283 | -116,085 | -119,229 | -112,118 | |
| CF | 영업현금흐름 | -58,156 | -113,491 | -84,740 | -40,904 |
| 투자현금흐름 | -43,452 | 70,172 | -12,790 | -142,030 | |
| 재무현금흐름 | 94,296 | 70,804 | 110,398 | 163,402 | |
| 기초현금및현금성자산 | 43,070 | 15,894 | 3,022 | 22,550 | |
| 기말현금및현금성자산 | 35,684 | 43,070 | 15,894 | 3,022 |
| 자료: 당사 내부자료 |
| [(주)에이프로젠H&G] |
| (단위: 백만원) |
| 구분 | 과목 | 2023 | 2022 | 2021 | 2020 |
|---|---|---|---|---|---|
| BS | 유동자산 | 20,232 | 107,988 | 112,238 | 100,896 |
| 비유동자산 | 296,326 | 105,405 | 114,504 | 135,993 | |
| 자 산 총 계 | 316,557 | 213,393 | 226,742 | 236,889 | |
| 유동부채 | 27,310 | 12,005 | 3,115 | 3,565 | |
| 비유동부채 | 1,982 | 1,951 | 1,387 | 1,867 | |
| 부 채 총 계 | 29,292 | 13,956 | 4,502 | 5,432 | |
| 자본금 | 57,076 | 89,348 | 89,348 | 89,348 | |
| 자본잉여금 | 184,301 | 146,006 | 146,006 | 146,006 | |
| 기타자본구성요소 | 56,501 | -18,499 | -451 | 11,436 | |
| 이익잉여금 | -10,579 | -17,969 | -12,287 | -14,960 | |
| 비지배지분 | -34 | 551 | -376 | -373 | |
| 자 본 총 계 | 287,265 | 199,437 | 222,240 | 231,457 | |
| IS | 매출액 | 16,007 | 9,598 | 8,416 | 10,319 |
| 매출총이익 | 4,981 | 2,130 | 1,762 | 2,486 | |
| 영 업 이 익 | 189 | -930 | -2,579 | -2,009 | |
| 당 기 순 이 익 | 4,171 | 2,431 | 2,647 | 11,059 | |
| CF | 영업현금흐름 | 1,662 | 17,284 | -13,291 | 3,386 |
| 투자현금흐름 | -97,252 | -18,467 | -6,788 | 11,025 | |
| 재무현금흐름 | 89,002 | 5,459 | -96 | -226 | |
| 기초현금및현금성자산 | 15,810 | 11,533 | 31,705 | 17,545 | |
| 기말현금및현금성자산 | 9,223 | 15,810 | 11,533 | 31,705 |
| 자료: 당사 내부자료 주) 2023년말 기준 당사의 종속회사에서 제외되었습니다. |
| [에이프로젠아이앤씨(주)] |
| (단위: 백만원) |
| 구분 | 과목 | 2023 | 2022 | 2021 |
|---|---|---|---|---|
| BS | 유동자산 | 13,886 | 12,615 | 16,319 |
| 비유동자산 | 12,820 | 13,250 | 2,024 | |
| 자 산 총 계 | 26,706 | 25,865 | 18,342 | |
| 유동부채 | 4,498 | 4,355 | 869 | |
| 비유동부채 | 638 | 685 | 114 | |
| 부 채 총 계 | 5,136 | 5,040 | 984 | |
| 자본금 | 1,002 | 1,002 | 900 | |
| 자본잉여금 | 20,332 | 20,282 | 17,493 | |
| 자본조정 | -396 | -791 | 0 | |
| 이익잉여금 | 633 | 333 | -1,034 | |
| 자 본 총 계 | 21,570 | 20,825 | 17,359 | |
| IS | 매출액 | 6,369 | 5,607 | 2,705 |
| 매출총이익 | 2,236 | 1,422 | 764 | |
| 영 업 이 익 | 147 | 487 | 552 | |
| 당 기 순 이 익 | 311 | 1,326 | -1,034 | |
| CF | 영업현금흐름 | 1,661 | 2,634 | -261 |
| 투자현금흐름 | -849 | -3,040 | -9,637 | |
| 재무현금흐름 | 288 | -137 | -121 | |
| 기초현금및현금성자산 | 1,411 | 1,991 | 12,000 | |
| 기말현금및현금성자산 | 2,511 | 1,411 | 1,991 |
| 자료: 당사 내부자료 주1) 에이프로젠아이앤씨(주)는 2021년 6월 (주)에이프로젠KIC로부터 물적분할하여 신설 주2) 2023년말 기준 당사의 종속회사에서 제외되었습니다. |
| [(주)비전브로스] |
| (단위: 백만원) |
| 구분 | 과목 | 2023 | 2022 | 2021 | 2020 |
|---|---|---|---|---|---|
| BS | 유동자산 | 0 | 0 | 0 | 36 |
| 비유동자산 | 0 | 0 | 0 | 0 | |
| 자 산 총 계 | 0 | 0 | 0 | 36 | |
| 유동부채 | 535 | 535 | 535 | 563 | |
| 비유동부채 | 548 | 548 | 548 | 548 | |
| 부 채 총 계 | 1,084 | 1,084 | 1,084 | 1,112 | |
| 자본금 | 944 | 944 | 944 | 944 | |
| 자본잉여금 | 1,099 | 1,099 | 1,099 | 1,099 | |
| 이익잉여금 | -3,127 | -3,127 | -3,127 | -3,120 | |
| 기타 | 0 | 0 | 0 | 0 | |
| 자 본 총 계 | -1,084 | -1,084 | -1,084 | -1,076 | |
| IS | 매출액 | 0 | 0 | 0 | 150 |
| 매출총이익 | 0 | 0 | 0 | 150 | |
| 영 업 이 익 | 0 | 0 | -7 | -75 | |
| 당 기 순 이 익 | 0 | 0 | -7 | -72 | |
| CF | 영업현금흐름 | 0 | 0 | -35 | -212 |
| 투자현금흐름 | 0 | 0 | 0 | 12 | |
| 재무현금흐름 | 0 | 0 | 0 | -10 | |
| 기초현금및현금성자산 | 0 | 0 | 35 | 245 | |
| 기말현금및현금성자산 | 0 | 0 | 0 | 35 |
| 자료: 당사 내부자료 주1) (주)비전브로스는 21년 12월 31일 폐업신고 완료하였으며, 법원을 통해 청산 진행 중 주2) 2023년말 기준 당사의 종속회사에서 제외되었습니다. |
| [(주)에이프로젠비저너리] |
| (단위: 백만원) |
| 구분 | 과목 | 2023 | 2022 | 2021 | 2020 |
|---|---|---|---|---|---|
| BS | 유동자산 | 95 | 554 | 1,054 | 766 |
| 비유동자산 | 309 | 9 | 31 | 194 | |
| 자 산 총 계 | 404 | 564 | 1,085 | 960 | |
| 유동부채 | 2,607 | 2,292 | 2,423 | 2,499 | |
| 비유동부채 | 2,391 | 2,567 | 2,137 | 1,040 | |
| 부 채 총 계 | 4,998 | 4,860 | 4,560 | 3,539 | |
| 자본금 | 990 | 990 | 990 | 990 | |
| 이익잉여금 | -5,290 | -5,286 | -4,465 | -3,569 | |
| 자 본 총 계 | -4,594 | -4,296 | -3,475 | -2,579 | |
| IS | 매출액 | 358 | 173 | 738 | 757 |
| 매출총이익 | 358 | 173 | 288 | 724 | |
| 영 업 이 익 | -100 | -59 | -1,372 | -753 | |
| 당 기 순 이 익 | -4 | -821 | -895 | -464 | |
| CF | 영업현금흐름 | -258 | -79 | -1,749 | -666 |
| 투자현금흐름 | 0 | 0 | 132 | -4 | |
| 재무현금흐름 | -280 | 0 | 1,952 | 945 | |
| 기초현금및현금성자산 | 551 | 630 | 293 | 22 | |
| 기말현금및현금성자산 | 13 | 551 | 630 | 293 |
| 자료: 당사 내부자료 주) 2023년말 기준 당사의 종속회사에서 제외되었습니다. |
| [에이프로젠파마(주)] |
| (단위: 백만원) |
| 구분 | 과목 | 2023 | 2022 | 2021 | 2020 |
|---|---|---|---|---|---|
| BS | 유동자산 | 12,925 | 18,559 | 13,066 | 11,344 |
| 비유동자산 | 7,230 | 1,249 | 1,620 | 1,354 | |
| 자 산 총 계 | 20,155 | 19,808 | 14,686 | 12,698 | |
| 유동부채 | 17,136 | 13,966 | 7,996 | 6,844 | |
| 비유동부채 | 2,219 | 1,972 | 2,241 | 2,355 | |
| 부 채 총 계 | 19,355 | 15,937 | 10,237 | 9,199 | |
| 자본금 | 3,632 | 3,632 | 3,632 | 3,632 | |
| 이익잉여금 | -2,816 | 254 | 833 | -117 | |
| 기타 | -16 | -16 | -16 | -16 | |
| 자 본 총 계 | 800 | 3,871 | 4,449 | 3,499 | |
| IS | 매출액 | 27,548 | 30,663 | 32,492 | 28,392 |
| 매출총이익 | 15,142 | 17,580 | 19,364 | 17,233 | |
| 영 업 이 익 | -1,245 | -690 | 1,009 | 1,716 | |
| 당 기 순 이 익 | -2,948 | -735 | 657 | 1,236 | |
| CF | 영업현금흐름 | -990 | -291 | 1,458 | 1,529 |
| 투자현금흐름 | -3,650 | -5,851 | -1,825 | 42 | |
| 재무현금흐름 | 3,138 | 6,725 | -114 | -105 | |
| 기초현금및현금성자산 | 2,550 | 1,966 | 2,447 | 981 | |
| 기말현금및현금성자산 | 1,048 | 2,550 | 1,966 | 2,447 |
| 자료: 당사 내부자료 |
(주3) 정정 후
| 【투자자 유의사항】 | |||||||||||||||||||||||||||||||||||||||||||||||||
|---|---|---|---|---|---|---|---|---|---|---|---|---|---|---|---|---|---|---|---|---|---|---|---|---|---|---|---|---|---|---|---|---|---|---|---|---|---|---|---|---|---|---|---|---|---|---|---|---|---|
|
○ 본 증권신고서는 당사의 영업활동 및 재무에 대해 보다 정확하고 실체적인 정보 전달을 위하여 연결재무제표를 기준으로 작성하였으나, 자세한 설명을 위하여 일부 별도 재무제표를 기준으로 작성한 부분은 본문에 별도 기준이라고 기재하였습니다. 투자자분들께서는 이점 유의하시기 바랍니다.
주1) 2022년 7월 (주)에이프로젠메디신(존속법인)과 (주)에이프로젠(소멸법인)의 합병으로(합병 후 (주)에이프로젠으로 사명변경) 기타특수관계자에서 지배기업의 최대주주로 분류 변경 |
당사는 2013년 10월 (주)에이프로젠이 당사의 최대주주로 변경된 이후 기업 전반의 손익 개선 및 신성장동력확보를 위해 지속적으로 사업 다각화를 진행하여 왔으며, 이 과정에서 수 차례에 걸친 주식양수도, 주식연계채권의 인수 등을 통하여 계열회사 지분을 취득하거나 양도하였습니다. 이로 인해 각 회사 인수 및 매도 시기에 따라 연결대상회사 및 관계회사의 현황이 상이합니다. 증권신고서 제출일인 2024년 5월 16일 기준 당사의 주요 관계회사 현황과 당사와의 영업관계는 아래와 같습니다.
(중략)
[그룹 주요 관계사의 요약 재무현황]
| [(주)지베이스] |
| (단위: 백만원) |
| 구분 | 과목 | 2024 1분기 (별도) |
2023(별도) | 2022(별도) | 2021 | 2020 |
|---|---|---|---|---|---|---|
| BS | 유동자산 | 2,175 | 1,800 | 5,471 | 61,791 | 50,219 |
| 비유동자산 | 80,811 | 80,811 | 111,077 | 474,968 | 498,950 | |
| 자 산 총 계 | 82,986 | 82,611 | 116,549 | 536,758 | 549,169 | |
| 유동부채 | 98,374 | 96,673 | 94,732 | 473,851 | 392,963 | |
| 비유동부채 | 17 | 12 | 0 | 56,524 | 26,283 | |
| 부 채 총 계 | 98,391 | 96,685 | 94,732 | 530,375 | 419,246 | |
| 자본금 | 1,000 | 1,000 | 1,000 | 1,000 | 1,000 | |
| 자본잉여금 | -698 | -698 | 502 | 775 | -825 | |
| 자본조정 | 0 | - | 0 | 1,293 | 789 | |
| 기타포괄손익누계액 | 63,435 | 63,435 | 77,234 | 35,934 | 40,006 | |
| 이익잉여금 | -79,142 | -77,811 | -56,919 | -45,694 | -1,937 | |
| 비지배지분 | 0 | 0 | 0 | 13,075 | 90,889 | |
| 자 본 총 계 | -15,405 | -14,075 | 21,817 | 6,383 | 129,923 | |
| IS | 매출액 | 0 | -21,075 | -39,145 | 22,039 | 11,824 |
| 매출총이익 | 0 | -21,075 | -39,145 | -4,704 | -17,937 | |
| 영 업 이 익 | -231 | -21,615 | -41,658 | -108,163 | -89,098 | |
| 당 기 순 이 익 | -1,328 | -19,123 | -11,619 | -124,686 | -84,195 | |
| CF | 영업현금흐름 | -1,401 | -5,276 | -6,682 | -87,929 | -48,513 |
| 투자현금흐름 | 0 | 790 | 10,801 | 42,220 | -115,679 | |
| 재무현금흐름 | 1,750 | 1,700 | -2,440 | 59,453 | 145,026 | |
| 기초현금및현금성자산 | 274 | 3,060 | 1,382 | 3,528 | 140 | |
| 기말현금및현금성자산 | 623 | 274 | 3,060 | 17,275 | 3,528 |
| 자료: 당사 내부자료) |
| [(주)에이프로젠] |
| (단위: 백만원) |
| 구분 | 과목 | 2024 1분기 | 2023 | 2022 | 2021 | 2020 |
|---|---|---|---|---|---|---|
| BS | 유동자산 | 138,370 | 144,207 | 211,578 | 103,099 | 84,881 |
| 비유동자산 | 447,448 | 450,221 | 388,276 | 374,547 | 381,279 | |
| 자 산 총 계 | 585,818 | 594,428 | 599,853 | 477,646 | 466,160 | |
| 유동부채 | 130,658 | 125,640 | 89,933 | 421,929 | 327,034 | |
| 비유동부채 | 52,360 | 51,099 | 48,918 | 56,524 | 26,283 | |
| 부 채 총 계 | 183,018 | 176,740 | 138,851 | 478,453 | 353,317 | |
| 자본금 | 132,419 | 132,419 | 126,834 | 260,351 | 259,254 | |
| 자본잉여금 | 473,225 | 472,951 | 431,641 | 46,794 | 46,274 | |
| 기타자본구성요소 | -111,597 | -108,278 | -55,719 | -113,403 | -116,812 | |
| 기타포괄손익누계액 | 9,954 | 9,928 | 5,341 | 887 | 476 | |
| 이익잉여금 | -389,377 | -359,219 | -293,005 | -192,466 | -98,717 | |
| 비지배지분 | 288,175 | 269,888 | 245,910 | -2,970 | 22,369 | |
| 자 본 총 계 | 402,799 | 417,688 | 461,002 | -806 | 112,843 | |
| IS | 매출액 | 38,081 | 150,578 | 78,349 | 26,296 | 24,894 |
| 매출총이익 | 9,110 | 35,808 | 6,153 | -447 | -4,867 | |
| 영 업 이 익 | -17,979 | -88,866 | -119,345 | -94,636 | -71,243 | |
| 당 기 순 이 익 | -18,254 | -97,283 | -116,085 | -119,229 | -112,118 | |
| CF | 영업현금흐름 | -9,377 | -58,156 | -113,491 | -84,740 | -40,904 |
| 투자현금흐름 | -3,211 | -43,452 | 70,172 | -12,790 | -142,030 | |
| 재무현금흐름 | 4,749 | 94,296 | 70,804 | 110,398 | 163,402 | |
| 기초현금및현금성자산 | 35,684 | 43,070 | 15,894 | 3,022 | 22,550 | |
| 기말현금및현금성자산 | 27,925 | 35,684 | 43,070 | 15,894 | 3,022 |
| 자료: 당사 내부자료 |
| [(주)에이프로젠H&G] |
| (단위: 백만원) |
| 구분 | 과목 | 2024 1분기 | 2023 | 2022 | 2021 | 2020 |
|---|---|---|---|---|---|---|
| BS | 유동자산 | 21,633 | 20,232 | 107,988 | 112,238 | 100,896 |
| 비유동자산 | 342,756 | 296,326 | 105,405 | 114,504 | 135,993 | |
| 자 산 총 계 | 364,389 | 316,557 | 213,393 | 226,742 | 236,889 | |
| 유동부채 | 27,780 | 27,310 | 12,005 | 3,115 | 3,565 | |
| 비유동부채 | 1,999 | 1,982 | 1,951 | 1,387 | 1,867 | |
| 부 채 총 계 | 29,779 | 29,292 | 13,956 | 4,502 | 5,432 | |
| 자본금 | 57,076 | 57,076 | 89,348 | 89,348 | 89,348 | |
| 자본잉여금 | 184,301 | 184,301 | 146,006 | 146,006 | 146,006 | |
| 기타자본구성요소 | 56,473 | 56,501 | -18,499 | -451 | 11,436 | |
| 이익잉여금 | 36,811 | -10,579 | -17,969 | -12,287 | -14,960 | |
| 비지배지분 | -50 | -34 | 551 | -376 | -373 | |
| 자 본 총 계 | 334,611 | 287,265 | 199,437 | 222,240 | 231,457 | |
| IS | 매출액 | 3,401 | 16,007 | 9,598 | 8,416 | 10,319 |
| 매출총이익 | 1,119 | 4,981 | 2,130 | 1,762 | 2,486 | |
| 영 업 이 익 | 2 | 189 | -930 | -2,579 | -2,009 | |
| 당 기 순 이 익 | 47,398 | 4,171 | 2,431 | 2,647 | 11,059 | |
| CF | 영업현금흐름 | 1,579 | 1,662 | 17,284 | -13,291 | 3,386 |
| 투자현금흐름 | -1,422 | -97,252 | -18,467 | -6,788 | 11,025 | |
| 재무현금흐름 | -42 | 89,002 | 5,459 | -96 | -226 | |
| 기초현금및현금성자산 | 9,223 | 15,810 | 11,533 | 31,705 | 17,545 | |
| 기말현금및현금성자산 | 9,338 | 9,223 | 15,810 | 11,533 | 31,705 |
| 자료: 당사 내부자료 주) 2023년말 기준 당사의 종속회사에서 제외되었습니다. |
| [에이프로젠아이앤씨(주)] |
| (단위: 백만원) |
| 구분 | 과목 | 2024 1분기 | 2023 | 2022 | 2021 |
|---|---|---|---|---|---|
| BS | 유동자산 | 14,143 | 13,886 | 12,615 | 16,319 |
| 비유동자산 | 12,622 | 12,820 | 13,250 | 2,024 | |
| 자 산 총 계 | 26,765 | 26,706 | 25,865 | 18,342 | |
| 유동부채 | 4,375 | 4,498 | 4,355 | 869 | |
| 비유동부채 | 674 | 638 | 685 | 114 | |
| 부 채 총 계 | 5,049 | 5,136 | 5,040 | 984 | |
| 자본금 | 1,002 | 1,002 | 1,002 | 900 | |
| 자본잉여금 | 20,332 | 20,332 | 20,282 | 17,493 | |
| 자본조정 | -396 | -396 | -791 | 0 | |
| 이익잉여금 | 779 | 633 | 333 | -1,034 | |
| 자 본 총 계 | 21,717 | 21,570 | 20,825 | 17,359 | |
| IS | 매출액 | 1,408 | 6,369 | 5,607 | 2,705 |
| 매출총이익 | 566 | 2,236 | 1,422 | 764 | |
| 영 업 이 익 | 48 | 147 | 487 | 552 | |
| 당 기 순 이 익 | 147 | 311 | 1,326 | -1,034 | |
| CF | 영업현금흐름 | -134 | 1,661 | 2,634 | -261 |
| 투자현금흐름 | -109 | -849 | -3,040 | -9,637 | |
| 재무현금흐름 | -23 | 288 | -137 | -121 | |
| 기초현금및현금성자산 | 2,511 | 1,411 | 1,991 | 12,000 | |
| 기말현금및현금성자산 | 2,245 | 2,511 | 1,411 | 1,991 |
| 자료: 당사 내부자료 주1) 에이프로젠아이앤씨(주)는 2021년 6월 (주)에이프로젠KIC로부터 물적분할하여 신설 주2) 2023년말 기준 당사의 종속회사에서 제외되었습니다. |
| [(주)비전브로스] |
| (단위: 백만원) |
| 구분 | 과목 | 2024 1분기 | 2023 | 2022 | 2021 | 2020 |
|---|---|---|---|---|---|---|
| BS | 유동자산 | - | 0 | 0 | 0 | 36 |
| 비유동자산 | - | 0 | 0 | 0 | 0 | |
| 자 산 총 계 | - | 0 | 0 | 0 | 36 | |
| 유동부채 | 535 | 535 | 535 | 535 | 563 | |
| 비유동부채 | 548 | 548 | 548 | 548 | 548 | |
| 부 채 총 계 | 1,084 | 1,084 | 1,084 | 1,084 | 1,112 | |
| 자본금 | 944 | 944 | 944 | 944 | 944 | |
| 자본잉여금 | 1,099 | 1,099 | 1,099 | 1,099 | 1,099 | |
| 이익잉여금 | -3,127 | -3,127 | -3,127 | -3,127 | -3,120 | |
| 기타 | - | 0 | 0 | 0 | 0 | |
| 자 본 총 계 | -1,084 | -1,084 | -1,084 | -1,084 | -1,076 | |
| IS | 매출액 | - | 0 | 0 | 0 | 150 |
| 매출총이익 | - | 0 | 0 | 0 | 150 | |
| 영 업 이 익 | - | 0 | 0 | -7 | -75 | |
| 당 기 순 이 익 | - | 0 | 0 | -7 | -72 | |
| CF | 영업현금흐름 | - | 0 | 0 | -35 | -212 |
| 투자현금흐름 | - | 0 | 0 | 0 | 12 | |
| 재무현금흐름 | - | 0 | 0 | 0 | -10 | |
| 기초현금및현금성자산 | - | 0 | 0 | 35 | 245 | |
| 기말현금및현금성자산 | - | 0 | 0 | 0 | 35 |
| 자료: 당사 내부자료 주1) (주)비전브로스는 21년 12월 31일 폐업신고 완료하였으며, 법원을 통해 청산 진행 중 주2) 2023년말 기준 당사의 종속회사에서 제외되었습니다. |
| [(주)에이프로젠비저너리] |
| (단위: 백만원) |
| 구분 | 과목 | 2024 1분기 | 2023 | 2022 | 2021 | 2020 |
|---|---|---|---|---|---|---|
| BS | 유동자산 | 119 | 95 | 554 | 1,054 | 766 |
| 비유동자산 | 307 | 309 | 9 | 31 | 194 | |
| 자 산 총 계 | 426 | 404 | 564 | 1,085 | 960 | |
| 유동부채 | 2,496 | 2,607 | 2,292 | 2,423 | 2,499 | |
| 비유동부채 | 2,650 | 2,391 | 2,567 | 2,137 | 1,040 | |
| 부 채 총 계 | 5,146 | 4,998 | 4,860 | 4,560 | 3,539 | |
| 자본금 | 990 | 990 | 990 | 990 | 990 | |
| 이익잉여금 | -5,711 | -5,290 | -5,286 | -4,465 | -3,569 | |
| 자 본 총 계 | -4,721 | -4,594 | -4,296 | -3,475 | -2,579 | |
| IS | 매출액 | 31 | 358 | 173 | 738 | 757 |
| 매출총이익 | 31 | 358 | 173 | 288 | 724 | |
| 영 업 이 익 | 2 | -100 | -59 | -1,372 | -753 | |
| 당 기 순 이 익 | -126 | -4 | -821 | -895 | -464 | |
| CF | 영업현금흐름 | -10 | -258 | -79 | -1,749 | -666 |
| 투자현금흐름 | - | 0 | 0 | 132 | -4 | |
| 재무현금흐름 | - | -280 | 0 | 1,952 | 945 | |
| 기초현금및현금성자산 | 13 | 551 | 630 | 293 | 22 | |
| 기말현금및현금성자산 | 3 | 13 | 551 | 630 | 293 |
| 자료: 당사 내부자료 주) 2023년말 기준 당사의 종속회사에서 제외되었습니다. |
| [에이프로젠파마(주)] |
| (단위: 백만원) |
| 구분 | 과목 | 2024 1분기 | 2023 | 2022 | 2021 | 2020 |
|---|---|---|---|---|---|---|
| BS | 유동자산 | 15,129 | 12,925 | 18,559 | 13,066 | 11,344 |
| 비유동자산 | 5,786 | 7,230 | 1,249 | 1,620 | 1,354 | |
| 자 산 총 계 | 20,915 | 20,155 | 19,808 | 14,686 | 12,698 | |
| 유동부채 | 19,801 | 17,136 | 13,966 | 7,996 | 6,844 | |
| 비유동부채 | 2,244 | 2,219 | 1,972 | 2,241 | 2,355 | |
| 부 채 총 계 | 22,045 | 19,355 | 15,937 | 10,237 | 9,199 | |
| 자본금 | 3,632 | 3,632 | 3,632 | 3,632 | 3,632 | |
| 이익잉여금 | -4,746 | -2,816 | 254 | 833 | -117 | |
| 기타 | -16 | -16 | -16 | -16 | -16 | |
| 자 본 총 계 | -1,130 | 800 | 3,871 | 4,449 | 3,499 | |
| IS | 매출액 | 6,710 | 27,548 | 30,663 | 32,492 | 28,392 |
| 매출총이익 | 3,515 | 15,142 | 17,580 | 19,364 | 17,233 | |
| 영 업 이 익 | -677 | -1,245 | -690 | 1,009 | 1,716 | |
| 당 기 순 이 익 | -1,916 | -2,948 | -735 | 657 | 1,236 | |
| CF | 영업현금흐름 | -158 | -990 | -291 | 1,458 | 1,529 |
| 투자현금흐름 | 2,164 | -3,650 | -5,851 | -1,825 | 42 | |
| 재무현금흐름 | 2,585 | 3,138 | 6,725 | -114 | -105 | |
| 기초현금및현금성자산 | 1,048 | 2,550 | 1,966 | 2,447 | 981 | |
| 기말현금및현금성자산 | 5,639 | 1,048 | 2,550 | 1,966 | 2,447 |
| 자료: 당사 내부자료 |
(주4) 정정 전
당사의 영업손실은 2020년 2,606백만원(영업이익률 : -4.89%), 2021년 3,799백만원(영업이익률 : -6.73%), 2022년 5,430백만원(영업이익률 : -8.33%), 2023년 57,478백만원(영업이익률 : -65.79%)로, 평균 -21.44%의 수준의 이익률 수준으로 영업손실이 지속되고 있는 상황입니다. 당사의 손익계산서상 주요 계정 및 수익성 추이는 다음과 같습니다.
| [손익계산서 주요계정 및 수익성 추이] |
| (단위 : 백만원) |
| 구 분 | 2023년 | 2022년 | 2021년 | 2020년 |
|---|---|---|---|---|
| 매출액 | 87,364 | 65,190 | 56,482 | 53,320 |
| 매출원가 | 99,027 | 37,904 | 31,037 | 30,119 |
| 매출총이익 | -11,663 | 27,286 | 25,445 | 23,201 |
| 판매비와관리비 | 45,814 | 32,716 | 29,244 | 25,807 |
| 영업손익 | -57,478 | -5,430 | -3,799 | -2,606 |
| 기타이익 | 471 | 714 | 757 | 2,851 |
| 기타손실 | 16,027 | 7,578 | 2,673 | 576 |
| 금융수익 | 48,191 | 18,895 | 15,286 | 14,432 |
| 금융원가 | 12,003 | 1,110 | 92 | 2,832 |
| 법인세비용차감전계속사업손익 | -113,383 | 6,844 | 9,831 | 16,644 |
| 법인세 | 1,947 | 1,260 | 680 | -2,274 |
| 당기순손익 | -115,330 | 5,584 | 9,151 | 18,918 |
| 매출총이익률 | -13.35% | 41.86% | 45.05% | 43.51% |
| 판매비와관리비율 | 52.44% | 50.19% | 51.78% | 48.40% |
| 영업이익률 | -65.79% | -8.33% | -6.73% | -4.89% |
| 당기순이익률 | -132.01% | 8.57% | 16.20% | 35.48% |
| 출처) 당사 정기보고서 및 당사 제시 |
[성장성]
당사의 연결기준 매출액은 2020년 53,320백만원, 2021년 56,482백만원, 2022년 65,190백만원, 2023년 87,364백만원을 기록하였습니다. 2020년 매출액이 64,660백만원으로 전년 대비 4.75% 증가하였고, 2021년 코로나19 확산에도 불구하고 제약 사업의 매출은 증가하는 모습을 보임에 따라 매출액 56,482백만원으로 전년대비 5.93% 증가하였습니다. 2022년에는 코로나19 회복세로 인하여 제약사업부문 품목 중 순환계용약, 중추신경계용약, 소화기관용야기 항생물질제제의 약 300품목에 대한 매출이 증가하며 전년 대비 15.42% 상승한 65,190백만원을 기록하였습니다. 2023년 바이오사업부문 및 단열사업 편입에 따라 매출이 전년 대비 34,01% 상승하였으며, 기존 제약사업부문도 2022년65,017백만원 대비 상승한 79,825백만원을 기록하였습니다.
| [사업부문별 매출 현황] |
| (단위 : 백만원) |
| 사업부문 | 매출유형 | 품목 | 2023년 | 2022년 | 2021년 | 2020년 | |||||
|---|---|---|---|---|---|---|---|---|---|---|---|
| 매출액 | 비율 | 매출액 | 비율 | 매출액 | 비율 | 매출액 | 비율 | ||||
| 의약품 | 제약 | 제품 | 순환계용약 (로젯탐정, 엑사디핀정 외 약80품목) |
10,728 | 12.28% | 11,820 | 18.13% | 11,538 | 20.43% | 10,063 | 18.87% |
| 중추신경계용약 (글리콜린연질캡슐, 토프라맥정 외 약70품목) |
9,821 | 11.24% | 9,912 | 15.20% | 7,328 | 12.97% | 5,503 | 10.32% | |||
| 소화기관용약 (이지롱내복액, 레바미피드정 외 약80품목) |
7,807 | 8.94% | 7,864 | 12.06% | 7,041 | 12.47% | 7,139 | 13.39% | |||
| 항생물질제제 (세파클러캡슐, 클래리트로마이신정 외 약65품목) |
4,100 | 4.69% | 3,875 | 5.94% | 2,797 | 4.95% | 3,263 | 6.12% | |||
| 기타의 대사성 의약품 (리버킹연질캡슐, 네오히알주 외 약35품목) |
4,370 | 5.00% | 5,399 | 8.28% | 5,402 | 9.56% | 3,465 | 6.50% | |||
| 자양강장변질제 (이소나민주, 토프라민주 외 약10품목) |
2,800 | 3.20% | 2,835 | 4.35% | 2,890 | 5.12% | 2,748 | 5.15% | |||
| 화학요법제 (바크락스정, 팜시로버정 외 약35품목) |
2,260 | 2.59% | 2,891 | 4.43% | 3,120 | 5.52% | 3,445 | 6.46% | |||
| 기타 (수탁, 외피용약, 비타민제, 호흡기관용약, 말초신경계용약 등 약250품목) |
19,842 | 22.71% | 18,365 | 28.17% | 14,149 | 25.05% | 13,952 | 26.17% | |||
| 상품 | 화장품 (히알로지 피이펙트 리라이언스 젤 등) |
180 | 0.21% | 148 | 0.23% | 115 | 0.20% | 127 | 0.24% | ||
| 기타 | 1,046 | 1.20% | 1,634 | 2.51% | 1,364 | 2.41% | 1,091 | 2.05% | |||
| 바이오 | 용역 | 바이오의약품 등 생산 | 13,993 | 16.02% | 263 | 0.40% | - | - | - | - | |
| 기타 | - | 2,878 | 3.29% | 11 | 0.02% | - | - | - | - | ||
| 의약품사업 합계 | 79,825 | 91.37% | 65,017 | 99.73% | 55,744 | 98.69% | 50,796 | 95.27% | |||
| 단열 | 공사 | Nukon System (원전특수단열 설계, 제작, 시공) |
3,854 | 4.41% | 0 | 0.00% | - | - | - | - | |
| 4R-Cover(S/F) (탈착식단열재 설계, 제작, 설치) |
183 | 0.21% | 0 | 0.00% | - | - | - | - | |||
| 제품 | Foamglas (발포유리단열재 성형 및 시공) |
2,332 | 2.67% | 0 | 0.00% | - | - | - | - | ||
| 단열사업 합계 | 6,369 | 7.29% | 0 | 0.00% | - | - | - | - | |||
| 기타사업 합계 | 1,170 | 1.34% | 173 | 0.27% | 738 | 1.31% | 2,524 | 4.73% | |||
| 총계 | 87,364 | 100.00% | 65,190 | 100.00% | 56,482 | 100.00% | 53,320 | 100.00% | |||
| 매출성장률 | 34.01% | 15.42% | 5.93% | 4.75% | |||||||
| 출처) 당사 정기보고서 및 당사 제시 |
[수익성]
당사의 최근 3년 매출은 성장하는 추세에 있으나 아직까지 판매비와관리비를 커버하지 못하고 있어 영업손실이 지속되고 있는 상황입니다. 당사의 매출총이익률은 2020년 43.51%, 2021년45.05%, 2022년 41.86%를 기록하였으나, 영업이익률은 2020년 -4.89%, 2021년 -6.73%, 2022년 -8.33% 수준입니다. 이처럼 투입되는 판매비와관리비보다 매출총이익이 적어 지속적으로 영업손실이 발생할 수 있습니다. 투자자분들께서는 이점 유의하시길 바라겠습니다.
한편 당사의 이자수익 및 당기손익-공정가치 측정 금융자산 평가이익 등 금융수익으로 인하여 최근 3년 동안 당기순이익률 2020년 35.48%, 2021년 16.20%, 2022년 8.57%로 각 18,918백만원, 9,151백만원, 5,584백만원을 기록하였습니다. 이자수익의 경우 대부분 특수관계자 대여금에 대한 이자수익이며, 당기손익-공정가치 측정 금융자산 평가이익은 당사 보유 전환사채로부터 발생하였습니다.
당사의 최근 4개년 판매비와관리비 내역은 다음과 같습니다.
| [판매비와 관리비 내역] |
| (단위 : 백만원) |
| 구 분 | 2023년 | 2022년 | 2021년 | 2020년 |
|---|---|---|---|---|
| 급여 | 8,429 | 8,420 | 8,567 | 8,859 |
| 퇴직급여 | 987 | 897 | 1,020 | 1,241 |
| 경상연구개발비 | 15,000 | 2,187 | 1,735 | 698 |
| 복리후생비 | 1,694 | 1,633 | 1,831 | 2,135 |
| 여비교통비 | 1,755 | 1,823 | 2,142 | 2,098 |
| 접대비 | 690 | 634 | 845 | 616 |
| 통신비 | 44 | 52 | 77 | 233 |
| 수도광열비 | 12 | 201 | 22 | 23 |
| 세금과공과 | 358 | 365 | 417 | 592 |
| 감가상각비 | 363 | 727 | 467 | 471 |
| 수선비 | - | 24 | 114 | 2 |
| 보험료 | 56 | 46 | 57 | 61 |
| 차량유지비 | 310 | 443 | 456 | 394 |
| 운반비 | 380 | 358 | 309 | 315 |
| 교육훈련비 | 16 | 35 | 24 | 22 |
| 회의비 | 348 | 247 | 453 | 538 |
| 도서인쇄비 | 21 | 23 | 32 | 156 |
| 소모품비 | 66 | 240 | 82 | 127 |
| 지급수수료 | 4,000 | 3,173 | 2,552 | 2,662 |
| 지급임차료 | 125 | 127 | 98 | 91 |
| 광고선전비 | 3 | 3 | 721 | 177 |
| 판매촉진비 | 737 | 1,368 | 7,079 | 4,165 |
| 대손상각비(환입) | -24 | 11 | -26 | -6 |
| 무형자산상각비 | 19 | 46 | 134 | 77 |
| 견본비 | 63 | 36 | 36 | 61 |
| 판매대행수수료 | 10,363 | 9,598 | - | - |
| 합 계 | 45,814 | 32,716 | 29,244 | 25,807 |
출처) 당사 정기보고서 및 당사 제시
| [당사 별도기준 지급수수료 내역] |
| (단위 : 백만원) |
| 구 분 | 2023년 | 2022년 | 2021년 | 2020년 |
|---|---|---|---|---|
| 외부용역비(감사,자문,평가 등) | 703 | 374 | 377 | 214 |
| 전산관련비용 | 302 | 200 | 183 | 199 |
| 대행용역비(통근버스,미화 등) | 260 | 229 | 147 | 181 |
| 제제연구 및 물질특허 심판비등 | 95 | 53 | 0 | 0 |
| IR비용 등 | 60 | 68 | 67 | 72 |
| 금융수수료등(카드 등) | 73 | 15 | 1 | 3 |
| 품목허가변경수수료등 기타 | 1,830 | 324 | 225 | 206 |
| 합계 | 3,323 | 1,262 | 1,000 | 875 |
출처) 당사 정기보고서 및 당사 제시
(중략)
신약과 달리, 바이오시밀러는 오리지날의약품과의 동등성을 확보하였다면 성능의 차이는 없습니다. 따라서 바이오시밀러의 시장 점유율 확보에는 경쟁사 대비의 생산성, 원가경쟁력 등 사업적인 요소가 큰 영향을 미칩니다. 당사가 독점 CMO지위를 가지고 있는 에이프로젠의 허셉틴BS, 휴미라BS, 리툭산BS 프로젝트는 현재 제품에 따라 다양한 개발단계에 위치하고 있으며, 이 들 제품의 품목허가는 향후 1~2년 안에 이루어질 수 없기 때문에 근시일 내에 가시적인 매출을 기대하기는 어렵습니다.
하지만, 당사는 단시일내 가시적인 매출을 발생시키기 위해 ㈜에이프로젠이 위탁한 프로젝트와는 별개로 외부 기업과의 위수탁 계약을 통한 CMO 사업을 추진하고 있습니다. 당사의 노력에도 불구하고 ㈜에이프로젠 이외의 CMO 서비스를 수주하지 못해 가시적인 매출을 발생시키지 못하는 경우 영업손실이 예상보다 장기적으로 지속될 수 있는 가능성이 있습니다. 투자자분들께서는 이점 유의하시길 바라겠습니다.
| [매출원가 내역] |
| (단위 : 백만원) |
| 구 분 | 2023년 | 2022년 | 2021년 | 2020년 | ||
|---|---|---|---|---|---|---|
| 합계 | 제약 | 바이오 | ||||
| 제품매출원가 | 35,202 | 35,202 | - | 36,491 | 29,913 | 27,476 |
| 상품매출원가 | 2,938 | 135 | 2,803 | 1,155 | 733 | 1,034 |
| 도급공사매출원가 | - | - | - | - | ||
| 게임매출원가 | - | - | 391 | 1,609 | ||
| 용역매출원가 | 15,549 | - | 15,549 | 255 | - | - |
| 기타매출원가 | 40,214 | 16 | 40,198 | 2 | - | - |
| 합 계 | 93,903 | 35,353 | 58,550 | 37,903 | 31,037 | 30,119 |
출처) 당사 정기보고서 및 당사 제시
당사는 2022년 12월 19일 구, (주)에이프로젠바이오로직스(피합병법인)와 합병 후, 상호를 (주)에이프로젠바이오로직스로 변경하며 생긴 기저효과로 2022년 매출원가 37,903백만원에서 2023년 93,903백만원으로 증가하였습니다. 2023년 바이오 사업부문에서 발생한 매출원가는 상품매출원가 2,803백만원, 용역매출원가 15,549백만원, 기타매출원가 40,198백만원으로 총 58,550백만원이며, 이를 제외할 경우 35,353백만원으로 2022년 대비 감소한 매출원가를 보이고 있습니다. 당사의 2023년 기타매출원가 내역은 다음과 같습니다.
| [2023년 당사 별도기준 기타매출원가 내역] |
| (단위 : 백만원) |
| 과 목 | 합 계 | 바이오 | 제 약 |
|---|---|---|---|
| 노무비 | 6,924 | 6,924 | - |
| - 직원급여 | 6,266 | 6,266 | |
| - 퇴직급여 | 621 | 621 | |
| - 기타 | 37 | 37 | |
| 경비 | 33,290 | 33,274 | 16 |
| - 복리후생비 | 1,111 | 1,111 | |
| - 가스수도료 | 2,057 | 2,057 | |
| - 전력비 | 3,126 | 3,126 | |
| - 감가상각비 | 11,627 | 11,611 | 16 |
| - 수선비 | 1,538 | 1,538 | |
| - 소모품비 | 3,457 | 3,457 | |
| - 지급수수료 | 2,946 | 2,946 | |
| - 재고자산평가손실(환입) | 6,849 | 6,849 | |
| - 기타 | 579 | 579 | |
| 합계 | 40,214 | 40,198 | 16 |
출처) 당사 제시
(주4) 정정 후
당사의 영업손실은 2020년 2,606백만원(영업이익률 : -4.89%), 2021년 3,799백만원(영업이익률 : -6.73%), 2022년 5,430백만원(영업이익률 : -8.33%), 2023년 57,478백만원(영업이익률 : -65.79%), 2024년 1분기 -11,519백만원(영업이익률 : -73.81%)로, 평균 -31.91%의 수준의 이익률 수준으로 영업손실이 지속되고 있는 상황입니다. 당사의 손익계산서상 주요 계정 및 수익성 추이는 다음과 같습니다.
| [손익계산서 주요계정 및 수익성 추이] |
| (단위 : 백만원) |
| 구 분 | 2024년 1분기 |
2023년 1분기 |
2023년 | 2022년 | 2021년 | 2020년 |
|---|---|---|---|---|---|---|
| 매출액 | 15,606 | 17,452 | 87,364 | 65,190 | 56,482 | 53,320 |
| 매출원가 | 14,653 | 9,831 | 99,027 | 37,904 | 31,037 | 30,119 |
| 매출총이익 | 954 | 7,621 | -11,663 | 27,286 | 25,445 | 23,201 |
| 판매비와관리비 | 12,473 | 19,687 | 45,814 | 32,716 | 29,244 | 25,807 |
| 영업손익 | -11,519 | -12,066 | -57,478 | -5,430 | -3,799 | -2,606 |
| 기타이익 | 551 | 9,332 | 471 | 714 | 757 | 2,851 |
| 기타손실 | 896 | 98 | 16,027 | 7,578 | 2,673 | 576 |
| 금융수익 | 7,432 | 11,909 | 48,191 | 18,895 | 15,286 | 14,432 |
| 금융원가 | 9,743 | 591 | 12,003 | 1,110 | 92 | 2,832 |
| 법인세비용차감전계속사업손익 | -6,010 | 8,486 | -113,383 | 6,844 | 9,831 | 16,644 |
| 법인세 | 0 | -127 | 1,947 | 1,260 | 680 | -2,274 |
| 당기순손익 | -6,010 | 8,613 | -115,330 | 5,584 | 9,151 | 18,918 |
| 매출총이익률 | 6.11% | 43.67% | -13.35% | 41.86% | 45.05% | 43.51% |
| 판매비와관리비율 | 79.92% | 112.81% | 52.44% | 50.19% | 51.78% | 48.40% |
| 영업이익률 | -73.81% | -69.14% | -65.79% | -8.33% | -6.73% | -4.89% |
| 당기순이익률 | -38.51% | 49.35% | -132.01% | 8.57% | 16.20% | 35.48% |
| 출처) 당사 정기보고서 및 당사 제시 |
[성장성]
당사의 연결기준 매출액은 2020년 53,320백만원, 2021년 56,482백만원, 2022년 65,190백만원, 2023년 87,364백만원, 2024년 1분기 15,606백만원을 기록하였습니다. 2020년 매출액이 64,660백만원으로 전년 대비 4.75% 증가하였고, 2021년 코로나19 확산에도 불구하고 제약 사업의 매출은 증가하는 모습을 보임에 따라 매출액 56,482백만원으로 전년대비 5.93% 증가하였습니다. 2022년에는 코로나19 회복세로 인하여 제약사업부문 품목 중 순환계용약, 중추신경계용약, 소화기관용야기 항생물질제제의 약 300품목에 대한 매출이 증가하며 전년 대비 15.42% 상승한 65,190백만원을 기록하였습니다. 2023년 바이오사업부문 및 단열사업 편입에 따라 매출이 전년 대비 34,01% 상승하였으며, 기존 제약사업부문도 2022년 65,017백만원 대비 상승한 79,825백만원을 기록하였습니다. 2023년 말 기준 당사의 연결범위의 변동으로 인해 2024년 1분기 단열사업이 제외됨에 따라 2023년 1분기 매출 17,452백만원에서 10.58% 감소한 15,606백만원을 기록하였습니다.
| [사업부문별 매출 현황] |
| (단위 : 백만원) |
| 사업부문 | 매출유형 | 품목 | 2024년 1분기 | 2023년 1분기 | 2023년 | 2022년 | 2021년 | 2020년 | |||||||
|---|---|---|---|---|---|---|---|---|---|---|---|---|---|---|---|
| 매출액 | 비율 | 매출액 | 비율 | 매출액 | 비율 | 매출액 | 비율 | 매출액 | 비율 | 매출액 | 비율 | ||||
| 의약품 | 제약 | 제품 | 순환계용약 (로젯탐정, 엑사디핀정 외 약80품목) |
2,254 | 14.44% | 2,791 | 15.99% | 10,728 | 12.28% | 11,820 | 18.13% | 11,538 | 20.43% | 10,063 | 18.87% |
| 중추신경계용약 (글리콜린연질캡슐, 토프라맥정 외 약70품목) |
2,314 | 14.83% | 2,674 | 15.32% | 9,821 | 11.24% | 9,912 | 15.20% | 7,328 | 12.97% | 5,503 | 10.32% | |||
| 소화기관용약 (이지롱내복액, 레바미피드정 외 약80품목) |
1,568 | 10.05% | 2,481 | 14.22% | 7,807 | 8.94% | 7,864 | 12.06% | 7,041 | 12.47% | 7,139 | 13.39% | |||
| 항생물질제제 (세파클러캡슐, 클래리트로마이신정 외 약65품목) |
876 | 5.61% | 953 | 5.46% | 4,100 | 4.69% | 3,875 | 5.94% | 2,797 | 4.95% | 3,263 | 6.12% | |||
| 기타의 대사성 의약품 (리버킹연질캡슐, 네오히알주 외 약35품목) |
1,319 | 8.45% | 779 | 4.46% | 4,370 | 5.00% | 5,399 | 8.28% | 5,402 | 9.56% | 3,465 | 6.50% | |||
| 자양강장변질제 (이소나민주, 토프라민주 외 약10품목) |
596 | 3.82% | 610 | 3.50% | 2,800 | 3.20% | 2,835 | 4.35% | 2,890 | 5.12% | 2,748 | 5.15% | |||
| 화학요법제 (바크락스정, 팜시로버정 외 약35품목) |
551 | 3.53% | 568 | 3.25% | 2,260 | 2.59% | 2,891 | 4.43% | 3,120 | 5.52% | 3,445 | 6.46% | |||
| 기타 (수탁, 외피용약, 비타민제, 호흡기관용약, 말초신경계용약 등 약250품목) |
5,148 | 32.99% | 4,020 | 23.03% | 19,842 | 22.71% | 18,365 | 28.17% | 14,149 | 25.05% | 13,952 | 26.17% | |||
| 상품 | 화장품 (히알로지 피이펙트 리라이언스 젤 등) |
35 | 0.22% | 34 | 0.19% | 180 | 0.21% | 148 | 0.23% | 115 | 0.20% | 127 | 0.24% | ||
| 기타 | - | 0.00% | 381 | 2.18% | 1,046 | 1.20% | 1,634 | 2.51% | 1,364 | 2.41% | 1,091 | 2.05% | |||
| 바이오 | 용역 | 바이오의약품 등 생산 | 795 | 5.09% | 188 | 1.08% | 13,993 | 16.02% | 263 | 0.40% | - | - | - | - | |
| 기타 | - | 59 | 0.38% | - | 0.00% | 2,878 | 3.29% | 11 | 0.02% | - | - | - | - | ||
| 의약품사업 합계 | 15,515 | 99.42% | 15,479 | 88.69% | 79,825 | 91.37% | 65,017 | 99.73% | 55,744 | 98.69% | 50,796 | 95.27% | |||
| 단열 | 공사 | Nukon System (원전특수단열 설계, 제작, 시공) |
- | 0.00% | 1,211 | 6.94% | 3,854 | 4.41% | 0 | 0.00% | - | - | - | - | |
| 4R-Cover(S/F) (탈착식단열재 설계, 제작, 설치) |
- | 0.00% | - | 0.00% | 183 | 0.21% | 0 | 0.00% | - | - | - | - | |||
| 제품 | Foamglas (발포유리단열재 성형 및 시공) |
- | 0.00% | 324 | 1.86% | 2,332 | 2.67% | 0 | 0.00% | - | - | - | - | ||
| 단열사업 합계 | - | 0.00% | 1,535 | 8.80% | 6,369 | 7.29% | 0 | 0.00% | - | - | - | - | |||
| 기타사업 합계 | 91 | 0.58% | 438 | 2.51% | 1,170 | 1.34% | 173 | 0.27% | 738 | 1.31% | 2,524 | 4.73% | |||
| 총계 | 15,606 | 100.00% | 17,452 | 100% | 87,364 | 100.00% | 65,190 | 100.00% | 56,482 | 100.00% | 53,320 | 100.00% | |||
| 매출성장률 | -10.58% | 12.41% | 34.01% | 15.42% | 5.93% | 4.75% | |||||||||
| 출처) 당사 정기보고서 및 당사 제시 주) 2024년 1분기 및 2023년 1분기의 매출성장률은 전년 동기와 비교한 수치입니다. |
[수익성]
당사의 최근 3년 매출은 성장하는 추세에 있으나 아직까지 판매비와관리비를 커버하지 못하고 있어 영업손실이 지속되고 있는 상황입니다. 당사의 매출총이익률은 2020년 43.51%, 2021년45.05%, 2022년 41.86%를 기록하였으나, 영업이익률은 2020년 -4.89%, 2021년 -6.73%, 2022년 -8.33% 수준입니다. 이처럼 투입되는 판매비와관리비보다 매출총이익이 적어 지속적으로 영업손실이 발생할 수 있습니다. 투자자분들께서는 이점 유의하시길 바라겠습니다.
한편 당사의 이자수익 및 당기손익-공정가치 측정 금융자산 평가이익 등 금융수익으로 인하여 최근 3년 동안 당기순이익률 2020년 35.48%, 2021년 16.20%, 2022년 8.57%로 각 18,918백만원, 9,151백만원, 5,584백만원을 기록하였습니다. 이자수익의 경우 대부분 특수관계자 대여금에 대한 이자수익이며, 당기손익-공정가치 측정 금융자산 평가이익은 당사 보유 전환사채로부터 발생하였습니다.
당사의 최근 4개년 및 2024년 1분기 판매비와관리비 내역은 다음과 같습니다.
| [판매비와 관리비 내역] |
| (단위 : 백만원) |
| 구 분 | 2024년 1분기 | 2023년 1분기 | 2023년 | 2022년 | 2021년 | 2020년 |
|---|---|---|---|---|---|---|
| 급여 | 1,887 | 2,222 | 8,429 | 8,420 | 8,567 | 8,859 |
| 퇴직급여 | 178 | 240 | 987 | 897 | 1,020 | 1,241 |
| 경상연구개발비 | 5,155 | 11,994 | 15,000 | 2,187 | 1,735 | 698 |
| 복리후생비 | 372 | 407 | 1,694 | 1,633 | 1,831 | 2,135 |
| 여비교통비 | 390 | 430 | 1,755 | 1,823 | 2,142 | 2,098 |
| 접대비 | 152 | 165 | 690 | 634 | 845 | 616 |
| 통신비 | - | - | 44 | 52 | 77 | 233 |
| 수도광열비 | - | - | 12 | 201 | 22 | 23 |
| 세금과공과 | 103 | 116 | 358 | 365 | 417 | 592 |
| 감가상각비 | 44 | 93 | 363 | 727 | 467 | 471 |
| 수선비 | - | - | - | 24 | 114 | 2 |
| 보험료 | - | - | 56 | 46 | 57 | 61 |
| 차량유지비 | 66 | 75 | 310 | 443 | 456 | 394 |
| 운반비 | 53 | 95 | 380 | 358 | 309 | 315 |
| 교육훈련비 | - | - | 16 | 35 | 24 | 22 |
| 회의비 | 84 | 85 | 348 | 247 | 453 | 538 |
| 도서인쇄비 | - | - | 21 | 23 | 32 | 156 |
| 소모품비 | - | - | 66 | 240 | 82 | 127 |
| 지급수수료 | 1,113 | 1,081 | 4,000 | 3,173 | 2,552 | 2,662 |
| 지급임차료 | 51 | 29 | 125 | 127 | 98 | 91 |
| 광고선전비 | - | - | 3 | 3 | 721 | 177 |
| 판매촉진비 | 162 | 199 | 737 | 1,368 | 7,079 | 4,165 |
| 대손상각비(환입) | -2 | -17 | -24 | 11 | -26 | -6 |
| 무형자산상각비 | 3 | 3 | 19 | 46 | 134 | 77 |
| 견본비 | - | - | 63 | 36 | 36 | 61 |
| 판매대행수수료 | 2,627 | 2,400 | 10,363 | 9,598 | - | - |
| 기타 | 36 | 68 | - | - | - | - |
| 합 계 | 12,473 | 19,687 | 45,814 | 32,716 | 29,244 | 25,807 |
출처) 당사 정기보고서 및 당사 제시
| [당사 별도기준 지급수수료 내역] |
| (단위 : 백만원) |
| 구 분 | 2024년 1분기 |
2023년 1분기 |
2023년 | 2022년 | 2021년 | 2020년 |
|---|---|---|---|---|---|---|
| 외부용역비(감사,자문,평가 등) | 615 | 129 | 703 | 374 | 377 | 214 |
| 전산관련비용 | 139 | 105 | 302 | 200 | 183 | 199 |
| 대행용역비(통근버스,미화 등) | 41 | 98 | 260 | 229 | 147 | 181 |
| 제제연구 및 물질특허 심판비등 | 34 | - | 95 | 53 | 0 | 0 |
| IR비용 등 | 25 | 15 | 60 | 68 | 67 | 72 |
| 금융수수료등(카드 등) | 21 | 16 | 73 | 15 | 1 | 3 |
| 품목허가변경수수료등 기타 | 43 | 62 | 337 | 324 | 225 | 206 |
| 합계 | 920 | 425 | 1,830 | 1,262 | 1,000 | 875 |
출처) 당사 정기보고서 및 당사 제시
(중략)
2024년 1분기의 연결기준 매출총이익 954백만원을 보였으며, 매출총이익률 6.11%, 판매비와관리비율은 79.92%, 영업이익률은 -73.81%, 당기순이익률은 -38.51%을 기록하며, 매출총이익률과 당기순이익률은 개선되었지만, 영업이익률은 악화되는 모습을 보였습니다. 이는 2023년 1분기 매출액 17,452 백만원에서 2024년 1분기 매출액 15,606백만원으로 감소, 금융수익이 2023년 1분기 11,909백만원에서 2024년 1분기 7,732백만원으로 감소 및 금융비용 2023년 1분기 591백만원에서 2024년 1분기 9,743백만원 증가하였고, 지분법이익 16,732백만원이 발생하였으나, 관계기업투자처분손실 8,567백만원이 발생하였기 때문입니다.
신약과 달리, 바이오시밀러는 오리지날의약품과의 동등성을 확보하였다면 성능의 차이는 없습니다. 따라서 바이오시밀러의 시장 점유율 확보에는 경쟁사 대비의 생산성, 원가경쟁력 등 사업적인 요소가 큰 영향을 미칩니다. 당사가 독점 CMO지위를 가지고 있는 에이프로젠의 허셉틴BS, 휴미라BS, 리툭산BS 프로젝트는 현재 제품에 따라 다양한 개발단계에 위치하고 있으며, 이 들 제품의 품목허가는 향후 1~2년 안에 이루어질 수 없기 때문에 근시일 내에 가시적인 매출을 기대하기는 어렵습니다.
하지만, 당사는 단시일내 가시적인 매출을 발생시키기 위해 ㈜에이프로젠이 위탁한 프로젝트와는 별개로 외부 기업과의 위수탁 계약을 통한 CMO 사업을 추진하고 있습니다. 당사의 노력에도 불구하고 ㈜에이프로젠 이외의 CMO 서비스를 수주하지 못해 가시적인 매출을 발생시키지 못하는 경우 영업손실이 예상보다 장기적으로 지속될 수 있는 가능성이 있습니다. 투자자분들께서는 이점 유의하시길 바라겠습니다.
| [매출원가 내역] |
| (단위 : 백만원) |
| 구 분 | 2024년 1분기 | 2023년 1분기 | 2023년 | 2022년 | 2021년 | 2020년 | ||||||
|---|---|---|---|---|---|---|---|---|---|---|---|---|
| 합계 | 제약 | 바이오 | 합계 | 제약 | 바이오 | 합계 | 제약 | 바이오 | ||||
| 제품매출원가 | 8,896 | 8,896 | 10,695 | 10,695 | - | 35,202 | 35,202 | - | 36,491 | 29,913 | 27,476 | |
| 상품매출원가 | 86 | 28 | 58 | 30 | 30 | - | 2,938 | 135 | 2,803 | 1,155 | 733 | 1,034 |
| 도급공사매출원가 | - | - | - | - | - | - | - | - | - | - | ||
| 게임매출원가 | - | - | - | - | - | - | - | - | 391 | 1,609 | ||
| 용역매출원가 | 198 | - | 198 | 40 | - | 40 | 15,549 | - | 15,549 | 255 | - | - |
| 기타매출원가 | 5,412 | 4 | 5,408 | 28 | 10 | 18 | 40,214 | 16 | 40,198 | 2 | - | - |
| 합 계 | 14,592 | 8,928 | 5,664 | 10,793 | 10,735 | 58 | 93,903 | 35,353 | 58,550 | 37,903 | 31,037 | 30,119 |
출처) 당사 정기보고서 및 당사 제시
당사는 2022년 12월 19일 구, (주)에이프로젠바이오로직스(피합병법인)와 합병 후, 상호를 (주)에이프로젠바이오로직스로 변경하며 생긴 기저효과로 2022년 매출원가 37,903백만원에서 2023년 93,903백만원으로 증가하였습니다. 2023년 바이오 사업부문에서 발생한 매출원가는 상품매출원가 2,803백만원, 용역매출원가 15,549백만원, 기타매출원가 40,198백만원으로 총 58,550백만원이며, 이를 제외할 경우 35,353백만원으로 2022년 대비 감소한 매출원가를 보이고 있습니다. 2024년 1분기에는 제약 부문 매출원가 8,928백만원과 바이오 부문 매출원가 5,664백만원이 발생하여 총 14,592백만원의 매출원가가 발생하였습니다. 제약 부문의 매출원가는 대부분 제품매출원가이며, 바이오 부문의 매출원가는 노무비 및 공장 경비 등을 포함하는 기타매출원가로 구성되어 있습니다. 당사의 2023년 및 2024년 1분기 기타매출원가 내역은 다음과 같습니다.
| [2023년 및 2024년 1분기 당사 별도기준 기타매출원가 내역] |
| (단위 : 백만원) |
| 과 목 | 2024년 1분기 | 2023년 1분기 | 2023년 | ||||||
|---|---|---|---|---|---|---|---|---|---|
| 합 계 | 바이오 | 제 약 | 합 계 | 바이오 | 제 약 | 합 계 | 바이오 | 제 약 | |
| 노무비 | 1,470 | 1,470 | - | - | - | - | 6,924 | 6,924 | - |
| - 직원급여 | 1,350 | 1,350 | - | - | - | - | 6,266 | 6,266 | |
| - 퇴직급여 | 114 | 114 | - | - | - | - | 621 | 621 | |
| - 기타 | 7 | 7 | - | - | - | - | 37 | 37 | |
| 경비 | 3,942 | 3,938 | 4 | 18 | 18 | - | 33,290 | 33,274 | 16 |
| - 복리후생비 | 213 | 213 | - | - | - | - | 1,111 | 1,111 | |
| - 가스수도료 | 193 | 193 | - | - | - | - | 2,057 | 2,057 | |
| - 전력비 | 358 | 358 | - | - | - | - | 3,126 | 3,126 | |
| - 감가상각비 | 2,349 | 2,345 | 4 | 18 | 18 | - | 11,627 | 11,611 | 16 |
| - 수선비 | 23 | 23 | - | - | - | - | 1,538 | 1,538 | |
| - 소모품비 | 91 | 91 | - | - | - | - | 3,457 | 3,457 | |
| - 지급수수료 | 502 | 502 | - | - | - | - | 2,946 | 2,946 | |
| - 재고자산평가손실(환입) | -120 | -120 | - | - | - | - | 6,849 | 6,849 | |
| - 기타 | 333 | 333 | - | - | - | - | 579 | 579 | |
| 합계 | 5,412 | 5,408 | 4 | 18 | 18 | - | 40,214 | 40,198 | 16 |
출처) 당사 제시
(주5) 정정 전
당사의 부채비율은 2020년 2.83%, 2021년 2.92%에서 2022년 34.58%, 2023년 59.86%까지 증가하였습니다. 유동비율은 2020년 3,879.23%, 2021년 3,740.86%에서 2022년 149.35%, 2023년 53.73%로 악화되었습니다. 이는 2022년 대규모 단기차입금 증가와 2022년 전환사채 및 신주인수권부사채 차입과 2023년 115,330백만원의 당기순손실 기록함에 따라 이익결손금이 133,309백만원까지 누적되었기 때문입니다. 이에 2021년 차입금 의존도 0.35%로 차입금 측면에서 안정적인 재무구조를 보인 후 차입금이 큰 폭으로 증가한 2023년에 차입금의존도 29.89%로 악화되었습니다.
또한 지속적으로 영업손실이 발생하고있기 때문에 부채에 대한 이자를 지급할 수 있는 능력을 판단하기 위한 지표인 이자보상배율은 마이너스를 기록해오고 있습니다. 당사의 최근 4개년 연결기준 이자보상배율은 2020년 -53.18, 2021년 -122.55, 2022년 -19.82, 2023년 -15.67을 나타내고 있습니다. 당사의 최근 4개년의 재무안정성 지표 추이는 다음과 같습니다.
| [연결기준 재무안정성 지표 추이] |
| (단위 : 백만원) |
| 구분 | 2023년 | 2022년 | 2021년 | 2020년 |
|---|---|---|---|---|
| 자산총계(A) | 589,397 | 676,103 | 614,621 | 615,309 |
| 유동자산(G) | 84,857 | 240,608 | 353,474 | 336,523 |
| 비유동자산 | 504,539 | 435,495 | 261,147 | 278,786 |
| 부채총계(B) | 220,705 | 173,730 | 17,440 | 16,953 |
| 유동부채(H) | 157,938 | 161,106 | 9,449 | 8,675 |
| 비유동부채 | 62,767 | 12,624 | 7,991 | 8,278 |
| - 총차입금(C) | 176,182 | 134,263 | 2,164 | 2,646 |
| - 단기차입금 | 90,026 | 134,263 | 2,089 | 2,470 |
| - 장기차입금 | 32,000 | 0 |
0 |
0 |
| - 전환사채 | 39,335 | 0 | 0 | 0 |
| - 신주인수권부사채 | 0 | 0 | 72 | 151 |
| - 유동성파생상품부채 | 14,821 | 0 | 3 | 25 |
| - 비유동파생상품부채 | 0 | 0 | 0 | 0 |
| 자본총계(D) | 368,691 | 502,374 | 597,181 | 598,356 |
| 유동비율(G/H) | 53.73% | 149.35% | 3,740.86% | 3,879.23% |
| 부채비율(B/D) | 59.86% | 34.58% | 2.92% | 2.83% |
| 총차입금 의존도(C/A) | 29.89% | 19.86% | 0.35% | 0.43% |
| 이자보상배율(E/F) | -15.67 | -19.82 | -122.55 | -53.18 |
| - 영업이익(E) | -57,478 | -5,430 | -3,799 | -2,606 |
| - 이자비용(F) | 3,668 | 274 | 31 | 49 |
출처) 당사 제시
본 공시서류 제출일 전일 현재 기준 당사의 연결기준 단기차입금은 80,042백만원이며, 산업은행으로부터의 장기차입금은 32,000백만원입니다. 해당 차입금들은 만기전까지 상환계획이 없으며 특이 사유 발생하지 않을 경우 무리 없이 추가 만기 연장될 것으로 예상됩니다. 2023년 기준 (주)에이프로젠으로부터의 차입금 53,500백만원은 만기연장하여 본 공시서류 제출일 전일 현재 기준 53,500백만원 보유하고 있습니다. 당사의 2023년 및 본 공시서류 제출일 전일 현재 기준 장/단기차입금 내역은 다음과 같습니다.
| [장/단기차입금 내역] |
| (단위 : 백만원) |
| 차입처 | 내 역 | 만기일 | 이자율 | 본 공시서류 제출일 전일 현재 | 2023년 |
|---|---|---|---|---|---|
| 하나은행 | 운영자금 | 2024.11.01 | 5.97% | 0 | 0 |
| 국민은행 | 운영자금 | 2024.04.30 | 5.07% | 0 | 0 |
| 산업은행 | 운영자금 | 2031.11.01 | 4.52~5.19% | 32,000 | 32,000 |
| ㈜에이프로젠 | 운영자금 | 2027.03.14 | 4.00% | 5,000 | 53,500 |
| 2024.07.18 | 20,000 | ||||
| 2024.08.17 | 3,500 | ||||
| 2024.11.24 | 25,000 | ||||
| 에이프로젠 파마(주) | 운영자금 | 2024.09.07 | 4.00% | 0 | 0 |
| (주)에이프로젠 H&G | 운영자금 | 2024.12.19 | 4.00% | 12,000 | 34,000 |
| 2024.12.21 | 12,000 | ||||
| 기타 | 배서어음 | - | - | 2,527 | 2,526 |
| 합 계 | - | 112,027 | 122,026 | ||
출처) 당사 정기보고서 및 당사 제시
주) 만기일 및 이자율의 경우 본 공시서류 제출일 전일 현재 기준입니다.
2023년 기준 당사는 2,526백만원의 배서어음을 보유하고 있습니다. 이는 당사의 계열사 에이프로젠파마(주)와 (주)에이프로젠헬스케어앤게임즈의 외부 매출처(도매업체, 병의원 등)에서 수금한 어음을 당사에 다시 배서하여 매출채권으로 수금하여 보관하고 있으며, 매입채무를 당사 보관어음으로 지급(배서)하여 배서어음을 보유하고 있습니다. 이처럼 당사가 보관하고 있는 어음들은 대부분 매입채무로 결제하거나 만기 도래시 보통 예금으로 수령하고 있습니다.
한편 2023년 기준 KDB산업은행으로부터의 장기차입금 32,000백만원에는 유형자산 및 투자부동산 48,000백만원(150% 한도)이 담보로 제공되어 있습니다. 차입금액 32,000백만원에 대한 담보인 유형자산은 당사의 제약사업부문 관련 화성공장의 토지와 건물이며, 투자부동산은 (주)에이프로젠헬스케어앤게임즈의 성남사무실의 토지와 건물로 구성되어 있습니다.
| [담보제공자산] |
| (단위 : 백만원) |
| 담보제공자산 | 2023년 | 담보권자 | 제공사유 | ||
|---|---|---|---|---|---|
| 장부금액 | 담보설정금액 | 차입금액 | |||
| 유형자산(토지,건물), 투자부동산(토지, 건물) |
174,307 | 48,000 | 32,000 | KDB산업은행 | 운영자금대여 |
| 합 계 | 174,307 | 48,000 | 32,000 | - | - |
출처) 당사 정기보고서 및 당사제시
또한 본 공시서류 제출일 전일 현재 기준 (주)에이프로젠 보유 차입금 51,000백만원에 대한 담보로 당사의 유형자산 72,000백만원이 설정되어 있습니다. 이는 합병 전 피합병법인 구, (주)에이프로젠바이오로직스에서 (주)에이프로젠에게 제공한 차입금 담보건이며, 당사의 바이오사업부문 관련 오송공장의 토지 및 건물 및 기계장치로 구성되어 있습니다.
| [(주)에이프로젠 제공 담보자산] |
| (단위 : 백만원) |
| 담보제공자산 | 본 공시서류 제출일 전일 현재 | 2023년 | 담보권자 | 제공사유 | ||||
|---|---|---|---|---|---|---|---|---|
| 장부금액 | 담보설정금액 | 차입금액 | 장부금액 | 담보설정금액 | 차입금액 | |||
| 유형자산(토지,건물,기계) | 140,414 | 72,000 | 51,000 | 140,414 | 72,000 | 51,000 | 한국수출입은행 | (주)에이프로젠의 차입금 담보 |
출처) 당사 정기보고서 및 당사제시
(후략)
(주5) 정정 후
당사의 부채비율은 2020년 2.83%, 2021년 2.92%에서 2022년 34.58%, 2023년 59.86%, 2024년 1분기 64.55%까지 증가하였습니다. 유동비율은 2020년 3,879.23%, 2021년 3,740.86%에서 2022년 149.35%, 2023년 53.73%, 2024년 1분기 49.36%로 악화되었습니다. 이는 2022년 대규모 단기차입금 증가와 2022년 전환사채 및 신주인수권부사채 차입과 2023년 115,330백만원의 당기순손실 기록함에 따라 이익결손금이 133,309백만원까지 누적되었기 때문입니다. 또한, 2024년 1분기 파생상품부채의 공정가치 증가 등에 따른 총차입금 및 부채총계의 증가와 -6,010백만원의 당기순손실 기록함에 따라 이익결손금이 -139,702백만원까지 누적되었기 때문입니다. 이에 2021년 차입금 의존도 0.35%로 차입금 측면에서 안정적인 재무구조를 보인 후 차입금이 큰 폭으로 증가한 2024년 1분기에 차입금의존도 31.36%로 악화되었습니다.
또한 지속적으로 영업손실이 발생하고있기 때문에 부채에 대한 이자를 지급할 수 있는 능력을 판단하기 위한 지표인 이자보상배율은 마이너스를 기록해오고 있습니다. 당사의 최근 4개년 및 2024년 1분기 연결기준 이자보상배율은 2020년 -53.18, 2021년 -122.55, 2022년 -19.82, 2023년 -15.67, 2024년 1분기 -9.60을 나타내고 있습니다. 당사의 최근 4개년 및 2024년 1분기의 재무안정성 지표 추이는 다음과 같습니다.
| [연결기준 재무안정성 지표 추이] |
| (단위 : 백만원) |
| 구분 | 2024년 1분기 |
2023년 | 2022년 | 2021년 | 2020년 |
|---|---|---|---|---|---|
| 자산총계(A) | 595,857 | 589,397 | 676,103 | 614,621 | 615,309 |
| 유동자산(G) | 84,119 | 84,857 | 240,608 | 353,474 | 336,523 |
| 비유동자산 | 511,738 | 504,539 | 435,495 | 261,147 | 278,786 |
| 부채총계(B) | 233,737 | 220,705 | 173,730 | 17,440 | 16,953 |
| 유동부채(H) | 170,429 | 157,938 | 161,106 | 9,449 | 8,675 |
| 비유동부채 | 63,308 | 62,767 | 12,624 | 7,991 | 8,278 |
| - 총차입금(C) | 186,846 | 176,182 | 134,263 | 2,164 | 2,646 |
| - 단기차입금 | 92,345 | 90,026 | 134,263 | 2,089 | 2,470 |
| - 장기차입금 | 32,000 | 32,000 | 0 |
0 |
0 |
| - 전환사채 | 40,163 | 39,335 | 0 | 0 | 0 |
| - 신주인수권부사채 | 0 | 0 | 0 | 72 | 151 |
| - 유동성파생상품부채 | 22,339 | 14,821 | 0 | 3 | 25 |
| - 비유동파생상품부채 | 0 | 0 | 0 | 0 | 0 |
| 자본총계(D) | 362,119 | 368,691 | 502,374 | 597,181 | 598,356 |
| 유동비율(G/H) | 49.36% | 53.73% | 149.35% | 3,740.86% | 3,879.23% |
| 부채비율(B/D) | 64.55% | 59.86% | 34.58% | 2.92% | 2.83% |
| 총차입금 의존도(C/A) | 31.36% | 29.89% | 19.86% | 0.35% | 0.43% |
| 이자보상배율(E/F) | -9.60 | -15.67 | -19.82 | -122.55 | -53.18 |
| - 영업이익(E) | -11,519 | -57,478 | -5,430 | -3,799 | -2,606 |
| - 이자비용(F) | 1,200 | 3,668 | 274 | 31 | 49 |
출처) 당사 제시
2024년 1분기 기준 당사의 연결기준 단기차입금은 92,345백만원이며, 산업은행으로부터의 장기차입금은 32,000백만원입니다. 해당 차입금들은 만기전까지 상환계획이 없으며 특이 사유 발생하지 않을 경우 무리 없이 추가 만기 연장될 것으로 예상됩니다. 2023년 기준 (주)에이프로젠으로부터의 차입금 53,500백만원은 만기연장하여 2024년 1분기 기준 51,000백만원보유하고 있습니다. 당사의 2023년 및 2024년 1분기 기준 장/단기차입금 내역은 다음과 같습니다.
| [장/단기차입금 내역] |
| (단위 : 백만원) |
| 차입처 | 내 역 | 만기일 | 이자율 | 2024년 1분기 | 2023년 |
|---|---|---|---|---|---|
| 산업은행 | 운영자금 | 2031.11.01 | 4.52~5.19% | 32,000 | 32,000 |
| ㈜에이프로젠 | 운영자금 | 2027.03.14 | 4.00% | 51,000 | 53,500 |
| 2024.07.18 | |||||
| 2024.08.17 | |||||
| 2024.11.24 | |||||
| 에이프로젠 파마(주) | 운영자금 | 2024.09.07 | 4.00% | 0 | 0 |
| (주)에이프로젠 H&G | 운영자금 | 2024.12.19 | 4.00% | 26,500 | 34,000 |
| 2024.12.21 | |||||
| 넥스코닉스 | 운영자금 | 2024.02.29 ~ 2025.02.28 | 4.00% | 2,600 | 0 |
| 기타 | 배서어음 | - | - | 2,245 | 2,526 |
| 합 계 | - | 114,345 | 122,026 | ||
출처) 당사 정기보고서 및 당사 제시
주) 만기일 및 이자율의 경우 2024년 1분기 기준입니다.
2024년 1분기 기준 당사는 2,245백만원의 배서어음을 보유하고 있습니다. 이는 당사의 계열사 에이프로젠파마(주)와 (주)에이프로젠헬스케어앤게임즈의 외부 매출처(도매업체, 병의원 등)에서 수금한 어음을 당사에 다시 배서하여 매출채권으로 수금하여 보관하고 있으며, 매입채무를 당사 보관어음으로 지급(배서)하여 배서어음을 보유하고 있습니다. 이처럼 당사가 보관하고 있는 어음들은 대부분 매입채무로 결제하거나 만기 도래시 보통 예금으로 수령하고 있습니다.
한편 2024년 1분기 기준 KDB산업은행으로부터의 장기차입금 32,000백만원에는 유형자산 및 투자부동산 48,000백만원(150% 한도)이 담보로 제공되어 있습니다. 차입금액 32,000백만원에 대한 담보인 유형자산은 당사의 제약사업부문 관련 화성공장의 토지와 건물이며, 투자부동산은 (주)에이프로젠헬스케어앤게임즈의 성남사무실의 토지와 건물로 구성되어 있습니다.
| [담보제공자산] |
| (단위 : 백만원) |
| 담보제공자산 | 2024년 1분기 | 2023년 | 담보권자 | 제공사유 | ||||
|---|---|---|---|---|---|---|---|---|
| 장부금액 | 담보설정금액 | 차입금액 | 장부금액 | 담보설정금액 | 차입금액 | |||
| 유형자산(토지,건물), 투자부동산(토지, 건물) |
173,697 | 48,000 | 32,000 | 174,307 | 48,000 | 32,000 | KDB산업은행 | 운영자금대여 |
| 합 계 | 173,697 | 48,000 | 32,000 | 174,307 | 48,000 | 32,000 | - | - |
출처) 당사 정기보고서 및 당사제시
또한 2024년 1분기 기준 (주)에이프로젠 보유 차입금 51,000백만원에 대한 담보로 당사의 유형자산 72,000백만원이 설정되어 있습니다. 이는 합병 전 피합병법인 구, (주)에이프로젠바이오로직스에서 (주)에이프로젠에게 제공한 차입금 담보건이며, 당사의 바이오사업부문 관련 오송공장의 토지 및 건물 및 기계장치로 구성되어 있습니다.
| [(주)에이프로젠 제공 담보자산] |
| (단위 : 백만원) |
| 담보제공자산 | 2024년 1분기 | 2023년 | 담보권자 | 제공사유 | ||||
|---|---|---|---|---|---|---|---|---|
| 장부금액 | 담보설정금액 | 차입금액 | 장부금액 | 담보설정금액 | 차입금액 | |||
| 유형자산(토지,건물,기계) | 138,837 | 72,000 | 51,000 | 140,414 | 72,000 | 51,000 | 한국수출입은행 | (주)에이프로젠의 차입금 담보 |
출처) 당사 정기보고서 및 당사제시
(후략)
(주6) 정정 전
(전략)
| [연구개발 진행 현황 및 향후 계획] |
| 구분 | 품목 | 적응증 | 연구시작시기 | 현재 진행단계 | 연구중단일 | 비고 | ||
|---|---|---|---|---|---|---|---|---|
| 단계(국가) | 승인일 (예정일) | |||||||
| 바이오 | 바이오시밀러 | GS071 (레미케이드 바이오시밀러) |
관절염 항체 치료 | 2009년 | 일본 판매중(2017년 11월~), 2019년 이후 일본 후생성의 행정처분 및 제제에 따른 니치이코제약의 경영악화, 사업축소로 추가 발주가 없는 상황이며, 2019년 06월 최종 납품한 재고 판매중 | - | - | 국내판매 관련 라이센스인 체결 |
| AP056(리툭산 바이오시밀러) | 혈액암 항체 치료 | 2010년 | 전임상 완료 임상 1, 3상(글로벌) 준비 |
- | - | 국내판매 관련 라이센스인 체결 |
||
| AP063(허셉틴 바이오시밀러) | 유방암 항체 치료 | 2011년 | 임상 3상(글로벌) 진행중 | - | - | 국내판매 관련 라이센스인 체결 |
||
| 제약 | 자료제출의약품 | 듀카핀정30/2.5밀리그램 | 혈압강하제 | - | 품목허가 완료(국내) | 2023-01-06 | - | - |
| 듀카핀정60/2.5밀리그램 | 혈압강하제 | - | 품목허가 완료(국내) | 2023-01-06 | - | - | ||
| 듀카핀정60/5밀리그램 | 혈압강하제 | - | 품목허가 완료(국내) | 2023-01-06 | - | - | ||
| 제네릭 | 쏙코에이연질캡슐 | 해열, 진통, 소염제 | - | 품목허가 완료(국내) | 2023-01-31 | |||
| 쏙코프에이연질캡슐 | 해열, 진통, 소염제 | - | 품목허가 완료(국내) | 2023-03-21 | ||||
| 쏙콜에이연질캡슐 | 해열, 진통, 소염제 | - | 품목허가 완료(국내) | 2023-03-22 | ||||
| 코비코나잘액 | 이비과용제 | 품목허가 완료(국내) | 2023-03-29 | |||||
| 쌩코프에이연질캡슐 | 해열, 진통, 소염제 | - | 품목허가 완료(국내) | 2023-05-09 | ||||
| 쌩콜에이연질캡슐 | 해열, 진통, 소염제 | - | 품목허가 완료(국내) | 2023-05-09 | ||||
| 쌩코에이연질캡슐 | 해열, 진통, 소염제 | - | 품목허가 완료(국내) | 2023-05-09 | ||||
| 베타셀민연질캡슐 | 기타의 비타민제 | - | 품목허가 완료(국내) | 2023-05-09 | ||||
| 벌키퍼크림 | 진통, 진양, 수렴, 소염제 | - | 품목허가 완료(국내) | 2023-07-26 | ||||
| 로라샷연질캡슐 | 항히스타민제 | - | 품목허가 완료(국내) | 2023-08-09 | ||||
| 빅콘에프600정 | 기타의 비타민제 | - | 품목허가 완료(국내) | 2023-08-10 | ||||
| 빅콘800정 | 기타의 비타민제 | - | 품목허가 완료(국내) | 2023-08-28 | ||||
| 다파엠듀오서방정10/500밀리그램 | 당뇨병용제 | - | 품목허가 완료(국내) | 2023-09-06 | ||||
| 다파엠듀오서방정5/500밀리그램 | 당뇨병용제 | - | 품목허가 완료(국내) | 2023-09-06 | ||||
| 인크린에스정 | 하제, 완장제 | - | 품목허가 완료(국내) | 2023-11-10 | ||||
| 오메코에프정 | 해열, 진통, 소염제 | - | 품목허가 완료(국내) | 2023-12-15 | ||||
| 리나하나정 | 당뇨병용제 | - | 품목허가 완료(국내) | 2023-12-22 | ||||
| 니세로정30밀리그램 | 기타의 순환계용약 | - | 품목허가 완료(국내) | 2024-02-22 | ||||
| 엠지엠피스정 | 해열, 진통, 소염제 | - | 품목허가 완료(국내) | 2024-02-26 | ||||
| 아만틴정20밀리그램 | 기타의 중추신경용약 | - | 품목허가 진행중(국내) | (2024-04-23) | ||||
| 자료제출의약품 | 리나콤비서방정2.5/1000밀리그램 | 당뇨병용제 | - | 품목허가 완료(국내) |
2024-03-19 | - | - | |
| 리나콤비서방정5/1000밀리그램 | 당뇨병용제 | - | 품목허가 완료(국내) |
2024-03-19 | - | - | ||
(중략)
- AP063(허셉틴 바이오시밀러) - 변경 전 AP062
| 구분 | 바이오시밀러 |
| 적응증 | 유방암, 위암 |
| 작용기전 | Trastuzumab은 HER-2 에 대한 단일클론 항체로서 HER2 양성 유방암 세포들의 외부에서 다량 발견되는 단백질의 일종인 HER2 단백질을 타겟으로 함. 일부 유방암에서는 HER2 단백질이 과잉 생산되면서 유방세포가 비정상적으로 증가하는데, HER-2 를 과잉 생산하는 암세포인 경우 Trastuzumab이 HER-2에 붙어 더 이상 HER-2 가 Human Epideraml growth factor에 반응하지 못하게 됨으로써 암세포 증식을 억제 |
| 제품의 특성 | Roche의 Herceptin 에 대한 바이오시밀러 |
| 진행경과 | 15.03 전임상 완료 18.08 미국 임상1상 개시 19.05 미국 임상1상 완료 |
| 향후계획 | 글로벌 임상3상 진행중 |
| 경쟁제품 | 허셉틴 바이오시밀러 허쥬마(셀트리온), 온트루잔트(삼성바이오에피스) 등 |
| 관련논문 등 | 해당 내용 없음 (오리지날 바이오신약 Trastuzumab에 대한 바이오시밀러) |
| 시장규모 | USD 7.1 Billion (2017, 키움증권 리서치) |
| 기타사항 | - |
(중략)
|
[연구개발비용] |
| (단위: 백만원) |
| 구분 | 2023년 4분기 (제약사업 부문) |
2023년 4분기 (바이오사업 부문) |
2023년 | 2022년 | 2021년 | 2020년 | |
|---|---|---|---|---|---|---|---|
| 비용의 성격별 분류 | 원, 부재료비 | 787 | - | 787 | 699 | 584 | 648 |
| 인건비 | - | 2,149 | 2,149 | - | - | - | |
| 감가상각비 | - | 5,822 | 5,822 | - | - | - | |
| 위탁용역비 | 1,919 | - | 1,919 | 2,172 | 1,751 | 696 | |
| 기타 | - | 4,308 | 4,308 | 29 | 70 | 71 | |
| 연구개발비용 합계 | 2,706 | 12,279 | 14,985 | 2,901 | 2,405 | 1,414 | |
| 회계처리 내역 | 판매비와 관리비 | 1,927 | 12,279 | 14,206 | 2,187 | 1,735 | 698 |
| 제조경비 | 779 | - | 779 | 714 | 670 | 717 | |
| 개발비(무형자산) | - | - | - | - | - | - | |
| 회계처리금액 계 | 2,706 | 12,279 |
14,985 | 2,901 | 2,405 | 1,414 | |
| 정부보조금 | - | - | - | - | - | - | |
| 연구개발비용 합계 | 2,706 | 12,279 | 14,985 | 2,901 | 2,405 | 1,414 | |
| 연구개발비 / 매출액 비율 | 4.36% | 19.78% | 24.14% | 4.45% | 4.26% | 2.65% | |
| [연구개발비용계÷당기매출액×100] | |||||||
| 출처: 당사 정기보고서 |
당사는 최근 4개년 연구개발비용 2020년 1,414백만원, 2021년 2,405백만원, 2022년 2,901백만원, 2023년 14,985백만원을 기록하였으며, 이는 연결기준 매출액 대비 각 2.65%, 4.26%, 4.45%, 24.14%입니다. 당사(구, 에이프로젠제약(주))는 2022년 12월 19일 구, (주)에이프로젠바이오로직스(피합병법인)와 합병 후 바이오사업부문 관련하여 12일 분의 연구개발비용이 반영되어 있습니다. 2023년 바이오사업부문 관련 12개월분의 연구개발비용이 반영됨에 따라 경상개발과 관련된 인건비 2,149백만원이 추가되었으며, 이는 오송공장 설비 중 3, 4기를 가동하기 위해 소요되는 비용 중 자산화하지 못한 급여입니다. 한편, 기타 연구개발비용 4,308백만원은 바이오사업부문의 품질시험 관련비용 등으로 구성되어 있습니다.
당사의 의약품사업 중 제약사업부문의 연구개발 조직은 1개 사업단 및 2개의 실, 실 산하 3개팀으로 구성되어 있으며, 바이오사업부문의 연구개발 조직은 2개의 실, 실 산하 5개의 팀으로 구성되어 있습니다. 각 부문의 연구개발 조직 현황과 주요업무는 다음과 같습니다.
|
[연구개발 담당조직] |
| 사업부문 | 연구개발 담당조직 | 주요업무 | ||
|---|---|---|---|---|
| 의약품 | 제약 | 바이오의약품개발단 | 바이오시밀러 및 바이오의약품 국내 허가 및 판촉 자료 제작 | |
| 개발사업실 | 개발팀 | 의약품 신제품 및 공정 개발 및 품목허가 | ||
| 품질총괄실 | 품질보증팀 | 의약품 생물학적 동등성 시험 및 제제연구, 원료의약품 관리, 시험분석 | ||
| 품질관리팀 | ||||
| 바이오 | 품질보증실 | 품질보증팀 | 바이오의약품의 품질, 안전성, 유효성을 기반으로 한 품질보증관리 | |
| 밸리데이션팀 | ||||
| 품질관리실 | 원자재분석팀 | 바이오의약품용 원자재, 원료의약품, 완제의약품의 분석시험 수행 및 관리 | ||
| 제품분석팀 | ||||
| 미생물팀 | ||||
| 출처: 당사 정기보고서 |
당사는 핵심 연구인력 배윤경 이사(박사)와 강성호 이사 2명을 중심으로 제약사업부문은 박사급 1명, 석사급 1명 등 총 45명, 바이오사업부문은 박사급 1명, 석사급 6명 등 총 102명이 연구개발 업무를 수행하고 있으며, 그 현황은 다음과 같습니다.
| [당사 연구개발 인력 현황] |
| 사업부문 | 관련조직 | 인원 | 학력 | ||||
|---|---|---|---|---|---|---|---|
| 박사 | 석사 | 학사 | 기타 | ||||
| 의약품 | 제약 | 바이오의약품개발단 | 4 | 1 | - | 3 | - |
| 개발사업실 | 4 | - | 1 | 3 | - | ||
| 품질총괄실 | 37 | - | - | 37 | - | ||
| 바이오 | 품질보증실 | 34 | - | 5 | 25 | 4 | |
| 품질관리실 | 68 | 1 | 1 | 57 | 9 | ||
| 자료 : 당사 사업보고서 |
(중략)
다만, 이러한 Perfusion 방식의 장점에도 불구하고, 대다수의 바이오의약품들이 Fed-batch 방식 공정으로 개발되어 있기 때문에 아직까지 Fed-batch 방식을 운용하는 것이 CMO 고객 유치에 유리한 측면이 있으며, Perfusion 방식은 공정 최적화가 용이하지 않으며 이에 따른 높은 숙련도가 요구됩니다. 이에 당사는 상기 기재한 바와 같이 바이오사업부문에 박사급 1명, 석사급 6명 등 총 102명의 핵심 연구개발인력을 보유하고 있으며, 해당 인원들은 당사의 Perfusion 방식 개발작동 및 유지보수에 있어 오랜 경험과 노하우를 지닌 인력입니다. 따라서 연구개발 인력은 당사의 핵심 자산으로 연구개발 인력의 퇴사, 이직 등은 당사의 핵심역량 약화로 이어질 수 있습니다.
(후략)
(주6) 정정 후
(전략)
| [연구개발 진행 현황 및 향후 계획] |
| 구분 | 품목 | 적응증 | 연구시작시기 | 현재 진행단계 | 연구중단일 | 비고 | ||
|---|---|---|---|---|---|---|---|---|
| 단계(국가) | 승인일 (예정일) | |||||||
| 바이오 | 바이오시밀러 | GS071 (레미케이드 바이오시밀러) |
관절염 항체 치료 | 2009년 | 일본 판매중(2017년 11월~), 2019년 이후 일본 후생성의 행정처분 및 제제에 따른 니치이코제약의 경영악화, 사업축소로 추가 발주가 없는 상황이며, 2019년 06월 최종 납품한 재고 판매중 글로벌 임상 3상 완료 품목허가 진행중(터키) |
- | - | 국내판매 관련 라이센스인 체결 |
| AP056(리툭산 바이오시밀러) | 혈액암 항체 치료 | 2010년 | 전임상 완료 임상 1, 3상(글로벌) 준비 |
- | - | 국내판매 관련 라이센스인 체결 |
||
| AP063(허셉틴 바이오시밀러) | 유방암 항체 치료 | 2011년 | 임상 3상(글로벌) 진행중 | - | - | 국내판매 관련 라이센스인 체결 |
||
| 제약 | 자료제출의약품 | 듀카핀정30/2.5밀리그램 | 혈압강하제 | - | 품목허가 완료(국내) | 2023-01-06 | - | - |
| 듀카핀정60/2.5밀리그램 | 혈압강하제 | - | 품목허가 완료(국내) | 2023-01-06 | - | - | ||
| 듀카핀정60/5밀리그램 | 혈압강하제 | - | 품목허가 완료(국내) | 2023-01-06 | - | - | ||
| 제네릭 | 쏙코에이연질캡슐 | 해열, 진통, 소염제 | - | 품목허가 완료(국내) | 2023-01-31 | |||
| 쏙코프에이연질캡슐 | 해열, 진통, 소염제 | - | 품목허가 완료(국내) | 2023-03-21 | ||||
| 쏙콜에이연질캡슐 | 해열, 진통, 소염제 | - | 품목허가 완료(국내) | 2023-03-22 | ||||
| 코비코나잘액 | 이비과용제 | 품목허가 완료(국내) | 2023-03-29 | |||||
| 쌩코프에이연질캡슐 | 해열, 진통, 소염제 | - | 품목허가 완료(국내) | 2023-05-09 | ||||
| 쌩콜에이연질캡슐 | 해열, 진통, 소염제 | - | 품목허가 완료(국내) | 2023-05-09 | ||||
| 쌩코에이연질캡슐 | 해열, 진통, 소염제 | - | 품목허가 완료(국내) | 2023-05-09 | ||||
| 베타셀민연질캡슐 | 기타의 비타민제 | - | 품목허가 완료(국내) | 2023-05-09 | ||||
| 벌키퍼크림 | 진통, 진양, 수렴, 소염제 | - | 품목허가 완료(국내) | 2023-07-26 | ||||
| 로라샷연질캡슐 | 항히스타민제 | - | 품목허가 완료(국내) | 2023-08-09 | ||||
| 빅콘에프600정 | 기타의 비타민제 | - | 품목허가 완료(국내) | 2023-08-10 | ||||
| 빅콘800정 | 기타의 비타민제 | - | 품목허가 완료(국내) | 2023-08-28 | ||||
| 다파엠듀오서방정10/500밀리그램 | 당뇨병용제 | - | 품목허가 완료(국내) | 2023-09-06 | ||||
| 다파엠듀오서방정5/500밀리그램 | 당뇨병용제 | - | 품목허가 완료(국내) | 2023-09-06 | ||||
| 인크린에스정 | 하제, 완장제 | - | 품목허가 완료(국내) | 2023-11-10 | ||||
| 오메코에프정 | 해열, 진통, 소염제 | - | 품목허가 완료(국내) | 2023-12-15 | ||||
| 리나하나정 | 당뇨병용제 | - | 품목허가 완료(국내) | 2023-12-22 | ||||
| 니세로정30밀리그램 | 기타의 순환계용약 | - | 품목허가 완료(국내) | 2024-02-22 | ||||
| 엠지엠피스정 | 해열, 진통, 소염제 | - | 품목허가 완료(국내) | 2024-02-26 | ||||
| 아만틴정20밀리그램 | 기타의 중추신경용약 | - | 품목허가 진행중(국내) | (2024-04-23) | ||||
| 자료제출의약품 | 리나콤비서방정2.5/1000밀리그램 | 당뇨병용제 | - | 품목허가 완료(국내) |
2024-03-19 | - | - | |
| 리나콤비서방정5/1000밀리그램 | 당뇨병용제 | - | 품목허가 완료(국내) |
2024-03-19 | - | - | ||
(중략)
- AP063(허셉틴 바이오시밀러) - 변경 전 AP062
| 구분 | 바이오시밀러 |
| 적응증 | 유방암, 위암 |
| 작용기전 | Trastuzumab은 HER-2 에 대한 단일클론 항체로서 HER2 양성 유방암 세포들의 외부에서 다량 발견되는 단백질의 일종인 HER2 단백질을 타겟으로 함. 일부 유방암에서는 HER2 단백질이 과잉 생산되면서 유방세포가 비정상적으로 증가하는데, HER-2 를 과잉 생산하는 암세포인 경우 Trastuzumab이 HER-2에 붙어 더 이상 HER-2 가 Human Epideraml growth factor에 반응하지 못하게 됨으로써 암세포 증식을 억제 |
| 제품의 특성 | Roche의 Herceptin 에 대한 바이오시밀러 |
| 진행경과 | 15.03 전임상 완료 18.08 미국 임상1상 개시 19.05 미국 임상1상 완료 23.4Q 유럽의약품청(EMA) 등 임상3상 시험계획 신청 24.1Q 유럽의약품청(EMA) 등 임상3상 시험계획 승인 |
| 향후계획 | 글로벌 임상3상 진행중 |
| 경쟁제품 | 허셉틴 바이오시밀러 허쥬마(셀트리온), 온트루잔트(삼성바이오에피스) 등 |
| 관련논문 등 | 해당 내용 없음 (오리지날 바이오신약 Trastuzumab에 대한 바이오시밀러) |
| 시장규모 | USD 7.1 Billion (2017, 키움증권 리서치) |
| 기타사항 | - |
(중략)
|
[연구개발비용] |
| (단위: 백만원) |
| 구분 | 2024년 1분기 (제약사업 부문) |
2024년 1분기 (바이오사업 부문) |
2024년 1분기 | 2023년 4분기 (제약사업 부문) |
2023년 4분기 (바이오사업 부문) |
2023년 | 2022년 | 2021년 | 2020년 | |
|---|---|---|---|---|---|---|---|---|---|---|
| 비용의 성격별 분류 | 원, 부재료비 | 188 | - | 188 | 787 | - | 787 | 699 | 584 | 648 |
| 인건비 | 1,474 | 1,474 | - | 2,149 | 2,149 | - | - | - | ||
| 감가상각비 | 1,458 | 1,458 | - | 5,822 | 5,822 | - | - | - | ||
| 위탁용역비 | 846 | - | 846 | 1,919 | - | 1,919 | 2,172 | 1,751 | 696 | |
| 기타 | 1,377 | 1,377 | - | 4,308 | 4,308 | 29 | 70 | 71 | ||
| 연구개발비용 합계 | 1,034 | 4,309 | 5,343 | 2,706 | 12,279 | 14,985 | 2,901 | 2,405 | 1,414 | |
| 회계처리 내역 | 판매비와 관리비 | 846 | 4,309 | 5,155 | 1,927 | 12,279 | 14,206 | 2,187 | 1,735 | 698 |
| 제조경비 | 188 | - | 188 | 779 | - | 779 | 714 | 670 | 717 | |
| 개발비(무형자산) | - | - | - | - | - | - | - | - | ||
| 회계처리금액 계 | 1,034 | 4,309 | 5,343 | 2,706 | 12,279 |
14,985 | 2,901 | 2,405 | 1,414 | |
| 정부보조금 | - | - | - | - | - | - | - | - | - | |
| 연구개발비용 합계 | 1,034 | 4,309 | 5,343 | 2,706 | 12,279 | 14,985 | 2,901 | 2,405 | 1,414 | |
| 연구개발비 / 매출액 비율 | 8.61% | 35.87% | 44.48% | 4.36% | 19.78% | 24.14% | 6.51% | 7.06% | 4.15% | |
| [연구개발비용계÷당기 별도 매출액×100] | ||||||||||
| 출처: 당사 정기보고서 주) 상기 연구개발비용은 (주)에이프로젠바이오로직스에서 발생하였으며, 이에 별도 매출액 대비 비율을 산출하였습니다. |
당사는 최근 4개년 및 2024년 1분기 연구개발비용 2020년 1,414백만원, 2021년 2,405백만원, 2022년 2,901백만원, 2023년 14,985백만원, 2024년 1분기 5,343백만원을 기록하였으며, 이는 별도 기준 매출액 대비 각 4.15%, 7.06%, 6.51%, 24.14%, 44.48%입니다. 당사(구, 에이프로젠제약(주))는 2022년 12월 19일 구, (주)에이프로젠바이오로직스(피합병법인)와 합병 후 바이오사업부문 관련하여 12일 분의 연구개발비용이 반영되어 있습니다. 2023년 및 2024년 1분기 바이오사업부문 관련 연구개발비용이 반영됨에 따라 경상개발과 관련된 인건비 각 2,149백만원, 1,474백만원이 추가되었으며, 이는 오송공장 설비 중 3, 4기를 가동하기 위해 소요되는 비용 중 자산화하지 못한 급여입니다. 한편, 기타 연구개발비용 각 4,308백만원, 1,377백만원은 바이오사업부문의 품질시험 관련비용 등으로 구성되어 있습니다.
당사의 의약품사업 중 제약사업부문의 연구개발 조직은 1개 사업단 및 2개의 실, 실 산하 4개팀으로 구성되어 있으며, 바이오사업부문의 연구개발 조직은 2개의 실, 실 산하 4개의 팀과 별도 1개의 팀으로 구성되어 있습니다. 각 부문의 연구개발 조직 현황과 주요업무는 다음과 같습니다.
|
[연구개발 담당조직] |
| 사업부문 | 연구개발 담당조직 | 주요업무 | ||
|---|---|---|---|---|
| 의약품 | 제약 | 바이오의약품개발단 | 바이오시밀러 및 바이오의약품 국내 허가 및 판촉 자료 제작 | |
| 개발사업실 | 개발팀 | 의약품 신제품 및 공정 개발 및 품목허가 | ||
| 품질총괄실 | 품질보증1팀 | 의약품 생물학적 동등성 시험 및 제제연구, 원료의약품 관리, 시험분석 | ||
| 품질보증2팀 | ||||
| 품질관리팀 | ||||
| 바이오 | 품질관리실 | 바이오어세이팀 | 바이오의약품용 원자재, 원료의약품, 완제의약품의 분석시험 수행 및 관리 | |
| 이화학팀 | ||||
| 미생물팀 | ||||
| 품질보증실 | 품질보증팀 | 바이오의약품의 품질, 안전성, 유효성을 기반으로 한 품질보증관리 | ||
| - | 밸리데이션팀 | 바이오의약품의 품질, 안전성, 유효성을 기반으로 한 품질보증관리 | ||
| 출처: 당사 정기보고서 |
당사는 핵심 연구인력 배윤경 이사(박사)와 강성호 이사 2명을 중심으로 제약사업부문은 박사급 1명, 석사급 1명 등 총 46명, 바이오사업부문은 박사급 1명, 석사급 4명 등 총 98명이 연구개발 업무를 수행하고 있으며, 그 현황은 다음과 같습니다.
| [당사 연구개발 인력 현황] |
| 사업부문 | 관련조직 | 인원 | 학력 | ||||
|---|---|---|---|---|---|---|---|
| 박사 | 석사 | 학사 | 기타 | ||||
| 의약품 | 제약 | 바이오의약품개발단 | 4 | 1 | - | 3 | - |
| 개발사업실 | 4 | - | 1 | 3 | - | ||
| 품질총괄실 | 38 | - | - | 38 | - | ||
| 바이오 | 품질보증실 | 23 | - | 3 | 16 | 4 | |
| 품질관리실 | 66 | 1 | 1 | 55 | 9 | ||
| 벨리데이션팀 | 9 | - | - | 9 | - | ||
| 자료 : 당사 사업보고서 |
(중략)
다만, 이러한 Perfusion 방식의 장점에도 불구하고, 대다수의 바이오의약품들이 Fed-batch 방식 공정으로 개발되어 있기 때문에 아직까지 Fed-batch 방식을 운용하는 것이 CMO 고객 유치에 유리한 측면이 있으며, Perfusion 방식은 공정 최적화가 용이하지 않으며 이에 따른 높은 숙련도가 요구됩니다. 이에 당사는 상기 기재한 바와 같이 바이오사업부문에 박사급 1명, 석사급 4명 등 총 98명의 핵심 연구개발인력을 보유하고 있으며, 해당 인원들은 당사의 Perfusion 방식 개발작동 및 유지보수에 있어 오랜 경험과 노하우를 지닌 인력입니다. 따라서 연구개발 인력은 당사의 핵심 자산으로 연구개발 인력의 퇴사, 이직 등은 당사의 핵심역량 약화로 이어질 수 있습니다.
(후략)
(주7) 정정 전
(전략)
한편, 당사는 내부 중장기 사업 계획상 AP096을 생산하여 임상 시험을 진입하려는 계획을 갖고 있습니다. 모회사인 (주)에이프로젠의 파이프라인 중 AP063 및 AP056과 같이 AP096 또한 관류식 연속배양(Perfusion) 기술을 적용하여 개발되었으며, (주)에이프로젠과 당사 간의 위수탁 계약을 통해 당사 Suite 4를 이용한 임상 시료 생산을 계획하고 있습니다. 품목허가를 받기 위해서는 임상 시료 생산한 시설에서 Process Validation을 수행하는 것이 리스크가 적습니다. Process Validation 수행하여 품목허가 취득에 성공한 경우, 해당 시설에서 상업생산 제품을 만들 수 있는 허가를 받게 됩니다. 따라서, 당사와 (주)에이프로젠 간 License in 계약과는 무관하게 임상 시료 생산한 시설에서 상업생산 제품을 제조하게 되므로, 휴미라 바이오시밀러의 상업적 판매제품도 임상시료를 생산한 당사에서 수행될 예정입니다.
| [(주)에이프로젠의 최근 4년 사업부문별 매출현황] |
| (단위: 백만원) |
| 사업부문 | 매출유형 | 품 목 | 2023년 | 2022년 | 2021년 | 2020년 | ||||
|---|---|---|---|---|---|---|---|---|---|---|
| 금액 | 비율(%) | 금액 | 비율(%) | 금액 | 비율(%) | 금액 | 비율(%) | |||
| Hardfacing | 제품 | Hardfacing | 30,049 | 19.96% | 13,410 | 17.12% | 28,764 | 20.36% | 29,260 | 23.01% |
| 철강판매 | 상품 | 철강판매 | 46,007 | 30.55% | 19,417 | 24.78% | 51,307 | 36.32% | 34,619 | 27.23% |
| 단열(NUKON포함) | 공사수익 | NUKON | 3,854 | 2.56% | 1,874 | 2.39% | 3,129 | 2.22% | 7,173 | 5.64% |
| 제품 | 폼글라스, 4R-Cover(S/F) |
2,515 | 1.67% | 867 | 1.11% | 1,382 | 0.98% | |||
| 의약품 | 제품 | 순환계용약, 중추신경계용약 등 의약품 전체 | 61,729 | 40.99% | 31,537 | 40.25% | 54,265 | 38.42% | 49,577 | 38.99% |
| 상품 | 히알로지 피이펙트 젤 | 180 | 0.12% | 86 | 0.11% | 87 | 0.06% | 125 | 0.10% | |
| 기타 | 1,045 | 0.69% | 846 | 1.08% | 1,392 | 0.99% | 1,094 | 0.86% | ||
| 바이오의약품사업부 | 제품 | GS071(레미케이드 바이오시밀러) | 0 | 0.00% | 0 | 0.00% | 0 | 0.00% | 0 | 0.00% |
| 기타 | 기타 | 4,138 | 2.75% | 10,115 | 12.91% | 0 | 0.00% | 0 | 0.00% | |
| 기타 | 기타매출 | 1,061 | 0.70% | 49 | 0.06% | 921 | 0.65% | 5,294 | 4.16% | |
| 합계 | 150,578 | 100.00% | 78,349 | 100.00% | 141,247 | 100.00% | 127,142 | 100.00% | ||
| 자료: (주)에이프로젠 정기보고서 |
(주)에이프로젠이 개발한 레미케이드 바이오시밀러는 일본 시장에서 2017년 09월 품목허가가 승인되었으며, 2017년 11월 제품이 출시되었습니다. 의약품 특성상 판매 시장의 규제기관 허가 승인 일시부터 시장 판매가 가능합니다. 따라서, 허가 승인 후 신속히 시장에 의약품을 공급하기 위해 제조 업체는 미리 의약품을 제조하여 판매 유통사에 공급할 필요가 있습니다. 참고로, 당사가 생산하는 바이오시밀러는 생산에 상당한 일정이 소요되는만큼 주문받은 즉시 공급할 수 있는 성격이 아닙니다. 따라서, 과거 니치이코제약의 시장판매계획에 따라 허가 승인 전 공급요청에 따른 매출이 발생하였습니다. 허가승인 전 공급에 따라 이를 선매출이라고 합니다.
(중략)
③ AP063(허셉틴 바이오시밀러) - 변경 전 AP062
| 계약회사 | ㈜에이프로젠바이오로직스 |
| 계약상대방 | ㈜에이프로젠 |
| 계약내용 | [국내 임상 개발, 국내 사업권 및 판매와 관련된 제반 권리와 기술이전 계약] - 에이프로젠은 국내 사업화를 위한 전임상 시험결과 등 일체의 개발 자료를 제공하고 기술 자문을 제공함 - 국내 품목허가 취득 후 국내 판매권을 당사가 일정기간 보유 |
| 대상지역 | 한국 |
| 계약기간 | [계약체결일] : 2011.08.03 [계약종료일] : 품목 취득 후 5년(5년단위 갱신) |
| 총 계약금액 | 1,600 백만원 |
| 지급금액 | [환수 불가능 금액] - 지급액이 없음 [환수 가능 금액] - 해당사항 없음 |
| 계약조건 | [계약금(Upfront Payment)] : 100 백만원 - 지급조건 : 계약체결일로부터 30일이내 [마일스톤(Milestone)] : 1,500백만원 - 지급조건 : 임상1상 완료후 1개월 이내 5억원, 임상3상 완료 후 1개월 이내 5억원, 국내품목허가 후 1개월 이내 5억원 - 로열티(Royalty) : 순매출액의 5% - 지급조건 : 매출 발생시 [기타사항] - 제3자에게 본 권리 양도시 양도대가의 50%, 후속 수익의 50%를 지급해야 함 - 임상, 등록, 상업화 실패시 계약은 종료될 수 있으며, 계약 종료시에도 기 지급한 계약금액 및 위약금 지급의무는 없음 |
| 회계처리방법 | 계약금은 경상연구개발비 처리, 임상1상 이후의 마일스톤 지급액은 무형자산으로 계상예정 |
| 대상기술 | 유방암 |
| 개발 진행경과 |
- 글로벌 임상1상 완료 - 글로벌 임상3상 준비 중 |
| 기타사항 | - |
(후략)
(주7) 정정 후
(전략)
한편, 당사는 내부 중장기 사업 계획상 AP096을 생산하여 임상 시험을 진입하려는 계획을 갖고 있습니다. 모회사인 (주)에이프로젠의 파이프라인 중 AP063 및 AP056과 같이 AP096 또한 관류식 연속배양(Perfusion) 기술을 적용하여 개발되었으며, (주)에이프로젠과 당사 간의 위수탁 계약을 통해 당사 Suite 4를 이용한 임상 시료 생산을 계획하고 있습니다. 품목허가를 받기 위해서는 임상 시료 생산한 시설에서 Process Validation을 수행하는 것이 리스크가 적습니다. Process Validation 수행하여 품목허가 취득에 성공한 경우, 해당 시설에서 상업생산 제품을 만들 수 있는 허가를 받게 됩니다. 따라서, 당사와 (주)에이프로젠 간 License in 계약과는 무관하게 임상 시료 생산한 시설에서 상업생산 제품을 제조하게 되므로, 휴미라 바이오시밀러의 상업적 판매제품도 임상시료를 생산한 당사에서 수행될 예정입니다.
| [(주)에이프로젠의 최근 4년 및 2024년 1분기 사업부문별 매출현황] |
| (단위: 백만원) |
| 사업부문 | 매출유형 | 품 목 | 2024년 1분기 | 2023년 1분기 | 2023년 | 2022년 | 2021년 | 2020년 | ||||||
|---|---|---|---|---|---|---|---|---|---|---|---|---|---|---|
| 금액 | 비율(%) | 금액 | 비율(%) | 금액 | 비율(%) | 금액 | 비율(%) | 금액 | 비율(%) | 금액 | 비율(%) | |||
| Hardfacing | 제품 | Hardfacing | 8,749 | 22.97% | 7,761 | 21.59% | 30,049 | 19.96% | 13,410 | 17.12% | 28,764 | 20.36% | 29,260 | 23.01% |
| 철강판매 | 상품 | 철강판매 | 11,954 | 31.39% | 10,383 | 28.88% | 46,007 | 30.55% | 19,417 | 24.78% | 51,307 | 36.32% | 34,619 | 27.23% |
| 단열(NUKON포함) | 공사수익 | NUKON | 1,074 | 2.82% | 1,211 | 3.37% | 3,854 | 2.56% | 1,874 | 2.39% | 3,129 | 2.22% | 7,173 | 5.64% |
| 제품 | 폼글라스, 4R-Cover(S/F) |
334 | 0.88% | 325 | 0.90% | 2,515 | 1.67% | 867 | 1.11% | 1,382 | 0.98% | |||
| 의약품 | 제품 | 순환계용약, 중추신경계용약 등 의약품 전체 | 13,481 | 35.40% | 14,876 | 41.38% | 61,729 | 40.99% | 31,537 | 40.25% | 54,265 | 38.42% | 49,577 | 38.99% |
| 상품 | 히알로지 피이펙트 젤 | 35 | 0.09% | 34 | 0.09% | 180 | 0.12% | 86 | 0.11% | 87 | 0.06% | 125 | 0.10% | |
| 기타 | 1,821 | 4.78% | 382 | 1.06% | 1,045 | 0.69% | 846 | 1.08% | 1,392 | 0.99% | 1,094 | 0.86% | ||
| 바이오의약품사업부 | 제품 | GS071(레미케이드 바이오시밀러) | 0 | 0.00% | 0 | 0.00% | 0 | 0.00% | 0 | 0.00% | 0 | 0.00% | 0 | 0.00% |
| 기타 | 기타 | 394 | 1.03% | 93 | 0.26% | 4,138 | 2.75% | 10,115 | 12.91% | 0 | 0.00% | 0 | 0.00% | |
| 기타 | 기타매출 | 239 | 0.63% | 889 | 2.47% | 1,061 | 0.70% | 49 | 0.06% | 921 | 0.65% | 5,294 | 4.16% | |
| 합계 | 38,081 | 100.00% | 35,954 | 100.00% | 150,578 | 100.00% | 78,349 | 100.00% | 141,247 | 100.00% | 127,142 | 100.00% | ||
| 자료: (주)에이프로젠 정기보고서 |
(주)에이프로젠이 개발한 레미케이드 바이오시밀러는 일본 시장에서 2017년 09월 품목허가가 승인되었으며, 2017년 11월 제품이 출시되었습니다. 의약품 특성상 판매 시장의 규제기관 허가 승인 일시부터 시장 판매가 가능합니다. 따라서, 허가 승인 후 신속히 시장에 의약품을 공급하기 위해 제조 업체는 미리 의약품을 제조하여 판매 유통사에 공급할 필요가 있습니다. 참고로, 당사가 생산하는 바이오시밀러는 생산에 상당한 일정이 소요되는만큼 주문받은 즉시 공급할 수 있는 성격이 아닙니다. 따라서, 과거 니치이코제약의 시장판매계획에 따라 허가 승인 전 공급요청에 따른 매출이 발생하였습니다. 허가승인 전 공급에 따라 이를 선매출이라고 합니다.
(중략)
③ AP063(허셉틴 바이오시밀러) - 변경 전 AP062
| 계약회사 | ㈜에이프로젠바이오로직스 |
| 계약상대방 | ㈜에이프로젠 |
| 계약내용 | [국내 임상 개발, 국내 사업권 및 판매와 관련된 제반 권리와 기술이전 계약] - 에이프로젠은 국내 사업화를 위한 전임상 시험결과 등 일체의 개발 자료를 제공하고 기술 자문을 제공함 - 국내 품목허가 취득 후 국내 판매권을 당사가 일정기간 보유 |
| 대상지역 | 한국 |
| 계약기간 | [계약체결일] : 2011.08.03 [계약종료일] : 품목 취득 후 5년(5년단위 갱신) |
| 총 계약금액 | 1,600 백만원 |
| 지급금액 | [환수 불가능 금액] - 지급액이 없음 [환수 가능 금액] - 해당사항 없음 |
| 계약조건 | [계약금(Upfront Payment)] : 100 백만원 - 지급조건 : 계약체결일로부터 30일이내 [마일스톤(Milestone)] : 1,500백만원 - 지급조건 : 임상1상 완료후 1개월 이내 5억원, 임상3상 완료 후 1개월 이내 5억원, 국내품목허가 후 1개월 이내 5억원 - 로열티(Royalty) : 순매출액의 5% - 지급조건 : 매출 발생시 [기타사항] - 제3자에게 본 권리 양도시 양도대가의 50%, 후속 수익의 50%를 지급해야 함 - 임상, 등록, 상업화 실패시 계약은 종료될 수 있으며, 계약 종료시에도 기 지급한 계약금액 및 위약금 지급의무는 없음 |
| 회계처리방법 | 계약금은 경상연구개발비 처리, 임상1상 이후의 마일스톤 지급액은 무형자산으로 계상예정 |
| 대상기술 | 유방암 |
| 개발 진행경과 |
- 글로벌 임상1상 완료 - 글로벌 임상3상 준비 중 |
| 기타사항 | - |
(후략)
(주8) 정정 전
| [매출채권 연령분석] |
| (단위: 백만원, %) |
| 구분 | 2023년 | 2022년 | 2021년 | 2020년 | ||||
|---|---|---|---|---|---|---|---|---|
| 금액 | 비중 | 금액 | 비중 | 금액 | 비중 | 금액 | 비중 | |
| 정상 | 14,747 | 99.28% | 16,939 | 98.48% | 11,689 | 96.76% | 11,301 | 94.10% |
| 6개월 초과 12개월 이하 | 53 | 0.35% | 128 | 0.74% | 83 | 0.69% | 296 | 2.46% |
| 12개월 초과 36개월 이하 | 20 | 0.05% | 30 | 0.17% | 49 | 0.41% | 97 | 0.81% |
| 36개월 초과 | 52 | 0.32% | 103 | 0.60% | 259 | 2.14% | 316 | 2.63% |
| 매출채권 총액 | 14,872 | 100.00% | 17,200 | 100.00% | 12,080 | 100.00% | 12,010 | 100.00% |
| 대손충당금 설정액 | 65 | - | 426 | - | 376 | - | 460 | - |
| 대손충당금 설정률 | 0.40% | - | 2.48% | - | 3.11% | - | 3.83% | - |
| 매출채권 순액 | 14,807 | - | 16,774 | - | 11,704 | - | 11,550 | - |
| 매출채권 회전율(회) | 5.9 | - | 3.89 | - | 4.83 | - | 4.62 | - |
| 매출채권회수기간(일) | 61.9 | - | 93.9 | - | 75.6 | - | 79.1 | - |
| 자료 : 당사 제시 주1) 매출채권 회전율 = 매출 / 매출채권 순액 주2) 매출채권회수기간 = 365 / 매출채권 회전율 |
당사의 최근 4개년 매출채권 연령별 구성을 살펴보면, 정상 매출채권 비중이 2020년 94.1%, 2021년 96.8%, 2022년 98.5%, 2023년 99.3%를 차지하고 있습니다. 매출채권회수기간은 2020년 79.1일, 2021년 75.6일에서, 2022년 93.9일로 지속적으로 증가하였지만 2023년 61.9일로 감소하였습니다. 이에 당사는 대부분의 매출처로부터 6개월 이내로 대금을 정상적으로 회수하고 있음을 확인할 수 있습니다. 2022년 및 2023년 36개월 초과 매출채권 비중은 1% 이내를 유지하고 있습니다.
| [기타채권 상세 내역] |
| (단위: 백만원) |
| 구분 | 2023년 | 2022년 | 2021년 | 2020년 | |
|---|---|---|---|---|---|
| 미수수익 | 채권 총액 | 696 | 1,948 | 6,293 | 3,355 |
| 대손충당금 | - | - | - | - | |
| 장부금액 | 696 | 1,948 | 6,293 | 3,355 | |
| 대손충당금 설정비율 | - | - | - | - | |
| 미수금 | 채권 총액 | 1,132 | 2,681 | 3,059 | 2,922 |
| 대손충당금 | - | 373 | 1,093 | 1,093 | |
| 장부금액 | 1,132 | 2,308 | 1,966 | 1,829 | |
| 대손충당금 설정비율 | - | 13.91% | 35.73% | 37.41% | |
| 단기대여금 | 채권 총액 | 6,852 | 60,298 | 200,037 | 106,875 |
| 대손충당금 | 115 | 264 | 5,366 | 5,190 | |
| 장부금액 | 6,737 | 60,034 | 194,671 | 101,685 | |
| 대손충당금 설정비율 | 1.68% | 0.44% | 2.68% | 4.86% | |
| 유동금융리스채권 | 채권 총액 | - | - | 1,121 | 1,071 |
| 대손충당금 | - | - | - | - | |
| 장부금액 | - | - | 1,121 | 1,071 | |
| 대손충당금 설정비율 | - | - | - | - | |
| 공사미수금 | 채권 총액 | - | 293 | - | - |
| 대손충당금 | - | - | - | - | |
| 장부금액 | - | 293 | - | - | |
| 대손충당금 설정비율 | - | - | - | - | |
| 미청구공사 | 채권 총액 | - | 703 | - | - |
| 대손충당금 | - | - | - | - | |
| 장부금액 | - | 703 | - | - | |
| 대손충당금 설정비율 | - | 0.00% | - | - | |
| 장기대여금 | 채권 총액 | 41,260 | 47,504 | 124,700 | 119,510 |
| 대손충당금 | 1,924 | 10,795 | - | - | |
| 장부금액 | 39,336 | 36,709 | 124,700 | 119,510 | |
| 대손충당금 설정비율 | 4.66% | 22.72% | 0.00% | 0.00% | |
| 비유동금융리스채권 | 채권 총액 | - | - | 20,577 | 217 |
| 대손충당금 | - | - | - | - | |
| 장부금액 | - | - | 20,577 | 217 | |
| 대손충당금 설정비율 | - | - | - | - | |
| 보증금 | 채권 총액 | 460 | 1,796 | 525 | 478 |
| 대손충당금 | - | - | - | - | |
| 장부금액 | 460 | 1,796 | 525 | 478 | |
| 대손충당금 설정비율 | - | - | - | - | |
| 합계 | 채권 총액 | 50,400 | 115,223 | 356,312 | 234,428 |
| 대손충당금 | 2,039 | 11,432 | 6,459 | 6,283 | |
| 장부금액 | 48,361 | 103,791 | 349,853 | 228,145 | |
| 대손충당금 설정비율 | 4.05% | 9.92% | 1.81% | 2.68% | |
| 자료 : 당사 정기보고서, 당사 제시 |
당사의 기타채권의 경우 미수금, 미수수익, 보증금 등으로 이루어져 있으며, 2023년기준 채권총액은 총 50,400백만원, 장부금액은 총 48,361백만원을 나타내고 있습니다. 미수수익의 경우 대부분 당사의 지베이스 대여금 미수이자 4억원과 (주)에이프로젠헬스케어앤게임즈의 (주)에이프로젠 대여금에 대한 미수이자 3억원으로 이루어져 있습니다. 미수금의 경우 제약사업부문(케미칼의약품)의 병의원, 약국 등으로부터의 매출채권 중 일부에 대한 카드 결재로 이루어져 있습니다. (주)에이프로젠비저너리의 팡스카이 판권매각 대금 일부회수로 대손금액이 감소와 카드 미수금 등 미수금액 잔액이 감소함에 따라 2021년 35.73%에서 2022년 13.91%로 대손충당금 설정비율이 크게 감소하였습니다. 당사의 단기대여금은 2021년 200,037백만원, 2022년 60,298백만원, 2023년 6,852백만원으로 크게 감소하였습니다. 미청구공사의 경우 에이프로젠아이앤씨(주)에서 공사진행률에 따른 수익인식 회계처리 시 미청구분을 회계처리 한 내역입니다.
(중략)
당사는 최근 4개년 안정적인 정상 매출채권 비중을 유지하고 있으며, 기타채권의 대손충당금 설정비율은 2020년 2.68%, 2021년 1.81%, 2022년 9.92%로 장기대여금에 대한 회수예상시기 고려 시간가치 할인률 반영에 따라 급격한 증가를 보였으나, 2023년 다시 4.05%까지 감소하였습니다. 다만, 향후 당사의 정상 매출채권 비중이 낮아지거나 기타채권에 대한 대손충당금이 다시 증가세를 보인다면 당사 수익성 및 재무구조에 악영향을 미칠 수 있다는 점을 투자자분들께서는 참고하시어 투자검토를 하시기 바랍니다.
(주8) 정정 후
| [매출채권 연령분석] |
| (단위: 백만원, %) |
| 구분 | 2024년 1분기 | 2023년 | 2022년 | 2021년 | 2020년 | |||||
|---|---|---|---|---|---|---|---|---|---|---|
| 금액 | 비중 | 금액 | 비중 | 금액 | 비중 | 금액 | 비중 | 금액 | 비중 | |
| 정상 | 12,372 | 99.09% | 14,747 | 99.28% | 16,939 | 98.48% | 11,689 | 96.76% | 11,301 | 94.10% |
| 6개월 초과 12개월 이하 | 50 | 0.40% | 53 | 0.35% | 128 | 0.74% | 83 | 0.69% | 296 | 2.46% |
| 12개월 초과 36개월 이하 | 11 | 0.09% | 20 | 0.05% | 30 | 0.17% | 49 | 0.41% | 97 | 0.81% |
| 36개월 초과 | 52 | 0.42% | 52 | 0.32% | 103 | 0.60% | 259 | 2.14% | 316 | 2.63% |
| 매출채권 총액 | 12,485 | 100.00% | 14,872 | 100.00% | 17,200 | 100.00% | 12,080 | 100.00% | 12,010 | 100.00% |
| 대손충당금 설정액 | 63 | - | 65 | - | 426 | - | 376 | - | 460 | - |
| 대손충당금 설정률 | 0.40% | - | 0.40% | - | 2.48% | - | 3.11% | - | 3.83% | - |
| 매출채권 순액 | 12,422 | - | 14,807 | - | 16,774 | - | 11,704 | - | 11,550 | - |
| 매출채권 회전율(회) | 5.03 | - | 5.9 | - | 3.89 | - | 4.83 | - | 4.62 | - |
| 매출채권회수기간(일) | 72.6 | - | 61.9 | - | 93.9 | - | 75.6 | - | 79.1 | - |
| 자료 : 당사 제시 주1) 매출채권 회전율 = 매출 / 매출채권 순액 주2) 매출채권회수기간 = 365 / 매출채권 회전율 주3) 2024년 1분기 매출채권 회전율 = 1분기 매출 x 4 / 매출채권 순액 |
당사의 최근 4개년 및 2024년 1분기 매출채권 연령별 구성을 살펴보면, 정상 매출채권 비중이 2020년 94.1%, 2021년 96.8%, 2022년 98.5%, 2023년 99.3%, 2024년 1분기 99.09%를 차지하고 있습니다. 매출채권회수기간은 2020년 79.1일, 2021년 75.6일에서, 2022년 93.9일로 지속적으로 증가하였지만 2023년 61.9일로 감소하였습니다. 2024년 1분기에는 매출채권회수기간이 72.6일로 다시 증가하는 모습을 보였습니다. 이에 당사는 대부분의 매출처로부터 6개월 이내로 대금을 정상적으로 회수하고 있음을 확인할 수 있습니다. 2022년 및 2023년 및 2024년 1분기 36개월 초과 매출채권 비중은 1% 이내를 유지하고 있습니다.
| [기타채권 상세 내역] |
| (단위: 백만원) |
| 구분 | 2024년 1분기 |
2023년 | 2022년 | 2021년 | 2020년 | |
|---|---|---|---|---|---|---|
| 미수수익 | 채권 총액 | 575 | 696 | 1,948 | 6,293 | 3,355 |
| 대손충당금 | - | - | - | - | - | |
| 장부금액 | 575 | 696 | 1,948 | 6,293 | 3,355 | |
| 대손충당금 설정비율 | - | - | - | - | - | |
| 미수금 | 채권 총액 | 1,223 | 1,132 | 2,681 | 3,059 | 2,922 |
| 대손충당금 | - | - | 373 | 1,093 | 1,093 | |
| 장부금액 | 1,223 | 1,132 | 2,308 | 1,966 | 1,829 | |
| 대손충당금 설정비율 | - | - | 13.91% | 35.73% | 37.41% | |
| 단기대여금 | 채권 총액 | 6,857 | 6,852 | 60,298 | 200,037 | 106,875 |
| 대손충당금 | 83 | 115 | 264 | 5,366 | 5,190 | |
| 장부금액 | 6,774 | 6,737 | 60,034 | 194,671 | 101,685 | |
| 대손충당금 설정비율 | 1.21% | 1.68% | 0.44% | 2.68% | 4.86% | |
| 유동금융리스채권 | 채권 총액 | - | - | - | 1,121 | 1,071 |
| 대손충당금 | - | - | - | - | - | |
| 장부금액 | - | - | - | 1,121 | 1,071 | |
| 대손충당금 설정비율 | - | - | - | - | - | |
| 공사미수금 | 채권 총액 | - | - | 293 | - | - |
| 대손충당금 | - | - | - | - | - | |
| 장부금액 | - | - | 293 | - | - | |
| 대손충당금 설정비율 | - | - | - | - | - | |
| 미청구공사 | 채권 총액 | - | - | 703 | - | - |
| 대손충당금 | - | - | - | - | - | |
| 장부금액 | - | - | 703 | - | - | |
| 대손충당금 설정비율 | - | - | 0.00% | - | - | |
| 장기대여금 | 채권 총액 | 38,569 | 41,260 | 47,504 | 124,700 | 119,510 |
| 대손충당금 | 2,427 | 1,924 | 10,795 | - | - | |
| 장부금액 | 36,142 | 39,336 | 36,709 | 124,700 | 119,510 | |
| 대손충당금 설정비율 | 6.29% | 4.66% | 22.72% | 0.00% | 0.00% | |
| 비유동금융리스채권 | 채권 총액 | - | - | - | 20,577 | 217 |
| 대손충당금 | - | - | - | - | - | |
| 장부금액 | - | - | - | 20,577 | 217 | |
| 대손충당금 설정비율 | - | - | - | - | - | |
| 보증금 | 채권 총액 | 460 | 460 | 1,796 | 525 | 478 |
| 대손충당금 | - | - | - | - | - | |
| 장부금액 | 460 | 460 | 1,796 | 525 | 478 | |
| 대손충당금 설정비율 | - | - | - | - | - | |
| 합계 | 채권 총액 | 47,684 | 50,400 | 115,223 | 356,312 | 234,428 |
| 대손충당금 | 2,510 | 2,039 | 11,432 | 6,459 | 6,283 | |
| 장부금액 | 45,174 | 48,361 | 103,791 | 349,853 | 228,145 | |
| 대손충당금 설정비율 | 5.26% | 4.05% | 9.92% | 1.81% | 2.68% | |
| 자료 : 당사 정기보고서, 당사 제시 |
당사의 기타채권의 경우 미수금, 미수수익, 보증금 등으로 이루어져 있으며, 2024년 1분기 기준 채권총액은 총 47,684백만원, 장부금액은 총 45,174백만원을 나타내고 있습니다. 미수수익의 경우 대부분 당사의 지베이스 대여금 미수이자 540백만원과 지비티(주)와 임직원에 대한 대여금 미수이자 35백만원으로 이루어져 있습니다. 미수금의 경우 제약사업부문(케미칼의약품)의 병의원, 약국 등으로부터의 매출채권 중 일부에 대한 카드 결재로 이루어져 있습니다. (주)에이프로젠비저너리의 팡스카이 판권매각 대금 일부회수로 대손금액이 감소와 카드 미수금 등 미수금액 잔액이 감소함에 따라 2021년 35.73%에서 2022년 13.91%로 대손충당금 설정비율이 크게 감소하였습니다. 당사의 단기대여금은 2021년 200,037백만원, 2022년 60,298백만원, 2023년 6,852백만원, 2024년 1분기 6,857백만원으로 크게 감소하였습니다. 미청구공사의 경우 에이프로젠아이앤씨(주)에서 공사진행률에 따른 수익인식 회계처리 시 미청구분을 회계처리 한 내역입니다.
(중략)
당사는 최근 4개년 및 2024년 1분기 안정적인 정상 매출채권 비중을 유지하고 있으며, 기타채권의 대손충당금 설정비율은 2020년 2.68%, 2021년 1.81%, 2022년 9.92%로 장기대여금에 대한 회수예상시기 고려 시간가치 할인률 반영에 따라 급격한 증가를 보였으나, 2023년 다시 4.05%까지 감소하였으며, 2024년 1분기 5.26%로 소폭 증가하였습니다. 다만, 향후 당사의 정상 매출채권 비중이 낮아지거나 기타채권에 대한 대손충당금이 강한 증가세를 보인다면 당사 수익성 및 재무구조에 악영향을 미칠 수 있다는 점을 투자자분들께서는 참고하시어 투자검토를 하시기 바랍니다.
(주9) 정정 전
당사의 최근 4개년 요약 현금흐름표를 살펴보면 아래와 같습니다.
| [당사 요약 현금흐름표] |
| (단위: 백만원) |
| 구분 | 2023년 | 2022년 | 2021년 | 2020년 |
| 영업활동현금흐름 | -33,651 | 25,728 | -6,227 | 8,088 |
| 투자활동현금흐름 | -95,206 | -53,001 | -23,156 | -195,268 |
| 재무활동현금흐름 | 115,289 | 15,782 | -350 | 221,704 |
| 환율변동효과 반영전 현금및현금성자산의순증가(감소) |
-13,567 | -11,490 | -29,733 | 34,524 |
| 기초현금및현금성자산 | 23,609 | 35,074 | 64,796 | 30,297 |
| 현금및현금성자산에대한 환율변동효과 |
12 | 25 | 11 | -25 |
| 기말현금및현금성자산 | 10,053 | 23,609 | 35,074 | 64,796 |
| 자료 : 당사 정기보고서 |
당사의 영업활동 연결기준 현금흐름은 2022년 양(+)의 수치를 기록한 이후 2023년 기준 음(-)의 수치를 나타내고 있습니다. 투자활동 연결기준 현금흐름은 2020년 이후 지속적으로 음(-)의 수치를 나타내고 있습니다. 재무활동 연결기준 현금흐름은 2021년을 제외하고 모두 양(+)의 수치를 나타냈습니다. 당사가 보유한 2023년 기말의 현금은 2020년 대비 약 84% 줄어든 10,053백만원을 기록하였습니다. 각 현금흐름별 상세 내역은 아래와 같습니다.
| [당사 영업활동 현금흐름표] |
| (단위: 백만원) |
| 구분 | 2023년 | 2022년 | 2021년 | 2020년 | |||
|---|---|---|---|---|---|---|---|
| 합계 | 제약 | 바이오 | 기타 | ||||
| 영업활동현금흐름 | -33,650 | -3,477 | -37,577 | 7,404 | 25,728 | -6,227 | 8,088 |
| 당기순이익(손실) | -115,329 | -8,222 | -56,375 | -50,732 | 5,584 | 9,151 | 18,918 |
| 당기순이익조정을 위한 가감: | 87,187 | 4,366 | 27,315 | 55,506 | -6,060 | -8,425 | -16,766 |
| 대손상각비(환입) | -25 | -1 | 0 | -24 | 11 | -26 | -6 |
| 기타의대손상각비(환입) | 13,213 | 0 | 0 | 13,213 | 5,802 | 176 | -1,525 |
| 재고자산폐기손실 | 837 | 837 | 0 | 0 | 1,055 | 564 | 271 |
| 재고자산평가손실 | 7,138 | -113 | 7,592 | -341 | 1,129 | 79 | 54 |
| 유형자산처분손실 | 0 | 0 | 0 | 0 | 13 | 13 | 10 |
| 유형자산손상차손 | 1,986 | 484 | 1,502 | 0 | 149 | 1,034 | 0 |
| 감가상각비 | 19,947 | 1,461 | 18,214 | 272 | 2,159 | 1,740 | 1,657 |
| 감가상각비(투자부동산) | 257 | 200 | 65 | -8 | 199 | 198 | 198 |
| 무형자산상각비 | 1,194 | 13 | 1,174 | 7 | 46 | 134 | 77 |
| 무형자산손상차손 | 285 | 285 | 0 | 0 | 115 | 1,100 | 242 |
| 퇴직급여 | 2,494 | 1,192 | 1,198 | 104 | 1,290 | 1,499 | 1,582 |
| 외화환산손실 | 3 | 3 | 0 | 0 | 0 | 1 | 58 |
| 사채상환손실 | 0 | 0 | 0 | 0 | 1 | 5 | 3 |
| 잡손실 | 92 | 34 | 64 | -6 | 0 | 0 | 0 |
| 기타비용 | 0 | 0 | 0 | 0 | 0 | 1 | 532 |
| 이자비용 | 3,668 | 0 | 0 | 3,668 | 274 | 31 | 49 |
| 재고자산평가손실환입 | -2,483 | 0 | -2,483 | 0 | 0 | 0 | 0 |
| 관계기업투자주식처분이익 | 0 | 0 | 0 | 0 | -1,258 | 0 | -3,865 |
| 상각후금융자산거래손실 | 3,873 | 0 | 0 | 3,873 | 0 | 0 | 0 |
| 유형자산처분이익 | -12 | -12 | 0 | 0 | -16 | -38 | -3 |
| 외화환산이익 | -19 | -10 | -8 | -1 | -52 | -12 | -33 |
| 전환사채발행손실 | 3,969 | 0 | 0 | 3,969 | 0 | 0 | 0 |
| 무형자산처분이익 | 0 | 0 | 0 | 0 | 0 | -28 | -600 |
| 잡이익 | -3 | -7 | -3 | 7 | -116 | -6 | -2 |
| 이자수익 | -4,488 | 0 | 0 | -4,488 | -16,645 | -13,587 | -9,176 |
| 법인세비용(수익) | 1,947 | 0 | 0 | 1,947 | 1,260 | 680 | -2,274 |
| 종속기업처분손실 | 151,549 | 0 | 0 | 151,549 | 0 | 0 | 0 |
| 지분법이익 | -79,786 | 0 | 0 | -79,786 | -95 | -352 | -1,662 |
| 지분법손실 | 0 | 0 | 0 | 0 | 0 | 0 | 153 |
| 기타포괄-공정가치 측정 금융자산 처분손실 | 0 | 0 | 0 | 0 | 0 | 41 | 0 |
| 당기손익-공정가치 측정 금융자산 평가이익 | -38,598 | 0 | 0 | -38,598 | -2,076 | -1,624 | -5,180 |
| 당기손익-공정가치 측정 금융자산 평가손실 | 0 | 0 | 0 | 0 | 777 | 0 | 2,580 |
| 당기손익-공정가치 측정 금융자산 처분이익 | 0 | 0 | 0 | 0 | -81 | -40 | 0 |
| 당기손익-공정가치 측정 금융자산 처분손실 | 0 | 0 | 0 | 0 | 0 | 0 | 123 |
| 파생상품부채 평가이익 | -4,864 | 0 | 0 | -4,864 | -2 | -8 | -26 |
| 파생상품부채 평가손실 | 0 | 0 | 0 | 0 | 0 | 0 | 0 |
| 관계기업투자주식손상차손 | 4,774 | 0 | 0 | 4,774 | 0 | 0 | 0 |
| 전환손실 | 239 | 0 | 0 | 239 | 0 | 0 | 0 |
| 사채상환이익 | 0 | 0 | 0 | 0 | 0 | 0 | -1 |
| 영업활동으로인한자산ㆍ부채의변동 | -11,990 | -3,612 | -8,513 | 135 | 13,906 | -15,761 | -1,206 |
| 이자지급(영업) | -151 | 0 | 0 | -151 | -26 | -90 | -117 |
| 이자수취(영업) | 4,148 | 0 | 0 | 4,148 | 14,440 | 10,708 | 8,000 |
| 법인세환급(납부) | 2,485 | 3,991 | -4 | -1,502 | -2,115 | -1,810 | -740 |
자료 : 당사 정기보고서
당사는 2020년 연결 기준 8,088백만원의 영업활동 현금흐름 유입, 2021년 연결 기준 6,227백만원의 영업활동 현금흐름 유출, 2022년 연결 기준 약 25,728백만원의 영업활동 현금흐름 유입, 2023년 연결 기준 33,651백만원의 영업활동 현금흐름 유출이 발생하였으며, 2023년은 제약사업부에서 3,477백만원 영업활동 현금흐름 유출, 바이오사업부에서 37,577백만원의 영업활동 현금흐름 유출, 기타사업부에서 7,404백만원의 현금흐름 유입이 발생하였습니다. 2020년의 경우 당기순이익이 18,918백만원 발생하였으나, 현금유입이 발생하지 않은 조정이 -16,766백만원(이자수익 -9,176백만원, 당기손익-공정가치측정금융자산 평가이익 -5,180백만원, 관계기업투자주식처분이익 -3,865백만원, 법인세수익 -2,274백만원, 기타의대손상각비 -1,525백만원 등)발생하여 실제 영업활동현금흐름은 8,088백만원 유입에 그쳤습니다.
(중략)
2022년에는 당기순이익 5,584백만원이 발생하였으나, -6,060백만원의 현금유입이 발생하지 않은 조정(이자수익 -16,645백만원, 당기손익-공정가치측정금융자산평가이익 -2,076백만원, 관계기업투자주식처분이익 -1,258백만원 등), 13,906백만원의 영업활동으로 인한 자산 부채의 변동으로 25,728백만원의 영업활동현금흐름 유입을 기록하였습니다. 이자수익은 (주)지베이스, (주)에이프로젠 등 총 6개의 특수관계법인을 대상으로 발생한 15,841백만원을 포함한 금액입니다. 영업활동으로 인한 자산부채의 변동은 기타유동금융자산의 감소(14,940백만원)가 큰 비중을 차지하였습니다. 2023년에는 33,651백만원의 영업활동 현금흐름 유출이 발생하였는데, 이는 151,549백만원의 종속기업처분손실 등 현금유입이 발생하지 않은 조정 87,187백만원 발생에도 불구하고 제약사업부 8,222백만원, 바이오사업부 56,375백만원, 기타사업부 50,732백만원으로 총 115,330백만원의 높은 당기순손실을 기록하였기 때문입니다.
| [당사 투자활동 현금흐름표] |
| (단위: 백만원) |
| 구분 | 2023년 | 2022년 | 2021년 | 2020년 |
| 투자활동현금흐름 | -95,206 | -53,001 | -23,156 | -195,268 |
| 기타유동금융자산의 감소 | 0 | 135,000 | 405,568 | 229,163 |
| 기타유동채권의 감소 | 22,032 | 36,380 | 13,710 | 19,397 |
| 기타비유동금융자산의 처분 | 20,825 | 220 | 9,480 | 105 |
| 매각예정으로 분류된 비유동자산이나 처분자산집단의 처분 | 0 | 0 | 0 | 17,955 |
| 유형자산의 처분 | 17 | 16 | 67 | 51 |
| 무형자산의 처분 | 0 | 0 | 500 | 153 |
| 기타비유동채권 감소 | 41,425 | 38 | 130 | 51 |
| 기타비유동자산 감소 | 0 | 0 | 0 | 1,800 |
| 관계기업에 대한 투자자산의 처분 | 500 | 2,000 | 0 | 10,225 |
| 합병으로 인한 현금자산 승계 | 0 | 1,662 | 0 | 0 |
| 종속기업과 기타 사업의 지배력 획득에 따른 현금흐름 | 0 | 1,411 | 0 | 0 |
| 기타유동금융자산의 취득 | 0 | -60,000 | -340,000 | -310,000 |
| 기타유동채권 증가 | -41,251 | -113,090 | -105,800 | -83,227 |
| 기타비유동금융자산의 취득 | -100,015 | -55,023 | -118 | 0 |
| 유형자산의 취득 | -28,088 | -1,284 | -796 | -976 |
| 무형자산의 취득 | -308 | -261 | -646 | -445 |
| 기타비유동채권 증가 | 120 | -70 | -5,250 | -79,520 |
| 종속기업의 지배력 상실 | -9,223 | 0 | 0 | 0 |
| 자료 : 당사 정기보고서 |
당사는 2020년 195,268백만원의 투자활동 현금흐름 유출 이후 2023년까지 계속 투자활동 현금흐름 유출을 보였습니다. 최근 4개년 투자활동 현금흐름에서 대여금과 금융자산이 가장 큰 비중을 차지하였는데, 대여금과 금융자산의 대부분은 계열회사와의 거래였습니다. 당사는 2020년 (주)에이프로젠에 62,500백만원, 2021년 (주)에이프로젠에 50,000백만원, 2023년에 (주)지베이스에 46,100백만원 자금을 대여해주었습니다. 또한 당사는 2023년 기준 (주)에이프로젠 제 25회 전환사채 22,000백만원을 보유하고 있습니다. 이처럼 당사의 투자활동 현금흐름은 당사가 영위하는 사업에 대한 투자 목적이 아닌, 계열사에게 자금을 지원하는 성격을 지녀왔습니다. 향후에도 계열사에게 자금을 지원하는 목적의 투자활동 현금흐름이 발생할 가능성이 존재합니다.
| [당사 재무활동 현금흐름표] |
| (단위: 백만원) |
| 구분 | 2023년 | 2022년 | 2021년 | 2020년 |
|---|---|---|---|---|
| 재무활동현금흐름 | 115,289 | 15,782 | -350 | 221,704 |
| 단기차입금의 증가 | 49,610 | 20,500 | 0 | 0 |
| 장기차입금의 증가 | 32,000 | 0 | 0 | 0 |
| 전환사채의 증가 | 59,995 | 0 | 0 | 0 |
| 전환권/신주인수권 행사로 인한 현금유입 | 14 | 0 | 0 | 0 |
| 신주인수권부사채의 증가 | 22,616 | 0 | 0 | 0 |
| 지분의 발행 | 40,000 | 0 | 0 | 0 |
| 종속기업의 지분의 발행 | 35,000 | 0 | 0 | 0 |
| 주식의 발행 | 0 | 0 | 0 | 235,376 |
| 임대보증금의 증가 | 0 | 20 | 0 | 0 |
| 단기차입금의 상환 | -122,110 | -4,000 | 0 | 0 |
| 신주인수권부사채의 감소 | 0 | -79 | -114 | -65 |
| 신주발행비 지급 | -330 | -475 | -1 | -2,345 |
| 전환사채의 감소 | 0 | 0 | 0 | -107 |
| 금융리스부채의 감소 | -353 | -183 | -235 | -239 |
| 연결자본거래로 인한 현금유출 | -1,181 | 0 | 0 | 0 |
| 임대보증금의 감소 | -3 | 0 | 0 | 0 |
| 자기주식의 취득으로 인한 현금의 유출 | -4,425 | 0 | 0 | 0 |
| 종속기업에 대한 소유지분의 변동으로 인한 지급 | 0 | 0 | 0 | -10,917 |
| 자료 : 당사 정기보고서 |
당사의 재무활동현금흐름을 살펴보면 2021년말을 제외하고 2020년말부터 2023년까지 양(+)의 수치를 나타냈습니다. 2020년과 2021년에는 각각 221,704백만원의 재무활동현금 흐름 유입, 350백만원의 재무활동현금 흐름 유출을 보였고, 2022년에는 15,782백만원의 유입을 보였습니다. 이는 2022년 20,500백만원의 단기차입금 증가에 기인한 것입니다. 2023년에는 115,289백만원의 재무활동 현금흐름 유입을 기록했는데, 이는 49,610백만원의 단기차입금 증가, 59,995백만원의 전환사채의 증가 등의 현금유입으로 인한 것입니다.
지속적인 수익성 부진으로 당기순손실이 계속 발생하여 영업활동현금흐름이 지속적으로 음의 흐름을 보일 경우 당사의 유동성은 악화될 수 있습니다. 추후 재무활동을 통한 현금유입으로 충분한 유동성을 확보할 예정이나, 국내 경기의 악화, 금융시장의 부진 등으로 재무활동현금 유입이 원활하지 못할 경우 당사는 유동성 압박에 시달릴 수 있습니다. 투자자께서는 이 점 유의하시기 바랍니다.
(주9) 정정 후
당사의 최근 4개년 및 2024년 1분기 요약 현금흐름표를 살펴보면 아래와 같습니다.
| [당사 요약 현금흐름표] |
| (단위: 백만원) |
| 구분 | 2024년 1분기 | 2023년 1분기 | 2023년 | 2022년 | 2021년 | 2020년 |
|---|---|---|---|---|---|---|
| 영업활동현금흐름 | -4,639 | -14,739 | -33,651 | 25,728 | -6,227 | 8,088 |
| 투자활동현금흐름 | 2,238 | 6,284 | -95,206 | -53,001 | -23,156 | -195,268 |
| 재무활동현금흐름 | 1,903 | -682 | 115,289 | 15,782 | -350 | 221,704 |
| 환율변동효과 반영전 현금및현금성자산의순증가(감소) |
-498 | -9,137 | -13,567 | -11,490 | -29,733 | 34,524 |
| 기초현금및현금성자산 | 10,053 | 23,609 | 23,609 | 35,074 | 64,796 | 30,297 |
| 현금및현금성자산에대한 환율변동효과 |
3 | 7 | 12 | 25 | 11 | -25 |
| 기말현금및현금성자산 | 9,558 | 14,479 | 10,053 | 23,609 | 35,074 | 64,796 |
| 자료 : 당사 정기보고서 |
당사의 영업활동 연결기준 현금흐름은 2022년 양(+)의 수치를 기록한 이후 2023년 기준 음(-)의 수치를 나타내고 있으며, 2024년 1분기 기준 음(-)의 수치를 나타내고 있습니다. 투자활동 연결기준 현금흐름은 2020년 이후 지속적으로 음(-)의 수치를 나타내고 있으며 2024년 1분기 양(+)의 수치를 나타내고 있습니다. 재무활동 연결기준 현금흐름은 2021년을 제외하고 모두 양(+)의 수치를 나타냈습니다. 당사가 보유한 2024년 1분기 기말의 현금은 2020년 대비 약 85% 줄어든 9,558백만원을 기록하였습니다. 각 현금흐름별 상세 내역은 아래와 같습니다.
| [당사 영업활동 현금흐름표] |
| (단위: 백만원) |
| 구분 | 2024년 1분기 | 2023년 1분기 | 2023년 | 2022년 | 2021년 | 2020년 | |||||||||
|---|---|---|---|---|---|---|---|---|---|---|---|---|---|---|---|
| 합계 | 제약 | 바이오 | 기타 | 합계 | 제약 | 바이오 | 기타 | 합계 | 제약 | 바이오 | 기타 | ||||
| 영업활동현금흐름 | -4,639 | -1,907 | -2,732 | - | -14,739 | -655 | -13,897 | -187 | -33,650 | -3,477 | -37,577 | 7,404 | 25,728 | -6,227 | 8,088 |
| 당기순이익(손실) | -6,010 | 14,771 | -8,176 | -12,605 | 8,613 | 41,516 | -11,418 | -21,484 | -115,329 | -8,222 | -56,375 | -50,732 | 5,584 | 9,151 | 18,918 |
| 당기순이익조정을 위한 가감: | -637 | -3,295 | 2,658 | - | -14,152 | -20,799 | 6,118 | 529 | 87,187 | 4,366 | 27,315 | 55,506 | -6,060 | -8,425 | -16,766 |
| 대손상각비(환입) | -2 | -2 | - | - | -17 | -17 | - | - | -25 | -1 | - | -24 | 11 | -26 | -6 |
| 기타의대손상각비(환입) | 471 | - | -300 | 771 | -9,298 | - | - | -9,298 | 13,213 | - | - | 13,213 | 5,802 | 176 | -1,525 |
| 재고자산폐기손실 | 99 | 99 | - | - | 49 | 49 | - | - | 837 | 837 | - | - | 1,055 | 564 | 271 |
| 재고자산평가손실 | - | - | - | - | 454 | -42 | 692 | -197 | 7,138 | -113 | 7,592 | -341 | 1,129 | 79 | 54 |
| 관계기업투자주식처분손실 | 8,567 | 8,567 | - | - | - | - | - | - | - | - | - | - | - | - | - |
| 유형자산처분손실 | - | - | - | - | - | - | - | - | - | - | - | - | 13 | 13 | 10 |
| 유형자산폐기손실 | - | - | - | - | - | - | - | - | - | - | - | - | - | - | - |
| 유형자산손상차손 | - | - | - | - | - | - | - | - | 1,986 | 484 | 1,502 | - | 149 | 1,034 | - |
| 감가상각비 | 4,109 | 431 | 3,678 | - | 5,086 | 394 | 4,625 | 67 | 19,947 | 1,461 | 18,214 | 272 | 2,159 | 1,740 | 1,657 |
| 감가상각비(투자부동산) | 18 | 2 | 16 | - | 67 | 49 | 18 | - | 257 | 200 | 65 | -8 | 199 | 198 | 198 |
| 무형자산상각비 | 310 | 3 | 307 | - | 267 | 1 | 264 | 2 | 1,194 | 13 | 1,174 | 7 | 46 | 134 | 77 |
| 무형자산손상차손 | - | - | - | - | - | - | - | - | 285 | 285 | - | - | 115 | 1,100 | 242 |
| 퇴직급여 | 580 | 308 | 272 | - | 662 | 294 | 333 | 36 | 2,494 | 1,192 | 1,198 | 104 | 1,290 | 1,499 | 1,582 |
| 외화환산손실 | - | - | - | - | - | - | - | - | 3 | 3 | - | - | - | 1 | 58 |
| 사채상환손실 | - | - | - | - | - | - | - | - | - | - | - | - | 1 | 5 | 3 |
| 잡손실 | - | - | - | - | 23 | 23 | - | - | 92 | 34 | 64 | -6 | - | - | - |
| 기타비용 | - | - | - | - | - | - | - | - | - | - | - | - | - | 1 | 532 |
| 이자비용 | 1,200 | - | -918 | 2,118 | 564 | - | 606 | -41 | 3,668 | - | - | 3,668 | 274 | 31 | 49 |
| 재고자산평가손실환입 | -361 | -76 | -285 | - | -1 | -251 | -1 | 251 | - | -2,483 | - | - | - | - | |
| 관계기업투자주식처분이익 | - | - | - | - | - | - | - | - | - | - | - | - | -1,258 | - | -3,865 |
| 금융자산거래일손실 | - | - | - | - | - | - | - | - | |||||||
| 상각후금융자산거래손실 | 1,013 | 0 | 484 | 529 | - | - | - | - | 3,873 | - | - | 3,873 | - | - | - |
| 유형자산처분이익 | -14 | -14 | - | - | -3 | -3 | - | - | -12 | -12 | - | - | -16 | -38 | -3 |
| 외화환산이익 | -8 | -8 | - | - | -7 | -6 | - | -1 | -19 | -10 | -8 | -1 | -52 | -12 | -33 |
| 전환사채발행손실 | - | - | - | - | - | - | - | - | 3,969 | - | - | 3,969 | - | - | - |
| 무형자산처분이익 | - | - | - | - | - | - | - | - | - | - | - | - | - | -28 | -600 |
| 잡이익 | - | - | - | - | -3 | - | -3 | - | -3 | -7 | -3 | 7 | -116 | -6 | -2 |
| 이자수익 | -843 | - | -598 | -245 | -923 | - | -416 | -507 | -4,488 | - | - | -4,488 | -16,645 | -13,587 | -9,176 |
| 법인세비용(수익) | 0 | - | - | - | -127 | -128 | - | 1 | 1,947 | - | - | 1,947 | 1,260 | 680 | -2,274 |
| 종속기업처분손실 | 0 | - | - | - | - | - | - | - | 151,549 | - | - | 151,549 | - | - | - |
| 지분법이익 | -16,732 | - | - | -16,732 | - | - | - | - | -79,786 | - | - | -79,786 | -95 | -352 | -1,662 |
| 지분법손실 | - | - | - | - | - | - | - | - | - | - | - | - | - | - | 153 |
| 기타포괄-공정가치 측정 금융자산 처분손실 | - | - | - | - | - | - | - | - | - | - | - | - | - | 41 | - |
| 당기손익-공정가치 측정 금융자산 평가이익 | -6,564 | - | - | -6,564 | -10,945 | - | - | -10,945 | -38,598 | - | - | -38,598 | -2,076 | -1,624 | -5,180 |
| 당기손익-공정가치 측정 금융자산 평가손실 | - | - | - | - | - | - | - | - | - | - | - | - | 777 | - | 2,580 |
| 당기손익-공정가치 측정 금융자산 처분이익 | - | - | - | - | - | - | - | - | - | - | - | - | -81 | -40 | - |
| 당기손익-공정가치 측정 금융자산 처분손실 | - | - | - | - | - | - | - | - | - | - | - | - | - | - | 123 |
| 파생상품부채 평가이익 | - | - | - | - | - | - | - | - | -4,864 | - | - | -4,864 | -2 | -8 | -26 |
| 파생상품부채 평가손실 | 7,518 | - | - | 7,518 | - | - | - | - | - | - | - | - | - | - | - |
| 관계기업투자주식손상차손 | - | - | - | - | - | - | - | - | 4,774 | - | - | 4,774 | - | - | - |
| 전환손실 | - | - | - | - | - | - | - | - | 239 | - | - | 239 | - | - | - |
| 사채상환이익 | - | - | - | - | - | - | - | - | - | - | - | - | - | - | -1 |
| 영업활동으로인한자산ㆍ부채의변동 | 1,686 | -67 | 1,754 | - | -9,616 | -1,175 | -7,932 | -509 | -11,990 | -3,612 | -8,513 | 135 | 13,906 | -15,761 | -1,206 |
| 이자지급(영업) | -186 | -986 | 799 | - | -902 | 1,287 | -995 | -1,194 | -151 | - | - | -151 | -26 | -90 | -117 |
| 이자수취(영업) | 699 | 383 | 316 | - | 1,830 | 329 | 453 | 1,048 | 4,148 | - | - | 4,148 | 14,440 | 10,708 | 8,000 |
| 법인세환급(납부) | -190 | -108 | -83 | - | -512 | -313 | -122 | -77 | 2,485 | 3,991 | -4 | -1,502 | -2,115 | -1,810 | -740 |
자료 : 당사 정기보고서
당사는 2020년 연결 기준 8,088백만원의 영업활동 현금흐름 유입, 2021년 연결 기준 6,227백만원의 영업활동 현금흐름 유출, 2022년 연결 기준 약 25,728백만원의 영업활동 현금흐름 유입, 2023년 연결 기준 33,651백만원의 영업활동 현금흐름 유출이 발생하였으며, 2023년은 제약사업부에서 3,477백만원 영업활동 현금흐름 유출, 바이오사업부에서 37,577백만원의 영업활동 현금흐름 유출, 기타사업부에서 7,404백만원의 현금흐름 유입이 발생하였습니다. 2024년 1분기 연결기준 4,639백만원의 영업활동 현금흐름 유출이 발생하였으며, 2024년 1분기 제약사업부에서 1,907백만원의 영업활동 현금흐름 유출, 바이오사업부에서 2,732백만원의 영업활동 현금흐름 유출, 기타사업부에서는 현금흐름 유출 미발생 하였습니다. 2020년의 경우 당기순이익이 18,918백만원 발생하였으나, 현금유입이 발생하지 않은 조정이 -16,766백만원(이자수익 -9,176백만원, 당기손익-공정가치측정금융자산 평가이익 -5,180백만원, 관계기업투자주식처분이익 -3,865백만원, 법인세수익 -2,274백만원, 기타의대손상각비 -1,525백만원 등)발생하여 실제 영업활동현금흐름은 8,088백만원 유입에 그쳤습니다.
(중략)
2022년에는 당기순이익 5,584백만원이 발생하였으나, -6,060백만원의 현금유입이 발생하지 않은 조정(이자수익 -16,645백만원, 당기손익-공정가치측정금융자산평가이익 -2,076백만원, 관계기업투자주식처분이익 -1,258백만원 등), 13,906백만원의 영업활동으로 인한 자산 부채의 변동으로 25,728백만원의 영업활동현금흐름 유입을 기록하였습니다. 이자수익은 (주)지베이스, (주)에이프로젠 등 총 6개의 특수관계법인을 대상으로 발생한 15,841백만원을 포함한 금액입니다. 영업활동으로 인한 자산부채의 변동은 기타유동금융자산의 감소(14,940백만원)가 큰 비중을 차지하였습니다. 2023년에는 33,651백만원의 영업활동 현금흐름 유출이 발생하였는데, 이는 151,549백만원의 종속기업처분손실 등 현금유입이 발생하지 않은 조정 87,187백만원 발생에도 불구하고 제약사업부 8,222백만원, 바이오사업부 56,375백만원, 기타사업부 50,732백만원으로 총 115,330백만원의 높은 당기순손실을 기록하였기 때문입니다. 2024년 1분기에는 4,639백만원의 영업활동 현금흐름 유출이 발생하였는데, 이는 8,567백만원의 관계기업투자주식처분손실, 4,109백만원의 감가상각비 등의 현금유입이 발생하지 않은 조정에도 불구하고 바이오사업부문 8,176백만원, 기타사업부문 12,605백만원의 당기순손실이 발생하였기 때문입니다.
| [당사 투자활동 현금흐름표] |
| (단위: 백만원) |
| 구분 | 2024년 1분기 |
2023년 1분기 |
2023년 | 2022년 | 2021년 | 2020년 |
|---|---|---|---|---|---|---|
| 투자활동현금흐름 | 2,238 | 6,284 | -95,206 | -53,001 | -23,156 | -195,268 |
| 기타유동금융자산의 감소 | 0 | 0 | 0 | 135,000 | 405,568 | 229,163 |
| 기타유동채권의 감소 | 0 | 10,807 | 22,032 | 36,380 | 13,710 | 19,397 |
| 기타비유동금융자산의 처분 | 0 | 0 | 20,825 | 220 | 9,480 | 105 |
| 매각예정으로 분류된 비유동자산이나 처분자산집단의 처분 | 0 | 0 | 0 | 0 | 0 | 17,955 |
| 유형자산의 처분 | 14 | 8 | 17 | 16 | 67 | 51 |
| 무형자산의 처분 | 0 | 0 | 0 | 0 | 500 | 153 |
| 기타비유동채권 감소 | 4,500 | 40,779 | 41,425 | 38 | 130 | 51 |
| 기타비유동자산 감소 | 0 | 0 | 0 | 0 | 0 | 1,800 |
| 관계기업에 대한 투자자산 및 주식의 처분 | 3,488 | 0 | 500 | 2,000 | 0 | 10,225 |
| 합병으로 인한 현금자산 승계 | 0 | 0 | 0 | 1,662 | 0 | 0 |
| 종속기업과 기타 사업의 지배력 획득에 따른 현금흐름 | 0 | 0 | 0 | 1,411 | 0 | 0 |
| 기타유동금융자산의 취득 | 0 | 0 | 0 | -60,000 | -340,000 | -310,000 |
| 기타유동채권 증가 | 5 | 1 | -41,251 | -113,090 | -105,800 | -83,227 |
| 기타비유동금융자산의 취득 | 0 | -40,000 | -100,015 | -55,023 | -118 | 0 |
| 유형자산의 취득 | -2,419 | -5,309 | -28,088 | -1,284 | -796 | -976 |
| 무형자산의 취득 | -89 | 0 | -308 | -261 | -646 | -445 |
| 기타비유동채권 증가 | 3,250 | 0 | 120 | -70 | -5,250 | -79,520 |
| 종속기업의 지배력 상실 | 0 | 0 | -9,223 | 0 | 0 | 0 |
| 자료 : 당사 정기보고서 |
당사는 2020년 195,268백만원의 투자활동 현금흐름 유출 이후 2023년까지 계속 투자활동 현금흐름 유출을 보였으며,2024년 1분기 2,238백만원의 투자활동 현금흐름 유입을 보였습니다. 최근 4개년 투자활동 현금흐름에서 대여금과 금융자산이 가장 큰 비중을 차지하였는데, 대여금과 금융자산의 대부분은 계열회사와의 거래였습니다. 당사는 2020년 (주)에이프로젠에 62,500백만원, 2021년 (주)에이프로젠에 50,000백만원, 2023년에 (주)지베이스에 46,100백만원 자금을 대여해주었습니다. 2024년 1분기 기준 (주)에이프로젠 대여금 일부 상환 및 연결범위의 변동으로 연결기준 대여금 잔액은 없으며, (주)지베이스 대여금 44,850백만원을 보유하고 있습니다. 또한 당사는 2024년 1분기 기준 (주)에이프로젠 제 25회 전환사채 22,000백만원을 보유하고 있습니다. 이처럼 당사의 투자활동 현금흐름은 당사가 영위하는 사업에 대한 투자 목적이 아닌, 계열사에게 자금을 지원하는 성격을 지녀왔습니다. 향후에도 계열사에게 자금을 지원하는 목적의 투자활동 현금흐름이 발생할 가능성이 존재합니다.
| [당사 재무활동 현금흐름표] |
| (단위: 백만원) |
| 구분 | 2024년 1분기 |
2023년 1분기 |
2023년 | 2022년 | 2021년 | 2020년 |
|---|---|---|---|---|---|---|
| 재무활동현금흐름 | 1,903 | -682 | 115,289 | 15,782 | -350 | 221,704 |
| 단기차입금의 증가 | 5,100 | 13,110 | 49,610 | 20,500 | 0 | 0 |
| 장기차입금의 증가 | 0 | 0 | 32,000 | 0 | 0 | 0 |
| 전환사채의 증가 | 0 | 0 | 59,995 | 0 | 0 | 0 |
| 전환권/신주인수권 행사로 인한 현금유입 | 0 | 0 | 14 | 0 | 0 | 0 |
| 신주인수권부사채의 증가 | 0 | 0 | 22,616 | 0 | 0 | 0 |
| 지분의 발행 | 0 | 0 | 40,000 | 0 | 0 | 0 |
| 종속기업의 지분의 발행 | 0 | 0 | 35,000 | 0 | 0 | 0 |
| 주식의 발행 | 0 | 0 | 0 | 0 | 0 | 235,376 |
| 임대보증금의 증가 | 0 | 0 | 0 | 20 | 0 | 0 |
| 단기차입금의 상환 | -2,500 | -8,110 | -122,110 | -4,000 | 0 | 0 |
| 신주인수권부사채의 감소 | 0 | 0 | 0 | -79 | -114 | -65 |
| 신주발행비 지급 | -161 | 0 | -330 | -475 | -1 | -2,345 |
| 전환사채의 감소 | 0 | 0 | 0 | 0 | 0 | -107 |
| 금융리스부채의 감소 | -535 | -90 | -353 | -183 | -235 | -239 |
| 연결자본거래로 인한 현금유출 | 0 | -1,181 | -1,181 | 0 | 0 | 0 |
| 임대보증금의 감소 | 0 | 0 | -3 | 0 | 0 | 0 |
| 자기주식의 취득으로 인한 현금의 유출 | 0 | -4,411 | -4,425 | 0 | 0 | 0 |
| 종속기업에 대한 소유지분의 변동으로 인한 지급 | 0 | 0 | 0 | 0 | 0 | -10,917 |
| 자료 : 당사 정기보고서 |
당사의 재무활동현금흐름을 살펴보면 2021년말을 제외하고 2020년말부터 2024년 1분기까지 양(+)의 수치를 나타냈습니다. 2020년과 2021년에는 각각 221,704백만원의 재무활동현금 흐름 유입, 350백만원의 재무활동현금 흐름 유출을 보였고, 2022년에는 15,782백만원의 유입을 보였습니다. 이는 2022년 20,500백만원의 단기차입금 증가에 기인한 것입니다. 2023년에는 115,289백만원의 재무활동 현금흐름 유입을 기록했는데, 이는 49,610백만원의 단기차입금 증가, 59,995백만원의 전환사채의 증가 등의 현금유입으로 인한 것입니다. 2024년 1분기에는 1,903백만원의 재무활동 현금흐름 유입을 기록했는데, 이는 5,100백만원의 단기차입금에 따른 현금유입으로 인한 것입니다.
지속적인 수익성 부진으로 당기순손실이 계속 발생하여 영업활동현금흐름이 지속적으로 음의 흐름을 보일 경우 당사의 유동성은 악화될 수 있습니다. 추후 재무활동을 통한 현금유입으로 충분한 유동성을 확보할 예정이나, 국내 경기의 악화, 금융시장의 부진 등으로 재무활동현금 유입이 원활하지 못할 경우 당사는 유동성 압박에 시달릴 수 있습니다. 투자자께서는 이 점 유의하시기 바랍니다.
(주10) 정정 전
당사의 최근 4개년 특수관계자 자금거래는 다음과 같습니다.
(중략)
특수관계자가 발행한 주식관련사채의 당사 보유잔액은 2023년 기준 22,000백만원입니다. 해당 주식관련사채는 모두 (주)에이프로젠이 발행한 전환사채로, 상세내역은 아래와 같습니다.
| [2023년 당사 보유 (주)에이프로젠 전환사채 내역] |
| (단위: 백만원) |
| 종류\구분 | 회차 | 발행일 | 만기일 | 인수인 | 잔액 | 전환대상 주식의 종류 |
전환청구 가능기간 |
전환조건 | |
|---|---|---|---|---|---|---|---|---|---|
| 전환비율 (%) |
전환가액 | ||||||||
| 무보증전환사채 | 25 | 2022.09.15 | 2025.09.15 | (주)에이프로젠바이오로직스 | 22,000 | AP 보통주 | 2023.09.16 ~ 2025.08.15 | 100 | 1,532 |
| 합 계 | - | - | - | - | 22,000 | - | - | - | - |
출처: 당사 제시
2023년 기준 당사의 연결기준 보유중인 (주)에이프로젠의 전환사채 규모는 당사의 총자산의 약 3.7% 수준입니다. 다만, 당사는 보유 주식연계채권에 대한 조기상환청구 및 전환청구 계획이 없으며, 자금상황에 따라 제3자에게 해당 채권을 매각할 수 있으나 아직까지 정해진 사항은 없습니다.
| [최근 4개년 특수관계자 지분거래 내역] |
| (단위: 백만원) |
| 특수관계자명 | 거래내역 | 2023년 | 2022년 | 2021년 | 2020년 |
|---|---|---|---|---|---|
| (주)지베이스 | 투자주식매수 | 271 | - | - | - |
| 지비티(주) | 투자주식매수 | 910 | - | - | - |
| (주)에이프로젠 | 유상증자 참여 | 40,000 | - | - | - |
| 투자주식매수 | - | 22,770 | - | - | |
| (주)에이프로젠H&G | 유상증자 참여 | 20,000 | - | - | - |
| 6회차 BW 행사 | 16,962 | - | - | - | |
| (주)에이프로젠케이아이씨 | 유상증자 참여 | - | - | - | 102,500 |
| (주)이너스텍 | 관계기업투자주식 처분 | - | - | - | 225 |
| (주)에이프로젠바이오로직스 | 투자주식매수 | - | - | - | 113,642 |
| 합 계 | - | 78,143 | 22,770 | - | 216,367 |
| 자료 : 당사 정기보고서 |
당사는 2020년 구, (주)에이프로젠케이아이씨의 유상증자에 102,500백만원 참여하였으며, 국제전자제어(주) 주식 20,000주를 (주)이너스텍에 225백만원에 매도하였으며, 구, (주)에이프로젠바이오로직스로부터 종속기업인 (주)에이프로젠헬스케어앤게임즈의 주식 17,111,672주를 113,642백만원에 장외매수하였습니다. 2022년에는 ㈜에이프로젠헬스케어앤게임즈는 지배기업인 (주)에이프로젠으로부터 종속기업인 (주)에이프로젠아이앤씨 지분 89.86%를 22,770백만원에 2022년 12월 28일에 취득하였습니다. 2023년 3분기에는 에이프로젠아이앤씨(주)의 발행주식 101,350주(지분율 5.06%)를 (주)지베이스로부터 16,900주, 지비티(주)로부터 56,700주, 에이프로젠아이앤씨(주)로로부터 27,750주를 추가 양수하였습니다.
최근 4개년 특수관계자 대상 자금대여 거래를 살펴보면, 2020년 319,194백만원, 2021년 416,435백만원, 2022년 232,163백만원, 2023년 69,372백만원을 기록하였습니다. 당사의 자산총액이 2020년 615,309백만원, 2021년 614,621백만원, 2022년 676,103백만원, 2023년 589,397백만원인 것을 고려하면, 자산총액 대비 특수관계자 대상 자금대여 거래의 비율은 각 51.88%, 67.75%, 34.34%, 11.77%에 달하였습니다. 이처럼 당사는 특수관계자 대상 자금대여 거래가 자산총액 대비 과다하게 발생해왔습니다. 이처럼 향후 추가적인 특수관계자 대여금이 발생할 가능성도 존재합니다. 2023년 기준 당사의 연결기준 보유한 (주)에이프로젠의 25회 전환사채의 총합은 22,000백만원이며, 이는 당사 자산총액의 3.7%입니다. 한편, (주)에이프로젠이 보유한 당사의 14회 및 15회 전환사채의 총합은 60,000백만원입니다. 이처럼 당사와 특수관계자의 대여 거래는 회수 이후 상대 사채를 추가인수 함에 따라 실질적인 회수라고 보기 힘든 경우가 있습니다. 이에 당사의 재무상태는 국내 경기의 악화, 금융시장의 부진과 더불어, 채무 및 채권자로서 특수관계자들의 매출 및 수익성에 큰 영향을 받고, 특수관계자들의 재무 상태 및 영위하는 사업의 수익성 악화가 당사에 이전될 수 있음을 투자자께서는 유의하시기 바랍니다.
한편, 당사는 상법 제382조(이사의 선임, 회사와의 관계 및 사외이사), 제542조의5(이사ㆍ감사의 선임방법) 및 제542조의8(사외이사의 선임)의 규정을 준수하고 있으며 당사의 주요 임원 계열회사 겸직 현황은 아래와 같습니다.
| [회사와 계열회사간 임원 겸직 현황] |
| 성명 | 직위 | 임원 겸직 현황 |
|---|---|---|
| 김정출 | 사내이사 (대표이사) |
㈜에이프로젠헬스케어앤게임즈 대표이사 (상근) 에이프로젠아이앤씨㈜ 사내이사 (상근) |
| 강종수 | 사내이사 | 에이프로젠파마㈜ 대표이사 (상근) |
| 정민철 | 감사 | 에이프로젠파마㈜ 감사 (비상근) |
| 자료 : 당사 정기보고서 |
당사의 주요 사내이사 및 임원은 특수관계자의 임원을 겸직하고 있습니다. 이로 인하여 사업을 영위하는 과정에서 겸직 회사 간에 이해상충 문제가 발생할 수 있습니다. 당사는 문서화된 규정에 의거한 내부통제 기준을 통해 내부감시장치가 효과적으로 가동되고 있음을 감사를 통해 확인받았으나, 특히 허셉틴, 리툭산, 휴미라 등 바이오시밀러 임상 절차 진행에 따른 당사 수익성 확보에 있어 유사시 특수관계인 임상 자금에 대한 지원이 이루어지거나 당사에 불리한 경영 방침이 발생할 가능성이 존재합니다. 이런 문제가 현실화 될 경우 당사의 사업성 및 재무상태에 불리한 영향을 끼칠 수 있습니다.
| [특수관계자 현황] |
| 구 분 | 회 사 명 |
|---|---|
| 지배기업의 최대주주 | (주)지베이스(주1) |
| 지배기업 | (주)에이프로젠 |
| 종속기업 | 에이프로젠파마(주) |
| 관계기업 | (주)에이프로젠헬스케어앤게임즈(주5) |
| 기타의 특수관계자 | (주)아이벤트러스, (주)넥스코닉스, 지비티(주)(주3), 케이아이씨공업기계 (장가항)유한공사, (주)제3글로브, ㈜지비피에스(주4), 에이프로젠아이앤씨(주)(주2) |
| 자료 : 당사 정기보고서 주1) 2022년 (주)에이프로젠이 (구.(주)에이프로젠메디신)을 흡수 합병함에 따라 (주)에이프로젠의 최대주주인 (주)지베이스가 당사 지배기업의 최대주주로 분류되었습니다. 주2) 2022년 에이프로젠아이앤씨(주)는 에이지티(주)와 합병 하였으며, 당사의 종속법인인 (주)에이프로젠헬스케어앤게임즈의 종속기업으로 편입되었습니다. 주3) 2022년 (주)그랑비즈에서 지비티(주)로 사명 변경 되었습니다. 주4) 2023년 신규 설립 주5) (주)에이프로젠헬스케어앤게임즈의 지분율 변동으로 인해 2023년 말 기준 종속기업에서 관계기업으로 재분류 하였습니다. |
(중략)
당사는 2023년 기준 모회사 (주)에이프로젠을 지배하는 최대주주 (주)지베이스에게 이자율 연 4%로 대여금 461억원((주)에이프로젠바이오로직스 383억원, (주)에이프로젠파마 78억원)을 보유하고 있습니다. 단, 현, (주)에이프로젠바이오로직스가 보유한 383억원의 대여금 중 372억원은 비상장법인이었던 구, 주식회사 에이프로젠바이오로직스가 (주)지베이스에게 대여해 준 금액을 당사가 2022년 12월 19일 구, (주)에이프로젠바이오로직스를 흡수항병하며 승계한 대여금채권입니다. 잔여 11억원의 경우 2023년 11월 24일 당사가 (주)지베이스에게 이자율 연 4%의 금리로 대여해주었습니다. 다만, 당사는 해당 대여금과 관련하여 유동성위험을 관리하기 위해 단기 및 중장기 자금관리계획을 수립하고 현금유출예산과 실제 현금유출을 지속적으로 분석 및 검토하여 금융부채와 금융자산의 만기구조를 대응시켰으며, 이에 상법 542조의9 제2항 제3호 예외사항에 따라 당사의 경영건전성을 해칠 우려가 없다고 판단하였습니다. 이에 더해 실제로 (주)지베이스는 2024년 03월 28일에 해당 자금대여의 원리금 전액을 상환함에 따라 당사의 경영건전성을 해칠 우려가 있던 금전대여로 판단하기 어려울 것으로 판단됩니다. 추가로 (주)지베이스는 계열회사 공동의 이익을 위하여 대규모의 자금을 투입하여 의약품 생산시설을 건립하는 데 상당한 자금을 투입하며, 대규모의 차입금을 부담하고 있습니다. 11억원의 대여금은 전액을 당사를 포함한 계열회사 전체의 공동이익을 위해 조달한 기존 대여금의 이자 지급 및 세금 납부 등에 사용하였습니다. 따라서 이는 (주)지베이스만의 이익을 위한 대여가 아니며, 이에 동일한 기업집단에 속한 계열회사 사이의 경영상 목적을 달성하기 위한 합리적인 지원행위로 판단됩니다. 또한, (주)에이프로젠파마도 비상장회사이며, 상법은 원칙적으로 상장회사가 주요주주 및 그의 특수관계인을 상대방으로 하거나 그를 위한 신공공여를 하는 것을 금지하고 있습니다. 현재 당사의 연결기준 (주)지베이스에게 대여해준 461억원 전액은 자금대여의 주체가 비상장사였기 때문에 상법 제 542조의 9 제1항이 적용 대상이 아닌 것으로 판단됩니다.
당사의 연결기준 2023년 (주)지베이스에게 신규로 대여해준 53억원 중 당사가 대여해준 11억원을 제외한 42억원은 비상장법인인 (주)에이프로젠아이앤씨 40억원과 에이프로젠파마(주) 2억원으로 구성되어 있으며, 비상장법인으로부터의 대여금으로 상법 제 542조의 9 제1항이 적용 대상이 아닙니다. 한편, 에이프로젠파마(주)의 신규대출 2억원은 본 공시서류 제출일 전일 현재 기준 상환된 상황입니다. 또한, 2023년 말 기준 (주)에이프로젠헬스케어앤게임즈가 당사의 연결회사에서 제외되며, (주)에이프로젠헬스케어앤게임즈의 종속회사인 (주)에이프로젠아이앤씨가 (주)지베이스에게 대여해준 70억원 전액이 연결범위의 변동으로 당사의 연결기준 대여금에서 제외되었습니다.
한편, 당사가 보유중인 (주)지베이스 대여 채권 383억원 중 2023년 신규로 발생한 11억원을 제외한 372억원의 경우 당사와 구, (주)에이프로젠바이오로직스 합병 후 당사가 구, (주)에이프로젠바이오로직스로부터 승계한 대여 채권이며, 당사는 해당 대여금의 변제기한을 연장하여 현재까지 보유하고 있습니다. 1) 2023년 10월 20일 21억원 변제기한 2024년 10월 20일로 연장 2) 2023년 11월 25일 280억원 변제기한 2024년 11월 25일로 연장 3) 2023년 01월 13일 71억원 변제기한 2024년 01월 13로 연장 후 2027년 01월 13일로 재연장하였습니다. 이는 비상장사였던 구, (주)에이프로젠바이오로직스의 (주)지베이스에 대한 자금대여를 당사가 합병으로 취득하여 변제기를 연장한 것에 불과하여 상법 제542조의9 제1항이 적용대상이 아닌 것으로 판단됩니다. 해당 변제기한 연장이 있었던 기간에 (주)지베이스는 유동성이 매우 부족한 상황이었으며, 이에 변제기를 연장하지 않을 경우 채권회수가 어려운 상황이었으므로 당사는 부득이 변제기한을 연장하게 되었습니다. 다만, 대법원 또한 기존 채무의 변제기 연장은 상호저축은행법에서 금지 및 처벌의 대상으로 삼고 있는 신용공여에 해당하지 않는다고 판단한 바 있습니다. 이에 따라 당사의 대여금 변제기한 연장과 관련하여, 상법 제542조의9 제1항을 위반할 소지는 없는 것으로 판단됩니다.
(중략)
또한, 당사는 2022년도 220억원의 (주)에이프로젠의 전환사채를 인수할 당시 유동성위험을 겪고 있었지만, 유동성 위험을 관리하기 위하여 단기 및 중장기 자금관리, 현금 유출을 지속적으로 분석 및 검토하여 금융부채와 금융자산의 만기구조를 대응시키고 있으며, 영업활동현금흐름과 금융자산의 현금유입으로 금융부채를 상환가능하다고 판단하였습니다. 이에 더해 2023년말 기준 해당 자산은 공정가치 285억원으로 평가되고 있으므로 당사의 재무 건전성에 긍정적인 영향을 미쳤습니다.
(중략)
당사와 (주)지베이스의 대여 계약에 따라 당사는 만기 시점에 1회 이자를 정산합니다. 2023년 말 기준 당사는 674,367천원의 미수수익을 보유하고 있으나, 이는 연체체권이 아닌 대여일로부터 2023년 12월 31일까지의 이자를 미수수익으로 인식한 것으로 만기 시점에 수취 예정입니다.
(중략)
최근 4개년 간 당사의 특수관계자 간 거래내역은 하기 표와 같습니다.
| [최근 4개년 연결회사 및 특수관계자 간 거래 내역] |
| (단위: 백만원) |
| 구 분 | 특수관계자명 | 거래구분 | 거래내용 | 2023년 | 2022년 | 2021년 | 2020년 |
|---|---|---|---|---|---|---|---|
| 최상위지배기업 | (주)지베이스 | 수익 | 이자수익 | 2,342 | 399 | 1 | - |
| 비용 | 기타의대손상각비 | 6,351 | - | - | - | ||
| 비용 | 상각후원가측정금융자산거래손실 | 996 | - | - | - | ||
| 지배기업 | ㈜에이프로젠(존속법인) | 수익 | 임대매출 | 457 | 428 | 380 | 380 |
| 용역매출 | 13,993 | 263 | - | - | |||
| 상품매출 | 193 | - | - | - | |||
| 기타매출 | 354 | 11 | - | - | |||
| 당기손익-공정가치측정금융자산 평가이익 | 38,523 | 1,251 | - | - | |||
| 이자수익 | 1,447 | 1,585 | - | - | |||
| 파생상품부채평가이익 |
1,581 | - | - | - | |||
| 비용 | 당기손익-공정가치측정금융자산 평가손실 | 0.122 | 777 | - | - | ||
| 경상연구개발비 | -16 | - | - | - | |||
| 이자비용(주4) | 7,874 | 155 | - | - | |||
| 기타대손상각비 | 7,149 | 2,758 | - | - | |||
| 전환사채발행손실 | 3,969 | - | - | - | |||
| 유형자산처분손실 | - | - | -0.447 | - | |||
| 상각후원가측정금융자산거래손실 | 2,877 | - | - | - | |||
| 지분양수 | 종속기업 지분양수 | - | 10,138 | - | - | ||
| 유형자산 매각 | 유형자산 매각 | - | - | -20 | - | ||
| 유형자산취득 | 유형자산취득 | 597 | - | - | - | ||
| 구,㈜에이프로젠메디신(소멸법인)(주1) | 수익 | 수입임대료 | - | 52 | 89 | 89 | |
| 당기손익-공정가치측정금융자산 평가이익 | - | 825 | 1,317 | 4,042 | |||
| 이자수익 | - | 1,106 | 2,254 | 1,201 | |||
| 비용 | 당기손익-공정가치측정금융자산 평가손실 | - | - | -0.36 | -0.68 | ||
| 기타 | 구, (주)에이프로젠바이오로직스(소멸법인)(주2) | 수익 | 이자수익 | - | 12,589 | 9,866 | 6,527 |
| 당기손익-공정가치 측정 금융상품평가손실 | - | - | - | -3,065 | |||
| 에이프로젠아이앤씨㈜ | 수익 | 이자수익 | - | 17 | - | - | |
| 수입임대료 | - | 7 | - | - | |||
| 비용 | 이자비용 | - | 16 | - | - | ||
| (주)넥스코닉스 | 수익 | 수입임대료 | - | 4 | 4 | 4 | |
| 기타매출 | 1 | - | - | - | |||
| 유형자산 취득 | 유무형자산의 취득 | 108 | 203 | - | - | ||
| 비용 | 지급수수료 | 313 | -276 | -222 | -352 | ||
| 소모품비 | 27 | -14 | -19 | -56 | |||
| 에이지티(주)(소멸법인)(주3) | 수익 | 이자수익 | - | 146 | 175 | 175 | |
| 지비티㈜ | 수익 | 이자수익 | 6 | - | - | - | |
| 유무형자산취득 | 유무형자산의취득 | - | 100 | - | - | ||
| 비용 | 기타의 대손상각비 | 86 | - | - | - | ||
| 임직원 | 수익 | 이자수익 | 29 | 30 | 30 | 20 |
| 자료 : 당사 정기보고서 주1) 소멸법인인 구,(주)에이프로젠메디신의 합병이전 2022년 07월 15일 까지의 거래 내역에 대해 작성 되었습니다. 주2) 소멸법인 구,㈜에이프로젠바이오로직스의 합병이전 2022년 09월 30일까지의 거래 내역에 대해 작성 되었습니다. 주3) 소멸법인 구,에이지티㈜의 합병이전 2022년 09월 30일까지의 거래 내역에 대해 작성 되었습니다. |
최상위 지배기업인 (주)지베이스 대여금 관련 기타의대손상각비 6,351백만원의 경우 당사 및 당사의 연결회사가 (주)지베이스에게 대여해준 잔액의 현재 장부금액과 만기연장 후의 현금흐름을 유효이자율((주)지베이스의 타 차입처 이자율 평균, 6.21%~ 6.78%)로 할인한 현재가치의 차이를 인식하고 있는 계정이며, (주)지베이스 대여금의 기타의대손상각비는 원금손실가능성과는 별개로 계약상 만기까지 회수하지 못하여 만기연장이 예상됨에 따라 인식한 계정입니다.
상각후원가측정금융자산거래손실은 996백만원은 (주)지베이스 대여금의 만기일까지 원금과 이자금액을 실제 대여해준 이자율(4.00%)과 유효이자율((주)지베이스의 타 차입처 이자율 평균, 6.21% ~ 6.78%)로 할인한 현재가치의 차이금액을 인식한 계정입니다. 다만, 당사는 (주)지베이스로부터의 대여금에 대해 회수하기 전 추가적인 만기연장을 고려하고 있으며, 만기연장 계약을 진행할 경우에는 최근의 금융기관차입 평균이자율, 국세청 고시 당좌대출이자율 등을 고려하여 이자율을 반영할 계획입니다.
당사의 특수관계자간 거래내역을 살펴보면 (주)에이프로젠, 구, (주)에이프로젠메디신, (주)넥스코닉스, 에이프로젠아이앤씨(주)로부터 임대매출이 발생하였음을 확인할 수 있습니다. 또한, 2023년 (주)에이프로젠으로부터의 용역매출, 상품매출 거래가 각 13,993백만원, 193백만원 발생하고 있는 것을 알 수 있는데, 이는 당사가 영위하는 바이오사업부문 관련하여 (주)에이프로젠이 아직까지 유일한 고객사로 있는 구조 때문입니다. 상기 언급하였듯이, 당사는 특수관계인들을 대상으로 빈번한 대여금이 발생하고 있기 때문에, 위 도표에서도 이자수익이 매년 발생하고 있는 것을 확인 할 수 있습니다.
2023년에 발생한 당기손익-공정가치측정금융자산평가이익 38,523백만원은 당사 및 2023년 기준 당사의 종속회사에서 관계회사로 변경된 (주)에이프로젠헬스케어앤게임즈가 보유하고 있는 (주)에이프로젠 전환사채 (25회, 27회, 29회)에 대해 외부평가기관으로부터 진행한 공정평가 결과에 따라 인식한 평가이익입니다.
최근 4개년 간 당사의 특수관계자 간 사업성 거래내역은 하기 표와 같습니다.
| [최근 4개년 당사의 별도기준과 연결회사 및 특수관계자 간 사업성거래 내역] |
| (단위: 백만원, %) |
| 구 분 | 특수관계자명 | 거래내용 | 2023년 | 2022년 | 2021년 | 2020년 | ||||
|---|---|---|---|---|---|---|---|---|---|---|
| 금액 | 비중 | 금액 | 비중 | 금액 | 비중 | 금액 | 비중 | |||
| 지배기업 | (주)에이프로젠 | 수입임대료 | - | 0.00 | 19 | 0.04 | 19 | 0.06 | 19 | 0.06 |
| 용역매출(바이오의약품 임상시약 등의 위탁생산 용역) | 13,993 | 22.54 | 263 | 0.59 | - | 0.00 | - | 0.00 | ||
| 상품매출(보유 원자재 양도) | 193 | 0.31 | - | 0.00 | - | 0.00 | - | 0.00 | ||
| 기타매출(당사 오송공장 내 연구소 임대) | 354 | 0.57 | 11 | 0.02 | - | 0.00 | - | 0.00 | ||
| 종속기업 | 에이프로젠파마(주) | 제품, 상품매출(당사 생산 제네릭의약품 등 판매) | 12,312 | 19.83 | 13,010 | 29.21 | 12,815 | 37.64 | 11,355 | 35.67 |
| 기타매출(수입임대료 대체) | 4 | 0.01 | - | 0.00 | - | 0.00 | - | 0.00 | ||
| 수입임대료(당사 보유 사무실 및 창고 임대) | - | 0.00 | 4 | 0.01 | 10 | 0.03 | 10 | 0.03 | ||
| 수입수수료(경영지원업무 용역) | 510 | 0.82 | 345 | 0.77 | - | 0.00 | - | 0.00 | ||
| 관계기업 | (주)에이프로젠 헬스케어앤게임즈 |
제품매출(당사 생산 제네릭의약품 등 판매) | 5,848 | 9.42 | 6,043 | 13.57 | 5,052 | 14.84 | 5,291 | 16.62 |
| 기타매출(수입임대료 대체) |
4 | 0.01 | - | 0.00 | 11 | 0.03 | 16 | 0.05 | ||
| 수입임대료(당사 보유 사무실 및 창고 임대) |
- | 0.00 | 3 | 0.01 | 3 | 0.01 | 3 | 0.01 | ||
| 기타 | (주)넥스코닉스 | 기타매출(수입임대료 대체) | 1 | 0.00 | - | 0.00 | - | 0.00 | - | 0.00 |
| 수입임대료 | - | 0.00 | 4 | 0.01 | 4 | 0.01 | 4 | 0.01 | ||
| 전체 매출 | 62,082 | 100 |
44,534 |
100 | 34,050 | 100 | 31,831 | 100 | ||
| 자료 : 당사 제공 |
이처럼 당사는 다수의 특수관계자를 대상으로 사업성 거래를 행하고 있습니다. 2023년 기준 당사의 별도 기준 매출액 62,082백만원 중 당사 특수관계자를 대상으로 한 매출액은 33,219백만원입니다.
모회사 에이프로젠을 대상으로 발생한 매출은 에이프로젠이 연구개발중인 바이오의약품 임상시약 등의 위탁 생산에 대한 매출이며, 종속회사 및 관계회사인 에이프로젠파마와 에이프로젠헬스케어앤게임즈를 대상으로 발생한 매출은 당사가 생산하는 제릭의약품 등의 판매에 대한 매출입니다. 기타매출은 당사가 보유한 부동산 임대에 따른 매출 등으로 그 비중은 매우 낮은 편입니다.
당사 전체 매출에서 특수관계사 매출이 차지하는 비율은 약 53%로 높다고 볼 수 있으나, 이는 그룹내 사업구조에 따라 당사가 모회사 에이프로젠의 독점 CMO 회사로서의 지위를 가지고 있기 때문입니다. 또한 당사로부터 제네릭의약품 등을 공급받아 유통하는 에이프로젠파마와 에이프로젠헬스케어앤게임즈의 매출처가 외부 도매상, 병원, 의원, 약국 등으로 구성되어 있는 것을 고려하면 연결회사의 관점에서 당사의 매출이 특수관계자에게 편중되어 있는 것은 아닙니다.
(후략)
(주10) 정정 후
당사의 최근 4개년 및 2024년 1분기 특수관계자 자금거래는 다음과 같습니다.
(중략)
| [2024년 1분기 특수관계자 자금거래 내역] |
| (단위: 백만원) |
| 구 분 | 특수관계자명 | 자금대여 거래 | 자금차입 거래 | ||||||
|---|---|---|---|---|---|---|---|---|---|
| 기초 | 대여 | 회수 | 기말 | 기초 | 차입 | 상환 | 기말 | ||
| 최대주주 | ㈜지베이스 | 46,100 | 3,250 | 4,500 | 44,850 | - | - | - | - |
| 지배기업 | ㈜에이프로젠 | 22,000 | - | - | 22,000 | 113,500 | - | 2,500 | 111,000 |
| 관계기업 | (주)에이프로젠헬스케어앤게임즈 | - | - | - | - | 53,402 | 2,500 | 302 | 55,600 |
| 기타 | 지비티(주) | 150 | - | - | 150 | - | - | - | - |
| 임원 | 1,122 | - | - | 1,122 | - | - | - | - | |
| (주)넥스코닉스 | - | - | - | - | - | 2,600 | - | 2,600 | |
| 합 계 | 69,372 | 3,250 | 4,500 | 68,122 | 166,902 | 5,100 | 2,802 | 169,200 | |
| 자료 : 당사 정기보고서 |
2024년 1분기 기준 당사의 특수관계자 대상 대여금 잔액은 (주)지베이스 44,850백만원, (주)에이프로젠 전환사채 22,000백만원, 지비티(주) 150백만원, 임원 1,122백만원으로 총 68,122백만원 기록하였습니다. 당사는 연결기준 (주)에이프로젠헬스케어앤게임즈로부터 신규 차입 2,500백만원과 (주)넥스코닉스로부터 신규 차입 2,600백만원으로 인해 2023년 말 기준 166,902백만원에서 2024년 1분기 169,200백만원으로 증가하였습니다.
특수관계자가 발행한 주식관련사채의 당사 보유잔액은 2024년 1분기 기준 22,000백만원입니다. 해당 주식관련사채는 모두 (주)에이프로젠이 발행한 전환사채로, 상세내역은 아래와 같습니다.
| [2024년 1분기 당사 보유 (주)에이프로젠 전환사채 내역] |
| (단위: 백만원) |
| 종류\구분 | 회차 | 발행일 | 만기일 | 인수인 | 잔액 | 전환대상 주식의 종류 |
전환청구 가능기간 |
전환조건 | |
|---|---|---|---|---|---|---|---|---|---|
| 전환비율 (%) |
전환가액 | ||||||||
| 무보증전환사채 | 25 | 2022.09.15 | 2025.09.15 | (주)에이프로젠바이오로직스 | 22,000 | AP 보통주 | 2023.09.16 ~ 2025.08.15 | 100 | 1,532 |
| 합 계 | - | - | - | - | 22,000 | - | - | - | - |
출처: 당사 제시
2024년 1분기 기준 당사의 연결기준 보유중인 (주)에이프로젠의 전환사채 규모는 당사의 총자산의 약 3.7% 수준입니다. 다만, 당사는 보유 주식연계채권에 대한 조기상환청구 및 전환청구 계획이 없으며, 자금상황에 따라 제3자에게 해당 채권을 매각할 수 있으나 아직까지 정해진 사항은 없습니다.
| [최근 4개년 및 2024년 1분기 특수관계자 지분거래 내역] |
| (단위: 백만원) |
| 특수관계자명 | 거래내역 | 2024년 1분기 | 2023년 | 2022년 | 2021년 | 2020년 |
|---|---|---|---|---|---|---|
| (주)지베이스 | 투자주식매수 | - | 271 | - | - | - |
| 지비티(주) | 투자주식매수 | - | 910 | - | - | - |
| (주)에이프로젠 | 유상증자 참여 | - | 40,000 | - | - | - |
| 투자주식매수 | - | - | 22,770 | - | - | |
| (주)에이프로젠H&G | 유상증자 참여 | - | 20,000 | - | - | - |
| 6회차 BW 행사 | - | 16,962 | - | - | - | |
| 관계기업투자주식 매도 | 12,055 | - | - | - | - | |
| (주)에이프로젠케이아이씨 | 유상증자 참여 | - | - | - | - | 102,500 |
| (주)이너스텍 | 관계기업투자주식 처분 | - | - | - | - | 225 |
| (주)에이프로젠바이오로직스 | 투자주식매수 | - | - | - | - | 113,642 |
| 합 계 | - | 12,055 | 78,143 | 22,770 | - | 216,367 |
| 자료 : 당사 정기보고서 |
당사는 2020년 구, (주)에이프로젠케이아이씨의 유상증자에 102,500백만원 참여하였으며, 국제전자제어(주) 주식 20,000주를 (주)이너스텍에 225백만원에 매도하였으며, 구, (주)에이프로젠바이오로직스로부터 종속기업인 (주)에이프로젠헬스케어앤게임즈의 주식 17,111,672주를 113,642백만원에 장외매수하였습니다. 2022년에는 ㈜에이프로젠헬스케어앤게임즈는 지배기업인 (주)에이프로젠으로부터 종속기업인 (주)에이프로젠아이앤씨 지분 89.86%를 22,770백만원에 2022년 12월 28일에 취득하였습니다. 2023년 1분기에는 에이프로젠아이앤씨(주)의 발행주식 101,350주(지분율 5.06%)를 (주)지베이스로부터 16,900주, 지비티(주)로부터 56,700주, 에이프로젠아이앤씨(주)로로부터 27,750주를 추가 양수하였습니다.2023년 4분기 관계기업 (주)에이프로젠헬스케어앤게임즈 투자주식 5,500,000주를 매도하여 4,473백만원을, 2024년 1분기 5,000,000주를 매도하여 3,500백만원 수취하였습니다.
최근 4개년 및 2024년 1분기 특수관계자 대상 자금대여 거래 잔액을 살펴보면, 2020년 319,194백만원, 2021년 416,435백만원, 2022년 232,163백만원, 2023년 69,372백만원, 2024년 1분기 68,122백만원을 보유하고있습니다.. 당사의 자산총액이 2020년 615,309백만원, 2021년 614,621백만원, 2022년 676,103백만원, 2023년 589,397백만원,2024년 1분기 595,857백만원인 것을 고려하면, 자산총액 대비 특수관계자 대상 자금대여 거래의 비율은 각 51.88%, 67.75%, 34.34%, 11.77%, 11.43%에 달하였습니다. 이처럼 당사는 특수관계자 대상 자금대여 거래가 자산총액 대비 과다하게 발생해왔습니다. 이처럼 향후 추가적인 특수관계자 대여금이 발생할 가능성도 존재합니다. 2024년 1분기 기준 당사의 연결기준 보유한 (주)에이프로젠의 25회 전환사채의 총합은 22,000백만원이며, 이는 당사 자산총액의 3.7%입니다. 한편, (주)에이프로젠이 보유한 당사의 14회 및 15회 전환사채의 총합은 60,000백만원입니다. 이처럼 당사와 특수관계자의 대여 거래는 회수 이후 상대 사채를 추가인수 함에 따라 실질적인 회수라고 보기 힘든 경우가 있습니다. 이에 당사의 재무상태는 국내 경기의 악화, 금융시장의 부진과 더불어, 채무 및 채권자로서 특수관계자들의 매출 및 수익성에 큰 영향을 받고, 특수관계자들의 재무 상태 및 영위하는 사업의 수익성 악화가 당사에 이전될 수 있음을 투자자께서는 유의하시기 바랍니다.
한편, 당사는 상법 제382조(이사의 선임, 회사와의 관계 및 사외이사), 제542조의5(이사ㆍ감사의 선임방법) 및 제542조의8(사외이사의 선임)의 규정을 준수하고 있으며 당사의 주요 임원 계열회사 겸직 현황은 아래와 같습니다.
| [회사와 계열회사간 임원 겸직 현황] |
| 성명 | 직위 | 임원 겸직 현황 |
|---|---|---|
| 김재섭 | 사내이사 (대표이사) |
㈜지베이스 사내이사 (상근) ㈜에이프로젠 대표이사 (상근) ㈜에이피헬스케어 사내이사 (상근) |
| 김정출 | 사내이사 (대표이사) |
㈜에이프로젠헬스케어앤게임즈 대표이사 (상근) 에이프로젠아이앤씨㈜ 사내이사 (상근) |
| 강종수 | 사내이사 | 에이프로젠파마㈜ 대표이사 (상근) |
| 정민철 | 감사 | 에이프로젠파마㈜ 감사 (비상근) |
| 자료 : 당사 정기보고서 |
당사의 주요 사내이사 및 임원은 특수관계자의 임원을 겸직하고 있습니다. 이로 인하여 사업을 영위하는 과정에서 겸직 회사 간에 이해상충 문제가 발생할 수 있습니다. 당사는 문서화된 규정에 의거한 내부통제 기준을 통해 내부감시장치가 효과적으로 가동되고 있음을 감사를 통해 확인받았으나, 특히 허셉틴, 리툭산, 휴미라 등 바이오시밀러 임상 절차 진행에 따른 당사 수익성 확보에 있어 유사시 특수관계인 임상 자금에 대한 지원이 이루어지거나 당사에 불리한 경영 방침이 발생할 가능성이 존재합니다. 이런 문제가 현실화 될 경우 당사의 사업성 및 재무상태에 불리한 영향을 끼칠 수 있습니다.
| [특수관계자 현황] |
| 구 분 | 회 사 명 |
|---|---|
| 지배기업의 최대주주 | (주)지베이스(주1) |
| 지배기업 | (주)에이프로젠 |
| 종속기업 | 에이프로젠파마(주) |
| 관계기업 | (주)에이프로젠헬스케어앤게임즈(주5) |
| 기타의 특수관계자 | (주)아이벤트러스, (주)넥스코닉스, 지비티(주)(주3), 케이아이씨공업기계 (장가항)유한공사, (주)제3글로브, ㈜지비피에스(주4), 에이프로젠아이앤씨(주)(주2), (주)비전브로스, (주)에이프로젠비저너리 |
| 자료 : 당사 정기보고서 주1) 2022년 (주)에이프로젠이 (구.(주)에이프로젠메디신)을 흡수 합병함에 따라 (주)에이프로젠의 최대주주인 (주)지베이스가 당사 지배기업의 최대주주로 분류되었습니다. 주2) 2022년 에이프로젠아이앤씨(주)는 에이지티(주)와 합병 하였으며, 당사의 종속법인인 (주)에이프로젠헬스케어앤게임즈의 종속기업으로 편입되었습니다. 주3) 2022년 (주)그랑비즈에서 지비티(주)로 사명 변경 되었습니다. 주4) 2023년 신규 설립 주5) (주)에이프로젠헬스케어앤게임즈의 지분율 변동으로 인해 2023년 말 기준 종속기업에서 관계기업으로 재분류 하였습니다. |
(중략)
당사는 2024년 1분기 기준 모회사 (주)에이프로젠을 지배하는 최대주주 (주)지베이스에게 이자율 연 4%로 대여금 449억원((주)에이프로젠바이오로직스 372억원, (주)에이프로젠파마 77억원)을 보유하고 있습니다. 단, 현, (주)에이프로젠바이오로직스가 보유한 372억원은 비상장법인이었던 구, 주식회사 에이프로젠바이오로직스가 (주)지베이스에게 대여해 준 금액을 당사가 2022년 12월 19일 구, (주)에이프로젠바이오로직스를 흡수항병하며 승계한 대여금채권입니다.한편, 2023년 11월 24일 당사가 (주)지베이스에게 이자율 연 4%의 금리로 11억원을 대여해주었습니다. 다만, 당사는 해당 대여금과 관련하여 유동성위험을 관리하기 위해 단기 및 중장기 자금관리계획을 수립하고 현금유출예산과 실제 현금유출을 지속적으로 분석 및 검토하여 금융부채와 금융자산의 만기구조를 대응시켰으며, 이에 상법 542조의9 제2항 제3호 예외사항에 따라 당사의 경영건전성을 해칠 우려가 없다고 판단하였습니다. 이에 더해 실제로 (주)지베이스는 2024년 03월 28일에 해당 자금대여의 원리금 전액을 상환함에 따라 당사의 경영건전성을 해칠 우려가 있던 금전대여로 판단하기 어려울 것으로 판단됩니다. 추가로 (주)지베이스는 계열회사 공동의 이익을 위하여 대규모의 자금을 투입하여 의약품 생산시설을 건립하는 데 상당한 자금을 투입하며, 대규모의 차입금을 부담하고 있습니다. 11억원의 대여금은 전액을 당사를 포함한 계열회사 전체의 공동이익을 위해 조달한 기존 대여금의 이자 지급 및 세금 납부 등에 사용하였습니다. 따라서 이는 (주)지베이스만의 이익을 위한 대여가 아니며, 이에 동일한 기업집단에 속한 계열회사 사이의 경영상 목적을 달성하기 위한 합리적인 지원행위로 판단됩니다. 또한, (주)에이프로젠파마도 비상장회사이며, 상법은 원칙적으로 상장회사가 주요주주 및 그의 특수관계인을 상대방으로 하거나 그를 위한 신공공여를 하는 것을 금지하고 있습니다. 현재 당사의 연결기준 (주)지베이스에게 대여해준 449억원 전액은 자금대여의 주체가 비상장사였기 때문에 상법 제 542조의 9 제1항이 적용 대상이 아닌 것으로 판단됩니다.
당사의 연결기준 2023년 (주)지베이스에게 신규로 대여해준 53억원 중 당사가 대여해준 11억원을 제외한 42억원은 비상장법인인 (주)에이프로젠아이앤씨 40억원과 에이프로젠파마(주) 2억원으로 구성되어 있으며, 비상장법인으로부터의 대여금으로 상법 제 542조의 9 제1항이 적용 대상이 아닙니다. 한편, 에이프로젠파마(주)의 신규대출 2억원은 본 공시서류 제출일 전일 현재 기준 상환된 상황입니다. 또한, 2023년 말 기준 (주)에이프로젠헬스케어앤게임즈가 당사의 연결회사에서 제외되며, (주)에이프로젠헬스케어앤게임즈의 종속회사인 (주)에이프로젠아이앤씨가 (주)지베이스에게 대여해준 70억원 전액이 연결범위의 변동으로 당사의 연결기준 대여금에서 제외되었습니다. 2024년 1분기 당사의 연결기준 (주)지베이스에게 신규로 대여해준 33억원은 에이프로젠파마(주)가 전액 대여해주었으며, 회수액 34억원도 에이프로젠파마(주)의 대여금이 회수된 것 입니다.
한편, 2023년 말 기준 당사가 보유중인 (주)지베이스 대여 채권 383억원 중 2023년 신규로 발생 및 2024년 1분기 회수한 11억원을 제외한 본 공시서류 제출일 전일 현재 보유 잔액 372억원의 경우 당사와 구, (주)에이프로젠바이오로직스 합병 후 당사가 구, (주)에이프로젠바이오로직스로부터 승계한 대여 채권이며, 당사는 해당 대여금의 변제기한을 연장하여 현재까지 보유하고 있습니다. 1) 2023년 10월 20일 21억원 변제기한 2024년 10월 20일로 연장 2) 2023년 11월 25일 280억원 변제기한 2024년 11월 25일로 연장 3) 2023년 01월 13일 71억원 변제기한 2024년 01월 13로 연장 후 2027년 01월 13일로 재연장하였습니다. 이는 비상장사였던 구, (주)에이프로젠바이오로직스의 (주)지베이스에 대한 자금대여를 당사가 합병으로 취득하여 변제기를 연장한 것에 불과하여 상법 제542조의9 제1항이 적용대상이 아닌 것으로 판단됩니다. 해당 변제기한 연장이 있었던 기간에 (주)지베이스는 유동성이 매우 부족한 상황이었으며, 이에 변제기를 연장하지 않을 경우 채권회수가 어려운 상황이었으므로 당사는 부득이 변제기한을 연장하게 되었습니다. 다만, 대법원 또한 기존 채무의 변제기 연장은 상호저축은행법에서 금지 및 처벌의 대상으로 삼고 있는 신용공여에 해당하지 않는다고 판단한 바 있습니다. 이에 따라 당사의 대여금 변제기한 연장과 관련하여, 상법 제542조의9 제1항을 위반할 소지는 없는 것으로 판단됩니다.
(중략)
또한, 당사는 2022년도 220억원의 (주)에이프로젠의 전환사채를 인수할 당시 유동성위험을 겪고 있었지만, 유동성 위험을 관리하기 위하여 단기 및 중장기 자금관리, 현금 유출을 지속적으로 분석 및 검토하여 금융부채와 금융자산의 만기구조를 대응시키고 있으며, 영업활동현금흐름과 금융자산의 현금유입으로 금융부채를 상환가능하다고 판단하였습니다. 이에 더해 2024년 1분기말 기준 해당 자산은 공정가치 350억원으로 평가되고 있으므로 당사의 재무 건전성에 긍정적인 영향을 미쳤습니다.
(중략)
당사와 (주)지베이스의 대여 계약에 따라 당사는 만기 시점에 1회 이자를 정산합니다. 2024년 1분기 말 기준 당사는 574,940천원의 미수수익을 보유하고 있으나, 이는 연체체권이 아닌 대여일로부터 2023년 12월 31일까지의 이자를 미수수익으로 인식한 것으로 만기 시점에 수취 예정입니다.
(중략)
최근 4개년 및 2024년 1분기 간 당사의 특수관계자 간 거래내역은 하기 표와 같습니다.
| [최근 4개년 및 2024년 1분기 연결회사 및 특수관계자 간 거래 내역] |
| (단위: 백만원) |
| 구 분 | 특수관계자명 | 거래구분 | 거래내용 | 2024년 1분기 |
2023년 1분기 |
2023년 | 2022년 | 2021년 | 2020년 |
|---|---|---|---|---|---|---|---|---|---|
| 최상위지배기업 | (주)지베이스 | 수익 | 이자수익 | 745 | 542 | 2,342 | 399 | 1 | - |
| 비용 | 기타의대손상각비 | 811 | - | 6,351 | - | - | - | ||
| 비용 | 상각후원가측정금융자산거래손실 | - | - | 996 | - | - | - | ||
| 비용 | 기타의대손상각비환입 | 341 | - | - | - | - | - | ||
| 비용 | 금융자산거래일손실 | 1,013 | - | - | - | - | - | ||
| 지배기업 | ㈜에이프로젠(존속법인) | 수익 | 임대매출 | - | 119 | 457 | 428 | 380 | 380 |
| 용역매출 | 774 | 188 | 13,993 | 263 | - | - | |||
| 상품매출 | 57 | - | 193 | - | - | - | |||
| 기타매출 | 89 | 88 | 354 | 11 | - | - | |||
| 당기손익-공정가치측정금융자산 평가이익 | 6,564 | 10,942 | 38,523 | 1,251 | - | - | |||
| 이자수익 | - | 279 | 1,447 | 1,585 | - | - | |||
| 파생상품부채평가이익 |
- | 9,287 | 1,581 | - | - | - | |||
| 잡이익 | 2 | - | - | - | - | - | |||
| 비용 | 당기손익-공정가치측정금융자산 평가손실 | - | 0 | 0.122 | 777 | - | - | ||
| 경상연구개발비 | 4 | - | -16 | - | - | - | |||
| 이자비용(주4) | 2,253 | 1,170 | 7,874 | 155 | - | - | |||
| 기타대손상각비 | 7,518 | - | 7,149 | 2,758 | - | - | |||
| 전환사채발행손실 | - | - | 3,969 | - | - | - | |||
| 유형자산처분손실 | - | - | - | - | -0.447 | - | |||
| 상각후원가측정금융자산거래손실 | - | - | 2,877 | - | - | - | |||
| 지분양수 | 종속기업 지분양수 | - | - | - | 10,138 | - | - | ||
| 유형자산 매각 | 유형자산 매각 | - | - | - | - | -20 | - | ||
| 유형자산취득 | 유무형자산취득 | - | 448 | 597 | - | - | - | ||
| 구,㈜에이프로젠메디신(소멸법인)(주1) | 수익 | 수입임대료 | - | - | - | 52 | 89 | 89 | |
| 당기손익-공정가치측정금융자산 평가이익 | - | - | - | 825 | 1,317 | 4,042 | |||
| 이자수익 | - | - | - | 1,106 | 2,254 | 1,201 | |||
| 비용 | 당기손익-공정가치측정금융자산 평가손실 | - | - | - | - | -0.36 | -0.68 | ||
| 기타 | 구, (주)에이프로젠바이오로직스(소멸법인)(주2) | 수익 | 이자수익 | - | - | - | 12,589 | 9,866 | 6,527 |
| 당기손익-공정가치 측정 금융상품평가손실 | - | - | - | - | - | -3,065 | |||
| 에이프로젠아이앤씨㈜ | 수익 | 이자수익 | - | - | - | 17 | - | - | |
| 수입임대료 | - | - | - | 7 | - | - | |||
| 비용 | 이자비용 | - | - | - | 16 | - | - | ||
| (주)넥스코닉스 | 수익 | 수입임대료 | - | 1 | - | 4 | 4 | 4 | |
| 기타매출 | - | - | 1 | - | - | - | |||
| 유형자산 취득 | 유무형자산의 취득 | - | - | 108 | 203 | - | - | ||
| 비용 | 지급수수료 | 54 | 98 | 313 | -276 | -222 | -352 | ||
| 소모품비 | 2 | 5 | 27 | -14 | -19 | -56 | |||
| 이자비용 | 9 | - | - | - | - | - | |||
| 유형자산의 취득 | - | 108 | - | - | - | - | |||
| (주)에이프로젠헬스케어앤게임즈 | 수익 | 제품매출 | 1,145 | - | - | - | - | - | |
| 기타매출 | 2 | - | - | - | - | - | |||
| 비용 | 이자비용 | 565 | - | - | - | - | - | ||
| 지급임차료 | 315 | - | - | - | - | - | |||
| 상품매입 | 13 | - | - | - | - | - | |||
| 에이지티(주)(소멸법인)(주3) | 수익 | 이자수익 | - | - | - | 146 | 175 | 175 | |
| 지비티㈜ | 수익 | 이자수익 | 1 | - | 6 | - | - | - | |
| 유무형자산취득 | 유무형자산의취득 | 76 | - | - | 100 | - | - | ||
| 비용 | 기타의 대손상각비 | - | - | 86 | - | - | - | ||
| 임직원 | 수익 | 이자수익 | 7 | 7 | 29 | 30 | 30 | 20 |
| 자료 : 당사 정기보고서 주1) 소멸법인인 구,(주)에이프로젠메디신의 합병이전 2022년 07월 15일 까지의 거래 내역에 대해 작성 되었습니다. 주2) 소멸법인 구,㈜에이프로젠바이오로직스의 합병이전 2022년 09월 30일까지의 거래 내역에 대해 작성 되었습니다. 주3) 소멸법인 구,에이지티㈜의 합병이전 2022년 09월 30일까지의 거래 내역에 대해 작성 되었습니다. |
2023년 말 기준 최상위 지배기업인 (주)지베이스 대여금 관련 기타의대손상각비 6,351백만원의 경우 당사 및 당사의 연결회사가 (주)지베이스에게 대여해준 잔액의 현재 장부금액과 만기연장 후의 현금흐름을 유효이자율((주)지베이스의 타 차입처 이자율 평균, 6.21%~ 6.78%)로 할인한 현재가치의 차이를 인식하고 있는 계정이며, (주)지베이스 대여금의 기타의대손상각비는 원금손실가능성과는 별개로 계약상 만기까지 회수하지 못하여 만기연장이 예상됨에 따라 인식한 계정입니다. 2024년 1분기 기타의대손상각비 811백만원 발생하였습니다.
2023년 발생한 상각후원가측정금융자산거래손실 996백만원은 (주)지베이스 대여금의 만기일까지 원금과 이자금액을 실제 대여해준 이자율(4.00%)과 유효이자율((주)지베이스의 타 차입처 이자율 평균, 6.21% ~ 6.78%)로 할인한 현재가치의 차이금액을 인식한 계정입니다. 다만, 당사는 (주)지베이스로부터의 대여금에 대해 회수하기 전 추가적인 만기연장을 고려하고 있으며, 만기연장 계약을 진행할 경우에는 최근의 금융기관차입 평균이자율, 국세청 고시 당좌대출이자율 등을 고려하여 이자율을 반영할 계획입니다.
당사의 특수관계자간 거래내역을 살펴보면 (주)에이프로젠, 구, (주)에이프로젠메디신, (주)넥스코닉스, 에이프로젠아이앤씨(주)로부터 임대매출이 발생하였음을 확인할 수 있습니다. 또한, 2023년 (주)에이프로젠으로부터의 용역매출, 상품매출 거래가 각 13,993백만원, 193백만원 발생하고 있는 것을 알 수 있는데, 이는 당사가 영위하는 바이오사업부문 관련하여 (주)에이프로젠이 아직까지 유일한 고객사로 있는 구조 때문입니다. 상기 언급하였듯이, 당사는 특수관계인들을 대상으로 빈번한 대여금이 발생하고 있기 때문에, 위 도표에서도 이자수익이 매년 발생하고 있는 것을 확인 할 수 있습니다.다만, 2024년 1분기 (주)에이프로젠으로부터의 용역매출은 774백만원으로 크게 감소하였으며, 상품매출은 57백만원 기록하였습니다. 당사의 용역매출은 (주)에이프로젠의 임상시료 생산계획에 영향을 받기 때문이며 당기내 추가 발주에 따른 생산을 예상하고 있습니다.
2023년에 발생한 당기손익-공정가치측정금융자산평가이익 38,523백만원은 당사 및 2023년 기준 당사의 종속회사에서 관계회사로 변경된 (주)에이프로젠헬스케어앤게임즈가 보유하고 있는 (주)에이프로젠 전환사채 (25회, 27회, 29회)에 대해 외부평가기관으로부터 진행한 공정평가 결과에 따라 인식한 평가이익입니다.2024년 1분기 말 기준 당사가 보유하고 있는 (주)에이프로젠 전환사채에 대해 당기손익-공정가치측정금융자산평가이익이 전년 동기 10,942백만원 대비 감소한 6,564백만원 발생하였습니다. 이는 2023년 말 (주)에이프로젠헬스케어앤게임즈가 당사의 연결대상회사에서 제외됨에 따라 (주)에이프로젠 전환사채 보유액이 감소하였기 때문입니다.
최근 4개년 및 2024년 1분기 간 당사의 특수관계자 간 사업성 거래내역은 하기 표와 같습니다.
| [최근 4개년 및 2024년 1분기 당사의 별도기준과 연결회사 및 특수관계자 간 사업성거래 내역] |
| (단위: 백만원, %) |
| 구 분 | 특수관계자명 | 거래내용 | 2024년 1분기 | 2023년 1분기 | 2023년 | 2023년 | 2022년 | 2021년 | 2020년 | |||||||
|---|---|---|---|---|---|---|---|---|---|---|---|---|---|---|---|---|
| 금액 | 비중 | 금액 | 비중 | 금액 | 비중 | 금액 | 비중 | 금액 | 비중 | 금액 | 비중 | 금액 | 비중 | |||
| 지배기업 | (주)에이프로젠 | 수입임대료 | - | 0.00 | - | 0.00 | - | 0.00 | - | 0.00 | 19 | 0.04 | 19 | 0.06 | 19 | 0.06 |
| 용역매출(바이오의약품 임상시약 등의 위탁생산 용역) | 774 | 14.57 | 188 | 3.98 | 13,993 | 22.54 | 13,993 | 22.54 | 263 | 0.59 | - | 0.00 | - | 0.00 | ||
| 상품매출(보유 원자재 양도) | 57 | 1.07 | - | 0.00 | 193 | 0.31 | 193 | 0.31 | - | 0.00 | - | 0.00 | - | 0.00 | ||
| 기타매출(당사 오송공장 내 연구소 임대) | 89 | 1.67 | 93 | 1.97 | 354 | 0.57 | 354 | 0.57 | 11 | 0.02 | - | 0.00 | - | 0.00 | ||
| 종속기업 | 에이프로젠파마(주) | 제품, 상품매출(당사 생산 제네릭의약품 등 판매) | 3,113 | 58.58 | 2,930 | 62.09 | 12,312 | 19.83 | 12,312 | 19.83 | 13,010 | 29.21 | 12,815 | 37.64 | 11,355 | 35.67 |
| 기타매출(수입임대료 대체) | 2 | 0.04 | 2 | 0.04 | 4 | 0.01 | 4 | 0.01 | - | 0.00 | - | 0.00 | - | 0.00 | ||
| 수입임대료(당사 보유 사무실 및 창고 임대) | - | 0.00 | - | 0.00 | - | 0.00 | - | 0.00 | 4 | 0.01 | 10 | 0.03 | 10 | 0.03 | ||
| 수입수수료(경영지원업무 용역) | 132 | 2.48 | 128 | 2.71 | 510 | 0.82 | 510 | 0.82 | 345 | 0.77 | - | 0.00 | - | 0.00 | ||
| 관계기업 | (주)에이프로젠 헬스케어앤게임즈 |
제품매출(당사 생산 제네릭의약품 등 판매) | 1,145 | 21.55 | 1,375 | 29.14 | 5,848 | 9.42 | 5,848 | 9.42 | 6,043 | 13.57 | 5,052 | 14.84 | 5,291 | 16.62 |
| 기타매출(수입임대료 대체) |
2 | 0.04 | 2 | 0.04 | 4 | 0.01 | 4 | 0.01 | - | 0.00 | 11 | 0.03 | 16 | 0.05 | ||
| 수입임대료(당사 보유 사무실 및 창고 임대) |
- | 0.00 | - | 0.00 | - | 0.00 | - | 0.00 | 3 | 0.01 | 3 | 0.01 | 3 | 0.01 | ||
| 기타 | (주)넥스코닉스 | 기타매출(수입임대료 대체) | - | 0.00 | 1 | 0.02 | 1 | 0.00 | 1 | 0.00 | - | 0.00 | - | 0.00 | - | 0.00 |
| 수입임대료 | - | 0.00 | - | 0.00 | - | 0.00 | - | 0.00 | 4 | 0.01 | 4 | 0.01 | 4 | 0.01 | ||
| 전체 매출 | 5,314 | 100.00 | 4,719 | 100.00 | 62,082 | 100 | 62,082 | 100 |
44,534 |
100 | 34,050 | 100 | 31,831 | 100 | ||
| 자료 : 당사 제공 |
이처럼 당사는 다수의 특수관계자를 대상으로 사업성 거래를 행하고 있습니다. 2023년 기준 당사의 별도 기준 매출액 62,082백만원 중 당사 특수관계자를 대상으로 한 매출액은 33,219백만원입니다. 2024년 1분기 당사의 별도 기준 매출액 12,012백만원 중 당사 특수관계자를 대상으로 한 매출액은 5,314백만원입니다.
모회사 에이프로젠을 대상으로 발생한 매출은 에이프로젠이 연구개발중인 바이오의약품 임상시약 등의 위탁 생산에 대한 매출이며, 종속회사 및 관계회사인 에이프로젠파마와 에이프로젠헬스케어앤게임즈를 대상으로 발생한 매출은 당사가 생산하는 제릭의약품 등의 판매에 대한 매출입니다. 기타매출은 당사가 보유한 부동산 임대에 따른 매출 등으로 그 비중은 매우 낮은 편입니다.
당사 전체 매출에서 특수관계사 매출이 차지하는 비율은 2023년 약 53%, 2024년 1분기 약 44%로 높다고 볼 수 있으나, 이는 그룹내 사업구조에 따라 당사가 모회사 에이프로젠의 독점 CMO 회사로서의 지위를 가지고 있기 때문입니다. 또한 당사로부터 제네릭의약품 등을 공급받아 유통하는 에이프로젠파마와 에이프로젠헬스케어앤게임즈의 매출처가 외부 도매상, 병원, 의원, 약국 등으로 구성되어 있는 것을 고려하면 연결회사의 관점에서 당사의 매출이 특수관계자에게 편중되어 있는 것은 아닙니다.
(후략)
(주11) 정정 전
당사는 2023년 3분기 기준 5개의 종속회사를 보유하고 있습니다. 당사가 76.7% 지분율을 보유중인 (주)에이프로젠헬스케어앤게임즈, 100.0% 지분율을 보유중인 에이프로젠파마(주)를 종속회사로 보유하고 있습니다. 또한, (주)에이프로젠헬스케어앤게임즈의 종속회사인 에이프로젠아이앤씨(주), (주)에이프로젠비저너리, (주)비전브로스가 당사의 연결대상 종속회사로 있습니다. 그 중 에이프로젠아이앤씨(주)는 2022년 12월 (주)에이프로젠과의 주식 양수도 계약을 통해 (주)에이프로젠헬스케어앤게임즈가 지분을 확보함에 따라 종속법인으로 신규 편입되었습니다. 한편, 2023년 12월 20일 (주)에이프로젠헬스케어앤게임즈의 제3자배정 유상증자에 따라 2023년 말 기준 최대주주가 당사(지분율 39.66%)에서 (주)에이프로젠(42.00%)으로 변경되었으며, 그에 따라 현재 당사의 연결대상 종속회사에서 제외되었습니다. 또한, (주)에이프로젠헬스케어앤게임즈의 종속회사들에 대한 당사의 지배력 상실에 따라 본 공시서류 제출일 전일 현재 에이프로젠파마(주)만 당사의 종속회사입니다. 2023년 당사의 연결대상 종속기업 및 각 법인들의 요약 재무현황은 아래 도표와 같습니다.
(중략)
| [연결대상 종속기업 및 요약 재무현황] |
| (단위: 백만원) |
|
종속기업명 |
지배지분율 |
업종 |
자산 | 부채 | 자본 | 매출 | 당기순손익 | 비고 | |
|---|---|---|---|---|---|---|---|---|---|
| 2022년 말 기준 |
2023년 말 기준 |
||||||||
| (주)에이프로젠헬스케어앤게임즈 | 59.75% | 39.67% | 의약품 도매업 | 0 | 0 | 0 | 9,296 | 6,519 |
최대주주변경 관계기업) |
| 에이프로젠파마(주) | 100.00% | 100.00% | 의약품 도소매업 | 20,155 | 19,355 | 800 | 27,548 | -2948 | - |
| (주)비전브로스 | 65.33% | 65.33% | 소프트웨어 개발 및 판매 | 0 | 0 | 0 | 0 | 0 | 지배력상실 |
| (주)에이프로젠비저너리 | 100.00% | 100.00% | 소프트웨어 개발 및 판매 | 0 | 0 | 0 | 358 | -4 | 지배력상실 |
| 에이프로젠아이앤씨(주) | 92.43% | 96.26% | 기타산업용유리제품 | 0 | 0 | 0 | 6,369 | -3549 | 지배력상실 |
| 주1) 재무현황은 2023년 기준 주2) (주)비전브로스, (주)에이프로젠비저너리, 에이프로젠아이앤씨(주), (주)에이프로젠헬스케어앤게임즈는 2023년 말 기준 당사의 종속기업에서 제외되었습니다. 자료: 당사 정기보고서 및 당사 제시 |
(주)에이프로젠헬스케어앤게임즈의 재무현황은 아래 도표와 같습니다.
| [(주)에이프로젠헬스케어앤게임즈 요약 재무현황] |
| (단위: 백만원) |
| 구분 | 과목 | 2023년 | 2022년 | 2021년 | 2020년 |
|---|---|---|---|---|---|
| BS | 유동자산 | 20,232 | 107,988 | 112,238 | 100,896 |
| 비유동자산 | 296,326 | 105,405 | 114,504 | 135,993 | |
| 자 산 총 계 | 316,557 | 213,393 | 226,742 | 236,889 | |
| 유동부채 | 27,310 | 12,005 | 3,115 | 3,565 | |
| 비유동부채 | 1,982 | 1,951 | 1,387 | 1,867 | |
| 부 채 총 계 | 29,292 | 13,956 | 4,502 | 5,432 | |
| 자본금 | 57,076 | 89,348 | 89,348 | 89,348 | |
| 주식발행초과금 | 184,301 | 146,006 | 146,006 | 146,006 | |
| 기타자본구성요소 | 56,501 | -18,499 | -451 | 11,436 | |
| 이익잉여금 | -10,579 | -17,969 | -12,287 | -14,960 | |
| 비지배지분 | -34 | 551 | -376 | -373 | |
| 자 본 총 계 | 287,265 | 199,437 | 222,240 | 231,457 | |
| IS | 매출액 | 16,007 | 9,598 | 8,416 | 10,319 |
| 매출총이익 | 4,981 | 2,130 | 1,762 | 2,486 | |
| 영 업 이 익 | 189 | -930 | -2,579 | -2,009 | |
| 당 기 순 이 익 | 4,171 | 2,431 | 2,647 | 11,059 | |
| CF | 영업현금흐름 | 1,662 | 17,284 | -13,291 | 3,386 |
| 투자현금흐름 | -97,252 | -18,467 | -6,788 | 11,025 | |
| 재무현금흐름 | 89,002 | 5,459 | -96 | -226 | |
| 기초현금및현금성자산 | 15,810 | 11,533 | 31,705 | 17,545 | |
| 기말현금및현금성자산 | 9,223 | 15,810 | 11,533 | 31,705 |
| 자료: (주)에이프로젠헬스케어앤게임즈 정기보고서 |
| [(주)에이프로젠헬스케어앤게임즈 주요 사업부문별 매출현황] |
| (단위: 백만원) |
| 사업부문 | 매출유형 | 품목 | 2023년 | 2022년 | 2021년 | 2020년 |
|---|---|---|---|---|---|---|
| 의약품 사업 | 상품 | 소화기관용약(이지롱액, 가베스판연질캡슐 등) | 1,565 | 841 | 634 | 720 |
| 외피용약(라벤다크림, 바크락스연고 등) | 1,685 | 1,085 | 1,068 | 1,021 | ||
| 자양강장변질제(이소나민주, 토프라민주 등) | 746 | 292 | 185 | - | ||
| 항생물질제제(클라토민정, 락타실린주 등) | 359 | 435 | 271 | 231 | ||
| 기타 | 4,417 | 6,539 | 5,181 | 5,298 | ||
| 소계 | 8,772 | 8,900 | 7,339 | 7,270 | ||
| 임대 사업 | 부동산 | 사무실 연구실 | 507 | 524 | 524 | 524 |
| 단열 사업 | 제품 | Foamglas | 2,515 | - | - | - |
| 공사 | Nukon System(N.G.B.T.I) | 3,854 | - | - | - | |
| 소계 | 6,369 | - | - | - | ||
| 기타 | - | 358 | 173 | 553 | 2,524 | |
| 합 계 | 16,006 | 9,597 | 8,416 | 10,318 | ||
| 자료: (주)에이프로젠헬스케어앤게임즈 정기보고서 |
(주)에이프로젠헬스케어앤게임즈는 피용약, 소화기관용약, 자양강장변질제, 항생물질제제 등의 의약품을 중심으로 유통, 판매하는 의약품 사업과 당사가 보유한 부동산 및 장비(기계, 설비)를 대여하는 임대 사업을 주요 사업을 영위하고 있습니다. 2017년 05월 01일 의약품유통품질관리기준(KGSP) 허가를 취득하여 의약품유통사업을 시작하였으며 공시서류작성 기준일로부터 현재 당사는 약 100품목 이상의 의약품을 유통하고 있으며 외피용약, 소화기관용약, 자양강장변질제, 항생물질제제 등을 상위 매출품목으로 하여 6,785백만원의 의약품 사업 매출액을 기록하였습니다. 또한 2021년 코로나19로 인한 매출감소 이후 2023년 16,007백만원의 매출을 기록하며 코로나19 이전 수준 이상으로 회복하였습니다. 그러나 매출총이익 2020년 2,486백만원, 2021년 1,762백만원, 2022년 2,130백만원 대비 높은 판매비와관리비 각 4,495백만원, 4,342백만원, 3,060백만원을 기록하며 2022년까지 영업손실을 유지하였습니다. 다만, 2023년 매출총이익 4,981백만원, 영업이익 189백만원, 당기순이익 4,171백만원으로 흑자전환하였습니다.
(주)에이프로젠헬스케어앤게임즈 의약품 사업 매출의 경우 2020년 7,270백만원, 2021년 7,339백만원, 2022년 8,900백만원, 2023년 8,772백만원을 기록하였습니다. 2023년 3분기 구, (주)에이프로젠KIC의 단열사업 부문을 물적분할하여 신설된 법인인 에이프로젠아이앤씨(주)의 단열사업이 추가되었으며, 2023년 단열사업부문 매출 6,369백만원 기록하였습니다. 반면 2020년 게임사업부문 매출비중 24.46%에서 2023년 2.24%로 감소하였습니다. (주)에이프로젠헬스케어앤게임즈의 매출처별 매출현황은 아래 도표와 같습니다.
| [(주)에이프로젠헬스케어앤게임즈 매출처별 매출현황] |
| (단위 : 백만원) |
| 2023년 | 2022년 | 2021년 | 2020년 | ||||||||
|---|---|---|---|---|---|---|---|---|---|---|---|
| 매출처 | 매출액 | 비율 | 매출처 | 매출액 | 비율(%) | 매출처 | 매출액 | 비율(%) | 매출처 | 매출액 | 비율(%) |
| ㈜지오영 | 306 | 1.91% | ㈜바른팜 | 392 | 4.08% | ㈜메디꼬레 | 494 | 5.87% | 모바일(개인) | 2,524 | 24.46% |
| ㈜힐링스팜 | 168 | 1.05% | ㈜힐링스팜 | 275 | 2.87% | ㈜센트럴약품 | 256 | 3.04% | 임대매출 | 524 | 5.08% |
| ㈜티제이팜 | 174 | 1.09% | ㈜호민약품 | 255 | 2.66% | ㈜지오영 | 251 | 2.98% | 병의원, 약국 등 | 7,270 | 70.46% |
| 기타 | 8,124 | 50.76% | 기타 | 7,978 | 83.13% | 기타 | 6,153 | 73.11% | 합계 | 10,318 | 100.00% |
| 소계 | 8,772 | 54.80% | 소계 | 8,900 | 92.74% | 소계 | 7,154 | 85.00% | - | - | - |
| ㈜에이프로젠 | 457 | 2.86% | ㈜에이프로젠 | 460 | 4.79% | 구글 | 566 | 6.73% | - | - | - |
| 기타 | 50 | 0.31% | ㈜에이프로젠바이오로직스 | 53 | 0.55% | 원스토어 | 71 | 0.84% | - | - | - |
| 소계 | 507 | 3.17% | 기타 | 11 | 0.11% | 애플 | 8 | 0.10% | - | - | - |
| 삼성물산㈜ | 3,833 | 23.95% | 소계 | 524 | 5.46% | 기타 | 93 | 1.11% | - | - | - |
| ㈜에스원글로벌 | 543 | 3.39% | 기타 | 173 | 1.80% | 소계 | 738 | 8.77% | - | - | - |
| 기타 | 1,993 | 12.45% | 합계 | 9,597 | 100.00% | ㈜에이프로젠 | 360 | 4.28% | - | - | - |
| 소계 | 6,369 | 39.79% | - | - | - | ㈜에이프로젠메디신 | 89 | 1.06% | - | - | - |
| 기타 | 358 | 2.24% | - | - | - | 에이프로젠제약㈜ | 60 | 0.71% | - | - | - |
| 합계 | 16,006 | 100.00% | - | - | - | 기타 | 15 | 0.18% | - | - | - |
| - | - | - | - | - | - | 소계 | 524 | 6.23% | - | - | - |
| - | - | - | - | - | - | 합계 | 8,416 | 100.00% | - | - | - |
한편, (주)에이프로젠헬스케어앤게임즈는 (주)에이프로젠과 AP063(허셉틴 바이오시밀러) 공동개발 계약을 체결하였으며 이를 위한 임상 3상 비용 중 총 500억원 투자 진행 예정입니다. 해당 계약을 통해 향후 허셉틴 바이오시밀러의 매출 발생 시 vial 당 $10의 판매수익 배당금을 수취할 예정입니다. 다만, 허셉틴 바이오시밀러의 임상 성공이 지연되거나 시장침투가 예상하는 수준에 원활하게 이뤄지지 않는 등 다양한 변수에 의해 예상보다 적은 수익구조가 발생할 수 있다는 점을 투자자분들께서는 유의하시기 바랍니다.
에이프로젠파마(주)의 재무현황은 아래 도표와 같습니다.
| [에이프로젠파마(주) 요약 재무현황] |
| (단위: 백만원) |
| 구분 | 과목 | 2023 | 2022 | 2021 | 2020 |
|---|---|---|---|---|---|
| BS | 유동자산 | 12,925 | 18,559 | 13,066 | 11,344 |
| 비유동자산 | 7,230 | 1,249 | 1,620 | 1,354 | |
| 자 산 총 계 | 20,155 | 19,808 | 14,686 | 12,698 | |
| 유동부채 | 17,136 | 13,966 | 7,996 | 6,844 | |
| 비유동부채 | 2,219 | 1,972 | 2,241 | 2,355 | |
| 부 채 총 계 | 19,355 | 15,937 | 10,237 | 9,199 | |
| 자본금 | 3,632 | 3,632 | 3,632 | 3,632 | |
| 이익잉여금 | -2,816 | 254 | 833 | -117 | |
| 기타 | -16 | -16 | -16 | -16 | |
| 자 본 총 계 | 800 | 3,871 | 4,449 | 3,499 | |
| IS | 매출액 | 27,548 | 30,663 | 32,492 | 28,392 |
| 매출총이익 | 15,142 | 17,580 | 19,364 | 17,233 | |
| 영 업 이 익 | -1,245 | -690 | 1,009 | -1,716 | |
| 당 기 순 이 익 | -2,948 | -735 | 657 | 1,236 | |
| CF | 영업현금흐름 | -990 | -291 | 1,458 | 1,529 |
| 투자현금흐름 | -3,650 | -5,851 | -1,825 | 42 | |
| 재무현금흐름 | 3,138 | 6,725 | -114 | -105 | |
| 기초현금및현금성자산 | 2,550 | 1,966 | 2,447 | 981 | |
| 기말현금및현금성자산 | 1,048 | 2,550 | 1,966 | 2,447 |
에이프로젠파마(주)는 제약사업을 영위하는 회사로서 병의원, 약국, 도매, 종합병원 등의 거래처에서 주문영업을 통해 매출이 발생하고 있습니다. 에이프로젠파마(주)의 매출은 2020년 28,392백만원, 2021년 32,492백만원, 2022년 30,663백만원, 2023년 27,548백만원 수준이지만, 높은 판매비와관리비로 인해 영업이익은 2020년 -1,719백만원, 2021년 1,009백만원, 2022년 -690백만원, 2023년 -1,245백만원으로 2021년을 제외하고 영업적자를 유지하고 있습니다. 에이프로젠파마(주)의 매출 상위 10개 및 기타 거래처 현황은 다음과 같습니다.
| 2020년 | 2021년 | 2022년 | 2023년 | ||||||||
|---|---|---|---|---|---|---|---|---|---|---|---|
| 거래처 | 구분 | 매출액 | 거래처 | 구분 | 매출액 | 거래처 | 구분 | 매출액 | 거래처 | 구분 | 매출액 |
| (주)대전지오팜 | 도매 | 166 | 순천종로약국 | 약국 | 143 | 도안봄약국(출고금지) | 약국 | 157 | (주)강원지오영_종합 | 종합도매 | 651 |
| 다인약국 | 약국 | 162 | 도안봄약국(출고금지) | 약국 | 143 | 새영천약국 | 약국 | 156 | 백제약품(주)원주지점_종합 | 종합도매 | 438 |
| 제일약국(부산연제) | 약국 | 160 | 엔비오(주)(OEM) | 도매 | 140 | 순천종로약국 | 약국 | 147 | 유진약품(주)(광주)_종합 | 종합도매 | 429 |
| (유)도움약품-종병 | 도매 | 156 | 백제약품(주)영남본부 | 도매 | 140 | 효산메디칼(척시원병원)(출고금지) | 도매 | 146 | (주)영남지오영대구지점_종합 | 종합도매 | 402 |
| 가족사랑녹십자약국(전북정읍) | 약국 | 154 | (주)에덴메디컬 | 도매 | 139 | (주)티제이팜 | 도매 | 145 | 백제약품(주)영남본부_종합 | 종합도매 | 392 |
| 정성약국 | 약국 | 153 | 제일약국(부산연제) | 약국 | 135 | (주)광주지오팜 | 도매 | 144 | 소담약국(양산) | 약국 | 383 |
| 효산메디칼(척시원병원)(출고금지) | 도매 | 150 | 다인약국 | 약국 | 135 | 명소약국(보령) | 약국 | 144 | 사천중앙약국 | 약국 | 362 |
| 세계로약국(충북음성) | 약국 | 148 | 유한약국(목포) | 약국 | 134 | (주)가온약품(중앙메디컬병원) | 도매 | 134 | 순천당약업(주)_종합 | 종합도매 | 346 |
| 뉴이메디약국(차) | 약국 | 142 | 가람약국(경남거창) | 약국 | 131 | 태전약품판매(주) | 도매 | 130 | 제일약국(하동) | 약국 | 346 |
| 대학당약국 | 약국 | 135 | 가족사랑녹십자약국(전북정읍) | 약국 | 130 | 유한약국(목포) | 약국 | 126 | 태양약국(익산) | 약국 | 339 |
| 기타 | - | 26,866 | 기타 | - | 31,120 | 기타 | - | 29,234 | 기타 | - | 23,460 |
| 합계: | - | 28,392 | 합계: | - | 32,492 | 합계: | - | 30,663 | 합계: | - | 27,548 |
(주)비전브로스는 21년 12월 31일 폐업신고 완료하였으며, 법원을 통해 청산 진행 중입니다. (주)에이프로젠비저너리는 기존에 맺은 IP판권 계약에 따른 매출 정산으로 인해 230백만원의 매출이 발생하였으나, 추가적인 사업은 진행하고 않고 있습니다.
그 외 종속회사인 에이프로젠아이앤씨(주)의 재무현황은 아래 도표와 같습니다.
| [에이프로젠아이앤씨(주) 요약 재무현황] |
| (단위: 백만원) |
| 구분 | 과목 | 2023 | 2022 | 2021 |
|---|---|---|---|---|
| BS | 유동자산 | 13,886 | 12,615 | 16,319 |
| 비유동자산 | 12,820 | 13,250 | 2,024 | |
| 자 산 총 계 | 26,706 | 25,865 | 18,342 | |
| 유동부채 | 4,498 | 4,355 | 869 | |
| 비유동부채 | 638 | 685 | 114 | |
| 부 채 총 계 | 5,136 | 5,040 | 984 | |
| 자본금 | 1,002 | 1,002 | 900 | |
| 자본잉여금 | 20,332 | 20,282 | 17,493 | |
| 자본조정 | -396 | -791 | 0 | |
| 이익잉여금 | 633 | 333 | -1,034 | |
| 기타 | 0 | 0 | 0 | |
| 자 본 총 계 | 21,570 | 20,825 | 17,359 | |
| IS | 매출액 | 6,369 | 5,607 | 2,705 |
| 매출총이익 | 2,236 | 1,422 | 764 | |
| 영 업 이 익 | 147 | 487 | 552 | |
| 당 기 순 이 익 | 311 | 1,326 | -1,034 | |
| CF | 영업현금흐름 | 1,661 | 2,634 | -261 |
| 투자현금흐름 | -849 | -3,040 | -9,637 | |
| 재무현금흐름 | 288 | -137 | -121 | |
| 기초현금및현금성자산 | 1,411 | 1,991 | 12,000 | |
| 기말현금및현금성자산 | 2,511 | 1,411 | 1,991 |
| (자료: 에이프로젠아이앤씨(주) 내부자료) |
| [에이프로젠아이앤씨(주) 주요 사업부문별 매출 및 영업이익 추이] |
| (단위: 백만원) |
| 구분 | 2023년 | 2022년 | 2021년 | |
|---|---|---|---|---|
| 매출액 | Nukon | 3,854 | 4,502 | 2,176 |
| Foamglas | 2,332 | 1,047 | 528 | |
| Silica-fiber | 183 | 58 | 0 | |
| 영업이익 | Nukon | 993 | 654 | 571 |
| Foamglas | 565 | 20 | -19,622 | |
| Silica-fiber | -1,411 | -187 | 0 | |
| (자료: 에이프로젠아이앤씨(주) 내부자료) |
에이프로젠아이앤씨(주)는 (주)에이프로젠KIC(현, (주)에이프로젠)의 단열사업 부문을 물적분할하여 신설된 법인으로, 2022년 12월 (주)에이프로젠헬스케어앤게임즈가 주식양수도 계약을 통해 지분을 획득하였습니다. 에이프로젠아이앤씨(주)의 주요 사업부문은 경수로형 원자력 발전소 격납건물의 내부보온 시스템을 구축하는 사업부문인 Nukon, 오웬스 코닝사가 개발한 발포유리단열재 Foamglas를 활용하여 에너지 산업분야 및 일반 건축물의 보온, 보냉 단열재를 공급 및 시공하는 사업부문, 당사가 직접 제조하여 고온의 열매체를 보관, 이동이 필요로하는 발전플랜트, 화공플랜트 등 산업용 단열재에 활용되는 Silica Fiber 사업부문으로 구성되어 있습니다. 2021년에는 2,705백만원의 매출액을 기록하였으나 2022년 5,607백만원의 매출액을 기록하며 매출액 기준 약 218%의 성장을 기록하였습니다. 그러나 판관비가 212백만원에서 935백만원으로 약 441%상승하면서 영업이익은 552백만원에서 487백만원으로 하락하였습니다.
Nukon 사업부문의 매출액은 2021년 당사 총 매출액의 80.4%, 2022년 80.3%로 큰 비중을 차지하였으며, 2023년 Nukon 사업부문의 매출액이 총 매출액의 60.5% 비중을 차지하고 있습니다. 당사의 NUKON 사업부문 수주현황은 아래 도표와 같습니다.
| [에이프로젠아이앤씨(주) NUKON 사업부문 수주현황] |
| (단위 : 백만원) |
| 품목 | 발주처 | 수주일자 | 납기 | 2022-06-30 기준 | 2022-12-31 기준 | 2023-12-31 기준 | ||||||
|---|---|---|---|---|---|---|---|---|---|---|---|---|
| 수주총액 | 기납품액 | 수주잔고 | 수주총액 | 기납품액 | 수주잔고 | 수주총액 | 기납품액 | 수주잔고 | ||||
| HSJV/UAE Nuclear Power Plant 1~4 | ㈜현대건설 | 2014.10.15 | 2022.07.10 | 12,588 | 12,332 | 226 | - | - | - | - | - | - |
| 한빛3,4호기 SGR 보온공사 | ㈜대우건설 | 2016.07.15 | 2022.12.31 | 5,081 | 4,115 | 966 | 5,186 | 5,186 | - | - | - | - |
| 한빛5,6호기 SGR 보온공사 | DL이앤씨(주) | 2018.03.21 | 2021.09.30 | 4,260 | 4,260 | - | - | - | - | - | - | - |
| 신고리원자력 5,6호기 주설비공사 (NGBTI 보온공사) |
삼성물산㈜ | 2020.05.20 | 2024.07.31 | 9,135 | 165 | 8,970 | 9,761 | 581 | 9,180 | 9,773 | 4,414 | 5,359 |
| 합계 | 31,034 | 26,389 | 10,162 | 14,948 | 5,767 | 9,180 | 9,773 | 4,414 | 5,359 | |||
에이프로젠아이앤씨(주)는 원자력발전소 건설과 관련하여 단열부문 공사에서 독점적 지위에서 공사 수주를 하고 있습니다. 2023년 3월 31일 기준으로 삼성물산(주)로 부터 2020년 수주받은 신고리원자력 5,6호기 주설비공사만이 수주잔고에 남아있습니다. 그러나 2024년 중 신한울 3,4호기 원전 NGBTI 공사 사업자 선정이 예정되어있고, 예상 수주액은 약 120억원으로 추정되고있습니다.(2022년 기준 원전 1기당 수주금액은 약 50억원이며, 인건비 및 원자재등의 물가상승률 고려시 약 60억원으로 예상). 에이프로젠아이앤씨(주)의 매출처별 매출현황은 아래 도표와 같습니다.
| [에이프로젠아이앤씨(주) 매출처별 매출현황] |
| (단위 : 백만원) |
| 2021년 | 2022년 | 2023년 | ||||||
|---|---|---|---|---|---|---|---|---|
| 매출처 | 매출액 | 비중 | 매출처 | 매출액 | 비중 | 매출처 | 매출액 | 비중 |
| 현대건설(주) | 1,219 | 45.06% | (주)대우건설 | 2,220 | 39.60% | (주)고려이엔지 | 2,536 | 39.82% |
| (주)대우건설 | 538 | 19.89% | 현대건설(주) | 1,324 | 23.61% | 삼성물산(주) | 3,833 | 60.18% |
| 디엘이앤씨 주식회사 | 372 | 13.75% | 삼성물산 주식회사 | 535 | 9.55% | - | - | - |
| (주)피엔케이엔지니어링(PNK Engineering) | 170 | 6.30% | 주식회사 해운물산 | 420 | 7.50% | - | - | - |
| 주식회사 두성 | 86 | 3.18% | 디엘이앤씨 주식회사 | 243 | 4.34% | - | - | - |
| 대원에프이디 | 52 | 1.90% | (주)피엔케이엔지니어링(PNK Engineering) | 216 | 3.84% | - | - | - |
| (주)고려이엔지 | 49 | 1.80% | (주)고려이엔지 | 204 | 3.64% | - | - | - |
| 국제산공(주) | 38 | 1.41% | 한수원(주)고리원자력본부 | 115 | 2.06% | - | - | - |
| (주)상아기업 | 37 | 1.37% | (주)정연테크 | 52 | 0.93% | - | - | - |
| (주)정연테크 | 34 | 1.26% | (주)춘천에너지 | 49 | 0.88% | - | - | - |
| 한국동서발전(주)울산발전본부 | 29 | 1.05% | 한수원(주)월성원자력본부 | 42 | 0.75% | - | - | - |
| 성화산업(주) | 22 | 0.81% | (주)금영기업 | 31 | 0.56% | - | - | - |
| (주)금강건축자재 | 12 | 0.44% | (주)상아기업 | 28 | 0.50% | - | - | - |
| 기타 | 48 | 1.77% | 기타 | 126 | 2.25% | - | - | - |
| 합계 | 2,705 | 100.00% | 합계 | 5,607 | 100.00% | 합계 | 6,369 | 100.00% |
| (자료: 에이프로젠아이앤씨(주) 내부자료) 주) 에이프로젠아이앤씨(주)는 2021년 6월 (주)에이프로젠KIC로부터 물적분할하여 신설 |
(후략)
(주11) 정정 후
당사는 2023년 3분기 기준 5개의 종속회사를 보유하고 있습니다. 당사가 76.7% 지분율을 보유중인 (주)에이프로젠헬스케어앤게임즈, 100.0% 지분율을 보유중인 에이프로젠파마(주)를 종속회사로 보유하고 있습니다. 또한, (주)에이프로젠헬스케어앤게임즈의 종속회사인 에이프로젠아이앤씨(주), (주)에이프로젠비저너리, (주)비전브로스가 당사의 연결대상 종속회사로 있습니다. 그 중 에이프로젠아이앤씨(주)는 2022년 12월 (주)에이프로젠과의 주식 양수도 계약을 통해 (주)에이프로젠헬스케어앤게임즈가 지분을 확보함에 따라 종속법인으로 신규 편입되었습니다. 한편, 2023년 12월 20일 (주)에이프로젠헬스케어앤게임즈의 제3자배정 유상증자에 따라 2023년 말 기준 최대주주가 당사(지분율 39.66%)에서 (주)에이프로젠(42.00%)으로 변경되었으며, 그에 따라 2023년 말 기준 당사의 연결대상 종속회사에서 제외되었습니다. 또한, (주)에이프로젠헬스케어앤게임즈의 종속회사들에 대한 당사의 지배력 상실에 따라 2024년 1분기 말 기준 에이프로젠파마(주)만 당사의 종속회사입니다. 2024년 1분기 당사의 연결대상 종속기업 및 각 법인들의 요약 재무현황은 아래 도표와 같습니다.
(중략)
| [연결대상 종속기업 및 요약 재무현황] |
| (단위: 백만원) |
|
종속기업명 |
지배지분율 |
업종 |
자산 | 부채 | 자본 | 매출 | 당기순손익 | 비고 | |
|---|---|---|---|---|---|---|---|---|---|
| 2023년 말 기준 |
2024년 1분기 말 기준 | ||||||||
| (주)에이프로젠헬스케어앤게임즈 | 39.67% | 35.28% | 의약품 도매업 | 0 | 0 | 0 | 9,296 | 6,519 |
최대주주변경 관계기업) |
| 에이프로젠파마(주) | 100.00% | 100.00% | 의약품 도소매업 | 20,155 | 19,355 | 800 | 27,548 | -2948 | - |
| (주)비전브로스 | 65.33% | 65.33% | 소프트웨어 개발 및 판매 | 0 | 0 | 0 | 0 | 0 | 지배력상실 |
| (주)에이프로젠비저너리 | 100.00% | 100% | 소프트웨어 개발 및 판매 | 0 | 0 | 0 | 358 | -4 | 지배력상실 |
| 에이프로젠아이앤씨(주) | 96.26% | 96.26% | 기타산업용유리제품 | 0 | 0 | 0 | 6,369 | -3549 | 지배력상실 |
| 주1) 재무현황은 2023년 기준 주2) (주)비전브로스, (주)에이프로젠비저너리, 에이프로젠아이앤씨(주), (주)에이프로젠헬스케어앤게임즈는 2023년 말 기준 당사의 종속기업에서 제외되었습니다. 자료: 당사 정기보고서 및 당사 제시 |
(주)에이프로젠헬스케어앤게임즈의 재무현황은 아래 도표와 같습니다.
| [(주)에이프로젠헬스케어앤게임즈 요약 재무현황] |
| (단위: 백만원) |
| 구분 | 과목 | 2024년 1분기 | 2023년 | 2022년 | 2021년 | 2020년 |
|---|---|---|---|---|---|---|
| BS | 유동자산 | 21,633 | 20,232 | 107,988 | 112,238 | 100,896 |
| 비유동자산 | 342,756 | 296,326 | 105,405 | 114,504 | 135,993 | |
| 자 산 총 계 | 364,389 | 316,557 | 213,393 | 226,742 | 236,889 | |
| 유동부채 | 27,780 | 27,310 | 12,005 | 3,115 | 3,565 | |
| 비유동부채 | 1,999 | 1,982 | 1,951 | 1,387 | 1,867 | |
| 부 채 총 계 | 29,779 | 29,292 | 13,956 | 4,502 | 5,432 | |
| 자본금 | 57,076 | 57,076 | 89,348 | 89,348 | 89,348 | |
| 주식발행초과금 | 184,301 | 184,301 | 146,006 | 146,006 | 146,006 | |
| 기타자본구성요소 | 56,473 | 56,501 | -18,499 | -451 | 11,436 | |
| 이익잉여금 | 36,811 | -10,579 | -17,969 | -12,287 | -14,960 | |
| 비지배지분 | -50 | -34 | 551 | -376 | -373 | |
| 자 본 총 계 | 334,611 | 287,265 | 199,437 | 222,240 | 231,457 | |
| IS | 매출액 | 3,401 | 16,007 | 9,598 | 8,416 | 10,319 |
| 매출총이익 | 1,119 | 4,981 | 2,130 | 1,762 | 2,486 | |
| 영 업 이 익 | 2 | 189 | -930 | -2,579 | -2,009 | |
| 당 기 순 이 익 | 47,398 | 4,171 | 2,431 | 2,647 | 11,059 | |
| CF | 영업현금흐름 | 1,579 | 1,662 | 17,284 | -13,291 | 3,386 |
| 투자현금흐름 | -1,422 | -97,252 | -18,467 | -6,788 | 11,025 | |
| 재무현금흐름 | -42 | 89,002 | 5,459 | -96 | -226 | |
| 기초현금및현금성자산 | 9,223 | 15,810 | 11,533 | 31,705 | 17,545 | |
| 기말현금및현금성자산 | 9,338 | 9,223 | 15,810 | 11,533 | 31,705 |
| 자료: (주)에이프로젠헬스케어앤게임즈 정기보고서 |
| [(주)에이프로젠헬스케어앤게임즈 주요 사업부문별 매출현황] |
| (단위: 백만원) |
| 사업부문 | 매출유형 | 품목 | 2024년 1분기 |
2023년 1분기 |
2023년 | 2022년 | 2021년 | 2020년 |
|---|---|---|---|---|---|---|---|---|
| 의약품 사업 | 상품 | 소화기관용약(이지롱액, 가베스판연질캡슐 등) | 362 | 548 | 1,565 | 841 | 634 | 720 |
| 외피용약(라벤다크림, 바크락스연고 등) | 268 | 255 | 1,685 | 1,085 | 1,068 | 1,021 | ||
| 자양강장변질제(이소나민주, 토프라민주 등) | 269 | 265 | 746 | 292 | 185 | - | ||
| 항생물질제제(클라토민정, 락타실린주 등) | 224 | 277 | 359 | 435 | 271 | 231 | ||
| 기타 | 713 | 739 | 4,417 | 6,539 | 5,181 | 5,298 | ||
| 소계 | 1,836 | 2,084 | 8,772 | 8,900 | 7,339 | 7,270 | ||
| 임대 사업 | 부동산 | 사무실 연구실 | 127 | 127 | 507 | 524 | 524 | 524 |
| 단열 사업 | 제품 | Foamglas | 334 | 324 | 2,515 | - | - | - |
| 공사 | Nukon System(N.G.B.T.I) | 1,074 | 1,211 | 3,854 | - | - | - | |
| 소계 | 1,408 | 1,535 | 6,369 | - | - | - | ||
| 기타 | - | 31 | 230 | 358 | 173 | 553 | 2,524 | |
| 합 계 | 3,402 | 3,976 | 16,006 | 9,597 | 8,416 | 10,318 | ||
| 자료: (주)에이프로젠헬스케어앤게임즈 정기보고서 |
(주)에이프로젠헬스케어앤게임즈는 피용약, 소화기관용약, 자양강장변질제, 항생물질제제 등의 의약품을 중심으로 유통, 판매하는 의약품 사업과 당사가 보유한 부동산 및 장비(기계, 설비)를 대여하는 임대 사업을 주요 사업을 영위하고 있습니다. 2017년 05월 01일 의약품유통품질관리기준(KGSP) 허가를 취득하여 의약품유통사업을 시작하였으며 공시서류작성 기준일로부터 현재 당사는 약 100품목 이상의 의약품을 유통하고 있으며 외피용약, 소화기관용약, 자양강장변질제, 항생물질제제 등을 상위 매출품목으로 하여 6,785백만원의 의약품 사업 매출액을 기록하였습니다. 또한 2021년 코로나19로 인한 매출감소 이후 2023년 16,007백만원의 매출을 기록하며 코로나19 이전 수준 이상으로 회복하였습니다. 2024년 1분기는 전년 동기 대비 감소한 3,402백만원의 매출이 발생하였습니다. 매출총이익의 경우 2020년 2,486백만원, 2021년 1,762백만원, 2022년 2,130백만원 대비 높은 판매비와관리비 각 4,495백만원, 4,342백만원, 3,060백만원을 기록하며 2022년까지 영업손실을 유지하였습니다. 다만, 2023년 매출총이익 4,981백만원, 영업이익 189백만원, 당기순이익 4,171백만원으로 흑자전환하였습니다. 2024년 1분기는 매출총이익 1,119백만원, 영업이익 2백만원, 당기순이익 47,398백만원으로 흑자 유지하였습니다.
(주)에이프로젠헬스케어앤게임즈 의약품 사업 매출의 경우 2020년 7,270백만원, 2021년 7,339백만원, 2022년 8,900백만원, 2023년 8,772백만원, 2024년 1분기 1,836백만원을 기록하였습니다. 2023년 3분기 구, (주)에이프로젠KIC의 단열사업 부문을 물적분할하여 신설된 법인인 에이프로젠아이앤씨(주)의 단열사업이 추가되었으며, 2023년 단열사업부문 매출 6,369백만원, 2024년 1분기 1,408백만원 기록하였습니다. 반면 2020년 게임사업부문 매출비중 24.46%에서 2023년 2.24%, 2024년 1분기 0.91%로 감소하였습니다. (주)에이프로젠헬스케어앤게임즈의 매출처별 매출현황은 아래 도표와 같습니다.
| [(주)에이프로젠헬스케어앤게임즈 매출처별 매출현황] |
| (단위 : 백만원) |
| 2024년 1분기 | 2023년 | 2022년 | 2021년 | 2020년 | ||||||||||
|---|---|---|---|---|---|---|---|---|---|---|---|---|---|---|
| 매출처 | 매출액 | 비율 | 매출처 | 매출액 | 비율 | 매출처 | 매출액 | 비율(%) | 매출처 | 매출액 | 비율(%) | 매출처 | 매출액 | 비율(%) |
| 디엑스앤브이엑스㈜ | 70 | 2.06% | ㈜지오영 | 306 | 1.91% | ㈜바른팜 | 392 | 4.08% | ㈜메디꼬레 | 494 | 5.87% | 모바일(개인) | 2,524 | 24.46% |
| ㈜지오영 | 61 | 1.79% | ㈜힐링스팜 | 168 | 1.05% | ㈜힐링스팜 | 275 | 2.87% | ㈜센트럴약품 | 256 | 3.04% | 임대매출 | 524 | 5.08% |
| 성화약품㈜ | 54 | 1.59% | ㈜티제이팜 | 174 | 1.09% | ㈜호민약품 | 255 | 2.66% | ㈜지오영 | 251 | 2.98% | 병의원, 약국 등 | 7,270 | 70.46% |
| 기타 | 1,651 | 48.53% | 기타 | 8,124 | 50.76% | 기타 | 7,978 | 83.13% | 기타 | 6,153 | 73.11% | 합계 | 10,318 | 100.00% |
| 소 계 | 1,836 | 53.97% | 소계 | 8,772 | 54.80% | 소계 | 8,900 | 92.74% | 소계 | 7,154 | 85.00% | - | - | - |
| ㈜에이프로젠 | 114 | 3.35% | ㈜에이프로젠 | 457 | 2.86% | ㈜에이프로젠 | 460 | 4.79% | 구글 | 566 | 6.73% | - | - | - |
| 기타 | 13 | 0.38% | 기타 | 50 | 0.31% | ㈜에이프로젠바이오로직스 | 53 | 0.55% | 원스토어 | 71 | 0.84% | - | - | - |
| 소 계 | 127 | 3.73% | 소계 | 507 | 3.17% | 기타 | 11 | 0.11% | 애플 | 8 | 0.10% | - | - | - |
| 삼성물산㈜ | 780 | 22.93% | 삼성물산㈜ | 3,833 | 23.95% | 소계 | 524 | 5.46% | 기타 | 93 | 1.11% | - | - | - |
| ㈜피엔케이엔지니어링 | 265 | 7.79% | ㈜에스원글로벌 | 543 | 3.39% | 기타 | 173 | 1.80% | 소계 | 738 | 8.77% | - | - | - |
| 기타 | 363 | 10.67% | 기타 | 1,993 | 12.45% | 합계 | 9,597 | 100.00% | ㈜에이프로젠 | 360 | 4.28% | - | - | - |
| 소 계 | 1,408 | 41.39% | 소계 | 6,369 | 39.79% | - | - | - | ㈜에이프로젠메디신 | 89 | 1.06% | - | - | - |
| 기타 | 31 | 0.91% | 기타 | 358 | 2.24% | - | - | - | 에이프로젠제약㈜ | 60 | 0.71% | - | - | - |
| 합계 | 3,402 | 100% | 합계 | 16,006 | 100.00% | - | - | - | 기타 | 15 | 0.18% | - | - | - |
| - | - | - | - | - | - | - | - | - | 소계 | 524 | 6.23% | - | - | - |
| - | - | - | - | - | - | - | - | - | 합계 | 8,416 | 100.00% | - | - | - |
한편, (주)에이프로젠헬스케어앤게임즈는 (주)에이프로젠과 AP063(허셉틴 바이오시밀러) 공동개발 계약을 체결하였으며 이를 위한 임상 3상 비용 중 총 500억원 투자 진행 예정입니다. 해당 계약을 통해 향후 허셉틴 바이오시밀러의 매출 발생 시 vial 당 $10의 판매수익 배당금을 수취할 예정입니다. 다만, 허셉틴 바이오시밀러의 임상 성공이 지연되거나 시장침투가 예상하는 수준에 원활하게 이뤄지지 않는 등 다양한 변수에 의해 예상보다 적은 수익구조가 발생할 수 있다는 점을 투자자분들께서는 유의하시기 바랍니다.
에이프로젠파마(주)의 재무현황은 아래 도표와 같습니다.
| [에이프로젠파마(주) 요약 재무현황] |
| (단위: 백만원) |
| 구분 | 과목 | 2024 1분기 | 2023 | 2022 | 2021 | 2020 |
|---|---|---|---|---|---|---|
| BS | 유동자산 | 15,129 | 12,925 | 18,559 | 13,066 | 11,344 |
| 비유동자산 | 5,786 | 7,230 | 1,249 | 1,620 | 1,354 | |
| 자 산 총 계 | 20,915 | 20,155 | 19,808 | 14,686 | 12,698 | |
| 유동부채 | 19,801 | 17,136 | 13,966 | 7,996 | 6,844 | |
| 비유동부채 | 2,244 | 2,219 | 1,972 | 2,241 | 2,355 | |
| 부 채 총 계 | 22,045 | 19,355 | 15,937 | 10,237 | 9,199 | |
| 자본금 | 3,632 | 3,632 | 3,632 | 3,632 | 3,632 | |
| 이익잉여금 | -4,746 | -2,816 | 254 | 833 | -117 | |
| 기타 | -16 | -16 | -16 | -16 | -16 | |
| 자 본 총 계 | -1,130 | 800 | 3,871 | 4,449 | 3,499 | |
| IS | 매출액 | 6,710 | 27,548 | 30,663 | 32,492 | 28,392 |
| 매출총이익 | 3,515 | 15,142 | 17,580 | 19,364 | 17,233 | |
| 영 업 이 익 | -677 | -1,245 | -690 | 1,009 | -1,716 | |
| 당 기 순 이 익 | -1,916 | -2,948 | -735 | 657 | 1,236 | |
| CF | 영업현금흐름 | -158 | -990 | -291 | 1,458 | 1,529 |
| 투자현금흐름 | 2,164 | -3,650 | -5,851 | -1,825 | 42 | |
| 재무현금흐름 | 2,585 | 3,138 | 6,725 | -114 | -105 | |
| 기초현금및현금성자산 | 1,048 | 2,550 | 1,966 | 2,447 | 981 | |
| 기말현금및현금성자산 | 5,639 | 1,048 | 2,550 | 1,966 | 2,447 |
에이프로젠파마(주)는 제약사업을 영위하는 회사로서 병의원, 약국, 도매, 종합병원 등의 거래처에서 주문영업을 통해 매출이 발생하고 있습니다. 에이프로젠파마(주)의 매출은 2020년 28,392백만원, 2021년 32,492백만원, 2022년 30,663백만원, 2023년 27,548백만원, 2024년 1분기 6,710백만원 수준이지만, 높은 판매비와관리비로 인해 영업이익은 2020년 -1,719백만원, 2021년 1,009백만원, 2022년 -690백만원, 2023년 -1,245백만원, 2024년 1분기 -677백만원으로 2021년을 제외하고 영업적자를 유지하고 있습니다. 에이프로젠파마(주)의 매출 상위 10개 및 기타 거래처 현황은 다음과 같습니다.
| 2020년 | 2021년 | 2022년 | 2023년 | ||||||||
|---|---|---|---|---|---|---|---|---|---|---|---|
| 거래처 | 구분 | 매출액 | 거래처 | 구분 | 매출액 | 거래처 | 구분 | 매출액 | 거래처 | 구분 | 매출액 |
| (주)대전지오팜 | 도매 | 166 | 순천종로약국 | 약국 | 143 | 도안봄약국(출고금지) | 약국 | 157 | (주)강원지오영_종합 | 종합도매 | 651 |
| 다인약국 | 약국 | 162 | 도안봄약국(출고금지) | 약국 | 143 | 새영천약국 | 약국 | 156 | 백제약품(주)원주지점_종합 | 종합도매 | 438 |
| 제일약국(부산연제) | 약국 | 160 | 엔비오(주)(OEM) | 도매 | 140 | 순천종로약국 | 약국 | 147 | 유진약품(주)(광주)_종합 | 종합도매 | 429 |
| (유)도움약품-종병 | 도매 | 156 | 백제약품(주)영남본부 | 도매 | 140 | 효산메디칼(척시원병원)(출고금지) | 도매 | 146 | (주)영남지오영대구지점_종합 | 종합도매 | 402 |
| 가족사랑녹십자약국(전북정읍) | 약국 | 154 | (주)에덴메디컬 | 도매 | 139 | (주)티제이팜 | 도매 | 145 | 백제약품(주)영남본부_종합 | 종합도매 | 392 |
| 정성약국 | 약국 | 153 | 제일약국(부산연제) | 약국 | 135 | (주)광주지오팜 | 도매 | 144 | 소담약국(양산) | 약국 | 383 |
| 효산메디칼(척시원병원)(출고금지) | 도매 | 150 | 다인약국 | 약국 | 135 | 명소약국(보령) | 약국 | 144 | 사천중앙약국 | 약국 | 362 |
| 세계로약국(충북음성) | 약국 | 148 | 유한약국(목포) | 약국 | 134 | (주)가온약품(중앙메디컬병원) | 도매 | 134 | 순천당약업(주)_종합 | 종합도매 | 346 |
| 뉴이메디약국(차) | 약국 | 142 | 가람약국(경남거창) | 약국 | 131 | 태전약품판매(주) | 도매 | 130 | 제일약국(하동) | 약국 | 346 |
| 대학당약국 | 약국 | 135 | 가족사랑녹십자약국(전북정읍) | 약국 | 130 | 유한약국(목포) | 약국 | 126 | 태양약국(익산) | 약국 | 339 |
| 기타 | - | 26,866 | 기타 | - | 31,120 | 기타 | - | 29,234 | 기타 | - | 23,460 |
| 합계: | - | 28,392 | 합계: | - | 32,492 | 합계: | - | 30,663 | 합계: | - | 27,548 |
| 2024년 1분기 | ||
|---|---|---|
| 거래처 | 구분 | 매출액 |
| 소담약국(양산) | 약국 | 142 |
| 유진약품(주)(광주) | 종합도매 | 139 |
| (주)강원지오영 | 종합도매 | 120 |
| 백제약품(주)원주지점 | 종합도매 | 115 |
| (주)영남지오영대구지점 | 종합도매 | 111 |
| (주)동원약품 | 종합도매 | 103 |
| (주)대전지오팜 | 종합도매 | 95 |
| 백제약품(주)영남본부 | 종합도매 | 90 |
| 순천당약업(주) | 종합도매 | 87 |
| 사천중앙약국 | 약국 | 84 |
| 기타 | - | 5,591 |
| 합계: | - | 6,676 |
(주)비전브로스는 21년 12월 31일 폐업신고 완료하였으며, 법원을 통해 청산 진행 중입니다. (주)에이프로젠비저너리는 기존에 맺은 IP판권 계약에 따른 매출 정산으로 인해 230백만원의 매출이 발생하였으나, 추가적인 사업은 진행하고 않고 있습니다.
그 외 종속회사인 에이프로젠아이앤씨(주)의 재무현황은 아래 도표와 같습니다.
| [에이프로젠아이앤씨(주) 요약 재무현황] |
| (단위: 백만원) |
| 구분 | 과목 | 2024 1분기 | 2023 | 2022 | 2021 |
|---|---|---|---|---|---|
| BS | 유동자산 | 14,143 | 13,886 | 12,615 | 16,319 |
| 비유동자산 | 12,622 | 12,820 | 13,250 | 2,024 | |
| 자 산 총 계 | 26,765 | 26,706 | 25,865 | 18,342 | |
| 유동부채 | 4,375 | 4,498 | 4,355 | 869 | |
| 비유동부채 | 674 | 638 | 685 | 114 | |
| 부 채 총 계 | 5,049 | 5,136 | 5,040 | 984 | |
| 자본금 | 1,002 | 1,002 | 1,002 | 900 | |
| 자본잉여금 | 20,332 | 20,332 | 20,282 | 17,493 | |
| 자본조정 | -396 | -396 | -791 | 0 | |
| 이익잉여금 | 779 | 633 | 333 | -1,034 | |
| 자 본 총 계 | 21,717 | 21,570 | 20,825 | 17,359 | |
| IS | 매출액 | 1,408 | 6,369 | 5,607 | 2,705 |
| 매출총이익 | 566 | 2,236 | 1,422 | 764 | |
| 영 업 이 익 | 48 | 147 | 487 | 552 | |
| 당 기 순 이 익 | 147 | 311 | 1,326 | -1,034 | |
| CF | 영업현금흐름 | -134 | 1,661 | 2,634 | -261 |
| 투자현금흐름 | -109 | -849 | -3,040 | -9,637 | |
| 재무현금흐름 | -23 | 288 | -137 | -121 | |
| 기초현금및현금성자산 | 2,511 | 1,411 | 1,991 | 12,000 | |
| 기말현금및현금성자산 | 2,245 | 2,511 | 1,411 | 1,991 |
| (자료: 에이프로젠아이앤씨(주) 내부자료) |
| [에이프로젠아이앤씨(주) 주요 사업부문별 매출 및 영업이익 추이] |
| (단위: 백만원) |
| 구분 | 2024년 1분기 | 2023년 1분기 | 2023년 | 2022년 | 2021년 | |
|---|---|---|---|---|---|---|
| 매출액 | Nukon | 1,074 | 1211 | 3,854 | 4,502 | 2,176 |
| Foamglas | 326 | 324 | 2,332 | 1,047 | 528 | |
| Silica-fiber | 8 | - | 183 | 58 | 0 | |
| 영업이익 | Nukon | 133 | 26 | 993 | 654 | 571 |
| Foamglas | 258 | 169 | 565 | 20 | -19,622 | |
| Silica-fiber | -343 | -360 | -1,411 | -187 | 0 | |
| (자료: 에이프로젠아이앤씨(주) 내부자료) |
에이프로젠아이앤씨(주)는 (주)에이프로젠KIC(현, (주)에이프로젠)의 단열사업 부문을 물적분할하여 신설된 법인으로, 2022년 12월 (주)에이프로젠헬스케어앤게임즈가 주식양수도 계약을 통해 지분을 획득하였습니다. 에이프로젠아이앤씨(주)의 주요 사업부문은 경수로형 원자력 발전소 격납건물의 내부보온 시스템을 구축하는 사업부문인 Nukon, 오웬스 코닝사가 개발한 발포유리단열재 Foamglas를 활용하여 에너지 산업분야 및 일반 건축물의 보온, 보냉 단열재를 공급 및 시공하는 사업부문, 당사가 직접 제조하여 고온의 열매체를 보관, 이동이 필요로하는 발전플랜트, 화공플랜트 등 산업용 단열재에 활용되는 Silica Fiber 사업부문으로 구성되어 있습니다. 2021년에는 2,705백만원의 매출액을 기록하였으나 2022년 5,607백만원의 매출액을 기록하며 매출액 기준 약 218%의 성장을 기록하였습니다. 그러나 판관비가 212백만원에서 935백만원으로 약 441%상승하면서 영업이익은 552백만원에서 487백만원으로 하락하였습니다. 2023년의 경우 6,369백만원의 매출액을 기록하며 매출액 성장률 14% 기록하였으며 영업이익은 147백만원으로 감소하였습니다. 2024년 1분기에는 매출액 1,408백만원, 영업이익 48백만원 기록하였습니다.
Nukon 사업부문의 매출액은 2021년 당사 총 매출액의 80.4%, 2022년 80.3%로 큰 비중을 차지하였으며, 2024년 1분기 Nukon 사업부문의 매출액이 총 매출액의 76.3% 비중을 차지하고 있습니다. 당사의 NUKON 사업부문 수주현황은 아래 도표와 같습니다.
| [에이프로젠아이앤씨(주) NUKON 사업부문 수주현황] |
| (단위 : 백만원) |
| 품목 | 발주처 | 수주일자 | 납기 | 2022-06-30 기준 | 2022-12-31 기준 | 2023-12-31 기준 | 2024-03-31 기준 | ||||||||
|---|---|---|---|---|---|---|---|---|---|---|---|---|---|---|---|
| 수주총액 | 기납품액 | 수주잔고 | 수주총액 | 기납품액 | 수주잔고 | 수주총액 | 기납품액 | 수주잔고 | 수주총액 | 기납품액 | 수주잔고 | ||||
| HSJV/UAE Nuclear Power Plant 1~4 | ㈜현대건설 | 2014.10.15 | 2022.07.10 | 12,588 | 12,332 | 226 | - | - | - | - | - | - | - | - | - |
| 한빛3,4호기 SGR 보온공사 | ㈜대우건설 | 2016.07.15 | 2022.12.31 | 5,081 | 4,115 | 966 | 5,186 | 5,186 | - | - | - | - | - | - | - |
| 한빛5,6호기 SGR 보온공사 | DL이앤씨(주) | 2018.03.21 | 2021.09.30 | 4,260 | 4,260 | - | - | - | - | - | - | - | - | - | - |
| 신고리원자력 5,6호기 주설비공사 (NGBTI 보온공사) |
삼성물산㈜ | 2020.05.20 | 2024.07.31 | 9,135 | 165 | 8,970 | 9,761 | 581 | 9,180 | 9,773 | 4,414 | 5,359 | 10,080 | 5,194 | 4,886 |
| 합계 | 31,034 | 26,389 | 10,162 | 14,948 | 5,767 | 9,180 | 9,773 | 4,414 | 5,359 | 10,080 | 5,194 | 4,886 | |||
에이프로젠아이앤씨(주)는 원자력발전소 건설과 관련하여 단열부문 공사에서 독점적 지위에서 공사 수주를 하고 있습니다. 2023년 3월 31일 기준으로 삼성물산(주)로 부터 2020년 수주받은 신고리원자력 5,6호기 주설비공사만이 수주잔고에 남아있습니다. 그러나 2024년 중 신한울 3,4호기 원전 NGBTI 공사 사업자 선정이 예정되어있고, 예상 수주액은 약 120억원으로 추정되고있습니다.(2022년 기준 원전 1기당 수주금액은 약 50억원이며, 인건비 및 원자재등의 물가상승률 고려시 약 60억원으로 예상). 에이프로젠아이앤씨(주)의 매출처별 매출현황은 아래 도표와 같습니다.
| [에이프로젠아이앤씨(주) 매출처별 매출현황] |
| (단위 : 백만원) |
| 2021년 | 2022년 | 2023년 | 2024년 1분기 | ||||||||
|---|---|---|---|---|---|---|---|---|---|---|---|
| 매출처 | 매출액 | 비중 | 매출처 | 매출액 | 비중 | 매출처 | 매출액 | 비중 | 매출처 | 매출액 | 비중 |
| 현대건설(주) | 1,219 | 45.06% | (주)대우건설 | 2,220 | 39.60% | (주)고려이엔지 | 2,536 | 39.82% | 삼성물산(주) | 780 | 55.40% |
| (주)대우건설 | 538 | 19.89% | 현대건설(주) | 1,324 | 23.61% | 삼성물산(주) | 3,833 | 60.18% | (주)피엔케이엔지니어링(PNK Engineering) | 265 | 18.82% |
| 디엘이앤씨 주식회사 | 372 | 13.75% | 삼성물산 주식회사 | 535 | 9.55% | - | - | - | 한수원케이엔피주식회사 | 249 | 17.68% |
| (주)피엔케이엔지니어링(PNK Engineering) | 170 | 6.30% | 주식회사 해운물산 | 420 | 7.50% | - | - | - | (주)수산인더스트리 | 32 | 2.27% |
| 주식회사 두성 | 86 | 3.18% | 디엘이앤씨 주식회사 | 243 | 4.34% | - | - | - | 두산중공업(주) | 13 | 0.92% |
| 대원에프이디 | 52 | 1.90% | (주)피엔케이엔지니어링(PNK Engineering) | 216 | 3.84% | - | - | - | (주)에임테크 | 21 | 1.49% |
| (주)고려이엔지 | 49 | 1.80% | (주)고려이엔지 | 204 | 3.64% | - | - | - | (주)정연테크 | 13 | 0.92% |
| 국제산공(주) | 38 | 1.41% | 한수원(주)고리원자력본부 | 115 | 2.06% | - | - | - | 한전케이피에스(주)태안사업처 | 8 | 0.57% |
| (주)상아기업 | 37 | 1.37% | (주)정연테크 | 52 | 0.93% | - | - | - | (주)에스원글로벌 | 7 | 0.50% |
| (주)정연테크 | 34 | 1.26% | (주)춘천에너지 | 49 | 0.88% | - | - | - | 삼진산업 | 6 | 0.43% |
| 한국동서발전(주)울산발전본부 | 29 | 1.05% | 한수원(주)월성원자력본부 | 42 | 0.75% | - | - | - | 금강단열(주) | 6 | 0.43% |
| 성화산업(주) | 22 | 0.81% | (주)금영기업 | 31 | 0.56% | - | - | - | (주)금영기업 | 3 | 0.21% |
| (주)금강건축자재 | 12 | 0.44% | (주)상아기업 | 28 | 0.50% | - | - | - | 주식회사 경원정공 | 2 | 0.14% |
| 기타 | 48 | 1.77% | 기타 | 126 | 2.25% | - | - | - | 기타 | 3 | 0.21% |
| 합계 | 2,705 | 100.00% | 합계 | 5,607 | 100.00% | 합계 | 6,369 | 100.00% | 합계 | 1408 | 100.00% |
| (자료: 에이프로젠아이앤씨(주) 내부자료) 주) 에이프로젠아이앤씨(주)는 2021년 6월 (주)에이프로젠KIC로부터 물적분할하여 신설 |
(후략)
(주12) 정정 전
(전략)
| [최근 사업연도 기준 외부감사인의 내부회계관리제도 감사(검토) 의견] |
| 사업연도 | 감사인 | 감사의견(검토의견) | 지적사항 |
|---|---|---|---|
| 제65기 (2023년도) |
대주회계법인 | 회사의 내부회계관리제도는 2022년 12월 31일 현재「내부회계관리제도 설계 및 운영 개념체계」에 따라 중요성의 관점에서 효과적으로 설계 및 운영되고 있습니다. | 해당사항 없음 |
| 제64기 (2022년도) |
인덕회계법인 | 회사의 내부회계관리제도는 2022년 12월 31일 현재「내부회계관리제도 설계 및 운영 개념체계」에 따라 중요성의 관점에서 효과적으로 설계 및 운영되고 있습니다. | 해당사항 없음 |
| 제63기 (2021년도) |
인덕회계법인 | 경영진의 내부회계관리제도 운영실태 평가보고서에 대한 우리의 검토결과, 상기 경영진의 운영실태보고 내용이 중요성의 관점에서 내부회계관리제도 모범규준의 규정에 따라 작성되지 않았다고 판단하게 하는 점이 발견되지 아니하였습니다. | 해당사항 없음 |
| 자료 : 금융감독원 전자공시시스템 |
(후략)
(주12) 정정 후
(전략)
| [최근 사업연도 기준 외부감사인의 내부회계관리제도 감사(검토) 의견] |
| 사업연도 | 감사인 | 감사의견(검토의견) | 지적사항 |
|---|---|---|---|
| 제66기 1분기 (2024년 1분기) |
대성삼경회계법인 | - | 해당사항 없음 |
| 제65기 (2023년도) |
대주회계법인 | 회사의 내부회계관리제도는 2022년 12월 31일 현재「내부회계관리제도 설계 및 운영 개념체계」에 따라 중요성의 관점에서 효과적으로 설계 및 운영되고 있습니다. | 해당사항 없음 |
| 제64기 (2022년도) |
인덕회계법인 | 회사의 내부회계관리제도는 2022년 12월 31일 현재「내부회계관리제도 설계 및 운영 개념체계」에 따라 중요성의 관점에서 효과적으로 설계 및 운영되고 있습니다. | 해당사항 없음 |
| 제63기 (2021년도) |
인덕회계법인 | 경영진의 내부회계관리제도 운영실태 평가보고서에 대한 우리의 검토결과, 상기 경영진의 운영실태보고 내용이 중요성의 관점에서 내부회계관리제도 모범규준의 규정에 따라 작성되지 않았다고 판단하게 하는 점이 발견되지 아니하였습니다. | 해당사항 없음 |
| 자료 : 금융감독원 전자공시시스템 |
(후략)
(주13) 정정 전
본 공시서류에 기재된 재무제표에 관한 사항과 감사인의 의견에 관한 사항은 2023년 재무제표 작성기준일 이후의 변동을 반영하지 않았으므로 투자에 유의하시기 바랍니다.
(후략)
(주13) 정정 후
본 공시서류에 기재된 재무제표에 관한 사항과 감사인의 의견에 관한 사항은 2024년 1분기 재무제표 작성기준일 이후의 변동을 반영하지 않았으므로 투자에 유의하시기 바랍니다.
(후략)
(주14) 정정 전
6. 종합의견
가. 대표주관회사인 한국투자증권(주)는 (주)에이프로젠바이오로직스가 2024년 01월 12일, 2024년 02월 23일, 2024년 03월 14일, 2024년 03월 28일, 2024년 04월 23일 이사회에서 결의한 보통주식 65,753,081주에 대한 주주배정 후 실권주 일반공모 증자를 잔액인수함에 있어 (주)에이프로젠바이오로직스에 대하여 다음과 같이 평가합니다.
| 긍정적요인 | ▶ 정부적 차원에서의 약가인하 정책은 트럼프 정부 예산안에 포함됨에 이어 약가인하 정책에 적극적인 바이든 정부 있어서도 유지되고 있는데, 이는 1) 보험사와 약국 간 중개업무를 대행하는 PBM(Pharmacy Benefit Manager) 이익 제한, 2) 지나친 약가 부담 완화 등을 주요정책으로 제시하고 있으며 이는 오리지널 의약품 대비 가격경쟁력을 보유한 바이오시밀러 기업에 유리한 환경이 조성될 수 있습니다. ▶ 동사가 구현한 상업 스케일 2000 L 급 Perfusion 배양 설비 1기는 일반적인 Fed-batch 방식 15000 L 급 배양기 3대를 동시에 3회 가동하는 것에 상응하는 배양액을 생산 가능하여 높은 원가 경쟁력을 보유할 수 있으므로, 이에 따라 높은 수익률을 달성할 가능성이 있습니다. ▶ 동사 화성공장은 1992년 01월 07일 경인지방식품의약품안전청으로부터 의약품 제조 및 품질관리기준 적합 판정서(KGMP)를 받았으며, 최근 2022년 07월 14일 재승인 받았습니다. 화성공장은 제네릭 의약품만을 생산합니다. 또한 오송공장은 동물세포 대량생산 기술 기반 바이오의약품 생산시설로서 2018년 3월 준공되었습니다. 오송공장은 2022년 6월 22일(QP Audit report 발행일) EMA Qualified Person(QP)로 부터 임상시료 생산 EU-GMP 인증을 획득하였으며, 2023년 11월 02일에는 식품의약품안전처(MFDS)로부터 KGMP 재승인을 완료하였습니다. 한편, 오송공장은 아직 cGMP 인증을 취득하지 못하였지만 KGMP 인증 및 임상시료 생산용 EU QP Audit 실사통과 등의 경험을 보유하고 있으며 이러한 경험을 바탕으로 최종적으로는 cGMP 인증 취득을 목표로 하고 있습니다. ▶ 동사의 최근 4개년 매출채권 연령별 구성을 살펴보면, 정상 매출채권 비중이 2020년 94.1%, 2021년 96.8%, 2022년 98.5%, 2023년 99.28%로 안정적으로 관리되고 있습니다. |
| 부정적요인 | ▶ 정부는 건강보험 재정건전화 및 제약산업 선진화를 위해 제약산업에 대한 규제를 강화하는 추세이며, 특히 정부가 약가를 직접적으로 통제하고 있어 정부의 약가정책이 개별기업의 매출 및 수익성에 영향을 미치고 있습니다. ▶ (주)에이프로젠바이오로직스가 예상대로 cGMP 인증을 받지 못하는 경우 (주)에이프로젠바이오로직스의 매출 및 수익성에 악영향이 있을 수 있으며, GMP인증이 완료된 후에도 FDA의 경우 추가 공장실사 및 보완요청서한(Complete Response Letter, CRL) 발행으로 인한 품질관리 문제가 발생하여 매출에 심각한 악영향을 줄 수 있습니다. ▶ 다수의 경쟁회사가 시장에 진출하고 있는 바, 바이오시밀러 의약품 시장의 가격 경쟁 강도는 매우 높은 수준입니다. 바이오시밀러는 통상 오리지널 의약품 보다 30% 가량 저렴한 가격을 내세워 시장을 공략하는데, 만약 오리지널 의약품 가격이 내려가면 바이오시밀러도 경쟁력 확보를 위해 가격을 낮출 수밖에 없어 수익성 악화를 겪을 수 있습니다. ▶ 동사 및 동사의 특수관계자가 목표로 하는 주요시장은 미국, 유럽, 일본 등 글로벌 주요 시장입니다. 해외시장에 진출하기 위해서는 각 국가 별 허가기관의 승인이 필요하며, 이러한 기관의 승인이 없이는 해당 시장 진출 자체가 불가능합니다. 향후 동사 및 동사의 특수관계자가 개발한 제품이 해외 주요 국가 허가기관의 승인을 획득하지 못하거나 승인이 지연되는 경우 동사 매출에 부정적 영향을 줄 수 있습니다. ▶ 바이오시밀러 시장의 성장에 대한 기대에 따라 CMO 공장 증설이 공격적으로 이루어지고 있어, 과잉 생산에 대한 우려가 있습니다. 가격 통제력을 보유한 일부 CMO 업체는 가격인하를 통한 출혈 경쟁 전략을 진행할 수 있습니다. 향후 시장 전체의 생산능력이 시장의 생산수요를 초과하게 되는 공급과잉 상태가 발생할 가능성이 있습니다. ▶ 동사가 추진하고 있는 바이오시밀러 사업은 아직 상업화가 되지 않았거나 향후 출시가 예상되는 다른 바이오시밀러 제품이나 기타 치료제, 오리지널 바이오의약품 등과 치열한 경쟁을 벌여야 할 것으로 예상됩니다. ▶ 동사의 영업손실은 2020년 2,606백만원(영업이익률 : -4.89%), 2021년 3,799백만원(영업이익률 : -6.73%), 2022년 5,430백만원(영업이익률 : -8.33%), 2023년 57,478백만원(영업이익률 : -65.79%)로, 평균 -21.44%의 수준의 이익률 수준으로 영업손실이 지속되고 있는 상황입니다. ▶ 동사는 지배기업과 지배기업의 최대주주,1개의 종속회사, 1개의 관계회사를 포함하여 총 11개 특수관계사와 관계를 맺고 있습니다. 김정출 대표이사, 강종수 사내이사, 정민철 감사는 종속기업 등 특수관계자의 임원을 겸직하고 있으며, 사업을 영위하는 과정에서 겸직 회사 간에 이해상충 문제가 발생할 수 있습니다. ▶ 동사는 최근 3개년간 주요 특수관계자들과 다양한 매입매출거래, 관계사 지분거래, 대여 등 자금거래를 진행하였습니다. 향후에도 유사한 특수관계자 간 거래가 계속될 경우, 특수관계회사들의 영업환경 악화에 따른 위험이 동사에 전이될 가능성이 있습니다. ▶ 동사는 레미케이드, 리툭산, 허셉틴의 국내 품목허가가 승인될 경우 해당 제품으로부터 발생한 매출액의 5%를 (주)에이프로젠에게 경상기술료로 제공하여야 하며, 국내 임상시험 비용, 임상시험 완료단계별 기술료 부담 의무가 있습니다. 또한, 국내 품목허가 과정에서 식품의약품안전처가 보완 임상시험 등을 요구할 경우 에이프로젠과 에이프로젠바이오로직스가 공동으로 보완할 의무가 있으며, 보완에 필요한 비용은 에이프로젠바이오로직스가 부담합니다. 다만, 보완 임상시험 등의 요구 가능성과 그 범위 및 규모, 소요비용은 현재 예측하기 어렵습니다. 또한 국내 품목허가가 완료 후 실제 제품을 납품받게 될 단가가 사전적으로 정해지지 않은 바 동사의 수익성에 미치는 영향을 사전적으로 예측하기 어려우며, 기술료 등 동사가 부담하는 비용 대비 합리적인 수준의 구매단가를 확보하지 못할 경우 동사의 수익성이 악화될 수 있습니다. |
| 자금조달의 필요성 |
▶ 동사는 금번 유상증자를 통해 조달하는 자금을 채무상환자금 및 운영자금으로 활용할 계획입니다. ▶ 금번 유상증자를 통해 조달한 자금의 세부사용 내역은 "Ⅴ. 자금의 사용목적"을 참고하시기 바랍니다. |
(후략)
(주14) 정정 후
(전략)
6. 종합의견
가. 대표주관회사인 한국투자증권(주)는 (주)에이프로젠바이오로직스가 2024년 01월 12일, 2024년 02월 23일, 2024년 03월 14일, 2024년 03월 28일, 2024년 04월 23일 이사회에서 결의한 보통주식 65,753,081주에 대한 주주배정 후 실권주 일반공모 증자를 잔액인수함에 있어 (주)에이프로젠바이오로직스에 대하여 다음과 같이 평가합니다.
| 긍정적요인 | ▶ 정부적 차원에서의 약가인하 정책은 트럼프 정부 예산안에 포함됨에 이어 약가인하 정책에 적극적인 바이든 정부 있어서도 유지되고 있는데, 이는 1) 보험사와 약국 간 중개업무를 대행하는 PBM(Pharmacy Benefit Manager) 이익 제한, 2) 지나친 약가 부담 완화 등을 주요정책으로 제시하고 있으며 이는 오리지널 의약품 대비 가격경쟁력을 보유한 바이오시밀러 기업에 유리한 환경이 조성될 수 있습니다. ▶ 동사가 구현한 상업 스케일 2000 L 급 Perfusion 배양 설비 1기는 일반적인 Fed-batch 방식 15000 L 급 배양기 3대를 동시에 3회 가동하는 것에 상응하는 배양액을 생산 가능하여 높은 원가 경쟁력을 보유할 수 있으므로, 이에 따라 높은 수익률을 달성할 가능성이 있습니다. ▶ 동사 화성공장은 1992년 01월 07일 경인지방식품의약품안전청으로부터 의약품 제조 및 품질관리기준 적합 판정서(KGMP)를 받았으며, 최근 2022년 07월 14일 재승인 받았습니다. 화성공장은 제네릭 의약품만을 생산합니다. 또한 오송공장은 동물세포 대량생산 기술 기반 바이오의약품 생산시설로서 2018년 3월 준공되었습니다. 오송공장은 2022년 6월 22일(QP Audit report 발행일) EMA Qualified Person(QP)로 부터 임상시료 생산 EU-GMP 인증을 획득하였으며, 2023년 11월 02일에는 식품의약품안전처(MFDS)로부터 KGMP 재승인을 완료하였습니다. 한편, 오송공장은 아직 cGMP 인증을 취득하지 못하였지만 KGMP 인증 및 임상시료 생산용 EU QP Audit 실사통과 등의 경험을 보유하고 있으며 이러한 경험을 바탕으로 최종적으로는 cGMP 인증 취득을 목표로 하고 있습니다. ▶ 동사의 최근 4개년및 2024년 1분기 매출채권 연령별 구성을 살펴보면, 정상 매출채권 비중이 2020년 94.1%, 2021년 96.8%, 2022년 98.5%, 2023년 99.28%, 2024년 1분기 99.09%로 안정적으로 관리되고 있습니다. |
| 부정적요인 | ▶ 정부는 건강보험 재정건전화 및 제약산업 선진화를 위해 제약산업에 대한 규제를 강화하는 추세이며, 특히 정부가 약가를 직접적으로 통제하고 있어 정부의 약가정책이 개별기업의 매출 및 수익성에 영향을 미치고 있습니다. ▶ (주)에이프로젠바이오로직스가 예상대로 cGMP 인증을 받지 못하는 경우 (주)에이프로젠바이오로직스의 매출 및 수익성에 악영향이 있을 수 있으며, GMP인증이 완료된 후에도 FDA의 경우 추가 공장실사 및 보완요청서한(Complete Response Letter, CRL) 발행으로 인한 품질관리 문제가 발생하여 매출에 심각한 악영향을 줄 수 있습니다. ▶ 다수의 경쟁회사가 시장에 진출하고 있는 바, 바이오시밀러 의약품 시장의 가격 경쟁 강도는 매우 높은 수준입니다. 바이오시밀러는 통상 오리지널 의약품 보다 30% 가량 저렴한 가격을 내세워 시장을 공략하는데, 만약 오리지널 의약품 가격이 내려가면 바이오시밀러도 경쟁력 확보를 위해 가격을 낮출 수밖에 없어 수익성 악화를 겪을 수 있습니다. ▶ 동사 및 동사의 특수관계자가 목표로 하는 주요시장은 미국, 유럽, 일본 등 글로벌 주요 시장입니다. 해외시장에 진출하기 위해서는 각 국가 별 허가기관의 승인이 필요하며, 이러한 기관의 승인이 없이는 해당 시장 진출 자체가 불가능합니다. 향후 동사 및 동사의 특수관계자가 개발한 제품이 해외 주요 국가 허가기관의 승인을 획득하지 못하거나 승인이 지연되는 경우 동사 매출에 부정적 영향을 줄 수 있습니다. ▶ 바이오시밀러 시장의 성장에 대한 기대에 따라 CMO 공장 증설이 공격적으로 이루어지고 있어, 과잉 생산에 대한 우려가 있습니다. 가격 통제력을 보유한 일부 CMO 업체는 가격인하를 통한 출혈 경쟁 전략을 진행할 수 있습니다. 향후 시장 전체의 생산능력이 시장의 생산수요를 초과하게 되는 공급과잉 상태가 발생할 가능성이 있습니다. ▶ 동사가 추진하고 있는 바이오시밀러 사업은 아직 상업화가 되지 않았거나 향후 출시가 예상되는 다른 바이오시밀러 제품이나 기타 치료제, 오리지널 바이오의약품 등과 치열한 경쟁을 벌여야 할 것으로 예상됩니다. ▶ 동사의 영업손실은 2020년 2,606백만원(영업이익률 : -4.89%), 2021년 3,799백만원(영업이익률 : -6.73%), 2022년 5,430백만원(영업이익률 : -8.33%), 2023년 57,478백만원(영업이익률 : -65.79%),2024년 1분기 -11,519백만원(영업이익률 : -73.81%)로, 평균 -31.91%의 수준의 이익률 수준으로 영업손실이 지속되고 있는 상황입니다. ▶ 동사는 지배기업과 지배기업의 최대주주,1개의 종속회사, 1개의 관계회사를 포함하여 총 11개 특수관계사와 관계를 맺고 있습니다. 김정출 대표이사, 강종수 사내이사, 정민철 감사는 종속기업 등 특수관계자의 임원을 겸직하고 있으며, 사업을 영위하는 과정에서 겸직 회사 간에 이해상충 문제가 발생할 수 있습니다. ▶ 동사는 최근 4개년 및 2024년 1분기 간 주요 특수관계자들과 다양한 매입매출거래, 관계사 지분거래, 대여 등 자금거래를 진행하였습니다. 향후에도 유사한 특수관계자 간 거래가 계속될 경우, 특수관계회사들의 영업환경 악화에 따른 위험이 동사에 전이될 가능성이 있습니다. ▶ 동사는 레미케이드, 리툭산, 허셉틴의 국내 품목허가가 승인될 경우 해당 제품으로부터 발생한 매출액의 5%를 (주)에이프로젠에게 경상기술료로 제공하여야 하며, 국내 임상시험 비용, 임상시험 완료단계별 기술료 부담 의무가 있습니다. 또한, 국내 품목허가 과정에서 식품의약품안전처가 보완 임상시험 등을 요구할 경우 에이프로젠과 에이프로젠바이오로직스가 공동으로 보완할 의무가 있으며, 보완에 필요한 비용은 에이프로젠바이오로직스가 부담합니다. 다만, 보완 임상시험 등의 요구 가능성과 그 범위 및 규모, 소요비용은 현재 예측하기 어렵습니다. 또한 국내 품목허가가 완료 후 실제 제품을 납품받게 될 단가가 사전적으로 정해지지 않은 바 동사의 수익성에 미치는 영향을 사전적으로 예측하기 어려우며, 기술료 등 동사가 부담하는 비용 대비 합리적인 수준의 구매단가를 확보하지 못할 경우 동사의 수익성이 악화될 수 있습니다. |
| 자금조달의 필요성 |
▶ 동사는 금번 유상증자를 통해 조달하는 자금을 채무상환자금 및 운영자금으로 활용할 계획입니다. ▶ 금번 유상증자를 통해 조달한 자금의 세부사용 내역은 "Ⅴ. 자금의 사용목적"을 참고하시기 바랍니다. |
(후략)
(주15) 정정 전
(전략)
③ AP063(허셉틴 바이오시밀러) - 변경 전 AP062
| 계약회사 | ㈜에이프로젠바이오로직스 |
| 계약상대방 | ㈜에이프로젠 |
| 계약내용 | [국내 임상 개발, 국내 사업권 및 판매와 관련된 제반 권리와 기술이전 계약] - 에이프로젠은 국내 사업화를 위한 전임상 시험결과 등 일체의 개발 자료를 제공하고 기술 자문을 제공함 - 국내 품목허가 취득 후 국내 판매권을 당사가 일정기간 보유 |
| 대상지역 | 한국 |
| 계약기간 | [계약체결일] : 2011.08.03 [계약종료일] : 품목 취득 후 5년(5년단위 갱신) |
| 총 계약금액 | 1,600 백만원 |
| 지급금액 | [환수 불가능 금액] - 지급액이 없음 [환수 가능 금액] - 해당사항 없음 |
| 계약조건 | [계약금(Upfront Payment)] : 100 백만원 - 지급조건 : 계약체결일로부터 30일이내 [마일스톤(Milestone)] : 1,500백만원 - 지급조건 : 임상1상 완료후 1개월 이내 5억원, 임상3상 완료 후 1개월 이내 5억원, 국내품목허가 후 1개월 이내 5억원 - 로열티(Royalty) : 순매출액의 5% - 지급조건 : 매출 발생시 [기타사항] - 제3자에게 본 권리 양도시 양도대가의 50%, 후속 수익의 50%를 지급해야 함 - 임상, 등록, 상업화 실패시 계약은 종료될 수 있으며, 계약 종료시에도 기 지급한 계약금액 및 위약금 지급의무는 없음 |
| 회계처리방법 | 계약금은 경상연구개발비 처리, 임상1상 이후의 마일스톤 지급액은 무형자산으로 계상예정 |
| 대상기술 | 유방암 |
| 개발 진행경과 |
- 글로벌 임상1상 완료 - 글로벌 임상3상 진행 중 |
| 기타사항 | - |
(중략)
⑤ 연구개발 진행 현황 및 계획
| 구분 | 품목 | 적응증 | 연구시작시기 | 현재 진행단계 | 연구중단일 | 비고 | ||
|---|---|---|---|---|---|---|---|---|
| 단계(국가) | 승인일 (예정일) | |||||||
| 바이오 | 바이오시밀러 | GS071 (레미케이드 바이오시밀러) |
관절염 항체 치료 | 2009년 | 일본 판매중(2017년 11월~), 2019년 이후 일본 후생성의 행정처분 및 제제에 따른 니치이코제약의 경영악화, 사업축소로 추가 발주가 없는 상황이며, 2019년 06월 최종 납품한 재고 판매중 | - | - | 국내판매 관련 라이센스인 체결 |
| AP056(리툭산 바이오시밀러) | 혈액암 항체 치료 | 2010년 | 전임상 완료 임상 1, 3상(글로벌) 준비 |
- | - | 국내판매 관련 라이센스인 체결 |
||
| AP063(허셉틴 바이오시밀러) | 유방암 항체 치료 | 2011년 | 임상 3상(글로벌) 진행중 | - | - | 국내판매 관련 라이센스인 체결 |
||
| 제약 | 자료제출의약품 | 듀카핀정30/2.5밀리그램 | 혈압강하제 | - | 품목허가 완료(국내) | 2023-01-06 | - | - |
| 듀카핀정60/2.5밀리그램 | 혈압강하제 | - | 품목허가 완료(국내) | 2023-01-06 | - | - | ||
| 듀카핀정60/5밀리그램 | 혈압강하제 | - | 품목허가 완료(국내) | 2023-01-06 | - | - | ||
| 제네릭 | 쏙코에이연질캡슐 | 해열, 진통, 소염제 | - | 품목허가 완료(국내) | 2023-01-31 | |||
| 쏙코프에이연질캡슐 | 해열, 진통, 소염제 | - | 품목허가 완료(국내) | 2023-03-21 | ||||
| 쏙콜에이연질캡슐 | 해열, 진통, 소염제 | - | 품목허가 완료(국내) | 2023-03-22 | ||||
| 코비코나잘액 | 이비과용제 | 품목허가 완료(국내) | 2023-03-29 | |||||
| 쌩코프에이연질캡슐 | 해열, 진통, 소염제 | - | 품목허가 완료(국내) | 2023-05-09 | ||||
| 쌩콜에이연질캡슐 | 해열, 진통, 소염제 | - | 품목허가 완료(국내) | 2023-05-09 | ||||
| 쌩코에이연질캡슐 | 해열, 진통, 소염제 | - | 품목허가 완료(국내) | 2023-05-09 | ||||
| 베타셀민연질캡슐 | 기타의 비타민제 | - | 품목허가 완료(국내) | 2023-05-09 | ||||
| 벌키퍼크림 | 진통, 진양, 수렴, 소염제 | - | 품목허가 완료(국내) | 2023-07-26 | ||||
| 로라샷연질캡슐 | 항히스타민제 | - | 품목허가 완료(국내) | 2023-08-09 | ||||
| 빅콘에프600정 | 기타의 비타민제 | - | 품목허가 완료(국내) | 2023-08-10 | ||||
| 빅콘800정 | 기타의 비타민제 | - | 품목허가 완료(국내) | 2023-08-28 | ||||
| 다파엠듀오서방정10/500밀리그램 | 당뇨병용제 | - | 품목허가 완료(국내) | 2023-09-06 | ||||
| 다파엠듀오서방정5/500밀리그램 | 당뇨병용제 | - | 품목허가 완료(국내) | 2023-09-06 | ||||
| 인크린에스정 | 하제, 완장제 | - | 품목허가 완료(국내) | 2023-11-10 | ||||
| 오메코에프정 | 해열, 진통, 소염제 | - | 품목허가 완료(국내) | 2023-12-15 | ||||
| 리나하나정 | 당뇨병용제 | - | 품목허가 완료(국내) | 2023-12-22 | ||||
| 니세로정30밀리그램 | 기타의 순환계용약 | - | 품목허가 완료(국내) | 2024-02-22 | ||||
| 엠지엠피스정 | 해열, 진통, 소염제 | - | 품목허가 완료(국내) | 2024-02-26 | ||||
| 아만틴정20밀리그램 | 기타의 중추신경용약 | - | 품목허가 진행중(국내) | (2024-04-23) | ||||
| 자료제출의약품 | 리나콤비서방정2.5/1000밀리그램 | 당뇨병용제 | - | 품목허가 완료(국내) |
2024-03-19 | - | - | |
| 리나콤비서방정5/1000밀리그램 | 당뇨병용제 | - | 품목허가 완료(국내) |
2024-03-19 | - | - | ||
(중략)
- AP063(허셉틴 바이오시밀러) - 변경 전 AP062
| 구분 | 바이오시밀러 |
| 적응증 | 유방암, 위암 |
| 작용기전 | Trastuzumab은 HER-2 에 대한 단일클론 항체로서 HER2 양성 유방암 세포들의 외부에서 다량 발견되는 단백질의 일종인 HER2 단백질을 타겟으로 함. 일부 유방암에서는 HER2 단백질이 과잉 생산되면서 유방세포가 비정상적으로 증가하는데, HER-2 를 과잉 생산하는 암세포인 경우 Trastuzumab이 HER-2에 붙어 더 이상 HER-2 가 Human Epideraml growth factor에 반응하지 못하게 됨으로써 암세포 증식을 억제 |
| 제품의 특성 | Roche의 Herceptin 에 대한 바이오시밀러 |
| 진행경과 | 15.03 전임상 완료 18.08 미국 임상1상 개시 19.05 미국 임상1상 완료 |
| 향후계획 | 글로벌 임상3상 진행중 |
| 경쟁제품 | 허셉틴 바이오시밀러 허쥬마(셀트리온), 온트루잔트(삼성바이오에피스) 등 |
| 관련논문 등 | 해당 내용 없음 (오리지날 바이오신약 Trastuzumab에 대한 바이오시밀러) |
| 시장규모 | USD 7.1 Billion (2017, 키움증권 리서치) |
| 기타사항 | - |
(후략)
(주15) 정정 후
(전략)
③ AP063(허셉틴 바이오시밀러) - 변경 전 AP062
| 계약회사 | ㈜에이프로젠바이오로직스 |
| 계약상대방 | ㈜에이프로젠 |
| 계약내용 | [국내 임상 개발, 국내 사업권 및 판매와 관련된 제반 권리와 기술이전 계약] - 에이프로젠은 국내 사업화를 위한 전임상 시험결과 등 일체의 개발 자료를 제공하고 기술 자문을 제공함 - 국내 품목허가 취득 후 국내 판매권을 당사가 일정기간 보유 |
| 대상지역 | 한국 |
| 계약기간 | [계약체결일] : 2011.08.03 [계약종료일] : 품목 취득 후 5년(5년단위 갱신) |
| 총 계약금액 | 1,600 백만원 |
| 지급금액 | [환수 불가능 금액] - 지급액이 없음 [환수 가능 금액] - 해당사항 없음 |
| 계약조건 | [계약금(Upfront Payment)] : 100 백만원 - 지급조건 : 계약체결일로부터 30일이내 [마일스톤(Milestone)] : 1,500백만원 - 지급조건 : 임상1상 완료후 1개월 이내 5억원, 임상3상 완료 후 1개월 이내 5억원, 국내품목허가 후 1개월 이내 5억원 - 로열티(Royalty) : 순매출액의 5% - 지급조건 : 매출 발생시 [기타사항] - 제3자에게 본 권리 양도시 양도대가의 50%, 후속 수익의 50%를 지급해야 함 - 임상, 등록, 상업화 실패시 계약은 종료될 수 있으며, 계약 종료시에도 기 지급한 계약금액 및 위약금 지급의무는 없음 |
| 회계처리방법 | 계약금은 경상연구개발비 처리, 임상1상 이후의 마일스톤 지급액은 무형자산으로 계상예정 |
| 대상기술 | 유방암 |
| 개발 진행경과 |
- 글로벌 임상1상 완료 - 글로벌 임상3상 진행 중 |
| 기타사항 | - |
(중략)
⑤ 연구개발 진행 현황 및 계획
| 구분 | 품목 | 적응증 | 연구시작시기 | 현재 진행단계 | 연구중단일 | 비고 | ||
|---|---|---|---|---|---|---|---|---|
| 단계(국가) | 승인일 (예정일) | |||||||
| 바이오 | 바이오시밀러 | GS071 (레미케이드 바이오시밀러) |
관절염 항체 치료 | 2009년 | 일본 판매중(2017년 11월~), 2019년 이후 일본 후생성의 행정처분 및 제제에 따른 니치이코제약의 경영악화, 사업축소로 추가 발주가 없는 상황이며, 2019년 06월 최종 납품한 재고 판매중 글로벌 임상 3상 완료 품목허가 진행중(터키) |
- | - | 국내판매 관련 라이센스인 체결 |
| AP056(리툭산 바이오시밀러) | 혈액암 항체 치료 | 2010년 | 전임상 완료 임상 1, 3상(글로벌) 준비 |
- | - | 국내판매 관련 라이센스인 체결 |
||
| AP063(허셉틴 바이오시밀러) | 유방암 항체 치료 | 2011년 | 임상 3상(글로벌) 진행중 | - | - | 국내판매 관련 라이센스인 체결 |
||
| 제약 | 자료제출의약품 | 듀카핀정30/2.5밀리그램 | 혈압강하제 | - | 품목허가 완료(국내) | 2023-01-06 | - | - |
| 듀카핀정60/2.5밀리그램 | 혈압강하제 | - | 품목허가 완료(국내) | 2023-01-06 | - | - | ||
| 듀카핀정60/5밀리그램 | 혈압강하제 | - | 품목허가 완료(국내) | 2023-01-06 | - | - | ||
| 제네릭 | 쏙코에이연질캡슐 | 해열, 진통, 소염제 | - | 품목허가 완료(국내) | 2023-01-31 | |||
| 쏙코프에이연질캡슐 | 해열, 진통, 소염제 | - | 품목허가 완료(국내) | 2023-03-21 | ||||
| 쏙콜에이연질캡슐 | 해열, 진통, 소염제 | - | 품목허가 완료(국내) | 2023-03-22 | ||||
| 코비코나잘액 | 이비과용제 | 품목허가 완료(국내) | 2023-03-29 | |||||
| 쌩코프에이연질캡슐 | 해열, 진통, 소염제 | - | 품목허가 완료(국내) | 2023-05-09 | ||||
| 쌩콜에이연질캡슐 | 해열, 진통, 소염제 | - | 품목허가 완료(국내) | 2023-05-09 | ||||
| 쌩코에이연질캡슐 | 해열, 진통, 소염제 | - | 품목허가 완료(국내) | 2023-05-09 | ||||
| 베타셀민연질캡슐 | 기타의 비타민제 | - | 품목허가 완료(국내) | 2023-05-09 | ||||
| 벌키퍼크림 | 진통, 진양, 수렴, 소염제 | - | 품목허가 완료(국내) | 2023-07-26 | ||||
| 로라샷연질캡슐 | 항히스타민제 | - | 품목허가 완료(국내) | 2023-08-09 | ||||
| 빅콘에프600정 | 기타의 비타민제 | - | 품목허가 완료(국내) | 2023-08-10 | ||||
| 빅콘800정 | 기타의 비타민제 | - | 품목허가 완료(국내) | 2023-08-28 | ||||
| 다파엠듀오서방정10/500밀리그램 | 당뇨병용제 | - | 품목허가 완료(국내) | 2023-09-06 | ||||
| 다파엠듀오서방정5/500밀리그램 | 당뇨병용제 | - | 품목허가 완료(국내) | 2023-09-06 | ||||
| 인크린에스정 | 하제, 완장제 | - | 품목허가 완료(국내) | 2023-11-10 | ||||
| 오메코에프정 | 해열, 진통, 소염제 | - | 품목허가 완료(국내) | 2023-12-15 | ||||
| 리나하나정 | 당뇨병용제 | - | 품목허가 완료(국내) | 2023-12-22 | ||||
| 니세로정30밀리그램 | 기타의 순환계용약 | - | 품목허가 완료(국내) | 2024-02-22 | ||||
| 엠지엠피스정 | 해열, 진통, 소염제 | - | 품목허가 완료(국내) | 2024-02-26 | ||||
| 아만틴정20밀리그램 | 기타의 중추신경용약 | - | 품목허가 진행중(국내) | (2024-04-23) | ||||
| 자료제출의약품 | 리나콤비서방정2.5/1000밀리그램 | 당뇨병용제 | - | 품목허가 완료(국내) |
2024-03-19 | - | - | |
| 리나콤비서방정5/1000밀리그램 | 당뇨병용제 | - | 품목허가 완료(국내) |
2024-03-19 | - | - | ||
(중략)
- AP063(허셉틴 바이오시밀러) - 변경 전 AP062
| 구분 | 바이오시밀러 |
| 적응증 | 유방암, 위암 |
| 작용기전 | Trastuzumab은 HER-2 에 대한 단일클론 항체로서 HER2 양성 유방암 세포들의 외부에서 다량 발견되는 단백질의 일종인 HER2 단백질을 타겟으로 함. 일부 유방암에서는 HER2 단백질이 과잉 생산되면서 유방세포가 비정상적으로 증가하는데, HER-2 를 과잉 생산하는 암세포인 경우 Trastuzumab이 HER-2에 붙어 더 이상 HER-2 가 Human Epideraml growth factor에 반응하지 못하게 됨으로써 암세포 증식을 억제 |
| 제품의 특성 | Roche의 Herceptin 에 대한 바이오시밀러 |
| 진행경과 | 15.03 전임상 완료 18.08 미국 임상1상 개시 19.05 미국 임상1상 완료 23.4Q 유럽의약품청(EMA) 등 임상3상 시험계획 신청 24.1Q 유럽의약품청(EMA) 등 임상3상 시험계획 승인 |
| 향후계획 | 글로벌 임상3상 진행중 |
| 경쟁제품 | 허셉틴 바이오시밀러 허쥬마(셀트리온), 온트루잔트(삼성바이오에피스) 등 |
| 관련논문 등 | 해당 내용 없음 (오리지날 바이오신약 Trastuzumab에 대한 바이오시밀러) |
| 시장규모 | USD 7.1 Billion (2017, 키움증권 리서치) |
| 기타사항 | - |
(후략)
【 대표이사 등의 확인 】
![]() |
|
apbl_대표이사등의확인(투자설명서)_24.05.16 |
투 자 설 명 서
2024년 05월 16일 |
|
| ( 발 행 회 사 명 ) 주식회사 에이프로젠바이오로직스 |
|
| ( 증권의 종목과 발행증권수 ) 기명식 보통주 65,753,081주 |
|
| ( 모 집 또는 매 출 총 액 ) 60,953,106,087원 |
|
| 1. 증권신고의 효력발생일 : |
2024년 05월 10일 |
| 2. 모집가액 : |
927원 |
| 3. 청약기간 : |
구주주 청약일 : 2024년 06월 19일 ~ 20일 일반공모 청약일 : 2024년 06월 24일 ~ 25일 |
| 4. 납입기일 : |
2024년 06월 27일 |
| 5. 증권신고서 및 투자설명서의 열람장소 |
|
| 가. 증권신고서 : |
전자문서 : 금융위(금감원) 전자공시시스템 → http://dart.fss.or.kr |
| 나. 일괄신고 추가서류 : |
|
| 다. 투자설명서 : | 전자문서 : 금융위(금감원) 전자공시시스템 → http://dart.fss.or.kr |
| 서면문서 : (주)에이프로젠바이오로직스 → 서울특별시 송파구 오금로19길 6, 301호(방이동, 강호빌딩) 한국투자증권(주) → 서울시 영등포구 의사당대로88 (주)상상인증권 → 서울특별시 영등포구 여의대로 108 파크원 타워 1 |
|
| 6. 안정조작 또는 시장조성에 관한 사항 | |
| 해당사항 없음 |
|
| 이 투자설명서에 대한 증권신고의 효력발생은 정부가 증권신고서의 기재사항이 진실 또는 정확하다는 것을 인정하거나 이 증권의 가치를 보증 또는 승인한 것이 아니며, 이 투자설명서의 기재사항은 청약일 전에 정정될 수 있음을 유의하시기 바랍니다. |
| ( 대 표 주 관 회 사 명 ) 한국투자증권(주) |
【 대표이사 등의 확인 】
![]() |
|
APBL_대표이사등의확인(투자설명서) |
【 본 문 】
요약정보
| 하단의 핵심투자위험은 증권신고서 본문에 기재된 투자위험요소 중 중요한 항목만을 투자자의 이해도 제고를 위하여 간단ㆍ명료하게 요약한 것입니다. 자세한 투자위험요소는 "본문-제1부 모집 또는 매출에 관한 사항-Ⅲ. 투자위험요소"에 기재되어 있으니 참고하시기 바랍니다. |
| 구 분 | 내 용 |
| 사업위험 |
가. 국내 의약품 시장 규모 관련 위험 라. 바이오시밀러 시장 및 생산시설의 cGMP인증 관련 위험 당사 생산설비에 대해 cGMP 인증을 받으면 미국 FDA가 인정하는 의약품 품질관리시설로서 바이오의약품 생산이 가능합니다. 그러나 예상대로 cGMP 인증을 받지 못하는 경우 당사의 매출 및 수익성에 부정적인 영향을 미칠 수 있습니다. cGMP 인증이 완료된 후에도 다양한 위험 요인들이 상존하고 있습니다. 특히 최근 들어 품질관리에 대한 기준이 점차 까다로워지면서 보완요청서한(Complete Response Letter, CRL) 발행 건수와 FDA의 공장 실사 횟수가 증가하고 있습니다. 이러한 경우가 발생하면 당사의 현금흐름에 악영향을 미칠 수 있습니다. 이밖에도 개별 의약품 허가 시 제조공정에 대한 검증이 이루어지며, 한번 검증된 공정에 대해 변경 사유가 발생할 경우, 해당 경우마다 허가 당국에서 요구하는 자료를 제출해야 합니다. 이로 인해 초기 허가된 공정에 대한 변경에 제약이 있으며 변경이 필요한 경우에는 대규모 비용이 추가적으로 지출될 수 있으며, 이 경우 당사의 사업성에 부정적 영향을 미칠 위험이 있습니다.
사. 주요 국가 기관의 바이오시밀러 허가 관련 위험 바이오시밀러 허가 가이드라인 준수가 중요해짐에 따라, 당사의 모회사인 (주)에이프로젠은 주요 파이프라인의 개발 초기 단계부터 유럽 EMA 등 각국 허가 기관의 바이오시밀러 가이드라인을 준수하여 전세계 기관의 요구사항 및 허가절차를 충족시키기 위해 지속적으로 노력하고 있습니다. 하지만 당사의 모회사인 (주)에이프로젠의 바이오시밀러 가이드라인 준수 여부에도 불구하고 예상치 못한 사유로 인하여 개발한 제품이 해외 주요 국가의 허가기관의 승인을 득하지 못하거나 허가 과정이 지연되는 경우 당사와 당사의 모회사인 (주)에이프로젠의 매출 성장은 제한 받을 수 있으니 투자자께서는 이 점 유의하시기 바랍니다
|
| 회사위험 |
가. 지속적인 영업적자로 인한 재무구조 악화 관련 위험
|
| 기타 투자위험 | 가. 신주의 환금성 제약 및 주가 변동에 따른 손실위험 금번 유상증자 청약에 참여하여 신주를 배정받을 경우 신주의 추가상장일까지 환금성에 제약이 있으며, 청약 후 추가상장일 사이에 주가가 하락할 경우 원금에 대한 손해가 발생할 가능성이 있으니 투자자께서는 이 점 유의하시기 바랍니다. 나. 증자방식, 청약절차에 대한 주의 및 주가하락 위험 당사의 금번 유상증자로 인하여 기발행주식총수 66,575,468주의 98.76%에 해당하는 65,753,081주가 추가로 발행될 예정입니다. 당사는 2024년 2월 26일 진행된 주주총회를 통해 10:1 무상감자를 진행하였으며 현재 무상감자 완료하였습니다. 상기 기재된 기발행주식수는 무상감자 완료 후 발행주식총수입니다. 본 유상증자는 주주배정 후 실권주 일반공모 방식으로 진행됨에 따라 일반공모를 거쳐 배정 후에도 미 청약된 잔여주식에 대하여는 대표주관회사 및 인수회사가 자기계산으로 잔액인수하게 됩니다. 만약 본 유상증자 청약에서 대량 실권이 발생하여 대표주관회사 및 인수회사가 실권주를 인수하게 될 경우 주가에 어떠한 영향을 미칠지는 예상하기 어렵습니다. 다만, 대표주관회사 및 인수회사가 당사 주식 인수 후 수익을 확정하기 위해 빠른 시일 내에 인수한 주식을 장내에서 매각하게 된다면 단기적으로 당사 주가에 악영향을 미칠 수 있으며, 대표주관회사 및 인수회사가 인수한 주식을 일정 기간 보유하더라도 동 인수 물량이 잠재 매각 물량으로 존재하여 주가 상승에 부담으로 작용할 가능성이 있습니다. 대표주관회사 및 인수회사가 최종 실권주를 인수할 경우, 당사는 실권주 인수금액의 18.0%를 추가수수료로 지급하게 됩니다. 이를 고려할 때, 대표주관회사 및 인수회사의 실권주 매입단가는 일반청약자들 보다 18.0% 낮은 것과 같은 결과가 초래되어 인수 물량을 단기간에 처분하게 될 소지가 높을 것으로 예상되며 일시적으로 대규모 물량이 출회하여 주가가 하락할 가능성이 있습니다. 실질적으로 유상증자 청약자 및 대표주관회사 및 인수회사는 신주상장 2영업일 전부터 입고예정 주식의 매도가 가능합니다. 투자자 여러분께서는 이 점에 유의하시어 투자에 임하시기 바랍니다. 다. 주가하락에 따른 발행금액 감소 위험 주식시장의 급격한 상황 악화로 인하여 회사의 금번 유상증자 발행가액이 크게 하락할 경우 당사가 계획했던 자금조달 계획 등에 차질이 발생할 수 있으며, 이러할 경우 당사의 재무적 안정성은 부정적인 영향을 받을 수 있으니 이 점 유의하시기 바랍니다. 라. 공시서류 정정에 따른 일정 변경 위험 본 공시서류는 공시심사 과정에서 일부내용이 정정될 수 있으며, 투자판단과 밀접하게 연관된 주요내용이 변경될 시에는 본 신고서상의 일정에 차질을 가져올 수 있습니다. 또한, 관계기관과의 업무진행 과정에서 일정이 변경될 수도 있습니다. 마. 분석정보의 한계 및 투자판단 관련 위험 금번 유상증자를 통해 취득한 당사의 주식가치가 하락할 수 있습니다. 본 공시서류의 효력발생은 정부가 공시서류의 기재사항이 진실 또는 정확하다는 것을 인정하거나 이 유가증권의 가치를 보증 또는 승인한 것이 아니며, 기재사항은 청약일 이전에 변경될 수 있습니다. 또한 금번 공모를 위한 분석 중에는 예측정보가 포함되어 있습니다. 투자자께서는 상기 투자위험요소에 기재된 정보에만 의존하여 투자판단을 해서는 안 되며, 다양한 방면에서 신중한 검토를 병행하여 독자적으로 판단하시기 바랍니다. 바. 집단 소송 제기 위험 당사가 잘못된 정보를 제공하거나 부실감사 등으로 주주들에게 손해를 끼칠 시 일부 주주들로부터 집단 소송이 제기될 위험이 있으니 이 점 유의하시기 바랍니다. 사. 유상증자 철회에 따른 위험 유상증자 진행 과정에서 모집 절차의 진행에 중대한 영향을 미칠만한 사유가 발생하여 당사 혹은 대표주관회사의 판단으로 유상증자가 철회될 수 있습니다. 유상증자 납입 전에 철회될 경우 청약으로 인한 손실은 발생하지 않으나, 철회 시점에 따라 권리락에 따른 주가하락, 신주인수권증서 매매로 인한 손실 등이 발생할 수 있음을 투자자께서는 유의하시기 바랍니다. 아. 금융감독기관의 규제 강화에 따른 위험 최근 상장기업에 대한 관리감독기준이 강화되는 추세이며, 향후 당사가 상장기업 관리 감독기준을 위반할 경우 주권매매정지, 관리종목지정, 상장폐지 실질심사, 상장폐지, 불성실법인 지정에 따른 제재금 및 벌점 부과 등의 조치가 취해질 수 있습니다. 향후 감독기관으로부터 당사가 현재 파악하지 못한 제재가 부과될 경우 주가하락 및 유동성(환금성) 제약 등으로 인해 투자금에 막대한 손실이 발생할 수 있으니, 투자자께서는 이점 유의하시기 바랍니다. 자. 차입공매도 유상증자 참여 제한 관련 위험 금융위원회의 공매도 제도개선 관련 「자본시장과 금융투자업에 관한 법률과 시행령」이 개정되어 2021년 4월 6일부터 시행됨에 따라, 주권상장법인이 유상증자 계획을 공시한 이후 발행가격 산정을 위한 대상 거래기간의 마지막 날(발행가격 산정 기산일)까지, 해당 기업의 주식을 공매도 한 자는 증자 참여를 제한하되, 예외적인 경우에만 증자 참여가 허용됩니다(「자본시장과 금융투자업에 관한 법률」제180조의4). 상기 사항을 위반 시 과징금 등의 제재 조치를 받을 수 있으니, 투자자께서는 이 점 유의하시기 바랍니다. 차. 재무제표 작성 기준일 이후 재무상황 변동에 따른 위험 본 공시서류 상 재무제표에 관한 사항은 2024년 1분기 재무제표 (K-IFRS 기준) 작성기준일 이후의 변동을 반영하지 않았습니다. 당사는 금번 유상증자를 진행하는 과정에서 투자 의사결정에 중대한 영향을 미칠 것으로 판단되는 변동사항을 향후에도 상세하게 반영하여 공시할 예정입니다. 그럼에도 불구하고, 당사가 중요하지 않다고 판단하여 기재 및 서술을 생략한 사항 중 당사의 기업가치에 영향을 미칠 만한 사건이 없다고 단정할 수는 없어 주기적이고 면밀한 검토가 필요합니다. 카. 개인종합자산관리계좌(ISA) 납입한도에 따른 청약제한 위험 개인종합자산관리계좌(이하 ISA 계좌)는 연간 납입가능한도 제한(연간납입한도 2,000만원, 5년간 최대 1억원까지 납입가능하며 납입한도 이월가능)이 있는 계좌입니다. ISA계좌를 통한 신주인수권증서 보유자 청약시, 투자자별 유상증자 배정주수에 해당하는 청약증거금 납입금액이 ISA계좌 잔여납입한도를 초과할 경우 유상청약이 제한될 수 있으니, 투자자께서는 이 점 유의하시기바랍니다. 타. 기타 투자자 유의사항 당사의 대내외적 경영환경 변화에 따라 당사 실적의 급변동이 있을 경우, 투자원금에 대한 손실이 발생할 수 있으므로, 상기 투자위험요소 및 본 공시서류에 기재된 정보에만 의존하여 투자 판단을 해서는 안되며, 투자자 여러분의 독자적인 판단에 의해야 함을 유의하시어 투자에 임하시기 바랍니다. |
2. 모집 또는 매출에 관한 일반사항
| (단위 : 원, 주) |
| 증권의 종류 |
증권수량 | 액면가액 | 모집(매출) 가액 |
모집(매출) 총액 |
모집(매출) 방법 |
|---|---|---|---|---|---|
| 보통주 | 65,753,081 | 500 | 927 | 60,953,106,087 | 주주배정후 실권주 일반공모 |
| 인수(주선) 여부 | 지분증권 등 상장을 위한 공모여부 | ||
|---|---|---|---|
| 인수 | 아니오 | 해당없음 | 해당없음 |
| 인수(주선)인 | 증권의 종류 |
인수수량 | 인수금액 | 인수대가 | 인수방법 | |
|---|---|---|---|---|---|---|
| 대표 | 한국투자증권 | 보통주 | 39,451,849 | 36,571,864,023 | 대표주관수수료: 모집총액의 0.2% 인수수수료 : 모집총액의 1.8%*60% 실권수수료 : 잔액인수금액의 18% |
잔액인수 |
| 인수 | 상상인증권 | 보통주 | 26,301,232 | 24,381,242,064 | 인수수수료 : 모집총액의 1.8%*40% 실권수수료 : 잔액인수금액의 18% |
잔액인수 |
| 청약기일 | 납입기일 | 청약공고일 | 배정공고일 | 배정기준일 |
|---|---|---|---|---|
| 2024년 06월 19일 ~ 2024년 06월 20일 | 2024년 06월 27일 | 2024년 06월 21일 | 2024년 06월 27일 | 2024년 05월 14일 |
| 청약이 금지되는 공매도 거래 기간 | |
|---|---|
| 시작일 | 종료일 |
| 2024년 01월 13일 | 2024년 06월 14일 |
| 자금의 사용목적 | |
|---|---|
| 구 분 | 금 액 |
| 차입금상환 | 30,892,255,892 |
| 운영자금 | 30,060,850,195 |
| 발행제비용 | 1,500,000,000 |
| 신주인수권에 관한 사항 | ||
|---|---|---|
| 행사대상증권 | 행사가격 | 행사기간 |
| - | - | - |
| 매출인에 관한 사항 | ||||
|---|---|---|---|---|
| 보유자 | 회사와의 관계 |
매출전 보유증권수 |
매출증권수 | 매출후 보유증권수 |
| - | - | - | - | - |
| 일반청약자 환매청구권 | ||||
|---|---|---|---|---|
| 부여사유 | 행사가능 투자자 | 부여수량 | 행사기간 | 행사가격 |
| - | - | - | - | - |
| 【주요사항보고서】 | [정정] 주요사항보고서(유상증자결정)-2024.05.10 |
| 【기 타】 | 1) (주)에이프로젠바이오로직스 주주배정후 실권주 일반공모 유상증자의 대표주관회사는 한국투자증권, 인수회사는 (주)상상인증권입니다. 2) 금번 유상증자는 잔액인수방식에 의한 것으로 대표주관회사및 인수회사는 주주배정후 실권주 일반공모 후 최종실권주를 잔액인수하게 되며, 인수방법 및 인수대가에 대한 자세한 내용은 '제1부 I. 5 인수등에 관한 사항'을 참고하여 주시기 바랍니다. 대표주관회사인 한국투자증권(주) 및 인수회사 (주)상상인증권은 투자중개업자로서 타인의 계산으로 증권의 발행ㆍ인수에대한 청약의 권유, 청약, 청약의 승낙 및 자본시장법상의 증권의 인수업무를 수행합니다. 3) 상기 모집가액, 모집총액 및 발행제비용은 1차 발행가액 기준으로 산정된 것으로 향후 변경될 수 있습니다. 확정모집가액은 구주주 청약초일 전 제3거래일에 결정될 예정입니다. 4) 상기 청약기일은 구주주의 청약기일이며, 일반공모의 청약기일은 2024년 06월 24일 ~ 2024년 06월 25일(2영업일간)입니다. 5) 금융감독원에서 본 증권신고서를 심사하는 과정에서 정정요구 조치를 취할 수 있으며, 정정요구 등에 따라 본 신고서에 기재된 일정이 변경될 수 있습니다. 6) 증권신고서의 효력의 발생은 본 증권신고서의 기재사항이 진실 또는 정확하다는 것을 인정하거나, 정부가 이 증권의 가치를 보증 또는 승인한 것이 아니므로 본 증권에 대한 투자는 전적으로 주주 및 투자자에게 귀속됩니다. 7) 「자본시장과 금융투자업에 관한 법률」제180조의4 및 동법 시행령 제208조의4에 의거, 2024년 01월 13일부터 2024년 06월 14일까지 당사의 주식을 공매도 하거나 공매도 주문을 위탁한 자는 금번 모집에 청약할 수 없으며, 이를 위반하여 주식을 취득할 경우 동법 제429조의3제2항에 따라 과징금이 부과될 수 있습니다. 다만, 모집가액의 공정한 가격형성을 저해하지 않는 경우로서 동법 시행령 제208조의4제2항 및 「금융투자업규정」 제6-34조에 해당할 경우에는 예외적으로 주식 취득이 허용됩니다. 8) 「증권 인수업무 등에 관한 규정」 제9조제2항에 의해 고위험고수익투자신탁등 및 일반청약자에 대하여 배정하여야 할 주식이 50,000주(액면가 500원 기준) 이하 이거나, 배정할 주식의 공모금액이 1억원 이하인 경우에는 청약자에게 배정하지 아니하고 자기 계산으로 인수할 수 있습니다. |
제1부 모집 또는 매출에 관한 사항
I. 모집 또는 매출에 관한 일반사항
1. 공모개요
당사는 이사회 결의를 통하여 「자본시장과 금융투자업에 관한 법률」 제165조의6제2항제1호에 의거 당사와 대표주관회사인 한국투자증권㈜ 및 인수회사인 (주)상상인증권 간에 주주배정 후 실권주를 인수하는 계약을 체결하고 사전에 그 실권주를 일반에 공모하기로 하였습니다.
당사는 기명식 보통주 65,753,081주를 주주배정 후 실권주 일반공모 방식으로 발행하기로 결정하였으며 동 증권의 개요는 다음과 같습니다.
| (단위 : 주, 원) |
| 증권의 종류 | 증권수량 | 액면가액 | 모집가액 | 모집총액 | 모집방법 |
|---|---|---|---|---|---|
| 기명식보통주 | 65,753,081 | 500 | 927 | 60,953,106,087 | 주주배정후 실권주 일반공모 |
| 주1) | 이사회 결의일: 2024년 01월 12일, 2024년 02월 23일, 2024년 03월 14일, 2024년 03월 28일, 2024년 04월 23일 |
| 주2) | 1주의 모집가액 및 모집총액은 1차 발행가액 기준으로 산출한 예정금액입니다. |
| 주3) | 상기 모집가액은 현재 진행중인 주식병합(발행주식총수 665,754,689주 → 66,575,468주) 자본감소(10:1) 완료를 감안한 가액으로서, 2024년 02월 26일 임시주주총회에서 기명식 보통주 10주를 동일한 액면주식 1주로 무상병합하는 안건이 승인되었으며, 감자 관련 신주상장예정일은 2024년 04월 16일입니다. |
「증권의 발행 및 공시 등에 관한 규정」 제5-18조에서 주주배정 증자시 가격산정 절차폐지 및 가격산정의 자율화에 따라 발행가격을 자유롭게 산정할 수 있으나, 시장 혼란 우려 및 기존 관행 등으로 (구)「유가증권의 발행 및 공시등에 관한 규정」제57조를 일부 준용하여 아래와 같이 발행가액을 산정합니다.
■ 1차 발행가액의 산출 근거
본 공시서류의 1차 발행가액은 신주배정기준일 전 3거래일(2024년 05월 09일)을 기산일로 하여 유가증권시장에서 성립된 거래대금을 거래량으로 가중산술평균한 1개월 가중산술평균주가와, 1주일 가중산술평균주가 및 최근일 종가를 산술평균하여 산정한 가액과 기산일 최근일 종가 중 낮은 금액을 기준주가로 하여, 아래의 산식에 따라 결정하며 할인율은 25%를 적용합니다. (단, 호가단위 미만은 호가단위로 절상하기로하며, 그 가액이 액면가액 미만인 경우 액면가액으로 합니다.)
| 기준주가 ×【 1 - 할인율(25%)】 | ||
| ▶ 1차 발행가액 |
= | ------------------------------------- |
| 1 + 【증자비율 × 할인율(25%)】 |
상기 방법에 따라 산정된 1차 발행가액은 참고용이며, 청약일전 3거래일에 확정발행가액을 공시할 예정입니다.
| [ 1차 발행가액 산정표] | |
| 기산일 : 2024년 05월 09일 |
(단위 : 원, 주) |
| 일자 | 가중평균주가 | 거래량 | 거래대금 |
|---|---|---|---|
| 2024/05/09 | 1,541원 | 155,279 | 240,131,772 |
| 2024/05/08 | 1,543원 | 101,183 | 156,186,300 |
| 2024/05/07 | 1,546원 | 177,870 | 276,434,070 |
| 2024/05/03 | 1,569원 | 91,708 | 143,961,455 |
| 2024/05/02 | 1,551원 | 213,870 | 332,965,034 |
| 2024/04/30 | 1,594원 | 404,331 | 642,427,468 |
| 2024/04/29 | 1,550원 | 176,833 | 274,544,799 |
| 2024/04/26 | 1,565원 | 160,348 | 253,185,960 |
| 2024/04/25 | 1,567원 | 195,606 | 306,885,126 |
| 2024/04/24 | 1,603원 | 964,410 | 1,537,422,242 |
| 2024/04/23 | 1,660원 | 5,072,144 | 9,026,997,312 |
| 2024/04/22 | 1,518원 | 260,277 | 397,661,450 |
| 2024/04/19 | 1,490원 | 438,111 | 663,322,767 |
| 2024/04/18 | 1,599원 | 337,003 | 536,635,352 |
| 2024/04/17 | 1,597원 | 803,524 | 1,307,179,886 |
| 2024/04/16 | 1,718원 | 2,689,427 | 5,209,511,634 |
| 1개월 가중산술평균주가 (A) | 1,740원 | - | |
| 1주일 가중산술평균주가 (B) | 1,553원 | - | |
| 최근일 종가 (C) | 1,541원 | - | |
| A,B,C의 산술평균 (D) | 1,611원 | (A+B+C)/3 | |
| 기준주가 | 1,541원 | (C와 D중 낮은가액) | |
| 할인율 (F) | 25% | - | |
| 증자비율 (G) | 98.76% | - | |
| 1차 발행가액 | 927원 | 기준주가 × (1-할인율) / 1 + (유상증자비율 × 할인율 ) (단, 호가단위 미만은 호가단위로 절상하기로하며, 그 가액이 액면가액 미만인 경우 액면가액으로 합니다.) |
|
■ 공모일정 등에 관한 사항
| [주요일정] |
| 날 짜 | 내 용 | 비 고 |
|---|---|---|
| 2024년 01월 12일 | 최초 이사회결의 |
주요사항보고서 제출 |
| 2024년 02월 23일 | 최초 증권신고서(예비투자설명서) 제출 |
- |
| 2024년 04월 26일 | 신주발행공고 및 기준일 공고 | 당사 인터넷 홈페이지 (http://www.aprogen-biologics.com) |
| 2024년 05월 09일 | 1차 발행가액 확정 | 신주배정기준일 전 제3거래일 |
| 2024년 05월 13일 | 권리락 | 신주배정기준일 전 제1거래일 |
| 2024년 05월 14일 | 유상증자 신주배정기준일(주주확정) | - |
| 2024년 05월 24일 | 신주배정 통지 | - |
| 2024년 06월 03일 ~ 2024년 06월 10일 |
신주인수권증서 상장 및 거래 기간 | 5거래일 이상 동안 거래 |
| 2024년 06월 11일 | 신주인수권증서 상장폐지 | 신주인수권증서 상장폐지일과 구주주청약 초일 사이 5거래일 확보 |
| 2024년 06월 14일 | 확정 발행가액 산정 | 구주주 청약초일 3거래일 전 |
| 2024년 06월 17일 | 확정 발행가액 공고 | 당사 인터넷 홈페이지 (http://www.aprogen-biologics.com) |
| 2024년 06월 19일 ~ 2024년 06월 20일 |
구주주 청약 | - |
| 2024년 06월 21일 | 일반공모청약 공고 | 당사 인터넷 홈페이지 (http://www.aprogen-biologics.com) 한국투자증권 홈페이지 (http://www.truefriend.com) 상상인증권 홈페이지 (http://www.sangsanginib.com) |
| 2024년 06월 24일 ~ 2024년 06월 25일 |
일반공모청약 | - |
| 2024년 06월 27일 | 주금납입/환불/배정공고 | - |
| 2024년 07월 11일 | 유상증자 신주상장 예정일 | - |
| 주) | 상기 일정은 유관기관과의 협의 과정에 의하여 변경될 수 있습니다. |
2. 공모방법
|
[공모방법 : 주주배정후 실권주 일반공모] |
| 모 집 대 상 | 주 수(%) | 비 고 |
|---|---|---|
| 구주주 청약 (신주인수권증서 보유자 청약) |
65,753,081주 (100%) |
▶ 구주 1주당 신주 배정비율 : 1주당 1.0001924539주 (감자완료 후) ▶ 신주배정 기준일 : 2024년 05월 14일 ▶ 구주주 청약일 : 2024년 06월 19일~2024년 06월 20일 (2일간) ▶ 보유한 신주인수권증서의 수량 한도로 청약가능(구주주에게는 신주배정기준일 현재 주주명부에 기재된 소유주식 1주당 신주배정비율을 곱한 수량만큼의 신주인수권 증서가 배정됨) |
| 초과 청약 | - | ▶ 「자본시장과 금융투자업에 관한 법률」제165조의6의제2조제2항에 의거 초과청약 ▶ 초과청약비율 : 배정신주(신주인수권증서) 1주당 0.2주 ▶ 신주인수권증서 거래를 통해서 신주인수권증서를 매매시 보유자 기준으로 초과청약 가능 |
| 일반모집 청약 (고위험고수익투자신탁등청약 포함) |
- | ▶ 구주주 및 초과청약 후 발생하는 단수주 및 실권주에 대해 배정됨 ▶ 일반모집 청약일 : 2024년 06월 24일 ~2024년 06월 25일(2일간) |
| 합 계 | 65,753,081주 (100%) |
- |
| 주1) | 본 건 유상증자는 주주배정 후 실권주 일반공모 방식으로 진행되며, 구주주의 청약결과 발생하는 실권주 및 단수주에 대해서는 이를 일반에게 공모합니다. |
| 주2) | 「자본시장과 금융투자업에 관한 법률」 제165 조의7 제1항 및「근로복지기본법」 제38조 제1항에 따라 유가증권시장 상장법인이 주식을 모집하거나 매출하는 경우 우리사주조합원에 대하여 모집하거나 매출하는 주식의 100분의 20을 배정하여야 하나, 자본시장법 시행령 제176조의9(우리사주조합원에 대한 주식의 배정 등에 관한 특례의 예외 등)에 의거하여, 당사 우리사주조합원에 대한 배정은 우리사주조합원 부재 등 우리사주조합 급여 총액이 우리사주조합 배정 청약 금액인 14,479백만원보다 미달하는 관계로 우선배정하지 아니합니다. 또한, 당사는 2024년 02월 06일 우리사주조합의 해산 절차 진행중에 있으며, 해산 공고 후 2024년 4월 22일에 해산을 완료하였습니다. 이에 따라 우리사주조합에 대한 청약을 진행하지 않고 신주 발행 물량을 모두 구주주에게 배정할 예정입니다. |
| 주3) | 구주주의 개인별 청약한도는 신주배정기준일 현재 주주명부에 기재된 소유주식 1주당 신주배정비율인 1.0001924539 비율로 배정하되, 1주 미만의 단수주는 절사합니다. (삭제) |
| 주3) | 신주인수권증서 보유자는 보유한 신주인수권증서 수량의 한도로 증서청약을 할 수 있고, 동 주식수에 초과청약비율(20.0%)를 곱한 수량을 한도로 초과청약 할 수 있습니다. 단, 1주 미만은 절사합니다. ① 청약한도 주식수 = 신주인수권증서청약 한도주식수 + 초과청약한도 주식수 ② 신주인수권증서 청약 한도주식수 = 보유한 신주인수권 증서의 수량 ③ 초과청약 한도주식수 = 신주인수권증서청약 한도주식수 X 초과청약 비율(20.0%) |
| 주4) | 구주주 청약 결과 발생한 미청약주식은 다음 각항과 같이 일반에게 공모하되, 「증권 인수업무 등에 관한 규정」제9조제2항제3호에 따라 고위험고수익투자신탁등에 공모주식의 5%를 배정하고, 나머지 95%에 해당하는 주식은 개인투자자 및 기관투자자에게 구분 없이 배정합니다. 고위험고수익투자신탁등에 대한 공모주식 5%와 개인투자자 및 기관투자자에 대한 공모주식 95%에 대한 청약경쟁률과 배정은 별도로 산출 및 배정합니다. 다만, 어느 한 그룹에서 청약미달이 발생할 경우, 청약미달에 해당하는 주식은 청약초과 그룹에 배정합니다. ① 1단계: 일반공모 청약결과 일반공모 총 청약자의 청약주식수가 공모주식수를 초과하는 경우에는 청약경쟁률에 따라 5사6입을 원칙으로 안분 배정하여 잔여주식이 최소화되도록 합니다. ② 2단계: 이후 최종 잔여주식은 최고청약자부터 순차적으로 우선 배정하되, 동순위 최대청약자가 최종 잔여 주식보다 많은 경우에는 대표주관회사가 합리적으로 판단하여 배정합니다. |
| 주5) | 일반공모 청약결과 일반공모 총 청약자의 청약주식수가 공모주식수에 미달하는 경우에는 청약주식수대로 배정하되 잔여주식은 대표주관회사와 인수회사가 각각 자기의 계산으로 인수합니다. |
| 주6) | 단, 「증권 인수업무 등에 관한 규정」제9조제2항에 의거 일반청약자에 대하여 배정하여야할 주식이 50,000주 이하(액면가 500원 기준)이거나, 배정할 주식의 공모금액이 1억원 이하인 경우에는 일반에게 공모하지 않고, 대표주관회사 및 인수회사가 인수할 수 있습니다. |
|
※ 「자본시장과 금융투자업에 관한 법률」 제165조의7(우리사주조합원에 대한 주식의 배정 등에 관한 특례) 1. 「외국인투자 촉진법」에 따른 외국인투자기업 중 대통령령으로 정하는 법인이 주식을 발행하는 경우 2. 그 밖에 해당 법인이 우리사주조합원에 대하여 우선배정을 하기 어려운 경우로서 대통령령으로 정하는 경우 ② 우리사주조합원이 소유하는 주식수가 신규로 발행되는 주식과 이미 발행된 주식의 총수의 100분의 20을 초과하는 경우에는 제1항을 적용하지 아니한다. ③ 제165조의6제1항제1호의 방식으로 신주를 발행하는 경우 제1항에 따른 우리사주조합원에 대한 배정분에 대하여는 「상법」 제419조제1항부터 제3항까지의 규정을 적용하지 아니한다. <신설 2013.5.28.> ④ 금융위원회는 제1항에 따른 우리사주조합원에 대한 주식의 배정과 그 주식의 처분 등에 필요한 기준을 정하여 고시할 수 있다. <개정 2013.5.28.> [본조신설 2009.2.3.][제목개정 2013.4.5.] ※ 「자본시장과 금융투자업에 관한 법률 시행령」 제176조의9(우리사주조합원에 대한 주식의 배정 등에 관한 특례의 예외 등) ① 법 제165조의7제1항 각 호 외의 부분 본문에서 "대통령령으로 정하는 주권상장법인"이란 한국거래소가 법 제4조제2항 각 호의 증권의 매매를 위하여 개설한 증권시장으로서 금융위원회가 정하여 고시하는 증권시장(이하 "유가증권시장"이라 한다)에 주권이 상장된 법인을 말한다. <신설 2013. 8. 27.> ② 법 제165조의7제1항 각 호 외의 부분 본문에서 "대통령령으로 정하는 증권시장"이란 유가증권시장을 말한다. <신설 2013. 8. 27.> ③ 법 제165조의7제1항제2호에서 "대통령령으로 정하는 경우"란 다음 각 호의 어느 하나에 해당하는 경우를 말한다. <개정 2010. 12. 7., 2013. 8. 27.> 1. 주권상장법인(유가증권시장에 주권이 상장된 법인을 말한다)이 주식을 모집 또는 매출하는 경우 우리사주조합원(「근로복지기본법」에 따른 우리사주조합의 조합원을 말한다. 이하 이 조에서 같다)의 청약액과 법 제165조의7제1항 각 호 외의 부분 본문에 따라 청약 직전 12개월간 취득한 해당 법인 주식의 취득가액(취득가액이 액면액에 미달하는 경우에는 액면액을 말한다. 이하 이 조에서 같다)을 합산한 금액이 그 법인으로부터 청약 직전 12개월간 지급받은 급여총액(소득세과세대상이 되는 급여액을 말한다)을 초과하는 경우 2. 다음 각 목의 요건을 모두 충족하는 경우 가. 주식의 모집ㆍ매출 규모 및 우리사주조합원의 주금납입능력, 그 밖에 금융위원회가 정하여 고시하는 사유에 비추어 주식총수의 100분의 20까지 우리사주조합원이 청약하기 어려운 경우일 것 나. 「근로복지기본법」에 따른 우리사주조합이 우리사주조합원총회의 의결에 따라 가목의 비율 미만으로 모집하거나 매출하는 주식을 배정받기를 원한다는 의사를 법 제165조의7제1항 각 호 외의 부분 본문에 따른 법인에게 서면으로 표시할 것 다. 법 제165조의7제1항 각 호 외의 부분 본문에 따른 법인이 이 호 나목에 따라 표시된 배정비율에 따라 주식을 배정하는 데 서면으로 동의할 것 ④ 법 제165조의7제2항에 따른 우리사주조합원의 소유주식수는 법 제119조제1항에 따라 증권의 모집 또는 매출에 관한 신고서를 금융위원회에 제출한 날(법 제119조제2항 전단에 따른 일괄신고서를 제출하여 증권의 모집 또는 매출에 관한 신고서를 제출하지 아니하는 경우에는 주주총회 또는 이사회의 결의가 있은 날)의 직전일의 주주명부상 우리사주조합의 대표자 명의로 명의개서된 주식에 따라 산정한다. 다만, 「근로복지기본법」 제43조제1항에 따른 수탁기관(이하 이 항에서 "수탁기관"이라 한다)을 통해서 전자등록(「주식ㆍ사채 등의 전자등록에 관한 법률」 제2조제2호에 따른 전자등록을 말한다. 이하 같다)된 주식의 경우에는 같은 법 제22조제2항에 따른 고객계좌부에 따라 산정하고, 수탁기관이 예탁결제원에 예탁한 주식의 경우에는 법 제310조제1항에 따른 투자자계좌부에 따라 산정한다. <개정 2010. 12. 7., 2013. 8. 27., 2019. 6. 25.> [본조신설 2009. 2. 3.][제목개정 2013. 7. 5.] |
|
제47조
(우리사주조합의
해산)
1.
해당 우리사주제도 실시회사의 파산
2.
사업의 폐지를 위한 해당 우리사주제도 실시회사의 해산
3.
사업의 합병ㆍ분할ㆍ분할합병 등을 위한 해당 우리사주제도 실시회사의 해산
4.
지배관계회사 또는 수급관계회사의 근로자가 해당 우리사주제도 실시회사의 우리사주조합에 가입하는 경우. 다만
, 지배관계회사 또는 수급관계회사 자체에 설립된 우리사주조합이 우리사주를 예탁하고 있거나
, 우리사주조합원이 우리사주매수선택권을 부여받은 경우에는
대통령령으로 정하는 기간 동안은 해산하지 아니한다
.
5.
우리사주조합의 임원이 없고 최근 3 회계연도의 기간 동안 계속하여 우리사주 및 우리사주 취득 재원의 조성 등으로 자산을 보유하지 아니하였으며 우리사주조합의 해산에 대하여
고용노동부령으로 정하는 바에 따라 우리사주조합의 조합원에게 의견조회를 한 결과 존속의 의사표명이 없는 경우
근로복지기본법 시행규칙
제18조
(조합의 해산 사유
) 법 제
47조제
1항제
5호에 따라 지방고용노동관서의 장은 조합의 해산에 대하여 공고의 방법으로 공고일부터
1개월 동안 조합원에게 의견조회를 한다
.
|
▶ 구주주 1주당 배정비율 산출근거
| 구분 | 상세내역 |
|---|---|
| A. 보통주식 | 66,575,468주 |
| B. 우선주식 | - |
| C. 발행주식총수 (A + B) | 66,575,468주 |
| D. 자기주식 + 자기주식신탁 | 835,039주 |
| E. 자기주식을 제외한 발행주식총수 (C - D) | 65,740,429주 |
| F. 유상증자 주식수 | 65,753,081주 |
| G. 증자비율 (F / C) | 98.76% |
| H. 우리사주조합 배정 | - |
| I. 구주주 배정 (F - H) | 65,753,081주 |
| J. 구주주 1주당 배정비율 (I / E) | 1.0001924539주 |
|
주1) 단, 신주배정기준일 현재 신주의 배정비율은 주식관련사채의 권리행사 및 자기주식의 변동 등으로 인하여 변경될 수 있습니다. |
3. 공모가격 결정방법
「증권의 발행 및 공시 등에 관한 규정」제5-18조에 의거 주주배정 증자시 가격산정 절차 폐지 및 가격산정의 자율화에 따라 발행가격을 자유롭게 산정할 수 있으나, 시장 혼란 우려 및 기존 관행 등으로 (구)「유가증권의 발행 및 공시 등에 관한 규정」 제57조를 일부 준용하여 아래와 같이 발행가액을 산정합니다. 다만,「자본시장과 금융투자업에 관한 법률」제165조의6 및「증권의 발행 및 공시 등에 관한 규정」 제5-15조의2에 의거하여 1차 발행가액과 2차 발행가액 중 낮은 가액이 청약일전 과거 제3거래일부터 제5거래일까지의 가중산술평균주가에서 40% 할인율을 적용하여 산정한 가격보다 낮은 경우, 청약일전 과거 제3거래일부터 제5거래일까지의 가중산술평균주가에서 40% 할인율을 적용하여 산정한 가격을 확정발행가액으로 합니다(1차 발행가액, 2차 발행가액, 확정발행가액 산정 시 호가 단위 미만은 호가 단위로 절상함). 단, 확정발행가액이 액면가액 이하일 경우에는 액면가액을 발행가액으로 합니다.
가. 1차 발행가액: 신주배정기준일 전 제3거래일을 기산일로 하여 유가증권시장에서 성립된 거래대금을 거래량으로 가중산술평균한 1개월 가중산술평균주가와 1주일 가중산술평균주가 및 최근일 종가를 산술평균하여 산정한 가액과 최근일 종가 중 낮은 금액을 기준주가로 하여, 아래의 산식에 따라 결정하며 할인율은 25%를 적용합니다..(단, 호가단위 미만은 호가단위로 절상하며, 그 가액이 액면가액 미만인 경우 액면가액으로 합니다.) 단, 당사는 2024년 01월 12일 이사회 결의 및 2024년 02월 26일 임시주주총회 결의에 의거하여 10:1 무상감자를 진행하며, 2024년 03월 27일부터 2024년 04월 15일까지 주권의 매매거래가 정지됩니다. 해당 주권의 매매거래 정지 기간은 1차 발행가액의 산정기간에 일부 포함되오니 투자자께서는 이 점 유의하시기 바랍니다.
▶ 1차 발행가액 = 기준주가 × (1-할인율) / [1 + (증자비율 × 할인율)]
나. 2차 발행가액: 구주주 청약 초일 전 제3거래일을 기산일로 하여 유가증권시장에서 성립된 거래대금을 거래량으로 가중산술평균한 1주일 가중산술평균주가 및 최근일 종가를 산술평균하여 산정한 가액과 최근일 종가 중 낮은 금액을 기준주가로 하여, 아래의 산식에 따라 결정하며 할인율은 25%를 적용합니다(단, 호가단위 미만은 호가단위로 절상하며, 그 가액이 액면가액 미만인 경우 액면가액으로 합니다.).
▶ 2차 발행가액 = 기준주가 × (1-할인율)
다. 확정 발행가액: 1차 발행가액과 2차 발행가액 중 낮은 가액을 확정 발행가액으로 합니다. 다만,「자본시장과 금융투자업에 관한 법률」제165조의6 및 「증권의 발행 및 공시 등에 관한 규정」 제5-15조의2규정에 의거하여 1차 발행가액과 2차 발행가액 중 낮은 가액이 청약일전 과거 제3거래일부터 제5거래일까지의 가중산술평균주가에서 할인율 40%를 적용하여 산정한 가격보다 낮은 경우 청약일전 과거 제3거래일로부터 제5거래일까지의 가중산술평균주가에서 할인율 40%를 적용하여 산정한 가격을 확정발행가액으로 합니다.(단, 호가단위 미만은 호가단위로 절상하며, 그 가액이 액면가액 미만인 경우 액면가액으로 합니다.)
▶ 확정 발행가액 = MAX【MIN(1차 발행가액, 2차 발행가액), 청약일전 과거 제3거래일로부터 제5거래일까지의 가중산술평균주가의 60%】
라. 최종 발행가액은 구주주청약일 초일 전 제3거래일에 결정되어 금융감독원 전자공시시스템에 공시될 예정이며, 회사의 인터넷 홈페이지(http://www.aprogen-biologics.com)에 공고하여 개별통지에 갈음할 예정입니다.
4. 모집 또는 매출절차 등에 관한 사항
가. 모집 또는 매출조건
| (단위 : 주, 원) |
| 항 목 | 내 용 | ||||||||||||||||||||||||||||||||||
|---|---|---|---|---|---|---|---|---|---|---|---|---|---|---|---|---|---|---|---|---|---|---|---|---|---|---|---|---|---|---|---|---|---|---|---|
| 모집 또는 매출주식의 수 | 65,753,081 | ||||||||||||||||||||||||||||||||||
| 주당 모집가액 또는 매출가액 | 예정가액 | 927 | |||||||||||||||||||||||||||||||||
| 확정가액 | - | ||||||||||||||||||||||||||||||||||
| 모집총액 또는 매출총액 | 예정가액 | 60,953,106,087 | |||||||||||||||||||||||||||||||||
| 확정가액 | - | ||||||||||||||||||||||||||||||||||
| 청 약 단 위 |
1) 구주주
|
||||||||||||||||||||||||||||||||||
| 청약기일 | 구주주 (신주인수권증서 보유자) |
개시일 | 2024년 06월 19일 |
| 종료일 | 2024년 06월 20일 | ||
| 일반모집 또는 매출 | 개시일 | 2024년 06월 24일 | |
| 종료일 | 2024년 06월 25일 | ||
| 청약 증거금 |
구주주(신주인수권증서 보유자) | 청약금액의 100% | |
| 초 과 청 약 | 청약금액의 100% | ||
| 일반모집 또는 매출 | 청약금액의 100% | ||
| 납입기일 | 2024년 06월 27일 | ||
| 배당기산일(결산일) | 2024년 01월 01일 | ||
| 주1) 본 증권신고서는 금융감독원에서 심사하는 과정에서 정정요구 등 조치를 취할 수 있으며, 정정 요구 등에 따라 동 신고서에 기재된 일정이 변경될 수 있습니다. 본 증권신고서의 효력 발생은 증권신고서의 기재사항이 진실 또는 정확하다는 것을 인정하거나, 정부가 이 유가증권의 가치를 보증 또는 승인한 것이 아니므로 본 유가증권에 대한 투자는 전적으로 주주 및 투자자에게 귀속됩니다. 주2) 상기 일정은 유관기관과의 협의 과정에 의하여 변경될 수 있습니다. |
나. 모집 또는 매출의 절차
(1) 공고의 일자 및 방법
| 구 분 | 일 자 | 공고방법 |
|---|---|---|
| 신주발행(신주배정기준일)의 공고 | 2024년 04월 26일 | 당사 인터넷 홈페이지 (http://www.aprogen-biologics.com) |
| 모집 또는 매출가액 확정의 공고 | 2024년 06월 17일 | 당사 인터넷 홈페이지 (http://www.aprogen-biologics.com) |
| 실권주 일반공모 청약공고 | 2024년 06월 21일 | 당사 인터넷 홈페이지 (http://www.aprogen-biologics.com) 한국투자증권(주) 홈페이지 (www.truefriend.com) (주)상상인증권 홈페이지 (www.sangsanginib.com) |
| 실권주 일반공모 배정 및 환불 공고 | 2024년 06월 27일 | 한국투자증권(주) 홈페이지 (www.truefriend.com) (주)상상인증권 홈페이지 (www.sangsanginib.com) |
주) 청약결과 초과청약금 환불에 대한 통지는 대표주관회사 및 인수회사의 홈페이지에 게시함으로써 개별통지에 갈음합니다.
(2) 청약방법
1) 우리사주조합 청약: 「자본시장과 금융투자업에 관한 법률」제165조의7(우리사주조합원에 대한 주식의 배정 등에 관한 특례) 에 의해 우리사주조합은 공모주식의 20.0%를 배정받을 권리가 존재합니다. 그러나 자본시장법 시행령 제176조의9(우리사주조합원에 대한 주식의 배정 등에 관한 특례의 예외 등)에 의거하여, 당사 우리사주조합원에 대한 배정은 우리사주조합원 부재 등 우리사주조합 급여 총액이 우리사주조합 배정 청약 금액인 14,479백만원보다 미달하는 관계로 우선배정하지 아니합니다. 또한, 당사는 2024년 02월 06일 우리사주조합의 해산 절차 진행하였으며, 해산 공고 후 2024년 4월 22일에 해산을 완료하였습니다.
2) 구주주 청약: 구주주 중 주권을 증권회사에 예탁한 실질주주는 주권을 예탁한 증권회사의 본ㆍ지점 및 한국투자증권㈜의 본ㆍ지점에서 청약할 수 있습니다. 다만, 구주주 중 주식을 증권회사 계좌에 보유하지 않은 특별계좌부 등재 주주(기존 명부주주)의 경우는 신주배정통지서를 첨부하여 실명확인증표를 제시한 후 한국투자증권㈜의 본ㆍ지점에서 청약할 수 있습니다. 청약시에는 소정의 청약서 2통에 필요한 사항을 기입하여 청약증거금과 함께 제출해야 합니다.
| 2019년 9월 16일 전자증권제도가 시행되며, 주권 상장법인의 상장주식은 전자증권 의무전환대상으로 전자증권제도 시행일에 전자증권으로 일괄전환됩니다. 전자증권제도 시행전까지 증권회사에 예탁하고 있는 실질주주 주식은 해당 증권회사 계좌에 전자증권으로 일괄 전환되며, 기존 명부주주가 보유한 주식은 명의개서대행기관이 개설하는 특별계좌에 발행되어 소유자별로 관리됩니다. 금번 유상증자시 신주인수권증서는 전자증권제도 시행일 이후에 발행되고 상장될 예정으로 전자증권으로 발행됩니다. 주주가 증권사 계좌에 보유하고 있는 주식(기존 '실질주주' 보유주식)에 대하여 배정되는 신주인수권증서는 해당 증권사 계좌에 발행되어 입고되며, 명의개서대행기관 특별계좌에 관리되는 주식(기존 '명부주주' 보유주식)에 대하여배정되는 신주인수권증서는 명의개서대행기관 내 특별계좌에 소유자별로 발행 처리됩니다. '특별계좌 보유자(기존 '명부주주')'는 명의개서대행기관에 '특별계좌'에서 '일반 전자등록계좌(증권회사 계좌)'로 신주인수권증서를 이전 신청한 후 금번 유상증자 청약 참여또는 신주인수권증서의 매매가 가능합니다. '특별계좌 보유자(기존 '명부주주')'는 신주인수권증서의 '일반 전자등록계좌(증권회사 계좌)'로 이전 없이 대표주관회사인 한국투자증권(주)의 본ㆍ지점에서 직접 청약하는 방법으로도 금번 유상증자에 청약이 가능합니다. 다만 신주인수권증서의 매매는 명의개서대행기관에 '특별계좌'에서 '일반 전자등록계좌(증권회사 계좌)'로 신주인수권증서를 이전 신청한 후에만 가능하므로 이 점 유의하시기 바랍니다. |
|
「주식ㆍ사채 등의 전자등록에 관한 법률」 |
3) 초과청약 : 신주인수권증서 청약을 한 자에 한하여 신주인수권증서 청약 한도 주식수의 20%를 추가로 청약할 수 있습니다. 이때, 신주인수권증서 청약 한도주식수의 20%에 해당하는 주식 중 소수점 이하인 주식은 청약할 수 없습니다.
a. 청약한도 주식수 = 신주인수권증서청약 한도주식수 + 초과청약한도 주식수
b. 신주인수권증서청약 한도주식수 = 보유한 신주인수권 증서의 수량
c. 초과청약 한도주식수 = 신주인수권증서청약 한도주식수 * 초과청약 비율(20%)
4) 일반공모 청약 : 고위험고수익투자신탁등 및 일반청약자는 「금융실명거래 및 비밀보장에 관한 법률」의 규정에 의한 실명자이어야 하며, 청약사무 취급처에 실명확인증표를 제시하고 청약하여야 합니다. 고위험고수익투자신탁등 및 일반청약자의 청약 시, 각 청약처별로 다중청약은 가능하나, 한 개의 청약처에서 이중청약은 불가능하며, 집합투자기구 중 운용주체가 다른 집합투자기구를 제외한 청약자의 한 개 청약처에 대한 복수청약은 불가능합니다. 또한 고위험고수익투자신탁등은 청약 시, 청약사무 취급처에 「증권 인수업무 등에 관한 규정」제2조제18호에 따른 요건을 충족하고, 제9조제4항에 해당하지 않음을 확약하는 서류 및 자산총액이 기재되어 있는 서류를 함께 제출하여야 합니다.
5) 1인당 청약한도를 초과하는 청약은 초과되는 부분에 한하여 무효로 하며, 청약사무 취급처는 그 차액을 납입일까지 당해 청약자에게 이를 반환하되, 받은 날부터의 이자는 지급하지 아니합니다.
6) 본 유상증자에 청약하고자 하는 투자자(「자본시장과 금융투자업에 관한 법률」 제9조 제5항에 규정된 전문투자자 및 「자본시장과 금융투자업에 관한 법률 시행령」 제132조에 따라 투자설명서의 교부가 면제되는자 제외)는 청약 전 반드시 투자설명서를 교부 받아야 하고, 이를 확인하는 서류에 서명 또는 기명날인하여야 합니다.
7) 청약한도
a. 구주주(신주인수권증서 보유자)의 개인별 청약한도는 신주배정기준일 현재 주주명부에 기재된 소유주식 1주당 신주배정비율인 1.0001924539주를 곱하여 산정된 신주인수권증서(단, 1주 미만은 절사)와 초과청약가능 주식수(보유하고 있는 신주인수권증서 1주당 0.2주를 곱하여 산정된 수, 단 1주 미만은 절사)를 합한 주식수로 합니다. (삭제)
b. 일반공모 청약자의 청약한도는 일반공모 총 공모주식 100% 범위 내로 하며, 청약한도를 초과하는 부분에 대해서는 청약이 없는 것으로 간주합니다.
8) 기타
a. 일반공모 배정을 함에 있어 이중청약이 있는 경우에는 그 청약자의 청약 전부를 청약하지 아니한 것으로 봅니다. 단, 구주주가 신주배정비율에 따라 배정받은 주식을 청약한 후 일반공모에 참여하는 경우에는 금지되는 이중청약이 있는 경우로 보지 않습니다. 단, 동일한 집합투자기구라도 운용주체(집합투자업자)가 다른 경우는 예외로 합니다.
b. 1인당 청약한도를 초과하는 청약부분에 대하여는 청약이 없는 것으로 합니다.
c. 청약자는 '금융실명거래 및 비밀보장에 관한 법률'에 의거 실지 명의에 의해 청약해야 합니다.
d. 「자본시장과 금융투자업에 관한 법률」 제180조의4 및 같은 법 시행령 제208조의4 제1항에 따라 2024년 01월 13일부터 2024년 06월 14일까지 공매도를 하거나 공매도 주문을 위탁한 자는 금번 모집(매출)에 청약할 수 없으며, 이를 위반하여 주식을 취득할 경우 같은 법 제429조의3제2항에 따라 과징금이 부과될 수 있습니다. 다만 모집(매출)가액의 공정한 가격형성을 저해하지 않는 경우로서 같은 법 시행령 제208조의4제2항 및 「금융투자업규정」 제6-34조에 해당할 경우에는 예외적으로 주식 취득이 허용됩니다.
|
※ 예외적으로 모집(매출)에 따른 주식 취득이 허용되는 경우 ① 모집(매출)에 따른 주식 취득이 금지되는 공매도 거래 기간 중에 전체 공매도 주문수량보다 많은 수량의 주식을 가격경쟁에 의한 거래 방식으로 매수한 경우 (매매계약 체결일 기준으로 정규시장의 매매거래시간에 매수한 경우로 한정) ② 한국거래소의 증권시장업무규정 또는 파생상품시장업무규정에서 정한 유동성 공급 및 시장조성 목적을 위해 해당 주식을 공매도하거나 공매도 주문을 위탁한 경우 ③ 동일한 법인 내에서 모집(매출)에 따른 주식 취득 참여가 금지되는 공매도 거래 기간 중 공매도를 하지 않거나 공매도 주문을 위탁하지 않은 독립거래단위(*)가 모집(매출)에 따른 주식을 취득하는 경우 (*) 「금융투자업규정」 제6-30조 제5항에 따라 의사결정이 독립적이고 상이한 증권계좌를 사용하는 등의 요건을 갖춘 거래단위 |
(3) 청약취급처
| 청약대상자 | 청약취급처 | 청약일 | |
|---|---|---|---|
| 구주주 (신주인수권증서 보유자) |
특별계좌 보유자 (기존 '명부주주') |
한국투자증권(주) 본ㆍ지점 | 2024년 06월 19일 ~ 2024년 06월 20일 |
| 일반주주 (기존 '실질주주') |
1) 주주확정일 현재 주식을 예탁하고 있는 해당 증권회사 본ㆍ지점 2) 한국투자증권(주) 본ㆍ지점 |
||
| 일반공모청약 (고위험고수익투자신탁등 청약 포함) |
한국투자증권(주) 및 (주)상상인증권 본ㆍ지점 | 2024년 06월 24일 ~ 2024년 06월 25일 |
|
(4) 청약결과 배정방법
1) 구주주 청약: 보유하고 있는 신주인수권증서 수량 범위 내에서 청약한 주식수에 따라 배정합니다. 다만, 신주배정기준일 현재 신주의 배정비율은 신주배정기준일 전 주식관련사채의 권리 행사, 주식매수선택권의 행사, 자기주식의 변동 등으로 인하여 변동될 수 있습니다.
2) 초과청약 : 구주주(신주인수권증서 보유자) 청약 이후 발생한 실권주가 있는 경우, 실권주를 구주주(신주인수권증서 보유자)가 초과청약(초과청약비율 : 배정 신주 1주당 0.2주)한 주식수에 비례하여 배정하며, 1주 미만의 주식은 절사하여 배정하지 않습니다.(단, 초과청약 주식수가 실권주에 미달한 경우 100% 배정)
(i) 청약한도 주식수 = 신주인수권증서청약 한도주식수 + 초과청약한도 주식수
(ii) 신주인수권증서청약 한도주식수 = 보유한 신주인수권 증서의 수량
(iii) 초과청약 한도주식수 = 신주인수권증서청약 한도주식수 x 초과청약 비율(20%)
3) 일반공모 청약 : 상기 구주주청약 및 초과청약 결과 발생한 미청약주식 및 단수주는 다음과 같이 대표주관회사 및 인수회사가 일반에게 공모하되,「증권 인수업무 등에 관한 규정」제9조 제2항 제3호에 따라 고위험고수익투자신탁등에 공모주식의 5%를 배정하며, 나머지 95%에 해당하는 주식은 개인청약자 및 기관투자자에게 구분 없이 배정합니다. 고위험고수익투자신탁등에 대한 공모주식 5%와 개인투자자 및 기관투자자에 대한 공모주식 95%에 대한 청약경쟁률과 배정은 별도로 산출 및 배정합니다. 다만, 「증권 인수업무 등에 관한 규정」 제9조 제3항에 따라 어느 한 그룹만 청약미달이 발생할 경우, 청약미달에 해당하는 주식은 청약초과 그룹에 배정합니다.
(i) 일반공모에 관한 배정수량 계산시 대표주관회사와 인수회사의 "청약물량"(대표주관회사와 인수회사의 각 청약처에서 일반공모 방식으로 접수를 받은 청약주식수를 의미하며, 대표주관회사와 인수회사에 대하여 개별적으로 산정한 청약주식수를 말한다)에 대해서는 대표주관회사와 인수회사의 "총청약물량"(대표주관회사와 인수회사가 일반공모 방식으로 접수를 받은 "청약물량"의 합을 말한다)을 "일반공모 배정분" 주식수로 나눈 통합청약경쟁률에 따라 대표주관회사와 인수회사의 각 청약자에 배정하는 방식(이하 "통합배정"이라 한다)으로한다.
(ii) 일반공모 청약결과 일반공모 총 청약자의 청약주식수가 일반공모 배정분을 초과하는 경우에는 청약경쟁률에 따라5사6입을 원칙으로 안분 배정하여 잔여주식이 최소화되도록 합니다. 이후 최종 잔여주식은 최대청약자부터 순차적으로 우선 배정하되, 동순위 최고청약자가 최종 잔여 주식보다 많은 경우에는 대표주관회사와 인수회사가 합리적으로 판단하여 배정합니다.
(iii) 일반공모 청약결과 일반공모 총 청약자의 청약주식수가 일반공모 배정분에 미달하는 경우에는 청약주식수대로 배정합니다. 배정결과 발생하는 잔여주식은 대표주관회사와 인수회사가 잔액인수계약서 제2조 제4항에 따라 인수합니다. 단, 대표주관회사와 인수회사 중 "청약초과회사"("청약물량"이 "인수한도 의무주식수"를 초과하는 회사를 말한다)가 있는 경우, "초과청약물량" ("청약초과회사"의 "청약물량"에서 "인수한도 의무주식수"를 차감한 주식수를 의미하되, 0이상으로 한다)을 "청약미달회사"("청약물량"이 "인수한도 의무주식수"(일반공모 배정분에 각 인수인의 인수비율을 곱하여 나오는 수)보다 적은 회사를 말한다)에게 배분하여 산정합니다.
(iv) 단, "대표주관회사" 및 "인수회사"는 「증권 인수업무 등에 관한 규정」제9조 제2항 제7호에 따라 고위험고수익투자신탁등, 일반청약자에 배정하여야 할 주식이 50,000주 이하(액면가 500원 기준)이거나, 배정할 주식의 공모금액이 1억원 이하인 경우에는 이를 청약자에게 배정하지 아니하고 자기 계산으로 인수할 수 있습니다.
(5) 투자설명서 교부에 관한 사항
- 「자본시장과 금융투자업에 관한 법률」제124조에 의거, 본 주식의 청약에 대한 투자설명서 교부 의무는 (주)에이프로젠바이오로직스, 대표주관회사 및 인수회사가 부담하며, 금번 유상증자의 청약에 참여하시는 투자자께서는 투자설명서를 의무적으로 교부받으셔야 합니다.
- 금번 유상증자에 청약하고자 하는 투자자께서는 (「자본시장과 금융투자업에 관한법률」제9조제5항에 규정된 전문투자자 및 「자본시장과 금융투자업에 관한 법률 시행령」제132조에 따라 투자설명서의 교부가 면제되는 자 제외) 청약하시기 전 본 투자설명서의 교부에 대한 확인 등의 절차를 수행하지 아니하면 금번 유상증자의 청약에 참여하실 수 없음에 유의하시기 바랍니다.
- 투자설명서 수령거부 의사표시는 서면, 전화, 전신, 모사전송, 전자우편 및 이와 비슷한 전자통신, 그 밖에 금융위원회가 정하여 고시하는 방법으로 가능합니다.
1) 투자설명서 교부 방법 및 일시
|
구분 |
교부방법 |
교부일시 |
|---|---|---|
|
구주주 청약자 |
1),2),3)을 병행 |
1) 우편송부시 : 구주주청약초일인 2024년 06월 19일 전 수취가능 2) 한국투자증권(주)의 본ㆍ지점에서 교부 : 청약종료일(2024년 06월 20일)까지 3) 한국투자증권(주)의 홈페이지나 HTS, MTS에서 교부 : 청약종료일(2024년 06월 20일)까지 |
| 1) 우편 송부 | ||
|
2) 한국투자증권㈜의 본,지점에서 교부 |
||
|
3) 한국투자증권㈜의 홈페이지나 HTS, MTS에서 교부 |
||
|
일반 청약자 |
1),2)를 병행 |
1) 한국투자증권(주) 및 (주)상상인증권의 본ㆍ지점에서 교부 : 청약종료일(2024년 06월 25일)까지 2) 한국투자증권(주) 및 (주)상상인증권의 홈페이지나 HTS, MTS에서 교부 : 청약종료일(2024년 06월 25일)까지 |
|
1) 한국투자증권㈜ 및 (주)상상인증권의 본, 지점에서 교부 |
||
|
2) 한국투자증권㈜ 및 (주)상상인증권의 홈페이지나 HTS, MTS에서 교부 |
| ※ 본 투자설명서의 교부에 대한 확인 등의 절차를 수행하지 아니하면, 금번 유상증자의 청약에 참여하실 수 없음에 유의하시기 바랍니다. |
2) 확인절차
① 우편을 통한 투자설명서 수령시
- 청약하시기 위해 지점을 방문하셨을 경우, 직접 투자설명서 교부확인서를 작성하시고 청약을 진행하시기 바랍니다.
- HTS 또는 MTS를 통한 청약을 원하시는 경우, 청약화면에 추가된 투자설명서 다운로드 및 투자설명서 교부 확인에 체크가 선행되어야 청약업무 진행이 가능합니다.
- 주주배정 유상증자의 경우 유선청약이 가능합니다. 유선상으로 신분확인을 하신 후, 투자설명서 교부 확인을 해주시고 청약을 진행하여 주시기 바랍니다.
② 지점 방문을 통한 투자설명서 수령시
직접 투자설명서 교부확인서를 작성하시고 청약을 진행하시기 바랍니다.
③ 홈페이지 또는 HTS, MTS를 통한 교부
청약화면에 추가된 투자설명서 다운로드 및 투자설명서 교부 확인에 체크가 선행되어야 청약업무 진행이 가능합니다.
3) 기타
① 금번 유상증자의 경우, 본 증권신고서의 효력발생 이후 주주명부상 주주에게 투자설명서를 우편으로 발송할 예정입니다. 우편의 반송 등에 의한 사유로 교부를 받지 못하신 투자자께서는, 한국투자증권㈜ 및 (주)상상인증권의 본ㆍ지점 방문을 통해 인쇄물을 받으실 수 있으며, 또한 동일한 내용의 투자설명서를 전자문서의 형태로 한국투자증권(주) 및 (주)상상인증권의 홈페이지에서 다운로드 받으실 수 있습니다. 한편, 일반공모 청약시 투자자께서는 대표주관회사 및 인수회사에 방문하여 투자설명서 인쇄물을 수령하시거나 대표주관회사 및 인수회사에 방문하여 홈페이지에서 동일한 내용의 투자설명서를 전자문서의 형태로 다운로드 받으시는 2가지 방법으로 투자설명서를 교부받으실 수 있습니다. 다만, 전자문서의 형태로 교부 받으실 경우, 「자본시장과 금융투자업에 관한 법률」 제124조 제1항 각호의 요건을 모두 충족해야만 청약이 가능합니다.
② 구주주 청약시 한국투자증권㈜ 이외의 증권회사를 이용한 청약 방법
해당 증권회사의 청약방법 및 규정에 의해 청약을 진행하시기 바랍니다. 이 경우에도, 본 투자설명서의 교부에 대한 확인 등의 절차를 수행하지 아니하면, 금번 유상증자의 청약에 참여하실 수 없음에 유의하시기 바랍니다.
※ 투자설명서 교부를 받지 않거나, 수령거부의사를 서면 등의 방법으로 표시하지 않을 경우, 본 유상증자의 청약에 참여할 수 없습니다.
| ※ 관련법규 「자본시장과 금융투자업에 관한 법률」 제9조 (그 밖의 용어의 정의) ⑤ 이 법에서 "전문투자자"란 금융투자상품에 관한 전문성 구비 여부, 소유자산규모 등에 비추어 투자에 따른 위험감수능력이 있는 투자자로서 다음 각 호의 어느 하나에 해당하는 자를 말한다. 다만, 전문투자자 중 대통령령으로 정하는 자가 일반투자자와 같은 대우를 받겠다는 의사를 금융투자업자에게 서면으로 통지하는 경우 금융투자업자는 정당한 사유가 있는 경우를 제외하고는 이에 동의하여야 하며, 금융투자업자가 동의한 경우에는 해당 투자자는 일반투자자로 본다. <개정 2009.2.3> 1. 국가 2. 한국은행 3. 대통령령으로 정하는 금융기관 4. 주권상장법인. 다만, 금융투자업자와 장외파생상품 거래를 하는 경우에는 전문투자자와 같은 대우를 받겠다는 의사를 금융투자업자에게 서면으로 통지하는 경우에 한한다. 5. 그 밖에 대통령령으로 정하는 자 제124조 (정당한 투자설명서의 사용) ① 누구든지 증권신고의 효력이 발생한 증권을 취득하고자 하는 자(전문투자자, 그 밖에 대통령령으로 정하는 자를 제외한다)에게 제123조에 적합한 투자설명서(집합투자증권의 경우 투자자가 제123조에 따른 투자설명서의 교부를 별도로 요청하지 아니하는 경우에는 제2항제3호에 따른 간이투자설명서를 말한다. 이하 이 항 및 제132조에서 같다)를 미리 교부하지 아니하면 그 증권을 취득하게 하거나 매도하여서는 아니 된다. 이 경우 투자설명서가 제436조에 따른 전자문서의 방법에 따르는 때에는 다음 각 호의 요건을 모두 충족하는 때에 이를 교부한 것으로 본다.<개정 2013.5.28> 1. 전자문서에 의하여 투자설명서를 받는 것을 전자문서를 받을 자(이하 "전자문서수신자"라 한다)가 동의할 것 2. 전자문서수신자가 전자문서를 받을 전자전달매체의 종류와 장소를 지정할 것 3. 전자문서수신자가 그 전자문서를 받은 사실이 확인될 것 4. 전자문서의 내용이 서면에 의한 투자설명서의 내용과 동일할 것 「자본시장과 금융투자업에 관한 법률 시행령」 제11조 (증권의 모집·매출) ① 법 제9조제7항 및 제9항에 따라 50인을 산출하는 경우에는 청약의 권유를 하는 날 이전 6개월 이내에 해당 증권과 같은 종류의 증권에 대하여 모집이나 매출에 의하지 아니하고 청약의 권유를 받은 자를 합산한다. 다만, 다음 각 호의 어느 하나에 해당하는 자는 합산 대상자에서 제외한다. <개정 2009.10.1, 2010.12.7, 2013.6.21, 2013.8.27> 1. 다음 각 목의 어느 하나에 해당하는 전문가 가. 제10조제1항제1호부터 제4호까지의 자 나. 제10조제3항제12호·제13호에 해당하는 자 중 금융위원회가 정하여 고시하는 자 다. 「공인회계사법」에 따른 회계법인 라. 신용평가회사(법 제335조의3에 따라 신용평가업인가를 받은 자를 말한다. 이하 같다) 마. 발행인에게 회계, 자문 등의 용역을 제공하고 있는 공인회계사·감정인·변호사·변리사·세무사 등 공인된 자격증을 가지고 있는 자 바. 그 밖에 발행인의 재무상황이나 사업내용 등을 잘 알 수 있는 전문가로서 금융위원회가 정하여 고시하는 자 2. 다음 각 목의 어느 하나에 해당하는 연고자 가. 발행인의 최대주주(법 제9조제1항제1호에 따른 최대주주를 말한다. 이하 같다)와 발행주식총수의 100분의 5 이상을 소유한 주주 나. 발행인의 임원(「상법」 제401조의2제1항 각 호의 자를 포함한다. 이하 이 호에서 같다) 및 「근로복지기본법」에 따른 우리사주조합원 다. 발행인의 계열회사와 그 임원 라. 발행인이 주권비상장법인(주권을 모집하거나 매출한 실적이 있는 법인은 제외한다)인 경우에는 그 주주 마. 외국 법령에 따라 설립된 외국 기업인 발행인이 종업원의 복지증진을 위한 주식매수제도 등에 따라 국내 계열회사의 임직원에게 해당 외국 기업의 주식을 매각하는 경우에는 그 국내 계열회사의 임직원 바. 발행인이 설립 중인 회사인 경우에는 그 발기인 사. 그 밖에 발행인의 재무상황이나 사업내용 등을 잘 알 수 있는 연고자로서 금융위원회가 정하여 고시하는 자 제132조 (투자설명서의 교부가 면제되는 자) 법 제124조제1항 각 호 외의 부분 전단에서 "대통령령으로 정하는 자"란 다음 각 호의 어느 하나에 해당하는 자를 말한다. <개정 2009.7.1, 2013.6.21> 1. 제11조 제1항 제1호 다목부터 바목까지 및 같은 항 제2호 각 목의 어느 하나에 해당하는 자 1의2. 제11조제2항제2호 및 제3호에 해당하는 자 2. 투자설명서를 받기를 거부한다는 의사를 서면, 전화·전신·모사전송, 전자우편 및 이와 비슷한 전자통신, 그 밖에 금융위원회가 정하여 고시하는 방법으로 표시한 자 3. 이미 취득한 것과 같은 집합투자증권을 계속하여 추가로 취득하려는 자. 다만, 해당 집합투자증권의 투자설명서의 내용이 직전에 교부한 투자설명서의 내용과 같은 경우만 해당한다. |
(6) 주권 유통에 관한 사항
주권유통개시일: 2024년 07월 11일(유상증자 신주) (2019년 9월 16일 전자증권제도가 시행됨에 따라 실물 주권의 교부 없이 각 주주의 보유 증권계좌로 상장일에 주식이 등록발행되어 입고되며, 상장일부터 유통이 가능합니다. 단, 유관기관과의 업무 협의 과정에서 상기 일정은 변경될 수 있음을 유의하시기 바랍니다.)
(7) 청약증거금의 대체 및 반환 등에 관한 사항
청약증거금은 청약금액의 100%로 하고, 주금납입기일에 주금납입금으로 대체하며, 청약증거금에 대해서는 무이자로 합니다. 일반공모 총 청약주식수(기관투자자 포함)가 일반공모주식수를 초과하여 청약증거금이 발생한 경우, 그 초과 청약증거금은 2024년 06월 27일부터 해당 청약사무 취급처에서 환불합니다.
(8) 주금납입장소 : 하나은행 성남공단지점
다. 신주인수권증서에 관한 사항
| 신주배정기준일 | 신주인수권증서의 매매 금융투자업자 | |
|---|---|---|
| 회사명 | 회사고유번호 | |
| 2024년 05월 14일 | 한국투자증권(주) | 00160144 |
(1) 금번과 같이 주주배정방식의 유상증자를 실시할 때, 주주가 소유하고 있는 주식수 비율대로 신주를 인수할 권리인 신주인수권에 대하여 당사는 「자본시장과 금융투자업에 관한 법률」제165의6조3항 및「증권의 발행 및 공시 등에 관한 규정」제5-19조에 의거하여 주주에게 신주인수권증서를 발행합니다.
(2) 금번 유상증자시 신주인수권증서는 전자증권제도 시행일(2019년 9월 16일) 이후에 발행되고 상장될 예정으로 전자증권으로 발행됩니다. 주주가 증권사 계좌에 보유하고 있는 주식(기존 '실질주주' 보유주식)에 대하여 배정되는 신주인수권증서는 해당 증권사 계좌에 발행되어 입고되며, 명의개서대행기관 특별계좌에 관리되는 주식(기존 '명부주주' 보유주식)에 대하여 배정되는 신주인수권증서는 명의개서대행기관 내 특별계좌에 소유자별로 발행 처리됩니다.
(3) 신주인수권증서 매매의 중개를 할 증권회사는 대표주관회사인 한국투자증권(주)으로 합니다.
(4) 신주인수권증서 매매 등
1) 금번 유상증자시 신주인수권증서는 전자증권제도 시행 이후에 발행되고 상장될 예정으로 실물은 발행 되지 않고 전자증권으로 등록발행됩니다. 주주가 증권사 계좌에 보유하고 있는 주식(기존 '실질주주' 보유주식)에 대하여 배정되는 신주인수권증서는 해당 증권사 계좌에 발행되어 입고되며, 명의개서대행기관 특별계좌에 관리되는 주식(기존 '명부주주' 보유주식)에 대하여 배정되는 신주인수권증서는 명의개서대행기관 내 특별계좌에 소유자별로 발행 처리됩니다.
2) 신주인수권증서를 매매하고자 하는 주주는 신주인수권증서를 예탁하고 있는 증권회사에 신주인수권증서의 매매를 증명할 수 있는 서류를 첨부하여 거래상대방 명의의 위탁자 계좌로 신주인수권증서의 계좌대체를 청구합니다. 위탁자계좌를 통하여 신주인수권증서를 매수한 자는 그 수량만큼 청약할 수 있으며, 청약기일내에 청약하지 아니하면 그 권리와 효력은 상실됩니다.
(5) 신주인수권증서를 양수한 투자자의 청약방법
신주인수권증서를 증권회사에 예탁하고 있는 양수인은 당해 증권회사 점포 및 한국투자증권(주)의 본ㆍ지점을 통해 해당 신주인수권증서에 기재되어 있는 수량만큼 청약할 수 있으며 청약 기일내에 청약하지 아니하면 그 권리와 효력은 상실됩니다.
(6) 신주인수권증서의 상장
당사는 금번 주주배정후 실권주 일반공모 유상증자 관련 신주인수권증서의 상장을 한국거래소에 신청할 예정입니다. 동 신주인수권증서가 상장될 경우 상장기간은 2024년 06월 03일부터 2024년 06월 10일까지 5거래일간으로 예정하고 있으며, 동 기간 중 상장된 신주인수권증서를 한국거래소에서 매매할 수 있습니다. 동 신주인수권증서는 2024년 06월 11일에 상장폐지될 예정입니다. (「유가증권시장 상장규정」 제150조 "신규상장"에 따라 5거래일 이상 상장되어야 하며, 동 규정 제152조 "신주인수권증서의 상장폐지기준"에 따라 주주청약 개시일 5거래일전에 상장폐지되어야 함)
(7) 신주인수권증서의 거래 관련 추가사항
당사는 금번 유상증자의 신주인수권증서를 상장신청할 예정인 바, 현재까지 관계기관과의 협의를 통해 확인된 신주인수권증서 상장시의 제반 거래관련 사항은 다음과 같습니다.
1) 상장방식 : 전자등록발행된 신주인수권증서 전부를 상장합니다.
2) 주주의 신주인수권증서 거래
| 구분 | 상장거래방식 | 계좌대체 거래방식 |
|---|---|---|
| 방법 | 주주의 신주인수권증서를 전자등록발행하여 상장합니다. 상장된 신주인수권증서를 장내거래를 통하여 매수하여 증권사 계좌에 보유한 자는 그 수량만큼 청약할 수 있으며, 청약기일내에 청약하지 아니하면 그 권리와 효력은 상실됩니다. 주주의 신주인수권증서는 전자등록발행되므로 실물 증서는 발행되지 않습니다. | 신주인수권증서를 매매하고자 하는 실질주주는 위탁증권회사에 신주인수권증서의 매매를 증명할 수 있는 서류를 첨부하여 거래상대방 명의의 위탁자 계좌로 신주인수권증서의 계좌대체를 청구합니다. 위탁자계좌를 통하여 신주인수권증서를 매수한 자는 그 수량만큼 청약할 수 있으며, 청약기일내에 청약하지 아니하면 그 권리와 효력은 상실됩니다. |
| 기간 | 2024년 06월 03일부터 2024년 06월 10일까지(5거래일간) 거래 |
2024년 05월 24일(예정)부터 2024년 06월 12일까지 거래 |
① 상장거래 : 2024년 06월 03일부터 2024년 06월 10일까지(5영업일간) 거래 가능합니다.
② 계좌대체거래 : 2024년 05월 24일(예정)부터 2024년 06월 12일까지 거래 가능 합니다.
* 신주인수권증서 상장거래의 결제일인 2024년 06월 12일까지 계좌대체(장외거래) 가능하며, 동일 이후부터는 신주인수권증서의 청약권리 명세를 확정하므로 신주인수권증서의 계좌대체(장외거래)가 제한됩니다.
* 신주인수권증서는 전자등록발행되므로 실물은 발행되지 않습니다.
3) 특별계좌 소유주(기존 '명부주주')의 신주인수권증서 거래
① '특별계좌 보유자(기존 '명부주주')'는 명의개서대행기관에 '특별계좌'에서 '일반전자등록계좌(증권회사 계좌)'로 신주인수권증서를 이전 신청한 후 금번 유상증자 청약 참여 또는 신주인수권증서의 매매가 가능합니다.
② '특별계좌 보유자(기존 '명부주주')'는 신주인수권증서의 '일반 전자등록계좌(증권회사 계좌)'로 이전 없이 대표주관회사인 한국투자증권(주)의 본ㆍ지점에서 직접 청약하는 방법으로도 금번 유상증자에 청약이 가능합니다. 다만 신주인수권증서의 매매는 명의개서대행기관에 '특별계좌'에서 '일반 전자등록계좌(증권회사 계좌)'로 신주인수권증서를 이전 신청한 후에만 가능하므로 이 점 유의하시기 바랍니다.
라. 기타 모집 또는 매출에 관한 사항
(1) 본 증권신고서는 공시심사 과정에서 일부내용이 정정될 수 있으며, 투자판단과 밀접하게 연관된 주요 내용의 변경시에는 본 신고서상의 일정에 차질을 가져올 수 있습니다. 또한, 관계기관과의 업무진행 과정에서 일정이 변경될 수도 있으므로 투자자 여러분께서는 투자시 이러한 점을 감안하시기 바랍니다.
(2)「자본시장과 금융투자업에 관한 법률」제120조제3항에 의거 본 증권신고서의 효력의 발생은 증권신고서의 기재사항이 진실 또는 정확하다는 것을 인정하거나, 정부가 이 증권의 가치를 보증 또는 승인한 것이 아니므로 본 증권에 대한 투자는 전적으로 주주 및 투자자에게 귀속됩니다.
(3) 본 증권신고서에 기재된 내용은 신고서 제출일 현재까지 발생된 것으로 본 신고서에 기재된 사항 이외에 자산, 부채, 현금흐름 또는 손익상황에 중대한 변동을 가져오거나 중요한 영향을 미치는 사항은 없습니다. 따라서, 주주 및 투자자가 투자의사를 결정함에 있어 유의하여야 할 사항이 본 증권신고서상에 누락되어 있지 않습니다.
(4) 금융감독원 전자공시 홈페이지(http://dart.fss.or.kr)에는 당사의 사업보고서, 반기보고서, 분기보고서 및 감사보고서 등 기타 정기공시사항과 수시공시사항 등이 전자공시되어 있사오니 투자의사를 결정하시는 데 참조하시기 바랍니다.
(5) 본 증권신고서의 1차 발행가액은 확정되어 있는 것은 아니며, 청약일 3거래일 전에 확정발행가액을 산정함으로써 확정될 예정입니다. 또한, 본 증권신고서의 발행예정금액은 추후 주당 발행가액이 확정되는 내용에 따라 변경될 수 있음을 유의하여 주시기 바랍니다.
5. 인수 등에 관한 사항
| [인수방법: 잔액인수] |
| 인수인 | 인수주식 종류 및 수 | 인수대가 | |
|---|---|---|---|
| 대표 | 한국투자증권㈜ | 인수주식의 종류: 기명식 보통주식 인수주식의 수: 최종 실권주 X 인수비율(60%) |
대표주관수수료: 예정발행가액* 총 발행주식수의 0.2% 인수수수료 : 모집총액의 1.8%*60% 실권수수료 : 잔액인수금액의 18% |
| 인수 | ㈜상상인증권 | 인수주식의 종류: 기명식 보통주식 인수주식의 수: 최종 실권주 X 인수비율(40%) |
인수수수료 : 모집총액의 1.8%*40% 실권수수료 : 잔액인수금액의 18% |
| 주1) | 최종 실권주 : 구주주청약 및 일반공모 후 발생한 배정잔여주 또는 청약미달주식 |
| 주2) | 모집총액 : 최종 발행가액 X 총 발행주식수 |
| 주3) | 확정발행가액이 액면가(500원)로 결정될 경우 대표주관회사가 자기 책임 하에 인수하는 주식수에 확정발행가액을 곱한 금액의 30.00%를 대표주관회사에게 지급합니다. |
II. 증권의 주요 권리내용
당사가 금번 주주배정후 실권주 일반공모 유상증자를 통하여 발행할 증권은 기명식 보통주이며, 동 증권의 주요 권리내용은 다음과 같습니다.
1. 액면금액
제6조 【1주의 금액】
이 회사가 발행하는 주식 1주의 금액은 오백원으로 한다.
2. 주식의 발행 및 배정에 관한 사항
제5조 【발행예정 주식의 총수】
이 회사가 발행할 주식의 총수는 오십억주로 한다.
제7조 【주식의 종류】
이 회사가 발행할 주식의 종류는 기명식 보통주식과 기명식 우선주식으로 한다.
제7조의2 【우선주식의 수와 내용】
① 이 회사가 발행할 우선주식은 의결권이 없는 것으로 하며, 발행주식총수의 4분의 1을 초과하지 못한다.
② 우선주식에 대하여는 액면금액을 기준으로 하여 연 1% 이상 5% 이내에서 발행시에 이사회가 우선배당률을 정한다.
③ 보통주식의 배당률이 우선주식의 배당률을 초과할 경우에는 그 초과분에 대하여 보통주식과 동일한 비율로 참가시켜 배당한다.
④ 우선주식에 대하여 어느 사업년도에 있어서 소정의 배당을 하지 못한 경우에는 누적된 미배당분을 다음 사업년도의 배당시에 우선하여 배당한다.
⑤ 우선주식에 대하여 소정의 배당을 하지 아니한다는 결의가 있는 경우에는 그 결의가 있는 총회의 다음 총회부터 그 우선적 배당을 한다는 결의가 있는 총회의 종료시까지는 의결권이 있는 것으로 한다.
⑥ 이 회사가 유상증자 또는 무상증자를 실시하는 경우 우선주식에 대한 신주의 배정은 유상증자의 경우에는 보통주식으로, 무상증자의 경우에는 그와 같은 종류의 주식으로 한다.
⑦ 우선주식의 존속기간은 발행일로부터 5년의 범위 내에서 이사회의 결의로 정하고 이 기간 만료와 동시에 보통주식으로 전환된다. 그러나 위 기간 중 소정의 배당을 하지 못한 경우에는 소정의 배당을 완료할 때까지 그 기간을 연장한다.
제7조의3 【상환우선주】
① 이 회사는 제7조의2 제1항의 규정에 의한 우선주식을 발행함에 있어 이사회결의를 통하여 이를 주주의 상환청구에 따라 또는 회사의 선택에 따라 회사의 이익으로써 소각할 수 있는 상환주식으로 정할 수 있다.
② 상환주식의 상환가액은 발행가액과 배당률 등을 고려하여 이사회가 결정한다.
③ 상환주식의 상환기간은 발행일로부터 1월 이상 5년의 범위 내에서 이사회의 결의로 정한다. 다만, 다음 각호의 1에 해당하는 사유가 발생하는 경우에는 그 사유가 해소될 때까지 상환기간은 연장된다.
1. 상환주식에 대하여 우선적 배당이 완료되지 아니한 경우
2. 회사의 이익이 부족하여 상환기간 내에 상환하지 못하는 경우
④ 상환주식을 회사의 선택으로 소각하는 경우에는 상환주식 전부를 일시에 또는 분할하여 상환할 수 있다. 이 때 회사는 상환할 뜻 및 대상주식과 1개월 이상의 기간을 정하여 주권을 회사에 제출할 것을 공고하고 주주명부에 기재된 주주와 질권자에게는 따로 통지를 하며 위 기간이 만료된 때에 강제상환한다. 다만, 분할상환하는 경우에는 회사가 추첨 또는 안분비례의 방법에 의하여 상환할 주식을 정할 수 있으며, 이 때 발생하는 단주는 상환하지 아니한다.
⑤ 주주에게 상환청구권이 부여된 경우 주주는 자신의 선택으로써 상환주식 전부를 일시에 또는 분할하여 상환해 줄 것을 청구할 수 있다. 이때 당해 주주는 상환할 뜻 및 상환대상주식을 회사에 통지하여야 한다. 다만, 회사는 현존이익으로 상환대상주식 전부를 일시에 상환하기 충분하지 않을 경우 이를 분할상환할 수 있고, 이 때 발생하는 단주는 상환하지 아니한다.
⑥ 상환우선주식은 발행시에 이사회가 정하는 추가적인 권리와 특성을 가질 수 있다.
제7조의4 【전환우선주】
① 이 회사는 제7조의2 제1항의 규정에 의한 우선주식을 발행함에 있어 이를 주주의 전환청구에 따라 보통주식으로 전환할 수 있는 전환주식으로 정할 수 있다.
② 우선주식의 보통주식으로의 전환비율은 원칙적으로 우선주식 1주당 보통주식 1주로 한다. 다만, 회사는 필요한 경우 발행시에 이사회 결의에 의해 보통주식의 액면가 이상의 범위 내에서 전환으로 인하여 발행하는 신주식의 발행가액(발행가액결정의 계산방식을 포함한다)을 정할 수 있고, 전환비율 및 전환가격 조정사유(유상증자, 무상증자, 주식관련 사채의 발행, 주식배당 등) 등 전환에 관하여 필요한 사항을 정할 수 있다.
③ 전환주식의 전환청구기간은 발행일로부터 1월 이상 5년의 범위 내에서 이사회의 결의로 정한다.
④ 보통주식으로의 전환은 주주가 전환을 청구한 때에 그 효력을 발생한다.
⑤ 전환우선주식은 발행시에 이사회가 정하는 추가적인 권리와 특성을 가질 수 있다.
제7조의5 【상환전환우선주】
① 이 회사는 제7조의2 제1항의 규정에 의한 우선주식을 발행함에 있어 이를 전환주식인 동시에 상환주식인 것으로 정할 수 있다.
② 전환과 상환에 관한 내용은 제7조의3 제2항 내지 제6항 및 제7조의4 제2항 내지 제5항을 준용한다.
제8조 【주식 및 신주인수권증서에 표시되어야 할 권리의 전자등록】
이 회사는 주권 및 신주인수권증서를 발행하는 대신 전자등록기관의 전자등록계좌부에 주식 및 신주인수권증서에 표시되어야 할 권리를 전자등록한다.
제9조 【주식의 발행 및 배정】
① 이 회사가 이사회의 결의로 신주를 발행하는 경우 다음 각 호의 방식에 의한다.
1. 주주에게 그가 가진 주식 수에 따라서 신주를 배정하기 위하여 신주인수의 청약을 할 기회를 부여하는 방식
2. 발행예정주식총수를 초과하지 않는 범위 내에서 신기술의 도입, 재무구조의 개선 등 회사의 경영상 목적을 달성하기 위하여 필요한 경우 제1호 외의 방법으로 특정한 자(이 회사의 주주를 포함한다)에게 신주를 배정하기 위하여 신주인수의 청약을 할 기회를 부여하는 방식
3. 발행예정주식총수를 초과하지 않는 범위 내에서 제1호 외의 방법으로 불특정 다수인(이 회사의 주주를 포함한다)에게 신주인수의 청약을 할 기회를 부여하고 이에 따라 청약을 한 자에 대하여 신주를 배정하는 방식
② 제1항 제3호의 방식으로 신주를 배정하는 경우에는 이사회의 결의로 다음 각 호의 어느 하나에 해당하는 방식으로 신주를 배정하여야 한다.
1. 신주인수의 청약을 할 기회를 부여하는 자의 유형을 분류하지 아니하고 불특정 다수의 청약자에게 신주를 배정하는 방식
2. 관계 법령에 따라 우리사주조합원에 대하여 신주를 배정하고 청약되지 아니한 주식까지 포함하여 불특정 다수인에게 신주인수의 청약을 할 기회를 부여하는 방식
3. 주주에 대하여 우선적으로 신주인수의 청약을 할 수 있는 기회를 부여하고 청약되지 아니한 주식이 있는 경우 이를 불특정 다수인에게 신주를 배정받을 기회를 부여하는 방식
4. 투자매매업자 또는 투자중개업자가 인수인 또는 주선인으로서 마련한 수요예측 등 관계 법규에서 정하는 합리적인 기준에 따라 특정한 유형의 자에게 신주인수의 청약을 할 수 있는 기회를 부여하는 방식
③ 제1항 제2호 및 제3호에 따라 주주외의 자에게 신주를 배정하는 경우 상법 제416조제1호, 제2호, 제2호의2, 제3호 및 제4호에서 정하는 사항을 그 납입기일의 2주 전까지 주주에게 통지하거나 공고하여야 한다. 다만, 자본시장과 금융투자업에 관한 법률 제165조의9에 따라 주요사항보고서를 금융위원회 및 거래소에 공시함으로써 그 통지 및 공고를 갈음할 수 있다.
④ 회사는 신주를 배정하는 경우 그 기일까지 신주인수의 청약을 하지 아니하거나 그 가액을 납입하지 아니한 주식이 발생하는 경우에 그 처리방법은 발행가액의 적정성등 관련 법령에서 정하는 바에 따라 이사회 결의로 정한다.
⑤ 제1항 각호의 어느 하나의 방식에 의해 신주를 발행할 경우에는 발행할 주식의 종류와 수 및 발행가격 등은 이사회의 결의로 정한다.
⑥ 회사는 신주를 배정하면서 발생하는 단주에 대한 처리방법은 이사회의 결의로 정한다.
⑦ 회사는 제1항 제1호에 따라 신주를 배정하는 경우에는 주주에게 신주인수권증서를 발행하여야 한다.
제9조의3 【주식매수선택권】
① 이 회사는 임직원에게 발행주식총수의 100분의 15 범위 내에서 상법 제340조의2 및 제542조의3의 규정에 의한 주식매수선택권을 주주총회의 특별결의에 의하여 부여할 수 있다. 다만, 발행주식총수의 100분의 3의 범위 내에서는 이사회결의로 주식매수선택권을 부여할 수 있다.
② 주식매수선택권을 부여받을 자는 회사의 설립, 경영과 기술혁신 등에 기여하거나 기여할 수 있는 임직원으로 하되 다음 각호의 1에 해당하는 자는 제외한다.
1. 최대주주(상법 제542조의8 제2항 제5호의 규정에 의한 최대주주를 말한다. 이하 같다) 및 그 특수관계인(상법시행령 제13조 제4항의 규정에 의한 특수관계인을 말한다. 이하 같다). 다만, 당해 법인의 임원이 됨으로써 특수관계인에 해당하게 된 자(그 임원이 계열회사의 비상근임원인 자를 포함한다)는 제외한다.
2. 주요주주(상법 제542조의8 제2항 제6호의 규정에 의한 주요주주를 말한다. 이하 같다) 및 그 특수관계인. 다만, 당해 법인의 임원이 됨으로써 특수관계인에 해당하게 된 자(그 임원이 된 계열사의 비상근임원인 자를 포함한다)는 제외한다.
3. 주식매수선택권의 행사로 주요주주가 되는 자
③ 주식매수선택권의 행사로 교부할 주식(주식매수선택권의 행사가격과 시가와의 차액을 현금 또는 자기주식으로 교부하는 경우에는 그 차액의 산정 기준이 되는 주식을 말한다)은 기명식 보통주식(또는 기명식 우선주식)으로 한다.
④ 주식매수선택권의 부여대상이 되는 임직원의 수는 재직하는 임직원의 100분의 90을 초과할 수 없고, 임원 또는 직원 1인에 대하여 부여하는 주식매수선택권은 발행주식총수의 100분의 10을 초과할 수 없다.
⑤ 주식매수선택권을 행사할 주식의 1주당 행사가격은 다음 각호의 가액 이상이어야 한다. 주식매수선택권을 부여한 후 그 행사가격을 조정하는 경우에도 또한 같다.
1. 새로이 주식을 발행하여 교부하는 경우에는 다음 각목의 가격 중 높은 금액
가. 주식매수선택권의 부여일을 기준으로 한 주식의 실질가액
나. 당해 주식의 권면액
2. 제1호 이외의 경우에는 제1호 가목의 규정에 의한 당해 주식의 실질가액
⑥ 주식매수선택권은 제1항의 결의일부터 2년이 경과한 날로부터 5년 내에 행사할 수 있다.
⑦ 주식매수선택권을 부여받은 자는 제1항의 결의일부터 2년 이상 재임 또는 재직하여야 행사할 수 있다. 다만, 주식매수선택권을 부여받은 자가 제1항의 결의일부터 2년 내에 사망하거나, 정년으로 인한 퇴임 또는 퇴직, 기타 본인의 귀책사유가 아닌 사유로 퇴임 또는 퇴직한 경우에는 그 행사기간동안 주식매수선택권을 행사할 수 있다.
⑧ 다음 각호의 1에 해당하는 경우에는 이사회의 결의로 주식매수선택권의 부여를 취소할 수 있다.
1. 당해 임직원이 주식매수선택권을 부여받은 후 임의로 퇴임하거나 퇴직한 경우
2. 당해 임직원이 고의 또는 과실로 회사에 중대한 손해를 초래하게 한 경우
3. 회사의 파산 또는 해산 등으로 주식매수선택권의 행사에 응할 수 없는 경우
4. 기타 주식매수선택권 부여계약에서 정한 취소사유가 발생한 경우
3. 배당에 관한 사항
제47조 【이익금의 처분】
이 회사는 매사업년도의 처분전이익잉여금을 다음과 같이 처분한다.
1. 이익준비금
2. 기타의 법정적립금
3. 배당금
4. 임의적립금
5. 기타의 이익잉여금처분액
제48조 【이익배당】
① 이익의 배당은 금전, 주식 및 기타의 재산으로 할 수 있다.
② 이익의 배당을 주식으로 하는 경우에는 주주총회의 결의로 그와 다른 종류의 주식으로도 할 수 있다.
③ 제1항의 배당은 제12조 제1항에서 정한 날 현재의 주주명부에 기재된 주주 또는 등록된 질권자에게 지급한다.
제49조 【배당금 지급청구권의 소멸시효】
① 배당금의 지급청구권은 5년간 이를 행사하지 아니하면 소멸시효가 완성한다.
② 제1항의 시효의 완성으로 인한 배당금은 이 회사에 귀속한다.
4. 의결권에 관한 사항
제22조 【주주의 의결권】
주주의 의결권은 1주마다 1개로 한다.
22조의2 【상호주에 대한 의결권 제한】
이 회사, 모회사 및 자회사 또는 자회사가 다른 회사의 발행주식총수의 10분의 1을 초과하는 주식을 가지고 있는 경우 그 다른 회사가 가지고 있는 이 회사의 주식은 의결권이 없다.
제23조 【의결권의 불통일행사】
① 2 이상의 의결권을 가지고 있는 주주가 의결권의 불통일행사를 하고자 할 때에는 회일의 3일전에 회사에 대하여 서면으로 그 뜻과 이유를 통지하여야 한다.
② 회사는 주주의 의결권의 불통일행사를 거부할 수 있다. 그러나 주주가 주식의 신탁을 인수하였거나 기타 타인을 위하여 주식을 가지고 있는 경우에는 그러하지 아니하다.
제24조 【의결권의 대리행사】
① 주주는 대리인으로 하여금 그 의결권을 행사하게 할 수 있다.
② 제1항의 대리인은 주주총회 개시 전에 그 대리권을 증명하는 서면(위임장)을 제출하여야 한다.
III. 투자위험요소
1. 사업위험
[주요 용어설명]
| 용어 | 정의 및 설명 |
|---|---|
|
의약품 |
사람, 동물의 질병 진단, 치료, 예방목적으로 사용되는 물품으로 기구,기계 장치가 아닌 것 |
|
신약 |
화학구조나 본질 조성이 새로운 신물질 또는 신물질을 유효성분으로 함유한 복합제제 의약품 |
| 제네릭 (Generic Drugs) |
특허가 만료된 오리지널 합성의약품을 모방해 만든 의약품으로써 기 허가된 의약품과 주성분, 함량, 제형 및 용법과 용량이 동일한 의약품 |
| 완제의약품 (Drug products) |
모든 제조공정이 완료되어 최종적으로 인체에 투여할 수 있도록 일정한 제형으로 제조된 의약품 |
| 전문의약품 (ETC: Ethical Drug) |
전문의약품은 적응증, 습관성, 내성, 투여경로의 특성상 의사나 치과의사의 전문적인 진단이 필요한 의약품으로 주사제, 혈압약, 간질약, 항생제 등이 있음. |
| 일반의약품 (OTC: Over-the-counter Drug) |
일반의약품은 오·남용 우려가 적어 의사나 치과의사의 처방없이 사용하여도 부작용이 비교적 작은 의약품으로 일반적인 감기약, 소화제, 비타민제 등이 있음. |
| 바이오의약품 (Biologics) |
사람이나 다른 생물체에서 유래된 세포·조직·호르몬 등의 유효물질을 이용하여 유전자재결합 또는 세포배양기술을 통해 분자생물학적 기법으로 개발한 의약품 |
| 바이오신약 (New Biologics) |
세포 배양·유전자 재조합·유전자 조작 등의 생명공학방법을 직간접적으로 활용하여 만들어낸 신약 |
| 바이오시밀러 (Biosimilar) |
특허가 만료된 오리지널 바이오의약품을 모방해 만든 의약품 |
| 바이오베터 (Biobetter) |
새로운 기술을 적용하여 기존 바이오의약품을 보다 우수하게 개량하여 가치를 향상시킨 의약품을 말하며, 오리지널 의약품에 비하여 효능, 투여횟수 등이 개선된 의약품 |
| FDA (Food and Drug Administration) |
미국에서 식품과 의약품의 인허가를 주관하는 정부 기관. 1931년 설립되었으며, 의약품의 인허가 및 규제, 화장품, 식품 그리고 의료 기기 등에 대한 허가와 규제를 담당하고 있음. 국내에는 이와 유사한 기관으로 식품의약품안전처가 있음. |
|
GMP |
의약품 또는 의료기기의 설계, 개발, 제조, 시판 후 관리등 전 과정에 대한 품질시스템의 확보를 통해, 안전(safe)하고 유효(effective)하며, 의도된 용도(intended use)에 적합한 품질의 제품을 일관성 있게(consistently) 생산하도록 관리하는 기준. |
|
파이프라인(Pipeline) |
신약 개발 계획을 뜻하는 말로 주로 연구 개발 단계에 있는 품목을 말함 |
| 리베이트 (Rebate) |
사전적으로 판매자가 구매자로부터 지불 받은 액수의 일부분을 구매자에게 환불하는 행위 및 그 금액을 의미하며, 판매 촉진을 위한 가격할인 전략. |
| 보험약제관리기업 (PBM, Pharmacy Benefit Manager) |
미국 내 보험의 대리청구, 보험등재 의약품(Formulary) 관리, 환자 자기부담금 관리 등을 대행하는 기관 |
|
비임상시험 |
임상시험에 앞선 단계로, 세포나 동물을 대상으로 독성유무, 약효 등을 확인하는 시험임 |
|
IND (임상시험계획 승인신청, Investigational New Drug application) |
새로운 의약품의 마케팅 신청이 승인되기 전에 제약 회사에게 임상시험을 수행하기 위해 실험용 의약품의 사용을 승인해 주는 단계임. 의약품 담당기관 (FDA 또는 식약처)은 개발 중인 의약품에 의해 연구 대상이 부당한 위험에 처하지 않도록 안전을 위해 IND 신청서를 검토함. IND 신청서가 승인되면, 후보 약물은 임상 시험에 진입할 수 있음. |
|
임상 1상 |
비임상시험(동물을 상대로 한 실험)을 거친 신약을 사람에서 처음으로 평가하는 과정. 비교적 제한된 수의 대상자(약 20-80명)에게 투여되며 약의 종류에 따라 다르지만 대개 건강한 성인을 대상으로 진행함. 안전성을 검토하여 안전용량의 범위를 확인하게 됨. 또한 약물의 체내에서의 흡수, 분포, 대사, 배설에 대한 자료를 수집함 |
|
임상 2상a |
임상시험에 사용되는 의약품의 안전성과 유효성 증명을 위해 해당약물의 약동, 약력, 약리, 임상적 효과를 확인하고 이상반응 등을 평가하기 위하여 사람을 대상으로 실시하는 시험 또는 연구로 사람을 피시험자로 하는 것이기 때문에 윤리적인 배려와 함께 과학적인 방법으로 진행됨 |
|
임상 2상b |
임상 2a의 결과에 따라 설계된 용량을 가지고 다시 환자에 투여, 어느 만큼의 용량이 가장 효과가 있을지 적정 투여 용량의 범위를 정하는 과정 |
|
임상 3상 |
임상 2상에서 확인된 사항들을 종합적으로 판단하여 유용성이 인정될 때 대상질환 중 조건에 부합되는 다수 환자를 대상으로 효능효과, 용법용량, 사용상의 주의사항 등 전반적인 안전성, 유효성을 확인하여 의약품으로서의 유용성을 결정하는 시험 |
|
CMO |
제약업계에서 많이 사용되는 용어로 의약품을 대행 생산하도록 아웃소싱을 맡기는 것을 뜻함. 전자업계 OEM이나 반도체 파운드리와 유사한 개념임. |
| CDMO (Contract Development and Manufacturing Organization) |
위탁생산을 뜻하는 기존 CMO(Contract Manufacturing Organization)에 개발(Development)가 더해진 용어. 고객사의 요청에 따라 제품을 생산하는 위탁생산만 담당하던 CMO 영역을 넘어 후보물질(또는 세포주) 개발, 생산공정, 임상, 상용화 등 일련의 신약개발 과정을 위탁 개발·생산하는 개념. |
|
CRO |
신약개발을 하는 과정에서 제약기업의 임상시험 관리를 대행해 주는 기관을 총칭함. CRO는 단순한 데이터 관리 및 통계분석 서비스에서 최근 약물 발굴·신약개발·제조·운송·상품화까지 제약 산업 전 단계에 걸쳐 서비스를 제공하는 영역에까지 확대하고 있음. |
|
가. 국내 의약품 시장 규모 관련 위험 |
인구구조의 고령화 및 국민소득 향상에 따라 건강에 대한 관심이 증가되었고, 식습관의 서구화 및 환경 변화로 성인병 및 만성질환이 증가하면서 2022년 국내 의약품 시장 규모는 29.86조원으로 전년대비 17.59% 성장했습니다.
| [국내 연도별 의약품 사업규모] |
| (단위: 조원) |
| 연도 | 2018년 | 2019년 | 2020년 | 2021년 | 2022년 | 연평균 성장률 |
|---|---|---|---|---|---|---|
| 생산액 | 21.11 | 22.31 | 24.57 | 25.49 | 28.95 | 6.53% |
| 수출액 | 5.14 | 6.06 | 9.96 | 11.36 | 10.46 | 15.25% |
| 수입액 | 7.16 | 8.05 | 8.57 | 11.27 | 11.37 | 9.70% |
| 시장규모 | 23.12 | 24.31 | 23.17 | 25.39 | 29.86 | 5.25% |
| 주1) 시장규모 = 생산액-수출액+수입액 |
| 주2) 연평균 성장률: 최근 5개년 |
| 자료: 식품의약품안전처, 2023 식품의약품통계연보, 2. 의약품 산업 현황 |
식품의약품안전처에서 발표한 2023 식품의약품통계연보에 따르면, 2022년 의약품 생산액은 28.95조원으로 전년대비 13.57% 증가하였고, 수출액은 10.46조원으로 전년대비 7.99% 감소, 수입액은 11.37조원으로 전년대비 0.87% 소폭 증가하였습니다. 이에 2022년 국내 의약품 시장규모는 29.86조원을 기록하며, 최근 5년간 연평균 성장률이 5.25%에 달했습니다.
의약품 수출은 2022년 전년대비 감소하는 모습을 보였으나, 최근 5개년간 연평균 성장률이 15.25%로 우상향 추세를 보이고 있으며, 이에 더해 바이오의약품 생산 증가 및 원료 의약품 생산실적 증가 등의 영향으로 2016년 국내 의약품 산업 사상 첫 20조원을 돌파한 이후 국내 의약품 시장은 꾸준히 확대되고 있습니다.
| [연도별 전문/일반의약품 생산실적 현황] |
| (단위: 개, 억원) |
| 구분 | 전문의약품 | 일반의약품 | 전체 | |||
|---|---|---|---|---|---|---|
| 품목수 | 금액 | 품목수 | 금액 | 품목수 | 금액 | |
| 2022년 | 16,414 | 219,864 | 4,884 | 35,848 | 21,298 | 255,712 |
| 2021년 | 15,947 | 193,759 | 4,807 | 30,692 | 20,754 | 224,451 |
| 2020년 | 15,946 | 178,457 | 5,280 | 31,779 | 21,226 | 210,236 |
| 자료 : 식품의약품안전처, 2023 식품의약품통계연보, 일반/전문의약품 품목수 및 생산액현황 |
의약품 시장을 전문의약품과 일반의약품 시장으로 구분하여 보면, 전문의약품이 품목수와 금액 측면에서 훨씬 더 높은 점유율을 확보하고 있는 것으로 확인됩니다. 금액 기준으로 2022년 전체 25조 5,712억원 중에서 전문의약품은 21조 9,864억원, 일반의약품은 3조 5,848억원을 기록하며 전체금액 대비 각각 86.0%, 14.0%를 차지하였습니다. 생산품목 기준으로는 전체 21,298품목 중 전문의약품이 16,414개로 77.1%, 일반의약품이 4,884개로 22.9% 비중을 차지하였습니다.
| [국내 고령인구 현황] |
| (단위: 천명, %) |
| 구분 | 2015년 | 2016년 | 2017년 | 2018년 | 2019년 | 2020년 | 2021년 | 2022년 |
|---|---|---|---|---|---|---|---|---|
| 고령인구 | 6,617 | 6,827 | 7,171 | 7,455 | 7,817 | 8,287 | 8,707 | 9,146 |
| 전체인구 | 51,069 | 51,270 | 51,423 | 51,630 | 51,779 | 51,829 | 51,738 | 51,692 |
| 구성비 | 12.96% | 13.32% | 13.95% | 14.44% | 15.10% | 15.99% | 16.83% | 17.69% |
| 주) 고령인구 비율계산 : 65세이상인구/전체인구x100(%) |
| 자료: 국가통계포털, 고령인구비율(시도/시/군/구) |
국내 인구구조는 최근 8년간 고령화가 지속적으로 심화되고 있습니다. 통계청 발표에 따르면 양적 팽창속도가 둔화된 가운데 65세 이상의 노인인구가 2017년 기준 14.2%로 고령화사회(7.0% 기준)를 넘어 이미 고령사회(14.0% 기준)에 진입하였으며, 2025년부터는 초고령사회(20.0%)로 진입할 것으로 예상되고 있습니다. 의료비 및 의약품에 높은 지출 성향을 보이는 노인인구의 확대는 제약산업의 성장세로 이어질 수 있다고 판단됩니다.
| [국내 총인구 및 인구성장률] |
| (단위: 천명. %) |
| 구분 | 1970년 | 1980년 | 1990년 | 2000년 | 2010년 | 2015년 | 2020년 | 2021년 | 2022년 | 2023년 | 2030년(E) | 2040년(E) | 2050년(E) |
|---|---|---|---|---|---|---|---|---|---|---|---|---|---|
| 총인구 | 32,241 | 38,124 | 42,869 | 47,008 | 49,554 | 51,015 | 51,836 | 51,770 | 51,673 | 51,713 | 51,306 | 50,059 | 47,107 |
| 남자 | 16,309 | 19,236 | 21,568 | 23,667 | 24,881 | 25,586 | 25,926 | 25,871 | 25,819 | 25,860 | 25,627 | 24,955 | 23,443 |
| 여자 | 15,932 | 18,888 | 21,301 | 23,341 | 24,673 | 25,429 | 25,911 | 25,899 | 25,854 | 25,853 | 25,678 | 25,105 | 23,664 |
| 인구성장률 | 2.2% | 1.6% | 1.0% | 0.8% | 0.6% | 0.5% | 0.4% | 0.0% | -0.2% | 0.0% | -0.1% | -0.3% | -0.8% |
| 주1) 인구성장률은 전년도대비 총 인구 성장률임 |
| 자료 : 국가통계포털, 주요인구지표(성비,인구성장률,인구구조,부양비 등)/전국) |
국내 제약산업은 노령인구의 지속적인 증가 및 소득수준의 향상에 힘입어 지속적인 성장세를 기록하고 있으나, 최근 들어 국내 총인구 및 인구성장률 증가세가 둔화되고 있어 향후 현재 수준의 성장률의 지속여부는 장담할 수 없습니다. 국가통계포털 데이터에 따르면 2015년 0.5%, 2020년 0.1%로 전년도 대비 둔화된 국내 총 인구성장률의 경우 2022년 -0.2%로 처음 역성장하였으며, 이후에는 그 추세가 더욱 심화돼 2050년에는 인구성장률이 -0.8%에 달할 것으로 전망됩니다. 이는 지속화된 연령구조의 노령화로 인한 출산인구의 저하로 파악되며, 향후 노령화 진행 속도에 따라 총인구수 감소는 더욱 가속화될 수 있습니다. 더불어 2010년 시행된 의약품 리베이트 규제, 2012년 약가인하정책 등 정부의 약가인하 정책시행 의지가 견고함에 따라 산업전체 성장성이 둔화될 가능성이 존재 합니다. 정부의 정책기조 및 경쟁상황에 따라 당사 매출액 및 영업이익에 부정적인 영향을 미칠 가능성이 존재하오니 투자자께서는 투자 판단시 이점 유의하시길 바랍니다.
|
나. 정부의 제약산업 규제로 인한 약가인하 위험 |
제약산업은 국민건강과 직결되는 산업으로 제품의 개발-생산-판매 등 전 과정에 걸쳐서 정부 정책의 영향을 받고 있습니다. 현재 정부는 건강보험의 재정수지 균형을 달성하고, 약제비 적정화를 실현하기 위하여 일괄 약가인하 및 리베이트 규제강화 등다양한 형태의 규제정책을 시행하고 있습니다. 특히 정부가 약가를 직접적으로 통제하고 있어 정부의 정책 변동에 의하여 제약산업 내 개별기업의 매출 및 수익성에 직접적인 영향을 미칠 수 있다는 위험이 있습니다. 정부의 건강보험 보장성 강화 정책으로 인한 건강보험 재정 수요 확대 전망 등을 감안하면 향후 약가 인하 압박 기조는 지속될 것으로 보이며, 약가 인하 압박이 지속될 경우 국내 제약산업의 전체적인 성장정 체에 영향을 미칠 수 있습니다. 제약산업과 관련된 정부의 주요 정책 변화와 그에 따른 영향은 아래와 같습니다.
| [정부의 주요 제약산업 규제] |
| 시행년도 | 구분 | 주요내용 | 산업에 미친 영향 |
|---|---|---|---|
| 2000 | 의약분업 | - 의사와 약사의 역할 분리 | - 전문의약품의 처방확대 - 전문의약품 중심의 시장성장 |
| 2002 | 약가재평가 제도 도입 | - 정기적으로 가격변동요인을 파악하여 약가조정 - 외국 7개국 약가와 비교하여 약가 조정 |
- 조정수준이 수익성에 미친 영향은 제한적 |
| 2006 | 약제비 적정화 방안 |
- 특허만료 신약의 가격조정 - 제네릭 약가인하 폭 확대 - 선별등재 시스템으로 전환 - 기등재의약품 목록 정비사업 운영 |
- 가격통제와 품목대상의 범위 확대 - 도입 이후 제약기업의 수익성 하락세 - 단계적 가격조정으로 영향은 점진적 양상 |
| - 가격 결정방식이 외국 7개국의 평균값과의 상대비교에서 보험공단과의 협상에 의한 방식으로 전환 |
- 보험공단의 가격 교섭력이 높아짐 | ||
| 2008 | 제조 및 품질관리기준 개선 | - GMP 규정을 선진국 수준으로 개선 | - 제약기업들의 관련 설비투자 증가 |
| 2009 | 리베이트 약가 연동제 | - 리베이트 적발 품목 보험약가 최고 20% 인하 | - 영업에 대한 정부규제 강화 |
| 2010 | 시장형 실거래가 상환제도 |
- 의약품 저가 구매시 의료기관/약국의 이윤인정 | - 처방,조제 약품비 절감 장려금 제도로 전환 |
| 리베이트 쌍벌제 | - 리베이트 받은 사람에 대한 처벌 강화 | - 영업에 대한 정부규제 강화 | |
| 2012 | 약가제도 개편 (일괄약가인하) |
- 기존 계단식 약가 구조를 폐지 - (신규등재의약품) 특허만료 전 오리지널 가격의 53.55%를 부여 - (기등재의약품) 약가를 일괄 인하 |
- 가격조정의 폭과 범위가 매우 큼 - 2012년 제약기업의 수익성이 큰 폭으로 하락 |
| 2014 | 국민건강보험법 개정 (리베이트 투아웃제) |
- 리베이트와 관련된 약제를 건강보험 대상에서 제외 (리베이트 금액과 횟수에 따라 급여정지기간 결정) |
- 제약업계의 영업방식의 변화 (영업사원 인센티브 제도의 조정 등) |
| 2015 | 의약품 허가-특허권 연계제도 | - 신약 특허권자의 허락 없이 후발주자의 복제약이 판매되지 않도록 함 | - 신약특허권의 강화 - 단기적으로 국내 제약산업의 매출액 감소 |
| 의약품 공급내역 보고 의무화 |
- 의약품의 유통현황과 실거래가를 조회 가능 - 공급내역 익일보고원칙 - 바코드사용에 대한 의무화 |
- 유통부문에 대한 정부규제 강화 | |
| 2016 | 의약품 공급내역 보고 의무화 | - 공급내역 익일보고원칙 - 바코드사용에 대한 의무화 제도 |
- 의약품의 유통현황과 실거래가를 조회 가능 |
| 실거래가 약가 인하 | - 시장에서 실제로 거래되는 가격으로 의약품 가격을 인하하는 제도 | - 전체 평균 1.96% 인하될 예정 - 약가 인하로 연간 1,368억원의 약제비 절감 - 보험제정의 안정화 |
|
| 2017 | 약사법 개정안 시행 | - 경제적 이익 등 제공내역에 관한 지출 보고서 작성 및 보관 의무화 | - 리베이트에 대한 정부규제 강화 |
| 2018 |
선별급여 사전 약가인하 |
- 비급여로 분류했던 적응증에 대한 본인부담률 탄력 적용해 급여권에서 관리하는 제도 |
- 선별급여 대상 약제의 상한금액 인하 |
|
2019 |
사용량 약가 연동 |
- 약가협상 시 의약품의 사용량과 약값을 연동해 약가를 책정하는 제도 |
- 건강보험 재정에 대한 위험을 공단과 업체가 분담하여 약제비 지출의 합리성 추구 |
| 2019 | 특허만료 약가인하 | - 개별약제 특허 만료시 1년간 70%, 1년 후 53.55% 인하에서 자체 생물학적 동등성 시험 실시와 DMF 미충족시, 기준 요건 미충족 개수에 따라 추가로 15% 씩 약가 인하(2019년 하반기) | - 제네릭 의약품 관리수준 강화, 신규진입 억제 |
| 2020 | 제네릭 의약품 약가 제도 개편 |
- 자체 생물학적 동등성 시험 실시, 등록된 원료의약품 사용 2개 기준 요건 및 건강보험 등재 순서에 따라 7월부터 제네릭 차등 약가 적용 |
- 무분별한 제네릭 개발 및 생산 방지 - 제네릭 의약품에 대한 품질과 대내외 경쟁력 제고 |
| 2021 | 의약품 공동생동 1+3 제한 | - 동일한 임상(생동)시험자료를 이용한 품목 수 제한 (1+3) |
- 산업의 유통문란과 신약 개발 능력 약화 문제 해소 |
| 2022 | 의약품ㆍ의료기기 리베이트 근절 관련 제도 |
- 영업대행사(CSO) 관리 강화 - 영업대행사(CSO) 지출보고서 작성 제도 관리 강화 |
- 영업대행업체(CSO) 불법 리베이트 처벌 근거 구체화 |
| GMP 원스트라이크 아웃제 | - 의약품 제조ㆍ품질관리기준(GMP) 위반 시 인증 취소 | - 의약품 임의ㆍ불법 제조 사태 방지 | |
| 2023 | 의약품ㆍ의료기기 리베이트 근절 관련 제도 |
- 영업대행사(CSO)의 지출보고서 작성 의무 부과 - 영업대행사(CSO)의 지출보고서 실태조사 및 결과 공표 |
- 영업대행업체(CSO) 불법 리베이트 처벌 근거 구체화 |
| 주) 시장형실거래가상환제도는 2014년 9월에 폐지 (자료: 보건복지부, NICE신용평가) |
1) 약가 인하 제도
정부는 연간 약제비 지출규모를 14% 이상 절감하는 내용의 신규 약가일괄인하제도를 포함한 '약가제도 개편 및 제약산업 선진화' 방안을 2012년 4월 1일에 시행하였습니다. 새로운 제도는 기존의 계단형 약가제도를 폐지하고 특허만료 오리지널 및 제네릭의 약가를 일괄 인하하는 방안으로 주요 내용은 특허만료 의약품에 대해 오리지널 및 제네릭의 약가를 55%로 일괄인하하고, 특허 만료 1년 이내 의약품도 53.55% 수준으로 상한가격을 일괄 인하하는 것입니다.
| [약가일괄인하제도] |
![]() |
|
약가인하 |
| 주) 특허만료 전 오리지널 약가를 100으로 하여 적용 |
| 자료: 보건복지부 |
정부의 일괄 약가인하로 인해 건강보험에 등재된 약(藥) 1만 3,814개 품목 중 47.1%인 6,506개 품목의 가격이 평균 21% 낮추었으며, 이는 전체 약값이 평균 14% 인하된 효과를 유발했습니다. 2013년 7월 한국제약협회가 발표한 '약가인하 이후 제약산업의 변화' 정책보고서에 따르면 국내 68개 상장 제약기업들의 2012년 약품비 청구액이 5조 2,914억원으로 전년에 비해 6.8% 감소한 것으로 나타났으며, 2013년 1분기 약품비 청구실적은 1조 2,677억원으로 2012년 같은 기간과 비교했을 때 12% 줄어든 것으로 나타났습니다. 국내 제약사들은 약가인하로 인한 매출 감소에 대응하기 위해 약가인하를 적용받지 않는 일반의약품의 확대, 다국적 제약사로부터의 품목 도입, 비제약 사업부문으로의 다각화 등에 노력에 나섰으나, 약가인하와 수익성이 상대적으로 낮은 상품도입 확대 등으로 인해 주요 제약사들의 2012년 영업이익률이 하락하는 모습을 보이기도 하였습니다.
이후 정부는 시장에서 실제로 거래되는 가격으로 의약품 가격을 인하하는 실거래가 약가 인하 제도를 실시하였으며, 2016년 03월 4,655개 품목의 약가가 평균 1.96% 조정된 바 있으며, 당시 약제비 절감액은 1,368억원 규모로 추계되었습니다.
추가로, 2020년 제네릭 의약품 약가제도 개편이 시행되었는데, 제네릭 의약품의 가격을 기준요건 충족 여부에 따라 차등 산정하는 세부 기준을 마련하고, 가산제도를 개편하는것이 그 요지입니다. 생동성 시험을 직접 수행하고 등록원료의약품을 사용하여야한다는 조건을 모두 충족하는 경우에만 오리지널 대비 53.55%의 약가를 유지할 수 있으며, 1가지 요건만 충족할 경우 45.52%, 충족요건이 없을 경우 38.69%로 상한가가 내려가게 됩니다. 이와 같은 개편을 통해 제네릭 의약품에 대한 제약사의 책임성을 강화하고 개발을 위한 시간과 비용 투자 등의 노력 여부에 따라 보상체계가 다르게 적용되도록 하는 한편, 일괄적인 약가 인하 방식이 아닌, 차등 가격 체계 운영을 통해 제약사에서 신약개발 동력을 계속 확보할 수 있도록 하였습니다.
당사는 현재 전문의약품 107종, 일반의약품 20종을 제조 및 판매중에 있으며, 향후에도 정부 주도로 의약품 가격을 야기하는 제도가 시행될 경우 당사 매출액 및 영업이익에 부정적인 영향을 미칠 수 있습니다.
2) 리베이트 규제
제약시장은 수요자와 공급자 간의 정보 비대칭이 존재하는 산업입니다. 제약시장에서 수요자는 의약품의 성분 및 효능에 대한 전문지식이 부족한 반면, 공급자는 수요자보다 양질의 정보를 보유하고 있습니다. 따라서 최종구매자인 일반 소비자가 합리적인 선택을 하는데 제약이 존재합니다. 또한 전문의약품은 보건당국의 광고 제한 대상으로 규정되어 있어 전문의약품에 대한 일반 소비자의 정보 접근도가 낮습니다. 이와 같은 특징으로 인해 제약시장에서는 수요자와 공급자 간의 정보비대칭성이 강하게 나타나며, 이로 인해 소비자를 보호할 수 있는 제도적 장치가 필수인 산업입니다.
국내 제약사들은 대부분 제네릭(특허가 만료된 오리지널 의약품의 카피약)을 통해 사업을 영위함에 따라 동일한 약품에 대해 다수의 제약사들이 경쟁을 하게 되면서 치열한 경쟁환경이 조성되어 있습니다. 또한 전문의약품을 선택할 수 있는 권한이 소비자가 아닌 처방 의사에게 있기 때문에, 제약회사는 전문의약품의 마케팅 및 판매를 의사 또는 의료기관을 중심으로 진행하고 있어 거래 과정에서 리베이트 행위가 발생할 가능성이 높습니다. 판매 과정에서 리베이트가 발생하면 최종구매자가 체감하는 약가는 권장 가격보다 높은 수준에서 형성되고, 이는 소비자들의 실질적 피해로 연결됩니다.
이에 따라 정부는 국내 제약산업이 리베이트 위주의 영업관행에서 벗어나 연구개발 중심으로 사업구조를 전환할 수 있도록 정부 규제를 강화하고 있습니다. 2009년에는 리베이트를 제공한 의약품의 보험약가를 최고 20% 인하하는 '리베이트 약가연동제'를 실시하였으며, 2010년에는 리베이트 제공자는 물론 수령자도 행정처분 및 형사처벌의 대상이 되는 '리베이트 쌍벌제'를 도입하였습니다. 이러한 규제에도 불구하고 리베이트 관행이 여전하다는 판단 하에 2014년 7월 2일부터 국민건강보험법 개정을 통해 이른바 '리베이트 투아웃제'를 도입하였습니다. 개정된 법률에 따르면 리베이트가 적발된 약제에 대하여는 1년의 범위에서 리베이트 금액에 비례하여 요양급여의 적용을 정지하고, 적용이 정지되었던 약제가 정지기간 만료 5년 이내에 다시 정지 대상이 되는 경우에는 정지기간에 2개월 가중처분을 하며, 가중처분기간이 12개월 초과하거나 5년 이내에 또다시 위반(3회)한 경우 요양급여에서 제외하는 것이 주요 내용입니다. 그러나 정부는 최근 '리베이트 투아웃제'에도 불구하고 리베이트 근절이 힘들다고 판단하여 새로운 리베이트 정책을 도입하고 있습니다. 2018년 02월 28일 리베이트 1차 적발 시 최대 20%, 2차 적발 시 최대 40%씩 약가를 인하하며, 3차 적발 시 건강보험 급여를 최대 1년간 정지하거나 매출액의 최대 60%의 과징금을 부과하고, 4차 적발 시 매출액의 최대 100%까지 과징금을 부과할 수 있는 새로운 리베이트 정책이 통과되었습니다. 또한 2022년 01월 21일 영업대행사(CSO)관리 강화 및 지출보고서 작성 제도 관리 강화제도가 시행되었고, 2023년 01월 01일 에는 영업대행사(CSO)의 지출보고서 작성 의무 및 지출보고서 실태조사 및 결과 공표가 시행되었습니다. 이로인해 의약품, 의료기기 제조업자 뿐만아니라 영업대행사(CSO) 역시 정부의 엄격한 관리를 받게 되었습니다.
| [리베이트 제공 제약사 약가 인하대상 약제 현황] |
| (단위:개, %, 억원) |
| 순번 | 제약사별 | 약제수 | 평균 인하율 | 연간 재정 절감액 |
|---|---|---|---|---|
| 1 | 파마킹 | 34 | 14.3 | 8.8 |
| 2 | 씨엠지제약 | 3 | 20.0 | 0.04 |
| 3 | 씨제이헬스케어 | 120 | 3.0 | 28.4 |
| 4 | 아주약품 | 4 | 12.3 | 13.0 |
| 5 | 영진약품공업 | 7 | 20.0 | 2.0 |
| 6 | 일동제약 | 27 | 17.0 | 50.0 |
| 7 | 한국피엠지제약 | 14 | 18.6 | 5.9 |
| 8 | 한올바이오파마 | 75 | 5.7 | 17.0 |
| 9 | 한미약품 | 9 | 17.3 | 13.3 |
| 10 | 일양약품 | 46 | 9.8 | 31.3 |
| 11 | 이니스트바이오 | 1 | 12.8 | 0.005 |
| 합계 및 평균 | 340 | 8.3 | 169.7 | |
| 자료: 보건복지부 보도자료(2018.03.26)'리베이트 적발 11개 제약사 340개 약제 평균 8.38% 약가인하' |
또한, 보건복지부는 2018년 03월 26일 보도자료를 통해, 불법 리베이트 제공행위로 적발된 11개 제약사 340개 약제에 대한 가격을 평균 8.38% 인하하는 안건을 건강보험정책심의위원회에서 의결('18.3.23) 하였다고 밝혔습니다. 이번 처분은 2009년 8월부터 2014년 6월까지 리베이트를 제공한 혐의로 서울중앙지검 등에서 적발 및 기소('12.3.~) 이후 법원 판결 확정 및 검찰 수사 세부 자료 등을 추가로 확보한 데 따른 것입니다. 더불어, 리베이트 위반 약제가 국민건강보험 약제급여목록에서 삭제된 후 동일 성분으로 재등재 또는 양도·양수로 타 제약사에서 재등재한 8개 제약사 11개 약제에 대해서도 약가 인하처분을 하였습니다. 보건복지부는 11개 제약사 340개 품목이 인하될 경우 평균 8.38%, 연간 약 170억원의 약제비가 절감될 것으로 기대된다고 밝혔습니다.
공정거래위원회는 제약 및 의료기기 분야의 불법리베이트를 적발·제재한 경우, 신속히 관계부처에 공정위 제재 사실을 통보하고 협조를 강화하는 등을 내용으로 하는 가이드라인을 마련하여 2022년 10월 21일부터 시행하고 있습니다. 공정거래위원회 사건담당자는 제약사 또는 의료기기사의 불법리베이트 사건을 처리한 경우, 처분일로부터 30일 이내에 복지부, 식약처 등 관계부처에 처분사실을 통보하며, 통보 이후 공정거래위원회 사건담당자는 관계부처가 후속 처분을 누락하지 않도록 유기적으로 소통 중에 있습니다.
| [2023년 제약 분야 리베이트 제재 현황] |
| 사업자명 | 법 위반 행위 | 조치내용 |
|---|---|---|
| JW중외제약(주) ('23.11월) |
·'14.2월부터 '23.10월까지 자사 의약품 처방 유지 및 증대를 위해 전국 병·의원에 금품 및 향응 제공, 골프 접대, 해외 학술대회 참가자 지원, 임상·관찰연구비 지원 등 다양한 수단을 활용하여 경제적 이익을 제공 | ·시정명령 과징금(약 305억원) 검찰 고발 |
| (주)비보존제약 ('23.8월) |
·'12.8월부터 '19.7월까지 영업사원을 통해 의약품 처방을 대가로 서울 소재 병·의원에 경제적 이익(금전)을 제공 | ·시정명령 과징금(3백만원) |
| 안국약품(주) ('23년.8월) |
·'11.11월부터 '18.8월까지 자사 의약품 처방 유지 및 증대를 위해 전국 병·의원 및 보건소 의료인 등에게 현금 및 물품 등 경제적 이익을 제공 | ·시정명령 과징금(5억원) |
| 자료: 공정거래위원회 보도자료(2023.12.26)'공정위, 관계기관과 유기적 협조를 통해 불법 리베이트 행위 적발·제재' |
공정거래위원회가 2023년 12월 26일 배포한 보도자료에 따르면 2023년 10월 JW중외제약이 본사 차원의 판촉계획을 수립하고 각종 수단을 활용하여 전국 1,500여 개 병·의원에 약 70억원 상당의 경제적 이익을 제공한 행위에 대해 리베이트 사건 중 역대 최고 과징금(약 305억원)을 부과하는 등 제재를 가했습니다. 추가로 2023년 8월에는 안국약품이 자사 직원 복지몰을 통해 영업사원들이 물품을 구매하여 병·의원에 배송하는 등의 방식으로 경제적 이익을 제공한 행위에 대해서도 제재하였습니다.
당사는 리베이트와 관련된 규제에 대하여 대응하기 위해서 영업부서 통합 및 개편하고 생산과 품질보증에 더 많은 인력을 투입하고 있으며, 사내에서 리베이트를 강력하게 금지하는 교육을 실시하고 있습니다. 그러나 당사의 정부 정책에 대한 대응하려는 노력에도 불구하고 향후 정부정책의 변화 및 방향성은 예측하기 힘들며, 당사의 사업에 부정적인 영향을 끼치는 정책이 시행된다면 당사의 성장성 및 수익성이 영향을 받을 수 있다는 점을 투자자께서는 유의하시기 바랍니다.
3) 건강보험 재정수지 관련 위험
| [ 연도별 건강보험 재정 현황 ] |
| (단위 : 억원, %) |
|
구 분 |
2013년 |
2014년 |
2015년 |
2016년 |
2017년 |
2018년 |
2019년 | 2020년 | 2021년 | 2022년 |
|---|---|---|---|---|---|---|---|---|---|---|
|
수 입 |
47,206 | 50,516 | 53,292 | 56,460 | 58,818 | 62,716 | 69,173 | 75,115 | 81,708 | 91,009 |
|
-보험료수입 |
39,032 | 41,594 | 44,330 | 47,593 | 50,417 | 53,896 | 59,133 | 63,111 | 69,487 | 76,770 |
|
-정부지원 |
5,799 | 6,315 | 7,090 | 7,092 | 6,775 | 7,070 | 7,767 | 9,215 | - | - |
|
-기타수입 |
2,375 | 2,607 | 1,872 | 1,775 | 1,627 | 1,749 | 2,273 | 2,788 | 2,662 | 3,752 |
|
지 출 |
41,265 | 44,753 | 48,162 | 53,741 | 58,023 | 65,978 | 72,097 | 73,619 | 78,951 | 86,177 |
|
-보험급여비 |
39,674 | 42,828 | 45,760 | 51,015 | 54,892 | 63,168 | 68,997 | 71,165 | 76,713 | 83,467 |
|
-관리운영비 |
631 | 642 | 623 | 674 | 730 | 764 | 886 | 880 | 887 | 912 |
|
-기타지출 |
960 | 1,283 | 1,779 | 2,052 | 2,401 | 2,046 | 2,215 | 1,574 | 1,351 | 1,797 |
|
당기차액 |
5,941 | 5,763 | 5,130 | 2,719 | 796 | -3,263 | -2,924 | 1,496 | 2,757 | 4,832 |
|
누적법정준비금 |
4,576 | 8,220 | 12,807 | 16,980 | 20,066 | 20,773 | 20,596 | 17,771 | 17,418 | 20,241 |
| (자료 : 국가통계포털, 연도별 건강보험 재정현황) |
2018년 7월부터 소득, 재산에 따른 부과 기준 및 피부양자 요건 등의 건강보험료 부과 체계 개편이 시행되며 소득 및 재산이 적은 지역가입자의 보험료 부담은 줄어들고, 소득 및 재산이 많은 피부양자와 상위 1% 고소득 직장인 보험료가 일부 인상되었습니다. 정부의 건강보험 보장강화 정책의 본격 시행으로 2018년 정부 총 지출이 65조 9,783억원으로 총 수입 62조 7,158억원보다 더 많아지며, 건강보험 재정 수지는 -3조2,625억원으로 당기적자를 기록했습니다. 2019년 이후, 코로나19로 인한 병의원 이용률 하락, 건강보험료 상승 등의 효과로 당기흑자로 전환되긴 하였으나, 지난 2018년 1단계 개편에 이어 2022년 7월 2단계 추가 개편안이 시행되어 장기적으로는 건강보험료 수입 축소 및 건강보험 재정수지에 부담으로 작용할 수 있습니다. 결국 의료약품비에 대한 부담 완화를 위해 일괄 약가인하 등 추가적인 정부 정책의 변화가 발생할 수 있습니다. 이에 따라 당사의 성장성 및 수익성에 대한 영향이 불가피할 수 있으니 투자자분들께서는 이 점 유의하시기 바랍니다.
4) GMP(Good Manufacturing Practice; 우수 의약품 제조ㆍ품질관리기준)
제약산업은 국민의 건강 및 생명과 관련된 산업으로 타 산업에 비해 의약품의 허가, 보험 약가 등재 뿐 아니라 생산, 유통, 판매에 이르기까지 엄격한 제도적 규제를 받고 있습니다. 당사는 완제의약품을 제조 및 판매하는 업체로서 「약사법」,「의약품 제조 및 품질관리에 관한 규정」,「의약품 등의 안전에 관한 규칙」등 다양한 제약산업 내 법규를 준수해야 합니다.
GMP란 우수한 의약품을 제조하기 위하여 공장에서 원료의 구입부터 제조, 출하 등에 이르는 모든 과정에 필요한 관리기준을 규정한 것으로 미국 FDA가 1963년 제정 및 공표하면서 WHO와 각국에서 GMP를 도입하기 시작하였습니다. 식품의약품안전처는 2016년 11월 21일 「의약품 제조 및 품질관리에 관한 규정」을 개정 고시하였으며, 지침, 해설서 등으로 운영되던 'PIC/S' 완제의약품 GMP 세부기준을 국내 규정에 반영함으로써 국제 기준과 동등한 KGMP 제도 운영을 통해 국내 의약품의 국제적 신뢰성을 제고하고 수출 경쟁력을 강화하기 위해 마련되었습니다.
당사가 생산하는 전문의약품은 인간의 건강에 직접적 영향을 미치는 제품인 만큼 제품의 안전성과 제품의 품질기준을 충족하기 위해서 GMP 기준에 따른 생산시설 및 품질관리 능력을 보유하여야 하며, 이러한 품질 기준을 충족하지 못할 경우 배상책임 등 기업의 영업활동에 심각한 영향을 미칠 수 있습니다.
또한, 기존에는 의약품을 임의제조한 제조사에 해당 의약품에 대한 제조 및 판매 중단 처분이 내려졌었지만, 2022년 11월 약사법 개정 후에는 제조사에 대한 GMP 적합 판정 인증을 취소하는 'GMP 원스트라이크 아웃제'가 시행되어 의약품의 임의제조 사태를 방지하는 등 관련 규제가 강화되었습니다.
| [GMP 종류별 갱신 주기] |
|
구분 |
승인기관 |
재검토 |
|---|---|---|
|
KGMP (Korea Good |
식품의약품안전처 (한국) |
매 3년 |
|
cGMP (current Good |
미국식품의약국 |
비정기 |
| 출처: DART 전자공시시스템(dart.fss.or.kr) |
당사는 식품의약품안전청으로부터 의약품 제조 및 품질관리기준 적합 판정(KGMP)을 받은 화성공장에서 항생제, 순환기제, 소화기제, 동맥경화용제, 항바이러스제 등 약 140개 품목의 의약품을 생산, 판매하고 있습니다
상기와 같이 당사가 영위중인 제약산업은 국민의 건강과 직결된 사업으로 정부에서 매우 엄격하게 통제, 관리하고 있어 정부 정책의 영향을 크게 받고 있습니다. 정부는 선진화를 위해 약가인하, 리베이트, GMP 등 제약산업에 대한 규제를 강화하는 추세입니다. 당사는 전문의약품 사업을 영위함에 있어 감독 당국에서 요구하는 인증 등의 요건을 충족하고 있으나, 향후 수출확대에 따른 글로벌 기준 충족과 정부의 의약품 품질관리 규제가 강화됨에 따라 이에 부합하기 위한 추가적 비용발생과 시설투자비 증가가 발생할 수 있습니다. 또한, 향후에도 약가인하, 리베이트, GMP 등 제약산업과 관련한 정부의 엄격한 규제가 지속되는 동안 당사의 영업활동이 정부 규제에 위배되는 경우 당사의 성장성 및 수익성, 재무안정성에 부정적 영향이 발생할 수 있으니 투자자께서는 이 점 유의하시기 바랍니다.
|
다. 제네릭 의약품 시장의 경쟁 심화 위험 |
최근 수년간 국내외 제약시장의 큰 변화 중 하나는 제네릭의약품의 높은 성장세에 있습니다. 제네릭의약품은 주성분, 안전성, 효능, 품질, 약효 작용원리, 복용방법 등에서 최초개발 의약품(특허를 받은 오리지널 의약품)과 동일한 의약품을 지칭합니다. 제네릭의약품은 개발할 때 인체 내에서 최초 개발의약품과 효능, 안전성 등에서 동등함을 입증하기 위해 생물학적동등성시험(생동성시험)을 실시해야하며 정부의 엄격한 허가관리절차를 거쳐 시판되고 있습니다. 미국, 유럽, 일본 등 선진국에서도 제네릭의약품 허가 시 생동성시험을 요구하고 있으며, 특히 미국 FDA는 생동성시험이 비교 임상시험보다 정확성, 민감성, 재현성이 우수하여 제네릭의약품의 동등성 입증방법으로 권장하고 있습니다. 우리나라의 경우에도 선진국의 심사기준과 동일한 기준을 적용, 생동성시험과 비교용출시험 등 여러 단계의 안전성과 유효성을 심사하는 과정을 거쳐 제네릭의약품을 허가하고 있으며 허가 이후에도 주기적으로 제조시설에 대한 점검을 실시, 의약품의 제조와 품질을 엄격하게 관리하고 있습니다.
제네릭의약품은 오리지널의약품과 효능과 안전성 등에서 동일하고 가격은 상대적으로 저렴해 보험정책상 선호되고 있습니다. 건강보험 회사의 의료비용 절감 압력과 더불어 급속한 고령화와 만성질환의 확대 등의 외부환경은 향후 제네릭의약품의 성장을 더욱 촉진시킬 것으로 전망됩니다. 이러한 제네릭의약품 지원 확대 기대로 다국적제약사의 제네릭의약품 개발은 매년 확대되고 있으며, 최근 약 100여개 품목의 블록버스터 의약품 특허가 만료되면서 제네릭 시장은 더욱 빠르게 성장하였습니다. 최근에는 중견 제약사 뿐 아니라 대형 제약사들도 속속 제네릭 의약품 시장에 진출하고 있는 추이입니다. 이는 신약을 개발하려면 1조원 이상의 막대한 재원이 소요되나, 제네릭 의약품은 오리지널 의약품과 생물학적으로 동등성 입증을 통해 개발이 가능하기 때문에 개발 비용이 적고 절차가 간략하여 신속한 시장 진입이 가능할뿐 아니라, 동시에 의약품 효과는 오리지널과 동등하고 가격은 저렴해 대체재로서의 효과 또한 가지고 있기 때문입니다.
국내도 대다수 제약사는 제네릭 중심으로 사업을 영위하고 있습니다. 국내 제약시장에서 생산실적을 보유하고 있는 완제의약품 제조기업은 2022년 기준 399개를 기록하였으며, 시장규모를 고려하면 참여기업들의 수가 과도한 것으로 판단됩니다. 이는 과거 제약산업 영위를 위한 설비투자 부담이 타 산업에 비해 크지 않았고, 해외 제약사로부터의 도입 품목과 연구개발비 부담이 크지 않은 제네릭 중심의 사업 구성으로 비교적 다수의 기업들이 시장에 참여할 수 있었기 때문인 것으로 보입니다.
| [완제의약품 생산규모별 기업현황] |
| (단위: 개, 백만원) |
| 구분 | 2020년 | 2021년 | 2022년 | |||||||||
|---|---|---|---|---|---|---|---|---|---|---|---|---|
| 업체수 | 생산액 | 업체수 점유율 |
생산액 점유율 |
업체수 | 생산액 | 업체수 점유율 |
생산액 점유율 |
업체수 | 생산액 | 업체수 점유율 |
생산액 점유율 |
|
| 10억원 미만 | 137 | 29,204 | 34.7% | 0.1% | 133 | 29,006 | 33.3% | 0.1% | 125 | 29,301 | 31.3% | 0.1% |
| 10 ~ 50억원 | 53 | 122,560 | 13.4% | 0.6% | 57 | 151,909 | 14.3% | 0.7% | 57 | 137,655 | 14.3% | 0.5% |
| 50 ~ 100억원 | 23 | 159,714 | 5.8% | 0.8% | 26 | 193,940 | 6.5% | 0.9% | 26 | 200,566 | 6.5% | 0.8% |
| 100 ~ 500억원 | 84 | 2,226,189 | 21.3% | 10.6% | 80 | 2,174,011 | 20.1% | 9.7% | 79 | 1,977,191 | 19.8% | 7.7% |
| 500 ~ 1,000억원 | 40 | 2,751,309 | 10.1% | 13.1% | 44 | 3,023,279 | 11.0% | 13.5% | 47 | 3,370,119 | 11.8% | 13.2% |
| 1,000 ~ 3,000억원 | 43 | 7,782,528 | 10.9% | 37.0% | 40 | 6,825,692 | 10.0% | 30.4% | 45 | 7,867,548 | 11.3% | 30.8% |
| 3,000 ~ 5,000억원 | 9 | 3,456,728 | 2.3% | 16.4% | 11 | 4,206,755 | 2.8% | 18.7% | 9 | 3,310,214 | 2.3% | 12.9% |
| 5,000억원 이상 | 6 | 4,495,358 | 1.5% | 21.4% | 8 | 5,840,516 | 2.0% | 26.0% | 11 | 8,678,581 | 2.8% | 33.9% |
| 합 계 | 395 | 21,023,590 | 100.0% | 100.0% | 399 | 22,445,108 | 100.0% | 100.0% | 399 | 25,571,175 | 100.0% | 100.0% |
| 자료: 식품의약품안전처, 2023 식품의약품통계연보 제25호 |
완제의약품 생산규모 측면에서 2022년 기준 연 생산액 1천억원을 상회하는 기업 수는 65개, 1천억원 미만의 기업 수는 337개로 중상위권 기업의 생산집중도가 상당히 높은 수준입니다. 상위권 기업들은 하위권 기업들 대비 우수한 영업력을 활용하여 자체생산 품목 이외에도 다수의 도입품목(상품)의 판매를 통해 추가적인 이익을 창출하고 있는 점을 감안할 시, 실질적으로 중하위권 기업과의 격차는 더 큰 상황입니다. 이에 따라 중하위권 기업간 경쟁강도가 상대적으로 높으며, 정부의 약가 인하 정책 이후 영업 조직의 영업능력에 기초한 판매 및 유통망 관리, 해외 다국적제약사와의 제휴활동, 연구개발능력 등 핵심역량 차이로 인하여 상위권 제약사들과 중하위권 제약사들의 사업역량 격차는 보다 확대되고 있습니다.
당사는 2022년 기준 의약품 부문에서 59,612백만원대의 매출을 창출하여 국내 중위권 업체에 포함된다고 할 수 있는데, 이러한 상위권 제약사들과 중하위권 제약사들의 사업역량 격차 확대와 산업 내 경쟁강도 심화, 해외 다국적 제약사와의 경쟁 심화 등은 향후 당사의 매출과 수익성에 부정적인 영향을 미칠 수 있습니다. 따라서 투자자 분들께서는 이 점 유의하시어 투자해 주시기 바랍니다.
|
라. 바이오시밀러 시장 및 생산시설의 cGMP인증 관련 위험 당사 생산설비에 대해 cGMP 인증을 받으면 미국 FDA가 인정하는 의약품 품질관리시설로서 바이오의약품 생산이 가능합니다. 그러나 예상대로 cGMP 인증을 받지 못하는 경우 당사의 매출 및 수익성에 부정적인 영향을 미칠 수 있습니다. cGMP 인증이 완료된 후에도 다양한 위험 요인들이 상존하고 있습니다. 특히 최근 들어 품질관리에 대한 기준이 점차 까다로워지면서 보완요청서한(Complete Response Letter, CRL) 발행 건수와 FDA의 공장 실사 횟수가 증가하고 있습니다. 이러한 경우가 발생하면 당사의 현금흐름에 악영향을 미칠 수 있습니다. 이밖에도 개별 의약품 허가 시 제조공정에 대한 검증이 이루어지며, 한번 검증된 공정에 대해 변경 사유가 발생할 경우, 해당 경우마다 허가 당국에서 요구하는 자료를 제출해야 합니다. 이로 인해 초기 허가된 공정에 대한 변경에 제약이 있으며 변경이 필요한 경우에는 대규모 비용이 추가적으로 지출될 수 있으며, 이 경우 당사의 사업성에 부정적 영향을 미칠 위험이 있습니다. |
당사는 2014년 4월 21일 설립되어, 2022년 12월 21일 바이오 의약품 생산, 판매를 주요 사업으로 영위하는 계열회사였던 舊(주)에이프로젠바이오로직스를 흡수합병하여 바이오시밀러 CMO 사업을 영위하고 있으며, 당사의 모회사이자 바이오신약 및 바이오시밀러 개발 회사인 (주)에이프로젠과 지속적 연구개발 협력을 통해 바이오시밀러의약품 생산 및 상업화를 진행 중에 있으며, 이에 따라 바이오시밀러 시장 내 변동은 당사 및 당사의 모회사인 에이프로젠의 성장성 및 수익성에 중요한 영향을 미치고 있습니다.
바이오의약품 내 바이오시밀러 시장 역시 전 세계적인 의약품 수요 증가와 고가 의약품 수요 확대 및 코로나19 팬데믹 여파로 인한 의료비 절감 필요성 대두 등 각 국 정부의 바이오시밀러 처방 확대에 따라 그 활용이 빠르게 증가하고 있습니다. 향후 다수의 블록버스터 오리지널 바이오의약품의 특허만료로 인한 바이오시밀러 출시가 활성화될 것으로 예상하는 만큼 바이오시밀러 시장규모는 지속 확대될 것으로 전망하고 있습니다. 글로벌 의약품 시장 컨설팅 기관인 IQVIA가 최근 발간한 'Biosimilars to continue rapid growth over the next decade'에 따르면 전세계 바이오시밀러 시장은 지난 2015년부터 2020년까지 연평균 약 78%씩 성장해, 2020년 179억 달러 규모에 도달하였고, 2020년부터 2030년까지는 연평균 약 15%씩 성장하여 2030년 약 750억 달러에 도달할 것으로 예상하였습니다. 또한, 한국바이오협회의 '미국 인플레이션 감축법과 바이오시밀러'에 따르면 글로벌 바이오시밀러 시장은 2021년 187억 달러에서 2030년에는 3배 이상 증가한 740억 달러에 규모로 확대 될 전망입니다. 특히, 향후 10년 이내 매출액 10억 달러 이상인 블록버스터 오리지널 약품의 특허 만료가 이어짐에 따라 전체 바이오시밀러 시장의 규모는 지속적으로 확대될 것으로 전망했습니다
| [글로벌 바이오시밀러 시장규모 추이] |
| (단위 : 십억달러) |
![]() |
|
바이오시밀러시장 |
| 자료: IQVIA, 'Biosimilars to continue rapid growth over the next decade' |
| [글로벌 바이오시밀러 시장 전망 - 한국바이오협회] |
![]() |
|
바이오시밀러시장-한국바이오협회 |
| 자료: 한국바이오협회, 삼정KPMG, '미국 인플레이션 감축법과 바이오시밀러' |
고령화 사회 진입으로 노년층 인구 및 만성질환자 수가 증가함에 따라 의료 수요가 전반적으로 확대되고 있으며, 바이오시밀러는 오리지널 의약품 대비 최대 60% 이상 저렴한 비용으로 치료가 가능하여 시장이 급속도로 확대되고 있습니다. 유럽에서는 2004년부터 바이오시밀러 개발 및 승인에 대한 규제를 확립하고 선제적으로 도입하였는데, 향후 시장성숙도가 높아지고 바이오시밀러에 대한 수용이 확대되고 있어 글로벌 바이오시밀러 시장 중 가장 큰 시장중 하나입니다.
유럽과 달리 미국은 세계 바이오의약품 시장의 60%를 차지하고 있는 거대한 시장임에도 불구하고, 유럽과 비교하여 바이오시밀러 시장의 활성화가 비교적 늦게 진행되었습니다. 그러나, 2018년 바이오시밀러 시장 강화 정책(Biosimilar Action Plan) 발표 및 2019년 바이오시밀러 상호교환성에 대한 최종 가이드라인 발표 후 2021년 상호교환이 인정되는 바이오시밀러가 최초로 FDA 허가를 받는 등 바이오시밀러 시장이 빠르게 확대되고 있습니다. 2022년에는 미국에서 처방약 가격 개혁 등이 포함된 IRA 법안이 통과되며 미국 정부의 헬스케어 지출 완화에 대한 뚜렷한 방향성을 확인하였습니다. 또한 2023년 휴미라 특허만료로 자가면역질환 치료제 시장에 바이오시밀러 제품들의 시장 점유율 확대가 예상되며, 2026년까지 스텔라라, 아일리아, 타사브리. 심포니, 솔라리스, 프롤리라, 퍼제타, 졸레어, 오크레부스까지 9개의 블록버스터 특허가 만료되는 2nd Wave가 도래한 만큼 향후 미국을 중심으로한 바이오시밀러 시장이 예상되는 바입니다.
| [마국 바이오시밀러 시장 성장 추이 및 전망] |
![]() |
|
미국 바이오시밀러 시장 |
| 자료: IQVIA, 유진투자증권(재인용) |
| [바이오시밀러 처방 확대로 인한 의료비용 절감액 추이] |
![]() |
|
의료비용절감액 |
| 자료: IQVIA, 삼정KPMG, 'Biosimilars in the United States 2023-2027' |
특히, IQVIA의 자료에 따르면 바이오시밀러 출시에 따른 경쟁으로 미국 전체 약가 부담이 2018년 이후 4년간 400억 달러의 의료 지출액이 절감된 것으로 분석하였으며, 향후 새롭게 승인된 바이오시밀러 출시로 5년간 1,810억 달러의 의료 지출액을 절감할 수 있을 것으로 분석하였습니다. 이처럼 향후 각 국가별로 바이오시밀러 관련 우호적인 정책 추진, 블록버스터 의약품 특허 만료, 바이오시밀러 치료영역 확대 등에 따라 바이오시밀러 시장은 지속적은 확대가 전망됩니다.
한편 2023년 전세계 10대 의약품 중 7개를 바이오의약품이 차지하고 있으며, 전 세계에서 가장 많이 팔리는 의약품은 바이오의약품인 키트루다(비소세포폐암 면역항암제)입니다. 불과 15여년 전인 2003년 전세계 10대 의약품 중 바이오의약품이 1개밖에 없었던 것과 비교하면 바이오의약품의 발전은 매우 빠른 속도로 진행되고 있음을 알 수 있습니다.
| [글로벌 10대 의약품 매출액(2023년 추정)] |
| (단위: 십억달러) |
| 순위 | 제품명 | 성분명 | 제조사명 | 바이오의약품 / 합성의약품 |
매출액 |
|---|---|---|---|---|---|
|
1 |
키트루다 |
pembrolizumab |
머크 |
바이오의약품 | 23.8~25 |
|
2 |
코미나티 |
tozinameran |
화이자 |
바이오의약품 | 21.7 |
|
3 |
휴미라 |
adalimumab |
앱비 |
바이오의약품 | 13.6~15 |
|
4 |
팍스로비드 |
nirmatrelvir |
화이자 |
합성의약품 | ~15.6 |
|
5 |
엘리퀴스 |
apixaban |
BMS |
합성의약품 | ~13 |
|
6 |
옵디보 |
nivolumed |
BMS |
바이오의약품 | ~11 |
|
7 |
듀피젠트 |
dupilumab |
사노피 / 리제네론 |
바이오의약품 | ~10.6 |
|
8 |
스텔라라 |
ustekinumab |
J&J |
바이오의약품 | ~10.6 |
|
9 |
스파이크박스 |
andusimeran |
모더나 |
바이오의약품 | ~10.9 |
|
10 |
빅타비 |
Bictergravir Sodium, Emtricitabin, Tenofovir Alafenamide Fumarate |
길리어드 사이언스 |
합성의약품 | ~10.5 |
| 출처 : Nature Drug Discovery, Evaluate Pharma |
항암제 바이오시밀러 시장은 유럽의 허셉틴(Herceptin), 리툭산(Rituxan) 바이오시밀러들의 시장점유율 확대에 이어 미국시장도 2020년부터 출시가 본격화되며, 전이성 대장암과 비소세포폐암 등에 처방되는 로슈의 아바스틴(Avastin)도 특허만료로 바이오시밀러 출시가 시작되었습니다. 이처럼 향후 10년 내에 특허가 만료될 바이오 의약품들이 대기중인 상황에서, 이미 대부분 약품들의 바이오시밀러 버전이 개발되어 있거나 개발이 시작되었기 때문에 바이오시밀러 시장은 높은 성장세가 이어질 것으로 기대됩니다. 반대로 당사 및 당사의 모회사인 ㈜에이프로젠이 개발하였거나 개발을 추진하고 있는 바이오시밀러의 오리지널 바이오의약품인 휴미라(Humira), 레미케이드(Remicade), 리툭산(Rituxan), 허셉틴(Herceptin)의 판매량과 매출액은 당사와 같은 경쟁사에서 출시한 바이오시밀러의 등장으로 빠르게 감소할 것으로 예상됩니다.
당사의 모회사이자 바이오시밀러 개발 회사인 (주)에이프로젠의 주요 바이오시밀러 개발 파이프라인으로는 허셉틴 바이오시밀러(프로젝트 코드 : AP063), 휴미라 바이오시밀러(프로젝트 코드 : AP096), 리툭산(프로젝트 코드 : AP056) 등이 있습니다. AP063의 경우 본 공시서류 제출일 현재 글로벌 임상 3상을 위한 IND 신청을 국가별로 진행 중에 있으며, AP096 및 AP056의 경우 임상1, 3상 시료 생산을 예정중에 있습니다. 전술한 바이오시밀러 의약품의 최근 기준 미국시장 및 유럽시장 점유율 추이는 다음과 같습니다.
| [허셉틴 오리지널 및 바이오시밀러 미국시장 점유율 추이] |
| 제품명 | 개발사 | 미국시장 점유율 | ||||||
|---|---|---|---|---|---|---|---|---|
| 2017년 | 2018년 | 2019년 | 2020년 | 2021년 | 2022(E) | |||
| 오리지널 | 허셉틴 | 로슈 | 100.00% | 100.00% | 96.00% | 61.40% | 31.13% | 24.78% |
| 바이오시밀러 | 칸잔티 | 암젠&엘러간 | 0.00% | 0.00% | 3.98% | 31.07% | 41.87% | 49.82% |
| 트라지메라 | 화이자 | 0.00% | 0.00% | 0.00% | 2.55% | 14.30% | 12.74% | |
| 온트루잔트(삼페넷) | 삼성바이오에피스 | 0.00% | 0.00% | 0.00% | 0.10% | 1.89% | 1.57% | |
| 허쥬마 | 셀트리온 | 0.00% | 0.00% | 0.00% | 0.31% | 1.31% | 1.18% | |
| 주) 상기 주요 바이오시밀러 제품에 대한 점유율만 기재하였기에 총계는 100%가 아님 |
| 자료 : IQVIA |
| [허셉틴 오리지널 및 바이오시밀러 유럽시장 점유율 추이] |
| 제품명 | 개발사 | 유럽시장 점유율 | ||||||
|---|---|---|---|---|---|---|---|---|
| 2017년 | 2018년 | 2019년 | 2020년 | 2021년 | 2022(E) | |||
| 오리지널 | 허셉틴 | 로슈 | 99.42% | 95.16% | 73.04% | 61.97% | 54.85% | 40.15% |
| 바이오시밀러 | 칸잔티 | 암젠&엘러간 | 0.00% | 1.28% | 6.65% | 6.50% | 5.83% | 9.13% |
| 트라지메라 | 화이자 | 0.00% | 0.00% | 0.70% | 5.47% | 10.12% | 10.96% | |
| 온트루잔트(삼페넷) | 삼성바이오에피스 | 0.00% | 1.00% | 7.74% | 10.88% | 10.61% | 15.38% | |
| 허쥬마 | 셀트리온 | 0.00% | 1.62% | 10.09% | 10.91% | 10.35% | 15.60% | |
| 주) 상기 주요 바이오시밀러 제품에 대한 점유율만 기재하였기에 총계는 100%가 아님 |
| 자료 : IQVIA |
| [휴미라 오리지널 및 바이오시밀러 미국시장 점유율 추이] |
| 제품명 | 개발사 | 미국시장 점유율 | ||||||
|---|---|---|---|---|---|---|---|---|
| 2017년 | 2018년 | 2019년 | 2020년 | 2021년 | 2022(E) | |||
| 오리지널 | 휴미라 | 에브비 | 100% | 100% | 100% | 100% | 100% | 100% |
| 바이오시밀러 | 임랄디(하드리마) | 삼성바이오에피스 | - | - | - | - | - | - |
| 암제비타 | 암젠 | - | - | - | - | - | - | |
| 하이리모즈 | 산도스 | - | - | - | - | - | - | |
| 유심리 | 코히러스 | - | - | - | - | - | - | |
| 실테조 | 베링거인겔하임 | - | - | - | - | - | - | |
| 훌리오 | 바이오콘 | - | - | - | - | - | - | |
| 유플라이마 | 셀트리온 | - | - | - | - | - | - | |
| 이다시오 | 프레지니우스 | - | - | - | - | - | - | |
| 아브릴라다 | 화이자 | - | - | - | - | - | - | |
| 자료 : IQVIA |
| [휴미라 오리지널 및 바이오시밀러 유럽시장 점유율 추이] |
| 제품명 | 개발사 | 유럽시장 점유율 | ||||||
|---|---|---|---|---|---|---|---|---|
| 2017년 | 2018년 | 2019년 | 2020년 | 2021년 | 2022(E) | |||
| 오리지널 | 휴미라 | 에브비 | 100.00% | 99.25% | 73.52% | 54.10% | 43.77% | 26.85% |
| 바이오시밀러 | 임랄디(하드리마) | 삼성바이오에피스 | 0.00% | 0.39% | 9.94% | 14.12% | 14.27% | 20.44% |
| 암제비타 | 암젠 | 0.00% | 0.22% | 11.10% | 16.64% | 18.38% | 25.23% | |
| 하이리모즈 | 산도스 | 0.00% | 0.11% | 3.70% | 10.59% | 15.41% | 18.35% | |
| 유심리(주1) | 코히러스 | - | - | - | - | - | - | |
| 실테조(주1) | 베링거인겔하임 | - | - | - | - | - | - | |
| 훌리오 | 바이오콘 | 0.00% | 0.04% | 1.68% | 3.73% | 4.99% | 6.20% | |
| 유플라이마 | 셀트리온 | 0.00% | 0.00% | 0.00% | 0.00% | 0.04% | 0.03% | |
| 이다시오 | 프레지니우스 | 0.00% | 0.00% | 0.07% | 0.81% | 3.12% | 2.89% | |
| 아브릴라다(주1) | 화이자 | - | - | - | - | - | - | |
| 주1) 유심리, 아브릴라다의 경우 유럽시장에서 출시하지 않고, 미국시장에서만 판매 승인 획득 후 판매 진행 중이며, 실테조의 경우 2017년 10월 유럽에서 판매승인을 받았지만, 2018년 11월 유럽 시장 진출하지 않겠다는 입장을 밝힌 뒤 미국시장에 집중 |
| 주2) 상기 주요 바이오시밀러 제품에 대한 점유율만 기재하였기에 총계는 100%가 아님 |
| 자료 : IQVIA |
| [리툭산 오리지널 및 바이오시밀러 미국시장 점유율 추이] |
| 제품명 | 개발사 | 미국시장 점유율 | ||||||
|---|---|---|---|---|---|---|---|---|
| 2017년 | 2018년 | 2019년 | 2020년 | 2021년 | 2022(E) | |||
| 오리지널 | 리툭산 | 바이오젠 | 100.00% | 100.00% | 98.21% | 76.80% | 45.74% | 44.58% |
| 바이오시밀러 | 룩시엔스 | 화이자 | 0.00% | 0.00% | 0.00% | 7.29% | 28.33% | 26.34% |
| 트룩시마 | 셀트리온 | 0.00% | 0.00% | 1.79% | 15.91% | 25.25% | 28.51% | |
| 리아브니 | 암젠 | 0.00% | 0.00% | 0.00% | 0.00% | 0.68% | 0.57% | |
| 자료 : IQVIA |
| [리툭산 오리지널 및 바이오시밀러 유럽시장 점유율 추이] |
| 제품명 | 개발사 | 유럽시장 점유율 | ||||||
|---|---|---|---|---|---|---|---|---|
| 2017년 | 2018년 | 2019년 | 2020년 | 2021년 | 2022(E) | |||
| 오리지널 | 맙테라 | 바이오젠 | 95.03% | 71.81% | 53.26% | 42.57% | 31.83% | 12.18% |
| 바이오시밀러 | 룩시엔스 | 화이자 | 0.00% | 0.00% | 0.00% | 0.21% | 3.44% | 2.86% |
| 트룩시마 | 셀트리온 | 3.54% | 19.82% | 26.56% | 28.85% | 24.49% | 35.91% | |
| 리아브니(주2) | 암젠 | - | - | - | - | - | - | |
| 주1) 상기 주요 바이오시밀러 제품에 대한 점유율만 기재하였기에 총계는 100%가 아님 |
| 자료 : IQVIA |
다른 의약품과 마찬가지로 바이오시밀러의 판매를 위해서는 각국의 의약품 관련 허가기관으로부터 승인을 받아야 하며, 바이오시밀러 제품 판매를 위한 승인을 위해서는 다른 신약이나 복제의약품과는 다른 승인절차가 필요합니다. 이러한 승인을 위한 기준 및 절차 등을 명시한 규정을 가이드라인이라 하며, 바이오시밀러에 대한 가이드라인은 2005년 유럽에서 최초로 제정하였습니다. 이에 따라 EU 및 각 국가에서 바이오시밀러 의약품 허가를 받기 위해서는 각국 식약처 등의 허가 기관으로부터 바이오시밀러 가이드라인에 따른 승인절차가 필요할 것으로 예상됩니다. 각 나라마다 바이오시밀러 허가 기준에 약간의 차이는 있지만, 대부분의 국가가 미국 및 EU의 기준을 준용하여 가이드라인을 정하고 있으며, 국가별 바이오시밀러 허가 가이드라인의 주요 내용은 아래와 같습니다.
| [국가별 바이오시밀러 허가 가이드라인 주요 내용] |
| 구분 | 한국 | EU | 미국 | |
|---|---|---|---|---|
| 바이오시밀러 승인 절차 | 확립 | 확립 | 확립 | |
| 인허가 및 제조 |
임상 | 1상 의무, 3상은 경우에 따라 생략 가능 | 의무(범위 조정 가능) | 의무(범위 조정 가능) |
| 대조약 | 대조약이 시판 중인 경우에만 바이오시밀러 허가 가능 | 대조약이 시판 중인 경우에만 바이오시밀러 허가 가능 | 대조약이 시판 중인 경우에만 바이오시밀러 허가 가능 | |
| 제조법 | 대조약과 동일한 용량, 제형, 강도 필요 | 대조약과 동일한 용량, 제형, 강도 필요(다른 경우에는 추가 임상 필요) | 대조약과 동일한 강도 및 투약 경로 필요 | |
| 의약품 명칭 | 규정 없음 | 브랜드명 또는 INN+ 회사명 | 규정 없음 | |
| 판매 및 확산 |
대체처방 가능 여부 |
규정 없음 | 중앙정부에서 결정 | FDA가 인정한 경우 또는 시판 후 1년 후 대체처방 가능 |
| 독점권 | 없음 | 없음 | 오리지널 바이오의약품에 대해 허가 받은 후 4년간 자료 독점권(Data exclusivity)과 12년간 시장 독점권(Market exclusivity) 부여 | |
| 시판후 관리 |
PMS | 약물 부작용 감시 보고서 제출 필요 | 의무(리스크 관리 계획 필요) 일반적인 부작용 감시 수준을 넘어서는 허가 후 추가조사 요구 |
경우에 따라 시판 후 임상 필요 |
| 자료: 한국보건산업진흥원, 유진투자증권 보고서 재인용 |
상기와 같은 바이오시밀러 허가 가이드라인 준수가 중요해짐에 따라 당사 및 당사의 특수관계자는 주요 파이프라인의 개발 초기 단계부터 유럽 EMA 등 각국 허가 기관의 바이오시밀러 가이드라인을 준수하여 전세계 기관의 요구사항 및 허가절차를 충족시키기 위해 지속적으로 노력하고 있습니다. 하지만 바이오시밀러 가이드라인 준수 여부에도 불구하고 예상치 못한 사유로 인하여 당사 및 당사의 특수관계자가 개발한 제품이 해외 주요 국가의 허가기관의 승인을 득하지 못하거나 허가 과정이 지연되는 경우 당사 및 당사의 특수관계자의 매출 성장은 제한 받을 수 있습니다.
한편, OECD 주요 국가들은 지속적으로 증가하고 있는 의료비 지출액을 축소시키기 위해 고가의 오리지널 바이오의약품들을 바이오시밀러로 대체하기 위한 다양한 정책들을 도입하고 있습니다. 유럽 주요 국가들과 미국의 바이오시밀러 관련 정책 동향은 아래 표와 같습니다.
| [유럽 국가별 바이오시밀러의 사용 관련 정책 현황] |
| 구분 | 벨기에 | 프랑스 | 독일 | 이탈리아 | 스페인 | 스웨덴 |
|---|---|---|---|---|---|---|
| 처방예산제 | O | O | O | O | ||
| 처방 쿼터 | O | O | O | O | O | |
| 처방 패턴 모니터링 | O | O | O | O | O | |
| 의사에 대한 재정 인센티브/디스인센티브 | O | O | O | O | O | |
| 처방조건/가이드라인 | O | O | O | O | O | |
| 교차 처방 | O | O | O | O | O | O |
| 성분명 처방 | ||||||
| 대체 조제 | O | O(특정그룹) | O | |||
| 약사에 대한 재정 인센티브/디스인센티브 | O | O | O | O | O | O |
| 환자본인부담 | O | O | O | O | O | O |
| 정보제공 및 교육 | O | O | O | O | O | O |
| 자료: 한국보건산업진흥원, 유진투자증권 보고서 재인용 |
| [미국 바이오시밀러 정책 동향] |
![]() |
|
미국 바이오시밀러 관련 제도 |
| 자료: 유진투자증권 보고서 2023년 6월 |
유럽은 국가와 병원들의 경쟁입찰이 약을 선택하는 기본 채널이기 때문에 바이오시밀러 보급이 빠른 속도로 진행되고 있습니다. 미국은 복잡한 의료체계로 인해 바이오시밀러 확산이 상대적으로 더딘 편이나, CMS(Centers for Medicare & Medicaid Services)의 바이오시밀러 처방 시 인센티브 도입과 Part B의 스텝 테라피 실시 등 공공 부분에서는 바이오시밀러 도입이 증가하고 있습니다. 2010년 3월 오바마케어로 지칭되는 미국 의료 개혁 법안에 생물학적 제제 약가 경쟁 및 혁신법이 포함되면서 바이오시밀러에 대한 제도가 확립되었고, 이에 따라 FDA가 2012년 바이오시밀러 제품과 관련된 가이드라인을 제정하는 등 허가 제도가 점진적으로 확립되고 있습니다. 정부적 차원에서의 약가인하 정책은 트럼프 정부 예산안에 포함됨에 이어 약가 인하에 적극적인 바이든 정부 있어서도 유지되고 있는데, 이는 1) 보험사와 약국 간 중개업무를 대행하는 PBM(Pharmacy Benefit Manager) 이익 제한, 2) 지나친 약가 부담 완화 등을 주요정책으로 제시하고 있으며 이는 오리지널 의약품 대비 가격경쟁력을 보유한 바이오시밀러 기업에 유리한 환경이 조성될 수 있습니다.
그러나 유럽에서의 바이오시밀러 시장은 타 지역대비 이미 빠르게 성숙기에 진입하였고, 지속적인 약가 하락 요구로 인해 중장기적 성장은 둔화될 수 있습니다. 미국시장 또한 정부의 바이오시밀러 친화적 정책에도 불구하고 그 성장세를 장담할 수는 없습니다. 실제로 당사의 모회사 (주)에이프로젠이 현재 임상 1·3상 임상 시료 생산 예정인 미국 휴미라 바이오시밀러의 경우 2023년 12월 소매 처방 실적 중 오리지널 의약품인 휴미라의 처방 점유율이 아직까지 98.5%에 달하며 압도적으로 높았습니다. 이는 1) 오리지널 의약품의 판가 인하와 더불어, 2) 미국의 경우 보험사 측에서 바이오의약품 허가가 날 때 바이오시밀러를 의약품목록(Formulary)에서 제외하고 있기 때문입니다.
| [KGMP와 cGMP간의 구분] |
|
구분 |
설명 |
승인기관 |
재검토 |
|---|---|---|---|
|
KGMP (Korea Good |
우리나라 약사법 및 의약품등의 안전에 관한 규칙에서 정한 의약품 제조업자가 준수하여야 하는 의약품 제조 및 품질관리 기준 |
식품의약품안전처 (한국) |
매 3년 |
|
cGMP (current Good |
미국 의약품 판매를 위한 품질 및 생산에 관한 기준으로 공장의 구조/ 설비에서부터 원료의 구입, 제조, 품질관리/보증, 포장, 출하 및 유통에 이르는 의약품전반에 관한 관리 기준. 실사를 바탕으로 평가가 이루어지므로 현재 시점에서의 GMP를 평가한다는 의미에서 current를 붙여 cGMP라 칭함. |
미국식품의약국 |
비정기 |
| 자료: 당사 제공 |
GMP(Good Manufacturing Practice, 우수의약품 제조 및 품질 관리 기준)는 우수한 의약품을 제조하기 위하여 공장에서 원료의 구입부터 제조, 출하 등에 이르는 모든 과정에 필요한 관리기준을 규정한 것으로, 미국 FDA가 1963년 GMP를 제정 및 공표하면서 WHO(세계보건기구)와 각국에서 GMP를 도입하기 시작했습니다. 국내 식품의약품안전처에서는 2016년 11월 21일 「의약품 제조 및 품질관리에 관한 규정」을 개정 고시하며 KGMP제도를 도입하였습니다. 식약처는 그간 지침, 해설서 등으로 운영되던 완제의약품 GMP 세부기준을 국내 규정에 반영함으로써 국제 기준과 동등한 GMP 제도 운영을 통해 국내 의약품의 국제적 신뢰성을 제고하고 수출 경쟁력을 강화하기 위한 목적으로 2017년 1월 1일부로 제도를 시행하였습니다. KGMP는 우수한 의약품을 일정하고 재현성있게 생산하기 위한 절차로 제조설비 및 품질관리(QC:Quality Control) 관련 모든 연관된 사항을 통제하는 기준입니다. 다만 KGMP의 경우, 현재까지 미국 기준인 cGMP에 비해 그 적용 범위가 낮은 것으로 알려져 있으나, 위 품질 기준을 충족하지 못한 의약품이 판매되는 경우 배상책임 등 기업의 영업활동에 심각한 영향을 미칠 수 있습니다.
cGMP(concurrent Good Manufacturing Practice)는 미국 FDA가 인정하는 의약품 품질 관리 기준으로, 선진국 규제 기관들은 의약품의 수입 허가 시 cGMP 또는 이에 준하는 규정(EU-GMP 등)에 따른 제조 및 품질 관리를 필수적으로 요구하고 있습니다. 이에 따라, 국내 제약회사들의 경우 선진국 시장 수출에 맞춰 제조 능력을 확보하기 위해서는 cGMP 수준으로 생산 설비의 업그레이드가 필수적입니다. 2000년 이후다수의 국내 제약회사들은 해외 시장 진출을 위해 cGMP 수준으로 기존 생산설비를 개선하거나 신규 생산설비를 건설하는 등 설비투자 관련 자금 소요가 발생하고 있습니다.
| [에이프로젠바이오로직스 GMP인증 현황] |
|
구분 |
내용 | |
|---|---|---|
| 공장 위치 | 경기도 화성시 | 충청북도 청주시 흥덕구 오송읍 |
| KGMP 승인여부 | 승인 완료 | 승인 완료 |
| KGMP 최초인증일자 | 1992년 01월 07일 | 2020년 11월 17일 |
| KGMP 최근 재승인일자 | 2022년 07월 14일 | 2023년 11월 02일 |
| cGMP 승인여부 | 해당사항 없음 | 승인 진행 중 |
| cGMP 최초승인일자 | 해당사항 없음 | - |
| 자료: 당사 제공 |
당사 화성공장은 1992년 01월 07일 경인지방식품의약품안전청으로부터 의약품 제조 및 품질관리기준 적합 판정서(KGMP)를 받았으며, 최근 2022년 07월 14일 재승인 받았습니다. 화성공장은 제네릭 의약품만을 생산합니다. 또한 오송공장은 동물세포 대량생산 기술을 바탕으로 cGMP 요구수준에 맞춘 운영을 통해 cGMP 인증 획득을 목표로 하는 바이오의약품 생산시설로서 2018년 3월 준공되었습니다. 오송공장은 2022년 6월 22일(QP Audit report 발행일) EMA Qualified Person(QP)로 부터 임상시료 생산용 EU QP Audit 실사 통과하였으며, 2023년 11월 02일에는 식품의약품안전처(MFDS)로부터 KGMP 재승인을 완료하였습니다.
당사는 세포주 배양 시 관류식 연속배양(Perfusion) 기술을 차용하고 있으며, Perfusion 방식은 기존에 타 CMO 업체가 차용하고 있는 Fed-batch 방식 대비 원가경쟁력이 높은 특징이 있습니다. 다만, 당사가 보유하고 있는 공정은 경우에 따라 일부 공정 변경을 통해 Fed-batch 방식의 세포주 배양 또한 가능한 상태입니다. Perfusion 배양 방식과 Fed-batch 배양 방식의 장, 단점은 다음과 같습니다.
| [각 배양 방식의 장 단점] |
| 배양방식 | 장점 | 단점 |
|---|---|---|
| Perfusion | - 소규모 공장 (낮은 CAPEX)에서 고도의 생산성 확보가 가능함으로써 다양한 판매가격 전략 가능 - 높은 세포주 안정성 기반의 향상된 품질 - 최종 Scale이 작아 상업화를 위한 Scale-up이 보다 수월하므로 시장 진입 시점 단축 가능 - 낮은 원가 기반의 경쟁력 보유가 가능하여 판매 개시 시 높은 수익률 달성 가능 |
- 1개 Batch 생산의 공정 시간이 비교적 긴 편 - 세포주 기술이 Perfusion 배양 방식에 특화되어 있어야 적용 가능 - 초기 진입 시에 공정 최적화가 용이하지 않음 |
| Fed-Batch | - 비교적 용이한 공정 방법 - 위의 이유로 노동자들의 숙련도 요구가 낮음 - R&D Scale에서 상업 Scale로 Scale-up 용이 |
- 공정 특성 상 최대 생산량 제한 - 많은 생산량을 위해 대규모의 설비 (Bioreactor 등) 투자 필요 - 배양 공정 중 돌발 상황에 대한 컨트롤 수단이 제한적 |
| 자료: 당사 내부자료 |
당사는 2018년에 2,000리터 Perfusion Bio-reactor 생산 설비를 이용하여 규모 4,000리터의 Suite 1,2를 준공하였습니다. 그 후, 생산 설비를 추가 증설하여 2020년에는 Suite 3,4를 설치완료함으로써, 총 8,000리터 설비 규모를 확보했습니다. AP063은 Suite 2에서 임상 3상 시험을 위한 시료 생산을 2023년도에 완료하여 현재 임상 3상 시험을 진행 중에 있으며, AP096(휴미라 바이오시밀러), AP056(리툭산 바이오시밀러)는 Suite 3,4을 통해 생산할 계획입니다.
내부 중장기 사업 계획상 AP096을 생산하여 임상 시험을 진입하려는 계획을 갖고 있습니다. 모회사인 (주)에이프로젠의 파이프라인 중 AP063 및 AP056과 같이 AP096 또한 관류식 연속배양기술을 적용하여 개발되었으며, (주)에이프로젠과 당사 간의 위수탁 계약을 통해 당사 Suite4를 이용한 임상 시료 생산을 계획하고 있습니다. 품목허가를 받기 위해서는 임상 시료 생산한 시설에서 Process Validation을 수행하는 것이 리스크가 적습니다. Process Validation을 수행하여 품목허가 취득에 성공한 경우, 해당 시설에서 상업생산 제품을 만들 수 있는 허가를 받게 됩니다. 따라서, 일반적으로 임상 시료 생산한 시설에서 상업생산 제품을 제조하게 되므로, 휴미라 바이오시밀러의 상업적 판매제품도 임상시료를 생산한 당사에서 수행될 예정입니다.
| [당사 오송공장 바이오시밀러 생산능력] |
| 구분 | 현황 (현재 생산품목) | 바이오리엑터 배양부피(L) | 연간 원액 생산량(kg) |
|---|---|---|---|
| Suite 2 | AP063(허셉틴BS) | 2,000 | 786 |
| Suite 3 | AP056(리툭산BS) | 2,000 | 715 |
| Stuie 4 | AP096(휴미라BS) | 2,000 | 1,250 |
| 자료: 당사 내부자료 |
| [당사 오송공장 Suite별 현황] |
| 구분 | 현황 (현재 생산품목, 준공 시기) | 상업생산 예정 품목 | 생산가능 시기 |
|---|---|---|---|
| Suite 2 | AP063(허셉틴BS, 2019 년 2월 준공) | AP063(허셉틴BS) | 2026년 3분기 |
| Suite 3 | AP056(리툭산BS, 2020 년 2월 준공) | AP056(리툭산BS) | 2028년 4분기 |
| Stuie 4 | AP096(휴미라BS, 2020 년 2월 준공) | AP096(휴미라BS) | 2027년 4분기 |
| 자료: 당사 내부자료 |
당사 생산설비에 대해 cGMP 인증을 받으면 미국 FDA가 인정하는 의약품 품질관리시설로서 바이오의약품 생산이 가능합니다. 그러나 예상대로 cGMP 인증을 받지 못하는 경우 당사의 매출 및 수익성에 부정적인 영향을 미칠 수 있습니다.
cGMP 인증이 완료된 후에도 다양한 위험 요인들이 상존하고 있습니다. 특히 최근 들어 품질관리에 대한 기준이 점차 까다로워지면서 보완요청서한(Complete Response Letter, CRL) 발행 건수와 FDA의 공장 실사 횟수가 증가하고 있습니다. 이러한 경우가 발생하면 당사의 현금흐름에 악영향을 미칠 수 있습니다. 이밖에도 개별 의약품 허가 시 제조공정에 대한 검증이 이루어지며, 한번 검증된 공정에 대해 변경 사유가 발생할 경우, 해당 경우마다 허가 당국에서 요구하는 자료를 제출해야 합니다. 이로 인해 초기 허가된 공정에 대한 변경에 제약이 있으며 변경이 필요한 경우에는 대규모 비용이 추가적으로 지출될 수 있으며, 이 경우 당사의 사업성에 부정적 영향을 미칠 위험이 있습니다.
당사의 모회사 (주)에이프로젠은 생명공학기술 및 동물세포 대량배양기술을 기반으로 항암제 등 각종 단백질 치료제(therapeutic proteins) 개발을 주된 사업으로 영위하고 있습니다. (주)에이프로젠은 설립 이후 지속적인 투자 및 고급 인력 확보를 바탕으로 단기간 내에 세계적 수준의 첨단 기술, 설비 및 품질관리 시스템을 구축하여 왔으며, 바이오시밀러 개발 및 생산을 위한 기반기술 및 선진국 기준의 인증 설비를 통하여 세계적인 경쟁력을 보유한 종합 생명공학회사로 성장하였습니다. 전세계 바이오시밀러 시장에서의 선도적 지위를 유지하기 위하여 세계 주요 다국적 제약사 및 생명공학 기업들과 전략적 협력 관계를 확대하고 있으며, 연구개발 및 설비에 대한 투자를 지속적으로 진행하고 있습니다. 하지만 당사가 진출을 계획중인 미국, 유럽 등 선진국 시장의 경우 정책 기조 변화, 리베이트 지출 심화, 가격경쟁 심화 등으로 인해 바이오시밀러 시장에 불리한 환경이 조성될 수 있으며, 이는 당사의 재무구조에 부정적인 영향을 줄 수 있습니다. 당사는 향후 미국 등 선진국에 수출할 목적으로 충북 오송에 바이오의약품 생산공장을 갖추고 있습니다. 오송공장은 KGMP 인증 경험과 임상시료 생산용 EU QP Audit 실사 통과 등의 경험을 보유하고 있으며 이러한 경험을 바탕으로 최종적으로는 cGMP 인증 취득을 목표로 하고 있습니다. 당사는 향후 모회사 (주)에이프로젠의 허셉틴 개발 일정에 따라 EU GMP 인증을 먼저 취득할 예정입니다. EU GMP는 EMA(유럽 식약처)에 품목허가 신청 후 약 4개월 내 실사가 시작되며, 실사 감사인은 품목허가 신청일 기준 약 6개월 내에 GMP 실사 보고서를 EMA에 제출하여야 합니다. EMA 검토 후 보완 사항이 없다면 당사는 90일 내로 EU GMP 인증서를 발행 받을 수 있습니다. 미국 시장 진출과 관련한 cGMP 인증은 EU GMP 인증과 및 유럽 품목허가 완료 후 미국 품목허가 절차와 함께 진행할 예정입니다. 그럼에도 불구하고 당사의 바이오의약품 생산공장의 cGMP인증 절차가 예상과 달리 지연되거나, 인증이 완료되더라도 보완요청에 대응해야 하는 상황이 발생하는 경우 당사의 사업에 악영향을 미칠 수 있습니다. 투자자께서는 투자판단시 이 점 유의하시기 바랍니다.
|
마. 경쟁 심화로 인한 바이오시밀러 약가 하락 위험 |
최초의 바이오의약품 관련 기업은 1976년 유전공학자 허버트 보이어와 벤처캐피탈리스트 로버트 스완슨이 설립한 '제넨텍'으로 알려져 있으며, 이후 43년간 바이오의약품 시장은 급속도로 발전해 왔습니다. 바이오의약품 시장의 경우 아직 점유율 자체는 합성의약품 시장 대비 낮은 수준이지만 성장 속도가 월등한 편이며, 제약전문조사기관인 EvaluatePharma 보고서에 따르면 세계의약품 시장 가운데 바이오의약품 시장의 비중은 2023년 37%에서 2028년 41%를 차지할 것으로 전망되고 있습니다. 또한 국내의 경우 한국제약바이오협회가 발간한 '2023 제약산업 데이터북'에 의하면 2022년 임상시험 승인 의약품 중 바이오신약은 251개로 전체 임상 승인 의약품 중 36.0%를 차지고 있으며, 바이오신약의 비중은 지속적으로 증가할 것으로 예상되어 집니다.
| [의약품 종류별 시장 점유율] |
| (단위 : %) |
![]() |
|
의약품 종류별 시장 점유율 |
| 자료 : 한국제약바이오협회 '2023 제약바이오산업 DATABOOK' |
| [의약품 종류별 임상시험 승인 현황] |
| (단위 : 건) |
![]() |
|
임상시험 승인 의약품 |
| 자료 : 한국제약바이오협회 '2023 제약바이오산업 DATABOOK' |
오리지널 바이오의약품 시장은 확대되고 있으나 가격 경쟁력을 갖춘 바이오시밀러 의 등장에 따라 수익성은 악화되고 있습니다. 신약은 승인 후 일정 기간 동안 특허권 및 자료보호제도에 따라 보호받을 수 있는데, 합성의약품의 경우 미국에서 5년간 자료보호 받을 수 있습니다. 바이오의약품은 미국에서 12년, 유럽에서 10년간 자료보호 되며 그 기간 동안 타사의 동일 의약품 출시가 금지됩니다. 또한 신약의 특허권 확보를 통하여 경쟁사의 시장 진입 시기를 추가로 늦출 수 있습니다. 1992년(유럽 기준) 바이오의약품으로 최초 승인된 단백질 의약품 Epogen의 경우 유럽은 2004년, 미국에서는 2013년 특허가 만료되었으며, 이후 주요 블록버스터 바이오 의약품의 특허가 순차적으로 만료되고 있습니다. 바이오시밀러 의약품의 1st wave로 일컬어 지는 2016년부터 2020년까지 특허가 만료된 이후 바이오시밀러의약품의 FDA 승인 또는 출시된 블록버스터 바이오의약품의 총 10개이며, 전체 바이오의약품 시장 대비 바이오시밀러 의약품 비중은 30% 내외 수준을 유지하고 있습니다.
| [1st wave 국면에서 FDA 승인 또는 출시된 바이오시밀러 제품] |
![]() |
|
바이오시밀러 1st wave |
| 자료 : 유진투자증권 |
| [바이오시밀러의약품 비중] |
![]() |
|
바이오시밀러 의약품 비중 |
| 자료 : IQVIA |
| [주요 의약품 특허 만료 일정 예상 시기] |
| (단위 : 개) |
|
성분명 |
제품명 |
제조사 |
미국 특허 만료 |
|---|---|---|---|
|
Adalimumab |
휴미라 |
애브비 |
2023 |
|
Ustekinumab |
스텔라라 |
J&J |
2023 |
|
Tocilizumab |
악템라 |
로슈 |
2023 |
|
Aflibercept |
아일리아 |
바이엘 / 리제네론 |
2024 |
|
Eculizumab |
솔리리스 |
알렉시온 |
2025 |
|
Denosumab |
프롤리아 |
암젠 |
2025 |
|
Pertuzumab |
퍼제타 |
로슈 |
2025 |
|
Omalizumab |
졸레어 |
노바티스 |
2025 |
|
Ipilimumab |
여보이 |
BMS |
2025 |
|
Pembrolizumab |
키트루다 |
MSD |
2028 |
| 자료 : 유진투자증권, 삼성증권 |
미국에서 2023년 휴미라 특허만료로부터 시작된 2nd wave 국면에는 2026년까지 휴미라를 포함하여 9개의 주요 블록버스터 오리지널의약품들의 특허가 만료됩니다. 휴미라 다음으로 시장 규모가 큰 의약품은 면역항암제인 키트루다와 자가면력질환 치료제 스텔라라입니다. 당사의 모회사인 (주)에이프로젠은 키트루다와 스텔라라에 대한 세포주 생산성 향상을 진행중에 있습니다.
글로벌 판매량 상위 10개 제품에 포함되는 바이오의약품 중 하나인 레미케이드의 경우 셀트리온이 유럽에 2013년 12월, 삼성바이오에피스는 2016년 09월 출시를 진행한 바 있으며, 해당 기업들은 이외에도 당사의 모회사인 (주)에이프로젠이 임상을 진행중에 있는 허셉틴, 휴미라, 리툭산에 대해서도 품목허가 및 출시 완료 후 미국 및 유럽시장에서 바이오시밀러의약품을 판매하고 있습니다. 셀트리온의 경우 특히 리툭산의 바이오시밀러 제품인 트룩시마를 출시 후 미국시장에서 2022년 기준 28.5%의 점유율을 기록하며 화이자의 룩시엔스를 앞서는 침투력을 보여주었으며, 삼성바이오에피스의 경우에도 휴미라의 바이오시밀러의약품인 임랄디(하드리마) 출시 후 유럽시장에서 2022년 기분 20.4%를 기록하며 장악력을 높이고 있습니다.
당사는 모회사인 (주)에이프로젠과 도입계약을 바탕으로 레미케이드, 리툭산, 허셉틴, 휴미라 등 다수의 바이오시밀러 파이프라인의 국내외 임상 및 사업화를 추진하고 있어 해당 시장에서 직접적인 경쟁이 예상됩니다. 당사는 국내 선두 업체인 셀트리온과 삼성바이오로직스를 직접적인 경쟁사로 파악하고 있으며 두 업체에 대한 상세 내역은 다음과 같습니다.
1) 셀트리온
셀트리온은 유가증권시장 상장사로서 2009년부터 바이오시밀러 제품 개발, 임상, 판매 허가를 진행해 램시마, 트룩시마, 허쥬마, 램시마SC, 유플리마, 베그젤마 6종의 바이오시밀러를 제품화하는데 성공한 업체입니다. 셀트리온의 세계 최초 항체 바이오시밀러인 램시마(레미케이드 바이오시밀러)는 2015년 유럽시장에 진출한 후 2017년 4분기 점유율 1위를 달성한 후 2023년 1분기 기준 61.7% 점유율을 기록하며 오리지널 의약품인 레미케이드를 뛰어넘는 독보적인 지위를 확보했습니다. 미국 시장 내 램시마의 시장점유율은 2023년 2분기 기준으로 30.2%를 달성했습니다. 최근 미국, 캐나다 등 북미시장에서는 바이오시밀러에 우호적으로 변화하고 있는 헬스케어 정책 등에 힘입어 성장세를 유지하고 있습니다. 셀트리온은 인플릭시맙 최초 피하주사제형(SC)인 램시마SC를 개발하여 2020년 하반기부터 유럽 전역에 순차적으로 출시하였습니다. 특히, 2022년 유럽장질환학회(UEGW) 및 2023년 유럽 크론병 및 대장염학회(ECCO) 등 주요 글로벌 학회에서 염증성 장질환 환자를 대상으로 한 장기 처방 데이터 발표 이후 처방 의사 및 환자들의 긍정적인 피드백이 이어지며 매 분기 꾸준히 처방이 확대되고 있습니다.
2023년 1분기 기준 유럽 시장 점유율 12%를 달성하였고 독일 33%, 프랑스 21% 점유율을 차지하는 등 유럽 주요 국가에서 빠르게 점유율을 확보해 나가고 있습니다. 그 외 바이오시밀러 파이프라인으로는 CT-P43(스텔라라 바이오시밀러, 건선 등의 치료제), CT-P42(아일리아 바이오시밀러, 황반변성 등의 치료제), CT-P39(졸레어 바이오시밀러, 천식 등의 치료제), CT-P41(프롤리아 바이오시밀러, 골다공증 치료제), CT-P47(악템라 바이오시밀러, 류마티스관절염 등의 치료제), CT-P53 (오크레부스 바이오시밀러, 다발성경화증 치료제) 등이 있으며, 품목허가 및 임상 절차를 진행 중에 있습니다.
| [셀트리온 바이오시밀러 개발현황] |
![]() |
|
셀트리온 바이오시밀러의약품 파이프라인 |
| 자료 : 셀트리온 |
셀트리온의 출시 제품 및 개발 바이오시밀러 파이프라인 중 당사의 모회사인 (주)에이프로젠이 상업화를 진행중인 파이프라인과 직접적인 경쟁이 예상되는 바이오시밀러 의약품으로는 대표적으로 레미케이드, 허셉틴, 휴미라, 리툭산, 스텔라라 바이오시밀러가 있습니다.
2) 삼성바이오로직스
삼성바이오로직스는 유가증권시장 상장사로서 바이오의약품의 일괄생산 체제를 갖춘 바이오 CMO(Contract Manufacturing Organization) 기업으로, 바이오의약품을 위탁생산하고 있으며 생산설비 제공, 규제기관으로부터의 제조승인 취득 지원(Quality service), 신약 물질의 상업 생산용 공정개발 솔루션 제공 등의 역할을 하고 있습니다. 한편 삼성바이오로직스의 자회사인 삼성바이오에피스는 바이오시밀러 개발을 담당하고 있으며, 삼성바이오에피스에서 개발이 완료된 제품은 삼성바이오로직스에서 생산하는 구조로 사업이 진행되고 있습니다.
| [삼성바이오에피스 바이오시밀러 개발현황] |
![]() |
|
삼성바이오에피스 바이오시밀러의약품 파이프라인 |
| 자료 : 삼성바이오로직스 |
삼성바이오에피스㈜의 파이프라인 중 기승인 제품인 Ontruzant(허셉틴 바이오시밀러)의 경우에는 미국에서는 삼성바이오에피스㈜ 포함 5개사, 유럽에서는 6개사가 허가 받아 경쟁을 하고 있으며, 추가 경쟁사들이 임상을 거쳐 품목허가 신청을 진행하고 있습니다. 또한, EMA는 2021년 삼성바이오에피스㈜의 에이빈시오(아바스틴 바이오시밀러)를 포함하여 베바시주맙 바이오시밀러 6품목을 승인하였습니다.
상기와 같이 다수의 경쟁회사가 시장에 진출하고 있는 바, 바이오시밀러 의약품 시장의 가격 경쟁 강도는 매우 높은 수준입니다. 바이오시밀러는 통상 오리지널 의약품 보다 30% 가량 저렴한 가격을 내세워 시장을 공략하는데, 만약 오리지널 의약품 가격이 내려가면 바이오시밀러도 경쟁력 확보를 위해 가격을 낮출 수밖에 없어 수익성 악화를 겪을 수 있습니다. 실제로 독일 출시 램시마의 경우 약가 수준이 오리지널 list price 대비 80% 수준이었으나, 두 번째 해엔 60% , 세 번째 해엔 40% 수준까지 낮아졌으며, 최근 특허가 만료된 휴미라의 경우에도 삼성바이오에피스의 하드리마의 도매가(WAC)이 오리지널의약품 도매가 대비 85% 할인된 가격을 책정되며, 바이오시밀러 의약품의 판가 인하 경향은 동일 오리지널의약품 시장 내 신규 바이오시밀러 의약품 출시가 지속되며 가격 하락압력이 가중되고 있습니다. 이처럼 향후 오리지널 바이오의약품이 지속적으로 약가를 인하하여 가격 경쟁이 치열해진다면 바이오시밀러의약품의 약가도 함께 인하될 수 있습니다.
| [바이오시밀러 출시 당시 오리지널 의약품 대비 할인율] |
![]() |
|
바이오시밀러 의약품 할인율 |
| 자료 : Amgen |
결과적으로, 시장 내 대형사로 분류되는 셀트리온과 삼성바이오로직스가 미국과 유럽 시장내 점유율을 높여가고 있으며 이외에도 동아에스티, 종근당 등 신규 업체들이 기존에 셀트리온과 삼성바이로직스가 본격적으로 진출하지 않은 신흥국 시장을 중심으로 시장에 진출하고 있습니다. 또한, 바이오시밀러 시장의 성장에 따라 주요 제약바이오 업체들의 신규 진입이 예상됨에 따라 경쟁이 더욱 치열해질 것으로 보이며, 오리지널 바이오의약품의 가격 경쟁에 따른 바이오시밀러 의약품의 약가가 인하될 가능성이 있습니다. 바이오시밀러 시장의 경우 선제적인 시장 내 인지도 확보가 중요하며, 당사의 개발 중인 파이프라인의 상업화가 지연될 경우 해당 시장에서의 인지도 확보 및 매출 실현 또한 지연될 수 있습니다. 또한 타사의 사례와 같이 유럽시장에서의 약가하락은 당사 및 당사의 특수관계사의 매출 및 수익성 구조에 악영향으로 이어질 수 있습니다. 투자자분들께서는 투자판단시 이 점 유의하시기 바랍니다.
|
바. 바이오시밀러 개발 실패 위험 |
전문의약품(ETC) 중 오리지널 의약품은 화학합성, 미생물·배양조직세포로부터 유전자재조합을 이용한 생산, 천연물 추출 등의 신물질 탐색 작업, 비임상시험, 임상시험 등을 거쳐 제조 승인을 받은 의약품 입니다. 오리지널 의약품은 제조방식에 따라 천연물의약품과 합성의약품, 바이오의약품으로 나눌 수 있습니다. 천연물의약품은 식물 또는 동물 등의 천연물질에서 추출한 물질을 원재료로 하는 것을 의미하며, 합성의약품은 활성 화학물질을 기반으로 신규 또는 변형된 화학구조를 이용해 만든 의약품을 뜻합니다. 바이오의약품은 세포의 생물학적 반응을 이용해 만드는 고분자 단백질 의약품을 의미합니다.
| [의약품의 분류] |
| 의약품 | 전문의약품 (ETC) | 오리지널 의약품 | 천연물 의약품 |
| 화학합성 의약품(신약) | |||
| 바이오 의약품(바이오신약) | |||
| 복제 의약품 | 제네릭(화학 합성) | ||
| 바이오시밀러 | |||
| 일반의약품 (OTC) | |||
의약품이 개발 이후 실제 사용되기까진 여러 단계를 거치게 되는데, 먼저 기초연구를 통해 질병의 원인이 되는 단백질(유전자)를 발견하고 이 타겟 단백질의 기능을 억제한는 물질을 발굴하는 과정을 거칩니다. 제약회사들이 새로운 물질을 디자인한 후에는 후보물질들이 타겟 단백질과 상호작용하는 기전을 실험적으로 밝혀야 하는데, 이 과정에 동물들을 대상으로 하는 비임상시험(Pre-Clinical trial)이 주로 진행됩니다. 이 단계에서 수십만~수백만개의 분자들을 걸러 10여개 후보물질을 발굴하며 대개 이 과정은 짧게는 1년 정도 소요되지만 길게는 10년 가까이 소요되는 경우도 있습니다. 비임상시험을 통해 안정성과 그 약효가 검증되면 임상시험허가신청(Investigational New Drug Application, IND)을 하고, 이후 전임상시험을 거친 물질의 효과와 부작용을 실제로 사람을 대상으로 시험하는 임상시험(Clinical Trial)을 수행합니다. 이는 시판 허가 전의 3단계와 시판 후 임상시험까지 포함하여 총 4단계로 구분됩니다. 사람을 대상으로 하는 임상시험을 성공적으로 마치게 되면 적응증에 대한 임상적 유의성을 평가한 임상시험성적 등의 관련 일체 자료와 시험결과를 식약처에 제출하여 신약으로 시판허가를 신청하게 되는데, 이를 신약 허가신청(NDA : New Drug Application) 이라고 합니다. 신약 허가 신청이 정상적으로 이루어지면, 제4상 임상시험으로 분류되기도 하는 시판후안전성조사(PMS : Post Market Surveillance)를 통해 시판 전에 수행된 제한적인 임상시험에서는 파악할 수 없었던 희귀하거나 장기적인 이상반응을 추적 조사하는 과정을 수행하며, 이 단계에서 발견된 이상반응으로 의약품 판매가 철회되기도 합니다.
| [신약개발 단계 및 소요기간] |
![]() |
|
신약개발 단계 및 소요기간 |
| 자료 : 식품의약품안전처 |
| [단계별 임상시험 내용 및 비용] |
| 구분 | 목적 | 내용 | 단계별 비용 |
|---|---|---|---|
| Pre-Clinical (전임상) |
동물 대상으로 한 자료에서 인간에 적용할 초기 투여 용량 및 부작용의 스펙트럼, 독성용량 등의 예측 | 동물 대상으로 한 안정성과 유효성 실험 | 2% |
| Phase 1 (1상) |
약물의 안정성 및 약효 기능성 검토 (단, 항암제 등과 같이 세포독성 나타내는 의약품의 경우 건강한 사람이 아닌 환자를 대상으로 진행해 최대 투여 가능한 용량과 유효성을 검증하기도 함) |
신약후보물질의 체내 동태와 인체에서의 약리작용 안전성, 부작용, 적합 투여용량 등 확인 비교적 건강한 성인 대상(20~80명) |
7% |
| Phase 2 (2상) |
약물의 유효성과 안전성 증명 | 2a상: 약물의 약효확인, 작용시간, 유효용량 검토 2b상: 약효입증, 유효용량 확인, 용량 반응 양상 검토, 유효성/안전성 검토 질병이 있는 100명 가량의 환자 대상(단, 대상 질환에 따라 차이가 큼) |
19% |
| Phase 3 (3상) |
적응 대상 질환에 대한 추가적인 유효성 정보나 확실한 증거 수집 | 약 1000명 내외의 충분히 많은 환자를 대상으로 유효성과 안전성 확인 장기 투여시의 안전성 검토 약물 상호작용 및 특수 환자군 용량 정립 |
72% |
| Phase 4 (4상, PMS) |
시판 후 안전성 조사와 시판 후 임상연구로 구분 | 약물의 유해반응(부작용) 빈도에 대한 추가 정보 획득 특수 환자군에 대한 임상 새로운 적응증 탐색 등(시판후 임상연구, Post Marketing Clinical Trial) |
| 자료 : 한국임상시험포털, Nature Review Drug Discovery 9, 203-214 |
반면, 당사의 모회사인 (주)에이프로젠의 주력 제품인 바이오시밀러는 임상 1상과 3상만을 요구 받고 표적 발굴은 필요로 하지 않기 때문에 시간적, 재정적 측면에서 신약보다 개발 기간이 단축되고 개발 비용이 절약됩니다.
| [바이오의약품 비교] |
![]() |
|
바이오의약품 비교 |
| 자료 : 글로벌 바이오의약품 시장 현황 및 전망(2020~2026), 생명공학정책연구센터 |
한국바이오협회가 2022년 9월 5일 발간한 '미국 인플레이션 감축법과 바이오시밀러'에 따르면 바이오시밀러 개발에는 1억 달러에서 3억 달러가 소요되며, 제품 개발을 위한 세포주 개발부터 시판허가 및 시장출시까지 일반적으로 5년에서 7년 정도의 기간이 소요되는 것으로 기술하고 있습니다. 임상시험의 성공률 측면에서는 미국, 유럽, 일본 등 선진 시장에서 전임상 단계의 성공확률은 평균 53% 수준이나 전임상을 제외한 1상부터 3상까지의 성공률이 70% 수준(1상: 90%, 2~3상: 77%)으로 신약개발과 비교하여 상대적으로 약품 개발의 실패 확률은 낮은 것으로 보입니다.
그럼에도 불구하고 바이오시밀러 사업 역시 임상 실패 위험은 존재합니다. 신약과 달리 바이오시밀러는 오리지널 의약품과의 안전성 및 효능 측면의 동등성을 입증해야 하며, 동등성을 입증하지 못할 경우에는 FDA, EMA, 한국 식약처 등의 규제기관으로부터 품목허가 거절 의견을 받을 수 있습니다. 당사의 오송공장은 아직 cGMP 인증을 취득하지 못하였지만 KGMP 인증 및 임상시료 생산용 EU QP Audit 실사통과 등의 경험을 보유하고 있으며 이러한 경험을 바탕으로 최종적으로는 cGMP 인증 취득을 목표로 하고 있습니다. 생산시설 내 관류식 연속배양 방식을 바탕으로 경쟁사 대비 높은 생산성 및 경제성을 확보하고 있으며, 당사의 모회사인 (주)에이프로젠의 경우 2017년 니치이코제약을 통해 일본에서 레미케이드 바이오시밀러 판매허가를 얻은 이력을 갖고 있으며, 현재는 허셉틴(임상 3상 IND 신청예정), 휴미라(임상1,3상 시료 생산 예정), 리툭산(임상 1, 3상 시료 생산예정) 등 다수의 바이오시밀러 개발을 진행중에 있습니다. 다만, 당사 및 당사의 관계회사가 개발 진행중에 있는 상기 개발 후보군에 대한 임상 및 품목허가 과정에서 개발 실패 위험에 노출될 가능성이 높을 수 있으며 개발이 지연되거나 실패할 경우 당사 및 당사 관계회사의 수익성 및 재무안정성에 부정적인 영향을 미칠 수 있으니, 투자자께서는 투자 판단시 이 점 유의하시기 바랍니다.
|
사. 주요 국가 기관의 바이오시밀러 허가 관련 위험 바이오시밀러 허가 가이드라인 준수가 중요해짐에 따라, 당사의 모회사인 (주)에이프로젠은 주요 파이프라인의 개발 초기 단계부터 유럽 EMA 등 각국 허가 기관의 바이오시밀러 가이드라인을 준수하여 전세계 기관의 요구사항 및 허가절차를 충족시키기 위해 지속적으로 노력하고 있습니다. 하지만 당사의 모회사인 (주)에이프로젠의 바이오시밀러 가이드라인 준수 여부에도 불구하고 예상치 못한 사유로 인하여 개발한 제품이 해외 주요 국가의 허가기관의 승인을 득하지 못하거나 허가 과정이 지연되는 경우 당사와 당사의 모회사인 (주)에이프로젠의 매출 성장은 제한 받을 수 있으니 투자자께서는 이 점 유의하시기 바랍니다 |
다른 의약품과 마찬가지로 바이오시밀러의 판매를 위해서는 각국의 의약품 관련 허가기관으로부터 승인을 받아야 하며, 바이오시밀러 제품 판매를 위한 승인을 위해서는 다른 신약이나 복제의약품과는 다른 승인절차가 필요합니다.
이러한 승인을 위한 기준 및 절차 등을 명시한 규정을 가이드라인이라 하며, 바이오시밀러에 대한 가이드라인은 2005년 유럽에서 최초로 제정하였습니다. 이에 따라 EU 및 각 국가에서 바이오시밀러 의약품 허가를 받기 위해서는 각국 식약청 등의 허가 기관으로부터 바이오시밀러 가이드라인에 따라 제품개발이 필요합니다. 각 나라마다 바이오시밀러 허가 기준에 약간의 차이는 있지만, 대부분의 국가가 미국 및 EU의 기준을 준용하여 가이드라인을 정하고 있으며, 승인 기준 및 규제사항과 관련된 개략적인 내용은 다음과 같습니다.
| [바이오시밀러 승인 평가과정과 기준] |
|
품질평가 |
특성분석 |
대조약과의 1차 및 고차구조 분석, 물리화학적 성질, 생물학적 활성과 면역화학적 동등성 평가, 공정관련 불순물에 대한 비교 평가 |
|
기준규격 |
관련 규정에 적합하고 제품 특이적인 품질항목이 대조약과 동등성이 확보될 수 있는 규격 선정 |
|
|
분석방법 |
최신 기술을 이용한 광범위한 특성 분석방법과 한 가지 품질항목에 한 가지 이상의 분석방법 사용 |
|
|
안정성시험 |
유효기간과 저장조건 설정을 위한 장기보존시험, 대조약과 비교한 가속 및 가혹 시험 |
|
|
비임상 평가 |
in vitro 시험 |
수용체 결합 평가, 세포수준 평가(예:세포 증식 시험) 등을 통해 대조약과의 동등성 평가 |
|
in vivo 시험 |
생물학적, 약력학적 활성 및 반복투여 독성시험 등을 통하여 대조약과의 동등성 평가 |
|
|
임상 평가 |
약동학 시험 |
대조약의 권장 용량 범위 내의 용량을 사용하여 대조약과 약동학적 동등성 비교 |
|
약력학 시험 |
임상 효과와의 상관성에 근거한 대조약과 약력학적 동등성 비교 |
|
|
유효성 시험 |
대조약과 동등성 시험 |
|
|
확증적 약동력학 시험 |
대조약과 약동력학적 동등성 비교 |
|
|
안전성 |
이상반응에 대해 대조약과 비교 |
|
|
면역원성 |
면역반응에 의한 임상적 영향 비교 |
|
|
적응증 외삽 |
- |
대조약과의 잠재적 차이를 증명하는 경우 적응증 외삽 가능 |
| 자료 : 동등생물의약품 평가 가이드라인(식품의약안전처) |
| [국가별 바이오시밀러 허가 가이드라인 주요 내용] |
| 구분 | 한국 | EU | 미국 | |
|---|---|---|---|---|
| 바이오시밀러 승인 절차 | 확립 | 확립 | 확립 | |
| 인허가 및 제조 |
임상 | 의무(범위 조정 가능) |
의무(범위 조정 가능) | 의무(범위 조정 가능) |
| 대조약 | 대조약이 한국에서 허가 중인 경우에만 바이오시밀러 허가 가능 |
대조약이 해당 국가에서 허가 중인 경우에만 바이오시밀러 허가 가능 |
대조약이 미국에서 허가 중인 경우에만 바이오시밀러 허가 가능 |
|
| 제조법 | 대조약과 동일한 용량, 제형, 투여경로 |
대조약과 동일한 용량, 제형, 투여 경로 필요(다른 경우에는 추가 임상 필요) |
대조약과 동일한 용량, 제형, 투여 경로 필요 |
|
| 의약품 명칭 | 브랜드명 | 브랜드명 또는 INN+회사명 | 브랜드명 | |
| 판매 및 확산 |
대체처방 가능여부 |
규정 없음 | 중앙 정부에서 결정 | FDA가 인정한 경우 |
| 독점권 | 없음 | 없음 | 없음 | |
| 시판 후 관리 |
시판 후 안전성정보 수집 |
약물 부작용 감시 보고서 제출 필요 | 의무(리스크 관리 계획 필요) 일반적인 부작용 감시 수준을 넘어서는 허가 후 추가조사 요구 가능 |
경우에 따라 시판 후 임상 필요 |
| 자료 : 한국보건산업진흥원, 유진투자증권 보고서 재인용 |
상기와 같은 바이오시밀러 허가 가이드라인 준수가 중요해짐에 따라, 당사의 모회사인 (주)에이프로젠은 주요 파이프라인의 개발 초기 단계부터 유럽 EMA 등 각국 허가 기관의 바이오시밀러 가이드라인을 준수하여 전세계 기관의 요구사항 및 허가절차를 충족시키기 위해 지속적으로 노력하고 있습니다.
하지만 당사의 모회사인 (주)에이프로젠의 바이오시밀러 가이드라인 준수 여부에도 불구하고 예상치 못한 사유로 인하여 개발한 제품이 해외 주요 국가의 허가기관의 승인을 득하지 못하거나 허가 과정이 지연되는 경우 당사와 당사의 모회사인 (주)에이프로젠의 매출 성장은 제한 받을 수 있으니 투자자께서는 이 점 유의하시기 바랍니다.
|
아. 핵심 연구인력 유출 위험 |
연구개발 능력은 당사가 속한 산업의 특성상 매우 중요한 요소이며, 지속적인 연구개발을 위해 우수한 인재를 보유 및 유치하는 것이 회사의 성과를 결정하는 가장 중요한 요소입니다. 이는 제약 산업을 영위하고 있는 업체들에 공통적으로 적용되는 사항으로, 업계 내에서 우수한 인력 유치에 관한 경쟁은 점차 심화되고 있습니다. 또한, 주요 연구 인력의 유출이 있을 경우 해당 연구 개발과제가 지연되거나 개발전략을 수정해야 할 가능성이 존재하며, 개발비 부담 등으로 당사의 경쟁력 및 성장 가능성이 악화될 수 있습니다.
당사의 의약품사업 중 제약사업부문의 연구개발 조직은 1개 사업단 및 2개의 실, 실 산하 4개팀으로 구성되어 있으며, 바이오사업부문의 연구개발 조직은 2개의 실, 실 산하 4개의 팀과 별도 1개의 팀으로 구성되어 있습니다.
| [당사 제약사업부문 연구개발 조직도] |
![]() |
|
제약사업부문 조직도_24.03.31 |
| 자료 : 당사 정기보고서 |
| [당사 바이오사업부문 연구개발 조직도] |
![]() |
|
바이오사업부문 조직도_24.03.31 |
| 자료 : 당사 정기보고서 |
당사는 핵심 연구인력 배윤경 이사(박사)와 강성호 이사 2명을 중심으로 제약사업부문은 박사급 1명, 석사급 1명 등 총 46명, 바이오사업부문은 박사급 1명, 석사급 4명 등 총 98명이 연구개발 업무를 수행하고 있으며, 그 현황은 다음과 같습니다.
| [당사 연구개발 인력 현황] |
| 사업부문 | 관련조직 | 인원 | 학력 | ||||
|---|---|---|---|---|---|---|---|
| 박사 | 석사 | 학사 | 기타 | ||||
| 의약품 | 제약 | 바이오의약품개발단 | 4 | 1 | - | 3 | - |
| 개발사업실 | 4 | - | 1 | 3 | - | ||
| 품질총괄실 | 38 | - | - | 38 | - | ||
| 바이오 | 품질보증실 | 23 | - | 3 | 16 | 4 | |
| 품질관리실 | 66 | 1 | 1 | 55 | 9 | ||
| 벨리데이션팀 | 9 | - | - | 9 | - | ||
| 자료 : 당사 사업보고서 |
| [당사 핵심 연구인력] |
| 사업부문 | 직위 | 성명 | 담당업무 | 주요경력 | 주요연구실적 | |
|---|---|---|---|---|---|---|
| 의약품 | 제약 | 상무이사 | 배윤경 | 제약사업부문 연구개발 총괄 |
현: ㈜에이프로젠바이오로직스 제품기획실장 현: ㈜에이프로젠바이오로직스 바이오의약품개발단장 전: 제넥셀㈜ 상무이사 전: 서울대 유전공학연구소 선임 연구원 전: University of Iowa, Biological Science (박사) 전: 서울대학교 생물교육과 졸업 (학사) |
E. Bae et al (1994) Mechanisms of Dev. Vol. 47 151-164 C. Rodesch el al (1995) Genetics Vol. 141 191-202 Y. Lee et al (2005) Nature Genetics Vol. 37 305-310 H. Bellen et al (2011) Gentics Vol. 188 731-743 D. Paik et al (2012) Mech Ageing Dev. 2133(5): 234 ·245 |
| 상무이사 | 강성호 | 제약사업부문 사업개발 총괄 |
현: ㈜에이프로젠바이오로직스 개발사업실장 현: ㈜에이프로젠비저너리 대표이사 |
- | ||
| 바이오 | 차장 | 이수형 | 바이오사업부문 품질관리 |
현: ㈜에이프로젠바이오로직스 품질관리실 이화학팀장 전: 연성정밀화학 컴플라이언스팀 전: 한미약품 품질관리팀 전: 대웅제약 품질관리팀 전: 충남대학교 화학공학과 졸업 (학사) |
- | |
| 차장 | 김시현 | 바이오사업부문 품질관리 |
현: ㈜에이프로젠바이오로직스 품질관리실 바이오어세이팀장 전: 바이오녹스 항암/바이러스연구 전: 부산대학교병원 의생명융합연구소 전: 인제대학교 뇌과학연구소 전: 일산백병원 임상연구센터 전: 부산대학교 분자세포생물학과 졸업 (박사) 전: 고려대학교 분자인체유전학과 졸업 (석사) 전: 동아대학교 생물자원학과 졸업 (학사) |
Han SY et al (2006) J Am Soc Nephrol. 2006-05: 17(5):1362-72 Kim CH et al (2011) Int J Nanomedicine. 2011-06:1357-63. Chung CW et al (2013) Eur J Pharm Biopharm. 2013-02. pii: S0939-6411(13)00047-7. Kim CH et al (2013) Int J Nanomedicine. 2013-08 2173-85. Kim CH et al (2016) Int J Nanomedicine. 2016-11 2407?15. |
||
| 차장 | 황지현 | 바이오사업부문 품질보증 |
현: ㈜에이프로젠바이오로직스 품질보증실 품질보증팀장 전: 보령제약 품질보증팀 전: 셀트리온제약 품질보증/내부감사 전: 셀트리온 품질보증팀 전: 광주과학기술원 생명과학과 졸업 (석사) 전: 아주대학교 생명과학과 졸업 (학사) |
- | ||
| 자료 : 당사 사업보고서 |
동사의 연구인력 인원은 144명입니다. 제약사업부문의 연구인력은 46명으로 평균 근속년수는 5년이며, 바이오사업부문의 경우 98명의 연구인력에 대한 평균 근속년수는 2년 6개월입니다.
일반적으로 업계 연구 인력들의 특성이 학계나 국가 연구원 등에서 근무하는 것을 선호하고 있으며, 개인적인 학업 증진을 위한 해외유학 등의 사유로 핵심연구 인력의 이탈이 발생할 수 있습니다. 위에 대한 대안으로 당사는 주식매수선택권 부여와 차별화된 대우 및 보상(특별 인센티브), 급여성/비급여성 복리후생 강화, 신약을 포함한 다양한 프로젝트 추진 환경 및 기회 제공 등을 시행 중입니다. 그러나 이와 같은 각종 보상책에도 불구하고 핵심인력의 이탈 가능성을 배제할 수는 없는 상황입니다. 특히 제약산업의 경쟁심화에 따른 당사 우수인력의 스카우트는 당사가 사업을 영위함에 있어 큰 문제가 될 수 있습니다. 또한, 핵심인력 이탈과 함께 당사의 주요 기술이 유출될 경우, 당사의 경쟁력이 악화될 수 있으며, 지속적인 성장에 부정적인 영향을 끼칠 수 있습니다. 투자자분들께서는 이 점 유의하시기 바랍니다.
|
자. 지적재산권 침해 관련 위험 |
당사 및 당사 특수관계인과 같은 제네릭, 바이오시밀러, 바이오신약 등을 연구개발하는 기업의 경우 특허를 안정적으로 확보하는 것이 사업의 핵심 성공요인으로 작용합니다. 특허출원 및 등록이 사업성공에 중요하게 작용하는 만큼 관련 제도를 통한 핵심기술 및 제품 등에 대한 지적재산권을 보호할 수 있는 장치 마련이 필수적입니다. 특허를 확보하지 못할 경우 원천적으로 사업이 불가능하거나 특허를 소유하고 있는 업체로부터 기술이전(라이센스인)을 받아야 합니다. 이에 당사 및 당사 특수관계인은 제네릭 및 바이오시밀러, 바이오신약 개발과 동시에 기술 전반에 대한 특허기간을 최대한 보호하기 위해 특허보호 관련 국내외 정책 동향 및 법률적 사항 등을 확인 하는 등 당사의 지식재산권 보호를 위한 노력을 최대한 기울이고 있습니다. 신고서 제출일 현재 기준 당사가 (주)에이프로젠과 라이선스 계약을 체결한 바이오시밀러와 당사 제약사업부문에서 품목허가 진행중이거나 완료한 의약품(개량신약, 복제약 등 포함)의 현황은 다음과 같습니다.
| [연구개발 진행 현황 및 향후 계획] |
| 구분 | 품목 | 적응증 | 연구시작시기 | 현재 진행단계 | 연구중단일 | 비고 | ||
|---|---|---|---|---|---|---|---|---|
| 단계(국가) | 승인일 (예정일) | |||||||
| 바이오 | 바이오시밀러 | GS071 (레미케이드 바이오시밀러) |
관절염 항체 치료 | 2009년 | 일본 판매중(2017년 11월~), 2019년 이후 일본 후생성의 행정처분 및 제제에 따른 니치이코제약의 경영악화, 사업축소로 추가 발주가 없는 상황이며, 2019년 06월 최종 납품한 재고 판매중 글로벌 임상 3상 완료 품목허가 진행중(터키) |
- | - | 국내판매 관련 라이센스인 체결 |
| AP056(리툭산 바이오시밀러) | 혈액암 항체 치료 | 2010년 | 전임상 완료 임상 1, 3상(글로벌) 준비 |
- | - | 국내판매 관련 라이센스인 체결 |
||
| AP063(허셉틴 바이오시밀러) | 유방암 항체 치료 | 2011년 | 임상 3상(글로벌) 진행중 | - | - | 국내판매 관련 라이센스인 체결 |
||
| 제약 | 자료제출의약품 | 듀카핀정30/2.5밀리그램 | 혈압강하제 | - | 품목허가 완료(국내) | 2023-01-06 | - | - |
| 듀카핀정60/2.5밀리그램 | 혈압강하제 | - | 품목허가 완료(국내) | 2023-01-06 | - | - | ||
| 듀카핀정60/5밀리그램 | 혈압강하제 | - | 품목허가 완료(국내) | 2023-01-06 | - | - | ||
| 제네릭 | 쏙코에이연질캡슐 | 해열, 진통, 소염제 | - | 품목허가 완료(국내) | 2023-01-31 | |||
| 쏙코프에이연질캡슐 | 해열, 진통, 소염제 | - | 품목허가 완료(국내) | 2023-03-21 | ||||
| 쏙콜에이연질캡슐 | 해열, 진통, 소염제 | - | 품목허가 완료(국내) | 2023-03-22 | ||||
| 코비코나잘액 | 이비과용제 | 품목허가 완료(국내) | 2023-03-29 | |||||
| 쌩코프에이연질캡슐 | 해열, 진통, 소염제 | - | 품목허가 완료(국내) | 2023-05-09 | ||||
| 쌩콜에이연질캡슐 | 해열, 진통, 소염제 | - | 품목허가 완료(국내) | 2023-05-09 | ||||
| 쌩코에이연질캡슐 | 해열, 진통, 소염제 | - | 품목허가 완료(국내) | 2023-05-09 | ||||
| 베타셀민연질캡슐 | 기타의 비타민제 | - | 품목허가 완료(국내) | 2023-05-09 | ||||
| 벌키퍼크림 | 진통, 진양, 수렴, 소염제 | - | 품목허가 완료(국내) | 2023-07-26 | ||||
| 로라샷연질캡슐 | 항히스타민제 | - | 품목허가 완료(국내) | 2023-08-09 | ||||
| 빅콘에프600정 | 기타의 비타민제 | - | 품목허가 완료(국내) | 2023-08-10 | ||||
| 빅콘800정 | 기타의 비타민제 | - | 품목허가 완료(국내) | 2023-08-28 | ||||
| 다파엠듀오서방정10/500밀리그램 | 당뇨병용제 | - | 품목허가 완료(국내) | 2023-09-06 | ||||
| 다파엠듀오서방정5/500밀리그램 | 당뇨병용제 | - | 품목허가 완료(국내) | 2023-09-06 | ||||
| 인크린에스정 | 하제, 완장제 | - | 품목허가 완료(국내) | 2023-11-10 | ||||
| 오메코에프정 | 해열, 진통, 소염제 | - | 품목허가 완료(국내) | 2023-12-15 | ||||
| 리나하나정 | 당뇨병용제 | - | 품목허가 완료(국내) | 2023-12-22 | ||||
| 니세로정30밀리그램 | 기타의 순환계용약 | - | 품목허가 완료(국내) | 2024-02-22 | ||||
| 엠지엠피스정 | 해열, 진통, 소염제 | - | 품목허가 완료(국내) | 2024-02-26 | ||||
| 아만틴정20밀리그램 | 기타의 중추신경용약 | - | 품목허가 진행중(국내) | (2024-04-23) | ||||
| 자료제출의약품 | 리나콤비서방정2.5/1000밀리그램 | 당뇨병용제 | - | 품목허가 완료(국내) |
2024-03-19 | - | - | |
| 리나콤비서방정5/1000밀리그램 | 당뇨병용제 | - | 품목허가 완료(국내) |
2024-03-19 | - | - | ||
| 자료 : 당사 사업보고서 |
- GS071(레미케이드 바이오시밀러)
| 구분 | 바이오시밀러 |
| 적응증 | 크론병, 강직성 척추염, 궤양성 대장염, 류마티스성 관절염, 건선성 관절염, 판상 건선 |
| 작용기전 | Infliximab 은 TNF (human Tumor necrosis factor)-alpha에 대한 키메릭 (생쥐-인간) 단일클론 항체로써 TNF-alpha에 특이적으로 결합하여 TNF-alpha의 활동을 억제함으로써 과도한 TNF-alpha 발현에 의한 류미티스성 관절 손상과 위장 크론씨병을 치료. Infliximab은 활성을 가진 TNF-alpha trimer 뿐만 아니라 TNF-alpha monomer에도 결합할 수 있고, 또한 수용성 TNF-alpha 뿐만 아니라 세포막에 이미 결합한 TNF-alpha 에도 결합할 수 있어 TNF-alpha 억제 효과가 큼. |
| 제품의 특성 | Johnson&Johnson 의 Remicade 에 대한 바이오시밀러 |
| 진행경과 | 11.08~12.03 한국 임상1상 12.03~12.11 일본 임상1상 13.08~15.09 일본 임상3상 15.10 일본 품목허가 신청 16.04 미국 임상3상 IND 신청 17.01 미국 임상3상 시작 17.09 일본 품목허가 승인 18.04 터키 품목허가 신청 19.05 미국 임상3상 완료 |
| 향후계획 | 터키 품목허가 신청 계속 |
| 경쟁제품 | 레미케이드 바이오시밀러 렘시마(셀트리온), 렌플렉시스(삼성바이오에피스) 등 |
| 관련논문 등 | 해당 내용 없음 (이미 승인 받은 오리지날 바이오신약 Remicade에 대한 바이오시밀러) |
| 시장규모 | USD 8.2 Billion (2017, 키움증권 리서치) |
| 기타사항 | - |
- AP056(리툭산 바이오시밀러) - 변경 전 AP052
| 구분 | 바이오시밀러 |
| 적응증 | 림프종, 만성 림프구성 백혈병, 류마티스 관절염, 베게너육아종증 및 현미경적 다발혈관염 |
| 작용기전 | Rituximab은 혈액 내 B 림프구의 표면 항원인 CD20 단백질에 특이적으로 결합하는 키메릭단일클론 항체이며, Rituximab은 인체 내부를 돌아다니다가 성숙한 B세포 (NHL에 의해 변이된 면역체계 세포) 에서만 볼 수 있는 CD20 단백질에 결합. 이 단백질은 다른 정상 세포에는 물론이고, 같은 B세포라도 미성숙 세포에는 없는 단백질이기 때문에, 인체의 다른 정상 부위에는 아무런 영향 없이 암세포를 선택적으로 죽일 수 있음. |
| 제품의 특성 | Roche의 Rituxan/Mabthera에 대한 바이오시밀러 |
| 진행경과 | 18.8 전임상 개시 19.4Q 전임상 완료 |
| 향후계획 | 글로벌 임상1상, 3상 준비 |
| 경쟁제품 | 리툭산 바이오시밀러 트룩시마(셀트리온) 등 |
| 관련논문 등 | 해당 내용 없음 (이미 승인 받은 오리지날 바이오신약 Rituxan에 대한 바이오시밀러) |
| 시장규모 | USD 7.5 Billion (2017, 키움증권 리서치) |
| 기타사항 | - |
- AP063(허셉틴 바이오시밀러) - 변경 전 AP062
| 구분 | 바이오시밀러 |
| 적응증 | 유방암, 위암 |
| 작용기전 | Trastuzumab은 HER-2 에 대한 단일클론 항체로서 HER2 양성 유방암 세포들의 외부에서 다량 발견되는 단백질의 일종인 HER2 단백질을 타겟으로 함. 일부 유방암에서는 HER2 단백질이 과잉 생산되면서 유방세포가 비정상적으로 증가하는데, HER-2 를 과잉 생산하는 암세포인 경우 Trastuzumab이 HER-2에 붙어 더 이상 HER-2 가 Human Epideraml growth factor에 반응하지 못하게 됨으로써 암세포 증식을 억제 |
| 제품의 특성 | Roche의 Herceptin 에 대한 바이오시밀러 |
| 진행경과 | 15.03 전임상 완료 18.08 미국 임상1상 개시 19.05 미국 임상1상 완료 23.4Q 유럽의약품청(EMA) 등 임상3상 시험계획 신청 24.1Q 유럽의약품청(EMA) 등 임상3상 시험계획 승인 |
| 향후계획 | 글로벌 임상3상 진행중 |
| 경쟁제품 | 허셉틴 바이오시밀러 허쥬마(셀트리온), 온트루잔트(삼성바이오에피스) 등 |
| 관련논문 등 | 해당 내용 없음 (오리지날 바이오신약 Trastuzumab에 대한 바이오시밀러) |
| 시장규모 | USD 7.1 Billion (2017, 키움증권 리서치) |
| 기타사항 | - |
- 리나하나정
| 구분 | 합성의약품(제네릭) |
| 적응증 | 이 약은 제2형 당뇨병 환자의 혈당 조절을 향상시키기 위해 식사요법 및 운동요법의 보조제로 투여한다. - 단독요법 - 병용요법 |
| 작용기전 | Dipeptidyl peptidase-4(DPP4) 저해제로써 2형 당뇨병 환자에서 내인성 incretin 호르몬을 보호하고 incretin 작용을 향상시킴. 포도당 의존성 인슐린분비자극펩타이드(Glucose-dependent insulinotropic polypeptide (GIP)), 글루카곤 유사 펩타이드(glucagon-like peptide-1 (GLP-1))는 혈당 항상성을 유지하기 위해 섭취되는 음식에 반응하여 분비가 증가하는 incretin 호르몬으로 DPP-4 에 의해 빠르게 대사되어 인슐린자극효과을 잃음. Linagliptin은 DPP-4에 의한 incretin 분해를 저해하여 GLP-1, GIP를 활성화시켜 인슐린 분비를 증가시키고 글루카곤 수치를 감소시킴 |
| 제품의 특성 | DPP-4 저해제로 SU 계열 및 메트포르민 단일정제로 혈당관리가 어려운 환자들에게 효과적으로 혈당관리를 할 수 있도록 처방되는 제품이다. |
| 진행경과 | 2023-12-22 품목허가 완료 |
| 향후계획 | 추후 제품화 진행 |
| 경쟁제품 | - |
| 관련논문 등 | - |
| 시장규모 | 매출예상액 : 10억 |
| 기타사항 | - |
- 리나콤비서방정 2.5/1000밀리그램, 5/1000밀리그램
| 구분 | 자료제출의약품 |
| 적응증 | 이 약은 리나글립틴과 메트포르민의 병용투여가 적합한 제2형 당뇨병 환자의 혈당조절을 향상시키기 위해 식사요법 및 운동요법의 보조제로 투여한다. |
| 작용기전 | * 복합제로 각각의 작용기전 기재 리나글립틴: Dipeptidyl peptidase-4(DPP4) 저해제로써 2형 당뇨병 환자에서 내인성 incretin 호르몬을 보호하고 incretin 작용을 향상시킴. 포도당 의존성 인슐린분비자극펩타이드(Glucose-dependent insulinotropic polypeptide (GIP)), 글루카곤 유사 펩타이드(glucagon-like peptide-1 (GLP-1))는 혈당 항상성을 유지하기 위해 섭취되는 음식에 반응하여 분비가 증가하는 incretin 호르몬으로 DPP-4 에 의해 빠르게 대사되어 인슐린자극효과을 잃음. Linagliptin은 DPP-4에 의한 incretin 분해를 저해하여 GLP-1, GIP를 활성화시켜 인슐린 분비를 증가시키고 글루카곤 수치를 감소시킴. 메트포르민: Biguarnide계 당뇨병 치료제로 insulin 분비에는 영향을 미치지 않는다, 주로 간에서 당신생을 억제한다, 위장관에서 당의 흡수를 감소시킨다. 근육과 같은 말초 조직에서의 당 이용을 증가시킨다, 혈중 지질 농도를 낮춘다 |
| 제품의 특성 | DPP-4 저해제인 리나글립틴과 혈당강하제 메트포르민 복합제는 리나글립틴과 메트포르민 각각의 단일정제로 혈당관리가 어려운 환자들이 효과적인 혈당관리를 할 수 있도록 복약편의성을 개선한 제품이다. |
| 진행경과 | 2024-03-19 품목허가 완료 |
| 향후계획 | 추후 제품화 진행 |
| 경쟁제품 | - |
| 관련논문 등 | - |
| 시장규모 | 약 600억 |
| 기타사항 | - |
- 니세로정 30밀리그램
| 구분 | 합성의약품(제네릭) |
| 적응증 | 일차성 퇴행성 혈관치매 및 복합성치매와 관련된 다음 치매증후군의 일차적 치료 : 기억력 손상손상, 집중력장애집중력장애, 판단력장애판단력장애, 적극성 부족 |
| 작용기전 | 반합성 맥각 유도체로서, ergoloid mesylate와 유사함. 알파 교감신경 차단 효과, 혈관확장 효과/세로토닌과 도파민 효과/뇌허혈과 저산소증 전후의 에너지 대사 개선/항혈소판 작용, EEG 패턴 개선/에너지 대사 증강 효과 등의 다양한 작용이 있음. |
| 제품의 특성 | 콜린알포세레이트 대체 제제로, '뇌기능 개선'에 치료 효과가 있으며, 동일 성분 약제 20개 이내 등재 시 비교적 높은 약가를 받을 수 있는 장점이 있음. |
| 진행경과 | 2024-02-22 품목허가 완료 |
| 향후계획 | 발매예정 |
| 경쟁제품 | 사미온정, 일동제약 |
| 관련논문 등 | - |
| 시장규모 | 매출예상액 : 약 15억 |
| 기타사항 | - |
- 아만틴정 20밀리그램
| 구분 | 합성의약품(제네릭) |
| 적응증 | 중증도에서 중증의 알츠하이머병 치료 |
| 작용기전 | 알치하이머 병이 진행되면 신경세포에서 글루타메이트를 과다 분비해 시냅스 후 (post-synapse) 부위를 과활성화시켜 기억장애를 유발한다. 메만틴은 신경세포의 흥분성을 감소시키고 신경세포가 정상화되면 NMDA 수용체에서 가역적으로 분리되어 글루타메이트가 정상적으로 시냅스 장기강화(long-term potentiation, LTP)에 작용할 수 있게 한다. |
| 제품의 특성 | 기존 제품보다 고용량이므로, 알츠하이머 환자들이 약물 복용을 누락하지 않고 정해진 용법으로 꾸준히 복용하게 함으로써 치료효과를 높일 수 있다. 메만틴을 복용하는 알츠하이머 환자에서 유지요법 환지의 비중이 가장 크다. |
| 진행경과 | 2024-04-23 품목허가 예상 |
| 향후계획 | 추후 제품화 진행 |
| 경쟁제품 | 한국룬드벡 에빅사정20밀리그램, 현대약품 |
| 관련논문 등 | - |
| 시장규모 | 약 2,638억 |
| 기타사항 | - |
당사는 본 공시서류 제출일 현재 기준 총 3건의 바이오시밀러 제품과 25건의 제약사업 관련 연구개발을 진행 중에 있으며 개발이 완료되면 당사의 핵심 기술을 보호하기 위한 특허 출원 및 등록 등으로 지적재산권 침해 관련 위험을 관리할 계획입니다. 그러나 향후 제3자에 의하여 당사가 보유하고 있는 특허에 대한 소송 또는 기타 분쟁이 발생해 당사가 보유한 지적재산권을 적절히 보호하지 못하거나, 라이센스 계약 등에 있어서 당사의 지적재산권 관련 분쟁 발생 가능성을 배제할 수는 없습니다. 이 경우 당사의 기술 및 사업경쟁력이 약화되어 영업활동과 수익성에 상당한 영향을 미칠 수 있으니, 투자자분들께서는 이점을 유의하여 투자에 임하여 주시기 바랍니다.
2. 회사위험
| 【투자자 유의사항】 | |||||||||||||||||||||||||||||||||||||||||||||||||
|---|---|---|---|---|---|---|---|---|---|---|---|---|---|---|---|---|---|---|---|---|---|---|---|---|---|---|---|---|---|---|---|---|---|---|---|---|---|---|---|---|---|---|---|---|---|---|---|---|---|
|
○ 본 증권신고서는 당사의 영업활동 및 재무에 대해 보다 정확하고 실체적인 정보 전달을 위하여 연결재무제표를 기준으로 작성하였으나, 자세한 설명을 위하여 일부 별도 재무제표를 기준으로 작성한 부분은 본문에 별도 기준이라고 기재하였습니다. 투자자분들께서는 이점 유의하시기 바랍니다.
주1) 2022년 7월 (주)에이프로젠메디신(존속법인)과 (주)에이프로젠(소멸법인)의 합병으로(합병 후 (주)에이프로젠으로 사명변경) 기타특수관계자에서 지배기업의 최대주주로 분류 변경 |
당사는 2013년 10월 (주)에이프로젠이 당사의 최대주주로 변경된 이후 기업 전반의 손익 개선 및 신성장동력확보를 위해 지속적으로 사업 다각화를 진행하여 왔으며, 이 과정에서 수 차례에 걸친 주식양수도, 주식연계채권의 인수 등을 통하여 계열회사 지분을 취득하거나 양도하였습니다. 이로 인해 각 회사 인수 및 매도 시기에 따라 연결대상회사 및 관계회사의 현황이 상이합니다. 증권신고서 제출일인 2024년 5월 16일 기준 당사의 주요 관계회사 현황과 당사와의 영업관계는 아래와 같습니다.
[그룹 주요 관계사의 그룹 내 역할 및 당사와의 관계 현황]
| 관계사명 | 구분 | 내용 |
|---|---|---|
| (주)지베이스 | 그룹 내 역할 | 최상위 지배회사 |
| 사업내용 | 타법인투자관련수익(100%) | |
| 주주구성 | 총발행주식수 200,000주, 김재섭 100.0%(200,000주) | |
| 에이프로젠바이오로직스와의 관계 | 당사의 지배기업의 최대주주 | |
| (주)에이프로젠 | 그룹 내 역할 | 바이오시밀러 및 바이오 신약 연구개발 |
| 사업내용 | 1. 바이오시밀러 제품 매출 2. 바이오시밀러 판권 및 용역 3. 바이오신약 개발 | |
| 주주구성 | 총발행주식수 264,837,258주, 자기주식 20,758,678주, (주)지베이스 27.10%(71,783,159주), (주)넥스코닉스 9.99%(26,470,423주), 김재섭 등 4인 8.08%(21,388,684주) | |
| 에이프로젠바이오로직스와의 관계 | 당사의 지배기업 | |
| (주)에이프로젠바이오로직스 | 그룹 내 역할 | 제네릭의약품 및 바이오시밀러 제조, 판매 |
| 사업내용 | 합성의약품 등 생산 판매, 바이오시밀러 국내 판권을 활용한 신사업 추진(100%) | |
| 주주구성 | 총발행주식수 66,575,468주, 자기주식 835,039주, (주)에이프로젠 53.77%(35,795,470주), 김정출 0.03%(21,880주) |
|
| 에이프로젠바이오로직스와의 관계 | 당사 | |
| (주)에이프로젠H&G | 그룹 내 역할 | 의약품 판매 및 유형자산임대 |
| 사업내용 | 1. 의약품 유통 2. 사무실(기계장치) 임대(리스) | |
| 주주구성 | 총발행주식수 114,152,276주, 자기주식 35,250주,(주)에이프로젠 42.00%(47,945,206주), ㈜에이프로젠바이오로직스 35.28%(40,269,859주) | |
| 에이프로젠바이오로직스와의 관계 | 당사의 관계회사, 2023년 말부터 당사의 종속회사에서 제외되었음. | |
| 에이프로젠아이앤씨(주) | 그룹 내 역할 | 단열사업 및 석탄재 순환 자원화 산업 |
| 사업내용 | 1. 단열사업(원자력발전, 화력발전, 석유화학, 조선해양, LNG기지 등의 산업용 특수단열) 2. 석탄재 순환 자원화 산업 | |
| 주주구성 | 총발행주식수 2,003,106주, 자기주식 27,850주(주)에이프로젠H&G 94.92% (1,901,350주), 지비티(주) 2.84% (56,890주), 지베이스 0.85%(17,016주) | |
| 에이프로젠바이오로직스와의 관계 | 에이프로젠H&G의 종속회사, 2023년 말부터 당사의 종속회사에서 제외되었음. |
|
| ㈜비전브로스 | 그룹 내 역할 | 소프트웨어 개발 및 공급 |
| 사업내용 | 소프트웨어 개발 및 공급 | |
| 주주구성 | 총발행주식수 188,888주, ㈜에이프로젠H&G 65.33%(123,400주) | |
| 에이프로젠바이오로직스와의 관계 | 에이프로젠H&G의 종속회사, 2023년 말부터 당사의 종속회사에서 제외되었음. |
|
| ㈜에이프로젠비저너리 | 그룹 내 역할 | 소프트웨어 개발 및 공급 |
| 사업내용 | 소프트웨어 개발 및 공급 | |
| 주주구성 | ㈜에이프로젠H&G 100.00%(1,980,000주) | |
| 에이프로젠바이오로직스와의 관계 | 에이프로젠H&G의 종속회사, 2023년 말부터 당사의 종속회사에서 제외되었음. |
|
| 에이프로젠파마(주) | 그룹 내 역할 | 의약품 판매 |
| 사업내용 | 의약품 도매 및 소매(100%) | |
| 주주구성 | 총발행주식수 726,000주, (주)에이프로젠바이오로직스 100.0%(726,000주) | |
| 에이프로젠바이오로직스와의 관계 | 당사의 종속회사 |
(자료 : 각 사 내부자료)
[그룹 주요 관계사의 요약 재무현황]
| [(주)지베이스] |
| (단위: 백만원) |
| 구분 | 과목 | 2024 1분기 (별도) |
2023(별도) | 2022(별도) | 2021 | 2020 |
|---|---|---|---|---|---|---|
| BS | 유동자산 | 2,175 | 1,800 | 5,471 | 61,791 | 50,219 |
| 비유동자산 | 80,811 | 80,811 | 111,077 | 474,968 | 498,950 | |
| 자 산 총 계 | 82,986 | 82,611 | 116,549 | 536,758 | 549,169 | |
| 유동부채 | 98,374 | 96,673 | 94,732 | 473,851 | 392,963 | |
| 비유동부채 | 17 | 12 | 0 | 56,524 | 26,283 | |
| 부 채 총 계 | 98,391 | 96,685 | 94,732 | 530,375 | 419,246 | |
| 자본금 | 1,000 | 1,000 | 1,000 | 1,000 | 1,000 | |
| 자본잉여금 | -698 | -698 | 502 | 775 | -825 | |
| 자본조정 | 0 | - | 0 | 1,293 | 789 | |
| 기타포괄손익누계액 | 63,435 | 63,435 | 77,234 | 35,934 | 40,006 | |
| 이익잉여금 | -79,142 | -77,811 | -56,919 | -45,694 | -1,937 | |
| 비지배지분 | 0 | 0 | 0 | 13,075 | 90,889 | |
| 자 본 총 계 | -15,405 | -14,075 | 21,817 | 6,383 | 129,923 | |
| IS | 매출액 | 0 | -21,075 | -39,145 | 22,039 | 11,824 |
| 매출총이익 | 0 | -21,075 | -39,145 | -4,704 | -17,937 | |
| 영 업 이 익 | -231 | -21,615 | -41,658 | -108,163 | -89,098 | |
| 당 기 순 이 익 | -1,328 | -19,123 | -11,619 | -124,686 | -84,195 | |
| CF | 영업현금흐름 | -1,401 | -5,276 | -6,682 | -87,929 | -48,513 |
| 투자현금흐름 | 0 | 790 | 10,801 | 42,220 | -115,679 | |
| 재무현금흐름 | 1,750 | 1,700 | -2,440 | 59,453 | 145,026 | |
| 기초현금및현금성자산 | 274 | 3,060 | 1,382 | 3,528 | 140 | |
| 기말현금및현금성자산 | 623 | 274 | 3,060 | 17,275 | 3,528 |
| 자료: 당사 내부자료) |
| [(주)에이프로젠] |
| (단위: 백만원) |
| 구분 | 과목 | 2024 1분기 | 2023 | 2022 | 2021 | 2020 |
|---|---|---|---|---|---|---|
| BS | 유동자산 | 138,370 | 144,207 | 211,578 | 103,099 | 84,881 |
| 비유동자산 | 447,448 | 450,221 | 388,276 | 374,547 | 381,279 | |
| 자 산 총 계 | 585,818 | 594,428 | 599,853 | 477,646 | 466,160 | |
| 유동부채 | 130,658 | 125,640 | 89,933 | 421,929 | 327,034 | |
| 비유동부채 | 52,360 | 51,099 | 48,918 | 56,524 | 26,283 | |
| 부 채 총 계 | 183,018 | 176,740 | 138,851 | 478,453 | 353,317 | |
| 자본금 | 132,419 | 132,419 | 126,834 | 260,351 | 259,254 | |
| 자본잉여금 | 473,225 | 472,951 | 431,641 | 46,794 | 46,274 | |
| 기타자본구성요소 | -111,597 | -108,278 | -55,719 | -113,403 | -116,812 | |
| 기타포괄손익누계액 | 9,954 | 9,928 | 5,341 | 887 | 476 | |
| 이익잉여금 | -389,377 | -359,219 | -293,005 | -192,466 | -98,717 | |
| 비지배지분 | 288,175 | 269,888 | 245,910 | -2,970 | 22,369 | |
| 자 본 총 계 | 402,799 | 417,688 | 461,002 | -806 | 112,843 | |
| IS | 매출액 | 38,081 | 150,578 | 78,349 | 26,296 | 24,894 |
| 매출총이익 | 9,110 | 35,808 | 6,153 | -447 | -4,867 | |
| 영 업 이 익 | -17,979 | -88,866 | -119,345 | -94,636 | -71,243 | |
| 당 기 순 이 익 | -18,254 | -97,283 | -116,085 | -119,229 | -112,118 | |
| CF | 영업현금흐름 | -9,377 | -58,156 | -113,491 | -84,740 | -40,904 |
| 투자현금흐름 | -3,211 | -43,452 | 70,172 | -12,790 | -142,030 | |
| 재무현금흐름 | 4,749 | 94,296 | 70,804 | 110,398 | 163,402 | |
| 기초현금및현금성자산 | 35,684 | 43,070 | 15,894 | 3,022 | 22,550 | |
| 기말현금및현금성자산 | 27,925 | 35,684 | 43,070 | 15,894 | 3,022 |
| 자료: 당사 내부자료 |
| [(주)에이프로젠H&G] |
| (단위: 백만원) |
| 구분 | 과목 | 2024 1분기 | 2023 | 2022 | 2021 | 2020 |
|---|---|---|---|---|---|---|
| BS | 유동자산 | 21,633 | 20,232 | 107,988 | 112,238 | 100,896 |
| 비유동자산 | 342,756 | 296,326 | 105,405 | 114,504 | 135,993 | |
| 자 산 총 계 | 364,389 | 316,557 | 213,393 | 226,742 | 236,889 | |
| 유동부채 | 27,780 | 27,310 | 12,005 | 3,115 | 3,565 | |
| 비유동부채 | 1,999 | 1,982 | 1,951 | 1,387 | 1,867 | |
| 부 채 총 계 | 29,779 | 29,292 | 13,956 | 4,502 | 5,432 | |
| 자본금 | 57,076 | 57,076 | 89,348 | 89,348 | 89,348 | |
| 자본잉여금 | 184,301 | 184,301 | 146,006 | 146,006 | 146,006 | |
| 기타자본구성요소 | 56,473 | 56,501 | -18,499 | -451 | 11,436 | |
| 이익잉여금 | 36,811 | -10,579 | -17,969 | -12,287 | -14,960 | |
| 비지배지분 | -50 | -34 | 551 | -376 | -373 | |
| 자 본 총 계 | 334,611 | 287,265 | 199,437 | 222,240 | 231,457 | |
| IS | 매출액 | 3,401 | 16,007 | 9,598 | 8,416 | 10,319 |
| 매출총이익 | 1,119 | 4,981 | 2,130 | 1,762 | 2,486 | |
| 영 업 이 익 | 2 | 189 | -930 | -2,579 | -2,009 | |
| 당 기 순 이 익 | 47,398 | 4,171 | 2,431 | 2,647 | 11,059 | |
| CF | 영업현금흐름 | 1,579 | 1,662 | 17,284 | -13,291 | 3,386 |
| 투자현금흐름 | -1,422 | -97,252 | -18,467 | -6,788 | 11,025 | |
| 재무현금흐름 | -42 | 89,002 | 5,459 | -96 | -226 | |
| 기초현금및현금성자산 | 9,223 | 15,810 | 11,533 | 31,705 | 17,545 | |
| 기말현금및현금성자산 | 9,338 | 9,223 | 15,810 | 11,533 | 31,705 |
| 자료: 당사 내부자료 주) 2023년말 기준 당사의 종속회사에서 제외되었습니다. |
| [에이프로젠아이앤씨(주)] |
| (단위: 백만원) |
| 구분 | 과목 | 2024 1분기 | 2023 | 2022 | 2021 |
|---|---|---|---|---|---|
| BS | 유동자산 | 14,143 | 13,886 | 12,615 | 16,319 |
| 비유동자산 | 12,622 | 12,820 | 13,250 | 2,024 | |
| 자 산 총 계 | 26,765 | 26,706 | 25,865 | 18,342 | |
| 유동부채 | 4,375 | 4,498 | 4,355 | 869 | |
| 비유동부채 | 674 | 638 | 685 | 114 | |
| 부 채 총 계 | 5,049 | 5,136 | 5,040 | 984 | |
| 자본금 | 1,002 | 1,002 | 1,002 | 900 | |
| 자본잉여금 | 20,332 | 20,332 | 20,282 | 17,493 | |
| 자본조정 | -396 | -396 | -791 | 0 | |
| 이익잉여금 | 779 | 633 | 333 | -1,034 | |
| 자 본 총 계 | 21,717 | 21,570 | 20,825 | 17,359 | |
| IS | 매출액 | 1,408 | 6,369 | 5,607 | 2,705 |
| 매출총이익 | 566 | 2,236 | 1,422 | 764 | |
| 영 업 이 익 | 48 | 147 | 487 | 552 | |
| 당 기 순 이 익 | 147 | 311 | 1,326 | -1,034 | |
| CF | 영업현금흐름 | -134 | 1,661 | 2,634 | -261 |
| 투자현금흐름 | -109 | -849 | -3,040 | -9,637 | |
| 재무현금흐름 | -23 | 288 | -137 | -121 | |
| 기초현금및현금성자산 | 2,511 | 1,411 | 1,991 | 12,000 | |
| 기말현금및현금성자산 | 2,245 | 2,511 | 1,411 | 1,991 |
| 자료: 당사 내부자료 주1) 에이프로젠아이앤씨(주)는 2021년 6월 (주)에이프로젠KIC로부터 물적분할하여 신설 주2) 2023년말 기준 당사의 종속회사에서 제외되었습니다. |
| [(주)비전브로스] |
| (단위: 백만원) |
| 구분 | 과목 | 2024 1분기 | 2023 | 2022 | 2021 | 2020 |
|---|---|---|---|---|---|---|
| BS | 유동자산 | - | 0 | 0 | 0 | 36 |
| 비유동자산 | - | 0 | 0 | 0 | 0 | |
| 자 산 총 계 | - | 0 | 0 | 0 | 36 | |
| 유동부채 | 535 | 535 | 535 | 535 | 563 | |
| 비유동부채 | 548 | 548 | 548 | 548 | 548 | |
| 부 채 총 계 | 1,084 | 1,084 | 1,084 | 1,084 | 1,112 | |
| 자본금 | 944 | 944 | 944 | 944 | 944 | |
| 자본잉여금 | 1,099 | 1,099 | 1,099 | 1,099 | 1,099 | |
| 이익잉여금 | -3,127 | -3,127 | -3,127 | -3,127 | -3,120 | |
| 기타 | - | 0 | 0 | 0 | 0 | |
| 자 본 총 계 | -1,084 | -1,084 | -1,084 | -1,084 | -1,076 | |
| IS | 매출액 | - | 0 | 0 | 0 | 150 |
| 매출총이익 | - | 0 | 0 | 0 | 150 | |
| 영 업 이 익 | - | 0 | 0 | -7 | -75 | |
| 당 기 순 이 익 | - | 0 | 0 | -7 | -72 | |
| CF | 영업현금흐름 | - | 0 | 0 | -35 | -212 |
| 투자현금흐름 | - | 0 | 0 | 0 | 12 | |
| 재무현금흐름 | - | 0 | 0 | 0 | -10 | |
| 기초현금및현금성자산 | - | 0 | 0 | 35 | 245 | |
| 기말현금및현금성자산 | - | 0 | 0 | 0 | 35 |
| 자료: 당사 내부자료 주1) (주)비전브로스는 21년 12월 31일 폐업신고 완료하였으며, 법원을 통해 청산 진행 중 주2) 2023년말 기준 당사의 종속회사에서 제외되었습니다. |
| [(주)에이프로젠비저너리] |
| (단위: 백만원) |
| 구분 | 과목 | 2024 1분기 | 2023 | 2022 | 2021 | 2020 |
|---|---|---|---|---|---|---|
| BS | 유동자산 | 119 | 95 | 554 | 1,054 | 766 |
| 비유동자산 | 307 | 309 | 9 | 31 | 194 | |
| 자 산 총 계 | 426 | 404 | 564 | 1,085 | 960 | |
| 유동부채 | 2,496 | 2,607 | 2,292 | 2,423 | 2,499 | |
| 비유동부채 | 2,650 | 2,391 | 2,567 | 2,137 | 1,040 | |
| 부 채 총 계 | 5,146 | 4,998 | 4,860 | 4,560 | 3,539 | |
| 자본금 | 990 | 990 | 990 | 990 | 990 | |
| 이익잉여금 | -5,711 | -5,290 | -5,286 | -4,465 | -3,569 | |
| 자 본 총 계 | -4,721 | -4,594 | -4,296 | -3,475 | -2,579 | |
| IS | 매출액 | 31 | 358 | 173 | 738 | 757 |
| 매출총이익 | 31 | 358 | 173 | 288 | 724 | |
| 영 업 이 익 | 2 | -100 | -59 | -1,372 | -753 | |
| 당 기 순 이 익 | -126 | -4 | -821 | -895 | -464 | |
| CF | 영업현금흐름 | -10 | -258 | -79 | -1,749 | -666 |
| 투자현금흐름 | - | 0 | 0 | 132 | -4 | |
| 재무현금흐름 | - | -280 | 0 | 1,952 | 945 | |
| 기초현금및현금성자산 | 13 | 551 | 630 | 293 | 22 | |
| 기말현금및현금성자산 | 3 | 13 | 551 | 630 | 293 |
| 자료: 당사 내부자료 주) 2023년말 기준 당사의 종속회사에서 제외되었습니다. |
| [에이프로젠파마(주)] |
| (단위: 백만원) |
| 구분 | 과목 | 2024 1분기 | 2023 | 2022 | 2021 | 2020 |
|---|---|---|---|---|---|---|
| BS | 유동자산 | 15,129 | 12,925 | 18,559 | 13,066 | 11,344 |
| 비유동자산 | 5,786 | 7,230 | 1,249 | 1,620 | 1,354 | |
| 자 산 총 계 | 20,915 | 20,155 | 19,808 | 14,686 | 12,698 | |
| 유동부채 | 19,801 | 17,136 | 13,966 | 7,996 | 6,844 | |
| 비유동부채 | 2,244 | 2,219 | 1,972 | 2,241 | 2,355 | |
| 부 채 총 계 | 22,045 | 19,355 | 15,937 | 10,237 | 9,199 | |
| 자본금 | 3,632 | 3,632 | 3,632 | 3,632 | 3,632 | |
| 이익잉여금 | -4,746 | -2,816 | 254 | 833 | -117 | |
| 기타 | -16 | -16 | -16 | -16 | -16 | |
| 자 본 총 계 | -1,130 | 800 | 3,871 | 4,449 | 3,499 | |
| IS | 매출액 | 6,710 | 27,548 | 30,663 | 32,492 | 28,392 |
| 매출총이익 | 3,515 | 15,142 | 17,580 | 19,364 | 17,233 | |
| 영 업 이 익 | -677 | -1,245 | -690 | 1,009 | 1,716 | |
| 당 기 순 이 익 | -1,916 | -2,948 | -735 | 657 | 1,236 | |
| CF | 영업현금흐름 | -158 | -990 | -291 | 1,458 | 1,529 |
| 투자현금흐름 | 2,164 | -3,650 | -5,851 | -1,825 | 42 | |
| 재무현금흐름 | 2,585 | 3,138 | 6,725 | -114 | -105 | |
| 기초현금및현금성자산 | 1,048 | 2,550 | 1,966 | 2,447 | 981 | |
| 기말현금및현금성자산 | 5,639 | 1,048 | 2,550 | 1,966 | 2,447 |
| 자료: 당사 내부자료 |
|
가. 지속적인 영업적자로 인한 재무구조 악화 관련 위험 |
당사의 영업손실은 2020년 2,606백만원(영업이익률 : -4.89%), 2021년 3,799백만원(영업이익률 : -6.73%), 2022년 5,430백만원(영업이익률 : -8.33%), 2023년 57,478백만원(영업이익률 : -65.79%), 2024년 1분기 -11,519백만원(영업이익률 : -73.81%)로, 평균 -31.91%의 수준의 이익률 수준으로 영업손실이 지속되고 있는 상황입니다. 당사의 손익계산서상 주요 계정 및 수익성 추이는 다음과 같습니다.
| [손익계산서 주요계정 및 수익성 추이] |
| (단위 : 백만원) |
| 구 분 | 2024년 1분기 |
2023년 1분기 |
2023년 | 2022년 | 2021년 | 2020년 |
|---|---|---|---|---|---|---|
| 매출액 | 15,606 | 17,452 | 87,364 | 65,190 | 56,482 | 53,320 |
| 매출원가 | 14,653 | 9,831 | 99,027 | 37,904 | 31,037 | 30,119 |
| 매출총이익 | 954 | 7,621 | -11,663 | 27,286 | 25,445 | 23,201 |
| 판매비와관리비 | 12,473 | 19,687 | 45,814 | 32,716 | 29,244 | 25,807 |
| 영업손익 | -11,519 | -12,066 | -57,478 | -5,430 | -3,799 | -2,606 |
| 기타이익 | 551 | 9,332 | 471 | 714 | 757 | 2,851 |
| 기타손실 | 896 | 98 | 16,027 | 7,578 | 2,673 | 576 |
| 금융수익 | 7,432 | 11,909 | 48,191 | 18,895 | 15,286 | 14,432 |
| 금융원가 | 9,743 | 591 | 12,003 | 1,110 | 92 | 2,832 |
| 법인세비용차감전계속사업손익 | -6,010 | 8,486 | -113,383 | 6,844 | 9,831 | 16,644 |
| 법인세 | 0 | -127 | 1,947 | 1,260 | 680 | -2,274 |
| 당기순손익 | -6,010 | 8,613 | -115,330 | 5,584 | 9,151 | 18,918 |
| 매출총이익률 | 6.11% | 43.67% | -13.35% | 41.86% | 45.05% | 43.51% |
| 판매비와관리비율 | 79.92% | 112.81% | 52.44% | 50.19% | 51.78% | 48.40% |
| 영업이익률 | -73.81% | -69.14% | -65.79% | -8.33% | -6.73% | -4.89% |
| 당기순이익률 | -38.51% | 49.35% | -132.01% | 8.57% | 16.20% | 35.48% |
| 출처) 당사 정기보고서 및 당사 제시 |
[성장성]
당사의 연결기준 매출액은 2020년 53,320백만원, 2021년 56,482백만원, 2022년 65,190백만원, 2023년 87,364백만원, 2024년 1분기 15,606백만원을 기록하였습니다. 2020년 매출액이 64,660백만원으로 전년 대비 4.75% 증가하였고, 2021년 코로나19 확산에도 불구하고 제약 사업의 매출은 증가하는 모습을 보임에 따라 매출액 56,482백만원으로 전년대비 5.93% 증가하였습니다. 2022년에는 코로나19 회복세로 인하여 제약사업부문 품목 중 순환계용약, 중추신경계용약, 소화기관용야기 항생물질제제의 약 300품목에 대한 매출이 증가하며 전년 대비 15.42% 상승한 65,190백만원을 기록하였습니다. 2023년 바이오사업부문 및 단열사업 편입에 따라 매출이 전년 대비 34,01% 상승하였으며, 기존 제약사업부문도 2022년 65,017백만원 대비 상승한 79,825백만원을 기록하였습니다. 2023년 말 기준 당사의 연결범위의 변동으로 인해 2024년 1분기 단열사업이 제외됨에 따라 2023년 1분기 매출 17,452백만원에서 10.58% 감소한 15,606백만원을 기록하였습니다.
| [사업부문별 매출 현황] |
| (단위 : 백만원) |
| 사업부문 | 매출유형 | 품목 | 2024년 1분기 | 2023년 1분기 | 2023년 | 2022년 | 2021년 | 2020년 | |||||||
|---|---|---|---|---|---|---|---|---|---|---|---|---|---|---|---|
| 매출액 | 비율 | 매출액 | 비율 | 매출액 | 비율 | 매출액 | 비율 | 매출액 | 비율 | 매출액 | 비율 | ||||
| 의약품 | 제약 | 제품 | 순환계용약 (로젯탐정, 엑사디핀정 외 약80품목) |
2,254 | 14.44% | 2,791 | 15.99% | 10,728 | 12.28% | 11,820 | 18.13% | 11,538 | 20.43% | 10,063 | 18.87% |
| 중추신경계용약 (글리콜린연질캡슐, 토프라맥정 외 약70품목) |
2,314 | 14.83% | 2,674 | 15.32% | 9,821 | 11.24% | 9,912 | 15.20% | 7,328 | 12.97% | 5,503 | 10.32% | |||
| 소화기관용약 (이지롱내복액, 레바미피드정 외 약80품목) |
1,568 | 10.05% | 2,481 | 14.22% | 7,807 | 8.94% | 7,864 | 12.06% | 7,041 | 12.47% | 7,139 | 13.39% | |||
| 항생물질제제 (세파클러캡슐, 클래리트로마이신정 외 약65품목) |
876 | 5.61% | 953 | 5.46% | 4,100 | 4.69% | 3,875 | 5.94% | 2,797 | 4.95% | 3,263 | 6.12% | |||
| 기타의 대사성 의약품 (리버킹연질캡슐, 네오히알주 외 약35품목) |
1,319 | 8.45% | 779 | 4.46% | 4,370 | 5.00% | 5,399 | 8.28% | 5,402 | 9.56% | 3,465 | 6.50% | |||
| 자양강장변질제 (이소나민주, 토프라민주 외 약10품목) |
596 | 3.82% | 610 | 3.50% | 2,800 | 3.20% | 2,835 | 4.35% | 2,890 | 5.12% | 2,748 | 5.15% | |||
| 화학요법제 (바크락스정, 팜시로버정 외 약35품목) |
551 | 3.53% | 568 | 3.25% | 2,260 | 2.59% | 2,891 | 4.43% | 3,120 | 5.52% | 3,445 | 6.46% | |||
| 기타 (수탁, 외피용약, 비타민제, 호흡기관용약, 말초신경계용약 등 약250품목) |
5,148 | 32.99% | 4,020 | 23.03% | 19,842 | 22.71% | 18,365 | 28.17% | 14,149 | 25.05% | 13,952 | 26.17% | |||
| 상품 | 화장품 (히알로지 피이펙트 리라이언스 젤 등) |
35 | 0.22% | 34 | 0.19% | 180 | 0.21% | 148 | 0.23% | 115 | 0.20% | 127 | 0.24% | ||
| 기타 | - | 0.00% | 381 | 2.18% | 1,046 | 1.20% | 1,634 | 2.51% | 1,364 | 2.41% | 1,091 | 2.05% | |||
| 바이오 | 용역 | 바이오의약품 등 생산 | 795 | 5.09% | 188 | 1.08% | 13,993 | 16.02% | 263 | 0.40% | - | - | - | - | |
| 기타 | - | 59 | 0.38% | - | 0.00% | 2,878 | 3.29% | 11 | 0.02% | - | - | - | - | ||
| 의약품사업 합계 | 15,515 | 99.42% | 15,479 | 88.69% | 79,825 | 91.37% | 65,017 | 99.73% | 55,744 | 98.69% | 50,796 | 95.27% | |||
| 단열 | 공사 | Nukon System (원전특수단열 설계, 제작, 시공) |
- | 0.00% | 1,211 | 6.94% | 3,854 | 4.41% | 0 | 0.00% | - | - | - | - | |
| 4R-Cover(S/F) (탈착식단열재 설계, 제작, 설치) |
- | 0.00% | - | 0.00% | 183 | 0.21% | 0 | 0.00% | - | - | - | - | |||
| 제품 | Foamglas (발포유리단열재 성형 및 시공) |
- | 0.00% | 324 | 1.86% | 2,332 | 2.67% | 0 | 0.00% | - | - | - | - | ||
| 단열사업 합계 | - | 0.00% | 1,535 | 8.80% | 6,369 | 7.29% | 0 | 0.00% | - | - | - | - | |||
| 기타사업 합계 | 91 | 0.58% | 438 | 2.51% | 1,170 | 1.34% | 173 | 0.27% | 738 | 1.31% | 2,524 | 4.73% | |||
| 총계 | 15,606 | 100.00% | 17,452 | 100% | 87,364 | 100.00% | 65,190 | 100.00% | 56,482 | 100.00% | 53,320 | 100.00% | |||
| 매출성장률 | -10.58% | 12.41% | 34.01% | 15.42% | 5.93% | 4.75% | |||||||||
| 출처) 당사 정기보고서 및 당사 제시 주) 2024년 1분기 및 2023년 1분기의 매출성장률은 전년 동기와 비교한 수치입니다. |
[수익성]
당사의 최근 3년 매출은 성장하는 추세에 있으나 아직까지 판매비와관리비를 커버하지 못하고 있어 영업손실이 지속되고 있는 상황입니다. 당사의 매출총이익률은 2020년 43.51%, 2021년45.05%, 2022년 41.86%를 기록하였으나, 영업이익률은 2020년 -4.89%, 2021년 -6.73%, 2022년 -8.33% 수준입니다. 이처럼 투입되는 판매비와관리비보다 매출총이익이 적어 지속적으로 영업손실이 발생할 수 있습니다. 투자자분들께서는 이점 유의하시길 바라겠습니다.
한편 당사의 이자수익 및 당기손익-공정가치 측정 금융자산 평가이익 등 금융수익으로 인하여 최근 3년 동안 당기순이익률 2020년 35.48%, 2021년 16.20%, 2022년 8.57%로 각 18,918백만원, 9,151백만원, 5,584백만원을 기록하였습니다. 이자수익의 경우 대부분 특수관계자 대여금에 대한 이자수익이며, 당기손익-공정가치 측정 금융자산 평가이익은 당사 보유 전환사채로부터 발생하였습니다.
당사의 최근 4개년 및 2024년 1분기 판매비와관리비 내역은 다음과 같습니다.
| [판매비와 관리비 내역] |
| (단위 : 백만원) |
| 구 분 | 2024년 1분기 | 2023년 1분기 | 2023년 | 2022년 | 2021년 | 2020년 |
|---|---|---|---|---|---|---|
| 급여 | 1,887 | 2,222 | 8,429 | 8,420 | 8,567 | 8,859 |
| 퇴직급여 | 178 | 240 | 987 | 897 | 1,020 | 1,241 |
| 경상연구개발비 | 5,155 | 11,994 | 15,000 | 2,187 | 1,735 | 698 |
| 복리후생비 | 372 | 407 | 1,694 | 1,633 | 1,831 | 2,135 |
| 여비교통비 | 390 | 430 | 1,755 | 1,823 | 2,142 | 2,098 |
| 접대비 | 152 | 165 | 690 | 634 | 845 | 616 |
| 통신비 | - | - | 44 | 52 | 77 | 233 |
| 수도광열비 | - | - | 12 | 201 | 22 | 23 |
| 세금과공과 | 103 | 116 | 358 | 365 | 417 | 592 |
| 감가상각비 | 44 | 93 | 363 | 727 | 467 | 471 |
| 수선비 | - | - | - | 24 | 114 | 2 |
| 보험료 | - | - | 56 | 46 | 57 | 61 |
| 차량유지비 | 66 | 75 | 310 | 443 | 456 | 394 |
| 운반비 | 53 | 95 | 380 | 358 | 309 | 315 |
| 교육훈련비 | - | - | 16 | 35 | 24 | 22 |
| 회의비 | 84 | 85 | 348 | 247 | 453 | 538 |
| 도서인쇄비 | - | - | 21 | 23 | 32 | 156 |
| 소모품비 | - | - | 66 | 240 | 82 | 127 |
| 지급수수료 | 1,113 | 1,081 | 4,000 | 3,173 | 2,552 | 2,662 |
| 지급임차료 | 51 | 29 | 125 | 127 | 98 | 91 |
| 광고선전비 | - | - | 3 | 3 | 721 | 177 |
| 판매촉진비 | 162 | 199 | 737 | 1,368 | 7,079 | 4,165 |
| 대손상각비(환입) | -2 | -17 | -24 | 11 | -26 | -6 |
| 무형자산상각비 | 3 | 3 | 19 | 46 | 134 | 77 |
| 견본비 | - | - | 63 | 36 | 36 | 61 |
| 판매대행수수료 | 2,627 | 2,400 | 10,363 | 9,598 | - | - |
| 기타 | 36 | 68 | - | - | - | - |
| 합 계 | 12,473 | 19,687 | 45,814 | 32,716 | 29,244 | 25,807 |
출처) 당사 정기보고서 및 당사 제시
| [당사 별도기준 지급수수료 내역] |
| (단위 : 백만원) |
| 구 분 | 2024년 1분기 |
2023년 1분기 |
2023년 | 2022년 | 2021년 | 2020년 |
|---|---|---|---|---|---|---|
| 외부용역비(감사,자문,평가 등) | 615 | 129 | 703 | 374 | 377 | 214 |
| 전산관련비용 | 139 | 105 | 302 | 200 | 183 | 199 |
| 대행용역비(통근버스,미화 등) | 41 | 98 | 260 | 229 | 147 | 181 |
| 제제연구 및 물질특허 심판비등 | 34 | - | 95 | 53 | 0 | 0 |
| IR비용 등 | 25 | 15 | 60 | 68 | 67 | 72 |
| 금융수수료등(카드 등) | 21 | 16 | 73 | 15 | 1 | 3 |
| 품목허가변경수수료등 기타 | 43 | 62 | 337 | 324 | 225 | 206 |
| 합계 | 920 | 425 | 1,830 | 1,262 | 1,000 | 875 |
출처) 당사 정기보고서 및 당사 제시
반면에 2023년의 연결기준 매출총손실 11,663백만원을 보였으며, 매출총이익률 -13.35% 판매비와관리비율은 52.44%, 영업이익률은 -65.79%, 당기순이익률은 -132.01%로 재무비율이 악화되는 모습을 보였습니다. 이는 2023년에 매출원가가 큰 폭으로 증가하였기 때문입니다. 매출원가의 증가 사유는 당사(구, 에이프로젠제약(주))가 2022년 12월 19일 구, (주)에이프로젠바이오로직스(피합병법인)와 합병 후, 상호를 (주)에이프로젠바이오로직스로 변경하며 생긴 기저효과로 2022년 실적에는 피합병법인의 매출원가가 12일분만 반영되었고, 2023년에는 피합병법인의 매출원가가 12개월분이 반영되었기 때문입니다. 2023년 합산된 피합병법인의 매출원가는 432억원 수준으로 이를 제외한 당사의 매출원가는 287억원입니다.
이처럼 당사 연결손익계산서의 매출총손실이 발생한 이유는 바이오사업부문의 매출이 16,870백만원으로 공장운영비용인 매출원가 대비 아직까지 실적이 저조하기 때문입니다. 당사의 오송공장은 모회사인 (주)에이프로젠이 임상진행 중에 있는 허셉틴BS, 휴미라BS, 리툭산BS의 독점 CMO사업자로서 임상시료를 생산하여 공급하고 있으며, 향후 상업용제품도 공급예정입니다.
2024년 1분기의 연결기준 매출총이익 954백만원을 보였으며, 매출총이익률 6.11%, 판매비와관리비율은 79.92%, 영업이익률은 -73.81%, 당기순이익률은 -38.51%을 기록하며, 매출총이익률과 당기순이익률은 개선되었지만, 영업이익률은 악화되는 모습을 보였습니다. 이는 2023년 1분기 매출액 17,452 백만원에서 2024년 1분기 매출액 15,606백만원으로 감소, 금융수익이 2023년 1분기 11,909백만원에서 2024년 1분기 7,732백만원으로 감소 및 금융비용 2023년 1분기 591백만원에서 2024년 1분기 9,743백만원 증가하였고, 지분법이익 16,732백만원이 발생하였으나, 관계기업투자처분손실 8,567백만원이 발생하였기 때문입니다.
신약과 달리, 바이오시밀러는 오리지날의약품과의 동등성을 확보하였다면 성능의 차이는 없습니다. 따라서 바이오시밀러의 시장 점유율 확보에는 경쟁사 대비의 생산성, 원가경쟁력 등 사업적인 요소가 큰 영향을 미칩니다. 당사가 독점 CMO지위를 가지고 있는 에이프로젠의 허셉틴BS, 휴미라BS, 리툭산BS 프로젝트는 현재 제품에 따라 다양한 개발단계에 위치하고 있으며, 이 들 제품의 품목허가는 향후 1~2년 안에 이루어질 수 없기 때문에 근시일 내에 가시적인 매출을 기대하기는 어렵습니다.
하지만, 당사는 단시일내 가시적인 매출을 발생시키기 위해 ㈜에이프로젠이 위탁한 프로젝트와는 별개로 외부 기업과의 위수탁 계약을 통한 CMO 사업을 추진하고 있습니다. 당사의 노력에도 불구하고 ㈜에이프로젠 이외의 CMO 서비스를 수주하지 못해 가시적인 매출을 발생시키지 못하는 경우 영업손실이 예상보다 장기적으로 지속될 수 있는 가능성이 있습니다. 투자자분들께서는 이점 유의하시길 바라겠습니다.
| [매출원가 내역] |
| (단위 : 백만원) |
| 구 분 | 2024년 1분기 | 2023년 1분기 | 2023년 | 2022년 | 2021년 | 2020년 | ||||||
|---|---|---|---|---|---|---|---|---|---|---|---|---|
| 합계 | 제약 | 바이오 | 합계 | 제약 | 바이오 | 합계 | 제약 | 바이오 | ||||
| 제품매출원가 | 8,896 | 8,896 | 10,695 | 10,695 | - | 35,202 | 35,202 | - | 36,491 | 29,913 | 27,476 | |
| 상품매출원가 | 86 | 28 | 58 | 30 | 30 | - | 2,938 | 135 | 2,803 | 1,155 | 733 | 1,034 |
| 도급공사매출원가 | - | - | - | - | - | - | - | - | - | - | ||
| 게임매출원가 | - | - | - | - | - | - | - | - | 391 | 1,609 | ||
| 용역매출원가 | 198 | - | 198 | 40 | - | 40 | 15,549 | - | 15,549 | 255 | - | - |
| 기타매출원가 | 5,412 | 4 | 5,408 | 28 | 10 | 18 | 40,214 | 16 | 40,198 | 2 | - | - |
| 합 계 | 14,592 | 8,928 | 5,664 | 10,793 | 10,735 | 58 | 93,903 | 35,353 | 58,550 | 37,903 | 31,037 | 30,119 |
출처) 당사 정기보고서 및 당사 제시
당사는 2022년 12월 19일 구, (주)에이프로젠바이오로직스(피합병법인)와 합병 후, 상호를 (주)에이프로젠바이오로직스로 변경하며 생긴 기저효과로 2022년 매출원가 37,903백만원에서 2023년 93,903백만원으로 증가하였습니다. 2023년 바이오 사업부문에서 발생한 매출원가는 상품매출원가 2,803백만원, 용역매출원가 15,549백만원, 기타매출원가 40,198백만원으로 총 58,550백만원이며, 이를 제외할 경우 35,353백만원으로 2022년 대비 감소한 매출원가를 보이고 있습니다. 2024년 1분기에는 제약 부문 매출원가 8,928백만원과 바이오 부문 매출원가 5,664백만원이 발생하여 총 14,592백만원의 매출원가가 발생하였습니다. 제약 부문의 매출원가는 대부분 제품매출원가이며, 바이오 부문의 매출원가는 노무비 및 공장 경비 등을 포함하는 기타매출원가로 구성되어 있습니다. 당사의 2023년 및 2024년 1분기 기타매출원가 내역은 다음과 같습니다.
| [2023년 및 2024년 1분기 당사 별도기준 기타매출원가 내역] |
| (단위 : 백만원) |
| 과 목 | 2024년 1분기 | 2023년 1분기 | 2023년 | ||||||
|---|---|---|---|---|---|---|---|---|---|
| 합 계 | 바이오 | 제 약 | 합 계 | 바이오 | 제 약 | 합 계 | 바이오 | 제 약 | |
| 노무비 | 1,470 | 1,470 | - | - | - | - | 6,924 | 6,924 | - |
| - 직원급여 | 1,350 | 1,350 | - | - | - | - | 6,266 | 6,266 | |
| - 퇴직급여 | 114 | 114 | - | - | - | - | 621 | 621 | |
| - 기타 | 7 | 7 | - | - | - | - | 37 | 37 | |
| 경비 | 3,942 | 3,938 | 4 | 18 | 18 | - | 33,290 | 33,274 | 16 |
| - 복리후생비 | 213 | 213 | - | - | - | - | 1,111 | 1,111 | |
| - 가스수도료 | 193 | 193 | - | - | - | - | 2,057 | 2,057 | |
| - 전력비 | 358 | 358 | - | - | - | - | 3,126 | 3,126 | |
| - 감가상각비 | 2,349 | 2,345 | 4 | 18 | 18 | - | 11,627 | 11,611 | 16 |
| - 수선비 | 23 | 23 | - | - | - | - | 1,538 | 1,538 | |
| - 소모품비 | 91 | 91 | - | - | - | - | 3,457 | 3,457 | |
| - 지급수수료 | 502 | 502 | - | - | - | - | 2,946 | 2,946 | |
| - 재고자산평가손실(환입) | -120 | -120 | - | - | - | - | 6,849 | 6,849 | |
| - 기타 | 333 | 333 | - | - | - | - | 579 | 579 | |
| 합계 | 5,412 | 5,408 | 4 | 18 | 18 | - | 40,214 | 40,198 | 16 |
출처) 당사 제시
| 나. 재무안정성 악화 관련 위험 당사의 부채비율은 2020년 2.83%, 2021년 2.92%에서 2022년 34.58%, 2023년59.86%, 2024년 1분기 64.55%까지 증가하였습니다. 유동비율은 2020년 3,879.23%, 2021년 3,740.86%에서 2022년 149.35%, 2023년 53.73%, 2024년 1분기 49.36%로 악화되었습니다. 이는 2022년 대규모 단기차입금 증가와 2022년 전환사채 및 신주인수권부사채 차입과 2023년 115,330백만원의 당기순손실 기록함에 따라 이익결손금이 133,309백만원까지 누적되었기 때문입니다. 또한, 2024년 1분기 파생상품부채의 공정가치 증가 등에 따른 총차입금 및 부채총계의 증가와 -6,010백만원의 당기순손실 기록함에 따라 이익결손금이 -139,702백만원까지 누적되었기 때문입니다. 또한 지속적으로 영업손실이 발생하고있기 때문에 부채에 대한 이자를 지급할 수 있는 능력을 판단하기 위한 지표인 이자보상배율은 마이너스를 기록해오고 있습니다. 당사의 최근 4개년 및 2024년 1분기 연결기준 이자보상배율은 2020년 -53.18, 2021년 -122.55, 2022년 -19.82, 2023년 -15.67, 2024년 1분기 -9.60을 나타내고 있습니다. 당사의 바이오사업부문이 향후 충분한 이익창출 능력을 확보하지 못하거나 향후 원재료 가격의 변동성과 더불어 제네릭 및 바이오시밀러 등 주요 사업의 업황 부진 장기화, 글로벌 경기의 악화 등으로 인하여 영업이익이 금융비용을 충당하지 못하는 상황에 처하게 될 경우 당사의 차입금 상환능력이 저하되어 신규 차입이 어려워지는 등 당사의 재무안전성이 저하될 가능성을 완전히 배제할 수는 없으므로 투자자께서는 이 점 유의하시어 투자하시기 바랍니다. |
당사의 부채비율은 2020년 2.83%, 2021년 2.92%에서 2022년 34.58%, 2023년 59.86%, 2024년 1분기 64.55%까지 증가하였습니다. 유동비율은 2020년 3,879.23%, 2021년 3,740.86%에서 2022년 149.35%, 2023년 53.73%, 2024년 1분기 49.36%로 악화되었습니다. 이는 2022년 대규모 단기차입금 증가와 2022년 전환사채 및 신주인수권부사채 차입과 2023년 115,330백만원의 당기순손실 기록함에 따라 이익결손금이 133,309백만원까지 누적되었기 때문입니다. 또한, 2024년 1분기 파생상품부채의 공정가치 증가 등에 따른 총차입금 및 부채총계의 증가와 -6,010백만원의 당기순손실 기록함에 따라 이익결손금이 -139,702백만원까지 누적되었기 때문입니다. 이에 2021년 차입금 의존도 0.35%로 차입금 측면에서 안정적인 재무구조를 보인 후 차입금이 큰 폭으로 증가한 2024년 1분기에 차입금의존도 31.36%로 악화되었습니다.
또한 지속적으로 영업손실이 발생하고있기 때문에 부채에 대한 이자를 지급할 수 있는 능력을 판단하기 위한 지표인 이자보상배율은 마이너스를 기록해오고 있습니다. 당사의 최근 4개년 및 2024년 1분기 연결기준 이자보상배율은 2020년 -53.18, 2021년 -122.55, 2022년 -19.82, 2023년 -15.67, 2024년 1분기 -9.60을 나타내고 있습니다. 당사의 최근 4개년 및 2024년 1분기의 재무안정성 지표 추이는 다음과 같습니다.
| [연결기준 재무안정성 지표 추이] |
| (단위 : 백만원) |
| 구분 | 2024년 1분기 |
2023년 | 2022년 | 2021년 | 2020년 |
|---|---|---|---|---|---|
| 자산총계(A) | 595,857 | 589,397 | 676,103 | 614,621 | 615,309 |
| 유동자산(G) | 84,119 | 84,857 | 240,608 | 353,474 | 336,523 |
| 비유동자산 | 511,738 | 504,539 | 435,495 | 261,147 | 278,786 |
| 부채총계(B) | 233,737 | 220,705 | 173,730 | 17,440 | 16,953 |
| 유동부채(H) | 170,429 | 157,938 | 161,106 | 9,449 | 8,675 |
| 비유동부채 | 63,308 | 62,767 | 12,624 | 7,991 | 8,278 |
| - 총차입금(C) | 186,846 | 176,182 | 134,263 | 2,164 | 2,646 |
| - 단기차입금 | 92,345 | 90,026 | 134,263 | 2,089 | 2,470 |
| - 장기차입금 | 32,000 | 32,000 | 0 |
0 |
0 |
| - 전환사채 | 40,163 | 39,335 | 0 | 0 | 0 |
| - 신주인수권부사채 | 0 | 0 | 0 | 72 | 151 |
| - 유동성파생상품부채 | 22,339 | 14,821 | 0 | 3 | 25 |
| - 비유동파생상품부채 | 0 | 0 | 0 | 0 | 0 |
| 자본총계(D) | 362,119 | 368,691 | 502,374 | 597,181 | 598,356 |
| 유동비율(G/H) | 49.36% | 53.73% | 149.35% | 3,740.86% | 3,879.23% |
| 부채비율(B/D) | 64.55% | 59.86% | 34.58% | 2.92% | 2.83% |
| 총차입금 의존도(C/A) | 31.36% | 29.89% | 19.86% | 0.35% | 0.43% |
| 이자보상배율(E/F) | -9.60 | -15.67 | -19.82 | -122.55 | -53.18 |
| - 영업이익(E) | -11,519 | -57,478 | -5,430 | -3,799 | -2,606 |
| - 이자비용(F) | 1,200 | 3,668 | 274 | 31 | 49 |
출처) 당사 제시
2024년 1분기 기준 당사의 연결기준 단기차입금은 92,345백만원이며, 산업은행으로부터의 장기차입금은 32,000백만원입니다. 해당 차입금들은 만기전까지 상환계획이 없으며 특이 사유 발생하지 않을 경우 무리 없이 추가 만기 연장될 것으로 예상됩니다. 2023년 기준 (주)에이프로젠으로부터의 차입금 53,500백만원은 만기연장하여 2024년 1분기 기준 51,000백만원보유하고 있습니다. 당사의 2023년 및 2024년 1분기 기준 장/단기차입금 내역은 다음과 같습니다.
| [장/단기차입금 내역] |
| (단위 : 백만원) |
| 차입처 | 내 역 | 만기일 | 이자율 | 2024년 1분기 | 2023년 |
|---|---|---|---|---|---|
| 산업은행 | 운영자금 | 2031.11.01 | 4.52~5.19% | 32,000 | 32,000 |
| ㈜에이프로젠 | 운영자금 | 2027.03.14 | 4.00% | 51,000 | 53,500 |
| 2024.07.18 | |||||
| 2024.08.17 | |||||
| 2024.11.24 | |||||
| 에이프로젠 파마(주) | 운영자금 | 2024.09.07 | 4.00% | 0 | 0 |
| (주)에이프로젠 H&G | 운영자금 | 2024.12.19 | 4.00% | 26,500 | 34,000 |
| 2024.12.21 | |||||
| 넥스코닉스 | 운영자금 | 2024.02.29 ~ 2025.02.28 | 4.00% | 2,600 | 0 |
| 기타 | 배서어음 | - | - | 2,245 | 2,526 |
| 합 계 | - | 114,345 | 122,026 | ||
출처) 당사 정기보고서 및 당사 제시
주) 만기일 및 이자율의 경우 2024년 1분기 기준입니다.
2024년 1분기 기준 당사는 2,245백만원의 배서어음을 보유하고 있습니다. 이는 당사의 계열사 에이프로젠파마(주)와 (주)에이프로젠헬스케어앤게임즈의 외부 매출처(도매업체, 병의원 등)에서 수금한 어음을 당사에 다시 배서하여 매출채권으로 수금하여 보관하고 있으며, 매입채무를 당사 보관어음으로 지급(배서)하여 배서어음을 보유하고 있습니다. 이처럼 당사가 보관하고 있는 어음들은 대부분 매입채무로 결제하거나 만기 도래시 보통 예금으로 수령하고 있습니다.
한편 2024년 1분기 기준 KDB산업은행으로부터의 장기차입금 32,000백만원에는 유형자산 및 투자부동산 48,000백만원(150% 한도)이 담보로 제공되어 있습니다. 차입금액 32,000백만원에 대한 담보인 유형자산은 당사의 제약사업부문 관련 화성공장의 토지와 건물이며, 투자부동산은 (주)에이프로젠헬스케어앤게임즈의 성남사무실의 토지와 건물로 구성되어 있습니다.
| [담보제공자산] |
| (단위 : 백만원) |
| 담보제공자산 | 2024년 1분기 | 2023년 | 담보권자 | 제공사유 | ||||
|---|---|---|---|---|---|---|---|---|
| 장부금액 | 담보설정금액 | 차입금액 | 장부금액 | 담보설정금액 | 차입금액 | |||
| 유형자산(토지,건물), 투자부동산(토지, 건물) |
173,697 | 48,000 | 32,000 | 174,307 | 48,000 | 32,000 | KDB산업은행 | 운영자금대여 |
| 합 계 | 173,697 | 48,000 | 32,000 | 174,307 | 48,000 | 32,000 | - | - |
출처) 당사 정기보고서 및 당사제시
또한 2024년 1분기 기준 (주)에이프로젠 보유 차입금 51,000백만원에 대한 담보로 당사의 유형자산 72,000백만원이 설정되어 있습니다. 이는 합병 전 피합병법인 구, (주)에이프로젠바이오로직스에서 (주)에이프로젠에게 제공한 차입금 담보건이며, 당사의 바이오사업부문 관련 오송공장의 토지 및 건물 및 기계장치로 구성되어 있습니다.
| [(주)에이프로젠 제공 담보자산] |
| (단위 : 백만원) |
| 담보제공자산 | 2024년 1분기 | 2023년 | 담보권자 | 제공사유 | ||||
|---|---|---|---|---|---|---|---|---|
| 장부금액 | 담보설정금액 | 차입금액 | 장부금액 | 담보설정금액 | 차입금액 | |||
| 유형자산(토지,건물,기계) | 138,837 | 72,000 | 51,000 | 140,414 | 72,000 | 51,000 | 한국수출입은행 | (주)에이프로젠의 차입금 담보 |
출처) 당사 정기보고서 및 당사제시
당사의 바이오사업부문이 향후 충분한 이익창출 능력을 확보하지 못하거나 향후 원재료 가격의 변동성과 더불어 제네릭 및 바이오시밀러 등 주요 사업의 업황 부진 장기화, 글로벌 경기의 악화 등으로 인하여 영업이익이 금융비용을 충당하지 못하는 상황에 처하게 될 경우 당사의 차입금 상환능력이 저하되어 신규 차입이 어려워지는 등 당사의 재무안전성이 저하될 가능성을 완전히 배제할 수는 없으므로 투자자께서는 이 점 유의하시어 투자하시기 바랍니다.
| 다. 청약참여율에 따른 최대주주 지분율 하락 및 경영권 안정성 관련 위험 본 공시서류 제출일 전일 현재 최대주주인 (주)에이프로젠은 발행주식총수의 53.77%인 357,954,706주(무상감자 이후 35,795,470주)를 보유하고 있습니다. 금번 유상증자를 통해 발행 예정인 주식은 65,753,081주이며, 당사 최대주주인 (주)에이프로젠은 35,795,470주를 배정 받을 예정입니다. (주)에이프로젠은 배정주식의 60%를 청약할 예정이며, 청약에 필요한 예상자금은 자체 보유 현금과 신주인수권증서 매각대금 일부를 통해 집행할 예정입니다. 이에 따라 금번 유상증자 이후 당사 최대주주의 예상 지분율은 43.28%로 본 공시서류 제출일 전일 지분율 대비 10.49%p. 감소할 것으로 예상됩니다. 당사는 1) 미상환 전환사채에 대한 낮은 전환권 및 조기상환 청구 가능성 2) 14CB 및 15CB에 대한 최대주주 단독 투자 등의 이유로 인해 본 공시서류 제출일 전일 현재 최대주주 지분율 대비 지분율이 하락할 가능성이 낮습니다. 다만 본 유상증자에 대한 최대주주의 청약률이 100%가 아니기 때문에 유상증자 이후 최대주주의 지분 감소가 일어날 예정이며 이는 향후 당사 경영 안정성에 부정적으로 작용할 수 있으니, 투자자께서는 투자 판단시 이점 유의하시기 바랍니다. |
본 공시서류 제출일 전일 현재 최대주주인 (주)에이프로젠은 발행주식총수의 53.77%인 357,954,706주(무상감자 이후 35,795,470주)를 보유하고 있습니다. 금번 유상증자를 통해 발행 예정인 주식은 65,753,081주이며, 당사 최대주주인 (주)에이프로젠은 35,795,470주를 배정 받을 예정입니다. (주)에이프로젠은 배정주식의 60%를 청약할 예정이며, 청약에 필요한 예상자금은 자체 보유 현금과 신주인수권증서 매각대금 일부를 통해 집행할 예정입니다. 이에 따라 금번 유상증자 이후 당사 최대주주의 예상 지분율은 43.28%로 본 공시서류 제출일 전일 지분율 대비 10.49%p. 감소할 것으로 예상됩니다.
| [최대주주 및 특수관계인 주식소유 현황] | |||
| (기준일 : | 본 공시서류 제출일 전일 | ) | (단위 : 주, %) |
| 성 명 | 관 계 | 주식의 종류 |
소유주식수 및 지분율 | 무상감자 이후 소유주식수 및 지분율 | 비고 | ||
|---|---|---|---|---|---|---|---|
| 주식수 | 지분율 | 주식수 | 지분율 | ||||
| (주)에이프로젠 | 최대주주 본인 | 의결권 있는 주식 | 357,954,706 | 53.77 | 35,795,470 | 53.77 | |
| 김정출 | 특별관계자 | 의결권 있는 주식 | 218,804 | 0.03 | 21,880 | 0.03 | |
| (주)지베이스 | 특별관계자 | 의결권 있는 주식 | 500 | 0.00 | 50 | 0.00 | |
| 계 | 보통주 | 358,174,010 | 53.80 | 35,817,400 | 53.80 | - | |
| 자료: 당사 정기보고서 |
전술한 바와 같이 당사 최대주주인 (주)에이프로젠은 60% 청약에 참여할 예정이며, 배정주식의 60% 수준의 청약률을 가정할 경우 예상 청약 주식수는 21,477,282주입니다. 또한 이에 따른 예상 필요 청약 자금은 약 199.1억원입니다. 최대주주는 금번 유상증자 청약자금을 자체보유 현금과 청약에 참여하지 않는 신주인수권증서를 매각대금으로 집행할 예정입니다. 다만 본 공시서류 제출일 전일 현재 신주인수권증서 매각방식에 대해서는 사전에 결정된 사항이 없으나, 최대주주가 가격, 거래량 등 여러 요인을 고려하여 기관투자자 대상 블록딜(Block deal) 또는 최대주주의 직접 장내매도 방식으로 매각을 진행할 예정입니다. 신주인수권 거래 전인 현재 신주인수권증서 매각 가액은 확정할 수 없는 상황입니다. 신주인수권증서 가격이 당초 예상했던 가격대비 하락할 경우 최대주주 자체 보유 현금 조달을 통해 청약할 예정입니다. 다만, 증자 진행 과정에서 주가 상승으로 인해 예정발행가액 대비 확정발행가액이 변동될 경우 최대주주의 청약자금 부담 증가로 인하여 청약 주식수와 금액에 일부 변동이 발생할 수 있습니다.
금번 유상증자 후 상기 청약 참여율을 적용했을 때, 당사의 최대주주 지분율은 43.28%로 예상되며 이는 본 공시서류 제출일 전일 기준 지분율 대비 10.49%p. 하락한 수치입니다. 유상증자 이후 지분율 하락에도 (주)에이프로젠은 당사 최대주주로서의 지위를 유지할 예정이나, 이와 같은 지분율 감소는 최대주주의 경영권 등에 부정적인 영향을 미칠 수 있습니다. 또한 전술 한바와 같이 예기치 못한 상황으로 인한 청약실패 가능성이 상존하고 있으며, 청약참여율이 당초 계획대비 낮아질 경우 상기와 같은 경영권 위험이 대두될 가능성이 있으니 투자자께서는 투자 판단시 이점 유의하시기 바랍니다.
|
[최대주주 지분율 변동 시뮬레이션 : 유상증자] |
|
| (기준일 : 본 공시서류 제출일 전일) |
(단위: 주, %) |
| 성 명 | 주식의 종류 |
유상증자 전 | 배정 주식수 (예정) |
청약 참여 주식수(예정) |
유상증자 후(예정) | ||
|---|---|---|---|---|---|---|---|
| 주식수 | 지분율 | 주식수 | 지분율 | ||||
| (주)에이프로젠 | 의결권 있는 주식 | 35,795,470 | 53.77 | 35,795,470 | 21,477,282 | 57,272,752 | 43.28 |
| 주1) 최대주주 청약 참여 주식수는 배정주식수의 60%입니다.(1주 미만 단수주 절사) 주2) 최대주주 유상증자 전 주식수는 무상감자 이후 예정 주식수입니다. |
| 출처: 당사 제공 |
한편 당사는 (주)에이프로젠을 대상으로 400억원 규모의 '제14회 무기명식 이권부 무보증 사모 전환사채(이하 '14CB')'를 발행한 이력과, 200억원 규모의 '제15회 무기명식 이권부 무보증 사모 전환사채(이하 '15CB')를 발행한 이력이 있으며, 해당 14CB 및 15CB는 본 공시서류 제출일 현재 600억원 전액이 미상환 전환사채로 남아있습니다. 전환사채는 투자자의 전환청구에 따라 당사 보통주가 추가로 발행되는 옵션(전환권)이 부여된 주식연계 채권이며, 본 공시서류 제출일 전일 현재 14CB 및 15CB 미상환 잔액에 대한 전환청구로 인한 전환가능 주식는 120,000,000주(전환가액: 500원), 무상감자 반영 후 전환가능 주식 수 12,000,000주(전환가액: 5,000원), 유상증자 반영 후 전환가능 주식 수 14,962,593주(전환가액: 4,010원)입니다.
다음은 당사 미상환 전환사채 중 당사 보통주가 추가 발행될 수 있는 옵션이 부여된 주식연계채권에 대한 상세 내역입니다.
[미상환 전환사채 발행현황]
| (기준일 : | 본 공시서류 제출일 전일 | ) | (단위 : 백만원, 주) |
| 종류\구분 | 회차 | 발행일 | 만기일 | 권면(전자등록)총액 | 전환대상 주식의 종류 |
전환청구가능기간 | 전환조건 | 미상환사채 | 비고 | ||||
|---|---|---|---|---|---|---|---|---|---|---|---|---|---|
| 전환비율 (%) |
전환가액 | 권면(전자등록)총액 | 전환가능주식수 | ||||||||||
| 조정 전 | 조정 후 | 조정 전 | 조정 후 | ||||||||||
| ㈜에이프로젠바이오로직스 제14회 무기명 이권부 무보증 사모 전환사채 |
14 | 2023.04.14 | 2028.04.14 | 40,000 | 보통주 | 2024.04.15 ~ 2028.03.14 |
100 | 5,000 | 4,010 | 40,000 | 8,000,000 | 9,975,062 | - |
| ㈜에이프로젠바이오로직스 제15회 무기명 이권부 무보증 사모 전환사채 |
15 | 2023.04.24 | 2028.04.24 | 20,000 | 보통주 | 2024.04.24 ~ 2028.03.24 |
100 | 5,000 | 4,010 | 20,000 | 4,000,000 | 4,987,531 | - |
| 합 계 | - | - | - | 60,000 | - | - | - | - | - | 60,000 | 12,000,000 | 14,962,593 | - |
| 출처: 당사 정기보고서 주) 상기 전환가액 및 전환가능주식수는 무상감자 반영된 수치 입니다. |
| [당사 14CB 및 15CB 인수계약서 일부] |
|
1)본 사채권을 소유한 자가 전환청구를 하기 전에 발행회사가 시가를 하회하는 발행가액으로 유상증자, 주식배당 및 준비금의 자본전입 등을 함으로써 주식을 발행하거나 또는 시가를 하회하는 전환가액 또는 행사가액으로 전환사채 또는 신주인수권부사채를 발행하는 경우에는 아래와 같이 전환가격을 조정한다. 본호에 따른 전환가액의 조정일은 유상증자, 주식배당, 준비금의 자본전입 등으로 인한 신주발행일 또는 전환사채 및 신주인수권부사채의 발행일로 한다. 조정 후 전환가액 = 조정 전 전환가액 × [{A+(B×C/D)} / (A+B)] A: 기발행주식수 B: 신발행주식수 C: 1주당 발행가격 D: 시가 다만, 위 산식 중 "기발행주식수"는 당해 조정사유가 발생하기 직전일 현재의 발행주식 총수로 하며, 전환사채 또는 신주인수권부사채를 발행할 경우 "신발행주식수"는 당해 사채 발행 시 전환가액으로 전부 주식으로 전환되거나 당해 사채 발행 시 행사가액으로 신주인수권이 전부 행사될 경우 발행될 주식의 수로 한다. 또한, 위 산식 중 "1주당 발행가격"은 주식분할, 무상증자, 주식배당의 경우에는 영(0)으로 하고, 전환사채 또는 신주인수권부사채를 발행할 경우에는 당해 사채 발행 시 전환가액 또는 행사가액으로 하며, 위 산식에서 "시가"라 함은 발행가격 산정의 기준이 되는 기준주가(증권의발행및공시등에관한규정 제5-18조에서 정하는 기준주가) 또는 권리락주가(유상증자 이외의 경우에는 조정사유 발생 전일을 기산일로 하여 계산한 기준주가)로 한다. 2) 합병, 자본의 감소, 주식분할 및 병합 등에 의하여 전환가액의 조정이 필요한 경우에는 당해 합병 또는 자본의 감소 직전에 전액 전환되어 주식으로 발행되었더라면 사채권자가 가질 수 있었던 주식수에 따른 가치에 상응하도록 전환가액을 조정한다. 혹은 합병, 자본의 감소, 주식분할 및 병합 등의 경우에는 각각 그 비율을 고려하여 전환가액을 조정한다. 전환가액의 조정일은 합병, 자본의 감소, 주식분할 및 병합의 기준일로 한다
|
14CB 및 15CB는 발행 당시 인수계약서 상 '전환가액의 조정' 관련 조항에 따라, 금번 유상증자 및 무상감자 이후 전환가액이 조정될 예정이며, 이 경우 전환가능 주식수는 상기 산식에 따라 기존 12,000,000주(무상감자 이후)에서 2,962,594주 늘어난 14,962,594주로 변경될 예정입니다. 해당 전환가능 주식수는 예상 발행주식총수(기발행주식수+유상증자 신주)의 11.31%에 해당하는 수준입니다. 14CB 및 15CB는 각 2024년 04월 15일과 2024년 04월 24일부터 전환청구 가능하지만, 본 공시서류 제출일 전일 현재 전환가액이 당사 보통주 종가 보다 높아 외가격(OTM, Out of The Money)상태이며, 14CB 및 15CB는 당사의 최대주주 (주)에이프로젠이 단독 투자자로 있기 때문에 전환권 청구 가능성은 낮을 것으로 판단됩니다. 그럼에도 불구하고 전술한 수량 수준의 신주를 유상증자 완료 이후 최대주주 (주)에이프로젠이 전환청구 함에 따라 발행될 경우 최대주주의 지분율은 11.31%p. 상승할 예정입니다.
|
[최대주주 지분율 변동 시뮬레이션 : 유상증자+14CB+15CB 전환청구] |
|
| (기준일 : 본 공시서류 제출일 전일) |
(단위: 주, %) |
| 성 명 | 주식의 종류 |
유상증자 후(예상) | 14CB 및 15CB 전환청구에 따른 신주 | 전환청구 후(예정) | ||
|---|---|---|---|---|---|---|
| 주식수 | 지분율 | 주식수 | 지분율 | |||
| (주)에이프로젠 | 의결권 있는 주식 | 57,272,752 | 43.28 | 14,962,594 | 72,235,346 | 54.59 |
| 출처: 당사 제공 주) 무상감자(10:1)가 반영된 주식수입니다. |
한편, 당사의 14CB 및 15CB가 본 공시서류 제출일 전일 현재 외가격 상태로 유지됨에 따라 최초 조기상환일인 2024년 10월 14일과 2024년 10월 24일에 조기상환청구가 발생할 가능성이 있습니다. 다만, 14CB 및 15CB의 경우 모회사인 (주)에이프로젠 단독 투자자로 예상하지 못한 조기상환청구 가능성은 낮으며, 이에 조기상환청구 대응에 따른 당사 보유 현금및현금성자산의 유출 가능성도 낮습니다.
요약하자면, 당사는 1) 미상환 전환사채에 대한 낮은 전환권 및 조기상환 청구 가능성 2) 14CB 및 15CB에 대한 최대주주 단독 투자 등의 이유로 인해 본 공시서류 제출일 전일 현재 최대주주 지분율 대비 지분율이 하락할 가능성이 낮습니다. 다만 본 유상증자에 대한 최대주주의 청약률이 100%가 아니기 때문에 유상증자 이후 최대주주의 지분 감소가 일어날 예정이며 이는 향후 당사 경영 안정성에 부정적으로 작용할 수 있으니, 투자자께서는 투자 판단시 이점 유의하시기 바랍니다.
| 라. 연구개발비 증가 및 연구인력이탈에 따른 위험 당사는 금번 주주배정 후 실권주 일반공모 유상증자 대금 60,953백만원 중 30,892백만원을 모회사 (주)에이프로젠에 상환 예정이며, (주)에이프로젠은 해당 대금을 통해 허셉틴(AP063) 바이오시밀러 의약품 임상을 위해 사용할 예정입니다. 이처럼 당사는 모회사 (주)에이프로젠이 진행하는 바이오시밀러가 제품화되기까지 향후에도 연구개발비 목적을 위해 (주)에이프로젠 채무상환 및 대여금을 지급할 가능성이 있으며, 연구개발 진행이 원활하지 않아 당사의 손익에 부정적인 악영향을 끼칠 수 있으니 투자자께서는 이 점 유의하시기 바랍니다. 당사는 최근 4개년 및 2024년 1분기 연구개발비용 2020년 1,414백만원, 2021년 2,405백만원, 2022년 2,901백만원, 2023년 14,985백만원, 2024년 1분기 5,343백만원을 기록하였으며, 이는 별도 기준 매출액 대비 각 4.15%, 7.06%, 6.51%, 24.14%, 44.48%입니다. 당사는 핵심 연구인력 배윤경 이사(박사)와 강성호 이사 2명을 중심으로 제약사업부문은 박사급 1명, 석사급 1명 등 총 46명, 바이오사업부문은 박사급 1명, 석사급 4명 등 총 98명이 연구개발 업무를 수행하고 있습니다. 만약 당사의 연구 및 기술개발 인력들이 유출될 경우 향후 당사의 Perfusion 방식 공정의 최적화가 힘들 수 있습니다. 또한 공정의 품질이 개선되지 않거나 충분한 원가경쟁력을 확보하지 못하여 바이오시밀러 시장 후발주자로서의 경쟁력을 상실할 수 있으며, 이로 인해 당사의 매출 실적이 저하될 가능성을 배제할 수 없으므로 투자자께서는 이 점 유의하시기 바랍니다. |
당사의 의약품사업에서는 의약품 개발과 관련한 연구개발활동을 하고 있습니다. 제약사업부문은 107종의 전문의약품과 20종의 일반의약품 등에 대한 화학합성 관련 연구개발을 수행하며, 바이오사업부문은 레미케이드, 허셉틴, 리툭산 등 바이오시밀러 관련 연구개발을 수행하고 있습니다. 신고서 제출일 현재 기준 당사가 (주)에이프로젠과 라이선스 계약을 체결한 바이오시밀러와 당사 제약사업부문에서 품목허가 진행중이거나 완료한 의약품(개량신약, 복제약 등 포함)의 현황은 다음과 같습니다.
| [연구개발 진행 현황 및 향후 계획] |
| 구분 | 품목 | 적응증 | 연구시작시기 | 현재 진행단계 | 연구중단일 | 비고 | ||
|---|---|---|---|---|---|---|---|---|
| 단계(국가) | 승인일 (예정일) | |||||||
| 바이오 | 바이오시밀러 | GS071 (레미케이드 바이오시밀러) |
관절염 항체 치료 | 2009년 | 일본 판매중(2017년 11월~), 2019년 이후 일본 후생성의 행정처분 및 제제에 따른 니치이코제약의 경영악화, 사업축소로 추가 발주가 없는 상황이며, 2019년 06월 최종 납품한 재고 판매중 글로벌 임상 3상 완료 품목허가 진행중(터키) |
- | - | 국내판매 관련 라이센스인 체결 |
| AP056(리툭산 바이오시밀러) | 혈액암 항체 치료 | 2010년 | 전임상 완료 임상 1, 3상(글로벌) 준비 |
- | - | 국내판매 관련 라이센스인 체결 |
||
| AP063(허셉틴 바이오시밀러) | 유방암 항체 치료 | 2011년 | 임상 3상(글로벌) 진행중 | - | - | 국내판매 관련 라이센스인 체결 |
||
| 제약 | 자료제출의약품 | 듀카핀정30/2.5밀리그램 | 혈압강하제 | - | 품목허가 완료(국내) | 2023-01-06 | - | - |
| 듀카핀정60/2.5밀리그램 | 혈압강하제 | - | 품목허가 완료(국내) | 2023-01-06 | - | - | ||
| 듀카핀정60/5밀리그램 | 혈압강하제 | - | 품목허가 완료(국내) | 2023-01-06 | - | - | ||
| 제네릭 | 쏙코에이연질캡슐 | 해열, 진통, 소염제 | - | 품목허가 완료(국내) | 2023-01-31 | |||
| 쏙코프에이연질캡슐 | 해열, 진통, 소염제 | - | 품목허가 완료(국내) | 2023-03-21 | ||||
| 쏙콜에이연질캡슐 | 해열, 진통, 소염제 | - | 품목허가 완료(국내) | 2023-03-22 | ||||
| 코비코나잘액 | 이비과용제 | 품목허가 완료(국내) | 2023-03-29 | |||||
| 쌩코프에이연질캡슐 | 해열, 진통, 소염제 | - | 품목허가 완료(국내) | 2023-05-09 | ||||
| 쌩콜에이연질캡슐 | 해열, 진통, 소염제 | - | 품목허가 완료(국내) | 2023-05-09 | ||||
| 쌩코에이연질캡슐 | 해열, 진통, 소염제 | - | 품목허가 완료(국내) | 2023-05-09 | ||||
| 베타셀민연질캡슐 | 기타의 비타민제 | - | 품목허가 완료(국내) | 2023-05-09 | ||||
| 벌키퍼크림 | 진통, 진양, 수렴, 소염제 | - | 품목허가 완료(국내) | 2023-07-26 | ||||
| 로라샷연질캡슐 | 항히스타민제 | - | 품목허가 완료(국내) | 2023-08-09 | ||||
| 빅콘에프600정 | 기타의 비타민제 | - | 품목허가 완료(국내) | 2023-08-10 | ||||
| 빅콘800정 | 기타의 비타민제 | - | 품목허가 완료(국내) | 2023-08-28 | ||||
| 다파엠듀오서방정10/500밀리그램 | 당뇨병용제 | - | 품목허가 완료(국내) | 2023-09-06 | ||||
| 다파엠듀오서방정5/500밀리그램 | 당뇨병용제 | - | 품목허가 완료(국내) | 2023-09-06 | ||||
| 인크린에스정 | 하제, 완장제 | - | 품목허가 완료(국내) | 2023-11-10 | ||||
| 오메코에프정 | 해열, 진통, 소염제 | - | 품목허가 완료(국내) | 2023-12-15 | ||||
| 리나하나정 | 당뇨병용제 | - | 품목허가 완료(국내) | 2023-12-22 | ||||
| 니세로정30밀리그램 | 기타의 순환계용약 | - | 품목허가 완료(국내) | 2024-02-22 | ||||
| 엠지엠피스정 | 해열, 진통, 소염제 | - | 품목허가 완료(국내) | 2024-02-26 | ||||
| 아만틴정20밀리그램 | 기타의 중추신경용약 | - | 품목허가 진행중(국내) | (2024-04-23) | ||||
| 자료제출의약품 | 리나콤비서방정2.5/1000밀리그램 | 당뇨병용제 | - | 품목허가 완료(국내) |
2024-03-19 | - | - | |
| 리나콤비서방정5/1000밀리그램 | 당뇨병용제 | - | 품목허가 완료(국내) |
2024-03-19 | - | - | ||
| 자료 : 당사 사업보고서 |
- GS071(레미케이드 바이오시밀러)
| 구분 | 바이오시밀러 |
| 적응증 | 크론병, 강직성 척추염, 궤양성 대장염, 류마티스성 관절염, 건선성 관절염, 판상 건선 |
| 작용기전 | Infliximab 은 TNF (human Tumor necrosis factor)-alpha에 대한 키메릭 (생쥐-인간) 단일클론 항체로써 TNF-alpha에 특이적으로 결합하여 TNF-alpha의 활동을 억제함으로써 과도한 TNF-alpha 발현에 의한 류미티스성 관절 손상과 위장 크론씨병을 치료. Infliximab은 활성을 가진 TNF-alpha trimer 뿐만 아니라 TNF-alpha monomer에도 결합할 수 있고, 또한 수용성 TNF-alpha 뿐만 아니라 세포막에 이미 결합한 TNF-alpha 에도 결합할 수 있어 TNF-alpha 억제 효과가 큼. |
| 제품의 특성 | Johnson&Johnson 의 Remicade 에 대한 바이오시밀러 |
| 진행경과 | 11.08~12.03 한국 임상1상 12.03~12.11 일본 임상1상 13.08~15.09 일본 임상3상 15.10 일본 품목허가 신청 16.04 미국 임상3상 IND 신청 17.01 미국 임상3상 시작 17.09 일본 품목허가 승인 18.04 터키 품목허가 신청 19.05 미국 임상3상 완료 |
| 향후계획 | 터키 품목허가 신청 계속 |
| 경쟁제품 | 레미케이드 바이오시밀러 렘시마(셀트리온), 렌플렉시스(삼성바이오에피스) 등 |
| 관련논문 등 | 해당 내용 없음 (이미 승인 받은 오리지날 바이오신약 Remicade에 대한 바이오시밀러) |
| 시장규모 | USD 8.2 Billion (2017, 키움증권 리서치) |
| 기타사항 | - |
- AP056(리툭산 바이오시밀러) - 변경 전 AP052
| 구분 | 바이오시밀러 |
| 적응증 | 림프종, 만성 림프구성 백혈병, 류마티스 관절염, 베게너육아종증 및 현미경적 다발혈관염 |
| 작용기전 | Rituximab은 혈액 내 B 림프구의 표면 항원인 CD20 단백질에 특이적으로 결합하는 키메릭단일클론 항체이며, Rituximab은 인체 내부를 돌아다니다가 성숙한 B세포 (NHL에 의해 변이된 면역체계 세포) 에서만 볼 수 있는 CD20 단백질에 결합. 이 단백질은 다른 정상 세포에는 물론이고, 같은 B세포라도 미성숙 세포에는 없는 단백질이기 때문에, 인체의 다른 정상 부위에는 아무런 영향 없이 암세포를 선택적으로 죽일 수 있음. |
| 제품의 특성 | Roche의 Rituxan/Mabthera에 대한 바이오시밀러 |
| 진행경과 | 18.8 전임상 개시 19.4Q 전임상 완료 |
| 향후계획 | 글로벌 임상1상, 3상 준비 |
| 경쟁제품 | 리툭산 바이오시밀러 트룩시마(셀트리온) 등 |
| 관련논문 등 | 해당 내용 없음 (이미 승인 받은 오리지날 바이오신약 Rituxan에 대한 바이오시밀러) |
| 시장규모 | USD 7.5 Billion (2017, 키움증권 리서치) |
| 기타사항 | - |
- AP063(허셉틴 바이오시밀러) - 변경 전 AP062
| 구분 | 바이오시밀러 |
| 적응증 | 유방암, 위암 |
| 작용기전 | Trastuzumab은 HER-2 에 대한 단일클론 항체로서 HER2 양성 유방암 세포들의 외부에서 다량 발견되는 단백질의 일종인 HER2 단백질을 타겟으로 함. 일부 유방암에서는 HER2 단백질이 과잉 생산되면서 유방세포가 비정상적으로 증가하는데, HER-2 를 과잉 생산하는 암세포인 경우 Trastuzumab이 HER-2에 붙어 더 이상 HER-2 가 Human Epideraml growth factor에 반응하지 못하게 됨으로써 암세포 증식을 억제 |
| 제품의 특성 | Roche의 Herceptin 에 대한 바이오시밀러 |
| 진행경과 | 15.03 전임상 완료 18.08 미국 임상1상 개시 19.05 미국 임상1상 완료 23.4Q 유럽의약품청(EMA) 등 임상3상 시험계획 신청 24.1Q 유럽의약품청(EMA) 등 임상3상 시험계획 승인 |
| 향후계획 | 글로벌 임상3상 진행중 |
| 경쟁제품 | 허셉틴 바이오시밀러 허쥬마(셀트리온), 온트루잔트(삼성바이오에피스) 등 |
| 관련논문 등 | 해당 내용 없음 (오리지날 바이오신약 Trastuzumab에 대한 바이오시밀러) |
| 시장규모 | USD 7.1 Billion (2017, 키움증권 리서치) |
| 기타사항 | - |
- 리나하나정
| 구분 | 합성의약품(제네릭) |
| 적응증 | 이 약은 제2형 당뇨병 환자의 혈당 조절을 향상시키기 위해 식사요법 및 운동요법의 보조제로 투여한다. - 단독요법 - 병용요법 |
| 작용기전 | Dipeptidyl peptidase-4(DPP4) 저해제로써 2형 당뇨병 환자에서 내인성 incretin 호르몬을 보호하고 incretin 작용을 향상시킴. 포도당 의존성 인슐린분비자극펩타이드(Glucose-dependent insulinotropic polypeptide (GIP)), 글루카곤 유사 펩타이드(glucagon-like peptide-1 (GLP-1))는 혈당 항상성을 유지하기 위해 섭취되는 음식에 반응하여 분비가 증가하는 incretin 호르몬으로 DPP-4 에 의해 빠르게 대사되어 인슐린자극효과을 잃음. Linagliptin은 DPP-4에 의한 incretin 분해를 저해하여 GLP-1, GIP를 활성화시켜 인슐린 분비를 증가시키고 글루카곤 수치를 감소시킴 |
| 제품의 특성 | DPP-4 저해제로 SU 계열 및 메트포르민 단일정제로 혈당관리가 어려운 환자들에게 효과적으로 혈당관리를 할 수 있도록 처방되는 제품이다. |
| 진행경과 | 2023-12-22 품목허가 완료 |
| 향후계획 | 추후 제품화 진행 |
| 경쟁제품 | - |
| 관련논문 등 | - |
| 시장규모 | 매출예상액 : 10억 |
| 기타사항 | - |
- 리나콤비서방정 2.5/1000밀리그램, 5/1000밀리그램
| 구분 | 자료제출의약품 |
| 적응증 | 이 약은 리나글립틴과 메트포르민의 병용투여가 적합한 제2형 당뇨병 환자의 혈당조절을 향상시키기 위해 식사요법 및 운동요법의 보조제로 투여한다. |
| 작용기전 | * 복합제로 각각의 작용기전 기재 리나글립틴: Dipeptidyl peptidase-4(DPP4) 저해제로써 2형 당뇨병 환자에서 내인성 incretin 호르몬을 보호하고 incretin 작용을 향상시킴. 포도당 의존성 인슐린분비자극펩타이드(Glucose-dependent insulinotropic polypeptide (GIP)), 글루카곤 유사 펩타이드(glucagon-like peptide-1 (GLP-1))는 혈당 항상성을 유지하기 위해 섭취되는 음식에 반응하여 분비가 증가하는 incretin 호르몬으로 DPP-4 에 의해 빠르게 대사되어 인슐린자극효과을 잃음. Linagliptin은 DPP-4에 의한 incretin 분해를 저해하여 GLP-1, GIP를 활성화시켜 인슐린 분비를 증가시키고 글루카곤 수치를 감소시킴. 메트포르민: Biguarnide계 당뇨병 치료제로 insulin 분비에는 영향을 미치지 않는다, 주로 간에서 당신생을 억제한다, 위장관에서 당의 흡수를 감소시킨다. 근육과 같은 말초 조직에서의 당 이용을 증가시킨다, 혈중 지질 농도를 낮춘다 |
| 제품의 특성 | DPP-4 저해제인 리나글립틴과 혈당강하제 메트포르민 복합제는 리나글립틴과 메트포르민 각각의 단일정제로 혈당관리가 어려운 환자들이 효과적인 혈당관리를 할 수 있도록 복약편의성을 개선한 제품이다. |
| 진행경과 | 2024-03-19 품목허가 완료 |
| 향후계획 | 추후 제품화 진행 |
| 경쟁제품 | - |
| 관련논문 등 | - |
| 시장규모 | 약 600억 |
| 기타사항 | - |
- 니세로정 30밀리그램
| 구분 | 합성의약품(제네릭) |
| 적응증 | 일차성 퇴행성 혈관치매 및 복합성치매와 관련된 다음 치매증후군의 일차적 치료 : 기억력 손상손상, 집중력장애집중력장애, 판단력장애판단력장애, 적극성 부족 |
| 작용기전 | 반합성 맥각 유도체로서, ergoloid mesylate와 유사함. 알파 교감신경 차단 효과, 혈관확장 효과/세로토닌과 도파민 효과/뇌허혈과 저산소증 전후의 에너지 대사 개선/항혈소판 작용, EEG 패턴 개선/에너지 대사 증강 효과 등의 다양한 작용이 있음. |
| 제품의 특성 | 콜린알포세레이트 대체 제제로, '뇌기능 개선'에 치료 효과가 있으며, 동일 성분 약제 20개 이내 등재 시 비교적 높은 약가를 받을 수 있는 장점이 있음. |
| 진행경과 | 2024-02-22 품목허가 완료 |
| 향후계획 | 발매예정 |
| 경쟁제품 | 사미온정, 일동제약 |
| 관련논문 등 | - |
| 시장규모 | 매출예상액 : 약 15억 |
| 기타사항 | - |
- 아만틴정 20밀리그램
| 구분 | 합성의약품(제네릭) |
| 적응증 | 중증도에서 중증의 알츠하이머병 치료 |
| 작용기전 | 알치하이머 병이 진행되면 신경세포에서 글루타메이트를 과다 분비해 시냅스 후 (post-synapse) 부위를 과활성화시켜 기억장애를 유발한다. 메만틴은 신경세포의 흥분성을 감소시키고 신경세포가 정상화되면 NMDA 수용체에서 가역적으로 분리되어 글루타메이트가 정상적으로 시냅스 장기강화(long-term potentiation, LTP)에 작용할 수 있게 한다. |
| 제품의 특성 | 기존 제품보다 고용량이므로, 알츠하이머 환자들이 약물 복용을 누락하지 않고 정해진 용법으로 꾸준히 복용하게 함으로써 치료효과를 높일 수 있다. 메만틴을 복용하는 알츠하이머 환자에서 유지요법 환지의 비중이 가장 크다. |
| 진행경과 | 2024-04-23 품목허가 예상 |
| 향후계획 | 추후 제품화 진행 |
| 경쟁제품 | 한국룬드벡 에빅사정20밀리그램, 현대약품 |
| 관련논문 등 | - |
| 시장규모 | 약 2,638억 |
| 기타사항 | - |
당사는 금번 주주배정 후 실권주 일반공모 유상증자 대금 60,953백만원 중 30,892백만원을 모회사 (주)에이프로젠에 상환 예정이며, (주)에이프로젠은 해당 대금을 통해 허셉틴(AP063) 바이오시밀러 의약품 임상을 위해 사용할 예정입니다. 당사와 (주)에이프로젠의 사업 연관성을 고려할 때, 당사의 바이오사업부문 수익 발생 시기를 앞당기기 위하여 (주)에이프로젠의 신속한 연구개발 진행이 필요합니다. 다만, 이처럼 당사는 모회사 (주)에이프로젠이 진행하는 바이오시밀러가 제품화되기까지 향후에도 연구개발비 목적을 위해 (주)에이프로젠 채무상환 및 대여금을 지급할 가능성이 있으며, 연구개발 진행이 원활하지 않아 당사의 손익에 부정적인 악영향을 끼칠 수 있으니 투자자께서는 이 점 유의하시기 바랍니다.
|
[연구개발비용] |
| (단위: 백만원) |
| 구분 | 2024년 1분기 (제약사업 부문) |
2024년 1분기 (바이오사업 부문) |
2024년 1분기 | 2023년 4분기 (제약사업 부문) |
2023년 4분기 (바이오사업 부문) |
2023년 | 2022년 | 2021년 | 2020년 | |
|---|---|---|---|---|---|---|---|---|---|---|
| 비용의 성격별 분류 | 원, 부재료비 | 188 | - | 188 | 787 | - | 787 | 699 | 584 | 648 |
| 인건비 | 1,474 | 1,474 | - | 2,149 | 2,149 | - | - | - | ||
| 감가상각비 | 1,458 | 1,458 | - | 5,822 | 5,822 | - | - | - | ||
| 위탁용역비 | 846 | - | 846 | 1,919 | - | 1,919 | 2,172 | 1,751 | 696 | |
| 기타 | 1,377 | 1,377 | - | 4,308 | 4,308 | 29 | 70 | 71 | ||
| 연구개발비용 합계 | 1,034 | 4,309 | 5,343 | 2,706 | 12,279 | 14,985 | 2,901 | 2,405 | 1,414 | |
| 회계처리 내역 | 판매비와 관리비 | 846 | 4,309 | 5,155 | 1,927 | 12,279 | 14,206 | 2,187 | 1,735 | 698 |
| 제조경비 | 188 | - | 188 | 779 | - | 779 | 714 | 670 | 717 | |
| 개발비(무형자산) | - | - | - | - | - | - | - | - | ||
| 회계처리금액 계 | 1,034 | 4,309 | 5,343 | 2,706 | 12,279 |
14,985 | 2,901 | 2,405 | 1,414 | |
| 정부보조금 | - | - | - | - | - | - | - | - | - | |
| 연구개발비용 합계 | 1,034 | 4,309 | 5,343 | 2,706 | 12,279 | 14,985 | 2,901 | 2,405 | 1,414 | |
| 연구개발비 / 매출액 비율 | 8.61% | 35.87% | 44.48% | 4.36% | 19.78% | 24.14% | 6.51% | 7.06% | 4.15% | |
| [연구개발비용계÷당기 별도 매출액×100] | ||||||||||
| 출처: 당사 정기보고서 주) 상기 연구개발비용은 (주)에이프로젠바이오로직스에서 발생하였으며, 이에 별도 매출액 대비 비율을 산출하였습니다. |
당사는 최근 4개년 및 2024년 1분기 연구개발비용 2020년 1,414백만원, 2021년 2,405백만원, 2022년 2,901백만원, 2023년 14,985백만원, 2024년 1분기 5,343백만원을 기록하였으며, 이는 별도 기준 매출액 대비 각 4.15%, 7.06%, 6.51%, 24.14%, 44.48%입니다. 당사(구, 에이프로젠제약(주))는 2022년 12월 19일 구, (주)에이프로젠바이오로직스(피합병법인)와 합병 후 바이오사업부문 관련하여 12일 분의 연구개발비용이 반영되어 있습니다. 2023년 및 2024년 1분기 바이오사업부문 관련 연구개발비용이 반영됨에 따라 경상개발과 관련된 인건비 각 2,149백만원, 1,474백만원이 추가되었으며, 이는 오송공장 설비 중 3, 4기를 가동하기 위해 소요되는 비용 중 자산화하지 못한 급여입니다. 한편, 기타 연구개발비용 각 4,308백만원, 1,377백만원은 바이오사업부문의 품질시험 관련비용 등으로 구성되어 있습니다.
당사의 의약품사업 중 제약사업부문의 연구개발 조직은 1개 사업단 및 2개의 실, 실 산하 4개팀으로 구성되어 있으며, 바이오사업부문의 연구개발 조직은 2개의 실, 실 산하 4개의 팀과 별도 1개의 팀으로 구성되어 있습니다. 각 부문의 연구개발 조직 현황과 주요업무는 다음과 같습니다.
|
[연구개발 담당조직] |
| 사업부문 | 연구개발 담당조직 | 주요업무 | ||
|---|---|---|---|---|
| 의약품 | 제약 | 바이오의약품개발단 | 바이오시밀러 및 바이오의약품 국내 허가 및 판촉 자료 제작 | |
| 개발사업실 | 개발팀 | 의약품 신제품 및 공정 개발 및 품목허가 | ||
| 품질총괄실 | 품질보증1팀 | 의약품 생물학적 동등성 시험 및 제제연구, 원료의약품 관리, 시험분석 | ||
| 품질보증2팀 | ||||
| 품질관리팀 | ||||
| 바이오 | 품질관리실 | 바이오어세이팀 | 바이오의약품용 원자재, 원료의약품, 완제의약품의 분석시험 수행 및 관리 | |
| 이화학팀 | ||||
| 미생물팀 | ||||
| 품질보증실 | 품질보증팀 | 바이오의약품의 품질, 안전성, 유효성을 기반으로 한 품질보증관리 | ||
| - | 밸리데이션팀 | 바이오의약품의 품질, 안전성, 유효성을 기반으로 한 품질보증관리 | ||
| 출처: 당사 정기보고서 |
당사는 핵심 연구인력 배윤경 이사(박사)와 강성호 이사 2명을 중심으로 제약사업부문은 박사급 1명, 석사급 1명 등 총 46명, 바이오사업부문은 박사급 1명, 석사급 4명 등 총 98명이 연구개발 업무를 수행하고 있으며, 그 현황은 다음과 같습니다.
| [당사 연구개발 인력 현황] |
| 사업부문 | 관련조직 | 인원 | 학력 | ||||
|---|---|---|---|---|---|---|---|
| 박사 | 석사 | 학사 | 기타 | ||||
| 의약품 | 제약 | 바이오의약품개발단 | 4 | 1 | - | 3 | - |
| 개발사업실 | 4 | - | 1 | 3 | - | ||
| 품질총괄실 | 38 | - | - | 38 | - | ||
| 바이오 | 품질보증실 | 23 | - | 3 | 16 | 4 | |
| 품질관리실 | 66 | 1 | 1 | 55 | 9 | ||
| 벨리데이션팀 | 9 | - | - | 9 | - | ||
| 자료 : 당사 사업보고서 |
| [당사 핵심 연구인력] |
| 사업부문 | 직위 | 성명 | 담당업무 | 주요경력 | 주요연구실적 | |
|---|---|---|---|---|---|---|
| 의약품 | 제약 | 상무이사 | 배윤경 | 제약사업부문 연구개발 총괄 |
현: ㈜에이프로젠바이오로직스 제품기획실장 현: ㈜에이프로젠바이오로직스 바이오의약품개발단장 전: 제넥셀㈜ 상무이사 전: 서울대 유전공학연구소 선임 연구원 전: University of Iowa, Biological Science (박사) 전: 서울대학교 생물교육과 졸업 (학사) |
E. Bae et al (1994) Mechanisms of Dev. Vol. 47 151-164 C. Rodesch el al (1995) Genetics Vol. 141 191-202 Y. Lee et al (2005) Nature Genetics Vol. 37 305-310 H. Bellen et al (2011) Gentics Vol. 188 731-743 D. Paik et al (2012) Mech Ageing Dev. 2133(5): 234 ·245 |
| 상무이사 | 강성호 | 제약사업부문 사업개발 총괄 |
현: ㈜에이프로젠바이오로직스 개발사업실장 현: ㈜에이프로젠비저너리 대표이사 |
- | ||
| 바이오 | 차장 | 이수형 | 바이오사업부문 품질관리 |
현: ㈜에이프로젠바이오로직스 품질관리실 이화학팀장 전: 연성정밀화학 컴플라이언스팀 전: 한미약품 품질관리팀 전: 대웅제약 품질관리팀 전: 충남대학교 화학공학과 졸업 (학사) |
- | |
| 차장 | 김시현 | 바이오사업부문 품질관리 |
현: ㈜에이프로젠바이오로직스 품질관리실 바이오어세이팀장 전: 바이오녹스 항암/바이러스연구 전: 부산대학교병원 의생명융합연구소 전: 인제대학교 뇌과학연구소 전: 일산백병원 임상연구센터 전: 부산대학교 분자세포생물학과 졸업 (박사) 전: 고려대학교 분자인체유전학과 졸업 (석사) 전: 동아대학교 생물자원학과 졸업 (학사) |
Han SY et al (2006) J Am Soc Nephrol. 2006-05: 17(5):1362-72 Kim CH et al (2011) Int J Nanomedicine. 2011-06:1357-63. Chung CW et al (2013) Eur J Pharm Biopharm. 2013-02. pii: S0939-6411(13)00047-7. Kim CH et al (2013) Int J Nanomedicine. 2013-08 2173-85. Kim CH et al (2016) Int J Nanomedicine. 2016-11 2407?15. |
||
| 차장 | 황지현 | 바이오사업부문 품질보증 |
현: ㈜에이프로젠바이오로직스 품질보증실 품질보증팀장 전: 보령제약 품질보증팀 전: 셀트리온제약 품질보증/내부감사 전: 셀트리온 품질보증팀 전: 광주과학기술원 생명과학과 졸업 (석사) 전: 아주대학교 생명과학과 졸업 (학사) |
- | ||
| 자료 : 당사 사업보고서 |
당사의 바이오 사업부문의 경우 Fed-batch 대신 상업 스케일을 구현한 관류식 연속배양(Perfusion) 설비를 사용합니다. Perfusion 방식은 배양기 내 세포를 키울 때 배양액을 지속적으로 흘려 보내주는 방식이고, CMO 업체들이 주로 사용하는 Fed-batch 방식은 세포를 배양하는 물질인 배지와 세포주를 대형 배양기에 함께 넣어 배양시키는 방식입니다. Perfusion 방식은 지속적으로 배양액 생산이 가능하므로, Fed-batch 보다 작은 장비로 더 많은 배양액을 생산할 수 있습니다. 특히 당사가 구현한 상업 스케일 2,000L급 Perfusion 배양 설비 1기는 일반적인 Fed-batch 방식 15,000L급 배양기 3대를 동시에 3회 가동하는 것에 상응하는 배양액을 생산 가능하여 원가 경쟁력을 보유할 수 있으며, 이에 따라 높은 수익률을 달성할 가능성이 있습니다.
다만, 이러한 Perfusion 방식의 장점에도 불구하고, 대다수의 바이오의약품들이 Fed-batch 방식 공정으로 개발되어 있기 때문에 아직까지 Fed-batch 방식을 운용하는 것이 CMO 고객 유치에 유리한 측면이 있으며, Perfusion 방식은 공정 최적화가 용이하지 않으며 이에 따른 높은 숙련도가 요구됩니다. 이에 당사는 상기 기재한 바와 같이 바이오사업부문에 박사급 1명, 석사급 4명 등 총 98명의 핵심 연구개발인력을 보유하고 있으며, 해당 인원들은 당사의 Perfusion 방식 개발작동 및 유지보수에 있어 오랜 경험과 노하우를 지닌 인력입니다. 따라서 연구개발 인력은 당사의 핵심 자산으로 연구개발 인력의 퇴사, 이직 등은 당사의 핵심역량 약화로 이어질 수 있습니다.
만약 당사의 연구 및 기술개발 인력들이 유출될 경우 향후 당사의 Perfusion 방식 공정의 최적화가 힘들 수 있습니다. 또한 공정의 품질이 개선되지 않거나 충분한 원가경쟁력을 확보하지 못하여 바이오시밀러 시장 후발주자로서의 경쟁력을 상실할 수 있으며, 이로 인해 당사의 매출 실적이 저하될 가능성을 배제할 수 없으므로 투자자께서는 이 점 유의하시기 바랍니다.
|
마. 바이오시밀러 파이프라인별 계약관계 및 수익구조 관련 위험 |
당사는 당사의 모회사인 ㈜에이프로젠과 2009년 08월 27일에는 레미케이드 바이오시밀러(GS071), 2010년 01월 11일에는 리툭산 바이오시밀러(AP056), 2011년 08월 03일에는 허셉틴 바이오시밀러(AP063)와 관련된 국내 임상 개발 및 국내 판매와 관련된 제반 권리를 이전하는 기술이전계약을 체결하였으며, 이를 기반으로 바이오시밀러 사업을 추진하고 있습니다.
| [당사가 국내 판권을 보유하였거나 향후 보유할 것으로 예상되는 (주)에이프로젠 개발 파이프라인 현황] |
| (단위 : 조원) |
|
제품 |
오리지널 |
적용 병증 |
추정시장규모 |
개발현황 |
비고(판권 보유 현황 등) |
|---|---|---|---|---|---|
|
GS071 |
레미케이드 |
류마티스 관절염, 크론병등 자기면역질환 | 12.8 | [㈜에이프로젠] - 글로벌 임상3상 완료 - 일본 : 판매중(2017년 11월~), 2019년 이후 일본 후생성의 행정처분 및 제제에 따른 니치이코제약의 경영악화, 사업축소로 추가 발주가 없는 상황이며, 2019년 06월 최종 납품한 재고 판매중 - 기타지역 : - 터키: 품목허가 진행중(2018년 4월 ~), 터키의 현재 정치, 경제 상황에 따라 규제기관과의 업무 진행 지속 지연, 2024년 3월, (주)바이넥스가 터키 규제 기관으로부터 GMP Certificate를 요청 받았으며, (주)에이프로젠에게 관련 자료와 정보를 수취하여 대응 진행중 - 미국: 품목허가 후순위로 연기((주)에이프로젠이 레미케이드 보다 원가 경쟁력 및 수익성이 높은 허셉틴의 개발을 우선 수행하는 것으로 사업 전략 수정) [㈜에이프로젠바이오로직스] - 임상1상 승인 : 2011.07.08(국내) - 임상완료 : ㈜에이프로젠의 일본 협력사인 니치이코제약의 2017.09.27의 임상3상 완료 결과로 국내 임상 3상이 대체 됨 |
- 국내 판권 제약 보유 |
|
AP056 |
리툭산 |
림프종 혈액암 |
7.5 |
- 전임상 완료 - 글로벌 임상1상, 3상 준비 중 |
- 국내 판권 제약 보유 |
|
AP063 |
허셉틴 |
유방암 |
7.5 |
- 글로벌 임상1상 완료 - 글로벌 임상3상 진행중 |
- 국내 판권 제약 보유 |
|
AP096 |
휴미라 |
자기면역질환 |
19.9 |
- 전임상 완료 - 글로벌 임상1상, 3상 준비 중 |
- (주)에이프로젠과 기술이전계약 예정 없음 |
| (자료: 당사 내부자료) 주1) 임상은 글로벌 임상을 전제로 하는 것이며, 국가별로 임상을 진행하는 것은 아닙니다. 국가별로는 품목허가 절차만 다를 뿐이며 미국과 유럽 우선으로 진행하는 것으로 예상하고 있습니다. 주2) 시장규모는 해당 바이오시밀러 최저 판매단가 * IQVIA의 2023년 예측 치료제성분 시장규모, 레미케이드의 경우 IQVIA의 2023년 추정 시장규모 주3) 2023년 12월 31일 기준 환율 1,289.4원/달러 기준 |
레미케이드(GS071)의 경우 글로벌 임상상 완료 후 (주)에이프로젠과 니치이코제약 간 체결된 2014년도 글로벌 판권 계약에 따라 니치이코제약이 일본 지역에 대한 사업화 권리를 보유하고 있으며, 이에 2017년부터 일본에서 판매하고 있습니다. 그러나 2019년 이후 니치이코제약의 중심 사업인 제네릭 의약품에 대하여 일본 후생성으로부터 받은 행정처분과 제제로 인하여 니치이코제약의 정상적인 경영이 어려워졌고 그 사업도 점차 축소되면서 현재는 레미케이드 판매가 저조한 상태입니다. 이에 따라 니치이코제약은 당사에게 2019년 6월 이후 추가 발주 요청을 주지 않고 있는 상황입니다. 일본 시장에서 레미케이드가 판매 정지 등의 처분을 받거나 니치이코제약이 공식적으로 레미케이드 판매를 중단한 상황은 아니지만 니치이코제약의 사업 정상화 가능성과 레미케이드 추가 발주 가능성에 대하여 예측하기는 어려우며, 향후 니치이코제약의 사업 정상화 여부, 레미케이드 판매에 대한 내부적인 사업 계획의 변화 여부에 따라 판매가 중단될 수 있습니다. 투자자께서는 투자 판단시 이 점 유의하시기 바랍니다.
통상적으로 품목허를 취득하기 위해서 임상 3상 보고서 수령 이후 1년 내로 품목허가 신청을 진행하며, 품목허가 신청 후 1년 내로 품목허가를 취득할 수 있습니다. (주)에이프로젠과 니치이코제약 및 당사와 공동화사업계약을 체결한 (주)바이넥스는 2018년부터 각각 레미케이드의 미국 및 터키 품목허가를 추진하였습니다.
레미케이드 바이오시밀러 미국 프로젝트는 품목허가 전 단계까지 개발이 완료되었으나, 현재 레미케이드 미국 시장 현황을 고려하였을 때, 시장 진입 시 허셉틴 바이오시밀러에 비해 상대적으로 수익성이 낮을 것으로 예측하고 있습니다. 따라서 품목허가 관련 비용을 지불해야하는 (주)에이프로젠의 판단에 따라 레미케이드 미국 품목허가 보다는 원가 경쟁력 및 수익성이 높은 허셉틴의 개발을 우선 수행하는 것으로 사업 전략을 수정하였고 자금 및 인력 등을 허셉틴 개발에 집중하기 위해 레미케이드 바이오시밀러의 미국 시장 진입은 전략적 후순위로 변경되었습니다.
레미케이드의 터키 품목허가의 경우, 터키 판권을 소유한 (주)바이넥스 사업 전략에 따라 해당 제품의 터키 시장 진입 시기가 결정됩니다. 터키의 현재 정치, 경제 상황 때문에 해당 규제기관과의 업무 진행이 지속적으로 지연되고는 있으나, 2024년 3월 (주)바이넥스는 터키 규제 기관으로부터 GMP Certificate를 요청 받았으며, (주)에이프로젠으로부터 관련 자료와 정보를 수취하여 대응을 진행하였습니다. (주)바이넥스는 향후 터키 품목허가를 위한 대응을 지속적으로 진행하여 터키의 품목허가를 취득할 예정으로 파악됩니다. 터키 품목허가가 완료되면 (주)바이넥스가 해당지역 공급을 위한 생산과 파트너사를 통한 판매를 담당할 예정이며, 공동사업화계약에 따라 사업화로부터 발생한 순수익을 (주)바이넥스와 당사가 50:50으로 균등하게 나누어 가지는 수익구조이며, 당사는 배분받은 이익 중 80%를 (주)에이프로젠에게 기술료로 지급하고 20%를 당사에서 수익 인식할 예정입니다.
한편, 휴미라(AP096)의 경우 기존 바이오시밀러와 비슷한 수준의 조건으로 기술이전계약을 체결할 예정이었으나 당사가 합병 후 생산법인이 된 지금에는 그룹사내 역할의 변화가 있었던 만큼 휴미라(AP096)의 국내 License in 계약이 예정된 바 없으며, 향후 필요시 검토 예정입니다.
| [그룹사내 역할] |
| 구분 | 변경 전 역할 | 변경 후 역할 |
|---|---|---|
| (주)에이프로젠 | 바이오의약품 연구 및 개발 | 바이오시밀러 및 신약 연구개발 및 전략수립 및 사업화 |
| 당사(구, 에이프로젠제약(주)) | 레미케이드, 허셉틴, 리툭산 바이오시밀러의 국내 사업화(License in 계약) | (주)에이프로젠과 (주)에이프로젠바이오로직스 간 위수탁(CMO) 계약을 통한 임상 시료/상업 생산 & License in 계약을 통한 국내 사업화 |
| 구, (주)에이프로젠바이오로직스 | 바이오의약품 생산 | - |
| (주)에이프로젠헬스케어앤게임즈 | 바이오시밀러 프로젝트의 공동 계약을 통한 공동 사업자 & 국내 유통 | 바이오시밀러 프로젝트의 공동 계약을 통한 공동 사업자 & 국내 유통 |
에이프로젠 그룹이 추진중인 바이오사업에서 각 회사의 역할은 ㈜에이프로젠은 바이오의약품 연구 및 개발, 구, ㈜에이프로젠바이오로직스는 바이오의약품 생산, 구, 에이프로젠제약㈜는 레미케이드, 허셉틴, 리툭산 바이오시밀러의 국내 사업화(라이선스인 계약)로 구분되었습니다. 해당 역할에 따라 각 회사에 수익이 발생할 예정이나, ㈜에이프로젠 및 구, ㈜에이프로젠바이오로직스에 기대되는 수익성에 비하여, 일부 품목에 대한 국내 사업화로 한정된 구, 에이프로젠제약㈜의 수익성은 낮을 것으로 예상되었습니다.
이후 구, 에이프로젠제약㈜은 구, ㈜에이프로젠바이오로직스와 합병을 통해 바이오의약품 그룹내 바이오사업에서 생산 역할까지 담당하게 되었으며, 바이오의약품 생산을 통한 수익 발생이 가능해졌습니다. 바이오의약품 생산을 통한 수익성이 바이오시밀러에 대한 국내 사업화를 통한 수익성보다 높을 것으로 추정됨에 따라 라이선스인 계약에 대한 중요도가 합병 전후로 달라졌습니다. 당사의 역할이 확잠됨에 따라 국내 사업화를 위한 License in 계약을 선제적으로 체결하기 보다는 우선적으로 바이오시밀러 생산에 집중할 예정이며, 향후 휴미라의 국내 사업 추진을 결정하게 될 경우 추가적인 License in 계약을 검토하여 당사에서 국내 사업화를 진행할 예정입니다.
한편, 당사는 내부 중장기 사업 계획상 AP096을 생산하여 임상 시험을 진입하려는 계획을 갖고 있습니다. 모회사인 (주)에이프로젠의 파이프라인 중 AP063 및 AP056과 같이 AP096 또한 관류식 연속배양(Perfusion) 기술을 적용하여 개발되었으며, (주)에이프로젠과 당사 간의 위수탁 계약을 통해 당사 Suite 4를 이용한 임상 시료 생산을 계획하고 있습니다. 품목허가를 받기 위해서는 임상 시료 생산한 시설에서 Process Validation을 수행하는 것이 리스크가 적습니다. Process Validation 수행하여 품목허가 취득에 성공한 경우, 해당 시설에서 상업생산 제품을 만들 수 있는 허가를 받게 됩니다. 따라서, 당사와 (주)에이프로젠 간 License in 계약과는 무관하게 임상 시료 생산한 시설에서 상업생산 제품을 제조하게 되므로, 휴미라 바이오시밀러의 상업적 판매제품도 임상시료를 생산한 당사에서 수행될 예정입니다.
| [(주)에이프로젠의 최근 4년 및 2024년 1분기 사업부문별 매출현황] |
| (단위: 백만원) |
| 사업부문 | 매출유형 | 품 목 | 2024년 1분기 | 2023년 1분기 | 2023년 | 2022년 | 2021년 | 2020년 | ||||||
|---|---|---|---|---|---|---|---|---|---|---|---|---|---|---|
| 금액 | 비율(%) | 금액 | 비율(%) | 금액 | 비율(%) | 금액 | 비율(%) | 금액 | 비율(%) | 금액 | 비율(%) | |||
| Hardfacing | 제품 | Hardfacing | 8,749 | 22.97% | 7,761 | 21.59% | 30,049 | 19.96% | 13,410 | 17.12% | 28,764 | 20.36% | 29,260 | 23.01% |
| 철강판매 | 상품 | 철강판매 | 11,954 | 31.39% | 10,383 | 28.88% | 46,007 | 30.55% | 19,417 | 24.78% | 51,307 | 36.32% | 34,619 | 27.23% |
| 단열(NUKON포함) | 공사수익 | NUKON | 1,074 | 2.82% | 1,211 | 3.37% | 3,854 | 2.56% | 1,874 | 2.39% | 3,129 | 2.22% | 7,173 | 5.64% |
| 제품 | 폼글라스, 4R-Cover(S/F) |
334 | 0.88% | 325 | 0.90% | 2,515 | 1.67% | 867 | 1.11% | 1,382 | 0.98% | |||
| 의약품 | 제품 | 순환계용약, 중추신경계용약 등 의약품 전체 | 13,481 | 35.40% | 14,876 | 41.38% | 61,729 | 40.99% | 31,537 | 40.25% | 54,265 | 38.42% | 49,577 | 38.99% |
| 상품 | 히알로지 피이펙트 젤 | 35 | 0.09% | 34 | 0.09% | 180 | 0.12% | 86 | 0.11% | 87 | 0.06% | 125 | 0.10% | |
| 기타 | 1,821 | 4.78% | 382 | 1.06% | 1,045 | 0.69% | 846 | 1.08% | 1,392 | 0.99% | 1,094 | 0.86% | ||
| 바이오의약품사업부 | 제품 | GS071(레미케이드 바이오시밀러) | 0 | 0.00% | 0 | 0.00% | 0 | 0.00% | 0 | 0.00% | 0 | 0.00% | 0 | 0.00% |
| 기타 | 기타 | 394 | 1.03% | 93 | 0.26% | 4,138 | 2.75% | 10,115 | 12.91% | 0 | 0.00% | 0 | 0.00% | |
| 기타 | 기타매출 | 239 | 0.63% | 889 | 2.47% | 1,061 | 0.70% | 49 | 0.06% | 921 | 0.65% | 5,294 | 4.16% | |
| 합계 | 38,081 | 100.00% | 35,954 | 100.00% | 150,578 | 100.00% | 78,349 | 100.00% | 141,247 | 100.00% | 127,142 | 100.00% | ||
| 자료: (주)에이프로젠 정기보고서 |
(주)에이프로젠이 개발한 레미케이드 바이오시밀러는 일본 시장에서 2017년 09월 품목허가가 승인되었으며, 2017년 11월 제품이 출시되었습니다. 의약품 특성상 판매 시장의 규제기관 허가 승인 일시부터 시장 판매가 가능합니다. 따라서, 허가 승인 후 신속히 시장에 의약품을 공급하기 위해 제조 업체는 미리 의약품을 제조하여 판매 유통사에 공급할 필요가 있습니다. 참고로, 당사가 생산하는 바이오시밀러는 생산에 상당한 일정이 소요되는만큼 주문받은 즉시 공급할 수 있는 성격이 아닙니다. 따라서, 과거 니치이코제약의 시장판매계획에 따라 허가 승인 전 공급요청에 따른 매출이 발생하였습니다. 허가승인 전 공급에 따라 이를 선매출이라고 합니다.
(주)에이프로젠은 레미케이드 바이오시밀러의 선매출이 발생하였으며, 매출액은 2016년 67,790백만원, 2017년 61,939백만원, 2018년 53,083백만원, 2019년 25,180백만원을 각각 기록하였습니다. 2019년 매출액은 전년대비 -52.6%로 큰 폭 감소하였는데, 이는 미국 FDA의 바이넥스 공장실사를 앞두고 관련 준비에 집중하느라 생산활동이 둔화되었고, 니치이코제약이 레미케이드 바이오시밀러 일본 내 매출부진으로 재고가 축적되어 (주)에이프로젠의 일본향 제품 발주가 감소했던 것에 기인합니다. 그러나 2019년 이후 니치이코제약의 중심 사업인 제네릭 의약품에 대하여 일본 후생성으로부터 받은 행정처분과 제제로 인하여 니치이코제약의 정상적인 경영이 어려워졌고 그 사업도 점차 축소되면서 현재는 레미케이드 판매가 저조한 상태입니다. 이에 따라 니치이코제약은 당사에게 2019년 6월 이후 추가 발주 요청은 없는 상황입니다. 일본 시장에서 레미케이드가 판매 정지 등의 처분을 받거나 니치이코제약이 공식적으로 레미케이드 판매를 중단한 상황은 아니지만 니치이코제약의 사업 정상화 가능성과 레미케이드 추가 발주 가능성에 대하여 예측하기는 어려우며, 향후 니치이코제약의 사업 정상화 여부, 레미케이드 판매에 대한 내부적인 사업 계획의 변화 여부에 따라 판매가 중단될 수 있습니다. 바이오시밀러 관련 매출이 발생하더라도 지속적인 발주는 불투명한 상황이므로 투자자분들께서는 이 점 유의하시기 바랍니다.
당사와 (주)에이프로젠 사이에 체결된 레미케이드, 리툭산, 허셉틴 바이오시밀러 관련 판매권부여기본계약 및 당사와 (주)에이프로젠, (주)바이넥스 간 체결된 공동사업화계약의 주요 내용은 하기와 같습니다.
[판매권부여기본계약(라이센스인) 총괄표]
| (단위 : 백만원) |
| 품목 | 계약회사 | 계약상대방 | 대상지역 | 계약체결일 | 계약종료일 | 총 계약금액 | 지급금액 | 진행단계 |
|---|---|---|---|---|---|---|---|---|
| 레미케이드 바이오시밀러 (GS071) |
㈜에이프로젠 바이오로직스 |
㈜에이프로젠 | 국내 | 2009.08.27 | 품목 취득 후 5년 (5년단위 갱신) |
1,600 | 1,100 | - 일본 판매중 |
| 리툭산 바이오시밀러 (AP056) |
㈜에이프로젠 바이오로직스 |
㈜에이프로젠 | 국내 | 2010.01.11 | 품목 취득 후 5년 (5년단위 갱신) |
1,600 | 100 |
- 전임상 완료 - 글로벌 임상1상, 3상 준비중 |
| 허셉틴 바이오시밀러 (AP063) |
㈜에이프로젠 바이오로직스 |
㈜에이프로젠 | 국내 | 2011.08.03 | 품목 취득 후 5년 (5년단위 갱신) |
1,600 | - |
- 글로벌 임상1상 완료 - 글로벌 임상 3상 진행중 |
| 자료 : 당사 정기보고서 주) 국가별로 임상을 진행하는 것은 아니며 글로벌 임상을 전제로 함. 국가별로는 품목허가 절차만 다를 뿐, 미국과 유럽 우선 진행 예상 |
라이센스인(License-In) 계약
① GS071(레미케이드 바이오시밀러)
| 계약회사 | ㈜에이프로젠바이오로직스 |
| 계약상대방 | ㈜에이프로젠 |
| 계약내용 | [국내 임상 개발, 국내 사업권 및 판매와 관련된 제반 권리와 기술이전 계약] - 에이프로젠은 국내 사업화를 위한 전임상 시험결과 등 일체의 개발 자료를 제공하고 기술 자문을 제공함 - 국내 품목허가 취득 후 국내 판매권을 당사가 일정기간 보유 |
| 대상지역 | 한국 |
| 계약기간 | [계약체결일] : 2009.08.27 [계약종료일] : 품목 취득 후 5년(5년단위 갱신) |
| 총 계약금액 | 1,600 백만원 |
| 지급금액 | [환수 불가능 금액] - 계약금(Upfront Payment) : 100 백만원, 2009년 09월 지급 - 마일스톤(Milestoen) : 1,000백만원, 2015년 06월 지급 [환수 가능 금액] - 해당사항 없음 |
| 계약조건 | [계약금(Upfront Payment)] : 100 백만원 - 지급조건 : 계약체결일로부터 30일이내 [마일스톤(Milestone)] : 1,500백만원 - 지급조건 : 임상1상 완료후 1개월 이내 5억원, 임상3상 완료 후 1개월 이내 5억원, 국내품목허가 후 1개월 이내 5억원 - 로열티(Royalty) : 순매출액의 5% - 지급조건 : 매출 발생시 [기타사항] - 제3자에게 본 권리 양도시 양도대가의 50%, 후속 수익의 50%를 지급해야 함 - 임상, 등록, 상업화 실패시 계약은 종료될 수 있으며, 계약 종료시에도 기 지급한 계약금액 및 위약금 지급의무는 없음 |
| 회계처리방법 | 계약금은 경상연구 개발비, 임상1상 이후의 마일스톤 지급액은 무형자산으로 계상 |
| 대상기술 | 류마티스 관절염, 크론병등 자기면역질환 |
| 개발 진행경과 | [㈜에이프로젠] - 글로벌 임상3상 완료 - 일본 : 판매중(2017년 11월~), 2019년 이후 일본 후생성의 행정처분 및 제제에 따른 니치이코제약의 경영악화, 사업축소로 추가 발주가 없는 상황이며, 2019년 06월 최종 납품한 재고 판매중 - 기타지역 : - 터키: 품목허가 진행중(2018년 4월 ~), 터키의 현재 정치, 경제 상황에 따라 규제기관과의 업무 진행 지속 지연, 2024년 3월, 터키 규제 기관으로부터 (주)바이넥스가 GMP Certificate를 요청 받았으며, (주)에이프로젠으로부터 관련 자료와 정보를 수취하여 대응 진행중 - 미국: 품목허가 후순위로 연기((주)에이프로젠이 레미케이드 보다 원가 경쟁력 및 수익성이 높은 허셉틴의 개발을 우선 수행하는 것으로 사업 전략 수정) [㈜에이프로젠바이오로직스] - 임상1상 승인 : 2011.07.08(국내) - 임상완료 : ㈜에이프로젠의 일본 협력사인 니찌이꼬제약의 임상3상 완료시점인 2017.09.27.(일본)으로 대체 됨 |
| 기타사항 | - |
② AP056(리툭산 바이오시밀러) - 변경 전 AP052
| 계약회사 | ㈜에이프로젠바이오로직스 |
| 계약상대방 | ㈜에이프로젠 |
| 계약내용 | [국내 임상 개발, 국내 사업권 및 판매와 관련된 제반 권리와 기술이전 계약] - 에이프로젠은 국내 사업화를 위한 전임상 시험결과 등 일체의 개발 자료를 제공하고 기술 자문을 제공함 - 국내 품목허가 취득 후 국내 판매권을 당사가 일정기간 보유 |
| 대상지역 | 한국 |
| 계약기간 | [계약체결일] : 2010.01.11 [계약종료일] : 품목 취득 후 5년(5년단위 갱신) |
| 총 계약금액 | 1,600 백만원 |
| 지급금액 | [환수 불가능 금액] - 계약금(Upfront Payment) : 100 백만원, 2010년 02월 지급 [환수 가능 금액] - 해당사항 없음 |
| 계약조건 | [계약금(Upfront Payment)] : 100 백만원 - 지급조건 : 계약체결일로부터 30일이내 [마일스톤(Milestone)] : 1,500백만원 - 지급조건 : 임상1상 완료후 1개월 이내 5억원, 임상3상 완료 후 1개월 이내 5억원, 국내품목허가 후 1개월 이내 5억원 - 로열티(Royalty) : 순매출액의 5% - 지급조건 : 매출 발생시 [기타사항] - 제3자에게 본 권리 양도시 양도대가의 50%, 후속 수익의 50%를 지급해야 함 - 임상, 등록, 상업화 실패시 계약은 종료될 수 있으며, 계약 종료시에도 기 지급한 계약금액 및 위약금 지급의무는 없음 |
| 회계처리방법 | 계약금은 경상연구개발비 처리, 임상1상 이후의 마일스톤 지급액은 무형자산으로 계상예정 |
| 대상기술 | 림프종 혈액암 |
| 개발 진행경과 |
- 전임상 완료 - 글로벌 임상1상, 3상 준비 중 |
| 기타사항 | - |
③ AP063(허셉틴 바이오시밀러) - 변경 전 AP062
| 계약회사 | ㈜에이프로젠바이오로직스 |
| 계약상대방 | ㈜에이프로젠 |
| 계약내용 | [국내 임상 개발, 국내 사업권 및 판매와 관련된 제반 권리와 기술이전 계약] - 에이프로젠은 국내 사업화를 위한 전임상 시험결과 등 일체의 개발 자료를 제공하고 기술 자문을 제공함 - 국내 품목허가 취득 후 국내 판매권을 당사가 일정기간 보유 |
| 대상지역 | 한국 |
| 계약기간 | [계약체결일] : 2011.08.03 [계약종료일] : 품목 취득 후 5년(5년단위 갱신) |
| 총 계약금액 | 1,600 백만원 |
| 지급금액 | [환수 불가능 금액] - 지급액이 없음 [환수 가능 금액] - 해당사항 없음 |
| 계약조건 | [계약금(Upfront Payment)] : 100 백만원 - 지급조건 : 계약체결일로부터 30일이내 [마일스톤(Milestone)] : 1,500백만원 - 지급조건 : 임상1상 완료후 1개월 이내 5억원, 임상3상 완료 후 1개월 이내 5억원, 국내품목허가 후 1개월 이내 5억원 - 로열티(Royalty) : 순매출액의 5% - 지급조건 : 매출 발생시 [기타사항] - 제3자에게 본 권리 양도시 양도대가의 50%, 후속 수익의 50%를 지급해야 함 - 임상, 등록, 상업화 실패시 계약은 종료될 수 있으며, 계약 종료시에도 기 지급한 계약금액 및 위약금 지급의무는 없음 |
| 회계처리방법 | 계약금은 경상연구개발비 처리, 임상1상 이후의 마일스톤 지급액은 무형자산으로 계상예정 |
| 대상기술 | 유방암 |
| 개발 진행경과 |
- 글로벌 임상1상 완료 - 글로벌 임상3상 준비 중 |
| 기타사항 | - |
공동사업화계약
- GS-071(레미케이드 바이오시밀러) 공동사업화계약
| 계약회사 | ㈜에이프로젠바이오로직스 |
| 계약상대방 | ㈜에이프로젠, ㈜바이넥스 |
| 계약내용 | [대상지역에 대한 사업권 등 제반 권리와 역할에 대한 합의] - 공동사업자인 ㈜바이넥스와 ㈜에이프로젠바이오로직스는 대상지역 사업화를 위해 협조함 - ㈜에이프로젠은 ㈜바이넥스와 ㈜에이프로젠바이오로직스가 대상지역에서 레미케이드 바이오시밀러의 허가를 득하고 성공적인 사업화를 진행할 수 있도록 협조함 |
| 대상지역 | 터키 및 중동국가 |
| 계약기간 | [계약체결일] : 2011.11.24 [계약종료일] : 계약 체결일로부터 10년, 별도 서명 통지하지 아니하는 경우 5년간 자동 연장 |
| 계약조건 | - 사업화로부터 발생한 순수익을 ㈜바이넥스와 ㈜에이프로젠바이오로직스가 50:50으로 균등하게 나누어 가짐 - 이익을 배분받은 일방은 배분받은 이익의 80%를 ㈜에이프로젠에게 기술료로 지급 - ㈜바이넥스와 ㈜에이프로젠바이오로직스 중 일방의 사업권이 무효화될 경우, 나머지 일방의 독점적 사업권은 유지됨 |
| 기타사항 | - |
공동개발계약
- AP063 공동개발
| 계약회사 | ㈜에이프로젠헬스케어앤게임즈 |
| 계약상대방 | ㈜에이프로젠 |
| 계약목적 | AP063, Trastuzumab Biosimilar 공동개발 |
| 계약내용 | AP063의 개발(임상시험, 품목허가 등) 및 상업화를 위한 개발비용을 분담하고, 상업화 후 제품의 판매로 발생하는 수익을 배분 |
| 계약기간 | [계약체결일] : 2023.06.05 [계약종료일] : 본 계약의 체결일로부터 판매 수익 배당금을 모두 지급할 때까지 |
| 계약조건 | [㈜에이프로젠의 의무] -제품(AP063) 개발, 상업화를 위한 임상, 허가 등 제반 업무 -공동개발위원회 구성(3인 참여), 공동개발위원회를 통한 개발 및 상업화 진행 과정 공유 -제품 출시 후, ㈜에이프로젠이 판매한 제품 수량에 따라 ㈜에이프로젠헬스케어앤게임즈에게 판매 수익 배당금 지급 (제품 판매 vial당 $10, 최대 $1,200만) [㈜에이프로젠헬스케어앤게임즈의 의무] -제품(AP063) 개발, 상업화를 위한 개발비용 중 500억원 부담(1차 300억('23년 7월), 2차 100억('24년 1월), 3차 100억('24년 7월) - 공동개발위원회 구성(3인 참여) |
당사는 (주)에이프로젠과 체결한 기술도입계약(레미케이드 바이오시밀러 2009년 08월, 리툭산 바이오시밀러 2010년 01월, 허셉틴 바이오시밀러 2011년 08월)에 의하여 동 바이오시밀러 제품의 국내 품목허가가 완료되면 5년간 국내 독점 판매권을 보유하게 될 예정입니다. 레미케이드 바이오시밀러의 경우 신고서 제출일 현재 위탁생산을 맡고 있는 (주)에이프로젠의 거래상대방 (주)바이넥스와의 공동사업화계약에 따라 국내 이외에도 터키 및 중동 지역에 대한 사업화 권리를 보유하고 있습니다. 레미케이드 바이오시밀러 기술이전계약에 따라 국내 품목허가를 위해 (주)에이프로젠이 주관하여 2018년 06월 25일 한국 식품의약안전처에 허가 신청하였으며 1차 서류심사 완료 후 2019년 2월 25일 보완 결정이 있어 보완 서류 준비 및 제출을 준비 중에 있었습니다. 그러나 생산과 관련된 자료 준비에 시간이 많이 소요되어 2019년 9월 19일 이를 취하 하였으며, 향후 미국 품목허가 완료 후 미국 품목허가 자료에 국내 자료를 추가하여 국내 품목허가를 진행할 예정 입니다. 레미케이드 바이오시밀러 미국 프로젝트는 품목허가 전 단계까지 개발이 완료되었으나, 현재 레미케이드 미국 시장 현황을 고려하였을 때, 시장 진입 시 허셉틴 바이오시밀러에 비해 상대적으로 수익성이 낮을 것으로 예측하고 있습니다. 따라서 품목허가 관련 비용을 지불해야하는 (주)에이프로젠의 판단에 따라 레미케이드 미국 품목허가 보다는 원가 경쟁력 및 수익성이 높은 허셉틴의 개발을 우선 수행하는 것으로 사업 전략을 수정하였고 자금 및 인력 등을 허셉틴 개발에 집중하기 위해 레미케이드 바이오시밀러의 미국 시장 진입은 전략적 후순위로 변경되었습니다.
(주)바이넥스, (주)에이프로젠과의 공동사업화계약에 따라 (주)바이넥스가 진행 중인 터키 품목허가가 완료될 경우 당사도 관련 수익을 배분받을 예정입니다. (주)바이넥스는 터키 내 파트너사 압디를 통해 2018년 05월 터키 식약청(MOH)에 품목허가 관련 문서를 제출하였고, 이후 1차 보완요청이 있어 2019년 3월 관련 보완요청 자료를 제출하였으며 현재 터키 식약처(MOH)에서 이를 검토하고 있습니다. (주)바이넥스의 공장 제조시설에 대한 터키 식약처의 실사는 이미 진행되었기 때문에 현장 실사가 추가로 오지는 않을 것으로 예상하고 있습니다. 터키 내 품목허가 시기는 문서 제출 후 2년인 2020년 5월 중으로 예상 하였습니다. 하지만, 터키 판권을 소유한 (주)바이넥스 사업 전략에 따라 해당 제품의 터키 시장 진입 시기가 결정되는 현재 상황에서, 터키의 정치, 경제 상황 때문에 해당 규제기관과의 업무 진행이 지속적으로 지연되고는 있습니다. 다만, 2024년 3월 (주)바이넥스는 터키 규제 기관으로부터 GMP Certificate를 요청 받았으며, (주)에이프로젠으로부터 관련 자료와 정보를 수취하여 대응을 진행하였습니다. (주)바이넥스는 향후 터키 품목허가를 위한 대응을 지속적으로 진행하여 터키의 품목허가를 취득할 예정으로 파악됩니다. 터키 품목허가가 완료되면 (주)바이넥스가 해당지역 공급을 위한 생산과 파트너사를 통한 판매를 담당할 예정이며, 공동사업화계약에 따라 사업화로부터 발생한 순수익을 (주)바이넥스와 당사가 50:50으로 균등하게 나누어 가지는 수익구조이며, 당사는 배분받은 이익 중 80%를 (주)에이프로젠에게 기술료로 지급하고 20%를 당사에서 수익 인식할 예정입니다.
기술도입계약에 따르면 당사는 레미케이드, 리툭산, 허셉틴의 국내 품목허가가 승인될 경우 해당 제품으로부터 발생한 매출액의 일정 부분을 (주)에이프로젠에게 경상기술료로 제공하여야 하며, 국내 임상시험 비용, 임상시험 완료단계별 기술료 부담 의무가 있습니다. 또한, 국내 품목허가 과정에서 식품의약품안전처가 보완 임상시험 등을 요구할 경우 에이프로젠과 에이프로젠바이오로직스가 공동으로 보완할 의무가 있으며, 보완에 필요한 비용은 에이프로젠바이오로직스가 부담합니다. 다만, 보완 임상시험 등의 요구 가능성과 그 범위 및 규모, 소요비용은 현재 예측하기 어렵습니다. 단, 레미케이드 바이오시밀러의 경우 일본 시장에서 임상시험 전 과정이 완료되었으며, 인종 간 유사성을 인정받은 바 국내에서 별도의 임상시험을 진행할 필요가 없어 추가 임상시험을 식약처에서 요구하지 아니하는 한 국내 임상시험 진행을 위한 비용은 소요되지 않을 것으로 예상됩니다.
당사는 (주)에이프로젠과 체결한 기술도입계약(레미케이드 바이오시밀러 2009년 08월, 리툭산 바이오시밀러 2010년 01월, 허셉틴 바이오시밀러 2011년 08월)에 의하여 동 바이오시밀러 제품의 국내 품목허가가 완료되면 5년간 (주)에이프로젠으로부터 제품을 매입하여 당사가 보유한 유통망을 활용해 매출할 예정이며, 국내 독점 판매권을 보유하게 될 예정입니다. 레미케이드 바이오시밀러의 경우 신고서 제출일 현재 위탁생산을 맡고 있는 (주)에이프로젠의 거래상대방인 (주)바이넥스와의 공동사업화계약에 따라 국내 이외에도 터키 및 중동 지역에 대한 사업화 권리를 보유하고 있습니다. 그러나 계약에 따라 레미케이드, 리툭산, 허셉틴의 국내 품목허가가 승인될 경우 매출액의 일정 부분을 (주)에이프로젠에게 경상기술료로 제공하여야 하며, 임상 완료단계 따른 기술료 부담 의무가 있습니다. 또한, 국내 품목허가 과정에서 식품의약품안전처가 보완 임상시험 등을 요구할 경우 에이프로젠과 에이프로젠바이오로직스가 공동으로 보완할 의무가 있으며, 보완에 필요한 비용은 에이프로젠바이오로직스가 부담합니다. 다만, 보완 임상시험 등의 요구 가능성과 그 범위 및 규모, 소요비용은 현재 예측하기 어렵습니다. 또한 국내 품목허가가 완료 후 실제 제품을 납품받게 될 단가가 사전적으로 정해지지 않은 바 당사의 수익성에 미치는 영향을 사전적으로 예측하기 어려우며, 기술료 등 당사가 부담하는 비용 대비 합리적인 수준의 구매단가를 확보하지 못할 경우 당사의 수익성이 악화될 수 있습니다.
|
바. 매출채권 및 기타유동채권 회수지연 관련 위험 |
| [매출채권 연령분석] |
| (단위: 백만원, %) |
| 구분 | 2024년 1분기 | 2023년 | 2022년 | 2021년 | 2020년 | |||||
|---|---|---|---|---|---|---|---|---|---|---|
| 금액 | 비중 | 금액 | 비중 | 금액 | 비중 | 금액 | 비중 | 금액 | 비중 | |
| 정상 | 12,372 | 99.09% | 14,747 | 99.28% | 16,939 | 98.48% | 11,689 | 96.76% | 11,301 | 94.10% |
| 6개월 초과 12개월 이하 | 50 | 0.40% | 53 | 0.35% | 128 | 0.74% | 83 | 0.69% | 296 | 2.46% |
| 12개월 초과 36개월 이하 | 11 | 0.09% | 20 | 0.05% | 30 | 0.17% | 49 | 0.41% | 97 | 0.81% |
| 36개월 초과 | 52 | 0.42% | 52 | 0.32% | 103 | 0.60% | 259 | 2.14% | 316 | 2.63% |
| 매출채권 총액 | 12,485 | 100.00% | 14,872 | 100.00% | 17,200 | 100.00% | 12,080 | 100.00% | 12,010 | 100.00% |
| 대손충당금 설정액 | 63 | - | 65 | - | 426 | - | 376 | - | 460 | - |
| 대손충당금 설정률 | 0.40% | - | 0.40% | - | 2.48% | - | 3.11% | - | 3.83% | - |
| 매출채권 순액 | 12,422 | - | 14,807 | - | 16,774 | - | 11,704 | - | 11,550 | - |
| 매출채권 회전율(회) | 5.03 | - | 5.9 | - | 3.89 | - | 4.83 | - | 4.62 | - |
| 매출채권회수기간(일) | 72.6 | - | 61.9 | - | 93.9 | - | 75.6 | - | 79.1 | - |
| 자료 : 당사 제시 주1) 매출채권 회전율 = 매출 / 매출채권 순액 주2) 매출채권회수기간 = 365 / 매출채권 회전율 주3) 2024년 1분기 매출채권 회전율 = 1분기 매출 x 4 / 매출채권 순액 |
당사의 최근 4개년 및 2024년 1분기 매출채권 연령별 구성을 살펴보면, 정상 매출채권 비중이 2020년 94.1%, 2021년 96.8%, 2022년 98.5%, 2023년 99.3%, 2024년 1분기 99.09%를 차지하고 있습니다. 매출채권회수기간은 2020년 79.1일, 2021년 75.6일에서, 2022년 93.9일로 지속적으로 증가하였지만 2023년 61.9일로 감소하였습니다. 2024년 1분기에는 매출채권회수기간이 72.6일로 다시 증가하는 모습을 보였습니다. 이에 당사는 대부분의 매출처로부터 6개월 이내로 대금을 정상적으로 회수하고 있음을 확인할 수 있습니다. 2022년 및 2023년 및 2024년 1분기 36개월 초과 매출채권 비중은 1% 이내를 유지하고 있습니다.
| [기타채권 상세 내역] |
| (단위: 백만원) |
| 구분 | 2024년 1분기 |
2023년 | 2022년 | 2021년 | 2020년 | |
|---|---|---|---|---|---|---|
| 미수수익 | 채권 총액 | 575 | 696 | 1,948 | 6,293 | 3,355 |
| 대손충당금 | - | - | - | - | - | |
| 장부금액 | 575 | 696 | 1,948 | 6,293 | 3,355 | |
| 대손충당금 설정비율 | - | - | - | - | - | |
| 미수금 | 채권 총액 | 1,223 | 1,132 | 2,681 | 3,059 | 2,922 |
| 대손충당금 | - | - | 373 | 1,093 | 1,093 | |
| 장부금액 | 1,223 | 1,132 | 2,308 | 1,966 | 1,829 | |
| 대손충당금 설정비율 | - | - | 13.91% | 35.73% | 37.41% | |
| 단기대여금 | 채권 총액 | 6,857 | 6,852 | 60,298 | 200,037 | 106,875 |
| 대손충당금 | 83 | 115 | 264 | 5,366 | 5,190 | |
| 장부금액 | 6,774 | 6,737 | 60,034 | 194,671 | 101,685 | |
| 대손충당금 설정비율 | 1.21% | 1.68% | 0.44% | 2.68% | 4.86% | |
| 유동금융리스채권 | 채권 총액 | - | - | - | 1,121 | 1,071 |
| 대손충당금 | - | - | - | - | - | |
| 장부금액 | - | - | - | 1,121 | 1,071 | |
| 대손충당금 설정비율 | - | - | - | - | - | |
| 공사미수금 | 채권 총액 | - | - | 293 | - | - |
| 대손충당금 | - | - | - | - | - | |
| 장부금액 | - | - | 293 | - | - | |
| 대손충당금 설정비율 | - | - | - | - | - | |
| 미청구공사 | 채권 총액 | - | - | 703 | - | - |
| 대손충당금 | - | - | - | - | - | |
| 장부금액 | - | - | 703 | - | - | |
| 대손충당금 설정비율 | - | - | 0.00% | - | - | |
| 장기대여금 | 채권 총액 | 38,569 | 41,260 | 47,504 | 124,700 | 119,510 |
| 대손충당금 | 2,427 | 1,924 | 10,795 | - | - | |
| 장부금액 | 36,142 | 39,336 | 36,709 | 124,700 | 119,510 | |
| 대손충당금 설정비율 | 6.29% | 4.66% | 22.72% | 0.00% | 0.00% | |
| 비유동금융리스채권 | 채권 총액 | - | - | - | 20,577 | 217 |
| 대손충당금 | - | - | - | - | - | |
| 장부금액 | - | - | - | 20,577 | 217 | |
| 대손충당금 설정비율 | - | - | - | - | - | |
| 보증금 | 채권 총액 | 460 | 460 | 1,796 | 525 | 478 |
| 대손충당금 | - | - | - | - | - | |
| 장부금액 | 460 | 460 | 1,796 | 525 | 478 | |
| 대손충당금 설정비율 | - | - | - | - | - | |
| 합계 | 채권 총액 | 47,684 | 50,400 | 115,223 | 356,312 | 234,428 |
| 대손충당금 | 2,510 | 2,039 | 11,432 | 6,459 | 6,283 | |
| 장부금액 | 45,174 | 48,361 | 103,791 | 349,853 | 228,145 | |
| 대손충당금 설정비율 | 5.26% | 4.05% | 9.92% | 1.81% | 2.68% | |
| 자료 : 당사 정기보고서, 당사 제시 |
당사의 기타채권의 경우 미수금, 미수수익, 보증금 등으로 이루어져 있으며, 2024년 1분기 기준 채권총액은 총 47,684백만원, 장부금액은 총 45,174백만원을 나타내고 있습니다. 미수수익의 경우 대부분 당사의 지베이스 대여금 미수이자 540백만원과 지비티(주)와 임직원에 대한 대여금 미수이자 35백만원으로 이루어져 있습니다. 미수금의 경우 제약사업부문(케미칼의약품)의 병의원, 약국 등으로부터의 매출채권 중 일부에 대한 카드 결재로 이루어져 있습니다. (주)에이프로젠비저너리의 팡스카이 판권매각 대금 일부회수로 대손금액이 감소와 카드 미수금 등 미수금액 잔액이 감소함에 따라 2021년 35.73%에서 2022년 13.91%로 대손충당금 설정비율이 크게 감소하였습니다. 당사의 단기대여금은 2021년 200,037백만원, 2022년 60,298백만원, 2023년 6,852백만원, 2024년 1분기 6,857백만원으로 크게 감소하였습니다. 미청구공사의 경우 에이프로젠아이앤씨(주)에서 공사진행률에 따른 수익인식 회계처리 시 미청구분을 회계처리 한 내역입니다.
한편, 2022년 장기대여금에 대한 대손충당금이 설정된 이유는 회수가능성이 낮아서 대손충당금을 설정한 것이 아닌 (주)에이프로젠헬스케어앤게임즈에서 (주)에이프로젠에 대여한 채권에 대해 회수 예상 시기를 고려한 시간가치에 해당하는 할인률을 적용하여 발생한 대손충당금입니다. 또한, 2021년 20,577백만원의 비유동금융리스채권의 경우 (주)에이프로젠헬스케어앤게임즈와 (주)에이프로젠바이오로직스간 설비리스건이며, 2022년말 구, (주)에이프로젠바이오로직스를 합병함에 따라 연결재무제표 작성 시 내부거래로 제거된 사항입니다.
당사는 최근 4개년 및 2024년 1분기 안정적인 정상 매출채권 비중을 유지하고 있으며, 기타채권의 대손충당금 설정비율은 2020년 2.68%, 2021년 1.81%, 2022년 9.92%로 장기대여금에 대한 회수예상시기 고려 시간가치 할인률 반영에 따라 급격한 증가를 보였으나, 2023년 다시 4.05%까지 감소하였으며, 2024년 1분기 5.26%로 소폭 증가하였습니다. 다만, 향후 당사의 정상 매출채권 비중이 낮아지거나 기타채권에 대한 대손충당금이 강한 증가세를 보인다면 당사 수익성 및 재무구조에 악영향을 미칠 수 있다는 점을 투자자분들께서는 참고하시어 투자검토를 하시기 바랍니다.
| 사. 현금흐름 악화 관련 위험 당사의 영업활동 연결기준 현금흐름은 2022년 양(+)의 수치를 기록한 이후 2023년 기준 음(-)의 수치를 나타내고 있으며, 2024년 1분기 기준 음(-)의 수치를 나타내고 있습니다. 투자활동 연결기준 현금흐름은 2020년 이후 지속적으로 음(-)의 수치를 나타내고 있으며 2024년 1분기 양(+)의 수치를 나타내고 있습니다. 재무활동 연결기준 현금흐름은 2021년을 제외하고 모두 양(+)의 수치를 나타냈습니다. 당사가 보유한 2024년 1분기 기말의 현금은 2020년 대비 약 85% 줄어든 9,558백만원을 기록하였습니다. 당사는 2020년 연결 기준 8,088백만원의 영업활동 현금흐름 유입, 2021년 연결 기준 6,227백만원의 영업활동 현금흐름 유출, 2022년 연결 기준 약 25,728백만원의 영업활동 현금흐름 유입, 2023년 연결 기준 33,651백만원의 영업활동 현금흐름 유출이 발생하였으며, 2023년은 제약사업부에서 3,477백만원 영업활동 현금흐름 유출, 바이오사업부에서 37,577백만원의 영업활동 현금흐름 유출, 기타사업부에서 7,404백만원의 현금흐름 유입이 발생하였습니다. 2024년 1분기 연결기준 4,639백만원의 영업활동 현금흐름 유출이 발생하였으며, 2024년 1분기 제약사업부에서 1,907백만원의 영업활동 현금흐름 유출, 바이오사업부에서 2,732백만원의 영업활동 현금흐름 유출, 기타사업부에서는 현금흐름 유출 미발생 하였습니다. 당사는 2020년 195,268백만원의 투자활동 현금흐름 유출 이후 2023년까지 계속 투자활동 현금흐름 유출을 보였으며, 2024년 1분기 2,238백만원의 투자활동 현금흐름 유입을 보였습니다. 당사의 투자활동 현금흐름은 당사가 영위하는 사업에 대한 투자 목적이 아닌, 계열사에게 자금을 지원하는 성격을 지녀왔습니다. 향후에도 계열사에게 자금을 지원하는 목적의 투자활동 현금흐름이 발생할 가능성이 존재합니다. 당사의 재무활동현금흐름을 살펴보면 2021년말을 제외하고 2020년말부터 2024년 1분기말까지 양(+)의 수치를 나타냈습니다. 2020년과 2021년에는 각각 221,704백만원의 재무활동현금 흐름 유입, 350백만원의 재무활동현금 흐름 유출을 보였고, 2022년에는 15,782백만원의 유입을 보였습니다. 2023년에는 33,651백만원의 영업활동 현금흐름 유출이 발생하였는데, 이는 151,549백만원의 종속기업처분손실 등 현금유입이 발생하지 않은 조정 87,187백만원 발생에도 불구하고 제약사업부 8,222백만원, 바이오사업부 56,375백만원, 기타사업부 50,732백만원으로 총 115,330백만원의 높은 당기순손실을 기록하였기 때문입니다. 2024년 1분기에는 1,903백만원의 재무활동 현금흐름 유입을 기록했는데, 이는 5,100백만원의 단기차입금에 따른 현금유입으로 인한 것입니다. 지속적인 수익성 부진으로 당기순손실이 계속 발생하여 영업활동현금흐름이 지속적으로 음의 흐름을 보일 경우 당사의 유동성은 악화될 수 있습니다. 추후 재무활동을 통한 현금유입으로 충분한 유동성을 확보할 예정이나, 국내 경기의 악화, 금융시장의 부진 등으로 재무활동현금 유입이 원활하지 못할 경우 당사는 유동성 압박에 시달릴 수 있습니다. 투자자께서는 이 점 유의하시기 바랍니다. |
당사의 최근 4개년 및 2024년 1분기 요약 현금흐름표를 살펴보면 아래와 같습니다.
| [당사 요약 현금흐름표] |
| (단위: 백만원) |
| 구분 | 2024년 1분기 | 2023년 1분기 | 2023년 | 2022년 | 2021년 | 2020년 |
|---|---|---|---|---|---|---|
| 영업활동현금흐름 | -4,639 | -14,739 | -33,651 | 25,728 | -6,227 | 8,088 |
| 투자활동현금흐름 | 2,238 | 6,284 | -95,206 | -53,001 | -23,156 | -195,268 |
| 재무활동현금흐름 | 1,903 | -682 | 115,289 | 15,782 | -350 | 221,704 |
| 환율변동효과 반영전 현금및현금성자산의순증가(감소) |
-498 | -9,137 | -13,567 | -11,490 | -29,733 | 34,524 |
| 기초현금및현금성자산 | 10,053 | 23,609 | 23,609 | 35,074 | 64,796 | 30,297 |
| 현금및현금성자산에대한 환율변동효과 |
3 | 7 | 12 | 25 | 11 | -25 |
| 기말현금및현금성자산 | 9,558 | 14,479 | 10,053 | 23,609 | 35,074 | 64,796 |
| 자료 : 당사 정기보고서 |
당사의 영업활동 연결기준 현금흐름은 2022년 양(+)의 수치를 기록한 이후 2023년 기준 음(-)의 수치를 나타내고 있으며, 2024년 1분기 기준 음(-)의 수치를 나타내고 있습니다. 투자활동 연결기준 현금흐름은 2020년 이후 지속적으로 음(-)의 수치를 나타내고 있으며 2024년 1분기 양(+)의 수치를 나타내고 있습니다. 재무활동 연결기준 현금흐름은 2021년을 제외하고 모두 양(+)의 수치를 나타냈습니다. 당사가 보유한 2024년 1분기 기말의 현금은 2020년 대비 약 85% 줄어든 9,558백만원을 기록하였습니다. 각 현금흐름별 상세 내역은 아래와 같습니다.
| [당사 영업활동 현금흐름표] |
| (단위: 백만원) |
| 구분 | 2024년 1분기 | 2023년 1분기 | 2023년 | 2022년 | 2021년 | 2020년 | |||||||||
|---|---|---|---|---|---|---|---|---|---|---|---|---|---|---|---|
| 합계 | 제약 | 바이오 | 기타 | 합계 | 제약 | 바이오 | 기타 | 합계 | 제약 | 바이오 | 기타 | ||||
| 영업활동현금흐름 | -4,639 | -1,907 | -2,732 | - | -14,739 | -655 | -13,897 | -187 | -33,650 | -3,477 | -37,577 | 7,404 | 25,728 | -6,227 | 8,088 |
| 당기순이익(손실) | -6,010 | 14,771 | -8,176 | -12,605 | 8,613 | 41,516 | -11,418 | -21,484 | -115,329 | -8,222 | -56,375 | -50,732 | 5,584 | 9,151 | 18,918 |
| 당기순이익조정을 위한 가감: | -637 | -3,295 | 2,658 | - | -14,152 | -20,799 | 6,118 | 529 | 87,187 | 4,366 | 27,315 | 55,506 | -6,060 | -8,425 | -16,766 |
| 대손상각비(환입) | -2 | -2 | - | - | -17 | -17 | - | - | -25 | -1 | - | -24 | 11 | -26 | -6 |
| 기타의대손상각비(환입) | 471 | - | -300 | 771 | -9,298 | - | - | -9,298 | 13,213 | - | - | 13,213 | 5,802 | 176 | -1,525 |
| 재고자산폐기손실 | 99 | 99 | - | - | 49 | 49 | - | - | 837 | 837 | - | - | 1,055 | 564 | 271 |
| 재고자산평가손실 | - | - | - | - | 454 | -42 | 692 | -197 | 7,138 | -113 | 7,592 | -341 | 1,129 | 79 | 54 |
| 관계기업투자주식처분손실 | 8,567 | 8,567 | - | - | - | - | - | - | - | - | - | - | - | - | - |
| 유형자산처분손실 | - | - | - | - | - | - | - | - | - | - | - | - | 13 | 13 | 10 |
| 유형자산폐기손실 | - | - | - | - | - | - | - | - | - | - | - | - | - | - | - |
| 유형자산손상차손 | - | - | - | - | - | - | - | - | 1,986 | 484 | 1,502 | - | 149 | 1,034 | - |
| 감가상각비 | 4,109 | 431 | 3,678 | - | 5,086 | 394 | 4,625 | 67 | 19,947 | 1,461 | 18,214 | 272 | 2,159 | 1,740 | 1,657 |
| 감가상각비(투자부동산) | 18 | 2 | 16 | - | 67 | 49 | 18 | - | 257 | 200 | 65 | -8 | 199 | 198 | 198 |
| 무형자산상각비 | 310 | 3 | 307 | - | 267 | 1 | 264 | 2 | 1,194 | 13 | 1,174 | 7 | 46 | 134 | 77 |
| 무형자산손상차손 | - | - | - | - | - | - | - | - | 285 | 285 | - | - | 115 | 1,100 | 242 |
| 퇴직급여 | 580 | 308 | 272 | - | 662 | 294 | 333 | 36 | 2,494 | 1,192 | 1,198 | 104 | 1,290 | 1,499 | 1,582 |
| 외화환산손실 | - | - | - | - | - | - | - | - | 3 | 3 | - | - | - | 1 | 58 |
| 사채상환손실 | - | - | - | - | - | - | - | - | - | - | - | - | 1 | 5 | 3 |
| 잡손실 | - | - | - | - | 23 | 23 | - | - | 92 | 34 | 64 | -6 | - | - | - |
| 기타비용 | - | - | - | - | - | - | - | - | - | - | - | - | - | 1 | 532 |
| 이자비용 | 1,200 | - | -918 | 2,118 | 564 | - | 606 | -41 | 3,668 | - | - | 3,668 | 274 | 31 | 49 |
| 재고자산평가손실환입 | -361 | -76 | -285 | - | -1 | -251 | -1 | 251 | - | -2,483 | - | - | - | - | |
| 관계기업투자주식처분이익 | - | - | - | - | - | - | - | - | - | - | - | - | -1,258 | - | -3,865 |
| 금융자산거래일손실 | - | - | - | - | - | - | - | - | |||||||
| 상각후금융자산거래손실 | 1,013 | 0 | 484 | 529 | - | - | - | - | 3,873 | - | - | 3,873 | - | - | - |
| 유형자산처분이익 | -14 | -14 | - | - | -3 | -3 | - | - | -12 | -12 | - | - | -16 | -38 | -3 |
| 외화환산이익 | -8 | -8 | - | - | -7 | -6 | - | -1 | -19 | -10 | -8 | -1 | -52 | -12 | -33 |
| 전환사채발행손실 | - | - | - | - | - | - | - | - | 3,969 | - | - | 3,969 | - | - | - |
| 무형자산처분이익 | - | - | - | - | - | - | - | - | - | - | - | - | - | -28 | -600 |
| 잡이익 | - | - | - | - | -3 | - | -3 | - | -3 | -7 | -3 | 7 | -116 | -6 | -2 |
| 이자수익 | -843 | - | -598 | -245 | -923 | - | -416 | -507 | -4,488 | - | - | -4,488 | -16,645 | -13,587 | -9,176 |
| 법인세비용(수익) | 0 | - | - | - | -127 | -128 | - | 1 | 1,947 | - | - | 1,947 | 1,260 | 680 | -2,274 |
| 종속기업처분손실 | 0 | - | - | - | - | - | - | - | 151,549 | - | - | 151,549 | - | - | - |
| 지분법이익 | -16,732 | - | - | -16,732 | - | - | - | - | -79,786 | - | - | -79,786 | -95 | -352 | -1,662 |
| 지분법손실 | - | - | - | - | - | - | - | - | - | - | - | - | - | - | 153 |
| 기타포괄-공정가치 측정 금융자산 처분손실 | - | - | - | - | - | - | - | - | - | - | - | - | - | 41 | - |
| 당기손익-공정가치 측정 금융자산 평가이익 | -6,564 | - | - | -6,564 | -10,945 | - | - | -10,945 | -38,598 | - | - | -38,598 | -2,076 | -1,624 | -5,180 |
| 당기손익-공정가치 측정 금융자산 평가손실 | - | - | - | - | - | - | - | - | - | - | - | - | 777 | - | 2,580 |
| 당기손익-공정가치 측정 금융자산 처분이익 | - | - | - | - | - | - | - | - | - | - | - | - | -81 | -40 | - |
| 당기손익-공정가치 측정 금융자산 처분손실 | - | - | - | - | - | - | - | - | - | - | - | - | - | - | 123 |
| 파생상품부채 평가이익 | - | - | - | - | - | - | - | - | -4,864 | - | - | -4,864 | -2 | -8 | -26 |
| 파생상품부채 평가손실 | 7,518 | - | - | 7,518 | - | - | - | - | - | - | - | - | - | - | - |
| 관계기업투자주식손상차손 | - | - | - | - | - | - | - | - | 4,774 | - | - | 4,774 | - | - | - |
| 전환손실 | - | - | - | - | - | - | - | - | 239 | - | - | 239 | - | - | - |
| 사채상환이익 | - | - | - | - | - | - | - | - | - | - | - | - | - | - | -1 |
| 영업활동으로인한자산ㆍ부채의변동 | 1,686 | -67 | 1,754 | - | -9,616 | -1,175 | -7,932 | -509 | -11,990 | -3,612 | -8,513 | 135 | 13,906 | -15,761 | -1,206 |
| 이자지급(영업) | -186 | -986 | 799 | - | -902 | 1,287 | -995 | -1,194 | -151 | - | - | -151 | -26 | -90 | -117 |
| 이자수취(영업) | 699 | 383 | 316 | - | 1,830 | 329 | 453 | 1,048 | 4,148 | - | - | 4,148 | 14,440 | 10,708 | 8,000 |
| 법인세환급(납부) | -190 | -108 | -83 | - | -512 | -313 | -122 | -77 | 2,485 | 3,991 | -4 | -1,502 | -2,115 | -1,810 | -740 |
자료 : 당사 정기보고서
당사는 2020년 연결 기준 8,088백만원의 영업활동 현금흐름 유입, 2021년 연결 기준 6,227백만원의 영업활동 현금흐름 유출, 2022년 연결 기준 약 25,728백만원의 영업활동 현금흐름 유입, 2023년 연결 기준 33,651백만원의 영업활동 현금흐름 유출이 발생하였으며, 2023년은 제약사업부에서 3,477백만원 영업활동 현금흐름 유출, 바이오사업부에서 37,577백만원의 영업활동 현금흐름 유출, 기타사업부에서 7,404백만원의 현금흐름 유입이 발생하였습니다. 2024년 1분기 연결기준 4,639백만원의 영업활동 현금흐름 유출이 발생하였으며, 2024년 1분기 제약사업부에서 1,907백만원의 영업활동 현금흐름 유출, 바이오사업부에서 2,732백만원의 영업활동 현금흐름 유출, 기타사업부에서는 현금흐름 유출 미발생 하였습니다. 2020년의 경우 당기순이익이 18,918백만원 발생하였으나, 현금유입이 발생하지 않은 조정이 -16,766백만원(이자수익 -9,176백만원, 당기손익-공정가치측정금융자산 평가이익 -5,180백만원, 관계기업투자주식처분이익 -3,865백만원, 법인세수익 -2,274백만원, 기타의대손상각비 -1,525백만원 등)발생하여 실제 영업활동현금흐름은 8,088백만원 유입에 그쳤습니다.
당기손익-공정가치측정금융자산 평가이익은 당사가 보유한 금융자산의 공정가치 평가에서 발생한 평가이익입니다. 실제 현금 유입이 발생되지 않았기 떄문에 매년 당사가 보유한 전환사채 등의 공정가치 금액의 변동에 따른 평가이익을 차감했습니다. 2021년에는 9,151백만원의 당기순이익이 발생하였으나, 현금유입이 발생하지 않은 조정이 -8,425백만원(이자수익 -13,587백만원, 당기손익-공정가치측정금융자산평가이익 -1,624백만원 등) 발생하였고, 영업활동으로 인한 자산 부채의 변동이 -15,761백만원 발생하며 음(-)의 영업활동 현금흐름을 보였습니다. 여기서 영업활동으로 인한 자산 부채의 변동은 -14,804백만원의 기타유동금융자산의 증가에 기인한 것입니다. 해당 기타유동금융자산은 MMW로 2021년에 14,804백만원을 취득하여 증가하였고, 2022년에 14,940백만원을 처분하여 감소하였습니다.
2022년에는 당기순이익 5,584백만원이 발생하였으나, -6,060백만원의 현금유입이 발생하지 않은 조정(이자수익 -16,645백만원, 당기손익-공정가치측정금융자산평가이익 -2,076백만원, 관계기업투자주식처분이익 -1,258백만원 등), 13,906백만원의 영업활동으로 인한 자산 부채의 변동으로 25,728백만원의 영업활동현금흐름 유입을 기록하였습니다. 이자수익은 (주)지베이스, (주)에이프로젠 등 총 6개의 특수관계법인을 대상으로 발생한 15,841백만원을 포함한 금액입니다. 영업활동으로 인한 자산부채의 변동은 기타유동금융자산의 감소(14,940백만원)가 큰 비중을 차지하였습니다. 2023년에는 33,651백만원의 영업활동 현금흐름 유출이 발생하였는데, 이는 151,549백만원의 종속기업처분손실 등 현금유입이 발생하지 않은 조정 87,187백만원 발생에도 불구하고 제약사업부 8,222백만원, 바이오사업부 56,375백만원, 기타사업부 50,732백만원으로 총 115,330백만원의 높은 당기순손실을 기록하였기 때문입니다. 2024년 1분기에는 4,639백만원의 영업활동 현금흐름 유출이 발생하였는데, 이는 8,567백만원의 관계기업투자주식처분손실, 4,109백만원의 감가상각비 등의 현금유입이 발생하지 않은 조정에도 불구하고 바이오사업부문 8,176백만원, 기타사업부문 12,605백만원의 당기순손실이 발생하였기 때문입니다.
| [당사 투자활동 현금흐름표] |
| (단위: 백만원) |
| 구분 | 2024년 1분기 |
2023년 1분기 |
2023년 | 2022년 | 2021년 | 2020년 |
|---|---|---|---|---|---|---|
| 투자활동현금흐름 | 2,238 | 6,284 | -95,206 | -53,001 | -23,156 | -195,268 |
| 기타유동금융자산의 감소 | 0 | 0 | 0 | 135,000 | 405,568 | 229,163 |
| 기타유동채권의 감소 | 0 | 10,807 | 22,032 | 36,380 | 13,710 | 19,397 |
| 기타비유동금융자산의 처분 | 0 | 0 | 20,825 | 220 | 9,480 | 105 |
| 매각예정으로 분류된 비유동자산이나 처분자산집단의 처분 | 0 | 0 | 0 | 0 | 0 | 17,955 |
| 유형자산의 처분 | 14 | 8 | 17 | 16 | 67 | 51 |
| 무형자산의 처분 | 0 | 0 | 0 | 0 | 500 | 153 |
| 기타비유동채권 감소 | 4,500 | 40,779 | 41,425 | 38 | 130 | 51 |
| 기타비유동자산 감소 | 0 | 0 | 0 | 0 | 0 | 1,800 |
| 관계기업에 대한 투자자산 및 주식의 처분 | 3,488 | 0 | 500 | 2,000 | 0 | 10,225 |
| 합병으로 인한 현금자산 승계 | 0 | 0 | 0 | 1,662 | 0 | 0 |
| 종속기업과 기타 사업의 지배력 획득에 따른 현금흐름 | 0 | 0 | 0 | 1,411 | 0 | 0 |
| 기타유동금융자산의 취득 | 0 | 0 | 0 | -60,000 | -340,000 | -310,000 |
| 기타유동채권 증가 | 5 | 1 | -41,251 | -113,090 | -105,800 | -83,227 |
| 기타비유동금융자산의 취득 | 0 | -40,000 | -100,015 | -55,023 | -118 | 0 |
| 유형자산의 취득 | -2,419 | -5,309 | -28,088 | -1,284 | -796 | -976 |
| 무형자산의 취득 | -89 | 0 | -308 | -261 | -646 | -445 |
| 기타비유동채권 증가 | 3,250 | 0 | 120 | -70 | -5,250 | -79,520 |
| 종속기업의 지배력 상실 | 0 | 0 | -9,223 | 0 | 0 | 0 |
| 자료 : 당사 정기보고서 |
당사는 2020년 195,268백만원의 투자활동 현금흐름 유출 이후 2023년까지 계속 투자활동 현금흐름 유출을 보였으며,2024년 1분기 2,238백만원의 투자활동 현금흐름 유입을 보였습니다. 최근 4개년 투자활동 현금흐름에서 대여금과 금융자산이 가장 큰 비중을 차지하였는데, 대여금과 금융자산의 대부분은 계열회사와의 거래였습니다. 당사는 2020년 (주)에이프로젠에 62,500백만원, 2021년 (주)에이프로젠에 50,000백만원, 2023년에 (주)지베이스에 46,100백만원 자금을 대여해주었습니다. 2024년 1분기 기준 (주)에이프로젠 대여금 일부 상환 및 연결범위의 변동으로 연결기준 대여금 잔액은 없으며, (주)지베이스 대여금 44,850백만원을 보유하고 있습니다. 또한 당사는 2024년 1분기 기준 (주)에이프로젠 제 25회 전환사채 22,000백만원을 보유하고 있습니다. 이처럼 당사의 투자활동 현금흐름은 당사가 영위하는 사업에 대한 투자 목적이 아닌, 계열사에게 자금을 지원하는 성격을 지녀왔습니다. 향후에도 계열사에게 자금을 지원하는 목적의 투자활동 현금흐름이 발생할 가능성이 존재합니다.
| [당사 재무활동 현금흐름표] |
| (단위: 백만원) |
| 구분 | 2024년 1분기 |
2023년 1분기 |
2023년 | 2022년 | 2021년 | 2020년 |
|---|---|---|---|---|---|---|
| 재무활동현금흐름 | 1,903 | -682 | 115,289 | 15,782 | -350 | 221,704 |
| 단기차입금의 증가 | 5,100 | 13,110 | 49,610 | 20,500 | 0 | 0 |
| 장기차입금의 증가 | 0 | 0 | 32,000 | 0 | 0 | 0 |
| 전환사채의 증가 | 0 | 0 | 59,995 | 0 | 0 | 0 |
| 전환권/신주인수권 행사로 인한 현금유입 | 0 | 0 | 14 | 0 | 0 | 0 |
| 신주인수권부사채의 증가 | 0 | 0 | 22,616 | 0 | 0 | 0 |
| 지분의 발행 | 0 | 0 | 40,000 | 0 | 0 | 0 |
| 종속기업의 지분의 발행 | 0 | 0 | 35,000 | 0 | 0 | 0 |
| 주식의 발행 | 0 | 0 | 0 | 0 | 0 | 235,376 |
| 임대보증금의 증가 | 0 | 0 | 0 | 20 | 0 | 0 |
| 단기차입금의 상환 | -2,500 | -8,110 | -122,110 | -4,000 | 0 | 0 |
| 신주인수권부사채의 감소 | 0 | 0 | 0 | -79 | -114 | -65 |
| 신주발행비 지급 | -161 | 0 | -330 | -475 | -1 | -2,345 |
| 전환사채의 감소 | 0 | 0 | 0 | 0 | 0 | -107 |
| 금융리스부채의 감소 | -535 | -90 | -353 | -183 | -235 | -239 |
| 연결자본거래로 인한 현금유출 | 0 | -1,181 | -1,181 | 0 | 0 | 0 |
| 임대보증금의 감소 | 0 | 0 | -3 | 0 | 0 | 0 |
| 자기주식의 취득으로 인한 현금의 유출 | 0 | -4,411 | -4,425 | 0 | 0 | 0 |
| 종속기업에 대한 소유지분의 변동으로 인한 지급 | 0 | 0 | 0 | 0 | 0 | -10,917 |
| 자료 : 당사 정기보고서 |
당사의 재무활동현금흐름을 살펴보면 2021년말을 제외하고 2020년말부터 2024년 1분기까지 양(+)의 수치를 나타냈습니다. 2020년과 2021년에는 각각 221,704백만원의 재무활동현금 흐름 유입, 350백만원의 재무활동현금 흐름 유출을 보였고, 2022년에는 15,782백만원의 유입을 보였습니다. 이는 2022년 20,500백만원의 단기차입금 증가에 기인한 것입니다. 2023년에는 115,289백만원의 재무활동 현금흐름 유입을 기록했는데, 이는 49,610백만원의 단기차입금 증가, 59,995백만원의 전환사채의 증가 등의 현금유입으로 인한 것입니다. 2024년 1분기에는 1,903백만원의 재무활동 현금흐름 유입을 기록했는데, 이는 5,100백만원의 단기차입금에 따른 현금유입으로 인한 것입니다.
지속적인 수익성 부진으로 당기순손실이 계속 발생하여 영업활동현금흐름이 지속적으로 음의 흐름을 보일 경우 당사의 유동성은 악화될 수 있습니다. 추후 재무활동을 통한 현금유입으로 충분한 유동성을 확보할 예정이나, 국내 경기의 악화, 금융시장의 부진 등으로 재무활동현금 유입이 원활하지 못할 경우 당사는 유동성 압박에 시달릴 수 있습니다. 투자자께서는 이 점 유의하시기 바랍니다.
| 아. 과다한 특수관계자 대상 사채 보유 및 거래 관련 위험 당사는 사업구조상 특수관계자와 매입매출거래 및 자금거래, 지분거래가 이루어지고 있으며 향후에도 특수관계자와의 거래가 지속적으로 이루어질 것으로 예상되어, 향후 이로 인한 우발채무가 발생하거나 특수관계회사들의 영업환경 및 위험이 당사에 전이될 가능성이 있습니다. 투자자께서는 이 점 유의하시어 투자에 임해주시기 바랍니다. 김재섭 대표이사는 특수관계자인 (주)지베이스 사내이사, (주)에이프로젠 대표이사, 에이피헬스케어 사내이사를 겸직하고 있으며, 김정출 대표이사는 특수관계자인 (주)에이프로젠헬스케어앤게임즈 대표이사 및 에이프로젠아이앤씨(주) 사내이사를 겸직하고 있으며, 강종수 사내이사는 에이프로젠파마(주)와 대표이사를 겸직하고 있으며, 정민철 감사는 에이프로젠파마(주) 감사를 겸임하고 있습니다. 또한 당사는 최근 4개년 및 2024년 1분기 간 주요 특수관계자들과 다양한 매입매출거래, 관계사 지분거래, 대여 등 자금거래를 진행하였습니다. 향후에도 유사한 특수관계자 간 거래가 계속될 경우 특수관계회사들의 영업환경 악화에 따른 위험이 당사에 전이될 가능성이 있습니다. 따라서 종속기업과 관계기업 영업개황의 변화가 당사의 실적에도 결정적인 영향을 미칠 수 있음을 유의하시기 바랍니다 |
당사의 최근 4개년 및 2024년 1분기 특수관계자 자금거래는 다음과 같습니다.
| [2020년 특수관계자 자금거래 내역] |
| (단위: 백만원) |
| 구 분 | 특수관계자명 | 자금대여 거래 | ||||
|---|---|---|---|---|---|---|
| 기초 | 대체 | 대여 | 회수 | 기말 | ||
| 지배기업 | (주)에이프로젠메디신 CB | 70,000 | - | - | - | 70,000 |
| (주)에이프로젠메디신 | - | - | 62,500 | - | 62,500 | |
| 기타 | (주)에이프로젠바이오로직스 BW | 15,000 | - | - | 15,000 | - |
| (주)에이프로젠바이오로직스 | 73,000 | - | 95,423 | 13,000 | 155,423 | |
| (주)에이프로젠바이오로직스 금융리스채권(*) | - | 23,734 | - | 966 | 22,769 | |
| 에이지티주식회사 | 7,000 | - | - | - | 7,000 | |
| 임직원 | 1,482 | - | 325 | 344 | 1,462 | |
| 합 계 | 166,482 | 23,734 | 158,248 | 29,310 | 319,154 | |
| 자료 : 당사 정기보고서 주) 금융리스채권의 상각에 따라서 수취한 1,033백만원은 포함되어 있지 않습니다. |
2020년 기준 당사의 특수관계자 대상 대여금 잔액은 구, (주)에이프로젠메디신에 전환사채 70,000백만원, 대여금 62,500백만원 기록하였습니다. 구, (주)에이프로젠바이오로직스에 대한 신주인수권부사채 15,000백만원은 2020년 회수되었으며, 이외 대여금 155,423백만원, 금융리스채권 22,769백만원 기록하였습니다. 추가로 에이지티(주) 대여금 7,000백만원 및 임직원 대여금 1,462백만원으로 총 319,154백만원의 대여금을 기록하였습니다.
| [2021년 특수관계자 자금거래 내역] |
| (단위: 백만원) |
| 구 분 | 특수관계자명 | 자금대여 거래 | ||||
|---|---|---|---|---|---|---|
| 기초 | 대체 | 대여 | 회수 | 기말 | ||
| 지배기업 | (주)에이프로젠메디신 CB | 70,000 | - | - | - | 70,000 |
| (주)에이프로젠메디신 | 62,500 | - | - | 12,500 | 50,000 | |
| 기타 | (주)에이프로젠바이오로직스 BW | - | - | - | - | - |
| (주)에이프로젠바이오로직스 | 155,423 | - | 109,190 | - | 264,613 | |
| 주) (주)에이프로젠바이오로직스 금융리스채권 | 22,769 | - | - | 1,071 | 21,698 | |
| 에이지티주식회사 | 7,000 | - | - | - | 7,000 | |
| 지베이스 | - | - | 1,800 | - | 1,800 | |
| 임직원 | 1,462 | - | - | 139 | 1,324 | |
| 합 계 | 319,154 | - | 110,990 | 13,710 | 416,435 | |
| 자료 : 당사 정기보고서 주) 금융리스채권의 상각에 따라서 수취한 1,033백만원은 포함되어 있지 않습니다. |
2021년 기준 당사의 특수관계자 대상 대여금 잔액은 구, (주)에이프로젠메디신에 전환사채 70,000백만원, 대여금 50,000백만원 기록하였습니다. 구, (주)에이프로젠바이오로직스 대여금 264,613백만원, 금융리스채권 21,698백만원 기록하였습니다. 추가로 에이지티(주) 대여금 7,000백만원 및 지베이스 대여금 1,800백만원, 임직원 대여금 1,324백만원으로 총 416,435백만원의 대여금을 기록하였습니다.
| [2022년 특수관계자 자금대여거래 내역] |
| (단위: 백만원) |
| 구 분 | 특수관계자명 | 자금대여 거래 | ||||||||
|---|---|---|---|---|---|---|---|---|---|---|
| 기초 | 주1)합병승계 | 대여 | 회수 | 주1) 합병소멸 | 주2) 합병상계 | 주3) 연결범위 변동 | 주4) 기타 | 기말 | ||
| 최대주주 | ㈜지베이스 | 1,800 | 44,000 | 6,000 | - | - | - | 7,000 | - | 58,800 |
| 지배기업 | ㈜에이프로젠 | - | 100,000 | 5,000 | 35,000 | - | - | - | (22,770) | 47,230 |
| ㈜에이프로젠 CB | - | 70,000 | 55,000 | - | - | - | - | - | 125,000 | |
| (구, ㈜에이프로젠메디신) (소멸법인) CB |
70,000 | - | - | - | 70,000 | - | - | - | - | |
| (구, ㈜에이프로젠메디신) (소멸법인) |
50,000 | - | 50,000 | - | 100,000 | - | - | - | - | |
| 기타 | 에이프로젠아이앤씨㈜ | - | 7,000 | - | - | - | (3,000) | (4,000) | - | - |
| (주)에이프로젠바이오로직스 (합병전) |
264,613 | - | 52,000 | - | 316,613 | - | - | - | - | |
| (주)에이프로젠바이오로직스 금융리스채권 (합병전) |
21,698 | - | - | 1,121 | 20,577 | - | - | - | - | |
| 에이지티(주)(합병전) | 7,000 | - | - | - | 7,000 | - | - | - | - | |
| 임직원 | 1,324 | - | 90 | 292 | - | - | 11 | - | 1,133 | |
| 합 계 | 416,435 | 221,000 | 168,090 | 36,413 | 514,190 | (3,000) | 3,011 | (22,770) | 232,163 | |
| 자료 : 당사 정기보고서 주1) 구, 에이프로젠제약㈜과 구, (주)에이프로젠바이오로직스의 합병으로 인하여 피합병법인에 대한 대여금은 피합병법인의 당사에 대한 차입금과 상계하여 소멸하였습니다. 또한 ㈜에이프로젠 과 ㈜에이프로젠메디신의 합병 및 에이프로젠아이앤씨㈜와 에이지티㈜ 합병으로 인하여 피합병법인의 대여금등은 합병법인에 승계되었습니다. 주2)당기 중 발생한 에이지티(주)와 에이프로젠아이앤씨(주)의 합병으로 인하여 에이지티㈜의 대여금 30억원과 에이프로젠아이앤씨(주)의 차입금 30억원을 상계, 에이지티(주) 대여금 40억을 에이프로젠아이앤씨(주)로 승계하였습니다. 주3) 당기 중 에이프로젠아이앤씨㈜가 연결범위 포함되어 변동된 내역입니다. 주4) 에이프로젠아이앤씨(주)의 발행주식 1,800,000주를 (주)에이프로젠으로부터 22,770백만원에 양수하였으며, 양수금액에 해당하는 대여금액으로 대체하였습니다. |
| [2022년 특수관계자 자금차입거래 내역] |
| (단위: 백만원) |
| 구 분 | 특수관계자명 | 자금차입 거래 | ||||
|---|---|---|---|---|---|---|
| 기초 | 합병승계 | 차입 | 합병상계 | 기말 | ||
| 지배기업 | ㈜에이프로젠 | - | 118,000 | - | - | 118,000 |
| 기타 | 에이프로젠아이앤씨㈜ | - | - | 3,000 | -3,000 | - |
| 합 계 | - | 118,000 | 3,000 | -3,000 | 118,000 | |
| 자료 : 당사 정기보고서 주) 에이지티주식회사와 에이프로젠아이앤씨㈜의 합병으로 인하여 에이지티주식회사의 당사 대여금 30억원과 에이프로젠아이앤씨㈜의 당사 차입금 30억원을 상계하였습니다. |
2022년 기준 당사의 특수관계자 대상 대여금 잔액은 (주)지베이스 58,800백만원, (주)에이프로젠 47,230백만원, (주)에이프로젠 전환사채 125,000백만원, 구, 에이지티(주) 1,133백만원으로 총 232,163백만원 기록하였습니다. 추가로 합병승계를 통해 (주)에이프로젠 118,000백만원 차입금 기록하였습니다.
| [2023년 특수관계자 자금거래 내역] |
| (단위: 백만원) |
| 구 분 | 특수관계자명 | 자금대여 거래 | 자금차입 거래 | ||||||||
|---|---|---|---|---|---|---|---|---|---|---|---|
| 기초 | 대여 | 회수 | 연결범위의 변동 | 기말 | 기초 | 차입 | 상환 | 연결범위의 변동 | 기말 | ||
| 최대주주 | ㈜지베이스 | 58,800 | 5,300 | 11,000 | -7,000 | 46,100 | - | - | - | - |
- |
| 지배기업 | 주1) ㈜에이프로젠 | 47,230 | 34,500 | 51,000 | -30,730 | - | 118,000 | 102,000 | 106,500 | - | 113,500 |
| ㈜에이프로젠 CB | 125,000 | 110,000 | 70,000 | -143,000 | 22,000 | - | - | - | - | - | |
| 주2) ㈜에이프로젠 투자선급금 | - | 50,000 | - | -50,000 |
- | - | - | - | - |
- | |
| 관계기업 | (주)에이프로젠H&G | - |
- |
- |
- |
- |
- | - | - | 34,000 | 34,000 |
| (주)에이프로젠H&G | - |
- |
- |
- |
- |
- | - | - | 19,402 | 19,402 | |
| 기타 | 지비티(주) | - | 950 | - | -800 | 150 | - | - | - | - | - |
| (주)넥스코닉스 | - |
- |
- |
- |
- |
- | 8,000 | 8,000 | - | - | |
| 임직원 | 1,133 | - | 4 | -7 | 1,122 | - | 110 | 110 | - | - | |
| 합 계 | 232,163 | 200,750 | 132,004 | -231,537 | 69,372 | 118,000 | 110,110 | 114,610 | 53,402 | 166,902 | |
| 자료 : 당사 정기보고서 주1) (주)에이프로젠 자금차입 거래 102,000백만원중 60,000백만원은 전환사채(14회,15회) 발행금액입니다. 주2) 연결범위의 변동은 (주)에이프로젠H&G가 2023년말 기준 당사의 연결대상회사에서 제외됨에 따른 변동입니다. |
2023년 기준 당사의 특수관계자 대상 대여금 잔액은 (주)지베이스 46,100백만원, (주)에이프로젠 전환사채 22,000백만원, 지비티(주) 150백만원, 임직원 1,121백만원으로 총 69,371백만원 기록하였습니다. (주)에이프로젠과 (주)에이프로젠헬스케어앤게임즈의 허셉틴 바이오시밀러 공동개발계약에 따라 (주)에이프로젠헬스케어앤게임즈가 (주)에이프로젠에게 지급한 투자선급금 50,000백만원은 2023년 말 기준 당사의 연결범위의 변동에 따라 제외되었습니다. 해당 투자선급금 50,000백만원은 (주)에이프로젠헬스케어앤게임즈와 (주)에이프로젠의 허셉틴 공동개발 계약에 따라 (주)에이프로젠헬스케어앤게임즈가 상업화 완료 후 발생되는 수익의 일부를 배분받기로 하고 총 50,000백만원의 개발비용을 2회에 걸쳐 분담하기로 한 금액이며, 2023년 07월 25일 30,000백만원, 2023년 12월 08일 20,000백만원 지급하였습니다.
2023년 기준 당사의 특수관계자 대상 차입 거래의 경우 (주)에이프로젠의 전환사채 600억원을 포함하여 차입금 113,500백만원, (주)에이프로젠헬스케어앤게임즈 차입금 34,000백만원, 금융리스채무 19,402백만원으로 총 166,902백만원 기록하였습니다.
| [2024년 1분기 특수관계자 자금거래 내역] |
| (단위: 백만원) |
| 구 분 | 특수관계자명 | 자금대여 거래 | 자금차입 거래 | ||||||
|---|---|---|---|---|---|---|---|---|---|
| 기초 | 대여 | 회수 | 기말 | 기초 | 차입 | 상환 | 기말 | ||
| 최대주주 | ㈜지베이스 | 46,100 | 3,250 | 4,500 | 44,850 | - | - | - | - |
| 지배기업 | ㈜에이프로젠 | 22,000 | - | - | 22,000 | 113,500 | - | 2,500 | 111,000 |
| 관계기업 | (주)에이프로젠헬스케어앤게임즈 | - | - | - | - | 53,402 | 2,500 | 302 | 55,600 |
| 기타 | 지비티(주) | 150 | - | - | 150 | - | - | - | - |
| 임원 | 1,122 | - | - | 1,122 | - | - | - | - | |
| (주)넥스코닉스 | - | - | - | - | - | 2,600 | - | 2,600 | |
| 합 계 | 69,372 | 3,250 | 4,500 | 68,122 | 166,902 | 5,100 | 2,802 | 169,200 | |
| 자료 : 당사 정기보고서 |
2024년 1분기 기준 당사의 특수관계자 대상 대여금 잔액은 (주)지베이스 44,850백만원, (주)에이프로젠 전환사채 22,000백만원, 지비티(주) 150백만원, 임원 1,122백만원으로 총 68,122백만원 기록하였습니다. 당사는 연결기준 (주)에이프로젠헬스케어앤게임즈로부터 신규 차입 2,500백만원과 (주)넥스코닉스로부터 신규 차입 2,600백만원으로 인해 2023년 말 기준 166,902백만원에서 2024년 1분기 169,200백만원으로 증가하였습니다.
특수관계자가 발행한 주식관련사채의 당사 보유잔액은 2024년 1분기기준 22,000백만원입니다. 해당 주식관련사채는 모두 (주)에이프로젠이 발행한 전환사채로, 상세내역은 아래와 같습니다.
| [2024년 1분기 당사 보유 (주)에이프로젠 전환사채 내역] |
| (단위: 백만원) |
| 종류\구분 | 회차 | 발행일 | 만기일 | 인수인 | 잔액 | 전환대상 주식의 종류 |
전환청구 가능기간 |
전환조건 | |
|---|---|---|---|---|---|---|---|---|---|
| 전환비율 (%) |
전환가액 | ||||||||
| 무보증전환사채 | 25 | 2022.09.15 | 2025.09.15 | (주)에이프로젠바이오로직스 | 22,000 | AP 보통주 | 2023.09.16 ~ 2025.08.15 | 100 | 1,532 |
| 합 계 | - | - | - | - | 22,000 | - | - | - | - |
출처: 당사 제시
2024년 1분기 기준 당사의 연결기준 보유중인 (주)에이프로젠의 전환사채 규모는 당사의 총자산의 약 3.7% 수준입니다. 다만, 당사는 보유 주식연계채권에 대한 조기상환청구 및 전환청구 계획이 없으며, 자금상황에 따라 제3자에게 해당 채권을 매각할 수 있으나 아직까지 정해진 사항은 없습니다.
| [최근 4개년 및 2024년 1분기 특수관계자 지분거래 내역] |
| (단위: 백만원) |
| 특수관계자명 | 거래내역 | 2024년 1분기 | 2023년 | 2022년 | 2021년 | 2020년 |
|---|---|---|---|---|---|---|
| (주)지베이스 | 투자주식매수 | - | 271 | - | - | - |
| 지비티(주) | 투자주식매수 | - | 910 | - | - | - |
| (주)에이프로젠 | 유상증자 참여 | - | 40,000 | - | - | - |
| 투자주식매수 | - | - | 22,770 | - | - | |
| (주)에이프로젠H&G | 유상증자 참여 | - | 20,000 | - | - | - |
| 6회차 BW 행사 | - | 16,962 | - | - | - | |
| 관계기업투자주식 매도 | 12,055 | - | - | - | - | |
| (주)에이프로젠케이아이씨 | 유상증자 참여 | - | - | - | - | 102,500 |
| (주)이너스텍 | 관계기업투자주식 처분 | - | - | - | - | 225 |
| (주)에이프로젠바이오로직스 | 투자주식매수 | - | - | - | - | 113,642 |
| 합 계 | - | 12,055 | 78,143 | 22,770 | - | 216,367 |
| 자료 : 당사 정기보고서 |
당사는 2020년 구, (주)에이프로젠케이아이씨의 유상증자에 102,500백만원 참여하였으며, 국제전자제어(주) 주식 20,000주를 (주)이너스텍에 225백만원에 매도하였으며, 구, (주)에이프로젠바이오로직스로부터 종속기업인 (주)에이프로젠헬스케어앤게임즈의 주식 17,111,672주를 113,642백만원에 장외매수하였습니다. 2022년에는 ㈜에이프로젠헬스케어앤게임즈는 지배기업인 (주)에이프로젠으로부터 종속기업인 (주)에이프로젠아이앤씨 지분 89.86%를 22,770백만원에 2022년 12월 28일에 취득하였습니다. 2023년 1분기에는 에이프로젠아이앤씨(주)의 발행주식 101,350주(지분율 5.06%)를 (주)지베이스로부터 16,900주, 지비티(주)로부터 56,700주, 에이프로젠아이앤씨(주)로로부터 27,750주를 추가 양수하였습니다.2023년 4분기 관계기업 (주)에이프로젠헬스케어앤게임즈 투자주식 5,500,000주를 매도하여 4,473백만원을, 2024년 1분기 5,000,000주를 매도하여 3,500백만원 수취하였습니다.
최근 4개년 및 2024년 1분기 특수관계자 대상 자금대여 거래 잔액을 살펴보면, 2020년 319,194백만원, 2021년 416,435백만원, 2022년 232,163백만원, 2023년 69,372백만원, 2024년 1분기 68,122백만원을 보유하고있습니다.. 당사의 자산총액이 2020년 615,309백만원, 2021년 614,621백만원, 2022년 676,103백만원, 2023년 589,397백만원,2024년 1분기 595,857백만원인 것을 고려하면, 자산총액 대비 특수관계자 대상 자금대여 거래의 비율은 각 51.88%, 67.75%, 34.34%, 11.77%, 11.43%에 달하였습니다. 이처럼 당사는 특수관계자 대상 자금대여 거래가 자산총액 대비 과다하게 발생해왔습니다. 이처럼 향후 추가적인 특수관계자 대여금이 발생할 가능성도 존재합니다. 2024년 1분기 기준 당사의 연결기준 보유한 (주)에이프로젠의 25회 전환사채의 총합은 22,000백만원이며, 이는 당사 자산총액의 3.7%입니다. 한편, (주)에이프로젠이 보유한 당사의 14회 및 15회 전환사채의 총합은 60,000백만원입니다. 이처럼 당사와 특수관계자의 대여 거래는 회수 이후 상대 사채를 추가인수 함에 따라 실질적인 회수라고 보기 힘든 경우가 있습니다. 이에 당사의 재무상태는 국내 경기의 악화, 금융시장의 부진과 더불어, 채무 및 채권자로서 특수관계자들의 매출 및 수익성에 큰 영향을 받고, 특수관계자들의 재무 상태 및 영위하는 사업의 수익성 악화가 당사에 이전될 수 있음을 투자자께서는 유의하시기 바랍니다.
한편, 당사는 상법 제382조(이사의 선임, 회사와의 관계 및 사외이사), 제542조의5(이사ㆍ감사의 선임방법) 및 제542조의8(사외이사의 선임)의 규정을 준수하고 있으며 당사의 주요 임원 계열회사 겸직 현황은 아래와 같습니다.
| [회사와 계열회사간 임원 겸직 현황] |
| 성명 | 직위 | 임원 겸직 현황 |
|---|---|---|
| 김재섭 | 사내이사 (대표이사) |
㈜지베이스 사내이사 (상근) ㈜에이프로젠 대표이사 (상근) ㈜에이피헬스케어 사내이사 (상근) |
| 김정출 | 사내이사 (대표이사) |
㈜에이프로젠헬스케어앤게임즈 대표이사 (상근) 에이프로젠아이앤씨㈜ 사내이사 (상근) |
| 강종수 | 사내이사 | 에이프로젠파마㈜ 대표이사 (상근) |
| 정민철 | 감사 | 에이프로젠파마㈜ 감사 (비상근) |
| 자료 : 당사 정기보고서 |
당사의 주요 사내이사 및 임원은 특수관계자의 임원을 겸직하고 있습니다. 이로 인하여 사업을 영위하는 과정에서 겸직 회사 간에 이해상충 문제가 발생할 수 있습니다. 당사는 문서화된 규정에 의거한 내부통제 기준을 통해 내부감시장치가 효과적으로 가동되고 있음을 감사를 통해 확인받았으나, 특히 허셉틴, 리툭산, 휴미라 등 바이오시밀러 임상 절차 진행에 따른 당사 수익성 확보에 있어 유사시 특수관계인 임상 자금에 대한 지원이 이루어지거나 당사에 불리한 경영 방침이 발생할 가능성이 존재합니다. 이런 문제가 현실화 될 경우 당사의 사업성 및 재무상태에 불리한 영향을 끼칠 수 있습니다.
| [특수관계자 현황] |
| 구 분 | 회 사 명 |
|---|---|
| 지배기업의 최대주주 | (주)지베이스(주1) |
| 지배기업 | (주)에이프로젠 |
| 종속기업 | 에이프로젠파마(주) |
| 관계기업 | (주)에이프로젠헬스케어앤게임즈(주5) |
| 기타의 특수관계자 | (주)아이벤트러스, (주)넥스코닉스, 지비티(주)(주3), 케이아이씨공업기계 (장가항)유한공사, (주)제3글로브, ㈜지비피에스(주4), 에이프로젠아이앤씨(주)(주2), (주)비전브로스, (주)에이프로젠비저너리 |
| 자료 : 당사 정기보고서 주1) 2022년 (주)에이프로젠이 (구.(주)에이프로젠메디신)을 흡수 합병함에 따라 (주)에이프로젠의 최대주주인 (주)지베이스가 당사 지배기업의 최대주주로 분류되었습니다. 주2) 2022년 에이프로젠아이앤씨(주)는 에이지티(주)와 합병 하였으며, 당사의 종속법인인 (주)에이프로젠헬스케어앤게임즈의 종속기업으로 편입되었습니다. 주3) 2022년 (주)그랑비즈에서 지비티(주)로 사명 변경 되었습니다. 주4) 2023년 신규 설립 주5) (주)에이프로젠헬스케어앤게임즈의 지분율 변동으로 인해 2023년 말 기준 종속기업에서 관계기업으로 재분류 하였습니다. |
당사는 지분율 100.0%를 보유하고있는 에이프로젠파마(주)를 종속회사로 보유하고 있습니다. 또한 지분을 39.7% 보유하고 있는 (주)에이프로젠헬스케어앤게임즈를 관계회사로 두고있으며, 당사의 지분율 56.8%보유한 (주)에이프로젠을 지배회사로 두고있습니다. 당사의 경영을 총괄하고 있는 김정출 대표이사는 (주)에이프로젠헬스케어앤게임즈의 대표이사직 및 에이프로젠아이앤씨(주)의 사내이사를 겸임하고 있습니다.
당사는 사업구조상 특수관계자와 매입매출거래 및 자금거래, 지분거래가 이루어지고 있으며 향후에도 특수관계자와의 거래가 지속적으로 이루어질 것으로 예상되어, 향후 이로 인한 우발채무가 발생하거나 특수관계회사들의 영업환경 및 위험이 당사에 전이될 가능성이 있습니다. 투자자께서는 이 점 유의하시어 투자에 임해주시기 바랍니다.
상법 제542조의9(주요주주 등 이해관계자와의 거래)에 의하면 상장회사는 주요주주 및 그의 특수관계인에게 신용공여(금전 대여, 채무이행의 보증, 자금 지원적 성격의 증권 매입 등)를 금지하고 있습니다. 다만 예외적으로 상법 시행령 제35조 제3항에 기재된 자에 한해 경영상 목적을 위해 필요한 경우 신용공여를 허용하고 있습니다.
|
[상법] |
|---|
|
제542조의9(주요주주 등 이해관계자와의 거래) ① 상장회사는 다음 각 호의 어느 하나에 해당하는 자를 상대방으로 하거나 그를 위하여 신용공여(금전 등 경제적 가치가 있는 재산의 대여, 채무이행의 보증, 자금 지원적 성격의 증권 매입, 그 밖에 거래상의 신용위험이 따르는 직접적·간접적 거래로서 대통령령으로 정하는 거래를 말한다. 이하 이 조에서 같다)를 하여서는 아니 된다. 1. 주요주주 및 그의 특수관계인 2. 이사(제401조의2제1항 각 호의 어느 하나에 해당하는 자를 포함한다. 이하 이 조에서 같다) 및 집행임원 3. 감사 ② 제1항에도 불구하고 다음 각 호의 어느 하나에 해당하는 경우에는 신용공여를 할 수 있다. 1. 복리후생을 위한 이사·집행임원 또는 감사에 대한 금전대여 등으로서 대통령령으로 정하는 신용공여 2. 다른 법령에서 허용하는 신용공여 3. 그 밖에 상장회사의 경영건전성을 해칠 우려가 없는 금전대여 등으로서 대통령령으로 정하는 신용공여 |
|
[상법 시행령] |
|---|
|
제35조(주요주주 등 이해관계자와의 거래) 1. 법인인 주요주주 2. 법인인 주요주주의 특수관계인 중 회사(자회사를 포함한다)의 출자지분과 해당 법인인 주요주주의 출자지분을 합한 것이 개인인 주요주주의 출자지분과 그의 특수관계인(해당 회사 및 자회사는 제외한다)의 출자지분을 합한 것보다 큰 법인 3. 개인인 주요주주의 특수관계인 중 회사(자회사를 포함한다)의 출자지분과 제1호 및 제2호에 따른 법인의 출자지분을 합한 것이 개인인 주요주주의 출자지분과 그의 특수관계인(해당 회사 및 자회사는 제외한다)의 출자지분을 합한 것보다 큰 법인 |
당사는 2024년 1분기 기준 모회사 (주)에이프로젠을 지배하는 최대주주 (주)지베이스에게 이자율 연 4%로 대여금 449억원((주)에이프로젠바이오로직스 372억원, (주)에이프로젠파마 77억원)을 보유하고 있습니다. 단, 현, (주)에이프로젠바이오로직스가 보유한 372억원은 비상장법인이었던 구, 주식회사 에이프로젠바이오로직스가 (주)지베이스에게 대여해 준 금액을 당사가 2022년 12월 19일 구, (주)에이프로젠바이오로직스를 흡수항병하며 승계한 대여금채권입니다.한편, 2023년 11월 24일 당사가 (주)지베이스에게 이자율 연 4%의 금리로 11억원을 대여해주었습니다. 다만, 당사는 해당 대여금과 관련하여 유동성위험을 관리하기 위해 단기 및 중장기 자금관리계획을 수립하고 현금유출예산과 실제 현금유출을 지속적으로 분석 및 검토하여 금융부채와 금융자산의 만기구조를 대응시켰으며, 이에 상법 542조의9 제2항 제3호 예외사항에 따라 당사의 경영건전성을 해칠 우려가 없다고 판단하였습니다. 이에 더해 실제로 (주)지베이스는 2024년 03월 28일에 해당 자금대여의 원리금 전액을 상환함에 따라 당사의 경영건전성을 해칠 우려가 있던 금전대여로 판단하기 어려울 것으로 판단됩니다. 추가로 (주)지베이스는 계열회사 공동의 이익을 위하여 대규모의 자금을 투입하여 의약품 생산시설을 건립하는 데 상당한 자금을 투입하며, 대규모의 차입금을 부담하고 있습니다. 11억원의 대여금은 전액을 당사를 포함한 계열회사 전체의 공동이익을 위해 조달한 기존 대여금의 이자 지급 및 세금 납부 등에 사용하였습니다. 따라서 이는 (주)지베이스만의 이익을 위한 대여가 아니며, 이에 동일한 기업집단에 속한 계열회사 사이의 경영상 목적을 달성하기 위한 합리적인 지원행위로 판단됩니다. 또한, (주)에이프로젠파마도 비상장회사이며, 상법은 원칙적으로 상장회사가 주요주주 및 그의 특수관계인을 상대방으로 하거나 그를 위한 신공공여를 하는 것을 금지하고 있습니다. 현재 당사의 연결기준 (주)지베이스에게 대여해준 449억원 전액은 자금대여의 주체가 비상장사였기 때문에 상법 제 542조의 9 제1항이 적용 대상이 아닌 것으로 판단됩니다.
당사의 연결기준 2023년 (주)지베이스에게 신규로 대여해준 53억원 중 당사가 대여해준 11억원을 제외한 42억원은 비상장법인인 (주)에이프로젠아이앤씨 40억원과 에이프로젠파마(주) 2억원으로 구성되어 있으며, 비상장법인으로부터의 대여금으로 상법 제 542조의 9 제1항이 적용 대상이 아닙니다. 한편, 에이프로젠파마(주)의 신규대출 2억원은 본 공시서류 제출일 전일 현재 기준 상환된 상황입니다. 또한, 2023년 말 기준 (주)에이프로젠헬스케어앤게임즈가 당사의 연결회사에서 제외되며, (주)에이프로젠헬스케어앤게임즈의 종속회사인 (주)에이프로젠아이앤씨가 (주)지베이스에게 대여해준 70억원 전액이 연결범위의 변동으로 당사의 연결기준 대여금에서 제외되었습니다. 2024년 1분기 당사의 연결기준 (주)지베이스에게 신규로 대여해준 33억원은 에이프로젠파마(주)가 전액 대여해주었으며, 회수액 34억원도 에이프로젠파마(주)의 대여금이 회수된 것 입니다.
한편, 2023년 말 기준 당사가 보유중인 (주)지베이스 대여 채권 383억원 중 2023년 신규로 발생 및 2024년 1분기 회수한 11억원을 제외한 본 공시서류 제출일 전일 현재 보유 잔액 372억원의 경우 당사와 구, (주)에이프로젠바이오로직스 합병 후 당사가 구, (주)에이프로젠바이오로직스로부터 승계한 대여 채권이며, 당사는 해당 대여금의 변제기한을 연장하여 현재까지 보유하고 있습니다. 1) 2023년 10월 20일 21억원 변제기한 2024년 10월 20일로 연장 2) 2023년 11월 25일 280억원 변제기한 2024년 11월 25일로 연장 3) 2023년 01월 13일 71억원 변제기한 2024년 01월 13로 연장 후 2027년 01월 13일로 재연장하였습니다. 이는 비상장사였던 구, (주)에이프로젠바이오로직스의 (주)지베이스에 대한 자금대여를 당사가 합병으로 취득하여 변제기를 연장한 것에 불과하여 상법 제542조의9 제1항이 적용대상이 아닌 것으로 판단됩니다. 해당 변제기한 연장이 있었던 기간에 (주)지베이스는 유동성이 매우 부족한 상황이었으며, 이에 변제기를 연장하지 않을 경우 채권회수가 어려운 상황이었으므로 당사는 부득이 변제기한을 연장하게 되었습니다. 다만, 대법원 또한 기존 채무의 변제기 연장은 상호저축은행법에서 금지 및 처벌의 대상으로 삼고 있는 신용공여에 해당하지 않는다고 판단한 바 있습니다. 이에 따라 당사의 대여금 변제기한 연장과 관련하여, 상법 제542조의9 제1항을 위반할 소지는 없는 것으로 판단됩니다.
|
[대법원 2014.6.26 선고 2014도753 판결 발췌] |
|---|
| 현실적인 자금의 수수 없이 형식적으로만 신규대출을 하여 기존채무를 변제하는 이른바 대환은 특별한 사정이 없는 한 형식적으로는 별도의 대출에 해당하나 실질적으로는 기존채무의 변제기 연장에 불과하므로 상호저축은행법에서 금지 및 처벌의 대상으로 삼고 있는 '개별차주에 대한 한도를 초과하는 신용공여'에 해당하지 아니한다. 그러나 이와 달리 대출로 인하여 실제로 자금의 이동이 있었던 경우에는 그러하지 아니하고(대법원 2012. 6. 28. 선고 2012도2087 판결 등 참조), 이러한 법리는 '대주주 신용공여'의 경우에도 마찬가지로 적용된다 할 것이다. (후략) |
2023년 말 기준 당사의 연결대상회사에서 제외된 (주)에이프로젠헬스케어앤게임즈와 당사가 보유한 (주)에이프로젠의 전환사채 1,650억원((주)에이프로젠바이오로직스 220억원, (주)에이프로젠헬스케어앤게임즈 1,430억원)은 상법 시행령 제35조 제3항이 정한 예외 사유로 해석됩니다. 당사(구, 에이프로젠제약(주))가 2022년 09월 15일 (주)에이프로젠이 발행한 전환사채를 인수할 당시에 (주)에이프로젠은 당사의 의결권 없는 주식을 제외한 발행주식총수의 10% 이상을 보유하고 있었으므로 본건 금지규정상 주요주주에 해당하였습니다. 또한, (주)에이프로젠헬스케어앤게임즈가 2018년 09월 14일, 2022년 09월 15일, 2023년 02월 20일, 2023년 09월 14일 (주)에이프로젠이 발행한 전환사채를 인수할 당시 당사가 (주)에이프로젠헬스케어앤게임즈의 의결권 없는 주식을 제외한 발행주식총수의 10% 이상을 보유한 회사였으므로 (주)에이프로젠은 (주)에이프로젠헬스케어앤게임즈의 주요주주의 특수관계인에 해당하였습니다.
다만, 당사 및 (주)에이프로젠헬스케어는 본건 전환사채 인수거래의 공정성 및 합리성 등을 판단하기 위하여 이사회 결의 등 필요한 내부통제절차를 거쳤습니다. 또한, (주)에이프로젠(바이오의약품 연구개발 담당), 당사((주)에이프로젠의 개발 의약품 생산 담당), (주)에이프로젠헬스케어앤게임즈(마케팅 및 판매 담당) 간 상호 공동이익과 시너지 효과를 추구하는 관계에 있습니다. (주)에이프로젠이 전환사채 발행으로 구, 에이프로젠제약(주)로부터 조달한 자금 220억원은 구, (주)에이프로젠바이오로직스에게 대여금 형태로 지급하였으며, 구, (주)에이프로젠바이오로직스는 해당 대여금을 오송공장 건설에 상당부분 투입하였습니다. (주)에이프로젠이 전환사채 발행에 따라 구, 에이프로젠제약(주)으로부터 수취한 금액으로 구, (주)에이프로젠바이오로직스에게 대여해준 내역과 해당 대여금 중 오송공장 건설에 사용한 내역은 다음과 같으며, 오송공장 건설에 투입한 자금 외 대여금 잔액은 구, (주)에이프로젠바이오로직스가 급여 및 전기세 등 유틸리티 비용에 사용하였습니다.
| [(주)에이프로젠의 구, (주)에이프로젠바이오로직스 대여 내역] |
| 일자 | 대여 내역 |
|---|---|
| 2022.09.16 | 90억원 |
| 2022.10.17 | 50억원 |
| 2023.02.21 | 80억원 |
| 합계 | 220억원 |
| 자료 : 당사 제시 |
| [구, (주)에이프로젠바이오로직스 대여금 사용 내역] |
| 사용시기 | 내역 | 사용금액 |
|---|---|---|
| 2022.10 ~ 2023.03 |
배양라인 설비/기계 - ATF 시스템 외
|
12.23억원 |
| 2022.09 ~ 2023.09 |
정제라인 설비/기계 - 정제Tank 외
|
29.57억원 |
| 2022.09 ~ 2023.09 |
완제라인 설비/기계 - 포장설비 외
|
138.77억원 |
| 2023.01 ~ 2023.02 |
자동화창고 증축공사
|
8.25억원 |
| 2022.11 ~ 2023.08 |
기타 - 검사장비 등
|
12.34억원 |
| 합계 | 201.16억원 | |
| 자료 : 당사 제시 |
(주)에이프로젠은 지급한 대여금 외 자금을 연구개발 및 임상비용, 품목허가비용 등으로도 투입하였고, 오송공장의 상업생산에 따라 당사(구, 에이프로젠제약(주)) 및 (주)에이프로젠헬스케어앤게임즈는 매출증가 및 영업실적 개선 등의 수혜를 입을 수 있기 때문에 (주)에이프로젠이 발행한 전환사채 인수는 기업집단에 속한 계열회사들의 공동이익을 도모하기 위해서 였으며, 이에 따라 본건 자금지원은 경영상 필요성이 인정될 수 있습니다. 이에 상법 시행령 제35조 제3항의 예외 사유에 해당하였습니다. 한편, 구, (주)에이프로젠바이오로직스는 (주)에이프로젠이 개발하는 바이오의약품의 생산을 위해서 필수적인 GMP시설을 사업화하기 위하여 설립된 회사입니다. (주)에이프로젠은 구, (주)에이프로젠바이오로직스를 2대주주인 일본 니찌이꼬제약의 투자 및 지분참여 없이 독자적인 생산 시설로 운영하기 위하여 지배력을 공고히 해야 할 필요성이 있었습니다. 따라서 구, (주)에이프로젠바이오로직스에 대한 자금지원은 공동의 목적을 가진 구, 에이프로젠제약(주)의 자금을 활용하였습니다. 그러나 (주)에이프로젠이 전환사채 발행을 결정할 당시에 구, 에이프로젠제약(주)이 구, (주)에이프로젠바이오로직스에 지급한 대여금은 약 3,116억원으로, 직전 사업연도말 별도 기준 자산총액의 62.9%에 해당하여 과도한 수준으로 판단되었고, 적정이자 수취와 주가 상승시 자본이득을 기대할 수 있는 전환사채 인수를 통한 지원을 결정하였습니다. 따라서 (주)에이프로젠 전환사채를 통한 자금지원은 (주)에이프로젠 및 구, 에이프로젠제약(주)의 유동성과 바이오사업에 대한 공동 목적 달성 및 회사 가치 제고를 위한 결정이며, 에이프로젠은 전환사채로 조달한 자금을 구, (주)에이프로젠바이오로직스에 대여금 형태로 지원하였습니다.
또한, 당사는 2022년도 220억원의 (주)에이프로젠의 전환사채를 인수할 당시 유동성위험을 겪고 있었지만, 유동성 위험을 관리하기 위하여 단기 및 중장기 자금관리, 현금 유출을 지속적으로 분석 및 검토하여 금융부채와 금융자산의 만기구조를 대응시키고 있으며, 영업활동현금흐름과 금융자산의 현금유입으로 금융부채를 상환가능하다고 판단하였습니다. 이에 더해 2024년 1분기말 기준 해당 자산은 공정가치 350억원으로 평가되고 있으므로 당사의 재무 건전성에 긍정적인 영향을 미쳤습니다.
한편, 2023년 말 기준 (주)에이프로젠헬스케어앤게임즈가 당사의 연결회사에서 제외됨에 따라 (주)에이프로젠헬스케어앤게임즈가 (주)에이프로젠에게 대여해준 30,730백만원이 연결범위의 변동으로 당사의 대여금에서 제외되었습니다. (주)에이프로젠은 해당 대여금을 오송공장 건설, 연구개발 및 임상비용 등으로 투입되었으며, 성공적인 연구개발과 오송공장의 상업생산은 (주)에이프로젠헬스케어앤게임즈 및 당사의 매출증가 및 영업실적 개선 등의 수혜를 입을 수 있습니다. 따라서 해당 대여금은 기업집단에 속한 계열회사들의 공동이익을 도모하기 위해서 였으며 경영상 필요성이 인정될 수 있습니다. 이에 상법 시행령 제35조 제3항의 예외 사유에 해당한다고 판단됩니다.
(주)지베이스에 대한 대여금 잔액은 (주)넥스코닉스 등이 보유중인 (주)에이프로젠 주식 35,466,324주를 담보로 제공받고 있으며, 연 이율 4%의 이자도 수취하고 있으므로 당사의 손실은 제한적일 것으로 예상됩니다. 당사는 합병 후 (주)지베이스 대여금이 당사의 경영건전성을 해치지 않기 위해 2023년 02월 17일 최초로 (주)에이프로젠 발행주식 30,466,324주를 담보로 제공받았습니다. 하지만 (주)에이프로젠의 발행주식 담보 가치 하락에 따라 2024년 01월 18일 추가로 5,000,000주의 담보를 제공받았습니다.
구, 에이프로젠바이오로직스가 (주)지베이스와 최초 대여 계약을 체결할 당시 (주)에이프로젠바이오로직스에는 이자율 설정에 고려할 외부차입은 없었으므로 (주)지베이스 금융기관차입 평균이자율을 고려하여 4%로 설정하였습니다. (주)지베이스의 금융기관차입 평균이자율은 2020년 3.28%, 2021년 3.70%, 2022년 5.27%, 2023년 6.05%로, 최초 대여 시점인 2020년과 2021년에는 (주)지베이스 금융기관차입 평균이자율을 초과하는 수준의 이자율을 설정하였고, 2022년과 2023년에는 금융시장과 금리 변동 예측의 불확실성으로 인하여 적정 이자율을 추정하기 어려워 기존과 동일한 이자율을 설정하였습니다.
또한 지베이스에 적용되는 이자율이 (주)에이프로젠 등 각 계열사의 외부자금조달시 적용되는 이자율 등과 비교하여 적정수준을 유지, 관리할 필요성이 있는 관계로 4% 정도를 유지하는 것이 합당하다고 판단되었습니다.
다만, 현재 당사는 (주)지베이스로부터 대여금을 회수하기 전 추가적인 만기 연장 계약을 고려하고 있으며, 만기 연장을 추가적으로 진행할 경우에는 최근의 금융기관차입 평균이자율, 국세청 고시 당좌대출이자율 등을 고려하여 이자율을 반영할 계획입니다.
당사와 (주)지베이스의 대여 계약에 따라 당사는 만기 시점에 1회 이자를 정산합니다. 2024년 1분기 말 기준 당사는 574,940천원의 미수수익을 보유하고 있으나, 이는 연체체권이 아닌 대여일로부터 2023년 12월 31일까지의 이자를 미수수익으로 인식한 것으로 만기 시점에 수취 예정입니다.
한편 당사는 합병 이후 2022년 말부터 대여금 등 회수가능성평가가 필요한 채권에 대해 외부평가기관으로부터 평가를 받고 있습니다. 2022년 외부평가기관으로부터 보유 대여금에 대해 회수가능하다는 평가결과를 받았으며, 당사도 (주)지베이스 대여금에 대하여 계약기간 내 회수 가능할 것이라고 판단하여 별도 충당금 설정 없이 질권 설정만 하였습니다. 2023년 말 당사는 (주)지베이스에 대한 대여금을 회수하지 못할 위험은 없다고 판단하였습니다. 하지만, (주)지베이스는 대부분의 자산이 (주)에이프로젠 주식으로 구성되어 있으며, 2023년 말 기준 (주)에이프로젠 주가 하락과 (주)에이프로젠의 손실에 대하여 지분법적용에 따른 회계적인 결과로 (주)지베이스가 완전자본잠식 되었습니다. 당사는 (주)지베이스가 현재 진행되고 있는 (주)에이프로젠의 사업 등과 관련하여 늦어도 2026년부터 실적개선이 이루어 질 것으로 예상하고 있으며, 적절한 시점에 FI를 통한 유동화를 진행하여 재무안정화를 이룰 것으로 예상하고 있는 바, 대여금의 회수예상시기에 맞추어 추가적인 만기연장을 고려하고 있습니다. 외부평가기관에서도 이와 같은 상황을 고려하여 회수가능성 평가를 진행하였으며, 추가적인 만기연장을 고려하고 있는 만큼 회수예상시기에 대한 현금흐름과 현재까지의 계약상 현금흐름에 대한 현재가치 차이인 2,039백만원을 대여금 충당금으로 설정하였습니다. 해당 대여금에 대해 (주)에이프로젠 주식을 담보로 제공 받고 있기 때문에 외부평가기관으로부터 회수가능하다는 평가 결과를 받았습니다.
| [2023년 말 기준 (주)지베이스에 대한 장/단기 대여금 회수가능성 평가] |
| (단위: 천원) | |||||
| 거래처 | 구분 | 금액 | 평가방법 | 평가결과 | |
| 기대신용손실모형 | |||||
| (주)지베이스 | 대여금 | 43,372,466 | 기업평가등급 | CCC+ | 충당금반영 회 수 가 능 |
| 현금흐름등급 | CF6 | ||||
| Watch등급 | 유보 | ||||
| 유효이자율 | 6.21% ~ 6.78% | ||||
| 기대손실인식기간 | 전체기간 | ||||
| 자료 : 당사 정기보고서 |
상기 기재된
기업평가등급 CCC+ , 현금흐름등급 CF6, Watch 등급 유보는 신용등급기관(나이스평가정보)의 기업정보의 공시등급입니다.
기업평가등급체계는 A이상, BBB, BB , B , CCC , CC, C이하 로 분류되며 기업평가
등급 CCC+는 신용평가기관에서 산출한 모형등급으로
"상거래를 위한 신용능력이 보통 이하이며, 거래안정성 저하가 예상되어 주의를 요하는 기업" 입니다.
CF6은 현금흐름등급으로 현금흐름을 CF1~CF6으로 분류하며 CF1는 "우수", CF6은 "부실"의 의미입니다.
상기 평가결과(CCC+, CF6)에 따라 (주)지베이스의 현금흐름 및 신용능력 저하가 예상될 수 있습니다.
| [기업 신용등급의 정의] |
|
신용등급 |
등급 정의 |
|
AAA |
상거래를 위한 신용능력이 최우량급이며, 환경변화에 충분한 대처가 가능한 기업
|
|
AA |
상거래를 위한 신용능력이 우량하며, 환경변화에 적절한 대처가 가능한 기업
|
|
A |
상거래를 위한 신용능력이 양호하며, 환경변화에 대한 대처능력이 제한적인 기업
|
|
BBB |
상거래를 위한 신용능력이 양호하나, 경제여건 및 환경악화에 따라 거래안정성 저하가능성이 있는 기업
|
|
BB |
상거래를 위한 신용능력이 보통이며, 경제여건 및 환경악화 시에는 거래안정성 저하가 우려되는 기업
|
|
B |
상거래를 위한 신용능력이 보통이며, 경제여건 및 환경악화 시에는 거래안정성 저하가능성이 높은 기업
|
|
CCC |
상거래를 위한 신용능력이 보통 이하이며, 거래안정성 저하가 예상되어 주의를 요하는 기업
|
|
CC |
상거래를 위한 신용능력이 매우 낮으며, 거래의 안정성이 낮은 기업
|
|
C |
상거래를 위한 신용능력이 최하위 수준이며, 거래위험 발생가능성이 매우 높은 기업
|
|
D |
현재 신용위험이 실제 발생하였거나, 신용위험에 준하는 상태에 처해 있는 기업
|
|
R |
1년 미만의 결산재무제표를 보유하였거나, 경영상태 급변(합병, 영업양수도 등)으로 기업신용 평가등급 부여를 유보하는 기업
|
| 자료 : 당사 제시 주1) 유가증권 시장의 투자등급과 투기등급 분류 기준과는 의미가 상이하나, 일반적인 등급 정의를 고려할 때 당사 기업 신용등급은 B 등급 이상을 투자 적격 등급으로 판단할 수 있음. 주2) +, - 등급 세분화 시 22개 등급으로 구분됨 |
| [현금흐름등급의 정의] |
| 현금흐름등급 |
등급 내용 |
| CF1 | 우수 |
| CF2 | 양호 |
| CF3 | 보통 |
| CF4 | 열위 |
| CF5 | 위험 |
| CF6 | 부실 |
| 자료 : 당사 제시 |
| [Watch등급의 정의] |
|
| 자료 : 당사 제시 |
상기 외부평가기관으로부터의 회수가능성평가에 기재된 유효이자율의 경우 (주)지베이스의 타 차입처의 차입금과 이자율을 가중평균자본비용(WACC) 방식으로 산출하였습니다.
| [회수가능성평가 유효이자율 산정 근거] |
| 유효이자율 |
일자
|
차입금×이자율
|
차입금
|
차입처A
100억원
|
차입처B
50억원
|
차입처C
85억원
|
|||
|---|---|---|---|---|---|---|---|---|---|
|
금액
|
이자율
|
금액
|
이자율
|
금액
|
이자율
|
||||
|
6.21% |
2023.01.14 |
1,210,100,000 |
19,500,000,000 |
10,000,000,000 |
4.90% |
- |
0.00% |
9,500,000,000 |
7.580% |
|
6.78% |
2023.10.21 |
1,594,300,000 |
23,500,000,000 |
10,000,000,000 |
6.25% |
5,000,000,000 |
6.50% |
8,500,000,000 |
7.580% |
|
6.78% |
2023.11.24 |
1,594,300,000 |
23,500,000,000 |
10,000,000,000 |
6.25% |
5,000,000,000 |
6.50% |
8,500,000,000 |
7.580% |
|
6.78% |
2023.11.26 |
1,594,300,000 |
23,500,000,000 |
10,000,000,000 |
6.25% |
5,000,000,000 |
6.50% |
8,500,000,000 |
7.580% |
| 자료 : 당사 제시 주) 유효이자율 = 차입처A 금액 / 총차입금 ×차입처A 이자율 + 차입처B 금액 / 총차입금 ×차입처B 이자율 + 차입처C 금액 / 총차입금 ×차입처C 이자율 |
결론적으로, 당사는 (주)지베이스 대여금을 회수 가능하다고 판단하고 있으며 계약에 따른 이자를 정상적으로 수취하고 있습니다. (주)지베이스 대여금에 대한 담보권 실행 여부는 만기연장에도 불구하고 당사가 대여금 회수가 어렵다고 판단할 경우 최후의 수단으로 검토 예정입니다. 당사는 당사의 이익 및 회수가능성, 기타 일반적인 여신업무에 따른 기한이익상실 적용 등을 고려하여 담보권의 실행여부를 판단하고 있습니다. 당사는 (주)지베이스 대여금과 관련하여 일반적인 여신 및 대여 업무 등을 적용하여 운영하고 있는바, 채무자가 기한이익상실 사유에 해당되지 않는한 기존의 대여금을 운용하는 것이 당사의 이익에 부합하다고 판단됨과 동시에 단순히 기간이 도래한 사유만으로 담보권을 실행할 경우 일반주주 등의 이익이 심각하게 훼손될 수 있는 점 등을 고려하여 당사는 적절하게 대여금 관리를 하고 있습니다. 또한, 담보권 실행시 채권 회수는 가능하겠으나, (주)지베이스의 (주)에이프로젠에 대한 경영권이 약화될 우려가 있습니다. (주)지베이스를 포함한 계열회사들은 공동의 이익을 목표로 하는 기업집단으로 일부의 위험이 전체의 위험으로 확대될 수 있기에 각 계열회사에 위험을 초래할 수 있는 행위는 지양하고 있습니다.
따라서 당사가 보유한 (주)지베이스에 대한 대여금 채권과 (주)에이프로젠이 발행한 전환사채 인수, (주)에이프로젠헬스케어앤게임즈가 보유한 (주)에이프로젠에 대한 대여금 채권 등은 경영상 합목적적 거래로 판단하였으며, 이로 인한 당사의 재무건전성을 저해할 위험도 제한적입니다.
상법 제542조의9(주요주주 등 이해관계자와의 거래) 제3항에 의하면 최근 사업연도 말 현재의 자산총액이 2조원 이상인 상장회사는 특수관계인과의 거래에 있어 이사회승인을 받아야 하는 규정이 있습니다. 당사의 경우 2022년 기말 연결 기준 총 자산규모가 676,103백만원으로 동 조항에 해당되지 않아 기타특수관계자와의 거래에 대하여 이사회 의결 절차의 의무가 존재하지 않습니다.
당사의 연결대상 및 기타 특수관계자 중 (주)에이프로젠비저너리와 (주)에이프로젠아이앤씨, 지비티(주), (주)제3글로브, (주)지비피에스를 제외한 기업은 외부감사인으로부터 회계감사를 위하여 회계에 관한 장부와 관계서류를 열람하고 재무제표 및 동 부속명세서를 검토하였으며 필요하다고 인정되는 경우 대조, 실사, 입회, 조회 기타 적절한 감사 절차를 적용하여 적절히 감사를 실시하도록 하였으며, 외부감사 결과 적정의견을 받고 있습니다.
관계기업인 (주)에이프로젠헬스케어앤게임즈에서 종속기업으로 보유하고 있는 (주)에이프로젠비저너리 지분 100%, (주)에이프로젠아이앤씨(주) 지분 94.92%에 대해서는 외감대상에서 제외되어 별도의 외감을 실시하고 있지 않습니다. 또한, 지비티(주), (주)제3글로브, (주)지비피에스는 당사와 직접적인 지분관계는 없으며 외감대상에서 제외되어 별도의 외감을 실시하고 있지 않습니다. 당사는 해당 특수관계자가 신의성실의 원칙에 따라 신뢰할만한 재무정보를 제출하고 있다고 판단하지만, 그 신뢰성에 대해서는 외감을 받지 않은 것임에 유의해야 합니다.
최근 4개년 및 2024년 1분기 간 당사의 특수관계자 간 거래내역은 하기 표와 같습니다.
| [최근 4개년 및 2024년 1분기 연결회사 및 특수관계자 간 거래 내역] |
| (단위: 백만원) |
| 구 분 | 특수관계자명 | 거래구분 | 거래내용 | 2024년 1분기 |
2023년 1분기 |
2023년 | 2022년 | 2021년 | 2020년 |
|---|---|---|---|---|---|---|---|---|---|
| 최상위지배기업 | (주)지베이스 | 수익 | 이자수익 | 745 | 542 | 2,342 | 399 | 1 | - |
| 비용 | 기타의대손상각비 | 811 | - | 6,351 | - | - | - | ||
| 비용 | 상각후원가측정금융자산거래손실 | - | - | 996 | - | - | - | ||
| 비용 | 기타의대손상각비환입 | 341 | - | - | - | - | - | ||
| 비용 | 금융자산거래일손실 | 1,013 | - | - | - | - | - | ||
| 지배기업 | ㈜에이프로젠(존속법인) | 수익 | 임대매출 | - | 119 | 457 | 428 | 380 | 380 |
| 용역매출 | 774 | 188 | 13,993 | 263 | - | - | |||
| 상품매출 | 57 | - | 193 | - | - | - | |||
| 기타매출 | 89 | 88 | 354 | 11 | - | - | |||
| 당기손익-공정가치측정금융자산 평가이익 | 6,564 | 10,942 | 38,523 | 1,251 | - | - | |||
| 이자수익 | - | 279 | 1,447 | 1,585 | - | - | |||
| 파생상품부채평가이익 |
- | 9,287 | 1,581 | - | - | - | |||
| 잡이익 | 2 | - | - | - | - | - | |||
| 비용 | 당기손익-공정가치측정금융자산 평가손실 | - | 0 | 0.122 | 777 | - | - | ||
| 경상연구개발비 | 4 | - | -16 | - | - | - | |||
| 이자비용(주4) | 2,253 | 1,170 | 7,874 | 155 | - | - | |||
| 기타대손상각비 | 7,518 | - | 7,149 | 2,758 | - | - | |||
| 전환사채발행손실 | - | - | 3,969 | - | - | - | |||
| 유형자산처분손실 | - | - | - | - | -0.447 | - | |||
| 상각후원가측정금융자산거래손실 | - | - | 2,877 | - | - | - | |||
| 지분양수 | 종속기업 지분양수 | - | - | - | 10,138 | - | - | ||
| 유형자산 매각 | 유형자산 매각 | - | - | - | - | -20 | - | ||
| 유형자산취득 | 유무형자산취득 | - | 448 | 597 | - | - | - | ||
| 구,㈜에이프로젠메디신(소멸법인)(주1) | 수익 | 수입임대료 | - | - | - | 52 | 89 | 89 | |
| 당기손익-공정가치측정금융자산 평가이익 | - | - | - | 825 | 1,317 | 4,042 | |||
| 이자수익 | - | - | - | 1,106 | 2,254 | 1,201 | |||
| 비용 | 당기손익-공정가치측정금융자산 평가손실 | - | - | - | - | -0.36 | -0.68 | ||
| 기타 | 구, (주)에이프로젠바이오로직스(소멸법인)(주2) | 수익 | 이자수익 | - | - | - | 12,589 | 9,866 | 6,527 |
| 당기손익-공정가치 측정 금융상품평가손실 | - | - | - | - | - | -3,065 | |||
| 에이프로젠아이앤씨㈜ | 수익 | 이자수익 | - | - | - | 17 | - | - | |
| 수입임대료 | - | - | - | 7 | - | - | |||
| 비용 | 이자비용 | - | - | - | 16 | - | - | ||
| (주)넥스코닉스 | 수익 | 수입임대료 | - | 1 | - | 4 | 4 | 4 | |
| 기타매출 | - | - | 1 | - | - | - | |||
| 유형자산 취득 | 유무형자산의 취득 | - | - | 108 | 203 | - | - | ||
| 비용 | 지급수수료 | 54 | 98 | 313 | -276 | -222 | -352 | ||
| 소모품비 | 2 | 5 | 27 | -14 | -19 | -56 | |||
| 이자비용 | 9 | - | - | - | - | - | |||
| 유형자산의 취득 | - | 108 | - | - | - | - | |||
| (주)에이프로젠헬스케어앤게임즈 | 수익 | 제품매출 | 1,145 | - | - | - | - | - | |
| 기타매출 | 2 | - | - | - | - | - | |||
| 비용 | 이자비용 | 565 | - | - | - | - | - | ||
| 지급임차료 | 315 | - | - | - | - | - | |||
| 상품매입 | 13 | - | - | - | - | - | |||
| 에이지티(주)(소멸법인)(주3) | 수익 | 이자수익 | - | - | - | 146 | 175 | 175 | |
| 지비티㈜ | 수익 | 이자수익 | 1 | - | 6 | - | - | - | |
| 유무형자산취득 | 유무형자산의취득 | 76 | - | - | 100 | - | - | ||
| 비용 | 기타의 대손상각비 | - | - | 86 | - | - | - | ||
| 임직원 | 수익 | 이자수익 | 7 | 7 | 29 | 30 | 30 | 20 |
| 자료 : 당사 정기보고서 주1) 소멸법인인 구,(주)에이프로젠메디신의 합병이전 2022년 07월 15일 까지의 거래 내역에 대해 작성 되었습니다. 주2) 소멸법인 구,㈜에이프로젠바이오로직스의 합병이전 2022년 09월 30일까지의 거래 내역에 대해 작성 되었습니다. 주3) 소멸법인 구,에이지티㈜의 합병이전 2022년 09월 30일까지의 거래 내역에 대해 작성 되었습니다. |
2023년 말 기준 최상위 지배기업인 (주)지베이스 대여금 관련 기타의대손상각비 6,351백만원의 경우 당사 및 당사의 연결회사가 (주)지베이스에게 대여해준 잔액의 현재 장부금액과 만기연장 후의 현금흐름을 유효이자율((주)지베이스의 타 차입처 이자율 평균, 6.21%~ 6.78%)로 할인한 현재가치의 차이를 인식하고 있는 계정이며, (주)지베이스 대여금의 기타의대손상각비는 원금손실가능성과는 별개로 계약상 만기까지 회수하지 못하여 만기연장이 예상됨에 따라 인식한 계정입니다. 2024년 1분기 기타의대손상각비 811백만원 발생하였습니다.
2023년 발생한 상각후원가측정금융자산거래손실 996백만원은 (주)지베이스 대여금의 만기일까지 원금과 이자금액을 실제 대여해준 이자율(4.00%)과 유효이자율((주)지베이스의 타 차입처 이자율 평균, 6.21% ~ 6.78%)로 할인한 현재가치의 차이금액을 인식한 계정입니다. 다만, 당사는 (주)지베이스로부터의 대여금에 대해 회수하기 전 추가적인 만기연장을 고려하고 있으며, 만기연장 계약을 진행할 경우에는 최근의 금융기관차입 평균이자율, 국세청 고시 당좌대출이자율 등을 고려하여 이자율을 반영할 계획입니다.
당사의 특수관계자간 거래내역을 살펴보면 (주)에이프로젠, 구, (주)에이프로젠메디신, (주)넥스코닉스, 에이프로젠아이앤씨(주)로부터 임대매출이 발생하였음을 확인할 수 있습니다. 또한, 2023년 (주)에이프로젠으로부터의 용역매출, 상품매출 거래가 각 13,993백만원, 193백만원 발생하고 있는 것을 알 수 있는데, 이는 당사가 영위하는 바이오사업부문 관련하여 (주)에이프로젠이 아직까지 유일한 고객사로 있는 구조 때문입니다. 상기 언급하였듯이, 당사는 특수관계인들을 대상으로 빈번한 대여금이 발생하고 있기 때문에, 위 도표에서도 이자수익이 매년 발생하고 있는 것을 확인 할 수 있습니다.다만, 2024년 1분기 (주)에이프로젠으로부터의 용역매출은 774백만원으로 크게 감소하였으며, 상품매출은 57백만원 기록하였습니다. 당사의 용역매출은 (주)에이프로젠의 임상시료 생산계획에 영향을 받기 때문이며 당기내 추가 발주에 따른 생산을 예상하고 있습니다.
2023년에 발생한 당기손익-공정가치측정금융자산평가이익 38,523백만원은 당사 및 2023년 기준 당사의 종속회사에서 관계회사로 변경된 (주)에이프로젠헬스케어앤게임즈가 보유하고 있는 (주)에이프로젠 전환사채 (25회, 27회, 29회)에 대해 외부평가기관으로부터 진행한 공정평가 결과에 따라 인식한 평가이익입니다.2024년 1분기 말 기준 당사가 보유하고 있는 (주)에이프로젠 전환사채에 대해 당기손익-공정가치측정금융자산평가이익이 전년 동기 10,942백만원 대비 감소한 6,564백만원 발생하였습니다. 이는 2023년 말 (주)에이프로젠헬스케어앤게임즈가 당사의 연결대상회사에서 제외됨에 따라 (주)에이프로젠 전환사채 보유액이 감소하였기 때문입니다.
최근 4개년 및 2024년 1분기 간 당사의 특수관계자 간 사업성 거래내역은 하기 표와 같습니다.
| [최근 4개년 및 2024년 1분기 당사의 별도기준과 연결회사 및 특수관계자 간 사업성거래 내역] |
| (단위: 백만원, %) |
| 구 분 | 특수관계자명 | 거래내용 | 2024년 1분기 | 2023년 1분기 | 2023년 | 2023년 | 2022년 | 2021년 | 2020년 | |||||||
|---|---|---|---|---|---|---|---|---|---|---|---|---|---|---|---|---|
| 금액 | 비중 | 금액 | 비중 | 금액 | 비중 | 금액 | 비중 | 금액 | 비중 | 금액 | 비중 | 금액 | 비중 | |||
| 지배기업 | (주)에이프로젠 | 수입임대료 | - | 0.00 | - | 0.00 | - | 0.00 | - | 0.00 | 19 | 0.04 | 19 | 0.06 | 19 | 0.06 |
| 용역매출(바이오의약품 임상시약 등의 위탁생산 용역) | 774 | 14.57 | 188 | 3.98 | 13,993 | 22.54 | 13,993 | 22.54 | 263 | 0.59 | - | 0.00 | - | 0.00 | ||
| 상품매출(보유 원자재 양도) | 57 | 1.07 | - | 0.00 | 193 | 0.31 | 193 | 0.31 | - | 0.00 | - | 0.00 | - | 0.00 | ||
| 기타매출(당사 오송공장 내 연구소 임대) | 89 | 1.67 | 93 | 1.97 | 354 | 0.57 | 354 | 0.57 | 11 | 0.02 | - | 0.00 | - | 0.00 | ||
| 종속기업 | 에이프로젠파마(주) | 제품, 상품매출(당사 생산 제네릭의약품 등 판매) | 3,113 | 58.58 | 2,930 | 62.09 | 12,312 | 19.83 | 12,312 | 19.83 | 13,010 | 29.21 | 12,815 | 37.64 | 11,355 | 35.67 |
| 기타매출(수입임대료 대체) | 2 | 0.04 | 2 | 0.04 | 4 | 0.01 | 4 | 0.01 | - | 0.00 | - | 0.00 | - | 0.00 | ||
| 수입임대료(당사 보유 사무실 및 창고 임대) | - | 0.00 | - | 0.00 | - | 0.00 | - | 0.00 | 4 | 0.01 | 10 | 0.03 | 10 | 0.03 | ||
| 수입수수료(경영지원업무 용역) | 132 | 2.48 | 128 | 2.71 | 510 | 0.82 | 510 | 0.82 | 345 | 0.77 | - | 0.00 | - | 0.00 | ||
| 관계기업 | (주)에이프로젠 헬스케어앤게임즈 |
제품매출(당사 생산 제네릭의약품 등 판매) | 1,145 | 21.55 | 1,375 | 29.14 | 5,848 | 9.42 | 5,848 | 9.42 | 6,043 | 13.57 | 5,052 | 14.84 | 5,291 | 16.62 |
| 기타매출(수입임대료 대체) |
2 | 0.04 | 2 | 0.04 | 4 | 0.01 | 4 | 0.01 | - | 0.00 | 11 | 0.03 | 16 | 0.05 | ||
| 수입임대료(당사 보유 사무실 및 창고 임대) |
- | 0.00 | - | 0.00 | - | 0.00 | - | 0.00 | 3 | 0.01 | 3 | 0.01 | 3 | 0.01 | ||
| 기타 | (주)넥스코닉스 | 기타매출(수입임대료 대체) | - | 0.00 | 1 | 0.02 | 1 | 0.00 | 1 | 0.00 | - | 0.00 | - | 0.00 | - | 0.00 |
| 수입임대료 | - | 0.00 | - | 0.00 | - | 0.00 | - | 0.00 | 4 | 0.01 | 4 | 0.01 | 4 | 0.01 | ||
| 전체 매출 | 5,314 | 100.00 | 4,719 | 100.00 | 62,082 | 100 | 62,082 | 100 |
44,534 |
100 | 34,050 | 100 | 31,831 | 100 | ||
| 자료 : 당사 제공 |
이처럼 당사는 다수의 특수관계자를 대상으로 사업성 거래를 행하고 있습니다. 2023년 기준 당사의 별도 기준 매출액 62,082백만원 중 당사 특수관계자를 대상으로 한 매출액은 33,219백만원입니다. 2024년 1분기 당사의 별도 기준 매출액 12,012백만원 중 당사 특수관계자를 대상으로 한 매출액은 5,314백만원입니다.
모회사 에이프로젠을 대상으로 발생한 매출은 에이프로젠이 연구개발중인 바이오의약품 임상시약 등의 위탁 생산에 대한 매출이며, 종속회사 및 관계회사인 에이프로젠파마와 에이프로젠헬스케어앤게임즈를 대상으로 발생한 매출은 당사가 생산하는 제릭의약품 등의 판매에 대한 매출입니다. 기타매출은 당사가 보유한 부동산 임대에 따른 매출 등으로 그 비중은 매우 낮은 편입니다.
당사 전체 매출에서 특수관계사 매출이 차지하는 비율은 2023년 약 53%, 2024년 1분기 약 44%로 높다고 볼 수 있으나, 이는 그룹내 사업구조에 따라 당사가 모회사 에이프로젠의 독점 CMO 회사로서의 지위를 가지고 있기 때문입니다. 또한 당사로부터 제네릭의약품 등을 공급받아 유통하는 에이프로젠파마와 에이프로젠헬스케어앤게임즈의 매출처가 외부 도매상, 병원, 의원, 약국 등으로 구성되어 있는 것을 고려하면 연결회사의 관점에서 당사의 매출이 특수관계자에게 편중되어 있는 것은 아닙니다.
한편, 당사의 주요 사업인 의약품 생산에 필요한 원부재료의 매입 거래 중 특수관계자를 대상으로 한 거래는 없습니다.
이처럼 당사는 다수의 특수관계사와 긴밀한 관계를 맺고 있습니다. 김정출 대표이사는 특수관계자인 (주)에이프로젠헬스케어앤게임즈 대표이사 및 에이프로젠아이앤씨(주) 사내이사를 겸직하고 있으며, 강종수 사내이사는 에이프로젠파마(주)와 대표이사를 겸직하고 있으며, 정민철 감사는 에이프로젠파마(주) 감사를 겸임하고 있습니다. 또한 당사는 최근 3개년간 주요 특수관계자들과 다양한 매입매출거래, 관계사 지분거래, 대여 등 자금거래를 진행하였습니다. 향후에도 유사한 특수관계자 간 거래가 계속될 경우 특수관계회사들의 영업환경 악화에 따른 위험이 당사에 전이될 가능성이 있습니다. 따라서 종속기업과 관계기업 영업개황의 변화가 당사의 실적에도 결정적인 영향을 미칠 수 있음을 유의하시기 바랍니다.
|
자. 종속회사 등 관련 위험 |
당사는 2023년 3분기 기준 5개의 종속회사를 보유하고 있습니다. 당사가 76.7% 지분율을 보유중인 (주)에이프로젠헬스케어앤게임즈, 100.0% 지분율을 보유중인 에이프로젠파마(주)를 종속회사로 보유하고 있습니다. 또한, (주)에이프로젠헬스케어앤게임즈의 종속회사인 에이프로젠아이앤씨(주), (주)에이프로젠비저너리, (주)비전브로스가 당사의 연결대상 종속회사로 있습니다. 그 중 에이프로젠아이앤씨(주)는 2022년 12월 (주)에이프로젠과의 주식 양수도 계약을 통해 (주)에이프로젠헬스케어앤게임즈가 지분을 확보함에 따라 종속법인으로 신규 편입되었습니다. 한편, 2023년 12월 20일 (주)에이프로젠헬스케어앤게임즈의 제3자배정 유상증자에 따라 2023년 말 기준 최대주주가 당사(지분율 39.66%)에서 (주)에이프로젠(42.00%)으로 변경되었으며, 그에 따라2023년 말 기준 당사의 연결대상 종속회사에서 제외되었습니다. 또한, (주)에이프로젠헬스케어앤게임즈의 종속회사들에 대한 당사의 지배력 상실에 따라 2024년 1분기 말 기준 에이프로젠파마(주)만 당사의 종속회사입니다. 2024년 1분기 당사의 연결대상 종속기업 및 각 법인들의 요약 재무현황은 아래 도표와 같습니다.
당사가 속한 에이프로젠 그룹의 지분 구조는 최상위 지배기업인 (주)지베이스 이하 (주)에이프로젠, (주)에이프로젠바이오로직스, (주)에이프로젠헬스케어앤게임즈, 기타 종속회사로 이어지는 수직적인 형태로, (주)에이프로젠은 당사를 통해 (주)에이프로젠헬스케어앤게임즈에 간접적으로 지배력을 행사해 왔습니다.
그러나 (주)에이프로젠의 의약품 연구개발 사업을 중심으로 각 계열사의 사업이 밀접한 연관성을 가진 그룹 사업구조 내에서 보다 효율적인 경영 및 사업활동을 위하여 (주)에이프로젠헬스케어앤게임즈의 제3자배정 유상증자를 통해 (주)에이프로젠 이하 종속회사의 지분 구조를 수평적인 형태로 변경하였습니다. 이를 통해 (주)에이프로젠은 당사와 (주)에이프로젠헬스케어앤게임즈의 최대주주로서 각 회사에 직접적인 지배력을 행사하게 되었습니다.
(주)에이프로젠헬스케어앤게임즈 연결대상 종속회사 제외에 따른 당사의 재무구조 변경이 당사의 경영 및 사업활동에 중요하게 미칠 영향은 없을 것으로 판단하고 있습니다.
한편, 당사와 (주)에이프로젠이 보유한 (주)에이프로젠헬스케어앤게임즈의 지분을 합산하면 발행주식총수의 80%를 초과하는 과도한 수준입니다. (주)에이프로젠헬스케어앤게임즈가 상장된 코스닥시장 상장규정에는 주식거래량과 주식분산 요건 미달에 대하여 관리종목 지정 사유로 규정하고 있는데, 2023년 12월 31일 기준 (주)에이프로젠헬스케어앤게임즈의 소액주주는 1만명을 초과하고, 그 소액주주가 소유한 주식이 100만주 이상이면서, 유동주식수의 100분의 10 이상으로 주식분산 미달 사유에 해당하지 않으며, 월평균 거래량이 1만주 이상(액면가액 5,000원 기준)으로 거래량 미달 사유에도 해당하지 않습니다.
| [연결대상 종속기업 및 요약 재무현황] |
| (단위: 백만원) |
|
종속기업명 |
지배지분율 |
업종 |
자산 | 부채 | 자본 | 매출 | 당기순손익 | 비고 | |
|---|---|---|---|---|---|---|---|---|---|
| 2023년 말 기준 |
2024년 1분기 말 기준 | ||||||||
| (주)에이프로젠헬스케어앤게임즈 | 39.67% | 35.28% | 의약품 도매업 | 0 | 0 | 0 | 9,296 | 6,519 |
최대주주변경 관계기업) |
| 에이프로젠파마(주) | 100.00% | 100.00% | 의약품 도소매업 | 20,155 | 19,355 | 800 | 27,548 | -2948 | - |
| (주)비전브로스 | 65.33% | 65.33% | 소프트웨어 개발 및 판매 | 0 | 0 | 0 | 0 | 0 | 지배력상실 |
| (주)에이프로젠비저너리 | 100.00% | 100% | 소프트웨어 개발 및 판매 | 0 | 0 | 0 | 358 | -4 | 지배력상실 |
| 에이프로젠아이앤씨(주) | 96.26% | 96.26% | 기타산업용유리제품 | 0 | 0 | 0 | 6,369 | -3549 | 지배력상실 |
| 주1) 재무현황은 2023년 기준 주2) (주)비전브로스, (주)에이프로젠비저너리, 에이프로젠아이앤씨(주), (주)에이프로젠헬스케어앤게임즈는 2023년 말 기준 당사의 종속기업에서 제외되었습니다. 자료: 당사 정기보고서 및 당사 제시 |
(주)에이프로젠헬스케어앤게임즈의 재무현황은 아래 도표와 같습니다.
| [(주)에이프로젠헬스케어앤게임즈 요약 재무현황] |
| (단위: 백만원) |
| 구분 | 과목 | 2024년 1분기 | 2023년 | 2022년 | 2021년 | 2020년 |
|---|---|---|---|---|---|---|
| BS | 유동자산 | 21,633 | 20,232 | 107,988 | 112,238 | 100,896 |
| 비유동자산 | 342,756 | 296,326 | 105,405 | 114,504 | 135,993 | |
| 자 산 총 계 | 364,389 | 316,557 | 213,393 | 226,742 | 236,889 | |
| 유동부채 | 27,780 | 27,310 | 12,005 | 3,115 | 3,565 | |
| 비유동부채 | 1,999 | 1,982 | 1,951 | 1,387 | 1,867 | |
| 부 채 총 계 | 29,779 | 29,292 | 13,956 | 4,502 | 5,432 | |
| 자본금 | 57,076 | 57,076 | 89,348 | 89,348 | 89,348 | |
| 주식발행초과금 | 184,301 | 184,301 | 146,006 | 146,006 | 146,006 | |
| 기타자본구성요소 | 56,473 | 56,501 | -18,499 | -451 | 11,436 | |
| 이익잉여금 | 36,811 | -10,579 | -17,969 | -12,287 | -14,960 | |
| 비지배지분 | -50 | -34 | 551 | -376 | -373 | |
| 자 본 총 계 | 334,611 | 287,265 | 199,437 | 222,240 | 231,457 | |
| IS | 매출액 | 3,401 | 16,007 | 9,598 | 8,416 | 10,319 |
| 매출총이익 | 1,119 | 4,981 | 2,130 | 1,762 | 2,486 | |
| 영 업 이 익 | 2 | 189 | -930 | -2,579 | -2,009 | |
| 당 기 순 이 익 | 47,398 | 4,171 | 2,431 | 2,647 | 11,059 | |
| CF | 영업현금흐름 | 1,579 | 1,662 | 17,284 | -13,291 | 3,386 |
| 투자현금흐름 | -1,422 | -97,252 | -18,467 | -6,788 | 11,025 | |
| 재무현금흐름 | -42 | 89,002 | 5,459 | -96 | -226 | |
| 기초현금및현금성자산 | 9,223 | 15,810 | 11,533 | 31,705 | 17,545 | |
| 기말현금및현금성자산 | 9,338 | 9,223 | 15,810 | 11,533 | 31,705 |
| 자료: (주)에이프로젠헬스케어앤게임즈 정기보고서 |
| [(주)에이프로젠헬스케어앤게임즈 주요 사업부문별 매출현황] |
| (단위: 백만원) |
| 사업부문 | 매출유형 | 품목 | 2024년 1분기 |
2023년 1분기 |
2023년 | 2022년 | 2021년 | 2020년 |
|---|---|---|---|---|---|---|---|---|
| 의약품 사업 | 상품 | 소화기관용약(이지롱액, 가베스판연질캡슐 등) | 362 | 548 | 1,565 | 841 | 634 | 720 |
| 외피용약(라벤다크림, 바크락스연고 등) | 268 | 255 | 1,685 | 1,085 | 1,068 | 1,021 | ||
| 자양강장변질제(이소나민주, 토프라민주 등) | 269 | 265 | 746 | 292 | 185 | - | ||
| 항생물질제제(클라토민정, 락타실린주 등) | 224 | 277 | 359 | 435 | 271 | 231 | ||
| 기타 | 713 | 739 | 4,417 | 6,539 | 5,181 | 5,298 | ||
| 소계 | 1,836 | 2,084 | 8,772 | 8,900 | 7,339 | 7,270 | ||
| 임대 사업 | 부동산 | 사무실 연구실 | 127 | 127 | 507 | 524 | 524 | 524 |
| 단열 사업 | 제품 | Foamglas | 334 | 324 | 2,515 | - | - | - |
| 공사 | Nukon System(N.G.B.T.I) | 1,074 | 1,211 | 3,854 | - | - | - | |
| 소계 | 1,408 | 1,535 | 6,369 | - | - | - | ||
| 기타 | - | 31 | 230 | 358 | 173 | 553 | 2,524 | |
| 합 계 | 3,402 | 3,976 | 16,006 | 9,597 | 8,416 | 10,318 | ||
| 자료: (주)에이프로젠헬스케어앤게임즈 정기보고서 |
(주)에이프로젠헬스케어앤게임즈는 피용약, 소화기관용약, 자양강장변질제, 항생물질제제 등의 의약품을 중심으로 유통, 판매하는 의약품 사업과 당사가 보유한 부동산 및 장비(기계, 설비)를 대여하는 임대 사업을 주요 사업을 영위하고 있습니다. 2017년 05월 01일 의약품유통품질관리기준(KGSP) 허가를 취득하여 의약품유통사업을 시작하였으며 공시서류작성 기준일로부터 현재 당사는 약 100품목 이상의 의약품을 유통하고 있으며 외피용약, 소화기관용약, 자양강장변질제, 항생물질제제 등을 상위 매출품목으로 하여 6,785백만원의 의약품 사업 매출액을 기록하였습니다. 또한 2021년 코로나19로 인한 매출감소 이후 2023년 16,007백만원의 매출을 기록하며 코로나19 이전 수준 이상으로 회복하였습니다. 2024년 1분기는 전년 동기 대비 감소한 3,402백만원의 매출이 발생하였습니다. 매출총이익의 경우 2020년 2,486백만원, 2021년 1,762백만원, 2022년 2,130백만원 대비 높은 판매비와관리비 각 4,495백만원, 4,342백만원, 3,060백만원을 기록하며 2022년까지 영업손실을 유지하였습니다. 다만, 2023년 매출총이익 4,981백만원, 영업이익 189백만원, 당기순이익 4,171백만원으로 흑자전환하였습니다. 2024년 1분기는 매출총이익 1,119백만원, 영업이익 2백만원, 당기순이익 47,398백만원으로 흑자 유지하였습니다.
(주)에이프로젠헬스케어앤게임즈 의약품 사업 매출의 경우 2020년 7,270백만원, 2021년 7,339백만원, 2022년 8,900백만원, 2023년 8,772백만원, 2024년 1분기 1,836백만원을 기록하였습니다. 2023년 3분기 구, (주)에이프로젠KIC의 단열사업 부문을 물적분할하여 신설된 법인인 에이프로젠아이앤씨(주)의 단열사업이 추가되었으며, 2023년 단열사업부문 매출 6,369백만원, 2024년 1분기 1,408백만원 기록하였습니다. 반면 2020년 게임사업부문 매출비중 24.46%에서 2023년 2.24%, 2024년 1분기 0.91%로 감소하였습니다. (주)에이프로젠헬스케어앤게임즈의 매출처별 매출현황은 아래 도표와 같습니다.
| [(주)에이프로젠헬스케어앤게임즈 매출처별 매출현황] |
| (단위 : 백만원) |
| 2024년 1분기 | 2023년 | 2022년 | 2021년 | 2020년 | ||||||||||
|---|---|---|---|---|---|---|---|---|---|---|---|---|---|---|
| 매출처 | 매출액 | 비율 | 매출처 | 매출액 | 비율 | 매출처 | 매출액 | 비율(%) | 매출처 | 매출액 | 비율(%) | 매출처 | 매출액 | 비율(%) |
| 디엑스앤브이엑스㈜ | 70 | 2.06% | ㈜지오영 | 306 | 1.91% | ㈜바른팜 | 392 | 4.08% | ㈜메디꼬레 | 494 | 5.87% | 모바일(개인) | 2,524 | 24.46% |
| ㈜지오영 | 61 | 1.79% | ㈜힐링스팜 | 168 | 1.05% | ㈜힐링스팜 | 275 | 2.87% | ㈜센트럴약품 | 256 | 3.04% | 임대매출 | 524 | 5.08% |
| 성화약품㈜ | 54 | 1.59% | ㈜티제이팜 | 174 | 1.09% | ㈜호민약품 | 255 | 2.66% | ㈜지오영 | 251 | 2.98% | 병의원, 약국 등 | 7,270 | 70.46% |
| 기타 | 1,651 | 48.53% | 기타 | 8,124 | 50.76% | 기타 | 7,978 | 83.13% | 기타 | 6,153 | 73.11% | 합계 | 10,318 | 100.00% |
| 소 계 | 1,836 | 53.97% | 소계 | 8,772 | 54.80% | 소계 | 8,900 | 92.74% | 소계 | 7,154 | 85.00% | - | - | - |
| ㈜에이프로젠 | 114 | 3.35% | ㈜에이프로젠 | 457 | 2.86% | ㈜에이프로젠 | 460 | 4.79% | 구글 | 566 | 6.73% | - | - | - |
| 기타 | 13 | 0.38% | 기타 | 50 | 0.31% | ㈜에이프로젠바이오로직스 | 53 | 0.55% | 원스토어 | 71 | 0.84% | - | - | - |
| 소 계 | 127 | 3.73% | 소계 | 507 | 3.17% | 기타 | 11 | 0.11% | 애플 | 8 | 0.10% | - | - | - |
| 삼성물산㈜ | 780 | 22.93% | 삼성물산㈜ | 3,833 | 23.95% | 소계 | 524 | 5.46% | 기타 | 93 | 1.11% | - | - | - |
| ㈜피엔케이엔지니어링 | 265 | 7.79% | ㈜에스원글로벌 | 543 | 3.39% | 기타 | 173 | 1.80% | 소계 | 738 | 8.77% | - | - | - |
| 기타 | 363 | 10.67% | 기타 | 1,993 | 12.45% | 합계 | 9,597 | 100.00% | ㈜에이프로젠 | 360 | 4.28% | - | - | - |
| 소 계 | 1,408 | 41.39% | 소계 | 6,369 | 39.79% | - | - | - | ㈜에이프로젠메디신 | 89 | 1.06% | - | - | - |
| 기타 | 31 | 0.91% | 기타 | 358 | 2.24% | - | - | - | 에이프로젠제약㈜ | 60 | 0.71% | - | - | - |
| 합계 | 3,402 | 100% | 합계 | 16,006 | 100.00% | - | - | - | 기타 | 15 | 0.18% | - | - | - |
| - | - | - | - | - | - | - | - | - | 소계 | 524 | 6.23% | - | - | - |
| - | - | - | - | - | - | - | - | - | 합계 | 8,416 | 100.00% | - | - | - |
한편, (주)에이프로젠헬스케어앤게임즈는 (주)에이프로젠과 AP063(허셉틴 바이오시밀러) 공동개발 계약을 체결하였으며 이를 위한 임상 3상 비용 중 총 500억원 투자 진행 예정입니다. 해당 계약을 통해 향후 허셉틴 바이오시밀러의 매출 발생 시 vial 당 $10의 판매수익 배당금을 수취할 예정입니다. 다만, 허셉틴 바이오시밀러의 임상 성공이 지연되거나 시장침투가 예상하는 수준에 원활하게 이뤄지지 않는 등 다양한 변수에 의해 예상보다 적은 수익구조가 발생할 수 있다는 점을 투자자분들께서는 유의하시기 바랍니다.
에이프로젠파마(주)의 재무현황은 아래 도표와 같습니다.
| [에이프로젠파마(주) 요약 재무현황] |
| (단위: 백만원) |
| 구분 | 과목 | 2024 1분기 | 2023 | 2022 | 2021 | 2020 |
|---|---|---|---|---|---|---|
| BS | 유동자산 | 15,129 | 12,925 | 18,559 | 13,066 | 11,344 |
| 비유동자산 | 5,786 | 7,230 | 1,249 | 1,620 | 1,354 | |
| 자 산 총 계 | 20,915 | 20,155 | 19,808 | 14,686 | 12,698 | |
| 유동부채 | 19,801 | 17,136 | 13,966 | 7,996 | 6,844 | |
| 비유동부채 | 2,244 | 2,219 | 1,972 | 2,241 | 2,355 | |
| 부 채 총 계 | 22,045 | 19,355 | 15,937 | 10,237 | 9,199 | |
| 자본금 | 3,632 | 3,632 | 3,632 | 3,632 | 3,632 | |
| 이익잉여금 | -4,746 | -2,816 | 254 | 833 | -117 | |
| 기타 | -16 | -16 | -16 | -16 | -16 | |
| 자 본 총 계 | -1,130 | 800 | 3,871 | 4,449 | 3,499 | |
| IS | 매출액 | 6,710 | 27,548 | 30,663 | 32,492 | 28,392 |
| 매출총이익 | 3,515 | 15,142 | 17,580 | 19,364 | 17,233 | |
| 영 업 이 익 | -677 | -1,245 | -690 | 1,009 | -1,716 | |
| 당 기 순 이 익 | -1,916 | -2,948 | -735 | 657 | 1,236 | |
| CF | 영업현금흐름 | -158 | -990 | -291 | 1,458 | 1,529 |
| 투자현금흐름 | 2,164 | -3,650 | -5,851 | -1,825 | 42 | |
| 재무현금흐름 | 2,585 | 3,138 | 6,725 | -114 | -105 | |
| 기초현금및현금성자산 | 1,048 | 2,550 | 1,966 | 2,447 | 981 | |
| 기말현금및현금성자산 | 5,639 | 1,048 | 2,550 | 1,966 | 2,447 |
에이프로젠파마(주)는 제약사업을 영위하는 회사로서 병의원, 약국, 도매, 종합병원 등의 거래처에서 주문영업을 통해 매출이 발생하고 있습니다. 에이프로젠파마(주)의 매출은 2020년 28,392백만원, 2021년 32,492백만원, 2022년 30,663백만원, 2023년 27,548백만원, 2024년 1분기 6,710백만원 수준이지만, 높은 판매비와관리비로 인해 영업이익은 2020년 -1,719백만원, 2021년 1,009백만원, 2022년 -690백만원, 2023년 -1,245백만원, 2024년 1분기 -677백만원으로 2021년을 제외하고 영업적자를 유지하고 있습니다. 에이프로젠파마(주)의 매출 상위 10개 및 기타 거래처 현황은 다음과 같습니다.
| 2020년 | 2021년 | 2022년 | 2023년 | ||||||||
|---|---|---|---|---|---|---|---|---|---|---|---|
| 거래처 | 구분 | 매출액 | 거래처 | 구분 | 매출액 | 거래처 | 구분 | 매출액 | 거래처 | 구분 | 매출액 |
| (주)대전지오팜 | 도매 | 166 | 순천종로약국 | 약국 | 143 | 도안봄약국(출고금지) | 약국 | 157 | (주)강원지오영_종합 | 종합도매 | 651 |
| 다인약국 | 약국 | 162 | 도안봄약국(출고금지) | 약국 | 143 | 새영천약국 | 약국 | 156 | 백제약품(주)원주지점_종합 | 종합도매 | 438 |
| 제일약국(부산연제) | 약국 | 160 | 엔비오(주)(OEM) | 도매 | 140 | 순천종로약국 | 약국 | 147 | 유진약품(주)(광주)_종합 | 종합도매 | 429 |
| (유)도움약품-종병 | 도매 | 156 | 백제약품(주)영남본부 | 도매 | 140 | 효산메디칼(척시원병원)(출고금지) | 도매 | 146 | (주)영남지오영대구지점_종합 | 종합도매 | 402 |
| 가족사랑녹십자약국(전북정읍) | 약국 | 154 | (주)에덴메디컬 | 도매 | 139 | (주)티제이팜 | 도매 | 145 | 백제약품(주)영남본부_종합 | 종합도매 | 392 |
| 정성약국 | 약국 | 153 | 제일약국(부산연제) | 약국 | 135 | (주)광주지오팜 | 도매 | 144 | 소담약국(양산) | 약국 | 383 |
| 효산메디칼(척시원병원)(출고금지) | 도매 | 150 | 다인약국 | 약국 | 135 | 명소약국(보령) | 약국 | 144 | 사천중앙약국 | 약국 | 362 |
| 세계로약국(충북음성) | 약국 | 148 | 유한약국(목포) | 약국 | 134 | (주)가온약품(중앙메디컬병원) | 도매 | 134 | 순천당약업(주)_종합 | 종합도매 | 346 |
| 뉴이메디약국(차) | 약국 | 142 | 가람약국(경남거창) | 약국 | 131 | 태전약품판매(주) | 도매 | 130 | 제일약국(하동) | 약국 | 346 |
| 대학당약국 | 약국 | 135 | 가족사랑녹십자약국(전북정읍) | 약국 | 130 | 유한약국(목포) | 약국 | 126 | 태양약국(익산) | 약국 | 339 |
| 기타 | - | 26,866 | 기타 | - | 31,120 | 기타 | - | 29,234 | 기타 | - | 23,460 |
| 합계: | - | 28,392 | 합계: | - | 32,492 | 합계: | - | 30,663 | 합계: | - | 27,548 |
| 2024년 1분기 | ||
|---|---|---|
| 거래처 | 구분 | 매출액 |
| 소담약국(양산) | 약국 | 142 |
| 유진약품(주)(광주) | 종합도매 | 139 |
| (주)강원지오영 | 종합도매 | 120 |
| 백제약품(주)원주지점 | 종합도매 | 115 |
| (주)영남지오영대구지점 | 종합도매 | 111 |
| (주)동원약품 | 종합도매 | 103 |
| (주)대전지오팜 | 종합도매 | 95 |
| 백제약품(주)영남본부 | 종합도매 | 90 |
| 순천당약업(주) | 종합도매 | 87 |
| 사천중앙약국 | 약국 | 84 |
| 기타 | - | 5,591 |
| 합계: | - | 6,676 |
(주)비전브로스는 21년 12월 31일 폐업신고 완료하였으며, 법원을 통해 청산 진행 중입니다. (주)에이프로젠비저너리는 기존에 맺은 IP판권 계약에 따른 매출 정산으로 인해 230백만원의 매출이 발생하였으나, 추가적인 사업은 진행하고 않고 있습니다.
그 외 종속회사인 에이프로젠아이앤씨(주)의 재무현황은 아래 도표와 같습니다.
| [에이프로젠아이앤씨(주) 요약 재무현황] |
| (단위: 백만원) |
| 구분 | 과목 | 2024 1분기 | 2023 | 2022 | 2021 |
|---|---|---|---|---|---|
| BS | 유동자산 | 14,143 | 13,886 | 12,615 | 16,319 |
| 비유동자산 | 12,622 | 12,820 | 13,250 | 2,024 | |
| 자 산 총 계 | 26,765 | 26,706 | 25,865 | 18,342 | |
| 유동부채 | 4,375 | 4,498 | 4,355 | 869 | |
| 비유동부채 | 674 | 638 | 685 | 114 | |
| 부 채 총 계 | 5,049 | 5,136 | 5,040 | 984 | |
| 자본금 | 1,002 | 1,002 | 1,002 | 900 | |
| 자본잉여금 | 20,332 | 20,332 | 20,282 | 17,493 | |
| 자본조정 | -396 | -396 | -791 | 0 | |
| 이익잉여금 | 779 | 633 | 333 | -1,034 | |
| 자 본 총 계 | 21,717 | 21,570 | 20,825 | 17,359 | |
| IS | 매출액 | 1,408 | 6,369 | 5,607 | 2,705 |
| 매출총이익 | 566 | 2,236 | 1,422 | 764 | |
| 영 업 이 익 | 48 | 147 | 487 | 552 | |
| 당 기 순 이 익 | 147 | 311 | 1,326 | -1,034 | |
| CF | 영업현금흐름 | -134 | 1,661 | 2,634 | -261 |
| 투자현금흐름 | -109 | -849 | -3,040 | -9,637 | |
| 재무현금흐름 | -23 | 288 | -137 | -121 | |
| 기초현금및현금성자산 | 2,511 | 1,411 | 1,991 | 12,000 | |
| 기말현금및현금성자산 | 2,245 | 2,511 | 1,411 | 1,991 |
| (자료: 에이프로젠아이앤씨(주) 내부자료) |
| [에이프로젠아이앤씨(주) 주요 사업부문별 매출 및 영업이익 추이] |
| (단위: 백만원) |
| 구분 | 2024년 1분기 | 2023년 1분기 | 2023년 | 2022년 | 2021년 | |
|---|---|---|---|---|---|---|
| 매출액 | Nukon | 1,074 | 1211 | 3,854 | 4,502 | 2,176 |
| Foamglas | 326 | 324 | 2,332 | 1,047 | 528 | |
| Silica-fiber | 8 | - | 183 | 58 | 0 | |
| 영업이익 | Nukon | 133 | 26 | 993 | 654 | 571 |
| Foamglas | 258 | 169 | 565 | 20 | -19,622 | |
| Silica-fiber | -343 | -360 | -1,411 | -187 | 0 | |
| (자료: 에이프로젠아이앤씨(주) 내부자료) |
에이프로젠아이앤씨(주)는 (주)에이프로젠KIC(현, (주)에이프로젠)의 단열사업 부문을 물적분할하여 신설된 법인으로, 2022년 12월 (주)에이프로젠헬스케어앤게임즈가 주식양수도 계약을 통해 지분을 획득하였습니다. 에이프로젠아이앤씨(주)의 주요 사업부문은 경수로형 원자력 발전소 격납건물의 내부보온 시스템을 구축하는 사업부문인 Nukon, 오웬스 코닝사가 개발한 발포유리단열재 Foamglas를 활용하여 에너지 산업분야 및 일반 건축물의 보온, 보냉 단열재를 공급 및 시공하는 사업부문, 당사가 직접 제조하여 고온의 열매체를 보관, 이동이 필요로하는 발전플랜트, 화공플랜트 등 산업용 단열재에 활용되는 Silica Fiber 사업부문으로 구성되어 있습니다. 2021년에는 2,705백만원의 매출액을 기록하였으나 2022년 5,607백만원의 매출액을 기록하며 매출액 기준 약 218%의 성장을 기록하였습니다. 그러나 판관비가 212백만원에서 935백만원으로 약 441%상승하면서 영업이익은 552백만원에서 487백만원으로 하락하였습니다. 2023년의 경우 6,369백만원의 매출액을 기록하며 매출액 성장률 14% 기록하였으며 영업이익은 147백만원으로 감소하였습니다. 2024년 1분기에는 매출액 1,408백만원, 영업이익 48백만원 기록하였습니다.
Nukon 사업부문의 매출액은 2021년 당사 총 매출액의 80.4%, 2022년 80.3%로 큰 비중을 차지하였으며, 2024년 1분기 Nukon 사업부문의 매출액이 총 매출액의 76.3% 비중을 차지하고 있습니다. 당사의 NUKON 사업부문 수주현황은 아래 도표와 같습니다.
| [에이프로젠아이앤씨(주) NUKON 사업부문 수주현황] |
| (단위 : 백만원) |
| 품목 | 발주처 | 수주일자 | 납기 | 2022-06-30 기준 | 2022-12-31 기준 | 2023-12-31 기준 | 2024-03-31 기준 | ||||||||
|---|---|---|---|---|---|---|---|---|---|---|---|---|---|---|---|
| 수주총액 | 기납품액 | 수주잔고 | 수주총액 | 기납품액 | 수주잔고 | 수주총액 | 기납품액 | 수주잔고 | 수주총액 | 기납품액 | 수주잔고 | ||||
| HSJV/UAE Nuclear Power Plant 1~4 | ㈜현대건설 | 2014.10.15 | 2022.07.10 | 12,588 | 12,332 | 226 | - | - | - | - | - | - | - | - | - |
| 한빛3,4호기 SGR 보온공사 | ㈜대우건설 | 2016.07.15 | 2022.12.31 | 5,081 | 4,115 | 966 | 5,186 | 5,186 | - | - | - | - | - | - | - |
| 한빛5,6호기 SGR 보온공사 | DL이앤씨(주) | 2018.03.21 | 2021.09.30 | 4,260 | 4,260 | - | - | - | - | - | - | - | - | - | - |
| 신고리원자력 5,6호기 주설비공사 (NGBTI 보온공사) |
삼성물산㈜ | 2020.05.20 | 2024.07.31 | 9,135 | 165 | 8,970 | 9,761 | 581 | 9,180 | 9,773 | 4,414 | 5,359 | 10,080 | 5,194 | 4,886 |
| 합계 | 31,034 | 26,389 | 10,162 | 14,948 | 5,767 | 9,180 | 9,773 | 4,414 | 5,359 | 10,080 | 5,194 | 4,886 | |||
에이프로젠아이앤씨(주)는 원자력발전소 건설과 관련하여 단열부문 공사에서 독점적 지위에서 공사 수주를 하고 있습니다. 2023년 3월 31일 기준으로 삼성물산(주)로 부터 2020년 수주받은 신고리원자력 5,6호기 주설비공사만이 수주잔고에 남아있습니다. 그러나 2024년 중 신한울 3,4호기 원전 NGBTI 공사 사업자 선정이 예정되어있고, 예상 수주액은 약 120억원으로 추정되고있습니다.(2022년 기준 원전 1기당 수주금액은 약 50억원이며, 인건비 및 원자재등의 물가상승률 고려시 약 60억원으로 예상). 에이프로젠아이앤씨(주)의 매출처별 매출현황은 아래 도표와 같습니다.
| [에이프로젠아이앤씨(주) 매출처별 매출현황] |
| (단위 : 백만원) |
| 2021년 | 2022년 | 2023년 | 2024년 1분기 | ||||||||
|---|---|---|---|---|---|---|---|---|---|---|---|
| 매출처 | 매출액 | 비중 | 매출처 | 매출액 | 비중 | 매출처 | 매출액 | 비중 | 매출처 | 매출액 | 비중 |
| 현대건설(주) | 1,219 | 45.06% | (주)대우건설 | 2,220 | 39.60% | (주)고려이엔지 | 2,536 | 39.82% | 삼성물산(주) | 780 | 55.40% |
| (주)대우건설 | 538 | 19.89% | 현대건설(주) | 1,324 | 23.61% | 삼성물산(주) | 3,833 | 60.18% | (주)피엔케이엔지니어링(PNK Engineering) | 265 | 18.82% |
| 디엘이앤씨 주식회사 | 372 | 13.75% | 삼성물산 주식회사 | 535 | 9.55% | - | - | - | 한수원케이엔피주식회사 | 249 | 17.68% |
| (주)피엔케이엔지니어링(PNK Engineering) | 170 | 6.30% | 주식회사 해운물산 | 420 | 7.50% | - | - | - | (주)수산인더스트리 | 32 | 2.27% |
| 주식회사 두성 | 86 | 3.18% | 디엘이앤씨 주식회사 | 243 | 4.34% | - | - | - | 두산중공업(주) | 13 | 0.92% |
| 대원에프이디 | 52 | 1.90% | (주)피엔케이엔지니어링(PNK Engineering) | 216 | 3.84% | - | - | - | (주)에임테크 | 21 | 1.49% |
| (주)고려이엔지 | 49 | 1.80% | (주)고려이엔지 | 204 | 3.64% | - | - | - | (주)정연테크 | 13 | 0.92% |
| 국제산공(주) | 38 | 1.41% | 한수원(주)고리원자력본부 | 115 | 2.06% | - | - | - | 한전케이피에스(주)태안사업처 | 8 | 0.57% |
| (주)상아기업 | 37 | 1.37% | (주)정연테크 | 52 | 0.93% | - | - | - | (주)에스원글로벌 | 7 | 0.50% |
| (주)정연테크 | 34 | 1.26% | (주)춘천에너지 | 49 | 0.88% | - | - | - | 삼진산업 | 6 | 0.43% |
| 한국동서발전(주)울산발전본부 | 29 | 1.05% | 한수원(주)월성원자력본부 | 42 | 0.75% | - | - | - | 금강단열(주) | 6 | 0.43% |
| 성화산업(주) | 22 | 0.81% | (주)금영기업 | 31 | 0.56% | - | - | - | (주)금영기업 | 3 | 0.21% |
| (주)금강건축자재 | 12 | 0.44% | (주)상아기업 | 28 | 0.50% | - | - | - | 주식회사 경원정공 | 2 | 0.14% |
| 기타 | 48 | 1.77% | 기타 | 126 | 2.25% | - | - | - | 기타 | 3 | 0.21% |
| 합계 | 2,705 | 100.00% | 합계 | 5,607 | 100.00% | 합계 | 6,369 | 100.00% | 합계 | 1408 | 100.00% |
| (자료: 에이프로젠아이앤씨(주) 내부자료) 주) 에이프로젠아이앤씨(주)는 2021년 6월 (주)에이프로젠KIC로부터 물적분할하여 신설 |
에이프로젠아이앤씨(주)의 NUKON 사업 부문은 현대건설, 디엘이엔씨(구.대림산업), 삼성물산 등 주로 국내 건설사가 발주를 하고 에이프로젠아이앤씨(주)가 이를 수주받아 관련 공사를 수행하는 구조로 이루어져있습니다. 에이프로젠아이앤씨(주)의 매출 중 NUKON 부문의 비중이 큰 관계로 매년 매출처의 약 80~90%는 건설사가 차지하고 있습니다. 2021년에는 현대건설(주)가 매출액 1,219백만원으로 전체 매출의 45.06%, 2022년에는 (주)대우건설이 2,220백만원으로 전체 매출의 39.60%를 차지하였습니다.
한편, 2017년 5월 문재인 정부가 출범하면서 우리나라는 원자력과 석탄위주의 발전에서 벗어나, 환경과 국민의 안전을 고려하는 지속가능한 성장을 목표로 하는 친환경 에너지 정책을 적극 시행한다고 밝힌바 있습니다. 그러나 탈원전 정책을 펼쳤던 문재인 정부와 대비하여 현 정부인 윤석열 정부는 ‘K-원전 발전 공약’을 통해 문 정부 시절 건설이 중단된 원전 개발을 다시 추진해 원전 발전 비중을 30%대로 유지하겠다고 선언하였습니다. 윤정부는 새 정부 에너지 정책의 중심을 원전에 놓고 신재생 에너지는 보조 수단으로 활용하겠다는 입장을 발표하였고 탈원전 정책 주진에 초점이 맞춰진 현 산업부 조직 구조도도 개편 될 것으로 보입니다. 이러한 정책이 에이프로젠아이앤씨(주) NUKON 사업부문의 매출액에 미칠 영향은 긍정적일 것으로 보이나, 신규 원전 건설을 제한하는 탈원전 정책으로의 전환이 다시 부상할 경우 향후 동사 NUKON 시스템 수주에 부정적 영향을 미칠 수 있으며, 이는 결국 NUKON 부문의 실적 악화로 이어질 수 있으므로 정책의 방향성에 대한 지속적인 모니터링이 필요합니다.
| 차. 내부회계관리제도 및 내부통제 관련 위험 당사는 유가증권 상장법인으로「주식회사 등의 외부감사에 관한 법률」(이하 '외감법')에 따라 신뢰할 수 있는 회계정보의 작성과 공시를 위해 내부회계관리규정 및 내부회계관리제도를 갖추고 있어야 합니다. 또한, 외부감사인은 당사의 내부회계관리제도 운영실태를 검토 및 감사를 진행하여야 하며, 해당 결과는 감사보고서에 표명하도록 되어 있습니다. 최근 사업연도 기준 당사 외부감사인의 내부회계관리제도 감사(검토) 의견은 아래와 같습니다. 당사는 내부통제를 위한 규정 및 조직을 구축하고 있으며, 우발상황 등이 발생하지 않도록 상시 모니터링을 통해 내부통제 강화를 위하여 상당한 노력을 기울이며 대비하고 있습니다. 그럼에도 불구하고 내부회계관리조직이 적절하게 운영되지 않거나 혹은 외부감사인의 내부회계관리 운영실태를 감사한 결과 중요한 취약점이 발견될 시 각종 제재사항이 부과될 수 있습니다. 투자자께서는 당사의 내부회계관리 운영실태를 충분히 확인하시고 투자에 임해주시기 바랍니다. |
당사는 유가증권 상장법인으로「주식회사 등의 외부감사에 관한 법률」(이하 '외감법')에 따라 신뢰할 수 있는 회계정보의 작성과 공시를 위해 내부회계관리규정 및 내부회계관리제도를 갖추고 있어야 합니다. 또한, 외부감사인은 당사의 내부회계관리제도 운영실태를 검토 및 감사를 진행하여야 하며, 해당 결과는 감사보고서에 표명하도록 되어 있습니다. 최근 사업연도 기준 당사 외부감사인의 내부회계관리제도 감사(검토) 의견은 아래와 같습니다.
| [최근 사업연도 기준 외부감사인의 내부회계관리제도 감사(검토) 의견] |
| 사업연도 | 감사인 | 감사의견(검토의견) | 지적사항 |
|---|---|---|---|
| 제66기 1분기 (2024년 1분기) |
대성삼경회계법인 | - | 해당사항 없음 |
| 제65기 (2023년도) |
대주회계법인 | 회사의 내부회계관리제도는 2022년 12월 31일 현재「내부회계관리제도 설계 및 운영 개념체계」에 따라 중요성의 관점에서 효과적으로 설계 및 운영되고 있습니다. | 해당사항 없음 |
| 제64기 (2022년도) |
인덕회계법인 | 회사의 내부회계관리제도는 2022년 12월 31일 현재「내부회계관리제도 설계 및 운영 개념체계」에 따라 중요성의 관점에서 효과적으로 설계 및 운영되고 있습니다. | 해당사항 없음 |
| 제63기 (2021년도) |
인덕회계법인 | 경영진의 내부회계관리제도 운영실태 평가보고서에 대한 우리의 검토결과, 상기 경영진의 운영실태보고 내용이 중요성의 관점에서 내부회계관리제도 모범규준의 규정에 따라 작성되지 않았다고 판단하게 하는 점이 발견되지 아니하였습니다. | 해당사항 없음 |
| 자료 : 금융감독원 전자공시시스템 |
당사는 주식회사 등의 외부감사에 관한 법률에 따라 내부회계관리제도의 설계 및 운영실태를 평가하고 있습니다. 내부회계관리제도의 설계 및 운영에 대한 책임은 대표이사 및 내부회계관리자를 포함한 회사의 경영진에 있으며, 대표이사 및 내부회계관리자는 회사의 내부회계관리제도가 신뢰할 수 있는 재무제표의 작성 및 공시를 위하여 재무제표의 왜곡을 초래할 수 있는 오류나 부정행위를 예방하고 적발할 수 있도록 효과적으로 설계 및 운영되고 있는지의 여부에 대하여 평가하고 감독하고 있으며 연 1회 규정에 따른 운영실태에 대한 보고를 수행하고 있습니다.
다만, 내부회계관리를 철저히 운영함에도 불구하고 회계처리 위반, 혹은 관련 임직원의 배임 및 횡령 등 발생으로 내부회계관리가 적절하게 운영되지 않을 경우 과태료 등의 법적 제재가 부과될 수 있습니다. 특히, 이사 등 내부회계관리제도 운영 관련자가 회계정보를 내부회계관리제도에 의하지 아니하고 위조, 변조, 훼손 또는 파기한 사실이 확인되는 경우, 5년 이하의 징역 또는 5천만원 이하의 벌금이 부과될 수 있습니다.
당사는 내부통제를 위한 규정 및 조직을 구축하고 있으며, 우발상황 등이 발생하지 않도록 상시 모니터링을 통해 내부통제 강화를 위하여 상당한 노력을 기울이며 대비하고 있습니다. 그럼에도 불구하고 내부회계관리조직이 적절하게 운영되지 않거나 혹은 외부감사인의 내부회계관리 운영실태를 감사한 결과 중요한 취약점이 발견될 시 각종 제재사항이 부과될 수 있습니다. 투자자께서는 당사의 내부회계관리 운영실태를 충분히 확인하시고 투자에 임해주시기 바랍니다.
| 카. 수탁사 위탁제조에 따른 약사법 위반 관련 위험 당사의 제약사업부문은 약 700품목의 의약품을 통해 매출이 발생하고 있으며, 이 중 약 70품목의 의약품은 수탁사에 위탁 제조하고 있습니다. 의약품 제조 또는 시험의 위탁자는 의약품 제조 또는 시험이 적절하게 이루어지도록 수탁자에 대한 관리, 감독을 철저히 하여야 합니다. 그러나 당사는 수탁사의 제조 또는 시험 과정에 수탁사의 기준서 준수 여부에 대한 적절한 관리, 감독을 하지 못한 사유로, 약사법 제31조(제조업 허가 등) 제1항, 의약품 등의 제조업 및 수입자의 시설 기준령 제4조(위탁에 의한 시설 및 기구 이용), 의약품 등의 제조업 및 수입자의 시설기준령 시행규칙 제11조(수탁자의 범위와 준수사항 등)제3항제1호에 근거하여, 약사법 제76조(허가취소와 업무정지 등)제1항제3호 및 제3항, 의약품 등의 안전에 관한 규칙 제95조(행정처분기준)에 따른 행정처분을 받았습니다. 당사는 수탁사에 위탁제조하는 약 70품목에 대한 관리, 감독을 철저히 하고 절차를 강화하여 상기와 같은 행정처분을 받지 않도록 노력할 것이나 암스펜시럽 의약품과 같이 향후에도 예측하지 못한 추가적인 행정처분을 받을 수 있으며, 이는 당사의 매출에 부정적인 영향을 미칠 수 있으니 투자자 분들께서는 이 점 유의하시기 바랍니다. |
당사의 제약사업부문은 약 700품목의 의약품을 통해 매출이 발생하고 있으며, 이 중 약 70품목의 의약품은 수탁사에 위탁 제조하고 있습니다. 의약품 제조 또는 시험의 위탁자는 의약품 제조 또는 시험이 적절하게 이루어지도록 수탁자에 대한 관리, 감독을 철저히 하여야 합니다.
그러나 당사는 수탁사의 제조 또는 시험 과정에 수탁사의 기준서 준수 여부에 대한 적절한 관리, 감독을 하지 못한 사유로, 약사법 제31조(제조업 허가 등) 제1항, 의약품 등의 제조업 및 수입자의 시설 기준령 제4조(위탁에 의한 시설 및 기구 이용), 의약품 등의 제조업 및 수입자의 시설기준령 시행규칙 제11조(수탁자의 범위와 준수사항 등)제3항제1호에 근거하여, 약사법 제76조(허가취소와 업무정지 등)제1항제3호 및 제3항, 의약품 등의 안전에 관한 규칙 제95조(행정처분기준)에 따른 행정처분을 받았습니다.
수탁사의 '품질관리 시험기록서 작성규정'에 따르면 시험담당자는 시험절차에 따라 시험을 실시하고 시험일지 및 시험성적서를 작성하여 그 결과를 보고하며, 시험책임자는 시험일지 및 시험성적서를 중간 검토하고, 품질관리 팀장은 시험일지 및 시험성적서를 검토하고 판정 후, 품질부서 책임자는 시험성적서를 검토하고 승인하도록 정하고 있습니다. 그럼에도 불구하고 당사는 '암스펜시럽'에 대하여 시험담당자가 시험절차에 따라 시험을 실시하지 않았으며, 시험책임자, 품질관리 팀장, 품질부서 책임자는 검토 및 승인을 적절히 하지 않는 등 기준서를 준수하지 않은 것에 대해 관리, 감독을 철저히 하지 아니한 사실이 있습니다. 이에 따라 당사는 경인지방식품의약품안전청으로부터 암스펜시럽 의약품에 대한 제조 업무 정지 3개월 행정처분을 받았습니다.
당사의 최근 4개년 암스펜시럽 매출은 2020년 185백만원, 2021년 76백만원, 2022년 74백만원, 2023년 55백만원으로 전체 매출액 대비 2020년 0.35%, 2021년 0.13%, 2022년 0.11%, 2023년 0.06% 수준으로 미미한 수준입니다.
한편, 당사는 수탁사에 위탁제조하는 약 70품목에 대한 관리, 감독을 철저히 하고 절차를 강화하여 상기와 같은 행정처분을 받지 않도록 노력할 것이나 암스펜시럽 의약품과 같이 향후에도 예측하지 못한 추가적인 행정처분을 받을 수 있으며, 이는 당사의 매출에 부정적인 영향을 미칠 수 있으니 투자자 분들께서는 이 점 유의하시기 바랍니다.
3. 기타위험
| 가. 신주의 환금성 제약 및 주가 변동에 따른 손실위험 금번 유상증자 청약에 참여하여 신주를 배정받을 경우 신주의 추가상장일까지 환금성에 제약이 있으며, 청약 후 추가상장일 사이에 주가가 하락할 경우 원금에 대한 손해가 발생할 가능성이 있으니 투자자께서는 이 점 유의하시기 바랍니다. |
금번 유상증자 청약에 참여하여 신주를 배정받을 경우 신주의 추가상장일까지 환금성에 제약이 있으며, 청약 후 추가상장일 사이에 주가가 하락할 경우 원금에 대한 손해가 발생할 가능성이 존재합니다. 투자자께서는 이 점 유의하시기 바랍니다
당사는 유가증권시장 상장법인으로서 이번 유상증자로 발행되는 신주는 유가증권시장에 상장되어 거래될 예정이므로 유동성과 관계된 심각한 환금성 위험은 존재하지 않습니다. 그러나 유상증자 청약에 참여하여 신주를 배정받을 경우, 신주가 상장되어매매가 가능할 때까지 납입주금에 대한 유동성의 제약이 있습니다.
본 유상증자의 자세한 일정은 본 신고서의 '제1부 모집 또는 매출에 관한 사항 - I. 모집 또는 매출에 관한 일반사항 - 1. 공모의 개요'를 참고하시기 바랍니다.
또한 유가증권시장에 추가 상장될 때까지 유상증자로 발행되는 신주의 발행가액 수준의 주가가 유지되지 않을 수 있으며, 당사의 내적인 환경변화 또는 시장전체의 환경 변화 등에 의한 급격한 주가하락이 발생할 경우, 투자원금에 대한 손실이 발생할 수 있는 점 투자자께서는 유의하시기 바랍니다.
|
나. 증자방식, 청약절차에 대한 주의 및 주가하락 위험 |
당사의 금번 유상증자로 인하여 기발행주식총수 66,575,468주의 98.76%에 해당하는 65,753,081주가 추가로 발행될 예정입니다. 당사는 2024년 2월 26일 진행된 주주총회를 통해 10:1 무상감자를 진행하였으며 현재 무상감자 완료하였습니다. 상기 기재된 기발행주식수는 무상감자 완료 후 발행주식총수입니다.
| [당사 주가 및 유상증자에 따른 발행주식수 및 가격] |
| 모집예정 주식 종류 | 감자 후 기명식 보통주 | 비 고 |
|---|---|---|
| 모집예정주식수 | 65,753,081주 | - |
| 발행주식총수 | 66,575,468주 | - |
| 1차 발행가액 | 927원 | 증자비율 및 할인율 고려 |
| 기산일 종가 | 1,541원 | - |
금번 유상증자에 따른 모집가액은 (舊)「유가증권의 발행 및 공시등에 대한 규정」 제57조를 일부 준용하여 산출됩니다. 그러나 주식시장의 특성상 향후 주가에 대한 변동성이 있는 관계로 증자에 따른 모집가격 산정시 결정된 1주당 모집가액보다 향후 추가 상장 후 거래 시점의 주가가 낮아져 투자자에게 금전적 손실이 발생할 가능성이 있습니다.
당사는 본 유상증자의 원활한 신주인수권증서 매매를 위하여 5거래일간 신주인수권증서를 상장하여 신주인수권증서를 통한 구주주 청약률을 제고할 계획입니다. 하지만 신주인수권증서의 원활한 매매 및 청약참여를 위한 노력에도 불구하고 신주인수권증서를 통한 청약이 부진하여 대규모 실권이 발생할 경우, 투자심리에 악영향을 끼쳐 일반공모청약에 부정적 영향을 끼칠 수도 있으며 향후 주가하락 가능성도 배제할 수 없습니다.
또한 금번 유상증자로 인해 추가 발행되는 주식은 보호예수되지 않는 관계로, 일시적인 물량 출회에 따른 주가하락의 가능성이 있습니다. 금번 유상증자에 따른 주권의 상장일은 2024년 07월 11일로 예정되어 있습니다. 금번 유상증자에 따른 모집예정주식 65,753,081주가 향후 유가증권시장에 추가 상장될 경우 유통주식수의 증가로 인하여 주가희석화 위험이 발생할 수 있습니다.
특히 금번 주주배정 후 실권주 일반공모의 경우 10:1 무상감자 이후 기준 98.76%의 높은 증자비율로 실권이 발생할 확률과 추가 유통주식수 상장에 따른 주가희석화 위험이 높습니다. 2020년 이후 증자비율 90% 이상의 주주배정 후 실권주 일반공모는 총 12건이며, 실권이 발생한 유상증자는 와이오엠, 미코바이오메드 2건입니다. 또한 총 12건 중 8건이 예정발행가액 대비 확정발행가액이 감소하였습니다. 최근 3개년 증자비율 90% 이상의 주주배정 후 실권주 일반공모 유상증자 동향은 다음과 같습니다.
| [유상증자 동향] |
| 법인명 | 증자비율 | 예정발행가 | 확정발행가 | 발행가증감율 | 구주주 청약율 | 일반 경쟁률 |
|---|---|---|---|---|---|---|
| 엔케이물산 | 90% | 635 | 458 | ▼27.87% | 97.0% | 419.83 : 1 |
| 대한항공 | 99% | 14,400 | 19,100 | ▲32.64% | 104.9% | 518.26 : 1 |
| 해성옵틱스 | 96% | 784 | 705 | ▼10.08% | 108.7% | 0.00 : 1 |
| 에어부산 | 136% | 2,235 | 2,030 | ▼9.17% | 105.4% | 0.00 : 1 |
| 에이티세미콘 | 107% | 1,835 | 1,875 | ▲2.18% | 92.6% | 82.95 : 1 |
| 현대두산인프라코어 | 145% | 6,950 | 5,980 | ▼13.96% | 100.2% | 2,486.03 : 1 |
| 아이윈플러스 | 99% | 713 | 493 | ▼30.86% | 104.3% | 0.00 : 1 |
| KC코트렐 | 97% | 1,930 | 1,610 | ▼16.58% | 93.2% | 17.94 : 1 |
| 와이오엠 | 122% | 910 | 936 | ▲2.86% | 77.7% | 0.21 : 1 |
| 젠큐릭스 | 93% | 4,325 | 3,925 | ▼9.25% | 84.5% | 273.93 : 1 |
| CJ CGV | 156.5% | 7,630 | 5,560 | ▼27.13% | 89.4% | 75.67 : 1 |
| 미코바이오메드 | 98.3% | 2,670 | 2,705 | ▲1.31% | 62.8% | 0.14 : 1 |
| 출처: 당사 제시 |
한편, 본 유상증자는 주주배정 후 실권주 일반공모 방식으로 진행됨에 따라 일반공모를 거쳐 배정 후에도 미 청약된 잔여주식에 대하여는 대표주관회사 및 인수회사가 자기계산으로 잔액인수하게 됩니다. 만약 본 유상증자 청약에서 대량 실권이 발생하여 대표주관회사 및 인수회사가 실권주를 인수하게 될 경우 주가에 어떠한 영향을 미칠지는 예상하기 어렵습니다. 다만, 대표주관회사 및 인수회사가 당사 주식 인수 후 수익을 확정하기 위해 빠른 시일 내에 인수한 주식을 장내에서 매각하게 된다면 단기적으로 당사 주가에 악영향을 미칠 수 있으며, 대표주관회사 및 인수회사가 인수한 주식을 일정 기간 보유하더라도 동 인수 물량이 잠재 매각 물량으로 존재하여 주가 상승에 부담으로 작용할 가능성이 있습니다.
대표주관회사 및 인수회사가 최종 실권주를 인수할 경우, 당사는 실권주 인수금액의 18.0%를 추가수수료로 지급하게 됩니다. 이를 고려할 때, 대표주관회사 및 인수회사의 실권주 매입단가는 일반청약자들 보다 18.0% 낮은 것과 같은 결과가 초래되어 인수 물량을 단기간에 처분하게 될 소지가 높을 것으로 예상되며 일시적으로 대규모 물량이 출회하여 주가가 하락할 가능성이 있습니다. 실질적으로 유상증자 청약자 및 대표주관회사 및 인수회사는 신주상장 2영업일 전부터 입고예정 주식의 매도가 가능합니다. 투자자 여러분께서는 이 점에 유의하시어 투자에 임하시기 바랍니다.
| 다. 주가하락에 따른 발행금액 감소 위험 주식시장의 급격한 상황 악화로 인하여 회사의 금번 유상증자 발행가액이 크게 하락할 경우 당사가 계획했던 자금조달 계획 등에 차질이 발생할 수 있으며, 이러할 경우 당사의 재무적 안정성은 부정적인 영향을 받을 수 있으니 이 점 유의하시기 바랍니다. |
금번 유상증자의 확정발행가액은 1차 발행가액과 2차 발행가액 중 낮은 가액으로 결정됩니다. 다만 「자본시장과 금융투자업에 관한 법률」 제165조의6 및 「증권의 발행 및 공시 등에 관한 규정」 제5-15조의2에 의거하여 1차 발행가액과 2차 발행가액 중 낮은가액이 청약일전 과거 제3거래일부터 제5거래일까지의 가중산술평균주가에서 40% 할인율을 적용하여 산정한 가격보다 낮은 경우 청약일전 과거 제3거래일부터 제5거래일까지의 가중산술평균주가에서 40% 할인율을 적용하여 산정한 가격을 확정발행가액으로 합니다. (단, 발행가액이 액면가보다 낮을 경우 액면가를 발행가액으로 합니다.)
일반공모 후 미청약분에 대해서는 그 전부를 대표주관회사 및 인수회사가 인수하므로 청약 미달에 따른 위험은 없으나, 주가 하락으로 발행가액이 낮아져 당사가 목표로 하는 규모의 자금을 조달하지 못할 수도 있습니다. 이 경우, 당사의 재무안정성이 부정적인 영향을 받을 수 있으니 투자자께서는 이 점 유의하시기 바랍니다.
| 라. 공시서류 정정에 따른 일정 변경 위험 본 공시서류는 공시심사 과정에서 일부내용이 정정될 수 있으며, 투자판단과 밀접하게 연관된 주요내용이 변경될 시에는 본 신고서상의 일정에 차질을 가져올 수 있습니다. 또한, 관계기관과의 업무진행 과정에서 일정이 변경될 수도 있습니다. |
「자본시장과 금융투자업에 관한 법률」 제120조 3항에 의거하여 본 공시서류의 효력의 발생은 공시서류의 기재사항이 진실 또는 정확하다는 것을 인정하거나, 정부가 이 증권의 가치를 보증 또는 승인한 것이 아니므로 본 증권에 대한 투자는 전적으로 투자자에게 귀속됩니다.
금융감독원 전자공시 홈페이지(http://dart.fss.or.kr)에는 당사의 사업보고서(분기 및 반기보고서 포함) 및 감사보고서 등 기타 정기 공시사항과 수시 공시사항 등이 전자공시되어 있사오니 투자 의사를 결정하시는 데 참본 공시서류 조하시기 바랍니다.
본 공시서류는 공시 심사과정에서 일부내용이 정정될 수 있으며, 투자판단과 밀접하게 연관된 주요내용이 변경될 경우에는 본 신고서상의 일정에 차질을 가져올 수 있습니다. 또한, 관계기관과의 업무진행과정에서 일정이 변경될 수도 있으므로 투자자들께서는 투자시 이러한 점을 감안하시기 바랍니다.
| 마. 분석정보의 한계 및 투자판단 관련 위험 금번 유상증자를 통해 취득한 당사의 주식가치가 하락할 수 있습니다. 본 공시서류의 효력발생은 정부가 공시서류의 기재사항이 진실 또는 정확하다는 것을 인정하거나 이 유가증권의 가치를 보증 또는 승인한 것이 아니며, 기재사항은 청약일 이전에 변경될 수 있습니다. 또한 금번 공모를 위한 분석 중에는 예측정보가 포함되어 있습니다. 투자자께서는 상기 투자위험요소에 기재된 정보에만 의존하여 투자판단을 해서는 안 되며, 다양한 방면에서 신중한 검토를 병행하여 독자적으로 판단하시기 바랍니다. |
상기 서술한 바와 같이, 당사의 주식가치는 금번 유상증자 실시에 따른 전 과정에서 다양한 영향을 받아 하락할 수 있습니다.
본 공시서류의 효력발생은 정부가 공시서류의 기재사항이 진실 또는 정확하다는것을 인정하거나 이 유가증권의 가치를 보증 또는 승인한 것이 아니며, 기재사항은 청약일 이전에 변경될 수 있습니다. 본 주식을 청약하고자 하는 투자자께서는 투자결정을 하기 전에 본 공시서류의 상기 투자위험요소 뿐만 아니라 다른 부분 또한 주의 깊게 검토한 후 이를 고려하여 최종적인 투자판단을 해야 합니다. 다만, 당사가 현재 알고 있지 못하거나 중요하지 않다고 판단하여 상기 투자위험요소에 기재하지 않은 사항이라 하더라도 당사의 운영에 중대한 부정적 영향을 미칠 수 있다는 가능성을 배제할 수는 없습니다. 따라서 투자자께서는 상기 투자위험요소에 기재된 정보에만 의존하여 투자판단을 해서는 안 되며, 다양한 방면에서 신중한 검토를 병행하여 독자적으로 판단할 필요가 있습니다.
당사는 상기에 기술된 투자위험요소 외에도 불안정한 경제상황 등에 의하여 직·간접적으로 영향을 받을 수 있습니다. 당사의 재무제표는 당사의 재무상태에 영향을 미칠 수 있는 경제상황에 대한 경영자의 현재까지의 평가를 반영하고 있으나, 실제 결과는 현재시점에서의 평가와는 상당히 다를 수 있는 점을 유의하시기 바랍니다.
만일 상기 투자위험요소가 실제로 발생할 경우, 당사의 사업환경과 재무상태, 기타 운영결과에 부정적인 영향을 미칠 수 있습니다. 이에 따른 주가 하락으로 투자자께서는 금번 공모 과정에서 취득하게 되는 주식의 투자금액의 일부 또는 전부를 잃을 수 있습니다.
또한 금번 공모를 위한 분석 중에는 예측정보가 포함되어 있습니다. 그러나 예측정보에 대한 실제 결과는 대내외적으로 여러가지 요소들의 영향에 따라 최초에 예측했던 것과 다를 수 있는 점을 유의하시기 바랍니다.
| 바. 집단 소송 제기 위험 당사가 잘못된 정보를 제공하거나 부실감사 등으로 주주들에게 손해를 끼칠 시 일부 주주들로부터 집단 소송이 제기될 위험이 있으니 이 점 유의하시기 바랍니다. |
「증권관련 집단소송법」 제12조(소송허가 요건)에 따라 50명 이상의 개인이 발행주식총수의 0.01% 이상 보유할 경우 한 명 이상의 대표 당사자가 상기 50인 이상의 당사자들을 대리하여 회사가 발행한 증권의 거래과정에서 발생한 피해에 대하여 소송을 제기할 수 있습니다.
공시서류에서 기재된 잘못된 내용, 잘못된 사업보고서의 공시, 내부자거래에 의한 손해배상청구 및 회계부정으로 인한 손해배상 청구 등이 주요한 소송사유에 포함됩니다. 당사는 향후 이와 같은 집단소송의대상이 되지 않는다고 확신할 수 없으며, 만약 당사에 대하여 집단소송이 제기될 경우 상당한 소송비용이 발생할 수 있음을 유의하시기 바랍니다.
| 사. 유상증자 철회에 따른 위험 유상증자 진행 과정에서 모집 절차의 진행에 중대한 영향을 미칠만한 사유가 발생하여 당사 혹은 대표주관회사의 판단으로 유상증자가 철회될 수 있습니다. 유상증자 납입 전에 철회될 경우 청약으로 인한 손실은 발생하지 않으나, 철회 시점에 따라 권리락에 따른 주가하락, 신주인수권증서 매매로 인한 손실 등이 발생할 수 있음을 투자자께서는 유의하시기 바랍니다. |
금번 주주배정 후 실권주 일반공모 유상증자 진행 과정에서 모집 절차의 진행에 중대한 영향을 미칠 만한 사유가 발생하여 당사 혹은 대표주관회사의 판단으로 유상증자가 철회될 수 있습니다.
유상증자 납입 전에 철회될 경우 청약으로 인한 손실은 발생하지 않으나, 철회 시점에 따라 권리락에 따른 주가하락, 신주인수권증서 매매로 인한 손실 등이 발생할 수 있음을 투자자께서는 유의하시기 바랍니다.
| 아. 금융감독기관의 규제 강화에 따른 위험 최근 상장기업에 대한 관리감독기준이 강화되는 추세이며, 향후 당사가 상장기업 관리 감독기준을 위반할 경우 주권매매정지, 관리종목지정, 상장폐지 실질심사, 상장폐지, 불성실법인 지정에 따른 제재금 및 벌점 부과 등의 조치가 취해질 수 있습니다. 향후 감독기관으로부터 당사가 현재 파악하지 못한 제재가 부과될 경우 주가하락 및 유동성(환금성) 제약 등으로 인해 투자금에 막대한 손실이 발생할 수 있으니, 투자자께서는 이점 유의하시기 바랍니다. |
최근 금융감독기관 등의 상장기업에 대한 관리감독기준은 투자자보호 차원에서 엄격해지고 있는 상황이며, 회사가 관련 규정을 위반할 경우 회사 및 회사가 발행한 주식에 대해 주권매매정지, 관리종목지정, 상장폐지 실질심사, 상장폐지 등의 조치가 취해질 수 있습니다.
당사는 현재 주권매매정지, 상장폐지, 관리종목 등의 사유에는 해당하지 않지만, 향후 감독기관으로부터 당사가 현재 파악하지 못한 제재가 부과될 경우 주가하락 및 유동성(환금성) 제약 등으로 인해 투자금에 막대한 손실이 발생할 수 있으니 투자자들께서는 관련 규정을 충분히 검토하신 후 투자에 임해주시기 바랍니다.
특히「유가증권시장 상장규정」제47조(관리종목지정),「유가증권시장 상장규정」 제48조(상장폐지) 및 「유가증권시장 상장규정」제49조(상장적격성 실질심사)에 유의하시기 바랍니다. 자세한 금융관련 법규는 "국가법령정보센터(http://law.go.kr)", "금융감독원 금융법규서비스(http://fss.or.kr)", "KRX법규서비스(http://law.krx.co.kr)" 등을 참고하시기 바랍니다.
| 자. 차입공매도 유상증자 참여 제한 관련 위험 금융위원회의 공매도 제도개선 관련 「자본시장과 금융투자업에 관한 법률과 시행령」이 개정되어 2021년 4월 6일부터 시행됨에 따라, 주권상장법인이 유상증자 계획을 공시한 이후 발행가격 산정을 위한 대상 거래기간의 마지막 날(발행가격 산정 기산일)까지, 해당 기업의 주식을 공매도 한 자는 증자 참여를 제한하되, 예외적인 경우에만 증자 참여가 허용됩니다(「자본시장과 금융투자업에 관한 법률」제180조의4). 상기 사항을 위반 시 과징금 등의 제재 조치를 받을 수 있으니, 투자자께서는 이 점 유의하시기 바랍니다. |
주권상장법인이 유상증자 계획을 공시한 이후 해당 기업의 주식을 공매도 한 자는 증자참여를 제한하되, 예외적인 경우 증자참여를 허용하고 있습니다(「자본시장과 금융투자업에 관한 법률」제180조의4). 이와 관련 유상증자 참여가 제한되는 공매도 시점과 증자참여가 허용되는 예외사유를 시행령에서 정하도록 위임하고 있습니다.
시행령에 따르면, 유상증자 계획이 공시된 다음날부터, 발행가격 산정을 위한 대상 거래기간의 마지막날(발행가격 산정 기산일)까지 공매도 한 경우 증자참여가 제한됩니다 (「자본시장과 금융투자업에 관한 법률 시행령」제208조의4 제1항)
다만, 다음의 경우 공매도를 통해 발행가격에 부당한 영향을 미쳤다고 보지 않아 증자참여가 허용됩니다(「자본시장과 금융투자업에 관한 법률 시행령」제208조의4 제2항「금융투자업규정」제6-34조)
ⅰ) 마지막 공매도 이후 발행가격 산정 기산일까지 공매도 주문 수량 이상을 증권시장 정규거래시간에 매수(체결일 기준)
ⅱ) 금융위원회가 정하는 기준을 충족한 독립된 거래단위를 운영하는 법인 내에서 공매도를 하지 않은 거래단위가 증자참여
ⅲ) 시장조성 또는 유동성공급을 위한 거래과정에서 공매도
상기 공매도제도 개선 관련 자본시장법 시행령 시행에 따라, 당사의 주식을 해당 기간 동안 공매도하는 투자자께서는 금번 유상증자 참여가 제한될 수 있음을 유의하시기 바랍니다. 해당 법령과 관련된 자세한 금융관련 법규는 "국가법령정보센터(http://law.go.kr)", "금융감독원 금융법규서비스(http://fss.or.kr)", "KRX법규서비스(http://law.krx.co.kr)" 등을 참고하시기 바랍니다.
| 차. 재무제표 작성 기준일 이후 재무상황 변동에 따른 위험 본 공시서류 상 재무제표에 관한 사항은 2024년 1분기 재무제표 (K-IFRS 기준) 작성기준일 이후의 변동을 반영하지 않았습니다. 당사는 금번 유상증자를 진행하는 과정에서 투자 의사결정에 중대한 영향을 미칠 것으로 판단되는 변동사항을 향후에도 상세하게 반영하여 공시할 예정입니다. 그럼에도 불구하고, 당사가 중요하지 않다고 판단하여 기재 및 서술을 생략한 사항 중 당사의 기업가치에 영향을 미칠 만한 사건이 없다고 단정할 수는 없어 주기적이고 면밀한 검토가 필요합니다. |
본 공시서류에 기재된 재무제표에 관한 사항과 감사인의 의견에 관한 사항은 2024년 1분기 재무제표 작성기준일 이후의 변동을 반영하지 않았으므로 투자에 유의하시기 바랍니다.
다만, 2023년 12월 20일 (주)에이프로젠헬스케어앤게임즈의 제3자배정 유상증자에 따라 당사의 지분율 68.38%(45,269,859주)에서 39.66%(45,269,859주)로 변경되었으며, (주)에이프로젠의 지분율이 0%(0주)에서 42.00%(47,945,206주)로 변경되었고, 이에 최대주주가 (주)에이프로젠으로 변경되었습니다. 당사는 2023년 3분기 이후 바이오사업부문 합병으로 인한 매출 172억원, 에이프로젠아이앤씨(주)의 (주)에이프로젠헬스케어앤게임즈 종속기업 편입으로 인한 매출 64억원 증가하여 2023년 사업년도 매출 87,364백만원을 기록하였습니다. 다만, 바이오사업부문 합병으로 인해 영업손실이 증가하여 영업손실 57,478백만원이며, (주)에이프로젠헬스케어앤게임즈의 연결제외로 인한 처분손실이 증가하여 당기순손실 99,254백만원 기록하였습니다. 이외에 당사의 자산, 부채, 현금흐름 또는 손익사항 중대한 변동을 가져오거나 중요한 영향을 미치는 사항은 없습니다. 동 정보는 당사가 작성한 결산자료로서 외부감사인의 감사결과 수치가 변경될 수 있습니다.
당사는 금번 유상증자를 진행하는 과정에서 투자 의사결정에 중대한 영향을 미칠 것으로 판단되는 변동사항을 향후에도 상세하게 반영하여 공시할 예정입니다. 그럼에도 불구하고, 당사가 중요하지 않다고 판단하여 기재 및 서술을 생략한 사항 중 당사의 기업가치에 영향을 미칠 만한 사건이 없다고 단정할 수는 없어 주기적이고 면밀한 검토가 필요합니다. 투자자께서는 이 점 유의하시기 바랍니다.
| 카. 개인종합자산관리계좌(ISA) 납입한도에 따른 청약제한 위험 개인종합자산관리계좌(이하 ISA 계좌)는 연간 납입가능한도 제한(연간납입한도 2,000만원, 5년간 최대 1억원까지 납입가능하며 납입한도 이월가능)이 있는 계좌입니다. ISA계좌를 통한 신주인수권증서 보유자 청약시, 투자자별 유상증자 배정주수에 해당하는 청약증거금 납입금액이 ISA계좌 잔여납입한도를 초과할 경우 유상청약이 제한될 수 있으니, 투자자께서는 이 점 유의하시기바랍니다. |
개인종합자산관리계좌(이하 ISA 계좌)는 연간 납입가능한도 제한(연간납입한도 2,000만원, 5년간 최대 1억원까지 납입가능하며 납입한도 이월가능)이 있는 계좌입니다. ISA계좌를 통한 신주인수권증서 보유자 청약시, 투자자별 유상증자 배정주수에 해당하는 청약증거금 납입금액이 ISA계좌 잔여납입한도를 초과할 경우 유상청약이 제한될 수 있으니, 투자자께서는 이 점 유의하시기바랍니다.
| 타. 기타 투자자 유의사항 당사의 대내외적 경영환경 변화에 따라 당사 실적의 급변동이 있을 경우, 투자원금에 대한 손실이 발생할 수 있으므로, 상기 투자위험요소 및 본 공시서류에 기재된 정보에만 의존하여 투자 판단을 해서는 안되며, 투자자 여러분의 독자적인 판단에 의해야 함을 유의하시어 투자에 임하시기 바랍니다. |
(1) 금번 유상증자 실시로 당사의 주식가치가 향후 하락할 수 있으므로 투자자 여러분들께서는 이 점을 유의하여 주시기 바랍니다.
(2)「자본시장과 금융투자업에 관한 법률」제120조 제3항에 의거하여 본 공시서류의 효력의 발생은 공시서류의 기재사항이 진실 또는 정확하다는 것을 인정하거나, 정부가 이 증권의 가치를 보증 또는 승인한 것이 아니므로 본 증권에 대한 투자는 전적으로 투자자에게 귀속됩니다.
(3) 본 공시서류의 공시심사 과정에서 기재사항은 청약일 이전에 변경될 수 있고, 일부 내용은 정정될 수 있으며, 투자판단과 밀접하게 연관된 주요내용이 변경될 시에는 본 공시서류상의 일정에 차질을 가져올 수 있습니다. 또한 관계기관과의 업무진행 과정에서 일정이 변경될 수도 있습니다.
(4) 본 건 공모주식을 청약하고자 하는 투자자들은 투자결정을 하기 전에 본 공시서류의 다른 기재 부분 뿐만 아니라 상기 투자위험요소를 주의 깊게 검토한 후 이를 고려하여 최종적인 투자판단을 해야 합니다. 다만, 당사가 현재 알고 있지 못하거나 중요하지 않다고 판단하여 상기 투자위험요소에 기재하지 않은 사항이라 하더라도 당사의 운영에 중대한 부정적 영향을 미칠 수 있다는 가능성을 배제할 수는 없으므로, 투자자는 상기 투자위험요소에 기재된 정보에만 의존하여 투자판단을 해서는 안되며, 자신의 독자적인 판단에 의해야 합니다.
(5) 당사는 상기에 기술된 투자위험요소 외에도 전반적으로 불안정한 경제상황 등에 의하여 직접적으로 또는 간접적으로 영향을 받을 수 있습니다. 당사의 재무제표는 당사의 재무상태에 영향을 미칠 수 있는 경제상황에 대한 경영자의 현재까지의 평가를 반영하고 있으나, 그 실제결과는 현재시점에서의 평가와는 상당히 다를 수 있는 만큼, 투자자 여러분께서는 이 점을 유의하여 투자에 임하시기 바랍니다.
(6) 만일 상기 투자위험요소가 실제로 발생하는 경우 당사의 사업, 재무상태, 기타 운영결과에 중대한 부정적 영향을 미칠 수 있으며, 이에 따라 투자자가 금번 공모 과정에서 취득하게 되는 당사 주식의 시장가격이 하락하여 투자금액의 일부 또는 전부를 잃게 될 수도 있습니다.
(7) 본건 공모를 위한 분석 중에는 예측정보가 포함되어 있습니다. 그러나 예측정보에 대한 실제 결과는 대내외적으로 여러가지 요소들의 영향에 따라 애초에 예측했던 것과 다를 수 있다는 점에 유의해야 합니다.
(8) 금융감독원 전자공시 홈페이지(http://dart.fss.or.kr)에는 당사의 사업보고서(분기 및 반기보고서 포함) 및 감사보고서 등 기타 정기공시사항과 수시공시사항 등이 전자공시되어 있으니 투자의사를 결정하시는 데 참조하시기 바랍니다.
이와 같이, 본 건 유상증자를 통해 취득한 당사의 주식 가치는 하락할 수 있으며, 본본 공시서류에서 제시된 투자위험요소 및 기타 기재된 정보에만 의존하여 투자판단을 해서는 안되며, 투자자 여러분의 독자적인 판단에 의해야 함을 다시 한번 유의하여 주시기 바랍니다.
| ※ 상기 제반사항을 고려하시어 투자자 제위의 현명한 판단을 바랍니다. 투자자는 본건 공모주식에의 투자 여부를 결정함에 있어서 필요한 경우 스스로 별도의 독립된 자문을 받아야 하며, 이에 따른 투자의 결과에 대하여는 투자자가 책임을 부담합니다. |
IV. 인수인의 의견(분석기관의 평가의견)
| 본 장은 「자본시장과 금융투자업에 관한 법률」제119조 및 제125조, 금융감독원의 「금융투자회사의 기업실사 모범규준」에 따라 본건 공모 지분증권 인수인이 당해 공모 지분증권에 대한 의견을 기재하고 있는 부분입니다. 따라서 본 장의 작성 주체는 대표주관회사인 한국투자증권(주)입니다. 발행회사인 (주)에이프로젠바이오로직스는 "동사"로 기재하였습니다. 본 장에 기재된 분석의견 중에는 예측정보가 포함되어 있습니다. 그러나 예측정보에 대한 실제 결과는 여러가지 요소들의 영향에 따라 예측했던 것과 다를 수 있다는 점을 유의하시기 바랍니다. |
1. 분석기관
| 구 분 | 회 사 명 | 고 유 번 호 |
|---|---|---|
| 대표주관회사 | 한국투자증권(주) | 00160144 |
2. 분석의 개요
대표주관회사인 한국투자증권(주)(이하 "대표주관회사"라 합니다.)는『자본시장과금융투자업에관한법률』제71조 및 동법시행령 제68조에 의거 공정한 거래질서 확립과 투자자 보호를 위해 다수인을 상대로 한 모집ㆍ매출 등에 관여하는 인수회사로서, 발행인이 제출하는 증권신고서 등에 허위의 기재나 중요한 사항의 누락을 방지하는데 필요한 적절한 주의를 기울였습니다.
대표주관회사는 인수 또는 모집ㆍ매출의 주선업무를 수행함에 있어 적절한 주의의무를 다하기 위해 금융감독원이 제정한「금융투자회사의 기업실사(Due Diligence) 모범규준」(이하 "모범규준"이라 한다)의 내용을 내부 규정에 반영하여 2012년 02월 01일부터 제출되는 지분증권, 채무증권 증권신고서를 대상(자산유동화증권 등 제외)으로 기업실사를 의무적으로 수행하도록 규정하고 있습니다.
다만, '모범규준' 제3조 제②항에 따라 발행회사의 재무 및 영업현황, 사업 환경, 투자위험, 인수 형태, 신용평가등급 등을 감안하여 강화하거나, 완화할 수 있으며, 동조 제⑤항에 따르면 금융투자회사의 이사회나 리스크관리위원회의 의사결정을 거쳐 '모범규준'의 내용(실사수준)을 생략하거나 강화 또는 완화 적용할 수 있도록 허용하였는 바, 주관회사는 지분증권의 인수 또는 모집·매출의 주선업무를 수행함에 있어서 지분증권의 특성 및 발행회사의 일정요건 충족여부 등에 따라 기업실사 수준을 완화하여 적용할 수 있도록 규정하고 있습니다.
본 지분증권은 대표주관회사인 한국투자증권(주)의 내부 규정상 기업실사 기준을 적용하여 기업실사 업무를 수행하였습니다.
| 「금융투자회사의 기업실사 모범규준」 제3조(적용범위 등) ①이 규준은 법 제119조제3항의 규정에 의한 증권신고서 및 법 제122조의 규정에 의한 정정신고서를 제출하는 경우에 적용하며, 영업의 실체가 있는 발행회사가 제출하는 지분증권, 채무증권 증권신고서를 대상으로 하고 자산유동화증권 등은 적용대상에서 제외된다. ②이 규준은 주간회사가 업무수행 중 참고해야 할 기본적인 지침으로 발행회사의 재무 및 영업 현황, 사업 환경, 투자위험, 인수 형태 등을 감안하여 강화하거나 완화하는 등 탄력적으로 운용할 수 있다. ③기업공개의 경우 기업공개 실사절차의 특성을 감안하여 이 규준의 내용중 한국거래소의 상장심사지침 등에서 의무사항으로 규정하고 있는 내용과 중복되는 부분에 대해서는 이를 생략하거나 완화할 수 있다. ④채무증권의 경우 i)보증유무, 상환조건(만기, 옵션유무), 특약 등 해당 사채의 특성, ii)법 제119조제2항에서 규정하고 있는 일괄신고서에 의한 발행인지 여부, iii)발행회사가 시행령 제121조제6항의 요건을 충족하고 있는지 여부, iv)해당 사채권에 대한 신용평가등급(외부 및 내부) 등을 감안하여 합리적인 기준에 따라 이 규준을 완화할 수 있다. ⑤제2항 내지 제4항에 따라 이 규준을 생략하거나 강화 또는 완화하는 경우에는 이사회나 리스크관리위원회(이하 ‘리스크관리위원회 등’)의 의사결정을 거쳐야 한다. |
분석의견의 상세한 내용은 동 증권신고서에 첨부되어 있는 기업실사 부분을 참고하시기 바랍니다.
3. 기업실사 일정 및 주요 내용
| 일자 | 실사내용 |
|---|---|
| 2024.01.18 ~ 2024.01.26 |
* 발행회사 초도 방문 - 발행회사의 유상증자 의사 확인 - 자금조달 희망금액 등 발행회사 의견 청취 * 발행회사의 유상증자 방식결정 협의 * 유상증자 일정 협의 및 확정 * 유상증자를 위한 사전 준비사항 및 진행절차 설명 - 발행가 산정 및 세부일정 설명 * 세부 증자관련 논의 - 유상증자 방식 결정 및 대주주 증자 참여 논의 * 유상증자 진행에 대한 질의/응답 * 실사 사전요청자료 송부 |
| 2024.01.27 ~ 2024.02.09 |
* 증자리스크 검토 - 발행시장 상황, 자금조달규모 적정성, 공모가액 희망 할인율 * 발행사와의 협의 - 발행가액 산정방식, 발행일정, 발행규모, 인수수수료 협의 * 기업실사 진행 및 추가자료 요청 - 기업실사 관련 자료요청 및 절차에 대한 설명 - 기업실사 관련 Q&A * 이사회 등 상법 절차 및 정관 등 검토 * 투자위험요소 실사 1) 사업위험관련 실사 - 기존사업 및 신규사업에 대한 세부사항 등 체크 2) 회사위험관련 실사 - 재무관련 위험 및 우발채무 등의 위험요소 등 체크 3) 기타위험관련 실사 - 주가 희석화관련 위험 등 체크 * 담당자 인터뷰 - 회사개요, 사업의 내용, 주요 재무적 이슈 확인 - 자금사용 계획 파악 - 향후 사업추진계획 및 발행회사의 비전 검토 |
| 2024.02.10 ~ 2024.05.16 |
* 증권신고서 작성 및 조언 * 이사회의사록 등 검토 * 인수계약서 작성 및 체결 * 증권신고서 인수인의 의견 완료 * 첨부서류 등 검토 * 증권신고서 업데이트 |
4. 기업실사 참여자
| [대표주관회사] |
| 소속기관 | 부서 | 성명 | 직책 | 실사업무분장 | 참여기간 | 주요 경력 |
|---|---|---|---|---|---|---|
| 한국투자증권(주) | IB2본부 | 김성열 | 본부장 | 기업실사 총괄 | 2024년 01월 18일 ~ 2024년 05월 16일 |
기업금융업무 등 28년 |
| ECM1부 | 김현서 | 이사 | 기업실사 책임 | 2024년 01월 18일 ~ 2024년 05월 16일 |
기업금융업무 등 22년 | |
| ECM1부 | 박상욱 | 팀장 | 기업실사 실무 | 2024년 01월 18일 ~ 2024년 05월 16일 |
기업금융업무 등 14년 | |
| ECM1부 | 정인묵 | 과장 | 기업실사 실무 | 2024년 01월 18일 ~ 2024년 05월 16일 |
기업금융업무 등 7년 | |
| ECM1부 | 함현중 | 대리 | 기업실사 실무 | 2024년 01월 18일 ~ 2024년 05월 16일 |
기업금융업무 등 4년 |
[발행회사]
| 소속 | 부서 | 성명 | 직급 | 담당업무 |
|---|---|---|---|---|
| (주)에이프로젠바이오로직스 | 그룹경영관리본부 | 강선주 | 상무이사 | 경영관리업무 총괄 |
| 그룹회계관리본부 | 염영숙 | 상무이사 | 회계업무 총괄 | |
| 경영지원실 | 마성청 | 부장 | 경영지원업무 | |
| 공시팀 | 김정원 | 과장 | 공시업무 |
5. 기업실사 세부 항목 및 점검 결과
- 동 증권신고서에 첨부되어 있는 기업실사 보고서를 참조해 주시기 바랍니다.
6. 종합의견
가. 대표주관회사인 한국투자증권(주)는 (주)에이프로젠바이오로직스가 2024년 01월 12일, 2024년 02월 23일, 2024년 03월 14일, 2024년 03월 28일, 2024년 04월 23일 이사회에서 결의한 보통주식 65,753,081주에 대한 주주배정 후 실권주 일반공모 증자를 잔액인수함에 있어 (주)에이프로젠바이오로직스에 대하여 다음과 같이 평가합니다.
| 긍정적요인 | ▶ 정부적 차원에서의 약가인하 정책은 트럼프 정부 예산안에 포함됨에 이어 약가인하 정책에 적극적인 바이든 정부 있어서도 유지되고 있는데, 이는 1) 보험사와 약국 간 중개업무를 대행하는 PBM(Pharmacy Benefit Manager) 이익 제한, 2) 지나친 약가 부담 완화 등을 주요정책으로 제시하고 있으며 이는 오리지널 의약품 대비 가격경쟁력을 보유한 바이오시밀러 기업에 유리한 환경이 조성될 수 있습니다. ▶ 동사가 구현한 상업 스케일 2000 L 급 Perfusion 배양 설비 1기는 일반적인 Fed-batch 방식 15000 L 급 배양기 3대를 동시에 3회 가동하는 것에 상응하는 배양액을 생산 가능하여 높은 원가 경쟁력을 보유할 수 있으므로, 이에 따라 높은 수익률을 달성할 가능성이 있습니다. ▶ 동사 화성공장은 1992년 01월 07일 경인지방식품의약품안전청으로부터 의약품 제조 및 품질관리기준 적합 판정서(KGMP)를 받았으며, 최근 2022년 07월 14일 재승인 받았습니다. 화성공장은 제네릭 의약품만을 생산합니다. 또한 오송공장은 동물세포 대량생산 기술 기반 바이오의약품 생산시설로서 2018년 3월 준공되었습니다. 오송공장은 2022년 6월 22일(QP Audit report 발행일) EMA Qualified Person(QP)로 부터 임상시료 생산 EU-GMP 인증을 획득하였으며, 2023년 11월 02일에는 식품의약품안전처(MFDS)로부터 KGMP 재승인을 완료하였습니다. 한편, 오송공장은 아직 cGMP 인증을 취득하지 못하였지만 KGMP 인증 및 임상시료 생산용 EU QP Audit 실사통과 등의 경험을 보유하고 있으며 이러한 경험을 바탕으로 최종적으로는 cGMP 인증 취득을 목표로 하고 있습니다. ▶ 동사의 최근 4개년 및 2024년 1분기 매출채권 연령별 구성을 살펴보면, 정상 매출채권 비중이 2020년 94.1%, 2021년 96.8%, 2022년 98.5%, 2023년 99.28%, 2024년 1분기 99.09%로 안정적으로 관리되고 있습니다. |
| 부정적요인 | ▶ 정부는 건강보험 재정건전화 및 제약산업 선진화를 위해 제약산업에 대한 규제를 강화하는 추세이며, 특히 정부가 약가를 직접적으로 통제하고 있어 정부의 약가정책이 개별기업의 매출 및 수익성에 영향을 미치고 있습니다. ▶ (주)에이프로젠바이오로직스가 예상대로 cGMP 인증을 받지 못하는 경우 (주)에이프로젠바이오로직스의 매출 및 수익성에 악영향이 있을 수 있으며, GMP인증이 완료된 후에도 FDA의 경우 추가 공장실사 및 보완요청서한(Complete Response Letter, CRL) 발행으로 인한 품질관리 문제가 발생하여 매출에 심각한 악영향을 줄 수 있습니다. ▶ 다수의 경쟁회사가 시장에 진출하고 있는 바, 바이오시밀러 의약품 시장의 가격 경쟁 강도는 매우 높은 수준입니다. 바이오시밀러는 통상 오리지널 의약품 보다 30% 가량 저렴한 가격을 내세워 시장을 공략하는데, 만약 오리지널 의약품 가격이 내려가면 바이오시밀러도 경쟁력 확보를 위해 가격을 낮출 수밖에 없어 수익성 악화를 겪을 수 있습니다. ▶ 동사 및 동사의 특수관계자가 목표로 하는 주요시장은 미국, 유럽, 일본 등 글로벌 주요 시장입니다. 해외시장에 진출하기 위해서는 각 국가 별 허가기관의 승인이 필요하며, 이러한 기관의 승인이 없이는 해당 시장 진출 자체가 불가능합니다. 향후 동사 및 동사의 특수관계자가 개발한 제품이 해외 주요 국가 허가기관의 승인을 획득하지 못하거나 승인이 지연되는 경우 동사 매출에 부정적 영향을 줄 수 있습니다. ▶ 바이오시밀러 시장의 성장에 대한 기대에 따라 CMO 공장 증설이 공격적으로 이루어지고 있어, 과잉 생산에 대한 우려가 있습니다. 가격 통제력을 보유한 일부 CMO 업체는 가격인하를 통한 출혈 경쟁 전략을 진행할 수 있습니다. 향후 시장 전체의 생산능력이 시장의 생산수요를 초과하게 되는 공급과잉 상태가 발생할 가능성이 있습니다. ▶ 동사가 추진하고 있는 바이오시밀러 사업은 아직 상업화가 되지 않았거나 향후 출시가 예상되는 다른 바이오시밀러 제품이나 기타 치료제, 오리지널 바이오의약품 등과 치열한 경쟁을 벌여야 할 것으로 예상됩니다. ▶ 동사의 영업손실은 2020년 2,606백만원(영업이익률 : -4.89%), 2021년 3,799백만원(영업이익률 : -6.73%), 2022년 5,430백만원(영업이익률 : -8.33%), 2023년 57,478백만원(영업이익률 : -65.79%),2024년 1분기 -11,519백만원(영업이익률 : -73.81%)로, 평균 -31.91%의 수준의 이익률 수준으로 영업손실이 지속되고 있는 상황입니다. ▶ 동사는 지배기업과 지배기업의 최대주주,1개의 종속회사, 1개의 관계회사를 포함하여 총 11개 특수관계사와 관계를 맺고 있습니다. 김정출 대표이사, 강종수 사내이사, 정민철 감사는 종속기업 등 특수관계자의 임원을 겸직하고 있으며, 사업을 영위하는 과정에서 겸직 회사 간에 이해상충 문제가 발생할 수 있습니다. ▶ 동사는 최근 4개년 및 2024년 1분기 간 주요 특수관계자들과 다양한 매입매출거래, 관계사 지분거래, 대여 등 자금거래를 진행하였습니다. 향후에도 유사한 특수관계자 간 거래가 계속될 경우, 특수관계회사들의 영업환경 악화에 따른 위험이 동사에 전이될 가능성이 있습니다. ▶ 동사는 레미케이드, 리툭산, 허셉틴의 국내 품목허가가 승인될 경우 해당 제품으로부터 발생한 매출액의 5%를 (주)에이프로젠에게 경상기술료로 제공하여야 하며, 국내 임상시험 비용, 임상시험 완료단계별 기술료 부담 의무가 있습니다. 또한, 국내 품목허가 과정에서 식품의약품안전처가 보완 임상시험 등을 요구할 경우 에이프로젠과 에이프로젠바이오로직스가 공동으로 보완할 의무가 있으며, 보완에 필요한 비용은 에이프로젠바이오로직스가 부담합니다. 다만, 보완 임상시험 등의 요구 가능성과 그 범위 및 규모, 소요비용은 현재 예측하기 어렵습니다. 또한 국내 품목허가가 완료 후 실제 제품을 납품받게 될 단가가 사전적으로 정해지지 않은 바 동사의 수익성에 미치는 영향을 사전적으로 예측하기 어려우며, 기술료 등 동사가 부담하는 비용 대비 합리적인 수준의 구매단가를 확보하지 못할 경우 동사의 수익성이 악화될 수 있습니다. |
| 자금조달의 필요성 |
▶ 동사는 금번 유상증자를 통해 조달하는 자금을 채무상환자금 및 운영자금으로 활용할 계획입니다. ▶ 금번 유상증자를 통해 조달한 자금의 세부사용 내역은 "Ⅴ. 자금의 사용목적"을 참고하시기 바랍니다. |
나. 대표주관회사는 (주)에이프로젠바이오로직스가 제출한 자료와 객관적으로 정확하고 신뢰할 수 있다고 믿어지는 자료를 중심으로 실사를 수행하였으며, 객관적인 입장에서 공정을 기하기 위하여 최선의 노력을 다하였습니다.
다. 대표주관회사는 상기 실사를 통해 제공받는 자료들로부터 도출된 결과나 오류, 누락 등에 대하여 책임지지 않으며, 인간적 또는 기계적, 기타 그 외의 다른 요인에 의한 오류발생 가능성으로 인해 본 평가 내용에 대해 명시적으로 혹은 묵시적으로도 증명이나 서명 또는 보증 및 단언을 할 수 없습니다.
라. 동사의 금번 유상증자는 국내외 거시경제 변수 변화로 투자수익에 대한 확실성이 저하될 수 있습니다. 투자자 여러분께서는 상기 검토결과는 물론 동 증권신고서 및 투자설명서에 기재된 동사의 회사 전반에 걸친 현황 및 재무상의 위험과 산업 및 영업상의 위험요인 등을 감안하시어 투자에 유의하시기 바랍니다.
또한, 대표주관회사가 현재 알고 있지 못하거나 중요하지 않다고 판단하여 동 증권신고서 및 투자설명서에 기재하지 않은 사항이라 하더라도 동사의 운영에 중대한 부정적 영향을 미칠 수 있다는 가능성을 배제할 수는 없으므로, 투자자께서는 동 증권신고서 및 투자설명서에 기재된 정보에만 의존하여 투자판단을 해서는 안되며, 독자적이고도 세밀한 판단에 의해 투자결정을 하시기 바랍니다.
| 2024년 05월 16일 |
| 대표주관회사 : 한국투자증권 주식회사 |
| 대표이사 김 성 환 |
V. 자금의 사용목적
1. 모집 또는 매출에 의한 자금조달 내역
가. 자금조달금액
|
(단위: 원) |
|
구 분 |
금 액 |
|---|---|
|
모집 또는 매출총액(1) |
60,953,106,087 |
|
발행제비용(2) |
1,500,000,000 |
|
순 수 입 금 [ (1)-(2) ] |
59,453,106,087 |
| 주1) | 상기 금액은 1차 발행가액을 기준으로 산정한 금액으로 모집가액 확정시 변경될 수 있습니다. |
| 주2) | 상기 모집총액은 우선적으로 하단에 기재된 자금의 사용 목적에 따라 사용할 예정입니다. |
| 주3) | 발행제비용은 공모금액 및 실권규모에 따라 변경될 수 있으며, 상기 기재 금액은 청약 초과로 인하여 실권이 발생하지 않은 상황을 가정하여 산정되었습니다. 또한 상장수수료는 상장신청일 직전일 주가에 따라 변동될 수 있습니다. |
나. 발행제비용의 내역
|
(단위: 원) |
|
구 분 |
금 액 |
지급일자 |
계산근거 |
|---|---|---|---|
| 발행분담금 | 10,971,550 |
신고서제출일 |
모집총액의 0.018%(10원 미만 절사) |
| 대표주관수수료 | 144,788,284 |
납입일 익영업일 |
대표주관수수료 0.2% |
| 인수수수료 | 1,097,155,910 |
납입일 5영업일 이내 |
인수수수료 1.8% |
| 표준코드발급수수료 | 10,000 | 표준코드발급 신청일 | 정액 |
| 보통주 추가상장수수료 |
12,120,000 |
신주상장일 |
1,047만원+500억원 초과금액의 10억원당 15만원(유가증권시장 상장규정 시행세칙 별표 10) |
| 주식발행등록수수료 (신주인수권 및 주권) |
1,000,000 | - | 1,000주당 300원(주식 및 신주인수권증서 각각 별도 징수, 수수료 건당 상한 50만원 및 하한 4천원) (주식·사채 등의 전자등록업무규정 시행세칙 별표 |
| 등록면허세 | 131,506,160 |
등기일 |
증자 자본금의 0.4% |
| 지방교육세 | 26,301,230 |
등기일 |
등록세의 20% |
| 기타비용 | 76,146,866 |
- |
투자설명서 인쇄 및 발송비 등 |
| 합 계 | 1,500,000,000 |
- |
- |
| 주1) | 상기 금액은 예정발행가액 및 기산일 종가를 기준으로 산정한 금액입니다. |
| 주2) | 발행제비용은 공모금액 및 상장신청일 직전일 한국거래소에서 거래되는 당사의 보통주식 종가, 유관기관 정책 등에 따라 변동될 수 있습니다. |
| 주3) | 추가상장할 시가총액 : 추가상장 주식 수에 상장신청일 직전일의 종가를 곱하여 산정한 금액. 500억원 초과 ,1000억원 이하의 경우 1,047만원+500억원 초과금액의 10억원당 15만원(다만, 8천만원을 최대한도로 함) |
| 주4) | 기타비용은 예상금액으로 변동될 수 있습니다. |
2. 자금의 사용목적
가. 자금의 사용목적
당사가 금번 보통주 유상증자를 통해 조달 예정인 자금 60,953백만원은 관계회사 대여금상환 자금(채무상환) 및 운영자금으로 사용할 계획입니다.
| (기준일 : | 2024년 05월 10일 | ) | (단위 : 원) |
| 시설자금 | 영업양수 자금 |
운영자금 | 채무상환 자금 |
타법인증권 취득자금 |
기타 | 계 |
|---|---|---|---|---|---|---|
| - | - | 30,060,850,195 | 30,892,255,892 | - | - | 60,953,106,087 |
나. 자금의 세부사용 내역
| [자금사용 우선순위] |
| (단위: 백만원) |
| 구 분 | 사용(예정)시기 | 금액 | 우선순위 | |
|---|---|---|---|---|
| 채무상환자금 | 대여금 상환 | 2024년 | 30,892 | 1 |
| 소계 (a) | 30,892 | - | ||
| 운영자금 | 설비구매 | 2024 | 5,800 | 1 |
| 재료비 | 2024 | 8,253 | 2 | |
| 인건비 | 2024 | 6,690 | 3 | |
| 유틸리티 등 공장운영비 | 2024~2025 | 9,318 | 4 | |
| 소계 (b) | 30,061 | - | ||
| 합계 (c=a+b) | 60,953 | - | ||
| 출처: 당사 제시 |
(1) 관계회사(에이프로젠) 대여금 상환(채무상환)
본 공시서류 제출일 전일 현재 당사는 당사의 모회사인 에이프로젠으로부터 535억원의 대여금 채무를 지고 있는 상황이며, 금번 유상증자 자금 중 일부를 활용하여 해당 대여금을 상환할 예정입니다. 당사의 모회사인 에이프로젠은 해당 대여금을 상환 받아 허셉틴(HER2 양성 유방암 항암제) 바이오시밀러(프로젝트명 : AP063) 글로벌 임상3상 비용으로 사용할 예정입니다. 에이프로젠의 AP063 품목허가 및 상업판매가 개시되면, 당사의 오송공장에서 독점생산을 진행할 계획이며, 이외에도 임상 1·3상시료 생산을 준비중인 리툭산(혈액암 치료제) 바이오시밀러(프로젝트명 : AP056)과 휴미라(건선 항체 치료제) 바이오시밀러(프로젝트명 : AP096) 또한 품목허가 시 당사에서 독점생산을 진행할 계획중에 있습니다.
이러한 에이프로젠과 당사의 사업 연관성을 고려할 때, 당사의 바이오사업부문 수익 발생 시기를 앞당기기 위해서는 에이프로젠의 신속한 연구개발 진행이 필요한 상황이며, 당사의 모회사 대여금 상환은 이러한 차원에서 단순 상환의 의미만 있지 않습니다. 에이프로젠의 AP063 글로벌 임상 3상의 개요는 다음과 같습니다.
| [에이프로젠 주요 바이오시밀러의약품 파이프라인] |
| 파이프라인 | 타사 대비 주요 차별점 | 적응증 | 임상 단계 | 비고 |
|---|---|---|---|---|
| AP063(허셉틴) | 원가 경쟁력 | 유방암 등 | Phase 3 진행 중 | 대여금 회수 자금 활용 |
| AP056(리툭산) | 원가 경쟁력 | 혈액암 등 | Phase 1/3상 시료 생산 준비 중 | - |
| AP096(휴미라) | 원가 경쟁력, 압도적 생산량 |
류머티즘 관절염 등 | Phase 1/3상 시료 생산 준비 중 | - |
| 자료 : 당사 제공 |
| [에이프로젠 주요 바이오시밀러의약품 중장기 로드맵] |
![]() |
|
주요 바이오시밀러 개발 중장기 로드맵 |
| 자료 : 당사 제공 |
| [AP063 글로벌 임상 3상 개요] |
| 구분 | 내용 |
|---|---|
| 임상시험 대상국가 | 아르헨티나, 브라질, 칠레, 콜롬비아, 조지아, 인도, 말레이시아, 멕시코, 페루, 필리핀, 폴란드, 루마니아, 남아프리카공화국, 태국, 터키 (총 15개국) |
| 임상시험의 목적 | 수술 가능한 유방암 환자(Stage I-III)를 대상으로, AP063과 허셉틴 간 효능, 안전성, 면역원성 측면에서 동등함 입증 |
| 임상시험 수행방법 | 시험 대상자 수: 720명 시험방법: 무작위(Randomised), 이중맹검(Double-blind), 병렬 그룹(Parallel Group), 동등성(Equivalence), 다기관(Multicentre) 임상3상시험 디자인으로, AP063과 허셉틴의 효능(Efficacy), 안전성(Safety), 면역원성(Immunogenicty)을 비교한다. 임상연구기간: 2024.07월-2027.05월 (환자 모집 상황 및 투여 기간 등에 따라 일정은 변동될 수 있으며, 품목허가를 위한 Interim 보고서 취득 예정 시기는 2026.09월임) |
| 기대효과 | HER2 양성 유방암 환자 치료에 필수적인 허셉틴은 고가의 가격으로 많은 국가에서 치료를 위한 환자 접근성이 제한되고 있음 이에 따른 대안으로 바이오시밀러 도입이 모색되고 있으며, AP063는 허셉틴 대비 저렴한 가격으로 약물 접근성을 확대할 수 있을 것이라 기대됨 |
| 임상비용 산정근거 | 임상시험수탁업체 Syneos사 및 임상시험의약품 유통업체 Catalent사와의 비용 산정 협의를 통해 결정하였음. |
| 주) 상기 일정은 환자 모집, 임상 CRO 업무 수행, 규제기관 이슈 등으로 인하여 변경될 수 있습니다. |
AP063의 품목허가비용을 제외하면 글로벌 임상추가비용은 932억원이며, (주)에이프로젠이 회수 대여금 중 309억원을 활용하여 글로벌 임상 3상 비용으로 지출 예정입니다. (주)에이프로젠은 직접 자금조달, 외부 차입, 자산 매각 등 다양한 방법을 검토하여 잔여 글로벌 임상비용을 마련할 예정이나 현재 결정된 사항이나 구체적으로 계획된 사항은 없습니다. 금번 유상증자 대금으로 허셉틴(AP063)의 글로벌 임상3상 비용 지출 상세 내역은 다음과 같습니다.
| [에이프로젠 대여금 회수금액 기준 AP063 글로벌 임상 3상 비용 지출 관련 상세 계획] |
| (단위 : 백만원) |
| 세부 내용 | 연도별 사용 계획 | 합계 | ||||||||||||
|---|---|---|---|---|---|---|---|---|---|---|---|---|---|---|
|
2024년 |
2025년 |
2026년 |
||||||||||||
|
1Q |
2Q |
3Q |
4Q |
1Q |
2Q |
3Q |
4Q |
1Q |
2Q |
3Q |
4Q |
|||
| AP063 글로벌 임상3상 |
CRO비용 (용역비,PTC연구자비용) |
664 |
664 |
664 |
664 |
560 |
560 |
560 |
560 |
560 |
560 |
560 |
560 |
7,138 |
|
CRO 연구자 비용 |
- |
913 |
8,214 |
- |
- |
4,563 |
4,563 |
- |
- |
2,282 |
2,282 |
- |
22,817 |
|
|
IP vendor 용역비 |
291 |
291 |
291 |
291 |
291 |
291 |
291 |
291 |
166 |
166 |
166 |
166 |
2,995 |
|
| 합계 |
955 |
1,868 |
9,169 |
955 |
852 |
5,415 |
5,415 |
852 |
727 |
3,008 |
3,008 |
727 |
32,950 |
|
| 주1) PTC : Pass-through Cost |
| 주2) IP vendor : 임상시험의약품공급관리수탁업체(ex. Catalent) |
| 주3) 합계금액 329.5억원 중 308.9억원을 당사에서 회수한 대여금으로 충당예정 |
당사의 경우 금번 유상증자 및 차입금 상환에 따라, 부채비율은 2023년 기준 58.45% 대비 16.27%p. 개선돼 42.18%를 기록할 것으로 예상되며, 대여금에 대한 이자율 4.00% 감안할 경우 이자비용 저감 효과는 연 12억원 수준으로 예상됩니다.
(2) 운영자금
당사는 금번 유상증자를 통해 조달된 자금중 30,061백만원을 분석장비 등의 설비구매, 재료비, 인건비, GMP 클리닝 비용 등 오송공장 운영비에 사용할 예정입니다.
설비구매 관련해서는 금번 자금조달로 자동주사장비인 오토인젝터(AI)의 도입을 완료하여 휴미라바이오시밀러의 임상시료 및 상업제품에 적용할 예정입니다. 오토인젝터는 주사할 부위에 밀착시킨 후에 작동 스위치만 누르면 수초안에 약액이 자동으로 피부 안쪽에 주입되므로 의료진 도움없이 주사를 맞을 수도 있어 편의성 면에서 그 사용이 증가될 것으로 기대되는 사항입니다. 또한, 외부 CMO에 활용할 수 있습니다. 이에 당사는 오송공장의 오토인젝터에 2024년 3분기 3,820백만원, 2024년 4분기 640백만원 지출 예정입니다. 이외에도 신속 미생물시험 배양기를 도입하여 배양기간을 단축 및 자동화시스템으로 에러발생을 감소시켜 효율을 높이고자 2024년 4분기 1,000백만원 지출 예정이며, 기존설비의 시스템 업그레이드를 위한 비용으로 2024년 3분기 180백만원, 2024년 4분기 160백만원 지출 예정입니다.
재료비구매 관련해서는 당사는 지속적으로 제품생산 및 품질시험에 필요한 원재료를 구매하고 있으며, 향후 CMO사업을 영위하기 위해 원활한 고객사 대응을 위해 원재료를 매입하여 안정적인 자재운영을 기하고자 합니다. 이는 오송공장에서 사용 예정인 재료이며, 미생물이나 동식물의 조직을 배양하기 위한 배지류에 2024년 3분기 3,088백만원, 2024년 4분기 1,581백만원 지출 예정이며, 바이오의약품 정제를 위해 레진에 2024년 3분기 891백만원, 2024년 4분기 2,693백만원 지출 예정으로 2024년에 총 8,253백만원 지출 예정입니다.
인건비 관련해서 당사의 바이오부문의 오송공장 인건비는 년간 165억원 수준으로 생산 및 품질의 안정성을 확보측면에서 적절한 인원의 유지 및 교육,운영이 중요한 상황입니다. 금번 자금조달을 통해 인건비의 일부를 충당하고자 합니다.
당사는 오송공장 유지를 위해 금번자금조달을 통해 전기 및 수도 등의 유틸리티 비용으로 2024년 3분기 2,493백만원, 2024년 4분기 2,124백만원, 2025년 1,386백만원 사용 예정입니다. 또한, 오송공장을 GMP 기준에 맞게 유지하기 위해 GMP 클리닝 등 소모품비로 2024년 3분기 1,388백만원, 2024년 4분기 1,160백만원, 2025년 766백만원 사용 예정입니다. 금번 자금조달을 통해 SAP 시스템 유지보수비용으로 2024년 3분기 483백만원, 2024년 4분기 536백만원, 2025년 306백만원 사용 예정이었으나, 주가 하락으로 인해 예정모집 총액이 줄어듦에 따라 금번 유상증자 대금 중 SAP 시스템 유지보수 관련 자금사용계획은 철회하였습니다. 이에 2025년까지 총 9,318백만원을 공장운영비로 사용하여 설비 및 품질을 관리하고자 합니다.
| [에이프로젠바이오로직스 운영자금 지출 관련 상세 계획] |
| (단위 : 백만원) |
| 세부 내용 | 분류 | 연도별 사용 계획 | 합계 | ||
|---|---|---|---|---|---|
|
2024년 |
2025년 |
||||
|
3Q |
4Q |
||||
| 오송공장 설비구매 |
오토인젝터(AI) | 3,820 | 640 | 0 | 4,460 |
| 신속미생물시험 배양기 | 0 | 1,000 | 0 | 1,000 | |
| 시스템 업그레이드비용 | 180 | 160 | 0 | 340 | |
| 오송공장 재료비 |
Ex-Cell 302등 배지류 | 3,088 | 1,581 | - | 4,668 |
| 레진 | 891 | 2,693 | - | 3,584 | |
| 기타 | 0 | 0 | 0 | 0 | |
| 오송공장 인건비 | - | 3,345 | 3,345 | 0 | 6,690 |
| 오송공장 공장운영비 |
유틸리티(전기, 수도 등의 수도광열비) | 2,493 | 2,124 | 1,386 | 6,004 |
| GMP클리닝 등 소모품비 | 1,388 | 1,160 | 766 | 3,314 | |
| SAP 시스템 유지보수비등 | 0 | 0 | 0 | 0 | |
| 기타 | 0 | 0 | 0 | 0 | |
| 합계 | - | 15,205 | 12,704 | 2,152 | 30,061 |
VI. 그 밖에 투자자보호를 위해 필요한 사항
본 건의 경우 시장조성 또는 안정조작에 관한 사항은 해당사항 없습니다.
제2부 발행인에 관한 사항
I. 회사의 개요
1. 회사의 개요
가. 연결대상 종속회사 개황
1) 연결대상 종속회사 현황(요약)
| (단위 : 사) |
| 구분 | 연결대상회사수 | 주요 종속회사수 |
|||
|---|---|---|---|---|---|
| 기초 | 증가 | 감소 | 기말 | ||
| 상장 | - | - | - | - | - |
| 비상장 | 1 | - | - | 1 | - |
| 합계 | 1 | - | - | 1 | - |
2) 연결대상회사의 변동내용
| 구 분 | 자회사 | 사 유 |
|---|---|---|
| 신규 연결 |
- | - |
| - | - | |
| 연결 제외 |
- | - |
| - | - |
나. 회사의 법적ㆍ상업적 명칭
주식회사 에이프로젠바이오로직스 (영문 : Aprogen Biologics Inc.)
다. 설립일자
당사의 설립일자는 1960년 12월 03일 입니다.
라. 본사의 주소, 전화번호, 홈페이지
1) 주소 : 서울특별시 송파구 오금로19길 6, 301호 (방이동, 강호빌딩)
2) 전화번호 : 02) 561 - 4011
3) 홈페이지 : http://www.aprogen-biologics.com
마. 중소기업 등 해당 여부
| 중소기업 해당 여부 | 해당 | |
| 벤처기업 해당 여부 | 미해당 | |
| 중견기업 해당 여부 | 미해당 | |
| ※ 중소기업기본법 제2조 제3항에 따른 중소기업적용 유예기간이 2024년 03월 31 일자로 종료됨에 따라 2024년 04월 01일 부터 중견기업에 해당 |
바. 주요사업의 내용
당사와 연결대상 종속회사는 의약품 사업을 단일 사업으로 영위하고 있습니다. 당사는 의약품 등의 제조 및 판매를, 연결대상 종속회사인 에이프로젠파마㈜는 의약품 등의 유통을 주요사업으로 하고 있습니다. 한편 당사는 2022년 12월 바이오의약품 생산 설비를 갖춘 계열회사를 흡수합병하여 바이오의약품의 제조, 판매까지 사업을 확장하였습니다.
당사와 연결대상 종속회사의 주요 제품 및 서비스에 대한 매출비중과 주요 거래처는 다음과 같으며 기타 상세한 사업의 내용은 『Ⅱ. 사업의 내용』을 참고하시기 바랍니다.
| (단위 : %) |
| 사업부문 | 주요 제품 및 서비스 | 매출비중 | 주요 거래처 | |
|---|---|---|---|---|
| 의약품 | 제약 | 순환계용약 | 14.44 | 의약품 도매상, 약국 등 |
| 중추신경계용약 | 14.83 | |||
| 소화기관용약 | 10.05 | |||
| 항생물질제제 | 5.61 | |||
| 화장품 | 0.22 | |||
| 기타 | 48.79 | |||
| 바이오 | 바이오의약품 등 생산용역 | 5.09 | 계열회사 등 | |
| 기타 | 0.38 | |||
| 기타 | - | 0.58 | - | |
| 합계 | 100 | - | ||
사. 회사의 주권상장(또는 등록ㆍ지정) 및 특례상장에 관한 사항
| 주권상장 (또는 등록ㆍ지정)현황 |
주권상장 (또는 등록ㆍ지정)일자 |
특례상장 유형 |
|---|---|---|
| 유가증권시장 상장 | 1984년 09월 13일 | 해당사항 없음 |
2. 회사의 연혁
가. 회사의 본점소재지
당사는 2014년 02월 21일 본점소재지를 서울특별시 송파구 위례성대로 38, 304호(신천동, 해태그린피아빌라트)에서 서울특별시 송파구 오금로 19길 6, 301호(방이동, 강호빌딩)으로 변경하였습니다.
나. 경영진 및 감사의 중요한 변동
| 변동일자 | 주총종류 | 선임 | 임기만료 또는 해임 |
|
|---|---|---|---|---|
| 신규 | 재선임 | |||
| 2020.03.23 | 정기주총 | - | 대표이사 김정출 | - |
| 2022.03.23 | 정기주총 | - | 상근감사 정민철 사내이사 강종수 사내이사 배윤경 |
- |
| 2022.11.15 | 임시주총 | 대표이사 이승호 | - | - |
| 2023.03.27 | 정기주총 |
- |
대표이사 김정출 사외이사 신동철 |
- |
| 2023.08.31 | - | - | - | 대표이사 이승호 사임 |
| 2023.10.13 | 임시주총 | 대표이사 김재섭 | - | - |
다. 최대주주의 변동
당사의 최대주주는 2018년 06월 13일 ㈜에이프로젠에서 ㈜에이프로젠케이아이씨 로 변경되었으며, ㈜에이프로젠케이아이씨는 2021년 06월 01일 ㈜에이프로젠메디신으로 상호를 변경하였고, 2022년 07월 18일 ㈜에이프로젠과 합병 후 ㈜에이프로젠으로 상호를 변경하였습니다.
라. 상호의 변경
당사는 2022년 12월 21일 에이프로젠제약㈜에서 ㈜에이프로젠바이오로직스로 상호를 변경하였습니다.
마. 합병등의 내용
1) 합병
| 구분 | 내용 |
|---|---|
| 상대회사 | ㈜에이프로젠바이오로직스 |
| 이사회 결의일 | 2022년 10월 04일 |
| 합병의 방볍 | 흡수합병 |
| - 존속회사(합병법인) | 에이프로젠제약㈜ (합병 후, ㈜에이프로젠바이오로직스) |
| - 소멸회사(피합병법인) | ㈜에이프로젠바이오로직스 |
| 합병비율 | 1 : 1.2287449 |
| 합병신주의 수 | 187,178,806주 |
| 합병종료일 | 2022년 12월 19일 |
| 합병등기일 | 2022년 12월 21일 |
2) 자산양수도
① 주식 양수
| 구분 | 내용 |
|---|---|
| 거래회사(양수회사) | 에이프로젠제약㈜ |
| 거래자산 | ㈜에이프로젠헬스케어앤게임즈 발행 주식 17,111,672주 |
| 이사회 결의일 | 2020년 04월 02일 |
| 거래일 | 2020년 04월 02일 |
| 거래금액 | 10,917,246,736원 |
| 거래상대방(양도회사) | ㈜에이프로젠바이오로직스 |
바. 회사의 업종 또는 주된 사업의 변화
| 회사명 | 업종 또는 사업 | 변동일자 | 변동내용 |
|---|---|---|---|
| ㈜에이프로젠바이오로직스 | 의약품 제조업 | - | - |
| 에이프로젠파마㈜ | 의약품 도소매업 | - | - |
사. 그 밖에 경영활동과 관련된 중요한 사항의 발생내용
| 회사의 명칭 | 일자 | 내 용 |
|---|---|---|
| ㈜에이프로젠 바이오로직스 |
2020.07 | 주주우선공모 유상증자 (156,917,418주) (증자 후 자본금 199,287,883,000원) |
| 2022.09 | 타법인 전환사채 청약 - ㈜에이프로젠 (220억원) | |
| 2022.12 | ㈜에이프로젠바이오로직스 흡수합병(합병회사 : 에이프로젠제약㈜ / 피합병회사 : ㈜에이프로젠바이오로직스) | |
| 2023.01 | Pre-CMO MSA계약 체결 (에이프로젠-에이프로젠바이오로직스) | |
| 2023.04 | 제3자배정 유상증자 ( 대상 : ㈜에이프로젠 / 발행주식 수 : 80,000,001) | |
| 2023.04 | 제14회 사모 전환사채 발행 (대상 : ㈜에이프로젠 / 400억원) | |
| 2023.04 | 제15회 사모 전환사채 발행 (대상 : ㈜에이프로젠 / 200억원) | |
| 2023.04 | ㈜에이프로젠헬스케어앤게임즈 제3자배정 유상증자 참여 (16,142,051주, 20,000,001,189원) | |
| 2023.07 | ㈜에이프로젠헬스케어앤게임즈 제6회 신주인수권부사채 청약 취득 (169억원) | |
| 2023.08 | ㈜에이프로젠헬스케어앤게임즈 제6회 신주인수권부사채 신주인수권행사 (13,292,946주) |
3. 자본금 변동사항
- 자본금 변동추이
| (단위 : 원, 주) |
| 종류 | 구분 | 제66기 (신고서 제출일) |
제65기 (2023년말) |
제64기 (2022년말) |
제63기 (2021년말) |
제62기 (2020년말) |
제61기 (2019년말) |
|---|---|---|---|---|---|---|---|
| 보통주 | 발행주식총수 | 66,575,468 | 665,754,689 | 585,754,688 | 398,575,767 | 398,575,767 | 241,658,328 |
| 액면금액 | 500 | 500 | 500 | 500 | 500 | 500 | |
| 자본금 | 33,287,734,000 | 332,877,344,500 | 292,877,344,000 | 199,287,883,500 | 199,287,883,500 | 120,829,164,000 | |
| 우선주 | 발행주식총수 | - | - | - | - | - | - |
| 액면금액 | - | - | - | - | - | - | |
| 자본금 | - | - | - | - | - | - | |
| 기타 | 발행주식총수 | - | - | - | - | - | - |
| 액면금액 | - | - | - | - | - | - | |
| 자본금 | - | - | - | - | - | - | |
| 합계 | 자본금 | 33,287,734,000 | 332,877,344,500 | 292,877,344,000 | 199,287,883,500 | 199,287,883,500 | 120,829,164,000 |
4. 주식의 총수 등
가. 주식의 총수 현황
| (기준일 : | 신고서 제출일 | ) | (단위 : 주) |
| 구 분 | 주식의 종류 | 비고 | ||
|---|---|---|---|---|
| 보통주 | 합계 | |||
| Ⅰ. 발행할 주식의 총수 | 5,000,000,000 | 5,000,000,000 | - | |
| Ⅱ. 현재까지 발행한 주식의 총수 | 849,062,981 | 849,062,981 | - | |
| Ⅲ. 현재까지 감소한 주식의 총수 | 782,487,513 | 782,487,513 | - | |
| 1. 감자 | 183,308,292 | 183,308,292 | - | |
| 2. 이익소각 | - | - | - | |
| 3. 상환주식의 상환 | - | - | - | |
| 4. 기타 | - | - | - | |
| Ⅳ. 발행주식의 총수 (Ⅱ-Ⅲ) | 66,575,468 | 66,575,468 | - | |
| Ⅴ. 자기주식수 | 835,039 | 835,039 | - | |
| Ⅵ. 유통주식수 (Ⅳ-Ⅴ) | 65,740,429 | 65,740,429 | - | |
나. 자기주식 취득 및 처분 현황
| (기준일 : | 신고서제출일 | ) | (단위 : 주) |
| 취득방법 | 주식의 종류 | 기초수량 | 변동 수량 | 기말수량 | 비고 | ||||
|---|---|---|---|---|---|---|---|---|---|
| 취득(+) | 처분(-) | 소각(-) | |||||||
| 배당 가능 이익 범위 이내 취득 |
직접 취득 |
장내 직접 취득 |
- | - | - | - | - | - | - |
| - | - | - | - | - | - | - | |||
| 장외 직접 취득 |
- | - | - | - | - | - | - | ||
| - | - | - | - | - | - | - | |||
| 공개매수 | - | - | - | - | - | - | - | ||
| - | - | - | - | - | - | - | |||
| 소계(a) | - | - | - | - | - | - | - | ||
| - | - | - | - | - | - | - | |||
| 신탁 계약에 의한 취득 |
수탁자 보유물량 | - | - | - | - | - | - | - | |
| - | - | - | - | - | - | - | |||
| 현물보유물량 | - | - | - | - | - | - | - | ||
| - | - | - | - | - | - | - | |||
| 소계(b) | - | - | - | - | - | - | - | ||
| - | - | - | - | - | - | - | |||
| 기타 취득(c) | 보통주 | 8,223,876 | 12,652 | 7,401,489 | - | 835,039 | 감자로 인한 주식 병합 및 단주취득 | ||
| - | - | - | - | - | - | - | |||
| 총 계(a+b+c) | 보통주 | 8,223,876 | 12,652 | 7,401,489 | - | 835,039 | - | ||
| - | - | - | - | - | - | - | |||
| ※ 단주처리, 주식매수청구권 행사로 인한 취득 및 감자로 인한 감소 |
5. 정관에 관한 사항
당사의 최근 정관 개정일은 2022년 11월 15일 입니다.
가. 정관 변경 이력
| 정관변경일 | 해당주총명 | 주요변경사항 | 변경이유 |
|---|---|---|---|
| 2022.11.15 | 제64기 임시주주총회 |
제1조 [상호] 이 회사는 주식회사 에이프로젠바이오로직스라 한다. 영문으로는 Aprogen Biologics Inc. 라 표기한다. 제2조 [목적] 29. 바이오의약품의 생산, 판매 30. 바이오의약품의 용역사업 및 수탁사업 31. 바이오의약품의 연구 및 개발 32. 바이오의약품 제조기술의 연구 및 개발 33. 바이오의약품 생산관련 장비개발, 대여 및 판매 34. 전 각호에 부대되는 사업 제4조 [공고방법] 이 회사의 공고는 회사의 인터넷 홈페이지(http://www.aprogen-biologics.com)에 게재한다. 다만, 전산장애 또는 그 밖의 부득이한 사유로 회사의 인터넷 홈페이지에 공고를 할 수 없을 때에는 서울특별시에서 발행되는 "한국경제신문"에 게재한다. 제5조 [발행예정 주식의 총수] 이 회사가 발행할 주식의 총수는 오십억주로 한다. 제13조 [전환사채의 발행 및 배정] ① 이 회사는 사채의 액면총액이 오조원을 초과하지 않는 범위 내에서 다음 각호의 경우 이사회의 결의로 주주외의 자에게 전환사채를 발행할 수 있다. 제14조 [신주인수권부사채의 발행 및 배정] ① 이 회사는 사채의 액면총액이 오조원을 초과하지 않는 범위 내에서 다음 각호의 경우 이사회의 결의로 주주외의 자에게 전환사채를 발행할 수 있다. 제27조 [이사의 수] ① 이 회사의 이사는 3명 이상으로 하고, 사외이사는 이사총수의 4분의 1 이상으로 한다. |
- 상호변경 - 합병으로 인한 사업목적 추가 - 상호변경에 따른 홈페이지 주소 변경 - 발행예정 주식수 변경 - 전환사채 발행가능 총액 변경 - 신주인수권부사채 발행가능 총액 변경 - 이사의 수 제한 삭제 |
| 2021.03.29 | 제62기 정기주주총회 |
제4조 [공고방법] 이 회사의 공고는 회사의 인터넷 홈페이지(http://www.aprogen-pharm.com)에 게재한다. 다만, 전산장애 또는 그 밖의 부득이한 사유로 회사의 인터넷 홈페이지에 공고를 할 수 없을 때에는 서울특별시에서 발행되는 "한국경제신문"에 게재한다. ② (삭 제) 제7조의2 [우선주식의 수와 내용] ① 이 회사가 발행할 우선주식은 의결권이 없는 것으로 하며, 발행주식총수의 4분의 1을 초과하지 못한다. ⑦ 우선주식의 존속기간은 발행일로부터 5년의 범위 내에서 이사회의 결의로 정하고 이 기간 만료와 동시에 보통주식으로 전환된다. 그러나 위 기간 중 소정의 배당을 하지 못한 경우에는 소정의 배당을 완료할 때까지 그 기간을 연장한다. 제7조의4 [전환우선주] ④ 보통주식으로의 전환은 주주가 전환을 청구한 때에 그 효력을 발생한다. 제9조의3 [주식매수선택권] ⑧ (삭 제) 제9조의4 [동등배당] 이 회사는 배당 기준일 현재 발행(전환된 경우를 포함한다)된 동종 주식에 대하여 발행일에 관계 없이 모두 동등하게 배당한다. 제10조 [명의개서대리인] ④ 제3항의 사무취급에 관한 절차는 명의개서대리인이 정한 관련 업무규정에 따른다. 제11조 [주주명부 작성ㆍ비치] ① 이 회사는 전자등록기관으로부터 소유자명세를 통지받은 경우 통지받은 사항과 통지 연월일을 기재하여 주주명부를 작성ㆍ비치하여야 한다. ② 이 회사는 5% 이상 지분을 보유한 주주(특수관계인 등을 포함한다)의 현황에 변경이 있는 등 필요한 경우에 전자등록기관에 소유자명세의 작성을 요청할 수 있다. ③ 이 회사는 전자문서로 주주명부를 작성한다. 제12조 [기준일] ① (삭 제) ① 이 회사는 매년 이사회의 결의로 정한 날에 주주명부에 기재되어 있는 주주를 정기주주총회에서 권리를 행사할 주주로 한다. ② 이 회사는 임시주주총회의 소집 기타 필요한 경우 이사회의 결의로 정한 날에 주주명부에 기재되어 있는 주주를 그 권리를 행사할 주주로 할 수 있으며, 회사는 이사회의 결의로 정한 날의 2주간 전에 이를 공고하여야 한다. 제13조 [전환사채의 발행 및 배정] ① 이 회사는 사채의 액면총액이 오천억원을 초과하지 않는 범위 내에서 다음 각호의 경우 이사회의 결의로 주주외의 자에게 전환사채를 발행할 수 있다. ⑥ 주식으로 전환된 경우 회사는 전환 전에 지급시기가 도래한 이자에 대하여만 이자를 지급한다. 제14조 [신주인수권부사채의 발행 및 배정] ① 이 회사는 사채의 액면총액이 오천억원을 초과하지 않는 범위 내에서 다음 각호의 경우 이사회의 결의로 주주외의 자에게 신주인수권부사채를 발행할 수 있다. ⑥ (삭 제) 제14조의2 [사채 및 신주인수증권에 표시되어야 할 권리의 전자등록] 이 회사는 사채권 및 신주인수권증권을 발행하는 대신 전자등록기관의 전자등록계좌부에 사채권 및 신주인수권증권에 표시되어야 할 권리를 전자등록한다. 다만, 사채의 경우 법령에 따라 전자등록이 의무화된 상장사채등을 제외하고는 전자등록을 하지 않을 수 있다. 제16조 [소집시기] ② 정기주주총회는 제12조 제1항에서 정한 기준일로부터 3개월 이내에, 임시주주총회는 필요에 따라 소집한다. 제38조 [감사의 수와 선임] ③ 감사의 선임은 출석한 주주의 의결권의 과반수로 하되 발행주식총수의 4분의 1이상의 수로 하여야 한다. 다만, 상법 제368조의4 제1항에 따라 전자적 방법으로 의결권을 행사할 수 있도록 한 경우에는 출석한 주주의 의결권의 과반수로써 감사의 선임을 결의할 수 있다. ④ 감사의 선임과 해임에는 의결권 없는 주식을 제외한 발행주식총수의 100분의 3을 초과하는 수의 주식을 가진 주주(최대주주인 경우에는 그의 특수관계인, 그 밖에 상법시행령으로 정하는 자가 소유하는 주식을 합산한다)는 그 초과하는 주식에 관하여 의결권을 행사하지 못한다. 제46조 [외부감사인의 선임] 회사는 주식회사 등의 외부감사에 관한 법률의 규정에 의한 감사인선임위원회의 승인을 받아 감사가 선정한 외부감사인을 선임하며 그 사실을 선임한 이후에 소집되는 정기총회에 보고하거나 주식회사 등의 외부감사에 관한 법률 시행령에서 정하는 바에 따라 주주에게 통지 또는 공고하여야 한다. 제48조 [이익배당] ③ 제1항의 배당은 제12조 제1항에서 정한 날 현재의 주주명부에 기재된 주주 또는 등록된 질권자에게 지급한다. |
- 전자공고 도입 - 문구를 명확히 함, 상법 준용 - 상법 개정으로 제9조의4의 조정에 따라 배당기산일 준용규정을 삭제 - 상법 개정으로 제9조의4의 조정에 따라 배당기산일 준용규정을 삭제 - 상법 개정으로 제9조의4의 조정에 따라 배당기산일 준용규정을 삭제 - 상법 개정에 따라 주식의 발행 시기와 관계없이 모든 주식에 대하여 동등 배당하는 취지로 정비 - 전자등록제도 도입에 따른 증권에 대한 명의개서대행업무가 사라진 현황을 반영 - 전자증권법 제37조 제6항의 규정내용 반영 - 전자증권법시행령 제31조제4항제3호가목에 의거 회사가 소유자명세의 작성요청이 가능하도록 근거 규정을 마련 - 전자주주명부의 작성근거 신설 - 전자증권법 시행 이후 주주명부 폐쇄기간이 불필요해짐에 따라 관련내용 삭제 - 상법 개정으로 기준일을 결산기말이 아닌 날로 정할 수 있도록 이사회 결의로 정할 수 있는 근거 마련 - 사채 발행가능한도 증액 - 전환사채의 전환에 따라 발행일에 관계없이 동등하게 배당이 지급될 수 있게 됨에 따라 이자지급시기 이후 전환일까지 발생할 수 있는 이자에 대한 지급 의무가 발생하지 않음을 분명히 함 - 사채 발행가능한도 증액 - 상법 개정으로 제9조의4의 조정에 따라 배당기산일 준용규정을 삭제 - 문구를 명확히 함 - 전자등록이 의무화되지 않은 사채에 대하여 전자등록을 하지 않을 수 있는 근거를 신설 - 상법 개정에 따라 정기총회 의결권 행사 기준일로부터 3개월 이내에 개최하는 것으로 규정을 통일 - 개정 상법 제409조 제3항 반영 - 개정 상법 제542조의12제7항 반영 - 문구를 명확히 함 - 상법 개정에 따라 배당기준일을 의결권행사 기준일에 맞추어 정할 수 있도록 개정 |
| 2019.03.27 | 제60기 정기주주총회 |
제8조 [주식 및 신주인수권증서에 표시되어야 할 권리의 전자등록] 이 회사는 주권 및 신주인수권증서를 발행하는 대신 전자등록기관의 전자등록계좌부에 주식 및 신주인수권증서에 표시되어야 할 권리를 전자등록한다. 제10조 [명의개서대리인] ③ 이 회사의 주주명부 또는 그 사본을 명의개서대리인의 사무취급장소에 비치하고 주식의 전자등록, 주주명부의 관리, 기타 주식에 관한 사무는 명의개서대리인으로 하여금 취급하게 한다. 제11조 [주주 등의 성명, 주소 및 인감 또는 서명 등 신고] <삭 제> 제13조 [전환사채의 발행 및 배정] ① 이 회사는 사채의 액면총액이 삼천억원을 초과하지 않는 범위 내에서 다음 각호의 경우 이사회의 결의로 주주외의 자에게 전환사채를 발행할 수 있다. 제14조 [신주인수권부 사채의 발행 및 배정] ① 이 회사는 사채의 액면총액이 삼천억원을 초과하지 않는 범위 내에서 다음 각호의 경우 이사회의 결의로 주주외의 자에게 신주인수권부사채를 발행할 수 있다. 제14조의2 [사채 및 신주인수증권에 표시되어야 할 권리의 전자등록] 이 회사는 사채권 및 신주인수권증권을 발행하는 대신 전자등록기관의 전자등록계좌부에 사채 및 신주인수권증권에 표시되어야 할 권리를 전자등록한다. 제45조 [재무제표와 영업보고서의 작성, 비치 등] ④ 제1항에 불구하고 이 회사는 다음 각호의 요건을 모두 충족한 경우에는 이사회의 결의로 이를 승인할 수 있다. 1. 제1항의 각 서류가 법령 및 정관에 따라 회사의 재무상태 및 경영성과를 적정하게 표시하고 있다는 외부감사인의 의견이 있을 때 2. 감사 전원의 동의가 있을 때 ⑤ 제4항에 따라 이사회가 승인한 경우에는 대표이사는 제1항의 각 서류의 내용을 주주총회에 보고하여야 한다. 제46조 [외부감사인의 선임] 회사는 주식회사 등의 외부감사에 관한 법률의 규정에 의한 감사인선임위원회의 승인을 받아 감사가 선정한 외부감사인을 선임하며 그 사실을 선임한 사업년도 중에 소집되는 정기총회에 보고하거나 주식회사 등의 외부감사에 관한 법률 시행령에서 정하는 바에 따라 주주에게 통지 또는 공고하여야 한다. |
- 전자증권법 시행에 따른 관련 내용 변경 - 전자증권법 시행에 따른 관련 내용 변경 - 전자증권법 시행에 따른 불필요 내용 삭제 - 사채 발행한도 증액 - 사채 발행한도 증액 - 전자증권법 시행에 따른 관련 내용 신설 - 재무제표 확정권을 주주총회 및 이사회가 행사할 수 있는 근거 신설 - 개정 외부감사법에 따라 외부감사인의 선정권 변경 내용을 반영 |
나. 사업목적 현황
| 구 분 | 사업목적 | 사업영위 여부 |
|---|---|---|
| 1 | 유용한 유전자 개발 및 판매 | 미영위 |
| 2 | 형질전환 동식물 개발 및 판매 | 미영위 |
| 3 | 신약 개발 및 판매 | 미영위 |
| 4 | 생명공학 관련 시약 또는 시료 및 관련기술 연구개발 및 판매 |
영위 |
| 5 | 생명공학 관련 연구, 분석 대행 | 영위 |
| 6 | 생명공학 관련 기술 연수 및 교육 | 미영위 |
| 7 | 생명공학 관련 장비개발, 대여 및 판매 | 영위 |
| 8 | 생명공학 관련 기술, 장비 등 대여 및 판매 | 영위 |
| 9 | 의약품 제조 및 판매업 | 영위 |
| 10 | 의약품 소분 및 판매업 | 영위 |
| 11 | 식료품, 식품첨가물 등의 제조 및 판매업 | 미영위 |
| 12 | 무역대리업 | 미영위 |
| 13 | 무역업 | 영위 |
| 14 | 부동산 매매 및 임대업 | 영위 |
| 15 | 화장품, 의약외품의 제조 및 판매업 | 영위 |
| 16 | 의료기기 및 의료용구 제조 및 판매업 | 미영위 |
| 17 | 먹는 샘물 제조 및 수입 판매업 | 미영위 |
| 18 | 건강기능식품 등 제조, 가공, 판매 및 수입판매업 | 미영위 |
| 19 | 혼합음료 제조 및 수입판매업 | 미영위 |
| 20 | 동물용 의약품 등의 제조 및 수입판매업 | 미영위 |
| 21 | 의약품 가공수탁, 제조설비 및 기구 임대업 | 영위 |
| 22 | 의약품 도매업 | 영위 |
| 23 | 병원관리업 | 미영위 |
| 24 | 금융업 | 미영위 |
| 25 | 전자상거래 및 인터넷 관련사업 | 미영위 |
| 26 | 정보통신사업 및 관련장비의 제조 및 판매업 | 미영위 |
| 27 | 미생물 배양, 신물질 개발 및 이에 따른 기술 용역업 | 영위 |
| 28 | 전 각호와 관련된 소프트웨어 제조 및 판매업 | 미영위 |
| 29 | 바이오의약품 생산, 판매 | 영위 |
| 30 | 바이오의약품의 용역사업 및 수탁사업 | 영위 |
| 31 | 바이오의약품의 연구 및 개발 | 영위 |
| 32 | 바이오의약품의 제조기술의 연구 및 개발 | 영위 |
| 33 | 바이오의약품 생산관련 장비개발, 대여 및 판매 | 영위 |
| 34 | 전 각호에 부대되는 사업 | 영위 |
다. 사업목적 변경 내용
| 구분 | 변경일 | 사업목적 | |
|---|---|---|---|
| 변경 전 | 변경 후 | ||
| 추가 | 2022.11.15 | - | 바이오의약품 생산, 판매 |
| 추가 | 2022.11.15 | - | 바이오의약품의 용역사업 및 수탁사업 |
| 추가 | 2022.11.15 | - | 바이오의약품의 연구 및 개발 |
| 추가 | 2022.11.15 | - | 바이오의약품의 제조기술의 연구 및 개발 |
| 추가 | 2022.11.15 | - | 바이오의약품 생산관련 장비개발, 대여 및 판매 |
1) 변경 취지 및 목적, 필요성
당사는 주요 사업인 합성의약품의 제조 및 판매와 더불어 바이오의약품 시장에 진출하고자 바이오의약품 생산 설비와 기술, 인력을 보유한 계열회사 (합병전)㈜에이프로젠바이오로직스 흡수합병을 추진, 2022년 12월 19일을 합병기일로 하여 합병을 완료하였고, 합병에 따라 피합병회사의 바이오의약품 관련 사업목적을 당사의 정관에 추가하였습니다.
2) 사업목적 변경제안 주체
당사의 이사회는 상기 목적을 위하여 계열회사와 합병을 제안 및 결의하였고, 2022년 11월 15일 임시주주총회의 승인을 통해 사업목적을 추가하였습니다.
3) 사업목적 변경의 영향
당사는 합성의약품에 한정된 사업을 바이오의약품의 제조 및 판매까지 확장하여, 중장기적인 성장동력을 확보하고 실적을 개선해 나갈 수 있을것으로 기대하고 있습니다.
라. 정관상 사업목적 추가 현황표
| 구 분 | 사업목적 | 추가일자 |
|---|---|---|
| 1 | 바이오의약품 생산, 판매 | 2022.11.15 |
| 2 | 바이오의약품의 용역사업 및 수탁사업 | 2022.11.15 |
| 3 | 바이오의약품의 연구 및 개발 | 2022.11.15 |
| 4 | 바이오의약품의 제조기술의 연구 및 개발 | 2022.11.15 |
| 5 | 바이오의약품 생산관련 장비개발, 대여 및 판매 | 2022.11.15 |
1) 사업 분야 및 진출 목적
당사의 주요 사업인 합성의약품의 제조 및 판매와 더불어 바이오의약품 시장에 진출하여 중장기적인 성장동력을 확보하고 실적 개선을 목적으로 함
2) 시장의 주요 특성, 규모 및 성장성
바이오의약품은 사람이나 다른 생물체에서 유래된 단백질, 유전자, 세포 등을 원료 또는 재료로 하여 만들어진 의약품입니다. 바이오의약품은 생물유래 물질이며, 합성의약품처럼 체내에서 발생되는 대사산물이 없어 독성이 낮고, 질환의 발병기 전에 선택적으로 작용하여 난치성 및 만성 질환의 치료효과가 높습니다.
최근 글로벌 제약산업은 합성의약품에서 바이오의약품 중심으로 신약개발 R&D 트렌드 변화가 일어나고 있으며, 생명공학기술의 발전으로 백신, 바이오시밀러, 세포치료제, 유전자치료제 등의 바이오 신약개발이 활발해지면서 전체 제약시장에서 바이오의약품의 비중은 증가 추세에 있습니다. EvaluatePhama에 따르면, 전세계 바이오의약품 시장은 2018년부터 향후 6년간 연평균 9%의 성장을 기록할 것으로 예상되며, 2024년 시장규모는 3,880억달러에 이를것으로 전망됩니다. 또한, 전체 의약품 시장에서 바이오의약품의 매출 비중도 2010년 18%에서 2016년 25%로 증가하였으며, 2024년 32%로 꾸준히 증가할 것으로 예상됩니다.
3) 신규사업과 관련된 투자 및 예상 자금소요액
당사는 바이오의약품 제조 및 판매 사업을 위하여 바이오의약품 생산 설비와 기술, 인력을 보유한 계열회사 (합병전)㈜에이프로젠바이오로직스와 합병하였고, 해당 사업이 본격적으로 상업화 단계에 도달하기까지 추가적인 자금이 투입될 예정입니다. 다만 투자 및 예상 자금소요액에 관하여는 회사의 경쟁력에 불이익을 초래할 가능성이 있으므로 기재를 생략합니다.
4) 사업 추진현황
당사는 합병을 통하여 바이오의약품 사업을 위한 인력 및 조직을 승계하고 생산 시설을 확보하였습니다. 생산 시설인 오송공장은 2018년 02월 사용 승인을 획득하고 2018년 04월 준공을 완료하였으며, 2020년 06월에 국내 식약처 GMP 실사를 수행, 2020년 11월 17일 바이오의약품 전문수탁 제조업체 제조 및 품질관리기준 적합 판정 승인을 획득했습니다.
또한 2019년과 2020년에 걸쳐 생산설비를 추가 증설함에 따라 Bio-reactor 용량이 2018년 4,000리터에서 2020년 8,000리터로 확대되었습니다. 공시서류제출일 현재 관련 기계 및 설비에 따른 사용 승인은 완료된 상태이며, 본격적으로 상업화 단계에 진입하기 위한 준비를 하고 있습니다. 이 밖의 추진현황에 대하여는 회사의 경쟁력에 불이익을 초래할 가능성이 있으므로 기재를 생략합니다.
5) 기존 사업과의 연관성
당사의 기존 사업인 합성의약품 사업과 합병을 통해 추가된 바이오의약품 사업은 의약품이라는 큰 범주안에 속한 사업으로, 개발 단계에서 부터 승인 및 허가, 생산, 판매 등 전반적인 구조가 유사하여 연관성이 높다고 볼 수 있습니다. 따라서 기존 사업의 인력과 시스템, 유통망 등을 효과적으로 활용 가능합니다.
6) 주요 위험
바이오의약품은 합성의약품 대비 노하우가 충분하게 축적되지 않았으며 살아있는 생물체를 이용하기 때문에 생산 품질을 유지하기가 상대적으로 어려워 소수의 제조업체만 개발 및 생산이 가능합니다. 생물학적 동등성만 입증하면 되는 제네릭과는 달리, 바이오시밀러는 세포주 개발에서 임상1상 및 임상3상을 거치면서 오리지널 의약품과의 동등성을 입증해야 하기 때문에 물리적 시간과 비용이 크게 소요되며, 경우에 따라 임상에서 오리지널 의약품과의 동등성을 입증하지 못해 바이오시밀러 개발을 중단하는 사례도 있습니다.
당사의 최대주주인 ㈜에이프로젠은 미국과 유럽, 일본 등 글로벌 주요 시장을 목표로 바이오시밀러를 포함한 항암제 등 각종 단백질 치료제(therapeutic proteins)를 개발 진행 중에 있습니다. 그러나 해외시장 진출을 위해서는 각 국가별 허가기관 승인이 필요하며, 이러한 기관의 승인 없이는 해당 시장진출 자체가 불가능합니다. 따라서 향후 ㈜에이프로젠이 개발한 제품이 해외 주요국 허가기관 승인을 득하지 못하거나 지연될 경우 당사의 사업에도 부정적 영향을 줄 수 있으며, 제약시장 환경 변화와 의약품 관련 지원 및 규제정책 변화 등으로 전망이 악화될 경우 사업성이 악화될 수 있습니다.
또한, 당사가 보유한 생산시설의 미국 FDA 등의 cGMP인증이 예상보다 지연되거나, 인증되더라도 보완이 필요할 경우에도 사업성이 악화될 수 있습니다.
7) 향후 추진계획
당사의 최대주주인 ㈜에이프로젠에서 개발중인 바이오신약 및 임상시험과 품목허가를 추진중인 바이오시밀러의 연구개발이 성공적으로 완료되면 당사의 바이오의약품 생산시설에서 상업 생산을 진행할 계획입니다. 현재 ㈜에이프로젠에서 임상시험과 품목허가를 추진중인 바이오시밀러는 다음과 같으며, ㈜에이프로젠이 개발중인 의약품 외에도 국내 및 글로벌 제약바이오 기업들을 대상으로 CMO 및 CDMO 사업을 추진하고 있습니다.
| 구분 | 적응증 | 진행단계 |
|---|---|---|
| GS071 (레미케이드 바이오시밀러) |
관절염 항체 치료 | - 글로벌 임상 3상 완료 - 품목허가 진행중(터키) - 일본 판매중 |
| AP056 (리툭산 바이오시밀러) |
혈액암 항체 치료 | - 전임상 완료 - 글로벌 임상 1상, 3상 준비중 |
| AP063 (허셉틴 바이오시밀러) |
유방암 항체 치료 |
- 글로벌 임상 1상 완료 - 글로벌 임상 3상 진행중 |
II. 사업의 내용
1. 사업의 개요
당사와 연결대상 종속회사는 의약품 사업을 단일 사업으로 영위하고 있습니다. 당사는 의약품 등의 제조 및 판매를, 연결대상 종속회사인 에이프로젠파마㈜는 의약품 등의 유통을 주요사업으로 하고 있습니다. 당사와 연결대상 종속회사의 사업부문은 수익을 창출하는 재화와 용역의 성격, 시장의 특성 등을 고려하여 부문별 현황과 성과를 적절히 반영할 수 있도록 합성의약품을 취급하는 제약사업부문과 바이오의약품을 취급하는 바이오사업부문으로 세부 구분하였습니다.
당사의 제약사업부문에서는 식품의약품안전청으로부터 의약품 제조 및 품질관리기준 적합 판정(KGMP)을 받은 경기도 화성시 소재의 공장에서 약 500 품목의 합성의약품을 제조, 판매하고 있으며, 2022년 12월 19일 바이오의약품 생산 설비와 기술, 인력을 보유한 계열회사를 흡수 합병하여 추가된 바이오사업부문에서는 충북 청주시 오송읍 소재의 공장에서 바이오의약품을 생산하고 있습니다. 오송공장은 관류식 연속배양 방식의 항체의약품 생산 시설로, 연간 280만리터 이상의 배양액과 3,000kg 이상의 항체 원료의약품을 생산할 수 있는 세계 5위 수준의 항체 생산능력을 갖추고 있어, 향후 본격적인 상업생산이 시작되면 매출 증가와 영업실적 개선, 회사의 성장에 크게 기여할 것으로 예상하고 있습니다.
연결대상 종속회사인 에이프로젠파마㈜는 의약품유통품질관리기준(KGSP) 허가를 취득하여 의약품도매상, 병원, 의원, 약국 등에 의약품을 공급하고 있습니다.
공시서류작성기준일 현재 당사 및 연결대상 종속회사의 의약품사업 제약사업부문에서는 순환계용약, 중추신경계용약, 소화기관용약, 항생물질제제 등 제네릭의약품을 생산 및 판매하여 14,661백만원의 매출액을, 바이오사업문에서는 바이오의약품 생산 용역 등을 통해 매출액 854백만원을 기록하였으며, 기타 사업을 포함한 전체 매출액은 15,606백만원, 영업손실 11,519백만원을 기록하였습니다.
한편, 2022년 12월 19일 ㈜에이프로젠헬스케어앤게임즈의 제3자배정 유상증자로 인하여 ㈜에이프로젠헬스케어앤게임즈와 그 종속회사인 에이프로젠아이앤씨㈜, ㈜에이프로젠비저너리, ㈜비전브로스는 연결대상에서 제외되었습니다.
2. 주요 제품 및 서비스
| (기준일 : 2024년 03월 31일) | (단위 : 백만원, %) |
| 사업부문 | 품목 | 내용 | 주요상표 등 | 매출액 | 비율 | |
|---|---|---|---|---|---|---|
| 의약품 | 제약 | 합성의약품 | 순환계용약 | 로젯탐정, 엑사디핀정 등 | 2,254 | 14.44 |
| 중추신경계용약 | 글리콜린연질캡슐, 토프라맥정 등 | 2,314 | 14.83 | |||
| 소화기관용약 | 이지롱내복액, 레바미피드정 등 | 1,568 | 10.05 | |||
| 항생물질제제 | 세파클러캡슐, 클래리트로마이신정 등 | 876 | 5.61 | |||
| 기타 | - | 7,614 | 48.79 | |||
| 화장품 | 피부보습제 | 히알로지 피이펙트 리라이언스 젤 등 | 35 | 0.22 | ||
| 바이오 | 용역 | 바이오의약품 등 생산 | - | 795 | 5.09 | |
| 기타 | - | - | 59 | 0.38 | ||
| 기타 | - | - | - | 91 | 0.58 | |
| 합 계 | 15,606 | 100 | ||||
3. 원재료 및 생산설비
가. 주요 원재료에 관한 사항
1) 주요 원재료 매입 현황
| (기준일 : 2024년 03월 31일) | (단위 : 백만원, %) |
| 사업부문 | 품 목 | 매입액 | 비율 | 매입처 | 특수관계여부 | |
|---|---|---|---|---|---|---|
| 의약품 | 제약 | Grape Leaf Dry Extract_ | 370 | 8.04% | ㈜파마피아 | 부 |
| Erdosteine | 218 | 4.74% | ㈜하이플 | 부 | ||
| rebamipide | 132 | 2.87% | ㈜베이스팜 | 부 | ||
| 기타 | 1,165 | 25.31% | - | - | ||
| 바이오 | SP SEPHAROSE FAST FLOW | 635 | 13.80% | - | 부 | |
| Ex-Cell 302 w/o PR ACF | 1,823 | 39.60% | - | 부 | ||
| 기타 | 260 | 5.65% | - | - | ||
| 합계 | 4,603 | 100.00 | - | - | ||
| ※ 회사의 경쟁력에 불이익을 초래할 가능성이 있는 내용은 기재 생략 |
2) 주요 원재료 등의 가격 변동 추이
| (기준일 : 2024년 03월 31일) | (단위 : 원) |
| 사업부문 | 품 목 | 단위 | 제66기 1분기 (2024년) |
제65기 (2023년) |
제64기 (2022년) |
|
|---|---|---|---|---|---|---|
| 의약품 | 제약 | Grape Leaf Dry Extract_ | g | 250 | 250 | 279 |
| Erdosteine | g | 165 | 159 | 149 | ||
| Empagliflozin | g | 165 | 173 | 158 | ||
| 바이오 | SP SEPHAROSE FAST FLOW | - | - | - | - | |
| Ex-Cell 302 w/o PR ACF | - | - | - | - | ||
| ※ 회사의 경쟁력에 불이익을 초래할 가능성이 있는 내용은 기재 생략 |
나. 생산에 관한 사항
당사의 제약사업부문은 경기도 화성시 소재의 공장에서 합성의약품 등을 생산하고 있으며, 바이오사업부문은 충북 청주시 오송읍 소재의 공장에서 바이오의약품을 생산하고 있습니다. 각 사업부문별 제품의 형태와 특성을 고려한 생산능력, 생산실적 등에 관한 사항은 다음과 같습니다.
1) 생산능력
| 사업부문 | 주요 제품 | 연간생산능력 | 산출근거 | ||
|---|---|---|---|---|---|
| 제형 | 단위 | ||||
| 의약품 | 제약 | 정제 | T | 300,000,000 | 평균 근무시간을 평균 가동시간으로 가정하여 산출 |
| 캡슐제 | C | 120,000,000 | |||
| 연고제 | g | 69,000,000 | |||
| 바이오 | 바이오의약품 등 | L | 8,000 | 생산CAPA 용량 (2,000L x 4기) |
|
2) 생산실적
| (기준일 : 2024년 03월 31일) |
| 사업부문 | 주요 제품 | 제66기 1분기 | 제65기 | 제64기 | ||
|---|---|---|---|---|---|---|
| 제형 | 단위 | |||||
| 의약품 | 제약 | 정제 | T | 35,032,517 | 145,151,250 | 146,758,399 |
| 캡슐제 | C | 16,818,520 | 93,467,840 | 77,646,650 | ||
| 연고제 | g | 14,656,585 | 42,244,805 | 47,168,650 | ||
| 바이오 | 바이오의약품 등 | L | - | - | - | |
| ※ 회사의 경쟁력에 불이익을 초래할 가능성이 있는 내용은 기재 생략 |
3) 가동률
| (기준일 : 2024년 03월 31일) |
| 사업부문 | 공정 | 가동가능시간 | 실제가동시간 | 평균가동률 | |
|---|---|---|---|---|---|
| 의약품 | 제약 | 조제 | 488 | 173.09 | 35.5% |
| 정제 | 488 | 328.00 | 67.2% | ||
| 캡슐 | 488 | 192.00 | 39.3% | ||
| 제피 | 488 | 272.00 | 55.7% | ||
| 연고 | 488 | 394.67 | 80.9% | ||
| 포장 | 488 | 264.00 | 54.1% | ||
| 합계 | 2,928 | 1,623.76 | 55.5% | ||
| 바이오 | - | - | - | - | |
| ※ 회사의 경쟁력에 불이익을 초래할 가능성이 있는 내용은 기재 생략 |
다. 생산 및 영업 시설(설비) 등의 현황
1) 토지
| (기준일 : 2024년 03월 31일) | (단위 : 천원) |
| 구분 | 소재지 | 내용 | 기초장부가액 | 당기증감 | 당기상각 | 기말장부가액 | 공시지가 | |
|---|---|---|---|---|---|---|---|---|
| 증가 | 감소 | |||||||
| ㈜에이프로젠바이오로직스 | 화성 | 공장 | 9,996,576 | - | - | 9,996,576 | 4,533,099 | |
| 오송 | 공장 | 14,551,043 | - | - | - | 14,551,043 | 9,276,171 | |
| 합계 | 24,547,619 | - | - | - | 24,547,619 | 13,809,270 | ||
2) 건물
| (기준일 : 2024년 03월 31일) | (단위 : 천원) |
| 구분 | 소재지 | 내용 | 기초장부가액 | 당기증감 | 당기상각 | 기말장부가액 | 시가표준액 | |
|---|---|---|---|---|---|---|---|---|
| 증가 | 감소 | |||||||
| ㈜에이프로젠바이오로직스 | 화성 | 공장 | 4,801,598 | - | - | 62,039 | 4,739,559 | 2,579,787 |
| 오송 | 공장 | 77,462,135 | - | - | 553,614 | 76,908,521 | 26,765,093 | |
| 합계 | 82,263,733 | - | - | 615,653 | 81,648,080 | 29,344,880 | ||
3) 구축물
| (기준일 : 2024년 03월 31일) | (단위 : 천원) |
| 구분 | 소재지 | 내용 | 기초장부가액 | 당기증감 | 당기상각 | 기말장부가액 | |
|---|---|---|---|---|---|---|---|
| 증가 | 감소 | ||||||
| ㈜에이프로젠바이오로직스 | 화성 | 공장 | 391,617 | - | - | 61,081 | 330,536 |
| 오송 | 공장 | 345,062 | - | - | 5,999 | 339,063 | |
| 합계 | 736,679 | - | - | 67,080 | 669,599 | ||
4) 기계장치
| (기준일 : 2024년 03월 31일) | (단위 : 천원) |
| 구분 | 소재지 | 내용 | 기초장부가액 | 당기증감 | 당기상각 | 기말장부가액 | |
|---|---|---|---|---|---|---|---|
| 증가 | 감소 | ||||||
| ㈜에이프로젠바이오로직스 | 화성 | 생산기계 | 1,137,735 | 795,000 | - | 175,701 | 1,757,034 |
| 오송 | 생산기계 | 71,240,344 | 67,861 | - | 1,524,379 | 69,783,826 | |
| 합계 | 72,378,079 | 862,861 | - | 1,700,080 | 71,540,860 | ||
5) 시설장치
| (기준일 : 2024년 03월 31일) | (단위 : 천원) |
| 구분 | 소재지 | 내용 | 기초장부가액 | 당기증감 | 당기상각 | 기말장부가액 | |
|---|---|---|---|---|---|---|---|
| 증가 | 감소 | ||||||
| ㈜에이프로젠바이오로직스 | 오송 |
생산시설 | 4,493,241 | - | - | 737,618 | 3,755,623 |
| 합계 | 4,493,241 | - | - | 737,618 | 3,755,623 | ||
6) 공구와 기구
| (기준일 : 2024년 03월 31일) | (단위 : 천원) |
| 구분 | 소재지 | 내용 | 기초장부가액 | 당기증감 | 당기상각 | 기말장부가액 | |
|---|---|---|---|---|---|---|---|
| 증가 | 감소 | ||||||
| ㈜에이프로젠바이오로직스 | 화성 | 질량분석기 등 | 818,710 | 12,000 | - | 84,760 | 745,950 |
| 오송 | 질량분석기 등 | 2,355,360 | 209,880 | - | 312,907 | 2,252,333 | |
| 합계 | 3,174,070 | 221,880 | - | 397,667 | 2,998,283 | ||
7) 차량운반구
| (기준일 : 2024년 03월 31일) | (단위 : 천원) |
| 구분 | 소재지 | 내용 | 기초장부가액 | 당기증감 | 당기상각 | 기말장부가액 | |
|---|---|---|---|---|---|---|---|
| 증가 | 감소 | ||||||
| ㈜에이프로젠바이오로직스 | 화성, 본사 | 지게차 등 | 280,460 | - | - | 27,600 | 252,860 |
| 에이프로젠파마㈜ | 화성 | 업무용 자동차 | 95,000 | - | 1 | 9,824 | 85,175 |
| 합계 | 375,460 | - | 1 | 37,424 | 338,035 | ||
8) 집기비품
| (기준일 : 2024년 03월 31일) | (단위 : 천원) |
| 구분 | 소재지 | 내용 | 기초장부가액 | 당기증감 | 당기상각 | 기말장부가액 | |
|---|---|---|---|---|---|---|---|
| 증가 | 감소 | ||||||
| ㈜에이프로젠바이오로직스 | 오송 | 보안장비 등 | 774,020 | 76,000 | 2,489 | 122,785 | 724,746 |
| 합계 | 774,020 | 76,000 | 2,489 | 122,785 | 724,746 | ||
4. 매출 및 수주상황
가. 매출실적
| (단위 : 백만원) |
| 사업부문 | 매출유형 | 품목 | 제66기 1분기 (2024년) |
제65기 (2023년) |
제64기 (2022년) |
||
|---|---|---|---|---|---|---|---|
| 의약품 | 제약 | 제품 |
순환계용약 (로젯탐정, 엑사디핀정 등) |
수 출 | 82 | 231 | 179 |
| 내 수 | 2,172 | 10,498 | 11,641 | ||||
| 합 계 | 2,254 | 10,729 | 11,820 | ||||
| 중추신경계용약 (글리콜린연질캡슐, 토프라맥정 등) |
수 출 | - | 26 | - | |||
| 내 수 | 2,314 | 9,795 | 9,912 | ||||
| 합 계 | 2,314 | 9,821 | 9,912 | ||||
| 소화기관용약 (이지롱내복액, 레바미피드정 등) |
수 출 | - | 544 | 257 | |||
| 내 수 | 1,568 | 7,263 | 7,607 | ||||
| 합 계 | 1,568 | 7,807 | 7,864 | ||||
| 항생물질제제 (세파클러캡슐, 클래리트로마이신정 등) |
수 출 | - | - | 60 | |||
| 내 수 | 876 | 4,100 | 3,815 | ||||
| 합 계 | 876 | 4,100 | 3,875 | ||||
| 기타 | 수 출 | 1,562 | 3,424 | 4,946 | |||
| 내 수 | 6,052 | 25,848 | 24,544 | ||||
| 합 계 | 7,614 | 29,272 | 29,490 | ||||
| 상품 | 화장품 (히알로지 피이펙트 리라이언스 젤 등) |
수 출 | - | - | - | ||
| 내 수 | 35 | 180 | 148 | ||||
| 합 계 | 35 | 180 | 148 | ||||
| 기타 | 수 출 | - | - | - | |||
| 내 수 | - | 1,046 | 1,634 | ||||
| 합 계 | - | 1,046 | 1,634 | ||||
| 바이오 | 용역 | 바이오의약품 등 생산 | 수 출 | - | - | - | |
| 내 수 | 795 | 13,993 | 263 | ||||
| 합 계 | 795 | 13,993 | 263 | ||||
| 기타 | - | 수 출 | - | - | - | ||
| 내 수 | 59 | 2,877 | - | ||||
| 합 계 | 59 | 2,877 | - | ||||
| 의약품사업 합계 | 수 출 | 1,644 | 4,225 | 5,442 | |||
| 내 수 | 13,871 | 75,599 | 59,564 | ||||
| 합 계 | 15,515 | 79,824 | 65,006 | ||||
| 단열 | 공사 | Nukon System (원전특수단열 설계, 제작, 시공) |
수 출 | - | - | - | |
| 내 수 | - | 3,854 | - | ||||
| 합 계 | - | 3,854 | - | ||||
| 제품 | Foamglas (발포유리단열재 성형 및 시공) |
수 출 | - | - | - | ||
| 내 수 | - | 2,332 | - | ||||
| 합 계 | - | 2,332 | - | ||||
| 4R-Cover(S/F) (탈착식단열재 설계, 제작, 설치) |
수 출 | - | |||||
| 내 수 | - | 183 | |||||
| 합 계 | - | 183 | |||||
| 단열사업 합계 | 수 출 | - | - | - | |||
| 내 수 | - | 6,369 | - | ||||
| 합 계 | - | 6,369 | - | ||||
| 기타사업 합계 | 수 출 | - | - | - | |||
| 내 수 | 91 | 1,170 | 184 | ||||
| 합 계 | 91 | 1,170 | 184 | ||||
| 총 계 | 수 출 | 1,644 | 4,225 | 5,442 | |||
| 내 수 | 13,962 | 83,139 | 59,748 | ||||
| 합 계 | 15,606 | 87,364 | 65,190 | ||||
나. 판매방법 등
1) 판매경로
| (단위 : 백만원, %) |
| 사업부문 | 판매경로 | 매출액 | 비율 | |
|---|---|---|---|---|
| 의약품 | 제약 | 도매상 | 3,790 | 24.29 |
| 약국 | 4,072 | 26.09 | ||
| 수출 | 1,644 | 10.53 | ||
| 기타 | 5,155 | 33.03 | ||
| 바이오 | 계열회사 | 795 | 5.09 | |
| 기타 | 59 | 0.38 | ||
| 기타 | - | 91 | 0.58 | |
| 합계 | 15,606 | 100 | ||
2) 판매전략
| 사업부문 | 내용 |
|---|---|
| 의약품 |
신제품 개발과 생산성 향상으로 제품경쟁력 강화 |
3) 주요 매출처
| (단위 : 백만원, %) |
| 사업부문 | 매출처 | 매출액 | 비율 | |
|---|---|---|---|---|
| 의약품 | 제약 | ㈜아젠팜 | 1,362 | 8.73 |
| 넥서스파마㈜ | 1,186 | 7.60 | ||
| ㈜에이피헬스케어 | 1,145 | 7.34 | ||
| 기타 | 10,967 | 70.28 | ||
| 바이오 | ㈜에이프로젠 | 795 | 5.09 | |
| 기타 | 59 | 0.38 | ||
| 기타 | - | 91 | 0.58 | |
| 합계 | 15,605 | 100 | ||
5. 위험관리 및 파생거래
가. 위험관리
『Ⅲ. 재무에 관한 사항』 중 [3. 연결재무제표 주석]의 (33. 위험관리) 항목을 참고하시기 바랍니다.
나. 파생거래
해당사항 없음
6. 주요계약 및 연구개발활동
가. 경영상의 주요계약 등
1) 라이센스아웃(License-Out) 계약
해당사항 없음
2) 라이센스인(License-In) 계약
<라이센스인 계약 총괄표>
| (기준일 : 2024년 03월 31일) | (단위 : 천원) |
| 품목 | 계약회사 | 계약상대방 | 대상지역 | 계약체결일 | 계약종료일 | 총 계약금액 | 지급금액 | 진행단계 |
|---|---|---|---|---|---|---|---|---|
| 레미케이드 바이오시밀러 (GS071) |
㈜에이프로젠 바이오로직스 |
㈜에이프로젠 | 국내 | 2009.08.27 | 품목 취득 후 5년 (5년단위 갱신) |
1,600,000 | 1,100,000 | - 일본판매중 - 글로벌 임상 3상 완료 - 품목허가 진행중(터키) |
| 리툭산 바이오시밀러 (AP056) |
㈜에이프로젠 바이오로직스 |
㈜에이프로젠 | 국내 | 2010.01.11 | 품목 취득 후 5년 (5년단위 갱신) |
1,600,000 | 100,000 |
- 전임상 완료 |
| 허셉틴 바이오시밀러 (AP063) |
㈜에이프로젠 바이오로직스 |
㈜에이프로젠 | 국내 | 2011.08.03 | 품목 취득 후 5년 (5년단위 갱신) |
1,600,000 | - |
- 글로벌 임상 1상 완료 |
| ※ 상기 품목 중 당사와 계약상대방의 협의에 따라 일부 품목 코드명이 변경되었으며, 계약의 주요 내용에는 변경사항이 없습니다. 리툭산 바이오시밀러는 AP052에서 AP056으로 수정되었으며, 허셉틴 바이오시밀러의 품목 코드는 AP062에서 AP063으로 수정되었습니다. |
① GS071(레미케이드 바이오시밀러)
| 계약회사 | ㈜에이프로젠바이오로직스 |
| 계약상대방 | ㈜에이프로젠 |
| 계약내용 | [국내 임상 개발, 국내 사업권 및 판매와 관련된 제반 권리와 기술이전 계약] - 에이프로젠은 국내 사업화를 위한 전임상 시험결과 등 일체의 개발 자료를 제공하고 기술 자문을 제공함 - 국내 품목허가 취득 후 국내 판매권을 당사가 일정기간 보유 |
| 대상지역 | 한국 |
| 계약기간 | [계약체결일] : 2009.08.27 [계약종료일] : 품목 취득 후 5년(5년단위 갱신) |
| 총 계약금액 | 1,600 백만원 |
| 지급금액 | [환수 불가능 금액] - 계약금(Upfront Payment) : 100 백만원, 2009년 09월 지급 - 마일스톤(Milestoen) : 1,000백만원, 2015년 06월 지급 [환수 가능 금액] - 해당사항 없음 |
| 계약조건 | [계약금(Upfront Payment)] : 100 백만원 - 지급조건 : 계약체결일로부터 30일이내 [마일스톤(Milestone)] : 1,500백만원 - 지급조건 : 임상1상 완료후 1개월 이내 5억원, 임상3상 완료 후 1개월 이내 5억원, 국내품목허가 후 1개월 이내 5억원 - 로열티(Royalty) : 순매출액의 5% - 지급조건 : 매출 발생시 [기타사항] - 제3자에게 본 권리 양도시 양도대가의 50%, 후속 수익의 50%를 지급해야 함 - 임상, 등록, 상업화 실패시 계약은 종료될 수 있으며, 계약 종료시에도 기 지급한 계약금액 및 위약금 지급의무는 없음 |
| 회계처리방법 | 계약금은 경상연구 개발비, 임상1상 이후의 마일스톤 지급액은 무형자산으로 계상 |
| 대상기술 | 류마티스 관절염, 크론병등 자기면역질환 |
| 개발 진행경과 | [㈜에이프로젠] - 글로벌 임상3상 완료 - 일본 : 판매중(2017년 11월~), 2019년 이후 일본 후생성의 행정처분 및 제제에 따른 니치이코제약의 경영악화, 사업축소로 추가 발주가 없는 상황이며, 2019년 06월 최종 납품한 재고 판매중 - 기타지역 : - 터키: 품목허가 진행중(2018년 4월 ~), 터키의 현재 정치, 경제 상황에 따라 규제기관과의 업무 진행 지속 지연, 2024년 3월, 터키 규제 기관으로부터 GMP Certificate를 요청 받아 이에 대한 대응 진행중 - 미국: 품목허가 후순위로 연기((주)에이프로젠이 레미케이드 보다 원가 경쟁력 및 수익성이 높은 허셉틴의 개발을 우선 수행하는 것으로 사업 전략 수정) [㈜에이프로젠바이오로직스] - 임상1상 승인 : 2011.07.08(국내) - 임상완료 : ㈜에이프로젠의 일본 협력사인 니찌이꼬제약의 임상3상 완료시점인 2017.09.27.(일본)으로 대체 됨 |
| 기타사항 | - |
② AP056(리툭산 바이오시밀러) - 변경 전 AP052
| 계약회사 | ㈜에이프로젠바이오로직스 |
| 계약상대방 | ㈜에이프로젠 |
| 계약내용 | [국내 임상 개발, 국내 사업권 및 판매와 관련된 제반 권리와 기술이전 계약] - 에이프로젠은 국내 사업화를 위한 전임상 시험결과 등 일체의 개발 자료를 제공하고 기술 자문을 제공함 - 국내 품목허가 취득 후 국내 판매권을 당사가 일정기간 보유 |
| 대상지역 | 한국 |
| 계약기간 | [계약체결일] : 2010.01.11 [계약종료일] : 품목 취득 후 5년(5년단위 갱신) |
| 총 계약금액 | 1,600 백만원 |
| 지급금액 | [환수 불가능 금액] - 계약금(Upfront Payment) : 100 백만원, 2010년 02월 지급 [환수 가능 금액] - 해당사항 없음 |
| 계약조건 | [계약금(Upfront Payment)] : 100 백만원 - 지급조건 : 계약체결일로부터 30일이내 [마일스톤(Milestone)] : 1,500백만원 - 지급조건 : 임상1상 완료후 1개월 이내 5억원, 임상3상 완료 후 1개월 이내 5억원, 국내품목허가 후 1개월 이내 5억원 - 로열티(Royalty) : 순매출액의 5% - 지급조건 : 매출 발생시 [기타사항] - 제3자에게 본 권리 양도시 양도대가의 50%, 후속 수익의 50%를 지급해야 함 - 임상, 등록, 상업화 실패시 계약은 종료될 수 있으며, 계약 종료시에도 기 지급한 계약금액 및 위약금 지급의무는 없음 |
| 회계처리방법 | 계약금은 경상연구개발비 처리, 임상1상 이후의 마일스톤 지급액은 무형자산으로 계상예정 |
| 대상기술 | 림프종 혈액암 |
| 개발 진행경과 |
- 전임상 완료 - 글로벌 임상1상, 3상 준비 중 |
| 기타사항 | - |
③ AP063(허셉틴 바이오시밀러) - 변경 전 AP062
| 계약회사 | ㈜에이프로젠바이오로직스 |
| 계약상대방 | ㈜에이프로젠 |
| 계약내용 | [국내 임상 개발, 국내 사업권 및 판매와 관련된 제반 권리와 기술이전 계약] - 에이프로젠은 국내 사업화를 위한 전임상 시험결과 등 일체의 개발 자료를 제공하고 기술 자문을 제공함 - 국내 품목허가 취득 후 국내 판매권을 당사가 일정기간 보유 |
| 대상지역 | 한국 |
| 계약기간 | [계약체결일] : 2011.08.03 [계약종료일] : 품목 취득 후 5년(5년단위 갱신) |
| 총 계약금액 | 1,600 백만원 |
| 지급금액 | [환수 불가능 금액] - 지급액이 없음 [환수 가능 금액] - 해당사항 없음 |
| 계약조건 | [계약금(Upfront Payment)] : 100 백만원 - 지급조건 : 계약체결일로부터 30일이내 [마일스톤(Milestone)] : 1,500백만원 - 지급조건 : 임상1상 완료후 1개월 이내 5억원, 임상3상 완료 후 1개월 이내 5억원, 국내품목허가 후 1개월 이내 5억원 - 로열티(Royalty) : 순매출액의 5% - 지급조건 : 매출 발생시 [기타사항] - 제3자에게 본 권리 양도시 양도대가의 50%, 후속 수익의 50%를 지급해야 함 - 임상, 등록, 상업화 실패시 계약은 종료될 수 있으며, 계약 종료시에도 기 지급한 계약금액 및 위약금 지급의무는 없음 |
| 회계처리방법 | 계약금은 경상연구개발비 처리, 임상1상 이후의 마일스톤 지급액은 무형자산으로 계상예정 |
| 대상기술 | 유방암 |
| 개발 진행경과 |
- 글로벌 임상1상 완료 - 글로벌 임상3상 진행 중 |
| 기타사항 | - |
3) 공동사업화계약
- GS-071(레미케이드 바이오시밀러) 공동사업화계약
| 계약회사 | ㈜에이프로젠바이오로직스 |
| 계약상대방 | ㈜에이프로젠, ㈜바이넥스 |
| 계약내용 | [대상지역에 대한 사업권 등 제반 권리와 역할에 대한 합의] - 공동사업자인 ㈜바이넥스와 ㈜에이프로젠바이오로직스는 대상지역 사업화를 위해 협조함 - ㈜에이프로젠은 ㈜바이넥스와 ㈜에이프로젠바이오로직스가 대상지역에서 레미케이드 바이오시밀러의 허가를 득하고 성공적인 사업화를 진행할 수 있도록 협조함 |
| 대상지역 | 터키 및 중동국가 |
| 계약기간 | [계약체결일] : 2011.11.24 [계약종료일] : 계약 체결일로부터 10년, 별도 서명 통지하지 아니하는 경우 5년간 자동 연장 |
| 계약조건 | - 사업화로부터 발생한 순수익을 ㈜바이넥스와 ㈜에이프로젠바이오로직스가 50:50으로 균등하게 나누어 가짐 - 이익을 배분받은 일방은 배분받은 이익의 80%를 ㈜에이프로젠에게 기술료로 지급 - ㈜바이넥스와 ㈜에이프로젠바이오로직스 중 일방의 사업권이 무효화될 경우, 나머지 일방의 독점적 사업권은 유지됨 |
| 기타사항 | - |
4) 공동개발계약
- AP063 공동개발
| 계약회사 | ㈜에이프로젠헬스케어앤게임즈 |
| 계약상대방 | ㈜에이프로젠 |
| 계약목적 | AP063, Trastuzumab Biosimilar 공동개발 |
| 계약내용 | AP063의 개발(임상시험, 품목허가 등) 및 상업화를 위한 개발 비용을 분담하고, 상업화 후 제품의 판매로 발생하는 수익을 배분 |
| 계약기간 | [계약체결일] : 2023.12.08 [계약종료일] : 본 계약의 체결일로부터 판매 수익 배당금을 모두 지급할 때까지 |
| 계약조건 | [㈜에이프로젠의 의무] - 제품(AP063) 개발, 상업화를 위한 임상 및 허가 등 제반 업무 - 공동개발위원회 구성(3인 참여), 공동개발위원회를 통한 개발 및 상업화 진행 과정 공유 - 제품 출시 후, ㈜에이프로젠이 판매한 제품 수량에 따라 ㈜에이프로젠헬스케어앤게임즈에게 판매수익 배당금 지급 (제품 판매 vial당 $10, 최대 $1,200만) [㈜에이프로젠헬스케어앤게임즈의 의무] - 제품(AP063) 개발, 상업화를 위한 개발 비용 중 500억원 부담(1차 300억(23년 7월 31일까지), 2차 200억(23년 12월 08일까지)) - 공동개발위원회 구성(3인 참여) |
나. 연구개발활동
1) 연구개발활동의 개요
당사의 의약품사업에서는 의약품 개발과 관련한 연구개발활동을 하고 있습니다. 제약사업부문은 기존 및 신규 제네릭의약품과 개량신약 관련 연구개발을 수행하며, 바이오사업부문은 바이오의약품 관련 연구개발을 수행하고 있습니다.
2) 연구개발 담당조직
당사의 의약품사업 중 제약사업부문의 연구개발 조직은 1개 사업단 및 2개의 실, 실 산하 4개팀으로 구성되어 있으며, 바이오사업부문의 연구개발 조직은 2개의 실, 실 산하 4개의 팀과 별도 1개의 팀으로 구성되어 있습니다. 각 부문의 연구개발 조직 현황과 주요업무는 다음과 같습니다.
| 사업부문 | 연구개발 담당조직 | 주요업무 | ||
|---|---|---|---|---|
| 의약품 | 제약 | 바이오의약품개발단 | 바이오시밀러 및 바이오의약품 국내 허가 및 판촉 자료 제작 | |
| 개발사업실 | 개발팀 | 의약품 신제품 및 공정 개발 및 품목허가 | ||
| 품질총괄실 | 품질보증1팀 | 의약품 생물학적 동등성 시험 및 제제연구, 원료의약품 관리, 시험분석 | ||
| 품질보증2팀 | ||||
| 품질관리팀 | ||||
| 바이오 | 품질관리실 | 바이오어세이팀 | 바이오의약품용 원자재, 원료의약품, 완제의약품의 분석시험 수행 및 관리 | |
| 이화학팀 | ||||
| 미생물팀 | ||||
| 품질보증실 | 품질보증팀 | 바이오의약품의 품질, 안전성, 유효성을 기반으로 한 품질보증관리 | ||
| - | 밸리데이션팀 | 바이오의약품의 품질, 안전성, 유효성을 기반으로 한 품질보증관리 | ||
- 제약사업부문 연구개발조직도
![]() |
|
제약사업부문 연구개발조직도_24.03.31 |
- 바이오사업부문 연구개발조직도
![]() |
|
바이오사업부문 연구개발조직도_24.03.31 |
3) 연구개발 인력 현황
당사 제약사업부문은 박사급 1명, 석사급 1명 등 총 46명, 바이오사업부문은 박사급 1명, 석사급 4명 등 총 98명이 연구개발 업무를 수행하고 있습니다.
| 사업부문 | 관련조직 | 인원 | 학력 | ||||
|---|---|---|---|---|---|---|---|
| 박사 | 석사 | 학사 | 기타 | ||||
| 의약품 | 제약 | 바이오의약품개발단 | 4 | 1 | - | 3 | - |
| 개발사업실 | 4 | - | 1 | 3 | - | ||
| 품질총괄실 | 38 | - | - | 38 | - | ||
| 바이오 | 품질보증실 | 23 | - | 3 | 16 | 4 | |
| 품질관리실 | 66 | 1 | 1 | 55 | 9 | ||
| 밸리데이션팀 | 9 | - | - | 9 | - | ||
- 핵심 연구 인력
| 사업부문 | 직위 | 성명 | 담당업무 | 주요경력 | 주요연구실적 | |
|---|---|---|---|---|---|---|
| 의약품 | 제약 | 상무이사 | 배윤경 | 제약사업부문 연구개발 총괄 |
현: ㈜에이프로젠바이오로직스 제품기획실장 현: ㈜에이프로젠바이오로직스 바이오의약품개발단장 전: 제넥셀㈜ 상무이사 전: 서울대 유전공학연구소 선임 연구원 전: University of Iowa, Biological Science (박사) 전: 서울대학교 생물교육과 졸업 (학사) |
E. Bae et al (1994) Mechanisms of Dev. Vol. 47 151-164 C. Rodesch el al (1995) Genetics Vol. 141 191-202 Y. Lee et al (2005) Nature Genetics Vol. 37 305-310 H. Bellen et al (2011) Gentics Vol. 188 731-743 D. Paik et al (2012) Mech Ageing Dev. 2133(5): 234 ·245 |
| 상무이사 | 강성호 | 제약사업부문 사업개발 총괄 |
현: ㈜에이프로젠바이오로직스 개발사업실장 현: ㈜에이프로젠비저너리 대표이사 |
- | ||
| 바이오 | 차장 | 이수형 | 바이오사업부문 품질관리 |
현: ㈜에이프로젠바이오로직스 품질관리실 이화학팀장 전: 연성정밀화학 컴플라이언스팀 전: 한미약품 품질관리팀 전: 대웅제약 품질관리팀 전: 충남대학교 화학공학과 졸업 (학사) |
- | |
| 차장 | 김시현 | 바이오사업부문 품질관리 |
현: ㈜에이프로젠바이오로직스 품질관리실 바이오어세이팀장 전: 바이오녹스 항암/바이러스연구 전: 부산대학교병원 의생명융합연구소 전: 인제대학교 뇌과학연구소 전: 일산백병원 임상연구센터 전: 부산대학교 분자세포생물학과 졸업 (박사) 전: 고려대학교 분자인체유전학과 졸업 (석사) 전: 동아대학교 생물자원학과 졸업 (학사) |
Han SY et al (2006) J Am Soc Nephrol. 2006-05: 17(5):1362-72 Kim CH et al (2011) Int J Nanomedicine. 2011-06:1357-63. Chung CW et al (2013) Eur J Pharm Biopharm. 2013-02. pii: S0939-6411(13)00047-7. Kim CH et al (2013) Int J Nanomedicine. 2013-08 2173-85. Kim CH et al (2016) Int J Nanomedicine. 2016-11 2407?15. |
||
| 차장 | 황지현 | 바이오사업부문 품질보증 |
현: ㈜에이프로젠바이오로직스 품질보증실 품질보증팀장 전: 보령제약 품질보증팀 전: 셀트리온제약 품질보증/내부감사 전: 셀트리온 품질보증팀 전: 광주과학기술원 생명과학과 졸업 (석사) 전: 아주대학교 생명과학과 졸업 (학사) |
- | ||
4) 연구개발비용
당사 의약품사업의 최근 3년 연구개발비용은 다음과 같습니다. 당사는 일반적으로 임상1상 승인일 이전에 발생한 지출은 당기비용으로 회계처리하고 있습니다.
| (기준일 : 2024년 03월 31일) | (단위 : 천원) |
| 구분 | 제66기 1분기 | 제65기 | 제64기 | 비고 | |
|---|---|---|---|---|---|
| 비용의 성격별 분류 | 원, 부재료비 | 187,809 | 787,219 | 699,447 | - |
| 인건비 | 1,473,583 | 2,148,570 | - | - | |
| 감가상각비 | 1,458,477 | 5,822,192 | - | - | |
| 위탁용역비 | 846,404 | 1,918,600 | 2,172,418 | - | |
| 기타 | 1,376,973 | 4,308,158 | 29,268 | - | |
| 연구개발비용 합계 | 5,343,246 | 14,984,738 | 2,901,133 | - | |
| 회계처리 내역 | 판매비와 관리비 | 5,155,437 | 14,205,644 | 2,186,845 | - |
| 제조경비 | 187,809 | 779,094 | 714,287 | - | |
| 개발비(무형자산) | - | - | - | - | |
| 회계처리금액 계 | 5,343,246 | 14,984,738 | 2,901,132 | - | |
| 정부보조금 | - | - | - | - | |
| 연구개발비용 합계 | 5,343,246 | 14,984,738 | 2,901,132 | - | |
| 연구개발비 / 매출액 비율 [연구개발비용계÷당기매출액×100] |
34.24% | 4.26% | 2.65% | - | |
⑤ 연구개발 진행 현황 및 계획
| 구분 | 품목 | 적응증 | 연구시작시기 | 현재 진행단계 | 연구중단일 | 비고 | ||
|---|---|---|---|---|---|---|---|---|
| 단계(국가) | 승인일 (예정일) | |||||||
| 바이오 | 바이오시밀러 | GS071 (레미케이드 바이오시밀러) |
관절염 항체 치료 | 2009년 | 일본 판매중(2017년 11월~), 2019년 이후 일본 후생성의 행정처분 및 제제에 따른 니치이코제약의 경영악화, 사업축소로 추가 발주가 없는 상황이며, 2019년 06월 최종 납품한 재고 판매중 글로벌 임상 3상 완료 품목허가 진행중(터키) |
- | - | 국내판매 관련 라이센스인 체결 |
| AP056(리툭산 바이오시밀러) | 혈액암 항체 치료 | 2010년 | 전임상 완료 임상 1, 3상(글로벌) 준비 |
- | - | 국내판매 관련 라이센스인 체결 |
||
| AP063(허셉틴 바이오시밀러) | 유방암 항체 치료 | 2011년 | 임상 3상(글로벌) 진행중 | - | - | 국내판매 관련 라이센스인 체결 |
||
| 제약 | 자료제출의약품 | 듀카핀정30/2.5밀리그램 | 혈압강하제 | - | 품목허가 완료(국내) | 2023-01-06 | - | - |
| 듀카핀정60/2.5밀리그램 | 혈압강하제 | - | 품목허가 완료(국내) | 2023-01-06 | - | - | ||
| 듀카핀정60/5밀리그램 | 혈압강하제 | - | 품목허가 완료(국내) | 2023-01-06 | - | - | ||
| 제네릭 | 쏙코에이연질캡슐 | 해열, 진통, 소염제 | - | 품목허가 완료(국내) | 2023-01-31 | |||
| 쏙코프에이연질캡슐 | 해열, 진통, 소염제 | - | 품목허가 완료(국내) | 2023-03-21 | ||||
| 쏙콜에이연질캡슐 | 해열, 진통, 소염제 | - | 품목허가 완료(국내) | 2023-03-22 | ||||
| 코비코나잘액 | 이비과용제 | 품목허가 완료(국내) | 2023-03-29 | |||||
| 쌩코프에이연질캡슐 | 해열, 진통, 소염제 | - | 품목허가 완료(국내) | 2023-05-09 | ||||
| 쌩콜에이연질캡슐 | 해열, 진통, 소염제 | - | 품목허가 완료(국내) | 2023-05-09 | ||||
| 쌩코에이연질캡슐 | 해열, 진통, 소염제 | - | 품목허가 완료(국내) | 2023-05-09 | ||||
| 베타셀민연질캡슐 | 기타의 비타민제 | - | 품목허가 완료(국내) | 2023-05-09 | ||||
| 벌키퍼크림 | 진통, 진양, 수렴, 소염제 | - | 품목허가 완료(국내) | 2023-07-26 | ||||
| 로라샷연질캡슐 | 항히스타민제 | - | 품목허가 완료(국내) | 2023-08-09 | ||||
| 빅콘에프600정 | 기타의 비타민제 | - | 품목허가 완료(국내) | 2023-08-10 | ||||
| 빅콘800정 | 기타의 비타민제 | - | 품목허가 완료(국내) | 2023-08-28 | ||||
| 다파엠듀오서방정10/500밀리그램 | 당뇨병용제 | - | 품목허가 완료(국내) | 2023-09-06 | ||||
| 다파엠듀오서방정5/500밀리그램 | 당뇨병용제 | - | 품목허가 완료(국내) | 2023-09-06 | ||||
| 인크린에스정 | 하제, 완장제 | - | 품목허가 완료(국내) | 2023-11-10 | ||||
| 오메코에프정 | 해열, 진통, 소염제 | - | 품목허가 완료(국내) | 2023-12-15 | ||||
| 리나하나정 | 당뇨병용제 | - | 품목허가 완료(국내) | 2023-12-22 | ||||
| 니세로정30밀리그램 | 기타의 순환계용약 | - | 품목허가 완료(국내) | 2024-02-22 | ||||
| 엠지엠피스정 | 해열, 진통, 소염제 | - | 품목허가 완료(국내) | 2024-02-26 | ||||
| 아만틴정20밀리그램 | 기타의 중추신경용약 | - | 품목허가 진행중(국내) | (2024-04-23) | ||||
| 자료제출의약품 | 리나콤비서방정2.5/1000밀리그램 | 당뇨병용제 | - | 품목허가 완료(국내) |
2024-03-19 | - | - | |
| 리나콤비서방정5/1000밀리그램 | 당뇨병용제 | - | 품목허가 완료(국내) |
2024-03-19 | - | - | ||
- GS071(레미케이드 바이오시밀러)
| 구분 | 바이오시밀러 |
| 적응증 | 크론병, 강직성 척추염, 궤양성 대장염, 류마티스성 관절염, 건선성 관절염, 판상 건선 |
| 작용기전 | Infliximab 은 TNF (human Tumor necrosis factor)-alpha에 대한 키메릭 (생쥐-인간) 단일클론 항체로써 TNF-alpha에 특이적으로 결합하여 TNF-alpha의 활동을 억제함으로써 과도한 TNF-alpha 발현에 의한 류미티스성 관절 손상과 위장 크론씨병을 치료. Infliximab은 활성을 가진 TNF-alpha trimer 뿐만 아니라 TNF-alpha monomer에도 결합할 수 있고, 또한 수용성 TNF-alpha 뿐만 아니라 세포막에 이미 결합한 TNF-alpha 에도 결합할 수 있어 TNF-alpha 억제 효과가 큼. |
| 제품의 특성 | Johnson&Johnson 의 Remicade 에 대한 바이오시밀러 |
| 진행경과 | 11.08~12.03 한국 임상1상 12.03~12.11 일본 임상1상 13.08~15.09 일본 임상3상 15.10 일본 품목허가 신청 16.04 미국 임상3상 IND 신청 17.01 미국 임상3상 시작 17.09 일본 품목허가 승인 18.04 터키 품목허가 신청 19.05 미국 임상3상 완료 |
| 향후계획 | 터키 품목허가 신청 계속 |
| 경쟁제품 | 레미케이드 바이오시밀러 렘시마(셀트리온), 렌플렉시스(삼성바이오에피스) 등 |
| 관련논문 등 | 해당 내용 없음 (이미 승인 받은 오리지날 바이오신약 Remicade에 대한 바이오시밀러) |
| 시장규모 | USD 8.2 Billion (2017, 키움증권 리서치) |
| 기타사항 | - |
- AP056(리툭산 바이오시밀러) - 변경 전 AP052
| 구분 | 바이오시밀러 |
| 적응증 | 림프종, 만성 림프구성 백혈병, 류마티스 관절염, 베게너육아종증 및 현미경적 다발혈관염 |
| 작용기전 | Rituximab은 혈액 내 B 림프구의 표면 항원인 CD20 단백질에 특이적으로 결합하는 키메릭단일클론 항체이며, Rituximab은 인체 내부를 돌아다니다가 성숙한 B세포 (NHL에 의해 변이된 면역체계 세포) 에서만 볼 수 있는 CD20 단백질에 결합. 이 단백질은 다른 정상 세포에는 물론이고, 같은 B세포라도 미성숙 세포에는 없는 단백질이기 때문에, 인체의 다른 정상 부위에는 아무런 영향 없이 암세포를 선택적으로 죽일 수 있음. |
| 제품의 특성 | Roche의 Rituxan/Mabthera에 대한 바이오시밀러 |
| 진행경과 | 18.8 전임상 개시 19.4Q 전임상 완료 |
| 향후계획 | 글로벌 임상1상, 3상 준비 |
| 경쟁제품 | 리툭산 바이오시밀러 트룩시마(셀트리온) 등 |
| 관련논문 등 | 해당 내용 없음 (이미 승인 받은 오리지날 바이오신약 Rituxan에 대한 바이오시밀러) |
| 시장규모 | USD 7.5 Billion (2017, 키움증권 리서치) |
| 기타사항 | - |
- AP063(허셉틴 바이오시밀러) - 변경 전 AP062
| 구분 | 바이오시밀러 |
| 적응증 | 유방암, 위암 |
| 작용기전 | Trastuzumab은 HER-2 에 대한 단일클론 항체로서 HER2 양성 유방암 세포들의 외부에서 다량 발견되는 단백질의 일종인 HER2 단백질을 타겟으로 함. 일부 유방암에서는 HER2 단백질이 과잉 생산되면서 유방세포가 비정상적으로 증가하는데, HER-2 를 과잉 생산하는 암세포인 경우 Trastuzumab이 HER-2에 붙어 더 이상 HER-2 가 Human Epideraml growth factor에 반응하지 못하게 됨으로써 암세포 증식을 억제 |
| 제품의 특성 | Roche의 Herceptin 에 대한 바이오시밀러 |
| 진행경과 | 15.03 전임상 완료 18.08 미국 임상1상 개시 19.05 미국 임상1상 완료 23.4Q 유럽의약품청(EMA) 등 임상3상 시험계획 신청 24.1Q 유럽의약품청(EMA) 등 임상3상 시험계획 승인 |
| 향후계획 | 글로벌 임상3상 진행중 |
| 경쟁제품 | 허셉틴 바이오시밀러 허쥬마(셀트리온), 온트루잔트(삼성바이오에피스) 등 |
| 관련논문 등 | 해당 내용 없음 (오리지날 바이오신약 Trastuzumab에 대한 바이오시밀러) |
| 시장규모 | USD 7.1 Billion (2017, 키움증권 리서치) |
| 기타사항 | - |
- 리나하나정
| 구분 | 합성의약품(제네릭) |
| 적응증 | 이 약은 제2형 당뇨병 환자의 혈당 조절을 향상시키기 위해 식사요법 및 운동요법의 보조제로 투여한다. - 단독요법 - 병용요법 |
| 작용기전 | Dipeptidyl peptidase-4(DPP4) 저해제로써 2형 당뇨병 환자에서 내인성 incretin 호르몬을 보호하고 incretin 작용을 향상시킴. 포도당 의존성 인슐린분비자극펩타이드(Glucose-dependent insulinotropic polypeptide (GIP)), 글루카곤 유사 펩타이드(glucagon-like peptide-1 (GLP-1))는 혈당 항상성을 유지하기 위해 섭취되는 음식에 반응하여 분비가 증가하는 incretin 호르몬으로 DPP-4 에 의해 빠르게 대사되어 인슐린자극효과을 잃음. Linagliptin은 DPP-4에 의한 incretin 분해를 저해하여 GLP-1, GIP를 활성화시켜 인슐린 분비를 증가시키고 글루카곤 수치를 감소시킴 |
| 제품의 특성 | DPP-4 저해제로 SU 계열 및 메트포르민 단일정제로 혈당관리가 어려운 환자들에게 효과적으로 혈당관리를 할 수 있도록 처방되는 제품이다. |
| 진행경과 | 2023-12-22 품목허가 완료 |
| 향후계획 | 추후 제품화 진행 |
| 경쟁제품 | - |
| 관련논문 등 | - |
| 시장규모 | 매출예상액 : 10억 |
| 기타사항 | - |
- 리나콤비서방정 2.5/1000밀리그램, 5/1000밀리그램
| 구분 | 자료제출의약품 |
| 적응증 | 이 약은 리나글립틴과 메트포르민의 병용투여가 적합한 제2형 당뇨병 환자의 혈당조절을 향상시키기 위해 식사요법 및 운동요법의 보조제로 투여한다. |
| 작용기전 | * 복합제로 각각의 작용기전 기재 리나글립틴: Dipeptidyl peptidase-4(DPP4) 저해제로써 2형 당뇨병 환자에서 내인성 incretin 호르몬을 보호하고 incretin 작용을 향상시킴. 포도당 의존성 인슐린분비자극펩타이드(Glucose-dependent insulinotropic polypeptide (GIP)), 글루카곤 유사 펩타이드(glucagon-like peptide-1 (GLP-1))는 혈당 항상성을 유지하기 위해 섭취되는 음식에 반응하여 분비가 증가하는 incretin 호르몬으로 DPP-4 에 의해 빠르게 대사되어 인슐린자극효과을 잃음. Linagliptin은 DPP-4에 의한 incretin 분해를 저해하여 GLP-1, GIP를 활성화시켜 인슐린 분비를 증가시키고 글루카곤 수치를 감소시킴. 메트포르민: Biguarnide계 당뇨병 치료제로 insulin 분비에는 영향을 미치지 않는다, 주로 간에서 당신생을 억제한다, 위장관에서 당의 흡수를 감소시킨다. 근육과 같은 말초 조직에서의 당 이용을 증가시킨다, 혈중 지질 농도를 낮춘다 |
| 제품의 특성 | DPP-4 저해제인 리나글립틴과 혈당강하제 메트포르민 복합제는 리나글립틴과 메트포르민 각각의 단일정제로 혈당관리가 어려운 환자들이 효과적인 혈당관리를 할 수 있도록 복약편의성을 개선한 제품이다. |
| 진행경과 | 2024-03-19 품목허가 완료 |
| 향후계획 | 추후 제품화 진행 |
| 경쟁제품 | - |
| 관련논문 등 | - |
| 시장규모 | 약 600억 |
| 기타사항 | - |
- 니세로정 30밀리그램
| 구분 | 합성의약품(제네릭) |
| 적응증 | 일차성 퇴행성 혈관치매 및 복합성치매와 관련된 다음 치매증후군의 일차적 치료 : 기억력 손상손상, 집중력장애집중력장애, 판단력장애판단력장애, 적극성 부족 |
| 작용기전 | 반합성 맥각 유도체로서, ergoloid mesylate와 유사함. 알파 교감신경 차단 효과, 혈관확장 효과/세로토닌과 도파민 효과/뇌허혈과 저산소증 전후의 에너지 대사 개선/항혈소판 작용, EEG 패턴 개선/에너지 대사 증강 효과 등의 다양한 작용이 있음. |
| 제품의 특성 | 콜린알포세레이트 대체 제제로, '뇌기능 개선'에 치료 효과가 있으며, 동일 성분 약제 20개 이내 등재 시 비교적 높은 약가를 받을 수 있는 장점이 있음. |
| 진행경과 | 2024-02-22 품목허가 완료 |
| 향후계획 | 발매예정 |
| 경쟁제품 | 사미온정, 일동제약 |
| 관련논문 등 | - |
| 시장규모 | 매출예상액 : 약 15억 |
| 기타사항 | - |
- 아만틴정 20밀리그램
| 구분 | 합성의약품(제네릭) |
| 적응증 | 중증도에서 중증의 알츠하이머병 치료 |
| 작용기전 | 알치하이머 병이 진행되면 신경세포에서 글루타메이트를 과다 분비해 시냅스 후 (post-synapse) 부위를 과활성화시켜 기억장애를 유발한다. 메만틴은 신경세포의 흥분성을 감소시키고 신경세포가 정상화되면 NMDA 수용체에서 가역적으로 분리되어 글루타메이트가 정상적으로 시냅스 장기강화(long-term potentiation, LTP)에 작용할 수 있게 한다. |
| 제품의 특성 | 기존 제품보다 고용량이므로, 알츠하이머 환자들이 약물 복용을 누락하지 않고 정해진 용법으로 꾸준히 복용하게 함으로써 치료효과를 높일 수 있다. 메만틴을 복용하는 알츠하이머 환자에서 유지요법 환지의 비중이 가장 크다. |
| 진행경과 | 2024-04-23 품목허가 예상 |
| 향후계획 | 추후 제품화 진행 |
| 경쟁제품 | 한국룬드벡 에빅사정20밀리그램, 현대약품 |
| 관련논문 등 | - |
| 시장규모 | 약 2,638억 |
| 기타사항 | - |
⑥ 연구개발 완료실적
공시서류작성기준일 현재 현재 개발이 완료된 의약품[합성의약품, 복제약(시밀러) 등 포함)]의 현황은 다음과 같습니다.
| 구분 | 품목 | 적응증 | 개발완료일 | 현재 현황 | 비고 | |
|---|---|---|---|---|---|---|
| 바이오 | 바이오시밀러 | GS071 (레미케이드 바이오시밀러) : 일본 품목명 NI071 |
관절염 치료제 | 2017-09-27 | 일본판매중 글로벌 임상 3상 완료 품목허가 진행중(터키) |
㈜에이프로젠 으로부터 라이센스인 |
| 화학 합성 |
제네릭 | 다파비아정10/100밀리그램 | 당뇨병용제 | 2022-01-04 | 국내 판매중 | - |
| 시타바엠정50/1000밀리그램 외 2품목 | 당뇨병용제 | 2022-01-12 | 국내판매 예정 | - | ||
| 보드란크림 | 피부연화제 | 2022-01-27 | 국내 판매중 | - | ||
| 다파하나정10밀리그램 | 당뇨병용제 | 2022-02-23 | 국내 판매중 | - | ||
| 다파하나정5밀리그램 | 당뇨병용제 | 2022-02-23 | 국내 판매중 | - | ||
| 미카실원스외용액 | 기생성 피부질환용제 | 2022-04-08 | 국내판매 예정 | - | ||
| 파모포스정 | 제산제 | 2022-04-21 | 국내판매 예정 | - | ||
| 엘씨멜라정 | 기타의 비타민제 | 2022-07-06 | 국내판매 예정 | - | ||
| 아푸로펜정 | 해열, 진통, 소염제 | 2022-10-13 | 국내판매 예정 | - | ||
| 자료제출의약품 | 듀카핀정30/2.5밀리그램 | 혈압강하제 | 2023-01-06 | 국내판매 예정 | - | |
| 듀카핀정60/2.5밀리그램 | 혈압강하제 | 2023-01-06 | 국내판매 예정 | - | ||
| 듀카핀정60/5밀리그램 | 혈압강하제 | 2023-01-06 | 국내판매 예정 | - | ||
| 제네릭 | 쏙코에이연질캡슐 | 해열, 진통, 소염제 | 2023-01-31 | 국내 판매중 | - | |
| 쏙코프에이연질캡슐 | 해열, 진통, 소염제 | 2023-03-21 | 국내 판매중 | - | ||
| 쏙콜에이연질캡슐 | 해열, 진통, 소염제 | 2023-03-22 | 국내 판매중 | - | ||
| 코비코나잘액 | 이비과용제 | 2023-03-29 | 국내 판매중 | |||
| 쌩코프에이연질캡슐 | 해열, 진통, 소염제 | 2023-05-09 | 국내 판매중 | - | ||
| 쌩콜에이연질캡슐 | 해열, 진통, 소염제 | 2023-05-09 | 국내 판매중 | - | ||
| 쌩코에이연질캡슐 | 해열, 진통, 소염제 | 2023-05-09 | 국내 판매중 | - | ||
| 베타셀민연질캡슐 | 기타의 비타민제 | 2023-05-09 | 국내판매 예정 | - | ||
| 벌키퍼크림 | 진통, 진양, 수렴, 소염제 | 2023-07-26 | 국내판매 예정 | - | ||
| 로라샷연질캡슐 | 항히스타민제 | 2023-08-09 | 국내 판매중 | - | ||
| 빅콘에프600정 | 기타의 비타민제 | 2023-08-10 | 국내 판매중 | - | ||
| 빅콘800정 | 기타의 비타민제 | 2023-08-28 | 국내판매 예정 | - | ||
| 다파엠듀오서방정10/500밀리그램 | 당뇨병용제 | 2023-09-06 | 국내판매 예정 | - | ||
| 다파엠듀오서방정5/500밀리그램 | 당뇨병용제 | 2023-09-06 | 국내판매 예정 | - | ||
| 인크린에스정 | 하제, 완장제 | 2023-11-10 | 국내판매 예정 | - | ||
| 오메코에프정 | 해열, 진통, 소염제 | 2023-12-15 | 국내 판매중 | - | ||
| 리나하나정 | 당뇨병용제 | 2023-12-22 | 국내판매 예정 | - | ||
| 니세로정30밀리그램 | 기타의 순환계용약 | 2024-02-22 | 국내판매 예정 | - | ||
| 엠지엠피스정 | 해열, 진통, 소염제 | 2024-02-26 | 국내판매 예정 | - | ||
| 자료제출의약품 | 리나콤비서방정2.5/1000밀리그램 | 당뇨병용제 | 2024-03-19 | 국내판매 예정 | - | |
| 리나콤비서방정5/1000밀리그램 | 당뇨병용제 | 2024-03-19 | 국내판매 예정 | - | ||
| ※ 레미케이드 바이오시밀러(일본 품목명 NI071) 일본 판매분의 경우 당사의 관련 계약상대방인 ㈜에이프로젠이 매출을 기록하고 있으며, 당사가 판매권을 보유한 국내의 경우 공시서류 제출일 현재 매출이 발생하고 있지 아니함, 개발완료일은 일본 품목허가 기준임 |
7. 기타 참고사항
가. 시장여건 및 영업의 개황
1) 산업의 특성
의약품 산업은 생물, 미생물, 화학 등의 기초과학 및 약학, 의학, 통계 등의 산업과 융ㆍ복합이 가능한 산업으로 높은 위험이 있으나 동시에 고수익, 고부가가치를 창출해내는 산업이며, 신약개발을 위한 연구에서부터 원료 및 완제 의약품의 생산과 판매 등의 모든 과정이 기술 집약도가 높은 미래 성장산업으로 분류되고 있습니다. 의약품 산업은 경제 활성화 기능 뿐 아니라 인류의 생명과 관련한 사회 안전망 기능을 갖추고 있어 타 산업에 비해 엄격한 제도적 규제를 받고 있습니다.
2) 산업의 성장성
인구구조의 고령화 및 국민소득 향상에 따라 건강에 대한 관심이 증가되었고, 식습관의 서구화 및 환경 변화로 성인병 및 만성질환이 증가하면서 2022년 국내 의약품 시장 규모는 29.86조원으로 전년대비 17.59% 성장했습니다.
식품의약품안전처에서 발표한 2023 식품의약품통계연보에 따르면, 2022년 의약품 생산액은 28.95조원으로 전년대비 13.57% 증가하였고, 수출액은 10.46조원으로 전년대비 7.99% 감소, 수입액은 11.37조원으로 전년대비 0.87% 소폭 증가하였습니다. 이에 2022년 국내 의약품 시장규모는 29.86조원을 기록하며, 최근 5년간 연평균 성장률이 5.25%에 달했습니다.
의약품 수출은 2022년 전년대비 감소하는 모습을 보였으나, 최근 5개년간 연평균 성장률이 15.25% 우상향 추세를 보이고 있으며, 이에 더해 바이오의약품 생산 증가 및 원료 의약품 생산실적 증가 등의 영향으로 2016년 국내 의약품 산업 사상 첫 20조원을 돌파한 이후 국내 의약품 시장은 꾸준히 확대되고 있습니다.
| [국내 연도별 의약품 사업규모] |
| (단위: 조원) |
| 연도 | 2018년 | 2019년 | 2020년 | 2021년 | 2022년 | 연평균 성장률 |
| 생산액 | 21.11 | 22.31 | 24.57 | 25.49 | 28.95 | 6.53% |
| 수출액 | 5.14 | 6.06 | 9.96 | 11.36 | 10.46 | 15.25% |
| 수입액 | 7.16 | 8.05 | 8.57 | 11.27 | 11.37 | 9.70% |
| 시장규모 | 23.12 | 24.31 | 23.17 | 25.39 | 29.86 | 5.25% |
| 주1) 시장규모 = 생산액-수출액+수입액 |
| 주2) 연평균 성장률: 최근 5개년 |
| 자료: 식품의약품안전처, 2023 식품의약품통계연보, 2. 의약품 산업 현황 |
국내 인구구조는 최근 8년간 고령화가 지속적으로 심화되고 있습니다. 통계청 발표에 따르면 양적 팽창속도가 둔화된 가운데 65세 이상의 노인인구가 2017년 기준 14.2%로 고령화사회(7.0% 기준)를 넘어 이미 고령사회(14.0% 기준)에 진입하였으며, 2025년부터는 초고령사회(20.0%)로 진입할 것으로 예상되고 있습니다. 의료비 및 의약품에 높은 지출 성향을 보이는 노인인구의 확대는 의약품산업의 성장세로 이어질 전망입니다.
| [국내 고령인구 현황] |
| (단위: 천명, %) |
| 구분 | 2015년 | 2016년 | 2017년 | 2018년 | 2019년 | 2020년 | 2021년 | 2022년 |
| 고령인구 | 6,617 | 6,827 | 7,171 | 7,455 | 7,817 | 8,287 | 8,707 | 9,146 |
| 전체인구 | 51,069 | 51,270 | 51,423 | 51,630 | 51,779 | 51,829 | 51,738 | 51,692 |
| 구성비 | 12.96% | 13.32% | 13.95% | 14.44% | 15.10% | 15.99% | 16.83% | 17.69% |
| 주) 고령인구 비율계산 : 65세이상인구/전체인구x100(%) |
| 자료: 국가통계포털, 고령인구비율(시도/시/군/구) |
3) 경기변동 및 계절에 따른 특성
의약품 산업은 인류의 건강 증진 및 생명연장, 질병치료 등의 필수재 특성을 지닌 산업으로 다른 산업에 비하여 경기변동 및 계절에 따른 영향이 적은 편입니다. 특히 국내 의약품 시장의 80% 이상을 차지하는 전문의약품은 제품의 특성상 경기변동이나 계절변화에도 안정적인 수급구조를 형성하며 성장세를 보이고 있습니다.
4) 시장여건 및 경쟁상황
최근 수년간 국내외 제약시장의 큰 변화 중 하나는 제네릭의약품의 높은 성장세에 있습니다. 제네릭의약품은 주성분, 안전성, 효능, 품질, 약효 작용원리, 복용방법 등에서 최초개발 의약품(특허를 받은 오리지널 의약품)과 동일한 의약품을 지칭합니다. 제네릭의약품은 오리지널의약품과 효능과 안전성 등에서 동일하고 가격은 상대적으로 저렴해 보험정책상 선호되고 있으며, 의료비용 절감 압력과 더불어 급속한 고령화와 만성질환의 확대 등의 외부환경은 향후 제네릭의약품의 성장을 더욱 촉진시킬 것으로 전망됩니다. 이러한 제네릭의약품 지원 확대 기대로 다국적제약사의 제네릭의약품 개발은 매년 확대되고 있으며, 최근 약 100여개 품목의 블록버스터 의약품 특허가 만료되면서 제네릭 시장은 더욱 빠르게 성장하였습니다. 최근에는 중견 제약사 뿐 아니라 대형 제약사들도 속속 제네릭 의약품 시장에 진출하고 있는 추이입니다. 국내도 대다수 제약사는 제네릭 중심으로 사업을 영위하고 있습니다. 국내 제약시장에서 생산실적을 보유하고 있는 완제의약품 제조기업은 2022년 기준 399개를 기록하였으며, 시장규모를 고려하면 참여기업들의 수가 과도한 것으로 판단됩니다.
| [완제의약품 생산규모별 기업현황] |
| (단위: 개, 백만원) |
| 구분 | 2020년 | 2021년 | 2022년 | |||||||||
|---|---|---|---|---|---|---|---|---|---|---|---|---|
| 업체수 | 생산액 | 업체수 점유율 |
생산액 점유율 |
업체수 | 생산액 | 업체수 점유율 |
생산액 점유율 |
업체수 | 생산액 | 업체수 점유율 |
생산액 점유율 |
|
| 10억원 미만 | 137 | 29,204 | 34.7% | 0.1% | 133 | 29,006 | 33.3% | 0.1% | 125 | 29,301 | 31.3% | 0.1% |
| 10 ~ 50억원 | 53 | 122,560 | 13.4% | 0.6% | 57 | 151,909 | 14.3% | 0.7% | 57 | 137,655 | 14.3% | 0.5% |
| 50 ~ 100억원 | 23 | 159,714 | 5.8% | 0.8% | 26 | 193,940 | 6.5% | 0.9% | 26 | 200,566 | 6.5% | 0.8% |
| 100 ~ 500억원 | 84 | 2,226,189 | 21.3% | 10.6% | 80 | 2,174,011 | 20.1% | 9.7% | 79 | 1,977,191 | 19.8% | 7.7% |
| 500 ~ 1,000억원 | 40 | 2,751,309 | 10.1% | 13.1% | 44 | 3,023,279 | 11.0% | 13.5% | 47 | 3,370,119 | 11.8% | 13.2% |
| 1,000 ~ 3,000억원 | 43 | 7,782,528 | 10.9% | 37.0% | 40 | 6,825,692 | 10.0% | 30.4% | 45 | 7,867,548 | 11.3% | 30.8% |
| 3,000 ~ 5,000억원 | 9 | 3,456,728 | 2.3% | 16.4% | 11 | 4,206,755 | 2.8% | 18.7% | 9 | 3,310,214 | 2.3% | 12.9% |
| 5,000억원 이상 | 6 | 4,495,358 | 1.5% | 21.4% | 8 | 5,840,516 | 2.0% | 26.0% | 11 | 8,678,581 | 2.8% | 33.9% |
| 합 계 | 395 | 21,023,590 | 100.0% | 100.0% | 399 | 22,445,108 | 100.0% | 100.0% | 399 | 25,571,175 | 100.0% | 100.0% |
| 자료: 식품의약품안전처, 2023 식품의약품통계연보 제25호 |
완제의약품 생산규모 측면에서 2022년 기준 연 생산액 1천억원을 상회하는 기업 수는 65개, 1천억원 미만의 기업 수는 337개로 중상위권 기업의 생산집중도가 상당히 높은 수준입니다. 상위권 기업들은 하위권 기업들 대비 우수한 영업력을 활용하여 자체생산 품목 이외에도 다수의 도입품목(상품)의 판매를 통해 추가적인 이익을 창출하고 있는 점을 감안할 시, 실질적으로 중하위권 기업과의 격차는 더 큰 상황입니다. 이에 따라 중하위권 기업간 경쟁강도가 상대적으로 높으며, 정부의 약가 인하 정책 이후 영업 조직의 영업능력에 기초한 판매 및 유통망 관리, 해외 다국적제약사와의 제휴활동, 연구개발능력 등 핵심역량 차이로 인하여 상위권 제약사들과 중하위권 제약사들의 사업역량 격차는 보다 확대되고 있습니다.
5) 법률, 규정 및 정부에 의한 규제사항
- 관계법령 및 규정
약사법, 마약류 관리에 관한 법률, 우수의약품 제조기준(KGMP), 우수의약품 유통관리기준(KGSP), 의약품 제조 및 품질관리에 관한 규정, 의약품 등의 안전에 관한 규칙 등
- 정부의 규제사항
약가재평가 제도, 보험약가제도, 판매자 가격표시제도, 사용량-약가 연동제도, 허가ㆍ특허연계제도, 실거래가 상환제도 등
6) 시장점유율
![]() |
|
2022년 제약회사 실적 순위 |
| (자료 : 메디파나뉴스) |
7) 신규사업 등의 내용 및 전망
[바이오 의약품]
바이오의약품은 사람이나 다른 생물체에서 유래된 단백질, 유전자, 세포 등을 원료 또는 재료로 하여 만들어진 의약품입니다. 바이오의약품은 생물유래 물질이며, 합성의약품처럼 체내에서 발생되는 대사산물이 없어 독성이 낮고, 질환의 발병기 전에 선택적으로 작용하여 난치성 및 만성 질환의 치료효과가 높습니다.
최근 글로벌 제약산업은 합성의약품에서 바이오의약품 중심으로 신약개발 R&D 트렌드 변화가 일어나고 있으며, 생명공학기술의 발전으로 백신, 바이오시밀러, 세포치료제, 유전자치료제 등의 바이오 신약개발이 활발해지면서 전체 제약시장에서 바이오의약품의 비중은 증가 추세에 있습니다. EvaluatePhama에 따르면, 전세계 바이오의약품 시장은 2018년부터 향후 6년간 연평균 9%의 성장을 기록할 것으로 예상되며, 2024년 시장규모는 3,880억달러에 이를것으로 전망됩니다. 또한, 전체 의약품 시장에서 바이오의약품의 매출 비중도 2010년 18%에서 2016년 25%로 증가하였으며, 2024년 32%로 꾸준히 증가할 것으로 예상됩니다.
당사는 바이오의약품을 생산하는 계열회사 舊 ㈜에이프로젠바이오로직스를 흡수합병하여 바이오시밀러 CMO 사업을 영위하고 있으며, 당사의 모회사이자 바이오신약 및 바이오시밀러 개발 회사인 ㈜에이프로젠과 지속적 연구개발 협력을 통해 바이오시밀러의약품 생산 및 상업화를 진행 중에 있습니다. 당사의 오송 공장은 Perfusion(퍼퓨전) 기반의 동물세포 대량생산 기술을 바탕으로한 바이오의약품 생산시설로 운영되고 있으며, 연간 3,072,000g의 항체 원료의약품과 6,400,000병의 동결건조제형 바이알, 80,000,000병의 액상제형 바이알(5mL Vial 생산시) 및 60,000,000개의 프리필드 시린지(pre-filled syringe)의 완제의약품 생산능력을 보유하고 있습니다.
당사는 모회사 ㈜에이프로젠과 협력하여, 초기 개발단계부터 고효율 세포주 제작 및 최적의 배양공정기술을 기반으로, 고객의 필요에 부응하여 당사의 초고생산성 노하우를 고객 제품에 적용하는 CDMO 사업도 적극적으로 진행해 나갈 계획입니다. 이를 통해서 경쟁력 있는 CMO 및 CDMO 바이오 회사로써 수익 구조가 크게 개선될 것으로 기대하고 있습니다. 현재 ㈜에이프로젠이 개발중에 있으며, 당사에서 생산 및 국내상업화 추진 예정인 품목은 아래와 같습니다.
- 레미케이드 바이오시밀러 항체치료제
| 계약상대 | ㈜에이프로젠 |
| 목적 | '바이오시밀러 항체 치료제 레미케이드'의 모든 적응증에 대한 국내 임상 개발 및 국내 사업화 권리 |
| 주요내용 | - 에이프로젠이 당사에 전임상 시험결과등 일체의 개발 자료를 제공하고 임상시험을 실시하여 품목허가를 획득함 - 에이프로젠은 임상시료의 생산에 필요한 기술등을 제공하고 시험 결과분석에 기술 자문을 제공함 |
| 기대효과 및 진행상황 |
- 충청광역경제권 선도산업 지원단의 의약바이오 육성과제에 선정되어 3년간 총 33억원을 지원받음 - 임상 시험 대행기관인 ㈜엘에스케이글로벌파마서비스와 당사 레미케이드 바이오시밀러 GS071의 상용화를 위한 임상 1상 시험 - Protocol,ICF, CRF 개발(임상)업무 수행 계약 - 바이넥스를 통한 터키시장 진출 (바이넥스는 터키의 '압디 이브라함'과 판권을 제공하는 계약을 체결하였으며, 당사는 바이넥스와의 계약을 통해 수익금의 일정비율을 획득함) - 터키 품목허가 진행중 - 임상시험승인신청서(IND) 제출 승인 - 국내 임상 1상 완료 (슈넬생명과학) - 일본 임상 1상, 3상 완료 (일본 임상3상 자료를 통하여 국내 임상3상 과정은 생략됨) - 일본 품목허가 완료 및 판매개시 (니찌이코제약, 아유미제약) - 글로벌 임상 3상 완료 |
- 리툭산 바이오시밀러 항체 치료제
| 계약상대 | ㈜에이프로젠 |
| 목적 | 항체 치료제 '리툭산 바이오시밀러'의 림프종 혈액암에 대한 국내 공동 임상개발 및 국내 사업화 권리 일체 |
| 주요내용 | - 에이프로젠과 당사가 공동으로 임상시험을 실시하고, 품목허가를 획득함 - 에이프로젠은 임상시료의 생산에 필요한 기술등을 제공하고 시험 결과분석에 기술 자문을 제공함 |
| 기대효과 및 진행상황 |
- 전임상 완료 당사는 본 기술을 이용하여 림프종 혈액암에 대한 임상시험을 완료한 후 식약청으로부터 품목허가를 획득하는등 국내 사업화를 추진할 예정임 - 글로벌 임상 1상, 3상 준비중 |
- 허셉틴 바이오시밀러 항체 치료제
| 계약상대 | ㈜에이프로젠 |
| 목적 | 항체 치료제 '허셉틴 바이오시밀러'의 유방암에 대한 국내 공동 임상개발 및 국내 사업화 권리 일체 |
| 주요내용 | - 에이프로젠과 당사가 공동으로 임상시험을 실시하고, 품목허가를 획득함 - 에이프로젠은 임상시료의 생산에 필요한 기술등을 제공하고 시험 결과분석에 기술 자문을 제공함 |
| 기대효과 및 진행상황 |
- 글로벌 임상1상 완료 당사는 본 기술을 이용하여 유방암에 대한 임상시험을 완료한 후 식약청으로부터 품목허가를 획득하는등 국내 사업화를 추진할 예정임 - 글로벌 임상 3상 진행중 (임상 3상 시료 생산 완료) |
8) 조직도
- 제약사업부문 조직도
![]() |
|
제약사업부문 조직도_24.03.31 |
- 바이오사업부문 조직도
![]() |
|
바이오사업부문 조직도_24.03.31 |
나. 주요 영업실적
| (기준일: 2024년 03월 31일) | (단위 : 백만원) |
| 구 분 | 제66기 1분기 | 제65기 | 제64기 | ||||
|---|---|---|---|---|---|---|---|
| 매출액 | 영업이익 (손실) |
매출액 | 영업이익 (손실) |
매출액 | 영업이익 (손실) |
||
| 의약품 | 제약 | 14,661 | (2,021) | 62,954 | (3,489) | 64,743 | (3,549) |
| 바이오 | 854 | (9,571) | 16,870 | (54,948) | 274 | (1,940) | |
| 단열 | - | - | 6,369 | 307 | - | - | |
| 기타 | 91 | 73 | 1,170 | 652 | 173 | 59 | |
| 합 계 | 15,515 | (11,519) | 87,364 | (57,478) | 65,190 | (5,430) | |
III. 재무에 관한 사항
1. 요약재무정보
가. 요약연결재무정보
| (단위 : 백만원) |
| 사업연도 | 제66기 1분기 | 제65기 | 제64기 |
| (2024년 3월말) | (2023년말) | (2022년말) | |
| [유동자산] | 84,119 | 84,857 | 240,608 |
| ㆍ당좌자산 | 9,558 | 10,053 | 23,609 |
| ㆍ재고자산 | 51,429 | 48,128 | 52,313 |
| ㆍ기타유동자산 | 23,132 | 26,676 | 164,686 |
| [비유동자산] | 511,737 | 504,539 | 443,532 |
| ㆍ투자자산 | 3,286 | 3,304 | 8,281 |
| ㆍ유형자산 | 316,934 | 318,212 | 323,773 |
| ㆍ무형자산 | 6,020 | 6,241 | 6,458 |
| ㆍ기타비유동자산 | 185,497 | 176,782 | 105,020 |
| 자산총계 | 595,856 | 589,396 | 684,140 |
| [유동부채] | 170,429 | 157,938 | 161,106 |
| [비유동부채] | 63,308 | 62,767 | 12,624 |
| 부채총계 | 233,737 | 220,705 | 173,730 |
| 지배기업소유주지분 | 362,119 | 368,691 | 426,522 |
| [자본금] | 33,288 | 332,877 | 292,877 |
| [자본잉여금] | 657,458 | 358,030 | 335,850 |
| [자본조정] | -200,001 | -200,001 | -199,980 |
| [기타포괄손익누계액] | 11,077 | 11,095 | 5,860 |
| [이익잉여금] | -139,702 | -133,310 | -8,085 |
| 비지배지분 | - | - | 83,889 |
| 자본총계 | 362,119 | 368,691 | 510,411 |
| 종속ㆍ관계ㆍ공동기업투자주식의 평가방법 | 지분법 | 지분법 | 지분법 |
| (2024.01.01~ 2024.03.31.) |
(2023.01.01~ 2023.12.31.) |
(2022.01.01~ 2022.12.31.) |
|
| 매출액 | 15,606 | 87,364 | 65,190 |
| 영업이익(영업손실) | -11,519 | -57,478 | - 5,430 |
| 당기순이익(당기순손실) | -6,010 | -115,330 | 13,621 |
| 지배회사지분순이익 | -6,010 | -118,270 | 12,639 |
| 비지배회사지분순이익 | - | 2,940 | 981 |
| 기본주당순이익(주당순손실)/(단위:원) | -91 | -187 | 31 |
| 희석주당순이익(주당순손실)/(단위:원) | -91 | -187 | 31 |
| 연결에 포함된 회사수 | 2 | 5 | 5 |
나. 요약재무정보
| (단위 : 백만원) |
| 사업연도 | 제66기 1분기 | 제65기 | 제64기 |
| (2024년 3월말) | (2023년말) | (2022년말) | |
| [유동자산] | 75,362 | 80,319 | 127,809 |
| ㆍ당좌자산 | 3,920 | 9,005 | 5,249 |
| ㆍ재고자산 | 51,297 | 47,949 | 50,874 |
| ㆍ기타유동자산 | 20,145 | 23,365 | 71,686 |
| [비유동자산] | 488,260 | 496,277 | 461,381 |
| ㆍ투자자산 | 3,821 | 3,841 | 944 |
| ㆍ유형자산 | 315,136 | 316,353 | 316,907 |
| ㆍ무형자산 | 6,020 | 6,241 | 6,434 |
| ㆍ기타비유동자산 | 163,283 | 169,842 | 137,096 |
| 자산총계 | 563,622 | 576,596 | 589,190 |
| [유동부채] | 156,955 | 149,126 | 148,818 |
| [비유동부채] | 60,643 | 60,126 | 27,897 |
| 부채총계 | 217,598 | 209,251 | 176,715 |
| [자본금] | 33,288 | 332,877 | 292,877 |
| [자본잉여금] | 637,883 | 338,455 | 328,278 |
| [자본조정] | -192,716 | -192,716 | -192,716 |
| [기타포괄손익누계액] | 8,743 | 8,743 | 8,743 |
| [이익잉여금] | -141,173 | -120,015 | -24,707 |
| 자본총계 | 346,024 | 367,344 | 412,475 |
| 종속ㆍ관계ㆍ공동기업투자주식의 평가방법 | 원가법 | 원가법 | 원가법 |
| (2024.01.01~ 2024.03.31.) |
(2023.01.01~ 2023.12.31.) |
(2022.01.01~ 2022.12.31.) |
|
| 매출액 | 12,012 | 62,082 | 44,534 |
| 영업이익(영업손실) | -10,995 | -56,932 | -3,779 |
| 당기순이익(당기순손실) | -20,791 | -94,742 | 10,858 |
| 기본주당순이익(주당순손실)/(단위:원) | -316 | -150 | 27 |
| 희석주당순이익(주당순손실)/(단위:원) | -316 | -150 | 27 |
2. 연결재무제표
2-1. 연결 재무상태표
|
연결 재무상태표 |
|
제 66 기 1분기말 2024.03.31 현재 |
|
제 65 기말 2023.12.31 현재 |
|
(단위 : 원) |
|
제 66 기 1분기말 |
제 65 기말 |
|
|---|---|---|
|
자산 |
||
|
유동자산 |
84,119,123,279 |
84,857,286,038 |
|
현금및현금성자산 |
9,558,491,541 |
10,053,360,168 |
|
매출채권 및 기타유동채권 |
20,993,633,553 |
23,373,059,561 |
|
당기법인세자산 |
857,189,454 |
666,856,834 |
|
유동재고자산 |
51,428,865,738 |
48,128,195,426 |
|
기타유동자산 |
1,280,942,993 |
2,635,814,049 |
|
비유동자산 |
511,737,734,523 |
504,539,378,759 |
|
장기매출채권 및 기타비유동채권 |
36,601,636,621 |
39,107,565,171 |
|
기타비유동금융자산 |
35,065,154,117 |
28,500,970,188 |
|
관계기업에 대한 투자자산 |
113,804,444,472 |
109,145,630,049 |
|
유형자산 |
316,933,775,217 |
318,211,931,122 |
|
무형자산 |
6,020,103,193 |
6,240,853,164 |
|
투자부동산 |
3,286,417,423 |
3,304,446,668 |
|
기타비유동자산 |
26,203,480 |
27,982,397 |
|
자산총계 |
595,856,857,802 |
589,396,664,797 |
|
부채 |
||
|
유동부채 |
170,429,386,384 |
157,938,368,473 |
|
매입채무 및 기타유동채무 |
12,001,830,732 |
9,884,156,152 |
|
유동충당부채 |
404,641,867 |
418,423,078 |
|
유동 차입금 |
92,344,881,645 |
90,025,780,319 |
|
유동성전환사채 |
40,162,640,573 |
39,334,509,023 |
|
기타유동금융부채 |
1,418,164,089 |
1,360,171,312 |
|
유동파생상품부채 |
22,338,819,736 |
14,820,862,736 |
|
기타 유동부채 |
1,758,407,742 |
2,094,465,853 |
|
비유동부채 |
63,308,109,157 |
62,766,818,586 |
|
장기매입채무 및 기타비유동채무 |
495,300,000 |
495,300,000 |
|
비유동충당부채 |
1,423,404,258 |
1,331,275,859 |
|
퇴직급여부채 |
8,467,995,387 |
7,731,891,198 |
|
장기차입금 |
32,000,000,000 |
32,000,000,000 |
|
이연법인세부채 |
2,931,518,154 |
2,931,518,154 |
|
기타비유동금융부채 |
17,989,891,358 |
18,276,833,375 |
|
부채총계 |
233,737,495,541 |
220,705,187,059 |
|
자본 |
||
|
지배기업의 소유주에게 귀속되는 자본 |
362,119,362,261 |
368,691,477,738 |
|
자본금 |
33,287,734,000 |
332,877,344,500 |
|
자본잉여금 |
657,458,220,923 |
358,030,093,887 |
|
기타자본구성요소 |
(200,000,895,145) |
(200,000,895,145) |
|
기타포괄손익누계액 |
11,076,693,823 |
11,094,884,497 |
|
이익잉여금(결손금) |
(139,702,391,340) |
(133,309,950,001) |
|
비지배지분 |
0 |
0 |
|
자본총계 |
362,119,362,261 |
368,691,477,738 |
|
자본과부채총계 |
595,856,857,802 |
589,396,664,797 |
2-2. 연결 포괄손익계산서
|
연결 포괄손익계산서 |
|
제 66 기 1분기 2024.01.01 부터 2024.03.31 까지 |
|
제 65 기 1분기 2023.01.01 부터 2023.03.31 까지 |
|
(단위 : 원) |
|
제 66 기 1분기 |
제 65 기 1분기 |
|||
|---|---|---|---|---|
|
3개월 |
누적 |
3개월 |
누적 |
|
|
수익(매출액) |
15,606,311,473 |
15,606,311,473 |
17,451,943,182 |
17,451,943,182 |
|
매출원가 |
14,652,519,780 |
14,652,519,780 |
9,831,304,039 |
9,831,304,039 |
|
매출총이익 |
953,791,693 |
953,791,693 |
7,620,639,143 |
7,620,639,143 |
|
판매비와관리비 |
12,473,007,801 |
12,473,007,801 |
19,686,977,476 |
19,686,977,476 |
|
영업이익(손실) |
(11,519,216,108) |
(11,519,216,108) |
(12,066,338,333) |
(12,066,338,333) |
|
기타이익 |
551,020,226 |
551,020,226 |
9,332,309,056 |
9,332,309,056 |
|
기타손실 |
896,356,121 |
896,356,121 |
98,102,042 |
98,102,042 |
|
금융수익 |
7,432,178,938 |
7,432,178,938 |
11,908,776,359 |
11,908,776,359 |
|
금융원가 |
9,742,785,945 |
9,742,785,945 |
590,718,316 |
590,718,316 |
|
지분법손익 |
16,732,005,097 |
16,732,005,097 |
0 |
0 |
|
관계기업으로부터의 기타이익(비용) |
(8,567,250,000) |
(8,567,250,000) |
0 |
0 |
|
법인세비용차감전순이익(손실) |
(6,010,403,913) |
(6,010,403,913) |
8,485,926,724 |
8,485,926,724 |
|
법인세비용(수익) |
0 |
0 |
(127,243,684) |
(127,243,684) |
|
당기순이익(손실) |
(6,010,403,913) |
(6,010,403,913) |
8,613,170,408 |
8,613,170,408 |
|
당기순이익(손실)의 귀속 |
||||
|
지배기업의 소유주에게 귀속되는 당기순이익(손실) |
(6,010,403,913) |
(6,010,403,913) |
1,102,974,439 |
1,102,974,439 |
|
비지배지분에 귀속되는 당기순이익(손실) |
0 |
0 |
7,510,195,969 |
7,510,195,969 |
|
기타포괄손익 |
(400,228,100) |
(400,228,100) |
(1,169,625,405) |
(1,169,625,405) |
|
당기손익으로 재분류되지 않는항목(세후기타포괄손익) |
(400,228,100) |
(400,228,100) |
(1,169,625,405) |
(1,169,625,405) |
|
확정급여제도의 재측정손익(세후기타포괄손익) |
(382,037,426) |
(382,037,426) |
(959,941,789) |
(959,941,789) |
|
재평가잉여금 |
0 |
0 |
(100,558,376) |
(100,558,376) |
|
기타포괄손익-공정가치 측정 금융자산 평가손익 |
0 |
0 |
(150,277,476) |
(150,277,476) |
|
법인세효과 |
0 |
0 |
41,152,236 |
41,152,236 |
|
지분법자본변동 |
(18,190,674) |
(18,190,674) |
0 |
0 |
|
총포괄손익 |
(6,410,632,013) |
(6,410,632,013) |
7,443,545,003 |
7,443,545,003 |
|
총 포괄손익의 귀속 |
||||
|
포괄손익, 지배기업의 소유주에게 귀속되는 지분 |
(6,410,632,013) |
(6,410,632,013) |
75,685,028 |
75,685,028 |
|
포괄손익, 비지배지분 |
0 |
0 |
7,367,859,975 |
7,367,859,975 |
|
주당이익 |
||||
|
기본주당이익(손실) (단위 : 원) |
(91.0) |
(91.0) |
19.0 |
19.0 |
|
희석주당이익(손실) (단위 : 원) |
(91.0) |
(91.0) |
19.0 |
19.0 |
2-3. 연결 자본변동표
|
연결 자본변동표 |
|
제 66 기 1분기 2024.01.01 부터 2024.03.31 까지 |
|
제 65 기 1분기 2023.01.01 부터 2023.03.31 까지 |
|
(단위 : 원) |
|
자본 |
||||||||||
|---|---|---|---|---|---|---|---|---|---|---|
|
지배기업의 소유주에게 귀속되는 지분 |
비지배지분 |
자본 합계 |
||||||||
|
자본금 |
자본잉여금 |
기타자본구성요소 |
기타포괄손익누계액 |
이익잉여금 |
지배기업의 소유주에게 귀속되는 지분 합계 |
|||||
|
2023.01.01 (기초자본) |
292,877,344,000 |
335,849,605,823 |
(199,980,170,296) |
5,859,811,194 |
(12,887,679,713) |
421,718,911,008 |
80,654,748,275 |
502,373,659,283 |
||
|
자본의변동 |
포괄손익 |
당기순이익(손실) |
0 |
0 |
0 |
0 |
1,102,974,439 |
1,102,974,439 |
7,510,195,969 |
8,613,170,408 |
|
순확정급여부채재측정요소 |
0 |
0 |
0 |
0 |
(877,413,515) |
(877,413,515) |
(41,376,038) |
(918,789,553) |
||
|
재평가잉여금 및 이익잉여금 사이의 이전으로 인한 증가(감소) |
0 |
0 |
0 |
(60,084,221) |
0 |
(60,084,221) |
(40,474,155) |
(100,558,376) |
||
|
지분법자본변동 |
0 |
0 |
0 |
0 |
0 |
0 |
0 |
0 |
||
|
기타포괄손익-공정기타포괄손익-공정가치 측정 금융자산 평가손익 (지분증권)가치 측정 |
0 |
0 |
0 |
(89,791,675) |
0 |
(89,791,675) |
(60,485,801) |
(150,277,476) |
||
|
총포괄손익소계 |
0 |
0 |
0 |
(149,875,896) |
225,560,924 |
75,685,028 |
7,367,859,975 |
7,443,545,003 |
||
|
합병신주단주대금지급(주발초차감) |
0 |
(11) |
0 |
0 |
0 |
(11) |
0 |
(11) |
||
|
자기주식 취득 |
0 |
0 |
(4,421,561,070) |
0 |
0 |
(4,421,561,070) |
0 |
(4,421,561,070) |
||
|
기타의 자본조정 |
0 |
0 |
4,421,561,070 |
0 |
0 |
4,421,561,070 |
0 |
4,421,561,070 |
||
|
지배력을 상실하지 않는 종속기업에 대한 소유지분의 변동에 따른 증가(감소), 자본 |
0 |
0 |
(437,873,224) |
0 |
0 |
(437,873,224) |
(747,326,586) |
(1,185,199,810) |
||
|
신주발행비 |
0 |
0 |
0 |
0 |
0 |
0 |
0 |
0 |
||
|
무상감자 |
0 |
0 |
0 |
0 |
0 |
0 |
0 |
0 |
||
|
자본 증가(감소) 합계 |
0 |
(11) |
(437,873,224) |
0 |
0 |
(437,873,235) |
(747,326,586) |
(1,185,199,821) |
||
|
2023.03.31 (기말자본) |
292,877,344,000 |
335,849,605,812 |
(200,418,043,520) |
5,709,935,298 |
(12,662,118,789) |
421,356,722,801 |
87,275,281,664 |
508,632,004,465 |
||
|
2024.01.01 (기초자본) |
332,877,344,500 |
358,030,093,887 |
(200,000,895,145) |
11,094,884,497 |
(133,309,950,001) |
368,691,477,738 |
0 |
368,691,477,738 |
||
|
자본의변동 |
포괄손익 |
당기순이익(손실) |
0 |
0 |
0 |
0 |
(6,010,403,913) |
(6,010,403,913) |
0 |
(6,010,403,913) |
|
순확정급여부채재측정요소 |
0 |
0 |
0 |
0 |
(382,037,426) |
(382,037,426) |
0 |
(382,037,426) |
||
|
재평가잉여금 및 이익잉여금 사이의 이전으로 인한 증가(감소) |
0 |
0 |
0 |
0 |
0 |
0 |
0 |
0 |
||
|
지분법자본변동 |
0 |
0 |
0 |
(18,190,674) |
(18,190,674) |
0 |
(18,190,674) |
|||
|
기타포괄손익-공정기타포괄손익-공정가치 측정 금융자산 평가손익 (지분증권)가치 측정 |
0 |
0 |
0 |
0 |
0 |
0 |
0 |
0 |
||
|
총포괄손익소계 |
0 |
0 |
0 |
(18,190,674) |
(6,392,441,339) |
(6,410,632,013) |
0 |
(6,410,632,013) |
||
|
합병신주단주대금지급(주발초차감) |
0 |
0 |
0 |
0 |
0 |
0 |
0 |
0 |
||
|
자기주식 취득 |
0 |
0 |
0 |
0 |
0 |
0 |
0 |
0 |
||
|
기타의 자본조정 |
0 |
0 |
0 |
0 |
0 |
0 |
0 |
0 |
||
|
지배력을 상실하지 않는 종속기업에 대한 소유지분의 변동에 따른 증가(감소), 자본 |
0 |
0 |
0 |
0 |
0 |
0 |
0 |
0 |
||
|
신주발행비 |
0 |
(161,483,464) |
0 |
0 |
0 |
(161,483,464) |
0 |
(161,483,464) |
||
|
무상감자 |
(299,589,610,500) |
299,589,610,500 |
0 |
0 |
0 |
0 |
0 |
0 |
||
|
자본 증가(감소) 합계 |
(299,589,610,500) |
299,428,127,036 |
0 |
0 |
0 |
(161,483,464) |
0 |
(161,483,464) |
||
|
2024.03.31 (기말자본) |
33,287,734,000 |
657,458,220,923 |
(200,000,895,145) |
11,076,693,823 |
(139,702,391,340) |
362,119,362,261 |
0 |
362,119,362,261 |
||
2-4. 연결 현금흐름표
|
연결 현금흐름표 |
|
제 66 기 1분기 2024.01.01 부터 2024.03.31 까지 |
|
제 65 기 1분기 2023.01.01 부터 2023.03.31 까지 |
|
(단위 : 원) |
|
제 66 기 1분기 |
제 65 기 1분기 |
|
|---|---|---|
|
영업활동현금흐름 |
(4,639,166,802) |
(14,739,137,794) |
|
당기순이익(손실) |
(6,010,403,913) |
8,613,170,408 |
|
당기순이익조정을 위한 가감 |
(637,438,993) |
(14,151,958,862) |
|
영업활동으로 인한 자산 부채의 변동 |
1,686,371,279 |
(9,615,902,502) |
|
이자지급(영업) |
(186,490,981) |
(901,881,722) |
|
이자수취 |
699,128,426 |
1,829,921,544 |
|
법인세환급(납부) |
(190,332,620) |
(512,486,660) |
|
투자활동현금흐름 |
2,238,274,733 |
6,284,464,544 |
|
기타유동채권의 감소 |
0 |
10,807,000,000 |
|
기타비유동금융자산의 처분 |
0 |
548 |
|
관계기업 주식처분 |
3,487,750,000 |
0 |
|
유형자산의 처분 |
13,909,090 |
7,909,091 |
|
기타비유동채권 감소 |
4,500,000,000 |
40,779,449,500 |
|
기타유동채권 증가 |
5,000,000 |
900,000 |
|
기타비유동채권 증가 |
3,250,000,000 |
0 |
|
기타비유동금융자산의 취득 |
0 |
(40,000,000,000) |
|
유형자산의 취득 |
(2,419,384,357) |
(5,308,994,595) |
|
무형자산의 취득 |
(89,000,000) |
0 |
|
재무활동현금흐름 |
1,903,177,190 |
(682,463,246) |
|
단기차입금의 증가 |
5,100,000,000 |
13,110,000,000 |
|
단기차입금의 상환 |
(2,500,000,000) |
(8,110,000,000) |
|
신주발행비 지급 |
(161,483,464) |
0 |
|
연결자본거래로 인한 현금유출 |
0 |
(1,181,280,000) |
|
금융리스부채의 지급 |
(535,339,346) |
(89,866,242) |
|
자기주식의 취득으로 인한 현금의 유출 |
0 |
(4,411,317,004) |
|
환율변동효과 반영전 현금및현금성자산의 순증가(감소) |
(497,714,879) |
(9,137,136,496) |
|
현금및현금성자산에 대한 환율변동효과 |
2,846,252 |
6,878,855 |
|
현금및현금성자산의순증가(감소) |
(494,868,627) |
(9,130,257,641) |
|
기초현금및현금성자산 |
10,053,360,168 |
23,608,843,158 |
|
기말현금및현금성자산 |
9,558,491,541 |
14,478,585,517 |
3. 연결재무제표 주석
| 제 66(당)기 분기 2024년 03월 31일 현재 |
| 제 65(전)기 2023년 12월 31일 현재 |
| 주식회사 에이프로젠바이오로직스와 그 종속기업 |
1. 연결대상회사의 개요
(1) 지배기업의 개요
주식회사 에이프로젠바이오로직스(이하 "당사" 또는 "지배기업")는 의약품제조 및 판매 등을 목적으로 1960년 12월 3일 설립되었으며, 1984년 9월 13일에 주식을 증권거래소에 상장하였습니다.
당사는 설립 후 수차의 증자를 거쳐 당분기말 현재 납입자본금은 332,877,345천원
이며, 당분기말 현재 주요 주주현황은 다음과 같습니다.
| 주주명 | 소유주식수(주) | 지분율 |
|---|---|---|
| ㈜에이프로젠 | 35,795,470 | 53.77% |
| 김정출 | 21,880 | 0.03% |
| ㈜지베이스 | 50 | 0.00% |
| 기타소액주주(*) | 30,758,068 | 46.20% |
| 합 계 | 66,575,468 | 100.00% |
(*) 기타소액주주에는 자사주 822,387주가 포함되어 있습니다.
2024년 03월 31일로 종료하는 보고기간에 대한 연결재무제표는 당사와 당사의 종속기업(이하 '연결실체'), 연결실체의 관계기업에 대한 지분으로 구성되어 있습니다.
(2) 연결대상 종속기업 개요
① 당분기말과 전기말 현재 종속기업의 현황은 다음과 같습니다.
| 회사명 | 최대주주 | 지배지분율(*1) | 소재지 | 결산월 | 주요 영업활동 | |
|---|---|---|---|---|---|---|
| 당분기말 | 전기말 | |||||
| 에이프로젠파마㈜ | 주식회사 에이프로젠바이오로직스 | 100.00% | 100.00% | 대한민국 | 12월 | 의약품 판매 |
(*1) 지배지분율은 종속기업을 통하여 간접으로 소유하고 있는 투자주식수를 합산한 지분율이며, 자기주식을 차감한 유통주식 기준 지분율 입니다.
② 당분기와 전기 연결대상 종속기업의 요약 재무현황은 다음과 같습니다. 종속기업의 요약 재무현황은 별도재무제표 기준이며, 지배기업과의 회계정책 차이조정 등을 반영한 후의 금액이며, 내부거래를 제거하기 전의 금액입니다.
<당분기>
| (단위 : 천원) | ||||||
|---|---|---|---|---|---|---|
| 기업명 | 당분기말 | 당분기 | ||||
| 자산 | 부채 | 자본 | 매출 | 당기순이익(손실) | 포괄이익(손실) | |
| 에이프로젠파마㈜ | 20,915,028 | 22,045,255 | (1,130,228) | 6,710,187 | (1,915,954) | (1,930,411) |
<전기>
| (단위 : 천원) | ||||||
|---|---|---|---|---|---|---|
| 기업명 | 전기말 | 전분기 | ||||
| 자산 | 부채 | 자본 | 매출 | 당기순이익(손실) | 포괄이익(손실) | |
| 에이프로젠파마㈜ | 20,155,223 | 19,355,040 | 800,183 | 6,791,727 | (182,772) | (338,521) |
| ㈜에이피헬스케어(*) | - | - | - | 2,215,390 | 18,962,947 | 18,709,870 |
| ㈜에이프로젠비저너리(*) | - | - | - | 229,900 | (52,433) | (52,433) |
| 에이프로젠아이앤씨㈜(*) | - | - | - | 1,535,524 | 43,074 | 43,074 |
(*) 당분기 중 ㈜에이프로젠헬스케어앤게임즈에서 ㈜에이피헬스케어로 사명을 변경하였으며, 전기말 연결종속회사에서 제외됨에 따라 손익계산서 항목만 연결재무제표에 포함되었습니다.
2. 연결재무제표 작성기준
(1) 회계기준의 적용
당사와 당사의 종속기업(이하 "연결실체")의 연결재무제표는 한국채택국제회계기준에 따라 작성되는 중간재무제표입니다. 동 재무제표는 기업회계기준서 제1034호 '중간재무보고'에 따라 작성되었으며, 연차재무제표에서 요구되는 정보에 비하여 적은 정보를 포함하고 있습니다. 선별적 주석에는 직전 연차보고기간말 후 발생한 연결실체의 재무상태와 경영성과의 변동을 이해하는 데 유의적인 거래나 사건에 대한 설명을 포함하고 있습니다.
(2) 추정과 판단
한국채택국제회계기준은 중간재무제표를 작성함에 있어서 회계정책의 적용이나, 중간보고기간 말 현재 자산, 부채 및 수익, 비용의 보고금액에 영향을 미치는 사항에 대하여 경영진의 최선의 판단을 기준으로 한 추정치와 가정의 사용을 요구하고 있습니다. 중간보고기간 말 현재 경영진의 최선의 판단을 기준으로 한 추정치와 가정이 실제환경과 다를 경우 이러한 추정치와 실제 결과는 다를 수 있습니다.
분기연결재무제표에서 사용된 연결실체의 회계정책의 적용과 추정금액에 대한 경영진의 판단은 2023년 12월 31일로 종료되는 회계연도의 연차재무제표와 동일한 회계정책과 추정의 근거를 사용하였습니다.
3. 중요한 회계정책
중간재무제표의 작성에 적용된 중요한 회계정책은 아래에서 설명하는 기준서나 해석서의 도입과 관련된 영향을 제외하고는 2023년 12월 31일로 종료하는 회계연도에 대한 연차재무제표 작성시 채택한 회계정책과 동일합니다.
(1) 당분기부터 새로 도입된 기준서 및 해석서와 그로 인한 회계정책의 변경 내용은 다음과 같습니다.
- 기업회계기준서 제1007호 현금흐름표, 제1107호 금융상품:공시(개정)
동 개정사항은 공급자금융약정의 특성을 명확히 하고 관련 약정에 대한 추가 공시를 요구하고 있습니다. 이는 공급자금융약정이 연결실체의 부채, 현금흐름 및 유동성위험에 미치는 영향을 재무제표이용자가 이해하는데 도움을 주기 위한 것입니다. 한편, 동 개정사항의 적용이 연결실체의 재무상태나 경영성과에 미치는 중요한 영향은 없습니다.
- 기업회계기준서 제1116호 리스(개정)
동 개정사항은 판매후리스 거래에서 발생하는 리스부채 측정 시 리스이용자(판매자)가 계속 보유하는 사용권에 대해서는 차손익을 인식하지 않는다는 점을 명확히 하였습니다. 한편, 동 개정사항의 적용이 연결실체의 재무상태나 경영성과에 미치는 중요한 영향은 없습니다.
(2) 당분기말 현재 제정ㆍ공표되었으나 아직 시행일이 도래하지 않아 조기 적용하지 아니한 제개정 기준서 및 해석서의 내역은 다음과 같습니다.
- 기업회계기준서 제1021호 환율변동효과(개정)
동 개정사항은 다른 통화와의 교환가능성을 평가하고 교환가능성 결여 시 현물환율을 추정하도록 하며 그러한 영향을 공시하도록 요구하고 있습니다. 개정사항은 다른 통화와의 교환가능성 결여로 기업이 노출되는 위험 및 영향을 재무제표이용자가 이해할 수 있도록 도움을 주기 위한 것입니다. 동 개정사항은 2025년 1월 1일 이후 최초로 시작되는 회계연도부터 적용하며, 조기 적용할 수 있습니다. 연결실체는 동 개정으로 인해 재무제표에 미치는 중요한 영향은 없을 것으로 예상하고 있습니다.
4. 범주별금융상품
(1) 당분기말과 전기말 현재 금융자산의 범주별 분류내역은 다음과 같습니다.
<당분기말>
| (단위: 천원) | |||
|---|---|---|---|
| 구 분 | 상각후원가측정 금융자산 |
당기손익-공정가치 측정 금융자산 |
합 계 |
| 현금및현금성자산 | 9,558,492 | - | 9,558,492 |
| 매출채권및기타유동채권 | 20,993,634 | - | 20,993,634 |
| 장기매출채권및기타비유동채권 | 36,601,637 | - | 36,601,637 |
| 기타비유동금융자산 | - | 35,065,154 | 35,065,154 |
| 합 계 | 67,153,763 | 35,065,154 | 102,218,917 |
<전기말>
| (단위: 천원) | |||
|---|---|---|---|
| 구 분 | 상각후원가측정 금융자산 |
당기손익-공정가치 측정 금융자산 |
합 계 |
| 현금및현금성자산 | 10,053,360 | - | 10,053,360 |
| 매출채권및기타유동채권 | 23,373,060 | - | 23,373,060 |
| 장기매출채권및기타비유동채권 | 39,107,565 | - | 39,107,565 |
| 기타비유동금융자산 | - | 28,500,970 | 28,500,970 |
| 합 계 | 72,533,985 | 28,500,970 | 101,034,955 |
(2) 당분기말과 전기말 현재 금융부채의 범주별 분류내역은 다음과 같습니다.
<당분기말>
| (단위: 천원) | |||
|---|---|---|---|
| 구 분 | 상각후원가 측정 금융부채 |
당기손익-공정가치 측정 금융부채 |
합 계 |
| 매입채무및기타유동채무 | 12,001,831 | - | 12,001,831 |
| 단기차입금 | 92,344,882 | - | 92,344,882 |
| 유동성전환사채 | 40,162,641 | - | 40,162,641 |
| 유동성파생상품부채 | - | 22,338,820 | 22,338,820 |
| 기타유동금융부채 | 1,418,164 | - | 1,418,164 |
| 장기매입채무및기타비유동채무 | 495,300 | - | 495,300 |
| 장기차입금 | 32,000,000 | - | 32,000,000 |
| 기타비유동금융부채 | 17,989,891 | - | 17,989,891 |
| 합 계 | 196,412,709 | 22,338,820 | 218,751,529 |
<전기말>
| (단위: 천원) | |||
|---|---|---|---|
| 구 분 | 상각후원가 측정 금융부채 |
당기손익-공정가치 측정 금융부채 |
합 계 |
| 매입채무및기타유동채무 | 9,884,156 | - | 9,884,156 |
| 단기차입금 | 90,025,780 | - | 90,025,780 |
| 유동성전환사채 | 39,334,509 | - | 39,334,509 |
| 유동성파생상품부채 | - | 14,820,863 | 14,820,863 |
| 기타유동금융부채 | 1,360,171 | - | 1,360,171 |
| 장기매입채무및기타비유동채무 | 495,300 | - | 495,300 |
| 장기차입금 | 32,000,000 | - | 32,000,000 |
| 기타비유동금융부채 | 18,276,833 | - | 18,276,833 |
| 합 계 | 191,376,749 | 14,820,863 | 206,197,612 |
(3) 당분기와 전분기 중 금융상품의 범주별 순손익 내역은 다음과 같습니다.
| (단위: 천원) | ||
|---|---|---|
| 구 분 | 당분기 | 전분기 |
| 상각후원가측정 금융자산: | ||
| 이자수익 | 842,550 | 923,104 |
| 외화환산이익 | 8,376 | 7,154 |
| 외화환산손실 | (35) | (175) |
| 외환차익 | 17,068 | 33,895 |
| 외환차손 | (5,009) | (26,015) |
| 금융자산거래일손실 | (1,013,212) | - |
| 당기손익-공정가치 측정 금융자산 : | ||
| 당기손익-공정가치 측정 금융자산 평가이익 | 6,564,184 | 10,944,624 |
| 당기손익-공정가치 측정 금융자산 평가손실 | - | (75) |
| 기타포괄-공정가치 측정 금융자산: | ||
| 기타포괄-공정가치 측정 금융자산 평가손익 | - | (150,277) |
| 상각후원가로 측정 하는 금융부채: | ||
| 이자비용 | (1,200,088) | (564,454) |
| 외환차손 | (6,485) | - |
| 당기손익인식금융부채: | ||
| 파생상품부채평가손실 | (7,517,957) | - |
5. 사용제한 금융자산
당분기말 현재 현금및현금성자산과 기타금융자산 중 사용이 제한된 금융상품은 없습니다.
6. 매출채권및기타채권
(1) 당분기말과 전기말 현재 매출채권및기타채권의 내역은 다음과 같습니다.
| (단위: 천원) | ||||||
|---|---|---|---|---|---|---|
| 구 분 | 당분기말 | 전기말 | ||||
| 채권액 | 대손충당금 | 장부금액 | 채권액 | 대손충당금 | 장부금액 | |
| 매출채권및기타유동채권: | ||||||
| 매출채권(*1) | 12,484,750 | (63,329) | 12,421,421 | 14,872,328 | (65,000) | 14,807,328 |
| 미수수익 | 574,940 | - | 574,940 | 696,345 | - | 696,345 |
| 미수금 | 1,223,173 | - | 1,223,173 | 1,131,879 | - | 1,131,879 |
| 단기대여금 | 6,857,260 | (83,160) | 6,774,100 | 6,852,260 | (114,752) | 6,737,508 |
| 소 계 | 21,140,123 | (146,489) | 20,993,634 | 23,552,812 | (179,752) | 23,373,060 |
| 장기매출채권및기타비유동채권: | ||||||
| 장기대여금(*2) | 38,568,947 | (2,427,013) | 36,141,934 | 40,571,676 | (1,924,458) | 38,647,218 |
| 보증금 | 459,703 | - | 459,703 | 460,347 | - | 460,347 |
| 소 계 | 39,028,650 | (2,427,013) | 36,601,637 | 41,032,023 | (1,924,458) | 39,107,565 |
| 합 계 | 60,168,773 | (2,573,502) | 57,595,271 | 64,584,835 | (2,104,210) | 62,480,625 |
(*1) 배서어음을 통해 양도하였으나 양도 매출채권이 금융자산의 제거조건을 충족하지 못하여 담보부 차입으로 회계처리한 매출채권의 장부금액(당분기말 2,244,882천원, 전기말 2,525,780천원)이 포함되어 있습니다(주석 30 참조).
(*2) 대여시점 거래금액과 공정가치의 차이를 금융자산거래일손실로 인식하였습니다.
(2) 당분기와 전기 중 대여금의 변동내역은 다음과 같습니다.
<당분기>
| (단위: 천원) | |||||||
|---|---|---|---|---|---|---|---|
| 구 분 | 기초 | 대여 | 상환 | 대손충당금 | 거래일손익 | 상각 | 기말 |
| 단기대여금 | 6,737,508 | 5,000 | - | 31,592 | - | - | 6,774,100 |
| 장기대여금 | 38,647,218 | 3,250,000 | (4,500,000) | (502,556) | (1,013,212) | 260,484 | 36,141,934 |
| 합 계 | 45,384,726 | 3,255,000 | (4,500,000) | (470,964) | (1,013,212) | 260,484 | 42,916,034 |
<전기>
| (단위: 천원) | |||||||||
|---|---|---|---|---|---|---|---|---|---|
| 구 분 | 기초 | 대여 | 상환 | 대손충당금 | 거래일손익 | 상각 | 유동성대체 | 연결범위변경 | 기말 |
| 단기대여금 | 60,034,260 | 41,250,000 | (22,032,000) | (200,530) | - | - | (71,600,000) | (714,222) | 6,737,508 |
| 장기대여금 | 44,746,281 | 20,000 | (40,073,568) | (13,384,900) | (3,873,416) | 897,918 | 71,600,000 | (21,285,097) | 38,647,218 |
| 합 계 | 104,780,541 | 41,270,000 | (62,105,568) | (13,585,430) | (3,873,416) | 897,918 | - | (21,999,319) | 45,384,726 |
(3) 당분기와 전기 중 대손충당금의 변동내역은 다음과 같습니다.
| (단위: 천원) | ||||||||
|---|---|---|---|---|---|---|---|---|
| 구 분 | 당분기 | 전기 | ||||||
| 매출채권 | 기타채권 | 매출채권 | 기타채권 | |||||
| 유동 | 비유동 | 유동 | 비유동 | 유동 | 비유동 | 유동 | 비유동 | |
| 기초금액 | 65,000 | - | 114,752 | 1,924,458 | 423,170 | 3,086 | 637,373 | 2,757,638 |
| 대손상각비(환입) | (1,671) | - | (31,592) | 502,555 | (24,292) | - | (172,810) | 13,384,901 |
| 제각채권 회수 | - | - | - | - | 1,961 | - | - | - |
| 제각 | - | - | - | - | (9,783) | - | - | - |
| 연결범위 변경 | - | - | - | - | (326,056) | (3,086) | (349,811) | (14,218,081) |
| 기말금액 | 63,329 | - | 83,160 | 2,427,013 | 65,000 | - | 114,752 | 1,924,458 |
(4) 연결실체는 특수관계자인 ㈜지베이스에 대한 대여금 449억원과 관련하여 특수관계자인 ㈜넥스코닉스 등이 보유중인 ㈜에이프로젠의 주식 41,528,502주(당분기말 공정가치 56,853백만원)를 담보(질권)로 제공 받고 있습니다.
7. 기타금융자산
(1) 당분기말과 전기말 현재 기타금융자산의 내역은 다음과 같습니다.
| (단위: 천원) | ||
|---|---|---|
| 구 분 | 당분기말 | 전기말 |
| 기타비유동금융자산: | ||
| 당기손익-공정가치 측정 금융자산 | 35,065,154 | 28,500,970 |
(2) 당분기말과 전기말 현재 당기손익-공정가치 측정 금융자산의 내역은 다음과 같습니다.
| (단위: 천원) | ||
|---|---|---|
| 구 분 | 당분기말 | 전기말 |
| 지분상품: | ||
| 비상장주식 | 10,000 | 10,000 |
| 채무상품: | ||
| 전환사채 | 35,010,754 | 28,446,570 |
| 풋가능 금융상품 | 44,400 | 44,400 |
| 소 계 | 35,055,154 | 28,490,970 |
| 합 계 | 35,065,154 | 28,500,970 |
(3) 당분기말과 전기말 현재 당기손익-공정가치로 측정되는 지분상품의 내역은 다음과 같습니다.
| (단위: 천원) | ||||||
|---|---|---|---|---|---|---|
| 회사명 | 당분기말 | 전기말 | ||||
| 보유주식수 | 지분율 | 취득원가 | 공정가치 | 장부가액 | 장부가액 | |
| 비상장주식 : | ||||||
| ㈜아이플라이 | 27,248 | 0.27% | 10,000 | 10,000 | 10,000 | 10,000 |
(4) 당분기말과 전기말 현재 당기손익-공정가치로 측정되는 채무상품의 내역은 다음과 같습니다.
| (단위: 천원) | ||||||
|---|---|---|---|---|---|---|
| 구 분 | 당분기말 | 전기말 | ||||
| 만기일 | 만기이자율 | 취득원가 | 공정가치 | 장부가액 | 장부가액 | |
| 채무상품: | ||||||
| 풋가능 금융상품 | - | - | 36,800 | 44,400 | 44,400 | 44,400 |
| ㈜에이프로젠 제25회 CB | 2025.09.15 | 4.00% | 22,000,000 | 35,010,754 | 35,010,754 | 28,446,570 |
| 합 계 | 22,036,800 | 35,055,154 | 35,055,154 | 28,490,970 | ||
8. 재고자산
(1) 당분기말과 전기말 현재 재고자산의 내역은 다음과 같습니다.
| (단위: 천원) | ||
|---|---|---|
| 구 분 | 당분기말 | 전기말 |
| 상품 | 24,863 | 53,427 |
| 상품평가손실충당금 | (62) | (82) |
| 제품 | 5,889,852 | 6,072,670 |
| 제품평가손실충당금 | (165,368) | (232,617) |
| 원재료 | 50,882,189 | 49,093,095 |
| 원재료평가손실충당금 | (10,004,285) | (10,287,236) |
| 부재료 | 914,075 | 756,168 |
| 부재료평가손실충당금 | (184,133) | (184,794) |
| 재공품 | 3,896,265 | 2,805,760 |
| 재공품평가손실충당금 | (172,038) | (181,855) |
| 저장품 | 236,886 | 233,659 |
| 미완성공사 | 110,622 | - |
| 합 계 | 51,428,866 | 48,128,195 |
(2) 당분기와 전분기 중 재고자산과 관련하여 인식한 평가손실(환입) 및 폐기손실은 다음과 같습니다.
| (단위: 천원) | ||
|---|---|---|
| 구 분 | 당분기 | 전분기 |
| 매출원가: | ||
| 재고자산평가손실(환입) | (205,912) | (238,441) |
| 재고자산폐기손실 | 99,062 | 48,974 |
| 판매비와관리비: | ||
| 경상연구개발비(재고자산평가손실) | (154,786) | 691,039 |
9. 기타유동자산
당분기말과 전기말 현재 기타유동자산의 내역은 다음과 같습니다.
| (단위: 천원) | ||
|---|---|---|
| 구 분 | 당분기말 | 전기말 |
| 기타유동자산: | ||
| 선급금 | 161,479 | 109,791 |
| 선급비용 | 533,881 | 330,943 |
| 반품회수권 | 33,490 | 36,135 |
| 부가세대급금 | 552,092 | 2,158,946 |
| 소 계 | 1,280,942 | 2,635,815 |
| 기타비유동자산: | ||
| 반품회수권(비유동) | 26,203 | 27,982 |
| 합 계 | 1,307,145 | 2,663,797 |
10. 관계기업투자
(1) 당분기말과 전기말 관계기업투자주식의 내역은 다음과 같습니다.
| (단위: 천원) | ||||||
|---|---|---|---|---|---|---|
| 회사명 | 당분기말 | 전기말 | ||||
| 지분율 | 취득원가 | 장부금액 | 지분율 | 취득원가 | 장부금액 | |
| ㈜에이피헬스케어(*) (구.㈜에이프로젠헬스케어앤게임즈) |
35.28% | 30,363,474 | 113,804,444 | 39.67% | 34,133,474 | 109,145,630 |
(*) 당분기 중 ㈜에이프로젠헬스케어앤게임즈에서 ㈜에이피헬스케어로 사명을 변경하였습니다.
(2) 당분기와 전기 중 관계기업투자의 변동내역은 다음과 같습니다.
<당분기>
| (단위: 천원) | |||||
|---|---|---|---|---|---|
| 구 분 | 기초 | 지분법손익 | 지분법자본변동 | 처분 | 기말 |
| ㈜에이피헬스케어 (구.㈜에이프로젠헬스케어앤게임즈) |
109,145,630 | 16,732,005 | (18,191) | (12,055,000) | 113,804,444 |
<전기>
| (단위: 천원) | |||||
|---|---|---|---|---|---|
| 구 분 | 기초 | 지분법손익 | 대체(*) | 손상차손 | 기말 |
| ㈜에이피헬스케어 (구.㈜에이프로젠헬스케어앤게임즈) |
- | 79,786,459 | 34,133,474 | (4,774,303) | 109,145,630 |
(*) 전기 중 지배력을 상실하여 관계기업투자주식으로 대체되었습니다.
11. 유형자산
(1) 당분기와 전기 중 유형자산의 변동내역은 다음과 같습니다.
<당분기>
| (단위: 천원) | |||||||
|---|---|---|---|---|---|---|---|
| 구 분 | 기초 | 취득 | 처분및 폐기 | 감가상각비 | 본계정대체 | 차입원가자본화(*2) | 기말 |
| 토지(*3,4) | 25,155,792 | - | - | - | - | - | 25,155,792 |
| 건물(*3,4) | 82,532,155 | - | - | (617,897) | - | - | 81,914,258 |
| 구축물 | 736,680 | - | - | (67,080) | - | - | 669,600 |
| 기계장치(*3) | 72,378,080 | 10,610 | - | (1,700,081) | 852,251 | - | 71,540,860 |
| 시설장치 | 4,493,241 | - | - | (737,618) | - | - | 3,755,623 |
| 차량운반구 | 379,065 | - | (1) | (41,028) | - | - | 338,036 |
| 공구와기구 | 3,174,070 | 33,000 | - | (397,667) | 188,880 | - | 2,998,283 |
| 집기비품 | 774,020 | - | (22) | (125,252) | 76,000 | - | 724,746 |
| 사용권자산 | 19,593,100 | 119,214 | - | (422,695) | - | - | 19,289,619 |
| 건설중인자산(*1,4) | 108,995,729 | 618,071 | - | - | (1,117,131) | 2,050,289 | 110,546,958 |
| 합 계 | 318,211,932 | 780,895 | (23) | (4,109,318) | - | 2,050,289 | 316,933,775 |
(*1) 건설중인자산은 2018년부터 투자를 시작하였으며, 경영진이 의도하는 방식으로가동이 가능한 2024년말과 2025년말에 순차적으로 본계정으로 대체될 예정입니다.
(*2) 자본화대상자산과 관련된 금융비용에 대해 자본화하는 정책을 채택하고 있으 며, 자본화기간 동안 발생한 금융비용을 자본화 대상자산의 취득원가에 산입하고 있습니다. 당분기 중 적격자산에 대해 자본화된 차입원가는 2,050,289천원이며, 사용된 자본화차입이자율은 7.21%입니다.
(*3) 당분기말 현재 오송공장의 토지,건물,기계장치,시설장치를 ㈜에이프로젠의 수출입은행 및 KDB산업은행 차입금에 대한 담보로 제공하고 있습니다(주석 21참조).
(*4) 당분기말 현재 화성공장의 토지,건물,투자부동산,건설중인자산을 KDB산업은행 차입금에 대한 담보로 제공하고 있습니다(주석 21참조).
<전기>
| (단위: 천원) | |||||||||||
|---|---|---|---|---|---|---|---|---|---|---|---|
| 구 분 | 기초 | 취득 | 처분및 폐기 | 감가상각비 | 손상차손 | 재평가 | 본계정대체 (*2) |
계정재분류 (*3) |
차입원가 자본화(*4) |
연결범위변동 | 기말 |
| 토지 | 28,314,983 | 72,919 | - | - | - | (127,128) | - | (681,702) | - | (2,423,280) | 25,155,792 |
| 건물 | 88,423,543 | 175,334 | - | (2,565,713) | (932) | - | 1,450,430 | (2,304,343) | - | (2,646,164) | 82,532,155 |
| 구축물 | 701,517 | 15,000 | - | (93,663) | - | - | 128,000 | - | - | (14,174) | 736,680 |
| 기계장치 | 98,750,053 | 570,795 | (1) | (8,219,101) | - | - | 887,821 | - | - | (19,611,487) | 72,378,080 |
| 시설장치 | 10,678,257 | - | - | (6,185,016) | - | - | - | - | - | - | 4,493,241 |
| 차량운반구 | 546,251 | 42,416 | (4,648) | (194,918) | - | - | - | - | - | (10,036) | 379,065 |
| 공구와기구 | 3,892,018 | 422,700 | (3) | (1,513,055) | - | - | 372,700 | - | - | (290) | 3,174,070 |
| 집기비품 | 1,599,367 | 40,766 | - | (866,460) | (34,413) | - | 44,500 | - | - | (9,740) | 774,020 |
| 사용권자산 | 434,263 | 314,502 | (105,437) | (309,084) | (165,315) | - | - | - | - | 19,424,171 | 19,593,100 |
| 건설중인자산 (*1) | 90,432,852 | 17,387,526 | - | - | (1,785,099) | - | (3,905,934) | - | 6,866,384 | - | 108,995,729 |
| 합 계 | 323,773,104 | 19,041,958 | (110,089) | (19,947,010) | (1,985,759) | (127,128) | (1,022,483) | (2,986,045) | 6,866,384 | (5,291,000) | 318,211,932 |
(*1) 건설중인자산은 2018년부터 투자를 시작하였으며, 경영진이 의도하는 방식으로가동이 가능한 2024년말과 2025년말에 순차적으로 본계정으로 대체될 예정입니다.
(*2) 건설중인자산 중 958,186천원은 무형자산으로 대체되었으며, 64,297천원은 소모품비 등으로 대체 되었습니다.
(*3) 전기에 유형자산 중 일부를 투자부동산 등으로 대체하였습니다.
(*4) 자본화대상자산과 관련된 금융비용에 대해 자본화하는 정책을 채택하고 있으 며, 자본화기간 동안 발생한 금융비용을 자본화 대상자산의 취득원가에 산입하고 있습니다. 전기 중 적격자산에 대해 자본화된 차입원가는 6,866,384천원이며, 사용된 자본화차입이자율은 7.63%입니다.
12. 무형자산
당분기와 전기 중 무형자산의 변동내역은 다음과 같습니다.
<당분기>
| (단위: 천원) | ||||
|---|---|---|---|---|
| 구 분 | 기초 | 취득 | 무형자산상각비 | 기말 |
| 소프트웨어 | 3,477,192 | 76,000 | (309,750) | 3,243,442 |
| 상표권 | 1 | - | - | 1 |
| 기타의무형자산(*) | 2,763,660 | 13,000 | - | 2,776,660 |
| 합 계 | 6,240,853 | 89,000 | (309,750) | 6,020,103 |
(*) 건설중인자산, 회원권을 포함하고 있습니다.
<전기>
| (단위: 천원) | |||||||
|---|---|---|---|---|---|---|---|
| 구 분 | 기초 | 취득 | 무형자산상각비 | 무형자산손상차손 | 대체(*1) | 연결범위변동 | 기말 |
| 허가권 | 14,000 | - | - | (14,000) | - | - | - |
| 소프트웨어 | 3,528,759 | 298,306 | (1,186,378) | (59,780) | 899,176 | (2,891) | 3,477,192 |
| 상표권 | 1 | - | - | - | - | - | 1 |
| 게임판권 | 9,444 | - | (6,667) | - | - | (2,777) | - |
| 기타의무형자산(*2) | 2,905,900 | 9,750 | - | (211,000) | 59,010 | - | 2,763,660 |
| 합 계 | 6,458,104 | 308,056 | (1,193,045) | (284,780) | 958,186 | (5,668) | 6,240,853 |
(*1) 전기 중 건설중인자산에서 대체되었습니다.
(*2) 건설중인자산, 회원권을 포함하고 있습니다.
13. 투자부동산
(1) 당분기와 전기 중 투자부동산의 변동내역은 다음과 같습니다.
<당분기>
| (단위: 천원) | |||
|---|---|---|---|
| 구 분 | 기초 | 감가상각비 | 기말 |
| 토 지 | 837,027 | - | 837,027 |
| 건 물 | 2,467,420 | (18,030) | 2,449,390 |
| 합 계 | 3,304,447 | (18,030) | 3,286,417 |
<전기>
| (단위: 천원) | |||||
|---|---|---|---|---|---|
| 구 분 | 기초 | 대체(*) | 감가상각비 | 연결범위 변동 | 기말 |
| 토 지 | 3,519,540 | 681,702 | - | (3,364,215) | 837,027 |
| 건 물 | 4,761,922 | 2,304,343 | (257,549) | (4,341,297) | 2,467,419 |
| 합 계 | 8,281,462 | 2,986,045 | (257,549) | (7,705,512) | 3,304,446 |
(*) 바이오사업부문의 유형자산 중 일부를 전기에 투자부동산 등으로 대체하였습니다.
(2) 당분기와 전분기 중 투자부동산과 관련하여 당기손익으로 인식한 내역은 다음과 같습니다.
| (단위: 천원) | ||
|---|---|---|
| 구 분 | 당분기 | 전분기 |
| 기타매출 | 90,937 | 97,714 |
| 기타매출원가 | 18,029 | 22,091 |
14. 매입채무및기타채무
당분기말과 전기말 현재 매입채무및기타채무의 내역은 다음과 같습니다.
| (단위: 천원) | ||
|---|---|---|
| 구 분 | 당분기말 | 전기말 |
| 매입채무및기타유동채무: | ||
| 매입채무 | 3,361,166 | 1,333,066 |
| 미지급금 | 5,199,518 | 5,798,538 |
| 미지급비용 | 3,441,147 | 2,752,552 |
| 소 계 | 12,001,831 | 9,884,156 |
| 장기매입채무및기타비유동채무: | ||
| 임대보증금 | 495,300 | 495,300 |
| 합 계 | 12,497,131 | 10,379,456 |
15. 차입금
(1) 당분기말과 전기말 현재 차입금의 세부내역은 다음과 같습니다.
| (단위: 천원) | ||
|---|---|---|
| 구 분 | 당분기말 | 전기말 |
| 유동: | ||
| 단기차입금 | 92,344,882 | 90,025,780 |
| 비유동: | ||
| 장기차입금 | 32,000,000 | 32,000,000 |
| 합 계 | 124,344,882 | 122,025,780 |
(2) 당분기말과 전기말 현재 차입금의 내역은 다음과 같습니다.
| (단위: 천원) | |||||
|---|---|---|---|---|---|
| 차입처 | 내 역 | 만기일 | 이자율 | 당분기말 | 전기말 |
| 단기차입금: | |||||
| ㈜에이프로젠 | 운영자금 | 2024.03.14~11.24 | 4.00% | 51,000,000 | 53,500,000 |
| ㈜에이피헬스케어 | 운영자금 | 2024.12.19~12.21 | 4.00% | 36,500,000 | 34,000,000 |
| 넥스코닉스 | 운영자금 | 2024.02.29 ~ 2025.02.28 | 4.00% | 2,600,000 | - |
| 기타(*) | 배서어음 | - | - | 2,244,882 | 2,525,780 |
| 소 계 | 92,344,882 | 90,025,780 | |||
| 장기차입금: | |||||
| KDB산업은행 | 운영자금 | 2031.11.01 | 4.52~5.19% | 32,000,000 | 32,000,000 |
| 합 계 | 124,344,882 | 122,025,780 | |||
(*) 만기가 미도래한 배서어음을 차입거래로 인식하여 단기차입금으로 계상하였습니다(주석 30참조).
(3) 당분기말 현재 장기차입금의 연도별 상환계획은 다음과 같습니다.
| (단위: 천원) | |
|---|---|
| 구 분 | 금 액 |
| 2027년 | 6,400,000 |
| 2028년 | 6,400,000 |
| 2029년 | 6,400,000 |
| 2030년 | 6,400,000 |
| 2031년 | 6,400,000 |
| 합 계 | 32,000,000 |
16. 전환사채
(1) 당분기말과 전기말 현재 전환사채의 내역은 다음과 같습니다.
| (단위: 천원) | |||||
|---|---|---|---|---|---|
| 구 분 | 발행일 | 만기일 | 연이자율 | 당분기말 | 전기말 |
| 제14회국내사모전환사채 | 2023.04.14 | 2028.04.14 | 6.00% | 40,000,000 | 40,000,000 |
| 제15회국내사모전환사채 | 2023.04.24 | 2028.04.24 | 6.00% | 20,000,000 | 20,000,000 |
| 소 계 | 60,000,000 | 60,000,000 | |||
| 차감 : 전환권조정 | (19,837,359) | (20,665,491) | |||
| 합 계 | 40,162,641 | 39,334,509 | |||
한편, 상기 전환사채는 사채권자에게 조기상환청구권이 부여되어 있으므로, 유동부채로 분류하였습니다.
(2) 당분기말 현재 전환사채 인수인의 조기상환청구권에 대하여 파생상품부채로 분리하여 인식하였으며, 전환사채의 회차별 파생상품부채의 내역은 다음과 같습니다.
| (단위: 천원) | ||||
|---|---|---|---|---|
| 구 분 | 당분기말 | 전기말 | ||
| 취득가액 | 장부가액 | 취득가액 | 장부가액 | |
| 유동 : | ||||
| 제14회국내사모전환사채 | 10,924,700 | 14,901,329 | 10,924,700 | 9,880,757 |
| 제15회국내사모전환사채 | 5,477,072 | 7,437,491 | 5,477,072 | 4,940,106 |
| 합 계 | 16,401,772 | 22,338,820 | 16,401,772 | 14,820,863 |
(3) 당분기말 현재 연결실체가 발행한 전환사채의 발행내역은 다음과 같습니다.
① 제14회 무기명식 무보증 국내사모 전환사채
| 구 분 | 내 역 |
|---|---|
| 이자율및이자지급시기 | 1. 표면이자율 : 연 6.0% |
| 2. 만기이자율 : 연 6.0% | |
| 이자는 "본 사채" 발행일로부터 원금상환기일 전일까지 계산하여 매 3개월마다 연 표면금리의 1/4씩 후급하며, 이자지급기일은 다음과 같다. ((이자지급기일) 매년 4월 14일, 7월 14일, 10월 14일, 1월 14일) 또한, 만기까지 보유하고 있는 본 사채의 원금에 대하여는 2028년 4월 14일에 만기보장수익률로 산정한 이자(기지급 이자 차감)를 지급한다. 다만, 이자지급기일이 은행휴업일인 경우에는 그 다음 영업일에 이자를 지급하고 이자 지급기일 이후의 이자는 계산하지 아니한다. |
|
| 상환방법 | 만기까지 보유하고 있는 본사채의 원금에 대하여는 2028년 4월 14일에 권면금액의 100%에 해당하는 금액을 일시에 상환한다. 다만, 상환기일이 은행영업일이 아닌 경우에는 그 다음 영업일에 상환하고 원금 상환기일 이후의 이자는 계산하지 아니한다. |
| 전환권행사에 관한 사항 | |
| (1) 행사기간 | 1. 시작일: 2024년 04월 15일 |
| 2. 종료일: 2028년 03월 14일 | |
| (2) 행사가격 | 5,000원 |
| (3) 발행가능주식수 | 8,000,000주 |
| (4) 발행될 주식 | 기명식 보통주 (주당 액면가액: 500원) |
| 행사가액의 조정 | 1)본 사채권을 소유한 자가 전환청구를 하기 전에 발행회사가 시가를 하회하는 발행가액으로 유상증자, 주식배당 및 준비금의 자본전입 등을 함으로써 주식을 발행하거나 또는 시가를 하회하는 전환가액 또는 행사가액으로 전환사채 또는 신주인수권부사채를 발행하는 경우에는 아래와 같이 전환가격을 조정한다. 본호에 따른 전환가액의 조정일은 유상증자, 주식배당, 준비금의 자본전입 등으로 인한 신주발행일 또는 전환사채 및 신주인수권부사채의 발행일로 한다. 조정 후 전환가액 = 조정 전 전환가액 × [{A+(B×C/D)} / (A+B)] A: 기발행주식수 B: 신발행주식수 C: 1주당 발행가격 D: 시가 다만, 위 산식 중 "기발행주식수"는 당해 조정사유가 발생하기 직전일 현재의 발행주식 총수로 하며, 전환사채 또는 신주인수권부사채를 발행할 경우 "신발행주식수"는 당해 사채 발행 시 전환가액으로 전부 주식으로 전환되거나 당해 사채 발행 시 행사가액으로 신주인수권이 전부 행사될 경우 발행될 주식의 수로 한다. 또한, 위 산식 중 "1주당 발행가격"은 주식분할, 무상증자, 주식배당의 경우에는 영(0)으로 하고, 전환사채 또는 신주인수권부사채를 발행할 경우에는 당해 사채 발행 시 전환가액 또는 행사가액으로 하며, 위 산식에서 "시가"라 함은 발행가격 산정의 기준이 되는 기준주가(증권의발행및공시등에관한규정 제5-18조에서 정하는 기준주가) 또는 권리락주가(유상증자 이외의 경우에는 조정사유 발생 전일을 기산일로 하여 계산한 기준주가)로 한다. |
| 2) 합병, 자본의 감소, 주식분할 및 병합 등에 의하여 전환가액의 조정이 필요한 경우에는 당해 합병 또는 자본의 감소 직전에 전액 전환되어 주식으로 발행되었더라면 사채권자가 가질 수 있었던 주식수에 따른 가치에 상응하도록 전환가액을 조정한다. 혹은 합병, 자본의 감소, 주식분할 및 병합 등의 경우에는 각각 그 비율을 고려하여 전환가액을 조정한다. 전환가액의 조정일은 합병, 자본의 감소, 주식분할 및 병합의 기준일로 한다 | |
| 3) 감자 및 주식 병합 등 주식가치 상승사유가 발생하는 경우 감자 및 주식 병합 등으로 인한 조정비율만큼 상향하여 반영하는 조건으로 전환가액을 조정한다. 단, 감자 및 주식병합 등을 위한 주주총회 결의일 전일을 기산일로 하여 “증권의발행및공시등에관한규정” 제 5-22조 제1항 본문의 규정에 의하여 산정(제3호는 제외한다)한 가액(이하 “산정가액”이라 한다)이 액면가액 미만이면서 기산일 전에 전환가액을 액면가액으로 이미 조정한 경우(전환가액을 액면가액 미만으로 조정할 수 있는 경우는 제외한다)에는 조정 후 전환가액은 산정가액을 기준으로 감자 및 주식병합 등으로 인한 조정비율만큼 상향 조정한 가액 이상으로 조정한다. | |
| 4) 위 1), 2), 3)과는 별도로 "본건 사채" 발행일로부터 만기일 1개월 전까지 매 3개월이 경과한 날을 전환가액 조정일로 하고, 각 전환가액 조정일 전일을 기산일로 하여 그 기산일로부터 소급한 1개월 가중산술평균주가, 1주일 가중산술평균주가 및 최근일 가중산술평균주가를 산술 평균한 가격과 최근일 가중산술평균주가 중 높은 가격이 해당 조정일 직전일 현재의 전환가액보다 낮은 경우 동 낮은 가액을 새로운 전환가액으로 한다. 단, 전환가격의 최저 조정한도는 액면가(500원)로 한다(단, 조정일 전에 신주의 할인발행 등 또는 감자 등의 사유로 전환가격을 이미 조정한 경우에는 이를 감안하여 산정한다). 전환가격 조정일이 영업일이 아닌 경우에는 다음 영업일로 한다. | |
| 5) 상기 4)와는 별개로 시가가 하락하여, 전환사채 전환가격의 하향조정이 있었음 에도 불구하고, 기타의 사유로 주식가치 상승사유가 발생하는 경우, 본 사채 발행일로부터 매 3개월이 되는 날을 전환가격 조정일로 하고, 각 전환가격 조정일 전일을 기산일로 하여, 그 기산일로부터 소급한 1개월 가중산술평균주가, 1주일 가중산술평균주가, 최근일 가중산술평균주가를 산술평균한 가격과 기산일 가중산술평균주가 중 높은 가격이 직전 전환가격보다 높을 경우에는 그 높은 가격을 새로운 전환 가격으로 상향조정한다. 단, 전환가격을 상향조정하는 경우 조정 후 전환가격은 발행당시의 전환가격(조정일 전에 신주의 할인발행 등 또는 감자 등의 사유로 전환가격을 이미 하향 또는 상향 조정한 경우에는 이를 감안하여 산정한 가격)이내로 한다. |
|
| 6) 조정된 전환가액이 주식의 액면가 이하일 경우에는 액면가를 전환가액으로 하며, 각 전환사채의 전환으로 인하여 발행할 주식의 발행가액의 합계액은 각 전환사채의 발행가액을 초과할 수 없다. | |
| 7) 본 1)~6)에 의한 조정 후 전환가액 중 원 단위 미만은 상위 원단위로 절상한다. | |
| 투자자의 조기상환권 | 본 사채의 사채권자는 발행일로부터 1년 6개월이 되는 시점(2024년 10월 14일) 이후부터 매 3개월 단위로 본 사채 원금의 전부 또는 일부에 해당하는 금액에 대하여 만기 전 조기상환을 청구할 수 있다. 조기상환청구시 사채의 원금에 보장수익률로 산정한 이자를 합산하여 상환한다.(기지급 이자 차감) 단, 조기상환지급일이 은행 영업일이 아닌 경우에는 그 다음 영업일에 상환하고 조기상환지급일 이후의 이자는 계산하지 않는다. |
| 조기상환 청구기간 : 사채권자는 조기상환지급일 60일전부터 30일전까지 발행회사에게 서면통지로 조기상환 청구를 하여야 한다. | |
② 제15회 무기명식 무보증 국내사모 전환사채
| 구 분 | 내 역 |
|---|---|
| 이자율및이자지급시기 | 1. 표면이자율 : 연 6.0% |
| 2. 만기이자율 : 연 6.0% | |
| 이자는 "본 사채" 발행일로부터 원금상환기일 전일까지 계산하여 매 3개월마다 연 표면금리의 1/4씩 후급하며, 이자지급기일은 아래와 같다. (이자지급일) 2023-07-24, 2023-10-24, 2024-01-24, 2024-04-24, 2024-07-24, 2024-10-24, 2025-01-24, 2025-04-24, 2025-07-24, 2025-10-24, 2026-01-24, 2026-04-24, 2026-07-24, 2026-10-24, 2027-01-24, 2027-04-24, 2027-07-24, 2027-10-24, 2028-01-24, 2028-04-24. 또한, 만기까지 보유하고 있는 본 사채의 원금에 대하여는 2028년 4월 24일에 만기보장수익률로 산정한 이자(기지급 이자 차감)를 지급한다. 다만, 이자지급기일이 은행휴업일인 경우에는 그 다음 영업일에 이자를 지급하고 이자 지급기일 이후의 이자는 계산하지 아니한다. |
|
| 상환방법 | 만기까지 보유하고 있는 본사채의 원금에 대하여는 2028년 4월 24일에 권면금액의 100%에 해당하는 금액을 일시에 상환한다. 다만, 상환기일이 은행영업일이 아닌 경우에는 그 다음 영업일에 상환하고 원금 상환기일 이후의 이자는 계산하지 아니한다. |
| 전환권행사에 관한 사항 | |
| (1) 행사기간 | 1. 시작일: 2024년 04월 14일 |
| 2. 종료일: 2028년 03월 24일 | |
| (2) 행사가격 | 5,000원 |
| (3) 발행가능주식수 | 4,000,000주 |
| (4) 발행될 주식 | 기명식 보통주 (주당 액면가액: 500원) |
| 행사가액의 조정 | 1)본 사채권을 소유한 자가 전환청구를 하기 전에 발행회사가 시가를 하회하는 발행가액으로 유상증자, 주식배당 및 준비금의 자본전입 등을 함으로써 주식을 발행하거나 또는 시가를 하회하는 전환가액 또는 행사가액으로 전환사채 또는 신주인수권부사채를 발행하는 경우에는 아래와 같이 전환가격을 조정한다. 본호에 따른 전환가액의 조정일은 유상증자, 주식배당, 준비금의 자본전입 등으로 인한 신주발행일 또는 전환사채 및 신주인수권부사채의 발행일로 한다. 조정 후 전환가액 = 조정 전 전환가액 × [{A+(B×C/D)} / (A+B)] A: 기발행주식수 B: 신발행주식수 C: 1주당 발행가격 D: 시가 다만, 위 산식 중 "기발행주식수"는 당해 조정사유가 발생하기 직전일 현재의 발행주식 총수로 하며, 전환사채 또는 신주인수권부사채를 발행할 경우 "신발행주식수"는 당해 사채 발행 시 전환가액으로 전부 주식으로 전환되거나 당해 사채 발행 시행사가액으로 신주인수권이 전부 행사될 경우 발행될 주식의 수로 한다. 또한, 위 산식 중 "1주당 발행가격"은 주식분할, 무상증자, 주식배당의 경우에는 영(0)으로 하고, 전환사채 또는 신주인수권부사채를 발행할 경우에는 당해 사채 발행 시 전환가액 또는 행사가액으로 하며, 위 산식에서 "시가"라 함은 발행가격 산정의 기준이 되는 기준주가(증권의발행및공시등에관한규정 제5-18조에서 정하는 기준주가)또는 권리락주가(유상증자 이외의 경우에는 조정사유 발생 전일을 기산일로 하여 계산한 기준주가)로 한다. |
| 2) 합병, 자본의 감소, 주식분할 및 병합 등에 의하여 전환가액의 조정이 필요한 경우에는 당해 합병 또는 자본의 감소 직전에 전액 전환되어 주식으로 발행되었더라면 사채권자가 가질 수 있었던 주식수에 따른 가치에 상응하도록 전환가액을 조정한다. 혹은 합병, 자본의 감소, 주식분할 및 병합 등의 경우에는 각각 그 비율을 고려하여 전환가액을 조정한다. 전환가액의 조정일은 합병, 자본의 감소, 주식분할 및 병합의 기준일로 한다 | |
| 3) 감자 및 주식 병합 등 주식가치 상승사유가 발생하는 경우 감자 및 주식 병합 등으로 인한 조정비율만큼 상향하여 반영하는 조건으로 전환가액을 조정한다. 단, 감자 및 주식병합 등을 위한 주주총회 결의일 전일을 기산일로 하여 “증권의발행및공시등에관한규정” 제 5-22조 제1항 본문의 규정에 의하여 산정(제3호는 제외한다)한 가액(이하 “산정가액”이라 한다)이 액면가액 미만이면서 기산일 전에 전환가액을 액면가액으로 이미 조정한 경우(전환가액을 액면가액 미만으로 조정할 수 있는 경우는 제외한다)에는 조정 후 전환가액은 산정가액을 기준으로 감자 및 주식병합 등으로 인한 조정비율만큼 상향 조정한 가액 이상으로 조정한다. | |
| 4) 위 1), 2), 3)과는 별도로 "본건 사채" 발행일로부터 매 3개월이 되는 날을 전환가액 조정일로 하고, 각 전환가액 조정일 전일을 기산일로 하여 그 기산일로부터 소급한 1개월 가중산술평균주가, 1주일 가중산술평균주가 및 최근일 가중산술평균주가를 산술 평균한 가격과 최근일 가중산술평균주가 중 높은 가격이 해당 조정일 직전일 현재의 전환가액보다 낮은 경우 동 낮은 가액을 새로운 전환가액으로 한다. 단, 전환가격의 최저 조정한도는 액면가(500원)로 한다(단, 조정일 전에 신주의 할인발행 등 또는 감자 등의 사유로 전환가격을 이미 조정한 경우에는 이를 감안하여 산정한다). 전환가격 조정일이 영업일이 아닌 경우에는 다음 영업일로 한다. | |
| 5) 상기 4)와는 별개로 시가가 하락하여, 전환사채 전환가격의 하향조정이 있었음 에도 불구하고, 기타의 사유로 주식가치 상승사유가 발생하는 경우, 본 사채 발행일로부터 매 3개월이 되는 날을 전환가격 조정일로 하고, 각 전환가격 조정일 전일을 기산일로 하여, 그 기산일로부터 소급한 1개월 가중산술평균주가, 1주일 가중산술평균주가, 최근일 가중산술평균주가를 산술평균한 가격과 기산일 가중산술평균주가 중 높은 가격이 직전 전환가격보다 높을 경우에는 그 높은 가격을 새로운 전환가격으로 상향조정한다. 단, 전환가격을 상향조정하는 경우 조정 후 전환가격은 발행당시의 전환가격(조정일 전에 신주의 할인발행 등 또는 감자 등의 사유로 전환가격을 이미 하향 또는 상향 조정한 경우에는 이를 감안하여 산정한 가격)이내로 한다. | |
| 6) 조정된 전환가액이 주식의 액면가 이하일 경우에는 액면가를 전환가액으로 하며, 각 전환사채의 전환으로 인하여 발행할 주식의 발행가액의 합계액은 각 전환사채의 발행가액을 초과할 수 없다. | |
| 7) 본 1)~6)에 의한 조정 후 전환가액 중 원 단위 미만은 상위 원단위로 절상한다. | |
| 투자자의 조기상환권 | 본 사채의 사채권자는 발행일로부터 1년 6개월이 되는 시점(2024년 10월 24일) 이후부터 매 3개월 단위로 본 사채 원금의 전부 또는 일부에 해당하는 금액에 대하여만기 전 조기상환을 청구할 수 있다. 조기상환청구시 사채의 원금에 보장수익률로산정한 이자를 합산하여 상환한다.(기지급 이자 차감) 단, 조기상환지급일이 은행 영업일이 아닌 경우에는 그 다음 영업일에 상환하고 조기상환지급일 이후의 이자는 계산하지 않는다. |
| 조기상환 청구기간 : 사채권자는 조기상환지급일 60일전부터 30일전까지 발행회사에게 서면통지로 조기상환 청구를 하여야 한다. | |
(4) 당분기 중 전환권행사로 인하여 발행된 주식 및 발행가능주식의 변동 내역은 다음과 같습니다.
| (단위: 주) | ||||
|---|---|---|---|---|
| 구 분 | 기초 발행가능주식수 |
증 가 | 감소(*) | 기말 발행가능주식수 |
| 제14회국내사모전환사채 | 80,000,000 | - | (72,000,000) | 8,000,000 |
| 제15회국내사모전환사채 | 40,000,000 | - | (36,000,000) | 4,000,000 |
| 합 계 | 120,000,000 | - | (108,000,000) | 12,000,000 |
(*) 당분기 중 무상감자로 인하여 전환사채의 행사가격이 조정됨에 따라 발행가능주식수가 감소하였습니다.
17. 충당부채
당분기와 전기 중 충당부채의 변동내역은 다음과 같습니다.
<당분기>
| (단위: 천원) | ||||||
|---|---|---|---|---|---|---|
| 구 분 | 유동충당부채 | 비유동충당부채 |
합 계 |
|||
| 반품충당부채(*1) | 반품충당부채(*1) | 기타충당부채(*2) | 장기종업원 급여부채(*3) |
소 계 | ||
| 기초 | 418,423 | 327,735 | 736,205 | 267,336 | 1,331,276 | 1,749,699 |
| 설정(환입) | (13,781) | (10,860) | 84,590 | 18,399 | 92,129 | 78,348 |
| 기말 | 404,642 | 316,875 | 820,795 | 285,735 | 1,423,405 | 1,828,047 |
(*1) 연결실체는 반품과 관련하여 장래에 발생할 것으로 예상되는 반품매출액을 예상 반품기간 및 과거 경험율 등을 기초로 추정하여 반품충당부채로 계상하고 있습니다.
(*2) 연결실체는 전기이전 국민건강보험공단과의 '콜린알포세레이트'의 처방액의 일부 환수조건에 합의 하였으며, 임상재평가 결과에 따라 환수금액은 변동될 수 있습니다.
(*3) 5년 이상 근속한 직원들에 대하여 장기종업원 인센티브를 부여하는 바, 향후 지급이 예상되는 금액의 경과기간 해당분을 장기종업원급여부채로 계상하고 있으며, 지급이 확정된 금액은 장기종업원급여부채에서 제외하고 있습니다.
<전기>
| (단위: 천원) | ||||||||||
|---|---|---|---|---|---|---|---|---|---|---|
| 구 분 | 유동충당부채 | 비유동충당부채 | 합 계 | |||||||
| 반품 충당부채(*1) |
기타충당부채 | 소 계 | 반품 충당부채(*1) |
기타충당 부채(*2) |
장기종업원 급여부채 |
하자보수 충당부채 |
리스복구 충당부채 |
소 계 | ||
| 기초 | 650,558 | 678,278 | 1,328,836 | 523,502 | 419,012 | 182,144 | 13,686 | 5,533 | 1,143,877 | 2,472,713 |
| 설정(환입) | (89,531) | (678,278) | (767,809) | (82,892) | 317,193 | 90,180 | 1,150 | (5,533) | 320,098 | (447,711) |
| 연결범위변동 | (142,604) | - | (142,604) | (112,875) | - | (4,988) | (14,836) | - | (132,699) | (275,303) |
| 기말 | 418,423 | - | 418,423 | 327,735 | 736,205 | 267,336 | - | - | 1,331,276 | 1,749,699 |
(*1) 연결실체는 반품과 관련하여 장래에 발생할 것으로 예상되는 반품매출액을 예상 반품기간 및 과거 경험율 등을 기초로 추정하여 반품충당부채로 계상하고 있습니다.
(*2) 연결실체는 전기이전 국민건강보험공단과의 '콜린알포세레이트'의 처방액의 일부 환수조건에 합의 하였으며, 임상재평가 결과에 따라 환수금액은 변동될 수 있습니다.
18. 리스
(1) 당분기와 전기 중 리스부채의 변동 내역은 다음과 같습니다.
<당분기>
| (단위: 천원) | |||||
|---|---|---|---|---|---|
| 구 분 | 기초 | 리스개시 | 이자비용 | 지급한 리스료 | 기말 |
| 리스부채(건물) | 136,976 | 69,924 | 2,386 | (32,630) | 176,656 |
| 리스부채(차량운반구) | 70,506 | 43,871 | 1,570 | (10,425) | 105,522 |
| 리스부채(기계장치) | 19,402,248 | - | 223,737 | (525,939) | 19,100,046 |
| 리스부채(기타) | 27,274 | - | 326 | (1,769) | 25,831 |
| 합계 | 19,637,004 | 113,795 | 228,019 | (570,763) | 19,408,055 |
<전기>
| (단위: 천원) | |||||||
|---|---|---|---|---|---|---|---|
| 구 분 | 기초 | 리스개시 | 이자비용 | 지급한 리스료 | 연결범위변동 | 기타증감 | 기말 |
| 리스부채(건물) | 308,736 | 213,818 | 22,349 | (290,813) | (67,831) | (49,283) | 136,976 |
| 리스부채(차량운반구) | 162,647 | 80,135 | 15,035 | (91,972) | (34,779) | (60,560) | 70,506 |
| 리스부채(기계장치) | - | - | - | - | 19,402,248 | - | 19,402,248 |
| 리스부채(기타) | 3,179 | 31,324 | 1,122 | (8,137) | - | (214) | 27,274 |
| 합계 | 474,562 | 325,277 | 38,506 | (390,922) | 19,299,638 | (110,057) | 19,637,004 |
(2) 당분기와 전분기 중 리스계약과 관련하여 손익으로 인식된 금액은 다음과 같습니다.
| (단위: 천원) | ||
|---|---|---|
| 구 분 | 당분기 | 전분기 |
| 사용권자산 감가상각비 | 422,695 | 77,532 |
| 리스부채 이자비용 | 228,019 | 3,440 |
| 단기리스 관련 비용 | 72,409 | 67,429 |
| 소액자산리스 관련 비용 | 22,528 | 19,022 |
(3) 당분기 중 리스부채의 상환, 단기리스, 소액리스, 변동리스료 등을 포함한 리스의 총 현금유출액은 630,276천원(전분기 179,757천원) 입니다.
19. 기타유동부채
당분기말과 전기말 현재 기타유동부채의 내역은 다음과 같습니다.
| (단위: 천원) | ||
|---|---|---|
| 구분 | 당분기말 | 전기말 |
| 기타유동부채: | ||
| 예수금 | 330,455 | 495,937 |
| 선수금 | 300,556 | 194,339 |
| 부가세예수금 | 173,445 | 409,783 |
| 미지급비용 | 953,952 | 994,407 |
| 합 계 | 1,758,408 | 2,094,466 |
20. 확정급여부채
(1) 당분기말과 전기말 현재 확정급여부채와 관련하여 연결재무상태표에 인식한 내역은 다음과 같습니다.
| (단위: 천원) | ||
|---|---|---|
| 구 분 | 당분기말 | 전기말 |
| 확정급여채무의 현재가치 | 12,338,562 | 11,693,776 |
| 국민연금전환금 | (968) | (968) |
| 사외적립자산 공정가치 | (3,869,599) | (3,960,917) |
| 확정급여부채 | 8,467,995 | 7,731,891 |
(2) 당분기와 전분기 중 연결포괄손익계산서에 인식한 확정급여제도 관련 세부 내역은 다음과 같습니다.
| (단위: 천원) | ||
|---|---|---|
| 구 분 | 당분기 | 전분기 |
| 당기근무원가 | 534,592 | 514,507 |
| 이자비용 | 86,589 | 98,003 |
| 사외적립자산 기대수익 | (40,912) | (46,194) |
| 기타(*) | - | 68,221 |
| 합 계 | 580,269 | 634,537 |
(*) 희망퇴직으로 인하여 감소한 확정급여부채와 실제지급액과의 차이금액 입니다.
(3) 당분기와 전분기 중 연결포괄손익계산서에 인식한 확정급여제도 관련 비용의 계정과목별 금액은 다음과 같습니다.
| (단위: 천원) | ||
|---|---|---|
| 구 분 | 당분기 | 전분기 |
| 매출원가 | 276,185 | 171,754 |
| 판매비와관리비 | 304,084 | 462,784 |
| 합 계 | 580,269 | 634,538 |
(4) 당분기 중 확정기여퇴직급여제도와 관련하여 비용으로 인식한 금액은 4,790천원입니다.
21. 우발부채 및 주요약정사항
(1) 당분기말 현재 연결실체의 차입금 등과 관련하여 담보로 제공되어 있는 자산의 내역은 다음과 같습니다.
| (단위: 천원) | ||||
| 담보제공자산 | 장부금액 | 담보설정금액 | 차입금액 | 담보권자 |
| 유형자산(토지,건물,기계) 투자부동산(토지,건물) |
173,696,746 | 48,000,000 | 32,000,000 | KDB산업은행 |
(2) 당분기말과 전기말 현재 타인에게 양도 또는 할인한 매출채권의 내역은 다음과 같습니다.
| (단위: 천원) | ||
|---|---|---|
| 구 분 | 당분기말 | 전기말 |
| 배서어음(*) | 2,244,882 | 2,525,780 |
(*) 상기 배서어음은 상환청구권이 존재하며, 차입거래로 분류되었습니다.
(3) 당분기말 현재 타인으로부터 제공받은 지급보증의 내역은 다음과 같습니다.
| (단위: 천원) | ||
|---|---|---|
| 제공자 | 보증금액 | 보증의 내용 |
| 서울보증보험 | 1,319,840 | 이행, 하자보증 |
(4) 당분기말 현재 연결실체가 타인을 위해 제공하는 지급보증 및 담보로 제공된 자산은 다음과 같습니다.
| (단위: 천원) | |||||
| 담보제공자산 | 장부금액 | 담보설정금액 | 차입금액 | 담보권자 | 제공사유 |
| 유형자산(토지,건물,기계,시설)(*) | 138,836,592 | 72,000,000 | 51,000,000 | 한국수출입은행 | ㈜에이프로젠의 차입금 담보 |
(*) 동 유형자산에 대한 화재보험청구권에 대해서도 질권이 설정되어 있습니다.
(5) 당분기말 현재 건설중인자산과 관련한 취득 약정액은 총 31,358백만원이며, 이 중 9,004백만원이 추가로 집행될 예정입니다.
22. 매출액 및 매출원가
(1) 당분기와 전분기 중 발생한 매출의 내역은 다음과 같습니다.
| (단위: 천원) | ||
|---|---|---|
| 구 분 | 당분기 | 전분기 |
| 제품매출액 | 14,626,628 | 15,199,750 |
| 상품매출액 | 94,094 | 414,851 |
| 게임매출액 | - | 229,900 |
| 공사수입금 | - | 1,211,242 |
| 용역매출액 | 794,652 | 188,360 |
| 기타매출액 | 90,937 | 207,840 |
| 합 계 | 15,606,311 | 17,451,943 |
(2) 당분기와 전분기 중 발생한 매출원가의 내역은 다음과 같습니다.
| (단위: 천원) | ||
|---|---|---|
| 구 분 | 당분기 | 전분기 |
| 제품매출원가 | 5,781,410 | 8,328,669 |
| 상품매출원가 | 3,263,044 | 557,737 |
| 도급공사매출원가 | - | 838,620 |
| 용역매출원가 | 198,192 | 39,582 |
| 기타매출원가 | 5,409,874 | 66,696 |
| 합 계 | 14,652,520 | 9,831,304 |
(3) 건설계약
① 계약 진행률 결정방법
연결실체는 건설계약과 관련하여 수행한 공사에 대하여 각 공사별 발생한 누적 계약원가를 각 공사별 총 계약원가로 나눈 비율을 기준으로 진행률을 산정하여 수익을 인식하고 있습니다.
② 전분기 공사계약잔액은 다음과 같으며, 연결범위변동으로 인해 당분기에 인식할 손익은 없습니다.
| (단위: 천원) | |||
|---|---|---|---|
| 구분 | 기초 공사계약잔액 | 전기공사수익 | 전분기말 공사계약잔액 |
| 건설/보온 | 9,180,188 | (1,211,242) | 7,968,946 |
③ 전분기말 현재 진행 중이거나 완료된 건설계약 관련 누적발생원가 및 누적손익 등 내역은 다음과 같습니다.
| (단위: 천원) | |||||||
|---|---|---|---|---|---|---|---|
| 구분 | 계약금액 | 누적공사수익 | 누적발생원가 | 누적손익 | 당기수익인식 | 대금청구분 | 미청구공사 |
| 건설/보온 | 31,769,355 | 23,800,410 | 19,043,151 | 4,757,258 | 1,211,242 | 22,015,416 | 1,784,993 |
23. 비용의 성격별 분류
당분기와 전분기 중 발생한 비용의 성격별 분류는 다음과 같습니다.
| (단위: 천원) | ||
|---|---|---|
| 구 분 | 당분기 | 전분기 |
| 원부자재매입 | 5,190,458 | 10,369,928 |
| 재화의 변동 | (3,237,512) | (14,439,251) |
| 급여 | 5,760,169 | 6,096,946 |
| 퇴직급여 | 585,058 | 668,562 |
| 복리후생비 | 967,647 | 1,149,056 |
| 감가상각비 | 4,109,317 | 5,086,138 |
| 감가상각비 (투자부동산) | 18,029 | 66,696 |
| 무형자산상각비 | 309,750 | 266,868 |
| 외주가공비 | 4,680,712 | 5,252,481 |
| 대손상각비(환입) | (1,671) | (16,642) |
| 판매촉진비 | - | 198,390 |
| 지급수수료 | 1,713,025 | 2,168,435 |
| 경상연구개발비 | 1,170,615 | 1,345,614 |
| 전력비 | 829,659 | 1,316,608 |
| 세금과공과 | 164,724 | 121,895 |
| 소모품비 | 291,071 | 4,615,850 |
| 판매대행수수료 | 2,626,588 | 2,400,295 |
| 기타 | 1,947,889 | 2,850,413 |
| 합 계 | 27,125,528 | 29,518,282 |
24. 판매비와관리비
당분기와 전분기의 판매비와관리비 내역은 다음과 같습니다.
| (단위: 천원) | ||
|---|---|---|
| 구 분 | 당분기 | 전분기 |
| 급여 | 1,887,074 | 2,221,537 |
| 퇴직급여 | 177,613 | 240,206 |
| 경상연구개발비 | 5,155,437 | 11,994,225 |
| 복리후생비 | 372,419 | 407,416 |
| 여비교통비 | 389,770 | 429,679 |
| 접대비 | 151,698 | 165,431 |
| 세금과공과 | 102,577 | 116,464 |
| 감가상각비 | 43,637 | 92,973 |
| 차량유지비 | 65,693 | 75,132 |
| 운반비 | 52,878 | 94,792 |
| 회의비 | 84,414 | 85,450 |
| 지급수수료 | 1,113,185 | 1,081,483 |
| 지급임차료 | 50,794 | 28,851 |
| 판매촉진비 | 162,186 | 198,680 |
| 대손상각비(환입) | (1,671) | (16,642) |
| 무형자산상각비 | 2,533 | 3,067 |
| 판매대행수수료 | 2,626,588 | 2,400,295 |
| 기타 | 36,183 | 67,938 |
| 합 계 | 12,473,008 | 19,686,977 |
25. 기타영업외수익 및 기타영업외비용
당분기와 전분기의 기타영업외수익 및 기타영업외비용의 내역은 다음과 같습니다.
| (단위: 천원) | ||
|---|---|---|
| 구 분 | 당분기 | 전분기 |
| 기타영업외수익: | ||
| 수입수수료 | 151,500 | - |
| 유형자산처분이익 | 13,908 | 3,262 |
| 기타의대손상각비환입 | 340,517 | 9,298,315 |
| 잡이익 | 45,095 | 30,732 |
| 합 계 | 551,020 | 9,332,309 |
| 기타영업외비용: | ||
| 기타의대손상각비 | 811,481 | - |
| 유형자산폐기손실 | 22 | 2 |
| 기타충당부채전입액 | 84,590 | 71,852 |
| 기타 | 263 | 26,248 |
| 합 계 | 896,356 | 98,102 |
26. 금융수익 및 금융비용
당분기와 전분기의 금융수익 및 금융비용의 내역은 다음과 같습니다.
| (단위: 천원) | ||
|---|---|---|
| 구 분 | 당분기 | 전분기 |
| 금융수익: | ||
| 이자수익 | 842,550 | 923,104 |
| 외환차익 | 17,069 | 33,895 |
| 외화환산이익 | 8,376 | 7,154 |
| 당기손익-공정가치 측정 금융자산 평가이익 | 6,564,184 | 10,944,624 |
| 합 계 | 7,432,179 | 11,908,776 |
| 금융비용: | ||
| 이자비용 | 1,200,088 | 564,454 |
| 외환차손 | 11,494 | 26,015 |
| 외화환산손실 | 35 | 175 |
| 파생상품평가손실 | 7,517,957 | - |
| 금융자산거래일손실 | 1,013,212 | - |
| 당기손익-공정가치 측정 금융자산 평가손실 | - | 75 |
| 합 계 | 9,742,786 | 590,718 |
27. 법인세비용
법인세비용은 연간 회계연도에 대해서 예상되는 가중평균 연간법인세율의 추정에 기초하여 인식하였습니다.
이연법인세자산에 대한 미래 실현가능성은 연결실체의 성과, 전반적인 경제환경과 산업에 대한 전망, 향후 예상수익, 세액공제와 이월결손금의 공제가능기간 등 다양한요소들을 고려하여 평가합니다. 연결실체는 주기적으로 이러한 사항들을 검토하고 있는 바, 당분기말 현재 이연법인세자산의 경우 실현가능성에 대한 판단을 토대로 이연법인세부채를 한도로 하여 인식하고 있습니다.
28. 주당손익
(1) 당분기와 전분기 중 지배기업지분에 대한 기본주당손익의 계산내역은 다음과 같습니다.
| (단위: 원, 주) | ||
|---|---|---|
| 구 분 | 당분기 | 전분기 |
| 지배기업 소유주지분 순이익(손실) | (6,010,403,913) | 1,102,974,439 |
| 가중평균보통유통주식수(*) | 65,753,081 | 57,771,345 |
| 기본주당이익(손실) | (91) | 19 |
(*) 당분기 중 무상감자로 인한 주식수 감소효과를 고려하여 가중평균유통주식수를 조정하였습니다.
(2) 당분기와 전분기의 가중평균유통보통주식수 계산 내역은 다음과 같습니다.
<당분기>
| 일자 | 내역 | 총발행주식수 | 자기주식 | 유통보통주식수 | 일수 | 적수 |
|---|---|---|---|---|---|---|
| 2024-01-01 | 전기이월 | 66,575,468 | 822,387 | 65,753,081 | 91 | 5,983,530,371 |
| 일수(일) | 91 | |||||
| 가중평균유통보통주식수 | 65,753,081 | |||||
<전분기>
| 일자 | 내역 | 총발행주식수 | 자기주식 | 유통보통주식수 | 일수 | 적수 |
|---|---|---|---|---|---|---|
| 2023-01-01 | 전기이월 | 58,575,469 | 536 | 58,574,933 | 2 | 117,149,865 |
| 2023-01-03 | 자기주식 취득 | 58,575,469 | 822,388 | 57,753,081 | 88 | 5,082,271,146 |
| 합 계 | 5,199,421,011 | |||||
| 일수(일) | 90 | |||||
| 가중평균유통보통주식수 | 57,771,345 | |||||
29. 현금흐름표
(1) 당분기와 전분기의 영업활동 현금흐름 중 당기순이익 조정을 위한 가감 및 자산부채의 변동은 다음과 같습니다.
| (단위: 천원) | ||
|---|---|---|
| 구 분 | 당분기 | 전분기 |
| 분기순이익 조정을 위한 가감: | ||
| 대손상각비(환입) | (1,671) | (16,642) |
| 재고자산폐기손실 | 99,062 | 48,974 |
| 재고자산평가손실 | 304 | 453,597 |
| 재고자산평가손실충당금환입 | (361,002) | (999) |
| 유형자산폐기손실 | 22 | 2 |
| 감가상각비 | 4,109,317 | 5,086,138 |
| 감가상각비(투자부동산) | 18,029 | 66,696 |
| 무형자산상각비 | 309,750 | 266,868 |
| 퇴직급여 | 580,269 | 662,216 |
| 외화환산손실 | 34 | 175 |
| 잡손실 | - | 22,788 |
| 이자비용 | 1,200,088 | 564,454 |
| 유형자산처분이익 | (13,909) | (3,262) |
| 외화환산이익 | (8,376) | (7,154) |
| 잡이익 | - | (2,598) |
| 이자수익 | (842,550) | (923,104) |
| 법인세비용(수익) | - | (127,244) |
| 기타의대손상각비 | 811,481 | - |
| 기타의대손상각비환입 | (340,517) | (9,298,315) |
| 당기손익-공정가치 측정 금융자산 평가이익 | (6,564,184) | (10,944,624) |
| 당기손익-공정가치 측정 금융자산 평가손실 | - | 75 |
| 파생상품부채평가손실 | 7,517,957 | - |
| 금융자산거래일손실 | 1,013,212 | - |
| 지분법이익 | (16,732,005) | - |
| 관계기업투자주식처분손실 | 8,567,250 | - |
| 합 계 | (637,439) | (14,151,959) |
| 영업활동으로 인한 자산부채의 변동: | ||
| 매출채권의 감소(증가) | 2,001,158 | 2,963,311 |
| 기타유동채권의 감소(증가) | (91,295) | (2,735,098) |
| 기타유동자산의 감소(증가) | 1,357,911 | (212,695) |
| 선납법인세의 감소(증가) | - | (83,083) |
| 재고자산의 감소(증가) | (2,928,412) | (9,765,442) |
| 기타비유동자산의 감소(증가) | (1,262) | (3,640) |
| 매입채무의 증가(감소) | 2,028,100 | 3,552,371 |
| 기타유동채무의 증가(감소) | (269,930) | 217,082 |
| 기타유동부채의 증가(감소) | (262,043) | (3,434,755) |
| 유동충당부채의 증가(감소) | (27,537) | (33,962) |
| 비유동충당부채의 증가(감소) | 105,884 | 59,637 |
| 퇴직금의 지급 | (391,181) | (573,005) |
| 퇴직연금운영자산의 감소(증가) | 127,006 | 436,606 |
| 관계회사 전입(전출) | 37,972 | (3,230) |
| 합 계 | 1,686,371 | (9,615,903) |
(2) 현금흐름표에 포함되지 않는 주요 비현금거래는 다음과 같습니다.
| (단위: 천원) | ||
|---|---|---|
| 구 분 | 당분기 | 전분기 |
| 유형자산취득관련 미지급금 증가(감소) | (203,240) | (600,142) |
| 무형자산취득관련 미지급금 증가 | - | 71,400 |
| 리스계약에 따른 사용권자산 변동 | 119,214 | 137,492 |
| 리스계약에 따른 리스부채 변동 | 113,795 | 71,308 |
| 리스부채의 미지급금 증감 | (192,595) | - |
| 받을어음의 단기차입금 대체 | (280,899) | 35,332 |
| 단기대여금과 단기차입금의 상계 | - | 82,475 |
| 토지의 재평가 | - | (127,128) |
| 건설중인자산의 본계정 대체 | 1,117,131 | 1,920,601 |
| 금융리스채권의 유동성 대체 | - | (872,245) |
| 기타포괄손익공정가치측정금융자산의 평가 | - | 150,277 |
| 단기대여금과 미지급금 상계 | - | 352,308 |
| 연결자본거래로 인한 비지배지분 변동 | - | 747,327 |
| 금융리스부채의 유동성 대체 | 384,815 | - |
| 세율에 따른 이연법인세부채 변동 | - | 34,142 |
(3) 당분기와 전기 중 재무활동에서 생기는 부채의 조정내역은 다음과 같습니다.
<당분기>
| (단위: 천원) | |||||
|---|---|---|---|---|---|
| 구 분 | 기초 | 재무현금흐름 | 비현금 변동 | 기말 | |
| 공정가치변동 | 기타 | ||||
| 단기차입금 | 90,025,780 | 2,600,000 | - | (280,898) | 92,344,882 |
| 장기차입금 | 32,000,000 | - | - | - | 32,000,000 |
| 전환사채 | 39,334,509 | - | - | 828,132 | 40,162,641 |
| 파생상품부채 | 14,820,863 | - | 7,517,957 | - | 22,338,820 |
| 임대보증금 | 495,300 | - | - | - | 495,300 |
| 리스부채 | 19,637,005 | (535,339) | - | 306,389 | 19,408,055 |
| 재무활동관련 총부채 | 196,313,457 | 2,064,661 | 7,517,957 | 853,623 | 206,749,698 |
<전분기>
| (단위: 천원) | |||||
|---|---|---|---|---|---|
| 구 분 | 기초 | 재무현금흐름 | 비현금 변동 | 기말 | |
| 공정가치변동 | 기타 | ||||
| 단기차입금 | 134,263,397 | 5,000,000 | - | 82,475 | 139,345,872 |
| 임대보증금 | 678,800 | - | - | - | 678,800 |
| 리스부채 | 474,562 | (89,866) | - | 41,644 | 426,340 |
| 재무활동관련 총부채 | 135,416,759 | 4,910,134 | - | 124,119 | 140,451,012 |
30. 금융자산의 양도
전체가 제거되지는 않은 (양도거래 후에도 해당 금융자산 전체나 일부가 재무상태표에 표시되는) 양도 금융자산은 다음과 같습니다.
| (단위: 천원) | ||
|---|---|---|
| 구 분 | 매출채권 (*) | |
| 당분기말 | 전기말 | |
| 양도 자산의 장부금액 | 2,244,882 | 2,525,780 |
| 관련 부채의 장부금액 : | ||
| - 단기차입금 | 2,244,882 | 2,525,780 |
| 양수인이 양도자산에 대해서만 소구권을 갖고 있는 경우: | ||
| 양도 자산의 공정가치(A) | 2,244,882 | 2,525,780 |
| 관련 부채의 공정가치(B) | 2,244,882 | 2,525,780 |
| 순포지션(A-B) | - | - |
(*) 연결실체는 당분기 중 받을어음을 외상거래처 등에 배서양도하였는바, 해당 거래는 받을어음으로부터 발생하는 위험과 보상이 외상거래처 등에 이전되지 않은 것으로 판단하여 당분기말 현재 배서어음 잔액을 단기차입금으로 계상하고 있습니다.
31. 부문정보
연결실체의 경영진은 보고되는 정보에 기초하여 보고부문을 결정하고 있습니다. 양적기준에 미달하여 보고부분으로 포함되지 않는 부문의 영업성과는 '기타'에 포함되어 있으며 보고부문별 자산과 부채는 최고영업의사결정자인 이사회에 정기적으로 제공되지 않아 포함하지 아니하였습니다. 연결실체의 부문별 정보는 다음과 같습니다.
(1) 당분기 및 전분기의 영업수익에 대한 정보는 다음과 같습니다.
| (단위: 천원) | ||||||
|---|---|---|---|---|---|---|
| 구 분 | 당분기 | 전분기 | ||||
| 매출액 | 외부고객으로부터의 수익 | 영업이익 (손실) |
매출액 | 외부고객으로부터의 수익 | 영업이익 (손실) |
|
| 제약사업부문 | 14,661,174 | 14,661,174 | (2,021,178) | 15,290,319 | 15,290,319 | (1,007,205) |
| 게임사업부문 | - | - | - | 229,900 | 229,900 | 51,483 |
| 바이오사업부문 | 854,201 | 854,201 | (9,570,945) | 188,360 | 188,360 | (11,243,008) |
| 단열사업부문 | - | - | - | 1,535,524 | 1,535,524 | (8,752) |
| 기타매출 | 90,936 | 90,936 | 72,907 | 206,040 | 206,040 | 141,144 |
| 합 계 | 15,606,311 | 15,606,311 | (11,519,216) | 17,451,943 | 17,451,943 | (12,066,338) |
(2) 연결실체는 본사 소재지인 대한민국에서 영업하고 있으며, 비유동자산은 모두 대한민국에 소재하고 있습니다.
(3) 당분기 및 전분기의 매출액의 10% 이상을 차지하는 단일 외부고객으로부터의 수익 금액정보는 아래와 같습니다.
| (단위: 천원) | ||
|---|---|---|
| 구 분 | 당분기 | 전분기 |
| 고객사A | 1,362,454 | 2,023,631 |
| 고객사B | 1,147,511 | 1,374,700 |
| 합 계 | 2,509,965 | 3,398,331 |
32. 특수관계자거래
(1) 당분기말 현재 특수관계자 내역은 다음과 같습니다.
| 구 분 | 특수관계자명 |
|---|---|
| 지배기업의 최대주주 | ㈜지베이스 |
| 지배기업 | ㈜에이프로젠 |
| 관계기업 | ㈜에이피헬스케어(구.㈜에이프로젠헬스케어앤게임즈)(*1,2) |
| 기타 | ㈜아이벤트러스, ㈜넥스코닉스, 케이아이씨공업기계(장가항)유한공사, 에이프로젠아이앤씨㈜ ,지비티㈜, ㈜제3글로브,㈜지비피에스 |
(*1) 당분기 중 ㈜에이프로젠헬스케어앤게임즈에서 ㈜에이피헬스케어로 사명을 변경하였습니다.
(*2) 전기 중 ㈜에이피헬스케어에 대한 지배력을 상실하여 관계기업투자주식으로 계정재분류하였습니다.
(2) 당분기와 전분기 중 특수관계자와의 거래 내역은 다음과 같습니다.
| (단위: 천원) | |||||
|---|---|---|---|---|---|
| 구 분 | 특수관계자명 | 거래구분 | 거래내용 | 당분기 | 전분기 |
| 지배기업의 최대주주 |
㈜지베이스 | 수익 | 이자수익 | 745,022 | 542,488 |
| 기타의대손상각비환입 | 340,517 | - | |||
| 비용 | 기타의 대손상각비(*1) | 811,481 | - | ||
| 금융자산거래일손실(*2) | 1,013,212 | - | |||
| 지배기업 | ㈜에이프로젠 |
수익 | 임대매출 | - | 118,950 |
| 용역매출 | 773,972 | 188,360 | |||
| 상품매출 | 56,981 | - | |||
| 기타매출 | 88,590 | 87,990 | |||
| 당기손익-공정가치 측정 금융자산 평가이익(*4) |
6,564,184 | 10,942,314 | |||
| 이자수익 | - | 279,090 | |||
| 대손상각비환입 | - | 9,286,648 | |||
| 잡이익 | 1,568 | - | |||
| 비용 | 당기손익-공정가치 측정 금융자산 평가손실 |
- | 75 | ||
| 경상연구개발비 | 3,600 | - | |||
| 이자비용(*3,*6) | 2,252,968 | 1,169,644 | |||
| 파생상품부채평가손실(*5) | 7,517,957 | - | |||
| 유무형자산의취득 | - | 447,500 | |||
| 기타 | ㈜에이피헬스케어 | 수익 | 제품매출 | 1,145,164 | - |
| 기타매출 | 2,347 | - | |||
| 비용 | 이자비용(*3) | 564,697 | - | ||
| 지급임차료 | 314,952 | - | |||
| 상품매입 | 13,142 | - | |||
| ㈜넥스코닉스 | 수익 | 수입임대료 | - | 900 | |
| 비용 | 지급수수료 | 53,784 | 98,161 | ||
| 이자비용 | 9,093 | - | |||
| 소모품비 | 2,056 | 5,108 | |||
| 유형자산의 취득 | - | 108,486 | |||
| 지비티㈜ | 수익 | 이자수익 | 1,487 | - | |
| 비용 | 유무형자산의취득 | 76,000 | - | ||
| 임원 | 수익 | 이자수익 | 7,044 | 7,008 | |
(*1) ㈜지베이스 대여금에 대하여 당분기 중 기타의 대손상각비를 인식하였습니다.
(*2) 대여시점 거래금액과 공정가치의 차이를 금융자산거래일손실로 인식하였습니다.
(*3) 이자비용은 자본화된 차입원가를 포함하여 작성하였습니다.
(*4) 연결실체가 보유하고 있는 ㈜에이프로젠 발행 전환사채의 평가이익입니다.
(*5) 연결실체가 발행한 전환사채는 ㈜에이프로젠이 보유하고 있으며, 전환사채와 관련하여 인식한 파생상품부채의 평가손실입니다.
(*6) 연결실체가 발행한 전환사채의 이자비용을 포함하여 작성하였습니다.
(3) 당분기와 전기 중 특수관계자와의 자금대여 거래 내역은 다음과 같습니다.
<당분기>
| (단위: 천원) | |||||
|---|---|---|---|---|---|
| 구 분 | 특수관계자명 | 기초 | 대여 | 회수 | 기말 |
| 지배기업의 최대주주 | ㈜지베이스 | 46,100,000 | 3,250,000 | 4,500,000 | 44,850,000 |
| 지배기업 | ㈜에이프로젠 CB(*) | 22,000,000 | - | - | 22,000,000 |
| 기타 | 지비티㈜ | 150,000 | - | - | 150,000 |
| 임원 | 1,121,660 | - | - | 1,121,660 | |
| 합 계 | 69,371,660 | 3,250,000 | 4,500,000 | 68,121,660 | |
(*) 연결실체가 보유하고 있는 ㈜에이프로젠 발행 전환사채이며, 전환사채의 액면금액으로 표시하였습니다.
<전기>
| (단위: 천원) | ||||||
|---|---|---|---|---|---|---|
| 구 분 | 특수관계자명 | 기초 | 대여 | 회수 | 연결범위의 변동 | 기말 |
| 지배기업의 최대주주 | ㈜지베이스 | 58,800,000 | 5,300,000 | 11,000,000 | (7,000,000) | 46,100,000 |
| 지배기업 | ㈜에이프로젠 | 47,230,000 | 34,500,000 | 51,000,000 | (30,730,000) | - |
| ㈜에이프로젠 CB | 125,000,000 | 110,000,000 | 70,000,000 | (143,000,000) | 22,000,000 | |
| ㈜에이프로젠 투자선급금 |
- | 50,000,000 | - | (50,000,000) | - | |
| 기타 | 지비티㈜ | - | 950,000 | - | (800,000) | 150,000 |
| 임원 | 1,133,084 | - | 4,284 | (7,140) | 1,121,660 | |
| 합 계 | 232,163,084 | 200,750,000 | 132,004,284 | (231,537,140) | 69,371,660 | |
(4) 당분기와 전기 중 특수관계자와의 자금차입 거래 내역은 다음과 같습니다.
<당분기>
| (단위: 천원) | |||||
|---|---|---|---|---|---|
| 구 분 | 특수관계자명 | 기초 | 차입 | 상환 | 기말 |
| 지배기업 | ㈜에이프로젠 | 113,500,000 | - | 2,500,000 | 111,000,000 |
| 관계기업 | ㈜에이피헬스케어(*) | 53,402,248 | 2,500,000 | 302,202 | 55,600,046 |
| 기타 | ㈜넥스코닉스 | - | 2,600,000 | - | 2,600,000 |
| 합 계 | 166,902,248 | 5,100,000 | 2,802,202 | 169,200,046 | |
(*) ㈜에이피헬스케어와의 자금차입 거래는 리스거래를 포함하여 작성하였습니다.
<전기>
| (단위: 천원) | ||||||
|---|---|---|---|---|---|---|
| 구 분 | 특수관계자명 | 기초 | 차입 | 상환 | 연결범위의 변동 | 기말 |
| 지배기업 | ㈜에이프로젠(*1) | 118,000,000 | 102,000,000 | 106,500,000 | - | 113,500,000 |
| 관계기업 | ㈜에이피헬스케어(*2) | - | - | - | 53,402,248 | 53,402,248 |
기타 |
㈜넥스코닉스 | - | 8,000,000 | 8,000,000 | - | - |
| 임원 | - | 110,000 | 110,000 | - | - | |
| 합 계 | 118,000,000 | 110,110,000 | 114,610,000 | 53,402,248 | 166,902,248 | |
(*1) 전기 자금차입거래 1,020억원중 600억은 당사의 전환사채(14회,15회) 발행금액입니다.
(*2) ㈜에이피헬스케어와의 자금차입 거래는 리스거래를 포함하여 작성하였습니다.
(5) 당분기말과 전기말 현재 특수관계자에 대한 채권ㆍ채무의 내역은 다음과 같습니다.
<당분기말>
| (단위: 천원) | |||||||
|---|---|---|---|---|---|---|---|
| 구 분 | 특수관계자명 | 채 권 | |||||
| 매출채권 | 대여금 | 대여금충당금 | 현재가치 할인차금 |
당기손익-공정가치 측정 금융자산(*1) | 기타채권 | ||
| 지배기업의 최대주주 | ㈜지베이스(*2) | - | 44,850,000 | (2,510,173) | (1,441,053) | - | 539,907 |
| 지배기업 | ㈜에이프로젠 | 71,378 | - | - | - | 35,010,754 | - |
| 관계기업 | ㈜에이피헬스케어 | 906,557 | - | - | - | - | 43,149 |
| 기타 | ㈜넥스코닉스 | - | - | - | - | - | 59,618 |
| 지비티㈜ | - | 150,000 | - | - | - | 3,180 | |
| 임원 | - | 1,121,660 | - | - | - | 15,131 | |
| 합 계 | 977,935 | 46,121,660 | (2,510,173) | (1,441,053) | 35,010,754 | 660,985 | |
(*1) 연결실체가 보유하고 있는 ㈜에이프로젠 발행 전환사채이며, 전환사채의 장부금액으로 표시하였습니다.
(*2) ㈜지베이스에 대한 대여금과 관련하여 특수관계자인 ㈜넥스코닉스 등이 보유중인 ㈜에이프로젠의 주식 41,528,502주(당분기말 공정가치 56,853백만원)를 담보(질권)로 제공 받고 있습니다.
| (단위: 천원) | |||||||
|---|---|---|---|---|---|---|---|
| 구 분 | 특수관계자명 | 채 무 | |||||
| 매입채무 | 전환사채(*) | 차입금 | 리스부채 | 미지급비용 | 기타채무 | ||
| 지배기업 | ㈜에이프로젠 | - | 60,000,000 | 51,000,000 | - | 1,674,171 | 295,300 |
| 관계기업 | ㈜에이피헬스케어 | 13,142 | - | 36,500,000 | 19,100,045 | 613,179 | 1,357,067 |
| 기타 | ㈜넥스코닉스 | - | - | 2,600,000 | 9,093 | - | |
| 합 계 | 13,142 | 60,000,000 | 90,100,000 | 19,100,045 | 2,296,443 | 1,652,367 | |
(*) 연결실체가 발행한 전환사채의 액면금액으로 표시하였습니다.
<전기말>
| (단위: 천원) | |||||||
|---|---|---|---|---|---|---|---|
| 구 분 | 특수관계자명 | 채 권 | |||||
| 매출채권 | 대여금 | 대여금충당금 | 현재가치 할인차금 |
당기손익-공정가치 측정 금융자산(*) | 기타채권 | ||
| 지배기업의 최대주주 | ㈜지베이스 | - | 46,100,000 | (2,039,210) | (688,324) | - | 674,367 |
| 지배기업 | ㈜에이프로젠 | 27,304 | - | - | - | 28,446,570 | - |
| 관계기업 | ㈜에이피헬스케어 | 1,161,753 | - | - | - | - | 43,130 |
| 기타 | ㈜넥스코닉스 | - | - | - | - | - | 9,300 |
| 지비티㈜ | - | 150,000 | - | - | - | 1,693 | |
| 임원 | - | 1,121,660 | - | - | - | 8,504 | |
| 합 계 | 1,189,057 | 47,371,660 | (2,039,210) | (688,324) | 28,446,570 | 736,994 | |
(*) 연결실체가 보유하고 있는 ㈜에이프로젠 발행 전환사채이며, 전환사채의 장부금액으로 표시하였습니다.
| (단위: 천원) | |||||||
|---|---|---|---|---|---|---|---|
| 구 분 | 특수관계자명 | 채 무 | |||||
| 매입채무 | 전환사채(*) | 단기차입금 | 리스부채(*2) | 미지급비용 | 기타채무 | ||
| 지배기업 | ㈜에이프로젠 | - | 60,000,000 | 53,500,000 | - | 1,407,805 | 303,000 |
| 관계기업 | ㈜에이피헬스케어 | 8,267 | - | 34,000,000 | 19,402,248 | 272,219 | 1,164,222 |
| 기타 | ㈜넥스코닉스 | - | - | - | - | - | 11,044 |
| 합 계 | 8,267 | 60,000,000 | 87,500,000 | 19,402,248 | 1,680,024 | 1,478,266 | |
(*) 연결실체가 발행한 전환사채의 액면금액으로 표시하였습니다.
(6) 당분기말 현재 연결실체가 특수관계자를 위해 제공하는 지급보증 및 담보보증 내역은 다음과 같습니다.
| (단위: 천원) | |||||
| 담보제공자산 | 장부금액 | 담보설정금액 | 차입금액 | 담보권자 | 제공사유 |
| 유형자산(토지,건물,기계,시설)(*) | 138,836,592 | 72,000,000 | 51,000,000 | 한국수출입은행 | ㈜에이프로젠의 차입금 담보 |
(*) 동 유형자산에 대한 화재보험청구권에 대해서도 질권이 설정되어 있습니다.
(7) 당분기와 전분기의 주요경영진에 대해 비용으로 인식한 보상내역은 다음과 같습니다.
| (단위: 천원) | ||
|---|---|---|
| 구 분 | 당분기 | 전분기 |
| 단 기 급 여 | 269,250 | 460,820 |
| 퇴 직 급 여 | 186,535 | 354,683 |
| 합 계 | 455,785 | 815,503 |
상기 주요경영진에는 연결실체 활동의 계획-운영-통제에 대한 중요한 권한과 책임을 가진 이사(비상임 포함) 및 감사가 포함되어 있습니다.
33. 위험관리
연결실체의 경영자는 아래에서 설명하는 바와 같이, 각 위험별 관리 절차를 검토하고정책에 부합하는지 검토하고 있습니다.
(1) 금융위험 관리
금융상품과 관련하여 연결실체는 신용위험, 유동성위험 및 시장위험에 노출되어 있습니다. 연결실체의 금융위험관리 목적과 정책은 2023년 12월 31일로 종료되는 회계연도와 동일합니다.
(2) 자본관리
연결실체의 자본관리는 계속기업으로서의 존속능력을 유지하는 한편, 자본조달비용을 최소화하여 주주이익을 극대화하는 것을 그 목적으로 하고 있습니다. 연결실체의 경영진은 자본구조를 주기적으로 검토하고 있으며, 장ㆍ단기 자금차입 및 유상증자 등을 통하여 최적의 자본구조를 유지하고 있습니다. 연결실체의 전반적인 자본위험 관리정책은 전기와 동일합니다.
(3) 유동성위험
연결실체는 현금 등 금융자산을 인도하여 결제하는 금융부채에 관련된 의무를 충족하는 데 어려움을 겪게 될 유동성위험에 노출되어 있습니다. 연결실체는 유동성위험을 관리하기 위하여 단기 및 중장기 자금관리계획을 수립하고 현금유출예산과 실제 현금유출액을 지속적으로 분석ㆍ검토하여 금융부채와 금융자산의 만기구조를 대응시키고 있습니다. 연결실체의 경영진은 영업활동현금흐름과 금융자산의 현금유입으로 금융부채를 상환가능하다고 판단하고 있습니다.
(4) 신용위험
연결실체는 금융상품의 당사자 중 일방이 의무를 이행하지 않아 상대방에게 재무손실을 입힐 신용위험에 노출되어 있습니다. 연결실체는 신용위험을 관리하기 위하여 금융자산의 신용보강을 위한 정책과 절차를 마련하여 운영하고 있습니다. 또한, 연결실체는 신규 거래처와 계약시 거래처로부터 담보 또는 지급보증을 제공받고 있으며, 신용정보회사에서 제공하는 조기경보시스템등을 통해서 거래처 이상여부를 파악하여 신용거래한도를 조정하고 있습니다. 회수가 지연되는 금융자산에 대하여는 회수지연 현황 및 회수대책이 보고되고 있으며 지연사유에 따라 적절한 조치를 취하고 있습니다.
(5) 시장위험
① 이자율위험 관리
연결실체의 금융상품 중 변동이자부 차입금은 시장이자율의 변동으로부터 영향을 받습니다.
② 환위험
연결실체는 외환위험, 특히 주로 USD의 환율변동위험에 노출되어 있습니다. 연결실체의 경영진은 기능통화에 대한 외환위험을 관리하도록 하는 정책을 수립하고 있습니다. 외환위험은 미래예상거래 및 인식된 자산부채가 기능통화 외의 통화로 표시될 때 발생하고 있습니다. 연결실체는 주로 USD 채권 및 채무를 보유하고 있으나, 환율변동에 따른위험이 유의적이지 않다고 판단하고 있습니다.
(6) 공정가치
1) 당분기말과 전기말 현재 금융상품의 장부금액과 공정가치는 다음과 같습니다.
| (단위: 천원) | ||||
|---|---|---|---|---|
| 구 분 | 당분기말 | 전기말 | ||
| 장부금액 | 공정가치 | 장부금액 | 공정가치 | |
| 금융자산: | ||||
| 상각후원가로 인식된 금융자산 | ||||
| 현금및현금성자산 | 9,558,492 | 9,558,492 | 10,053,360 | 10,053,360 |
| 매출채권및기타유동채권 | 20,993,634 | 20,993,634 | 23,373,060 | 23,373,060 |
| 장기매출채권및기타비유동채권 | 36,601,637 | 36,601,637 | 39,107,565 | 39,107,565 |
| 소 계 | 67,153,763 | 67,153,763 | 72,533,985 | 72,533,985 |
| 공정가치로 인식된 금융자산 | ||||
| 당기손익-공정가치 측정 금융자산 | 35,065,154 | 35,065,154 | 28,500,970 | 28,500,970 |
| 소 계 | 35,065,154 | 35,065,154 | 28,500,970 | 28,500,970 |
| 합 계 | 102,218,917 | 102,218,917 | 101,034,955 | 101,034,955 |
| 금융부채: | ||||
| 상각후원가로 인식된 금융부채 | ||||
| 매입채무및기타유동채무 | 12,001,831 | 12,001,831 | 9,884,156 | 9,884,156 |
| 단기차입금 | 92,344,882 | 92,344,882 | 90,025,780 | 90,025,780 |
| 장기차입금 | 32,000,000 | 32,000,000 | 32,000,000 | 32,000,000 |
| 유동성전환사채 | 40,162,641 | 40,162,641 | 39,334,509 | 39,334,509 |
| 기타유동금융부채 | 1,418,164 | 1,418,164 | 1,360,171 | 1,360,171 |
| 장기매입채무및기타비유동채무 | 495,300 | 495,300 | 495,300 | 495,300 |
| 기타비유동금융부채 | 17,989,891 | 17,989,891 | 18,276,833 | 18,276,833 |
| 소 계 | 196,412,709 | 196,412,709 | 191,376,749 | 191,376,749 |
| 공정가치로 인식된 금융부채 | ||||
| 유동성파생상품부채 | 22,338,820 | 22,338,820 | 14,820,863 | 14,820,863 |
| 소 계 | 22,338,820 | 22,338,820 | 14,820,863 | 14,820,863 |
| 합 계 | 218,751,529 | 218,751,529 | 206,197,612 | 206,197,612 |
2) 공정가치 측정에 적용된 평가기법과 가정
금융자산 및 금융부채의 공정가치는 다음과 같이 결정하였습니다.
- 표준거래조건과 활성시장이 존재하는 금융자산과 금융부채의 공정가치는 시장가격을 참고하여 결정하였습니다(국공채 및 무담보회사채).
- 파생상품의 공정가치는 공시된 가격을 이용하여 계산되었습니다. 다만 공시된 가격을 이용할 수 없다면, 옵션이 아닌 파생상품의 경우에는 금융상품의 기간에 대하여적용가능한 수익률곡선을 사용하여 할인된 현금흐름 분석을 수행하며, 옵션인 파생상품의 경우에는 옵션가격결정모형을 사용하고 있습니다. 통화선도계약은 공시된 선도환율과 계약의 만기와 일치하는 공시된 이자율로부터 도출된수익률곡선을 사용하여 측정하였습니다. 이자율스왑은 공시된 이자율로부터 도출된 적용가능한 수익률곡선에 기초하여 추정되고 할인된 미래현금흐름의 현재가치로 측정하였습니다.
- (상기에 기술된 금융상품을 제외한) 기타 금융자산과 금융부채의 공정가치는 할인된 현금흐름 분석에 기초하여 일반적으로 인정된 가격결정모형에 따라 결정하였습니다.
3) 연결실체는 재무상태표에 공정가치로 측정되는 금융상품에 대하여 공정가치측정에 사용된 투입변수에 따라 다음과 같은 공정가치 서열체계로 분류하였습니다.
(수준 1) 동일한 자산이나 부채에 대한 활성시장에서의 (조정되지 않은) 공시가격
(수준 2) 직접적으로(예: 가격) 또는 간접적으로(예: 가격에서 도출되어) 관측가능한, 자산이나 부채에 대한 투입변수. 단, 수준 1에 포함된 공시가격은 제외함
(수준 3) 관측가능한 시장자료에 기초하지 않은, 자산이나 부채에 대한 투입변수(관 측가능하지 않은 투입변수)
① 다음 표는 최초 인식후 공정가치로 측정되는 금융상품을 공정가치가 시장에서 관측가능한 정도에 따라 수준 1에서 수준 3으로 분류하여 분석한 것입니다.
| (단위: 천원) | ||||||||
|---|---|---|---|---|---|---|---|---|
| 구 분 | 당분기말 | 전기말 | ||||||
| 수준 1 | 수준 2 | 수준 3 | 합 계 | 수준 1 | 수준 2 | 수준 3 | 합 계 | |
| 당기손익-공정가치 측정 금융자산 | - | 35,010,754 | 54,400 | 35,065,154 | - | 28,446,570 | 54,400 | 28,500,970 |
| 유동성파생상품부채 | - | 22,338,820 | - | 22,338,820 | - | 14,820,863 | - | 14,820,863 |
② 공정가치로 측정되는 금융자산이나 금융부채 중 공정가치 서열체계 수준 2로 분류된 항목의 가치평가기법과 투입변수는 다음과 같습니다.
<당분기>
| (단위: 천원) | ||||
|---|---|---|---|---|
| 구 분 | 장부금액 | 공정가치 금액 | 가치평가기법 | 투입변수 |
| 기타비유동금융자산 | ||||
| 당기손익-공정가치 측정 금융자산 | 35,010,754 | 35,010,754 | 이항모형 (Goldman-Sachs 모델) |
만기수익률(YTM),주가변동성,국고채만기수익률 |
| 유동성파생상품부채 | ||||
| 파생상품부채 | 22,338,820 | 22,338,820 | 이항모형(BDT모델) | 이자율변동성, 할인율 등 |
<전기>
| (단위: 천원) | ||||
|---|---|---|---|---|
| 구 분 | 장부금액 | 공정가치 금액 | 가치평가기법 | 투입변수 |
| 기타비유동금융자산 | ||||
| 당기손익-공정가치 측정 금융자산 | 28,446,570 | 28,446,570 | 이항모형 (Goldman-Sachs 모델) |
만기수익률(YTM),주가변동성,국고채만기수익률 |
| 유동성파생상품부채 | ||||
| 파생상품부채 | 14,820,863 | 14,820,863 | 이항모형(BDT모델) | 이자율변동성, 할인율 등 |
③ 공정가치로 측정되는 금융자산이나 금융부채 중 공정가치 서열체계 수준3으로 분류된 금융자산이나 금융부채의 당분기와 전기 변동내역은 다음과 같습니다.
| (단위: 천원) | ||||
|---|---|---|---|---|
| 구 분 | 내역 | 구분 | 당분기 | 전기 |
| 기타비유동금융자산 | 당기손익-공정가치 측정 금융자산 | 기초 | 54,400 | 105,039 |
| 연결범위의 변동 | - | (52,949) | ||
| 평가 | - | 2,310 | ||
| 기말 | 54,400 | 54,400 | ||
| 기타포괄-공정가치 측정 금융자산 | 기초 | - | 159,606 | |
| 취득 | - | 600,000 | ||
| 평가 | - | (40,430) | ||
| 연결범위의 변동 | - | (719,176) | ||
| 기말 | - | - | ||
34. 보고기간 종료일 이후 발생한 주요사항
연결실체는 2024년 1월 12일 이사회결의를 통해 신주 65,753,081주를 발행하는 유상증자를 결정하였습니다. 2024년 5월 10일 증자 규모가 60,953 백만원으로 변경되었으며, 발행금액은 2024년 6월 14일에 확정될 예정입니다.
4. 재무제표
4-1. 재무상태표
|
재무상태표 |
|
제 66 기 1분기말 2024.03.31 현재 |
|
제 65 기말 2023.12.31 현재 |
|
(단위 : 원) |
|
제 66 기 1분기말 |
제 65 기말 |
|
|---|---|---|
|
자산 |
||
|
유동자산 |
75,361,605,674 |
80,318,816,199 |
|
현금및현금성자산 |
3,919,785,546 |
9,005,480,381 |
|
매출채권 및 기타유동채권 |
18,327,670,259 |
20,259,327,573 |
|
당기법인세자산 |
597,893,690 |
509,281,480 |
|
유동재고자산 |
51,296,745,906 |
47,948,668,568 |
|
기타유동자산 |
1,219,510,273 |
2,596,058,197 |
|
비유동자산 |
488,259,806,616 |
496,276,548,820 |
|
장기매출채권 및 기타비유동채권 |
31,136,424,305 |
32,204,918,384 |
|
기타비유동금융자산 |
35,055,154,117 |
28,490,970,188 |
|
관계기업에 대한 투자자산 |
97,090,630,049 |
109,145,630,049 |
|
유형자산 |
315,136,419,335 |
316,352,829,085 |
|
무형자산 |
6,020,103,193 |
6,240,853,164 |
|
투자부동산 |
3,821,075,617 |
3,841,347,950 |
|
자산총계 |
563,621,412,290 |
576,595,365,019 |
|
부채 |
||
|
유동부채 |
156,954,751,939 |
149,124,747,393 |
|
매입채무 및 기타유동채무 |
10,697,351,426 |
8,820,817,557 |
|
유동충당부채 |
44,676,050 |
37,770,305 |
|
유동 차입금 |
80,744,881,645 |
83,025,780,319 |
|
유동성전환사채 |
40,162,640,573 |
39,334,509,023 |
|
유동파생상품부채 |
22,338,819,736 |
14,820,862,736 |
|
기타유동금융부채 |
1,364,826,167 |
1,299,352,210 |
|
기타 유동부채 |
1,601,556,342 |
1,785,655,243 |
|
비유동부채 |
60,642,851,777 |
60,126,475,261 |
|
장기매입채무 및 기타비유동채무 |
695,300,000 |
695,300,000 |
|
퇴직급여부채 |
6,536,586,651 |
5,845,964,730 |
|
비유동충당부채 |
1,131,467,168 |
1,026,618,248 |
|
장기차입금 |
32,000,000,000 |
32,000,000,000 |
|
이연법인세부채 |
2,310,052,282 |
2,310,052,282 |
|
기타비유동금융부채 |
17,969,445,676 |
18,248,540,001 |
|
부채총계 |
217,597,603,716 |
209,251,222,654 |
|
자본 |
||
|
자본금 |
33,287,734,000 |
332,877,344,500 |
|
자본잉여금 |
637,883,034,528 |
338,454,907,492 |
|
기타자본구성요소 |
(192,716,355,556) |
(192,716,355,556) |
|
기타포괄손익누계액 |
8,742,829,451 |
8,742,829,451 |
|
이익잉여금(결손금) |
(141,173,433,849) |
(120,014,583,522) |
|
자본총계 |
346,023,808,574 |
367,344,142,365 |
|
자본과부채총계 |
563,621,412,290 |
576,595,365,019 |
4-2. 포괄손익계산서
|
포괄손익계산서 |
|
제 66 기 1분기 2024.01.01 부터 2024.03.31 까지 |
|
제 65 기 1분기 2023.01.01 부터 2023.03.31 까지 |
|
(단위 : 원) |
|
제 66 기 1분기 |
제 65 기 1분기 |
|||
|---|---|---|---|---|
|
3개월 |
누적 |
3개월 |
누적 |
|
|
수익(매출액) |
12,011,680,071 |
12,011,680,071 |
11,011,637,429 |
11,011,637,429 |
|
매출원가 |
14,592,176,555 |
14,592,176,555 |
8,447,419,837 |
8,447,419,837 |
|
매출총이익 |
(2,580,496,484) |
(2,580,496,484) |
2,564,217,592 |
2,564,217,592 |
|
판매비와관리비 |
8,414,118,094 |
8,414,118,094 |
14,392,234,421 |
14,392,234,421 |
|
영업이익(손실) |
(10,994,614,578) |
(10,994,614,578) |
(11,828,016,829) |
(11,828,016,829) |
|
기타이익 |
667,450,165 |
667,450,165 |
157,901,994 |
157,901,994 |
|
기타손실 |
95,872,672 |
95,872,672 |
74,268,402 |
74,268,402 |
|
금융수익 |
7,237,765,420 |
7,237,765,420 |
2,478,603,608 |
2,478,603,608 |
|
금융원가 |
9,038,748,282 |
9,038,748,282 |
717,786,027 |
717,786,027 |
|
관계기업으로부터의 기타이익(비용) |
(8,567,250,000) |
(8,567,250,000) |
0 |
0 |
|
법인세비용차감전순이익(손실) |
(20,791,269,947) |
(20,791,269,947) |
(9,983,565,656) |
(9,983,565,656) |
|
법인세비용(수익) |
0 |
0 |
(122,135,461) |
(122,135,461) |
|
당기순이익(손실) |
(20,791,269,947) |
(20,791,269,947) |
(9,861,430,195) |
(9,861,430,195) |
|
기타포괄손익 |
(367,580,380) |
(367,580,380) |
(660,242,029) |
(660,242,029) |
|
당기손익으로 재분류되지 않는항목(세후기타포괄손익) |
(367,580,380) |
(367,580,380) |
(660,242,029) |
(660,242,029) |
|
확정급여제도의 재측정손익(세후기타포괄손익) |
(367,580,380) |
(367,580,380) |
(660,242,029) |
(660,242,029) |
|
총포괄손익 |
(21,158,850,327) |
(21,158,850,327) |
(10,521,672,224) |
(10,521,672,224) |
|
주당이익 |
||||
|
기본주당이익(손실) (단위 : 원) |
(316) |
(316) |
(171) |
(171) |
|
희석주당이익(손실) (단위 : 원) |
(316) |
(316) |
(171) |
(171) |
4-3. 자본변동표
|
자본변동표 |
|
제 66 기 1분기 2024.01.01 부터 2024.03.31 까지 |
|
제 65 기 1분기 2023.01.01 부터 2023.03.31 까지 |
|
(단위 : 원) |
|
자본 |
||||||||
|---|---|---|---|---|---|---|---|---|
|
자본금 |
자본잉여금 |
기타자본구성요소 |
기타포괄손익누계액 |
이익잉여금 |
자본 합계 |
|||
|
2023.01.01 (기초자본) |
292,877,344,000 |
328,278,231,985 |
(192,716,355,556) |
8,742,829,451 |
(24,707,206,334) |
412,474,843,546 |
||
|
자본의변동 |
포괄손익 |
당기순이익(손실) |
0 |
0 |
0 |
0 |
(9,861,430,195) |
(9,861,430,195) |
|
순확정급여부채재측정요소 |
0 |
0 |
0 |
0 |
(660,242,029) |
(660,242,029) |
||
|
총포괄손익소계 |
0 |
0 |
0 |
0 |
(10,521,672,224) |
(10,521,672,224) |
||
|
자기주식 취득 |
0 |
0 |
(4,421,561,070) |
0 |
0 |
(4,421,561,070) |
||
|
기타의 자본조정 |
0 |
0 |
4,421,561,070 |
0 |
0 |
4,421,561,070 |
||
|
합병신주단주대금지급(주발초차감) |
0 |
(11) |
0 |
0 |
0 |
(11) |
||
|
신주발행비 |
0 |
0 |
0 |
0 |
0 |
0 |
||
|
무상감자 |
0 |
0 |
0 |
0 |
0 |
0 |
||
|
자본 증가(감소) 합계 |
0 |
(11) |
0 |
0 |
0 |
(11) |
||
|
2023.03.31 (기말자본) |
292,877,344,000 |
328,278,231,974 |
(192,716,355,556) |
8,742,829,451 |
(35,228,878,558) |
401,953,171,311 |
||
|
2024.01.01 (기초자본) |
332,877,344,500 |
338,454,907,492 |
(192,716,355,556) |
8,742,829,451 |
(120,014,583,522) |
367,344,142,365 |
||
|
자본의변동 |
포괄손익 |
당기순이익(손실) |
0 |
0 |
0 |
0 |
(20,791,269,947) |
(20,791,269,947) |
|
순확정급여부채재측정요소 |
0 |
0 |
0 |
0 |
(367,580,380) |
(367,580,380) |
||
|
총포괄손익소계 |
0 |
0 |
0 |
0 |
(21,158,850,327) |
(21,158,850,327) |
||
|
자기주식 취득 |
0 |
0 |
0 |
0 |
0 |
0 |
||
|
기타의 자본조정 |
0 |
0 |
0 |
0 |
0 |
0 |
||
|
합병신주단주대금지급(주발초차감) |
0 |
0 |
0 |
0 |
0 |
0 |
||
|
신주발행비 |
0 |
(161,483,464) |
0 |
0 |
0 |
(161,483,464) |
||
|
무상감자 |
(299,589,610,500) |
299,589,610,500 |
0 |
0 |
0 |
0 |
||
|
자본 증가(감소) 합계 |
(299,589,610,500) |
299,428,127,036 |
0 |
0 |
0 |
(161,483,464) |
||
|
2024.03.31 (기말자본) |
33,287,734,000 |
637,883,034,528 |
(192,716,355,556) |
8,742,829,451 |
(141,173,433,849) |
346,023,808,574 |
||
4-4. 현금흐름표
|
현금흐름표 |
|
제 66 기 1분기 2024.01.01 부터 2024.03.31 까지 |
|
제 65 기 1분기 2023.01.01 부터 2023.03.31 까지 |
|
(단위 : 원) |
|
제 66 기 1분기 |
제 65 기 1분기 |
|
|---|---|---|
|
영업활동현금흐름 |
(4,431,734,708) |
(14,777,332,826) |
|
당기순이익(손실) |
(20,791,269,947) |
(9,861,430,195) |
|
당기순이익조정을 위한 가감 |
14,687,226,925 |
4,580,798,430 |
|
영업활동으로 인한 자산 부채의 변동 |
1,568,785,140 |
(8,876,105,764) |
|
이자수취 |
342,389,026 |
561,316,871 |
|
이자지급(영업) |
(150,253,642) |
(1,032,123,408) |
|
법인세환급(납부) |
(88,612,210) |
(149,788,760) |
|
투자활동현금흐름 |
2,024,687,559 |
6,880,469,319 |
|
기타유동채권의 감소 |
0 |
11,407,000,000 |
|
기타비유동금융자산의 처분 |
0 |
548 |
|
관계기업 주식처분 |
3,487,750,000 |
0 |
|
유형자산의 처분 |
0 |
7,909,091 |
|
기타비유동채권 감소 |
1,100,000,000 |
777,307,500 |
|
기타유동채권의증가 |
5,000,000 |
0 |
|
유형자산의 취득 |
(2,469,062,441) |
(5,311,747,820) |
|
무형자산의 취득 |
(89,000,000) |
0 |
|
재무활동현금흐름 |
(2,681,493,938) |
8,274,829,566 |
|
단기차입금의 증가 |
2,500,000,000 |
21,000,000,000 |
|
단기차입금의 상환 |
(4,500,000,000) |
(8,000,000,000) |
|
신주발행비 지급 |
(161,483,464) |
0 |
|
금융리스부채의 지급 |
(520,010,474) |
(313,853,430) |
|
자기주식의 취득으로 인한 현금의 유출 |
0 |
(4,411,317,004) |
|
환율변동효과 반영전 현금및현금성자산의 순증가(감소) |
(5,088,541,087) |
377,966,059 |
|
현금및현금성자산에 대한 환율변동효과 |
2,846,252 |
5,665,570 |
|
현금및현금성자산의순증가(감소) |
(5,085,694,835) |
383,631,629 |
|
기초현금및현금성자산 |
9,005,480,381 |
5,249,195,954 |
|
기말현금및현금성자산 |
3,919,785,546 |
5,632,827,583 |
5. 재무제표 주석
| 제 66(당)기 분기 2024년 03월 31일 현재 |
| 제 65(전)기 2023년 12월 31일 현재 |
| 주식회사 에이프로젠바이오로직스 |
1. 일반사항
주식회사 에이프로젠바이오로직스 (구, 에이프로젠제약 주식회사)(이하 "당사")는 의약품제조 및 판매 등을 목적으로 1960년 12월 3일 설립되었으며, 1984년 9월 13일에 주식을 증권거래소에 상장하였습니다.
당사는 2002년 3월 8일에 주식회사 신동방메딕스에서 건풍제약 주식회사로, 2002년12월 26일에 한국슈넬제약 주식회사로, 2009년 10월 23일에 슈넬생명과학 주식회사로, 2017년 3월 24일에 에이프로젠제약 주식회사로, 2022년 12월 19일에 에이프로젠제약 주식회사와 주식회사 에이프로젠바이오로직스의 합병으로 주식회사 에이프로젠바이오로직스로 상호를 변경하였습니다.
당사는 설립 후 수차의 증자를 거쳐 2024년 03월 31일 현재 납입자본금은 33,287,734천원이며, 당분기말 현재 주요 주주현황은 다음과 같습니다.
| 주주명 | 소유주식수(주) | 지분율(%) |
|---|---|---|
| ㈜에이프로젠 | 35,795,470 | 53.77% |
| 김정출 | 21,880 | 0.03% |
| ㈜지베이스 | 50 | 0.00% |
| 기타소액주주(*) | 30,758,068 | 46.20% |
| 합 계 | 66,575,468 | 100.00% |
(*) 기타소액주주에는 자사주 822,387주가 포함되어 있습니다.
2. 재무제표 작성기준
(1) 회계기준의 적용
당사의 분기재무제표는 한국채택국제회계기준에 따라 작성되는 중간재무제표입니다. 동 재무제표는 기업회계기준서 제1034호 '중간재무보고'에 따라 작성되었으며, 연차재무제표에서 요구되는 정보에 비하여 적은 정보를 포함하고 있습니다. 선별적 주석에는 직전 연차보고기간말 후 발생한 당사의 재무상태와 경영성과의 변동을 이해하는 데 유의적인 거래나 사건에 대한 설명을 포함하고 있습니다.
당사는 한국채택국제회계기준을 적용하여 재무제표를 작성하고 있으며, 동 재무제표는 기업회계기준서 제1027호 '별도재무제표'에 따른 별도재무제표로, 별도재무제표는 지배기업 또는 피투자자에 대하여 공동지배력이나 유의적인 영향력이 있는 투자자가 투자자산을 원가법 또는 기업회계기준서 제1109호 '금융상품'에 따른 방법, 기업회계기준서 제1028호 '관계기업과 공동기업에 대한 투자'에서 규정하는 지분법 중 어느 하나를 적용하여 표시한 재무제표입니다.
(2) 추정과 판단
한국채택국제회계기준에서는 중간재무제표를 작성함에 있어서 회계정책의 적용이나, 중간보고기간말 현재 자산, 부채 및 수익, 비용의 보고금액에 영향을 미치는 사항에 대하여 경영진의 최선의 판단을 기준으로 한 추정치와 가정의 사용을 요구하고 있습니다. 중간보고기간말 현재 경영진의 최선의 판단을 기준으로 한 추정치와 가정이 실제 환경과 다를 경우 이러한 추정치와 실제 결과는 다를 수 있습니다.
분기재무제표에서 사용된 당사의 회계정책의 적용과 추정금액에 대한 경영진의 판단은 2023년 12월 31일로 종료되는 회계연도의 연차재무제표와 동일한 회계정책과 추정의 근거를 사용하였습니다.
3. 중요한 회계정책
중간재무제표의 작성에 적용된 중요한 회계정책은 아래에서 설명하는 기준서나 해석서의 도입과 관련된 영향을 제외하고는 2023년 12월 31일로 종료하는 회계연도에 대한 연차재무제표 작성시 채택한 회계정책과 동일합니다.
(1) 당분기부터 새로 도입된 기준서 및 해석서와 그로 인한 회계정책의 변경 내용은 다음과 같습니다.
- 기업회계기준서 제1007호 현금흐름표, 제1107호 금융상품:공시(개정)
동 개정사항은 공급자금융약정의 특성을 명확히 하고 관련 약정에 대한 추가 공시를 요구하고 있습니다. 이는 공급자금융약정이 당사의 부채, 현금흐름 및 유동성위험에 미치는 영향을 재무제표이용자가 이해하는데 도움을 주기 위한 것입니다. 한편, 동 개정사항의 적용이 당사의 재무상태나 경영성과에 미치는 중요한 영향은 없습니다.
- 기업회계기준서 제1116호 리스(개정)
동 개정사항은 판매후리스 거래에서 발생하는 리스부채 측정 시 리스이용자(판매자)가 계속 보유하는 사용권에 대해서는 차손익을 인식하지 않는다는 점을 명확히 하였습니다. 한편, 동 개정사항의 적용이 당사의 재무상태나 경영성과에 미치는 중요한 영향은 없습니다.
(2) 당분기말 현재 제정ㆍ공표되었으나 아직 시행일이 도래하지 않아 조기 적용하지 아니한 제개정 기준서 및 해석서의 내역은 다음과 같습니다.
- 기업회계기준서 제1021호 환율변동효과(개정)
동 개정사항은 다른 통화와의 교환가능성을 평가하고 교환가능성 결여 시 현물환율을 추정하도록 하며 그러한 영향을 공시하도록 요구하고 있습니다. 개정사항은 다른 통화와의 교환가능성 결여로 기업이 노출되는 위험 및 영향을 재무제표이용자가 이해할 수 있도록 도움을 주기 위한 것입니다. 동 개정사항은 2025년 1월 1일 이후 최초로 시작되는 회계연도부터 적용하며, 조기 적용할 수 있습니다. 당사는 동 개정으로 인해 재무제표에 미치는 중요한 영향은 없을 것으로 예상하고 있습니다.
4. 범주별금융상품
(1) 당분기말과 전기말 현재 금융자산의 범주별 분류내역은 다음과 같습니다.
<당분기말>
| (단위: 천원) | |||
|---|---|---|---|
| 구 분 | 상각후원가측정 금융자산 |
당기손익-공정가치 측정 금융자산 |
합 계 |
| 현금및현금성자산 | 3,919,786 | - | 3,919,786 |
| 매출채권및기타유동채권 | 18,327,670 | - | 18,327,670 |
| 장기매출채권및기타비유동채권 | 31,136,424 | - | 31,136,424 |
| 기타비유동금융자산 | - | 35,055,154 | 35,055,154 |
| 합 계 | 53,383,880 | 35,055,154 | 88,439,034 |
<전기말>
| (단위: 천원) | |||
|---|---|---|---|
| 구 분 | 상각후원가측정 금융자산 |
당기손익-공정가치 측정 금융자산 |
합 계 |
| 현금및현금성자산 | 9,005,480 | - | 9,005,480 |
| 매출채권및기타유동채권 | 20,259,328 | - | 20,259,328 |
| 장기매출채권및기타비유동채권 | 32,204,918 | - | 32,204,918 |
| 기타비유동금융자산 | - | 28,490,970 | 28,490,970 |
| 합 계 | 61,469,726 | 28,490,970 | 89,960,696 |
(2) 당분기말과 전기말 현재 금융부채의 범주별 분류내역은 다음과 같습니다.
<당분기말>
| (단위: 천원) | |||
|---|---|---|---|
| 구 분 | 상각후원가 측정 금융부채 |
당기손익-공정가치 측정 금융부채 |
합 계 |
| 매입채무및기타유동채무 | 10,697,351 | - | 10,697,351 |
| 단기차입금 | 80,744,882 | - | 80,744,882 |
| 기타유동금융부채 | 1,364,826 | - | 1,364,826 |
| 유동성전환사채 | 40,162,641 | - | 40,162,641 |
| 유동성파생상품부채 | - | 22,338,820 | 22,338,820 |
| 장기매입채무및기타비유동채무 | 695,300 | - | 695,300 |
| 장기차입금 | 32,000,000 | - | 32,000,000 |
| 기타비유동금융부채 | 17,969,446 | - | 17,969,446 |
| 합 계 | 183,634,446 | 22,338,820 | 205,973,266 |
<전기말>
| (단위: 천원) | |||
|---|---|---|---|
| 구 분 | 상각후원가 측정 금융부채 |
당기손익-공정가치 측정 금융부채 |
합 계 |
| 매입채무및기타유동채무 | 8,820,818 | - | 8,820,818 |
| 단기차입금 | 83,025,780 | - | 83,025,780 |
| 기타유동금융부채 | 1,299,352 | - | 1,299,352 |
| 유동성전환사채 | 39,334,509 | - | 39,334,509 |
| 유동성파생상품부채 | - | 14,820,863 | 14,820,863 |
| 장기매입채무및기타비유동채무 | 695,300 | - | 695,300 |
| 장기차입금 | 32,000,000 | - | 32,000,000 |
| 기타비유동금융부채 | 18,248,540 | - | 18,248,540 |
| 합 계 | 183,424,299 | 14,820,863 | 198,245,162 |
(3) 당분기와 전분기 중 금융상품의 범주별 순손익 내역은 다음과 같습니다.
| (단위: 천원) | ||
|---|---|---|
| 구 분 | 당분기 | 전분기 |
| 상각후원가측정 금융자산: | ||
| 이자수익 | 648,137 | 465,725 |
| 외화환산이익 | 8,376 | 5,939 |
| 외화환산손실 | (35) | (175) |
| 외환차익 | 17,068 | 26,373 |
| 외환차손 | (5,009) | (10,920) |
| 금융자산거래일손실 | (484,435) | - |
| 당기손익-공정가치 측정 금융자산 : | ||
| 당기손익-공정가치 측정 금융자산 평가이익 | 6,564,184 | 1,980,567 |
| 당기손익-공정가치 측정 금융자산 평가손실 | - | (75) |
| 상각후원가 측정 금융부채: | ||
| 이자비용 | (1,024,827) | (691,521) |
| 외환차손 | (6,485) | (15,095) |
| 당기손익-공정가치 측정 금융부채: | ||
| 파생상품부채평가손실 | (7,517,957) | - |
5. 현금및현금성자산
당분기말과 전기말 현재 현금및현금성자산의 내역은 다음과 같습니다.
| (단위: 천원) | ||
|---|---|---|
| 구 분 | 당분기말 | 전기말 |
| 보유현금 | 3,754 | - |
| 요구불예금 | 3,916,032 | 9,005,480 |
| 합 계 | 3,919,786 | 9,005,480 |
6. 사용제한예금
당분기말 현재 현금및현금성자산과 기타금융자산 중 사용이 제한된 금융상품은 없습니다.
7. 매출채권 및 기타채권
(1) 당분기말과 전기말 현재 매출채권 및 기타채권의 내역은 다음과 같습니다.
| (단위: 천원) | ||||||
|---|---|---|---|---|---|---|
| 구 분 | 당분기말 | 전기말 | ||||
| 채권액 | 대손충당금 | 장부금액 | 채권액 | 대손충당금 | 장부금액 | |
| 매출채권및기타유동채권: | ||||||
| 매출채권(*1) | 11,872,556 | - | 11,872,556 | 14,162,154 | - | 14,162,154 |
| 미수수익 | 492,328 | - | 492,328 | 409,582 | - | 409,582 |
| 미수금 | 428,686 | - | 428,686 | 190,084 | - | 190,084 |
| 단기대여금 | 5,617,260 | (83,160) | 5,534,100 | 5,612,260 | (114,752) | 5,497,508 |
| 소 계 | 18,410,830 | (83,160) | 18,327,670 | 20,374,080 | (114,752) | 20,259,328 |
| 장기매출채권및기타비유동채권: | ||||||
| 장기대여금(*2) | 31,463,834 | (676,078) | 30,787,756 | 32,826,099 | (974,006) | 31,852,093 |
| 보증금 | 348,668 | - | 348,668 | 352,825 | - | 352,825 |
| 소 계 | 31,812,502 | (676,078) | 31,136,424 | 33,178,924 | (974,006) | 32,204,918 |
| 합 계 | 50,223,332 | (759,238) | 49,464,094 | 53,553,004 | (1,088,758) | 52,464,246 |
(*1) 배서어음을 통해 양도하였으나 양도 매출채권이 금융자산의 제거조건을 충족하지 못하여 담보부 차입으로 회계처리한 매출채권의 장부금액(당분기말 2,244,882천원, 전기말 2,525,780천원)이 포함되어 있습니다(주석 32 참조).
(*2) 대여시점 거래금액과 공정가치의 차이를 금융자산거래일손실로 인식하였습니다.
(2) 당분기와 전기 중 대여금의 변동내역은 다음과 같습니다.
<당분기>
| (단위: 천원) | |||||||
|---|---|---|---|---|---|---|---|
| 구분 | 기초 | 대여 | 상환 | 대손충당금 | 거래일손익 | 상각 | 기말 |
| 단기대여금 | 5,497,508 | 5,000 | - | 31,592 | - | - | 5,534,100 |
| 장기대여금 | 31,852,093 | - | (1,100,000) | 297,927 | (484,435) | 222,171 | 30,787,756 |
| 합 계 | 37,349,601 | 5,000 | (1,100,000) | 329,519 | (484,435) | 222,171 | 36,321,856 |
<전기>
| (단위: 천원) | ||||||||
|---|---|---|---|---|---|---|---|---|
| 구분 | 기초 | 대여 | 상환 | 대손충당금 | 거래일손익 | 상각 | 유동성대체(*) | 기말 |
| 단기대여금 | 50,444,260 | 5,100,000 | (16,632,000) | (114,752) | - | - | (33,300,000) | 5,497,508 |
| 장기대여금 | 220,000 | - | (60,000) | (974,006) | (829,848) | 195,947 | 33,300,000 | 31,852,093 |
| 합 계 | 50,664,260 | 5,100,000 | (16,692,000) | (1,088,758) | (829,848) | 195,947 | - | 37,349,601 |
(*) 회수가능성평가를 토대로 단기대여금에서 장기대여금으로 대체 했습니다.
(3) 당분기와 전기 중 대손충당금의 변동내역은 다음과 같습니다.
| (단위:천원) | ||||
|---|---|---|---|---|
| 구 분 | 당분기 | 전기 | ||
| 기타채권 | 기타채권 | |||
| 유동 | 비유동 | 유동 | 비유동 | |
| 기초금액 | 114,752 | 974,006 | - | - |
| 설정 | - | 10,997 | 114,752 | 974,006 |
| 대손충당금환입 | (31,592) | (308,925) | - | - |
| 기말금액 | 83,160 | 676,078 | 114,752 | 974,006 |
(4) 당사는 특수관계자인 ㈜지베이스에 대한 대여금 372억원과 관련하여 특수관계자인 ㈜넥스코닉스 등이 보유중인 ㈜에이프로젠의 주식 35,466,324주(당분기말 공정가치 48,553백만원)를 담보(질권)로 제공 받고 있습니다.
8. 기타금융자산
(1) 당분기말과 전기말 현재 기타금융자산의 내역은 다음과 같습니다.
| (단위: 천원) | ||
|---|---|---|
| 구 분 | 당분기말 | 전기말 |
| 기타비유동금융자산: | ||
| 당기손익-공정가치 측정 금융자산 | 35,055,154 | 28,490,970 |
| 합 계 | 35,055,154 | 28,490,970 |
(2) 당분기말과 전기말 현재 당기손익-공정가치 측정 금융자산의 내역은 다음과 같습니다.
| (단위: 천원) | ||
|---|---|---|
| 구 분 | 당분기말 | 전기말 |
| 채무상품: | ||
| 전환사채 | 35,010,754 | 28,446,570 |
| 풋가능 금융상품 | 44,400 | 44,400 |
| 합 계 | 35,055,154 | 28,490,970 |
(3) 당분기말과 전기말 현재 당기손익-공정가치로 측정되는 채무상품의 내역은 다음과 같습니다.
| (단위: 천원) | ||||||
|---|---|---|---|---|---|---|
| 구 분 | 당분기말 | 전기말 | ||||
| 만기일 | 만기이자율 | 취득원가 | 공정가치 | 장부가액 | 장부가액 | |
| 채무상품: | ||||||
| 풋가능 금융상품 | - | - | 36,800 | 44,400 | 44,400 | 44,400 |
| ㈜에이프로젠 제25회 CB | 2025.09.15 | 4.00% | 22,000,000 | 35,010,754 | 35,010,754 | 28,446,570 |
| 합 계 | 22,036,800 | 35,055,154 | 35,055,154 | 28,490,970 | ||
9. 재고자산
(1) 당분기말과 전기말 현재 재고자산의 내역은 다음과 같습니다.
| (단위: 천원) | ||
|---|---|---|
| 구 분 | 당분기말 | 전기말 |
| 상품 | 24,404 | 52,627 |
| 제품 | 5,737,383 | 5,873,440 |
| 제품평가손실충당금 | (144,623) | (212,196) |
| 원재료 | 50,882,189 | 49,093,095 |
| 원재료평가손실충당금 | (10,004,285) | (10,287,236) |
| 부재료 | 914,075 | 756,168 |
| 부재료평가손실충당금 | (184,133) | (184,794) |
| 재공품 | 3,896,265 | 2,805,760 |
| 재공품평가손실충당금 | (172,038) | (181,854) |
| 저장품 | 236,886 | 233,659 |
| 기타 | 110,623 | - |
| 합 계 | 51,296,746 | 47,948,669 |
(2) 당분기와 전분기 중 재고자산과 관련하여 인식한 평가손실(환입) 및 폐기손실은 다음과 같습니다.
| (단위: 천원) | ||
|---|---|---|
| 구 분 | 당분기 | 전분기 |
| 매출원가: | ||
| 재고자산평가손실(환입) | (206,216) | (3,574) |
| 재고자산폐기손실 | 76,690 | 18,114 |
| 판매비와관리비: | ||
| 경상연구개발비(재고자산평가손실) | (154,786) | 691,039 |
10. 기타유동자산
당분기말과 전기말 현재 기타유동자산의 내역은 다음과 같습니다.
| (단위: 천원) | ||
|---|---|---|
| 구 분 | 당분기말 | 전기말 |
| 기타유동자산: | ||
| 선급금 | 161,479 | 109,791 |
| 선급비용 | 505,939 | 327,321 |
| 부가세대급금 | 552,092 | 2,158,946 |
| 합 계 | 1,219,510 | 2,596,058 |
11. 종속기업 및 관계기업 투자
(1) 당분기말과 전기말 현재 종속기업투자의 내역은 다음과 같습니다.
| (단위: 천원) | |||||||||
|---|---|---|---|---|---|---|---|---|---|
| 회사명 | 소재지 | 주요 영업활동 | 결산월 | 당분기말 | 전기말 | ||||
| 소유지분율 | 취득원가 | 장부금액 | 소유지분율 | 취득원가 | 장부금액 | ||||
| 에이프로젠파마㈜ | 대한민국 | 의약품 판매업 | 12월 | 100% | 6,461,669 | - | 100% | 6,461,669 | - |
(2) 당분기말과 전기말 현재 관계기업투자의 내역은 다음과 같습니다.
| (단위: 천원) | |||||||||
|---|---|---|---|---|---|---|---|---|---|
| 회사명 | 소재지 | 주요 영업활동 | 결산월 | 당분기말 | 전기말 | ||||
| 소유지분율 | 취득원가 | 장부금액 | 소유지분율 | 취득원가 | 장부금액 | ||||
| ㈜에이피헬스케어(*) | 대한민국 | 의약품 판매업 | 12월 | 35.28% | 121,860,061 | 97,090,630 | 39.66% | 136,990,492 | 109,145,630 |
(*) 당분기 중 ㈜에이프로젠헬스케어앤게임즈에서 ㈜에이피헬스케어로 사명을 변경하였습니다.
(3) 전기 중 종속기업투자주식의 변동 내역은 다음과 같습니다.
<전기>
| (단위: 천원) | ||||||
|---|---|---|---|---|---|---|
| 회사명 | 기초 | 취득 | 처분(*1) | 대체(*2) | 손상차손 | 기말 |
| 에이프로젠파마㈜ | 1,766,640 | - | - | - | (1,766,640) | - |
| ㈜에이피헬스케어 | 111,448,040 | 42,185,928 | (16,643,476) | (136,990,492) | - | - |
| 합 계 | 113,214,680 | 42,185,928 | (16,643,476) | (136,990,492) | (1,766,640) | - |
(*1) 전기 중 ㈜에이피헬스케어의 주식 550만주를 매도하였으며, 이로 인한 처분손실 12,187백만원이 발생하였습니다.
(*2) 전기 중 ㈜에이피헬스케어에 대한 지배력을 상실하여 관계기업투자주식으로 계정재분류하였습니다.
(4) 당분기와 전기 중 관계기업투자주식의 변동 내역은 다음과 같습니다.
<당분기>
| (단위: 천원) | |||
| 회사명 | 기초 | 처분 | 기말 |
| ㈜에이피헬스케어 | 109,145,630 | (12,055,000) | 97,090,630 |
<전기>
| (단위: 천원) | ||||
|---|---|---|---|---|
| 회사명 | 기초 | 대체(*1) | 손상차손(*2) | 기말 |
| ㈜에이피헬스케어 | - | 136,990,492 | (27,844,862) | 109,145,630 |
(*1) 전기 중 종속기업투자주식에서 대체되었습니다.
(*2) 전기 중 손상검사를 수행하였으며, 회수가능가액과 장부금액의 차이를 손상차손으로 인식하였습니다.
12. 유형자산
(1) 당분기와 전기 중 유형자산의 변동내역은 다음과 같습니다.
<당분기>
| (단위: 천원) | |||||||
|---|---|---|---|---|---|---|---|
| 구 분 | 기초 | 취득 | 차입원가 자본화(*2) |
처분및폐기 | 감가상각비 | 본계정대체 | 기말 |
| 토지(*3,4) | 24,547,620 | - | - | - | - | - | 24,547,620 |
| 건물(*3,4) | 82,263,732 | - | - | - | (615,653) | - | 81,648,079 |
| 구축물 | 736,680 | - | - | - | (67,080) | - | 669,600 |
| 기계장치(*3) | 72,378,080 | 10,610 | - | - | (1,700,080) | 852,251 | 71,540,861 |
| 시설장치 | 4,493,241 | - | - | - | (737,618) | - | 3,755,623 |
| 차량운반구 | 284,064 | - | - | - | (31,204) | - | 252,860 |
| 공구와기구 | 3,174,070 | 33,000 | - | - | (397,667) | 188,880 | 2,998,283 |
| 집기비품 | 774,020 | - | - | (22) | (125,252) | 76,000 | 724,746 |
| 사용권자산 | 19,593,100 | 119,214 | - | - | (422,695) | - | 19,289,619 |
| 건설중인자산(*1,4) | 108,108,222 | 618,071 | 2,099,967 | - | - | (1,117,131) | 109,709,129 |
| 합 계 | 316,352,829 | 780,895 | 2,099,967 | (22) | (4,097,249) | - | 315,136,420 |
(*1) 건설중인자산은 2018년부터 투자를 시작하였으며, 경영진이 의도하는 방식으로 가동이 가능한 2024년말과 2025년말에 순차적으로 본계정으로 대체될 예정입니다.
(*2) 자본화대상자산과 관련된 금융비용에 대해 자본화하는 정책을 채택하고있으며, 자본화기간 동안 발생한 금융비용을 자본화 대상자산의 취득원가에 산입하고 있습니다. 당분기 중 적격자산에 대해 자본화된 차입원가는 2,099,967천원이며, 사용된 자본화차입이자율은 7.38%입니다.
(*3) 당분기말 현재 오송공장의 토지,건물,기계장치,시설장치를 ㈜에이프로젠의 수출입은행 및 KDB산업은행 차입금에 대한 담보로 제공하고 있습니다(주석 23참조).
(*4) 당분기말 현재 화성공장의 토지,건물,투자부동산,건설중인자산을 KDB산업은행 차입금에 대한 담보로 제공하고 있습니다(주석 23참조).
<전기>
| (단위: 천원) | |||||||||
|---|---|---|---|---|---|---|---|---|---|
| 구 분 | 기초 | 취득 | 차입원가 자본화(*2) |
처분및폐기 | 감가상각비 | 본계정대체 (*3) |
계정재분류 (*4) |
손상차손 | 기말 |
| 토지 | 25,146,527 | 72,919 | - | - | - | - | (671,826) | - | 24,547,620 |
| 건물 | 85,407,798 | 175,333 | - | - | (2,462,646) | 1,450,430 | (2,306,250) | (933) | 82,263,732 |
| 구축물 | 701,518 | - | - | - | (92,838) | 128,000 | - | - | 736,680 |
| 기계장치 | 77,494,960 | 564,495 | - | (1) | (6,569,196) | 887,822 | - | - | 72,378,080 |
| 시설장치 | 10,678,257 | - | - | - | (6,185,016) | - | - | - | 4,493,241 |
| 차량운반구 | 366,074 | 42,416 | - | (4,648) | (119,778) | - | - | - | 284,064 |
| 공구와기구 | 3,891,412 | 422,700 | - | (3) | (1,512,739) | 372,700 | - | - | 3,174,070 |
| 집기비품 | 1,579,552 | 37,086 | - | - | (856,831) | 44,500 | - | (30,287) | 774,020 |
| 사용권자산 | 21,208,173 | 198,932 | - | (72,160) | (1,673,093) | - | - | (68,752) | 19,593,100 |
| 건설중인자산(*1) | 90,432,852 | 17,387,526 | 5,978,877 | - | - | (3,905,934) | - | (1,785,099) | 108,108,222 |
| 합 계 | 316,907,123 | 18,901,407 | 5,978,877 | (76,812) | (19,472,137) | (1,022,482) | (2,978,076) | (1,885,071) | 316,352,829 |
(*1) 건설중인자산은 2018년부터 투자를 시작하였으며, 경영진이 의도하는 방식으로 가동이 가능한 2024년말과 2025년말에 순차적으로 본계정으로 대체될 예정입니다.
(*2) 자본화대상자산과 관련된 금융비용에 대해 자본화하는 정책을 채택하고있으며, 자본화기간 동안 발생한 금융비용을 자본화 대상자산의 취득원가에 산입하고 있습니다. 전기 중 적격자산에 대해 자본화된 차입원가는 5,978,877천원이며, 사용된 자본화차입이자율은 6.65%입니다.
(*3) 건설중인자산 중 958,186천원은 무형자산으로 대체되었으며, 64,297천원은 소모품비 등으로 대체 되었습니다.
(*4) 바이오사업 부문의 유형자산 중 일부를 전기 중 투자부동산 등으로 대체하였습니다.
13. 무형자산
당분기와 전기 중 무형자산의 변동내역은 다음과 같습니다.
<당분기>
| (단위: 천원) | ||||
|---|---|---|---|---|
| 구 분 | 기초 | 증가 | 무형자산상각비 | 기말 |
| 소프트웨어 | 3,477,192 | 76,000 | (309,750) | 3,243,442 |
| 상표권 | 1 | - | - | 1 |
| 회원권 | 2,694,900 | - | - | 2,694,900 |
| 건설중인자산 | 68,760 | 13,000 | - | 81,760 |
| 합 계 | 6,240,853 | 89,000 | (309,750) | 6,020,103 |
<전기>
| (단위: 천원) | ||||||
|---|---|---|---|---|---|---|
| 구 분 | 기초 | 증가 | 무형자산상각비 | 대체(*) | 손상차손 | 기말 |
| 소프트웨어 | 3,527,634 | 295,366 | (1,185,484) | 899,176 | (59,500) | 3,477,192 |
| 상표권 | 1 | - | - | - | - | 1 |
| 회원권 | 2,694,900 | - | - | - | - | 2,694,900 |
| 건설중인자산 | 211,000 | 9,750 | - | 59,010 | (211,000) | 68,760 |
| 합 계 | 6,433,535 | 305,116 | (1,185,484) | 958,186 | (270,500) | 6,240,853 |
(*) 전기 중 건설중인자산에서 대체되었습니다.
14. 투자부동산
(1) 당분기와 전기 중 투자부동산의 변동내역은 다음과 같습니다.
<당분기>
| (단위: 천원) | ||||
|---|---|---|---|---|
| 구 분 | 기초 | 대체 | 감가상각비 | 기말 |
| 토 지 | 1,105,505 | - | - | 1,105,505 |
| 건 물 | 2,735,842 | - | (20,272) | 2,715,570 |
| 합 계 | 3,841,347 | - | (20,272) | 3,821,075 |
<전기>
| (단위: 천원) | ||||
|---|---|---|---|---|
| 구 분 | 기초 | 대체(*) | 감가상각비 | 기말 |
| 토 지 | 433,678 | 671,827 | - | 1,105,505 |
| 건 물 | 510,681 | 2,306,250 | (81,089) | 2,735,842 |
| 합 계 | 944,359 | 2,978,077 | (81,089) | 3,841,347 |
(*) 바이오사업 부문의 유형자산 중 일부를 전기에 투자부동산 등으로 대체하였습니다.
(2) 투자부동산과 관련하여 당기손익으로 인식한 내역은 다음과 같습니다.
| (단위: 천원) | ||
|---|---|---|
| 구 분 | 당분기 | 전분기 |
| 기타매출 | 93,283 | 97,714 |
| 기타매출원가 | 20,272 | 22,091 |
15. 매입채무및기타채무
당분기말과 전기말 현재 매입채무및기타채무의 내역은 다음과 같습니다.
| (단위: 천원) | ||
|---|---|---|
| 구 분 | 당분기말 | 전기말 |
| 매입채무및기타유동채무: | ||
| 매입채무 | 3,348,024 | 1,324,800 |
| 미지급금 | 4,967,835 | 5,590,082 |
| 미지급비용 | 2,381,492 | 1,905,936 |
| 소 계 | 10,697,351 | 8,820,818 |
| 장기매입채무및기타비유동채무: | ||
| 임대보증금 | 695,300 | 695,300 |
| 합 계 | 11,392,651 | 9,516,118 |
16. 차입금
(1) 당분기말과 전기말 현재 차입금의 세부내역은 다음과 같습니다.
| (단위: 천원) | ||
|---|---|---|
| 구 분 | 당분기말 | 전기말 |
| 유동: | ||
| 단기차입금 | 80,744,882 | 83,025,780 |
| 비유동: | ||
| 장기차입금 | 32,000,000 | 32,000,000 |
| 합 계 | 112,744,882 | 115,025,780 |
(2) 당분기말과 전기말 현재 단기차입금의 내역은 다음과 같습니다.
| (단위: 천원) | |||||
|---|---|---|---|---|---|
| 차입처 | 내 역 | 만기일 | 연이자율 | 당분기말 | 전기말 |
| ㈜에이피헬스케어 | 운영자금 | 2024.12.19 ~ 12.21 | 4.00% | 26,500,000 | 24,000,000 |
| 에이프로젠파마㈜ | 운영자금 | 2024.09.07 | 4.00% | 1,000,000 | 3,000,000 |
| ㈜에이프로젠 | 운영자금 | 2024.03.14 ~ 11.24 | 4.00% | 51,000,000 | 53,500,000 |
| 기타(*) | 배서어음 | - | 0.00% | 2,244,882 | 2,525,780 |
| 합 계 | 80,744,882 | 83,025,780 | |||
(*) 만기가 미도래한 배서어음을 차입거래로 인식하여 단기차입금으로 계상하였습니다(주석 32참조).
(3) 당분기말과 전기말 현재 장기차입금의 내역은 다음과 같습니다.
| (단위: 천원) | |||||
|---|---|---|---|---|---|
| 차입처 | 내 역 | 만기일 | 연이자율 | 당분기말 | 전기말 |
| KDB산업은행 | 운영자금 | 2031.11.01 | 4.52%~5.19% | 32,000,000 | 32,000,000 |
| 합 계 | 32,000,000 | 32,000,000 | |||
(4) 당분기말 현재 장기차입금의 연도별 상환계획은 다음과 같습니다.
| (단위: 천원) | |
|---|---|
| 구 분 | 금 액 |
| 2027년 | 6,400,000 |
| 2028년 | 6,400,000 |
| 2029년 | 6,400,000 |
| 2030년 | 6,400,000 |
| 2031년 | 6,400,000 |
| 합 계 | 32,000,000 |
17. 전환사채
(1) 당분기말과 전기말 현재 전환사채의 내역은 다음과 같습니다.
| (단위: 천원) | |||||
|---|---|---|---|---|---|
| 구 분 | 발행일 | 만기일 | 연이자율 | 당분기말 | 전기말 |
| 제14회국내사모전환사채 | 2023.04.14 | 2028.04.14 | 6.00% | 40,000,000 | 40,000,000 |
| 제15회국내사모전환사채 | 2023.04.24 | 2028.04.24 | 6.00% | 20,000,000 | 20,000,000 |
| 소 계 | 60,000,000 | 60,000,000 | |||
| 차감 : 전환권조정 | (19,837,359) | (20,665,491) | |||
| 합 계 | 40,162,641 | 39,334,509 | |||
한편, 상기 전환사채는 사채권자에게 조기상환청구권이 부여되어 있으므로, 유동부채로 분류하였습니다.
(2) 당분기말 현재 당사는 전환사채인수인의 조기상환청구권에 대하여 파생상품부채로 분리하여 인식하였으며, 전환사채의 회차별 파생상품부채의 내역은 다음과 같습니다.
| (단위: 천원) | |||
|---|---|---|---|
| 구 분 | 당분기말 | 전기말 | |
| 취득가액 | 장부가액 | 장부가액 | |
| 유동: | |||
| 제14회국내사모전환사채 | 10,924,700 | 14,901,329 | 9,880,757 |
| 제15회국내사모전환사채 | 5,477,072 | 7,437,491 | 4,940,106 |
| 합 계 | 16,401,772 | 22,338,820 | 14,820,863 |
(3) 당분기말 현재 전환사채의 주요 발행조건은 다음과 같습니다.
① 제14회 무기명식 무보증 국내사모 전환사채
| 구 분 | 내 역 |
|---|---|
| 이자율및이자지급시기 | 1. 표면이자율 : 연 6.0% |
| 2. 만기이자율 : 연 6.0% | |
| 이자는 "본 사채" 발행일로부터 원금상환기일 전일까지 계산하여 매 3개월마다 연 표면금리의 1/4씩 후급하며, 이자지급기일은 다음과 같다. (이자지급기일) 매년 4월 14일, 7월 14일, 10월 14일, 1월 14일 또한, 만기까지 보유하고 있는 본 사채의 원금에 대하여는 2028년 4월 14일에 만기보장수익률로 산정한 이자(기지급 이자 차감)를 지급한다. 다만, 이자지급기일이 은행휴업일인 경우에는 그 다음 영업일에 이자를 지급하고 이자 지급기일 이후의 이자는 계산하지 아니한다. |
|
| 상환방법 | 만기까지 보유하고 있는 본사채의 원금에 대하여는 2028년 4월 14일에 권면금액의 100%에 해당하는 금액을 일시에 상환한다. 다만, 상환기일이 은행영업일이 아닌 경우에는 그 다음 영업일에 상환하고 원금 상환기일 이후의 이자는 계산하지 아니한다. |
| 전환권행사에 관한 사항 | |
| (1) 행사기간 | 1. 시작일: 2024년 04월 15일 |
| 2. 종료일: 2028년 03월 14일 | |
| (2) 행사가격 | 5,000원 |
| (3) 발행가능주식수 | 8,000,000주 |
| (4) 발행될 주식 | 기명식 보통주 (주당 액면가액: 500원) |
| 행사가액의 조정 | 1)본 사채권을 소유한 자가 전환청구를 하기 전에 발행회사가 시가를 하회하는 발행가액으로 유상증자, 주식배당 및 준비금의 자본전입 등을 함으로써 주식을 발행하거나 또는 시가를 하회하는 전환가액 또는 행사가액으로 전환사채 또는 신주인수권부사채를 발행하는 경우에는 아래와 같이 전환가격을 조정한다. 본호에 따른 전환가액의 조정일은 유상증자, 주식배당, 준비금의 자본전입 등으로 인한 신주발행일 또는 전환사채 및 신주인수권부사채의 발행일로 한다. 조정 후 전환가액 = 조정 전 전환가액 × [{A+(B×C/D)} / (A+B)] A: 기발행주식수 B: 신발행주식수 C: 1주당 발행가격 D: 시가 다만, 위 산식 중 "기발행주식수"는 당해 조정사유가 발생하기 직전일 현재의 발행주식 총수로 하며, 전환사채 또는 신주인수권부사채를 발행할 경우 "신발행주식수"는 당해 사채 발행 시 전환가액으로 전부 주식으로 전환되거나 당해 사채 발행 시 행사가액으로 신주인수권이 전부 행사될 경우 발행될 주식의 수로 한다. 또한, 위 산식 중 "1주당 발행가격"은 주식분할, 무상증자, 주식배당의 경우에는 영(0)으로 하고, 전환사채 또는 신주인수권부사채를 발행할 경우에는 당해 사채 발행 시 전환가액 또는 행사가액으로 하며, 위 산식에서 "시가"라 함은 발행가격 산정의 기준이 되는 기준주가(증권의발행및공시등에관한규정 제5-18조에서 정하는 기준주가) 또는 권리락주가(유상증자 이외의 경우에는 조정사유 발생 전일을 기산일로 하여 계산한 기준주가)로 한다. |
| 2) 합병, 자본의 감소, 주식분할 및 병합 등에 의하여 전환가액의 조정이 필요한 경우에는 당해 합병 또는 자본의 감소 직전에 전액 전환되어 주식으로 발행되었더라면 사채권자가 가질 수 있었던 주식수에 따른 가치에 상응하도록 전환가액을 조정한다. 혹은 합병, 자본의 감소, 주식분할 및 병합 등의 경우에는 각각 그 비율을 고려하여 전환가액을 조정한다. 전환가액의 조정일은 합병, 자본의 감소, 주식분할 및 병합의 기준일로 한다 | |
| 3) 감자 및 주식 병합 등 주식가치 상승사유가 발생하는 경우 감자 및 주식 병합 등으로 인한 조정비율만큼 상향하여 반영하는 조건으로 전환가액을 조정한다. 단, 감자 및 주식병합 등을 위한 주주총회 결의일 전일을 기산일로 하여 “증권의발행및공시등에관한규정” 제 5-22조 제1항 본문의 규정에 의하여 산정(제3호는 제외한다)한 가액(이하 “산정가액”이라 한다)이 액면가액 미만이면서 기산일 전에 전환가액을 액면가액으로 이미 조정한 경우(전환가액을 액면가액 미만으로 조정할 수 있는 경우는 제외한다)에는 조정 후 전환가액은 산정가액을 기준으로 감자 및 주식병합 등으로 인한 조정비율만큼 상향 조정한 가액 이상으로 조정한다. | |
| 4) 위 1), 2), 3)과는 별도로 "본건 사채" 발행일로부터 만기일 1개월 전까지 매 3개월이 경과한 날을 전환가액 조정일로 하고, 각 전환가액 조정일 전일을 기산일로 하여 그 기산일로부터 소급한 1개월 가중산술평균주가, 1주일 가중산술평균주가 및 최근일 가중산술평균주가를 산술 평균한 가격과 최근일 가중산술평균주가 중 높은 가격이 해당 조정일 직전일 현재의 전환가액보다 낮은 경우 동 낮은 가액을 새로운 전환가액으로 한다. 단, 전환가격의 최저 조정한도는 액면가(500원)로 한다(단, 조정일 전에 신주의 할인발행 등 또는 감자 등의 사유로 전환가격을 이미 조정한 경우에는 이를 감안하여 산정한다). 전환가격 조정일이 영업일이 아닌 경우에는 다음 영업일로 한다. | |
| 5) 상기 4)와는 별개로 시가가 하락하여, 전환사채 전환가격의 하향조정이 있었음 에도 불구하고, 기타의 사유로 주식가치 상승사유가 발생하는 경우, 본 사채 발행일로부터 매 3개월이 되는 날을 전환가격 조정일로 하고, 각 전환가격 조정일 전일을 기산일로 하여, 그 기산일로부터 소급한 1개월 가중산술평균주가, 1주일 가중산술평균주가, 최근일 가중산술평균주가를 산술평균한 가격과 기산일 가중산술평균주가 중 높은 가격이 직전 전환가격보다 높을 경우에는 그 높은 가격을 새로운 전환 가격으로 상향조정한다. 단, 전환가격을 상향조정하는 경우 조정 후 전환가격은 발행당시의 전환가격(조정일 전에 신주의 할인발행 등 또는 감자 등의 사유로 전환가격을 이미 하향 또는 상향 조정한 경우에는 이를 감안하여 산정한 가격)이내로 한다. |
|
| 6) 조정된 전환가액이 주식의 액면가 이하일 경우에는 액면가를 전환가액으로 하며, 각 전환사채의 전환으로 인하여 발행할 주식의 발행가액의 합계액은 각 전환사채의 발행가액을 초과할 수 없다. | |
| 7) 본 1)~6)에 의한 조정 후 전환가액 중 원 단위 미만은 상위 원단위로 절상한다. | |
| 투자자의 조기상환권 | 본 사채의 사채권자는 발행일로부터 1년 6개월이 되는 시점(2024년 10월 14일) 이후부터 매 3개월 단위로 본 사채 원금의 전부 또는 일부에 해당하는 금액에 대하여 만기 전 조기상환을 청구할 수 있다. 조기상환청구시 사채의 원금에 보장수익률로 산정한 이자를 합산하여 상환한다.(기지급 이자 차감) 단, 조기상환지급일이 은행 영업일이 아닌 경우에는 그 다음 영업일에 상환하고 조기상환지급일 이후의 이자는 계산하지 않는다. |
| 조기상환 청구기간 : 사채권자는 조기상환지급일 60일전부터 30일전까지 발행회사에게 서면통지로 조기상환 청구를 하여야 한다. | |
② 제15회 무기명식 무보증 국내사모 전환사채
| 구 분 | 내 역 |
|---|---|
| 이자율및이자지급시기 | 1. 표면이자율 : 연 6.0% |
| 2. 만기이자율 : 연 6.0% | |
| 이자는 "본 사채" 발행일로부터 원금상환기일 전일까지 계산하여 매 3개월마다 연 표면금리의 1/4씩 후급하며, 이자지급기일은 아래와 같다. (이자지급일) 2023-07-24, 2023-10-24, 2024-01-24, 2024-04-24, 2024-07-24, 2024-10-24, 2025-01-24, 2025-04-24, 2025-07-24, 2025-10-24, 2026-01-24, 2026-04-24, 2026-07-24, 2026-10-24, 2027-01-24, 2027-04-24, 2027-07-24, 2027-10-24, 2028-01-24, 2028-04-24. 또한, 만기까지 보유하고 있는 본 사채의 원금에 대하여는 2028년 4월 24일에 만기보장수익률로 산정한 이자(기지급 이자 차감)를 지급한다. 다만, 이자지급기일이 은행휴업일인 경우에는 그 다음 영업일에 이자를 지급하고 이자 지급기일 이후의 이자는 계산하지 아니한다. |
|
| 상환방법 | 만기까지 보유하고 있는 본사채의 원금에 대하여는 2028년 4월 24일에 권면금액의 100%에 해당하는 금액을 일시에 상환한다. 다만, 상환기일이 은행영업일이 아닌 경우에는 그 다음 영업일에 상환하고 원금 상환기일 이후의 이자는 계산하지 아니한다. |
| 전환권행사에 관한 사항 | |
| (1) 행사기간 | 1. 시작일: 2024년 04월 14일 |
| 2. 종료일: 2028년 03월 24일 | |
| (2) 행사가격 | 5,000원 |
| (3) 발행가능주식수 | 4,000,000주 |
| (4) 발행될 주식 | 기명식 보통주 (주당 액면가액: 500원) |
| 행사가액의 조정 | 1)본 사채권을 소유한 자가 전환청구를 하기 전에 발행회사가 시가를 하회하는 발행가액으로 유상증자, 주식배당 및 준비금의 자본전입 등을 함으로써 주식을 발행하거나 또는 시가를 하회하는 전환가액 또는 행사가액으로 전환사채 또는 신주인수권부사채를 발행하는 경우에는 아래와 같이 전환가격을 조정한다. 본호에 따른 전환가액의 조정일은 유상증자, 주식배당, 준비금의 자본전입 등으로 인한 신주발행일 또는 전환사채 및 신주인수권부사채의 발행일로 한다. 조정 후 전환가액 = 조정 전 전환가액 × [{A+(B×C/D)} / (A+B)] A: 기발행주식수 B: 신발행주식수 C: 1주당 발행가격 D: 시가 다만, 위 산식 중 "기발행주식수"는 당해 조정사유가 발생하기 직전일 현재의 발행주식 총수로 하며, 전환사채 또는 신주인수권부사채를 발행할 경우 "신발행주식수"는 당해 사채 발행 시 전환가액으로 전부 주식으로 전환되거나 당해 사채 발행 시 행사가액으로 신주인수권이 전부 행사될 경우 발행될 주식의 수로 한다. 또한, 위 산식 중 "1주당 발행가격"은 주식분할, 무상증자, 주식배당의 경우에는 영(0)으로 하고, 전환사채 또는 신주인수권부사채를 발행할 경우에는 당해 사채 발행 시 전환가액 또는 행사가액으로 하며, 위 산식에서 "시가"라 함은 발행가격 산정의 기준이 되는 기준주가(증권의발행및공시등에관한규정 제5-18조에서 정하는 기준주가) 또는 권리락주가(유상증자 이외의 경우에는 조정사유 발생 전일을 기산일로 하여 계산한 기준주가)로 한다. |
| 2) 합병, 자본의 감소, 주식분할 및 병합 등에 의하여 전환가액의 조정이 필요한 경우에는 당해 합병 또는 자본의 감소 직전에 전액 전환되어 주식으로 발행되었더라면 사채권자가 가질 수 있었던 주식수에 따른 가치에 상응하도록 전환가액을 조정한다. 혹은 합병, 자본의 감소, 주식분할 및 병합 등의 경우에는 각각 그 비율을 고려하여 전환가액을 조정한다. 전환가액의 조정일은 합병, 자본의 감소, 주식분할 및 병합의 기준일로 한다 | |
| 3) 감자 및 주식 병합 등 주식가치 상승사유가 발생하는 경우 감자 및 주식 병합 등으로 인한 조정비율만큼 상향하여 반영하는 조건으로 전환가액을 조정한다. 단, 감자 및 주식병합 등을 위한 주주총회 결의일 전일을 기산일로 하여 “증권의발행및공시등에관한규정” 제 5-22조 제1항 본문의 규정에 의하여 산정(제3호는 제외한다)한 가액(이하 “산정가액”이라 한다)이 액면가액 미만이면서 기산일 전에 전환가액을 액면가액으로 이미 조정한 경우(전환가액을 액면가액 미만으로 조정할 수 있는 경우는 제외한다)에는 조정 후 전환가액은 산정가액을 기준으로 감자 및 주식병합 등으로 인한 조정비율만큼 상향 조정한 가액 이상으로 조정한다. | |
| 4) 위 1), 2), 3)과는 별도로 "본건 사채" 발행일로부터 매 3개월이 되는 날을 전환가액 조정일로 하고, 각 전환가액 조정일 전일을 기산일로 하여 그 기산일로부터 소급한 1개월 가중산술평균주가, 1주일 가중산술평균주가 및 최근일 가중산술평균주가를 산술 평균한 가격과 최근일 가중산술평균주가 중 높은 가격이 해당 조정일 직전일 현재의 전환가액보다 낮은 경우 동 낮은 가액을 새로운 전환가액으로 한다. 단, 전환가격의 최저 조정한도는 액면가(500원)로 한다(단, 조정일 전에 신주의 할인발행 등 또는 감자 등의 사유로 전환가격을 이미 조정한 경우에는 이를 감안하여 산정한다). 전환가격 조정일이 영업일이 아닌 경우에는 다음 영업일로 한다. | |
| 5) 상기 4)와는 별개로 시가가 하락하여, 전환사채 전환가격의 하향조정이 있었음 에도 불구하고, 기타의 사유로 주식가치 상승사유가 발생하는 경우, 본 사채 발행일로부터 매 3개월이 되는 날을 전환가격 조정일로 하고, 각 전환가격 조정일 전일을 기산일로 하여, 그 기산일로부터 소급한 1개월 가중산술평균주가, 1주일 가중산술평균주가, 최근일 가중산술평균주가를 산술평균한 가격과 기산일 가중산술평균주가 중 높은 가격이 직전 전환가격보다 높을 경우에는 그 높은 가격을 새로운 전환가격으로 상향조정한다. 단, 전환가격을 상향조정하는 경우 조정 후 전환가격은 발행당시의 전환가격(조정일 전에 신주의 할인발행 등 또는 감자 등의 사유로 전환가격을 이미 하향 또는 상향 조정한 경우에는 이를 감안하여 산정한 가격)이내로 한다. | |
| 6) 조정된 전환가액이 주식의 액면가 이하일 경우에는 액면가를 전환가액으로 하며, 각 전환사채의 전환으로 인하여 발행할 주식의 발행가액의 합계액은 각 전환사채의 발행가액을 초과할 수 없다. | |
| 7) 본 1)~6)에 의한 조정 후 전환가액 중 원 단위 미만은 상위 원단위로 절상한다. | |
| 투자자의 조기상환권 | 본 사채의 사채권자는 발행일로부터 1년 6개월이 되는 시점(2024년 10월 24일) 이후부터 매 3개월 단위로 본 사채 원금의 전부 또는 일부에 해당하는 금액에 대하여 만기 전 조기상환을 청구할 수 있다. 조기상환청구시 사채의 원금에 보장수익률로 산정한 이자를 합산하여 상환한다.(기지급 이자 차감) 단, 조기상환지급일이 은행 영업일이 아닌 경우에는 그 다음 영업일에 상환하고 조기상환지급일 이후의 이자는 계산하지 않는다. |
| 조기상환 청구기간 : 사채권자는 조기상환지급일 60일전부터 30일전까지 발행회사에게 서면통지로 조기상환 청구를 하여야 한다. | |
(4) 당분기 중 전환권행사로 인하여 발행된 주식 및 발행가능주식의 변동 내역은 다음과 같습니다.
| (단위: 주) | ||||
|---|---|---|---|---|
| 구 분 | 기초 발행가능주식수 |
증 가 | 감소(*) | 기말 발행가능주식수 |
| 제14회국내사모전환사채 | 80,000,000 | - | (72,000,000) | 8,000,000 |
| 제15회국내사모전환사채 | 40,000,000 | - | (36,000,000) | 4,000,000 |
| 합 계 | 120,000,000 | - | (108,000,000) | 12,000,000 |
(*) 당분기 중 무상감자로 인하여 전환사채의 행사가격이 조정됨에 따라 발행가능주식수가 감소하였습니다.
18 충당부채
(1) 당분기말과 전기말 현재 충당부채의 내역은 다음과 같습니다.
| (단위: 천원) | ||
| 구 분 | 당분기말 | 전기말 |
| 유동: | ||
| 기타유동충당부채 | 44,676 | 37,770 |
| 비유동: | ||
| 기타비유동충당부채(*) | 867,893 | 780,408 |
| 기타장기종업원급여부채 | 263,574 | 246,210 |
| 소 계 | 1,131,467 | 1,026,618 |
| 합 계 | 1,176,143 | 1,064,388 |
(*) 당사는 전기이전 국민건강보험공단과의 '콜린알포세레이트'의 처방액의 일부 환수조건에 합의 하였으며, 임상재평가 결과에 따라 환수금액 등은 변동 될 수 있습니다.
19. 리스
(1) 당분기와 전기 중 리스부채의 변동내역은 다음과 같습니다.
<당분기>
| (단위: 천원) | |||||
| 구 분 | 기초 | 리스개시 | 이자비용 | 지급한 리스료 | 기말 |
| 리스부채(건물) | 47,864 | 69,924 | 1,215 | (16,130) | 102,873 |
| 리스부채(차량운반구) | 70,507 | 43,871 | 1,570 | (10,425) | 105,523 |
| 리스부채(기계장치) | 19,402,247 | - | 223,738 | (525,939) | 19,100,046 |
| 리스부채(기타) | 27,274 | - | 326 | (1,770) | 25,830 |
| 합 계 | 19,547,892 | 113,795 | 226,849 | (554,264) | 19,334,272 |
<전기>
| (단위: 천원) | ||||||
| 구 분 | 기초 | 리스개시 | 이자비용 | 지급한 리스료 | 기타증감 | 기말 |
| 리스부채(건물) | 51,625 | 108,634 | 2,985 | (77,000) | (38,380) | 47,864 |
| 리스부채(차량운반구) | 73,151 | 80,135 | 4,082 | (26,301) | (60,560) | 70,507 |
| 리스부채(기계장치) | 20,576,695 | - | 929,310 | (2,103,758) | - | 19,402,247 |
| 리스부채(기타) | 3,179 | 31,324 | 1,122 | (8,137) | (214) | 27,274 |
| 합 계 | 20,704,650 | 220,093 | 937,499 | (2,215,196) | (99,154) | 19,547,892 |
(2) 당분기와 전분기 중 리스계약과 관련하여 손익으로 인식된 금액은 다음과 같습니다.
| (단위: 천원) | ||
| 구 분 | 당분기 | 전분기 |
| 사용권자산 감가상각비 | 422,695 | 416,367 |
| 리스부채 이자비용 | 226,849 | 239,528 |
| 단기리스 관련 비용 | 71,659 | 62,910 |
| 소액자산리스 관련 비용 | 18,218 | 23,193 |
(3) 당분기 중 리스부채의 상환, 단기리스, 소액리스, 변동리스료 등을 포함한 리스의 총 현금유출액은 609,887천원(전분기 639,484천원) 입니다.
20. 기타유동부채
당분기말과 전기말 현재 기타유동부채의 내역은 다음과 같습니다.
| (단위: 천원) | ||
|---|---|---|
| 구 분 | 당분기말 | 전기말 |
| 기타유동부채: | ||
| 예수금 | 308,577 | 458,583 |
| 부가세예수금 | 38,472 | 252,090 |
| 선수금 | 300,556 | 194,339 |
| 미지급비용 | 953,951 | 880,643 |
| 합 계 | 1,601,556 | 1,785,655 |
21. 확정급여부채
(1) 당분기말과 전기말 현재 확정급여부채와 관련하여 재무상태표에 인식한 내역은 다음과 같습니다.
| (단위: 천원) | ||
|---|---|---|
| 구 분 | 당분기말 | 전기말 |
| 확정급여채무의 현재가치 | 9,773,749 | 9,177,426 |
| 국민연금전환금 | (968) | (968) |
| 사외적립자산 공정가치 | (3,236,195) | (3,330,493) |
| 확정급여부채 | 6,536,586 | 5,845,965 |
(2) 당분기와 전분기 중 포괄손익계산서에 인식한 확정급여제도 관련 세부 비용 내역은 다음과 같습니다.
| (단위: 천원) | ||
|---|---|---|
| 구 분 | 당분기 | 전분기 |
| 당기근무원가 | 467,428 | 414,079 |
| 이자비용 | 67,426 | 69,542 |
| 사외적립자산 기대수익 | (34,896) | (38,775) |
| 기타(*) | - | 68,221 |
| 합 계 | 499,958 | 513,067 |
(*) 희망퇴직으로 인하여 감소한 확정급여부채와 실제지급액과의 차이금액입니다.
(3) 당분기와 전분기 중 포괄손익계산서에 인식한 확정급여제도 관련 비용의 계정과목별 금액은 다음과 같습니다.
| (단위: 천원) | ||
|---|---|---|
| 구 분 | 당분기 | 전분기 |
| 매출원가 | 276,185 | 171,753 |
| 판매비와관리비 | 223,773 | 341,314 |
| 합 계 | 499,958 | 513,067 |
(4) 당분기와 전분기 중 확정기여퇴직급여제도와 관련하여 비용으로 인식한 금액은 각각 3,873천원과 5,314천원이며, 전액 매출원가로 계상되었습니다.
22. 기타장기종업원급여
(1) 기타장기종업원급여
5년 이상 근속한 직원들에 대하여 장기종업원 인센티브를 부여하는 바, 향후 지급이 예상되는 금액의 경과기간 해당분을 기타장기종업원급여부채로 계상하고 있으며, 지급이 확정된 금액은 기타장기종업원급여부채에서 제외하고 있습니다.
(2) 당분기말과 전기말 현재 기타장기종업원급여와 관련하여 재무상태표에 인식한 내역은 다음과 같습니다.
| (단위: 천원) | ||
|---|---|---|
| 구 분 | 당분기말 | 전기말 |
| 기타장기종업원급여부채 | 263,574 | 246,210 |
23.우발부채 및 주요약정사항
(1) 당분기말 현재 당사의 차입금 등과 관련하여 담보로 제공되어 있는 자산의 내역은 다음과 같습니다.
| (단위: 천원) | ||||
| 담보제공자산 | 장부금액 | 담보설정금액 | 차입금액 | 담보권자 |
| 유형자산(토지,건물,기계) 투자부동산(토지,건물) |
173,696,746 | 48,000,000 | 32,000,000 | KDB산업은행 |
(2) 당분기말과 전기말 현재 타인에게 양도 또는 할인한 매출채권의 내역은 다음과 같습니다.
| (단위: 천원) | ||
|---|---|---|
| 구 분 | 당분기말 | 전기말 |
| 배서어음(*) | 2,244,882 | 2,525,780 |
(*) 상기 배서어음은 상환청구권이 존재하며, 차입거래로 분류되었습니다.
(3) 당분기말 현재 당사가 타인에게 제공하는 지급보증의 내역은 다음과 같습니다.
| (단위: 천원) | ||
| 제공자 | 보증금액 | 비고 |
| 서울보증보험 | 1,319,840 | 이행, 하자보증 |
(4) 당분기말 현재 당사가 타인을 위해 제공하는 지급보증 및 담보보증 내역은 다음과 같습니다.
| (단위: 천원) | |||||
| 담보제공자산 | 장부금액 | 담보설정금액 | 차입금액 | 담보권자 | 제공사유 |
| 유형자산(토지,건물,기계,시설)(*) | 138,836,592 | 72,000,000 | 51,000,000 | 한국수출입은행 | ㈜에이프로젠의 차입금 담보 |
(*) 동 유형자산에 대한 화재보험청구권에 대해서도 질권이 설정되어 있습니다.
(5) 당분기말 현재 건설중인자산과 관련한 취득 약정액은 총 31,358백만원이며, 이 중 9,004백만원이 추가로 집행될 예정입니다.
24. 매출액 및 매출원가
(1) 당분기와 전분기 중 발생한 매출의 내역은 다음과 같습니다.
| (단위: 천원) | ||
|---|---|---|
| 구 분 | 당분기 | 전분기 |
| 제품매출 | 11,029,651 | 10,695,314 |
| 상품매출 | 94,094 | 30,249 |
| 용역매출 | 794,652 | 188,360 |
| 기타매출 | 93,283 | 97,714 |
| 합 계 | 12,011,680 | 11,011,637 |
(2) 당분기와 전분기 중 발생한 매출원가의 내역은 다음과 같습니다.
| (단위: 천원) | ||
|---|---|---|
| 구 분 | 당분기 | 전분기 |
| 제품매출원가 | 8,895,908 | 8,361,949 |
| 상품매출원가 | 85,960 | 23,799 |
| 용역매출원가 | 198,192 | 39,581 |
| 기타매출원가 | 5,412,117 | 22,091 |
| 합 계 | 14,592,177 | 8,447,420 |
25. 비용의 성격별 분류
당분기와 전분기 중 발생한 비용의 성격별 분류는 다음과 같습니다.
| (단위: 천원) | ||
|---|---|---|
| 구 분 | 당분기 | 전분기 |
| 원부자재매입 | 5,190,458 | 8,120,782 |
| 재화의 변동 | (3,300,098) | (13,285,073) |
| 급여 | 4,954,016 | 4,622,295 |
| 퇴직급여 | 503,831 | 518,382 |
| 복리후생비 | 760,120 | 870,502 |
| 감가상각비 | 4,097,250 | 4,985,606 |
| 감가상각비(투자부동산) | 20,272 | 18,145 |
| 무형자산상각비 | 309,750 | 264,991 |
| 외주가공비 | 4,680,712 | 4,929,841 |
| 지급수수료 | 1,845,525 | 1,720,757 |
| 경상연구개발비 | 1,170,615 | 1,345,614 |
| 전력비 | 829,659 | 1,316,608 |
| 세금과공과 | 164,724 | 185,524 |
| 소모품비 | 291,071 | 4,615,850 |
| 판매대행수수료 | 762,112 | 779,597 |
| 기타 | 726,277 | 1,830,232 |
| 합 계 | 23,006,294 | 22,839,653 |
26. 판매비와관리비
당분기와 전분기의 판매비와관리비 내역은 다음과 같습니다.
| (단위: 천원) | ||
|---|---|---|
| 구 분 | 당분기 | 전분기 |
| 급여 | 1,024,024 | 869,937 |
| 제수당 | 56,898 | 41,906 |
| 퇴직급여 | 96,385 | 117,705 |
| 경상연구개발비 | 5,155,437 | 11,786,708 |
| 복리후생비 | 164,892 | 152,622 |
| 접대비 | 24,494 | 22,761 |
| 수도광열비 | 408 | 452 |
| 세금과공과 | 69,658 | 73,706 |
| 감가상각비 | 31,569 | 27,431 |
| 차량유지비 | 12,863 | 10,006 |
| 운반비 | 20,141 | 21,033 |
| 소모품비 | 4,963 | 4,677 |
| 지급수수료 | 920,541 | 425,370 |
| 지급임차료 | 46,141 | 33,749 |
| 판매대행수수료 | 762,112 | 779,597 |
| 기타 | 23,592 | 24,574 |
| 합 계 | 8,414,118 | 14,392,234 |
27. 기타영업외수익 및 기타영업외비용
당분기와 전분기의 기타영업외수익 및 기타영업외비용의 내역은 다음과 같습니다.
| (단위: 천원) | ||
|---|---|---|
| 구 분 | 당분기 | 전분기 |
| 기타영업외수익: | ||
| 수입수수료 | 284,000 | 127,500 |
| 유형자산처분이익 | - | 3,262 |
| 기타의대손상각비환입 | 340,517 | - |
| 잡이익 | 42,933 | 27,140 |
| 합 계 | 667,450 | 157,902 |
| 기타영업외비용: | ||
| 기타의대손상각비 | 10,997 | - |
| 기타충당부채전입액 | 84,590 | 71,852 |
| 기타 | 286 | 2,416 |
| 합 계 | 95,873 | 74,268 |
28. 금융수익 및 금융비용
당분기와 전분기의 금융수익 및 금융비용의 내역은 다음과 같습니다.
| (단위: 천원) | ||
|---|---|---|
| 구 분 | 당분기 | 전분기 |
| 금융수익: | ||
| 이자수익 | 648,137 | 465,725 |
| 외환차익 | 17,068 | 26,373 |
| 외화환산이익 | 8,376 | 5,939 |
| 당기손익-공정가치 측정 금융자산 평가이익 | 6,564,184 | 1,980,566 |
| 합 계 | 7,237,765 | 2,478,604 |
| 금융비용: | ||
| 이자비용 | 1,024,827 | 691,521 |
| 외환차손 | 11,494 | 26,015 |
| 외화환산손실 | 35 | 175 |
| 파생상품평가손실 | 7,517,957 | - |
| 금융자산거래일손실 | 484,435 | - |
| 당기손익-공정가치 측정 금융자산 평가손실 | - | 75 |
| 합 계 | 9,038,748 | 717,786 |
29. 법인세비용
법인세비용은 연간 회계연도에 대해서 예상되는 가중평균 연간법인세율의 추정에 기초하여 인식하였습니다.
이연법인세자산에 대한 미래 실현가능성은 당사의 성과, 전반적인 경제환경과 산업에 대한 전망, 향후 예상수익, 세액공제와 이월결손금의 공제가능기간 등 다양한 요소들을 고려하여 평가합니다. 당사는 주기적으로 이러한 사항들을 검토하고 있는 바, 당분기말 현재 이연법인세자산의 경우 실현가능성에 대한 판단을 토대로 미인식하고 있습니다.
30. 주당이익
(1) 당분기와 전분기 중 기본주당이익의 계산내역은 다음과 같습니다.
| (단위: 원, 주) | ||
|---|---|---|
| 구 분 | 당분기 | 전분기 |
| 보통주순이익(손실) | (20,791,269,947) | (9,861,430,195) |
| 가중평균보통유통주식수(*) | 65,753,081 | 57,771,345 |
| 기본주당이익(손실) | (316) | (171) |
(*) 당분기 중 무상감자로 인한 주식수 감소효과를 고려하여 가중평균유통주식수를 조정하였습니다.
(2) 당분기와 전분기의 가중평균유통보통주식수 계산 내역은 다음과 같습니다.
<당분기>
| 일자 | 내역 | 총발행주식수 | 자기주식 | 유통보통주식수 | 일수 | 적수 |
|---|---|---|---|---|---|---|
| 2024-01-01 | 전기이월 | 66,575,468 | 822,387 | 65,753,081 | 91 | 5,983,530,371 |
| 일수(일) | 91 | |||||
| 가중평균유통보통주식수 | 65,753,081 | |||||
<전분기>
| 일자 | 내역 | 총발행주식수 | 자기주식 | 유통보통주식수 | 일수 | 적수 |
|---|---|---|---|---|---|---|
| 2023-01-01 | 전기이월 | 58,575,469 | 536 | 58,574,933 | 2 | 117,149,865 |
| 2023-01-03 | 자기주식 취득 | 58,575,469 | 822,388 | 57,753,081 | 88 | 5,082,271,146 |
| 합 계 | 5,199,421,011 | |||||
| 일수(일) | 90 | |||||
| 가중평균유통보통주식수 | 57,771,345 | |||||
31. 현금흐름표
(1) 당분기와 전분기의 영업활동 현금흐름 중 당기순이익 조정을 위한 가감 및 자산부채의 변동은 다음과 같습니다.
| (단위: 천원) | ||
|---|---|---|
| 구 분 | 당분기 | 전분기 |
| 당기순이익 조정을 위한 가감: | ||
| 법인세비용 | - | (122,135) |
| 기타의대손상각비 | 10,997 | - |
| 기타의대손상각비 환입 | (340,517) | - |
| 감가상각비 | 4,097,250 | 4,963,515 |
| 감가상각비(투자부동산) | 20,272 | 22,091 |
| 퇴직급여 | 499,958 | 513,068 |
| 무형자산상각비 | 309,750 | 264,991 |
| 유형자산처분이익 | - | (3,262) |
| 유형자산폐기손실 | 22 | 2 |
| 재고자산평가손실 | - | 688,463 |
| 재고자산평가손실충당금환입 | (361,002) | (999) |
| 재고자산폐기손실 | 76,690 | 18,114 |
| 이자수익 | (648,137) | (465,725) |
| 이자비용 | 1,024,827 | 691,521 |
| 당기손익-공정가치 측정 금융자산 평가손실 | - | 75 |
| 당기손익-공정가치 측정 금융자산 평가이익 | (6,564,184) | (1,980,567) |
| 외화환산이익 | (8,376) | (5,939) |
| 외화환산손실 | 35 | 175 |
| 잡이익 | - | (2,598) |
| 잡손실 | - | 7 |
| 관계기업투자주식처분손실 | 8,567,250 | - |
| 파생상품부채평가손실 | 7,517,957 | - |
| 금융자산거래일손실 | 484,435 | - |
| 합 계 | 14,687,227 | 4,580,797 |
| 영업활동으로 인한 자산부채의 변동: | ||
| 매출채권의 감소(증가) | 1,903,177 | 3,377,237 |
| 기타유동채권의 감소(증가) | (238,602) | (2,829,212) |
| 기타유동자산의 감소(증가) | 1,376,548 | (340,069) |
| 재고자산의 감소(증가) | (2,953,143) | (9,820,765) |
| 매입채무의 증가(감소) | 2,023,224 | 3,368,301 |
| 기타유동채무의 증가(감소) | (293,157) | 643,518 |
| 기타유동부채의 증가(감소) | (184,099) | (3,314,091) |
| 유동충당부채의 증가(감소) | 6,906 | 22,233 |
| 비유동충당부채의 증가(감소) | 104,848 | 89,527 |
| 퇴직금의 지급 | (341,895) | (506,161) |
| 퇴직연금운영자산의 감소(증가) | 127,006 | 436,606 |
| 관계회사 전입(전출) | 37,972 | (3,230) |
| 합 계 | 1,568,785 | (8,876,106) |
(2) 현금흐름표에 포함되지 않는 주요 비현금거래는 다음과 같습니다.
| (단위: 천원) | ||
|---|---|---|
| 구 분 | 당분기 | 전분기 |
| 유형자산취득관련 미지급금 증가(감소) | (203,240) | (600,142) |
| 무형자산취득관련 미지급금 증가 | - | 71,400 |
| 리스계약에 따른 사용권자산 변동 | 119,214 | 75,879 |
| 리스계약에 따른 리스부채 변동 | 113,795 | 71,308 |
| 리스부채의 미지급금 증가(감소) | (192,595) | - |
| 금융리스부채의 유동성 대체 | 376,665 | 319,438 |
| 건설중인자산의 본계정 대체 | 1,117,131 | 1,920,601 |
| 받을어음 양도분의 단기차입금 계상 변동액 | (280,899) | 82,475 |
| 유형자산의 투자부동산 대체 | - | 3,299,323 |
(3) 당분기와 전분기 중 재무활동에서 생기는 부채의 조정내역은 다음과 같습니다.
<당분기>
| (단위: 천원) | |||||
| 구 분 | 기초 | 재무현금흐름 | 비현금 변동 | 기말 | |
| 공정가치변동 | 기타 | ||||
| 단기차입금 | 83,025,780 | (2,000,000) | - | (280,898) | 80,744,882 |
| 장기차입금 | 32,000,000 | - | - | - | 32,000,000 |
| 임대보증금 | 695,300 | - | - | - | 695,300 |
| 전환사채 | 39,334,509 | - | - | 828,132 | 40,162,641 |
| 유동성파생상품부채 | 14,820,863 | - | 7,517,957 | - | 22,338,820 |
| 리스부채 | 19,547,892 | (520,010) | - | 306,390 | 19,334,272 |
| 재무활동관련 총부채 | 189,424,344 | (2,520,010) | 7,517,957 | 853,624 | 195,275,915 |
<전분기>
| (단위: 천원) | |||||
| 구 분 | 기초 | 재무현금흐름 | 비현금 변동 | 기말 | |
| 공정가치변동 | 기타 | ||||
| 단기차입금 | 123,763,397 | 13,000,000 | - | 82,475 | 136,845,872 |
| 장기차입금 | 698,300 | - | - | - | 698,300 |
| 리스부채 | 20,704,650 | (313,853) | - | 10,540 | 20,401,337 |
| 재무활동관련 총부채 | 145,166,347 | 12,686,147 | - | 93,015 | 157,945,509 |
.
32. 금융자산의 양도
전체가 제거되지는 않은 (양도거래 후에도 해당 금융자산 전체나 일부가 재무상태표에 표시되는) 양도 금융자산은 다음과 같습니다.
| (단위: 천원) | ||
|---|---|---|
| 구 분 | 매출채권(*) | |
| 당분기말 | 전기말 | |
| 양도 자산의 장부금액 | 2,244,882 | 2,525,780 |
| 관련 부채의 장부금액 : | ||
| 단기차입금 | 2,244,882 | 2,525,780 |
| 양수인이 양도자산에 대해서만 소구권을 갖고 있는 경우: | ||
| 양도 자산의 공정가치(A) | 2,244,882 | 2,525,780 |
| 관련 부채의 공정가치(B) | 2,244,882 | 2,525,780 |
| 순포지션(A-B) | - | - |
(*) 당사는 당분기 중 받을어음을 외상거래처 등에 배서양도하였는바, 해당 거래는 받을어음으로부터 발생하는 위험과 보상이 외상거래처 등에 이전되지 않은 것으로 판단하여 당분기말 현재 배서어음 잔액을 단기차입금으로 계상하고 있습니다.
33. 부문정보
경영진은 보고되는 정보에 기초하여 보고부문을 결정하고 있습니다. 당사는 제약사업부 및 바이오사업부로 구분하여 영업정보를 검토하고 있습니다. 보고부문별 자산과 부채는 최고영업의사결정자인 이사회에 정기적으로 제공되지 않아 포함하지 아니하였습니다.
(1) 당분기 및 전분기의 영업수익에 대한 정보는 다음과 같습니다.
| (단위: 천원) | ||
| 구 분 | 당분기 | 전분기 |
| 제약 부문 | 11,073,689 | 10,725,564 |
| 바이오 부문 | 937,991 | 286,074 |
| 합 계 | 12,011,680 | 11,011,638 |
(2) 당사는 본사 소재지인 대한민국에서 영업하고 있으며, 비유동자산은 모두 대한민국에 소재하고 있습니다.
(3) 당분기 및 전분기 매출액의 10% 이상을 차지하는 단일 외부고객으로부터의 수익금액정보는 다음과 같습니다.
| (단위: 천원) | ||
|---|---|---|
| 구 분 | 당분기 | 전분기 |
| 고객사A | 3,115,556 | 2,930,205 |
| 고객사B | 1,362,454 | 2,023,631 |
| 고객사C | 1,147,511 | 1,374,700 |
| 합 계 | 5,625,521 | 6,328,536 |
34. 특수관계자거래
(1) 현재 특수관계자 내역은 다음과 같습니다.
| 구 분 | 회 사 명 |
|---|---|
| 지배기업의 최대주주 | ㈜지베이스 |
| 지배기업 | ㈜에이프로젠 |
| 종속기업 | 에이프로젠파마㈜ |
| 관계기업 | ㈜에이피헬스케어(구, ㈜에이프로젠헬스케어앤게임즈)(*1,2) |
| 기타의 특수관계자 | ㈜아이벤트러스, ㈜넥스코닉스, 지비티㈜, 케이아이씨공업기계(장가항)유한공사, 국제전자제어㈜, ㈜제3글로브, ㈜지비피에스, 에이프로젠아이앤씨㈜, ㈜비전브로스, ㈜에이프로젠비저너리 |
(*1) 당분기 중 ㈜에이프로젠헬스케어앤게임즈에서 ㈜에이피헬스케어로 사명을 변경하였습니다.
(*2) 전기 중 ㈜에이피헬스케어에 대한 지배력을 상실하여 관계기업투자주식으로 계정재분류하였습니다.
(2) 당분기와 전분기 중 특수관계자와의 거래 내역은 다음과 같습니다.
| (단위: 천원) | |||||
|---|---|---|---|---|---|
| 구 분 | 특수관계자명 | 거래구분 | 거래내용 | 당분기 | 전분기 |
| 지배기업의 최대주주 | ㈜지베이스 | 수익 | 이자수익 | 602,265 | 401,885 |
| 기타의대손상각비환입 | 340,517 | - | |||
| 비용 | 기타의대손상각비(*1) | 10,997 | - | ||
| 금융자산거래일손실(*2) | 484,435 | - | |||
| 지배기업 | ㈜에이프로젠 | 수익 | 수입임대료 | - | 4,800 |
| 당기손익-공정가치 측정 금융자산 평가이익(*4) |
6,564,184 | 1,980,567 | |||
| 용역매출 | 773,972 | 188,360 | |||
| 상품매출 | 56,981 | ||||
| 기타매출 | 88,590 | 87,990 | |||
| 잡이익 | 1,568 | - | |||
| 비용 | 당기손익-공정가치 측정 금융자산 평가손실 |
- | 75 | ||
| 유무형자산의취득 | - | 447,500 | |||
| 경상연구개발비 | 3,600 | - | |||
| 파생상품부채평가손실(*5) | 7,517,957 | - | |||
| 이자비용(*3,*6) | 2,252,968 | 1,169,644 | |||
| 종속기업 | 에이프로젠파마㈜ | 수익 | 제품매출 | 3,078,664 | 2,899,956 |
| 상품매출 | 34,545 | 30,249 | |||
| 기타매출 | 2,347 | - | |||
| 수입임대료 | - | 2,012 | |||
| 수입수수료 | 132,500 | 127,500 | |||
| 이자수익 | - | 14,466 | |||
| 비용 | 이자비용 | 16,530 | - | ||
| 관계기업 | ㈜에이피헬스케어 | 수익 | 제품매출 | 1,145,164 | 1,374,700 |
| 기타매출 | 2,347 | - | |||
| 수입임대료 | - | 2,012 | |||
| 비용 | 이자비용(*3) | 465,908 | 311,266 | ||
| 지급임차료 | 314,952 | 538,689 | |||
| 기타 | 에이프로젠아이앤씨㈜ | 수익 | 이자수익 | - | 12,055 |
| ㈜ 넥스코닉스 | 수익 | 수입임대료 | - | 900 | |
| 비용 | 지급수수료 | 35,450 | 56,321 | ||
| 소모품비 | 1,977 | 4,977 | |||
| 유무형자산의취득 | - | 108,486 | |||
| 지비티㈜ | 비용 | 유무형자산의취득 | 76,000 | - | |
| 임원 | 수익 | 이자수익 | 1,680 | 1,677 | |
(*1) ㈜지베이스 대여금에 대하여 당분기 중 기타의 대손상각비를 인식하였습니다.
(*2) 대여시점 거래금액과 공정가치의 차이를 금융자산거래일손실로 인식하였습니다.
(*3) 이자비용은 자본화된 차입원가를 포함하여 작성하였습니다.
(*4) 당사가 보유하고 있는 ㈜에이프로젠 발행 전환사채의 평가이익입니다.
(*5) 당사가 발행한 전환사채는 ㈜에이프로젠이 보유하고 있으며, 전환사채와 관련하여 인식한 파생상품부채의 평가손실입니다.
(*6) 당사가 발행한 전환사채의 이자비용을 포함하여 작성하였습니다.
(3) 당분기와 전기 중 특수관계자와의 자금대여 거래 내역은 다음과 같습니다.
<당분기>
| (단위: 천원) | |||||
| 구 분 | 특수관계자명 | 기초 | 대여 | 회수 | 기말 |
| 지배기업의 최대주주 | ㈜지베이스 | 38,300,000 | - | 1,100,000 | 37,200,000 |
| 지배기업 | ㈜에이프로젠 제25회CB(*) | 22,000,000 | - | - | 22,000,000 |
| 기타 | 임원 | 531,660 | - | - | 531,660 |
| 합 계 | 60,831,660 | - | 1,100,000 | 59,731,660 | |
(*) 당사가 보유하고 있는 ㈜에이프로젠 발행 전환사채이며, 전환사채의 액면금액으로 표시하였습니다.
<전기>
| (단위: 천원) | ||||||
| 구 분 | 특수관계자명 | 기초 | 대여 | 회수 | 대체(*2) | 기말 |
| 지배기업의 최대주주 | ㈜지베이스 | 44,000,000 | 1,100,000 | 6,800,000 | - | 38,300,000 |
| 지배기업 | ㈜에이프로젠 제25회CB | 22,000,000 | - | - | - | 22,000,000 |
| 종속기업 | 에이프로젠파마㈜ | 1,800,000 | - | 1,800,000 | - | - |
| 관계기업 | ㈜에이피헬스케어 | - | 4,000,000 | 4,000,000 | - | - |
| ㈜에이피헬스케어 6회차 BW (*1,2) | - | 16,961,800 | - | 16,961,800 | - | |
| 기타 | 에이프로젠아이앤씨㈜ | 4,000,000 | - | 4,000,000 | - | - |
| 임원 | 531,660 | - | - | - | 531,660 | |
| 합 계 | 72,331,660 | 22,061,800 | 16,600,000 | 16,961,800 | 60,831,660 | |
(*1) 전기 중 관계기업인 ㈜에이피헬스케어가 발행한 신주인수권부사채를 인수했습니다.
(*2) 전기 중 취득한 신주인수권부사채의 신주인수권을 행사했습니다.
(4) 당분기와 전기 중 특수관계자와의 자금차입 거래 내역은 다음과 같습니다.
<당분기>
| (단위: 천원) | |||||
| 구 분 | 특수관계자명 | 기초 | 차입 | 상환 | 기말 |
| 지배기업 | ㈜에이프로젠 | 113,500,000 | - | 2,500,000 | 111,000,000 |
| 종속기업 | 에이프로젠파마㈜ | 3,000,000 | - | 2,000,000 | 1,000,000 |
| 관계기업 | ㈜에이피헬스케어(*) | 43,402,248 | 2,500,000 | 302,202 | 45,600,046 |
| 합 계 | 159,902,248 | 2,500,000 | 4,802,202 | 157,600,046 | |
(*) ㈜에이피헬스케어와의 자금차입 거래는 리스거래를 포함하여 작성하였습니다.
<전기>
| (단위: 천원) | |||||
| 구 분 | 특수관계자명 | 기초 | 차입 | 상환 | 기말 |
| 지배기업 | ㈜에이프로젠(*1) | 118,000,000 | 102,000,000 | 106,500,000 | 113,500,000 |
| 종속기업 | 에이프로젠파마㈜ | - | 9,500,000 | 6,500,000 | 3,000,000 |
| 관계기업 | ㈜에이피헬스케어(*2) | 20,576,695 | 40,000,000 | 17,174,447 | 43,402,248 |
| 합 계 | 138,576,695 | 151,500,000 | 130,174,447 | 159,902,248 | |
(*1) 전기 자금차입거래 1,020억원중 600억은 당사의 전환사채(14회,15회) 발행금액입니다.
(*2) ㈜에이피헬스케어와의 자금차입 거래는 리스거래를 포함하여 작성하였습니다.
(5) 당분기말과 전기말 현재 특수관계자에 대한 채권ㆍ채무의 내역은 다음과 같습니다.
<당분기말>
| (단위: 천원) | |||||||
|---|---|---|---|---|---|---|---|
| 구 분 | 특수관계자명 | 채 권 | |||||
| 매출채권 | 대여금 | 대여금충당금 | 현재가치 할인차금 |
당기손익-공정가치 측정 금융자산(*1) | 기타채권 | ||
| 지배기업의 최대주주 | ㈜지베이스(*2) | - | 37,200,000 | (759,238) | (896,166) | - | 486,568 |
| 지배기업 | ㈜에이프로젠 | 71,378 | - | - | - | 35,010,754 | - |
| 종속기업 | 에이프로젠파마㈜ | 5,084,895 | - | - | - | - | 205,268 |
| 관계기업 | ㈜에이피헬스케어 | 906,556 | - | - | - | - | 43,149 |
| 기타 | ㈜넥스코닉스 | - | - | - | - | - | 59,618 |
| 임원 | - | 531,660 | - | - | - | 5,760 | |
| 합 계 | 6,062,829 | 37,731,660 | (759,238) | (896,166) | 35,010,754 | 800,363 | |
(*1) 당사가 보유하고 있는 ㈜에이프로젠 발행 전환사채이며, 전환사채의 장부금액으로 표시하였습니다.
(*2) ㈜지베이스에 대한 대여금과 관련하여 특수관계자인 ㈜넥스코닉스 등이 보유중인 ㈜에이프로젠의 주식 35,466,324주(당분기말 공정가치 48,553백만원)를 담보(질권)로 제공 받고 있습니다.
| (단위: 천원) | ||||||
|---|---|---|---|---|---|---|
| 구 분 | 특수관계자명 | 채 무 | ||||
| 전환사채(*1) | 차입금 | 리스부채(*2) | 미지급비용 | 기타채무 | ||
| 지배기업 | ㈜에이프로젠 | 60,000,000 | 51,000,000 | - | 1,674,171 | 295,300 |
| 종속기업 | 에이프로젠파마㈜ | - | 1,000,000 | - | 6,667 | 200,000 |
| 관계기업 | ㈜에이피헬스케어 | - | 26,500,000 | 19,100,045 | 271,103 | 1,357,067 |
| 기타 | ㈜넥스코닉스 | - | - | - | - | 347 |
| 합 계 | 60,000,000 | 78,500,000 | 19,100,045 | 1,951,941 | 1,852,714 | |
(*1) 당사가 발행한 전환사채의 액면금액으로 표시하였습니다.
(*2) ㈜에이피헬스케어의 리스부채와 관련하여 사용권자산 19,113백만원을 인식하고 있습니다.
<전기말>
| (단위: 천원) | |||||||
|---|---|---|---|---|---|---|---|
| 구 분 | 특수관계자명 | 채 권 | |||||
| 매출채권 | 대여금 | 대여금충당금 | 현재가치 할인차금 |
당기손익-공정가치 측정 금융자산(*1) | 기타채권 | ||
| 지배기업의 최대주주 | ㈜지베이스(*2) | - | 38,300,000 | (1,088,758) | (633,901) | - | 405,501 |
| 지배기업 | ㈜에이프로젠 | 27,304 | - | - | - | 28,446,570 | - |
| 종속기업 | 에이프로젠파마㈜ | 5,133,227 | - | - | - | - | 151,506 |
| 관계기업 | ㈜에이피헬스케어 | 1,161,753 | - | - | - | - | 43,130 |
| 기타 | ㈜넥스코닉스 | - | - | - | - | - | 9,300 |
| 임원 | - | 531,660 | - | - | - | 4,081 | |
| 합 계 | 6,322,284 | 38,831,660 | (1,088,758) | (633,901) | 28,446,570 | 613,518 | |
(*1) 당사가 보유하고 있는 ㈜에이프로젠 발행 전환사채이며, 전환사채의 장부금액으로 표시하였습니다.
(*2) ㈜지베이스에 대한 대여금과 관련하여 특수관계자인 ㈜넥스코닉스 등이 보유중인 ㈜에이프로젠의 주식 31,006,324주를 담보(질권)로 제공 받고 있습니다.
| (단위: 천원) | ||||||
|---|---|---|---|---|---|---|
| 구 분 | 특수관계자명 | 채 무 | ||||
| 전환사채(*1) | 단기차입금 | 리스부채(*2) | 미지급비용 | 기타채무 | ||
| 지배기업 | ㈜에이프로젠 | 60,000,000 | 53,500,000 | - | 1,407,805 | 303,000 |
| 종속기업 | 에이프로젠파마㈜ | - | 3,000,000 | - | 37,808 | 200,000 |
| 관계기업 | ㈜에이피헬스케어 | - | 24,000,000 | 19,402,248 | 28,932 | 1,164,222 |
| 기타 | ㈜넥스코닉스 | - | - | - | - | 11,044 |
| 합 계 | 60,000,000 | 80,500,000 | 19,402,248 | 1,474,545 | 1,678,266 | |
(*1) 당사가 발행한 전환사채의 액면금액으로 표시하였습니다.
(*2) ㈜에이피헬스케어의 리스부채와 관련하여 사용권자산 19,518백만원을 인식하고 있습니다.
(6) 당분기말 현재 당사가 특수관계자를 위해 제공하는 지급보증 및 담보보증 내역은 다음과 같습니다.
| (단위: 천원) | |||||
| 담보제공자산 | 장부금액 | 담보설정금액 | 차입금액 | 담보권자 | 제공사유 |
| 유형자산(토지,건물,기계,시설)(*) | 138,836,592 | 72,000,000 | 51,000,000 | 한국수출입은행 | ㈜에이프로젠의 차입금 담보 |
(*) 동 유형자산에 대한 화재보험청구권에 대해서도 질권이 설정되어 있습니다.
(7) 당분기와 전분기의 주요경영진에 대해 비용으로 인식한 보상내역은 다음과 같습니다.
| (단위: 천원) | ||
|---|---|---|
| 구 분 | 당분기 | 전분기 |
| 단기급여 | 179,850 | 167,350 |
| 퇴직급여 | 172,579 | 187,391 |
| 합 계 | 352,429 | 354,741 |
상기 주요 경영진에는 당사 활동의 계획-운영-통제에 대한 중요한 권한과 책임을 가진 이사(비상임 포함)가 포함되어 있습니다.
35. 위험관리
당사의 경영자는 아래에서 설명하는 바와 같이, 각 위험별 관리 절차를 검토하고 정책에 부합하는지 검토하고 있습니다.
(1) 금융위험 관리
금융상품과 관련하여 당사는 신용위험, 유동성위험 및 시장위험에 노출되어 있습니다. 당사의 금융위험관리 목적과 정책은 2023년 12월 31일로 종료되는 회계연도와 동일합니다. 당사의 경영자는 아래에서 설명하는 바와 같이, 각 위험별 관리 절차를 검토하고 정책에 부합하는지 검토하고 있습니다.
(2) 자본관리
당사의 자본관리는 계속기업으로서의 존속능력을 유지하는 한편, 자본조달비용을 최소화하여 주주이익을 극대화하는 것을 그 목적으로 하고 있습니다. 당사의 경영진은 자본구조를 주기적으로 검토하고 있으며, 장ㆍ단기 자금차입 및 유상증자 등을 통하여 최적의 자본구조를 유지하고 있습니다. 당사의 전반적인 자본위험 관리정책은 전기와 동일합니다.
(3) 유동성위험
당사는 현금 등 금융자산을 인도하여 결제하는 금융부채에 관련된 의무를 충족하는 데 어려움을 겪게 될 유동성위험에 노출되어 있습니다. 당사는 유동성위험을 관리하기 위하여 단기 및 중장기 자금관리계획을 수립하고 현금유출예산과 실제 현금유출액을 지속적으로 분석ㆍ검토하여 금융부채와 금융자산의 만기구조를 대응시키고 있습니다. 당사의 경영진은 영업활동현금흐름과 금융자산의 현금유입으로 금융부채를 상환가능하다고 판단하고 있습니다.
(4) 신용위험
① 신용위험의 노출정도
당사는 금융상품의 당사자 중 일방이 의무를 이행하지 않아 상대방에게 재무손실을 입힐 신용위험에 노출되어 있습니다. 당사는 신용위험을 관리하기 위하여 금융자산의 신용보강을 위한 정책과 절차를 마련하여 운영하고 있습니다. 또한, 당사는 신규 거래처와 계약시 거래처로부터 담보 또는 지급보증을 제공받고 있으며, 신용정보회사에서 제공하는 조기경보시스템등을 통해서 거래처 이상여부를 파악하여 신용거래한도를 조정하고 있습니다. 회수가 지연되는 금융자산에 대하여는 회수지연 현황 및 회수대책이 보고되고 있으며 지연사유에 따라 적절한 조치를 취하고 있습니다.
(5) 시장위험
① 이자율위험 관리
회사의 금융상품 중 변동이자부 차입금은 시장이자율의 변동으로부터 영향을 받습니다. 당사는 당분기말 현재 변동이자부 차입금을 보유하고 있지 않습니다.
② 환위험
당사는 외환위험, 특히 주로 USD의 환율변동위험에 노출되어 있습니다. 회사의 경영진은 기능통화에 대한 외환위험을 관리하도록 하는 정책을 수립하고 있습니다. 외환위험은 미래예상거래 및 인식된 자산부채가 기능통화 외의 통화로 표시될 때 발생하고 있습니다. 당사는 주로 USD 채권 및 채무를 보유하고 있으나, 환율변동에 따른위험이 유의적이지 않다고 판단하고 있습니다.
(6) 공정가치
1) 당분기말과 전기말 현재 금융상품의 장부금액과 공정가치는 다음과 같습니다.
| (단위: 천원) | ||||
|---|---|---|---|---|
| 구 분 | 당분기말 | 전기말 | ||
| 장부금액 | 공정가치 | 장부금액 | 공정가치 | |
| 금융자산: | ||||
| 상각후원가로 인식된 금융자산 | ||||
| 현금및현금성자산 | 3,919,786 | 3,919,786 | 9,005,480 | 9,005,480 |
| 매출채권및기타유동채권 | 18,327,670 | 18,327,670 | 20,259,328 | 20,259,328 |
| 장기매출채권및기타비유동채권 | 31,136,424 | 31,136,424 | 32,204,918 | 32,204,918 |
| 소 계 | 53,383,880 | 53,383,880 | 61,469,726 | 61,469,726 |
| 공정가치로 인식된 금융자산 | ||||
| 당기손익-공정가치 측정 금융자산 | 35,055,154 | 35,055,154 | 28,490,970 | 28,490,970 |
| 소 계 | 35,055,154 | 35,055,154 | 28,490,970 | 28,490,970 |
| 합 계 | 88,439,034 | 88,439,034 | 89,960,696 | 89,960,696 |
| 금융부채: | ||||
| 상각후원가로 인식된 금융부채 | ||||
| 매입채무및기타유동채무 | 10,697,351 | 10,697,351 | 8,820,818 | 8,820,818 |
| 단기차입금 | 80,744,882 | 80,744,882 | 83,025,780 | 83,025,780 |
| 유동성전환사채 | 40,162,641 | 40,162,641 | 39,334,509 | 39,334,509 |
| 장기차입금 | 32,000,000 | 32,000,000 | 32,000,000 | 32,000,000 |
| 기타유동금융부채 | 1,364,826 | 1,364,826 | 1,299,352 | 1,299,352 |
| 장기매입채무및기타비유동채무 | 695,300 | 695,300 | 695,300 | 695,300 |
| 기타비유동금융부채 | 17,969,446 | 17,969,446 | 18,248,540 | 18,248,540 |
| 소 계 | 183,634,446 | 183,634,446 | 183,424,299 | 183,424,299 |
| 공정가치로 인식된 금융부채: | ||||
| 유동성파생상품부채 | 22,338,820 | 22,338,820 | 14,820,863 | 14,820,863 |
| 소 계 | 22,338,820 | 22,338,820 | 14,820,863 | 14,820,863 |
| 합 계 | 205,973,266 | 205,973,266 | 198,245,162 | 198,245,162 |
2) 공정가치 측정에 적용된 평가기법과 가정
금융자산 및 금융부채의 공정가치는 다음과 같이 결정하였습니다.
- 표준거래조건과 활성시장이 존재하는 금융자산과 금융부채의 공정가치는 시장가격을 참고하여 결정하였습니다(국공채 및 무담보회사채).
- 파생상품의 공정가치는 공시된 가격을 이용하여 계산되었습니다. 다만 공시된 가격을 이용할 수 없다면, 옵션이 아닌 파생상품의 경우에는 금융상품의 기간에 대하여적용가능한 수익률곡선을 사용하여 할인된 현금흐름 분석을 수행하며, 옵션인 파생상품의 경우에는 옵션가격결정모형을 사용하고 있습니다. 통화선도계약은 공시된 선도환율과 계약의 만기와 일치하는 공시된 이자율로부터 도출된수익률곡선을 사용하여 측정하였습니다. 이자율스왑은 공시된 이자율로부터 도출된 적용가능한 수익률곡선에 기초하여 추정되고 할인된 미래현금흐름의 현재가치로 측정하였습니다.
- (상기에 기술된 금융상품을 제외한) 기타 금융자산과 금융부채의 공정가치는 할인된 현금흐름 분석에 기초하여 일반적으로 인정된 가격결정모형에 따라 결정하였습니다.
3) 당사는 재무상태표에 공정가치로 측정되는 금융상품에 대하여 공정가치측정에 사용된 투입변수에 따라 다음과 같은 공정가치 서열체계로 분류하였습니다.
(수준 1) 동일한 자산이나 부채에 대한 활성시장에서의 (조정되지 않은) 공시가격
(수준 2) 직접적으로(예: 가격) 또는 간접적으로(예: 가격에서 도출되어) 관측가능한, 자산이나 부채에 대한 투입변수. 단, 수준 1에 포함된 공시가격은 제외함
(수준 3) 관측가능한 시장자료에 기초하지 않은, 자산이나 부채에 대한 투입변수(관 측가능하지 않은 투입변수)
① 다음 표는 최초 인식후 공정가치로 측정되는 금융상품을 공정가치가 시장에서 관측가능한 정도에 따라 수준 1에서 수준 3으로 분류하여 분석한 것입니다.
| (단위: 천원) | |||||||||
|---|---|---|---|---|---|---|---|---|---|
| 구 분 | 당분기말 | 전기말 | |||||||
| 수준 1 | 수준 2 | 수준 3 | 합 계 | 수준 1 | 수준 2 | 수준 3 | 합 계 | ||
| 기타비유동금융자산 | 당기손익-공정가치 측정 금융자산 |
- | 35,010,754 | 44,400 | 35,055,154 | - | 28,446,570 | 44,400 | 28,490,970 |
| 유동성파생상품부채 | 파생상품부채 | - | 22,338,820 | - | 22,338,820 | - | 14,820,863 | - | 14,820,863 |
② 공정가치로 측정되는 금융자산이나 금융부채 중 공정가치 서열체계 수준2로 분류된 항목의 가치평가기법과 투입변수는 다음과 같습니다.
<당분기>
| (단위: 천원) | ||||
|---|---|---|---|---|
| 구 분 | 장부금액 | 공정가치 금액 | 가치평가기법 | 투입변수 |
| 기타비유동금융자산 | ||||
| 당기손익-공정가치 측정 금융자산 | 35,010,754 | 35,010,754 | 이항모형 (Goldman-Sachs 모델) |
만기수익률(YTM),주가변동성,국고채만기수익률 |
| 유동성파생상품부채 | ||||
| 파생상품부채 | 22,338,820 | 22,338,820 | 이항모형(BDT모델) | 이자율변동성, 할인율 등 |
<전기>
| (단위: 천원) | ||||
|---|---|---|---|---|
| 구 분 | 장부금액 | 공정가치 금액 | 가치평가기법 | 투입변수 |
| 기타비유동금융자산 | ||||
| 당기손익-공정가치 측정 금융자산 | 28,446,570 | 28,446,570 | 이항모형 (Goldman-Sachs 모델) |
만기수익률(YTM),주가변동성,국고채만기수익률 |
| 유동성파생상품부채 | ||||
| 파생상품부채 | 14,820,863 | 14,820,863 | 이항모형(BDT모델) | 이자율변동성, 할인율 등 |
③ 공정가치로 후속측정하는 것이 원칙인 금융자산이나 금융부채 중 공정가치를 신뢰성 있게 측정할 수 없어 공정가치 서열체계에 수준3로 분류된 금융자산과 금융부채의 내역은 다음과 같습니다.
| (단위: 천원) | ||||
|---|---|---|---|---|
| 구 분 | 내역 | 구분 | 당분기말 | 전기말 |
| 기타비유동금융자산 | 당기손익-공정가치 측정 금융자산 |
기초 | 44,400 | 44,400 |
| 기말 | 44,400 | 44,400 | ||
4) 공정가치로 측정되지는 않으나 공정가치가 공시되는 자산이나 부채는 다음과 같습니다.
① 공정가치로 측정되지는 않으나 공정가치가 공시되는 자산, 부채의 공정가치 서열체계에 따른 수준별 현황은 다음과 같습니다.
| (단위: 천원) | ||||||||||
|---|---|---|---|---|---|---|---|---|---|---|
| 구 분 | 당분기말 | 전기말 | ||||||||
| 장부가액 | 수준 1 | 수준 2 | 수준 3 | 합 계 | 장부가액 | 수준 1 | 수준 2 | 수준 3 | 합 계 | |
| 투자부동산 | 3,821,076 | - | - | 5,526,286 | 5,526,286 | 3,841,347 | - | - | 5,526,286 | 5,526,286 |
② 재무상태표에서 공정가치로 측정되지는 않으나 공정가치가 공시되는 자산, 부채 중 공정가치 서열체계에 수준3으로 분류된 항목의 가치평가기법, 투입변수, 관측가능하지 않은 투입변수 등에 대한 현황은 다음과 같습니다.
| (단위: 천원) | |||||
| 구 분 | 공정가치 | 가치평가기법 | 투입변수 | 수준3 투입 변수 범위 (가중평균) |
관측가능하지 않은 투입변수가 공정가치 측정에 미치는 영향 |
| 투자부동산 | 5,526,286 | 거래사례비교법등 | 거래가격 등 | 거래가격 등 | 거래가격상승하면 공정가치 상승 |
36. 보고기간 종료일 이후 발생한 주요사항
당사는 2024년 1월 12일 이사회결의를 통해 신주 65,753,081주를 발행하는 유상증자를 결정하였습니다. 2024년 5월 10일 증자 규모가 60,953 백만원으로 변경되었으며, 발행금액은 2024년 6월 14일에 확정될 예정입니다.
6. 배당에 관한 사항
당사는 정관에 의거하여 이사회 결의 및 주주총회의 결의 절차를 통해 배당을 실시하도록 하고 있습니다. 배당규모는 당사의 배당가능이익, 미래를 위한 투자 계획, 재무 안정성 등을 고려하여 결정하나, 최근 5년간 실적부진 등으로 인하여 배당을 지급한 사실이 없습니다.
공시서류작성기준일 현재 당사는 정관에서 정한 배당에 관한 사항 이외에 자사주 매입 및 소각 계획 등 배당 관련 별도 정책을 마련하고있지 아니하며, 향후 별도의 배당 관련 정책 마련시 안내할 예정입니다.
당사의 배당과 관련하여 정관에서 정한 사항은 다음과 같습니다.
|
제47조 [이익금의 처분] ① 이익의 배당은 금전, 주식 및 기타의 재산으로 할 수 있다. ② 제1항의 시효의 완성으로 인한 배당금은 이 회사에 귀속한다. |
가. 주요배당지표
| 구 분 | 주식의 종류 | 당기 | 전기 | 전전기 |
|---|---|---|---|---|
| 제66기 1분기 | 제65기 | 제64기 | ||
| 주당액면가액(원) | 500 | 500 | 500 | |
| (연결)당기순이익(백만원) | -6,010 | -115,330 | 13,621 | |
| (별도)당기순이익(백만원) | -20,791 | -94,742 | 10,858 | |
| (연결)주당순이익(원) | -91 | -187 | 31 | |
| 현금배당금총액(백만원) | - | - | - | |
| 주식배당금총액(백만원) | - | - | - | |
| (연결)현금배당성향(%) | - | - | - | |
| 현금배당수익률(%) | - | - | - | - |
| - | - | - | - | |
| 주식배당수익률(%) | - | - | - | - |
| - | - | - | - | |
| 주당 현금배당금(원) | - | - | - | - |
| - | - | - | - | |
| 주당 주식배당(주) | - | - | - | - |
| - | - | - | - | |
나. 과거 배당 이력
당사는 최근 5년간 배당을 지급한 이력이 없습니다.
7. 증권의 발행을 통한 자금조달에 관한 사항
7-1. 증권의 발행을 통한 자금조달 실적
| [지분증권의 발행 등과 관련된 사항] |
가. 증자(감자)현황
| (기준일 : | 신고서제출일 | ) | (단위 : 원, 주) |
| 주식발행 (감소)일자 |
발행(감소) 형태 |
발행(감소)한 주식의 내용 | ||||
|---|---|---|---|---|---|---|
| 종류 | 수량 | 주당 액면가액 |
주당발행 (감소)가액 |
비고 | ||
| 2022.06.17 | 신주인수권행사 | 보통주 | 115 | 500 | 2,125 | 제13회 BW 2분기 합산 |
| 2022.12.21 | - | 보통주 | 187,178,806 | 500 | - | 합병신주 발행 |
| 2023.04.13 | 유상증자(제3자배정) | 보통주 | 80,000,001 | 500 | 500 | 증자비율 13.66% |
| 2024.03.29 | 자본감소 | 보통주 | -599,179,221 | 500 | - | 감자비율 90% |
나. 미상환 전환사채 발행현황
| (기준일 : | 2024년 03월 31일 | ) | (단위 : 백만원, 주) |
| 종류\구분 | 회차 | 발행일 | 만기일 | 권면(전자등록)총액 | 전환대상 주식의 종류 |
전환청구가능기간 | 전환조건 | 미상환사채 | 비고 | ||
|---|---|---|---|---|---|---|---|---|---|---|---|
| 전환비율 (%) |
전환가액 | 권면(전자등록)총액 | 전환가능주식수 | ||||||||
| 제14회 무기명 이권부 무보증 사모 전환사채 |
14 | 2023.04.14 | 2028.04.14 | 40,000 | 보통주 | 2024.04.15 ~ 2028.03.14 |
100 | 5,000 | 40,000 | 8,000,000 | 2024.04.14 전환가조정 3,500원 |
| 제15회 무기명 이권부 무보증 사모 전환사채 |
15 | 2023.04.24 | 2028.04.24 | 20,000 | 보통주 | 2024.04.24 ~ 2028.03.24 |
100 | 5,000 | 20,000 | 4,000,000 | 2024.04.24 전환가조정 3,500원 |
| 합 계 | - | - | - | 60,000 | - | - | - | - | 60,000 | 12,000,000 | - |
| [채무증권의 발행 등과 관련된 사항] |
채무증권 발행실적
| (기준일 : | 2024년 03월 31일 | ) | (단위 : 백만원, %) |
| 발행회사 | 증권종류 | 발행방법 | 발행일자 | 권면(전자등록)총액 | 이자율 | 평가등급 (평가기관) |
만기일 | 상환 여부 |
주관회사 |
|---|---|---|---|---|---|---|---|---|---|
| ㈜에이프로젠바이오로직스 | 회사채 | 사모 | 2023.04.14 | 40,000 | 6 | - | 2028.04.14 | 미상환 | - |
| ㈜에이프로젠바이오로직스 | 회사채 | 사모 | 2023.04.24 | 20,000 | 6 | - | 2028.04.24 | 미상환 | - |
| 합 계 | - | - | - | 60,000 | - | - | - | - | - |
기업어음증권 미상환 잔액
| (기준일 : | 2024년 03월 31일 | ) | (단위 : 백만원) |
| 잔여만기 | 10일 이하 | 10일초과 30일이하 |
30일초과 90일이하 |
90일초과 180일이하 |
180일초과 1년이하 |
1년초과 2년이하 |
2년초과 3년이하 |
3년 초과 | 합 계 | |
|---|---|---|---|---|---|---|---|---|---|---|
| 미상환 잔액 | 공모 | - | - | - | - | - | - | - | - | - |
| 사모 | - | - | - | - | - | - | - | - | - | |
| 합계 | - | - | - | - | - | - | - | - | - | |
단기사채 미상환 잔액
| (기준일 : | 2024년 03월 31일 | ) | (단위 : 백만원) |
| 잔여만기 | 10일 이하 | 10일초과 30일이하 |
30일초과 90일이하 |
90일초과 180일이하 |
180일초과 1년이하 |
합 계 | 발행 한도 | 잔여 한도 | |
|---|---|---|---|---|---|---|---|---|---|
| 미상환 잔액 | 공모 | - | - | - | - | - | - | - | - |
| 사모 | - | - | - | - | - | - | - | - | |
| 합계 | - | - | - | - | - | - | - | - | |
회사채 미상환 잔액 (별도)
| (기준일 : | 2024년 03월 31일 | ) | (단위 : 백만원) |
| 잔여만기 | 1년 이하 | 1년초과 2년이하 |
2년초과 3년이하 |
3년초과 4년이하 |
4년초과 5년이하 |
5년초과 10년이하 |
10년초과 | 합 계 | |
|---|---|---|---|---|---|---|---|---|---|
| 미상환 잔액 | 공모 | - | - | - | - | - | - | - | - |
| 사모 | - | - | - | - | 60,000 | - | - | 60,000 | |
| 합계 | - | - | - | - | 60,000 | - | - | 60,000 | |
회사채 미상환 잔액(연결)
| (기준일 : | 2024년 03월 31일 | ) | (단위 : 백만원) |
| 잔여만기 | 1년 이하 | 1년초과 2년이하 |
2년초과 3년이하 |
3년초과 4년이하 |
4년초과 5년이하 |
5년초과 10년이하 |
10년초과 | 합 계 | |
|---|---|---|---|---|---|---|---|---|---|
| 미상환 잔액 | 공모 | - | - | - | - | - | - | - | - |
| 사모 | - | - | - | - | 60,000 | - | - | 60,000 | |
| 합계 | - | - | - | - | 60,000 | - | - | 60,000 | |
신종자본증권 미상환 잔액
| (기준일 : | 2024년 03월 31일 | ) | (단위 : 백만원) |
| 잔여만기 | 1년 이하 | 1년초과 5년이하 |
5년초과 10년이하 |
10년초과 15년이하 |
15년초과 20년이하 |
20년초과 30년이하 |
30년초과 | 합 계 | |
|---|---|---|---|---|---|---|---|---|---|
| 미상환 잔액 | 공모 | - | - | - | - | - | - | - | - |
| 사모 | - | - | - | - | - | - | - | - | |
| 합계 | - | - | - | - | - | - | - | - | |
조건부자본증권 미상환 잔액
| (기준일 : | 2024년 03월 31일 | ) | (단위 : 백만원) |
| 잔여만기 | 1년 이하 | 1년초과 2년이하 |
2년초과 3년이하 |
3년초과 4년이하 |
4년초과 5년이하 |
5년초과 10년이하 |
10년초과 20년이하 |
20년초과 30년이하 |
30년초과 | 합 계 | |
|---|---|---|---|---|---|---|---|---|---|---|---|
| 미상환 잔액 | 공모 | - | - | - | - | - | - | - | - | - | - |
| 사모 | - | - | - | - | - | - | - | - | - | - | |
| 합계 | - | - | - | - | - | - | - | - | - | - | |
7-2. 증권의 발행을 통해 조달된 자금의 사용실적
- 사모자금의 사용내역
| (기준일 : | 2024년 03월 31일 | ) | (단위 : 백만원) |
| 구 분 | 회차 | 납입일 | 주요사항보고서의 자금사용 계획 |
실제 자금사용 내역 |
차이발생 사유 등 | ||
|---|---|---|---|---|---|---|---|
| 사용용도 | 조달금액 | 내용 | 금액 | ||||
| 유상증자 (제3자배정) |
- | 2023.04.12 | 운영자금 | 40,000 | 바이오사업부문 운영자금 사용 (원부자재 매입, 임금 등) |
40,000 | - |
| 전환사채 | 14 | 2023.04.14 | 운영자금 | 40,000 | 바이오사업부문 운영자금 사용 (원부자재 매입, 임금 등) |
40,000 | - |
| 전환사채 | 15 | 2023.04.24 | 타법인 증권취득 | 20,000 | ㈜에이프로젠헬스케어앤게임즈 3자배정 유상증자 참여 |
20,000 | - |
8. 기타 재무에 관한 사항
가. 재무제표 재작성 등 유의사항
1) 재무제표 재작성
① 제64기(2022년) 오류의 성격
| ㉮ | 오류 계정과목 | 채권 및 기타채권(장기대여금), 기타비용, 기타의 대손상각비 |
| 발생 경위 | 종속기업인 ㈜에이프로젠H&G의 대여금 조기회수에 대한 기대신용손실 추정시 기대현금흐름 미반영, 유효이자율 적용오류로 인한 대손충당금 및 기타의 대손상각비 산정액 과대계상 (보고기간말과 재무제표 발행승인일 사이에 발생) | |
| 오류의 내용 | (재무상태표) 제64기 비유동자산 80억 과소계상 (손익계산서) 제64기 기타수익 22억 과소계상 기타비용 58억 과대계상 |
|
| 관련 기준서 | K-IFRS 제 1109호 문단 5.1.1 K-IFRS 제 1109호 문단 B5.5.44 K-IFRS 제 1109호 문단 3.2.3 |
② 오류수정의 영향을 받는 재무제표
- 재무상태표
| (단위 : 원) |
| 과목 | 2022년말 | ||
|---|---|---|---|
| 이전 보고금액 | ㉮ 관련 수정금액 |
재작성 금액 | |
| 자 산 |
- |
- |
- |
| Ⅱ. 비유동자산 | 435,495,222,101 | 8,037,065,479 | 443,532,287,580 |
| 장기매출채권 및 기타비유동채권 | 38,505,123,203 | 8,037,065,479 | 46,542,188,682 |
| 자산총계 | 676,103,351,219 | 8,037,065,479 | 684,140,416,698 |
| 자 본 | - | - | - |
| Ⅰ. 지배기업소유주지분 | 421,718,911,008 | 4,802,193,876 | 426,521,104,884 |
| 이익잉여금(결손금) | (12,887,679,713) | 4,802,193,876 | (8,085,485,837) |
| Ⅱ. 비지배지분 | 80,654,748,275 | 3,234,871,603 | 83,889,619,878 |
| 자본총계 | 502,373,659,283 | 8,037,065,479 | 510,410,724,762 |
| 부채와 자본총계 | 676,103,351,219 | 8,037,065,479 | 684,140,416,698 |
- 포괄손익계산서
| (단위 : 원) |
| 과목 | 2022년 | ||
|---|---|---|---|
| 이전 보고금액 | ㉮ 관련 수정금액 |
재작성 금액 | |
| 기타영업외수익 | 713,981,826 | 2,234,910,890 | 2,948,892,716 |
| 기타영업외비용 | 7,577,918,457 | (5,802,154,589) | 1,775,763,868 |
| 법인세비용차감전순이익 | 6,843,771,000 | 8,037,065,479 | 14,880,836,479 |
| 법인세비용 | 1,260,150,901 | - | 1,260,150,901 |
| 당기순이익(손실) | 5,583,620,099 | 8,037,065,479 | 13,620,685,578 |
| 지배기업 소유주지분 | 7,837,167,054 | 4,802,193,876 | 12,639,360,930 |
| 비지배기업 소유주지분 | (2,253,546,955) | 3,234,871,603 | 981,324,648 |
| 당기총포괄손익 | 911,819,236 | 8,037,065,479 | 8,948,884,715 |
| 지배기업 소유주지분 | 5,814,200,241 | 4,802,193,876 | 10,616,394,117 |
| 비지배지분 | (4,902,381,005) | 3,234,871,603 | (1,667,509,402) |
| 지배기업 지분에 대한 주당손익 | - | - | - |
| 기본주당이익(손실) | 19 | - | 31 |
| 희석주당이익(손실) | 19 | - | 31 |
- 자본변동표
<이전 보고금액>
| (단위 : 원) |
| 과목 | 자본금 | 자본잉여금 | 기타자본 구성요소 |
기타포괄손익 누계액 |
이익잉여금 (결손금) |
지배기업 소유지분소계 |
비지배지분 | 자본 합계 |
|---|---|---|---|---|---|---|---|---|
| 당기순이익(손실) | - | - | - | - | 7,837,167,054 | 7,837,167,054 | (2,253,546,955) | 5,583,620,099 |
| 총포괄손익소계 | - | - | - | (2,407,137,781) | 8,221,338,022 | 5,814,200,241 | (4,902,381,005) | 911,819,236 |
| 2022.12.31 (전기말) | 292,877,344,000 | 335,849,605,823 | (199,980,170,296) | 5,859,811,194 | (12,887,679,713) | 421,718,911,008 | 80,654,748,275 | 502,373,659,283 |
<㉮ 관련 수정금액>
| (단위 : 원) |
| 과목 | 자본금 | 자본잉여금 | 기타자본 구성요소 |
기타포괄손익 누계액 |
이익잉여금 (결손금) |
지배기업 소유지분소계 |
비지배지분 | 자본 합계 |
|---|---|---|---|---|---|---|---|---|
| 당기순이익(손실) | - | - | - | - | 12,639,360,930 | 12,639,360,930 | 981,324,648 | 13,620,685,578 |
| 총포괄손익소계 | - | - | - | (2,407,137,781) | 13,023,531,898 | 10,616,394,117 | (1,667,509,402) | 8,948,884,715 |
| 2022.12.31 (전기말) | 292,877,344,000 | 335,849,605,823 | (199,980,170,296) | 5,859,811,194 | (8,085,485,837) | 426,521,104,884 | 83,889,619,878 | 510,410,724,762 |
- 현금흐름표
| (단위 : 원) |
| 과목 | 2022년 | ||
|---|---|---|---|
| 이전 보고금액 | ㉮ 관련 수정금액 |
재작성 금액 | |
| 1. 영업에서 창출된 현금흐름 | 13,429,015,652 | - | 13,429,015,652 |
| (1) 당기순이익(손실) | 5,583,620,099 | 8,037,065,479 | 13,620,685,578 |
| (2) 당기순이익 조정을 위한 가감 | (6,060,143,704) | (8,037,065,479) | (14,097,209,183) |
2) 합병
| 구분 | 내용 |
|---|---|
| 상대회사 | ㈜에이프로젠바이오로직스 |
| 이사회 결의일 | 2022년 10월 04일 |
| 관련공시일 | 2022년 10월 04일 (주요사항보고서) 2022년 12월 21일 (합병등종료보고서) |
| 합병의 방볍 | 흡수합병 |
| - 존속회사(합병법인) | 에이프로젠제약㈜ (사명변경 후, ㈜에이프로젠바이오로직스) |
| - 소멸회사(피합병법인) | ㈜에이프로젠바이오로직스 |
| 합병 비율 | 1 : 1.2287449 |
| 합병으로 발행된 신주수 | 187,178,806주 |
| 합병종료일 | 2022년 12월 19일 |
| 합병등기일 | 2022년 12월 21일 |
| 재무제표에 미치는 영향 | 에이프로젠제약㈜과 ㈜에이프로젠바이오로직스의 합병으로 인하여 피합병법인에 대한 대여금은 피합병법인의 당사에 대한 차입금과 상계하여 소멸하였습니다. 동 합병은 동일지배 하에 있는 종속기업 간의 사업결합에 해당하는 바, 피합병법인인 ㈜에이프로젠바이오로직스의 장부금액으로 식별가능한 자산과 부채를 인식하였으며, 취득한 식별가능한 순자산의 금액과 이전대가의 차이는 자본으로 계상하였습니다. |
3) 우발부채 등에 관한 사항
① 당기말 현재 연결실체의 차입금 등과 관련하여 담보로 제공되어 있는 자산의 내역은 다음과 같습니다.
| (단위 : 천원) |
| 담보제공자산 | 장부금액 | 담보설정금액 | 차입금액 | 담보권자 | 제공사유 |
|---|---|---|---|---|---|
| 유형자산(토지,건물,기계) 투자부동산(토지,건물) |
173,696,746 | 48,000,000 | 32,000,000 | KDB산업은행 | 운영자금 |
② 당기말 현재 연결실체가 타인을 위해 제공하는 지급보증 및 담보로 제공된 자산은 다음과 같습니다.
| (단위 : 천원) |
| 담보제공자산 | 장부금액 | 담보설정금액 | 차입금액 | 담보권자 | 제공사유 |
|---|---|---|---|---|---|
| 유형자산(토지,건물,기계,시설) | 138,836,592 | 72,000,000 | 51,000,000 | 한국수출입은행 | ㈜에이프로젠의 차입금 담보 |
4) 기타 재무제표 이용에 유의하여야 할 사항
- 감사보고서상 강조사항과 핵심감사사항
| 사업연도 | 강조사항 등 | 핵심감사사항 |
|---|---|---|
| 제66기(당기) 1분기 |
해당사항 없음 | - |
| 제65기(전기) | 해당사항 없음 | [관계기업투자에 대한 손상 평가] - 자산의 사용가치 평가를 위해 경영진이 고용한 외부전문가의 자격 및 적격성 평가 - 투자자산의 손상징후 검토, 손상평가 및 평가결과 검토와 관련된 내부통제 평가 - 경영진이 제시한 사업계획, 과거 실적 및 산업보고서 비교를 통해 추정 매출성장률의 합리성 평가 - 내부의 가치평가 전문가를 활용하여, 일부 투자자산의 손상평가에 사용한 할인율과 관측가능한 정보로 재계산한 할인율과의 비교를 통해 적용된 할인율의 적정성을 평가 - 평가에 사용된 할인율 및 영구성장률에 대한 민감도 분석을 통해 주요 가정의 변동에 따른 경영진의 평가결과에 미치는 영향 확인 - 경영진 추정의 정확성을 평가하기 위해 전년도의 현금흐름예측과 당기 실적 비교 [영업손실 발생에 따른 사업부 손상 평가] - 회사의 손상검사와 관련한 내부프로세스 이해 및 내부통제제도에 대한 설계 및 운영의 효과성 평가 - 회사의 현금창출단위 식별 및 손상징후 검토내용에 대한 독립적인 검토 - 회사 측 외부 평가전문가의 적격성, 경험 및 전문성 평가와 객관성 및 독립성 확인 - 손상검사 시 사용된 재무예측치와 경영진에 의해 승인된 사업계획의 비교 검토 - 감사인 측 내부평가전문가 활용을 통한 경영진이 현금창출단위의 사용가치 계산 시 사용한 할인율과 추정에 사용한 가정 및 방법론의 적정성 검토 |
| 제64기(전전기) | 해당사항 없음 |
[영업손실 발생에 따른 사업부 손상 평가] |
나. 대손충당금 설정현황
1) 계정과목별 대손충당금 설정내용
| (단위 : 백만원, %) |
| 구 분 | 계정과목 | 채권금액 | 대손충당금 | 대손충당금 설정률 |
|---|---|---|---|---|
| 제66기 1분기 | 매출채권 | 12,485 | 63 | 0.5% |
| 미수금 | 1,223 | - | 0.0% | |
| 단기대여금 | 6,857 | 83 | 1.2% | |
| 장기대여금 | 40,010 | 2,427 | 6.1% | |
| 단기금융리스채권 | - | - | - | |
| 장기금융리스채권 | - | - | - | |
| 기타의투자자산 | - | - | - | |
| 공사미수금 | - | - | - | |
| 미청구공사 | - | - | - | |
| 합 계 | 60,575 | 2,573 | 4.2% | |
| 제65기 | 매출채권 | 14,872 | 65 | 0.4% |
| 미수금 | 1,132 | - | - | |
| 단기대여금 | 6,852 | 115 | 1.7% | |
| 장기대여금 | 41,260 | 1,924 | 4.7% | |
| 단기금융리스채권 | - | - | - | |
| 장기금융리스채권 | - | - | - | |
| 기타의투자자산 | - | - | - | |
| 공사미수금 | - | - | - | |
| 미청구공사 | - | - | - | |
| 합 계 | 64,116 | 2,104 | 3.3% | |
| 제64기 | 매출채권 | 17,200 | 426 | 2.5% |
| 미수금 | 2,681 | 373 | 13.9% | |
| 단기대여금 | 60,298 | 264 | 0.4% | |
| 장기대여금 | 47,504 | 2,758 | 5.8% | |
| 단기금융리스채권 | - | - | - | |
| 장기금융리스채권 | - | - | - | |
| 기타의투자자산 | - | - | - | |
| 공사미수금 | 293 | - | - | |
| 미청구공사 | 703 | - | - | |
| 합 계 | 128,679 | 3,821 | 3.0% |
2) 대손충당금 변동현황
| (단위 : 백만원) |
| 구 분 | 제 66기 1분기 | 제65기 | 제64기 |
|---|---|---|---|
| 1. 기초 대손충당금 잔액합계 | 2,104 | 3,821 | 6,835 |
| 2. 순대손처리액(①-②±③) | 681 | 14,905 | 3,025 |
| ① 대손처리액(상각채권액) | 681 | 14,905 | 3,025 |
| ② 상각채권회수액 | - | - | - |
| ③ 기타증감액 | - | - | - |
| 3. 대손상각비 계상(환입)액 | 1,150 | 13,188 | 11 |
| 4. 기말 대손충당금 잔액합계 | 2,573 | 2,104 | 3,821 |
3) 매출채권관련 대손충당금 설정방침
대차대조표일 현재의 매출채권과 기타채권 잔액에 대하여 과거의 대손경험률과 장래의 대손예상액을 기초로 대손충당금을 설정
- 대손경험률
과거 3개년 평균채권잔액에 대한 신용손실 경험 등을 근거로 연령별 대손경험률을 산정하여 설정
- 대손예상액
채무자의 파산, 강제집행, 사망, 실종 등으로 회수가 불투명한 채권의 경우 회수가능성, 담보설정여부 등과 채무자의 신용정보 및 미래 전망을 고려하여 합리적인 대손 예상액 설정
- 대손처리기준
파산,부도,강제집행,사업의 폐지,채무자의 사망,실종등으로 인해 채권의 회수불능이 객관적으로 입증된 경우
소송에 패소하였거나 법적 청구권이 소멸한 경우
회수에 따른 비용이 채권금액을 초과하는 경우 등
4) 당해 사업연도말과 전기말 경과기간별 매출채권 잔액 현황
| (단위 : 백만원, %) |
| 구분 | 6월 이하 | 6월 초과 1년 이하 |
1년 초과 3년 이하 |
3년 초과 | 계 | |
|---|---|---|---|---|---|---|
| 금액 | 일반 | 12,372 | 50 | 11 | 52 | 12,485 |
| 특수관계자 | - | - | - | - | - | |
| 계 | 12,372 | 50 | 11 | 52 | 12,485 | |
| 구성비율 | 99.1% | 0.4% | 0.1% | 0.4% | 100% | |
다. 재고자산 현황 등
1) 재고자산의 사업부문별 보유현황
| (단위 : 백만원, %) |
| 사업부문 | 계정과목 | 제66기 1분기 | 제65기 | 제64기 |
|---|---|---|---|---|
| 의약품 | 제품 | 5,724 | 5,840 | 5,515 |
| 상품 | 25 | 53 | 309 | |
| 재공품 | 3,724 | 2,624 | 1,505 | |
| 원재료 | 40,878 | 38,806 | 37,436 | |
| 부재료 | 730 | 571 | 6,258 | |
| 저장품 | 237 | 234 | 350 | |
| 미완성공사 | 111 | - | - | |
| 소 계 | 51,429 | 48,128 | 51,373 | |
| 단열 | 재공품 | - | - | 56 |
| 원재료 | - | - | 212 | |
| 원재료(공사) | - | - | 673 | |
| 소계 | - | - | 940 | |
| 합계 | 51,429 | 48,128 | 52,313 | |
| 총자산대비 재고자산 구성비율(%) [재고자산합계/기말자산총계×100] |
8.6% | 8.2% | 7.6% | |
| 재고자산회전율(회수) [연환산 매출원가/{(기초재고+기말재고)/2}] |
0.4회 | 2.6회 | 1.2회 | |
2) 재고자산의 실사내용
- 실사일자 : 매분기말 기준으로 연 4회 재고자산을 실사하여 해당기간 재고의 입출고 내역 확인을 통해 재무상태표일 기준 재고자산의 실재성을 확인합니다.
- 실사방법 : 사내보관재고 및 사외보관재고의 경우 표본조사 및 사외 물품보유확인서를 통해 실사하며, 매사업연도 종료일엔 당사의 외부감사인의 입회, 확인 하에 실사하여 그 실재성 및 완전성을 확인합니다.
| 구분 | 제66기 1분기 | 제65기 | 제64기 |
|---|---|---|---|
| 실사일자 | 2024.03.31 | 2023.12.29 | 2022.12.31 |
| 실사기관 | 대성삼경회계법인 | 대주회계법인 | 인덕회계법인 |
| 감사인참석 및 입회여부 | 미참석 | 참석 | 참석 |
3) 장기체화재고, 진부화재고, 손상재고 등 현황
| (단위 : 백만원) |
| 계정과목 | 취득원가 | 보유금액 | 평가충당금 | 기말잔액 |
|---|---|---|---|---|
| 제품 | 5,890 | 5,890 | -165 | 5,724 |
| 상품 | 25 | 25 | - | 25 |
| 재공품 | 3,896 | 3,896 | -172 | 3,724 |
| 원재료 | 50,882 | 50,882 | -10,004 | 40,878 |
| 부재료 | 914 | 914 | -184 | 730 |
| 저장품 | 237 | 237 | - | 237 |
| 원재료(공사) | - | - | - | - |
| 미완성공사 | 111 | 111 | - | 111 |
| 합 계 | 61,955 | 61,955 | -10,525 | 51,429 |
마. 공정가치 평가내역
1) 금융상품 공정가치
당사의 금융자산에 대한 공정가치 평가내역은 『Ⅲ. 재무에 관한 사항』 중 [3. 연결재무제표 주석]의 (3.중요한 회계정책, 4.범주별금융상품, 33.위험관리) 항목을 참고하시기 바랍니다.
2) 유형자산 공정가치
당사의 유형자산에 대한 공정가치 평가내역은 『Ⅲ. 재무에 관한 사항』 중 [3. 연결재무제표 주석]의 (11. 유형자산) 항목을 참고하시기 바랍니다.
IV. 회계감사인의 감사의견 등
1. 외부감사에 관한 사항
가. 회계감사인의 명칭 및 감사의견
| 사업연도 | 감사인 | 감사의견 | 강조사항 등 | 핵심감사사항 |
|---|---|---|---|---|
| 제66기(당기) 1분기 |
대성삼경회계법인 | 적정 (1분기 검토의견) |
해당사항 없음 | - |
| 제65기(전기) | 대주회계법인 | 적정 | 해당사항 없음 | [관계기업투자에 대한 손상 평가] - 자산의 사용가치 평가를 위해 경영진이 고용한 외부전문가의 자격 및 적격성 평가 - 투자자산의 손상징후 검토, 손상평가 및 평가결과 검토와 관련된 내부통제 평가 - 경영진이 제시한 사업계획, 과거 실적 및 산업보고서 비교를 통해 추정 매출성장률의 합리성 평가 - 내부의 가치평가 전문가를 활용하여, 일부 투자자산의 손상평가에 사용한 할인율과 관측가능한 정보로 재계산한 할인율과의 비교를 통해 적용된 할인율의 적정성을 평가 - 평가에 사용된 할인율 및 영구성장률에 대한 민감도 분석을 통해 주요 가정의 변동에 따른 경영진의 평가결과에 미치는 영향 확인 - 경영진 추정의 정확성을 평가하기 위해 전년도의 현금흐름예측과 당기 실적 비교 [영업손실 발생에 따른 사업부 손상 평가] - 회사의 손상검사와 관련한 내부프로세스 이해 및 내부통제제도에 대한 설계 및 운영의 효과성 평가 - 회사의 현금창출단위 식별 및 손상징후 검토내용에 대한 독립적인 검토 - 회사 측 외부 평가전문가의 적격성, 경험 및 전문성 평가와 객관성 및 독립성 확인 - 손상검사 시 사용된 재무예측치와 경영진에 의해 승인된 사업계획의 비교 검토 - 감사인 측 내부평가전문가 활용을 통한 경영진이 현금창출단위의 사용가치 계산 시 사용한 할인율과 추정에 사용한 가정 및 방법론의 적정성 검토 |
| 제64기(전전기) | 인덕회계법인 | 적정 | 해당사항 없음 | [영업손실 발생에 따른 사업부 손상 평가] - 회사의 손상검사와 관련한 내부프로세스 이해 및 내부통제제도에 대한 설계 및 운영의 효과성 평가 - 회사의 현금창출단위 식별 및 손상징후 검토내용에 대한 독립적인 검토 - 회사측 외부 평가전문가의 적격성, 경험 및 전문성 평가와 객관성 및 독립성 확인 - 손상검사시 사용된 재무예측치와 경영진에 의해 승인된 사업계획의 비교 검토 - 감사인측 내부평가전문가 활용을 통한 경영진이 현금창출단위의 사용가치 계산 시 사용한 할인율과 추정에 사용한 가정 및 방법론의 적정성 검토 |
나. 감사용역 체결현황
| (단위 : 백만원) |
| 사업연도 | 감사인 | 내 용 | 감사계약내역 | 실제수행내역 | ||
|---|---|---|---|---|---|---|
| 보수 | 시간 | 보수 | 시간 | |||
| 제66기(당기) 1분기 |
대성삼경회계법인 | - 분기, 반기 재무제표 검토 - 개별 및 연결재무제표에 대한 감사 |
272 | 2,270 | 68 | 312 |
| 제65기(전기) | 대주회계법인 | - 분기, 반기 재무제표 검토 - 개별 및 연결재무제표에 대한 감사 |
381 | 2,596 | 310 | 2,788 |
| 제64기(전전기) | 인덕회계법인 | - 반기 재무제표 검토 - 개별 및 연결재무제표에 대한 감사 |
275 | 2,059 | 275 | 2,492 |
다. 회계감사인과의 비감사용역 계약체결 현황
| 사업연도 | 계약체결일 | 용역내용 | 용역수행기간 | 용역보수 | 비고 |
|---|---|---|---|---|---|
| 제66기(당기) 1분기 | - | - | - | - | - |
| 제65기(전기) | - | - | - | - | - |
| 제64기(전전기) | - | - | - | - | - |
라. 내부감사기구와 회계감사인의 논의
| 구분 | 일자 | 참석자 | 방식 | 주요 논의 내용 |
|---|---|---|---|---|
| 1 | 2024.03.02 | 회사측 : 감사, 회계담당이사 감사인측 : 업무수행이사, 업무수행회계사 |
서면회의 | 2023년 감사업무 진행 현황, 외부감사 결과에 대한 보고 및 평가 |
마. 종속회사의 감사의견
당사의 종속회사 중 회계감사인으로 부터 적정의견 이외의 감사의견을 받은 회사는 없습니다.
바. 회계감사인의 변경
| 구분 | 변경전 | 변경후 | 변경사유 | 변경 사업연도 | 외부감사인 선임보고일 |
|---|---|---|---|---|---|
| ㈜에이프로젠 바이오로직스 |
대주회계법인 | 대성삼경회계법인 | - 지정감사 해제 | 제66기 (2024년) |
- 2024.02.16 증권선물위원회 보고 - 2024.02.21 홈페이지 공고 |
| ㈜에이프로젠 바이오로직스 |
인덕회계법인 | 대주회계법인 | - 감사 계약기간 만료 - 외부감사법 제11조에 따른 증권선물위원회의 지정 |
제65기 (2023년) |
- 외부감사법 제12조에 따라 증권선물위원회 보고 생략 - 제64기 정기주주총회(2023.3.27) 보고 |
2. 내부통제에 관한 사항
- 내부회계관리제도에 대한 회계감사인의 의견
| 사업연도 | 감사인 | 의견 내용 |
|---|---|---|
| 제66기(당기) 1분기 |
대성삼경회계법인 | - |
| 제65기(전기) | 대주회계법인 | [감사의견] 회사의 내부회계관리제도는 2023년 12월 31일 현재「내부회계관리제도 설계 및 운영 개념체계」에 따라 중요성의 관점에서 효과적으로 설계 및 운영되고 있습니다. |
| 제64기(전전기) | 인덕회계법인 | [감사의견] 회사의 내부회계관리제도는 2022년 12월 31일 현재「내부회계관리제도 설계 및 운영 개념체계」에 따라 중요성의 관점에서 효과적으로 설계 및 운영되고 있습니다. |
V. 이사회 등 회사의 기관에 관한 사항
1. 이사회에 관한 사항
가. 이사회 구성 개요
공시서류작성기준일 현재 당사의 이사회는 3명의 사내이사, 1명의 사외이사로 구성되어있으며, 의장은 대표이사가 맡고 있습니다. 또한 이사회 내에 위원회는 별도로 설치되어 있지 않습니다. 각 이사의 주요 이력 및 업무분장은 『Ⅷ. 임원 및 직원 등에 관한 사항』을 참고하시기 바랍니다.
- 사외이사 및 그 변동현황
| (단위 : 명) |
| 이사의 수 | 사외이사 수 | 사외이사 변동현황 | ||
|---|---|---|---|---|
| 선임 | 해임 | 중도퇴임 | ||
| 4 | 1 | - | - | - |
나. 중요의결사항 등
| 회 차 | 개최일자 | 안건의 주요 내용 | 의결현황 | 이사의 성명 | |||
|---|---|---|---|---|---|---|---|
| 김재섭 (출석률 : 100%) |
김정출 (출석률 : 100%) |
강종수 (출석률 : 100%) |
신동철 (출석률 : 44%) |
||||
| 찬반여부 | |||||||
| 1 | 2024-01-12 | 자본감소(감자) 결정 | 가결 | 찬성 | 찬성 | 찬성 | - |
| 임시주주총회 기준일 설정 | 가결 | 찬성 | 찬성 | 찬성 | - | ||
| 임시주주총회 소집 | 가결 | 찬성 | 찬성 | 찬성 | - | ||
| 2 | 2024-01-12 | 주주배정후 실권주 일반공모 유상증자 결의 | 가결 | 찬성 | 찬성 | 찬성 | - |
| 3 | 2024-02-19 | 제65기 재무제표 승인 | 가결 | 찬성 | 찬성 | 찬성 | 찬성 |
| 제65기 영업보고서 승인 | 가결 | 찬성 | 찬성 | 찬성 | 찬성 | ||
| 4 | 2024-02-23 | 주주배정후 실권주 일반공모 유상증자 정정 결의 | 가결 | 찬성 | 찬성 | 찬성 | - |
| 5 | 2024-03-04 | 제65기 정기주주총회 소집 | 가결 | 찬성 | 찬성 | 찬성 | 찬성 |
| 6 | 2024-03-11 | 제65기 내부회계관리제도 운영실태 보고 | 보고안건 | 참석 | 참석 | 참석 | 참석 |
| 제65기 내부회계관리제도 평가 결과 보고 | 보고안건 | 참석 | 참석 | 참석 | 참석 | ||
| 7 | 2024-03-13 | 제65기 재무제표 정정 승인 | 가결 | 찬성 | 찬성 | 찬성 | 찬성 |
| 제65기 영업보고서 정정 승인 | 가결 | 찬성 | 찬성 | 찬성 | 찬성 | ||
| 8 | 2024-03-14 | 주주배정후 실권주 일반공모 유상증자 (2차)정정 결의 | 가결 | 찬성 | 찬성 | 찬성 | - |
| 9 | 2024-03-28 | 주주배정후 실권주 일반공모 유상증자 (3차)정정 결의 | 가결 | 찬성 | 찬성 | 찬성 | - |
다. 이사의 독립성
1) 이사의 선임
당사는 사외이사를 포함한 이사의 선임에 있어서 관련 법령과 정관에서 요구하는 자격요건의 충족 여부를 확인하고 있습니다. 법령과 정관 상 자격요건 준수 외에 이사 선임에 관한 독립성 기준을 별도로 운영하고 있지는 않으나, 이사의 독립성 강화를 위해 이사선임시 주주총회소집공고에 최대주주 또는 주요주주와의 관계 등 이사에 대한 모든 정보를 투명하게 공개하고 주주총회에서 최종적으로 선임하고 있습니다. 이러한 절차에 따라 선임된 이사는 다음과 같습니다.
| 직명 | 성명 | 임기 | 연임여부 (횟수) |
선임배경 | 추천인 | 활동분야 | 회사와의 거래 | 최대주주 또는 주요주주와의 관계 |
|---|---|---|---|---|---|---|---|---|
|
사내이사 |
김재섭 | 2023.10.13 ~ 2026.10.13 |
신규 | 제약, 바이오 산업에 대한 전문성을 바탕으로 회사 경영 및 사업현안에 대하여 효과적인 의사결정을 통해 성장에 기여할 것으로 판단 |
이사회 |
경영총괄 | - | 최대주주의 특수관계인 |
|
사내이사 |
김정출 | 2023.03.27 ~ 2026.03.27 |
연임 (5) |
회사의 내부 사정에 정통하며 조직에 대한 이해도가 높아, 이를 바탕으로 내부 임직원들의 통합과 회사의 발전에 필요한 지도력 및 리더십을 갖추고 있으며 회사의 지속적인 성장을 위한 기여도가 클 것으로 판단 |
이사회 |
경영총괄 | - | 최대주주의 특수관계인 |
| 사내이사 | 강종수 | 2022.03.27 ~ 2025.03.27 |
연임 (3) |
의약품 영업에 관한 폭넓은 경험과 지식을 바탕으로 시장에 대한 이해도가 높으므로 시장에서 당사의 정확한 포지셔닝 전략을 수립하여 회사에 기여할 것으로 판단 | 이사회 | 영업총괄 | - | - |
| 사외이사 | 신동철 | 2023.03.27 ~ 2026.03.27 |
연임 |
약 30여년간 금융투자업에 근무하면서 축적한 영업 및 경영에 관한 경험과 지식을 바탕으로, 당사 이사회의 의사결정과정에 전문적인 의견을 제시하고 역할을 충실히 하여 회사의 발전에 기여할 것으로 판단 | 이사회 | - | - | - |
2) 사외이사후보추천위원회
당사는 공시서류 작성기준일 현재 사외이사후보추천위원회를 별도로 설치하고 있지 아니합니다.
라. 사외이사의 전문성
1) 사외이사 지원조직 현황
| 부서(팀)명 | 직원수(명) | 직위(근속연수) | 주요 활동내역 |
|---|---|---|---|
| 경영지원실 | 2 | 부장(17년) 대리(10년) |
- 사외이사 업무 지원 - 이사회 지원 및 운영 |
2) 사외이사 교육 미실시 내역
| 사외이사 교육 실시여부 | 사외이사 교육 미실시 사유 |
|---|---|
| 미실시 | 당사는 사외이사의 업무 수행이 가능하도록 관련 자료와 정보를 제공하고 있으며, 별도의 교육은 진행하지 않았으나, 당기내 적합한 교육을 실시할 예정입니다. |
2. 감사제도에 관한 사항
가. 감사의 인적사항
| 성명 | 임기 | 연임여부 (횟수) |
경력 | 상근여부 |
|---|---|---|---|---|
| 정민철 | 2022.03.23 ~ 2025.03.23 |
연임 (2) |
전) 강원대학교 경영학 학사 중앙대학교 행정대학원 행정학 석사 ㈜두산 CFO 두산건설㈜ 부사장 신분당선 네오트랜스㈜ 대표이사 사장 |
상근 |
나. 감사의 독립성
당사는 감사의 선임에 있어서 관련 법령과 정관에서 요구하는 자격요건의 충족 여부를 확인하고 있습니다. 법령과 정관 상 자격요건 준수 외에 감사 선출에 관한 독립성 기준을 별도로 운영하고 있지는 않으나, 감사의 독립성 강화를 위해 감사선임시 주주총회소집공고에 회사와의 관계, 최대주주 또는 주요주주와의 관계 등 감사에 대한 모든 정보를 투명하게 공개하고 주주총회에서 최종적으로 선임하고 있습니다. 이러한 절차에 따라 선임된 감사는 다음과 같습니다.
| 성명 | 추천인 | 회사와의 관계 | 최대주주 또는 주요주주와의 관계 |
비고 |
|---|---|---|---|---|
| 정민철 | 이사회 | - | - | - |
감사는 이사회에 참석하여 독립적으로 이사의 업무를 감독할 수 있으며, 제반업무와 관련하여 장부 및 관계서류의 제출을 해당부서에 요구할 수 있습니다. 또한 필요시 회사로부터 영업에 관한 사항을 보고 받을 수 있으며, 적절한 방법으로 경영정보에 접근할 수 있습니다.
다. 감사의 주요 활동내용
1) 이사회
이사회의 소집, 결의, 의사록 작성 및 기타 이사회의 주요업무사항을 감시하고 필요하다고 인정되는 경우 이사로 부터 영업에 관한 보고를 받고 중요한 업무에 관한 서류를 열람하고 그 내용을 면밀히 검토하는 등 적절한 방법을 사용하여 조사합니다.
| 회 차 | 개최일자 | 안건의 주요 내용 | 의결현황 | 참석여부 |
|---|---|---|---|---|
| 1 | 2024-01-12 | 자본감소(감자) 결정 | 가결 | - |
| 임시주주총회 기준일 설정 | 가결 | - | ||
| 임시주주총회 소집 | 가결 | - | ||
| 2 | 2024-01-12 | 주주배정후 실권주 일반공모 유상증자 결의 | 가결 | - |
| 3 | 2024-02-19 | 제65기 재무제표 승인 | 가결 | 참석 |
| 제65기 영업보고서 승인 | 가결 | 참석 | ||
| 4 | 2024-02-23 | 주주배정후 실권주 일반공모 유상증자 정정 결의 | 가결 | - |
| 5 | 2024-03-04 | 제65기 정기주주총회 소집 | 가결 | 참석 |
| 6 | 2024-03-11 | 제65기 내부회계관리제도 운영실태 보고 | 보고 | 참석 |
| 제65기 내부회계관리제도 평가 결과 보고 | 보고 | 참석 | ||
| 7 | 2024-03-13 | 제65기 재무제표 정정 승인 | 가결 | 참석 |
| 제65기 영업보고서 정정 승인 | 가결 | 참석 | ||
| 8 | 2024-03-14 | 주주배정후 실권주 일반공모 유상증자 (2차)정정 결의 | 가결 | - |
| 9 | 2024-03-28 | 주주배정후 실권주 일반공모 유상증자 (3차)정정 결의 | 가결 | - |
2) 주주총회
주주총회의 소집절차, 제출의안, 제출서류, 주총결의 및 의사록 작성등을 검토하며 관련법령 및 정관의 규정에 따라 이사로 부터 재무제표, 부속명세서 및 영업보고서를 넘겨받아 감사를 시행합니다.
3) 내부감사
조직내에 관리본부를 통하여 매년 일정한 계획을 세워 정기적인 감사 활동을 하고 있으며, 위의 계획에도 불구하고 감사의 필요성을 느낄 경우 수시로 감사하여 법규와 규정에 어긋난 사항을 적발하고 미흡한 업무를 지도하여 사고를 미연에 방지하고 각 부서의 업무능력을 향상시키고 있습니다.
4) 회계감사인과의 논의
| 구분 | 일자 | 참석자 | 방식 | 주요 논의 내용 |
|---|---|---|---|---|
| 1 | 2024.03.02 | 회사측 : 감사, 회계담당이사 감사인측 : 업무수행이사, 업무수행회계사 |
서면회의 | 2023년 감사업무 진행 현황, 외부감사 결과에 대한 보고 및 평가 |
라. 감사 교육실시 현황
| 교육일자 | 교육실시주체 | 주요 교육내용 |
|---|---|---|
| 2023.11.20 | 회계관리실 (내부교육) |
내부회계관리제도 미래 전략 - 내부통제, 환경변화 대응 |
마. 감사 지원조직 현황
| 부서(팀)명 | 직원수(명) | 직위(근속연수) | 주요 활동내역 |
|---|---|---|---|
| 회계관리실 | 2 | 상무이사(17년) 부장(17년) |
- 감사 업무 지원 - 내부회계관리제도 운영실태 평가 수행 |
바. 준법지원인 등 지원조직 현황
준법지원인 및 지원조직은 없습니다.
3. 주주총회 등에 관한 사항
가. 투표제도 현황
| (기준일 : | 2024년 03월 31일 | ) |
| 투표제도 종류 | 집중투표제 | 서면투표제 | 전자투표제 |
|---|---|---|---|
| 도입여부 | 배제 | 미도입 | 도입 |
| 실시여부 | - | - | - |
나. 의결권 현황
| (기준일 : | 신고서제출일 | ) | (단위 : 주) |
| 구 분 | 주식의 종류 | 주식수 | 비고 |
|---|---|---|---|
| 발행주식총수(A) | 보통주 | 66,575,468 | - |
| - | - | - | |
| 의결권없는 주식수(B) | 보통주 | 835,039 | 자기주식 |
| - | - | - | |
| 정관에 의하여 의결권 행사가 배제된 주식수(C) | - | - | - |
| - | - | - | |
| 기타 법률에 의하여 의결권 행사가 제한된 주식수(D) |
- | - | - |
| - | - | - | |
| 의결권이 부활된 주식수(E) | - | - | - |
| - | - | - | |
| 의결권을 행사할 수 있는 주식수 (F = A - B - C - D + E) |
보통주 | 65,740,429 | - |
| - | - | - |
다. 주식사무
| 신주인수권의 내용 |
제 9 조 【주식의 발행 및 배정 】 |
||
| 결 산 일 | 12월 31일 | 정기주주총회 | 이사회의 결의로 정한 날로부터 3개월 이내 |
| 주주명부폐쇄시기 | - | ||
| 주권의 종류 | 「주식ㆍ사채 등의 전자등록에 관한 법률」 에 따라 주권 및 신주인수권증서에 표시되어야 할 권리가 의무적으로 전자등록됨에 따라 '주권의 종류'를 기재하지 않음 | ||
| 명의개서대리인 | 하나은행 증권대행부 | ||
| 주주의 특전 | - | 공고방법 | 회사의 인터넷 홈페이지(http://www.aprogen-biologics.com)에 게재한다. 다만, 전산장애 또는 그 밖의 부득이한 사유로 회사의 인터넷 홈페이지에 공고를 할 수 없을 때에는 서울특별시에서 발행되는 "한국경제신문"에 게재한다. |
라. 주주총회 의사록 요약
| 주총일자 | 안 건 | 결의내용 | 주요 논의내용 |
|---|---|---|---|
| 제65기 정기주주총회 (2024.03.22) |
제1호 의안 : 제65기 재무제표 승인의 건 | 본안대로 승인 | - |
| 제2호 의안 : 이사 보수한도 승인의 건 | 본안대로 승인 | - | |
| 제3호 의안 : 감사 보수한도 승인의 건 | 본안대로 승인 | - | |
| 제66기 임시주주총회 (2024.02.26) |
제1호 의안 : 자본 감소(감자)의 건 | 본안대로 승인 | - |
| 제65기 임시주주총회 (2023.10.13) |
제1호 의안 : 사내이사 김재섭 선임의 건 | 본안대로 승인 | - |
| 제64기 정기주주총회 (2023.03.27) |
제1호 의안 : 제64기 재무제표 승인의 건 | 본안대로 승인 | - |
| 제2호 의안 : 이사(김정출, 신동철) 선임의 건 | 본안대로 승인 | - | |
| 제3호 의안 : 이사 보수한도 승인의 건 | 본안대로 승인 | - | |
| 제4호 의안 : 감사 보수한도 승인의 건 | 본안대로 승인 | - | |
| 제64기 임시주주총회 (2022.11.15) |
제1호 의안 : 합병계약서 체결 승인의 건 | 본안대로 승인 | - |
| 제63기 정기주주총회 (2022.03.23) |
제1호 의안 : 제63기 재무제표 승인의 건 | 본안대로 승인 | - |
| 제2호 의안 : 이사 선임의 건(강종수, 배윤경) | 본안대로 승인 | - | |
| 제3호 의안 : 감사 선임의 건(정민철) | 본안대로 승인 | - | |
| 제4호 의안 : 이사 보수한도 승인의 건 | 본안대로 승인 | - | |
| 제5호 의안 : 감사 보수한도 승인의 건 | 본안대로 승인 | - |
VI. 주주에 관한 사항
1. 최대주주 및 특수관계인의 주식소유 현황
| (기준일 : | 신고서제출일 | ) | (단위 : 주, %) |
| 성 명 | 관 계 | 주식의 종류 |
소유주식수 및 지분율 | 비고 | |||
|---|---|---|---|---|---|---|---|
| 기 초 | 기 말 | ||||||
| 주식수 | 지분율 | 주식수 | 지분율 | ||||
| ㈜에이프로젠 | 최대주주 본인 | 의결권 있는 주식 | 357,954,706 | 53.77 | 35,795,470 | 53.77 | 감자에 따른 주식병합 |
| 김정출 | 계열회사 임원 | 의결권 있는 주식 | 218,804 | 0.03 | 21,880 | 0.03 | - |
| ㈜지베이스 | 최대주주의 최대주주 | 의결권 있는 주식 | 500 | 0.00 | 50 | 0.00 | - |
| 계 | 의결권 있는 주식 | 358,174,010 | 53.80 | 35,817,400 | 53.80 | - | |
| 의결권 없는 주식 | - | - | - | - | - | ||
2. 최대주주의 주요경력 및 개요
가. 최대주주(법인 또는 단체)의 기본정보
| 명 칭 | 출자자수 (명) |
대표이사 (대표조합원) |
업무집행자 (업무집행조합원) |
최대주주 (최대출자자) |
|||
|---|---|---|---|---|---|---|---|
| 성명 | 지분(%) | 성명 | 지분(%) | 성명 | 지분(%) | ||
| ㈜에이프로젠 | 52,914 | 김재섭 | 5.0 | - | - | ㈜지베이스 | 27.1 |
| - | - | - | - | - | - | ||
나. 법인 또는 단체의 대표이사, 업무집행자, 최대주주의 변동내역
| 변동일 | 대표이사 (대표조합원) |
업무집행자 (업무집행조합원) |
최대주주 (최대출자자) |
|||
|---|---|---|---|---|---|---|
| 성명 | 지분(%) | 성명 | 지분(%) | 성명 | 지분(%) | |
| 2022.07.18 | 이승호 | - | - | - | ㈜지베이스 | 31.3 |
| 2022.11.07 | 이승호 | - | - | - | ㈜지베이스 | 30.9 |
| 2022.11.17 | 이승호 | - | - | - | ㈜지베이스 | 30.6 |
| 2022.11.29 | 이승호 | - | - | - | ㈜지베이스 | 29.6 |
| 2022.12.22 | 이승호 | - | - | - | ㈜지베이스 | 28.4 |
| 2023.07.28 | 이승호 김재섭 |
5.3 | - | - | ㈜지베이스 | 28.4 |
| 2023.08.25 | 김재섭 | 5.1 | - | - | ㈜지베이스 | 27.8 |
| 2023.10.10 | 김재섭 | 5.0 | - | - | ㈜지베이스 | 25.8 |
| 2023.10.20 | 김재섭 | 5.0 | - | - | ㈜지베이스 | 23.8 |
| 2023.10.23 | 김재섭 | 5.0 | - | - | ㈜지베이스 | 25.7 |
| 2023.11.07 | 김재섭 | 5.0 | - | - | ㈜지베이스 | 26.7 |
| 2023.11.08 | 김재섭 | 5.0 | - | - | ㈜지베이스 | 27.1 |
다. 최대주주(법인 또는 단체)의 최근 결산기 재무현황
| (단위 : 백만원) |
| 구 분 | |
|---|---|
| 법인 또는 단체의 명칭 | ㈜에이프로젠 |
| 자산총계 | 594,427 |
| 부채총계 | 176,739 |
| 자본총계 | 417,688 |
| 매출액 | 150,577 |
| 영업이익 | -88,866 |
| 당기순이익 | -97,283 |
| ※ 상기 재무현황은 2023.12.31 연결 재무제표 기준입니다. |
라. 사업현황 등
당사의 최대주주는 ① Hardfacing, ② 바이오의약품 연구 개발업 및 판매 등을 영위하고 있습니다. 2021년 06월 01일 회사 (물적)분할을 통하여 기존 사업부문인 단열사업부문(원자력 보온(NUKON), Foamglas 및 실리카화이버 등)을 분할회사로 이전하였고, 바이오시밀러 글로벌 유통업을 사업목적으로 추가하였으며, 2022년 07월 18일 (합병전)㈜에이프로젠을 흡수합병하여 인간화항체(Humanized Antibody) 공학기술, 재조합단백질(Recombinant Protein) 설계기술, 우수 세포주(Cell-line) 제작기술 및 배양공정(Cell Culture) 최적화 기술을 기반으로 자가면역질환 치료제, 항암제 등 단백질 치료제(therapeutic proteins) 중심의 바이오의약품 개발, 생산사업을 진행하고 있습니다.
3. 최대주주의 최대주주(법인 또는 단체)의 개요
가. 최대주주의 최대주주(법인 또는 단체)의 기본정보
| 명 칭 | 출자자수 (명) |
대표이사 (대표조합원) |
업무집행자 (업무집행조합원) |
최대주주 (최대출자자) |
|||
|---|---|---|---|---|---|---|---|
| 성명 | 지분(%) | 성명 | 지분(%) | 성명 | 지분(%) | ||
| ㈜지베이스 | 1 | 강선주 | - | - | - | 김재섭 | 100.0 |
| - | - | - | - | - | - | ||
나. 최대주주의 최대주주(법인 또는 단체)의 최근 결산기 재무현황
| (단위 : 백만원) |
| 구 분 | |
|---|---|
| 법인 또는 단체의 명칭 | ㈜지베이스 |
| 자산총계 | 82,610 |
| 부채총계 | 96,685 |
| 자본총계 | -14,074 |
| 매출액 | -21,075 |
| 영업이익 | -21,614 |
| 당기순이익 | -19,122 |
| ※ 상기 재무현황은 2023.12.31 재무제표 기준입니다. |
4. 최대주주 변동내역
| (기준일 : | 신고서제출일 | ) | (단위 : 주, %) |
| 변동일 | 최대주주명 | 소유주식수 | 지분율 | 변동원인 | 비 고 |
|---|---|---|---|---|---|
| 2022.12.14 | ㈜에이프로젠 外 | 169,146,053 | 42.44 | 장외매도 | - |
| 2022.12.21 | ㈜에이프로젠 外 | 356,324,859 | 60.83 | 합병신주 취득 | - |
| 2023.01.02 | ㈜에이프로젠 外 | 349,348,114 | 59.64 | 장외매도 | - |
| 2023.01.12 | ㈜에이프로젠 外 | 341,348,114 | 58.28 | 장외매도 | - |
| 2023.01.25 | ㈜에이프로젠 外 | 327,459,224 | 59.91 | 장외매도 | - |
| 2023.02.06 | ㈜에이프로젠 外 | 313,173,509 | 53.47 | 장외매도 | - |
| 2023.04.13 | ㈜에이프로젠 外 | 393,173,510 | 59.05 | 유상증자 참여 | - |
| 2023.09.06 | ㈜에이프로젠 外 | 378,173,510 | 56.80 | 장외매도 | - |
| 2023.11.08 | ㈜에이프로젠 外 | 368,174,010 | 55.30 | 장외매도 | - |
| 2023.11.24 | ㈜에이프로젠 外 | 358,174,010 | 53.80 | 장외매도 | - |
| 2024.03.29 | ㈜에이프로젠 外 | 35,817,400 | 53.80 | 감자로 인한 주식병합 | - |
5. 주식 소유현황
가. 5% 이상 주주와 우리사주조합 소유현황
| (기준일 : | 신고서제출일 | ) | (단위 : 주) |
| 구분 | 주주명 | 소유주식수 | 지분율(%) | 비고 |
|---|---|---|---|---|
| 5% 이상 주주 | ㈜에이프로젠 | 35,795,470 | 53.77 | - |
| - | - | - | - | |
| 우리사주조합 | - | - | - | |
나. 소액주주현황
| (기준일 : | 2024년 03월 29일 | ) | (단위 : 주) |
| 구 분 | 주주 | 소유주식 | 비 고 | ||||
|---|---|---|---|---|---|---|---|
| 소액 주주수 |
전체 주주수 |
비율 (%) |
소액 주식수 |
총발행 주식수 |
비율 (%) |
||
| 소액주주 | 47,365 | 47,369 | 99.99 | 29,923,029 | 66,575,468 | 44.95 | - |
6. 주가 및 주식거래실적
| (단위 : 원, 천주) |
| 종류 | 주가 및 거래량 | 2024년 03월 | 2024년 02월 | 2024년 01월 | 2023년 12월 | 2023년 11월 | 2023년 10월 | |
|---|---|---|---|---|---|---|---|---|
| 보통주 | 주가 | 최고 | 220 | 190 | 303 | 297 | 346 | 383 |
| 최저 | 158 | 169 | 183 | 274 | 298 | 328 | ||
| 평균 | 185 | 184 | 234 | 285 | 319 | 347 | ||
| 거래량 | 최고 | 107,866 | 6,677 | 52,926 | 4,783 | 6,039 | 10,781 | |
| 최저 | 1,771 | 973 | 604 | 798 | 776 | 577 | ||
| 월간 | 368,359 | 31,442 | 110,941 | 35,023 | 59,478 | 46,351 | ||
VII. 임원 및 직원 등에 관한 사항
1. 임원 및 직원 등의 현황
가. 임원 현황
| (기준일 : | 2024년 03월 31일 | ) | (단위 : 주) |
| 성명 | 성별 | 출생년월 | 직위 | 등기임원 여부 |
상근 여부 |
담당 업무 |
주요경력 | 소유주식수 | 최대주주와의 관계 |
재직기간 | 임기 만료일 |
|
|---|---|---|---|---|---|---|---|---|---|---|---|---|
| 의결권 있는 주식 |
의결권 없는 주식 |
|||||||||||
| 김재섭 | 남 | 1963.01 | 대표이사 | 사내이사 | 상근 | 경영총괄 | 현: ㈜에이프로젠 그룹 회장 ㈜지베이스 사내이사 ㈜에이프로젠 대표이사 ㈜에이프로젠바이오로직스 대표이사 ㈜에이피헬스케어 사내이사 |
- | - | 최대주주 임원 | 1년 미만 |
2026.10.13 |
| 김정출 | 남 | 1956.05 | 대표이사 | 사내이사 | 상근 | 경영총괄 | 현: ㈜에이프로젠바이오로직스 대표이사 ㈜에이피헬스케어 대표이사 ㈜에이프로젠아이앤씨 사내이사 전: 청계제약㈜ 대표이사 슈넬생명과학㈜ 사장 ㈜에이프로젠 사내이사 |
218,804 | - | 계열회사 임원 | 15년 | 2026.03.27 |
| 강종수 | 남 | 1964.10 | 전무이사 | 사내이사 | 상근 | 영업총괄 | 현: 에이프로젠파마㈜ 대표이사 ㈜에이프로젠바이오로직스 사내이사 전: 영진약품㈜ 마케팅 PM 한국유니온제약㈜ 지점장 슈넬생명과학㈜ 영업본부장 |
32,820 | - | 계열회사 임원 | 15년 | 2025.03.27 |
| 신동철 | 남 | 1961.01 | 이사 | 사외이사 | 비상근 | 사외이사 | 현: 유화증권㈜ 사외이사 ㈜에이프로젠바이오로직스 사외이사 전: 신한금융투자㈜ 홀세일그룹장(부사장) 신한금융투자㈜ 경영기획그룹장 직무대행 신한금융투자㈜ 경영관리본부장 신한금융투자㈜ IPS본부장 |
- | - | - | 4년 | 2026.03.27 |
| 정민철 | 남 | 1957.04 | 감사 | 감사 | 상근 | 감사 | 현: ㈜에이프로젠바이오로직스 감사 에이프로젠파마㈜ 감사 전: 강원대학교 경영학 학사 중앙대학교 행정대학원 행정학 석사 ㈜두산 CFO 두산건설㈜ 부사장 신분당선 네오트랜스㈜ 대표이사 사장 |
- | - | 계열회사 임원 | 5년 | 2025.03.23 |
| 김안수 | 남 | 1965.12 | 전무이사 | 미등기 | 상근 | 제약사업 생산총괄 |
현: ㈜에이프로젠바이오로직스 화성공장장 | 21,882 | - | 계열회사 임원 | - | - |
| 강성호 | 남 | 1966.09 | 상무이사 | 미등기 | 상근 | 제약사업 개발사업총괄 |
현: ㈜에이프로젠바이오로직스 개발사업실장 | 61,820 | - | 계열회사 임원 | - | - |
| 배윤경 | 여 | 1964.01 | 상무이사 | 미등기 | 상근 | 제약사업 연구개발총괄 |
현: ㈜에이프로젠바이오로직스 제품기획실장 | 10,308 | - | 최대주주 임원 | - | - |
| 강선주 | 남 | 1973.06 | 상무이사 | 미등기 | 상근 | 경영관리 총괄 |
현: ㈜에이프로젠바이오로직스 그룹경영관리본부장 | - | - | 최대주주 임원 | - | - |
| 김용우 | 남 | 1970.01 | 이사 | 미등기 | 상근 | 제약사업 품질관리총괄 |
현: ㈜에이프로젠바이오로직스 화성공장 품질총괄실장 | 10,704 | - | - | - | - |
| 염영숙 | 여 | 1975.10 | 이사 | 미등기 | 상근 | 회계 총괄 |
현: ㈜에이프로젠바이오로직스 그룹회계관리본부장 | - | - | 최대주주 임원 | - | - |
| 나오성 | 남 | 1973.08 | 상무이사 | 미등기 | 상근 | 바이오사업 생산총괄 |
현: ㈜에이프로젠바이오로직스 오송공장장 전: ㈜에이프로젠바이오로직스 완제실장 한미약품㈜ HA 팀장 / DS 팀장 ㈜셀트리온 배양팀 슈퍼바이저 / 완제팀장 |
- | - | - | - | - |
| 채은희 | 여 | 1974.02 | 상무보 | 미등기 | 상근 | 바이오사업 인사총괄 |
현: ㈜에이프로젠바이오로직스 바이오사업부문 인사실장 ㈜에이프로젠 인사운영실장 |
- | - | 최대주주 임원 | - | - |
| 정봉근 | 남 | 1981.09 | 상무보 | 미등기 | 상근 | 바이오사업 완제총괄 |
현: ㈜에이프로젠바이오로직스 바이오사업부문 완제실장 | - | - | - | - | - |
| 계성종 | 남 | 1981.02 | 상무보 | 미등기 | 상근 | 바이오사업 사업지원총괄 |
현: ㈜에이프로젠바이오로직스 바이오사업부문 사업지원실장 | - | - | - | - | - |
나. 직원 등 현황
| (기준일 : | 2024년 03월 31일 | ) | (단위 : 천원) |
| 직원 | 소속 외 근로자 |
비고 | |||||||||||
|---|---|---|---|---|---|---|---|---|---|---|---|---|---|
| 사업부문 | 성별 | 직 원 수 | 평 균 근속연수 |
연간급여 총 액 |
1인평균 급여액 |
남 | 여 | 계 | |||||
| 기간의 정함이 없는 근로자 |
기간제 근로자 |
합 계 | |||||||||||
| 전체 | (단시간 근로자) |
전체 | (단시간 근로자) |
||||||||||
| 제약 | 남 | 73 | - | 6 | - | 79 | 6.5 | 1,056,808 | 13,603 | 11 | 6 | 13 | - |
| 제약 | 여 | 63 | - | 4 | - | 67 | 4.1 | 777,537 | 11,438 | - | |||
| 바이오 | 남 | 138 | - | 11 | - | 149 | 3.0 | 1,793,715 | 11,596 | - | |||
| 바이오 | 여 | 104 | - | 11 | - | 115 | 3.0 | 1,085,334 | 9,303 | - | |||
| 합 계 | 378 | - | 32 | - | 410 | 3.7 | 4,713,394 | 11,304 | - | ||||
다. 미등기임원 보수 현황
| (기준일 : | 2024년 03월 31일 | ) | (단위 : 천원) |
| 구 분 | 인원수 | 연간급여 총액 | 1인평균 급여액 | 비고 |
|---|---|---|---|---|
| 미등기임원 | 10 | 261,550 | 26,155 | - |
2. 임원의 보수 등
| <이사ㆍ감사 전체의 보수현황> |
가. 주주총회 승인금액
| (단위 : 천원) |
| 구 분 | 인원수 | 주주총회 승인금액 | 비고 |
|---|---|---|---|
| 이사 | 4 | 1,000,000 | 사외이사 포함 |
| 감사 | 1 | 150,000 | - |
나. 보수지급금액
1) 이사ㆍ감사 전체
| (단위 : 천원) |
| 인원수 | 보수총액 | 1인당 평균보수액 | 비고 |
|---|---|---|---|
| 5 | 179,850 | 35,970 | - |
2) 유형별
| (단위 : 천원) |
| 구 분 | 인원수 | 보수총액 | 1인당 평균보수액 |
비고 |
|---|---|---|---|---|
| 등기이사 (사외이사, 감사위원회 위원 제외) |
3 | 157,350 | 52,450 | - |
| 사외이사 (감사위원회 위원 제외) |
1 | 13,500 | 13,500 | - |
| 감사위원회 위원 | - | - | - | - |
| 감사 | 1 | 9,000 | 9,000 | - |
다. 이사 및 감사의 보수지급 기준
| 구분 | 보수지급기준 |
|---|---|
| 이사 (사외이사 포함) |
당사 정관 제36조(이사의 보수와 퇴직금) ② 정관에서 별도로 정한 경우를 제외하고 이사의 퇴직금의 지급은 주주총회의 결의를 거친 임원퇴직금지급규정에 의한다. |
| 감사 |
당사 정관 제43조(감사의 보수와 퇴직금) ② 감사의 퇴직금의 지급은 주주총회결의를 거친 임원퇴직금지급규정에 의한다. |
VIII. 계열회사 등에 관한 사항
가. 계열회사 현황(요약)
| (기준일 : | 2024년 03월 31일 | ) | (단위 : 사) |
| 기업집단의 명칭 | 계열회사의 수 | ||
|---|---|---|---|
| 상장 | 비상장 | 계 | |
| 에이프로젠 | 3 | 6 | 9 |
| ※상세 현황은 '상세표-2. 계열회사 현황(상세)' 참조 |
나. 계열회사의 지분 현황
| (기준일 : | 2024년 03월 31일 | ) | (단위 : %) |
| 피출자회사 출자회사 |
㈜에이프로젠 | ㈜에이프로젠 바이오로직스 |
㈜에이피헬스케어 | 에이프로젠 파마㈜ |
에이프로젠 아이앤씨㈜ |
㈜에이프로젠 비저너리 |
㈜비전브로스 | 케이아이씨공업기계 (장가항)유한공사 |
|---|---|---|---|---|---|---|---|---|
| ㈜지베이스 | 27.1 | 0.0 | 0.0 | - | 0.9 | - | - | - |
| ㈜에이프로젠 | - | 53.8 | 42.0 | - | - | - | - | 100.0 |
| ㈜에이프로젠 바이오로직스 |
- | - | 35.3 | 100.0 | - | - | - | - |
| ㈜에이피헬스케어 | - | - | - | - | 94.9 | 100.0 | 65.3 | - |
다. 회사와 계열회사간 임원 겸직 현황
| 성명 | 직위 | 임원 겸직 현황 |
|---|---|---|
| 김재섭 | 사내이사 (대표이사) |
㈜지베이스 사내이사 (상근) ㈜에이프로젠 대표이사 (상근) ㈜에이피헬스케어 사내이사 (상근) |
| 김정출 | 사내이사 (대표이사) |
㈜에이피헬스케어 대표이사 (상근) 에이프로젠아이앤씨㈜ 사내이사 (상근) |
| 강종수 | 사내이사 | 에이프로젠파마㈜ 대표이사 (상근) |
| 정민철 | 감사 | 에이프로젠파마㈜ 감사 (비상근) |
라. 타법인출자 현황(요약)
| (기준일 : | 2024년 03월 31일 | ) | (단위 : 백만원) |
| 출자 목적 |
출자회사수 | 총 출자금액 | |||||
|---|---|---|---|---|---|---|---|
| 상장 | 비상장 | 계 | 기초 장부 가액 |
증가(감소) | 기말 장부 가액 |
||
| 취득 (처분) |
평가 손익 |
||||||
| 경영참여 | 1 | 1 | 2 | 109,146 | -12,055 | - | 97,091 |
| 일반투자 | - | - | - | - | - | - | - |
| 단순투자 | - | - | - | - | - | - | - |
| 계 | 1 | 1 | 2 | 109,146 | -12,055 | - | 97,091 |
| ※상세 현황은 '상세표-3. 타법인출자 현황(상세)' 참조 |
IX. 대주주 등과의 거래내용
1. 대주주등에 대한 신용공여 등
가. 금전대여
| (기준일 : | 2024년 03월 31일 | ) | (단위 : 백만원) |
| 성명(법인명) | 관계 | 내용 | 목적 | 이자율 | 기초 장부가액 | 증감액 | 기말 장부가액 |
|---|---|---|---|---|---|---|---|
| ㈜지베이스 | 계열회사 | 대여금 | 운영자금 | 4% | 38,300 | -1,100 | 37,200 |
나. 담보제공
| (기준일 : | 2024년 03월 31일 | ) | (단위 : 백만원) |
| 성명(법인명) | 관계 | 담보제공자산 | 장부금액 | 담보설정금액 | 차입금액 | 담보권자 | 제공사유 |
|---|---|---|---|---|---|---|---|
| ㈜에이프로젠 | 최대주주 | 유형자산(토지,건물,기계) | 138,837 | 72,000 | 51,000 | 한국수출입은행 | 차입금 담보 |
2. 대주주와의 영업거래
| (단위 : 백만원) |
| 회사명 | 회사와의 관계 | 거래기간 | 거래내용 | 거래금액 |
|---|---|---|---|---|
| ㈜에이프로젠 | 최대주주 | 2024.01.01 ~ 2024.03.31 |
용역매출 | 774 |
| 상품매출 | 57 | |||
| 기타매출 | 89 | |||
| 에이프로젠파마㈜ | 종속회사 | 2024.01.01 ~ 2024.03.31 |
제품매출 | 3,079 |
| 상품매출 | 35 | |||
| 기타매출 | 2 | |||
| 수입수수료 | 133 | |||
| ㈜에이피헬스케어 | 계열회사 | 2024.01.01 ~ 2024.03.31 |
제품매출 | 1,145 |
| 기타매출 | 2 | |||
| 지급임차료 | 315 |
| ※ 기타 거래는 『Ⅲ. 재무에 관한 사항』 중 [5. 재무제표 주석]의 (34. 특수관계자와의 거래) 항목을 참고하시기 바랍니다. |
X. 그 밖에 투자자 보호를 위하여 필요한 사항
1. 공시내용 진행 및 변경사항
| 신고일자 | 제목 | 신고내용 | 신고사항의 진행사항 |
|---|---|---|---|
| 2024.01.12 | 유상증자결정 | - 신주의 종류와 수 : 보통주식 65,753,081 - 자금조달의 목적 : 운영자금 및 채무상환자금 - 증자방식 : 주주배정후 실권주 일반공모 |
- 유상증자 일정 변경에 따른 정정 공시 진행 - 변경 일정에 따라 절차 진행중 |
| ※ 상세한 사항은 2024년 05월 10일 정정 공시한 주요사항보고서를 참조하시기 바랍니다. |
2. 우발부채 등에 관한 사항
『Ⅲ. 재무에 관한 사항』 중 [3. 연결재무제표 주석]의 (17. 충당부채), (21. 우발부채 및 주요약정사항) 항목을 참고하시기 바랍니다.
3. 제재 등과 관련된 사항
해당사항 없음
4. 작성기준일 이후 발생한 주요사항 등 기타사항
가. 작성기준일 이후 발생한 주요사항
1) 감자 결정
| 회사명 | ㈜에이프로젠바이오로직스 | |||
| 감자주식의 종류와 수 (주) | 보통주식 599,179,221 | |||
| 1주당 액면가액 (원) | 500 | |||
| 감자전후 자본금 | 감자전 (원) | 감자후 (원) | ||
| 332,877,344,500 | 33,287,734,000 | |||
| 감자전후 발행주식수 | 감자전 (주) | 감자후 (주) | ||
| 665,754,689 | 66,575,468 | |||
| 감자비율 | 90% | |||
| 감자기준일 | 2024년 03월 28일 | |||
| 감자방법 | 기명식 보통주 10주를 동일한 액면주식 1주로 무상병합 |
|||
| 감자사유 | 재무구조 개선을 통한 주주 가치 제고 | |||
| 감자일정 | 주주총회 예정일 | 2024년 02월 26일 | ||
| 매매거래정지 예정기간 |
시작일 | 2024년 03월 27일 | ||
| 종료일 | 2024년 04월 15일 | |||
| 신주상장예정일 | 2024년 04월 16일 | |||
| 채권자이의 제출기간 |
시작일 | 2024년 02월 27일 | ||
| 종료일 | 2024년 03월 28일 | |||
| 이사회결의일(결정일) | 2024년 01월 12일 | |||
| ※ 상세한 사항은 2024년 01월 12일 공시한 주요사항보고서를 참조하시기 바랍니다. ※ 본 공시서류 제출일 전일 현재 기준 무상감자 완료하였습니다. |
2) 유상증자 결정
| 신주의 종류와 수 (주) | 보통주식 65,753,081 | ||||
| 1주당 액면가액 (원) | 500 | ||||
| 증자전 발행주식총수 (주) | 66,575,468 | ||||
| 자금조달의 목적 | 운영자금 (원) | 41,501,886,289 | |||
| 채무상환자금 (원) | 30,892,255,892 | ||||
| 증자방식 | 주주배정후 실권주 일반공모 | ||||
| 신주 발행가액 | 확정발행가 | - | |||
| 예정발행가 | 1,101 | 확정예정일 | 2024.06.14 | ||
| 신주배정기준일 | 2024년 05월 14일 | ||||
| 1주당 신주배정주식수 (주) | 1.0001924539주 | ||||
| 청약예정일 | 구주주 | 시작일 | 2024년 06월 19일 | ||
| 종료일 | 2024년 06월 20일 | ||||
| 일반공모 | 시작일 | 2024년 06월 242일 | |||
| 종료일 | 2024년 06월 25일 | ||||
| 납입일 | 2024년 06월 27일 | ||||
| 실권주 처리계획 | 대표주관회사와 인수회사가 인수 | ||||
| 신주의 배당기산일 | 2024년 01월 01일 | ||||
| 신주의 상장예정일 | 2024년 07월 11일 | ||||
| 대표주관회사 | 한국투자증권㈜ | ||||
| 신주인수권양도여부 | 예 | ||||
| 신주인수권증서의 상장여부 | 예 | ||||
| 이사회결의일(결정일) | 2024년 02월 23일 | ||||
| 주1) 신주의 종류와 수(주)는 무상감자 완료 후 발행예정인 주식으로, 무상감자 대상 주식이 아닙니다. |
| 주2) 증자전 발행주식총수(주)는 무상감자(10 : 1) 완료 후 66,575,468주로 변경하였습니다. |
| 주3) 자금조달의 목적의 '운영자금'은 당사 바이오의약품 생산시설인 오송공장의 운영비로 사용하기 위한 자금이며, '채무상환자금'은 당사의 최대주주 ㈜에이프로젠으로부터 차입한 자금을 상환하기 위한 자금으로, ㈜에이프로젠은 해당 자금을 바이오시밀러 글로벌 임상 자금으로 사용할 계획입니다. |
| 주4) 신주 발행가액은 무상감자 비율(10 : 1)을 반영하여 산정하였습니다. |
| 주5) 1주당 신주배정주식수(주)' 0.0999999995은 현재 발행주식총수(665,754,689주)에서 자사주(8,223,876주)를 차감한 주식수 기준 비율이며, 무상감자 완료 후 발행주식총수(66,575,468주) 기준 비율은 1.0001924539 입니다. |
| 주6) 상세한 사항은 2024년 02월 23일 공시한 주요사항보고서를 참조하시기 바랍니다. |
3) 라이센스인(License-In) 계약 품목 임상3상 시험계획 승인
| 품목 | 계약회사 | 계약상대방 | 진행단계 | 임상시험 신청기관 | 승인일자 |
|---|---|---|---|---|---|
| 허셉틴 바이오시밀러 (AP063) |
㈜에이프로젠 바이오로직스 |
㈜에이프로젠 | 임상3상 시험계획 승인 | 인도 중앙의약품 표준국 |
2024.02.02 |
| 유럽의약품청(EMA) | 2024.03.11 |
나. 중소기업확인서
![]() |
|
에이프로젠바이오로직스 중소기업확인서 |
| ※ 중소기업기본법 제2조 제3항에 따른 중소기업적용 유예기간이 2024년 03월 31 일자로 종료됨에 따라 2024년 04월 01일 부터 중견기업에 해당 |
다. 합병등의 사후정보
1) 합병의 내용
| 회사의 명칭 | 에이프로젠제약㈜ (존속회사) |
㈜에이프로젠바이오로직스 (소멸회사) |
|
| 소재지 | 서울시 송파구 방이동 | 경기도 성남시 중원구 상대원동 | |
| 대표이사 | 김정출 | 이승호 | |
| 합병배경 | - 합병 당사회사들은 경영자원의 통합을 통한 시너지효과 창출, 사업 경쟁력 강화, 경영 효율성 제고 및 기업지배구조 개선을 통한 기업가치 극대화 - 합병법인의 지속적인 기업가치 향상을 통한 주주가치 극대화 |
||
| 상장여부 | 유가증권시장 주권상장법인 | 주권비상장법인 | |
| 합병비율 | 1 | 1.2287449 | |
| 외부평가에 관한 사항 |
근거 및 사유 | 자본시장과 금융투자업에 관한 법률 제165조의4 제2항 동법 시행령 제176조의5 제7항 제2호 나목 | |
| 외부평가기관의 명칭 | 이정회계법인 | ||
| 외부평가 기간 | 2022년 08월 30일 ~ 2022년 10월 03일 | ||
| 외부평가 의견 | 합병비율은 중요성의 관점에서 자본시장과 금융투자업에 관한 법률 시행령 제176조의5, 증권의 발행 및 공시 등에 관한 규정 제5-13조 및 동규정 시행세칙 제4조 내지 제8조에서 규정하고 있는 합병가액 산정방법에 위배되어 산정되었다는 점이 발견되지 아니함 | ||
| 주요일정 | 합병 이사회결의일 | 2022.10.04 | |
| 합병 계약체결일 | 2022.10.07 | ||
| 합병 반대의사 통지 접수기간 | 2022.10.28 ~ 2022.11.14 | 2022.10.20 ~ 2022.11.03 | |
| 주주총회결의일 | 2022.11.15 | - | |
| 주식매수청구권 행사기간 | 2022.11.15 ~ 2022.12.05 | - | |
| 채권자 이의제출기간 | 2022.11.16 ~ 2022.12.16 | - | |
| 합병기일 | 2022.12.19 | ||
| 합병등기일(해산등기일) | 2022.12.21 | ||
| 합병신주 상장일 | 2023.01.05 | ||
2) 합병 전후의 재무사항 비교표
| (단위 : 백만원) |
| 대상회사 | 계정과목 | 예측 | 실적 | 비고 | ||||
|---|---|---|---|---|---|---|---|---|
| 1차연도 | 2차연도 | 1차연도 | 2차연도 | |||||
| 실적 | 괴리율 | 실적 | 괴리율 | |||||
| 합병전 ㈜에이프로젠바이오로직스 (합병후 당사 바이오사업부문) |
매출액 | 2,661 | 10,342 | 17,205 | 546.6 | - | - | - 외부평가시 예측되지 않은 바이오의약품 위탁생산 매출 발생 |
| 영업이익 | -100,715 | -94,800 | -54,678 | 45.7 | - | - | - 외부평가시 산출한 매출원가 대비 실제 매출원가 3.3% 감소 - 외부평가시 산출한 판매관리비 대비 실제 판매관리비 68.9% 감소 |
|
| 당기순이익 | - | - | -54,561 | - | - | - | - | |
| 주1) 상기 예측의 외부평가 추정치는 피합병법인에 대한 추정치로, 합병 후 바이오사업부문에 해당합니다. 주2) 상기 예측의 1차연도는 2023년, 2차연도는 2024년이며 당기순이익은 측정하지 않았습니다. |
라. 보호예수 현황
| (기준일 : | 신고서제출일 | ) | (단위 : 주) |
| 주식의 종류 | 예수주식수 | 예수일 | 반환예정일 | 보호예수기간 | 보호예수사유 | 총발행주식수 |
|---|---|---|---|---|---|---|
| 보통주 | 8,000,001 | 2023.05.03 | 2024.05.03 | 1년 | 증권의 발행 및 공시 등에 관한 규정에 따른 보호예수 |
66,575,468 |
XI. 상세표
1. 연결대상 종속회사 현황(상세)
| (기준일: 2024년 03월 31일) | (단위 : 천원) |
| 상호 | 설립일 | 주소 | 주요사업 | 최근사업연도말 자산총액 |
지배관계 근거 | 주요종속 회사 여부 |
|---|---|---|---|---|---|---|
| 에이프로젠파마㈜ | 2013.12.02 | 경기도 화성시 양감면 두머리길 18 | 의약품 도소매업 | 20,155,224 | 의결권 과반수 소유 |
해당사항 없음 |
2. 계열회사 현황(상세)
| (기준일 : | 2024년 03월 31일 | ) | (단위 : 사) |
| 상장여부 | 회사수 | 기업명 | 법인등록번호 |
|---|---|---|---|
| 상장 | 3 | ㈜에이프로젠 | 110111-0122731 |
| ㈜에이프로젠바이오로직스 | 110111-0036396 | ||
| ㈜에이피헬스케어 | 110111-1511834 | ||
| 비상장 | 6 | ㈜지베이스 | 131111-0364180 |
| 에이프로젠파마㈜ | 134811-0286098 | ||
| 에이프로젠아이앤씨㈜ | 174711-0058425 | ||
| ㈜에이프로젠비저너리 | 110111-6435097 | ||
| ㈜비전브로스 | 170111-0328981 | ||
| 케이아이씨공업기계(장가항) 유한공사 | - |
3. 타법인출자 현황(상세)
| (기준일 : | 2024년 03월 31일 | ) | (단위 : 백만원, 천주, %) |
| 법인명 | 상장 여부 |
최초취득일자 | 출자 목적 |
최초취득금액 | 기초잔액 | 증가(감소) | 기말잔액 | 최근사업연도 재무현황 |
|||||||
|---|---|---|---|---|---|---|---|---|---|---|---|---|---|---|---|
| 수량 | 지분율 | 장부 가액 |
취득(처분) | 평가 손익 |
수량 | 지분율 | 장부 가액 |
총자산 | 당기 순손익 |
||||||
| 수량 | 금액 | ||||||||||||||
| ㈜에이피헬스케어 | 상장 | 2017.01.13 | 경영참여 | 17,000 | 45,270 | 39.7 | 109,146 | -5,000 | -12,055 | - | 40,270 | 35.3 | 97,091 | 316,557 | 4,171 |
| 에이프로젠파마㈜ | 비상장 | 2015.03.31 | 경영참여 | 3,462 | 726 | 100 | - | - | - | - | 726 | 100 | - | 20,155 | -2,948 |
| 합 계 | - | - | 109,146 | - | - | - | - | - | 97,091 | - | - | ||||
【 전문가의 확인 】
1. 전문가의 확인
해당사항 없음
2. 전문가와의 이해관계
해당사항 없음